Российский государственный гидрометеорологический университет Система дистанционного ГЛОНАСС/GPS-мониторинга атмосферы Первый конкурс ИТ-проектов, РГГМУ, Санкт-Петербург,  27  октября 2009 г. Чукин В.В., Вахнин А.В.
Глобальная навигационная спутниковая система (ГНСС) ГЛОНАСС GPS
Параметры космического комплекса систем   ГЛОНАСС и  GPS GPS ГЛОНАСС L1: 1575.42 L2: 1227.60 L1: 1602+ k · 0.5625 L2: 1246+ k · 0.4375 Частоты используемых радиосигналов, МГц 11 ч 57 мин 11 ч 16 мин Период обращения 55 .0 64.8 Наклонение орбиты, град. 20   145 19   100 Высота орбиты, км круговая круговая Тип орбиты 5-6 8 Число спутников в плоскости 6 3 Число орбитальных плоскостей 30 19 Число спутников ГНСС Параметр
КА системы ГЛОНАСС и  GPS КА «Block IIR -M » КА «Глонасс-М» 1136 Вт Мощность батарей 2032  кг Масса 10  лет Срок службы Значение Параметр 1400 Вт Мощность батарей 1415 кг Масса 7 лет Срок службы Значение Параметр
Орбитальная группировка КА ГЛОНАСС и  GPS
Задержка радиосигнала в тропосфере Дополнительная задержка радиосигнала, связанная с прохождением через тропосферный слой определяется выражением:
Зависимость тропосферной задержки радиосигнала от высоты спутника над горизонтом
Определение интегрального содержания водяного пара в атмосфере На основе результатов измерения задержки радиосигнала во влажном воздухе возможно определение содержания водяного пара в атмосфере по расчетной формуле:
Определение влажной части задержки радиосигнала в тропосфере Для определения задержки радиосигнала, связанной с наличием в атмосфере молекул водяного пара, необходима информация об истинном расстоянии от приемника до передающей антенны спутника, данные измерений дальности до спутника, значение ионосферной задержки и гидростатической части задержки радиосигнала в тропосфере:
Дальность до навигационного спутника При известном положении стационарного навигационного приемника (базовой станции) и рассчитанном положении спутника в пространстве возможно определение геометрической дальности до спутника:
Инерциальная геоцентрическая и гринвичская геоцентрическая системы координат WGS-84 ПЗ-90.02 Инерциальная геоцентрическая система
Ошибки вычисления положения навигационных спутников ГЛОНАСС
Задержка радиосигнала в ионосфере При использовании двухчастотного навигационного приемника ионосферная задержка радиосигнала рассчитывается следующим образом: В случае одночастотных измерений: TEC   из  http://sol.spacenvironment.net/~ionops/current_files/current_TEC_data.txt R   =   6 371 221  м z max   =   432 500  м
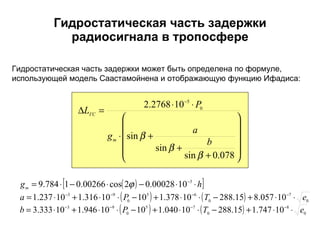
Гидростатическая часть задержки радиосигнала в тропосфере Гидростатическая часть задержки может быть определена по формуле, использующей модель Саастамойнена и отображающую функцию Ифадиса:
Точность определения интегрального содержания водяного пара в атмосфере (Санкт-Петербург, январь-май 2009 г.)
Заключение Система ГЛОНАСС позволяет определять содержание водяного пара в атмосфере с приемлемой точностью; Получение информации о содержании водяного пара в атмосфере  одновременно  с помощью систем  ГЛОНАСС и  GPS  позволит увеличить качество и оперативность метеорологического обеспечения; Использование оперативной информации о содержании водяного пара в атмосфере в численных моделях прогноза погоды позволит улучшить  детализацию  данных и  точность  региональных краткосрочных  прогнозов погоды .
Спасибо за внимание! Российский государственный гидрометеорологический университет Кафедра экспериментальной физики атмосферы Чукин Владимир Владимирович, Вахнин Антон Вячеславович E-mail:  [email_address] Сайт проекта:  http://gnss-meteo.ru Работа выполнена при поддержке гранта ГК №П - 1549 Российский государственный гидрометеорологический университет

Glonass

  • 1.
    Российский государственный гидрометеорологическийуниверситет Система дистанционного ГЛОНАСС/GPS-мониторинга атмосферы Первый конкурс ИТ-проектов, РГГМУ, Санкт-Петербург, 27 октября 2009 г. Чукин В.В., Вахнин А.В.
  • 2.
  • 3.
    Параметры космического комплексасистем ГЛОНАСС и GPS GPS ГЛОНАСС L1: 1575.42 L2: 1227.60 L1: 1602+ k · 0.5625 L2: 1246+ k · 0.4375 Частоты используемых радиосигналов, МГц 11 ч 57 мин 11 ч 16 мин Период обращения 55 .0 64.8 Наклонение орбиты, град. 20 145 19 100 Высота орбиты, км круговая круговая Тип орбиты 5-6 8 Число спутников в плоскости 6 3 Число орбитальных плоскостей 30 19 Число спутников ГНСС Параметр
  • 4.
    КА системы ГЛОНАССи GPS КА «Block IIR -M » КА «Глонасс-М» 1136 Вт Мощность батарей 2032 кг Масса 10 лет Срок службы Значение Параметр 1400 Вт Мощность батарей 1415 кг Масса 7 лет Срок службы Значение Параметр
  • 5.
  • 6.
    Задержка радиосигнала втропосфере Дополнительная задержка радиосигнала, связанная с прохождением через тропосферный слой определяется выражением:
  • 7.
    Зависимость тропосферной задержкирадиосигнала от высоты спутника над горизонтом
  • 8.
    Определение интегрального содержанияводяного пара в атмосфере На основе результатов измерения задержки радиосигнала во влажном воздухе возможно определение содержания водяного пара в атмосфере по расчетной формуле:
  • 9.
    Определение влажной частизадержки радиосигнала в тропосфере Для определения задержки радиосигнала, связанной с наличием в атмосфере молекул водяного пара, необходима информация об истинном расстоянии от приемника до передающей антенны спутника, данные измерений дальности до спутника, значение ионосферной задержки и гидростатической части задержки радиосигнала в тропосфере:
  • 10.
    Дальность до навигационногоспутника При известном положении стационарного навигационного приемника (базовой станции) и рассчитанном положении спутника в пространстве возможно определение геометрической дальности до спутника:
  • 11.
    Инерциальная геоцентрическая игринвичская геоцентрическая системы координат WGS-84 ПЗ-90.02 Инерциальная геоцентрическая система
  • 12.
    Ошибки вычисления положениянавигационных спутников ГЛОНАСС
  • 13.
    Задержка радиосигнала вионосфере При использовании двухчастотного навигационного приемника ионосферная задержка радиосигнала рассчитывается следующим образом: В случае одночастотных измерений: TEC из http://sol.spacenvironment.net/~ionops/current_files/current_TEC_data.txt R = 6 371 221 м z max = 432 500 м
  • 14.
    Гидростатическая часть задержкирадиосигнала в тропосфере Гидростатическая часть задержки может быть определена по формуле, использующей модель Саастамойнена и отображающую функцию Ифадиса:
  • 15.
    Точность определения интегральногосодержания водяного пара в атмосфере (Санкт-Петербург, январь-май 2009 г.)
  • 16.
    Заключение Система ГЛОНАССпозволяет определять содержание водяного пара в атмосфере с приемлемой точностью; Получение информации о содержании водяного пара в атмосфере одновременно с помощью систем ГЛОНАСС и GPS позволит увеличить качество и оперативность метеорологического обеспечения; Использование оперативной информации о содержании водяного пара в атмосфере в численных моделях прогноза погоды позволит улучшить детализацию данных и точность региональных краткосрочных прогнозов погоды .
  • 17.
    Спасибо за внимание!Российский государственный гидрометеорологический университет Кафедра экспериментальной физики атмосферы Чукин Владимир Владимирович, Вахнин Антон Вячеславович E-mail: [email_address] Сайт проекта: http://gnss-meteo.ru Работа выполнена при поддержке гранта ГК №П - 1549 Российский государственный гидрометеорологический университет