Glendenning Mortgage
Team 1:
Peter Quarelli
BobToltowics
Peter Eichen
Jeff Carrion
1
Table of Contents
Topic Page Number
Cover Page Page 1
Contents Page 2
Description of Project
Page 6
Process Modeling
Page 14
Project Repository
Page 39
Process Specifications
Page 71
Entity Relationship Diagram Page 77
User Interfaces
Page 78
Output Design
Page 86
VA Reports
Page 92
Appendix 11
Page 180
2
Team 1 Tasks:
Topic & Page Number Name
Executive Summary 2.2
Peter Eichen
Description of Project 3
Peter Eichen
Process Modeling 4.1
Robert Toltowicz
Process Modeling 4.2-4.6
Peter Quarelli
Project Repository 5
Team 1
Process Specifications 6
Peter Quarelli
Entity Relationship Diagram 7 Peter Eichen, Robert Toltowicz
User Interfaces 8
Jeff Carrion
Output Design 9
Jeff Carrion, Peter Quarelli
VA Reports 10
Team 1
Appendix 11
Team 1
3
Team 1
Glendenning Mortgage
The Glendenning Mortgage Company supplies businesses and future homeowners
with mortgage financing on a free-will basis. When a buyer is interested in a home and
wishes to get a mortgage through Glendenning Mortgage they have some obstacles to go
through. There is an abundance of paperwork that will be needed from the buyer. The
problem that Glendenning is having is the large amounts of paperwork that needs to be
sent to and from the buyer along with sending these signed papers to banks, credit
bureaus, loan originators, etc.
Sometimes the same papers will be needed multiple times from the buyer, which
has a huge impact on time and effectiveness of the mortgage. The paperwork and loan
begin with a Loan Originator and then go back and forth to a financial accountant within
the company and to outside sources. Theses outside sources are banks, credit bureaus,
termite inspectors, electricians, plumbers, tax assessors, etc. From start to finish, the
mortgage loan process through Glendenning Mortgage usually takes around 45 days.
Now if this process could be expedited that would mean possibly more mortgages closing
per year than they currently have.
Currently the paperwork system at Glendenning Mortgage is all done manually.
Printing out papers, manually signing them, only to be submitted and filed in filing
cabinets seems to be outdated. In order to increase productivity of the company an
electronic system for paperwork needs to be implemented. For example, when a credit
check needs to be signed and approved from the homebuyer, they would have to come to
4
the office and manually sign the paper. Our objective is to stop the running around and
give the company the capability to ease the flow of documents between all external
entities. These documents can all be electronically signed through a third party and then
sent immediately to where they are needed. The homebuyer would be able to log on the
Glendenning website and see which documents are needed for approval and signing.
This will increase the company’s productivity drastically along with keeping the
company much more organized than they already are. Buyers can also access the
documents at any time during the day and not just at Glendenning’s business hours.
Another drawback of having hard copies of paperwork and needing manual
signatures is when the closing of a mortgage actually happens. When a homebuyer is
going to close on his or her mortgage there is a meeting called “the closing”. This is
where all the necessary documents are to be signed by the homeowner, which in most
cases can be over 100 pages and 50 signatures. Instead of having a large stack of papers
that the homeowner needs to be scrolling through, an electronic system could enable to
company to just bring a tablet or IPad to the closing and the homebuyer could easily
electronically sign all these papers through a third party consultant such as Docusign.
These papers would then be emailed directly to the homebuyer for filing electronically.
This will easily save time, money, and keep the company and homebuyer more organized
for the future.
5
Team 1
1. Name of Department
Glendenning Mortgage Corporation
2. Purpose of Department
- To supply businesses and future homeowners with mortgage financing.
3. Summary of Business Activities
Upon getting a potential buyer the loan originator seeks paperwork from the buyer. W-
2’s, paystubs, tax returns, bank statements, credit card statements and bill statements are among
the many different documents needed initially from the buyer. These documents will be used to
seek approval for a loan from many different banks. Credit checks, termite inspections,
electrical inspections and land surveys are also part of the loan process, which can cause an
abundance of paperwork in itself. All of the information is given to a loan processor from the
loan originator to manually input data from the buyers documents. Countless numbers of
documents will be needed for signing from the buyer and then sent to many different banks,
inspectors, credit bureaus, etc. Once approved for a loan, a closing will take place, which
involves the signing of 50-100 papers by the buyer.
4. Identify Problem, Opportunities and Objectives
Problem:
- Abundance of paperwork that will be needed from the buyer
- Sending paperwork to and from the buyer along with sending these signed papers to
banks, credit bureaus, loan originators, etc.
6
Opportunities and Objectives:
- Help ease flow of documents between buyer, Glendenning Mortgage, and third parties.
- Give the company the capability to have a folder that can be accessed from the homebuyer
that would have all of their documents stored so that the documents can be signed digitally.
5. Business case - The reason or justification for a proposal
i. Nature of problems detected.
- Currently the paperwork system at Glendenning Mortgage is all done manually.
For example, when a credit check needs to be signed and approved from the homebuyer,
they would have to come to the office and manually sign the paper. Printing out papers,
manually signing them, only to be submitted and filed in filing cabinets seems to be
outdated.
ii. Impact on organizational goals.
From start to finish, the mortgage loan process through Glendenning Mortgage
usually takes around 45 days due to the slow manual paperwork process. Paperwork
sometimes gets lost and needs to be requested again from the buyer, which impacts the
time of the loan process.
iii. Departments/functions involved.
- Loan Originator/initiate loan and work with buyer
- Loan Processor/input data from buyer and outside sources
6. Information Requirements -
i. The business currently has an E-Folder, which stores 6 different items. These are the Tri-
merge credit report, appraisal, final inspections or updates of value, flood certifications, TQL
report, and tax transcripts.
7
ii. & iii. The current system functions as an aid for the loan processor. The loan processor can
use this current E-Folder to refresh the report, get a confirmation the appraisal was sent to the
borrower, get a prequalification authorization for a credit run, use of a floating lock agreement,
any red flags, a title calculator, a fee sheet, checks or receipts from funds paid by borrower,
invoices for credit/appraisal/VOE, an Application/Appraisal fee credit card authorization form, a
commitment fee credit card authorization form, a registration sheet, and a loan contact sheet are
all on the site for printing.
iv. The new system will support all legality issues regarding digital signatures as well as storing
all of the borrowers documents on a shared folder accessed by both the mortgage company and
the borrower. The borrower will access the folder with a user login ID and password created
when applying for the loan through the company website. This folder must be encrypted and
only accessed by users with a password by both the mortgage company and borrower to insure
security against potential security threats. Once they borrower has accesses to documents they
can digitally sign all the paperwork through Docusign. Docusign is a way to sign 100% of all
documents online through mobile devices, tablets, and computers.
7. Analyze System needs
i. By creating a shared folder for the Glendenning Mortgage Corporation, the amount of time a
loan takes to close can be minimized. Uploading documents and digitally signing with Docusign
can increase the amount of mortgages closed per year as well as keep the business more
organized for the present and future. This will give Glendenning Mortgage Corporation an upper
hand against competing mortgage companies by making it more convenient for buyers to sign
documents during the loan process instead of coming into the office constantly. Once the loan is
complete and ready for the closing, all documents can be electronically signed on a tablet, saved
8
in a secure folder and electronically sent to the buyer. Along with creating a more effective and
efficient mortgage loan process, this can also save the company money on the large amount of
paper needed.
ii. The new systems user community would be the borrower and the mortgage company’s loan
originator and loan processor.
iii. The new system will allow for digital signatures through Docusign and file uploads to the
shared folder of the following:
Documents submitted from borrower
-Copy of deed (for refinance)
-Letter explaining reason for refinance (for refinance)
-Signed sales contract
Departure Home
-Statement of estimated net proceeds from sale of departure home (if applicable)
-Listing agreement (if applicable)
-Contract of sale(if applicable)
-HUD-1 settlement statement(if applicable)
-Copy of current lease(if applicable)
Source of Funds
-Escrow letter from realtor/attorney who is holding the cash deposit towards this purchase
-Proof of escrow deposit
-Most recent 3 months bank statements
-All bank accounts and Account Numbers
-Source of funds statement for any large deposits on bank statements within 3 months
9
-Stocks and investments value
-U.S. savings bonds held
-Copy of insurance policy statement
Employment
-Complete address and zip for present and previous employer
-Work history for the past two years
-Pay stubs & W-2 from employers
-School transcripts
-DD214
Income
-Year to date pay stubs
-W-2’s or 1099’s -3 years
-Tax returns- 3years
-Profit/loss balance sheet of your business
-Copies of leases on rentals
-SSI/Award Letter/tax return
-Pension/award letter/tax return
-Disability/award/tax return
-Divorce decree
-Alimony
-Trust income
-List of liabilities/Acct#
-Rental history letter
10
-Proof of child support payment
-Proof of alimony payment
FHA/VA Loans
-DD214
-Authorization to live off base
-Transfer orders
-Certification of eligibility request from VA
-Photo ID
-Termite Inspection
Checklist for Loan Processor will be automatic through new system. Documents checked
are:
-Automated underwriting
-Underwriting transmittal (1008)
-Revised 1003
-Initial 1003
-Net tangible benefit form/Cash-out letter
-Payoff
-SSA form
-Borrowers ID
-Inquiry Explanation
-Subordinate lien Note
-Liability verification
-Income in following order: VOE, pay stubs, W2, tax returns
11
-4506T
-Assets
-Proof of deposit money
-Legible contract
Disclosures to be filled out and signed by borrower:
-Program disclosure
-Borrowers authorization
-E-sign
-Home Counseling List Acknowledgment
-Home Counselor Agent List
-Notice of Right to Copy of Appraisal
-Use and Occupancy
-Credit File Audit Notice
-Credit Score Disclosure
-Privacy
-Appraisal Report for Lender Use
-Hazard Insurance Authorization
-Notice of Furnishing Negative Information
-Mortgage Fraud FBI Notice
-Fair Credit Reporting Act
-Equal Credit Opportunity Act
-Patriot Act
-Loan Servicing Disclosure
12
-NJ Delivery Service Fee Authorization
-NJ Right to Choose Insurance Provider
-NJ Right to Choose Own Attorney
-Re-disclosure sets
-Intent to Proceed
-Acknowledgement of Good Faith Estimate
-GFE
-NJ Disclosure Form Estimated Settlement Service Fees
-TIL
-Itemization of Amount Financed
-Definition of Truth in Lending Terms
13
Use Case Name: Generate Good Faith Estimate UniqueID: 2
Area: Business
Actor(s):
Stakeholder: Applicant/Mortgage Co
Level: 2
Description: Company preps mortgage documents
Triggering Event: Company agrees to grant a mortgage.
Trigger Type: Internal
Steps Performed (Main Path) Information for Steps
1 Applicant application accepted see processing check list
2 Applicant submits property info see processing check list
3 Mortagage co prepares estimated settlemnt charges/fees see processing check list
4 Mortagage co prepares escrow account information see processing check list
5 Mortgage CO/Applicant signnsummary of loan document see processing check list
6 Mortgage Co archives all documents see internal process list
Preconditions:
Postconditions:
Assumptions:
Success Guarantee:
Minimum Guarantee
Requirements Met:
Outstanding Issues:
Priority:
Risks:
14
15
Use Case Name: Generate Truth in Lending Disclosure
Area: Business
Actor(s): Mortgage Co
Stakeholder: Applicant/Mortgage Co
Level: 2
Description: Company preps/delivers Truth in Lending Disclosure
Triggering Event: Good Faith est complete
Trigger Type: Internal
Steps Performed (Main Path) Information for Steps
1 Applicant comletes/accepts Good Faith Estimate see closing check list
2 Mortagage co prepares Motgage Note for actual closing see closing check list
3 Mortagage co prepares Deed of trust for actual closing see closing check list
4 Mortgage CO prepares Affadavits and Declarations for actual closing see closing check list
5 Mortgage Co prepares the HUD-1 document for actual closing see closing check list
6 Mortgage Co delivers Consumer Hndbk on ARM Mortgages to applicant see closing check list
7 Mortgage Co delivers ARM disclosure to applicant see closing check list
8 Mortgage Co archives all documents see internal process list
Preconditions: Applicant approved
Postconditions: Applicant/Mortgage company prepared for closing actions
Assumptions:
Success Guarantee: Mortgage issued
Minimum Guarantee Mortgage ready for issue
Requirements Met: Approved for mortgage and property purchase
Outstanding Issues: complete details listed
Priority: 3
Risks:
16
UniqueID: 3
17
Use Case Name: Generate Needed Documents
Area: Business
Actor(s): Mortgage Co.
Stakeholder Mortgage Co.
Level: 1
Description: Generate Documents for Applicant
Triggering Event: Customer Profile Completed
Trigger Type: Internal
Steps Performed (Main Path) Information for Steps
1 Document Reports Documents sent to be compiled
2 Document to Financial Acc. Company Financial Account looks over documents
3 Generate Correct Documents Correct Documents are generated for the user
4
5
6
7
8
9
10
Preconditions: Complete Customer Profile
Postconditions: Documents Generated
Assumptions:
Success Guarantee: Profile and Documents are correct and generated
Minimum Guarantee Documents are generated
Requirements Met: N/A
Outstanding Issues: N/A
Priority: 2
Risks: Incomplete documents could be generated
18
UniqueID: 6
19
Use Case Name: Closing
Area: Business
Actor(s): Mortgage Co
Stakeholder: Applicant/Mortgage Co/Property seller
Level: 4
Description: Company and applicant close on property
Triggering Event. Property purchsed and closing executed
Trigger Type: Internal/external
Steps Performed (Main Path) Information for Steps
1 Applicant closes on property see closing check list
2. All documents sent for internal review see closing check list
3. All documents archived see closing check list
Preconditions: Applicant prepared for property purchase/closing actionsPostconditions: Applicant/Mortgage execute closing and applicant completes
purchase of property
Assumptions:
Success Guarantee: Purchase completed
Minimum Guarantee Purchase delayed
Requirements Met: Closing documents prepared and revied for accuracy
Outstanding Issues: complete closing details listed
Priority: 5
Risks:
20
UniqueID: 7
21
Use Case Name: Generate Terms for Denial
Area: Business
Actor(s): Mortage Co.
Stakeholder Applicant
Level: 1
Description: Send Denial Letter to Applicant
Triggering Event: Truth in Lending
Trigger Type: Internal
Steps Performed (Main Path) Information for Steps
1 Application info was not sufficient Applicant was Denied
2 Denial Letter constructed and sent Sent Denial Letter
Preconditions: Applicant Denied
Postconditions: Sent Denial Letter
Assumptions:
Success Guarantee: Applicant was denied and sent letter
Minimum Guarantee Applicant was denied and sent letter
Requirements Met:
Outstanding Issues:
Priority: 2
Risks: Unable to send letter due to application info
22
UniqueID: 4
23
Event Source Trigger
Customer logs on Customer Customer number and password
Customer creates acct Customer create acct button
Customer submits document Bank upload document button
Customer e-signs existing document Bank esign document
24
Activity Response
Find customer account and verify recordLocate last page customer visited?
customer fills out info acct created with customers password
search customer computer to locate fileWeb page uploads document to bank shared file
load document. Customer reviews and signsSigned document moved from pending customer acct file to completed file folder
25
Destination
Customer
customer
bank
Bank
26
Use Case Name: Create Customer Profile
Area: Business
Actor(s): Mortgage Co
Stakeholder: Applicant/Mortgage Co
Level: 2
Description: Company accepts application package and creates customer profile
on network drive
Triggering Event: Applicant submits application and required documents.
Trigger Type: Internal, Applicant meets minimum requirements
Steps Performed (Main Path) Information for Steps
1 After validation of documentation. Processor "approves" and system creates
applicants profile. see application check list
2 Creation of profile starts the generation of Good Faith estimate process see good Good Faith checklist
3 Docusign account is created and respective documents generated see docusign checklist
Preconditions: Application accepted for further processing
Postconditions: Customer Profile and Docusign accounts created
Assumptions:
Success Guarantee: Customer
Minimum Guarantee Profile will be created or a RFI sent to loan processor for
further action
Requirements Met: approval for further processing
Outstanding Issues: Detailed co internal steps
Priority:2
Risks:
27
UniqueID: 5
Faith checklist
28
Use Case Name: Accept Initial Application
Area: business
Actor(s): Applicant
Stakeholder: Applicant/Mortgage Co
Level: one
Description: Company accepts application/financial information and determines if
applicant meets minimum requirements for a mortgage
Triggering Event: Applicant submits application and required documents.
Trigger Type: Internal
Steps Performed (Main Path) Information for Steps
1 Applicant submits application see application check list
2 Applicant submits financial info see financial check list
3 Mortagage co makes decision to reject application or continue to process see internal determination matrix
3a Not accepted. Generate rejection letter
3b Accepted for for processing.
4 Accepted. Validate customer documentation
5 Request creation of customer profile on network Folder.
Preconditions: Application and Financial documents
Postconditions: Initial preapproval or rejection
Assumptions:
Success Guarantee: Preapproval
Minimum Guarantee Rejection fo application
Requirements Met: Meets minimum financial and employment criteria
Outstanding Issues: Detailed co internal steps
Priority:2
Risks:
29
UniqueID: 1
etermination matrix
30
 
31
32
33
34
35
36
37
38
39
40
41
42
43
44
45
46
47
48
49
50
51
52
53
54
55
56
57
58
59
60
61
62
63
64
65
66
67
68
69
70
Conditions	
  and	
  Actions	
   Rules	
  
Condition	
  1	
   Estimated	
  Settlement	
  Charges	
  are	
  not	
  agreed	
  on	
  
Y	
   Y	
   Y	
   Y	
   N	
   N	
   N	
   N	
  
Condition	
  2	
   Escrow	
  Account	
  information	
  is	
  invalid	
  
Y	
   Y	
   N	
   N	
   Y	
   Y	
   N	
   N	
  
Condition	
  3	
   Summary	
  of	
  loan	
  is	
  not	
  accepted	
  
Y	
   N	
   N	
   Y	
   N	
   Y	
   Y	
   N	
  
Action	
  1	
  
Include	
  all	
  Conditions	
  in	
  denial	
  letter	
  
X	
  
Action	
  2	
  
Include	
  only	
  Condition	
  1	
  in	
  denial	
  letter	
  
X	
  
Action	
  3	
  
Include	
  only	
  Condition	
  2	
  in	
  denial	
  letter	
  
X	
  
Action	
  4	
  
Include	
  only	
  Condition	
  3	
  in	
  denial	
  letter	
  
X	
  
Action	
  5	
  
Include	
  only	
  Condition	
  1	
  &	
  2	
  in	
  denial	
  letter	
  
X	
  
Action	
  6	
  
Include	
  only	
  Condition	
  1	
  &	
  3	
  in	
  denial	
  letter	
  
X	
  
Action	
  7	
  
Include	
  only	
  Condition	
  2	
  &	
  3	
  in	
  denial	
  letter	
  
X	
  
Action	
  8	
   **Do	
  not	
  send	
  Denial	
  Letter	
   x	
  
71
Conditions	
  and	
  Actions	
  
Rules	
  
Condition	
  
1	
  
Items	
  Missing	
  from	
  NJ	
  FHA	
  Checklist	
  
Y	
   Y	
   N	
   N	
  
Condition	
  
2	
  
Items	
  Missing	
  from	
  NJ	
  Conventional	
  Checklist	
  
Y	
   N	
   Y	
   N	
  
Condition	
  
3	
  
No	
  Items	
  Necessary	
  	
  
MUST	
  follow	
  up	
  with	
  Customer	
   Y	
   Y	
   Y	
   Y	
  
Action	
  1	
  
Review	
  Documents	
  report	
  	
  
AND	
  Send	
  Request	
  Letter	
  with	
  no	
  necessary	
  documents	
   X	
  
Action	
  2	
  
Review	
  Documents	
  report	
  	
  
AND	
  Send	
  Request	
  letter	
  with	
  need	
  NJ	
  FHA	
  Documents	
   X	
  
Action	
  3	
  
Review	
  Documents	
  report	
  	
  
AND	
  Send	
  Request	
  letter	
  with	
  need	
  NJ	
  Conventional	
  
Documents	
   X	
  
Action	
  4	
  
Review	
  Documents	
  report	
  	
  
AND	
  Send	
  Request	
  letter	
  with	
  need	
  NJ	
  Conventional	
  
Documents	
  &	
  NJ	
  FHA	
  Documents	
   X	
  
72
 
Estimated	
  Settlement	
  Charges	
  AND	
  Escrow	
  Account
Information	
  is	
  Accepted
Include	
  Only	
  Escrow	
  Account	
  Information	
  Is	
  Invalid	
  as
Reason for denial
Include	
  Estimated	
  Settlement	
  charges	
  and	
  Summary
of Loan	
  Not Accepted	
  As Reasons For Denial
Estimated	
  Settlement
Charges AND Summary of
Loan is	
  Accepted
Summary	
  of	
  Loan	
  Not	
  Accepted
Escrow	
  Account	
  
Information	
  Is	
  Invalid	
  
Summary	
  of	
  Loan	
  Not	
  Accepted
Escrow	
  Account	
  Information	
  Is	
  invalid
Summary	
  of	
  Loan	
  Accepted
Summary	
  of	
  Loan	
  Not
Accepted
1	
  
2	
  
4	
  
33	
  
Estimated	
  Settlement
Charges Not Agreed
Escrow	
  Account	
  Information
Is	
  Valid
Summary	
  of	
  Loan	
  Not
Accepted
9	
  
6	
  
5	
  
8	
  
7	
  
11	
  
12	
  
Include	
  All	
  Reasons	
  for	
  Denial	
  
Include	
  Estimated	
  Settlement	
  charges	
  and	
  Escrow
Account Information invalid As Reasons For Denial
10	
  
Include	
  Escrow	
  Account	
  Information	
  Is	
  Invalid	
  And
Summary	
  of Loan Not Accepted as Reasons for denial
Include	
  Only	
  Summary	
  of	
  Loan	
  as	
  Reason	
  for	
  denial
73
 
Add	
  proper	
  Letterhead	
  items,	
  Follow	
  Up	
  For	
  Items	
  
Missing	
  From	
  NJ	
  FHA	
  Checklist	
  	
  
NO	
  Items	
  Missing	
  From	
  NJ	
  
Conventional	
  Checklist	
  	
  
1	
  
Review	
  of	
  
Documents	
  Report	
  	
  
2	
  
3	
  
Items	
  Missing	
  From	
  NJ	
  FHA	
  Checklist	
  
Items	
  Missing	
  from	
  NJ	
  Conventional	
  Checklist	
  
No	
  Items	
  Necessary	
  	
  
5	
  
Items	
  Missing	
  From	
  NJ	
  
Conventional	
  Checklist	
  	
  
Add	
  Proper	
  Letterhead	
  Items,	
  Follow	
  Up	
  With	
  
Needed	
  NJ	
  Conventional	
  Documents	
  
	
  
Add	
  Proper	
  Letterhead	
  
Items,	
  Inform	
  of	
  Acceptance	
  
6	
  
Add	
  Proper	
  Letterhead	
  Items,	
  Follow	
  Up	
  For	
  Items	
  Missing	
  
From	
  NJ	
  FHA	
  Checklist	
  and	
  Conventional	
  Checklist	
  
4	
  
7	
  
74
Glenndenning	
  Structured	
  English	
  
Generate	
  Terms	
  for	
  Denial	
  Structured	
  English	
  
1. DO	
  WHILE	
  customer	
  is	
  Denied
2.	
  
3.	
  
4.	
  
5. IF	
  Estimated	
  Settlement	
  Charges	
  are	
  not	
  agreed	
  on	
  AND	
  Escrow	
  Account	
  Information	
  is	
  Invalid	
  AND
Summary	
  of	
  Loan	
  is	
  not	
  accepted	
  
6. THEN	
  include	
  those	
  reasons	
  in	
  a	
  tailored	
  Letter	
  of	
  Rejection	
  AND	
  Send	
  Letter
7. ELSE	
  IF	
  Estimated	
  Settlement	
  Charges	
  are	
  not	
  agreed	
  on	
  OR	
  Escrow	
  Account	
  Information	
  is	
  Invalid	
  OR
Summary	
  of	
  Loan	
  is	
  not	
  accepted	
  
8. THEN	
  include	
  those	
  reasons	
  in	
  a	
  tailored	
  Letter	
  of	
  Rejection	
  AND	
  Send	
  Letter
9. END	
  IF
10. Follow	
  up	
  with	
  customer
11. END	
  DO
12.	
  
13.	
  
14.	
  
15.	
  
16.	
  
17.	
  
18.	
  
75
 
Generate	
  Needed	
  Documents	
  Structured	
  English	
  
	
  
1.	
  DO	
  Until	
  there	
  are	
  no	
  items	
  missing	
  from	
  NJ	
  FHA	
  AND	
  Conventional	
  Checklists	
  
2.	
   GET	
  NJ	
  FHA	
  Checklist	
  	
  
3.	
   GET	
  NJ	
  Conventional	
  Checklist	
  
4.	
  	
   GET	
  Request	
  Letter	
  Letterhead	
  
5.	
  	
  IF	
  there	
  are	
  missing	
  items	
  from	
  NJ	
  FHA	
  checklist	
  AND	
  NJ	
  Conventional	
  Checklist	
   	
  
6.	
   THEN	
  include	
  missing	
  items	
  from	
  both	
  checklists	
  AND	
  Send	
  Request	
  Letter	
  
7.	
  	
  ELSE	
  IF	
  there	
  are	
  items	
  missing	
  from	
  NJ	
  FHA	
  Checklist	
  OR	
  NJ	
  Conventional	
  Checklist	
  
8.	
   THEN	
  include	
  missing	
  items	
  to	
  Request	
  Letter	
  Letterhead	
  AND	
  Send	
  Request	
  Letter	
  
9.	
  	
  ELSE	
  IF	
  there	
  is	
  no	
  missing	
  items	
  
10.	
  	
   THEN	
  include	
  there	
  are	
  no	
  missing	
  items	
  to	
  Request	
  Letter	
  Letterhead	
  
11.	
  END	
  IF	
  
12.	
  Follow	
  up	
  with	
  customer	
  
13.	
  END	
  DO	
  
14.	
  
15.	
  
16.	
  
17.	
  
18.	
   	
  
	
  
76
77
78
79
80
81
82
83
84
85
86
Discharge of Mortgage
Prepared by: (Print signer's name below signature)
_______________________________________
DISCHARGE OF MORTGAGE
A certain Mortgage dated , was made by
to
This Mortgage was made to secure payment of $ and interest. It was recorded or registered in the office of
the county recording officer of County, New Jersey, on , in mortgage book on page .
This Mortgage has been PAID IN FULL or otherwise SATISFIED and DISCHARGED. It may now be discharged of record. This means
that this Mortgage is now cancelled and void.
I sign and CERTIFY to this Discharge of Mortgage on .
Witnessed or Attested by:
__________________________________ __________________________ [Seal]
__________________________________ __________________________ [Seal]
STATE OF NEW JERSEY,
COUNTY OF SS.:
I CERTIFY that on ,
personally came before me and acknowledged under oath, to my satisfaction, that this person (or if more than one, each person):
(a) is named in and personally signed this document; and
(b) signed, sealed and delivered this document as his or her act and deed.
____________________________________
NOTARY PUBLIC
STATE OF NEW JERSEY,
COUNTY OF SS.:
I CERTIFY that on ,
personally came before me and acknowledged under oath, to my satisfaction, that:
(a) this person is the secretary of the corporation named in this document;
(b) this person is the attesting witness to the signing of this document by the proper corporate officer who is the
President of the corporation;
(c) this document was signed and delivered by the corporation as its voluntary act duly authorized by a proper resolution of its Board of
Directors;
(d) this person knows the proper seal of the corporation which was affixed to this document; and
(e) this person signed this proof to attest to the truth of these facts.
Signed and sworn to before me on .
_______________________________________
NOTARY PUBLIC
87
88
SIMPLE	
  LOAN	
  AGREEMENT	
  
1. Parties:	
  The	
  undersigned	
  is	
  ______________________,	
  the	
  Borrower,	
  and	
  the	
  Lender	
  is	
  
_______________________________________.	
  
2. Date	
  of	
  Agreement:	
  ________________________________________________.	
  
3. Promise	
  to	
  Pay:	
  Within	
  _____	
  months	
  from	
  today,	
  Borrower	
  promises	
  to	
  pay	
  to	
  
Lender_________________________	
  dollars	
  ($_______)	
  and	
  interest	
  as	
  well	
  as	
  other	
  charges	
  
avowed	
  below.	
  
4. Accountability:	
  Although	
  this	
  agreement	
  may	
  be	
  signed	
  below	
  by	
  more	
  than	
  one	
  person,	
  each	
  of	
  
the	
  undersigned	
  understands	
  that	
  they	
  are	
  each	
  as	
  individuals	
  responsible	
  and	
  jointly	
  and	
  
severally	
  liable	
  for	
  paying	
  back	
  the	
  full	
  amount.	
  
5. Breakdown	
  of	
  Loan:	
  Borrower	
  will	
  pay:	
  	
  
Amount	
  of	
  Loan:	
  $__________	
  
Other	
  (Describe)	
  $__________	
  
Amount	
  financed:	
  $__________	
  
Finance	
  charge:	
  $__________	
  
Total	
  of	
  payments:	
  $__________	
  
ANNUAL	
  PERCENTAGE	
  RATE________________%	
  
6. Repayment:	
  Borrower	
  will	
  pay	
  back	
  in	
  the	
  following	
  manner:	
  Borrower	
  will	
  repay	
  the	
  amount	
  of	
  
this	
  note	
  in	
  _____equal	
  continuous	
  monthly	
  installments	
  of	
  $____________	
  each	
  on	
  the	
  _____	
  
day	
  of	
  each	
  month	
  preliminary	
  on	
  the	
  _____day	
  of	
  _______,	
  20____,	
  and	
  ending	
  on	
  _________,	
  
20____.	
  
7. Prepayment:	
  Borrower	
  has	
  the	
  right	
  to	
  pay	
  back	
  the	
  whole	
  exceptional	
  amount	
  at	
  any	
  time.	
  If	
  
Borrower	
  pays	
  before	
  time,	
  or	
  if	
  this	
  loan	
  is	
  refinanced	
  or	
  replaced	
  by	
  a	
  new	
  note,	
  Lender	
  will	
  
refund	
  the	
  unearned	
  finance	
  charge,	
  figured	
  by	
  the	
  Rule	
  of	
  78-­‐a	
  commonly	
  used	
  formula	
  for	
  
figuring	
  rebates	
  on	
  installment	
  loans.	
  
8. Late	
  Charge:	
  Any	
  payment	
  not	
  remunerated	
  within	
  ten	
  (10)	
  days	
  of	
  its	
  due	
  date	
  shall	
  be	
  subject	
  
to	
  a	
  belatedly	
  charge	
  of	
  5%	
  of	
  the	
  payment,	
  not	
  to	
  exceed	
  $____________	
  for	
  any	
  such	
  late	
  
installment.	
  
9. Security:	
  To	
  protect	
  Lender,	
  Borrower	
  gives	
  what	
  is	
  known	
  as	
  a	
  security	
  interest	
  or	
  mortgage	
  in:	
  
[Describe:]	
  
__________________________________________________________________________	
  
___________________________________________________________________________	
  
___________________________________________________________________________	
  
___________________________________________________________________________	
  
10. Default:	
  If	
  for	
  any	
  reason	
  Borrower	
  not	
  succeeds	
  to	
  make	
  any	
  payment	
  on	
  time,	
  Borrower	
  shall	
  
be	
  in	
  default.	
  The	
  Lender	
  can	
  then	
  order	
  instant	
  payment	
  of	
  the	
  entire	
  remaining	
  unpaid	
  balance	
  
of	
  this	
  loan,	
  without	
  giving	
  anyone	
  further	
  notices.	
  If	
  Borrower	
  has	
  not	
  paid	
  the	
  full	
  amount	
  of	
  
the	
  loan	
  when	
  the	
  final	
  payment	
  is	
  due,	
  the	
  Lender	
  will	
  charge	
  Borrower	
  interest	
  on	
  the	
  unpaid	
  
balance	
  at	
  ______	
  percent	
  (%)	
  per	
  year.	
  
11. Collection	
  fees:	
  If	
  this	
  note	
  is	
  placed	
  with	
  a	
  legal	
  representative	
  for	
  collection,	
  then	
  Borrower	
  
agrees	
  to	
  pay	
  an	
  attorney's	
  fee	
  of	
  fifteen	
  percent	
  (15%)	
  of	
  the	
  voluntary	
  balance.	
  This	
  fee	
  will	
  be	
  
added	
  to	
  the	
  unpaid	
  balance	
  of	
  the	
  loan.	
  
12. Co-­‐borrowers:	
  Any	
  Co-­‐borrowers	
  signing	
  this	
  agreement	
  agree	
  to	
  be	
  likewise	
  accountable	
  with	
  
the	
  borrower	
  for	
  this	
  loan.	
  
	
  
89
 
	
  
Agreed:	
  	
   	
   	
   	
   	
   	
   	
   ______________________________	
  
	
  	
   	
   	
   	
   	
   	
   	
   	
   Lender	
  
________________________________	
   	
   	
   	
   ______________________________	
  
Borrower	
   	
   	
   	
   	
   	
   	
   Borrower	
  
	
  
90
91
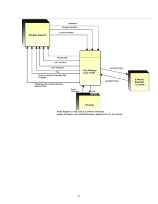
Date: 4/26/2015 Project: GLENDENNING MORTGAGE Page: 1
Time: 3:17:15 PM
Detailed Listing -- Alphabetically
All Entries -- Data Flow Diagrams
Branch: Glendenning Mortgage System TOP
Current Diagram is: Glendenning Mortgage System TOP
___________________________________________________________________________________________
Application Criteria Data Flow
Description:
Accountants report of customers financial info.
Location:
Glendenning Mortgage System TOP ( CONTEXT )
Source: Company Financial Acountant ( External Entity )
Dest: Easy Mortgage Loan System ( Process )
Mortgage Loan System ( 0 )
Source: Company Financial Acountant ( External Entity )
Dest: Generate Needed Documents ( Process )
Generate Needed Documents( 5 )
Source: *** Not on Diagram ***
Dest: Customer Recuitment ( Process )
Date Last Altered: 4/17/2015 Date Created: 3/2/2015
--------------------------------------------------------------------------------------------------------------------------------
ARM Disclosure Data Flow
Description:
Disclosure ARM for customer
Location:
Glendenning Mortgage System TOP ( CONTEXT )
Source: Easy Mortgage Loan System ( Process )
Dest: Mortgage Applicant ( External Entity )
Mortgage Loan System ( 0 )
Source: Generate Truth-in-Lending Disclosure ( Process )
Dest: Mortgage Applicant ( External Entity )
Generate Truth-in-Lending Disclosure( 3 )
92
Date: 4/26/2015 Project: GLENDENNING MORTGAGE Page: 2
Time: 3:17:15 PM
Detailed Listing -- Alphabetically
All Entries -- Data Flow Diagrams
Branch: Glendenning Mortgage System TOP
Current Diagram is: Glendenning Mortgage System TOP
___________________________________________________________________________________________
Source: Share Lending Disclosure documents to Docusign ( Process )
Dest: *** Not on Diagram ***
Date Last Altered: 4/17/2015 Date Created: 3/21/2015
--------------------------------------------------------------------------------------------------------------------------------
Company Financial Acountant External Entity
Description:
The independent financial accountant for Glendenning Mortgage.
Location:
Glendenning Mortgage System TOP ( CONTEXT )
Input Flows:
Documents Report
Output Flows:
Application Criteria
Mortgage Loan System ( 0 )
Input Flows:
Documents Report
Output Flows:
Application Criteria
Date Last Altered: 4/17/2015 Date Created: 3/2/2015
--------------------------------------------------------------------------------------------------------------------------------
Consumer Handbook on Adjustable-Rate Mortgages. Data Flow
Description:
Handbook for customer references.
Location:
Glendenning Mortgage System TOP ( CONTEXT )
Source: Easy Mortgage Loan System ( Process )
Dest: Mortgage Applicant ( External Entity )
Mortgage Loan System ( 0 )
Source: Generate Truth-in-Lending Disclosure ( Process )
Dest: Mortgage Applicant ( External Entity )
93
Date: 4/26/2015 Project: GLENDENNING MORTGAGE Page: 3
Time: 3:17:15 PM
Detailed Listing -- Alphabetically
All Entries -- Data Flow Diagrams
Branch: Glendenning Mortgage System TOP
Current Diagram is: Glendenning Mortgage System TOP
___________________________________________________________________________________________
Generate Truth-in-Lending Disclosure( 3 )
Source: Share Lending Disclosure documents to Docusign ( Process )
Dest: *** Not on Diagram ***
Date Last Altered: 4/17/2015 Date Created: 3/21/2015
--------------------------------------------------------------------------------------------------------------------------------
Documents Report Data Flow
Description:
Report of financial information of customer.
Location:
Glendenning Mortgage System TOP ( CONTEXT )
Source: Easy Mortgage Loan System ( Process )
Dest: Company Financial Acountant ( External Entity )
Mortgage Loan System ( 0 )
Source: Create Customer Profile ( Process )
Dest: Generate Needed Documents ( Process )
Source: Generate Needed Documents ( Process )
Dest: Company Financial Acountant ( External Entity )
Create Customer Profile ( 8 )
Source: Review Customer Detail ( Process )
Dest: *** Not on Diagram ***
Generate Needed Documents( 5 )
Source: *** Not on Diagram ***
Dest: Customer Recuitment ( Process )
Source: Customer Recuitment ( Process )
Dest: *** Not on Diagram ***
Date Last Altered: 4/17/2015 Date Created: 3/17/2015
--------------------------------------------------------------------------------------------------------------------------------
94
Date: 4/26/2015 Project: GLENDENNING MORTGAGE Page: 4
Time: 3:17:15 PM
Detailed Listing -- Alphabetically
All Entries -- Data Flow Diagrams
Branch: Glendenning Mortgage System TOP
Current Diagram is: Glendenning Mortgage System TOP
___________________________________________________________________________________________
Docusign External Entity
Description:
The COTS company that provides edocuments for the loan process.
Location:
Glendenning Mortgage System TOP ( CONTEXT )
Input Flows:
Profile Progress
Output Flows:
Signed Documents GFE
Mortgage Loan System ( 0 )
Input Flows:
Profile Progress GTLD
Output Flows:
Signed Documents GTLD
Input Flows:
Profile Progress GFE
Output Flows:
Signed Documents GFE
Input Flows:
Profile Progress Closing
Output Flows:
Signed Documents Closing
Input Flows:
Profile Progress
Create Customer Profile ( 8 )
Input Flows:
Profile Progress
Date Last Altered: 4/17/2015 Date Created: 4/12/2015
--------------------------------------------------------------------------------------------------------------------------------
Easy Mortgage Loan System Process
Process #: 0
Location:
Glendenning Mortgage System TOP ( CONTEXT )
95
Date: 4/26/2015 Project: GLENDENNING MORTGAGE Page: 5
Time: 3:17:15 PM
Detailed Listing -- Alphabetically
All Entries -- Data Flow Diagrams
Branch: Glendenning Mortgage System TOP
Current Diagram is: Glendenning Mortgage System TOP
___________________________________________________________________________________________
Input Flows:
Identification
Application Criteria
Mortgage Application
Financial Information
Signed Documents GFE
Output Flows:
Letter of Rejection
Request Letter
Fees
Documents Report
ARM Disclosure
Provided copy of A Home Buyers Guide to Settlement Costs
Consumer Handbook on Adjustable-Rate Mortgages.
Profile Progress
Date Last Altered: 3/17/2015 Date Created: 3/2/2015
--------------------------------------------------------------------------------------------------------------------------------
Fees Data Flow
Description:
Fees needed to be paid by customer
Location:
Glendenning Mortgage System TOP ( CONTEXT )
Source: Easy Mortgage Loan System ( Process )
Dest: Mortgage Applicant ( External Entity )
Mortgage Loan System ( 0 )
Source: Closing ( Process )
Dest: Mortgage Applicant ( External Entity )
Closing ( 7 )
Source: Share Closing documents to Docusign ( Process )
Dest: *** Not on Diagram ***
Date Last Altered: 4/17/2015 Date Created: 3/2/2015
--------------------------------------------------------------------------------------------------------------------------------
96
Date: 4/26/2015 Project: GLENDENNING MORTGAGE Page: 6
Time: 3:17:15 PM
Detailed Listing -- Alphabetically
All Entries -- Data Flow Diagrams
Branch: Glendenning Mortgage System TOP
Current Diagram is: Glendenning Mortgage System TOP
___________________________________________________________________________________________
Financial Information Data Flow
Description:
Financial Information from customer
Composition:
Escrow Letter : Char
3 months bank statements : Char
address and zip code for bank accounts : Char
source of funds for large deposits on accounts : Char
stocks and securities : Char
Most recents year end statement : Char
Pay Stubs : Char
W-2s : Char
Tax Returns : Char
Ssi : Char
Pension : Char
Disability : Char
Location:
Glendenning Mortgage System TOP ( CONTEXT )
Source: Mortgage Applicant ( External Entity )
Dest: Easy Mortgage Loan System ( Process )
Mortgage Loan System ( 0 )
Source: Mortgage Applicant ( External Entity )
Dest: Accept Initial Application ( Process )
Accept Documents ( 1 )
Source: *** Not on Diagram ***
Dest: Validate Customer Documents ( Process )
Date Last Altered: 4/17/2015 Date Created: 3/2/2015
--------------------------------------------------------------------------------------------------------------------------------
Identification Data Flow
Description:
Identification from customer
97
Date: 4/26/2015 Project: GLENDENNING MORTGAGE Page: 7
Time: 3:17:15 PM
Detailed Listing -- Alphabetically
All Entries -- Data Flow Diagrams
Branch: Glendenning Mortgage System TOP
Current Diagram is: Glendenning Mortgage System TOP
___________________________________________________________________________________________
Composition:
Drivers License : Char
Social Security Number : Integer 4
Birth Certificate : Char
Location:
Glendenning Mortgage System TOP ( CONTEXT )
Source: Mortgage Applicant ( External Entity )
Dest: Easy Mortgage Loan System ( Process )
Mortgage Loan System ( 0 )
Source: Mortgage Applicant ( External Entity )
Dest: Accept Initial Application ( Process )
Accept Documents ( 1 )
Source: *** Not on Diagram ***
Dest: Validate Customer Documents ( Process )
Date Last Altered: 4/17/2015 Date Created: 3/2/2015
--------------------------------------------------------------------------------------------------------------------------------
Letter of Rejection Data Flow
Description:
Rejection letter to customer.
Location:
Glendenning Mortgage System TOP ( CONTEXT )
Source: Easy Mortgage Loan System ( Process )
Dest: Mortgage Applicant ( External Entity )
Mortgage Loan System ( 0 )
Source: Generate Terms For Denial ( Process )
Dest: Mortgage Applicant ( External Entity )
Generate Terms For Denial ( 4 )
Source: Prepare Letter of Rejection ( Process )
Dest: *** Not on Diagram ***
98
Date: 4/26/2015 Project: GLENDENNING MORTGAGE Page: 8
Time: 3:17:15 PM
Detailed Listing -- Alphabetically
All Entries -- Data Flow Diagrams
Branch: Glendenning Mortgage System TOP
Current Diagram is: Glendenning Mortgage System TOP
___________________________________________________________________________________________
Date Last Altered: 4/17/2015 Date Created: 3/2/2015
--------------------------------------------------------------------------------------------------------------------------------
Mortgage Applicant External Entity
Description:
Loan Applicant.
Location:
Glendenning Mortgage System TOP ( CONTEXT )
Input Flows:
Letter of Rejection
Request Letter
Fees
ARM Disclosure
Provided copy of A Home Buyers Guide to Settlement Costs
Consumer Handbook on Adjustable-Rate Mortgages.
Output Flows:
Identification
Mortgage Application
Financial Information
Mortgage Loan System ( 0 )
Input Flows:
Letter of Rejection
Request Letter
Fees
ARM Disclosure
Provided copy of A Home Buyers Guide to Settlement Costs
Consumer Handbook on Adjustable-Rate Mortgages.
Output Flows:
Identification
Mortgage Application
Financial Information
Date Last Altered: 4/17/2015 Date Created: 3/2/2015
--------------------------------------------------------------------------------------------------------------------------------
Mortgage Application Data Flow
Description:
Application filled out by customer
99
Date: 4/26/2015 Project: GLENDENNING MORTGAGE Page: 9
Time: 3:17:15 PM
Detailed Listing -- Alphabetically
All Entries -- Data Flow Diagrams
Branch: Glendenning Mortgage System TOP
Current Diagram is: Glendenning Mortgage System TOP
___________________________________________________________________________________________
Composition:
Application : Char
Location:
Glendenning Mortgage System TOP ( CONTEXT )
Source: Mortgage Applicant ( External Entity )
Dest: Easy Mortgage Loan System ( Process )
Mortgage Loan System ( 0 )
Source: Mortgage Applicant ( External Entity )
Dest: Accept Initial Application ( Process )
Accept Documents ( 1 )
Source: *** Not on Diagram ***
Dest: Validate Customer Documents ( Process )
Date Last Altered: 4/17/2015 Date Created: 3/2/2015
--------------------------------------------------------------------------------------------------------------------------------
Profile Progress Data Flow
Description:
Customer creates profile and it gets sent to Docusign.
Composition:
Name : Char
Address : Char
Phone Number : Integer 4
Employment : Char
SSN : Integer 4
Income : Decimal
Marital Status : Char
Debt : Decimal
Location:
Glendenning Mortgage System TOP ( CONTEXT )
Source: Easy Mortgage Loan System ( Process )
Dest: Docusign ( External Entity )
100
Date: 4/26/2015 Project: GLENDENNING MORTGAGE Page: 10
Time: 3:17:15 PM
Detailed Listing -- Alphabetically
All Entries -- Data Flow Diagrams
Branch: Glendenning Mortgage System TOP
Current Diagram is: Glendenning Mortgage System TOP
___________________________________________________________________________________________
Mortgage Loan System ( 0 )
Source: Create Customer Profile ( Process )
Dest: Docusign ( External Entity )
Generate Good Faith Estimate ( 2 )
Source: Share documents to Docusign ( Process )
Dest: *** Not on Diagram ***
Source: Easy Morgage Database Drive ( Data Store )
Dest: Estimate Morgage Terms (Good Faith Estimate) ( Process )
Create Customer Profile ( 8 )
Source: Easy Morgage Database Drive ( Data Store )
Dest: Add Customer Record ( Process )
Source: Create Docusign Account For Customer ( Process )
Dest: Docusign ( External Entity )
Generate Truth-in-Lending Disclosure( 3 )
Source: Share Lending Disclosure documents to Docusign ( Process )
Dest: *** Not on Diagram ***
Source: Easy Morgage Database Drive ( Data Store )
Dest: Agree Upon and Generate Truth-in-Lending Disclosure ( Process )
Closing ( 7 )
Source: Share Closing documents to Docusign ( Process )
Dest: *** Not on Diagram ***
Source: Easy Morgage Database Drive ( Data Store )
Dest: Place signed documents in Database Drive ( Process )
Date Last Altered: 4/17/2015 Date Created: 3/17/2015
--------------------------------------------------------------------------------------------------------------------------------
Provided copy of A Home Buyers Guide to Settlement Costs Data Flow
Description:
Copy for customers filing.
101
Date: 4/26/2015 Project: GLENDENNING MORTGAGE Page: 11
Time: 3:17:15 PM
Detailed Listing -- Alphabetically
All Entries -- Data Flow Diagrams
Branch: Glendenning Mortgage System TOP
Current Diagram is: Glendenning Mortgage System TOP
___________________________________________________________________________________________
Location:
Glendenning Mortgage System TOP ( CONTEXT )
Source: Easy Mortgage Loan System ( Process )
Dest: Mortgage Applicant ( External Entity )
Mortgage Loan System ( 0 )
Source: Generate Truth-in-Lending Disclosure ( Process )
Dest: Mortgage Applicant ( External Entity )
Generate Truth-in-Lending Disclosure( 3 )
Source: Share Lending Disclosure documents to Docusign ( Process )
Dest: *** Not on Diagram ***
Date Last Altered: 4/17/2015 Date Created: 3/21/2015
--------------------------------------------------------------------------------------------------------------------------------
Request Letter Data Flow
Description:
Letter asking customer for documents needed.
Location:
Glendenning Mortgage System TOP ( CONTEXT )
Source: Easy Mortgage Loan System ( Process )
Dest: Mortgage Applicant ( External Entity )
Mortgage Loan System ( 0 )
Source: Generate Needed Documents ( Process )
Dest: Mortgage Applicant ( External Entity )
Generate Needed Documents( 5 )
Source: Customer Recuitment ( Process )
Dest: *** Not on Diagram ***
Date Last Altered: 4/17/2015 Date Created: 3/21/2015
--------------------------------------------------------------------------------------------------------------------------------
102
Date: 4/26/2015 Project: GLENDENNING MORTGAGE Page: 12
Time: 3:17:15 PM
Detailed Listing -- Alphabetically
All Entries -- Data Flow Diagrams
Branch: Glendenning Mortgage System TOP
Current Diagram is: Glendenning Mortgage System TOP
___________________________________________________________________________________________
Signed Documents GFE Data Flow
Description:
Documents required for the good faith estimate.
Composition:
Signed estimated settlement charges :
Signed escrow account information :
signed summary of loan : Char
Location:
Glendenning Mortgage System TOP ( CONTEXT )
Source: Docusign ( External Entity )
Dest: Easy Mortgage Loan System ( Process )
Mortgage Loan System ( 0 )
Source: Docusign ( External Entity )
Dest: Generate Good Faith Estimate ( Process )
Generate Good Faith Estimate ( 2 )
Source: *** Not on Diagram ***
Dest: Share documents to Docusign ( Process )
Generate Truth-in-Lending Disclosure( 3 )
Source: *** Not on Diagram ***
Dest: Share Lending Disclosure documents to Docusign ( Process )
Closing ( 7 )
Source: *** Not on Diagram ***
Dest: Share Closing documents to Docusign ( Process )
Date Last Altered: 4/17/2015 Date Created: 3/21/2015
--------------------------------------------------------------------------------------------------------------------------------
103
Date: 4/26/2015 Project: GLENDENNING MORTGAGE Page: 13
Time: 3:17:15 PM
Detailed Listing -- Alphabetically
All Entries -- Data Flow Diagrams
Branch: Glendenning Mortgage System TOP
Current Diagram is: Mortgage Loan System
___________________________________________________________________________________________
Accept Initial Application Process
Description:
Receives application from customer.
Process #: 1
Process Description:
Receives mortgage application, financial information and identification from customer and creates a custo
Location:
Mortgage Loan System ( 0 )
Input Flows:
Identification
Mortgage Application
Financial Information
Output Flows:
Submitted Documents
Date Last Altered: 4/17/2015 Date Created: 3/2/2015
--------------------------------------------------------------------------------------------------------------------------------
Accepted Data Flow
Location:
Mortgage Loan System ( 0 )
Source: Create Customer Profile ( Process )
Dest: Generate Good Faith Estimate ( Process )
Generate Good Faith Estimate ( 2 )
Source: *** Not on Diagram ***
Dest: Estimate Morgage Terms (Good Faith Estimate) ( Process )
Create Customer Profile ( 8 )
Source: Create Docusign Account For Customer ( Process )
Dest: *** Not on Diagram ***
Date Last Altered: 3/2/2015 Date Created: 3/2/2015
--------------------------------------------------------------------------------------------------------------------------------
104
Date: 4/26/2015 Project: GLENDENNING MORTGAGE Page: 14
Time: 3:17:15 PM
Detailed Listing -- Alphabetically
All Entries -- Data Flow Diagrams
Branch: Glendenning Mortgage System TOP
Current Diagram is: Mortgage Loan System
___________________________________________________________________________________________
Affidavits and Declarations Data Flow
Location:
Mortgage Loan System ( 0 )
Source: Generate Truth-in-Lending Disclosure ( Process )
Dest: Closing ( Process )
Generate Truth-in-Lending Disclosure( 3 )
Source: Share Lending Disclosure documents to Docusign ( Process )
Dest: *** Not on Diagram ***
Closing ( 7 )
Source: *** Not on Diagram ***
Dest: Share Closing documents to Docusign ( Process )
Date Last Altered: 3/2/2015 Date Created: 3/2/2015
--------------------------------------------------------------------------------------------------------------------------------
Application Criteria Data Flow
Description:
Accountants report of customers financial info.
Location:
Glendenning Mortgage System TOP ( CONTEXT )
Source: Company Financial Acountant ( External Entity )
Dest: Easy Mortgage Loan System ( Process )
Mortgage Loan System ( 0 )
Source: Company Financial Acountant ( External Entity )
Dest: Generate Needed Documents ( Process )
Generate Needed Documents( 5 )
Source: *** Not on Diagram ***
Dest: Customer Recuitment ( Process )
Date Last Altered: 4/17/2015 Date Created: 3/2/2015
--------------------------------------------------------------------------------------------------------------------------------
105
Date: 4/26/2015 Project: GLENDENNING MORTGAGE Page: 15
Time: 3:17:15 PM
Detailed Listing -- Alphabetically
All Entries -- Data Flow Diagrams
Branch: Glendenning Mortgage System TOP
Current Diagram is: Mortgage Loan System
___________________________________________________________________________________________
ARM Disclosure Data Flow
Description:
Disclosure ARM for customer
Location:
Glendenning Mortgage System TOP ( CONTEXT )
Source: Easy Mortgage Loan System ( Process )
Dest: Mortgage Applicant ( External Entity )
Mortgage Loan System ( 0 )
Source: Generate Truth-in-Lending Disclosure ( Process )
Dest: Mortgage Applicant ( External Entity )
Generate Truth-in-Lending Disclosure( 3 )
Source: Share Lending Disclosure documents to Docusign ( Process )
Dest: *** Not on Diagram ***
Date Last Altered: 4/17/2015 Date Created: 3/21/2015
--------------------------------------------------------------------------------------------------------------------------------
Closing Process
Description:
finalizing the loan
Process #: 7
Process Description:
This is the final use of docusign needed to complete the loan.
Location:
Mortgage Loan System ( 0 )
Input Flows:
Mortgage Note
Mortgage or Deed of Trust
Affidavits and Declarations
The HUD-1 Statement
Signed Documents Closing
106
Date: 4/26/2015 Project: GLENDENNING MORTGAGE Page: 16
Time: 3:17:15 PM
Detailed Listing -- Alphabetically
All Entries -- Data Flow Diagrams
Branch: Glendenning Mortgage System TOP
Current Diagram is: Mortgage Loan System
___________________________________________________________________________________________
Output Flows:
Fees
Profile Progress Closing
Date Last Altered: 4/17/2015 Date Created: 3/2/2015
--------------------------------------------------------------------------------------------------------------------------------
Company Financial Acountant External Entity
Description:
The independent financial accountant for Glendenning Mortgage.
Location:
Glendenning Mortgage System TOP ( CONTEXT )
Input Flows:
Documents Report
Output Flows:
Application Criteria
Mortgage Loan System ( 0 )
Input Flows:
Documents Report
Output Flows:
Application Criteria
Date Last Altered: 4/17/2015 Date Created: 3/2/2015
--------------------------------------------------------------------------------------------------------------------------------
Consumer Handbook on Adjustable-Rate Mortgages. Data Flow
Description:
Handbook for customer references.
Location:
Glendenning Mortgage System TOP ( CONTEXT )
Source: Easy Mortgage Loan System ( Process )
Dest: Mortgage Applicant ( External Entity )
Mortgage Loan System ( 0 )
107
Date: 4/26/2015 Project: GLENDENNING MORTGAGE Page: 17
Time: 3:17:15 PM
Detailed Listing -- Alphabetically
All Entries -- Data Flow Diagrams
Branch: Glendenning Mortgage System TOP
Current Diagram is: Mortgage Loan System
___________________________________________________________________________________________
Source: Generate Truth-in-Lending Disclosure ( Process )
Dest: Mortgage Applicant ( External Entity )
Generate Truth-in-Lending Disclosure( 3 )
Source: Share Lending Disclosure documents to Docusign ( Process )
Dest: *** Not on Diagram ***
Date Last Altered: 4/17/2015 Date Created: 3/21/2015
--------------------------------------------------------------------------------------------------------------------------------
Create Customer Profile Process
Description:
Profile of customer.
Process #: 8
Process Description:
A full profile of the customer to include the customers financial information, identification and everything
Location:
Mortgage Loan System ( 0 )
Input Flows:
Submitted Documents
Output Flows:
Accepted
Documents Report
Profile Progress
Date Last Altered: 4/17/2015 Date Created: 3/17/2015
--------------------------------------------------------------------------------------------------------------------------------
Denied Data Flow
Location:
Mortgage Loan System ( 0 )
Source: Generate Good Faith Estimate ( Process )
Dest: Generate Terms For Denial ( Process )
Generate Good Faith Estimate ( 2 )
108
Date: 4/26/2015 Project: GLENDENNING MORTGAGE Page: 18
Time: 3:17:15 PM
Detailed Listing -- Alphabetically
All Entries -- Data Flow Diagrams
Branch: Glendenning Mortgage System TOP
Current Diagram is: Mortgage Loan System
___________________________________________________________________________________________
Source: Estimate Morgage Terms (Good Faith Estimate) ( Process )
Dest: *** Not on Diagram ***
Generate Terms For Denial ( 4 )
Source: *** Not on Diagram ***
Dest: Prepare Letter of Rejection ( Process )
Date Last Altered: 3/2/2015 Date Created: 3/2/2015
--------------------------------------------------------------------------------------------------------------------------------
Documents Report Data Flow
Description:
Report of financial information of customer.
Location:
Glendenning Mortgage System TOP ( CONTEXT )
Source: Easy Mortgage Loan System ( Process )
Dest: Company Financial Acountant ( External Entity )
Mortgage Loan System ( 0 )
Source: Create Customer Profile ( Process )
Dest: Generate Needed Documents ( Process )
Source: Generate Needed Documents ( Process )
Dest: Company Financial Acountant ( External Entity )
Create Customer Profile ( 8 )
Source: Review Customer Detail ( Process )
Dest: *** Not on Diagram ***
Generate Needed Documents( 5 )
Source: *** Not on Diagram ***
Dest: Customer Recuitment ( Process )
Source: Customer Recuitment ( Process )
Dest: *** Not on Diagram ***
Date Last Altered: 4/17/2015 Date Created: 3/17/2015
--------------------------------------------------------------------------------------------------------------------------------
109
Date: 4/26/2015 Project: GLENDENNING MORTGAGE Page: 19
Time: 3:17:15 PM
Detailed Listing -- Alphabetically
All Entries -- Data Flow Diagrams
Branch: Glendenning Mortgage System TOP
Current Diagram is: Mortgage Loan System
___________________________________________________________________________________________
Docusign External Entity
Description:
The COTS company that provides edocuments for the loan process.
Location:
Glendenning Mortgage System TOP ( CONTEXT )
Input Flows:
Profile Progress
Output Flows:
Signed Documents GFE
Mortgage Loan System ( 0 )
Input Flows:
Profile Progress GTLD
Output Flows:
Signed Documents GTLD
Input Flows:
Profile Progress GFE
Output Flows:
Signed Documents GFE
Input Flows:
Profile Progress Closing
Output Flows:
Signed Documents Closing
Input Flows:
Profile Progress
Create Customer Profile ( 8 )
Input Flows:
Profile Progress
Date Last Altered: 4/17/2015 Date Created: 4/12/2015
--------------------------------------------------------------------------------------------------------------------------------
Fees Data Flow
Description:
Fees needed to be paid by customer
110
Date: 4/26/2015 Project: GLENDENNING MORTGAGE Page: 20
Time: 3:17:15 PM
Detailed Listing -- Alphabetically
All Entries -- Data Flow Diagrams
Branch: Glendenning Mortgage System TOP
Current Diagram is: Mortgage Loan System
___________________________________________________________________________________________
Location:
Glendenning Mortgage System TOP ( CONTEXT )
Source: Easy Mortgage Loan System ( Process )
Dest: Mortgage Applicant ( External Entity )
Mortgage Loan System ( 0 )
Source: Closing ( Process )
Dest: Mortgage Applicant ( External Entity )
Closing ( 7 )
Source: Share Closing documents to Docusign ( Process )
Dest: *** Not on Diagram ***
Date Last Altered: 4/17/2015 Date Created: 3/2/2015
--------------------------------------------------------------------------------------------------------------------------------
Financial Information Data Flow
Description:
Financial Information from customer
Composition:
Escrow Letter : Char
3 months bank statements : Char
address and zip code for bank accounts : Char
source of funds for large deposits on accounts : Char
stocks and securities : Char
Most recents year end statement : Char
Pay Stubs : Char
W-2s : Char
Tax Returns : Char
Ssi : Char
Pension : Char
Disability : Char
Location:
Glendenning Mortgage System TOP ( CONTEXT )
Source: Mortgage Applicant ( External Entity )
Dest: Easy Mortgage Loan System ( Process )
111
Date: 4/26/2015 Project: GLENDENNING MORTGAGE Page: 21
Time: 3:17:15 PM
Detailed Listing -- Alphabetically
All Entries -- Data Flow Diagrams
Branch: Glendenning Mortgage System TOP
Current Diagram is: Mortgage Loan System
___________________________________________________________________________________________
Mortgage Loan System ( 0 )
Source: Mortgage Applicant ( External Entity )
Dest: Accept Initial Application ( Process )
Accept Documents ( 1 )
Source: *** Not on Diagram ***
Dest: Validate Customer Documents ( Process )
Date Last Altered: 4/17/2015 Date Created: 3/2/2015
--------------------------------------------------------------------------------------------------------------------------------
Generate Good Faith Estimate Process
Description:
Estimate of property.
Process #: 2
Process Description:
An estimate of the property that the customer is looking at taking out a loan for is generated for the custom
Location:
Mortgage Loan System ( 0 )
Input Flows:
Accepted
Signed Documents GFE
Output Flows:
Signed summary of loan
Signed escrow account information
Signed estimated settlement charges
Denied
Profile Progress GFE
Date Last Altered: 4/17/2015 Date Created: 3/2/2015
--------------------------------------------------------------------------------------------------------------------------------
Generate Needed Documents Process
Description:
Missing documents
112
Date: 4/26/2015 Project: GLENDENNING MORTGAGE Page: 22
Time: 3:17:15 PM
Detailed Listing -- Alphabetically
All Entries -- Data Flow Diagrams
Branch: Glendenning Mortgage System TOP
Current Diagram is: Mortgage Loan System
___________________________________________________________________________________________
Process #: 5
Process Description:
Any documents still needed from the customer.
Location:
Mortgage Loan System ( 0 )
Input Flows:
Application Criteria
NJ FHA Loan Process Checklist Retrieval
NJ Conventional Checklist Retrieval
Request Letter Letterhead
Documents Report
Output Flows:
Request Letter
Documents Report
Date Last Altered: 4/17/2015 Date Created: 3/2/2015
--------------------------------------------------------------------------------------------------------------------------------
Generate Terms For Denial Process
Description:
customer denied loan.
Process #: 4
Process Description:
The customers reason for not going forward with the loan after receiving good faith estimate.
Location:
Mortgage Loan System ( 0 )
Input Flows:
Denied
Output Flows:
Letter of Rejection
Date Last Altered: 4/17/2015 Date Created: 3/2/2015
--------------------------------------------------------------------------------------------------------------------------------
113
Date: 4/26/2015 Project: GLENDENNING MORTGAGE Page: 23
Time: 3:17:15 PM
Detailed Listing -- Alphabetically
All Entries -- Data Flow Diagrams
Branch: Glendenning Mortgage System TOP
Current Diagram is: Mortgage Loan System
___________________________________________________________________________________________
Generate Truth-in-Lending Disclosure Process
Description:
Disclosure that will need to be signed by customer.
Process #: 3
Process Description:
A disclosure for the customer to sign.
Location:
Mortgage Loan System ( 0 )
Input Flows:
Signed summary of loan
Signed escrow account information
Signed estimated settlement charges
Signed Documents GTLD
Output Flows:
ARM Disclosure
Provided copy of A Home Buyers Guide to Settlement Costs
Consumer Handbook on Adjustable-Rate Mortgages.
Mortgage Note
Mortgage or Deed of Trust
Affidavits and Declarations
The HUD-1 Statement
Profile Progress GTLD
Date Last Altered: 4/17/2015 Date Created: 3/2/2015
--------------------------------------------------------------------------------------------------------------------------------
Identification Data Flow
Description:
Identification from customer
Composition:
Drivers License : Char
Social Security Number : Integer 4
Birth Certificate : Char
114
Date: 4/26/2015 Project: GLENDENNING MORTGAGE Page: 24
Time: 3:17:15 PM
Detailed Listing -- Alphabetically
All Entries -- Data Flow Diagrams
Branch: Glendenning Mortgage System TOP
Current Diagram is: Mortgage Loan System
___________________________________________________________________________________________
Location:
Glendenning Mortgage System TOP ( CONTEXT )
Source: Mortgage Applicant ( External Entity )
Dest: Easy Mortgage Loan System ( Process )
Mortgage Loan System ( 0 )
Source: Mortgage Applicant ( External Entity )
Dest: Accept Initial Application ( Process )
Accept Documents ( 1 )
Source: *** Not on Diagram ***
Dest: Validate Customer Documents ( Process )
Date Last Altered: 4/17/2015 Date Created: 3/2/2015
--------------------------------------------------------------------------------------------------------------------------------
Letter of Rejection Data Flow
Description:
Rejection letter to customer.
Location:
Glendenning Mortgage System TOP ( CONTEXT )
Source: Easy Mortgage Loan System ( Process )
Dest: Mortgage Applicant ( External Entity )
Mortgage Loan System ( 0 )
Source: Generate Terms For Denial ( Process )
Dest: Mortgage Applicant ( External Entity )
Generate Terms For Denial ( 4 )
Source: Prepare Letter of Rejection ( Process )
Dest: *** Not on Diagram ***
Date Last Altered: 4/17/2015 Date Created: 3/2/2015
--------------------------------------------------------------------------------------------------------------------------------
115
Date: 4/26/2015 Project: GLENDENNING MORTGAGE Page: 25
Time: 3:17:15 PM
Detailed Listing -- Alphabetically
All Entries -- Data Flow Diagrams
Branch: Glendenning Mortgage System TOP
Current Diagram is: Mortgage Loan System
___________________________________________________________________________________________
Mortgage Applicant External Entity
Description:
Loan Applicant.
Location:
Glendenning Mortgage System TOP ( CONTEXT )
Input Flows:
Letter of Rejection
Request Letter
Fees
ARM Disclosure
Provided copy of A Home Buyers Guide to Settlement Costs
Consumer Handbook on Adjustable-Rate Mortgages.
Output Flows:
Identification
Mortgage Application
Financial Information
Mortgage Loan System ( 0 )
Input Flows:
Letter of Rejection
Request Letter
Fees
ARM Disclosure
Provided copy of A Home Buyers Guide to Settlement Costs
Consumer Handbook on Adjustable-Rate Mortgages.
Output Flows:
Identification
Mortgage Application
Financial Information
Date Last Altered: 4/17/2015 Date Created: 3/2/2015
--------------------------------------------------------------------------------------------------------------------------------
Mortgage Application Data Flow
Description:
Application filled out by customer
Composition:
Application : Char
116
Date: 4/26/2015 Project: GLENDENNING MORTGAGE Page: 26
Time: 3:17:15 PM
Detailed Listing -- Alphabetically
All Entries -- Data Flow Diagrams
Branch: Glendenning Mortgage System TOP
Current Diagram is: Mortgage Loan System
___________________________________________________________________________________________
Location:
Glendenning Mortgage System TOP ( CONTEXT )
Source: Mortgage Applicant ( External Entity )
Dest: Easy Mortgage Loan System ( Process )
Mortgage Loan System ( 0 )
Source: Mortgage Applicant ( External Entity )
Dest: Accept Initial Application ( Process )
Accept Documents ( 1 )
Source: *** Not on Diagram ***
Dest: Validate Customer Documents ( Process )
Date Last Altered: 4/17/2015 Date Created: 3/2/2015
--------------------------------------------------------------------------------------------------------------------------------
Mortgage Note Data Flow
Location:
Mortgage Loan System ( 0 )
Source: Generate Truth-in-Lending Disclosure ( Process )
Dest: Closing ( Process )
Generate Truth-in-Lending Disclosure( 3 )
Source: Share Lending Disclosure documents to Docusign ( Process )
Dest: *** Not on Diagram ***
Closing ( 7 )
Source: *** Not on Diagram ***
Dest: Share Closing documents to Docusign ( Process )
Date Last Altered: 3/2/2015 Date Created: 3/2/2015
--------------------------------------------------------------------------------------------------------------------------------
Mortgage or Deed of Trust Data Flow
Location:
Mortgage Loan System ( 0 )
117
Date: 4/26/2015 Project: GLENDENNING MORTGAGE Page: 27
Time: 3:17:15 PM
Detailed Listing -- Alphabetically
All Entries -- Data Flow Diagrams
Branch: Glendenning Mortgage System TOP
Current Diagram is: Mortgage Loan System
___________________________________________________________________________________________
Source: Generate Truth-in-Lending Disclosure ( Process )
Dest: Closing ( Process )
Generate Truth-in-Lending Disclosure( 3 )
Source: Share Lending Disclosure documents to Docusign ( Process )
Dest: *** Not on Diagram ***
Closing ( 7 )
Source: *** Not on Diagram ***
Dest: Share Closing documents to Docusign ( Process )
Date Last Altered: 3/2/2015 Date Created: 3/2/2015
--------------------------------------------------------------------------------------------------------------------------------
NJ Conventional Checklist Retrieval Data Flow
Location:
Mortgage Loan System ( 0 )
Source: NJ Conventional Loan Processing Checklist ( Data Store )
Dest: Generate Needed Documents ( Process )
Generate Needed Documents( 5 )
Source: *** Not on Diagram ***
Dest: Customer Recuitment ( Process )
Date Last Altered: 3/17/2015 Date Created: 3/17/2015
--------------------------------------------------------------------------------------------------------------------------------
NJ Conventional Loan Processing Checklist Data Store
Data Store #: D2
Location:
Mortgage Loan System ( 0 )
Output Flows:
NJ Conventional Checklist Retrieval
Date Last Altered: 3/17/2015 Date Created: 3/17/2015
--------------------------------------------------------------------------------------------------------------------------------
118
Date: 4/26/2015 Project: GLENDENNING MORTGAGE Page: 28
Time: 3:17:15 PM
Detailed Listing -- Alphabetically
All Entries -- Data Flow Diagrams
Branch: Glendenning Mortgage System TOP
Current Diagram is: Mortgage Loan System
___________________________________________________________________________________________
NJ FHA Loan Process Checklist Retrieval Data Flow
Location:
Mortgage Loan System ( 0 )
Source: NJ FHA Loan Processing Checklist ( Data Store )
Dest: Generate Needed Documents ( Process )
Generate Needed Documents( 5 )
Source: *** Not on Diagram ***
Dest: Customer Recuitment ( Process )
Date Last Altered: 3/17/2015 Date Created: 3/17/2015
--------------------------------------------------------------------------------------------------------------------------------
NJ FHA Loan Processing Checklist Data Store
Description:
Checklist for NJ FHA Loan
Data Store #: D4
Composition:
Automated underwriting : Char
underwriting transmittal : Char
revised 1003 : Char
initital 1003 : Char
92900 : Char
new tangible benefit form : Char
payoff : Char
ssa form : Char
borrowers id : Char
inquiry explanation : Char
subordinate lien note : Char
liability verification : Char
Income : Decimal
4506T : Char
assets : Char
proof of deposit money : Char
FHA case assignment : Char
Amendatory Clause : Char
contract : Char
program disclosures : Char
borrowers authorization : Char
119
Date: 4/26/2015 Project: GLENDENNING MORTGAGE Page: 29
Time: 3:17:15 PM
Detailed Listing -- Alphabetically
All Entries -- Data Flow Diagrams
Branch: Glendenning Mortgage System TOP
Current Diagram is: Mortgage Loan System
___________________________________________________________________________________________
e-SIGN : Char
home counseling list : Char
home counselor agent list : Char
ECOA : Char
use and occupancy : Char
credit file audit notice : Char
credit score disclosure : Char
privacy disclosure : Char
appraisal report : Char
hazard insurance authorization : Char
notice of furnishing negative info : Char
mortgage fraud notice : Char
fair credit reporting act : Char
equal credit OA : Char
Patriot Act : Char
Loan Servicing Disclosure : Char
MIP Authorization : Char
Home Inspection : Char
FHA ID of Interest : Char
Location:
Mortgage Loan System ( 0 )
Output Flows:
NJ FHA Loan Process Checklist Retrieval
Date Last Altered: 4/17/2015 Date Created: 3/17/2015
--------------------------------------------------------------------------------------------------------------------------------
Profile Progress Data Flow
Description:
Customer creates profile and it gets sent to Docusign.
Composition:
Name : Char
Address : Char
Phone Number : Integer 4
Employment : Char
SSN : Integer 4
Income : Decimal
Marital Status : Char
Debt : Decimal
120
Date: 4/26/2015 Project: GLENDENNING MORTGAGE Page: 30
Time: 3:17:15 PM
Detailed Listing -- Alphabetically
All Entries -- Data Flow Diagrams
Branch: Glendenning Mortgage System TOP
Current Diagram is: Mortgage Loan System
___________________________________________________________________________________________
Location:
Glendenning Mortgage System TOP ( CONTEXT )
Source: Easy Mortgage Loan System ( Process )
Dest: Docusign ( External Entity )
Mortgage Loan System ( 0 )
Source: Create Customer Profile ( Process )
Dest: Docusign ( External Entity )
Generate Good Faith Estimate ( 2 )
Source: Share documents to Docusign ( Process )
Dest: *** Not on Diagram ***
Source: Easy Morgage Database Drive ( Data Store )
Dest: Estimate Morgage Terms (Good Faith Estimate) ( Process )
Create Customer Profile ( 8 )
Source: Easy Morgage Database Drive ( Data Store )
Dest: Add Customer Record ( Process )
Source: Create Docusign Account For Customer ( Process )
Dest: Docusign ( External Entity )
Generate Truth-in-Lending Disclosure( 3 )
Source: Share Lending Disclosure documents to Docusign ( Process )
Dest: *** Not on Diagram ***
Source: Easy Morgage Database Drive ( Data Store )
Dest: Agree Upon and Generate Truth-in-Lending Disclosure ( Process )
Closing ( 7 )
Source: Share Closing documents to Docusign ( Process )
Dest: *** Not on Diagram ***
Source: Easy Morgage Database Drive ( Data Store )
Dest: Place signed documents in Database Drive ( Process )
Date Last Altered: 4/17/2015 Date Created: 3/17/2015
--------------------------------------------------------------------------------------------------------------------------------
121
Date: 4/26/2015 Project: GLENDENNING MORTGAGE Page: 31
Time: 3:17:15 PM
Detailed Listing -- Alphabetically
All Entries -- Data Flow Diagrams
Branch: Glendenning Mortgage System TOP
Current Diagram is: Mortgage Loan System
___________________________________________________________________________________________
Profile Progress Closing Data Flow
Description:
documents that are to be signed by customer at closing.
Composition:
mortgage note : Char
Mortgage or Deed of Trust : Char
affidavits and declaraions : Char
The HUD-1 Statement : Char
Location:
Mortgage Loan System ( 0 )
Source: Closing ( Process )
Dest: Docusign ( External Entity )
Closing ( 7 )
Source: *** Not on Diagram ***
Dest: *** Not on Diagram ***
Date Last Altered: 4/17/2015 Date Created: 4/17/2015
--------------------------------------------------------------------------------------------------------------------------------
Profile Progress GFE Data Flow
Description:
Documents needed to be signed by customer to generae Good Faith Estimate.
Composition:
estimated settlement charges : Char
escrow account information : Char
summary of loan : Char
Location:
Mortgage Loan System ( 0 )
Source: Generate Good Faith Estimate ( Process )
Dest: Docusign ( External Entity )
122
Date: 4/26/2015 Project: GLENDENNING MORTGAGE Page: 32
Time: 3:17:15 PM
Detailed Listing -- Alphabetically
All Entries -- Data Flow Diagrams
Branch: Glendenning Mortgage System TOP
Current Diagram is: Mortgage Loan System
___________________________________________________________________________________________
Generate Good Faith Estimate ( 2 )
Source: *** Not on Diagram ***
Dest: *** Not on Diagram ***
Date Last Altered: 4/17/2015 Date Created: 4/17/2015
--------------------------------------------------------------------------------------------------------------------------------
Profile Progress GTLD Data Flow
Description:
documents needed to be signed by customer to generate Truth-in-Lending Disclosure
Composition:
Truth in Lending Disclosure : Char
Location:
Mortgage Loan System ( 0 )
Source: Generate Truth-in-Lending Disclosure ( Process )
Dest: Docusign ( External Entity )
Date Last Altered: 4/17/2015 Date Created: 4/17/2015
--------------------------------------------------------------------------------------------------------------------------------
Provided copy of A Home Buyers Guide to Settlement Costs Data Flow
Description:
Copy for customers filing.
Location:
Glendenning Mortgage System TOP ( CONTEXT )
Source: Easy Mortgage Loan System ( Process )
Dest: Mortgage Applicant ( External Entity )
Mortgage Loan System ( 0 )
Source: Generate Truth-in-Lending Disclosure ( Process )
Dest: Mortgage Applicant ( External Entity )
123
Date: 4/26/2015 Project: GLENDENNING MORTGAGE Page: 33
Time: 3:17:15 PM
Detailed Listing -- Alphabetically
All Entries -- Data Flow Diagrams
Branch: Glendenning Mortgage System TOP
Current Diagram is: Mortgage Loan System
___________________________________________________________________________________________
Generate Truth-in-Lending Disclosure( 3 )
Source: Share Lending Disclosure documents to Docusign ( Process )
Dest: *** Not on Diagram ***
Date Last Altered: 4/17/2015 Date Created: 3/21/2015
--------------------------------------------------------------------------------------------------------------------------------
Request Letter Data Flow
Description:
Letter asking customer for documents needed.
Location:
Glendenning Mortgage System TOP ( CONTEXT )
Source: Easy Mortgage Loan System ( Process )
Dest: Mortgage Applicant ( External Entity )
Mortgage Loan System ( 0 )
Source: Generate Needed Documents ( Process )
Dest: Mortgage Applicant ( External Entity )
Generate Needed Documents( 5 )
Source: Customer Recuitment ( Process )
Dest: *** Not on Diagram ***
Date Last Altered: 4/17/2015 Date Created: 3/21/2015
--------------------------------------------------------------------------------------------------------------------------------
Request Letter Letterhead Data Flow
Location:
Mortgage Loan System ( 0 )
Source: Request Letter Letterhead ( Data Store )
Dest: Generate Needed Documents ( Process )
Generate Needed Documents( 5 )
Source: *** Not on Diagram ***
Dest: Customer Recuitment ( Process )
124
Date: 4/26/2015 Project: GLENDENNING MORTGAGE Page: 34
Time: 3:17:15 PM
Detailed Listing -- Alphabetically
All Entries -- Data Flow Diagrams
Branch: Glendenning Mortgage System TOP
Current Diagram is: Mortgage Loan System
___________________________________________________________________________________________
Date Last Altered: 3/21/2015 Date Created: 3/21/2015
--------------------------------------------------------------------------------------------------------------------------------
Request Letter Letterhead Data Store
Description:
Letter requesting customers information.
Data Store #: D9
Composition:
3 months bank statements : Char
Pay Stubs : Char
W-2s : Char
Tax Returns : Char
Balance Sheet : Integer 4
Notes : Char
Ssi : Char
Pension : Char
Disability : Char
Liabilities : Char
DD214 : Char
cert of eligibility : Char
Miscellaneous : Char
Location:
Mortgage Loan System ( 0 )
Output Flows:
Request Letter Letterhead
Date Last Altered: 4/17/2015 Date Created: 3/17/2015
--------------------------------------------------------------------------------------------------------------------------------
Signed Documents Closing Data Flow
Description:
Documents signed by the customer at closing.
Composition:
Signed Mortgage Note : Char
Signed Mortgage or Deed of Trust :
Signed Affidavits and Declarations :
125
Date: 4/26/2015 Project: GLENDENNING MORTGAGE Page: 35
Time: 3:17:15 PM
Detailed Listing -- Alphabetically
All Entries -- Data Flow Diagrams
Branch: Glendenning Mortgage System TOP
Current Diagram is: Mortgage Loan System
___________________________________________________________________________________________
Signed The HUD-1 Statement :
Location:
Mortgage Loan System ( 0 )
Source: Docusign ( External Entity )
Dest: Closing ( Process )
Date Last Altered: 4/17/2015 Date Created: 4/17/2015
--------------------------------------------------------------------------------------------------------------------------------
Signed Documents GFE Data Flow
Description:
Documents required for the good faith estimate.
Composition:
Signed estimated settlement charges :
Signed escrow account information :
signed summary of loan : Char
Location:
Glendenning Mortgage System TOP ( CONTEXT )
Source: Docusign ( External Entity )
Dest: Easy Mortgage Loan System ( Process )
Mortgage Loan System ( 0 )
Source: Docusign ( External Entity )
Dest: Generate Good Faith Estimate ( Process )
Generate Good Faith Estimate ( 2 )
Source: *** Not on Diagram ***
Dest: Share documents to Docusign ( Process )
Generate Truth-in-Lending Disclosure( 3 )
Source: *** Not on Diagram ***
Dest: Share Lending Disclosure documents to Docusign ( Process )
Closing ( 7 )
126
Date: 4/26/2015 Project: GLENDENNING MORTGAGE Page: 36
Time: 3:17:15 PM
Detailed Listing -- Alphabetically
All Entries -- Data Flow Diagrams
Branch: Glendenning Mortgage System TOP
Current Diagram is: Mortgage Loan System
___________________________________________________________________________________________
Source: *** Not on Diagram ***
Dest: Share Closing documents to Docusign ( Process )
Date Last Altered: 4/17/2015 Date Created: 3/21/2015
--------------------------------------------------------------------------------------------------------------------------------
Signed Documents GTLD Data Flow
Description:
Documents needed to Generate Truth-in-Lending Disclosure
Composition:
Signed Truth in Lending Disclosure : Char
Location:
Mortgage Loan System ( 0 )
Source: Docusign ( External Entity )
Dest: Generate Truth-in-Lending Disclosure ( Process )
Date Last Altered: 4/17/2015 Date Created: 4/17/2015
--------------------------------------------------------------------------------------------------------------------------------
Signed escrow account information Data Flow
Location:
Mortgage Loan System ( 0 )
Source: Generate Good Faith Estimate ( Process )
Dest: Generate Truth-in-Lending Disclosure ( Process )
Generate Good Faith Estimate ( 2 )
Source: Share documents to Docusign ( Process )
Dest: *** Not on Diagram ***
Generate Truth-in-Lending Disclosure( 3 )
Source: *** Not on Diagram ***
Dest: Agree Upon and Generate Truth-in-Lending Disclosure ( Process )
Data Flow --> Signed Documents GFE
127
Date: 4/26/2015 Project: GLENDENNING MORTGAGE Page: 37
Time: 3:17:15 PM
Detailed Listing -- Alphabetically
All Entries -- Data Flow Diagrams
Branch: Glendenning Mortgage System TOP
Current Diagram is: Mortgage Loan System
___________________________________________________________________________________________
Date Last Altered: 3/21/2015 Date Created: 3/21/2015
--------------------------------------------------------------------------------------------------------------------------------
Signed estimated settlement charges Data Flow
Location:
Mortgage Loan System ( 0 )
Source: Generate Good Faith Estimate ( Process )
Dest: Generate Truth-in-Lending Disclosure ( Process )
Generate Good Faith Estimate ( 2 )
Source: Share documents to Docusign ( Process )
Dest: *** Not on Diagram ***
Generate Truth-in-Lending Disclosure( 3 )
Source: *** Not on Diagram ***
Dest: Agree Upon and Generate Truth-in-Lending Disclosure ( Process )
Data Flow --> Signed Documents GFE
Date Last Altered: 3/21/2015 Date Created: 3/21/2015
--------------------------------------------------------------------------------------------------------------------------------
Signed summary of loan Data Flow
Location:
Mortgage Loan System ( 0 )
Source: Generate Good Faith Estimate ( Process )
Dest: Generate Truth-in-Lending Disclosure ( Process )
Generate Good Faith Estimate ( 2 )
Source: Share documents to Docusign ( Process )
Dest: *** Not on Diagram ***
Generate Truth-in-Lending Disclosure( 3 )
Source: *** Not on Diagram ***
Dest: Agree Upon and Generate Truth-in-Lending Disclosure ( Process )
Date Last Altered: 3/21/2015 Date Created: 3/21/2015
--------------------------------------------------------------------------------------------------------------------------------
128
Date: 4/26/2015 Project: GLENDENNING MORTGAGE Page: 38
Time: 3:17:15 PM
Detailed Listing -- Alphabetically
All Entries -- Data Flow Diagrams
Branch: Glendenning Mortgage System TOP
Current Diagram is: Mortgage Loan System
___________________________________________________________________________________________
Submitted Documents Data Flow
Location:
Mortgage Loan System ( 0 )
Source: Accept Initial Application ( Process )
Dest: Create Customer Profile ( Process )
Accept Documents ( 1 )
Source: Add to Customer Network Folder ( Process )
Dest: *** Not on Diagram ***
Create Customer Profile ( 8 )
Source: *** Not on Diagram ***
Dest: Add Customer Record ( Process )
Date Last Altered: 3/17/2015 Date Created: 3/17/2015
--------------------------------------------------------------------------------------------------------------------------------
The HUD-1 Statement Data Flow
Location:
Mortgage Loan System ( 0 )
Source: Generate Truth-in-Lending Disclosure ( Process )
Dest: Closing ( Process )
Generate Truth-in-Lending Disclosure( 3 )
Source: Share Lending Disclosure documents to Docusign ( Process )
Dest: *** Not on Diagram ***
Closing ( 7 )
Source: *** Not on Diagram ***
Dest: Share Closing documents to Docusign ( Process )
Date Last Altered: 3/2/2015 Date Created: 3/2/2015
--------------------------------------------------------------------------------------------------------------------------------
129
Date: 4/26/2015 Project: GLENDENNING MORTGAGE Page: 39
Time: 3:17:15 PM
Detailed Listing -- Alphabetically
All Entries -- Data Flow Diagrams
Branch: Glendenning Mortgage System TOP
Current Diagram is: Accept Documents
___________________________________________________________________________________________
Add to Customer Network Folder Process
Process #: 1.1
Location:
Accept Documents ( 1 )
Input Flows:
Valid Customer Documents
Output Flows:
Submitted Documents
Date Last Altered: 3/21/2015 Date Created: 3/2/2015
--------------------------------------------------------------------------------------------------------------------------------
Financial Information Data Flow
Description:
Financial Information from customer
Composition:
Escrow Letter : Char
3 months bank statements : Char
address and zip code for bank accounts : Char
source of funds for large deposits on accounts : Char
stocks and securities : Char
Most recents year end statement : Char
Pay Stubs : Char
W-2s : Char
Tax Returns : Char
Ssi : Char
Pension : Char
Disability : Char
Location:
Glendenning Mortgage System TOP ( CONTEXT )
Source: Mortgage Applicant ( External Entity )
Dest: Easy Mortgage Loan System ( Process )
Mortgage Loan System ( 0 )
Source: Mortgage Applicant ( External Entity )
Dest: Accept Initial Application ( Process )
130
Date: 4/26/2015 Project: GLENDENNING MORTGAGE Page: 40
Time: 3:17:15 PM
Detailed Listing -- Alphabetically
All Entries -- Data Flow Diagrams
Branch: Glendenning Mortgage System TOP
Current Diagram is: Accept Documents
___________________________________________________________________________________________
Accept Documents ( 1 )
Source: *** Not on Diagram ***
Dest: Validate Customer Documents ( Process )
Date Last Altered: 4/17/2015 Date Created: 3/2/2015
--------------------------------------------------------------------------------------------------------------------------------
Identification Data Flow
Description:
Identification from customer
Composition:
Drivers License : Char
Social Security Number : Integer 4
Birth Certificate : Char
Location:
Glendenning Mortgage System TOP ( CONTEXT )
Source: Mortgage Applicant ( External Entity )
Dest: Easy Mortgage Loan System ( Process )
Mortgage Loan System ( 0 )
Source: Mortgage Applicant ( External Entity )
Dest: Accept Initial Application ( Process )
Accept Documents ( 1 )
Source: *** Not on Diagram ***
Dest: Validate Customer Documents ( Process )
Date Last Altered: 4/17/2015 Date Created: 3/2/2015
--------------------------------------------------------------------------------------------------------------------------------
Mortgage Application Data Flow
Description:
Application filled out by customer
131
Date: 4/26/2015 Project: GLENDENNING MORTGAGE Page: 41
Time: 3:17:15 PM
Detailed Listing -- Alphabetically
All Entries -- Data Flow Diagrams
Branch: Glendenning Mortgage System TOP
Current Diagram is: Accept Documents
___________________________________________________________________________________________
Composition:
Application : Char
Location:
Glendenning Mortgage System TOP ( CONTEXT )
Source: Mortgage Applicant ( External Entity )
Dest: Easy Mortgage Loan System ( Process )
Mortgage Loan System ( 0 )
Source: Mortgage Applicant ( External Entity )
Dest: Accept Initial Application ( Process )
Accept Documents ( 1 )
Source: *** Not on Diagram ***
Dest: Validate Customer Documents ( Process )
Date Last Altered: 4/17/2015 Date Created: 3/2/2015
--------------------------------------------------------------------------------------------------------------------------------
Not Accepted Data Flow
Location:
Accept Documents ( 1 )
Source: Validate Customer Documents ( Process )
Dest: *** Not on Diagram ***
Date Last Altered: 3/2/2015 Date Created: 3/2/2015
--------------------------------------------------------------------------------------------------------------------------------
Submitted Documents Data Flow
Location:
Mortgage Loan System ( 0 )
Source: Accept Initial Application ( Process )
Dest: Create Customer Profile ( Process )
Accept Documents ( 1 )
132
Date: 4/26/2015 Project: GLENDENNING MORTGAGE Page: 42
Time: 3:17:15 PM
Detailed Listing -- Alphabetically
All Entries -- Data Flow Diagrams
Branch: Glendenning Mortgage System TOP
Current Diagram is: Accept Documents
___________________________________________________________________________________________
Source: Add to Customer Network Folder ( Process )
Dest: *** Not on Diagram ***
Create Customer Profile ( 8 )
Source: *** Not on Diagram ***
Dest: Add Customer Record ( Process )
Date Last Altered: 3/17/2015 Date Created: 3/17/2015
--------------------------------------------------------------------------------------------------------------------------------
Valid Customer Documents Data Flow
Location:
Accept Documents ( 1 )
Source: Validate Customer Documents ( Process )
Dest: Add to Customer Network Folder ( Process )
Date Last Altered: 3/21/2015 Date Created: 3/17/2015
--------------------------------------------------------------------------------------------------------------------------------
Validate Customer Documents Process
Process #: 1.2
Location:
Accept Documents ( 1 )
Input Flows:
Identification
Financial Information
Mortgage Application
Output Flows:
Not Accepted
Valid Customer Documents
Date Last Altered: 3/21/2015 Date Created: 3/2/2015
--------------------------------------------------------------------------------------------------------------------------------
133
Date: 4/26/2015 Project: GLENDENNING MORTGAGE Page: 43
Time: 3:17:15 PM
Detailed Listing -- Alphabetically
All Entries -- Data Flow Diagrams
Branch: Glendenning Mortgage System TOP
Current Diagram is: Generate Good Faith Estimate
___________________________________________________________________________________________
Accepted Data Flow
Location:
Mortgage Loan System ( 0 )
Source: Create Customer Profile ( Process )
Dest: Generate Good Faith Estimate ( Process )
Generate Good Faith Estimate ( 2 )
Source: *** Not on Diagram ***
Dest: Estimate Morgage Terms (Good Faith Estimate) ( Process )
Create Customer Profile ( 8 )
Source: Create Docusign Account For Customer ( Process )
Dest: *** Not on Diagram ***
Date Last Altered: 3/2/2015 Date Created: 3/2/2015
--------------------------------------------------------------------------------------------------------------------------------
Customer Detail Data Flow
Location:
Generate Good Faith Estimate ( 2 )
Source: Estimate Morgage Terms (Good Faith Estimate) ( Process )
Dest: Easy Morgage Database Drive ( Data Store )
Create Customer Profile ( 8 )
Source: Add Customer Record ( Process )
Dest: Easy Morgage Database Drive ( Data Store )
Source: Add Customer Record ( Process )
Dest: Review Customer Detail ( Process )
Source: Review Customer Detail ( Process )
Dest: Create Docusign Account For Customer ( Process )
Generate Truth-in-Lending Disclosure( 3 )
Source: Agree Upon and Generate Truth-in-Lending Disclosure ( Process )
Dest: Easy Morgage Database Drive ( Data Store )
Closing ( 7 )
134
Date: 4/26/2015 Project: GLENDENNING MORTGAGE Page: 44
Time: 3:17:15 PM
Detailed Listing -- Alphabetically
All Entries -- Data Flow Diagrams
Branch: Glendenning Mortgage System TOP
Current Diagram is: Generate Good Faith Estimate
___________________________________________________________________________________________
Source: Place signed documents in Database Drive ( Process )
Dest: Easy Morgage Database Drive ( Data Store )
Date Last Altered: 3/17/2015 Date Created: 3/17/2015
--------------------------------------------------------------------------------------------------------------------------------
Denied Data Flow
Location:
Mortgage Loan System ( 0 )
Source: Generate Good Faith Estimate ( Process )
Dest: Generate Terms For Denial ( Process )
Generate Good Faith Estimate ( 2 )
Source: Estimate Morgage Terms (Good Faith Estimate) ( Process )
Dest: *** Not on Diagram ***
Generate Terms For Denial ( 4 )
Source: *** Not on Diagram ***
Dest: Prepare Letter of Rejection ( Process )
Date Last Altered: 3/2/2015 Date Created: 3/2/2015
--------------------------------------------------------------------------------------------------------------------------------
Easy Morgage Database Drive Data Store
Data Store #: D8
Location:
Generate Good Faith Estimate ( 2 )
Input Flows:
Customer Detail
Output Flows:
Profile Progress
Create Customer Profile ( 8 )
Input Flows:
Customer Detail
Output Flows:
Profile Progress
Generate Truth-in-Lending Disclosure( 3 )
135
Date: 4/26/2015 Project: GLENDENNING MORTGAGE Page: 45
Time: 3:17:15 PM
Detailed Listing -- Alphabetically
All Entries -- Data Flow Diagrams
Branch: Glendenning Mortgage System TOP
Current Diagram is: Generate Good Faith Estimate
___________________________________________________________________________________________
Input Flows:
Customer Detail
Output Flows:
Profile Progress
Closing ( 7 )
Input Flows:
Customer Detail
Output Flows:
Profile Progress
Date Last Altered: 3/21/2015 Date Created: 3/21/2015
--------------------------------------------------------------------------------------------------------------------------------
escrow account information Data Flow
Location:
Generate Good Faith Estimate ( 2 )
Source: Estimate Morgage Terms (Good Faith Estimate) ( Process )
Dest: Share documents to Docusign ( Process )
Date Last Altered: 3/2/2015 Date Created: 3/2/2015
--------------------------------------------------------------------------------------------------------------------------------
Estimate Morgage Terms (Good Faith Estimate) Process
Process #: 2.1
Location:
Generate Good Faith Estimate ( 2 )
Input Flows:
Accepted
Profile Progress
Output Flows:
summary of loan
escrow account information
Denied
estimated settlement charges
Customer Detail
Date Last Altered: 3/21/2015 Date Created: 3/2/2015
--------------------------------------------------------------------------------------------------------------------------------
136
Date: 4/26/2015 Project: GLENDENNING MORTGAGE Page: 46
Time: 3:17:15 PM
Detailed Listing -- Alphabetically
All Entries -- Data Flow Diagrams
Branch: Glendenning Mortgage System TOP
Current Diagram is: Generate Good Faith Estimate
___________________________________________________________________________________________
estimated settlement charges Data Flow
Location:
Generate Good Faith Estimate ( 2 )
Source: Estimate Morgage Terms (Good Faith Estimate) ( Process )
Dest: Share documents to Docusign ( Process )
Date Last Altered: 3/2/2015 Date Created: 3/2/2015
--------------------------------------------------------------------------------------------------------------------------------
Profile Progress Data Flow
Description:
Customer creates profile and it gets sent to Docusign.
Composition:
Name : Char
Address : Char
Phone Number : Integer 4
Employment : Char
SSN : Integer 4
Income : Decimal
Marital Status : Char
Debt : Decimal
Location:
Glendenning Mortgage System TOP ( CONTEXT )
Source: Easy Mortgage Loan System ( Process )
Dest: Docusign ( External Entity )
Mortgage Loan System ( 0 )
Source: Create Customer Profile ( Process )
Dest: Docusign ( External Entity )
Generate Good Faith Estimate ( 2 )
Source: Share documents to Docusign ( Process )
Dest: *** Not on Diagram ***
Source: Easy Morgage Database Drive ( Data Store )
Dest: Estimate Morgage Terms (Good Faith Estimate) ( Process )
137
Date: 4/26/2015 Project: GLENDENNING MORTGAGE Page: 47
Time: 3:17:15 PM
Detailed Listing -- Alphabetically
All Entries -- Data Flow Diagrams
Branch: Glendenning Mortgage System TOP
Current Diagram is: Generate Good Faith Estimate
___________________________________________________________________________________________
Create Customer Profile ( 8 )
Source: Easy Morgage Database Drive ( Data Store )
Dest: Add Customer Record ( Process )
Source: Create Docusign Account For Customer ( Process )
Dest: Docusign ( External Entity )
Generate Truth-in-Lending Disclosure( 3 )
Source: Share Lending Disclosure documents to Docusign ( Process )
Dest: *** Not on Diagram ***
Source: Easy Morgage Database Drive ( Data Store )
Dest: Agree Upon and Generate Truth-in-Lending Disclosure ( Process )
Closing ( 7 )
Source: Share Closing documents to Docusign ( Process )
Dest: *** Not on Diagram ***
Source: Easy Morgage Database Drive ( Data Store )
Dest: Place signed documents in Database Drive ( Process )
Date Last Altered: 4/17/2015 Date Created: 3/17/2015
--------------------------------------------------------------------------------------------------------------------------------
Profile Progress GFE Data Flow
Description:
Documents needed to be signed by customer to generae Good Faith Estimate.
Composition:
estimated settlement charges : Char
escrow account information : Char
summary of loan : Char
Location:
Mortgage Loan System ( 0 )
Source: Generate Good Faith Estimate ( Process )
Dest: Docusign ( External Entity )
Generate Good Faith Estimate ( 2 )
138
Date: 4/26/2015 Project: GLENDENNING MORTGAGE Page: 48
Time: 3:17:15 PM
Detailed Listing -- Alphabetically
All Entries -- Data Flow Diagrams
Branch: Glendenning Mortgage System TOP
Current Diagram is: Generate Good Faith Estimate
___________________________________________________________________________________________
Source: *** Not on Diagram ***
Dest: *** Not on Diagram ***
Date Last Altered: 4/17/2015 Date Created: 4/17/2015
--------------------------------------------------------------------------------------------------------------------------------
Share documents to Docusign Process
Process #: 2.2
Location:
Generate Good Faith Estimate ( 2 )
Input Flows:
summary of loan
escrow account information
Signed Documents GFE
estimated settlement charges
Output Flows:
Profile Progress
Signed estimated settlement charges
Signed escrow account information
Signed summary of loan
Date Last Altered: 3/21/2015 Date Created: 3/21/2015
--------------------------------------------------------------------------------------------------------------------------------
Signed Documents GFE Data Flow
Description:
Documents required for the good faith estimate.
Composition:
Signed estimated settlement charges :
Signed escrow account information :
signed summary of loan : Char
Location:
Glendenning Mortgage System TOP ( CONTEXT )
Source: Docusign ( External Entity )
Dest: Easy Mortgage Loan System ( Process )
Mortgage Loan System ( 0 )
139
Date: 4/26/2015 Project: GLENDENNING MORTGAGE Page: 49
Time: 3:17:15 PM
Detailed Listing -- Alphabetically
All Entries -- Data Flow Diagrams
Branch: Glendenning Mortgage System TOP
Current Diagram is: Generate Good Faith Estimate
___________________________________________________________________________________________
Source: Docusign ( External Entity )
Dest: Generate Good Faith Estimate ( Process )
Generate Good Faith Estimate ( 2 )
Source: *** Not on Diagram ***
Dest: Share documents to Docusign ( Process )
Generate Truth-in-Lending Disclosure( 3 )
Source: *** Not on Diagram ***
Dest: Share Lending Disclosure documents to Docusign ( Process )
Closing ( 7 )
Source: *** Not on Diagram ***
Dest: Share Closing documents to Docusign ( Process )
Date Last Altered: 4/17/2015 Date Created: 3/21/2015
--------------------------------------------------------------------------------------------------------------------------------
Signed escrow account information Data Flow
Location:
Mortgage Loan System ( 0 )
Source: Generate Good Faith Estimate ( Process )
Dest: Generate Truth-in-Lending Disclosure ( Process )
Generate Good Faith Estimate ( 2 )
Source: Share documents to Docusign ( Process )
Dest: *** Not on Diagram ***
Generate Truth-in-Lending Disclosure( 3 )
Source: *** Not on Diagram ***
Dest: Agree Upon and Generate Truth-in-Lending Disclosure ( Process )
Data Flow --> Signed Documents GFE
Date Last Altered: 3/21/2015 Date Created: 3/21/2015
--------------------------------------------------------------------------------------------------------------------------------
140
Date: 4/26/2015 Project: GLENDENNING MORTGAGE Page: 50
Time: 3:17:15 PM
Detailed Listing -- Alphabetically
All Entries -- Data Flow Diagrams
Branch: Glendenning Mortgage System TOP
Current Diagram is: Generate Good Faith Estimate
___________________________________________________________________________________________
Signed estimated settlement charges Data Flow
Location:
Mortgage Loan System ( 0 )
Source: Generate Good Faith Estimate ( Process )
Dest: Generate Truth-in-Lending Disclosure ( Process )
Generate Good Faith Estimate ( 2 )
Source: Share documents to Docusign ( Process )
Dest: *** Not on Diagram ***
Generate Truth-in-Lending Disclosure( 3 )
Source: *** Not on Diagram ***
Dest: Agree Upon and Generate Truth-in-Lending Disclosure ( Process )
Data Flow --> Signed Documents GFE
Date Last Altered: 3/21/2015 Date Created: 3/21/2015
--------------------------------------------------------------------------------------------------------------------------------
Signed summary of loan Data Flow
Location:
Mortgage Loan System ( 0 )
Source: Generate Good Faith Estimate ( Process )
Dest: Generate Truth-in-Lending Disclosure ( Process )
Generate Good Faith Estimate ( 2 )
Source: Share documents to Docusign ( Process )
Dest: *** Not on Diagram ***
Generate Truth-in-Lending Disclosure( 3 )
Source: *** Not on Diagram ***
Dest: Agree Upon and Generate Truth-in-Lending Disclosure ( Process )
Date Last Altered: 3/21/2015 Date Created: 3/21/2015
--------------------------------------------------------------------------------------------------------------------------------
141
Date: 4/26/2015 Project: GLENDENNING MORTGAGE Page: 51
Time: 3:17:15 PM
Detailed Listing -- Alphabetically
All Entries -- Data Flow Diagrams
Branch: Glendenning Mortgage System TOP
Current Diagram is: Generate Good Faith Estimate
___________________________________________________________________________________________
summary of loan Data Flow
Location:
Generate Good Faith Estimate ( 2 )
Source: Estimate Morgage Terms (Good Faith Estimate) ( Process )
Dest: Share documents to Docusign ( Process )
Date Last Altered: 3/2/2015 Date Created: 3/2/2015
--------------------------------------------------------------------------------------------------------------------------------
142
Date: 4/26/2015 Project: GLENDENNING MORTGAGE Page: 52
Time: 3:17:15 PM
Detailed Listing -- Alphabetically
All Entries -- Data Flow Diagrams
Branch: Glendenning Mortgage System TOP
Current Diagram is: Create Customer Profile
___________________________________________________________________________________________
Accepted Data Flow
Location:
Mortgage Loan System ( 0 )
Source: Create Customer Profile ( Process )
Dest: Generate Good Faith Estimate ( Process )
Generate Good Faith Estimate ( 2 )
Source: *** Not on Diagram ***
Dest: Estimate Morgage Terms (Good Faith Estimate) ( Process )
Create Customer Profile ( 8 )
Source: Create Docusign Account For Customer ( Process )
Dest: *** Not on Diagram ***
Date Last Altered: 3/2/2015 Date Created: 3/2/2015
--------------------------------------------------------------------------------------------------------------------------------
Add Customer Record Process
Process #: 8.1
Location:
Create Customer Profile ( 8 )
Input Flows:
Submitted Documents
Profile Progress
Output Flows:
Customer Detail
Customer Detail
Date Last Altered: 3/21/2015 Date Created: 3/21/2015
--------------------------------------------------------------------------------------------------------------------------------
Create Docusign Account For Customer Process
Process #: 8.2
Location:
Create Customer Profile ( 8 )
Input Flows:
Customer Detail
143
Date: 4/26/2015 Project: GLENDENNING MORTGAGE Page: 53
Time: 3:17:15 PM
Detailed Listing -- Alphabetically
All Entries -- Data Flow Diagrams
Branch: Glendenning Mortgage System TOP
Current Diagram is: Create Customer Profile
___________________________________________________________________________________________
Output Flows:
Accepted
Profile Progress
Date Last Altered: 3/21/2015 Date Created: 3/21/2015
--------------------------------------------------------------------------------------------------------------------------------
Customer Detail Data Flow
Location:
Generate Good Faith Estimate ( 2 )
Source: Estimate Morgage Terms (Good Faith Estimate) ( Process )
Dest: Easy Morgage Database Drive ( Data Store )
Create Customer Profile ( 8 )
Source: Add Customer Record ( Process )
Dest: Easy Morgage Database Drive ( Data Store )
Source: Add Customer Record ( Process )
Dest: Review Customer Detail ( Process )
Source: Review Customer Detail ( Process )
Dest: Create Docusign Account For Customer ( Process )
Generate Truth-in-Lending Disclosure( 3 )
Source: Agree Upon and Generate Truth-in-Lending Disclosure ( Process )
Dest: Easy Morgage Database Drive ( Data Store )
Closing ( 7 )
Source: Place signed documents in Database Drive ( Process )
Dest: Easy Morgage Database Drive ( Data Store )
Date Last Altered: 3/17/2015 Date Created: 3/17/2015
--------------------------------------------------------------------------------------------------------------------------------
Documents Report Data Flow
Description:
Report of financial information of customer.
144
Date: 4/26/2015 Project: GLENDENNING MORTGAGE Page: 54
Time: 3:17:15 PM
Detailed Listing -- Alphabetically
All Entries -- Data Flow Diagrams
Branch: Glendenning Mortgage System TOP
Current Diagram is: Create Customer Profile
___________________________________________________________________________________________
Location:
Glendenning Mortgage System TOP ( CONTEXT )
Source: Easy Mortgage Loan System ( Process )
Dest: Company Financial Acountant ( External Entity )
Mortgage Loan System ( 0 )
Source: Create Customer Profile ( Process )
Dest: Generate Needed Documents ( Process )
Source: Generate Needed Documents ( Process )
Dest: Company Financial Acountant ( External Entity )
Create Customer Profile ( 8 )
Source: Review Customer Detail ( Process )
Dest: *** Not on Diagram ***
Generate Needed Documents( 5 )
Source: *** Not on Diagram ***
Dest: Customer Recuitment ( Process )
Source: Customer Recuitment ( Process )
Dest: *** Not on Diagram ***
Date Last Altered: 4/17/2015 Date Created: 3/17/2015
--------------------------------------------------------------------------------------------------------------------------------
Docusign External Entity
Description:
The COTS company that provides edocuments for the loan process.
Location:
Glendenning Mortgage System TOP ( CONTEXT )
Input Flows:
Profile Progress
Output Flows:
Signed Documents GFE
Mortgage Loan System ( 0 )
Input Flows:
Profile Progress GTLD
145
Date: 4/26/2015 Project: GLENDENNING MORTGAGE Page: 55
Time: 3:17:15 PM
Detailed Listing -- Alphabetically
All Entries -- Data Flow Diagrams
Branch: Glendenning Mortgage System TOP
Current Diagram is: Create Customer Profile
___________________________________________________________________________________________
Output Flows:
Signed Documents GTLD
Input Flows:
Profile Progress GFE
Output Flows:
Signed Documents GFE
Input Flows:
Profile Progress Closing
Output Flows:
Signed Documents Closing
Input Flows:
Profile Progress
Create Customer Profile ( 8 )
Input Flows:
Profile Progress
Date Last Altered: 4/17/2015 Date Created: 4/12/2015
--------------------------------------------------------------------------------------------------------------------------------
Easy Morgage Database Drive Data Store
Data Store #: D8
Location:
Generate Good Faith Estimate ( 2 )
Input Flows:
Customer Detail
Output Flows:
Profile Progress
Create Customer Profile ( 8 )
Input Flows:
Customer Detail
Output Flows:
Profile Progress
Generate Truth-in-Lending Disclosure( 3 )
Input Flows:
Customer Detail
Output Flows:
Profile Progress
Closing ( 7 )
146
Date: 4/26/2015 Project: GLENDENNING MORTGAGE Page: 56
Time: 3:17:15 PM
Detailed Listing -- Alphabetically
All Entries -- Data Flow Diagrams
Branch: Glendenning Mortgage System TOP
Current Diagram is: Create Customer Profile
___________________________________________________________________________________________
Input Flows:
Customer Detail
Output Flows:
Profile Progress
Date Last Altered: 3/21/2015 Date Created: 3/21/2015
--------------------------------------------------------------------------------------------------------------------------------
Profile Progress Data Flow
Description:
Customer creates profile and it gets sent to Docusign.
Composition:
Name : Char
Address : Char
Phone Number : Integer 4
Employment : Char
SSN : Integer 4
Income : Decimal
Marital Status : Char
Debt : Decimal
Location:
Glendenning Mortgage System TOP ( CONTEXT )
Source: Easy Mortgage Loan System ( Process )
Dest: Docusign ( External Entity )
Mortgage Loan System ( 0 )
Source: Create Customer Profile ( Process )
Dest: Docusign ( External Entity )
Generate Good Faith Estimate ( 2 )
Source: Share documents to Docusign ( Process )
Dest: *** Not on Diagram ***
Source: Easy Morgage Database Drive ( Data Store )
Dest: Estimate Morgage Terms (Good Faith Estimate) ( Process )
Create Customer Profile ( 8 )
147
Date: 4/26/2015 Project: GLENDENNING MORTGAGE Page: 57
Time: 3:17:15 PM
Detailed Listing -- Alphabetically
All Entries -- Data Flow Diagrams
Branch: Glendenning Mortgage System TOP
Current Diagram is: Create Customer Profile
___________________________________________________________________________________________
Source: Easy Morgage Database Drive ( Data Store )
Dest: Add Customer Record ( Process )
Source: Create Docusign Account For Customer ( Process )
Dest: Docusign ( External Entity )
Generate Truth-in-Lending Disclosure( 3 )
Source: Share Lending Disclosure documents to Docusign ( Process )
Dest: *** Not on Diagram ***
Source: Easy Morgage Database Drive ( Data Store )
Dest: Agree Upon and Generate Truth-in-Lending Disclosure ( Process )
Closing ( 7 )
Source: Share Closing documents to Docusign ( Process )
Dest: *** Not on Diagram ***
Source: Easy Morgage Database Drive ( Data Store )
Dest: Place signed documents in Database Drive ( Process )
Date Last Altered: 4/17/2015 Date Created: 3/17/2015
--------------------------------------------------------------------------------------------------------------------------------
Review Customer Detail Process
Process #: 8.3
Location:
Create Customer Profile ( 8 )
Input Flows:
Customer Detail
Output Flows:
Customer Detail
Documents Report
Date Last Altered: 3/21/2015 Date Created: 3/21/2015
--------------------------------------------------------------------------------------------------------------------------------
Submitted Documents Data Flow
Location:
Mortgage Loan System ( 0 )
148
Date: 4/26/2015 Project: GLENDENNING MORTGAGE Page: 58
Time: 3:17:15 PM
Detailed Listing -- Alphabetically
All Entries -- Data Flow Diagrams
Branch: Glendenning Mortgage System TOP
Current Diagram is: Create Customer Profile
___________________________________________________________________________________________
Source: Accept Initial Application ( Process )
Dest: Create Customer Profile ( Process )
Accept Documents ( 1 )
Source: Add to Customer Network Folder ( Process )
Dest: *** Not on Diagram ***
Create Customer Profile ( 8 )
Source: *** Not on Diagram ***
Dest: Add Customer Record ( Process )
Date Last Altered: 3/17/2015 Date Created: 3/17/2015
--------------------------------------------------------------------------------------------------------------------------------
149
Date: 4/26/2015 Project: GLENDENNING MORTGAGE Page: 59
Time: 3:17:15 PM
Detailed Listing -- Alphabetically
All Entries -- Data Flow Diagrams
Branch: Glendenning Mortgage System TOP
Current Diagram is: Generate Truth-in-Lending Disclosure
___________________________________________________________________________________________
Affidavits and Declarations Data Flow
Location:
Mortgage Loan System ( 0 )
Source: Generate Truth-in-Lending Disclosure ( Process )
Dest: Closing ( Process )
Generate Truth-in-Lending Disclosure( 3 )
Source: Share Lending Disclosure documents to Docusign ( Process )
Dest: *** Not on Diagram ***
Closing ( 7 )
Source: *** Not on Diagram ***
Dest: Share Closing documents to Docusign ( Process )
Date Last Altered: 3/2/2015 Date Created: 3/2/2015
--------------------------------------------------------------------------------------------------------------------------------
Agree Upon and Generate Truth-in-Lending Disclosure Process
Process #: 3.1
Location:
Generate Truth-in-Lending Disclosure( 3 )
Input Flows:
Signed summary of loan
Signed escrow account information
Signed estimated settlement charges
Profile Progress
Output Flows:
Final Truth-in-Lending Disclosure
Customer Detail
Date Last Altered: 3/21/2015 Date Created: 3/21/2015
--------------------------------------------------------------------------------------------------------------------------------
ARM Disclosure Data Flow
Description:
Disclosure ARM for customer
150
Date: 4/26/2015 Project: GLENDENNING MORTGAGE Page: 60
Time: 3:17:15 PM
Detailed Listing -- Alphabetically
All Entries -- Data Flow Diagrams
Branch: Glendenning Mortgage System TOP
Current Diagram is: Generate Truth-in-Lending Disclosure
___________________________________________________________________________________________
Location:
Glendenning Mortgage System TOP ( CONTEXT )
Source: Easy Mortgage Loan System ( Process )
Dest: Mortgage Applicant ( External Entity )
Mortgage Loan System ( 0 )
Source: Generate Truth-in-Lending Disclosure ( Process )
Dest: Mortgage Applicant ( External Entity )
Generate Truth-in-Lending Disclosure( 3 )
Source: Share Lending Disclosure documents to Docusign ( Process )
Dest: *** Not on Diagram ***
Date Last Altered: 4/17/2015 Date Created: 3/21/2015
--------------------------------------------------------------------------------------------------------------------------------
Consumer Handbook on Adjustable-Rate Mortgages. Data Flow
Description:
Handbook for customer references.
Location:
Glendenning Mortgage System TOP ( CONTEXT )
Source: Easy Mortgage Loan System ( Process )
Dest: Mortgage Applicant ( External Entity )
Mortgage Loan System ( 0 )
Source: Generate Truth-in-Lending Disclosure ( Process )
Dest: Mortgage Applicant ( External Entity )
Generate Truth-in-Lending Disclosure( 3 )
Source: Share Lending Disclosure documents to Docusign ( Process )
Dest: *** Not on Diagram ***
Date Last Altered: 4/17/2015 Date Created: 3/21/2015
--------------------------------------------------------------------------------------------------------------------------------
151
Date: 4/26/2015 Project: GLENDENNING MORTGAGE Page: 61
Time: 3:17:15 PM
Detailed Listing -- Alphabetically
All Entries -- Data Flow Diagrams
Branch: Glendenning Mortgage System TOP
Current Diagram is: Generate Truth-in-Lending Disclosure
___________________________________________________________________________________________
Customer Detail Data Flow
Location:
Generate Good Faith Estimate ( 2 )
Source: Estimate Morgage Terms (Good Faith Estimate) ( Process )
Dest: Easy Morgage Database Drive ( Data Store )
Create Customer Profile ( 8 )
Source: Add Customer Record ( Process )
Dest: Easy Morgage Database Drive ( Data Store )
Source: Add Customer Record ( Process )
Dest: Review Customer Detail ( Process )
Source: Review Customer Detail ( Process )
Dest: Create Docusign Account For Customer ( Process )
Generate Truth-in-Lending Disclosure( 3 )
Source: Agree Upon and Generate Truth-in-Lending Disclosure ( Process )
Dest: Easy Morgage Database Drive ( Data Store )
Closing ( 7 )
Source: Place signed documents in Database Drive ( Process )
Dest: Easy Morgage Database Drive ( Data Store )
Date Last Altered: 3/17/2015 Date Created: 3/17/2015
--------------------------------------------------------------------------------------------------------------------------------
Easy Morgage Database Drive Data Store
Data Store #: D8
Location:
Generate Good Faith Estimate ( 2 )
Input Flows:
Customer Detail
Output Flows:
Profile Progress
Create Customer Profile ( 8 )
Input Flows:
Customer Detail
152
Date: 4/26/2015 Project: GLENDENNING MORTGAGE Page: 62
Time: 3:17:15 PM
Detailed Listing -- Alphabetically
All Entries -- Data Flow Diagrams
Branch: Glendenning Mortgage System TOP
Current Diagram is: Generate Truth-in-Lending Disclosure
___________________________________________________________________________________________
Output Flows:
Profile Progress
Generate Truth-in-Lending Disclosure( 3 )
Input Flows:
Customer Detail
Output Flows:
Profile Progress
Closing ( 7 )
Input Flows:
Customer Detail
Output Flows:
Profile Progress
Date Last Altered: 3/21/2015 Date Created: 3/21/2015
--------------------------------------------------------------------------------------------------------------------------------
Final Truth-in-Lending Disclosure Data Flow
Location:
Generate Truth-in-Lending Disclosure( 3 )
Source: Agree Upon and Generate Truth-in-Lending Disclosure ( Process )
Dest: Share Lending Disclosure documents to Docusign ( Process )
Date Last Altered: 3/2/2015 Date Created: 3/2/2015
--------------------------------------------------------------------------------------------------------------------------------
Mortgage Note Data Flow
Location:
Mortgage Loan System ( 0 )
Source: Generate Truth-in-Lending Disclosure ( Process )
Dest: Closing ( Process )
Generate Truth-in-Lending Disclosure( 3 )
Source: Share Lending Disclosure documents to Docusign ( Process )
Dest: *** Not on Diagram ***
Closing ( 7 )
Source: *** Not on Diagram ***
Dest: Share Closing documents to Docusign ( Process )
153
Date: 4/26/2015 Project: GLENDENNING MORTGAGE Page: 63
Time: 3:17:15 PM
Detailed Listing -- Alphabetically
All Entries -- Data Flow Diagrams
Branch: Glendenning Mortgage System TOP
Current Diagram is: Generate Truth-in-Lending Disclosure
___________________________________________________________________________________________
Date Last Altered: 3/2/2015 Date Created: 3/2/2015
--------------------------------------------------------------------------------------------------------------------------------
Mortgage or Deed of Trust Data Flow
Location:
Mortgage Loan System ( 0 )
Source: Generate Truth-in-Lending Disclosure ( Process )
Dest: Closing ( Process )
Generate Truth-in-Lending Disclosure( 3 )
Source: Share Lending Disclosure documents to Docusign ( Process )
Dest: *** Not on Diagram ***
Closing ( 7 )
Source: *** Not on Diagram ***
Dest: Share Closing documents to Docusign ( Process )
Date Last Altered: 3/2/2015 Date Created: 3/2/2015
--------------------------------------------------------------------------------------------------------------------------------
Profile Progress Data Flow
Description:
Customer creates profile and it gets sent to Docusign.
Composition:
Name : Char
Address : Char
Phone Number : Integer 4
Employment : Char
SSN : Integer 4
Income : Decimal
Marital Status : Char
Debt : Decimal
Location:
Glendenning Mortgage System TOP ( CONTEXT )
Source: Easy Mortgage Loan System ( Process )
Dest: Docusign ( External Entity )
154
Date: 4/26/2015 Project: GLENDENNING MORTGAGE Page: 64
Time: 3:17:15 PM
Detailed Listing -- Alphabetically
All Entries -- Data Flow Diagrams
Branch: Glendenning Mortgage System TOP
Current Diagram is: Generate Truth-in-Lending Disclosure
___________________________________________________________________________________________
Mortgage Loan System ( 0 )
Source: Create Customer Profile ( Process )
Dest: Docusign ( External Entity )
Generate Good Faith Estimate ( 2 )
Source: Share documents to Docusign ( Process )
Dest: *** Not on Diagram ***
Source: Easy Morgage Database Drive ( Data Store )
Dest: Estimate Morgage Terms (Good Faith Estimate) ( Process )
Create Customer Profile ( 8 )
Source: Easy Morgage Database Drive ( Data Store )
Dest: Add Customer Record ( Process )
Source: Create Docusign Account For Customer ( Process )
Dest: Docusign ( External Entity )
Generate Truth-in-Lending Disclosure( 3 )
Source: Share Lending Disclosure documents to Docusign ( Process )
Dest: *** Not on Diagram ***
Source: Easy Morgage Database Drive ( Data Store )
Dest: Agree Upon and Generate Truth-in-Lending Disclosure ( Process )
Closing ( 7 )
Source: Share Closing documents to Docusign ( Process )
Dest: *** Not on Diagram ***
Source: Easy Morgage Database Drive ( Data Store )
Dest: Place signed documents in Database Drive ( Process )
Date Last Altered: 4/17/2015 Date Created: 3/17/2015
--------------------------------------------------------------------------------------------------------------------------------
Provided copy of A Home Buyers Guide to Settlement Costs Data Flow
Description:
Copy for customers filing.
155
Date: 4/26/2015 Project: GLENDENNING MORTGAGE Page: 65
Time: 3:17:15 PM
Detailed Listing -- Alphabetically
All Entries -- Data Flow Diagrams
Branch: Glendenning Mortgage System TOP
Current Diagram is: Generate Truth-in-Lending Disclosure
___________________________________________________________________________________________
Location:
Glendenning Mortgage System TOP ( CONTEXT )
Source: Easy Mortgage Loan System ( Process )
Dest: Mortgage Applicant ( External Entity )
Mortgage Loan System ( 0 )
Source: Generate Truth-in-Lending Disclosure ( Process )
Dest: Mortgage Applicant ( External Entity )
Generate Truth-in-Lending Disclosure( 3 )
Source: Share Lending Disclosure documents to Docusign ( Process )
Dest: *** Not on Diagram ***
Date Last Altered: 4/17/2015 Date Created: 3/21/2015
--------------------------------------------------------------------------------------------------------------------------------
Share Lending Disclosure documents to Docusign Process
Process #: 3.2
Location:
Generate Truth-in-Lending Disclosure( 3 )
Input Flows:
Final Truth-in-Lending Disclosure
Signed Documents GFE
Output Flows:
Mortgage Note
Mortgage or Deed of Trust
Affidavits and Declarations
The HUD-1 Statement
Profile Progress
ARM Disclosure
Provided copy of A Home Buyers Guide to Settlement Costs
Consumer Handbook on Adjustable-Rate Mortgages.
Date Last Altered: 3/21/2015 Date Created: 3/21/2015
--------------------------------------------------------------------------------------------------------------------------------
156
Date: 4/26/2015 Project: GLENDENNING MORTGAGE Page: 66
Time: 3:17:15 PM
Detailed Listing -- Alphabetically
All Entries -- Data Flow Diagrams
Branch: Glendenning Mortgage System TOP
Current Diagram is: Generate Truth-in-Lending Disclosure
___________________________________________________________________________________________
Signed Documents GFE Data Flow
Description:
Documents required for the good faith estimate.
Composition:
Signed estimated settlement charges :
Signed escrow account information :
signed summary of loan : Char
Location:
Glendenning Mortgage System TOP ( CONTEXT )
Source: Docusign ( External Entity )
Dest: Easy Mortgage Loan System ( Process )
Mortgage Loan System ( 0 )
Source: Docusign ( External Entity )
Dest: Generate Good Faith Estimate ( Process )
Generate Good Faith Estimate ( 2 )
Source: *** Not on Diagram ***
Dest: Share documents to Docusign ( Process )
Generate Truth-in-Lending Disclosure( 3 )
Source: *** Not on Diagram ***
Dest: Share Lending Disclosure documents to Docusign ( Process )
Closing ( 7 )
Source: *** Not on Diagram ***
Dest: Share Closing documents to Docusign ( Process )
Date Last Altered: 4/17/2015 Date Created: 3/21/2015
--------------------------------------------------------------------------------------------------------------------------------
Signed escrow account information Data Flow
Location:
Mortgage Loan System ( 0 )
157
Date: 4/26/2015 Project: GLENDENNING MORTGAGE Page: 67
Time: 3:17:15 PM
Detailed Listing -- Alphabetically
All Entries -- Data Flow Diagrams
Branch: Glendenning Mortgage System TOP
Current Diagram is: Generate Truth-in-Lending Disclosure
___________________________________________________________________________________________
Source: Generate Good Faith Estimate ( Process )
Dest: Generate Truth-in-Lending Disclosure ( Process )
Generate Good Faith Estimate ( 2 )
Source: Share documents to Docusign ( Process )
Dest: *** Not on Diagram ***
Generate Truth-in-Lending Disclosure( 3 )
Source: *** Not on Diagram ***
Dest: Agree Upon and Generate Truth-in-Lending Disclosure ( Process )
Data Flow --> Signed Documents GFE
Date Last Altered: 3/21/2015 Date Created: 3/21/2015
--------------------------------------------------------------------------------------------------------------------------------
Signed estimated settlement charges Data Flow
Location:
Mortgage Loan System ( 0 )
Source: Generate Good Faith Estimate ( Process )
Dest: Generate Truth-in-Lending Disclosure ( Process )
Generate Good Faith Estimate ( 2 )
Source: Share documents to Docusign ( Process )
Dest: *** Not on Diagram ***
Generate Truth-in-Lending Disclosure( 3 )
Source: *** Not on Diagram ***
Dest: Agree Upon and Generate Truth-in-Lending Disclosure ( Process )
Data Flow --> Signed Documents GFE
Date Last Altered: 3/21/2015 Date Created: 3/21/2015
--------------------------------------------------------------------------------------------------------------------------------
Signed summary of loan Data Flow
Location:
Mortgage Loan System ( 0 )
158
Date: 4/26/2015 Project: GLENDENNING MORTGAGE Page: 68
Time: 3:17:15 PM
Detailed Listing -- Alphabetically
All Entries -- Data Flow Diagrams
Branch: Glendenning Mortgage System TOP
Current Diagram is: Generate Truth-in-Lending Disclosure
___________________________________________________________________________________________
Source: Generate Good Faith Estimate ( Process )
Dest: Generate Truth-in-Lending Disclosure ( Process )
Generate Good Faith Estimate ( 2 )
Source: Share documents to Docusign ( Process )
Dest: *** Not on Diagram ***
Generate Truth-in-Lending Disclosure( 3 )
Source: *** Not on Diagram ***
Dest: Agree Upon and Generate Truth-in-Lending Disclosure ( Process )
Date Last Altered: 3/21/2015 Date Created: 3/21/2015
--------------------------------------------------------------------------------------------------------------------------------
The HUD-1 Statement Data Flow
Location:
Mortgage Loan System ( 0 )
Source: Generate Truth-in-Lending Disclosure ( Process )
Dest: Closing ( Process )
Generate Truth-in-Lending Disclosure( 3 )
Source: Share Lending Disclosure documents to Docusign ( Process )
Dest: *** Not on Diagram ***
Closing ( 7 )
Source: *** Not on Diagram ***
Dest: Share Closing documents to Docusign ( Process )
Date Last Altered: 3/2/2015 Date Created: 3/2/2015
--------------------------------------------------------------------------------------------------------------------------------
159
Date: 4/26/2015 Project: GLENDENNING MORTGAGE Page: 69
Time: 3:17:15 PM
Detailed Listing -- Alphabetically
All Entries -- Data Flow Diagrams
Branch: Glendenning Mortgage System TOP
Current Diagram is: Closing
___________________________________________________________________________________________
Affidavits and Declarations Data Flow
Location:
Mortgage Loan System ( 0 )
Source: Generate Truth-in-Lending Disclosure ( Process )
Dest: Closing ( Process )
Generate Truth-in-Lending Disclosure( 3 )
Source: Share Lending Disclosure documents to Docusign ( Process )
Dest: *** Not on Diagram ***
Closing ( 7 )
Source: *** Not on Diagram ***
Dest: Share Closing documents to Docusign ( Process )
Date Last Altered: 3/2/2015 Date Created: 3/2/2015
--------------------------------------------------------------------------------------------------------------------------------
Customer Detail Data Flow
Location:
Generate Good Faith Estimate ( 2 )
Source: Estimate Morgage Terms (Good Faith Estimate) ( Process )
Dest: Easy Morgage Database Drive ( Data Store )
Create Customer Profile ( 8 )
Source: Add Customer Record ( Process )
Dest: Easy Morgage Database Drive ( Data Store )
Source: Add Customer Record ( Process )
Dest: Review Customer Detail ( Process )
Source: Review Customer Detail ( Process )
Dest: Create Docusign Account For Customer ( Process )
Generate Truth-in-Lending Disclosure( 3 )
Source: Agree Upon and Generate Truth-in-Lending Disclosure ( Process )
Dest: Easy Morgage Database Drive ( Data Store )
Closing ( 7 )
160
Date: 4/26/2015 Project: GLENDENNING MORTGAGE Page: 70
Time: 3:17:15 PM
Detailed Listing -- Alphabetically
All Entries -- Data Flow Diagrams
Branch: Glendenning Mortgage System TOP
Current Diagram is: Closing
___________________________________________________________________________________________
Source: Place signed documents in Database Drive ( Process )
Dest: Easy Morgage Database Drive ( Data Store )
Date Last Altered: 3/17/2015 Date Created: 3/17/2015
--------------------------------------------------------------------------------------------------------------------------------
Easy Morgage Database Drive Data Store
Data Store #: D8
Location:
Generate Good Faith Estimate ( 2 )
Input Flows:
Customer Detail
Output Flows:
Profile Progress
Create Customer Profile ( 8 )
Input Flows:
Customer Detail
Output Flows:
Profile Progress
Generate Truth-in-Lending Disclosure( 3 )
Input Flows:
Customer Detail
Output Flows:
Profile Progress
Closing ( 7 )
Input Flows:
Customer Detail
Output Flows:
Profile Progress
Date Last Altered: 3/21/2015 Date Created: 3/21/2015
--------------------------------------------------------------------------------------------------------------------------------
Fees Data Flow
Description:
Fees needed to be paid by customer
161
Date: 4/26/2015 Project: GLENDENNING MORTGAGE Page: 71
Time: 3:17:15 PM
Detailed Listing -- Alphabetically
All Entries -- Data Flow Diagrams
Branch: Glendenning Mortgage System TOP
Current Diagram is: Closing
___________________________________________________________________________________________
Location:
Glendenning Mortgage System TOP ( CONTEXT )
Source: Easy Mortgage Loan System ( Process )
Dest: Mortgage Applicant ( External Entity )
Mortgage Loan System ( 0 )
Source: Closing ( Process )
Dest: Mortgage Applicant ( External Entity )
Closing ( 7 )
Source: Share Closing documents to Docusign ( Process )
Dest: *** Not on Diagram ***
Date Last Altered: 4/17/2015 Date Created: 3/2/2015
--------------------------------------------------------------------------------------------------------------------------------
Mortgage Note Data Flow
Location:
Mortgage Loan System ( 0 )
Source: Generate Truth-in-Lending Disclosure ( Process )
Dest: Closing ( Process )
Generate Truth-in-Lending Disclosure( 3 )
Source: Share Lending Disclosure documents to Docusign ( Process )
Dest: *** Not on Diagram ***
Closing ( 7 )
Source: *** Not on Diagram ***
Dest: Share Closing documents to Docusign ( Process )
Date Last Altered: 3/2/2015 Date Created: 3/2/2015
--------------------------------------------------------------------------------------------------------------------------------
Mortgage or Deed of Trust Data Flow
Location:
Mortgage Loan System ( 0 )
162
Date: 4/26/2015 Project: GLENDENNING MORTGAGE Page: 72
Time: 3:17:15 PM
Detailed Listing -- Alphabetically
All Entries -- Data Flow Diagrams
Branch: Glendenning Mortgage System TOP
Current Diagram is: Closing
___________________________________________________________________________________________
Source: Generate Truth-in-Lending Disclosure ( Process )
Dest: Closing ( Process )
Generate Truth-in-Lending Disclosure( 3 )
Source: Share Lending Disclosure documents to Docusign ( Process )
Dest: *** Not on Diagram ***
Closing ( 7 )
Source: *** Not on Diagram ***
Dest: Share Closing documents to Docusign ( Process )
Date Last Altered: 3/2/2015 Date Created: 3/2/2015
--------------------------------------------------------------------------------------------------------------------------------
Place signed documents in Database Drive Process
Process #: 7.2
Location:
Closing ( 7 )
Input Flows:
Signed Mortgage Note
Signed Affidavits and Declarations
Signed The HUD-1 Statement
Signed Mortgage or Deed of Trust
Profile Progress
Output Flows:
Customer Detail
Date Last Altered: 3/21/2015 Date Created: 3/21/2015
--------------------------------------------------------------------------------------------------------------------------------
Profile Progress Data Flow
Description:
Customer creates profile and it gets sent to Docusign.
Composition:
Name : Char
Address : Char
Phone Number : Integer 4
Employment : Char
163
Date: 4/26/2015 Project: GLENDENNING MORTGAGE Page: 73
Time: 3:17:15 PM
Detailed Listing -- Alphabetically
All Entries -- Data Flow Diagrams
Branch: Glendenning Mortgage System TOP
Current Diagram is: Closing
___________________________________________________________________________________________
SSN : Integer 4
Income : Decimal
Marital Status : Char
Debt : Decimal
Location:
Glendenning Mortgage System TOP ( CONTEXT )
Source: Easy Mortgage Loan System ( Process )
Dest: Docusign ( External Entity )
Mortgage Loan System ( 0 )
Source: Create Customer Profile ( Process )
Dest: Docusign ( External Entity )
Generate Good Faith Estimate ( 2 )
Source: Share documents to Docusign ( Process )
Dest: *** Not on Diagram ***
Source: Easy Morgage Database Drive ( Data Store )
Dest: Estimate Morgage Terms (Good Faith Estimate) ( Process )
Create Customer Profile ( 8 )
Source: Easy Morgage Database Drive ( Data Store )
Dest: Add Customer Record ( Process )
Source: Create Docusign Account For Customer ( Process )
Dest: Docusign ( External Entity )
Generate Truth-in-Lending Disclosure( 3 )
Source: Share Lending Disclosure documents to Docusign ( Process )
Dest: *** Not on Diagram ***
Source: Easy Morgage Database Drive ( Data Store )
Dest: Agree Upon and Generate Truth-in-Lending Disclosure ( Process )
Closing ( 7 )
Source: Share Closing documents to Docusign ( Process )
Dest: *** Not on Diagram ***
Source: Easy Morgage Database Drive ( Data Store )
Dest: Place signed documents in Database Drive ( Process )
164
Date: 4/26/2015 Project: GLENDENNING MORTGAGE Page: 74
Time: 3:17:15 PM
Detailed Listing -- Alphabetically
All Entries -- Data Flow Diagrams
Branch: Glendenning Mortgage System TOP
Current Diagram is: Closing
___________________________________________________________________________________________
Date Last Altered: 4/17/2015 Date Created: 3/17/2015
--------------------------------------------------------------------------------------------------------------------------------
Profile Progress Closing Data Flow
Description:
documents that are to be signed by customer at closing.
Composition:
mortgage note : Char
Mortgage or Deed of Trust : Char
affidavits and declaraions : Char
The HUD-1 Statement : Char
Location:
Mortgage Loan System ( 0 )
Source: Closing ( Process )
Dest: Docusign ( External Entity )
Closing ( 7 )
Source: *** Not on Diagram ***
Dest: *** Not on Diagram ***
Date Last Altered: 4/17/2015 Date Created: 4/17/2015
--------------------------------------------------------------------------------------------------------------------------------
Share Closing documents to Docusign Process
Process #: 7.1
Location:
Closing ( 7 )
Input Flows:
Signed Documents GFE
Mortgage Note
The HUD-1 Statement
Affidavits and Declarations
Mortgage or Deed of Trust
Output Flows:
Signed Mortgage Note
Signed Affidavits and Declarations
Signed The HUD-1 Statement
165
Date: 4/26/2015 Project: GLENDENNING MORTGAGE Page: 75
Time: 3:17:15 PM
Detailed Listing -- Alphabetically
All Entries -- Data Flow Diagrams
Branch: Glendenning Mortgage System TOP
Current Diagram is: Closing
___________________________________________________________________________________________
Fees
Signed Mortgage or Deed of Trust
Profile Progress
Date Last Altered: 3/21/2015 Date Created: 3/21/2015
--------------------------------------------------------------------------------------------------------------------------------
Signed Affidavits and Declarations Data Flow
Location:
Closing ( 7 )
Source: Share Closing documents to Docusign ( Process )
Dest: Place signed documents in Database Drive ( Process )
Data Flow --> Signed Documents Closing
Date Last Altered: 3/21/2015 Date Created: 3/21/2015
--------------------------------------------------------------------------------------------------------------------------------
Signed Documents GFE Data Flow
Description:
Documents required for the good faith estimate.
Composition:
Signed estimated settlement charges :
Signed escrow account information :
signed summary of loan : Char
Location:
Glendenning Mortgage System TOP ( CONTEXT )
Source: Docusign ( External Entity )
Dest: Easy Mortgage Loan System ( Process )
Mortgage Loan System ( 0 )
Source: Docusign ( External Entity )
Dest: Generate Good Faith Estimate ( Process )
Generate Good Faith Estimate ( 2 )
166
Date: 4/26/2015 Project: GLENDENNING MORTGAGE Page: 76
Time: 3:17:15 PM
Detailed Listing -- Alphabetically
All Entries -- Data Flow Diagrams
Branch: Glendenning Mortgage System TOP
Current Diagram is: Closing
___________________________________________________________________________________________
Source: *** Not on Diagram ***
Dest: Share documents to Docusign ( Process )
Generate Truth-in-Lending Disclosure( 3 )
Source: *** Not on Diagram ***
Dest: Share Lending Disclosure documents to Docusign ( Process )
Closing ( 7 )
Source: *** Not on Diagram ***
Dest: Share Closing documents to Docusign ( Process )
Date Last Altered: 4/17/2015 Date Created: 3/21/2015
--------------------------------------------------------------------------------------------------------------------------------
Signed Mortgage Note Data Flow
Location:
Closing ( 7 )
Source: Share Closing documents to Docusign ( Process )
Dest: Place signed documents in Database Drive ( Process )
Date Last Altered: 3/21/2015 Date Created: 3/21/2015
--------------------------------------------------------------------------------------------------------------------------------
Signed Mortgage or Deed of Trust Data Flow
Location:
Closing ( 7 )
Source: Share Closing documents to Docusign ( Process )
Dest: Place signed documents in Database Drive ( Process )
Data Flow --> Signed Documents Closing
Date Last Altered: 3/21/2015 Date Created: 3/21/2015
--------------------------------------------------------------------------------------------------------------------------------
167
Date: 4/26/2015 Project: GLENDENNING MORTGAGE Page: 77
Time: 3:17:15 PM
Detailed Listing -- Alphabetically
All Entries -- Data Flow Diagrams
Branch: Glendenning Mortgage System TOP
Current Diagram is: Closing
___________________________________________________________________________________________
Signed The HUD-1 Statement Data Flow
Location:
Closing ( 7 )
Source: Share Closing documents to Docusign ( Process )
Dest: Place signed documents in Database Drive ( Process )
Data Flow --> Signed Documents Closing
Date Last Altered: 3/21/2015 Date Created: 3/21/2015
--------------------------------------------------------------------------------------------------------------------------------
The HUD-1 Statement Data Flow
Location:
Mortgage Loan System ( 0 )
Source: Generate Truth-in-Lending Disclosure ( Process )
Dest: Closing ( Process )
Generate Truth-in-Lending Disclosure( 3 )
Source: Share Lending Disclosure documents to Docusign ( Process )
Dest: *** Not on Diagram ***
Closing ( 7 )
Source: *** Not on Diagram ***
Dest: Share Closing documents to Docusign ( Process )
Date Last Altered: 3/2/2015 Date Created: 3/2/2015
--------------------------------------------------------------------------------------------------------------------------------
168
Date: 4/26/2015 Project: GLENDENNING MORTGAGE Page: 78
Time: 3:17:15 PM
Detailed Listing -- Alphabetically
All Entries -- Data Flow Diagrams
Branch: Glendenning Mortgage System TOP
Current Diagram is: Generate Terms For Denial
___________________________________________________________________________________________
Denied Data Flow
Location:
Mortgage Loan System ( 0 )
Source: Generate Good Faith Estimate ( Process )
Dest: Generate Terms For Denial ( Process )
Generate Good Faith Estimate ( 2 )
Source: Estimate Morgage Terms (Good Faith Estimate) ( Process )
Dest: *** Not on Diagram ***
Generate Terms For Denial ( 4 )
Source: *** Not on Diagram ***
Dest: Prepare Letter of Rejection ( Process )
Date Last Altered: 3/2/2015 Date Created: 3/2/2015
--------------------------------------------------------------------------------------------------------------------------------
Letter of Rejection Data Flow
Description:
Rejection letter to customer.
Location:
Glendenning Mortgage System TOP ( CONTEXT )
Source: Easy Mortgage Loan System ( Process )
Dest: Mortgage Applicant ( External Entity )
Mortgage Loan System ( 0 )
Source: Generate Terms For Denial ( Process )
Dest: Mortgage Applicant ( External Entity )
Generate Terms For Denial ( 4 )
Source: Prepare Letter of Rejection ( Process )
Dest: *** Not on Diagram ***
Date Last Altered: 4/17/2015 Date Created: 3/2/2015
--------------------------------------------------------------------------------------------------------------------------------
169
Date: 4/26/2015 Project: GLENDENNING MORTGAGE Page: 79
Time: 3:17:15 PM
Detailed Listing -- Alphabetically
All Entries -- Data Flow Diagrams
Branch: Glendenning Mortgage System TOP
Current Diagram is: Generate Terms For Denial
___________________________________________________________________________________________
Prepare Letter of Rejection Process
Description:
Letter stating reason for rejection.
Process #: 4.1
Location:
Generate Terms For Denial ( 4 )
Input Flows:
Denied
Output Flows:
Letter of Rejection
Date Last Altered: 4/17/2015 Date Created: 3/21/2015
--------------------------------------------------------------------------------------------------------------------------------
170
Date: 4/26/2015 Project: GLENDENNING MORTGAGE Page: 80
Time: 3:17:15 PM
Detailed Listing -- Alphabetically
All Entries -- Data Flow Diagrams
Branch: Glendenning Mortgage System TOP
Current Diagram is: Generate Needed Documents
___________________________________________________________________________________________
Application Criteria Data Flow
Description:
Accountants report of customers financial info.
Location:
Glendenning Mortgage System TOP ( CONTEXT )
Source: Company Financial Acountant ( External Entity )
Dest: Easy Mortgage Loan System ( Process )
Mortgage Loan System ( 0 )
Source: Company Financial Acountant ( External Entity )
Dest: Generate Needed Documents ( Process )
Generate Needed Documents( 5 )
Source: *** Not on Diagram ***
Dest: Customer Recuitment ( Process )
Date Last Altered: 4/17/2015 Date Created: 3/2/2015
--------------------------------------------------------------------------------------------------------------------------------
Customer Recuitment Process
Description:
Document from customer
Process #: 5.1
Process Description:
Holds documents from customer.
Location:
Generate Needed Documents( 5 )
Input Flows:
NJ FHA Loan Process Checklist Retrieval
NJ Conventional Checklist Retrieval
Request Letter Letterhead
Documents Report
Application Criteria
171
Date: 4/26/2015 Project: GLENDENNING MORTGAGE Page: 81
Time: 3:17:15 PM
Detailed Listing -- Alphabetically
All Entries -- Data Flow Diagrams
Branch: Glendenning Mortgage System TOP
Current Diagram is: Generate Needed Documents
___________________________________________________________________________________________
Output Flows:
Documents Report
Request Letter
Date Last Altered: 4/17/2015 Date Created: 3/21/2015
--------------------------------------------------------------------------------------------------------------------------------
Documents Report Data Flow
Description:
Report of financial information of customer.
Location:
Glendenning Mortgage System TOP ( CONTEXT )
Source: Easy Mortgage Loan System ( Process )
Dest: Company Financial Acountant ( External Entity )
Mortgage Loan System ( 0 )
Source: Create Customer Profile ( Process )
Dest: Generate Needed Documents ( Process )
Source: Generate Needed Documents ( Process )
Dest: Company Financial Acountant ( External Entity )
Create Customer Profile ( 8 )
Source: Review Customer Detail ( Process )
Dest: *** Not on Diagram ***
Generate Needed Documents( 5 )
Source: *** Not on Diagram ***
Dest: Customer Recuitment ( Process )
Source: Customer Recuitment ( Process )
Dest: *** Not on Diagram ***
Date Last Altered: 4/17/2015 Date Created: 3/17/2015
--------------------------------------------------------------------------------------------------------------------------------
172
Date: 4/26/2015 Project: GLENDENNING MORTGAGE Page: 82
Time: 3:17:15 PM
Detailed Listing -- Alphabetically
All Entries -- Data Flow Diagrams
Branch: Glendenning Mortgage System TOP
Current Diagram is: Generate Needed Documents
___________________________________________________________________________________________
NJ Conventional Checklist Retrieval Data Flow
Location:
Mortgage Loan System ( 0 )
Source: NJ Conventional Loan Processing Checklist ( Data Store )
Dest: Generate Needed Documents ( Process )
Generate Needed Documents( 5 )
Source: *** Not on Diagram ***
Dest: Customer Recuitment ( Process )
Date Last Altered: 3/17/2015 Date Created: 3/17/2015
--------------------------------------------------------------------------------------------------------------------------------
NJ FHA Loan Process Checklist Retrieval Data Flow
Location:
Mortgage Loan System ( 0 )
Source: NJ FHA Loan Processing Checklist ( Data Store )
Dest: Generate Needed Documents ( Process )
Generate Needed Documents( 5 )
Source: *** Not on Diagram ***
Dest: Customer Recuitment ( Process )
Date Last Altered: 3/17/2015 Date Created: 3/17/2015
--------------------------------------------------------------------------------------------------------------------------------
Request Letter Data Flow
Description:
Letter asking customer for documents needed.
Location:
Glendenning Mortgage System TOP ( CONTEXT )
Source: Easy Mortgage Loan System ( Process )
Dest: Mortgage Applicant ( External Entity )
173
Date: 4/26/2015 Project: GLENDENNING MORTGAGE Page: 83
Time: 3:17:15 PM
Detailed Listing -- Alphabetically
All Entries -- Data Flow Diagrams
Branch: Glendenning Mortgage System TOP
Current Diagram is: Generate Needed Documents
___________________________________________________________________________________________
Mortgage Loan System ( 0 )
Source: Generate Needed Documents ( Process )
Dest: Mortgage Applicant ( External Entity )
Generate Needed Documents( 5 )
Source: Customer Recuitment ( Process )
Dest: *** Not on Diagram ***
Date Last Altered: 4/17/2015 Date Created: 3/21/2015
--------------------------------------------------------------------------------------------------------------------------------
Request Letter Letterhead Data Flow
Location:
Mortgage Loan System ( 0 )
Source: Request Letter Letterhead ( Data Store )
Dest: Generate Needed Documents ( Process )
Generate Needed Documents( 5 )
Source: *** Not on Diagram ***
Dest: Customer Recuitment ( Process )
Date Last Altered: 3/21/2015 Date Created: 3/21/2015
--------------------------------------------------------------------------------------------------------------------------------
174
Date: 4/26/2015 Project: GLENDENNING MORTGAGE Page: 1
Time: 3:32:00 PM
Detailed Listing -- Alphabetically
All Entries -- Entity Relationship
Current Diagram is: Docusign
___________________________________________________________________________________________
Buyer Entity
Foreign Key(s):
Financial Accountant 'Requests Information' Buyer
On Delete Restrict
On Update Restrict
On Insert of Child Row Restrict
Docusign 'Signs' Buyer
On Delete Restrict
On Update Restrict
On Insert of Child Row Restrict
Location:
Docusign
Attached relationships on Docusign:
Sends documents to be signed MIN: 1 MAX: 1
Docusign
Sends Financial Information MIN: 1 MAX: 1
Financial Accountant
mortgage approved for buyer MIN: 1 MAX: 1
Mortgage
Date Last Altered: 4/26/2015 Date Created: 4/26/2015
--------------------------------------------------------------------------------------------------------------------------------
Docusign Entity
Location:
Docusign
Attached relationships on Docusign:
Signs MIN: 1 MAX: many
Buyer
Date Last Altered: 4/26/2015 Date Created: 4/26/2015
--------------------------------------------------------------------------------------------------------------------------------
175
Date: 4/26/2015 Project: GLENDENNING MORTGAGE Page: 2
Time: 3:32:00 PM
Detailed Listing -- Alphabetically
All Entries -- Entity Relationship
Current Diagram is: Docusign
___________________________________________________________________________________________
Financial Accountant Entity
Location:
Docusign
Attached relationships on Docusign:
Requests Information MIN: 1 MAX: many
Buyer
Date Last Altered: 4/26/2015 Date Created: 4/26/2015
--------------------------------------------------------------------------------------------------------------------------------
Mortgage Attributive Entity
Foreign Key(s):
Buyer 'mortgage approved for buyer' Mortgage
On Delete Restrict
On Update Restrict
On Insert of Child Row Restrict
Location:
Docusign
Attached relationships on Docusign:
mortgage issued by Glennding MIN: 1 MAX: 1
Buyer
Date Last Altered: 4/26/2015 Date Created: 4/26/2015
--------------------------------------------------------------------------------------------------------------------------------
mortgage approved for buyer Relationship
Attached Objects:
Buyer
mortgage approved for buyer MIN: 1 MAX: 1
Mortgage
[ mortgage issued by Glennding ] MIN: 1 MAX: 1
Foreign Key(s):
Buyer 'mortgage approved for buyer' Mortgage
On Delete Restrict
On Update Restrict
176
Date: 4/26/2015 Project: GLENDENNING MORTGAGE Page: 3
Time: 3:32:00 PM
Detailed Listing -- Alphabetically
All Entries -- Entity Relationship
Current Diagram is: Docusign
___________________________________________________________________________________________
On Insert of Child Row Restrict
Location:
Docusign
Date Last Altered: 4/26/2015 Date Created: 4/26/2015
--------------------------------------------------------------------------------------------------------------------------------
mortgage issued by Glennding Relationship
Attached Objects:
Mortgage
mortgage issued by Glennding MIN: 1 MAX: 1
Buyer
[ mortgage approved for buyer ] MIN: 1 MAX: 1
Foreign Key(s):
Buyer 'mortgage approved for buyer' Mortgage
On Delete Restrict
On Update Restrict
On Insert of Child Row Restrict
Location:
Docusign
Date Last Altered: 4/26/2015 Date Created: 4/26/2015
--------------------------------------------------------------------------------------------------------------------------------
Requests Information Relationship
Attached Objects:
Financial Accountant
Requests Information MIN: 1 MAX: many
Buyer
[ Sends Financial Information ] MIN: 1 MAX: 1
Foreign Key(s):
Financial Accountant 'Requests Information' Buyer
On Delete Restrict
On Update Restrict
On Insert of Child Row Restrict
Location:
Docusign
177
Date: 4/26/2015 Project: GLENDENNING MORTGAGE Page: 4
Time: 3:32:00 PM
Detailed Listing -- Alphabetically
All Entries -- Entity Relationship
Current Diagram is: Docusign
___________________________________________________________________________________________
Date Last Altered: 4/26/2015 Date Created: 4/26/2015
--------------------------------------------------------------------------------------------------------------------------------
Sends documents to be signed Relationship
Attached Objects:
Buyer
Sends documents to be signed MIN: 1 MAX: 1
Docusign
[ Signs ] MIN: 1 MAX: many
Foreign Key(s):
Docusign 'Signs' Buyer
On Delete Restrict
On Update Restrict
On Insert of Child Row Restrict
Location:
Docusign
Date Last Altered: 4/26/2015 Date Created: 4/26/2015
--------------------------------------------------------------------------------------------------------------------------------
Sends Financial Information Relationship
Attached Objects:
Buyer
Sends Financial Information MIN: 1 MAX: 1
Financial Accountant
[ Requests Information ] MIN: 1 MAX: many
Foreign Key(s):
Financial Accountant 'Requests Information' Buyer
On Delete Restrict
On Update Restrict
On Insert of Child Row Restrict
Location:
Docusign
Date Last Altered: 4/26/2015 Date Created: 4/26/2015
--------------------------------------------------------------------------------------------------------------------------------
178
Date: 4/26/2015 Project: GLENDENNING MORTGAGE Page: 5
Time: 3:32:00 PM
Detailed Listing -- Alphabetically
All Entries -- Entity Relationship
Current Diagram is: Docusign
___________________________________________________________________________________________
Signs Relationship
Attached Objects:
Docusign
Signs MIN: 1 MAX: many
Buyer
[ Sends documents to be signed ] MIN: 1 MAX: 1
Foreign Key(s):
Docusign 'Signs' Buyer
On Delete Restrict
On Update Restrict
On Insert of Child Row Restrict
Location:
Docusign
Date Last Altered: 4/26/2015 Date Created: 4/26/2015
--------------------------------------------------------------------------------------------------------------------------------
179
TEAM WEIGHTING
What are credits and how should your team divide them up:
Credits are a number that represents the amount of work done by a team member in a team project. Your
Team has 100 "credits" per person in the Team. Each Teams has 100 “credits” per member. If you believe
everyone contributed equally, each member should receive 100 credits. The credits must be a reflection of
actual team contribution during the project. You must also submit meeting minutes as evidence that this
contract is a reflection of actual contribution.
These credits will determine how the team points earned on the project will be allocated among members.
Depending on the grade of your team project and how the credits are dispersed, it is possible to get over
100% on the project. You may assign any combination of credits that equal 400 or 500 credits.
HOWEVER, individual credits are capped at 110 credits. EVERY MEMBER IN EVERY TEAM
MUST AGREE ON THE FINAL DISPERSION OF CREDITS
Team Credits to Disperse: 400 (each members- 100 points each)
Name Individual Credits
Jeff Carrion 100
Bob Toltowicz 100
Peter Quarelli 100
Peter Eichen 100
BY THESE INITIALS I ATTEST THAT I AGREE TOTHIS PAGE:
_______ Team Member 1, _______ Team Member 2, ______ Team Member 3, ______ Team Member 4 ______, Team Member 5 _______
180

Glenndenning Morgage Final Submission

  • 1.
    Glendenning Mortgage Team 1: PeterQuarelli BobToltowics Peter Eichen Jeff Carrion 1
  • 2.
    Table of Contents TopicPage Number Cover Page Page 1 Contents Page 2 Description of Project Page 6 Process Modeling Page 14 Project Repository Page 39 Process Specifications Page 71 Entity Relationship Diagram Page 77 User Interfaces Page 78 Output Design Page 86 VA Reports Page 92 Appendix 11 Page 180 2
  • 3.
    Team 1 Tasks: Topic& Page Number Name Executive Summary 2.2 Peter Eichen Description of Project 3 Peter Eichen Process Modeling 4.1 Robert Toltowicz Process Modeling 4.2-4.6 Peter Quarelli Project Repository 5 Team 1 Process Specifications 6 Peter Quarelli Entity Relationship Diagram 7 Peter Eichen, Robert Toltowicz User Interfaces 8 Jeff Carrion Output Design 9 Jeff Carrion, Peter Quarelli VA Reports 10 Team 1 Appendix 11 Team 1 3
  • 4.
    Team 1 Glendenning Mortgage TheGlendenning Mortgage Company supplies businesses and future homeowners with mortgage financing on a free-will basis. When a buyer is interested in a home and wishes to get a mortgage through Glendenning Mortgage they have some obstacles to go through. There is an abundance of paperwork that will be needed from the buyer. The problem that Glendenning is having is the large amounts of paperwork that needs to be sent to and from the buyer along with sending these signed papers to banks, credit bureaus, loan originators, etc. Sometimes the same papers will be needed multiple times from the buyer, which has a huge impact on time and effectiveness of the mortgage. The paperwork and loan begin with a Loan Originator and then go back and forth to a financial accountant within the company and to outside sources. Theses outside sources are banks, credit bureaus, termite inspectors, electricians, plumbers, tax assessors, etc. From start to finish, the mortgage loan process through Glendenning Mortgage usually takes around 45 days. Now if this process could be expedited that would mean possibly more mortgages closing per year than they currently have. Currently the paperwork system at Glendenning Mortgage is all done manually. Printing out papers, manually signing them, only to be submitted and filed in filing cabinets seems to be outdated. In order to increase productivity of the company an electronic system for paperwork needs to be implemented. For example, when a credit check needs to be signed and approved from the homebuyer, they would have to come to 4
  • 5.
    the office andmanually sign the paper. Our objective is to stop the running around and give the company the capability to ease the flow of documents between all external entities. These documents can all be electronically signed through a third party and then sent immediately to where they are needed. The homebuyer would be able to log on the Glendenning website and see which documents are needed for approval and signing. This will increase the company’s productivity drastically along with keeping the company much more organized than they already are. Buyers can also access the documents at any time during the day and not just at Glendenning’s business hours. Another drawback of having hard copies of paperwork and needing manual signatures is when the closing of a mortgage actually happens. When a homebuyer is going to close on his or her mortgage there is a meeting called “the closing”. This is where all the necessary documents are to be signed by the homeowner, which in most cases can be over 100 pages and 50 signatures. Instead of having a large stack of papers that the homeowner needs to be scrolling through, an electronic system could enable to company to just bring a tablet or IPad to the closing and the homebuyer could easily electronically sign all these papers through a third party consultant such as Docusign. These papers would then be emailed directly to the homebuyer for filing electronically. This will easily save time, money, and keep the company and homebuyer more organized for the future. 5
  • 6.
    Team 1 1. Nameof Department Glendenning Mortgage Corporation 2. Purpose of Department - To supply businesses and future homeowners with mortgage financing. 3. Summary of Business Activities Upon getting a potential buyer the loan originator seeks paperwork from the buyer. W- 2’s, paystubs, tax returns, bank statements, credit card statements and bill statements are among the many different documents needed initially from the buyer. These documents will be used to seek approval for a loan from many different banks. Credit checks, termite inspections, electrical inspections and land surveys are also part of the loan process, which can cause an abundance of paperwork in itself. All of the information is given to a loan processor from the loan originator to manually input data from the buyers documents. Countless numbers of documents will be needed for signing from the buyer and then sent to many different banks, inspectors, credit bureaus, etc. Once approved for a loan, a closing will take place, which involves the signing of 50-100 papers by the buyer. 4. Identify Problem, Opportunities and Objectives Problem: - Abundance of paperwork that will be needed from the buyer - Sending paperwork to and from the buyer along with sending these signed papers to banks, credit bureaus, loan originators, etc. 6
  • 7.
    Opportunities and Objectives: -Help ease flow of documents between buyer, Glendenning Mortgage, and third parties. - Give the company the capability to have a folder that can be accessed from the homebuyer that would have all of their documents stored so that the documents can be signed digitally. 5. Business case - The reason or justification for a proposal i. Nature of problems detected. - Currently the paperwork system at Glendenning Mortgage is all done manually. For example, when a credit check needs to be signed and approved from the homebuyer, they would have to come to the office and manually sign the paper. Printing out papers, manually signing them, only to be submitted and filed in filing cabinets seems to be outdated. ii. Impact on organizational goals. From start to finish, the mortgage loan process through Glendenning Mortgage usually takes around 45 days due to the slow manual paperwork process. Paperwork sometimes gets lost and needs to be requested again from the buyer, which impacts the time of the loan process. iii. Departments/functions involved. - Loan Originator/initiate loan and work with buyer - Loan Processor/input data from buyer and outside sources 6. Information Requirements - i. The business currently has an E-Folder, which stores 6 different items. These are the Tri- merge credit report, appraisal, final inspections or updates of value, flood certifications, TQL report, and tax transcripts. 7
  • 8.
    ii. & iii.The current system functions as an aid for the loan processor. The loan processor can use this current E-Folder to refresh the report, get a confirmation the appraisal was sent to the borrower, get a prequalification authorization for a credit run, use of a floating lock agreement, any red flags, a title calculator, a fee sheet, checks or receipts from funds paid by borrower, invoices for credit/appraisal/VOE, an Application/Appraisal fee credit card authorization form, a commitment fee credit card authorization form, a registration sheet, and a loan contact sheet are all on the site for printing. iv. The new system will support all legality issues regarding digital signatures as well as storing all of the borrowers documents on a shared folder accessed by both the mortgage company and the borrower. The borrower will access the folder with a user login ID and password created when applying for the loan through the company website. This folder must be encrypted and only accessed by users with a password by both the mortgage company and borrower to insure security against potential security threats. Once they borrower has accesses to documents they can digitally sign all the paperwork through Docusign. Docusign is a way to sign 100% of all documents online through mobile devices, tablets, and computers. 7. Analyze System needs i. By creating a shared folder for the Glendenning Mortgage Corporation, the amount of time a loan takes to close can be minimized. Uploading documents and digitally signing with Docusign can increase the amount of mortgages closed per year as well as keep the business more organized for the present and future. This will give Glendenning Mortgage Corporation an upper hand against competing mortgage companies by making it more convenient for buyers to sign documents during the loan process instead of coming into the office constantly. Once the loan is complete and ready for the closing, all documents can be electronically signed on a tablet, saved 8
  • 9.
    in a securefolder and electronically sent to the buyer. Along with creating a more effective and efficient mortgage loan process, this can also save the company money on the large amount of paper needed. ii. The new systems user community would be the borrower and the mortgage company’s loan originator and loan processor. iii. The new system will allow for digital signatures through Docusign and file uploads to the shared folder of the following: Documents submitted from borrower -Copy of deed (for refinance) -Letter explaining reason for refinance (for refinance) -Signed sales contract Departure Home -Statement of estimated net proceeds from sale of departure home (if applicable) -Listing agreement (if applicable) -Contract of sale(if applicable) -HUD-1 settlement statement(if applicable) -Copy of current lease(if applicable) Source of Funds -Escrow letter from realtor/attorney who is holding the cash deposit towards this purchase -Proof of escrow deposit -Most recent 3 months bank statements -All bank accounts and Account Numbers -Source of funds statement for any large deposits on bank statements within 3 months 9
  • 10.
    -Stocks and investmentsvalue -U.S. savings bonds held -Copy of insurance policy statement Employment -Complete address and zip for present and previous employer -Work history for the past two years -Pay stubs & W-2 from employers -School transcripts -DD214 Income -Year to date pay stubs -W-2’s or 1099’s -3 years -Tax returns- 3years -Profit/loss balance sheet of your business -Copies of leases on rentals -SSI/Award Letter/tax return -Pension/award letter/tax return -Disability/award/tax return -Divorce decree -Alimony -Trust income -List of liabilities/Acct# -Rental history letter 10
  • 11.
    -Proof of childsupport payment -Proof of alimony payment FHA/VA Loans -DD214 -Authorization to live off base -Transfer orders -Certification of eligibility request from VA -Photo ID -Termite Inspection Checklist for Loan Processor will be automatic through new system. Documents checked are: -Automated underwriting -Underwriting transmittal (1008) -Revised 1003 -Initial 1003 -Net tangible benefit form/Cash-out letter -Payoff -SSA form -Borrowers ID -Inquiry Explanation -Subordinate lien Note -Liability verification -Income in following order: VOE, pay stubs, W2, tax returns 11
  • 12.
    -4506T -Assets -Proof of depositmoney -Legible contract Disclosures to be filled out and signed by borrower: -Program disclosure -Borrowers authorization -E-sign -Home Counseling List Acknowledgment -Home Counselor Agent List -Notice of Right to Copy of Appraisal -Use and Occupancy -Credit File Audit Notice -Credit Score Disclosure -Privacy -Appraisal Report for Lender Use -Hazard Insurance Authorization -Notice of Furnishing Negative Information -Mortgage Fraud FBI Notice -Fair Credit Reporting Act -Equal Credit Opportunity Act -Patriot Act -Loan Servicing Disclosure 12
  • 13.
    -NJ Delivery ServiceFee Authorization -NJ Right to Choose Insurance Provider -NJ Right to Choose Own Attorney -Re-disclosure sets -Intent to Proceed -Acknowledgement of Good Faith Estimate -GFE -NJ Disclosure Form Estimated Settlement Service Fees -TIL -Itemization of Amount Financed -Definition of Truth in Lending Terms 13
  • 14.
    Use Case Name:Generate Good Faith Estimate UniqueID: 2 Area: Business Actor(s): Stakeholder: Applicant/Mortgage Co Level: 2 Description: Company preps mortgage documents Triggering Event: Company agrees to grant a mortgage. Trigger Type: Internal Steps Performed (Main Path) Information for Steps 1 Applicant application accepted see processing check list 2 Applicant submits property info see processing check list 3 Mortagage co prepares estimated settlemnt charges/fees see processing check list 4 Mortagage co prepares escrow account information see processing check list 5 Mortgage CO/Applicant signnsummary of loan document see processing check list 6 Mortgage Co archives all documents see internal process list Preconditions: Postconditions: Assumptions: Success Guarantee: Minimum Guarantee Requirements Met: Outstanding Issues: Priority: Risks: 14
  • 15.
  • 16.
    Use Case Name:Generate Truth in Lending Disclosure Area: Business Actor(s): Mortgage Co Stakeholder: Applicant/Mortgage Co Level: 2 Description: Company preps/delivers Truth in Lending Disclosure Triggering Event: Good Faith est complete Trigger Type: Internal Steps Performed (Main Path) Information for Steps 1 Applicant comletes/accepts Good Faith Estimate see closing check list 2 Mortagage co prepares Motgage Note for actual closing see closing check list 3 Mortagage co prepares Deed of trust for actual closing see closing check list 4 Mortgage CO prepares Affadavits and Declarations for actual closing see closing check list 5 Mortgage Co prepares the HUD-1 document for actual closing see closing check list 6 Mortgage Co delivers Consumer Hndbk on ARM Mortgages to applicant see closing check list 7 Mortgage Co delivers ARM disclosure to applicant see closing check list 8 Mortgage Co archives all documents see internal process list Preconditions: Applicant approved Postconditions: Applicant/Mortgage company prepared for closing actions Assumptions: Success Guarantee: Mortgage issued Minimum Guarantee Mortgage ready for issue Requirements Met: Approved for mortgage and property purchase Outstanding Issues: complete details listed Priority: 3 Risks: 16
  • 17.
  • 18.
    Use Case Name:Generate Needed Documents Area: Business Actor(s): Mortgage Co. Stakeholder Mortgage Co. Level: 1 Description: Generate Documents for Applicant Triggering Event: Customer Profile Completed Trigger Type: Internal Steps Performed (Main Path) Information for Steps 1 Document Reports Documents sent to be compiled 2 Document to Financial Acc. Company Financial Account looks over documents 3 Generate Correct Documents Correct Documents are generated for the user 4 5 6 7 8 9 10 Preconditions: Complete Customer Profile Postconditions: Documents Generated Assumptions: Success Guarantee: Profile and Documents are correct and generated Minimum Guarantee Documents are generated Requirements Met: N/A Outstanding Issues: N/A Priority: 2 Risks: Incomplete documents could be generated 18
  • 19.
  • 20.
    Use Case Name:Closing Area: Business Actor(s): Mortgage Co Stakeholder: Applicant/Mortgage Co/Property seller Level: 4 Description: Company and applicant close on property Triggering Event. Property purchsed and closing executed Trigger Type: Internal/external Steps Performed (Main Path) Information for Steps 1 Applicant closes on property see closing check list 2. All documents sent for internal review see closing check list 3. All documents archived see closing check list Preconditions: Applicant prepared for property purchase/closing actionsPostconditions: Applicant/Mortgage execute closing and applicant completes purchase of property Assumptions: Success Guarantee: Purchase completed Minimum Guarantee Purchase delayed Requirements Met: Closing documents prepared and revied for accuracy Outstanding Issues: complete closing details listed Priority: 5 Risks: 20
  • 21.
  • 22.
    Use Case Name:Generate Terms for Denial Area: Business Actor(s): Mortage Co. Stakeholder Applicant Level: 1 Description: Send Denial Letter to Applicant Triggering Event: Truth in Lending Trigger Type: Internal Steps Performed (Main Path) Information for Steps 1 Application info was not sufficient Applicant was Denied 2 Denial Letter constructed and sent Sent Denial Letter Preconditions: Applicant Denied Postconditions: Sent Denial Letter Assumptions: Success Guarantee: Applicant was denied and sent letter Minimum Guarantee Applicant was denied and sent letter Requirements Met: Outstanding Issues: Priority: 2 Risks: Unable to send letter due to application info 22
  • 23.
  • 24.
    Event Source Trigger Customerlogs on Customer Customer number and password Customer creates acct Customer create acct button Customer submits document Bank upload document button Customer e-signs existing document Bank esign document 24
  • 25.
    Activity Response Find customeraccount and verify recordLocate last page customer visited? customer fills out info acct created with customers password search customer computer to locate fileWeb page uploads document to bank shared file load document. Customer reviews and signsSigned document moved from pending customer acct file to completed file folder 25
  • 26.
  • 27.
    Use Case Name:Create Customer Profile Area: Business Actor(s): Mortgage Co Stakeholder: Applicant/Mortgage Co Level: 2 Description: Company accepts application package and creates customer profile on network drive Triggering Event: Applicant submits application and required documents. Trigger Type: Internal, Applicant meets minimum requirements Steps Performed (Main Path) Information for Steps 1 After validation of documentation. Processor "approves" and system creates applicants profile. see application check list 2 Creation of profile starts the generation of Good Faith estimate process see good Good Faith checklist 3 Docusign account is created and respective documents generated see docusign checklist Preconditions: Application accepted for further processing Postconditions: Customer Profile and Docusign accounts created Assumptions: Success Guarantee: Customer Minimum Guarantee Profile will be created or a RFI sent to loan processor for further action Requirements Met: approval for further processing Outstanding Issues: Detailed co internal steps Priority:2 Risks: 27
  • 28.
  • 29.
    Use Case Name:Accept Initial Application Area: business Actor(s): Applicant Stakeholder: Applicant/Mortgage Co Level: one Description: Company accepts application/financial information and determines if applicant meets minimum requirements for a mortgage Triggering Event: Applicant submits application and required documents. Trigger Type: Internal Steps Performed (Main Path) Information for Steps 1 Applicant submits application see application check list 2 Applicant submits financial info see financial check list 3 Mortagage co makes decision to reject application or continue to process see internal determination matrix 3a Not accepted. Generate rejection letter 3b Accepted for for processing. 4 Accepted. Validate customer documentation 5 Request creation of customer profile on network Folder. Preconditions: Application and Financial documents Postconditions: Initial preapproval or rejection Assumptions: Success Guarantee: Preapproval Minimum Guarantee Rejection fo application Requirements Met: Meets minimum financial and employment criteria Outstanding Issues: Detailed co internal steps Priority:2 Risks: 29
  • 30.
  • 31.
  • 32.
  • 33.
  • 34.
  • 35.
  • 36.
  • 37.
  • 38.
  • 39.
  • 40.
  • 41.
  • 42.
  • 43.
  • 44.
  • 45.
  • 46.
  • 47.
  • 48.
  • 49.
  • 50.
  • 51.
  • 52.
  • 53.
  • 54.
  • 55.
  • 56.
  • 57.
  • 58.
  • 59.
  • 60.
  • 61.
  • 62.
  • 63.
  • 64.
  • 65.
  • 66.
  • 67.
  • 68.
  • 69.
  • 70.
  • 71.
    Conditions  and  Actions   Rules   Condition  1   Estimated  Settlement  Charges  are  not  agreed  on   Y   Y   Y   Y   N   N   N   N   Condition  2   Escrow  Account  information  is  invalid   Y   Y   N   N   Y   Y   N   N   Condition  3   Summary  of  loan  is  not  accepted   Y   N   N   Y   N   Y   Y   N   Action  1   Include  all  Conditions  in  denial  letter   X   Action  2   Include  only  Condition  1  in  denial  letter   X   Action  3   Include  only  Condition  2  in  denial  letter   X   Action  4   Include  only  Condition  3  in  denial  letter   X   Action  5   Include  only  Condition  1  &  2  in  denial  letter   X   Action  6   Include  only  Condition  1  &  3  in  denial  letter   X   Action  7   Include  only  Condition  2  &  3  in  denial  letter   X   Action  8   **Do  not  send  Denial  Letter   x   71
  • 72.
    Conditions  and  Actions   Rules   Condition   1   Items  Missing  from  NJ  FHA  Checklist   Y   Y   N   N   Condition   2   Items  Missing  from  NJ  Conventional  Checklist   Y   N   Y   N   Condition   3   No  Items  Necessary     MUST  follow  up  with  Customer   Y   Y   Y   Y   Action  1   Review  Documents  report     AND  Send  Request  Letter  with  no  necessary  documents   X   Action  2   Review  Documents  report     AND  Send  Request  letter  with  need  NJ  FHA  Documents   X   Action  3   Review  Documents  report     AND  Send  Request  letter  with  need  NJ  Conventional   Documents   X   Action  4   Review  Documents  report     AND  Send  Request  letter  with  need  NJ  Conventional   Documents  &  NJ  FHA  Documents   X   72
  • 73.
      Estimated  Settlement  Charges  AND  Escrow  Account Information  is  Accepted Include  Only  Escrow  Account  Information  Is  Invalid  as Reason for denial Include  Estimated  Settlement  charges  and  Summary of Loan  Not Accepted  As Reasons For Denial Estimated  Settlement Charges AND Summary of Loan is  Accepted Summary  of  Loan  Not  Accepted Escrow  Account   Information  Is  Invalid   Summary  of  Loan  Not  Accepted Escrow  Account  Information  Is  invalid Summary  of  Loan  Accepted Summary  of  Loan  Not Accepted 1   2   4   33   Estimated  Settlement Charges Not Agreed Escrow  Account  Information Is  Valid Summary  of  Loan  Not Accepted 9   6   5   8   7   11   12   Include  All  Reasons  for  Denial   Include  Estimated  Settlement  charges  and  Escrow Account Information invalid As Reasons For Denial 10   Include  Escrow  Account  Information  Is  Invalid  And Summary  of Loan Not Accepted as Reasons for denial Include  Only  Summary  of  Loan  as  Reason  for  denial 73
  • 74.
      Add  proper  Letterhead  items,  Follow  Up  For  Items   Missing  From  NJ  FHA  Checklist     NO  Items  Missing  From  NJ   Conventional  Checklist     1   Review  of   Documents  Report     2   3   Items  Missing  From  NJ  FHA  Checklist   Items  Missing  from  NJ  Conventional  Checklist   No  Items  Necessary     5   Items  Missing  From  NJ   Conventional  Checklist     Add  Proper  Letterhead  Items,  Follow  Up  With   Needed  NJ  Conventional  Documents     Add  Proper  Letterhead   Items,  Inform  of  Acceptance   6   Add  Proper  Letterhead  Items,  Follow  Up  For  Items  Missing   From  NJ  FHA  Checklist  and  Conventional  Checklist   4   7   74
  • 75.
    Glenndenning  Structured  English   Generate  Terms  for  Denial  Structured  English   1. DO  WHILE  customer  is  Denied 2.   3.   4.   5. IF  Estimated  Settlement  Charges  are  not  agreed  on  AND  Escrow  Account  Information  is  Invalid  AND Summary  of  Loan  is  not  accepted   6. THEN  include  those  reasons  in  a  tailored  Letter  of  Rejection  AND  Send  Letter 7. ELSE  IF  Estimated  Settlement  Charges  are  not  agreed  on  OR  Escrow  Account  Information  is  Invalid  OR Summary  of  Loan  is  not  accepted   8. THEN  include  those  reasons  in  a  tailored  Letter  of  Rejection  AND  Send  Letter 9. END  IF 10. Follow  up  with  customer 11. END  DO 12.   13.   14.   15.   16.   17.   18.   75
  • 76.
      Generate  Needed  Documents  Structured  English     1.  DO  Until  there  are  no  items  missing  from  NJ  FHA  AND  Conventional  Checklists   2.   GET  NJ  FHA  Checklist     3.   GET  NJ  Conventional  Checklist   4.     GET  Request  Letter  Letterhead   5.    IF  there  are  missing  items  from  NJ  FHA  checklist  AND  NJ  Conventional  Checklist     6.   THEN  include  missing  items  from  both  checklists  AND  Send  Request  Letter   7.    ELSE  IF  there  are  items  missing  from  NJ  FHA  Checklist  OR  NJ  Conventional  Checklist   8.   THEN  include  missing  items  to  Request  Letter  Letterhead  AND  Send  Request  Letter   9.    ELSE  IF  there  is  no  missing  items   10.     THEN  include  there  are  no  missing  items  to  Request  Letter  Letterhead   11.  END  IF   12.  Follow  up  with  customer   13.  END  DO   14.   15.   16.   17.   18.       76
  • 77.
  • 78.
  • 79.
  • 80.
  • 81.
  • 82.
  • 83.
  • 84.
  • 85.
  • 86.
  • 87.
    Discharge of Mortgage Preparedby: (Print signer's name below signature) _______________________________________ DISCHARGE OF MORTGAGE A certain Mortgage dated , was made by to This Mortgage was made to secure payment of $ and interest. It was recorded or registered in the office of the county recording officer of County, New Jersey, on , in mortgage book on page . This Mortgage has been PAID IN FULL or otherwise SATISFIED and DISCHARGED. It may now be discharged of record. This means that this Mortgage is now cancelled and void. I sign and CERTIFY to this Discharge of Mortgage on . Witnessed or Attested by: __________________________________ __________________________ [Seal] __________________________________ __________________________ [Seal] STATE OF NEW JERSEY, COUNTY OF SS.: I CERTIFY that on , personally came before me and acknowledged under oath, to my satisfaction, that this person (or if more than one, each person): (a) is named in and personally signed this document; and (b) signed, sealed and delivered this document as his or her act and deed. ____________________________________ NOTARY PUBLIC STATE OF NEW JERSEY, COUNTY OF SS.: I CERTIFY that on , personally came before me and acknowledged under oath, to my satisfaction, that: (a) this person is the secretary of the corporation named in this document; (b) this person is the attesting witness to the signing of this document by the proper corporate officer who is the President of the corporation; (c) this document was signed and delivered by the corporation as its voluntary act duly authorized by a proper resolution of its Board of Directors; (d) this person knows the proper seal of the corporation which was affixed to this document; and (e) this person signed this proof to attest to the truth of these facts. Signed and sworn to before me on . _______________________________________ NOTARY PUBLIC 87
  • 88.
  • 89.
    SIMPLE  LOAN  AGREEMENT   1. Parties:  The  undersigned  is  ______________________,  the  Borrower,  and  the  Lender  is   _______________________________________.   2. Date  of  Agreement:  ________________________________________________.   3. Promise  to  Pay:  Within  _____  months  from  today,  Borrower  promises  to  pay  to   Lender_________________________  dollars  ($_______)  and  interest  as  well  as  other  charges   avowed  below.   4. Accountability:  Although  this  agreement  may  be  signed  below  by  more  than  one  person,  each  of   the  undersigned  understands  that  they  are  each  as  individuals  responsible  and  jointly  and   severally  liable  for  paying  back  the  full  amount.   5. Breakdown  of  Loan:  Borrower  will  pay:     Amount  of  Loan:  $__________   Other  (Describe)  $__________   Amount  financed:  $__________   Finance  charge:  $__________   Total  of  payments:  $__________   ANNUAL  PERCENTAGE  RATE________________%   6. Repayment:  Borrower  will  pay  back  in  the  following  manner:  Borrower  will  repay  the  amount  of   this  note  in  _____equal  continuous  monthly  installments  of  $____________  each  on  the  _____   day  of  each  month  preliminary  on  the  _____day  of  _______,  20____,  and  ending  on  _________,   20____.   7. Prepayment:  Borrower  has  the  right  to  pay  back  the  whole  exceptional  amount  at  any  time.  If   Borrower  pays  before  time,  or  if  this  loan  is  refinanced  or  replaced  by  a  new  note,  Lender  will   refund  the  unearned  finance  charge,  figured  by  the  Rule  of  78-­‐a  commonly  used  formula  for   figuring  rebates  on  installment  loans.   8. Late  Charge:  Any  payment  not  remunerated  within  ten  (10)  days  of  its  due  date  shall  be  subject   to  a  belatedly  charge  of  5%  of  the  payment,  not  to  exceed  $____________  for  any  such  late   installment.   9. Security:  To  protect  Lender,  Borrower  gives  what  is  known  as  a  security  interest  or  mortgage  in:   [Describe:]   __________________________________________________________________________   ___________________________________________________________________________   ___________________________________________________________________________   ___________________________________________________________________________   10. Default:  If  for  any  reason  Borrower  not  succeeds  to  make  any  payment  on  time,  Borrower  shall   be  in  default.  The  Lender  can  then  order  instant  payment  of  the  entire  remaining  unpaid  balance   of  this  loan,  without  giving  anyone  further  notices.  If  Borrower  has  not  paid  the  full  amount  of   the  loan  when  the  final  payment  is  due,  the  Lender  will  charge  Borrower  interest  on  the  unpaid   balance  at  ______  percent  (%)  per  year.   11. Collection  fees:  If  this  note  is  placed  with  a  legal  representative  for  collection,  then  Borrower   agrees  to  pay  an  attorney's  fee  of  fifteen  percent  (15%)  of  the  voluntary  balance.  This  fee  will  be   added  to  the  unpaid  balance  of  the  loan.   12. Co-­‐borrowers:  Any  Co-­‐borrowers  signing  this  agreement  agree  to  be  likewise  accountable  with   the  borrower  for  this  loan.     89
  • 90.
        Agreed:                 ______________________________                     Lender   ________________________________         ______________________________   Borrower               Borrower     90
  • 91.
  • 92.
    Date: 4/26/2015 Project:GLENDENNING MORTGAGE Page: 1 Time: 3:17:15 PM Detailed Listing -- Alphabetically All Entries -- Data Flow Diagrams Branch: Glendenning Mortgage System TOP Current Diagram is: Glendenning Mortgage System TOP ___________________________________________________________________________________________ Application Criteria Data Flow Description: Accountants report of customers financial info. Location: Glendenning Mortgage System TOP ( CONTEXT ) Source: Company Financial Acountant ( External Entity ) Dest: Easy Mortgage Loan System ( Process ) Mortgage Loan System ( 0 ) Source: Company Financial Acountant ( External Entity ) Dest: Generate Needed Documents ( Process ) Generate Needed Documents( 5 ) Source: *** Not on Diagram *** Dest: Customer Recuitment ( Process ) Date Last Altered: 4/17/2015 Date Created: 3/2/2015 -------------------------------------------------------------------------------------------------------------------------------- ARM Disclosure Data Flow Description: Disclosure ARM for customer Location: Glendenning Mortgage System TOP ( CONTEXT ) Source: Easy Mortgage Loan System ( Process ) Dest: Mortgage Applicant ( External Entity ) Mortgage Loan System ( 0 ) Source: Generate Truth-in-Lending Disclosure ( Process ) Dest: Mortgage Applicant ( External Entity ) Generate Truth-in-Lending Disclosure( 3 ) 92
  • 93.
    Date: 4/26/2015 Project:GLENDENNING MORTGAGE Page: 2 Time: 3:17:15 PM Detailed Listing -- Alphabetically All Entries -- Data Flow Diagrams Branch: Glendenning Mortgage System TOP Current Diagram is: Glendenning Mortgage System TOP ___________________________________________________________________________________________ Source: Share Lending Disclosure documents to Docusign ( Process ) Dest: *** Not on Diagram *** Date Last Altered: 4/17/2015 Date Created: 3/21/2015 -------------------------------------------------------------------------------------------------------------------------------- Company Financial Acountant External Entity Description: The independent financial accountant for Glendenning Mortgage. Location: Glendenning Mortgage System TOP ( CONTEXT ) Input Flows: Documents Report Output Flows: Application Criteria Mortgage Loan System ( 0 ) Input Flows: Documents Report Output Flows: Application Criteria Date Last Altered: 4/17/2015 Date Created: 3/2/2015 -------------------------------------------------------------------------------------------------------------------------------- Consumer Handbook on Adjustable-Rate Mortgages. Data Flow Description: Handbook for customer references. Location: Glendenning Mortgage System TOP ( CONTEXT ) Source: Easy Mortgage Loan System ( Process ) Dest: Mortgage Applicant ( External Entity ) Mortgage Loan System ( 0 ) Source: Generate Truth-in-Lending Disclosure ( Process ) Dest: Mortgage Applicant ( External Entity ) 93
  • 94.
    Date: 4/26/2015 Project:GLENDENNING MORTGAGE Page: 3 Time: 3:17:15 PM Detailed Listing -- Alphabetically All Entries -- Data Flow Diagrams Branch: Glendenning Mortgage System TOP Current Diagram is: Glendenning Mortgage System TOP ___________________________________________________________________________________________ Generate Truth-in-Lending Disclosure( 3 ) Source: Share Lending Disclosure documents to Docusign ( Process ) Dest: *** Not on Diagram *** Date Last Altered: 4/17/2015 Date Created: 3/21/2015 -------------------------------------------------------------------------------------------------------------------------------- Documents Report Data Flow Description: Report of financial information of customer. Location: Glendenning Mortgage System TOP ( CONTEXT ) Source: Easy Mortgage Loan System ( Process ) Dest: Company Financial Acountant ( External Entity ) Mortgage Loan System ( 0 ) Source: Create Customer Profile ( Process ) Dest: Generate Needed Documents ( Process ) Source: Generate Needed Documents ( Process ) Dest: Company Financial Acountant ( External Entity ) Create Customer Profile ( 8 ) Source: Review Customer Detail ( Process ) Dest: *** Not on Diagram *** Generate Needed Documents( 5 ) Source: *** Not on Diagram *** Dest: Customer Recuitment ( Process ) Source: Customer Recuitment ( Process ) Dest: *** Not on Diagram *** Date Last Altered: 4/17/2015 Date Created: 3/17/2015 -------------------------------------------------------------------------------------------------------------------------------- 94
  • 95.
    Date: 4/26/2015 Project:GLENDENNING MORTGAGE Page: 4 Time: 3:17:15 PM Detailed Listing -- Alphabetically All Entries -- Data Flow Diagrams Branch: Glendenning Mortgage System TOP Current Diagram is: Glendenning Mortgage System TOP ___________________________________________________________________________________________ Docusign External Entity Description: The COTS company that provides edocuments for the loan process. Location: Glendenning Mortgage System TOP ( CONTEXT ) Input Flows: Profile Progress Output Flows: Signed Documents GFE Mortgage Loan System ( 0 ) Input Flows: Profile Progress GTLD Output Flows: Signed Documents GTLD Input Flows: Profile Progress GFE Output Flows: Signed Documents GFE Input Flows: Profile Progress Closing Output Flows: Signed Documents Closing Input Flows: Profile Progress Create Customer Profile ( 8 ) Input Flows: Profile Progress Date Last Altered: 4/17/2015 Date Created: 4/12/2015 -------------------------------------------------------------------------------------------------------------------------------- Easy Mortgage Loan System Process Process #: 0 Location: Glendenning Mortgage System TOP ( CONTEXT ) 95
  • 96.
    Date: 4/26/2015 Project:GLENDENNING MORTGAGE Page: 5 Time: 3:17:15 PM Detailed Listing -- Alphabetically All Entries -- Data Flow Diagrams Branch: Glendenning Mortgage System TOP Current Diagram is: Glendenning Mortgage System TOP ___________________________________________________________________________________________ Input Flows: Identification Application Criteria Mortgage Application Financial Information Signed Documents GFE Output Flows: Letter of Rejection Request Letter Fees Documents Report ARM Disclosure Provided copy of A Home Buyers Guide to Settlement Costs Consumer Handbook on Adjustable-Rate Mortgages. Profile Progress Date Last Altered: 3/17/2015 Date Created: 3/2/2015 -------------------------------------------------------------------------------------------------------------------------------- Fees Data Flow Description: Fees needed to be paid by customer Location: Glendenning Mortgage System TOP ( CONTEXT ) Source: Easy Mortgage Loan System ( Process ) Dest: Mortgage Applicant ( External Entity ) Mortgage Loan System ( 0 ) Source: Closing ( Process ) Dest: Mortgage Applicant ( External Entity ) Closing ( 7 ) Source: Share Closing documents to Docusign ( Process ) Dest: *** Not on Diagram *** Date Last Altered: 4/17/2015 Date Created: 3/2/2015 -------------------------------------------------------------------------------------------------------------------------------- 96
  • 97.
    Date: 4/26/2015 Project:GLENDENNING MORTGAGE Page: 6 Time: 3:17:15 PM Detailed Listing -- Alphabetically All Entries -- Data Flow Diagrams Branch: Glendenning Mortgage System TOP Current Diagram is: Glendenning Mortgage System TOP ___________________________________________________________________________________________ Financial Information Data Flow Description: Financial Information from customer Composition: Escrow Letter : Char 3 months bank statements : Char address and zip code for bank accounts : Char source of funds for large deposits on accounts : Char stocks and securities : Char Most recents year end statement : Char Pay Stubs : Char W-2s : Char Tax Returns : Char Ssi : Char Pension : Char Disability : Char Location: Glendenning Mortgage System TOP ( CONTEXT ) Source: Mortgage Applicant ( External Entity ) Dest: Easy Mortgage Loan System ( Process ) Mortgage Loan System ( 0 ) Source: Mortgage Applicant ( External Entity ) Dest: Accept Initial Application ( Process ) Accept Documents ( 1 ) Source: *** Not on Diagram *** Dest: Validate Customer Documents ( Process ) Date Last Altered: 4/17/2015 Date Created: 3/2/2015 -------------------------------------------------------------------------------------------------------------------------------- Identification Data Flow Description: Identification from customer 97
  • 98.
    Date: 4/26/2015 Project:GLENDENNING MORTGAGE Page: 7 Time: 3:17:15 PM Detailed Listing -- Alphabetically All Entries -- Data Flow Diagrams Branch: Glendenning Mortgage System TOP Current Diagram is: Glendenning Mortgage System TOP ___________________________________________________________________________________________ Composition: Drivers License : Char Social Security Number : Integer 4 Birth Certificate : Char Location: Glendenning Mortgage System TOP ( CONTEXT ) Source: Mortgage Applicant ( External Entity ) Dest: Easy Mortgage Loan System ( Process ) Mortgage Loan System ( 0 ) Source: Mortgage Applicant ( External Entity ) Dest: Accept Initial Application ( Process ) Accept Documents ( 1 ) Source: *** Not on Diagram *** Dest: Validate Customer Documents ( Process ) Date Last Altered: 4/17/2015 Date Created: 3/2/2015 -------------------------------------------------------------------------------------------------------------------------------- Letter of Rejection Data Flow Description: Rejection letter to customer. Location: Glendenning Mortgage System TOP ( CONTEXT ) Source: Easy Mortgage Loan System ( Process ) Dest: Mortgage Applicant ( External Entity ) Mortgage Loan System ( 0 ) Source: Generate Terms For Denial ( Process ) Dest: Mortgage Applicant ( External Entity ) Generate Terms For Denial ( 4 ) Source: Prepare Letter of Rejection ( Process ) Dest: *** Not on Diagram *** 98
  • 99.
    Date: 4/26/2015 Project:GLENDENNING MORTGAGE Page: 8 Time: 3:17:15 PM Detailed Listing -- Alphabetically All Entries -- Data Flow Diagrams Branch: Glendenning Mortgage System TOP Current Diagram is: Glendenning Mortgage System TOP ___________________________________________________________________________________________ Date Last Altered: 4/17/2015 Date Created: 3/2/2015 -------------------------------------------------------------------------------------------------------------------------------- Mortgage Applicant External Entity Description: Loan Applicant. Location: Glendenning Mortgage System TOP ( CONTEXT ) Input Flows: Letter of Rejection Request Letter Fees ARM Disclosure Provided copy of A Home Buyers Guide to Settlement Costs Consumer Handbook on Adjustable-Rate Mortgages. Output Flows: Identification Mortgage Application Financial Information Mortgage Loan System ( 0 ) Input Flows: Letter of Rejection Request Letter Fees ARM Disclosure Provided copy of A Home Buyers Guide to Settlement Costs Consumer Handbook on Adjustable-Rate Mortgages. Output Flows: Identification Mortgage Application Financial Information Date Last Altered: 4/17/2015 Date Created: 3/2/2015 -------------------------------------------------------------------------------------------------------------------------------- Mortgage Application Data Flow Description: Application filled out by customer 99
  • 100.
    Date: 4/26/2015 Project:GLENDENNING MORTGAGE Page: 9 Time: 3:17:15 PM Detailed Listing -- Alphabetically All Entries -- Data Flow Diagrams Branch: Glendenning Mortgage System TOP Current Diagram is: Glendenning Mortgage System TOP ___________________________________________________________________________________________ Composition: Application : Char Location: Glendenning Mortgage System TOP ( CONTEXT ) Source: Mortgage Applicant ( External Entity ) Dest: Easy Mortgage Loan System ( Process ) Mortgage Loan System ( 0 ) Source: Mortgage Applicant ( External Entity ) Dest: Accept Initial Application ( Process ) Accept Documents ( 1 ) Source: *** Not on Diagram *** Dest: Validate Customer Documents ( Process ) Date Last Altered: 4/17/2015 Date Created: 3/2/2015 -------------------------------------------------------------------------------------------------------------------------------- Profile Progress Data Flow Description: Customer creates profile and it gets sent to Docusign. Composition: Name : Char Address : Char Phone Number : Integer 4 Employment : Char SSN : Integer 4 Income : Decimal Marital Status : Char Debt : Decimal Location: Glendenning Mortgage System TOP ( CONTEXT ) Source: Easy Mortgage Loan System ( Process ) Dest: Docusign ( External Entity ) 100
  • 101.
    Date: 4/26/2015 Project:GLENDENNING MORTGAGE Page: 10 Time: 3:17:15 PM Detailed Listing -- Alphabetically All Entries -- Data Flow Diagrams Branch: Glendenning Mortgage System TOP Current Diagram is: Glendenning Mortgage System TOP ___________________________________________________________________________________________ Mortgage Loan System ( 0 ) Source: Create Customer Profile ( Process ) Dest: Docusign ( External Entity ) Generate Good Faith Estimate ( 2 ) Source: Share documents to Docusign ( Process ) Dest: *** Not on Diagram *** Source: Easy Morgage Database Drive ( Data Store ) Dest: Estimate Morgage Terms (Good Faith Estimate) ( Process ) Create Customer Profile ( 8 ) Source: Easy Morgage Database Drive ( Data Store ) Dest: Add Customer Record ( Process ) Source: Create Docusign Account For Customer ( Process ) Dest: Docusign ( External Entity ) Generate Truth-in-Lending Disclosure( 3 ) Source: Share Lending Disclosure documents to Docusign ( Process ) Dest: *** Not on Diagram *** Source: Easy Morgage Database Drive ( Data Store ) Dest: Agree Upon and Generate Truth-in-Lending Disclosure ( Process ) Closing ( 7 ) Source: Share Closing documents to Docusign ( Process ) Dest: *** Not on Diagram *** Source: Easy Morgage Database Drive ( Data Store ) Dest: Place signed documents in Database Drive ( Process ) Date Last Altered: 4/17/2015 Date Created: 3/17/2015 -------------------------------------------------------------------------------------------------------------------------------- Provided copy of A Home Buyers Guide to Settlement Costs Data Flow Description: Copy for customers filing. 101
  • 102.
    Date: 4/26/2015 Project:GLENDENNING MORTGAGE Page: 11 Time: 3:17:15 PM Detailed Listing -- Alphabetically All Entries -- Data Flow Diagrams Branch: Glendenning Mortgage System TOP Current Diagram is: Glendenning Mortgage System TOP ___________________________________________________________________________________________ Location: Glendenning Mortgage System TOP ( CONTEXT ) Source: Easy Mortgage Loan System ( Process ) Dest: Mortgage Applicant ( External Entity ) Mortgage Loan System ( 0 ) Source: Generate Truth-in-Lending Disclosure ( Process ) Dest: Mortgage Applicant ( External Entity ) Generate Truth-in-Lending Disclosure( 3 ) Source: Share Lending Disclosure documents to Docusign ( Process ) Dest: *** Not on Diagram *** Date Last Altered: 4/17/2015 Date Created: 3/21/2015 -------------------------------------------------------------------------------------------------------------------------------- Request Letter Data Flow Description: Letter asking customer for documents needed. Location: Glendenning Mortgage System TOP ( CONTEXT ) Source: Easy Mortgage Loan System ( Process ) Dest: Mortgage Applicant ( External Entity ) Mortgage Loan System ( 0 ) Source: Generate Needed Documents ( Process ) Dest: Mortgage Applicant ( External Entity ) Generate Needed Documents( 5 ) Source: Customer Recuitment ( Process ) Dest: *** Not on Diagram *** Date Last Altered: 4/17/2015 Date Created: 3/21/2015 -------------------------------------------------------------------------------------------------------------------------------- 102
  • 103.
    Date: 4/26/2015 Project:GLENDENNING MORTGAGE Page: 12 Time: 3:17:15 PM Detailed Listing -- Alphabetically All Entries -- Data Flow Diagrams Branch: Glendenning Mortgage System TOP Current Diagram is: Glendenning Mortgage System TOP ___________________________________________________________________________________________ Signed Documents GFE Data Flow Description: Documents required for the good faith estimate. Composition: Signed estimated settlement charges : Signed escrow account information : signed summary of loan : Char Location: Glendenning Mortgage System TOP ( CONTEXT ) Source: Docusign ( External Entity ) Dest: Easy Mortgage Loan System ( Process ) Mortgage Loan System ( 0 ) Source: Docusign ( External Entity ) Dest: Generate Good Faith Estimate ( Process ) Generate Good Faith Estimate ( 2 ) Source: *** Not on Diagram *** Dest: Share documents to Docusign ( Process ) Generate Truth-in-Lending Disclosure( 3 ) Source: *** Not on Diagram *** Dest: Share Lending Disclosure documents to Docusign ( Process ) Closing ( 7 ) Source: *** Not on Diagram *** Dest: Share Closing documents to Docusign ( Process ) Date Last Altered: 4/17/2015 Date Created: 3/21/2015 -------------------------------------------------------------------------------------------------------------------------------- 103
  • 104.
    Date: 4/26/2015 Project:GLENDENNING MORTGAGE Page: 13 Time: 3:17:15 PM Detailed Listing -- Alphabetically All Entries -- Data Flow Diagrams Branch: Glendenning Mortgage System TOP Current Diagram is: Mortgage Loan System ___________________________________________________________________________________________ Accept Initial Application Process Description: Receives application from customer. Process #: 1 Process Description: Receives mortgage application, financial information and identification from customer and creates a custo Location: Mortgage Loan System ( 0 ) Input Flows: Identification Mortgage Application Financial Information Output Flows: Submitted Documents Date Last Altered: 4/17/2015 Date Created: 3/2/2015 -------------------------------------------------------------------------------------------------------------------------------- Accepted Data Flow Location: Mortgage Loan System ( 0 ) Source: Create Customer Profile ( Process ) Dest: Generate Good Faith Estimate ( Process ) Generate Good Faith Estimate ( 2 ) Source: *** Not on Diagram *** Dest: Estimate Morgage Terms (Good Faith Estimate) ( Process ) Create Customer Profile ( 8 ) Source: Create Docusign Account For Customer ( Process ) Dest: *** Not on Diagram *** Date Last Altered: 3/2/2015 Date Created: 3/2/2015 -------------------------------------------------------------------------------------------------------------------------------- 104
  • 105.
    Date: 4/26/2015 Project:GLENDENNING MORTGAGE Page: 14 Time: 3:17:15 PM Detailed Listing -- Alphabetically All Entries -- Data Flow Diagrams Branch: Glendenning Mortgage System TOP Current Diagram is: Mortgage Loan System ___________________________________________________________________________________________ Affidavits and Declarations Data Flow Location: Mortgage Loan System ( 0 ) Source: Generate Truth-in-Lending Disclosure ( Process ) Dest: Closing ( Process ) Generate Truth-in-Lending Disclosure( 3 ) Source: Share Lending Disclosure documents to Docusign ( Process ) Dest: *** Not on Diagram *** Closing ( 7 ) Source: *** Not on Diagram *** Dest: Share Closing documents to Docusign ( Process ) Date Last Altered: 3/2/2015 Date Created: 3/2/2015 -------------------------------------------------------------------------------------------------------------------------------- Application Criteria Data Flow Description: Accountants report of customers financial info. Location: Glendenning Mortgage System TOP ( CONTEXT ) Source: Company Financial Acountant ( External Entity ) Dest: Easy Mortgage Loan System ( Process ) Mortgage Loan System ( 0 ) Source: Company Financial Acountant ( External Entity ) Dest: Generate Needed Documents ( Process ) Generate Needed Documents( 5 ) Source: *** Not on Diagram *** Dest: Customer Recuitment ( Process ) Date Last Altered: 4/17/2015 Date Created: 3/2/2015 -------------------------------------------------------------------------------------------------------------------------------- 105
  • 106.
    Date: 4/26/2015 Project:GLENDENNING MORTGAGE Page: 15 Time: 3:17:15 PM Detailed Listing -- Alphabetically All Entries -- Data Flow Diagrams Branch: Glendenning Mortgage System TOP Current Diagram is: Mortgage Loan System ___________________________________________________________________________________________ ARM Disclosure Data Flow Description: Disclosure ARM for customer Location: Glendenning Mortgage System TOP ( CONTEXT ) Source: Easy Mortgage Loan System ( Process ) Dest: Mortgage Applicant ( External Entity ) Mortgage Loan System ( 0 ) Source: Generate Truth-in-Lending Disclosure ( Process ) Dest: Mortgage Applicant ( External Entity ) Generate Truth-in-Lending Disclosure( 3 ) Source: Share Lending Disclosure documents to Docusign ( Process ) Dest: *** Not on Diagram *** Date Last Altered: 4/17/2015 Date Created: 3/21/2015 -------------------------------------------------------------------------------------------------------------------------------- Closing Process Description: finalizing the loan Process #: 7 Process Description: This is the final use of docusign needed to complete the loan. Location: Mortgage Loan System ( 0 ) Input Flows: Mortgage Note Mortgage or Deed of Trust Affidavits and Declarations The HUD-1 Statement Signed Documents Closing 106
  • 107.
    Date: 4/26/2015 Project:GLENDENNING MORTGAGE Page: 16 Time: 3:17:15 PM Detailed Listing -- Alphabetically All Entries -- Data Flow Diagrams Branch: Glendenning Mortgage System TOP Current Diagram is: Mortgage Loan System ___________________________________________________________________________________________ Output Flows: Fees Profile Progress Closing Date Last Altered: 4/17/2015 Date Created: 3/2/2015 -------------------------------------------------------------------------------------------------------------------------------- Company Financial Acountant External Entity Description: The independent financial accountant for Glendenning Mortgage. Location: Glendenning Mortgage System TOP ( CONTEXT ) Input Flows: Documents Report Output Flows: Application Criteria Mortgage Loan System ( 0 ) Input Flows: Documents Report Output Flows: Application Criteria Date Last Altered: 4/17/2015 Date Created: 3/2/2015 -------------------------------------------------------------------------------------------------------------------------------- Consumer Handbook on Adjustable-Rate Mortgages. Data Flow Description: Handbook for customer references. Location: Glendenning Mortgage System TOP ( CONTEXT ) Source: Easy Mortgage Loan System ( Process ) Dest: Mortgage Applicant ( External Entity ) Mortgage Loan System ( 0 ) 107
  • 108.
    Date: 4/26/2015 Project:GLENDENNING MORTGAGE Page: 17 Time: 3:17:15 PM Detailed Listing -- Alphabetically All Entries -- Data Flow Diagrams Branch: Glendenning Mortgage System TOP Current Diagram is: Mortgage Loan System ___________________________________________________________________________________________ Source: Generate Truth-in-Lending Disclosure ( Process ) Dest: Mortgage Applicant ( External Entity ) Generate Truth-in-Lending Disclosure( 3 ) Source: Share Lending Disclosure documents to Docusign ( Process ) Dest: *** Not on Diagram *** Date Last Altered: 4/17/2015 Date Created: 3/21/2015 -------------------------------------------------------------------------------------------------------------------------------- Create Customer Profile Process Description: Profile of customer. Process #: 8 Process Description: A full profile of the customer to include the customers financial information, identification and everything Location: Mortgage Loan System ( 0 ) Input Flows: Submitted Documents Output Flows: Accepted Documents Report Profile Progress Date Last Altered: 4/17/2015 Date Created: 3/17/2015 -------------------------------------------------------------------------------------------------------------------------------- Denied Data Flow Location: Mortgage Loan System ( 0 ) Source: Generate Good Faith Estimate ( Process ) Dest: Generate Terms For Denial ( Process ) Generate Good Faith Estimate ( 2 ) 108
  • 109.
    Date: 4/26/2015 Project:GLENDENNING MORTGAGE Page: 18 Time: 3:17:15 PM Detailed Listing -- Alphabetically All Entries -- Data Flow Diagrams Branch: Glendenning Mortgage System TOP Current Diagram is: Mortgage Loan System ___________________________________________________________________________________________ Source: Estimate Morgage Terms (Good Faith Estimate) ( Process ) Dest: *** Not on Diagram *** Generate Terms For Denial ( 4 ) Source: *** Not on Diagram *** Dest: Prepare Letter of Rejection ( Process ) Date Last Altered: 3/2/2015 Date Created: 3/2/2015 -------------------------------------------------------------------------------------------------------------------------------- Documents Report Data Flow Description: Report of financial information of customer. Location: Glendenning Mortgage System TOP ( CONTEXT ) Source: Easy Mortgage Loan System ( Process ) Dest: Company Financial Acountant ( External Entity ) Mortgage Loan System ( 0 ) Source: Create Customer Profile ( Process ) Dest: Generate Needed Documents ( Process ) Source: Generate Needed Documents ( Process ) Dest: Company Financial Acountant ( External Entity ) Create Customer Profile ( 8 ) Source: Review Customer Detail ( Process ) Dest: *** Not on Diagram *** Generate Needed Documents( 5 ) Source: *** Not on Diagram *** Dest: Customer Recuitment ( Process ) Source: Customer Recuitment ( Process ) Dest: *** Not on Diagram *** Date Last Altered: 4/17/2015 Date Created: 3/17/2015 -------------------------------------------------------------------------------------------------------------------------------- 109
  • 110.
    Date: 4/26/2015 Project:GLENDENNING MORTGAGE Page: 19 Time: 3:17:15 PM Detailed Listing -- Alphabetically All Entries -- Data Flow Diagrams Branch: Glendenning Mortgage System TOP Current Diagram is: Mortgage Loan System ___________________________________________________________________________________________ Docusign External Entity Description: The COTS company that provides edocuments for the loan process. Location: Glendenning Mortgage System TOP ( CONTEXT ) Input Flows: Profile Progress Output Flows: Signed Documents GFE Mortgage Loan System ( 0 ) Input Flows: Profile Progress GTLD Output Flows: Signed Documents GTLD Input Flows: Profile Progress GFE Output Flows: Signed Documents GFE Input Flows: Profile Progress Closing Output Flows: Signed Documents Closing Input Flows: Profile Progress Create Customer Profile ( 8 ) Input Flows: Profile Progress Date Last Altered: 4/17/2015 Date Created: 4/12/2015 -------------------------------------------------------------------------------------------------------------------------------- Fees Data Flow Description: Fees needed to be paid by customer 110
  • 111.
    Date: 4/26/2015 Project:GLENDENNING MORTGAGE Page: 20 Time: 3:17:15 PM Detailed Listing -- Alphabetically All Entries -- Data Flow Diagrams Branch: Glendenning Mortgage System TOP Current Diagram is: Mortgage Loan System ___________________________________________________________________________________________ Location: Glendenning Mortgage System TOP ( CONTEXT ) Source: Easy Mortgage Loan System ( Process ) Dest: Mortgage Applicant ( External Entity ) Mortgage Loan System ( 0 ) Source: Closing ( Process ) Dest: Mortgage Applicant ( External Entity ) Closing ( 7 ) Source: Share Closing documents to Docusign ( Process ) Dest: *** Not on Diagram *** Date Last Altered: 4/17/2015 Date Created: 3/2/2015 -------------------------------------------------------------------------------------------------------------------------------- Financial Information Data Flow Description: Financial Information from customer Composition: Escrow Letter : Char 3 months bank statements : Char address and zip code for bank accounts : Char source of funds for large deposits on accounts : Char stocks and securities : Char Most recents year end statement : Char Pay Stubs : Char W-2s : Char Tax Returns : Char Ssi : Char Pension : Char Disability : Char Location: Glendenning Mortgage System TOP ( CONTEXT ) Source: Mortgage Applicant ( External Entity ) Dest: Easy Mortgage Loan System ( Process ) 111
  • 112.
    Date: 4/26/2015 Project:GLENDENNING MORTGAGE Page: 21 Time: 3:17:15 PM Detailed Listing -- Alphabetically All Entries -- Data Flow Diagrams Branch: Glendenning Mortgage System TOP Current Diagram is: Mortgage Loan System ___________________________________________________________________________________________ Mortgage Loan System ( 0 ) Source: Mortgage Applicant ( External Entity ) Dest: Accept Initial Application ( Process ) Accept Documents ( 1 ) Source: *** Not on Diagram *** Dest: Validate Customer Documents ( Process ) Date Last Altered: 4/17/2015 Date Created: 3/2/2015 -------------------------------------------------------------------------------------------------------------------------------- Generate Good Faith Estimate Process Description: Estimate of property. Process #: 2 Process Description: An estimate of the property that the customer is looking at taking out a loan for is generated for the custom Location: Mortgage Loan System ( 0 ) Input Flows: Accepted Signed Documents GFE Output Flows: Signed summary of loan Signed escrow account information Signed estimated settlement charges Denied Profile Progress GFE Date Last Altered: 4/17/2015 Date Created: 3/2/2015 -------------------------------------------------------------------------------------------------------------------------------- Generate Needed Documents Process Description: Missing documents 112
  • 113.
    Date: 4/26/2015 Project:GLENDENNING MORTGAGE Page: 22 Time: 3:17:15 PM Detailed Listing -- Alphabetically All Entries -- Data Flow Diagrams Branch: Glendenning Mortgage System TOP Current Diagram is: Mortgage Loan System ___________________________________________________________________________________________ Process #: 5 Process Description: Any documents still needed from the customer. Location: Mortgage Loan System ( 0 ) Input Flows: Application Criteria NJ FHA Loan Process Checklist Retrieval NJ Conventional Checklist Retrieval Request Letter Letterhead Documents Report Output Flows: Request Letter Documents Report Date Last Altered: 4/17/2015 Date Created: 3/2/2015 -------------------------------------------------------------------------------------------------------------------------------- Generate Terms For Denial Process Description: customer denied loan. Process #: 4 Process Description: The customers reason for not going forward with the loan after receiving good faith estimate. Location: Mortgage Loan System ( 0 ) Input Flows: Denied Output Flows: Letter of Rejection Date Last Altered: 4/17/2015 Date Created: 3/2/2015 -------------------------------------------------------------------------------------------------------------------------------- 113
  • 114.
    Date: 4/26/2015 Project:GLENDENNING MORTGAGE Page: 23 Time: 3:17:15 PM Detailed Listing -- Alphabetically All Entries -- Data Flow Diagrams Branch: Glendenning Mortgage System TOP Current Diagram is: Mortgage Loan System ___________________________________________________________________________________________ Generate Truth-in-Lending Disclosure Process Description: Disclosure that will need to be signed by customer. Process #: 3 Process Description: A disclosure for the customer to sign. Location: Mortgage Loan System ( 0 ) Input Flows: Signed summary of loan Signed escrow account information Signed estimated settlement charges Signed Documents GTLD Output Flows: ARM Disclosure Provided copy of A Home Buyers Guide to Settlement Costs Consumer Handbook on Adjustable-Rate Mortgages. Mortgage Note Mortgage or Deed of Trust Affidavits and Declarations The HUD-1 Statement Profile Progress GTLD Date Last Altered: 4/17/2015 Date Created: 3/2/2015 -------------------------------------------------------------------------------------------------------------------------------- Identification Data Flow Description: Identification from customer Composition: Drivers License : Char Social Security Number : Integer 4 Birth Certificate : Char 114
  • 115.
    Date: 4/26/2015 Project:GLENDENNING MORTGAGE Page: 24 Time: 3:17:15 PM Detailed Listing -- Alphabetically All Entries -- Data Flow Diagrams Branch: Glendenning Mortgage System TOP Current Diagram is: Mortgage Loan System ___________________________________________________________________________________________ Location: Glendenning Mortgage System TOP ( CONTEXT ) Source: Mortgage Applicant ( External Entity ) Dest: Easy Mortgage Loan System ( Process ) Mortgage Loan System ( 0 ) Source: Mortgage Applicant ( External Entity ) Dest: Accept Initial Application ( Process ) Accept Documents ( 1 ) Source: *** Not on Diagram *** Dest: Validate Customer Documents ( Process ) Date Last Altered: 4/17/2015 Date Created: 3/2/2015 -------------------------------------------------------------------------------------------------------------------------------- Letter of Rejection Data Flow Description: Rejection letter to customer. Location: Glendenning Mortgage System TOP ( CONTEXT ) Source: Easy Mortgage Loan System ( Process ) Dest: Mortgage Applicant ( External Entity ) Mortgage Loan System ( 0 ) Source: Generate Terms For Denial ( Process ) Dest: Mortgage Applicant ( External Entity ) Generate Terms For Denial ( 4 ) Source: Prepare Letter of Rejection ( Process ) Dest: *** Not on Diagram *** Date Last Altered: 4/17/2015 Date Created: 3/2/2015 -------------------------------------------------------------------------------------------------------------------------------- 115
  • 116.
    Date: 4/26/2015 Project:GLENDENNING MORTGAGE Page: 25 Time: 3:17:15 PM Detailed Listing -- Alphabetically All Entries -- Data Flow Diagrams Branch: Glendenning Mortgage System TOP Current Diagram is: Mortgage Loan System ___________________________________________________________________________________________ Mortgage Applicant External Entity Description: Loan Applicant. Location: Glendenning Mortgage System TOP ( CONTEXT ) Input Flows: Letter of Rejection Request Letter Fees ARM Disclosure Provided copy of A Home Buyers Guide to Settlement Costs Consumer Handbook on Adjustable-Rate Mortgages. Output Flows: Identification Mortgage Application Financial Information Mortgage Loan System ( 0 ) Input Flows: Letter of Rejection Request Letter Fees ARM Disclosure Provided copy of A Home Buyers Guide to Settlement Costs Consumer Handbook on Adjustable-Rate Mortgages. Output Flows: Identification Mortgage Application Financial Information Date Last Altered: 4/17/2015 Date Created: 3/2/2015 -------------------------------------------------------------------------------------------------------------------------------- Mortgage Application Data Flow Description: Application filled out by customer Composition: Application : Char 116
  • 117.
    Date: 4/26/2015 Project:GLENDENNING MORTGAGE Page: 26 Time: 3:17:15 PM Detailed Listing -- Alphabetically All Entries -- Data Flow Diagrams Branch: Glendenning Mortgage System TOP Current Diagram is: Mortgage Loan System ___________________________________________________________________________________________ Location: Glendenning Mortgage System TOP ( CONTEXT ) Source: Mortgage Applicant ( External Entity ) Dest: Easy Mortgage Loan System ( Process ) Mortgage Loan System ( 0 ) Source: Mortgage Applicant ( External Entity ) Dest: Accept Initial Application ( Process ) Accept Documents ( 1 ) Source: *** Not on Diagram *** Dest: Validate Customer Documents ( Process ) Date Last Altered: 4/17/2015 Date Created: 3/2/2015 -------------------------------------------------------------------------------------------------------------------------------- Mortgage Note Data Flow Location: Mortgage Loan System ( 0 ) Source: Generate Truth-in-Lending Disclosure ( Process ) Dest: Closing ( Process ) Generate Truth-in-Lending Disclosure( 3 ) Source: Share Lending Disclosure documents to Docusign ( Process ) Dest: *** Not on Diagram *** Closing ( 7 ) Source: *** Not on Diagram *** Dest: Share Closing documents to Docusign ( Process ) Date Last Altered: 3/2/2015 Date Created: 3/2/2015 -------------------------------------------------------------------------------------------------------------------------------- Mortgage or Deed of Trust Data Flow Location: Mortgage Loan System ( 0 ) 117
  • 118.
    Date: 4/26/2015 Project:GLENDENNING MORTGAGE Page: 27 Time: 3:17:15 PM Detailed Listing -- Alphabetically All Entries -- Data Flow Diagrams Branch: Glendenning Mortgage System TOP Current Diagram is: Mortgage Loan System ___________________________________________________________________________________________ Source: Generate Truth-in-Lending Disclosure ( Process ) Dest: Closing ( Process ) Generate Truth-in-Lending Disclosure( 3 ) Source: Share Lending Disclosure documents to Docusign ( Process ) Dest: *** Not on Diagram *** Closing ( 7 ) Source: *** Not on Diagram *** Dest: Share Closing documents to Docusign ( Process ) Date Last Altered: 3/2/2015 Date Created: 3/2/2015 -------------------------------------------------------------------------------------------------------------------------------- NJ Conventional Checklist Retrieval Data Flow Location: Mortgage Loan System ( 0 ) Source: NJ Conventional Loan Processing Checklist ( Data Store ) Dest: Generate Needed Documents ( Process ) Generate Needed Documents( 5 ) Source: *** Not on Diagram *** Dest: Customer Recuitment ( Process ) Date Last Altered: 3/17/2015 Date Created: 3/17/2015 -------------------------------------------------------------------------------------------------------------------------------- NJ Conventional Loan Processing Checklist Data Store Data Store #: D2 Location: Mortgage Loan System ( 0 ) Output Flows: NJ Conventional Checklist Retrieval Date Last Altered: 3/17/2015 Date Created: 3/17/2015 -------------------------------------------------------------------------------------------------------------------------------- 118
  • 119.
    Date: 4/26/2015 Project:GLENDENNING MORTGAGE Page: 28 Time: 3:17:15 PM Detailed Listing -- Alphabetically All Entries -- Data Flow Diagrams Branch: Glendenning Mortgage System TOP Current Diagram is: Mortgage Loan System ___________________________________________________________________________________________ NJ FHA Loan Process Checklist Retrieval Data Flow Location: Mortgage Loan System ( 0 ) Source: NJ FHA Loan Processing Checklist ( Data Store ) Dest: Generate Needed Documents ( Process ) Generate Needed Documents( 5 ) Source: *** Not on Diagram *** Dest: Customer Recuitment ( Process ) Date Last Altered: 3/17/2015 Date Created: 3/17/2015 -------------------------------------------------------------------------------------------------------------------------------- NJ FHA Loan Processing Checklist Data Store Description: Checklist for NJ FHA Loan Data Store #: D4 Composition: Automated underwriting : Char underwriting transmittal : Char revised 1003 : Char initital 1003 : Char 92900 : Char new tangible benefit form : Char payoff : Char ssa form : Char borrowers id : Char inquiry explanation : Char subordinate lien note : Char liability verification : Char Income : Decimal 4506T : Char assets : Char proof of deposit money : Char FHA case assignment : Char Amendatory Clause : Char contract : Char program disclosures : Char borrowers authorization : Char 119
  • 120.
    Date: 4/26/2015 Project:GLENDENNING MORTGAGE Page: 29 Time: 3:17:15 PM Detailed Listing -- Alphabetically All Entries -- Data Flow Diagrams Branch: Glendenning Mortgage System TOP Current Diagram is: Mortgage Loan System ___________________________________________________________________________________________ e-SIGN : Char home counseling list : Char home counselor agent list : Char ECOA : Char use and occupancy : Char credit file audit notice : Char credit score disclosure : Char privacy disclosure : Char appraisal report : Char hazard insurance authorization : Char notice of furnishing negative info : Char mortgage fraud notice : Char fair credit reporting act : Char equal credit OA : Char Patriot Act : Char Loan Servicing Disclosure : Char MIP Authorization : Char Home Inspection : Char FHA ID of Interest : Char Location: Mortgage Loan System ( 0 ) Output Flows: NJ FHA Loan Process Checklist Retrieval Date Last Altered: 4/17/2015 Date Created: 3/17/2015 -------------------------------------------------------------------------------------------------------------------------------- Profile Progress Data Flow Description: Customer creates profile and it gets sent to Docusign. Composition: Name : Char Address : Char Phone Number : Integer 4 Employment : Char SSN : Integer 4 Income : Decimal Marital Status : Char Debt : Decimal 120
  • 121.
    Date: 4/26/2015 Project:GLENDENNING MORTGAGE Page: 30 Time: 3:17:15 PM Detailed Listing -- Alphabetically All Entries -- Data Flow Diagrams Branch: Glendenning Mortgage System TOP Current Diagram is: Mortgage Loan System ___________________________________________________________________________________________ Location: Glendenning Mortgage System TOP ( CONTEXT ) Source: Easy Mortgage Loan System ( Process ) Dest: Docusign ( External Entity ) Mortgage Loan System ( 0 ) Source: Create Customer Profile ( Process ) Dest: Docusign ( External Entity ) Generate Good Faith Estimate ( 2 ) Source: Share documents to Docusign ( Process ) Dest: *** Not on Diagram *** Source: Easy Morgage Database Drive ( Data Store ) Dest: Estimate Morgage Terms (Good Faith Estimate) ( Process ) Create Customer Profile ( 8 ) Source: Easy Morgage Database Drive ( Data Store ) Dest: Add Customer Record ( Process ) Source: Create Docusign Account For Customer ( Process ) Dest: Docusign ( External Entity ) Generate Truth-in-Lending Disclosure( 3 ) Source: Share Lending Disclosure documents to Docusign ( Process ) Dest: *** Not on Diagram *** Source: Easy Morgage Database Drive ( Data Store ) Dest: Agree Upon and Generate Truth-in-Lending Disclosure ( Process ) Closing ( 7 ) Source: Share Closing documents to Docusign ( Process ) Dest: *** Not on Diagram *** Source: Easy Morgage Database Drive ( Data Store ) Dest: Place signed documents in Database Drive ( Process ) Date Last Altered: 4/17/2015 Date Created: 3/17/2015 -------------------------------------------------------------------------------------------------------------------------------- 121
  • 122.
    Date: 4/26/2015 Project:GLENDENNING MORTGAGE Page: 31 Time: 3:17:15 PM Detailed Listing -- Alphabetically All Entries -- Data Flow Diagrams Branch: Glendenning Mortgage System TOP Current Diagram is: Mortgage Loan System ___________________________________________________________________________________________ Profile Progress Closing Data Flow Description: documents that are to be signed by customer at closing. Composition: mortgage note : Char Mortgage or Deed of Trust : Char affidavits and declaraions : Char The HUD-1 Statement : Char Location: Mortgage Loan System ( 0 ) Source: Closing ( Process ) Dest: Docusign ( External Entity ) Closing ( 7 ) Source: *** Not on Diagram *** Dest: *** Not on Diagram *** Date Last Altered: 4/17/2015 Date Created: 4/17/2015 -------------------------------------------------------------------------------------------------------------------------------- Profile Progress GFE Data Flow Description: Documents needed to be signed by customer to generae Good Faith Estimate. Composition: estimated settlement charges : Char escrow account information : Char summary of loan : Char Location: Mortgage Loan System ( 0 ) Source: Generate Good Faith Estimate ( Process ) Dest: Docusign ( External Entity ) 122
  • 123.
    Date: 4/26/2015 Project:GLENDENNING MORTGAGE Page: 32 Time: 3:17:15 PM Detailed Listing -- Alphabetically All Entries -- Data Flow Diagrams Branch: Glendenning Mortgage System TOP Current Diagram is: Mortgage Loan System ___________________________________________________________________________________________ Generate Good Faith Estimate ( 2 ) Source: *** Not on Diagram *** Dest: *** Not on Diagram *** Date Last Altered: 4/17/2015 Date Created: 4/17/2015 -------------------------------------------------------------------------------------------------------------------------------- Profile Progress GTLD Data Flow Description: documents needed to be signed by customer to generate Truth-in-Lending Disclosure Composition: Truth in Lending Disclosure : Char Location: Mortgage Loan System ( 0 ) Source: Generate Truth-in-Lending Disclosure ( Process ) Dest: Docusign ( External Entity ) Date Last Altered: 4/17/2015 Date Created: 4/17/2015 -------------------------------------------------------------------------------------------------------------------------------- Provided copy of A Home Buyers Guide to Settlement Costs Data Flow Description: Copy for customers filing. Location: Glendenning Mortgage System TOP ( CONTEXT ) Source: Easy Mortgage Loan System ( Process ) Dest: Mortgage Applicant ( External Entity ) Mortgage Loan System ( 0 ) Source: Generate Truth-in-Lending Disclosure ( Process ) Dest: Mortgage Applicant ( External Entity ) 123
  • 124.
    Date: 4/26/2015 Project:GLENDENNING MORTGAGE Page: 33 Time: 3:17:15 PM Detailed Listing -- Alphabetically All Entries -- Data Flow Diagrams Branch: Glendenning Mortgage System TOP Current Diagram is: Mortgage Loan System ___________________________________________________________________________________________ Generate Truth-in-Lending Disclosure( 3 ) Source: Share Lending Disclosure documents to Docusign ( Process ) Dest: *** Not on Diagram *** Date Last Altered: 4/17/2015 Date Created: 3/21/2015 -------------------------------------------------------------------------------------------------------------------------------- Request Letter Data Flow Description: Letter asking customer for documents needed. Location: Glendenning Mortgage System TOP ( CONTEXT ) Source: Easy Mortgage Loan System ( Process ) Dest: Mortgage Applicant ( External Entity ) Mortgage Loan System ( 0 ) Source: Generate Needed Documents ( Process ) Dest: Mortgage Applicant ( External Entity ) Generate Needed Documents( 5 ) Source: Customer Recuitment ( Process ) Dest: *** Not on Diagram *** Date Last Altered: 4/17/2015 Date Created: 3/21/2015 -------------------------------------------------------------------------------------------------------------------------------- Request Letter Letterhead Data Flow Location: Mortgage Loan System ( 0 ) Source: Request Letter Letterhead ( Data Store ) Dest: Generate Needed Documents ( Process ) Generate Needed Documents( 5 ) Source: *** Not on Diagram *** Dest: Customer Recuitment ( Process ) 124
  • 125.
    Date: 4/26/2015 Project:GLENDENNING MORTGAGE Page: 34 Time: 3:17:15 PM Detailed Listing -- Alphabetically All Entries -- Data Flow Diagrams Branch: Glendenning Mortgage System TOP Current Diagram is: Mortgage Loan System ___________________________________________________________________________________________ Date Last Altered: 3/21/2015 Date Created: 3/21/2015 -------------------------------------------------------------------------------------------------------------------------------- Request Letter Letterhead Data Store Description: Letter requesting customers information. Data Store #: D9 Composition: 3 months bank statements : Char Pay Stubs : Char W-2s : Char Tax Returns : Char Balance Sheet : Integer 4 Notes : Char Ssi : Char Pension : Char Disability : Char Liabilities : Char DD214 : Char cert of eligibility : Char Miscellaneous : Char Location: Mortgage Loan System ( 0 ) Output Flows: Request Letter Letterhead Date Last Altered: 4/17/2015 Date Created: 3/17/2015 -------------------------------------------------------------------------------------------------------------------------------- Signed Documents Closing Data Flow Description: Documents signed by the customer at closing. Composition: Signed Mortgage Note : Char Signed Mortgage or Deed of Trust : Signed Affidavits and Declarations : 125
  • 126.
    Date: 4/26/2015 Project:GLENDENNING MORTGAGE Page: 35 Time: 3:17:15 PM Detailed Listing -- Alphabetically All Entries -- Data Flow Diagrams Branch: Glendenning Mortgage System TOP Current Diagram is: Mortgage Loan System ___________________________________________________________________________________________ Signed The HUD-1 Statement : Location: Mortgage Loan System ( 0 ) Source: Docusign ( External Entity ) Dest: Closing ( Process ) Date Last Altered: 4/17/2015 Date Created: 4/17/2015 -------------------------------------------------------------------------------------------------------------------------------- Signed Documents GFE Data Flow Description: Documents required for the good faith estimate. Composition: Signed estimated settlement charges : Signed escrow account information : signed summary of loan : Char Location: Glendenning Mortgage System TOP ( CONTEXT ) Source: Docusign ( External Entity ) Dest: Easy Mortgage Loan System ( Process ) Mortgage Loan System ( 0 ) Source: Docusign ( External Entity ) Dest: Generate Good Faith Estimate ( Process ) Generate Good Faith Estimate ( 2 ) Source: *** Not on Diagram *** Dest: Share documents to Docusign ( Process ) Generate Truth-in-Lending Disclosure( 3 ) Source: *** Not on Diagram *** Dest: Share Lending Disclosure documents to Docusign ( Process ) Closing ( 7 ) 126
  • 127.
    Date: 4/26/2015 Project:GLENDENNING MORTGAGE Page: 36 Time: 3:17:15 PM Detailed Listing -- Alphabetically All Entries -- Data Flow Diagrams Branch: Glendenning Mortgage System TOP Current Diagram is: Mortgage Loan System ___________________________________________________________________________________________ Source: *** Not on Diagram *** Dest: Share Closing documents to Docusign ( Process ) Date Last Altered: 4/17/2015 Date Created: 3/21/2015 -------------------------------------------------------------------------------------------------------------------------------- Signed Documents GTLD Data Flow Description: Documents needed to Generate Truth-in-Lending Disclosure Composition: Signed Truth in Lending Disclosure : Char Location: Mortgage Loan System ( 0 ) Source: Docusign ( External Entity ) Dest: Generate Truth-in-Lending Disclosure ( Process ) Date Last Altered: 4/17/2015 Date Created: 4/17/2015 -------------------------------------------------------------------------------------------------------------------------------- Signed escrow account information Data Flow Location: Mortgage Loan System ( 0 ) Source: Generate Good Faith Estimate ( Process ) Dest: Generate Truth-in-Lending Disclosure ( Process ) Generate Good Faith Estimate ( 2 ) Source: Share documents to Docusign ( Process ) Dest: *** Not on Diagram *** Generate Truth-in-Lending Disclosure( 3 ) Source: *** Not on Diagram *** Dest: Agree Upon and Generate Truth-in-Lending Disclosure ( Process ) Data Flow --> Signed Documents GFE 127
  • 128.
    Date: 4/26/2015 Project:GLENDENNING MORTGAGE Page: 37 Time: 3:17:15 PM Detailed Listing -- Alphabetically All Entries -- Data Flow Diagrams Branch: Glendenning Mortgage System TOP Current Diagram is: Mortgage Loan System ___________________________________________________________________________________________ Date Last Altered: 3/21/2015 Date Created: 3/21/2015 -------------------------------------------------------------------------------------------------------------------------------- Signed estimated settlement charges Data Flow Location: Mortgage Loan System ( 0 ) Source: Generate Good Faith Estimate ( Process ) Dest: Generate Truth-in-Lending Disclosure ( Process ) Generate Good Faith Estimate ( 2 ) Source: Share documents to Docusign ( Process ) Dest: *** Not on Diagram *** Generate Truth-in-Lending Disclosure( 3 ) Source: *** Not on Diagram *** Dest: Agree Upon and Generate Truth-in-Lending Disclosure ( Process ) Data Flow --> Signed Documents GFE Date Last Altered: 3/21/2015 Date Created: 3/21/2015 -------------------------------------------------------------------------------------------------------------------------------- Signed summary of loan Data Flow Location: Mortgage Loan System ( 0 ) Source: Generate Good Faith Estimate ( Process ) Dest: Generate Truth-in-Lending Disclosure ( Process ) Generate Good Faith Estimate ( 2 ) Source: Share documents to Docusign ( Process ) Dest: *** Not on Diagram *** Generate Truth-in-Lending Disclosure( 3 ) Source: *** Not on Diagram *** Dest: Agree Upon and Generate Truth-in-Lending Disclosure ( Process ) Date Last Altered: 3/21/2015 Date Created: 3/21/2015 -------------------------------------------------------------------------------------------------------------------------------- 128
  • 129.
    Date: 4/26/2015 Project:GLENDENNING MORTGAGE Page: 38 Time: 3:17:15 PM Detailed Listing -- Alphabetically All Entries -- Data Flow Diagrams Branch: Glendenning Mortgage System TOP Current Diagram is: Mortgage Loan System ___________________________________________________________________________________________ Submitted Documents Data Flow Location: Mortgage Loan System ( 0 ) Source: Accept Initial Application ( Process ) Dest: Create Customer Profile ( Process ) Accept Documents ( 1 ) Source: Add to Customer Network Folder ( Process ) Dest: *** Not on Diagram *** Create Customer Profile ( 8 ) Source: *** Not on Diagram *** Dest: Add Customer Record ( Process ) Date Last Altered: 3/17/2015 Date Created: 3/17/2015 -------------------------------------------------------------------------------------------------------------------------------- The HUD-1 Statement Data Flow Location: Mortgage Loan System ( 0 ) Source: Generate Truth-in-Lending Disclosure ( Process ) Dest: Closing ( Process ) Generate Truth-in-Lending Disclosure( 3 ) Source: Share Lending Disclosure documents to Docusign ( Process ) Dest: *** Not on Diagram *** Closing ( 7 ) Source: *** Not on Diagram *** Dest: Share Closing documents to Docusign ( Process ) Date Last Altered: 3/2/2015 Date Created: 3/2/2015 -------------------------------------------------------------------------------------------------------------------------------- 129
  • 130.
    Date: 4/26/2015 Project:GLENDENNING MORTGAGE Page: 39 Time: 3:17:15 PM Detailed Listing -- Alphabetically All Entries -- Data Flow Diagrams Branch: Glendenning Mortgage System TOP Current Diagram is: Accept Documents ___________________________________________________________________________________________ Add to Customer Network Folder Process Process #: 1.1 Location: Accept Documents ( 1 ) Input Flows: Valid Customer Documents Output Flows: Submitted Documents Date Last Altered: 3/21/2015 Date Created: 3/2/2015 -------------------------------------------------------------------------------------------------------------------------------- Financial Information Data Flow Description: Financial Information from customer Composition: Escrow Letter : Char 3 months bank statements : Char address and zip code for bank accounts : Char source of funds for large deposits on accounts : Char stocks and securities : Char Most recents year end statement : Char Pay Stubs : Char W-2s : Char Tax Returns : Char Ssi : Char Pension : Char Disability : Char Location: Glendenning Mortgage System TOP ( CONTEXT ) Source: Mortgage Applicant ( External Entity ) Dest: Easy Mortgage Loan System ( Process ) Mortgage Loan System ( 0 ) Source: Mortgage Applicant ( External Entity ) Dest: Accept Initial Application ( Process ) 130
  • 131.
    Date: 4/26/2015 Project:GLENDENNING MORTGAGE Page: 40 Time: 3:17:15 PM Detailed Listing -- Alphabetically All Entries -- Data Flow Diagrams Branch: Glendenning Mortgage System TOP Current Diagram is: Accept Documents ___________________________________________________________________________________________ Accept Documents ( 1 ) Source: *** Not on Diagram *** Dest: Validate Customer Documents ( Process ) Date Last Altered: 4/17/2015 Date Created: 3/2/2015 -------------------------------------------------------------------------------------------------------------------------------- Identification Data Flow Description: Identification from customer Composition: Drivers License : Char Social Security Number : Integer 4 Birth Certificate : Char Location: Glendenning Mortgage System TOP ( CONTEXT ) Source: Mortgage Applicant ( External Entity ) Dest: Easy Mortgage Loan System ( Process ) Mortgage Loan System ( 0 ) Source: Mortgage Applicant ( External Entity ) Dest: Accept Initial Application ( Process ) Accept Documents ( 1 ) Source: *** Not on Diagram *** Dest: Validate Customer Documents ( Process ) Date Last Altered: 4/17/2015 Date Created: 3/2/2015 -------------------------------------------------------------------------------------------------------------------------------- Mortgage Application Data Flow Description: Application filled out by customer 131
  • 132.
    Date: 4/26/2015 Project:GLENDENNING MORTGAGE Page: 41 Time: 3:17:15 PM Detailed Listing -- Alphabetically All Entries -- Data Flow Diagrams Branch: Glendenning Mortgage System TOP Current Diagram is: Accept Documents ___________________________________________________________________________________________ Composition: Application : Char Location: Glendenning Mortgage System TOP ( CONTEXT ) Source: Mortgage Applicant ( External Entity ) Dest: Easy Mortgage Loan System ( Process ) Mortgage Loan System ( 0 ) Source: Mortgage Applicant ( External Entity ) Dest: Accept Initial Application ( Process ) Accept Documents ( 1 ) Source: *** Not on Diagram *** Dest: Validate Customer Documents ( Process ) Date Last Altered: 4/17/2015 Date Created: 3/2/2015 -------------------------------------------------------------------------------------------------------------------------------- Not Accepted Data Flow Location: Accept Documents ( 1 ) Source: Validate Customer Documents ( Process ) Dest: *** Not on Diagram *** Date Last Altered: 3/2/2015 Date Created: 3/2/2015 -------------------------------------------------------------------------------------------------------------------------------- Submitted Documents Data Flow Location: Mortgage Loan System ( 0 ) Source: Accept Initial Application ( Process ) Dest: Create Customer Profile ( Process ) Accept Documents ( 1 ) 132
  • 133.
    Date: 4/26/2015 Project:GLENDENNING MORTGAGE Page: 42 Time: 3:17:15 PM Detailed Listing -- Alphabetically All Entries -- Data Flow Diagrams Branch: Glendenning Mortgage System TOP Current Diagram is: Accept Documents ___________________________________________________________________________________________ Source: Add to Customer Network Folder ( Process ) Dest: *** Not on Diagram *** Create Customer Profile ( 8 ) Source: *** Not on Diagram *** Dest: Add Customer Record ( Process ) Date Last Altered: 3/17/2015 Date Created: 3/17/2015 -------------------------------------------------------------------------------------------------------------------------------- Valid Customer Documents Data Flow Location: Accept Documents ( 1 ) Source: Validate Customer Documents ( Process ) Dest: Add to Customer Network Folder ( Process ) Date Last Altered: 3/21/2015 Date Created: 3/17/2015 -------------------------------------------------------------------------------------------------------------------------------- Validate Customer Documents Process Process #: 1.2 Location: Accept Documents ( 1 ) Input Flows: Identification Financial Information Mortgage Application Output Flows: Not Accepted Valid Customer Documents Date Last Altered: 3/21/2015 Date Created: 3/2/2015 -------------------------------------------------------------------------------------------------------------------------------- 133
  • 134.
    Date: 4/26/2015 Project:GLENDENNING MORTGAGE Page: 43 Time: 3:17:15 PM Detailed Listing -- Alphabetically All Entries -- Data Flow Diagrams Branch: Glendenning Mortgage System TOP Current Diagram is: Generate Good Faith Estimate ___________________________________________________________________________________________ Accepted Data Flow Location: Mortgage Loan System ( 0 ) Source: Create Customer Profile ( Process ) Dest: Generate Good Faith Estimate ( Process ) Generate Good Faith Estimate ( 2 ) Source: *** Not on Diagram *** Dest: Estimate Morgage Terms (Good Faith Estimate) ( Process ) Create Customer Profile ( 8 ) Source: Create Docusign Account For Customer ( Process ) Dest: *** Not on Diagram *** Date Last Altered: 3/2/2015 Date Created: 3/2/2015 -------------------------------------------------------------------------------------------------------------------------------- Customer Detail Data Flow Location: Generate Good Faith Estimate ( 2 ) Source: Estimate Morgage Terms (Good Faith Estimate) ( Process ) Dest: Easy Morgage Database Drive ( Data Store ) Create Customer Profile ( 8 ) Source: Add Customer Record ( Process ) Dest: Easy Morgage Database Drive ( Data Store ) Source: Add Customer Record ( Process ) Dest: Review Customer Detail ( Process ) Source: Review Customer Detail ( Process ) Dest: Create Docusign Account For Customer ( Process ) Generate Truth-in-Lending Disclosure( 3 ) Source: Agree Upon and Generate Truth-in-Lending Disclosure ( Process ) Dest: Easy Morgage Database Drive ( Data Store ) Closing ( 7 ) 134
  • 135.
    Date: 4/26/2015 Project:GLENDENNING MORTGAGE Page: 44 Time: 3:17:15 PM Detailed Listing -- Alphabetically All Entries -- Data Flow Diagrams Branch: Glendenning Mortgage System TOP Current Diagram is: Generate Good Faith Estimate ___________________________________________________________________________________________ Source: Place signed documents in Database Drive ( Process ) Dest: Easy Morgage Database Drive ( Data Store ) Date Last Altered: 3/17/2015 Date Created: 3/17/2015 -------------------------------------------------------------------------------------------------------------------------------- Denied Data Flow Location: Mortgage Loan System ( 0 ) Source: Generate Good Faith Estimate ( Process ) Dest: Generate Terms For Denial ( Process ) Generate Good Faith Estimate ( 2 ) Source: Estimate Morgage Terms (Good Faith Estimate) ( Process ) Dest: *** Not on Diagram *** Generate Terms For Denial ( 4 ) Source: *** Not on Diagram *** Dest: Prepare Letter of Rejection ( Process ) Date Last Altered: 3/2/2015 Date Created: 3/2/2015 -------------------------------------------------------------------------------------------------------------------------------- Easy Morgage Database Drive Data Store Data Store #: D8 Location: Generate Good Faith Estimate ( 2 ) Input Flows: Customer Detail Output Flows: Profile Progress Create Customer Profile ( 8 ) Input Flows: Customer Detail Output Flows: Profile Progress Generate Truth-in-Lending Disclosure( 3 ) 135
  • 136.
    Date: 4/26/2015 Project:GLENDENNING MORTGAGE Page: 45 Time: 3:17:15 PM Detailed Listing -- Alphabetically All Entries -- Data Flow Diagrams Branch: Glendenning Mortgage System TOP Current Diagram is: Generate Good Faith Estimate ___________________________________________________________________________________________ Input Flows: Customer Detail Output Flows: Profile Progress Closing ( 7 ) Input Flows: Customer Detail Output Flows: Profile Progress Date Last Altered: 3/21/2015 Date Created: 3/21/2015 -------------------------------------------------------------------------------------------------------------------------------- escrow account information Data Flow Location: Generate Good Faith Estimate ( 2 ) Source: Estimate Morgage Terms (Good Faith Estimate) ( Process ) Dest: Share documents to Docusign ( Process ) Date Last Altered: 3/2/2015 Date Created: 3/2/2015 -------------------------------------------------------------------------------------------------------------------------------- Estimate Morgage Terms (Good Faith Estimate) Process Process #: 2.1 Location: Generate Good Faith Estimate ( 2 ) Input Flows: Accepted Profile Progress Output Flows: summary of loan escrow account information Denied estimated settlement charges Customer Detail Date Last Altered: 3/21/2015 Date Created: 3/2/2015 -------------------------------------------------------------------------------------------------------------------------------- 136
  • 137.
    Date: 4/26/2015 Project:GLENDENNING MORTGAGE Page: 46 Time: 3:17:15 PM Detailed Listing -- Alphabetically All Entries -- Data Flow Diagrams Branch: Glendenning Mortgage System TOP Current Diagram is: Generate Good Faith Estimate ___________________________________________________________________________________________ estimated settlement charges Data Flow Location: Generate Good Faith Estimate ( 2 ) Source: Estimate Morgage Terms (Good Faith Estimate) ( Process ) Dest: Share documents to Docusign ( Process ) Date Last Altered: 3/2/2015 Date Created: 3/2/2015 -------------------------------------------------------------------------------------------------------------------------------- Profile Progress Data Flow Description: Customer creates profile and it gets sent to Docusign. Composition: Name : Char Address : Char Phone Number : Integer 4 Employment : Char SSN : Integer 4 Income : Decimal Marital Status : Char Debt : Decimal Location: Glendenning Mortgage System TOP ( CONTEXT ) Source: Easy Mortgage Loan System ( Process ) Dest: Docusign ( External Entity ) Mortgage Loan System ( 0 ) Source: Create Customer Profile ( Process ) Dest: Docusign ( External Entity ) Generate Good Faith Estimate ( 2 ) Source: Share documents to Docusign ( Process ) Dest: *** Not on Diagram *** Source: Easy Morgage Database Drive ( Data Store ) Dest: Estimate Morgage Terms (Good Faith Estimate) ( Process ) 137
  • 138.
    Date: 4/26/2015 Project:GLENDENNING MORTGAGE Page: 47 Time: 3:17:15 PM Detailed Listing -- Alphabetically All Entries -- Data Flow Diagrams Branch: Glendenning Mortgage System TOP Current Diagram is: Generate Good Faith Estimate ___________________________________________________________________________________________ Create Customer Profile ( 8 ) Source: Easy Morgage Database Drive ( Data Store ) Dest: Add Customer Record ( Process ) Source: Create Docusign Account For Customer ( Process ) Dest: Docusign ( External Entity ) Generate Truth-in-Lending Disclosure( 3 ) Source: Share Lending Disclosure documents to Docusign ( Process ) Dest: *** Not on Diagram *** Source: Easy Morgage Database Drive ( Data Store ) Dest: Agree Upon and Generate Truth-in-Lending Disclosure ( Process ) Closing ( 7 ) Source: Share Closing documents to Docusign ( Process ) Dest: *** Not on Diagram *** Source: Easy Morgage Database Drive ( Data Store ) Dest: Place signed documents in Database Drive ( Process ) Date Last Altered: 4/17/2015 Date Created: 3/17/2015 -------------------------------------------------------------------------------------------------------------------------------- Profile Progress GFE Data Flow Description: Documents needed to be signed by customer to generae Good Faith Estimate. Composition: estimated settlement charges : Char escrow account information : Char summary of loan : Char Location: Mortgage Loan System ( 0 ) Source: Generate Good Faith Estimate ( Process ) Dest: Docusign ( External Entity ) Generate Good Faith Estimate ( 2 ) 138
  • 139.
    Date: 4/26/2015 Project:GLENDENNING MORTGAGE Page: 48 Time: 3:17:15 PM Detailed Listing -- Alphabetically All Entries -- Data Flow Diagrams Branch: Glendenning Mortgage System TOP Current Diagram is: Generate Good Faith Estimate ___________________________________________________________________________________________ Source: *** Not on Diagram *** Dest: *** Not on Diagram *** Date Last Altered: 4/17/2015 Date Created: 4/17/2015 -------------------------------------------------------------------------------------------------------------------------------- Share documents to Docusign Process Process #: 2.2 Location: Generate Good Faith Estimate ( 2 ) Input Flows: summary of loan escrow account information Signed Documents GFE estimated settlement charges Output Flows: Profile Progress Signed estimated settlement charges Signed escrow account information Signed summary of loan Date Last Altered: 3/21/2015 Date Created: 3/21/2015 -------------------------------------------------------------------------------------------------------------------------------- Signed Documents GFE Data Flow Description: Documents required for the good faith estimate. Composition: Signed estimated settlement charges : Signed escrow account information : signed summary of loan : Char Location: Glendenning Mortgage System TOP ( CONTEXT ) Source: Docusign ( External Entity ) Dest: Easy Mortgage Loan System ( Process ) Mortgage Loan System ( 0 ) 139
  • 140.
    Date: 4/26/2015 Project:GLENDENNING MORTGAGE Page: 49 Time: 3:17:15 PM Detailed Listing -- Alphabetically All Entries -- Data Flow Diagrams Branch: Glendenning Mortgage System TOP Current Diagram is: Generate Good Faith Estimate ___________________________________________________________________________________________ Source: Docusign ( External Entity ) Dest: Generate Good Faith Estimate ( Process ) Generate Good Faith Estimate ( 2 ) Source: *** Not on Diagram *** Dest: Share documents to Docusign ( Process ) Generate Truth-in-Lending Disclosure( 3 ) Source: *** Not on Diagram *** Dest: Share Lending Disclosure documents to Docusign ( Process ) Closing ( 7 ) Source: *** Not on Diagram *** Dest: Share Closing documents to Docusign ( Process ) Date Last Altered: 4/17/2015 Date Created: 3/21/2015 -------------------------------------------------------------------------------------------------------------------------------- Signed escrow account information Data Flow Location: Mortgage Loan System ( 0 ) Source: Generate Good Faith Estimate ( Process ) Dest: Generate Truth-in-Lending Disclosure ( Process ) Generate Good Faith Estimate ( 2 ) Source: Share documents to Docusign ( Process ) Dest: *** Not on Diagram *** Generate Truth-in-Lending Disclosure( 3 ) Source: *** Not on Diagram *** Dest: Agree Upon and Generate Truth-in-Lending Disclosure ( Process ) Data Flow --> Signed Documents GFE Date Last Altered: 3/21/2015 Date Created: 3/21/2015 -------------------------------------------------------------------------------------------------------------------------------- 140
  • 141.
    Date: 4/26/2015 Project:GLENDENNING MORTGAGE Page: 50 Time: 3:17:15 PM Detailed Listing -- Alphabetically All Entries -- Data Flow Diagrams Branch: Glendenning Mortgage System TOP Current Diagram is: Generate Good Faith Estimate ___________________________________________________________________________________________ Signed estimated settlement charges Data Flow Location: Mortgage Loan System ( 0 ) Source: Generate Good Faith Estimate ( Process ) Dest: Generate Truth-in-Lending Disclosure ( Process ) Generate Good Faith Estimate ( 2 ) Source: Share documents to Docusign ( Process ) Dest: *** Not on Diagram *** Generate Truth-in-Lending Disclosure( 3 ) Source: *** Not on Diagram *** Dest: Agree Upon and Generate Truth-in-Lending Disclosure ( Process ) Data Flow --> Signed Documents GFE Date Last Altered: 3/21/2015 Date Created: 3/21/2015 -------------------------------------------------------------------------------------------------------------------------------- Signed summary of loan Data Flow Location: Mortgage Loan System ( 0 ) Source: Generate Good Faith Estimate ( Process ) Dest: Generate Truth-in-Lending Disclosure ( Process ) Generate Good Faith Estimate ( 2 ) Source: Share documents to Docusign ( Process ) Dest: *** Not on Diagram *** Generate Truth-in-Lending Disclosure( 3 ) Source: *** Not on Diagram *** Dest: Agree Upon and Generate Truth-in-Lending Disclosure ( Process ) Date Last Altered: 3/21/2015 Date Created: 3/21/2015 -------------------------------------------------------------------------------------------------------------------------------- 141
  • 142.
    Date: 4/26/2015 Project:GLENDENNING MORTGAGE Page: 51 Time: 3:17:15 PM Detailed Listing -- Alphabetically All Entries -- Data Flow Diagrams Branch: Glendenning Mortgage System TOP Current Diagram is: Generate Good Faith Estimate ___________________________________________________________________________________________ summary of loan Data Flow Location: Generate Good Faith Estimate ( 2 ) Source: Estimate Morgage Terms (Good Faith Estimate) ( Process ) Dest: Share documents to Docusign ( Process ) Date Last Altered: 3/2/2015 Date Created: 3/2/2015 -------------------------------------------------------------------------------------------------------------------------------- 142
  • 143.
    Date: 4/26/2015 Project:GLENDENNING MORTGAGE Page: 52 Time: 3:17:15 PM Detailed Listing -- Alphabetically All Entries -- Data Flow Diagrams Branch: Glendenning Mortgage System TOP Current Diagram is: Create Customer Profile ___________________________________________________________________________________________ Accepted Data Flow Location: Mortgage Loan System ( 0 ) Source: Create Customer Profile ( Process ) Dest: Generate Good Faith Estimate ( Process ) Generate Good Faith Estimate ( 2 ) Source: *** Not on Diagram *** Dest: Estimate Morgage Terms (Good Faith Estimate) ( Process ) Create Customer Profile ( 8 ) Source: Create Docusign Account For Customer ( Process ) Dest: *** Not on Diagram *** Date Last Altered: 3/2/2015 Date Created: 3/2/2015 -------------------------------------------------------------------------------------------------------------------------------- Add Customer Record Process Process #: 8.1 Location: Create Customer Profile ( 8 ) Input Flows: Submitted Documents Profile Progress Output Flows: Customer Detail Customer Detail Date Last Altered: 3/21/2015 Date Created: 3/21/2015 -------------------------------------------------------------------------------------------------------------------------------- Create Docusign Account For Customer Process Process #: 8.2 Location: Create Customer Profile ( 8 ) Input Flows: Customer Detail 143
  • 144.
    Date: 4/26/2015 Project:GLENDENNING MORTGAGE Page: 53 Time: 3:17:15 PM Detailed Listing -- Alphabetically All Entries -- Data Flow Diagrams Branch: Glendenning Mortgage System TOP Current Diagram is: Create Customer Profile ___________________________________________________________________________________________ Output Flows: Accepted Profile Progress Date Last Altered: 3/21/2015 Date Created: 3/21/2015 -------------------------------------------------------------------------------------------------------------------------------- Customer Detail Data Flow Location: Generate Good Faith Estimate ( 2 ) Source: Estimate Morgage Terms (Good Faith Estimate) ( Process ) Dest: Easy Morgage Database Drive ( Data Store ) Create Customer Profile ( 8 ) Source: Add Customer Record ( Process ) Dest: Easy Morgage Database Drive ( Data Store ) Source: Add Customer Record ( Process ) Dest: Review Customer Detail ( Process ) Source: Review Customer Detail ( Process ) Dest: Create Docusign Account For Customer ( Process ) Generate Truth-in-Lending Disclosure( 3 ) Source: Agree Upon and Generate Truth-in-Lending Disclosure ( Process ) Dest: Easy Morgage Database Drive ( Data Store ) Closing ( 7 ) Source: Place signed documents in Database Drive ( Process ) Dest: Easy Morgage Database Drive ( Data Store ) Date Last Altered: 3/17/2015 Date Created: 3/17/2015 -------------------------------------------------------------------------------------------------------------------------------- Documents Report Data Flow Description: Report of financial information of customer. 144
  • 145.
    Date: 4/26/2015 Project:GLENDENNING MORTGAGE Page: 54 Time: 3:17:15 PM Detailed Listing -- Alphabetically All Entries -- Data Flow Diagrams Branch: Glendenning Mortgage System TOP Current Diagram is: Create Customer Profile ___________________________________________________________________________________________ Location: Glendenning Mortgage System TOP ( CONTEXT ) Source: Easy Mortgage Loan System ( Process ) Dest: Company Financial Acountant ( External Entity ) Mortgage Loan System ( 0 ) Source: Create Customer Profile ( Process ) Dest: Generate Needed Documents ( Process ) Source: Generate Needed Documents ( Process ) Dest: Company Financial Acountant ( External Entity ) Create Customer Profile ( 8 ) Source: Review Customer Detail ( Process ) Dest: *** Not on Diagram *** Generate Needed Documents( 5 ) Source: *** Not on Diagram *** Dest: Customer Recuitment ( Process ) Source: Customer Recuitment ( Process ) Dest: *** Not on Diagram *** Date Last Altered: 4/17/2015 Date Created: 3/17/2015 -------------------------------------------------------------------------------------------------------------------------------- Docusign External Entity Description: The COTS company that provides edocuments for the loan process. Location: Glendenning Mortgage System TOP ( CONTEXT ) Input Flows: Profile Progress Output Flows: Signed Documents GFE Mortgage Loan System ( 0 ) Input Flows: Profile Progress GTLD 145
  • 146.
    Date: 4/26/2015 Project:GLENDENNING MORTGAGE Page: 55 Time: 3:17:15 PM Detailed Listing -- Alphabetically All Entries -- Data Flow Diagrams Branch: Glendenning Mortgage System TOP Current Diagram is: Create Customer Profile ___________________________________________________________________________________________ Output Flows: Signed Documents GTLD Input Flows: Profile Progress GFE Output Flows: Signed Documents GFE Input Flows: Profile Progress Closing Output Flows: Signed Documents Closing Input Flows: Profile Progress Create Customer Profile ( 8 ) Input Flows: Profile Progress Date Last Altered: 4/17/2015 Date Created: 4/12/2015 -------------------------------------------------------------------------------------------------------------------------------- Easy Morgage Database Drive Data Store Data Store #: D8 Location: Generate Good Faith Estimate ( 2 ) Input Flows: Customer Detail Output Flows: Profile Progress Create Customer Profile ( 8 ) Input Flows: Customer Detail Output Flows: Profile Progress Generate Truth-in-Lending Disclosure( 3 ) Input Flows: Customer Detail Output Flows: Profile Progress Closing ( 7 ) 146
  • 147.
    Date: 4/26/2015 Project:GLENDENNING MORTGAGE Page: 56 Time: 3:17:15 PM Detailed Listing -- Alphabetically All Entries -- Data Flow Diagrams Branch: Glendenning Mortgage System TOP Current Diagram is: Create Customer Profile ___________________________________________________________________________________________ Input Flows: Customer Detail Output Flows: Profile Progress Date Last Altered: 3/21/2015 Date Created: 3/21/2015 -------------------------------------------------------------------------------------------------------------------------------- Profile Progress Data Flow Description: Customer creates profile and it gets sent to Docusign. Composition: Name : Char Address : Char Phone Number : Integer 4 Employment : Char SSN : Integer 4 Income : Decimal Marital Status : Char Debt : Decimal Location: Glendenning Mortgage System TOP ( CONTEXT ) Source: Easy Mortgage Loan System ( Process ) Dest: Docusign ( External Entity ) Mortgage Loan System ( 0 ) Source: Create Customer Profile ( Process ) Dest: Docusign ( External Entity ) Generate Good Faith Estimate ( 2 ) Source: Share documents to Docusign ( Process ) Dest: *** Not on Diagram *** Source: Easy Morgage Database Drive ( Data Store ) Dest: Estimate Morgage Terms (Good Faith Estimate) ( Process ) Create Customer Profile ( 8 ) 147
  • 148.
    Date: 4/26/2015 Project:GLENDENNING MORTGAGE Page: 57 Time: 3:17:15 PM Detailed Listing -- Alphabetically All Entries -- Data Flow Diagrams Branch: Glendenning Mortgage System TOP Current Diagram is: Create Customer Profile ___________________________________________________________________________________________ Source: Easy Morgage Database Drive ( Data Store ) Dest: Add Customer Record ( Process ) Source: Create Docusign Account For Customer ( Process ) Dest: Docusign ( External Entity ) Generate Truth-in-Lending Disclosure( 3 ) Source: Share Lending Disclosure documents to Docusign ( Process ) Dest: *** Not on Diagram *** Source: Easy Morgage Database Drive ( Data Store ) Dest: Agree Upon and Generate Truth-in-Lending Disclosure ( Process ) Closing ( 7 ) Source: Share Closing documents to Docusign ( Process ) Dest: *** Not on Diagram *** Source: Easy Morgage Database Drive ( Data Store ) Dest: Place signed documents in Database Drive ( Process ) Date Last Altered: 4/17/2015 Date Created: 3/17/2015 -------------------------------------------------------------------------------------------------------------------------------- Review Customer Detail Process Process #: 8.3 Location: Create Customer Profile ( 8 ) Input Flows: Customer Detail Output Flows: Customer Detail Documents Report Date Last Altered: 3/21/2015 Date Created: 3/21/2015 -------------------------------------------------------------------------------------------------------------------------------- Submitted Documents Data Flow Location: Mortgage Loan System ( 0 ) 148
  • 149.
    Date: 4/26/2015 Project:GLENDENNING MORTGAGE Page: 58 Time: 3:17:15 PM Detailed Listing -- Alphabetically All Entries -- Data Flow Diagrams Branch: Glendenning Mortgage System TOP Current Diagram is: Create Customer Profile ___________________________________________________________________________________________ Source: Accept Initial Application ( Process ) Dest: Create Customer Profile ( Process ) Accept Documents ( 1 ) Source: Add to Customer Network Folder ( Process ) Dest: *** Not on Diagram *** Create Customer Profile ( 8 ) Source: *** Not on Diagram *** Dest: Add Customer Record ( Process ) Date Last Altered: 3/17/2015 Date Created: 3/17/2015 -------------------------------------------------------------------------------------------------------------------------------- 149
  • 150.
    Date: 4/26/2015 Project:GLENDENNING MORTGAGE Page: 59 Time: 3:17:15 PM Detailed Listing -- Alphabetically All Entries -- Data Flow Diagrams Branch: Glendenning Mortgage System TOP Current Diagram is: Generate Truth-in-Lending Disclosure ___________________________________________________________________________________________ Affidavits and Declarations Data Flow Location: Mortgage Loan System ( 0 ) Source: Generate Truth-in-Lending Disclosure ( Process ) Dest: Closing ( Process ) Generate Truth-in-Lending Disclosure( 3 ) Source: Share Lending Disclosure documents to Docusign ( Process ) Dest: *** Not on Diagram *** Closing ( 7 ) Source: *** Not on Diagram *** Dest: Share Closing documents to Docusign ( Process ) Date Last Altered: 3/2/2015 Date Created: 3/2/2015 -------------------------------------------------------------------------------------------------------------------------------- Agree Upon and Generate Truth-in-Lending Disclosure Process Process #: 3.1 Location: Generate Truth-in-Lending Disclosure( 3 ) Input Flows: Signed summary of loan Signed escrow account information Signed estimated settlement charges Profile Progress Output Flows: Final Truth-in-Lending Disclosure Customer Detail Date Last Altered: 3/21/2015 Date Created: 3/21/2015 -------------------------------------------------------------------------------------------------------------------------------- ARM Disclosure Data Flow Description: Disclosure ARM for customer 150
  • 151.
    Date: 4/26/2015 Project:GLENDENNING MORTGAGE Page: 60 Time: 3:17:15 PM Detailed Listing -- Alphabetically All Entries -- Data Flow Diagrams Branch: Glendenning Mortgage System TOP Current Diagram is: Generate Truth-in-Lending Disclosure ___________________________________________________________________________________________ Location: Glendenning Mortgage System TOP ( CONTEXT ) Source: Easy Mortgage Loan System ( Process ) Dest: Mortgage Applicant ( External Entity ) Mortgage Loan System ( 0 ) Source: Generate Truth-in-Lending Disclosure ( Process ) Dest: Mortgage Applicant ( External Entity ) Generate Truth-in-Lending Disclosure( 3 ) Source: Share Lending Disclosure documents to Docusign ( Process ) Dest: *** Not on Diagram *** Date Last Altered: 4/17/2015 Date Created: 3/21/2015 -------------------------------------------------------------------------------------------------------------------------------- Consumer Handbook on Adjustable-Rate Mortgages. Data Flow Description: Handbook for customer references. Location: Glendenning Mortgage System TOP ( CONTEXT ) Source: Easy Mortgage Loan System ( Process ) Dest: Mortgage Applicant ( External Entity ) Mortgage Loan System ( 0 ) Source: Generate Truth-in-Lending Disclosure ( Process ) Dest: Mortgage Applicant ( External Entity ) Generate Truth-in-Lending Disclosure( 3 ) Source: Share Lending Disclosure documents to Docusign ( Process ) Dest: *** Not on Diagram *** Date Last Altered: 4/17/2015 Date Created: 3/21/2015 -------------------------------------------------------------------------------------------------------------------------------- 151
  • 152.
    Date: 4/26/2015 Project:GLENDENNING MORTGAGE Page: 61 Time: 3:17:15 PM Detailed Listing -- Alphabetically All Entries -- Data Flow Diagrams Branch: Glendenning Mortgage System TOP Current Diagram is: Generate Truth-in-Lending Disclosure ___________________________________________________________________________________________ Customer Detail Data Flow Location: Generate Good Faith Estimate ( 2 ) Source: Estimate Morgage Terms (Good Faith Estimate) ( Process ) Dest: Easy Morgage Database Drive ( Data Store ) Create Customer Profile ( 8 ) Source: Add Customer Record ( Process ) Dest: Easy Morgage Database Drive ( Data Store ) Source: Add Customer Record ( Process ) Dest: Review Customer Detail ( Process ) Source: Review Customer Detail ( Process ) Dest: Create Docusign Account For Customer ( Process ) Generate Truth-in-Lending Disclosure( 3 ) Source: Agree Upon and Generate Truth-in-Lending Disclosure ( Process ) Dest: Easy Morgage Database Drive ( Data Store ) Closing ( 7 ) Source: Place signed documents in Database Drive ( Process ) Dest: Easy Morgage Database Drive ( Data Store ) Date Last Altered: 3/17/2015 Date Created: 3/17/2015 -------------------------------------------------------------------------------------------------------------------------------- Easy Morgage Database Drive Data Store Data Store #: D8 Location: Generate Good Faith Estimate ( 2 ) Input Flows: Customer Detail Output Flows: Profile Progress Create Customer Profile ( 8 ) Input Flows: Customer Detail 152
  • 153.
    Date: 4/26/2015 Project:GLENDENNING MORTGAGE Page: 62 Time: 3:17:15 PM Detailed Listing -- Alphabetically All Entries -- Data Flow Diagrams Branch: Glendenning Mortgage System TOP Current Diagram is: Generate Truth-in-Lending Disclosure ___________________________________________________________________________________________ Output Flows: Profile Progress Generate Truth-in-Lending Disclosure( 3 ) Input Flows: Customer Detail Output Flows: Profile Progress Closing ( 7 ) Input Flows: Customer Detail Output Flows: Profile Progress Date Last Altered: 3/21/2015 Date Created: 3/21/2015 -------------------------------------------------------------------------------------------------------------------------------- Final Truth-in-Lending Disclosure Data Flow Location: Generate Truth-in-Lending Disclosure( 3 ) Source: Agree Upon and Generate Truth-in-Lending Disclosure ( Process ) Dest: Share Lending Disclosure documents to Docusign ( Process ) Date Last Altered: 3/2/2015 Date Created: 3/2/2015 -------------------------------------------------------------------------------------------------------------------------------- Mortgage Note Data Flow Location: Mortgage Loan System ( 0 ) Source: Generate Truth-in-Lending Disclosure ( Process ) Dest: Closing ( Process ) Generate Truth-in-Lending Disclosure( 3 ) Source: Share Lending Disclosure documents to Docusign ( Process ) Dest: *** Not on Diagram *** Closing ( 7 ) Source: *** Not on Diagram *** Dest: Share Closing documents to Docusign ( Process ) 153
  • 154.
    Date: 4/26/2015 Project:GLENDENNING MORTGAGE Page: 63 Time: 3:17:15 PM Detailed Listing -- Alphabetically All Entries -- Data Flow Diagrams Branch: Glendenning Mortgage System TOP Current Diagram is: Generate Truth-in-Lending Disclosure ___________________________________________________________________________________________ Date Last Altered: 3/2/2015 Date Created: 3/2/2015 -------------------------------------------------------------------------------------------------------------------------------- Mortgage or Deed of Trust Data Flow Location: Mortgage Loan System ( 0 ) Source: Generate Truth-in-Lending Disclosure ( Process ) Dest: Closing ( Process ) Generate Truth-in-Lending Disclosure( 3 ) Source: Share Lending Disclosure documents to Docusign ( Process ) Dest: *** Not on Diagram *** Closing ( 7 ) Source: *** Not on Diagram *** Dest: Share Closing documents to Docusign ( Process ) Date Last Altered: 3/2/2015 Date Created: 3/2/2015 -------------------------------------------------------------------------------------------------------------------------------- Profile Progress Data Flow Description: Customer creates profile and it gets sent to Docusign. Composition: Name : Char Address : Char Phone Number : Integer 4 Employment : Char SSN : Integer 4 Income : Decimal Marital Status : Char Debt : Decimal Location: Glendenning Mortgage System TOP ( CONTEXT ) Source: Easy Mortgage Loan System ( Process ) Dest: Docusign ( External Entity ) 154
  • 155.
    Date: 4/26/2015 Project:GLENDENNING MORTGAGE Page: 64 Time: 3:17:15 PM Detailed Listing -- Alphabetically All Entries -- Data Flow Diagrams Branch: Glendenning Mortgage System TOP Current Diagram is: Generate Truth-in-Lending Disclosure ___________________________________________________________________________________________ Mortgage Loan System ( 0 ) Source: Create Customer Profile ( Process ) Dest: Docusign ( External Entity ) Generate Good Faith Estimate ( 2 ) Source: Share documents to Docusign ( Process ) Dest: *** Not on Diagram *** Source: Easy Morgage Database Drive ( Data Store ) Dest: Estimate Morgage Terms (Good Faith Estimate) ( Process ) Create Customer Profile ( 8 ) Source: Easy Morgage Database Drive ( Data Store ) Dest: Add Customer Record ( Process ) Source: Create Docusign Account For Customer ( Process ) Dest: Docusign ( External Entity ) Generate Truth-in-Lending Disclosure( 3 ) Source: Share Lending Disclosure documents to Docusign ( Process ) Dest: *** Not on Diagram *** Source: Easy Morgage Database Drive ( Data Store ) Dest: Agree Upon and Generate Truth-in-Lending Disclosure ( Process ) Closing ( 7 ) Source: Share Closing documents to Docusign ( Process ) Dest: *** Not on Diagram *** Source: Easy Morgage Database Drive ( Data Store ) Dest: Place signed documents in Database Drive ( Process ) Date Last Altered: 4/17/2015 Date Created: 3/17/2015 -------------------------------------------------------------------------------------------------------------------------------- Provided copy of A Home Buyers Guide to Settlement Costs Data Flow Description: Copy for customers filing. 155
  • 156.
    Date: 4/26/2015 Project:GLENDENNING MORTGAGE Page: 65 Time: 3:17:15 PM Detailed Listing -- Alphabetically All Entries -- Data Flow Diagrams Branch: Glendenning Mortgage System TOP Current Diagram is: Generate Truth-in-Lending Disclosure ___________________________________________________________________________________________ Location: Glendenning Mortgage System TOP ( CONTEXT ) Source: Easy Mortgage Loan System ( Process ) Dest: Mortgage Applicant ( External Entity ) Mortgage Loan System ( 0 ) Source: Generate Truth-in-Lending Disclosure ( Process ) Dest: Mortgage Applicant ( External Entity ) Generate Truth-in-Lending Disclosure( 3 ) Source: Share Lending Disclosure documents to Docusign ( Process ) Dest: *** Not on Diagram *** Date Last Altered: 4/17/2015 Date Created: 3/21/2015 -------------------------------------------------------------------------------------------------------------------------------- Share Lending Disclosure documents to Docusign Process Process #: 3.2 Location: Generate Truth-in-Lending Disclosure( 3 ) Input Flows: Final Truth-in-Lending Disclosure Signed Documents GFE Output Flows: Mortgage Note Mortgage or Deed of Trust Affidavits and Declarations The HUD-1 Statement Profile Progress ARM Disclosure Provided copy of A Home Buyers Guide to Settlement Costs Consumer Handbook on Adjustable-Rate Mortgages. Date Last Altered: 3/21/2015 Date Created: 3/21/2015 -------------------------------------------------------------------------------------------------------------------------------- 156
  • 157.
    Date: 4/26/2015 Project:GLENDENNING MORTGAGE Page: 66 Time: 3:17:15 PM Detailed Listing -- Alphabetically All Entries -- Data Flow Diagrams Branch: Glendenning Mortgage System TOP Current Diagram is: Generate Truth-in-Lending Disclosure ___________________________________________________________________________________________ Signed Documents GFE Data Flow Description: Documents required for the good faith estimate. Composition: Signed estimated settlement charges : Signed escrow account information : signed summary of loan : Char Location: Glendenning Mortgage System TOP ( CONTEXT ) Source: Docusign ( External Entity ) Dest: Easy Mortgage Loan System ( Process ) Mortgage Loan System ( 0 ) Source: Docusign ( External Entity ) Dest: Generate Good Faith Estimate ( Process ) Generate Good Faith Estimate ( 2 ) Source: *** Not on Diagram *** Dest: Share documents to Docusign ( Process ) Generate Truth-in-Lending Disclosure( 3 ) Source: *** Not on Diagram *** Dest: Share Lending Disclosure documents to Docusign ( Process ) Closing ( 7 ) Source: *** Not on Diagram *** Dest: Share Closing documents to Docusign ( Process ) Date Last Altered: 4/17/2015 Date Created: 3/21/2015 -------------------------------------------------------------------------------------------------------------------------------- Signed escrow account information Data Flow Location: Mortgage Loan System ( 0 ) 157
  • 158.
    Date: 4/26/2015 Project:GLENDENNING MORTGAGE Page: 67 Time: 3:17:15 PM Detailed Listing -- Alphabetically All Entries -- Data Flow Diagrams Branch: Glendenning Mortgage System TOP Current Diagram is: Generate Truth-in-Lending Disclosure ___________________________________________________________________________________________ Source: Generate Good Faith Estimate ( Process ) Dest: Generate Truth-in-Lending Disclosure ( Process ) Generate Good Faith Estimate ( 2 ) Source: Share documents to Docusign ( Process ) Dest: *** Not on Diagram *** Generate Truth-in-Lending Disclosure( 3 ) Source: *** Not on Diagram *** Dest: Agree Upon and Generate Truth-in-Lending Disclosure ( Process ) Data Flow --> Signed Documents GFE Date Last Altered: 3/21/2015 Date Created: 3/21/2015 -------------------------------------------------------------------------------------------------------------------------------- Signed estimated settlement charges Data Flow Location: Mortgage Loan System ( 0 ) Source: Generate Good Faith Estimate ( Process ) Dest: Generate Truth-in-Lending Disclosure ( Process ) Generate Good Faith Estimate ( 2 ) Source: Share documents to Docusign ( Process ) Dest: *** Not on Diagram *** Generate Truth-in-Lending Disclosure( 3 ) Source: *** Not on Diagram *** Dest: Agree Upon and Generate Truth-in-Lending Disclosure ( Process ) Data Flow --> Signed Documents GFE Date Last Altered: 3/21/2015 Date Created: 3/21/2015 -------------------------------------------------------------------------------------------------------------------------------- Signed summary of loan Data Flow Location: Mortgage Loan System ( 0 ) 158
  • 159.
    Date: 4/26/2015 Project:GLENDENNING MORTGAGE Page: 68 Time: 3:17:15 PM Detailed Listing -- Alphabetically All Entries -- Data Flow Diagrams Branch: Glendenning Mortgage System TOP Current Diagram is: Generate Truth-in-Lending Disclosure ___________________________________________________________________________________________ Source: Generate Good Faith Estimate ( Process ) Dest: Generate Truth-in-Lending Disclosure ( Process ) Generate Good Faith Estimate ( 2 ) Source: Share documents to Docusign ( Process ) Dest: *** Not on Diagram *** Generate Truth-in-Lending Disclosure( 3 ) Source: *** Not on Diagram *** Dest: Agree Upon and Generate Truth-in-Lending Disclosure ( Process ) Date Last Altered: 3/21/2015 Date Created: 3/21/2015 -------------------------------------------------------------------------------------------------------------------------------- The HUD-1 Statement Data Flow Location: Mortgage Loan System ( 0 ) Source: Generate Truth-in-Lending Disclosure ( Process ) Dest: Closing ( Process ) Generate Truth-in-Lending Disclosure( 3 ) Source: Share Lending Disclosure documents to Docusign ( Process ) Dest: *** Not on Diagram *** Closing ( 7 ) Source: *** Not on Diagram *** Dest: Share Closing documents to Docusign ( Process ) Date Last Altered: 3/2/2015 Date Created: 3/2/2015 -------------------------------------------------------------------------------------------------------------------------------- 159
  • 160.
    Date: 4/26/2015 Project:GLENDENNING MORTGAGE Page: 69 Time: 3:17:15 PM Detailed Listing -- Alphabetically All Entries -- Data Flow Diagrams Branch: Glendenning Mortgage System TOP Current Diagram is: Closing ___________________________________________________________________________________________ Affidavits and Declarations Data Flow Location: Mortgage Loan System ( 0 ) Source: Generate Truth-in-Lending Disclosure ( Process ) Dest: Closing ( Process ) Generate Truth-in-Lending Disclosure( 3 ) Source: Share Lending Disclosure documents to Docusign ( Process ) Dest: *** Not on Diagram *** Closing ( 7 ) Source: *** Not on Diagram *** Dest: Share Closing documents to Docusign ( Process ) Date Last Altered: 3/2/2015 Date Created: 3/2/2015 -------------------------------------------------------------------------------------------------------------------------------- Customer Detail Data Flow Location: Generate Good Faith Estimate ( 2 ) Source: Estimate Morgage Terms (Good Faith Estimate) ( Process ) Dest: Easy Morgage Database Drive ( Data Store ) Create Customer Profile ( 8 ) Source: Add Customer Record ( Process ) Dest: Easy Morgage Database Drive ( Data Store ) Source: Add Customer Record ( Process ) Dest: Review Customer Detail ( Process ) Source: Review Customer Detail ( Process ) Dest: Create Docusign Account For Customer ( Process ) Generate Truth-in-Lending Disclosure( 3 ) Source: Agree Upon and Generate Truth-in-Lending Disclosure ( Process ) Dest: Easy Morgage Database Drive ( Data Store ) Closing ( 7 ) 160
  • 161.
    Date: 4/26/2015 Project:GLENDENNING MORTGAGE Page: 70 Time: 3:17:15 PM Detailed Listing -- Alphabetically All Entries -- Data Flow Diagrams Branch: Glendenning Mortgage System TOP Current Diagram is: Closing ___________________________________________________________________________________________ Source: Place signed documents in Database Drive ( Process ) Dest: Easy Morgage Database Drive ( Data Store ) Date Last Altered: 3/17/2015 Date Created: 3/17/2015 -------------------------------------------------------------------------------------------------------------------------------- Easy Morgage Database Drive Data Store Data Store #: D8 Location: Generate Good Faith Estimate ( 2 ) Input Flows: Customer Detail Output Flows: Profile Progress Create Customer Profile ( 8 ) Input Flows: Customer Detail Output Flows: Profile Progress Generate Truth-in-Lending Disclosure( 3 ) Input Flows: Customer Detail Output Flows: Profile Progress Closing ( 7 ) Input Flows: Customer Detail Output Flows: Profile Progress Date Last Altered: 3/21/2015 Date Created: 3/21/2015 -------------------------------------------------------------------------------------------------------------------------------- Fees Data Flow Description: Fees needed to be paid by customer 161
  • 162.
    Date: 4/26/2015 Project:GLENDENNING MORTGAGE Page: 71 Time: 3:17:15 PM Detailed Listing -- Alphabetically All Entries -- Data Flow Diagrams Branch: Glendenning Mortgage System TOP Current Diagram is: Closing ___________________________________________________________________________________________ Location: Glendenning Mortgage System TOP ( CONTEXT ) Source: Easy Mortgage Loan System ( Process ) Dest: Mortgage Applicant ( External Entity ) Mortgage Loan System ( 0 ) Source: Closing ( Process ) Dest: Mortgage Applicant ( External Entity ) Closing ( 7 ) Source: Share Closing documents to Docusign ( Process ) Dest: *** Not on Diagram *** Date Last Altered: 4/17/2015 Date Created: 3/2/2015 -------------------------------------------------------------------------------------------------------------------------------- Mortgage Note Data Flow Location: Mortgage Loan System ( 0 ) Source: Generate Truth-in-Lending Disclosure ( Process ) Dest: Closing ( Process ) Generate Truth-in-Lending Disclosure( 3 ) Source: Share Lending Disclosure documents to Docusign ( Process ) Dest: *** Not on Diagram *** Closing ( 7 ) Source: *** Not on Diagram *** Dest: Share Closing documents to Docusign ( Process ) Date Last Altered: 3/2/2015 Date Created: 3/2/2015 -------------------------------------------------------------------------------------------------------------------------------- Mortgage or Deed of Trust Data Flow Location: Mortgage Loan System ( 0 ) 162
  • 163.
    Date: 4/26/2015 Project:GLENDENNING MORTGAGE Page: 72 Time: 3:17:15 PM Detailed Listing -- Alphabetically All Entries -- Data Flow Diagrams Branch: Glendenning Mortgage System TOP Current Diagram is: Closing ___________________________________________________________________________________________ Source: Generate Truth-in-Lending Disclosure ( Process ) Dest: Closing ( Process ) Generate Truth-in-Lending Disclosure( 3 ) Source: Share Lending Disclosure documents to Docusign ( Process ) Dest: *** Not on Diagram *** Closing ( 7 ) Source: *** Not on Diagram *** Dest: Share Closing documents to Docusign ( Process ) Date Last Altered: 3/2/2015 Date Created: 3/2/2015 -------------------------------------------------------------------------------------------------------------------------------- Place signed documents in Database Drive Process Process #: 7.2 Location: Closing ( 7 ) Input Flows: Signed Mortgage Note Signed Affidavits and Declarations Signed The HUD-1 Statement Signed Mortgage or Deed of Trust Profile Progress Output Flows: Customer Detail Date Last Altered: 3/21/2015 Date Created: 3/21/2015 -------------------------------------------------------------------------------------------------------------------------------- Profile Progress Data Flow Description: Customer creates profile and it gets sent to Docusign. Composition: Name : Char Address : Char Phone Number : Integer 4 Employment : Char 163
  • 164.
    Date: 4/26/2015 Project:GLENDENNING MORTGAGE Page: 73 Time: 3:17:15 PM Detailed Listing -- Alphabetically All Entries -- Data Flow Diagrams Branch: Glendenning Mortgage System TOP Current Diagram is: Closing ___________________________________________________________________________________________ SSN : Integer 4 Income : Decimal Marital Status : Char Debt : Decimal Location: Glendenning Mortgage System TOP ( CONTEXT ) Source: Easy Mortgage Loan System ( Process ) Dest: Docusign ( External Entity ) Mortgage Loan System ( 0 ) Source: Create Customer Profile ( Process ) Dest: Docusign ( External Entity ) Generate Good Faith Estimate ( 2 ) Source: Share documents to Docusign ( Process ) Dest: *** Not on Diagram *** Source: Easy Morgage Database Drive ( Data Store ) Dest: Estimate Morgage Terms (Good Faith Estimate) ( Process ) Create Customer Profile ( 8 ) Source: Easy Morgage Database Drive ( Data Store ) Dest: Add Customer Record ( Process ) Source: Create Docusign Account For Customer ( Process ) Dest: Docusign ( External Entity ) Generate Truth-in-Lending Disclosure( 3 ) Source: Share Lending Disclosure documents to Docusign ( Process ) Dest: *** Not on Diagram *** Source: Easy Morgage Database Drive ( Data Store ) Dest: Agree Upon and Generate Truth-in-Lending Disclosure ( Process ) Closing ( 7 ) Source: Share Closing documents to Docusign ( Process ) Dest: *** Not on Diagram *** Source: Easy Morgage Database Drive ( Data Store ) Dest: Place signed documents in Database Drive ( Process ) 164
  • 165.
    Date: 4/26/2015 Project:GLENDENNING MORTGAGE Page: 74 Time: 3:17:15 PM Detailed Listing -- Alphabetically All Entries -- Data Flow Diagrams Branch: Glendenning Mortgage System TOP Current Diagram is: Closing ___________________________________________________________________________________________ Date Last Altered: 4/17/2015 Date Created: 3/17/2015 -------------------------------------------------------------------------------------------------------------------------------- Profile Progress Closing Data Flow Description: documents that are to be signed by customer at closing. Composition: mortgage note : Char Mortgage or Deed of Trust : Char affidavits and declaraions : Char The HUD-1 Statement : Char Location: Mortgage Loan System ( 0 ) Source: Closing ( Process ) Dest: Docusign ( External Entity ) Closing ( 7 ) Source: *** Not on Diagram *** Dest: *** Not on Diagram *** Date Last Altered: 4/17/2015 Date Created: 4/17/2015 -------------------------------------------------------------------------------------------------------------------------------- Share Closing documents to Docusign Process Process #: 7.1 Location: Closing ( 7 ) Input Flows: Signed Documents GFE Mortgage Note The HUD-1 Statement Affidavits and Declarations Mortgage or Deed of Trust Output Flows: Signed Mortgage Note Signed Affidavits and Declarations Signed The HUD-1 Statement 165
  • 166.
    Date: 4/26/2015 Project:GLENDENNING MORTGAGE Page: 75 Time: 3:17:15 PM Detailed Listing -- Alphabetically All Entries -- Data Flow Diagrams Branch: Glendenning Mortgage System TOP Current Diagram is: Closing ___________________________________________________________________________________________ Fees Signed Mortgage or Deed of Trust Profile Progress Date Last Altered: 3/21/2015 Date Created: 3/21/2015 -------------------------------------------------------------------------------------------------------------------------------- Signed Affidavits and Declarations Data Flow Location: Closing ( 7 ) Source: Share Closing documents to Docusign ( Process ) Dest: Place signed documents in Database Drive ( Process ) Data Flow --> Signed Documents Closing Date Last Altered: 3/21/2015 Date Created: 3/21/2015 -------------------------------------------------------------------------------------------------------------------------------- Signed Documents GFE Data Flow Description: Documents required for the good faith estimate. Composition: Signed estimated settlement charges : Signed escrow account information : signed summary of loan : Char Location: Glendenning Mortgage System TOP ( CONTEXT ) Source: Docusign ( External Entity ) Dest: Easy Mortgage Loan System ( Process ) Mortgage Loan System ( 0 ) Source: Docusign ( External Entity ) Dest: Generate Good Faith Estimate ( Process ) Generate Good Faith Estimate ( 2 ) 166
  • 167.
    Date: 4/26/2015 Project:GLENDENNING MORTGAGE Page: 76 Time: 3:17:15 PM Detailed Listing -- Alphabetically All Entries -- Data Flow Diagrams Branch: Glendenning Mortgage System TOP Current Diagram is: Closing ___________________________________________________________________________________________ Source: *** Not on Diagram *** Dest: Share documents to Docusign ( Process ) Generate Truth-in-Lending Disclosure( 3 ) Source: *** Not on Diagram *** Dest: Share Lending Disclosure documents to Docusign ( Process ) Closing ( 7 ) Source: *** Not on Diagram *** Dest: Share Closing documents to Docusign ( Process ) Date Last Altered: 4/17/2015 Date Created: 3/21/2015 -------------------------------------------------------------------------------------------------------------------------------- Signed Mortgage Note Data Flow Location: Closing ( 7 ) Source: Share Closing documents to Docusign ( Process ) Dest: Place signed documents in Database Drive ( Process ) Date Last Altered: 3/21/2015 Date Created: 3/21/2015 -------------------------------------------------------------------------------------------------------------------------------- Signed Mortgage or Deed of Trust Data Flow Location: Closing ( 7 ) Source: Share Closing documents to Docusign ( Process ) Dest: Place signed documents in Database Drive ( Process ) Data Flow --> Signed Documents Closing Date Last Altered: 3/21/2015 Date Created: 3/21/2015 -------------------------------------------------------------------------------------------------------------------------------- 167
  • 168.
    Date: 4/26/2015 Project:GLENDENNING MORTGAGE Page: 77 Time: 3:17:15 PM Detailed Listing -- Alphabetically All Entries -- Data Flow Diagrams Branch: Glendenning Mortgage System TOP Current Diagram is: Closing ___________________________________________________________________________________________ Signed The HUD-1 Statement Data Flow Location: Closing ( 7 ) Source: Share Closing documents to Docusign ( Process ) Dest: Place signed documents in Database Drive ( Process ) Data Flow --> Signed Documents Closing Date Last Altered: 3/21/2015 Date Created: 3/21/2015 -------------------------------------------------------------------------------------------------------------------------------- The HUD-1 Statement Data Flow Location: Mortgage Loan System ( 0 ) Source: Generate Truth-in-Lending Disclosure ( Process ) Dest: Closing ( Process ) Generate Truth-in-Lending Disclosure( 3 ) Source: Share Lending Disclosure documents to Docusign ( Process ) Dest: *** Not on Diagram *** Closing ( 7 ) Source: *** Not on Diagram *** Dest: Share Closing documents to Docusign ( Process ) Date Last Altered: 3/2/2015 Date Created: 3/2/2015 -------------------------------------------------------------------------------------------------------------------------------- 168
  • 169.
    Date: 4/26/2015 Project:GLENDENNING MORTGAGE Page: 78 Time: 3:17:15 PM Detailed Listing -- Alphabetically All Entries -- Data Flow Diagrams Branch: Glendenning Mortgage System TOP Current Diagram is: Generate Terms For Denial ___________________________________________________________________________________________ Denied Data Flow Location: Mortgage Loan System ( 0 ) Source: Generate Good Faith Estimate ( Process ) Dest: Generate Terms For Denial ( Process ) Generate Good Faith Estimate ( 2 ) Source: Estimate Morgage Terms (Good Faith Estimate) ( Process ) Dest: *** Not on Diagram *** Generate Terms For Denial ( 4 ) Source: *** Not on Diagram *** Dest: Prepare Letter of Rejection ( Process ) Date Last Altered: 3/2/2015 Date Created: 3/2/2015 -------------------------------------------------------------------------------------------------------------------------------- Letter of Rejection Data Flow Description: Rejection letter to customer. Location: Glendenning Mortgage System TOP ( CONTEXT ) Source: Easy Mortgage Loan System ( Process ) Dest: Mortgage Applicant ( External Entity ) Mortgage Loan System ( 0 ) Source: Generate Terms For Denial ( Process ) Dest: Mortgage Applicant ( External Entity ) Generate Terms For Denial ( 4 ) Source: Prepare Letter of Rejection ( Process ) Dest: *** Not on Diagram *** Date Last Altered: 4/17/2015 Date Created: 3/2/2015 -------------------------------------------------------------------------------------------------------------------------------- 169
  • 170.
    Date: 4/26/2015 Project:GLENDENNING MORTGAGE Page: 79 Time: 3:17:15 PM Detailed Listing -- Alphabetically All Entries -- Data Flow Diagrams Branch: Glendenning Mortgage System TOP Current Diagram is: Generate Terms For Denial ___________________________________________________________________________________________ Prepare Letter of Rejection Process Description: Letter stating reason for rejection. Process #: 4.1 Location: Generate Terms For Denial ( 4 ) Input Flows: Denied Output Flows: Letter of Rejection Date Last Altered: 4/17/2015 Date Created: 3/21/2015 -------------------------------------------------------------------------------------------------------------------------------- 170
  • 171.
    Date: 4/26/2015 Project:GLENDENNING MORTGAGE Page: 80 Time: 3:17:15 PM Detailed Listing -- Alphabetically All Entries -- Data Flow Diagrams Branch: Glendenning Mortgage System TOP Current Diagram is: Generate Needed Documents ___________________________________________________________________________________________ Application Criteria Data Flow Description: Accountants report of customers financial info. Location: Glendenning Mortgage System TOP ( CONTEXT ) Source: Company Financial Acountant ( External Entity ) Dest: Easy Mortgage Loan System ( Process ) Mortgage Loan System ( 0 ) Source: Company Financial Acountant ( External Entity ) Dest: Generate Needed Documents ( Process ) Generate Needed Documents( 5 ) Source: *** Not on Diagram *** Dest: Customer Recuitment ( Process ) Date Last Altered: 4/17/2015 Date Created: 3/2/2015 -------------------------------------------------------------------------------------------------------------------------------- Customer Recuitment Process Description: Document from customer Process #: 5.1 Process Description: Holds documents from customer. Location: Generate Needed Documents( 5 ) Input Flows: NJ FHA Loan Process Checklist Retrieval NJ Conventional Checklist Retrieval Request Letter Letterhead Documents Report Application Criteria 171
  • 172.
    Date: 4/26/2015 Project:GLENDENNING MORTGAGE Page: 81 Time: 3:17:15 PM Detailed Listing -- Alphabetically All Entries -- Data Flow Diagrams Branch: Glendenning Mortgage System TOP Current Diagram is: Generate Needed Documents ___________________________________________________________________________________________ Output Flows: Documents Report Request Letter Date Last Altered: 4/17/2015 Date Created: 3/21/2015 -------------------------------------------------------------------------------------------------------------------------------- Documents Report Data Flow Description: Report of financial information of customer. Location: Glendenning Mortgage System TOP ( CONTEXT ) Source: Easy Mortgage Loan System ( Process ) Dest: Company Financial Acountant ( External Entity ) Mortgage Loan System ( 0 ) Source: Create Customer Profile ( Process ) Dest: Generate Needed Documents ( Process ) Source: Generate Needed Documents ( Process ) Dest: Company Financial Acountant ( External Entity ) Create Customer Profile ( 8 ) Source: Review Customer Detail ( Process ) Dest: *** Not on Diagram *** Generate Needed Documents( 5 ) Source: *** Not on Diagram *** Dest: Customer Recuitment ( Process ) Source: Customer Recuitment ( Process ) Dest: *** Not on Diagram *** Date Last Altered: 4/17/2015 Date Created: 3/17/2015 -------------------------------------------------------------------------------------------------------------------------------- 172
  • 173.
    Date: 4/26/2015 Project:GLENDENNING MORTGAGE Page: 82 Time: 3:17:15 PM Detailed Listing -- Alphabetically All Entries -- Data Flow Diagrams Branch: Glendenning Mortgage System TOP Current Diagram is: Generate Needed Documents ___________________________________________________________________________________________ NJ Conventional Checklist Retrieval Data Flow Location: Mortgage Loan System ( 0 ) Source: NJ Conventional Loan Processing Checklist ( Data Store ) Dest: Generate Needed Documents ( Process ) Generate Needed Documents( 5 ) Source: *** Not on Diagram *** Dest: Customer Recuitment ( Process ) Date Last Altered: 3/17/2015 Date Created: 3/17/2015 -------------------------------------------------------------------------------------------------------------------------------- NJ FHA Loan Process Checklist Retrieval Data Flow Location: Mortgage Loan System ( 0 ) Source: NJ FHA Loan Processing Checklist ( Data Store ) Dest: Generate Needed Documents ( Process ) Generate Needed Documents( 5 ) Source: *** Not on Diagram *** Dest: Customer Recuitment ( Process ) Date Last Altered: 3/17/2015 Date Created: 3/17/2015 -------------------------------------------------------------------------------------------------------------------------------- Request Letter Data Flow Description: Letter asking customer for documents needed. Location: Glendenning Mortgage System TOP ( CONTEXT ) Source: Easy Mortgage Loan System ( Process ) Dest: Mortgage Applicant ( External Entity ) 173
  • 174.
    Date: 4/26/2015 Project:GLENDENNING MORTGAGE Page: 83 Time: 3:17:15 PM Detailed Listing -- Alphabetically All Entries -- Data Flow Diagrams Branch: Glendenning Mortgage System TOP Current Diagram is: Generate Needed Documents ___________________________________________________________________________________________ Mortgage Loan System ( 0 ) Source: Generate Needed Documents ( Process ) Dest: Mortgage Applicant ( External Entity ) Generate Needed Documents( 5 ) Source: Customer Recuitment ( Process ) Dest: *** Not on Diagram *** Date Last Altered: 4/17/2015 Date Created: 3/21/2015 -------------------------------------------------------------------------------------------------------------------------------- Request Letter Letterhead Data Flow Location: Mortgage Loan System ( 0 ) Source: Request Letter Letterhead ( Data Store ) Dest: Generate Needed Documents ( Process ) Generate Needed Documents( 5 ) Source: *** Not on Diagram *** Dest: Customer Recuitment ( Process ) Date Last Altered: 3/21/2015 Date Created: 3/21/2015 -------------------------------------------------------------------------------------------------------------------------------- 174
  • 175.
    Date: 4/26/2015 Project:GLENDENNING MORTGAGE Page: 1 Time: 3:32:00 PM Detailed Listing -- Alphabetically All Entries -- Entity Relationship Current Diagram is: Docusign ___________________________________________________________________________________________ Buyer Entity Foreign Key(s): Financial Accountant 'Requests Information' Buyer On Delete Restrict On Update Restrict On Insert of Child Row Restrict Docusign 'Signs' Buyer On Delete Restrict On Update Restrict On Insert of Child Row Restrict Location: Docusign Attached relationships on Docusign: Sends documents to be signed MIN: 1 MAX: 1 Docusign Sends Financial Information MIN: 1 MAX: 1 Financial Accountant mortgage approved for buyer MIN: 1 MAX: 1 Mortgage Date Last Altered: 4/26/2015 Date Created: 4/26/2015 -------------------------------------------------------------------------------------------------------------------------------- Docusign Entity Location: Docusign Attached relationships on Docusign: Signs MIN: 1 MAX: many Buyer Date Last Altered: 4/26/2015 Date Created: 4/26/2015 -------------------------------------------------------------------------------------------------------------------------------- 175
  • 176.
    Date: 4/26/2015 Project:GLENDENNING MORTGAGE Page: 2 Time: 3:32:00 PM Detailed Listing -- Alphabetically All Entries -- Entity Relationship Current Diagram is: Docusign ___________________________________________________________________________________________ Financial Accountant Entity Location: Docusign Attached relationships on Docusign: Requests Information MIN: 1 MAX: many Buyer Date Last Altered: 4/26/2015 Date Created: 4/26/2015 -------------------------------------------------------------------------------------------------------------------------------- Mortgage Attributive Entity Foreign Key(s): Buyer 'mortgage approved for buyer' Mortgage On Delete Restrict On Update Restrict On Insert of Child Row Restrict Location: Docusign Attached relationships on Docusign: mortgage issued by Glennding MIN: 1 MAX: 1 Buyer Date Last Altered: 4/26/2015 Date Created: 4/26/2015 -------------------------------------------------------------------------------------------------------------------------------- mortgage approved for buyer Relationship Attached Objects: Buyer mortgage approved for buyer MIN: 1 MAX: 1 Mortgage [ mortgage issued by Glennding ] MIN: 1 MAX: 1 Foreign Key(s): Buyer 'mortgage approved for buyer' Mortgage On Delete Restrict On Update Restrict 176
  • 177.
    Date: 4/26/2015 Project:GLENDENNING MORTGAGE Page: 3 Time: 3:32:00 PM Detailed Listing -- Alphabetically All Entries -- Entity Relationship Current Diagram is: Docusign ___________________________________________________________________________________________ On Insert of Child Row Restrict Location: Docusign Date Last Altered: 4/26/2015 Date Created: 4/26/2015 -------------------------------------------------------------------------------------------------------------------------------- mortgage issued by Glennding Relationship Attached Objects: Mortgage mortgage issued by Glennding MIN: 1 MAX: 1 Buyer [ mortgage approved for buyer ] MIN: 1 MAX: 1 Foreign Key(s): Buyer 'mortgage approved for buyer' Mortgage On Delete Restrict On Update Restrict On Insert of Child Row Restrict Location: Docusign Date Last Altered: 4/26/2015 Date Created: 4/26/2015 -------------------------------------------------------------------------------------------------------------------------------- Requests Information Relationship Attached Objects: Financial Accountant Requests Information MIN: 1 MAX: many Buyer [ Sends Financial Information ] MIN: 1 MAX: 1 Foreign Key(s): Financial Accountant 'Requests Information' Buyer On Delete Restrict On Update Restrict On Insert of Child Row Restrict Location: Docusign 177
  • 178.
    Date: 4/26/2015 Project:GLENDENNING MORTGAGE Page: 4 Time: 3:32:00 PM Detailed Listing -- Alphabetically All Entries -- Entity Relationship Current Diagram is: Docusign ___________________________________________________________________________________________ Date Last Altered: 4/26/2015 Date Created: 4/26/2015 -------------------------------------------------------------------------------------------------------------------------------- Sends documents to be signed Relationship Attached Objects: Buyer Sends documents to be signed MIN: 1 MAX: 1 Docusign [ Signs ] MIN: 1 MAX: many Foreign Key(s): Docusign 'Signs' Buyer On Delete Restrict On Update Restrict On Insert of Child Row Restrict Location: Docusign Date Last Altered: 4/26/2015 Date Created: 4/26/2015 -------------------------------------------------------------------------------------------------------------------------------- Sends Financial Information Relationship Attached Objects: Buyer Sends Financial Information MIN: 1 MAX: 1 Financial Accountant [ Requests Information ] MIN: 1 MAX: many Foreign Key(s): Financial Accountant 'Requests Information' Buyer On Delete Restrict On Update Restrict On Insert of Child Row Restrict Location: Docusign Date Last Altered: 4/26/2015 Date Created: 4/26/2015 -------------------------------------------------------------------------------------------------------------------------------- 178
  • 179.
    Date: 4/26/2015 Project:GLENDENNING MORTGAGE Page: 5 Time: 3:32:00 PM Detailed Listing -- Alphabetically All Entries -- Entity Relationship Current Diagram is: Docusign ___________________________________________________________________________________________ Signs Relationship Attached Objects: Docusign Signs MIN: 1 MAX: many Buyer [ Sends documents to be signed ] MIN: 1 MAX: 1 Foreign Key(s): Docusign 'Signs' Buyer On Delete Restrict On Update Restrict On Insert of Child Row Restrict Location: Docusign Date Last Altered: 4/26/2015 Date Created: 4/26/2015 -------------------------------------------------------------------------------------------------------------------------------- 179
  • 180.
    TEAM WEIGHTING What arecredits and how should your team divide them up: Credits are a number that represents the amount of work done by a team member in a team project. Your Team has 100 "credits" per person in the Team. Each Teams has 100 “credits” per member. If you believe everyone contributed equally, each member should receive 100 credits. The credits must be a reflection of actual team contribution during the project. You must also submit meeting minutes as evidence that this contract is a reflection of actual contribution. These credits will determine how the team points earned on the project will be allocated among members. Depending on the grade of your team project and how the credits are dispersed, it is possible to get over 100% on the project. You may assign any combination of credits that equal 400 or 500 credits. HOWEVER, individual credits are capped at 110 credits. EVERY MEMBER IN EVERY TEAM MUST AGREE ON THE FINAL DISPERSION OF CREDITS Team Credits to Disperse: 400 (each members- 100 points each) Name Individual Credits Jeff Carrion 100 Bob Toltowicz 100 Peter Quarelli 100 Peter Eichen 100 BY THESE INITIALS I ATTEST THAT I AGREE TOTHIS PAGE: _______ Team Member 1, _______ Team Member 2, ______ Team Member 3, ______ Team Member 4 ______, Team Member 5 _______ 180