COLLEGE OF NATURAL AND COMPUTATIONAL
SCIENCES
DEPARTMENT OF CHEMISTRY
GENERAL CHEMISTRY
(CHEM.1012)
FOR FIRST YEAR
May 17, 2023
1
ODA BULTUM UNIVERSITY
May 17, 2023
2
1. Nature and Essence of Chemistry
Introduction
What is Chemistry?
Chemistry is the study of matter and the changes it
undergoes.
Or, the study of the composition, properties, and interactions
of matter. Why should you study Chemistry?
In Our Daily Lives
New Materials
New Pharmaceuticals
New Energy Sources
Food Supplies
Water
All these things need use of chemistry knowledge.
Can you think of others?
1.1. Chemistry as the Central Science
May 17, 2023
3
 Chemistry is often called the central science and experimental
science, because a base knowledge of chemistry is essential for all
science students in chemistry fields and other fields.
 Chemistry is referred to as “central science” due to its
interconnectedness with a vast array of STEM disciplines (STEM
stands for science, technology, engineering and math fields)
Why chemistry is as a central science?
Cont’d …
May 17, 2023
4
Cont’d …
May 17, 2023
5
For example:-
 Mathematics, computer science, and information theory provide
important tools that help us calculate, interpret, describe, and
generally make sense of the chemical world.
 Biology and chemistry converge in biochemistry, which is
crucial to understanding the many complex factors and processes
that keep living organisms alive.
 Chemical engineering, materials science, and nanotechnology
combine chemical principles and empirical findings to produce
useful substances, ranging from gasoline to fabrics to
electronics.
Cont’d …
May 17, 2023
6
 Agriculture, food science, veterinary science, and brewing and
wine making help provide sustenance in the form of food and
drink to the world’s population.
 Medicine, pharmacology, biotechnology, and botany identify and
produce substances that help keep us healthy.
 Environmental science, geology, oceanography, and atmospheric
science incorporate many chemical ideas to help us better
understand and protect our physical world.
 Chemical ideas are used to help understand the universe in
astronomy and cosmology.
1.2. Chemistry as the Scientific Methods
May 17, 2023
7
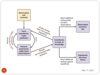
 Chemistry is a science which is based on observation and experimentation.
 Chemistry involves attempting to answer questions and explain
observations through its laws and theories that are accepted by the scientific
community.
 A process of studying natural phenomena that involves making
observations, forming laws and theories, and testing theories by
experimentation.
 The path of discovery that leads from question and observation to law or
hypothesis to theory, combined with experimental verification of the
hypothesis and any necessary modification of the theory, is called the
scientific method.
Cont …
May 17, 2023
8
 In general terms, the scientific approach includes the following
parts:
 Observations-are the facts that our ideas must explain. It is
basic to scientific thinking.
Qualitative  Descriptions
Quantitative  Measurements
 Hypothesis-is a proposal made to explain an observation.
 a tentative explanation of observations that acts as a guide
for gathering and checking information
 Experiments-are a clear set of procedural steps that tests a
hypothesis.
Repeat the process until we get a well-tested explanation
Law  a generally observed behavior
Cont’d …
May 17, 2023
9
 Theory  a set of assumptions put forth to explain some aspect
of the observed behavior of matter
May need to be modified or discarded as new information
(observations) becomes known
The Difference Between a Theory and a Law
• Laws predict what will happen?
• Theories explain why something happens?
Which will also allow you to predict what will happen!
May 17, 2023
10
1.3. The Domains of Chemistry
May 17, 2023
11
 Chemists study and describe the behavior of matter and energy
in three different domains: macroscopic, microscopic, and
symbolic.
 These domains provide different ways of considering and
describing chemical behavior.
 Macroscopic domain  is the realm of everyday things that
are large enough to be sensed directly by human sight or touch.
this includes the food you eat and the breeze you feel on your
face.
where we observe and measure physical and chemical
properties such as density, solubility, and flammability.
Macroscopic domain properties of water: Water is a liquid
at low temperatures, water is a solid at lower temperatures,
and water is gas at higher temperatures.
Cont …
May 17, 2023
12
 Microscopic domain  is often visited in the imagination.
 visible through standard optical microscopes, for example, many
biological cells
 molecules and atoms
 Microscopic domain properties of water: two hydrogen atoms and one
oxygen atom, and the explanation of freezing and boiling in terms of
attractions b/n these molecules
 Symbolic domain  contains the specialized language used to represent
components of the macroscopic and microscopic domains.
 Chemical symbols (such as those used in the periodic table), chemical
formulas, and chemical equations
 Symbolic domain properties of water: The formula H₂O and
abbreviations (g) for gas, (s) for solid, and (l) for liquid
1.4. State and Classification of Matter
May 17, 2023
13
1.4.1. State of Matter
 Matter is defined as anything that occupies space and has
mass, and it is all around us. It includes things we can see and
touch such as water, earth, and trees as well as things we cannot
teach such as air.
 Solids, liquids, and gases are the three states of matter
commonly found on earth.
 Solid
o is rigid and possesses a definite shape
o Particles close together in orderly fashion
o Little freedom motion
Cont’d …
May 17, 2023
14
 Liquid flows and takes the shape of its container.
 Particles close together but not held rigidly in position.
 Particles are free to move
 A liquid flows and takes the shape of its container, except that it
forms a flat or slightly curved upper surface when acted upon by
gravity. (In zero gravity, liquids assume a spherical shape.)
 Gas takes both the shape and volume of its container
 Particles randomly spread apart
 Particle have complete freedom of movement
Cont’d…
May 17, 2023
15
 A fourth state of matter, plasma occurs naturally in the
interiors of stars.
 Plasma is a gaseous state of matter that contains appreciable
numbers of electrically charged particles.
 The presence of these charged particles imparts unique
properties to plasmas that justify their classification as a state
of matter distinct from gases.
Cont’d …
May 17, 2023
16
Figure: A plasma torch can
be used to cut metal
 In addition to stars, plasmas are found in some other high-temperature
environments (both natural and man-made), such as
lightning strikes,
certain television screens, and
specialized analytical instruments used to detect trace amounts of metals.
Cont’d …
May 17, 2023
17
1.4.2. Classification of Matter
 Matter can be classified into two broad groups
a) Substance
b) Mixture
 Substance: is a form of matter that has definite (constant) composition and distinct
properties. Examples: water, ammonia, table sugar (sucrose), gold and oxygen. They differ
from one another in composition and identified by their appearance, smell, taste and other
properties.
 Pure substances may be divided into two classes: elements and compounds.
 Pure substances that cannot be broken down into simpler substances by chemical changes
are called elements.
 Iron, silver, gold, aluminum, sulfur, oxygen, and copper are familiar examples of the
more than 100 known elements
 Pure substances that can be broken down by chemical changes are called compounds.
Cont’d
May 17, 2023
18
Cont’d …
May 17, 2023
19
 Compounds: a type of matter composed of two/more different
elements that are chemically bonded together in fixed ratio.
Examples: NH3, H2O, CO2, H2SO4 etc.
 This breakdown may produce either elements or other compounds,
or both.
 Mercury (II) oxide, an orange, crystalline solid, can be
broken down by heat into the elements mercury and oxygen.
 Mixture: is a combination of two or more pure substances in which
the substances retain their distinct identities.
o They can be separated by physical means. Examples are air, soft
drink, milk and cement.
o It doesn’t have constant composition. Therefore, samples of air
collected in different cities would probably differ in composition
because of differences in altitude and pollution.
Cont’d …
May 17, 2023
20
 Homogeneous (solution) mixture:
 A mixture which has uniform properties throughout the
combination. Examples: Solution, air, milk, blood and alloys.
When a spoonful of sugar dissolves in water
 We obtain a homogeneous mixture in which the
composition of the mixture is same throughout.
 Heterogeneous mixture:
A mixture which hasn’t uniform properties throughout the
combination. If sand is mixed with iron filings, the sand
grains and the iron filings remain separate.
This type of mixture is called a heterogeneous mixture
because the composition is not uniform.
Generally
May 17, 2023
21
Schemes for classification of matter.
1.5. Physical and Chemical Properties
May 17, 2023
22
 The characteristics that distinguish one substance from another are
called properties.
a) Physical properties
 A physical property is a characteristic of matter that is not
associated with a change in its chemical composition.
 All substances exhibit physical properties that can be observed in
the absence of any change in composition.
 Examples: color, density, hardness, melting point, boiling point, and
electrical and thermal conductivities are some examples of physical
properties of matter.
Cont’d…
May 17, 2023
23
 A physical change is a change in the state or
properties of matter without any accompanying
change in the chemical identities of the substances
contained in the matter.
 In each of these there is a change in one or more
properties, but there is no alteration of chemical
composition of substances involved.
Physical change that occurs among the three states of matter.
Cont’d…
May 17, 2023
24
 Sublimation is the conversion of a solid directly to a
gas without passing through the liquid state; the
reverse of that process is called deposition.
 The changes like melting, sublimation and
evaporation are endothermic process (absorb heat),
whereas deposition, condensation and freezing are
exothermic process (release heat). Matter exists in
three physical states liquid, gas and solid.
b) Chemical property
Properties exhibited by matter as they undergo
change in composition (produced new
compounds) are called Chemical properties.
These properties of substances are related to the
kinds of chemical changes that the substances
undergo.
Cont’d …
May 17, 2023
25
Chemical change always produces one or more
types of matter that differ from the matter present
before the change.
 E.g. formation of rust,
 explosion of nitroglycerin,
 reactions that are performed in a lab (such as copper
reacting with nitric acid),
 all forms of combustion (burning) and food being cooked,
 digested, or rotting
 Iron, for example, combines with oxygen in the presence of water to
form rust (a); chromium does not oxidize (b).
1.6. Extensive and Intensive Property
May 17, 2023
26
 If the property depends on the amount of matter present, it is an
extensive property.
 Examples: internal energy, entropy, Gibbs free
energy, mass and volume. As the size increase so
does the amount of the extensive properties. For
instance, Mass which is the quantity of matter in a
given sample of the substance is an extensive
property. Volume, defined as length cubed, is another
extensive property.
 If the property of a sample of matter does not depend on
the amount of matter present, it is an intensive property.
 Examples are physical state, color, Density, melting
point and boiling point. The color and the melting
point of a substance are the same for a small sample
and for a large one. All chemical properties are
1.7. Some Important Units in Chemistry
1.7.1. Measurements and Units
May 17, 2023
27
 Measurements provide much of the information that informs the
hypotheses, theories, and laws describing the behavior of matter and energy
in both the macroscopic and microscopic domains of chemistry.
 Every measurement provides three kinds of information:
 the size or magnitude of the measurement (a number);
 a standard of comparison for the measurement (a unit);
 and an indication of the uncertainty of the measurement.
 The number in the measurement can be represented in different ways,
including decimal form and scientific notation.
 Scientific notation is also known as exponential notation, for example, the
maximum takeoff weight of a Boeing 777-200ER airliner is 298,000
kilograms, which can also be written as 2.98×105 kg.
Cont’d …
May 17, 2023
28
Reasons for Using Scientific Notation
 Convenience - It takes a lot less time and space to report the
mass of an electron as 9.1096 × 10-28, rather than
0.00000000000000000000000000091096 g.
 To more clearly report the uncertainty of a value - The value
1.4 × 103 kJ per peanut butter sandwich suggests that the
energy from a typical peanut butter sandwich could range from
1.3 × 103 kJ to 1.5 × 103 kJ.
 If the value is reported as 1400 kJ, its uncertainty would not be
so clear.
It could be 1400 ± 1, 1400 ± 10, or 1400 ± 100.
Cont’d…
May 17, 2023
29
Cont’d …
May 17, 2023
30
SI Base Units
 This section introduces four of the SI base units commonly used in chemistry.
 Length:- The standard unit of length in both the SI and original metric systems is
the meter (m).
 Mass:- The standard unit of mass in the SI system is the kilogram (kg).
 Time:- The SI base unit of time is the second (s).
 Temperature:- Temperature is an intensive property. The SI unit of temperature
is the kelvin (K).
Cont’d…
May 17, 2023
31
Temperature Scales
 The three temperature scales most important for us to consider are the Celsius
(℃, formerly called centigrade), the Kelvin (K), and the Fahrenheit (℉)
scales.
 We can convert between the Celsius and Kelvin scales by remembering the
difference in zero points: since 0°C = 273 . 1 5 K,
 Solving Equation for T (in ℃) gives
 To convert a temperature in °C to ℉, first change the degree size and then
adjust the zero point:
 To convert a temperature in of ℉ to ℃,
Cont’d…
May 17, 2023
32
Cont’d …
May 17, 2023
33
Derived SI Units
 We can derive many units from the seven SI base units. For example,
we can use the base unit of length to define a unit of volume, and the
base units of mass and length to define a unit of density.
 Volume is the measure of the amount of space occupied by an
object.
 The standard volume is a cubic meter (m3), a cube with an edge
length of exactly one meter.
 Density We use the mass and volume of a substance to determine
its density.
 Thus, the units of density are defined by the base units of mass and
length.
Cont’d …
May 17, 2023
34
 The density of a substance is the ratio of the mass of a sample of the substance to its
volume.
 The SI unit for density is the kilogram per cubic meter (kg/m3).
 For many situations, however, this as an inconvenient unit and we often use grams
per cubic centimeter (g/cm3) for the densities of solids and liquids, and grams per
liter (g/L) for gases.
Cont’d
May 17, 2023
35
Measurement Uncertainty
 Counting is the only type of measurement that is free from
uncertainty, provided the number of objects being counted does not
change while the counting process is underway.
 The result of such a counting measurement is an example of an exact
number.
 By counting the eggs in a carton, one can determine exactly how
many eggs the carton contains.
 But quantities derived from measurements other than counting,
however, are uncertain to varying extents due to practical
limitations of the measurement process used.
May 17, 2023
36
1.7.2. Significant Figures in Measurement
 The numbers of measured quantities, unlike defined or directly
counted quantities, are not exact.
 To indicate the uncertainty of a single measurement scientists use a
system called significant figures.
 The last digit written in a measurement is the number that is
considered to be uncertain.
 All of the digits in a measurement, including the uncertain last digit,
are called significant figures or significant digits.
 The digits we record in a measurement, both the certain and the
uncertain ones are called significant figures.
Cont’d …
May 17, 2023
37
Rules for Counting Significant Figures
1. Any digit that is not zero is significant. For e.g. 234 has 3 sf, 12 has 2 sf, and etc.
2. Zeros between nonzero digits are significant. For e.g. 606 has 3 sf, 50,305 has 5 sf, and
etc.
3. Zeros to the left of the first nonzero digit are not significant. Their purpose is to
indicate the placement of the decimal point. E.g. 0.08 has 1 sf, 0.00023 has 2 sf.
4. If a number is greater than 1, then all the zeros written to the right of the decimal point
count as significant figures. For e.g. 2.0 has 2 sf, 40.062 has 5sf, 3.020 has 4 sf.
5. For numbers that do not contain decimal points, the trailing zeros (that is, zeros after
the last nonzero digit) may or may not be significant. Thus, 400 cm may have one
significant figure (the digit 4), two significant figures (40), or three significant figures
(400). We cannot know which is correct without more information. By using scientific
notation, however, we avoid this ambiguity. In this particular case, we can express the
number 400 as 4 ×102 for one significant figure, 4.0×102 for two significant figures, or
4.00 ×102 for three significant figures.
Cont’d …
May 17, 2023
38
Cont’d …
May 17, 2023
39
Significant Figures in Calculations
 In addition and subtraction: the last digit retained in the
sum or difference is determined by the position of the first
doubtful digit, in other word, the result with same number
of decimal places as that the number with the least
number of decimal places. The result should be the same
as the least decimal place.
 Example: Significant Figures (Addition and
Subtraction)
(a) Add 37.24 mL and 10.3 mL. (b) Subtract 21.2342 g from
27.87 g.
Solution
(a) 37.24 mL + 10.3 mL = 47.54 mL is reported as 47.5 mL
(calculator gives 47.54) since the least decimal place is one
i.e10.3 mL. (b) 27.8700g + 21.2342g = 6.6358g is reported
Cont’d …
May 17, 2023
40
 In multiplication and division: an answer contains no
more significant figures than the least number of
significant figures used in the operation, in other words,
the product or quotient with no more digits than the least
of significant figures in the numbers involved in the
computation. Note that for addition and subtraction the
decimal places are counted where as for multiplication
and division significant figures are counted.
 Examples; 2.0 X 307=614 since the least significant
digits has two significant digits (2.0) the answer must be
610.
2.49 X 3.07=7.6443 ≈ 7.64
50÷3.0069=16.6284213≈ 20 since 6>5
0.6238 X 6.6 = 4.1 cm
2.8 X 4.5039 = 12.61092 round off to 13
Cont’d …
May 17, 2023
41
Rules for round off
1. If the digit removed is more than five the preceding
number is increased by one. Example: round 5.37g into two
and three significant figures 5.4 and 5.38
2. If the digit removed is less than five the preceding
number is remain unchanged. Example: round 0.2413 to
two and three significant figures answer .0.24 and 0.241
3. If the digit removed are five the preceding number is
a) increased by one if it is odd. Example: 17.35 rounds to
17.4
b) remain unchanged if it is even. Example: 12.35 round to
12.3
4. If 5 is followed only by zeros rule 3 is applied, if 5 is
followed by non zeros rule1 is applied. Example: 17.6500
round to17.6 and 16.6513 rounds to 17.7
May 17, 2023
42
1.7.3. Accuracy and Precision
 Measurements are said to be precise if they yield very similar
results when repeated in the same manner.
 A measurement is considered accurate if it yields a result that
is very close to the true or accepted value.
 Precise values agree with each other; accurate values agree
with a true value.
Cont’d…
May 17, 2023
43
 Suppose, for example, that three students are asked to determine the mass of a
piece of copper wire. The results of two successive weighings by each student
are:
The true mass of the wire is 2.000 g. Therefore, Student B’s results are more
precise than those of Student A (1.972 g and 1.968 g deviate less from 1.970 g than
1.964 g and 1.978 g from 1.971 g), but neither set of results is very accurate.
Student C’s results are not only the most precise, but also the most accurate,
because the average value is closest to the true value.
 Highly accurate measurements are usually precise too. On the other hand, highly
precise measurements do not necessarily guarantee accurate results.
May 17, 2023
44
Systematic vs. Random Errors
Precision and accuracy are linked with two common
types of error:
1. Systematic error produces values that are either all
higher or all lower than the actual value. Such error is
part of the experimental system, often caused by a
faulty measuring device or by a consistent mistake in
taking a reading.
2. Random error, in the absence of systematic error,
produces values that are higher and lower than the
actual value. Random error always occurs, but its size
depends on the measurer's skill and the instrument's
precision.
 Precise measurements have low random error; that
is, small deviations from the average. Accurate
measurements have low systematic error and,
generally, low random error as well. In some cases,
May 17, 2023
45

General Chemistry Chapter 1.pptx

  • 1.
    COLLEGE OF NATURALAND COMPUTATIONAL SCIENCES DEPARTMENT OF CHEMISTRY GENERAL CHEMISTRY (CHEM.1012) FOR FIRST YEAR May 17, 2023 1 ODA BULTUM UNIVERSITY
  • 2.
    May 17, 2023 2 1.Nature and Essence of Chemistry Introduction What is Chemistry? Chemistry is the study of matter and the changes it undergoes. Or, the study of the composition, properties, and interactions of matter. Why should you study Chemistry? In Our Daily Lives New Materials New Pharmaceuticals New Energy Sources Food Supplies Water All these things need use of chemistry knowledge. Can you think of others?
  • 3.
    1.1. Chemistry asthe Central Science May 17, 2023 3  Chemistry is often called the central science and experimental science, because a base knowledge of chemistry is essential for all science students in chemistry fields and other fields.  Chemistry is referred to as “central science” due to its interconnectedness with a vast array of STEM disciplines (STEM stands for science, technology, engineering and math fields) Why chemistry is as a central science?
  • 4.
  • 5.
    Cont’d … May 17,2023 5 For example:-  Mathematics, computer science, and information theory provide important tools that help us calculate, interpret, describe, and generally make sense of the chemical world.  Biology and chemistry converge in biochemistry, which is crucial to understanding the many complex factors and processes that keep living organisms alive.  Chemical engineering, materials science, and nanotechnology combine chemical principles and empirical findings to produce useful substances, ranging from gasoline to fabrics to electronics.
  • 6.
    Cont’d … May 17,2023 6  Agriculture, food science, veterinary science, and brewing and wine making help provide sustenance in the form of food and drink to the world’s population.  Medicine, pharmacology, biotechnology, and botany identify and produce substances that help keep us healthy.  Environmental science, geology, oceanography, and atmospheric science incorporate many chemical ideas to help us better understand and protect our physical world.  Chemical ideas are used to help understand the universe in astronomy and cosmology.
  • 7.
    1.2. Chemistry asthe Scientific Methods May 17, 2023 7  Chemistry is a science which is based on observation and experimentation.  Chemistry involves attempting to answer questions and explain observations through its laws and theories that are accepted by the scientific community.  A process of studying natural phenomena that involves making observations, forming laws and theories, and testing theories by experimentation.  The path of discovery that leads from question and observation to law or hypothesis to theory, combined with experimental verification of the hypothesis and any necessary modification of the theory, is called the scientific method.
  • 8.
    Cont … May 17,2023 8  In general terms, the scientific approach includes the following parts:  Observations-are the facts that our ideas must explain. It is basic to scientific thinking. Qualitative  Descriptions Quantitative  Measurements  Hypothesis-is a proposal made to explain an observation.  a tentative explanation of observations that acts as a guide for gathering and checking information  Experiments-are a clear set of procedural steps that tests a hypothesis. Repeat the process until we get a well-tested explanation Law  a generally observed behavior
  • 9.
    Cont’d … May 17,2023 9  Theory  a set of assumptions put forth to explain some aspect of the observed behavior of matter May need to be modified or discarded as new information (observations) becomes known The Difference Between a Theory and a Law • Laws predict what will happen? • Theories explain why something happens? Which will also allow you to predict what will happen!
  • 10.
  • 11.
    1.3. The Domainsof Chemistry May 17, 2023 11  Chemists study and describe the behavior of matter and energy in three different domains: macroscopic, microscopic, and symbolic.  These domains provide different ways of considering and describing chemical behavior.  Macroscopic domain  is the realm of everyday things that are large enough to be sensed directly by human sight or touch. this includes the food you eat and the breeze you feel on your face. where we observe and measure physical and chemical properties such as density, solubility, and flammability. Macroscopic domain properties of water: Water is a liquid at low temperatures, water is a solid at lower temperatures, and water is gas at higher temperatures.
  • 12.
    Cont … May 17,2023 12  Microscopic domain  is often visited in the imagination.  visible through standard optical microscopes, for example, many biological cells  molecules and atoms  Microscopic domain properties of water: two hydrogen atoms and one oxygen atom, and the explanation of freezing and boiling in terms of attractions b/n these molecules  Symbolic domain  contains the specialized language used to represent components of the macroscopic and microscopic domains.  Chemical symbols (such as those used in the periodic table), chemical formulas, and chemical equations  Symbolic domain properties of water: The formula H₂O and abbreviations (g) for gas, (s) for solid, and (l) for liquid
  • 13.
    1.4. State andClassification of Matter May 17, 2023 13 1.4.1. State of Matter  Matter is defined as anything that occupies space and has mass, and it is all around us. It includes things we can see and touch such as water, earth, and trees as well as things we cannot teach such as air.  Solids, liquids, and gases are the three states of matter commonly found on earth.  Solid o is rigid and possesses a definite shape o Particles close together in orderly fashion o Little freedom motion
  • 14.
    Cont’d … May 17,2023 14  Liquid flows and takes the shape of its container.  Particles close together but not held rigidly in position.  Particles are free to move  A liquid flows and takes the shape of its container, except that it forms a flat or slightly curved upper surface when acted upon by gravity. (In zero gravity, liquids assume a spherical shape.)  Gas takes both the shape and volume of its container  Particles randomly spread apart  Particle have complete freedom of movement
  • 15.
    Cont’d… May 17, 2023 15 A fourth state of matter, plasma occurs naturally in the interiors of stars.  Plasma is a gaseous state of matter that contains appreciable numbers of electrically charged particles.  The presence of these charged particles imparts unique properties to plasmas that justify their classification as a state of matter distinct from gases.
  • 16.
    Cont’d … May 17,2023 16 Figure: A plasma torch can be used to cut metal  In addition to stars, plasmas are found in some other high-temperature environments (both natural and man-made), such as lightning strikes, certain television screens, and specialized analytical instruments used to detect trace amounts of metals.
  • 17.
    Cont’d … May 17,2023 17 1.4.2. Classification of Matter  Matter can be classified into two broad groups a) Substance b) Mixture  Substance: is a form of matter that has definite (constant) composition and distinct properties. Examples: water, ammonia, table sugar (sucrose), gold and oxygen. They differ from one another in composition and identified by their appearance, smell, taste and other properties.  Pure substances may be divided into two classes: elements and compounds.  Pure substances that cannot be broken down into simpler substances by chemical changes are called elements.  Iron, silver, gold, aluminum, sulfur, oxygen, and copper are familiar examples of the more than 100 known elements  Pure substances that can be broken down by chemical changes are called compounds.
  • 18.
  • 19.
    Cont’d … May 17,2023 19  Compounds: a type of matter composed of two/more different elements that are chemically bonded together in fixed ratio. Examples: NH3, H2O, CO2, H2SO4 etc.  This breakdown may produce either elements or other compounds, or both.  Mercury (II) oxide, an orange, crystalline solid, can be broken down by heat into the elements mercury and oxygen.  Mixture: is a combination of two or more pure substances in which the substances retain their distinct identities. o They can be separated by physical means. Examples are air, soft drink, milk and cement. o It doesn’t have constant composition. Therefore, samples of air collected in different cities would probably differ in composition because of differences in altitude and pollution.
  • 20.
    Cont’d … May 17,2023 20  Homogeneous (solution) mixture:  A mixture which has uniform properties throughout the combination. Examples: Solution, air, milk, blood and alloys. When a spoonful of sugar dissolves in water  We obtain a homogeneous mixture in which the composition of the mixture is same throughout.  Heterogeneous mixture: A mixture which hasn’t uniform properties throughout the combination. If sand is mixed with iron filings, the sand grains and the iron filings remain separate. This type of mixture is called a heterogeneous mixture because the composition is not uniform.
  • 21.
    Generally May 17, 2023 21 Schemesfor classification of matter.
  • 22.
    1.5. Physical andChemical Properties May 17, 2023 22  The characteristics that distinguish one substance from another are called properties. a) Physical properties  A physical property is a characteristic of matter that is not associated with a change in its chemical composition.  All substances exhibit physical properties that can be observed in the absence of any change in composition.  Examples: color, density, hardness, melting point, boiling point, and electrical and thermal conductivities are some examples of physical properties of matter.
  • 23.
    Cont’d… May 17, 2023 23 A physical change is a change in the state or properties of matter without any accompanying change in the chemical identities of the substances contained in the matter.  In each of these there is a change in one or more properties, but there is no alteration of chemical composition of substances involved. Physical change that occurs among the three states of matter.
  • 24.
    Cont’d… May 17, 2023 24 Sublimation is the conversion of a solid directly to a gas without passing through the liquid state; the reverse of that process is called deposition.  The changes like melting, sublimation and evaporation are endothermic process (absorb heat), whereas deposition, condensation and freezing are exothermic process (release heat). Matter exists in three physical states liquid, gas and solid. b) Chemical property Properties exhibited by matter as they undergo change in composition (produced new compounds) are called Chemical properties. These properties of substances are related to the kinds of chemical changes that the substances undergo.
  • 25.
    Cont’d … May 17,2023 25 Chemical change always produces one or more types of matter that differ from the matter present before the change.  E.g. formation of rust,  explosion of nitroglycerin,  reactions that are performed in a lab (such as copper reacting with nitric acid),  all forms of combustion (burning) and food being cooked,  digested, or rotting  Iron, for example, combines with oxygen in the presence of water to form rust (a); chromium does not oxidize (b).
  • 26.
    1.6. Extensive andIntensive Property May 17, 2023 26  If the property depends on the amount of matter present, it is an extensive property.  Examples: internal energy, entropy, Gibbs free energy, mass and volume. As the size increase so does the amount of the extensive properties. For instance, Mass which is the quantity of matter in a given sample of the substance is an extensive property. Volume, defined as length cubed, is another extensive property.  If the property of a sample of matter does not depend on the amount of matter present, it is an intensive property.  Examples are physical state, color, Density, melting point and boiling point. The color and the melting point of a substance are the same for a small sample and for a large one. All chemical properties are
  • 27.
    1.7. Some ImportantUnits in Chemistry 1.7.1. Measurements and Units May 17, 2023 27  Measurements provide much of the information that informs the hypotheses, theories, and laws describing the behavior of matter and energy in both the macroscopic and microscopic domains of chemistry.  Every measurement provides three kinds of information:  the size or magnitude of the measurement (a number);  a standard of comparison for the measurement (a unit);  and an indication of the uncertainty of the measurement.  The number in the measurement can be represented in different ways, including decimal form and scientific notation.  Scientific notation is also known as exponential notation, for example, the maximum takeoff weight of a Boeing 777-200ER airliner is 298,000 kilograms, which can also be written as 2.98×105 kg.
  • 28.
    Cont’d … May 17,2023 28 Reasons for Using Scientific Notation  Convenience - It takes a lot less time and space to report the mass of an electron as 9.1096 × 10-28, rather than 0.00000000000000000000000000091096 g.  To more clearly report the uncertainty of a value - The value 1.4 × 103 kJ per peanut butter sandwich suggests that the energy from a typical peanut butter sandwich could range from 1.3 × 103 kJ to 1.5 × 103 kJ.  If the value is reported as 1400 kJ, its uncertainty would not be so clear. It could be 1400 ± 1, 1400 ± 10, or 1400 ± 100.
  • 29.
  • 30.
    Cont’d … May 17,2023 30 SI Base Units  This section introduces four of the SI base units commonly used in chemistry.  Length:- The standard unit of length in both the SI and original metric systems is the meter (m).  Mass:- The standard unit of mass in the SI system is the kilogram (kg).  Time:- The SI base unit of time is the second (s).  Temperature:- Temperature is an intensive property. The SI unit of temperature is the kelvin (K).
  • 31.
    Cont’d… May 17, 2023 31 TemperatureScales  The three temperature scales most important for us to consider are the Celsius (℃, formerly called centigrade), the Kelvin (K), and the Fahrenheit (℉) scales.  We can convert between the Celsius and Kelvin scales by remembering the difference in zero points: since 0°C = 273 . 1 5 K,  Solving Equation for T (in ℃) gives  To convert a temperature in °C to ℉, first change the degree size and then adjust the zero point:  To convert a temperature in of ℉ to ℃,
  • 32.
  • 33.
    Cont’d … May 17,2023 33 Derived SI Units  We can derive many units from the seven SI base units. For example, we can use the base unit of length to define a unit of volume, and the base units of mass and length to define a unit of density.  Volume is the measure of the amount of space occupied by an object.  The standard volume is a cubic meter (m3), a cube with an edge length of exactly one meter.  Density We use the mass and volume of a substance to determine its density.  Thus, the units of density are defined by the base units of mass and length.
  • 34.
    Cont’d … May 17,2023 34  The density of a substance is the ratio of the mass of a sample of the substance to its volume.  The SI unit for density is the kilogram per cubic meter (kg/m3).  For many situations, however, this as an inconvenient unit and we often use grams per cubic centimeter (g/cm3) for the densities of solids and liquids, and grams per liter (g/L) for gases.
  • 35.
    Cont’d May 17, 2023 35 MeasurementUncertainty  Counting is the only type of measurement that is free from uncertainty, provided the number of objects being counted does not change while the counting process is underway.  The result of such a counting measurement is an example of an exact number.  By counting the eggs in a carton, one can determine exactly how many eggs the carton contains.  But quantities derived from measurements other than counting, however, are uncertain to varying extents due to practical limitations of the measurement process used.
  • 36.
    May 17, 2023 36 1.7.2.Significant Figures in Measurement  The numbers of measured quantities, unlike defined or directly counted quantities, are not exact.  To indicate the uncertainty of a single measurement scientists use a system called significant figures.  The last digit written in a measurement is the number that is considered to be uncertain.  All of the digits in a measurement, including the uncertain last digit, are called significant figures or significant digits.  The digits we record in a measurement, both the certain and the uncertain ones are called significant figures.
  • 37.
    Cont’d … May 17,2023 37 Rules for Counting Significant Figures 1. Any digit that is not zero is significant. For e.g. 234 has 3 sf, 12 has 2 sf, and etc. 2. Zeros between nonzero digits are significant. For e.g. 606 has 3 sf, 50,305 has 5 sf, and etc. 3. Zeros to the left of the first nonzero digit are not significant. Their purpose is to indicate the placement of the decimal point. E.g. 0.08 has 1 sf, 0.00023 has 2 sf. 4. If a number is greater than 1, then all the zeros written to the right of the decimal point count as significant figures. For e.g. 2.0 has 2 sf, 40.062 has 5sf, 3.020 has 4 sf. 5. For numbers that do not contain decimal points, the trailing zeros (that is, zeros after the last nonzero digit) may or may not be significant. Thus, 400 cm may have one significant figure (the digit 4), two significant figures (40), or three significant figures (400). We cannot know which is correct without more information. By using scientific notation, however, we avoid this ambiguity. In this particular case, we can express the number 400 as 4 ×102 for one significant figure, 4.0×102 for two significant figures, or 4.00 ×102 for three significant figures.
  • 38.
  • 39.
    Cont’d … May 17,2023 39 Significant Figures in Calculations  In addition and subtraction: the last digit retained in the sum or difference is determined by the position of the first doubtful digit, in other word, the result with same number of decimal places as that the number with the least number of decimal places. The result should be the same as the least decimal place.  Example: Significant Figures (Addition and Subtraction) (a) Add 37.24 mL and 10.3 mL. (b) Subtract 21.2342 g from 27.87 g. Solution (a) 37.24 mL + 10.3 mL = 47.54 mL is reported as 47.5 mL (calculator gives 47.54) since the least decimal place is one i.e10.3 mL. (b) 27.8700g + 21.2342g = 6.6358g is reported
  • 40.
    Cont’d … May 17,2023 40  In multiplication and division: an answer contains no more significant figures than the least number of significant figures used in the operation, in other words, the product or quotient with no more digits than the least of significant figures in the numbers involved in the computation. Note that for addition and subtraction the decimal places are counted where as for multiplication and division significant figures are counted.  Examples; 2.0 X 307=614 since the least significant digits has two significant digits (2.0) the answer must be 610. 2.49 X 3.07=7.6443 ≈ 7.64 50÷3.0069=16.6284213≈ 20 since 6>5 0.6238 X 6.6 = 4.1 cm 2.8 X 4.5039 = 12.61092 round off to 13
  • 41.
    Cont’d … May 17,2023 41 Rules for round off 1. If the digit removed is more than five the preceding number is increased by one. Example: round 5.37g into two and three significant figures 5.4 and 5.38 2. If the digit removed is less than five the preceding number is remain unchanged. Example: round 0.2413 to two and three significant figures answer .0.24 and 0.241 3. If the digit removed are five the preceding number is a) increased by one if it is odd. Example: 17.35 rounds to 17.4 b) remain unchanged if it is even. Example: 12.35 round to 12.3 4. If 5 is followed only by zeros rule 3 is applied, if 5 is followed by non zeros rule1 is applied. Example: 17.6500 round to17.6 and 16.6513 rounds to 17.7
  • 42.
    May 17, 2023 42 1.7.3.Accuracy and Precision  Measurements are said to be precise if they yield very similar results when repeated in the same manner.  A measurement is considered accurate if it yields a result that is very close to the true or accepted value.  Precise values agree with each other; accurate values agree with a true value.
  • 43.
    Cont’d… May 17, 2023 43 Suppose, for example, that three students are asked to determine the mass of a piece of copper wire. The results of two successive weighings by each student are: The true mass of the wire is 2.000 g. Therefore, Student B’s results are more precise than those of Student A (1.972 g and 1.968 g deviate less from 1.970 g than 1.964 g and 1.978 g from 1.971 g), but neither set of results is very accurate. Student C’s results are not only the most precise, but also the most accurate, because the average value is closest to the true value.  Highly accurate measurements are usually precise too. On the other hand, highly precise measurements do not necessarily guarantee accurate results.
  • 44.
    May 17, 2023 44 Systematicvs. Random Errors Precision and accuracy are linked with two common types of error: 1. Systematic error produces values that are either all higher or all lower than the actual value. Such error is part of the experimental system, often caused by a faulty measuring device or by a consistent mistake in taking a reading. 2. Random error, in the absence of systematic error, produces values that are higher and lower than the actual value. Random error always occurs, but its size depends on the measurer's skill and the instrument's precision.  Precise measurements have low random error; that is, small deviations from the average. Accurate measurements have low systematic error and, generally, low random error as well. In some cases,
  • 45.