Contents
Critique of Daniel Kahneman - Decision Making Theories .........................................................................................2
   My Hope to Explain Real Life Decision taken under Risk.......................................................................................3
   Arguments against Loss Aversion when applied to Bankers and Money Managers ..............................................3
   Arguments against Certainty Effect ........................................................................................................................4
   Arguments against Possibility Effect .......................................................................................................................4
   Importance of Conditions/Situations in Decision Making ........................................................................................6
Flow Chart of System 3 decision Making ...................................................................................................................7
   Proposal of System 3 ..............................................................................................................................................8
Factors Influencing Thinking and Decision Making Under Risk .................................................................................9
   Incentives and Superior Orders ..............................................................................................................................9
      Superior Orders and its Importance in Financial Decision Making .................................................................. 10
      Million Dollar Incentives and its Effect on Decision Making under Risk ........................................................... 16
   Recent Historical Evidence and behaving the way others have behaved in that position: .................................. 18
      Recent Historical Evidence effect on Decision Making .................................................................................... 19
   Behaving the way others have behaved in the position—Zimbardo Experiment ................................................ 21
   Other People‘s Money at Risk - OPM .................................................................................................................. 24
      How Questions on Decision Making under Risk Should be Asked .................................................................. 24
   Implicit Govt/Central Bank Guarantee and Easy waiver by Paying Fines ........................................................... 26
   How do Bankers make Decisions ........................................................................................................................ 28
   Arguments Against Denominator Neglect ............................................................................................................ 28
   Framing Effect Disproved .................................................................................................................................... 29
      Real Life conditions before Framing Question ................................................................................................. 30
   Conclusion ........................................................................................................................................................... 31




Amit.gota@gmail.com
Critique of Daniel Kahneman - Decision Making Theories

That‘s a very bad heading but I could not think of anything else.

What is evil -- ―Evil is knowing better but doing worse ―

Mr. Daniel Kahneman (the Nobel winner) is one the most amazing thinkers of modern era who has just
completely changed the way we look at the world and the decisions taken by people in the world. His brilliant
book (http://www.amazon.com/Thinking-Fast-Slow-Daniel-Kahneman/dp/0374275637 ) is a 20 times read. You
can just keep reading again and again and again – discovering new things every time you do that. It makes you
understand why probably you took a decision when ideally/rationally you should not have done so. So why the
critique post??

Well having read the brilliant book Thinking Fast and Slow by Mr. Daniel Kahneman I noticed something strange
in every single question he had ever asked for framing his theories mostly related to monetary
gambles/chance/risk taking. They will NOT apply completely to the thousands of Bankers, Traders, Lenders,
Insurance Sellers (who are or should I say were too big) --who are taking decision under risk. The reason the
theories will NOT apply is NOT because decisions are complex or theories completely wrong or they are using
System 1 instead of System 2 but because the crucial elements (situations/conditions) are almost always
neglected in almost all questionnaires for any psychology/logic tests undertaken by any researcher.

I searched for several of his articles and the references he himself used for writing those and I could not find the
most important factors which affect decision making under risk in real life organization/situation.

The choice of picking a decision using rational calculations or System 1(intuitive) based on prospect theory or
whatever is secondary to the conditions surrounding the decision making. The conditions surrounding decision
making are NEVER extraneous or too unimportant in real life.



This analysis will look at the financial risk taking while showing that prospect
theory(http://en.wikipedia.org/wiki/Prospect_theory) cannot explain the decision making in financial world today
when complete picture of conditions which leads to reckless risk taking is taken into account i.e. the incentives
(bonuses), Superiors‘ orders, managing other peoples‘ money, too big to fail and implicit guarantee from all
Central Banks around the world that you will be saved even if you completely screw up (the whole firm or
consequently even the economy).

I would love if Mr. Daniel Kahneman applies all his theories of decision making to the bankers and financial
industry as we know today to show how effectively it predicts the actual actions of these Lords of Finance. I am
sure the theories cannot be applied to decision making of bankers which have brought terrible misery to millions
around the world and amazing riches to bankers and financial institutions.(if you do not believe this stop reading!!)

I argue that what happens in REAL world more than 99% of the time when real people (almost all in some sort of
organizational set up) are taking real decisions in organizations which can be observed by anybody is not
explainable completely by theories like prospect/certainty effect/loss aversion/utility/System 1 or 2, etc.

I am not a professor who can catch 50 students and give them a sheet of paper with 5 logic questions (each with
2 choices) and then extrapolate them to real life decision making. I will ask the same questions which have been
asked in the book Thinking Fast and Slow at the end of the write up. The only difference will be – I will use

Amit.gota@gmail.com
context/surrounding events before anyone has to decide which option to choose. The responses I am sure will
be exactly normal as what happens in real life but the responses will violate most of the existing theories
regarding decision making under risk.

My Hope to Explain Real Life Decision taken under Risk

My hope is to explain the way real life choices are taken by individuals who have the maximum effect on the
society (like bankers). Unfortunately when I look at the decisions taken by individuals under risk (most of them in
an organizational setting) then the System 1 or System 2 or prospect theory or certainty effect DOES NOT seem
to be able to explain even 20% of the decisions actually taken. Almost all of the crucial decisions impacting
Trillions of Dollars and Millions of human beings cannot be explained using prospect, certainty, possibility or loss
aversion effects or expected utility theories. While someone may actually say that whatever I have written is
basically behavioral finance/economics but I would disagree because it is not just about behavior but thinking-
action and the disconnect between what is expected based on current theories to what actually happens in reality.

Nowhere would I say that any of the theories are wrong. It is just that what you observe in real life cannot be
explained using the theories available either by Bernoulli (http://en.wikipedia.org/wiki/Expected_utility_hypothesis
) or by Mr. Kahneman. I am not aware of other theories which may explain the actual decisions but what I will try
to do is use the already available research/psychology theories (standing on the shoulders of other giants—wink--
rather than trying to re-invent the wheel) and try to relate them to what I have observed in last 15-30 years in
financial industry. The responses to choices people make are inconsistent with rational choice or loss aversion or
prospect theory or certainty affect and other theories which are in existence.

Mr. Kahneman proposes correctly – after framing of questions those decision-makers, prior to evaluating the
                                                                                                      i
prospects, perform an editing operation that collects similar outcomes and adds their probabilities. After that
they actually evaluate the prospects using rational choice. This is really helpful when individuals (who are NOT in
any organization setting) are taking decision. But it fails when we try to extrapolate them to financial institutions of
this world.

What I propose is this (related to decision makers in fin institutions) – Even before editing operation or evaluation
of prospects decision makers ALWAYS use their System 3 to understand 4-5 basic facts/conditions which
surround almost every decision making, more so in finance.

These can be briefly summed up as - Superior Instructions , Incentives and Threats, Managing other people‘s
money , Too Big to Fail - Guarantee from Central Banks/Govt (aka privatizing the gains and Socializing the
losses) that you will be saved no matter what you do.

I hope some real academics pick up something from my writings to make a more comprehensive theory of
decision making under risk which can be applied to real life financial institution without just using words like moral
hazard or short term thinking.

(Wherever I have written Page Number or P- XYZ it refers to page number of the Book Thinking Fast and Slow.
Please do not sue me- I am not rich !!!)

Arguments against Loss Aversion when applied to Bankers and Money Managers
Loss aversion (http://en.wikipedia.org/wiki/Loss_aversion) will apply only to the individuals whose own money is at
risk. It is almost useless to apply loss aversion theory on Thousands of bankers (including Central Bankers) and
money managers who do NOT risk their own money but instead manage/move other people‘s money. And even
in worst case scenario will not lose something which they already have but rather they may not get something
which they may have got.



Amit.gota@gmail.com
Loss aversion says that suggests that the displeasure of losing a sum of money exceeds the pleasure of winning
the same amount. True when money from your own pocket is on the line.

But what if this is not the loss from your pocket/bank account?? What if winning the bet means you will surely
pocket bonus but losing the bet will NOT decrease your already huge fixed salary/upfront commission??Losing
the bet may make you to get lower bonus. Will the loss aversion principle still apply with the same accuracy??
Does the banker feel same pain as you feel when both lose money? Does the banker or money manager say/feel
– OOOOhhh losing a $billion dollar was so painful but winning a $billion was OK??

Of course not. If you are managing someone else‘s money then Loss Aversion does not apply completely. Infact
completely something like gain fondness is in work while managing other people‘s money. Bankers and money
managers jump up and down and will/do take crazy risks with other people‘s money. No Loss aversion if it‘s not
your money. SIMPLE.

Arguments against Certainty Effect
From his book -- ―Demonstrate that outcomes which are obtained with certainty are overweighed relative to
uncertain outcomes. In the positive domain, the certainty effect contributes to a risk averse preference for
a sure gain over a larger gain that is merely probable.

In the negative domain, the same effect leads to a risk seeking preference for a loss that is merely probable over
a smaller loss that is certain. The same psychological principle-the overweighting of certainty-favors risk aversion
in the domain of gains and risk seeking in the domain of losses.‖

http://en.wikipedia.org/wiki/Certainty_effect

This is surely in true negative domain because most fin industry does take risk in that way. But I am not sure if it is
correct in positive domain.

What is a sure gain for a bank?? (Borrow at 3% ie deposits and lend at 6%, right?? You are certain to make
money this way. (http://en.wikipedia.org/wiki/3-6-3_Rule ) heck ya bankers indeed used to do this.

Try telling 3-6-3 rule to Jamie Dimon and you will have a proof that certainty effect cannot work completely in real
life organizational setting when these factors are taken into account.

Don‘t you think that 3-6-3 rule is almost certain and other trading; derivatives gains etc are merely probable?

Don‘t you think that exactly opposite happens with bankers where in positive domain they go for more risk taking
for gains which are mrerely probable rather than going for sure gain which is lower?

If answer to any of above question is yes Certainty effect is obviously not correct when applied to bankers.

Then why do you think all banks keep on doing all kinds of trading, derivative activity to generate their profits
which are much more risky and merely probable rather than just do normal banking which is almost a sure gain
but lower gain?

It is because certainty effect completely fails when conditions surrounding the decision making are taken into
consideration. People use System 3 which goes against certainty effect.

Arguments against Possibility Effect

Page 303- Because of the possibility effect, we tend to overweight small risks and are willing to pay far
more than expected value to eliminate them altogether. The psychological difference between a 95% risk of
disaster and the certainty of disaster appears to be even greater the sliver of hope that everything could still be

Amit.gota@gmail.com
okay looms very large. Overweighting of small probabilities increases the attractiveness of both gambles and
insurance policies.

The conclusion is straightforward: the decision weights that people assign to outcomes are not identical to
the probabilities of these outcomes, contrary to the expectation principle. Improbable outcomes are
overweighted—this is the possibility effect.

P-303

The large impact of 0 5% illustrates the possibility effect, which causes highly unlikely outcomes to be
weighted disproportionately more than they “deserve.”

Well if someone in 2005-06 said don‘t you think that housing prices might go down? I mean you are AIG who is
selling insurance , CDS of more than $200 billion(they got bailed out by getting something around that $+/-20
billion) betting primarily on single assumption that Housing prices will not go down all at once . The probability of
house prices going down was surely not 0. It was miniscule but not ZERO. So possibility effect says – improbable
outcome (house prices going down) should be overweighed.

How many people or institutions do you know paid too much money to eliminate this miniscule probability of
house price decline?? I know--- don‘t use the brilliant book ―The Big Short http://www.amazon.com/The-Big-Short-
Doomsday-Machine/dp/0393072231 to rattle off the names.

I mean this is called as Mr. Daniel has put – theory induced blindness. Possibility effect is completely proven to be
wrong when put in real life situation where the factors which are surrounding decision making are neglected.

Here are few examples:

        Rating agencies just did not have models where they could input house price declines. Didn‘t they use
        System 2 while rating almost trillions of dollars worth mortgage and bonds most of which turned from AAA
        to CCC within a span of 3 years.
        Could you as a business man selling insurance have stood up in say 2006 and said – Hey according to
        possibility effect you should pay too much money to protect yourself from house price decline. Hey Mr.
        Lehman Bank why don‘t you buy an insurance I am selling and it‘s priced at 10 times than what AIG is
        selling because I have read Thinking Fast and Slow.

Infact possibility effect is completely turned on the head (sorry to say completely wrong) when applied to
insurance selling by AIG and billions of CDS selling by every single financial institution. They priced the insurance
for a low probability event TOO LOW. People (99.99% of them) actually completely sidelined the small risk of
house price decline. Everyone except some really smart guys. Go read Big Short. Possibility effect says complete
opposite. It says people should overweight the small chance of disaster.

Ok so do you differ on what disaster means?? Well you just have to have been through 2007-09 to know what a
disaster really means. If people did completely opposite to what possibility effect says they should do why is there
no paper written on the erroneous possibility effect?? I could not find anything which even remotely tries to relate
possibility effect to any financial disaster. If the possibility effect cannot be applied on the financial organizations it
should be made clear that -- Please apply possibility effect only when individuals are making decisions which
concern only them and there are no context/situation/conditions surrounding the decision making – ie decision
making is being done in a complete vacuum . Then Possibility effect is fine.

Else please go through these factors which are a must when you try to explain why every body completely
neglected a small probability event and nobody was prepared to pay even a penny to insure against a small
probability of house decline. You can easily sequentially decipher and relate to the decision making by rating
agencies, bankers and insurance companies.


Amit.gota@gmail.com
Well I am looking at the rear view mirror with a 20/20 hindsight right?? Here are some really low probability risks
and I would ask you to answer some questions:

        Japan defaulting on its bonds. (http://kylebassblog.blogspot.com/ )
        US govt defaulting on its bonds.(Russia did this in 1998)
        US dollar replaced as the world‘s reserve currency.(remember pound was reserve currency till late 60‘s)
        US govt confiscating Gold and gold prices jumping stratospherically. (During Great Depression it happened)
        You have life insurance and motor insurance but have you paid any thought to having some kind of
        portfolio insurance for the money/stocks/bonds you have against a calamitous decline?

All these are NON ZERO probability events. Do you think buying protection is cheap (because no takers) or is
expensive (too much demand)? Do you think people are overweighting this miniscule chance of the above events
and paying exorbitant prices for buying insurance against them? Do you think the insurance companies are
pricing protection policies against the above elements at a very high relative level?

If you will use certainty effect and possibility effect you go completely opposite to what is happening here in real
life. Use this method instead.



All this is rather obvious, isn‘t it? You can easily imagine Mr. Kahneman to construct similar real life examples and
trying to say that well these are cases when Possibility effect and certainty effect does not work i.e. real world big
organizational based cases. But for some reasons he didn‘t.

P- 268 If you come upon an observation that does not seem to fit the model, you assume that there must be a
perfectly good explanation that you are somehow missing. You give the theory the benefit of the doubt, trusting
the community of experts who have accepted it.

Well I don‘t do that.

Importance of Conditions/Situations in Decision Making

Conditions/Situations surrounding a financial decision making are more important factor to determine the
decision making under risk than the actual evaluation of choice. Ignoring situational factors in any decision
making theories is next to ridiculous. Most economists who do not want situational factors to come in their typical
questionnaire type experiments and hence cannot explain how most real life decisions under risk in this world are
taken will say – ―That can happen in practice but never in theory ―.
                                                                                               ii
Daniel Kahneman has brilliantly put in his book Thinking Fast and Slow and various papers that in decision
making there are two phases in the choice process: a phase of framing and editing, followed by a phase of
valuation (Kahneman and Tversky 1979). The first phase consists of a preliminary analysis of the decision
problem, which frames the effective acts, contingencies, and outcomes. Framing is controlled by the manner in
which the choice problem is presented as well as by norms, habits, and expectancies of the decision maker.
Additional operations that are performed prior to evaluation include cancellation of common components and the
elimination of options that are seen to be dominated by others. In the second phase, the framed prospects are
evaluated, and the prospect of highest value is selected.

All of above is fine except when applied in real life when people are taking decisions in organizations.

Human beings decision making process (in absence of these factors) will always follow what Mr Daniel has
explained in his book brilliantly. Unfortunately in real life rarely is decision making choice presented to a person
without these factors .

Amit.gota@gmail.com
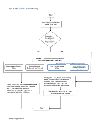
Flow Chart of System 3 decision Making



                                                                   Start



                                                         Some Question on Decision
                                                            Making under Risk




                                                              Is decision
                                                              being taken in
                                                              any kind of
                                                              Organization?




                                                   Yes                               NO



                                             System 3 (Conditions surrounding Decision
                                               Making are Always More Important)

                                                                               For Financial Decision Making Companies
Incentives and Superior            Recent Historical                Other People‘s Money                Implicit Govt/Central Bank
                                                                                                        Guarantee Easy waiver by
         Orders                 Evidence (Herd Instinct)                   at Risk
                                                                                                               Paying Fines




                                                            Use System 1 or 2, This is where Framing
                                                            effect ,Prospect theory, Loss Aversion,
                                                            Certainty Affect, Experienced utility
                                                            Endowment effect, Utility Theory(all
 Taking into account the ‗conditions/situations’
                                                            economists‘ theories) etc is applicable .
 surrounding decision making take a decision
 and try to show as if you are using
 logical/rational/System2. People bad at
                                                                  Take a decision which can be easily
 manipulating facts fail in institutions.
                                                                     explainable by above theories.




                                                     Stop




   Amit.gota@gmail.com
Proposal of System 3
System 1 and System 2 are very good at explaining almost all the thinking and consequent behaviors shown by
human beings.

In short System 1 is good at making quick intuitive everyday decisions where you do not have to really stop what
you are doing and think. Rather the answer comes just naturally/quickly (though that does not mean it would be
correct).

Typical decisions taken by System 1 - an experienced driver navigating a busy street.

System 2 is much deeper level of thought like multiplying 17x34.

Best explanations provided here http://en.wikipedia.org/wiki/Dual_process_theory.

Unfortunately vast majority of crucial decisions in this world related to at least financial matters do NOT come
under either System 1 or System 2 entirely. I will give lots of examples later in brief of decisions related to
financial industry which prove that System 1 and System 2 are not the comprehensive theories which explain
what happens in real world when people choose to make decisions.

I love this part from Mr Daniel‘s Book - P-306 we took on the task of developing a psychological theory that would
describe the choices people make, regardless of whether they are rational.

In the same way I propose that crucial financial decisions (by people in fin organizations) point out to some other
System of decision making which is more dominant/important than System 1 and System 2 ---ie System 3.

Existence/Use of System 3 by human beings can be explained when the conditions surrounding a decision
making become more important than the framing of choices or of actually evaluating the decision/choices.

In the following part of my write up most examples I will give will revolve around financial industries decision
making of late 21st century.



If you as an investor can find out using my above factors/flowchart/conditions which banks/investors are using
currently to make decisions and find out that they may be doing mistakes. Then you can take opposite view and
outperform. Here is my favorite ‗mentor‘ Howard Marks on Mistakes.

http://oaktreecapital.com/MemoTree/It%27s%20All%20a%20Big%20Mistake_06_20_12.pdf

But it requires the investors to understand what is going through with other guys at big banks and completely
independent thinking from the crowd.




Amit.gota@gmail.com
Factors Influencing Thinking and Decision Making Under Risk
For financial decision making particularly by bankers, traders, insurance sellers (like CDS sellers), fund managers
who handle other people‘s money and have incentives most of the questions put forth in the book regarding
financial losses and gains MUST be preceded with at least these 4 conditions(not necessarily in order):

         1.    Incentives and Superior Orders: Your incentive/bonus is almost completely dependent on you
               taking the gamble (and winning of course just as so many around you have been recently doing
               with ease) and you also have been directed by your seniors (a.k.a. superior orders plea) to take the
               gamble though you can fight back, look lonely/stupid in short term and choose other option.
         2.    Recent Historical Evidence (Herd Instinct), Behaving same way as others previously have
               done and got away with: For the last 2-5 years people (colleagues who have made millions and
               have been promoted) and your competitors have been choosing alternative X (which is gamble,
               neither a sure thing nor a 98%+ probability event) have actually won and made tons of money, got
               lot of power, bought big houses, fast cars, beautiful girlfriends/wives and traveled around the world.
               If you become a banker you have full freedom to screw your clients just as others before you have
               done consistently and got away with huge bonuses.
         3.    Other People’s Money at Risk: You are not putting your own hard earned money at risk but
               putting other people‘s money at risk. The rewards will be yours and losses will be borne by
               someone other than you. You can never have a negative bonus but only reduced even if you
               completely blow up OPM (other people‘s money).
         4.    Implicit Govt/Central Bank Guarantee and Easy waiver by Paying Fines: If the whole firm
               blows up or even economy blows up Central Banks will print money and Save you just as they have
               previously saved big banks and even hedge funds like LTCM if you are too big to fail. Or if you
               indeed are caught you can settle by neither admitting nor denying wrongdoing.

Only after all these 4 conditions are specified the normal questionnaire with an option X and other options should
follow to test the rational decision making of individuals who are working in financial services industry(even in
other industries or public life). Some cases would seem just as moral hazard as an already existing theory for
explanation of a lot of decisions I will explain but moral hazard does not take into account Superior Orders. And
any case I have yet to see a theory which explains decision making which gels well with decision making under
risk and combine it with moral hazard and System 1 and System 2 kind of thinking.




Here are my reasons for putting each of these 4 conditions for any model which seeks to understand decision
making under risk.

Whenever a I say a person in Financial Industry it should indicate that I Want to collectively point out to fllowing
people - bankers, traders, money managers, lenders ,Insurance Sellers , Analysts, Economists(directly involved
with Wall Street).

Incentives and Superior Orders
The most important factor which is taken into account while making a financial decision by a person in financial
industry is Incentive and Superior Order. The use of brain, knowledge, experience, rational thinking or intuition etc
all come at a second place when crucial and critical decisions are made.

The first consideration when following people get following choices is how will their bonus/salary get affected and
what direction has been given the by his superior . The decision to choose an option is almost already taken
based on incentives and Superior Orders. The people just have to justify somehow why they chose X over Y
trying to look as logical/rational as possible. :


Amit.gota@gmail.com
A Banker gets a loan proposal to approve or disprove a loan of a No income No job homeless guy in
            2006.
            Money Manager Gets an opportunity to choose between a McDonalds stock or a CDO squared.
            Insurance Seller like AIG decides to insure against default by AAA rated subprime bond by selling a
            CDS.
            Analysts decide to put a buy rating for NASDAQ stocks when P/E was 150+.
            Economists/Professors try to predict the future macro or micro events before or after crisis.

This discussion is not about trying to predict manias/bubbles and make money or avoid losing money because I
have benefit of hindsight and the people did not have it. This is about something like a System 3 in human brain
which takes decisions(lot of times completely irrational) when incentives and Superior Orders are combined
together to make a powerful force which almost always shuts the System 1 and/or System 2 easily in almost all
people involved.



Superior Orders and its Importance in Financial Decision Making


The decision making under risk should ideally be using System 2 and use rational/objective reasoning to arrive
based on available facts. Unfortunately that happens in theory or really less number of times in practice. Most of
the times any decision making under risk put forth in front of a person in financial industry comes implicitly with a
directive from Superior as to what choice should be taken before the person in charge has had a chance to use
his rational/knowledge/experience to objectively take a decision on it.

I will try to explain this with the famous Milgram experiments ( a must read
)http://en.wikipedia.org/wiki/Milgram_experiment whereby ordinary people administered life threatening shocks
and pain to other people just because they were in an experiment and wanted to please the experimenter by
obedience to his orders. I will NOT explain the exact experiement but anyone can read about it by googling it.

I will use the material from http://myclass.peelschools.org/sec/12/28291/Homework/Milgram%20-
%20perils%20of%20obediance.pdf and try to relate to kind of decision making which has happened in financial
industry over the years and try to show why System 1 and System 2 thinking are inadequate/incomplete when
applied with Milgram‘s findings and why a System 3 actually works in these cases when a Superior has ordered
something.

Assumption- Imagine that instead of choosing to give shocks to the ‗learner‘, in real financial world the choice for
different people were following – giving a loan to absolutely derelict borrower with no income and no jobs , rating
CCC group of subprime bonds as AAA , analysts putting buy rating on a stock with no earnings at a valuation
which is laughable by any stretch of imagination during IT boom, choosing a CDO squared asset class to invest
retirees pension fund money ,etc or to back out .



From Milgram’s experiement:

“Many of the people were in some sense against what they did to the learner, and many protested even
while they obeyed. Some were totally convinced of the wrongness of their actions but could not bring
themselves to make an open break with authority. They often derived satisfaction from their thoughts and
felt that -- within themselves, at least -- they had been on the side of the angels. “

In other words perfectly rational and smart people abdicate their will to make rational, intelligent and objective
choices and thus their autonomy (and System 2) when faced with a Superior Order situation. They then use
System 3 to take decisions.
Amit.gota@gmail.com
Relating Superior Orders to actions of Subprime Loan Officers
I will say many people in banks who approved the crap loans to no income people knowing fully well that the loan
just cannot be paid out in any circumstance, did what people did in the experiment. The loan approvers who did
credit checks or risk management teams who approved the kind of subprime loans almost surely knew what
would happen but they could NOT say NO when their superiors told them to approve the loans. They had to use
their System 3 of brain to do things like Robo Signing, incomplete document based loans, loans to derelict people,
etc. They would have derived satisfaction from their thoughts using System 3 and felt: within themselves at least
they are giving a person a place to live. Even if a loan officer was totally convinced of wrongness of action he
could not bring himself to make an open break with authority/senior that we should NOT loan money to this
jobless guy.There were 3 things why they could not defy authority – bonus/salary , threat of losing job and act of
obedience to superior . The experiment has proven that even when there was absolutely NO threat to job/life,
there was not enough incentive in cash form, no pride in succeeding but just participation in a simple experiment
still people went that far.

Hence it would be futile to expect that normal run of the mill people working in big banks doing credit checks and
approving loans would use their System 1 or System 2 to think through and take a rational, independent, objective
decision which goes against – Superior Orders, Incentives and a probable job loss/no promotion .This is exactly
where System 3 comes into picture.

It‘s a proven fact that seniors starting from CEOs were jumping up and down and commanding people to give as
much loan as possible which forced lower officials to use System 3 of brains to give loans without proper
documentation (aka robo signing scandal), risk assessment and complete disregard to any rational
thinking(System 2) .

System 3 seems to be that part of decision making which takes into account the inherent trait of obedience of
people to authority which compels them to do tasks/work which they would NEVER even dream of doing
independently or would never do if they would use their Rational (aka System 2) brain.

 ------ Everybody must see the documentary Inside Job
http://www.sonyclassics.com/insidejob/_pdf/InsideJob_StudyGuide.pdf

Relating Superior Orders to actions of Rating Agencies


In short rating agencies screwed everything up. How CCC did rated bonds come together to magically become
AAA which pension funds would. There were less than 10 companies which were AAA but thousands of crap
bonds rated AAA which of course investors lapped up happily and faced consequences. The actual people who
would go through the process of calculating the risk of default of CCC or other complicated CDOs etc are really
very smart and intelligent (read great System 2). Most would be finance majors or statistics major or Phds etc
from top US and world universities. ( . How could all of them together rate something as AAA which became CCC
in next 3-5 years?? Was all of their System 2 so bad that they could not conjure up a scenario where home prices
may decline?

Of course NOT. At least some of the very intelligent and smart people giving the ratings obviously knew
something was wrong and maybe AAA was not the correct rating for loans which were pooled together. But they
just could NOT withstand the Superior Order (read orders flowing directly from top officials CXOs etc for Moody‘s,
Fitch, and S&P). The ratings approvers could not use their System 2 to go against their immediate superiors
implicit order to give great ratings to crap securities.

There was almost NO question of actually evaluating independently and objectively the bundled securities and
rate them. System 2 was relegated to secondary place and System 3 took charge. Thy cannot displease the
superior order (not just because of fear of job loss or losing bonus) but just OBEDIANCE. If Milgram has proven
that ordinary people under superior order can inflict life threatening electric shocks to unknown people then if the

Amit.gota@gmail.com
CEO/MD of S&P, Fitch, Moodys has directed juniors to rate these crap loans as AAA then it shall happen. Its
Alice in wonderland to expect juniors to turn against the superiors and hope that they can counter this wrong
doing. Infact just as Milgram experiment proves people felt happy they obeyed this is exactly what happened here
as well.

System 3 was completely in work during 2004-07 in all rating agencies except Egan Jones.



Relating Superior Orders to actions of Insurance Company like AIG


―It is hard for us, without being flippant, to see a scenario within any kind of realm or reason that would see us
losing one dollar in any of those transactions.‖ -Joseph Cassano, conference call with AIG investors, July 2007

Fact –AIG recived almost $182 billion to be rescued from hell. The above statement perfectly captures what Mr.
Cassano would have been directing his lieutenants to do when the juniors had to take decisions to sell/write
insurance (guarantee in case of default) and CDS contracts on the crappiest of the bonds and companies. AIG
was happily ready to pay in case of default in return for premiums for various insurance and CDS contracts. Again
the people who decide to insure against a default risk are the top Statistics, Actuarial, Finance Majors, Maths
expersts from top notch universities around the world. They are NOT your normal dumb people. How could they
blow up so spectacularly??

On Page 303 of Book Thinking Fast and Slow Mr. Daniel Kahneman writes:

―Possibility and certainty have similarly powerful effects in the domain of losses… Because of the possibility
effect, we tend to overweight small risks and are willing to pay far more than expected value to eliminate them
altogether….. Overweighting of small probabilities increases the attractiveness of both gambles and insurance
policies…..Improbable outcomes are overweighted—this is the possibility effect”

Unfortunately in financial world particularly during boom times exactly opposite tends to happen because the
Possibility effect ignores the fact that human beings behave completely differently while using System 3. AIG
actually completely underweighted Small risks (housing price decline) and was ready to sell insurance far cheaply
than what it ought to have done. If you think I am wrong think about $182 billion bailout. The guys who bought
CDS paid far less than what they ought to have paid to eliminate the small risks .But why???

One of the reasons is again people (insurance decision makers/underwrites) using System 3 in presence of
strong Superior authority. When the then insurance ‘GOD’ Mr. Cassano tells the whole world --―It is hard for us,
without being flippant, to see a scenario within any kind of realm or reason that would see us losing one dollar in
any of those transactions.‖ Do you think that the lowly junior staff members who are actually deciding to sell
insurance would dare to go against the authority??? Would you stand up Against Mr. Cassano, THE MR.
CASSANO??

Imagine yourself to be the best Statistics, Acturial, maths expert with a spreadsheet to decide whether to insure
this piece of crap bonds (rated magically AAA from CCC). And your top lieutenant just made above command to
whole world. What instruction you would have directly got from him or your immediate superiors??

Would it be Hey Mr XYZ here is a new bond you have to decide to insure? Use your System 2 or System 1 of
brain , take a objective , rational decision independently and give a decision – Yes or NO for insurance ??

Or would it be – Here is something you have to do – Say yes and we will write insurance for this bond. Our Head
has instructed it, declared openly to whole world. Just do it without giving too much of trouble to your brain.

What part of thinking would that junior staff would have used? Not System 1 or System 2.

Amit.gota@gmail.com
But he would do exactly what Milgram got it done for his experiment. Obedience to authority almost always
trumps any rational decision making and this is exactly what happened with AIG as well. This would happen in
every single company or any institution .System 3 forces people to take completely irrational decision which they
would not have taken had they not been under an order from authority. Possibility effect completely gets
sidelined. The actual decision to use rational brain to choose whom to insure and at what premium rate gets
completely sidetracked in presence of an order from superior like Cassano.



From Milgram’s Experiment Conclusion

The situation is constructed so that there is no way the subject can stop shocking the learner without
violating the experimenter's definitions of his own competence. The subject fears that he will appear
arrogant, untoward, and rude if he breaks off. Although these inhibiting emotions appear small in scope
alongside the violence being done to the learner, they suffuse the mind and feelings of the subject, who is
miserable at the prospect of having to repudiate the authority to his face. (When the experiment was
altered so that the experimenter gave his instructions by telephone instead of in person, only a third as
many people were fully obedient through 450 volts). It is a curious thing that a measure of compassion on
the part of the subject -- an unwillingness to "hurt" the experimenter's feelings -- is part of those binding
forces inhibiting his disobedience. The withdrawal of such deference may be as painful to the subject as
to the authority he defies



I would suggest you to read the above conclusion again and if needed again. What clearly comes out is that
human beings are just not as defiant as probably they need to be. They become miserable when they have to go
against the authority or superior orders.

Can the juniors in Financial Institution Ever Stand up to his Superior/CEO


The situation in experiment relates directly to situation in modern fin institutions. Nobody in any fin company can
stand up to his superior/CEO without in a way questioning his own competence. Everybody working fear that they
will appear arrogant, untoward and rude if he starts using his System 2 resources the it is supposed to be used
for. They use System 3 so that they do not have to appear defiant, alone, rude, stupid and lose bonus, jobs,
promotion blah blah. The actual

With regards to experimenter giving instructions in person or via phone I think financial decision making would
rarely change because a email , a quick phone call is all that is needed ONLY ONCE to force juniors to obery
their seniors. The experiment needs constant encouragement and prodding by the experimenter and hence the
physical presence is so necessary. But in real life financial institutions decision making process the juniors just
need a small email or one simple conference call to clearly give exact kind of decision which they are supposed to
make using the System 3.

Once the CEO and board decides to pursue a particular a way for the company the actual System 2 or the
employees down the ladder gets almost suspended .

The questions which comes infront of the employees are NOT like multiply 17x34 or Subtract 448-39 while
driving or a Linda Problem (http://en.wikipedia.org/wiki/Conjunction_fallacy) .These are questions which have
exactly 1 answer which is correct and no opinions .

The questions which face real life people in financial decision making position never have exact one correct
answer. But the CEOs and senior people prod , push , order the lower ranked ones to move towards one


Amit.gota@gmail.com
particular kind of decision which the juniors alywas obey no matter how stupid/conflicted/wrong those decisions
be in eyes of juniors.

Juniors become absolutely miserable when they have to rate a crap CCC bond as AAA or sell CDS at prices
which are laughable or give buy ratings to companies like Pets.com. Juniors own System 2 decision making part
which should ideally be working fine because they are really smart people (all decision makers in financial
industry are highly qualified with degrees from top notch univ) does not work when they are under a
direction/superior order. They are forced to use System 3.

Can the juniors actually stand up to MDs and CEOs and say NO? Yes but in rarest of the rare circumstance they
would go to defy authority in his face. The Unwillingness to hurt the superiors is just too strong a feeling for
anybody, exactly the way Milgram has proven it to be.

Once you add other factors its well neigh impossible to use your rational decision making brain, knowledge, or
System 2 to take a decision, Factors like:

        Your job, your promotion, your bonus, your salary depends on you obeying your seniors‘ orders.

A person they suspends his System 1 and System 2 decision making process and uses System 3 to somehow
prove that seniors orders are correct. Countless models are changed/constructed and backtracked after putting a
final value (as decided by seniors) so that it seems plausible with explanation.

Valuing a company with no earnings?? NO problems just put something like a 50% growth in revenue and a 50%
decline in costs for next 5-10 years to make sure that the final valuation for the company comes close to what you
have been told to show. I have seen valuation models which assume a 45% CAGR Net Profits for 15 years for a
company. Bingo you have released a research report with a price target so that your investment banking division
can now peddle that to raise more money via IPO or secondary issue. You as an analyst is going to be
appreciated in front of everybody. You just used your System 3 to avoid confrontation and show deference to
authority disregarding your own System 2 and power to choose.

Rating a crap CCC bond??How to make it AAA?? Use your statistical knowledge, use lots of Greek letters, make
complicated models and assume that Home Prices never go down, no recession in future, etc. Bingo you have
magically transformed a group of CCC bonds into AAA. And your superiors will give you high fives. (Along with
loads of money as well).

In the experiement when there was no one around, no threat to job, no negative incentive, no embarrassment
infront of people, not much incentive still people administered life threatening shocks to unknown people. The
poor people who work in financial industry at least didn‘t do that but just obeyed what their master told in a high
funda way whereby they could defend what they did using some complex methods/calculation with sometimes
really ridiculous assumptions .



From Milgram‘s experiment:

Duty without conflict

The subjects do not derive satisfaction from inflicting pain, but they often like the feeling they get from
pleasing the experimenter. They are proud of doing a good job, obeying the experimenter under difficult
circumstances. While the subjects administered only mild shocks on their own initiative, one
experimental variation showed that, under orders, 30 percent of them were willing to deliver 450 volts
even when they had to forcibly push the learner's hand down on the electrode.



Amit.gota@gmail.com
Now comes the most difficult part to reconcile with our normal notions of normal people. Do people enjoy inflicting
pain? Or were they basically sadist, psychopaths who just happen to work in normal jobs? The answer as pointed
out by experiment is NO.

Subjects like the feeling they get from pleasing the experimenter. If there could be one sentence whole of
HR classes in MBA have to teach this should be it. Even when there was no great incentive or threat or
challenging work in the experiment still people like to please their superiors. Imagine what magical things
superiors can get the juniors to do when order can be combined with incentives, threats, etc. All you need to do is
to somehow invoke the feeling which most people inherently have relating to pleasing superior and obeying
authority.

They are proud of doing a good job, obeying the experimenter under difficult circumstances. They are not
worried about shocks to poor learner but they are more concerned about obeying the experimenter. They use
System 3 which can completely disregard System 2 rational thinking part.

So does anyone think that bankers who have created such a havoc all around in last 3-5 years are going to take
even an iota of blame for doing what they did?? Even Eichmann did not take blame but kept on saying he was
doing what was ordered to him.

The bankers who did robo signing or approved crap shit loans (Countrywide is perfect example of those kind of
people ) were actually proud of doing a good job at that time , obeying their superiors and giving ‗homes‘ to
homeless(of course pocketing huge bonuses as well). Without of course knowing or acknowledging the fact that
they were not using their rational brain or System 2 but rather using System 3 which loves deference to authority.

Milgrams Experiment and Foreclosure Scandals


http://www.cjr.org/the_audit/nyt_criminal_charges_in_the_fo.php

http://georgewashington2.blogspot.com/2010/10/same-person-verified-billions-of.html

http://www.guardian.co.uk/business/2010/oct/14/wells-fargo-mortgage-foreclosure-robo-signer

http://money.cnn.com/2012/02/09/real_estate/mortgage_settlement/index.htm Banks ready to pay $26 billion to
compensate for improper foreclosure practices. Now this is REAL. And believe me when banks finally decide to
pay for something wrong they have done that something is REALLLLLLLLY BIG.

In short what happened is this – Banks made crap loans to all and Sundry. Bankers made bonuses had parties,
enjoyed a lot. 2008 all hell broke lose. House prices declined and loans were more than value of houses. So
bankers again did what they do best – CEOs directed juniors to go rampantly on foreclosing procedure. Laws be
damned. Rules be ignored. Documents, signature, procedures can be fraud. Seniord didn‘t care. They wanted
foreclosures and juniors obliged by doing whatever illiegal they can.

There are countless cases going in court regarding the complete mess of robo signing where one individual would
sign on 500+ foreclosure papers a day without any regard to logic, rules, morality, thought or anything remotely
rational and legal.

Why did the junior most officers do this??

Again the people who have fraudulently and illegally evicted thousands of homeowners by peddling/signing fraud
foreclosure papers are NOT inherently bad/sadistic or want to push pain on poor homeowners (most who have
lost their jobs). None of the bank officials are people who lack System 2 thought process. They are perfectly
capable of taking a decision to evict a home owner from his house should be taken by duly following the
procedures and having correct documents. But when the orders from superiors aka the CEOs (Big Swinging
Dicks) comes they cannot disprove/disobey the authority precisely the way Milgrams subjects could not disobey.
Amit.gota@gmail.com
The foreclosure guys were ready to do completely illegal things like fraud and forgery to appease/obey their
masters. As they say –―we were just following the orders‖. I will say they were using System 3.

They know that they are going to cause immense pain to the homeowners and their families but its not that bad
as disobeying the seniors is. When without incentives people in Milgram‘s experiment were ready to almost kill
others giving shocks these bankers were just, you know following orders and in a way taking home away from
people who could not afford to pay mortgage anyway. This is how they would justify their actions to themselves.
The people who did fraud for foreclosure did so as a sense of obligation to the superiors and company (which
have given them salaries) orders, an impression of their duties as a banker/foreclosure officer, showing their
competence for the job. Not from any peculiar sadistic/cheat/forger/fraud tendency.

People do not use System 2 while taking decisions where their superiors have almost already made them choose
what they need to choose. Rational part of the brain stops working and System 3 takes over. Then people like
bankers will easily do fraud signatures, sign 500+ foreclosures (like Linda Green) per day, etc. Its all normal after
System 3 takes over.



Amazing Part of Milgram’s Experiment
The 40 psychiatrists who were asked how many people will administer full 450 volts – their answer was 1%.
Reality was almost 60-80% of people readily administered the max killer voltage to the hapless victims. The
experts on human behavior were absolutely wrong because they ignored the situational/conditions
determinants of the behavior in the process description of the experiment.

Hence any theory of any decision making under risk MUST consider the situations/conditions surrounding that
decision making. Else that theory must be really limited in scope and outright wrong/useless in real life where
most people make biggest decisions.

Million Dollar Incentives and its Effect on Decision Making under Risk
I could write a book on incentives but there are already too many theories and books available that I will spare
repetitions and just go straight to disproving System 2, rational thoughts, prospect theory, loss aversion, certainty
effect, etc.

Bank               Profits     Bonuses     $1           $10          TARP Govt
                                           Million      million      Bailout
                                           Bonuses      bonuses      Money
                                                                     billions
Bank of            $4.00       $3.30       172          4            $45
America
Citigroup          ($27.70)    $5.30       738          3            $45
Goldman            $2.30       $4.80       953          6            $10
JPMorgan           $5.60       $8.70       1,626        10           $25
Merrill Lynch      ($27.60)    $3.60       696          14           $10
Morgan             $1.70       $4.50       428          10           $10
Stanley


•Countrywide Financial (now owned by Bank of America) founder and CEO Angelo Mozilo cashed in $122 million
in stock options in 2007; His total take is estimated at more than $400 million dollars.

• Stanley O‘Neal, who steered Merrill Lynch into financial collapse before it was taken over in a shotgun wedding
with Bank of America in 2008, was given a package of $160 million when he retired.

• Bear Stearns former chairman Jimmy Cayne, rescued by a $29 billion Fed shotgun wedding to JPMorgan
Chase, and received $60 million when he was replaced;
Amit.gota@gmail.com
Anybody guessing how come the Superiors think about ordering those egregious policies read no further than
above 3 instances. If you want to read more Google ‗compensation Wall Street CEO ‗, You won‘t be disappointed.

Apart from the actual cash in TARP here is some more (

http://www.bloomberg.com/news/2011-11-28/secret-fed-loans-undisclosed-to-congress-gave-banks-13-billion-in-
income.html

Average pay at the banks in 2010 was about the same as in 2007, before the bailouts.

Now I do not want to get into discussion with anyone whether pay is high or low but I guess it is reasonable
incentive. When all hell broke loose Fed Reserve printed money like hell and lent almost for free $7.7 trillion to the
bankers.

And their bonuses and salaries have not gone down as much as most would have expected.

So the age old question of decision making under risk stands tall – Does incentives have too much of affect on
actual decision making??

Does actual act of decision making or fear of loss gets completely washed away when you have only upside but
the downside can be easily spread across public??

Does privatization of profits and socialization of losses indeed change the way decision making under risk is
done??

Does normal theories of decision making still apply to these big banks which know for sure that they are going to
be saved by Fed Reserve??(If someone says they were not saved please read the above BBG article again
where Morgan Stanley took $107 Billion yes Billion with a B and Bank of America took $86 billion ...I can go on
an on )

Again I will start with my most important point – How do human beings use their brain to choose between
options when huge incentives are present which explicitly nudge them to choose one and reject other??

I am talking about all big REAL life decision making and not some $100 or $200 gain or loss on a coin flip during a
leisurely walk in the park. I am talking about a million dollar in bonus or go home kind of situations.

Its amazing that Mr. Daniel‘s book Thinking Fast and Slow has mentioned incentive word just 8 times. In decision
making or thinking to solve a problem when different choices are present I think the most important factor has to
be incentive, particularly for thousands of bankers who move money.

―You‘re going to make an extra $2 million a year – or $10 million a year – for putting your financial institution at
risk. Someone else pays the bill. You don‘t pay the bill. Would you make that bet? Most people who worked on
Wall Street said, ‗Sure, I‘d make that bet.‘‖ - Frank Partnoy, Inside Job.



See the great explanation of power of incentives by Charlie Munger (Vice Chairman of Berkshire and partner of
Warren Buffett) http://www.intelligentinvestor.com.au/articles/233/The-power-of-incentives.cfm

-- Well I think I‘ve been in the top 5% of my age cohort all my life in understanding the power of incentives, and all
my life I‘ve underestimated it(incentives).

http://www.rbcpa.com/Mungerspeech_june_95.pdf

The actual logical, rational thought of choosing an option is almost always secondary to the incentives (or threats)
dangling infront of people and hence the theories which try to strip all conditions of real life decision making (like
Amit.gota@gmail.com
incentives) are incomplete. Again I am not talking about a coin toss and whether you want to choose to win or
lose $100 or $200. I am talking about the decisions taken by the Lords of Finance when they have incentive
dangling in front of their eyes and some choices to be made.

http://economix.blogs.nytimes.com/2009/09/18/whats-really-wrong-with-wall-street-pay/

In short it says this – If you are a mortgage trader you had a chance to get huge bonus (and your superior as well)
if the bet paid off. If you lost the bet and firm lost money you will not receive bonus at all. Maybe you can land a
princely severance package and land up at another firm.

But in no case there would be a ―negative bonus‖. In other words you will personally not incur the cost of trading
blow up in any circumstance. Its guaranteed.

If ―Economists call this a moral hazard problem‖ I can only smile.



On Page 323 –

in 2007 no banker had personally experienced a devastating financial crisis.

I don‘t know a single banker CEO who had an age less than 45 years in 2007. If someone knows please let me
know because as far as I know you cannot have a Bill Gates or a Zuckerburg in Banking. My questions –

Do Bankers need to personally experience a financial crisis to know that they should NOT do X?

Did a banker need to experience a fin crisis before deciding to give loan to a No income No job person?

Do you need to get fired from a job to know that getting fired is not a pleasant experience?

Do you need to personally be in an accident to know that driving at 30 KM/Hr is much safer than driving at 80
km/hr ??

With compensation in financial companies back at 2007 levels is this what a personally experience of a
devastating financial crisis looks like ??

Now that all bankers have experienced a fin crisis all is going to be well before all these experienced bankers
die/retire and completely fresh NEW bankers come in?? (Mathematically it should take around 40 years, and I
would love to bet against anyone under the sun that next fin/banking crisis will take that long)

How is it that after almost every 8-13 years there is a banking/financial crisis?



Recent Historical Evidence and behaving the way others have behaved in that
position:
All bubbles and manias and NON RATIONAL Decision making by financial institutions happens because a lot of
people have made a ton of money which seems unjustified to the amount of value they are creating for society in
a pretty short time–greed. When your senior in the company and your competitor have been choosing X over Y
for last 2-6 years and been handsomely rewarded with money , power , beautiful girlfriend/wives , Ferraris ,
Lambos, Bollingers , then the question of choosing Y almost does not arise or at least is not given the
thought/importance as it should be. The decision makers will automatically choose what has been working in the
recent 2-6 years and which has been rewarding the other guys. The actual decision of choosing X over Y is
almost not thought about but the financial models are appropriately changed ---so that they make choosing X look
good.
Amit.gota@gmail.com
Recent Historical Evidence effect on Decision Making


1968-72 – Tech industries and 70+ p/e when Warren Buffett closed his partnership saying he cannot invest in this
kind of market. Hard to find sell recommendations on IBM , Polaroid , Kodak, Xerox, et all and all almost close to
3 digit p/e . Of course the next decade S&P 500 lost almost 50% in real terms with the biggest losses from the
tech industry.

Latin American loan mania and Savings and Loans crisis –All bankers rushed in for these crisis and bailouts
followed. Lot of US banks (Citi being prominent) made lot of high yielding loans to Latin American countries and
they initially made tons of money. This recent success and money kept making the bankers to keep giving loans
to these countries even when they knew that they are taking higher risk. Surely the probability of not being paid
was NOT 0. But this risk was relegated to secondary position. What mattered and was of primary importance was
whether lots of your colleagues/seniors and competitors have made lot of money by doing something. That is
exactly what happened in Savings and Loans Crisis as well. The so called objective and independent minded
decision to lend based on purely risk reward goes to Secondary importance.
                                                   th
Leveraged Buyouts craze during 80‘s. Even a 10 Grader could have told that if current profit is not even
enough to pay for interest how can company survive? It is going to make thousands lose the job and it did
happen. Try describing all these with any amount of probability to the investment bankers and guys making the
deals and getting their millions. Every effort to warn people would have failed to stop these kinds of madness.

1999-00 Nasdaq had a p/e greater than 200. http://www.ameinfo.com/16513.html . Sane individuals should have
noted that there is at least a 5-10% chance that it may fall(Read annual reports of Buffett , Oaktree Capital ,
Sequioa Funds in 1998-00 which explicitly say that this is a bubble and they completely stayed away). But please
go and have a look at all the research recommendations from top banks and equity analysts what they were
predicting. Thousands of programmers lost the jobs because money driving the companies evaporated as the
crash was severe. Millions of people actually put their retirement savings in the hot IT stocks on
recommendations of Analysts , Banks and of course CNBC.

Of course there was more than 5-10% chance of big decline in Nasdaq and other big high flying IT stocks but no
matter how badly anyone would have described the impending crisis the guys whose bonuses(read equity
analysts and bankers who make deals n IPOs) would NEVER EVER have warned or chosen to keep money in a
saner company having a p/e close to earth than heaven. After all what had worked fabulously in 1997-98-99 was
sure to work later as well . In any case IBG -- YBG (I‘ll be gone, you‘ll be gone).

http://www.ritholtz.com/blog/2011/03/putting-an-end-to-wall-streets-ill-be-gone-youll-be-gone-bonuses/

Subprime Mess – Lesser said the better it is.

What I am trying to tell is that with the recent historical memory/evidence decision making under risk changes
completely from anything what any economic theory of rational decision making may imply . Choice/Decision per
se becomes secondary while the recent historical evidence is given priority. Recent Historical Evidence/rewards
cannot be neglected while making any theory of decision making.

Institutional Imperative – Warren Buffett

Warren Buffett has put in beautifully in his 1989 letters to
shareholders(http://www.berkshirehathaway.com/letters/1989.html) terming it as institutional imperative . In short
Amit.gota@gmail.com
it means that behavior of peer companies will be mindlessly imitated by others no matter how wrong they may be.
This means rationality in decision making takes a backseat if the recent evidence suggest that competitors have
made money by choosing X(however dangerous or stupid that maybe) .Others will do exactly the same .
―Everyone is doing it ― is the favorite explanation given. Looking collectively Stupid is fine but looking alone and
making a mistake is equivalent to death .

Here are some sample questions I have prepared which unfortunately should have been asked at those points in
history to gauge the answers and reactions:

Year 1980-82 (Background – Between 1979 and 1982 the Debt to Latin American Countries has doubled. With
this the 8 largest Banks in US have made tons of loans to Lat Am countries. There has not been a default till date.
The bankers, risk managers, deal makers have all had great time, lots of money, lots of promotions and
enjoyment for the last 7-10 years. CEO of Citi Wriston has said - ―Countries don‘t go bust ―)

You are a risk manager or loan approver of a Large US bank. Which option will you choose?

X. Approve/Give a $1 billion loan to Mexico/Brazil/Argentina etc.

Y. Not to approve the loan based on risk reward calculations.

You May be best MBA, PhD, guy but if CEO says Countries don’t go Bust You Agree


City CEO Wriston in early 80‘s said – ―Countries don‘t go bust ― and in next 1-2 year 20 countries went bust and
could not pay back the loans . Citi itself was rescued. Now if CEO says that kind of sentence what will their juniors
who actually sit and decide do --whether to give a loan to Mexico or not whatever be the probability of Mexico
paying you back . Of course the decision of actually giving/approving the loan to Mexico or any other crap country
is secondary. The juniors will use System 3 taking into account following three items:

        Superior Orders- The CEO (as shown above for CITI) has directed you and firm to approve the loans to
        Latin American Countries.
        Incentive – You will receive your bonus if you follow what your superiors are saying you to do .
        Recent Historical Evidence – For last 4-6 years loans have been performing.

Now the actual term sheet of loan evaluation should be shoved on the table of the loan/risk manager.

Do you need a Phd in economics to decide to approve or disprove the loan??

Will you actually use your System 2 to laboriously, objectively, rationally evaluate the loan proposal and reach a
conclusion which may be different than what your superior is saying??

Of course NO.

You may be the best Maths , Statistics, Economics, MBA , Phd guy in the world and have a title of Most rational
person in the world but when faced with the complete picture of decision making of approving a Billion Dollar loan
you will NOT use your independent thought process. You will instead fall for using System 3 because the
circumstances for decision making are more important than the actual choosing of decision.

I have given just one example but anyone can easily see that you can make 100s of examples of situations where
people would have rejected a conclusion had they not been under an organization , no superior order , not a
incentive to choose a decision or neglect the recent historical evidence however stupid it might have been .




Amit.gota@gmail.com
Behaving the way others have behaved in the position—Zimbardo Experiment

This may not be intuitively clear when you have read the heading but it will become once you read the amazing
Stanford Prison Experiment by Zimbardo . http://www.prisonexp.org/ , http://www.prisonexp.org/pdf/evil.pdf
http://en.wikipedia.org/wiki/Stanford_prison_experiment

In short conclusion is this – 24 males who were deemed to be the most psychologically stable and healthy(no
history of crime, drugs or any illegal activity) were chosen wherein half of them became prisoner and others
become guards in a prison like environment.

The guards were given no specific training on how to be guards. Instead they were free, within limits, to do
whatever they thought was necessary to maintain law and order in the prison.

Experiment created a situation in which prisoners were withdrawing and behaving in pathological ways, and in
which some of the guards were behaving sadistically. Even the "good" guards felt helpless to intervene, and none
of the guards quit while the study was in progress. Indeed, it should be noted that no guard ever came late for his
shift, called in sick, left early, or demanded extra pay for overtime work.

Second, Christina Maslach, a recent Stanford Ph.D. brought in to conduct interviews with the guards and
prisoners, strongly objected when she saw our prisoners being marched on a toilet run, bags over their heads,
legs chained together, hands on each other's shoulders. Filled with outrage, she said, "It's terrible what you are
doing to these boys!" Out of 50 or more outsiders who had seen our prison, she was the only one who ever
questioned its morality.

all the prisoners were happy the experiment was over, but most of the guards were upset that the study was
terminated prematurely.

After observing our simulated prison for only six days, we could understand how prisons dehumanize people,
turning them into objects and instilling in them feelings of hopelessness. And as for guards, we realized how
ordinary people could be readily transformed from the good Dr. Jekyll to the evil Mr. Hyde .

Lets try to understand how can we relate this experiment‘s conclusion (role playing ) to modern finance where it
really does seem every bank is just out there to use any means(however illegal) under the sun to take money
away from you and society .(If you disagree maybe you are working in a bank . Just ask how much trust your
friends have in banks and if most say yes huge trust probably you need to change your friends).

Powerful Men in Finance and their Positions
The CEOs of the top 20 banks and to 20 investment banks are the pinnacle of what a person would want to
achieve in financial industry. I do not have data but most probably these bankers move almost 80% of the money
in the world. They hire the best and brightest from top universities and Ivy League colleges as they say creame de
lemme of the world.

Even after knowing hundreds of fraud cases and paying billions in fines How many of the people from top banks
do you know have been convicted of doing anything illegal personally and have had to pay personal fines? Or
their bonuses were clawed back for excessive risk taking, defrauding, cheating, and lying ?


Amit.gota@gmail.com
Do you know any instance where a junior person refused to do a job in big bank because it was too risky or
illogical or did not make sense, not in interest of clients?? Do you know any guy in all those banks combined who
resigned because banks were approving loans to No Income or No jobs people ??

All answers would be NO.

Do you think that almost every guy at the banks are unethical? or they Could not evaluate logically the negative
affects which would result because of their actions ?

So what happens exactly when a guy from a top notch IVY league college who has been in top percentile
throughout his life in all endeavors enters into a Investment Bank or a big Bank?

What happens when a person sits at the trading desk whereby his seniors had once sat and did all kinds of things
and are enjoying today? How does he feel? How will he act? How independent will he be from the position he
occupies?

I believe that once a person enters into a big financial institution and occupies a position where no one has ever
been convicted/punished/bonus taken back/sued personally- he starts to think in a completely different way about
the job/work he does.

Ordinary People Start to Believe in Magic of Finance and Act as others have acted earlier in their position


He starts to behave the way the guards in Zimbardo‘s experiments behaved. Ordinary (infact brilliant guys)
people who enter into banks start behaving in a way which is true to the position which they occupy i.e. do
whatever is possible (even illegal) to make money at whatever cost. Previous guys have done it . Some of them
come in Rolls Royce , some of them own ranches , yachts , super luxury mansions . Why should not you do it ?

What stops you from doing ―it‖ ? Nothing. Your superiors encourage you to do it . Your peers in other company
are doing it . With all these things going on will you actually start using your System 2 and evaluate whether or not
Pets.com is a great company of future or CDS sold by AIG should be priced high?? Or will you reject the loan
proposal of the jobless widower who is a father of 4 kids ? IBG n YBG . I will be gone and You will be gone is the
mantra in whole of the company.

You call your clients as ―muppets‖ . Goldman had to pay $500 million + to settle a suit where they defrauded
clients . Do you know anyone who was personally punished/fined/lost job in Goldman for doing that deal ?? If no
then how can the fin industry be different from a typical prison where guards can literally do whatever they want to
do to the prisoners and not be punished EVER.

Isnt there a huge similarity to the position held by a financial industy guy and a prison guard ?

When in 6 days perfectly normal people who never did crime , never were in prison , never got any training in how
to behave as a prison guard start behaving in a sadistic way in a controlled experiement with paltry ($85 a day
pay) how can we expect the financial industry guys to behave in a independent/logical/rational/objective manner
when they are sitting at a position where nobody has ever been punished/caught/held liable personally . Use
System 2 or loss aversion or denominator neglect or certainty affect or prospect theory or bernoulli‘s utilities ???
You‘re kidding right.

I am sitting in a Goldman Sachs office being the trader of mortgage securities. Do I F#*&kng care or think about
what will happen to the subprime bonds I have sold when house prices will start falling ?? Not a single
Goldmanite has been punished/imprisoned/held liable personally ever even when Goldman has had to pay fines
in millions of dollars.

Mr. Corzine the CEO of MF Global has been roaming absolutely free for last 8 months after his firm stole money
from customer‘s segregated accounts . Almost $2 billion has vaporized and not a single indictment has yet been
Amit.gota@gmail.com
put on the CEO Corzine (who incidentally earlier was Goldman CEO). My bet is this on Mr. Corzine . He will
NEVER EVER be convicted for cheating the customers. EVER . He will instead be employed by some other firm
and will enjoy making millions of dollars again.

Do you think I being in Goldman will act rationally/ethically/morally/?

Or will I act the way previous guys on that position have previously acted and reaped riches of rewards possible in
this world with zero downside??

LIBOR itself has been manipulated by all the big banks for so many years. Don‘t you think that there should have
been one guy , one person who would have stood up and said NO ??

You do not need a psychology degree to decipher that people start to act according to the position and situation
they are put in even though they are not inherently evil . As someone said ―Evil is knowing better but doing worse‖
Guys know its wrong but they will even then do because they are acting with their System 3 .

Not for a second I am telling that most people in banks are immoral or evil but lot of them do act immorally
because they are in that position which has had a history of people doing exactly the same wrong thing which
they are supposed to do. Cheat/defraud/do anything to make your bonus and keep your high paying job. It‘s the
position stupid!!!!!!!! Not the people.

Because of the enormous power which is present in financial institutions the absolutely normal people who enter
their become exactly what the position is known for . Ruthless, heartless, ready to defraud, cheat, lobby, change
rules in your favor by any means, etc becomes ingrained in anybody who sits in that position/situation.

A sample questionnaire should be phrased like this :

Imagine you are a subprime bond sales man in Goldman Sachs . A guy comes to you and says he wants to buy
it . He is Mr. Z . Another guy comes and says he wants to bet against the subprime bonds . His name is Y. What
will you do if you do ?

Here is what Goldman did – Make both clients happy . It chose the worst subprime bonds and sold to Mr. Z. Then
turned around gave the exact list to Mr. Y so that he can bet against and make tons of money all the while telling
Mr. Z that these bonds are really good and there will not be losses as far as their models say . Abacus deal .

We can debate endlessly about what is right or what is wrong in this but end of day Goldman paid $550 million
fine for doing this . Do you think Goldman guys are that stupid to NOT have know prior to dealing like this that
they might be caught ?? Of course yes. But the position at which they sit so many times they have gone
completely scot free that they just did it .

The head guy Tourre who caused Goldman to pay $550 million in fine is still working at Goldman and must be
receiving bonuses as normal . http://www.linkedin.com/pub/fabrice-tourre/21/126/9

So what would you do if you sat in Mr. Tourre position tomorrow ?? Would you back out and use your System 2 ,
loss aversion , denominator neglect or god knows what to decide on financial risk taking or would you do what
your System 3 says – Go for it . The guy before you on this position and who caused $550 million fine is still with
the firm and enjoying his grand life.

HSBC has recently told that it did help in money laundering for drug cartels , terrorist activities , black money ,
blah blah at a huge scale . It is ready to pay fines and will do . But I guarantee there will be no Personal
Conviction and nobody will go to jail for financing terrorists .

http://www.bloomberg.com/news/2012-08-02/cocaine-cowboys-know-best-places-to-bank.html From Mr. Weil



Amit.gota@gmail.com
―Let‘s try out a novel idea: Banks that help drug cartels launder money and give cover to those tied to terrorism
should be put out of business. Is that really so hard for everyone to agree on?‖

I can only smile and say NO we cannot agree on it . How you think that tomorrow if a MBA finance from Harvard
gets recruited by HSBC and sits at a desk which was held by guys who helped launder money , make tones of
money , enjoy life and not punished will ACT ?? Will he use system 1 or 2 ?? Or will he short circuit his brain and
use these conditions to do what previous people have done being in that position ??

Other People’s Money at Risk - OPM
I have yet to see a economic/pshycological questionnaire where it starts with – ―You are managing other person‘s
money or Will you bet somebody else‘s money if odds are XYX ----------------- ―

I searched Google but could not come across any decision theory which could be applied when people are
managing other people‘s money.

Will the prospect theory or loss aversion or certainty effect apply to the same extent when somebody else‘s hard
earned money is at risk?

My answer is NO.

OPM- Other People‘s Money here will refer to investors who put money into various hedge funds and of course
the general public which puts money into the banks . The bankers and fund managers are people who manage
other people‘s money.

So how do these money managers and bankers take decision under risk ? Do they take decisions just as we take
with our own hard earned cash ? Do they have similar loss aversion as we people have with respect to our own
money? A simple guess by anyone would say NO. There is a huge differenece in the way decision making is
done when your own cash in on the line vs when someone else‘s cash is on the line.

Of course officially money managers have great incentive to make sure they don‘t lose money for the clients ,
make money for them else the money manageres and bankers will lose the client or get less business from them.

Unfortunately this does not represent the complete picture of the situation/condition for bankers and money
managers.
Most hedge fund managers charge 2% of assets and around 20% of profits . There are almost 8000 hedge funds
– Howard Marks on Bloomberg TV 17/72012 . When Marks started his career in early 70‘s rarest of rare
managers were able to charge this kind of exceptional incentive arrangement. Do you think there are 8000
exceptional guys right now ??

Infact on an average hedge funds with all their strategies and incentives are trailing even the S&P .
http://www.businessweek.com/news/2012-07-11/hedge-funds-trail-vanguard-as-elliott-returns-atypical

So much so for 2 plus 20.

For bankers well enough said . We people don‘t have a choice . The banks before 2007-08 crisis have become
even larger than ever . Where will you put your money if not a bank ?



How Questions on Decision Making under Risk Should be Asked
So lets get to actual framing of questions for Fund Managers which are used by decision theorists when someone
else‘s money is at risk .

        Your money is safe in bank. You are going to risk someone else‘s money
        You have already received 2-3% off the money poured in your fund .
Amit.gota@gmail.com
You will get 20% of the profits.
        You will NOT have to share even a penny of loss.
        Suppose whole invested money goes to 0 you are NOT liable personally.
        If you blow up most probably everybody is also going to blow up (as has been case in history) . If you
        blow up individually like LTCM did don‘t worry you can still have your career later as proven by the guys
        who ran LTCM (they are still managing money).

Now all questionnaire asked by Mr. Daniel Kahneman for developing all his theories on decision making under
risk should be put in .

Pre-Conditions for Bankers(who were earlier makings tones of money using prop trading and now still managing
money for depositors in trillions of dollars)

        Your money is safe in bank . You are going to risk someone else‘s money
        You will keep on receiving continuous monthly salary no matter what you do.
        You will receive great bonus if you take a huge risk and it pays off.
        You will NEVER receive a negative bonus or clawback no matter how badly you screw up .
        No matter how much you lose for the client/customer you will never be held personally liable.
        All profits if any will be credited for your great strategies
        All losses will be because of completely unforeseen events(you know those 3-5 sigma events which keep
        happening once every decade or so) and most probably all your competitors will also be losing same
        amount at same time (why do banking crisis seems to affect every single bank )
        Even if you have to bend the rules a bit no problem. The bank will pay the fine for you and you will
        continue your job or you will land up with even bigger pay packet in other company. (Question for readers
        – pick out any big fine paid by any banks over years and let me know one guy who was fired or held
        responsible for it .)

Let me explain how Loss Aversion theory becomes less important for money managers and bankers most of the
time.

Another central result is that changes that make things worse (losses) loom larger than improvements or gains.
The choice data imply an abrupt change of the slope of the value function at the origin. The existing evidence
suggests that the ratio of the slopes of the value function in two domains, for small or moderate gains and losses
of money, is about 2 : 1 (Tversky and Kahneman, 1991

Its intuitively clear that this sentence and conclusion is true only when your own hard earned cash is on the firing
line . When you yourself are going to lose your own money.

Will a hedge fund manager/banker have same kind loss aversion when he is managing other people‘s money ?
NO

Infact it will be opposite because for fund managers/bankers their disincentive of losses is nil(very low) compared
to incentives of gains(ie risk taking). So the fund managers/bankers will almost always prefer the high risk
strategies whereby they have chance of huge gains and Zero chance of losing the money they already have.

If they blow up the client’s money it is not that they will lose something which they already had. They will
just NOT get something they may have got. That is the crucial difference to understand while applying any loss
aversion or indeed decision making theory to bankers/fund managers. The bankers do not lose in almost any
case (even if they blow up completely). IBG-YBG (I will be gone and you will be gone is present in financial
decision making. ) Infact if you are a top guy and managed to blow up the firm you will get multi million dollar
severance package . Go use loss aversion theory on these guys .



Amit.gota@gmail.com
From 2000 though 2008, Mozilo Countrywide CEO received total compensation of over $500 million.
Read more: http://business.time.com/2012/07/06/countrywide-vip-loans-went-to-key-lawmakers-congressional-
report/#ixzz20xe7YrjO Try using any decision making theory on him .

Stan O'Neal Merril CEO got away with $160 million .

http://www.bloggingstocks.com/2009/01/22/merrill-lynch-spent-1-22-million-redecorating-for-john-thain/ If Merrill
CEO Thain spent $1.22 million for decorating office I find it absolutely normal . And after a $15.3 billion during the
fourth quarter alone Merrill Paid around $5.8 billion in bonuses to its executives which was higher than last year
when it had profits. Try using loss aversion principle on these guys.

So even if you make a loss you will most probably receive bonus (and of course your salary will continue) . Hence
you will take decisions using System 3 because you are not putting your own money on the risk but managing
other people‘s money.

―Nobody takes the losses harder than the person most responsible. Nobody feels it more than you‖ But if the
losses are taken by someone else and you are there just to take profits then the loss aversion should be changed
to profit predilection. System 3 is the answer for this. Situation/condition for taking a decision is more important
than decision itself.



What prospect theory proposes is difference in value between a gain of 100 and gain of 200 appears to be
greater than difference between a gain of 1100 and 1200. Absolutely Agree.

Difference between a loss of 100 and loss of 200 appears greater than difference between loss of 1100 and 1200
unless larger loss is intolerable. But this loss is being talked about from your own pocket loss not the client‘s
money loss . So this loss from a banker/fund manager perspective will not feel/impact that much as it would have
had it been from your own pocket.

I cannot emphasize more than this that there is complete difference in attitude and action towards risk taking
while your own money is at risk vs OPM other people‘s money at risk .



Implicit Govt/Central Bank Guarantee and Easy waiver by Paying Fines

This is true for the bankers and fund managers who become as big (or as screwed up ) as LTCM . Long Term
Capital Management (http://www.amazon.com/When-Genius-Failed-Long-Term-Management/dp/0375758259)
Please read this brilliant book where the noble prize winners completely got creamed and had it not been
because of some govt intervention and of course some cooperation from bankers . But by and large private fund
managers will NOT be bailed out.

So many books have been written that I don‘t want to get into those details .

But here is just ―some‖ of what bailouts list.

http://money.cnn.com/news/storysupplement/economy/bailouttracker/

http://projects.propublica.org/bailout/list

Well I can safely say around $1-2 trillion has been used for bailout. My Country India‘s GDP is not even $2 trillion.



Amit.gota@gmail.com
From the list you can see apart from GM n Chrysler and maybe some other small company all bailouts were for
Financial Industry . Financial Industry Privatized Profits and Socialized the losses. All bailout funds have basically
come from taxpayer‘s money and given to Financial Industry people who manage money .

So does the prospect theory or loss aversion apply completely when the risk taker knows that if he completely
blows up there is Helicopter Ben Bernanke and Tim Geithner sitting somewhere who will wire the money to his
account at press of a button?

Is there a fear in financial decision makers that if something goes wrong they will lose something from their pocket
? Of course no .

With trillions of dollars shoved to save these wrong decision makers (capitalism huh .) what do you think the
current bankers think while choosing a risky decision ??

What if you do something illegal like say manipulate LIBOR so that your traders make money ?? Simple you will
not be personally responsible , your company will pay fine http://www.reuters.com/article/2012/06/27/us-barclays-
libor-idUSBRE85Q0J720120627 and you will continue in the job/or land a more lucrative job somewhere else.

Any decision making theory must incorporate these conditions where the risk of loss/jail/civil-criminal lawsuit does
not arise no matter almost what you do or what risk you take. When you incorporate these conditions in decision
making theories then completely different responses will be giving by people.

There are literally thousands of occasions when the big banks have paid puny fines and got away neither
admitting nor denying guilt.

For the best narrative on the punishments which SEC gives read these

http://www.bloomberg.com/news/2011-11-02/citigroup-finds-obeying-the-law-is-too-darn-hard-jonathan-weil.html

http://www.bloomberg.com/apps/news?pid=newsarchive&sid=aqVE_JsRxvQ0

―One day before the GE suit, the SEC filed its $33 million settlement agreement with Bank of America in Rakoff‘s
court. The SEC‘s complaint said the company had lied to its shareholders in the proxy statement it filed seeking
their approval to buy Merrill Lynch & Co. The proxy said Merrill had agreed not to pay year-end bonuses to its
executives without Bank of America‘s consent. What it didn‘t say was that Bank of America already had approved
bonuses at Merrill of as much as $5.8 billion.

Who were the people who did this lying? When Rakoff asked the question, the SEC said it didn‘t know and had
concluded it didn‘t have enough evidence to pursue claims against any individuals. For its part, Bank of America
said it hadn‘t lied at all and agreed to pay up just to make the SEC go away. Rakoff knew a rat when he smelled
one.

―

Absolutely no one gets punished personally. All SEC cases go just like this. Company pays. People keep jobs,
bonuses and cycle repeats. Decision making is simple. You take profits but NEVER loss.

The financial industry just keeps on doing same kind of illegal things again , again and again . Keeps taking huge
bonuses and NEVER be held personally liable . They can always neither admit nor deny guilt . Decision making
when these wonderful consequences are available will NOT follow any kind of normal theories which are present
today .

The other small rating agency whose ratings actually predicted the crisis and saved lots of money for its clients is
being sued . http://www.bloomberg.com/news/2012-04-26/sean-egan-s-big-mistake-was-seeking-u-s-
government-halo.html
Amit.gota@gmail.com
How do Bankers make Decisions
P- 315

How do people make the judgments and how do they assign decision weights? We start from two simple
answers, then qualify them. Here are the oversimplified answers:

People overestimate the probabilities of unlikely events.

People overweight unlikely events in their decisions.

------------- This is wrong when it is applied to financial industry almost completely. I am not talking about the
0.01% hedge fund guys who predicted and profited from subprime but I am talking about thousands of bankers
and traders who lost as much as they can in 2007-08.

When applied to bankers and financial industry it should be read as follows:

Bankers over or underestimate probabilities of any event based completely on the above discussed 4 factors .



Arguments Against Denominator Neglect
P- 321

You read that ―a vaccine that protects children from a fatal disease carries a 0.001% risk of permanent disability.‖
The risk appears small. Now consider another description of the same risk: ―One of 100,000 vaccinated children
will be permanently disabled.‖ The second statement does something to your mind that the first does not: it calls
up the image of an individual child who is permanently disabled by a vaccine; the 999,999 safely vaccinated
children have faded into the background. As predicted by denominator neglect, low-probability events are much
more heavily weighted when described in terms of relative frequencies (how many) than when stated in more
abstract terms of ―chances,‖ ―risk,‖ or ―probability‖ (how likely).



 Denominator Neglect has impact on financial industry decision makers. No matter what kind of description you
can conjure and explain in front of a banker he will completely neglect it and base his decision on Incentives,
orders and recent events only. You can bring Spielberg to describe the Schindlers List type of consequence of
banker‘s decisions and it will have NO effect at all . Spain has 25% unemployment and does anybody think that
bankers could have been persuaded not to lend to the hundreds of housing builders because consequences may
be bad (ok at least there was a very low single digit non zero probability that they may be not enough demand or
prices may go down )

 ----------- This does not apply to fin industry at all. No matter how badly you describe things the risk a trader/CEO
is taking will completely pale when the bonus is hanging in front of him if he does take a chance. As Citi CEO put
– ― we have to dance till the music is on ― . Music stopped within next 1 year (I wonder when he actually stopped
dancing)

No amount of denominator or numerator neglect/accept is going to let the traders and bankers become very agile
and open to risks avoidance in any of these times:

· 1968-71 – Tech industries and 100+ p/e when warren buffett closed his partnership saying he cannot invest in
this kind of market. Not a single sell recommendation on IBM , Polaroid , Kodak, Xerox, et all and all almost close
to 3 digit p/e . Of course the next decade S&P 500 lost 50% in real terms .

Amit.gota@gmail.com
·      Latin American loan mania and Savings and Loans crisis . Every and almost bankers rushed in for these
crisis and bailouts followed.
                                                         th
·     Leveraged Buyouts craze during 80‘s. Even a 10 Grader could have told that if current profit is not even
enough to pay for interest how can company survive? It is going to make thousands lose the job and it did
happen. Try describing all these with any amount of probability to the investment bankers and guys making the
deals and getting their millions . Every effort to warn people would have failed to stop these kinds of madness .

·      1999-00 Nasdaq had a p/e of 240 . http://www.ameinfo.com/16513.html . Sane individuals should have
noted that there is at least a 5-10% chance that it may fall . But please go and have a look at all the research
recommendations from top banks and equity analysts what they were predicting . Thousands of programmers lost
the jobs because money driving the companies evaporated as the crash was severe . How many of equity
analysts or investing public would have sold so that their retirement money didn‘t go to zero based on a
DANGEROUS description like the way Mr. Kahneman has put for Child Vaccination ? My guess 0.001%. Of
course there was more than 1-5% chance of decline in Nasdaq and other big stocks but no matter how badly
anyone would have described the impending crisis the guys whose bonuses(read equity analysts and bankers
who make deals n IPOs) would NEVER EVER have warned investment public or shunned the market saying its
too overvalued . Reason SIMPLE – Incentive, Recent Events and other people’s Money.

·      Of course the Subprime Mess of 2007-08 with NINJ loans and 3-4 flips of houses in 3 years millions losing
the job around the world. Surely the chance of house price decline was not 0% . It was something like 1%-5%. I
would like to know which guy out of thousands of bankers actually overweighted the house price decline and took
appropriate action. Or which guys paid disproportionately for a housing price decline protection (Infact guys like
David Einhorn , Paulson , Burry , Prem Watsa paid puny amounts to buy protection which was sold by guess
whom – the big daddy of insurance AIG- rest as they say is history) ?? If you will give 1 eg of a person who
overweighted the risk of housing price decline I will give 1000 of other who did exactly opposite. If you give eg of 1
firm I will give eg. of 10 firms each at least 3 times bigger than the one you mentioned who did exactly opposite ie
go along with a crowd and NEGLECT the rare probability of loss . Reason SIMPLE – Incentive, Recent Events
and other People’s Money.

o You could have brought the best describing person of the world to show these bankers about the catastrophic
events which may follow if just 1 thing went down ie housing prices. It would have had a ZILCH effect on
everybody . Millions are still unemployed and just completely out of options to ever get employed because of the
crash and so many cant get treatment because they just don‘t have jobs and are dying because the bankers
completely NEGLECTED that house price decline which surely didn‘t have a 0% probability.



Framing Effect Disproved
To show framing effect in 1986 paper published -The information was presented as follows.

Problem 1 (Survival frame)

Surgery: Of 100 people having surgery 90 live through the postoperative period, 68 are alive at the end of the first
year and 34 are alive at the end of five years.

Radiation Therapy: Of 100 people having radiation therapy all live through the treatment, 77 are alive at the end
of one year and 22 are alive at the end of five years.

Problem 1 (Mortality frame)

Surgery: Of 100 people having surgery 10 die during surgery or the post-operative period, 32 die by the end of the
first year and 66 die by the end of five years.

Amit.gota@gmail.com
Radiation Therapy: Of 100 people having radiation therapy, none die during treatment, 23 die by the end of one
year and 78 die by the end of five years.

The inconsequential difference in formulation produced a marked effect. The overall percentage of respondents
who favored radiation therapy rose from 18% in the survival frame (N = 247) to 44% in the mortality frame (N =
336). The advantage of radiation therapy over surgery evidently looms larger when stated as a reduction of the
risk of immediate death from 10% to 0% rather than as an increase from 90% to 100% in the rate of survival. The
framing effect was not smaller for experienced physicians or for statistically sophisticated business students than
for a group of clinic patients.



Real Life conditions before Framing Question
Now the above questions are going to be presented with context/situation as it will happen in REAL LIFE.
Suppose you are person who will approve which procedure ie Surgery or Radiation therapy will be carried out in
the Hospital(Hospital is basically a chain of hospitals) . The conditions before giving actual probabilities/framing
question is as follows.

        The CEO of Hospital Chain has been choosing Surgery Option declaring it to be better in Annual Report
        and Analyst calls.
        Your immediate Senior has also told you to choose Surgery Option though he has done it almost
        indirectly.
        Your bonus, promotion and salary raise will most probably happen if you choose the Surgery Option.
        If you choose Radiation Option then you will surely antagonize and oppose your superiors and it may also
        threaten your job. You will appear alone and would be surely chided from superiors. It would amount to
        defiance against your company which has given you so much till date.
        Almost all Hospitals(your competitors) have been choosing Surgery Option and the decision makers at
        your position in those hospitals have made lots of money ,bought big homes , fast cars ,and exotic
        holidays and have absolutely gorgeous girl friends/wives .
        If you choose Surgery Option and Hospital Chain makes Monetary losses or something goes horribly
        wrong(like lots of hospital employees lose jobs etc) you will NOT be personally liable and Central
        Bank/Govt will save the Hospital Chain.

Now Frame any question any way you like.

After I put the conditions surrounding the choices/decisions I bet almost 80% people will choose what comes from
CEO and immediate supervisor. The actual evaluation of choice or framing effect gets completely marginalized.

Problem 1 (Survival frame)

Surgery: Of 100 people having surgery 90 live through the postoperative period, 68 are alive at the end of the first
year and 34 are alive at the end of five years.

Radiation Therapy: Of 100 people having radiation therapy all live through the treatment, 77 are alive at the end
of one year and 22 are alive at the end of five years.

Problem 1 (Mortality frame)

Surgery: Of 100 people having surgery 10 die during surgery or the post-operative period, 32 die by the end of the
first year and 66 die by the end of five years.

Radiation Therapy: Of 100 people having radiation therapy, none die during treatment, 23 die by the end of one
year and 78 die by the end of five years.


Amit.gota@gmail.com
You do not need to be a psychologist to find out what will be the choice of most people regardless of how you
frame the question. You can frame question in 100 different ways trying to show surgery as bad/dangerous and
radiation as good/safe/life saving but I bet 95% of time people in organization setting will choose Surgery only.

From page 357 of Book

An experiment that Amos carried out with colleagues at Harvard Medical School is the classic example of
emotional framing. Physician participants were given statistics about the outcomes of two treatments for lung
cancer: surgery and radiation. The five-year survival rates clearly favor surgery, but in the short term surgery is
riskier than radiation. Half the participants read statistics about survival rates, the others received the same
information in terms of mortality rates. The two descriptions of the short-term outcomes of surgery were:

The one-month survival rate is 90%.

There is 10% mortality in the first month.

You already know the results: surgery was much more popular in the former frame (84% of physicians chose it)
than in the latter (where 50% favored radiation). The logical equivalence of the two descriptions is transparent,
and a reality-bound decision maker would make the same choice regardless of which version she saw. But
System 1, as we have gotten to know it, is rarely indifferent to emotional words: mortality is bad, survival is good,
and 90% survival sounds encouraging whereas 10% mortality is frightening. An important finding of the study is
that physicians were just as susceptible to the framing effect as medically unsophisticated people (hospital
patients and graduate students in a business school). Medical training is, evidently, no defense against the power
of framing.

Asking the same question after giving the conditions above(orders and incentives) surrounding decision making
would completely reverse the choices made by people in the latter case(ie while only 50% were favoring radiation
and 50% surgery)I can bet my last dollar that almost 85% will favor surgery if conditions are shown before
framing/asking question.

http://www.cog.brown.edu/courses/cg195/pdf_files/fall07/Kahneman&Tversky1986.pdf

Conclusion

From Milgram‘s Study

“The ordinary person who shocked the victim did so out of a sense of obligation -- an impression of his
duties as a subject -- and not from any peculiarly aggressive tendencies.

This is, perhaps, the most fundamental lesson of our study: ordinary people, simply doing their jobs, and
without any particular hostility on their part, can become agents in a terrible destructive process.
Moreover, even when the destructive effects of their work become patently clear and they are asked to
carry out actions incompatible with fundamental standards of morality, relatively few people have the
resources needed to resist authority.”

This is exactly what System 3 does. People in financial industry are smart, responsible and know what they are
doing . But they just cannot say NO to what their superiors direct them to do. And why do superiors tell them to do
those items – check out the yearly salaries/bonuses of the CEOs of large financial institutions and any claw
back/lawsuit/losses for them. You will get the answer.

Even today when its absolutely clear that their reckless risk taking, asymmetry of incentives were the chief causes
of great financial and economic world wide they will just not accept this fact . Even when destructive effects are
clear and they are asked to carry actions incompatible with fundamental standards of morality rarely do people
Amit.gota@gmail.com
have resources to resist authority. Unfortunately This is exactly what is happening in financial world today. The
people who crashed the plane are back again running it and going to crash again. But ask them if they did it they
will say – ―NO , I was just doing my duty as instructed ―. And they will do it again and again.

The decision making (under risk) theories currently existing in this world which disregard the situation/conditions
of decision making need to be updated . This is just a small attempt at pointing out some apparent flaws in
decision theories when applied to Banking and Financial Industry decision makers. I hope somebody picks it up
from here and makes a real theory applicable in real life especially applicable to the Lords of Finance who
manage other People‘s Money.

In the end I repeat- Evil is Knowing better but doing worse.

I sincerely hope someone picks up whatever he can from my writing and make a more comprehensive theory
which will explain a bit more of how people take decisions .




------------------------------------------------------------------------------------------------------------------------------------------



I just watched video of Daniel Kahneman and Mr. Taleb here

http://www.youtube.com/watch?v=qKaMpvkXpyA

why firms are suicidal and actors not . ie mismatch in actions – he says their interests are different

http://fora.tv/2009/01/27/Nassim_Taleb_and_Daniel_Kahneman_Reflection_on_a_Crisis#fullprogram complete video

He talks a bit about Moral hazard when Mr. Taleb in his unique style bashes the bankers.

--- he had expected fin firms as best possible people to protect long term survival and not to engage in suicide.

He said his Assumption was– agents are rational but idea that firms are not actors but agents making decisions . Interest of
firm and agents not in line . because agents are behaving in their favor and they are not committing suicide . Mismatch in part
because of mismatch in time scale . People have shorter time scale but firm very high or long. Rewards for agents short
interval than firm. TIMESCALE mismatch. DK says the conflict between short term and long term. Scale of interests is
different.

This is exactly what Incentives and Superiror orders say while decision taking. System 3 comes into effect of choosing
decisions when incentives are present.

Taleb shows domain inconsistency – pay insurance for home but no insurance for portfolio. Again this clearly shows the facts
go against Possibility Effect (exactly I mentioned) .

http://money.cnn.com/2008/04/11/news/newsmakers/varchaver_buffett.fortune/

DK said that people used System 1 and made decisions .

Do you think that

            AIG employees (the great J Cassano) were using System 1 to evaluate and price the CDS ? or were they using
            (System 2)really complex statistical models (which are way way tougher to make , analyse and use than say
            multiplying 17X24 while driving a car ) or using System 3 ?
                                                              iii
            Do you think that almost 15000 pages of 1 CDO evaluation by Banks and Rating agencies can be done intuitively
            (System 1) or do you think that all those Phds and MBA from IVY league at Rating agencies did have enough time to
            use their System 2 to evaluate them ?

Amit.gota@gmail.com
Do you think that people making big spreadsheets of DCF evaluating companies like say during 1999 were using
         System 1 ?? Didn‘t they have enough incentive to use system 2 , think logically , rationally ? Can you use system 1
         and bring out a report on a company with a buy sell?

If the answer to these questions are hinting that people did use System 2 to evaluate their decisions how come they screw up
so spectacularly? It is because they were using System 3.

http://www.hss.caltech.edu/~camerer/Ec101/ProspectTheory.pdf

http://www.econport.org/econport/request?page=man_ru_advanced_prospect

http://prospect-theory.behaviouralfinance.net/

http://www.nobelprize.org/nobel_prizes/economics/laureates/2002/kahneman-autobio.html

http://www.cog.brown.edu/courses/cg195/pdf_files/fall07/Kahneman&Tversky1986.pdf




i
   http://www.nobelprize.org/nobel_prizes/economics/laureates/2002/kahneman-autobio.html
ii
    http://www.cog.brown.edu/courses/cg195/pdf_files/fall07/Kahneman&Tversky1986.pdf
iii
    http://money.cnn.com/2008/04/11/news/newsmakers/varchaver_buffett.fortune/




Amit.gota@gmail.com

Financial risk taking_theory

  • 1.
    Contents Critique of DanielKahneman - Decision Making Theories .........................................................................................2 My Hope to Explain Real Life Decision taken under Risk.......................................................................................3 Arguments against Loss Aversion when applied to Bankers and Money Managers ..............................................3 Arguments against Certainty Effect ........................................................................................................................4 Arguments against Possibility Effect .......................................................................................................................4 Importance of Conditions/Situations in Decision Making ........................................................................................6 Flow Chart of System 3 decision Making ...................................................................................................................7 Proposal of System 3 ..............................................................................................................................................8 Factors Influencing Thinking and Decision Making Under Risk .................................................................................9 Incentives and Superior Orders ..............................................................................................................................9 Superior Orders and its Importance in Financial Decision Making .................................................................. 10 Million Dollar Incentives and its Effect on Decision Making under Risk ........................................................... 16 Recent Historical Evidence and behaving the way others have behaved in that position: .................................. 18 Recent Historical Evidence effect on Decision Making .................................................................................... 19 Behaving the way others have behaved in the position—Zimbardo Experiment ................................................ 21 Other People‘s Money at Risk - OPM .................................................................................................................. 24 How Questions on Decision Making under Risk Should be Asked .................................................................. 24 Implicit Govt/Central Bank Guarantee and Easy waiver by Paying Fines ........................................................... 26 How do Bankers make Decisions ........................................................................................................................ 28 Arguments Against Denominator Neglect ............................................................................................................ 28 Framing Effect Disproved .................................................................................................................................... 29 Real Life conditions before Framing Question ................................................................................................. 30 Conclusion ........................................................................................................................................................... 31 Amit.gota@gmail.com
  • 2.
    Critique of DanielKahneman - Decision Making Theories That‘s a very bad heading but I could not think of anything else. What is evil -- ―Evil is knowing better but doing worse ― Mr. Daniel Kahneman (the Nobel winner) is one the most amazing thinkers of modern era who has just completely changed the way we look at the world and the decisions taken by people in the world. His brilliant book (http://www.amazon.com/Thinking-Fast-Slow-Daniel-Kahneman/dp/0374275637 ) is a 20 times read. You can just keep reading again and again and again – discovering new things every time you do that. It makes you understand why probably you took a decision when ideally/rationally you should not have done so. So why the critique post?? Well having read the brilliant book Thinking Fast and Slow by Mr. Daniel Kahneman I noticed something strange in every single question he had ever asked for framing his theories mostly related to monetary gambles/chance/risk taking. They will NOT apply completely to the thousands of Bankers, Traders, Lenders, Insurance Sellers (who are or should I say were too big) --who are taking decision under risk. The reason the theories will NOT apply is NOT because decisions are complex or theories completely wrong or they are using System 1 instead of System 2 but because the crucial elements (situations/conditions) are almost always neglected in almost all questionnaires for any psychology/logic tests undertaken by any researcher. I searched for several of his articles and the references he himself used for writing those and I could not find the most important factors which affect decision making under risk in real life organization/situation. The choice of picking a decision using rational calculations or System 1(intuitive) based on prospect theory or whatever is secondary to the conditions surrounding the decision making. The conditions surrounding decision making are NEVER extraneous or too unimportant in real life. This analysis will look at the financial risk taking while showing that prospect theory(http://en.wikipedia.org/wiki/Prospect_theory) cannot explain the decision making in financial world today when complete picture of conditions which leads to reckless risk taking is taken into account i.e. the incentives (bonuses), Superiors‘ orders, managing other peoples‘ money, too big to fail and implicit guarantee from all Central Banks around the world that you will be saved even if you completely screw up (the whole firm or consequently even the economy). I would love if Mr. Daniel Kahneman applies all his theories of decision making to the bankers and financial industry as we know today to show how effectively it predicts the actual actions of these Lords of Finance. I am sure the theories cannot be applied to decision making of bankers which have brought terrible misery to millions around the world and amazing riches to bankers and financial institutions.(if you do not believe this stop reading!!) I argue that what happens in REAL world more than 99% of the time when real people (almost all in some sort of organizational set up) are taking real decisions in organizations which can be observed by anybody is not explainable completely by theories like prospect/certainty effect/loss aversion/utility/System 1 or 2, etc. I am not a professor who can catch 50 students and give them a sheet of paper with 5 logic questions (each with 2 choices) and then extrapolate them to real life decision making. I will ask the same questions which have been asked in the book Thinking Fast and Slow at the end of the write up. The only difference will be – I will use Amit.gota@gmail.com
  • 3.
    context/surrounding events beforeanyone has to decide which option to choose. The responses I am sure will be exactly normal as what happens in real life but the responses will violate most of the existing theories regarding decision making under risk. My Hope to Explain Real Life Decision taken under Risk My hope is to explain the way real life choices are taken by individuals who have the maximum effect on the society (like bankers). Unfortunately when I look at the decisions taken by individuals under risk (most of them in an organizational setting) then the System 1 or System 2 or prospect theory or certainty effect DOES NOT seem to be able to explain even 20% of the decisions actually taken. Almost all of the crucial decisions impacting Trillions of Dollars and Millions of human beings cannot be explained using prospect, certainty, possibility or loss aversion effects or expected utility theories. While someone may actually say that whatever I have written is basically behavioral finance/economics but I would disagree because it is not just about behavior but thinking- action and the disconnect between what is expected based on current theories to what actually happens in reality. Nowhere would I say that any of the theories are wrong. It is just that what you observe in real life cannot be explained using the theories available either by Bernoulli (http://en.wikipedia.org/wiki/Expected_utility_hypothesis ) or by Mr. Kahneman. I am not aware of other theories which may explain the actual decisions but what I will try to do is use the already available research/psychology theories (standing on the shoulders of other giants—wink-- rather than trying to re-invent the wheel) and try to relate them to what I have observed in last 15-30 years in financial industry. The responses to choices people make are inconsistent with rational choice or loss aversion or prospect theory or certainty affect and other theories which are in existence. Mr. Kahneman proposes correctly – after framing of questions those decision-makers, prior to evaluating the i prospects, perform an editing operation that collects similar outcomes and adds their probabilities. After that they actually evaluate the prospects using rational choice. This is really helpful when individuals (who are NOT in any organization setting) are taking decision. But it fails when we try to extrapolate them to financial institutions of this world. What I propose is this (related to decision makers in fin institutions) – Even before editing operation or evaluation of prospects decision makers ALWAYS use their System 3 to understand 4-5 basic facts/conditions which surround almost every decision making, more so in finance. These can be briefly summed up as - Superior Instructions , Incentives and Threats, Managing other people‘s money , Too Big to Fail - Guarantee from Central Banks/Govt (aka privatizing the gains and Socializing the losses) that you will be saved no matter what you do. I hope some real academics pick up something from my writings to make a more comprehensive theory of decision making under risk which can be applied to real life financial institution without just using words like moral hazard or short term thinking. (Wherever I have written Page Number or P- XYZ it refers to page number of the Book Thinking Fast and Slow. Please do not sue me- I am not rich !!!) Arguments against Loss Aversion when applied to Bankers and Money Managers Loss aversion (http://en.wikipedia.org/wiki/Loss_aversion) will apply only to the individuals whose own money is at risk. It is almost useless to apply loss aversion theory on Thousands of bankers (including Central Bankers) and money managers who do NOT risk their own money but instead manage/move other people‘s money. And even in worst case scenario will not lose something which they already have but rather they may not get something which they may have got. Amit.gota@gmail.com
  • 4.
    Loss aversion saysthat suggests that the displeasure of losing a sum of money exceeds the pleasure of winning the same amount. True when money from your own pocket is on the line. But what if this is not the loss from your pocket/bank account?? What if winning the bet means you will surely pocket bonus but losing the bet will NOT decrease your already huge fixed salary/upfront commission??Losing the bet may make you to get lower bonus. Will the loss aversion principle still apply with the same accuracy?? Does the banker feel same pain as you feel when both lose money? Does the banker or money manager say/feel – OOOOhhh losing a $billion dollar was so painful but winning a $billion was OK?? Of course not. If you are managing someone else‘s money then Loss Aversion does not apply completely. Infact completely something like gain fondness is in work while managing other people‘s money. Bankers and money managers jump up and down and will/do take crazy risks with other people‘s money. No Loss aversion if it‘s not your money. SIMPLE. Arguments against Certainty Effect From his book -- ―Demonstrate that outcomes which are obtained with certainty are overweighed relative to uncertain outcomes. In the positive domain, the certainty effect contributes to a risk averse preference for a sure gain over a larger gain that is merely probable. In the negative domain, the same effect leads to a risk seeking preference for a loss that is merely probable over a smaller loss that is certain. The same psychological principle-the overweighting of certainty-favors risk aversion in the domain of gains and risk seeking in the domain of losses.‖ http://en.wikipedia.org/wiki/Certainty_effect This is surely in true negative domain because most fin industry does take risk in that way. But I am not sure if it is correct in positive domain. What is a sure gain for a bank?? (Borrow at 3% ie deposits and lend at 6%, right?? You are certain to make money this way. (http://en.wikipedia.org/wiki/3-6-3_Rule ) heck ya bankers indeed used to do this. Try telling 3-6-3 rule to Jamie Dimon and you will have a proof that certainty effect cannot work completely in real life organizational setting when these factors are taken into account. Don‘t you think that 3-6-3 rule is almost certain and other trading; derivatives gains etc are merely probable? Don‘t you think that exactly opposite happens with bankers where in positive domain they go for more risk taking for gains which are mrerely probable rather than going for sure gain which is lower? If answer to any of above question is yes Certainty effect is obviously not correct when applied to bankers. Then why do you think all banks keep on doing all kinds of trading, derivative activity to generate their profits which are much more risky and merely probable rather than just do normal banking which is almost a sure gain but lower gain? It is because certainty effect completely fails when conditions surrounding the decision making are taken into consideration. People use System 3 which goes against certainty effect. Arguments against Possibility Effect Page 303- Because of the possibility effect, we tend to overweight small risks and are willing to pay far more than expected value to eliminate them altogether. The psychological difference between a 95% risk of disaster and the certainty of disaster appears to be even greater the sliver of hope that everything could still be Amit.gota@gmail.com
  • 5.
    okay looms verylarge. Overweighting of small probabilities increases the attractiveness of both gambles and insurance policies. The conclusion is straightforward: the decision weights that people assign to outcomes are not identical to the probabilities of these outcomes, contrary to the expectation principle. Improbable outcomes are overweighted—this is the possibility effect. P-303 The large impact of 0 5% illustrates the possibility effect, which causes highly unlikely outcomes to be weighted disproportionately more than they “deserve.” Well if someone in 2005-06 said don‘t you think that housing prices might go down? I mean you are AIG who is selling insurance , CDS of more than $200 billion(they got bailed out by getting something around that $+/-20 billion) betting primarily on single assumption that Housing prices will not go down all at once . The probability of house prices going down was surely not 0. It was miniscule but not ZERO. So possibility effect says – improbable outcome (house prices going down) should be overweighed. How many people or institutions do you know paid too much money to eliminate this miniscule probability of house price decline?? I know--- don‘t use the brilliant book ―The Big Short http://www.amazon.com/The-Big-Short- Doomsday-Machine/dp/0393072231 to rattle off the names. I mean this is called as Mr. Daniel has put – theory induced blindness. Possibility effect is completely proven to be wrong when put in real life situation where the factors which are surrounding decision making are neglected. Here are few examples: Rating agencies just did not have models where they could input house price declines. Didn‘t they use System 2 while rating almost trillions of dollars worth mortgage and bonds most of which turned from AAA to CCC within a span of 3 years. Could you as a business man selling insurance have stood up in say 2006 and said – Hey according to possibility effect you should pay too much money to protect yourself from house price decline. Hey Mr. Lehman Bank why don‘t you buy an insurance I am selling and it‘s priced at 10 times than what AIG is selling because I have read Thinking Fast and Slow. Infact possibility effect is completely turned on the head (sorry to say completely wrong) when applied to insurance selling by AIG and billions of CDS selling by every single financial institution. They priced the insurance for a low probability event TOO LOW. People (99.99% of them) actually completely sidelined the small risk of house price decline. Everyone except some really smart guys. Go read Big Short. Possibility effect says complete opposite. It says people should overweight the small chance of disaster. Ok so do you differ on what disaster means?? Well you just have to have been through 2007-09 to know what a disaster really means. If people did completely opposite to what possibility effect says they should do why is there no paper written on the erroneous possibility effect?? I could not find anything which even remotely tries to relate possibility effect to any financial disaster. If the possibility effect cannot be applied on the financial organizations it should be made clear that -- Please apply possibility effect only when individuals are making decisions which concern only them and there are no context/situation/conditions surrounding the decision making – ie decision making is being done in a complete vacuum . Then Possibility effect is fine. Else please go through these factors which are a must when you try to explain why every body completely neglected a small probability event and nobody was prepared to pay even a penny to insure against a small probability of house decline. You can easily sequentially decipher and relate to the decision making by rating agencies, bankers and insurance companies. Amit.gota@gmail.com
  • 6.
    Well I amlooking at the rear view mirror with a 20/20 hindsight right?? Here are some really low probability risks and I would ask you to answer some questions: Japan defaulting on its bonds. (http://kylebassblog.blogspot.com/ ) US govt defaulting on its bonds.(Russia did this in 1998) US dollar replaced as the world‘s reserve currency.(remember pound was reserve currency till late 60‘s) US govt confiscating Gold and gold prices jumping stratospherically. (During Great Depression it happened) You have life insurance and motor insurance but have you paid any thought to having some kind of portfolio insurance for the money/stocks/bonds you have against a calamitous decline? All these are NON ZERO probability events. Do you think buying protection is cheap (because no takers) or is expensive (too much demand)? Do you think people are overweighting this miniscule chance of the above events and paying exorbitant prices for buying insurance against them? Do you think the insurance companies are pricing protection policies against the above elements at a very high relative level? If you will use certainty effect and possibility effect you go completely opposite to what is happening here in real life. Use this method instead. All this is rather obvious, isn‘t it? You can easily imagine Mr. Kahneman to construct similar real life examples and trying to say that well these are cases when Possibility effect and certainty effect does not work i.e. real world big organizational based cases. But for some reasons he didn‘t. P- 268 If you come upon an observation that does not seem to fit the model, you assume that there must be a perfectly good explanation that you are somehow missing. You give the theory the benefit of the doubt, trusting the community of experts who have accepted it. Well I don‘t do that. Importance of Conditions/Situations in Decision Making Conditions/Situations surrounding a financial decision making are more important factor to determine the decision making under risk than the actual evaluation of choice. Ignoring situational factors in any decision making theories is next to ridiculous. Most economists who do not want situational factors to come in their typical questionnaire type experiments and hence cannot explain how most real life decisions under risk in this world are taken will say – ―That can happen in practice but never in theory ―. ii Daniel Kahneman has brilliantly put in his book Thinking Fast and Slow and various papers that in decision making there are two phases in the choice process: a phase of framing and editing, followed by a phase of valuation (Kahneman and Tversky 1979). The first phase consists of a preliminary analysis of the decision problem, which frames the effective acts, contingencies, and outcomes. Framing is controlled by the manner in which the choice problem is presented as well as by norms, habits, and expectancies of the decision maker. Additional operations that are performed prior to evaluation include cancellation of common components and the elimination of options that are seen to be dominated by others. In the second phase, the framed prospects are evaluated, and the prospect of highest value is selected. All of above is fine except when applied in real life when people are taking decisions in organizations. Human beings decision making process (in absence of these factors) will always follow what Mr Daniel has explained in his book brilliantly. Unfortunately in real life rarely is decision making choice presented to a person without these factors . Amit.gota@gmail.com
  • 7.
    Flow Chart ofSystem 3 decision Making Start Some Question on Decision Making under Risk Is decision being taken in any kind of Organization? Yes NO System 3 (Conditions surrounding Decision Making are Always More Important) For Financial Decision Making Companies Incentives and Superior Recent Historical Other People‘s Money Implicit Govt/Central Bank Guarantee Easy waiver by Orders Evidence (Herd Instinct) at Risk Paying Fines Use System 1 or 2, This is where Framing effect ,Prospect theory, Loss Aversion, Certainty Affect, Experienced utility Endowment effect, Utility Theory(all Taking into account the ‗conditions/situations’ economists‘ theories) etc is applicable . surrounding decision making take a decision and try to show as if you are using logical/rational/System2. People bad at Take a decision which can be easily manipulating facts fail in institutions. explainable by above theories. Stop Amit.gota@gmail.com
  • 8.
    Proposal of System3 System 1 and System 2 are very good at explaining almost all the thinking and consequent behaviors shown by human beings. In short System 1 is good at making quick intuitive everyday decisions where you do not have to really stop what you are doing and think. Rather the answer comes just naturally/quickly (though that does not mean it would be correct). Typical decisions taken by System 1 - an experienced driver navigating a busy street. System 2 is much deeper level of thought like multiplying 17x34. Best explanations provided here http://en.wikipedia.org/wiki/Dual_process_theory. Unfortunately vast majority of crucial decisions in this world related to at least financial matters do NOT come under either System 1 or System 2 entirely. I will give lots of examples later in brief of decisions related to financial industry which prove that System 1 and System 2 are not the comprehensive theories which explain what happens in real world when people choose to make decisions. I love this part from Mr Daniel‘s Book - P-306 we took on the task of developing a psychological theory that would describe the choices people make, regardless of whether they are rational. In the same way I propose that crucial financial decisions (by people in fin organizations) point out to some other System of decision making which is more dominant/important than System 1 and System 2 ---ie System 3. Existence/Use of System 3 by human beings can be explained when the conditions surrounding a decision making become more important than the framing of choices or of actually evaluating the decision/choices. In the following part of my write up most examples I will give will revolve around financial industries decision making of late 21st century. If you as an investor can find out using my above factors/flowchart/conditions which banks/investors are using currently to make decisions and find out that they may be doing mistakes. Then you can take opposite view and outperform. Here is my favorite ‗mentor‘ Howard Marks on Mistakes. http://oaktreecapital.com/MemoTree/It%27s%20All%20a%20Big%20Mistake_06_20_12.pdf But it requires the investors to understand what is going through with other guys at big banks and completely independent thinking from the crowd. Amit.gota@gmail.com
  • 9.
    Factors Influencing Thinkingand Decision Making Under Risk For financial decision making particularly by bankers, traders, insurance sellers (like CDS sellers), fund managers who handle other people‘s money and have incentives most of the questions put forth in the book regarding financial losses and gains MUST be preceded with at least these 4 conditions(not necessarily in order): 1. Incentives and Superior Orders: Your incentive/bonus is almost completely dependent on you taking the gamble (and winning of course just as so many around you have been recently doing with ease) and you also have been directed by your seniors (a.k.a. superior orders plea) to take the gamble though you can fight back, look lonely/stupid in short term and choose other option. 2. Recent Historical Evidence (Herd Instinct), Behaving same way as others previously have done and got away with: For the last 2-5 years people (colleagues who have made millions and have been promoted) and your competitors have been choosing alternative X (which is gamble, neither a sure thing nor a 98%+ probability event) have actually won and made tons of money, got lot of power, bought big houses, fast cars, beautiful girlfriends/wives and traveled around the world. If you become a banker you have full freedom to screw your clients just as others before you have done consistently and got away with huge bonuses. 3. Other People’s Money at Risk: You are not putting your own hard earned money at risk but putting other people‘s money at risk. The rewards will be yours and losses will be borne by someone other than you. You can never have a negative bonus but only reduced even if you completely blow up OPM (other people‘s money). 4. Implicit Govt/Central Bank Guarantee and Easy waiver by Paying Fines: If the whole firm blows up or even economy blows up Central Banks will print money and Save you just as they have previously saved big banks and even hedge funds like LTCM if you are too big to fail. Or if you indeed are caught you can settle by neither admitting nor denying wrongdoing. Only after all these 4 conditions are specified the normal questionnaire with an option X and other options should follow to test the rational decision making of individuals who are working in financial services industry(even in other industries or public life). Some cases would seem just as moral hazard as an already existing theory for explanation of a lot of decisions I will explain but moral hazard does not take into account Superior Orders. And any case I have yet to see a theory which explains decision making which gels well with decision making under risk and combine it with moral hazard and System 1 and System 2 kind of thinking. Here are my reasons for putting each of these 4 conditions for any model which seeks to understand decision making under risk. Whenever a I say a person in Financial Industry it should indicate that I Want to collectively point out to fllowing people - bankers, traders, money managers, lenders ,Insurance Sellers , Analysts, Economists(directly involved with Wall Street). Incentives and Superior Orders The most important factor which is taken into account while making a financial decision by a person in financial industry is Incentive and Superior Order. The use of brain, knowledge, experience, rational thinking or intuition etc all come at a second place when crucial and critical decisions are made. The first consideration when following people get following choices is how will their bonus/salary get affected and what direction has been given the by his superior . The decision to choose an option is almost already taken based on incentives and Superior Orders. The people just have to justify somehow why they chose X over Y trying to look as logical/rational as possible. : Amit.gota@gmail.com
  • 10.
    A Banker getsa loan proposal to approve or disprove a loan of a No income No job homeless guy in 2006. Money Manager Gets an opportunity to choose between a McDonalds stock or a CDO squared. Insurance Seller like AIG decides to insure against default by AAA rated subprime bond by selling a CDS. Analysts decide to put a buy rating for NASDAQ stocks when P/E was 150+. Economists/Professors try to predict the future macro or micro events before or after crisis. This discussion is not about trying to predict manias/bubbles and make money or avoid losing money because I have benefit of hindsight and the people did not have it. This is about something like a System 3 in human brain which takes decisions(lot of times completely irrational) when incentives and Superior Orders are combined together to make a powerful force which almost always shuts the System 1 and/or System 2 easily in almost all people involved. Superior Orders and its Importance in Financial Decision Making The decision making under risk should ideally be using System 2 and use rational/objective reasoning to arrive based on available facts. Unfortunately that happens in theory or really less number of times in practice. Most of the times any decision making under risk put forth in front of a person in financial industry comes implicitly with a directive from Superior as to what choice should be taken before the person in charge has had a chance to use his rational/knowledge/experience to objectively take a decision on it. I will try to explain this with the famous Milgram experiments ( a must read )http://en.wikipedia.org/wiki/Milgram_experiment whereby ordinary people administered life threatening shocks and pain to other people just because they were in an experiment and wanted to please the experimenter by obedience to his orders. I will NOT explain the exact experiement but anyone can read about it by googling it. I will use the material from http://myclass.peelschools.org/sec/12/28291/Homework/Milgram%20- %20perils%20of%20obediance.pdf and try to relate to kind of decision making which has happened in financial industry over the years and try to show why System 1 and System 2 thinking are inadequate/incomplete when applied with Milgram‘s findings and why a System 3 actually works in these cases when a Superior has ordered something. Assumption- Imagine that instead of choosing to give shocks to the ‗learner‘, in real financial world the choice for different people were following – giving a loan to absolutely derelict borrower with no income and no jobs , rating CCC group of subprime bonds as AAA , analysts putting buy rating on a stock with no earnings at a valuation which is laughable by any stretch of imagination during IT boom, choosing a CDO squared asset class to invest retirees pension fund money ,etc or to back out . From Milgram’s experiement: “Many of the people were in some sense against what they did to the learner, and many protested even while they obeyed. Some were totally convinced of the wrongness of their actions but could not bring themselves to make an open break with authority. They often derived satisfaction from their thoughts and felt that -- within themselves, at least -- they had been on the side of the angels. “ In other words perfectly rational and smart people abdicate their will to make rational, intelligent and objective choices and thus their autonomy (and System 2) when faced with a Superior Order situation. They then use System 3 to take decisions. Amit.gota@gmail.com
  • 11.
    Relating Superior Ordersto actions of Subprime Loan Officers I will say many people in banks who approved the crap loans to no income people knowing fully well that the loan just cannot be paid out in any circumstance, did what people did in the experiment. The loan approvers who did credit checks or risk management teams who approved the kind of subprime loans almost surely knew what would happen but they could NOT say NO when their superiors told them to approve the loans. They had to use their System 3 of brain to do things like Robo Signing, incomplete document based loans, loans to derelict people, etc. They would have derived satisfaction from their thoughts using System 3 and felt: within themselves at least they are giving a person a place to live. Even if a loan officer was totally convinced of wrongness of action he could not bring himself to make an open break with authority/senior that we should NOT loan money to this jobless guy.There were 3 things why they could not defy authority – bonus/salary , threat of losing job and act of obedience to superior . The experiment has proven that even when there was absolutely NO threat to job/life, there was not enough incentive in cash form, no pride in succeeding but just participation in a simple experiment still people went that far. Hence it would be futile to expect that normal run of the mill people working in big banks doing credit checks and approving loans would use their System 1 or System 2 to think through and take a rational, independent, objective decision which goes against – Superior Orders, Incentives and a probable job loss/no promotion .This is exactly where System 3 comes into picture. It‘s a proven fact that seniors starting from CEOs were jumping up and down and commanding people to give as much loan as possible which forced lower officials to use System 3 of brains to give loans without proper documentation (aka robo signing scandal), risk assessment and complete disregard to any rational thinking(System 2) . System 3 seems to be that part of decision making which takes into account the inherent trait of obedience of people to authority which compels them to do tasks/work which they would NEVER even dream of doing independently or would never do if they would use their Rational (aka System 2) brain. ------ Everybody must see the documentary Inside Job http://www.sonyclassics.com/insidejob/_pdf/InsideJob_StudyGuide.pdf Relating Superior Orders to actions of Rating Agencies In short rating agencies screwed everything up. How CCC did rated bonds come together to magically become AAA which pension funds would. There were less than 10 companies which were AAA but thousands of crap bonds rated AAA which of course investors lapped up happily and faced consequences. The actual people who would go through the process of calculating the risk of default of CCC or other complicated CDOs etc are really very smart and intelligent (read great System 2). Most would be finance majors or statistics major or Phds etc from top US and world universities. ( . How could all of them together rate something as AAA which became CCC in next 3-5 years?? Was all of their System 2 so bad that they could not conjure up a scenario where home prices may decline? Of course NOT. At least some of the very intelligent and smart people giving the ratings obviously knew something was wrong and maybe AAA was not the correct rating for loans which were pooled together. But they just could NOT withstand the Superior Order (read orders flowing directly from top officials CXOs etc for Moody‘s, Fitch, and S&P). The ratings approvers could not use their System 2 to go against their immediate superiors implicit order to give great ratings to crap securities. There was almost NO question of actually evaluating independently and objectively the bundled securities and rate them. System 2 was relegated to secondary place and System 3 took charge. Thy cannot displease the superior order (not just because of fear of job loss or losing bonus) but just OBEDIANCE. If Milgram has proven that ordinary people under superior order can inflict life threatening electric shocks to unknown people then if the Amit.gota@gmail.com
  • 12.
    CEO/MD of S&P,Fitch, Moodys has directed juniors to rate these crap loans as AAA then it shall happen. Its Alice in wonderland to expect juniors to turn against the superiors and hope that they can counter this wrong doing. Infact just as Milgram experiment proves people felt happy they obeyed this is exactly what happened here as well. System 3 was completely in work during 2004-07 in all rating agencies except Egan Jones. Relating Superior Orders to actions of Insurance Company like AIG ―It is hard for us, without being flippant, to see a scenario within any kind of realm or reason that would see us losing one dollar in any of those transactions.‖ -Joseph Cassano, conference call with AIG investors, July 2007 Fact –AIG recived almost $182 billion to be rescued from hell. The above statement perfectly captures what Mr. Cassano would have been directing his lieutenants to do when the juniors had to take decisions to sell/write insurance (guarantee in case of default) and CDS contracts on the crappiest of the bonds and companies. AIG was happily ready to pay in case of default in return for premiums for various insurance and CDS contracts. Again the people who decide to insure against a default risk are the top Statistics, Actuarial, Finance Majors, Maths expersts from top notch universities around the world. They are NOT your normal dumb people. How could they blow up so spectacularly?? On Page 303 of Book Thinking Fast and Slow Mr. Daniel Kahneman writes: ―Possibility and certainty have similarly powerful effects in the domain of losses… Because of the possibility effect, we tend to overweight small risks and are willing to pay far more than expected value to eliminate them altogether….. Overweighting of small probabilities increases the attractiveness of both gambles and insurance policies…..Improbable outcomes are overweighted—this is the possibility effect” Unfortunately in financial world particularly during boom times exactly opposite tends to happen because the Possibility effect ignores the fact that human beings behave completely differently while using System 3. AIG actually completely underweighted Small risks (housing price decline) and was ready to sell insurance far cheaply than what it ought to have done. If you think I am wrong think about $182 billion bailout. The guys who bought CDS paid far less than what they ought to have paid to eliminate the small risks .But why??? One of the reasons is again people (insurance decision makers/underwrites) using System 3 in presence of strong Superior authority. When the then insurance ‘GOD’ Mr. Cassano tells the whole world --―It is hard for us, without being flippant, to see a scenario within any kind of realm or reason that would see us losing one dollar in any of those transactions.‖ Do you think that the lowly junior staff members who are actually deciding to sell insurance would dare to go against the authority??? Would you stand up Against Mr. Cassano, THE MR. CASSANO?? Imagine yourself to be the best Statistics, Acturial, maths expert with a spreadsheet to decide whether to insure this piece of crap bonds (rated magically AAA from CCC). And your top lieutenant just made above command to whole world. What instruction you would have directly got from him or your immediate superiors?? Would it be Hey Mr XYZ here is a new bond you have to decide to insure? Use your System 2 or System 1 of brain , take a objective , rational decision independently and give a decision – Yes or NO for insurance ?? Or would it be – Here is something you have to do – Say yes and we will write insurance for this bond. Our Head has instructed it, declared openly to whole world. Just do it without giving too much of trouble to your brain. What part of thinking would that junior staff would have used? Not System 1 or System 2. Amit.gota@gmail.com
  • 13.
    But he woulddo exactly what Milgram got it done for his experiment. Obedience to authority almost always trumps any rational decision making and this is exactly what happened with AIG as well. This would happen in every single company or any institution .System 3 forces people to take completely irrational decision which they would not have taken had they not been under an order from authority. Possibility effect completely gets sidelined. The actual decision to use rational brain to choose whom to insure and at what premium rate gets completely sidetracked in presence of an order from superior like Cassano. From Milgram’s Experiment Conclusion The situation is constructed so that there is no way the subject can stop shocking the learner without violating the experimenter's definitions of his own competence. The subject fears that he will appear arrogant, untoward, and rude if he breaks off. Although these inhibiting emotions appear small in scope alongside the violence being done to the learner, they suffuse the mind and feelings of the subject, who is miserable at the prospect of having to repudiate the authority to his face. (When the experiment was altered so that the experimenter gave his instructions by telephone instead of in person, only a third as many people were fully obedient through 450 volts). It is a curious thing that a measure of compassion on the part of the subject -- an unwillingness to "hurt" the experimenter's feelings -- is part of those binding forces inhibiting his disobedience. The withdrawal of such deference may be as painful to the subject as to the authority he defies I would suggest you to read the above conclusion again and if needed again. What clearly comes out is that human beings are just not as defiant as probably they need to be. They become miserable when they have to go against the authority or superior orders. Can the juniors in Financial Institution Ever Stand up to his Superior/CEO The situation in experiment relates directly to situation in modern fin institutions. Nobody in any fin company can stand up to his superior/CEO without in a way questioning his own competence. Everybody working fear that they will appear arrogant, untoward and rude if he starts using his System 2 resources the it is supposed to be used for. They use System 3 so that they do not have to appear defiant, alone, rude, stupid and lose bonus, jobs, promotion blah blah. The actual With regards to experimenter giving instructions in person or via phone I think financial decision making would rarely change because a email , a quick phone call is all that is needed ONLY ONCE to force juniors to obery their seniors. The experiment needs constant encouragement and prodding by the experimenter and hence the physical presence is so necessary. But in real life financial institutions decision making process the juniors just need a small email or one simple conference call to clearly give exact kind of decision which they are supposed to make using the System 3. Once the CEO and board decides to pursue a particular a way for the company the actual System 2 or the employees down the ladder gets almost suspended . The questions which comes infront of the employees are NOT like multiply 17x34 or Subtract 448-39 while driving or a Linda Problem (http://en.wikipedia.org/wiki/Conjunction_fallacy) .These are questions which have exactly 1 answer which is correct and no opinions . The questions which face real life people in financial decision making position never have exact one correct answer. But the CEOs and senior people prod , push , order the lower ranked ones to move towards one Amit.gota@gmail.com
  • 14.
    particular kind ofdecision which the juniors alywas obey no matter how stupid/conflicted/wrong those decisions be in eyes of juniors. Juniors become absolutely miserable when they have to rate a crap CCC bond as AAA or sell CDS at prices which are laughable or give buy ratings to companies like Pets.com. Juniors own System 2 decision making part which should ideally be working fine because they are really smart people (all decision makers in financial industry are highly qualified with degrees from top notch univ) does not work when they are under a direction/superior order. They are forced to use System 3. Can the juniors actually stand up to MDs and CEOs and say NO? Yes but in rarest of the rare circumstance they would go to defy authority in his face. The Unwillingness to hurt the superiors is just too strong a feeling for anybody, exactly the way Milgram has proven it to be. Once you add other factors its well neigh impossible to use your rational decision making brain, knowledge, or System 2 to take a decision, Factors like: Your job, your promotion, your bonus, your salary depends on you obeying your seniors‘ orders. A person they suspends his System 1 and System 2 decision making process and uses System 3 to somehow prove that seniors orders are correct. Countless models are changed/constructed and backtracked after putting a final value (as decided by seniors) so that it seems plausible with explanation. Valuing a company with no earnings?? NO problems just put something like a 50% growth in revenue and a 50% decline in costs for next 5-10 years to make sure that the final valuation for the company comes close to what you have been told to show. I have seen valuation models which assume a 45% CAGR Net Profits for 15 years for a company. Bingo you have released a research report with a price target so that your investment banking division can now peddle that to raise more money via IPO or secondary issue. You as an analyst is going to be appreciated in front of everybody. You just used your System 3 to avoid confrontation and show deference to authority disregarding your own System 2 and power to choose. Rating a crap CCC bond??How to make it AAA?? Use your statistical knowledge, use lots of Greek letters, make complicated models and assume that Home Prices never go down, no recession in future, etc. Bingo you have magically transformed a group of CCC bonds into AAA. And your superiors will give you high fives. (Along with loads of money as well). In the experiement when there was no one around, no threat to job, no negative incentive, no embarrassment infront of people, not much incentive still people administered life threatening shocks to unknown people. The poor people who work in financial industry at least didn‘t do that but just obeyed what their master told in a high funda way whereby they could defend what they did using some complex methods/calculation with sometimes really ridiculous assumptions . From Milgram‘s experiment: Duty without conflict The subjects do not derive satisfaction from inflicting pain, but they often like the feeling they get from pleasing the experimenter. They are proud of doing a good job, obeying the experimenter under difficult circumstances. While the subjects administered only mild shocks on their own initiative, one experimental variation showed that, under orders, 30 percent of them were willing to deliver 450 volts even when they had to forcibly push the learner's hand down on the electrode. Amit.gota@gmail.com
  • 15.
    Now comes themost difficult part to reconcile with our normal notions of normal people. Do people enjoy inflicting pain? Or were they basically sadist, psychopaths who just happen to work in normal jobs? The answer as pointed out by experiment is NO. Subjects like the feeling they get from pleasing the experimenter. If there could be one sentence whole of HR classes in MBA have to teach this should be it. Even when there was no great incentive or threat or challenging work in the experiment still people like to please their superiors. Imagine what magical things superiors can get the juniors to do when order can be combined with incentives, threats, etc. All you need to do is to somehow invoke the feeling which most people inherently have relating to pleasing superior and obeying authority. They are proud of doing a good job, obeying the experimenter under difficult circumstances. They are not worried about shocks to poor learner but they are more concerned about obeying the experimenter. They use System 3 which can completely disregard System 2 rational thinking part. So does anyone think that bankers who have created such a havoc all around in last 3-5 years are going to take even an iota of blame for doing what they did?? Even Eichmann did not take blame but kept on saying he was doing what was ordered to him. The bankers who did robo signing or approved crap shit loans (Countrywide is perfect example of those kind of people ) were actually proud of doing a good job at that time , obeying their superiors and giving ‗homes‘ to homeless(of course pocketing huge bonuses as well). Without of course knowing or acknowledging the fact that they were not using their rational brain or System 2 but rather using System 3 which loves deference to authority. Milgrams Experiment and Foreclosure Scandals http://www.cjr.org/the_audit/nyt_criminal_charges_in_the_fo.php http://georgewashington2.blogspot.com/2010/10/same-person-verified-billions-of.html http://www.guardian.co.uk/business/2010/oct/14/wells-fargo-mortgage-foreclosure-robo-signer http://money.cnn.com/2012/02/09/real_estate/mortgage_settlement/index.htm Banks ready to pay $26 billion to compensate for improper foreclosure practices. Now this is REAL. And believe me when banks finally decide to pay for something wrong they have done that something is REALLLLLLLLY BIG. In short what happened is this – Banks made crap loans to all and Sundry. Bankers made bonuses had parties, enjoyed a lot. 2008 all hell broke lose. House prices declined and loans were more than value of houses. So bankers again did what they do best – CEOs directed juniors to go rampantly on foreclosing procedure. Laws be damned. Rules be ignored. Documents, signature, procedures can be fraud. Seniord didn‘t care. They wanted foreclosures and juniors obliged by doing whatever illiegal they can. There are countless cases going in court regarding the complete mess of robo signing where one individual would sign on 500+ foreclosure papers a day without any regard to logic, rules, morality, thought or anything remotely rational and legal. Why did the junior most officers do this?? Again the people who have fraudulently and illegally evicted thousands of homeowners by peddling/signing fraud foreclosure papers are NOT inherently bad/sadistic or want to push pain on poor homeowners (most who have lost their jobs). None of the bank officials are people who lack System 2 thought process. They are perfectly capable of taking a decision to evict a home owner from his house should be taken by duly following the procedures and having correct documents. But when the orders from superiors aka the CEOs (Big Swinging Dicks) comes they cannot disprove/disobey the authority precisely the way Milgrams subjects could not disobey. Amit.gota@gmail.com
  • 16.
    The foreclosure guyswere ready to do completely illegal things like fraud and forgery to appease/obey their masters. As they say –―we were just following the orders‖. I will say they were using System 3. They know that they are going to cause immense pain to the homeowners and their families but its not that bad as disobeying the seniors is. When without incentives people in Milgram‘s experiment were ready to almost kill others giving shocks these bankers were just, you know following orders and in a way taking home away from people who could not afford to pay mortgage anyway. This is how they would justify their actions to themselves. The people who did fraud for foreclosure did so as a sense of obligation to the superiors and company (which have given them salaries) orders, an impression of their duties as a banker/foreclosure officer, showing their competence for the job. Not from any peculiar sadistic/cheat/forger/fraud tendency. People do not use System 2 while taking decisions where their superiors have almost already made them choose what they need to choose. Rational part of the brain stops working and System 3 takes over. Then people like bankers will easily do fraud signatures, sign 500+ foreclosures (like Linda Green) per day, etc. Its all normal after System 3 takes over. Amazing Part of Milgram’s Experiment The 40 psychiatrists who were asked how many people will administer full 450 volts – their answer was 1%. Reality was almost 60-80% of people readily administered the max killer voltage to the hapless victims. The experts on human behavior were absolutely wrong because they ignored the situational/conditions determinants of the behavior in the process description of the experiment. Hence any theory of any decision making under risk MUST consider the situations/conditions surrounding that decision making. Else that theory must be really limited in scope and outright wrong/useless in real life where most people make biggest decisions. Million Dollar Incentives and its Effect on Decision Making under Risk I could write a book on incentives but there are already too many theories and books available that I will spare repetitions and just go straight to disproving System 2, rational thoughts, prospect theory, loss aversion, certainty effect, etc. Bank Profits Bonuses $1 $10 TARP Govt Million million Bailout Bonuses bonuses Money billions Bank of $4.00 $3.30 172 4 $45 America Citigroup ($27.70) $5.30 738 3 $45 Goldman $2.30 $4.80 953 6 $10 JPMorgan $5.60 $8.70 1,626 10 $25 Merrill Lynch ($27.60) $3.60 696 14 $10 Morgan $1.70 $4.50 428 10 $10 Stanley •Countrywide Financial (now owned by Bank of America) founder and CEO Angelo Mozilo cashed in $122 million in stock options in 2007; His total take is estimated at more than $400 million dollars. • Stanley O‘Neal, who steered Merrill Lynch into financial collapse before it was taken over in a shotgun wedding with Bank of America in 2008, was given a package of $160 million when he retired. • Bear Stearns former chairman Jimmy Cayne, rescued by a $29 billion Fed shotgun wedding to JPMorgan Chase, and received $60 million when he was replaced; Amit.gota@gmail.com
  • 17.
    Anybody guessing howcome the Superiors think about ordering those egregious policies read no further than above 3 instances. If you want to read more Google ‗compensation Wall Street CEO ‗, You won‘t be disappointed. Apart from the actual cash in TARP here is some more ( http://www.bloomberg.com/news/2011-11-28/secret-fed-loans-undisclosed-to-congress-gave-banks-13-billion-in- income.html Average pay at the banks in 2010 was about the same as in 2007, before the bailouts. Now I do not want to get into discussion with anyone whether pay is high or low but I guess it is reasonable incentive. When all hell broke loose Fed Reserve printed money like hell and lent almost for free $7.7 trillion to the bankers. And their bonuses and salaries have not gone down as much as most would have expected. So the age old question of decision making under risk stands tall – Does incentives have too much of affect on actual decision making?? Does actual act of decision making or fear of loss gets completely washed away when you have only upside but the downside can be easily spread across public?? Does privatization of profits and socialization of losses indeed change the way decision making under risk is done?? Does normal theories of decision making still apply to these big banks which know for sure that they are going to be saved by Fed Reserve??(If someone says they were not saved please read the above BBG article again where Morgan Stanley took $107 Billion yes Billion with a B and Bank of America took $86 billion ...I can go on an on ) Again I will start with my most important point – How do human beings use their brain to choose between options when huge incentives are present which explicitly nudge them to choose one and reject other?? I am talking about all big REAL life decision making and not some $100 or $200 gain or loss on a coin flip during a leisurely walk in the park. I am talking about a million dollar in bonus or go home kind of situations. Its amazing that Mr. Daniel‘s book Thinking Fast and Slow has mentioned incentive word just 8 times. In decision making or thinking to solve a problem when different choices are present I think the most important factor has to be incentive, particularly for thousands of bankers who move money. ―You‘re going to make an extra $2 million a year – or $10 million a year – for putting your financial institution at risk. Someone else pays the bill. You don‘t pay the bill. Would you make that bet? Most people who worked on Wall Street said, ‗Sure, I‘d make that bet.‘‖ - Frank Partnoy, Inside Job. See the great explanation of power of incentives by Charlie Munger (Vice Chairman of Berkshire and partner of Warren Buffett) http://www.intelligentinvestor.com.au/articles/233/The-power-of-incentives.cfm -- Well I think I‘ve been in the top 5% of my age cohort all my life in understanding the power of incentives, and all my life I‘ve underestimated it(incentives). http://www.rbcpa.com/Mungerspeech_june_95.pdf The actual logical, rational thought of choosing an option is almost always secondary to the incentives (or threats) dangling infront of people and hence the theories which try to strip all conditions of real life decision making (like Amit.gota@gmail.com
  • 18.
    incentives) are incomplete.Again I am not talking about a coin toss and whether you want to choose to win or lose $100 or $200. I am talking about the decisions taken by the Lords of Finance when they have incentive dangling in front of their eyes and some choices to be made. http://economix.blogs.nytimes.com/2009/09/18/whats-really-wrong-with-wall-street-pay/ In short it says this – If you are a mortgage trader you had a chance to get huge bonus (and your superior as well) if the bet paid off. If you lost the bet and firm lost money you will not receive bonus at all. Maybe you can land a princely severance package and land up at another firm. But in no case there would be a ―negative bonus‖. In other words you will personally not incur the cost of trading blow up in any circumstance. Its guaranteed. If ―Economists call this a moral hazard problem‖ I can only smile. On Page 323 – in 2007 no banker had personally experienced a devastating financial crisis. I don‘t know a single banker CEO who had an age less than 45 years in 2007. If someone knows please let me know because as far as I know you cannot have a Bill Gates or a Zuckerburg in Banking. My questions – Do Bankers need to personally experience a financial crisis to know that they should NOT do X? Did a banker need to experience a fin crisis before deciding to give loan to a No income No job person? Do you need to get fired from a job to know that getting fired is not a pleasant experience? Do you need to personally be in an accident to know that driving at 30 KM/Hr is much safer than driving at 80 km/hr ?? With compensation in financial companies back at 2007 levels is this what a personally experience of a devastating financial crisis looks like ?? Now that all bankers have experienced a fin crisis all is going to be well before all these experienced bankers die/retire and completely fresh NEW bankers come in?? (Mathematically it should take around 40 years, and I would love to bet against anyone under the sun that next fin/banking crisis will take that long) How is it that after almost every 8-13 years there is a banking/financial crisis? Recent Historical Evidence and behaving the way others have behaved in that position: All bubbles and manias and NON RATIONAL Decision making by financial institutions happens because a lot of people have made a ton of money which seems unjustified to the amount of value they are creating for society in a pretty short time–greed. When your senior in the company and your competitor have been choosing X over Y for last 2-6 years and been handsomely rewarded with money , power , beautiful girlfriend/wives , Ferraris , Lambos, Bollingers , then the question of choosing Y almost does not arise or at least is not given the thought/importance as it should be. The decision makers will automatically choose what has been working in the recent 2-6 years and which has been rewarding the other guys. The actual decision of choosing X over Y is almost not thought about but the financial models are appropriately changed ---so that they make choosing X look good. Amit.gota@gmail.com
  • 19.
    Recent Historical Evidenceeffect on Decision Making 1968-72 – Tech industries and 70+ p/e when Warren Buffett closed his partnership saying he cannot invest in this kind of market. Hard to find sell recommendations on IBM , Polaroid , Kodak, Xerox, et all and all almost close to 3 digit p/e . Of course the next decade S&P 500 lost almost 50% in real terms with the biggest losses from the tech industry. Latin American loan mania and Savings and Loans crisis –All bankers rushed in for these crisis and bailouts followed. Lot of US banks (Citi being prominent) made lot of high yielding loans to Latin American countries and they initially made tons of money. This recent success and money kept making the bankers to keep giving loans to these countries even when they knew that they are taking higher risk. Surely the probability of not being paid was NOT 0. But this risk was relegated to secondary position. What mattered and was of primary importance was whether lots of your colleagues/seniors and competitors have made lot of money by doing something. That is exactly what happened in Savings and Loans Crisis as well. The so called objective and independent minded decision to lend based on purely risk reward goes to Secondary importance. th Leveraged Buyouts craze during 80‘s. Even a 10 Grader could have told that if current profit is not even enough to pay for interest how can company survive? It is going to make thousands lose the job and it did happen. Try describing all these with any amount of probability to the investment bankers and guys making the deals and getting their millions. Every effort to warn people would have failed to stop these kinds of madness. 1999-00 Nasdaq had a p/e greater than 200. http://www.ameinfo.com/16513.html . Sane individuals should have noted that there is at least a 5-10% chance that it may fall(Read annual reports of Buffett , Oaktree Capital , Sequioa Funds in 1998-00 which explicitly say that this is a bubble and they completely stayed away). But please go and have a look at all the research recommendations from top banks and equity analysts what they were predicting. Thousands of programmers lost the jobs because money driving the companies evaporated as the crash was severe. Millions of people actually put their retirement savings in the hot IT stocks on recommendations of Analysts , Banks and of course CNBC. Of course there was more than 5-10% chance of big decline in Nasdaq and other big high flying IT stocks but no matter how badly anyone would have described the impending crisis the guys whose bonuses(read equity analysts and bankers who make deals n IPOs) would NEVER EVER have warned or chosen to keep money in a saner company having a p/e close to earth than heaven. After all what had worked fabulously in 1997-98-99 was sure to work later as well . In any case IBG -- YBG (I‘ll be gone, you‘ll be gone). http://www.ritholtz.com/blog/2011/03/putting-an-end-to-wall-streets-ill-be-gone-youll-be-gone-bonuses/ Subprime Mess – Lesser said the better it is. What I am trying to tell is that with the recent historical memory/evidence decision making under risk changes completely from anything what any economic theory of rational decision making may imply . Choice/Decision per se becomes secondary while the recent historical evidence is given priority. Recent Historical Evidence/rewards cannot be neglected while making any theory of decision making. Institutional Imperative – Warren Buffett Warren Buffett has put in beautifully in his 1989 letters to shareholders(http://www.berkshirehathaway.com/letters/1989.html) terming it as institutional imperative . In short Amit.gota@gmail.com
  • 20.
    it means thatbehavior of peer companies will be mindlessly imitated by others no matter how wrong they may be. This means rationality in decision making takes a backseat if the recent evidence suggest that competitors have made money by choosing X(however dangerous or stupid that maybe) .Others will do exactly the same . ―Everyone is doing it ― is the favorite explanation given. Looking collectively Stupid is fine but looking alone and making a mistake is equivalent to death . Here are some sample questions I have prepared which unfortunately should have been asked at those points in history to gauge the answers and reactions: Year 1980-82 (Background – Between 1979 and 1982 the Debt to Latin American Countries has doubled. With this the 8 largest Banks in US have made tons of loans to Lat Am countries. There has not been a default till date. The bankers, risk managers, deal makers have all had great time, lots of money, lots of promotions and enjoyment for the last 7-10 years. CEO of Citi Wriston has said - ―Countries don‘t go bust ―) You are a risk manager or loan approver of a Large US bank. Which option will you choose? X. Approve/Give a $1 billion loan to Mexico/Brazil/Argentina etc. Y. Not to approve the loan based on risk reward calculations. You May be best MBA, PhD, guy but if CEO says Countries don’t go Bust You Agree City CEO Wriston in early 80‘s said – ―Countries don‘t go bust ― and in next 1-2 year 20 countries went bust and could not pay back the loans . Citi itself was rescued. Now if CEO says that kind of sentence what will their juniors who actually sit and decide do --whether to give a loan to Mexico or not whatever be the probability of Mexico paying you back . Of course the decision of actually giving/approving the loan to Mexico or any other crap country is secondary. The juniors will use System 3 taking into account following three items: Superior Orders- The CEO (as shown above for CITI) has directed you and firm to approve the loans to Latin American Countries. Incentive – You will receive your bonus if you follow what your superiors are saying you to do . Recent Historical Evidence – For last 4-6 years loans have been performing. Now the actual term sheet of loan evaluation should be shoved on the table of the loan/risk manager. Do you need a Phd in economics to decide to approve or disprove the loan?? Will you actually use your System 2 to laboriously, objectively, rationally evaluate the loan proposal and reach a conclusion which may be different than what your superior is saying?? Of course NO. You may be the best Maths , Statistics, Economics, MBA , Phd guy in the world and have a title of Most rational person in the world but when faced with the complete picture of decision making of approving a Billion Dollar loan you will NOT use your independent thought process. You will instead fall for using System 3 because the circumstances for decision making are more important than the actual choosing of decision. I have given just one example but anyone can easily see that you can make 100s of examples of situations where people would have rejected a conclusion had they not been under an organization , no superior order , not a incentive to choose a decision or neglect the recent historical evidence however stupid it might have been . Amit.gota@gmail.com
  • 21.
    Behaving the wayothers have behaved in the position—Zimbardo Experiment This may not be intuitively clear when you have read the heading but it will become once you read the amazing Stanford Prison Experiment by Zimbardo . http://www.prisonexp.org/ , http://www.prisonexp.org/pdf/evil.pdf http://en.wikipedia.org/wiki/Stanford_prison_experiment In short conclusion is this – 24 males who were deemed to be the most psychologically stable and healthy(no history of crime, drugs or any illegal activity) were chosen wherein half of them became prisoner and others become guards in a prison like environment. The guards were given no specific training on how to be guards. Instead they were free, within limits, to do whatever they thought was necessary to maintain law and order in the prison. Experiment created a situation in which prisoners were withdrawing and behaving in pathological ways, and in which some of the guards were behaving sadistically. Even the "good" guards felt helpless to intervene, and none of the guards quit while the study was in progress. Indeed, it should be noted that no guard ever came late for his shift, called in sick, left early, or demanded extra pay for overtime work. Second, Christina Maslach, a recent Stanford Ph.D. brought in to conduct interviews with the guards and prisoners, strongly objected when she saw our prisoners being marched on a toilet run, bags over their heads, legs chained together, hands on each other's shoulders. Filled with outrage, she said, "It's terrible what you are doing to these boys!" Out of 50 or more outsiders who had seen our prison, she was the only one who ever questioned its morality. all the prisoners were happy the experiment was over, but most of the guards were upset that the study was terminated prematurely. After observing our simulated prison for only six days, we could understand how prisons dehumanize people, turning them into objects and instilling in them feelings of hopelessness. And as for guards, we realized how ordinary people could be readily transformed from the good Dr. Jekyll to the evil Mr. Hyde . Lets try to understand how can we relate this experiment‘s conclusion (role playing ) to modern finance where it really does seem every bank is just out there to use any means(however illegal) under the sun to take money away from you and society .(If you disagree maybe you are working in a bank . Just ask how much trust your friends have in banks and if most say yes huge trust probably you need to change your friends). Powerful Men in Finance and their Positions The CEOs of the top 20 banks and to 20 investment banks are the pinnacle of what a person would want to achieve in financial industry. I do not have data but most probably these bankers move almost 80% of the money in the world. They hire the best and brightest from top universities and Ivy League colleges as they say creame de lemme of the world. Even after knowing hundreds of fraud cases and paying billions in fines How many of the people from top banks do you know have been convicted of doing anything illegal personally and have had to pay personal fines? Or their bonuses were clawed back for excessive risk taking, defrauding, cheating, and lying ? Amit.gota@gmail.com
  • 22.
    Do you knowany instance where a junior person refused to do a job in big bank because it was too risky or illogical or did not make sense, not in interest of clients?? Do you know any guy in all those banks combined who resigned because banks were approving loans to No Income or No jobs people ?? All answers would be NO. Do you think that almost every guy at the banks are unethical? or they Could not evaluate logically the negative affects which would result because of their actions ? So what happens exactly when a guy from a top notch IVY league college who has been in top percentile throughout his life in all endeavors enters into a Investment Bank or a big Bank? What happens when a person sits at the trading desk whereby his seniors had once sat and did all kinds of things and are enjoying today? How does he feel? How will he act? How independent will he be from the position he occupies? I believe that once a person enters into a big financial institution and occupies a position where no one has ever been convicted/punished/bonus taken back/sued personally- he starts to think in a completely different way about the job/work he does. Ordinary People Start to Believe in Magic of Finance and Act as others have acted earlier in their position He starts to behave the way the guards in Zimbardo‘s experiments behaved. Ordinary (infact brilliant guys) people who enter into banks start behaving in a way which is true to the position which they occupy i.e. do whatever is possible (even illegal) to make money at whatever cost. Previous guys have done it . Some of them come in Rolls Royce , some of them own ranches , yachts , super luxury mansions . Why should not you do it ? What stops you from doing ―it‖ ? Nothing. Your superiors encourage you to do it . Your peers in other company are doing it . With all these things going on will you actually start using your System 2 and evaluate whether or not Pets.com is a great company of future or CDS sold by AIG should be priced high?? Or will you reject the loan proposal of the jobless widower who is a father of 4 kids ? IBG n YBG . I will be gone and You will be gone is the mantra in whole of the company. You call your clients as ―muppets‖ . Goldman had to pay $500 million + to settle a suit where they defrauded clients . Do you know anyone who was personally punished/fined/lost job in Goldman for doing that deal ?? If no then how can the fin industry be different from a typical prison where guards can literally do whatever they want to do to the prisoners and not be punished EVER. Isnt there a huge similarity to the position held by a financial industy guy and a prison guard ? When in 6 days perfectly normal people who never did crime , never were in prison , never got any training in how to behave as a prison guard start behaving in a sadistic way in a controlled experiement with paltry ($85 a day pay) how can we expect the financial industry guys to behave in a independent/logical/rational/objective manner when they are sitting at a position where nobody has ever been punished/caught/held liable personally . Use System 2 or loss aversion or denominator neglect or certainty affect or prospect theory or bernoulli‘s utilities ??? You‘re kidding right. I am sitting in a Goldman Sachs office being the trader of mortgage securities. Do I F#*&kng care or think about what will happen to the subprime bonds I have sold when house prices will start falling ?? Not a single Goldmanite has been punished/imprisoned/held liable personally ever even when Goldman has had to pay fines in millions of dollars. Mr. Corzine the CEO of MF Global has been roaming absolutely free for last 8 months after his firm stole money from customer‘s segregated accounts . Almost $2 billion has vaporized and not a single indictment has yet been Amit.gota@gmail.com
  • 23.
    put on theCEO Corzine (who incidentally earlier was Goldman CEO). My bet is this on Mr. Corzine . He will NEVER EVER be convicted for cheating the customers. EVER . He will instead be employed by some other firm and will enjoy making millions of dollars again. Do you think I being in Goldman will act rationally/ethically/morally/? Or will I act the way previous guys on that position have previously acted and reaped riches of rewards possible in this world with zero downside?? LIBOR itself has been manipulated by all the big banks for so many years. Don‘t you think that there should have been one guy , one person who would have stood up and said NO ?? You do not need a psychology degree to decipher that people start to act according to the position and situation they are put in even though they are not inherently evil . As someone said ―Evil is knowing better but doing worse‖ Guys know its wrong but they will even then do because they are acting with their System 3 . Not for a second I am telling that most people in banks are immoral or evil but lot of them do act immorally because they are in that position which has had a history of people doing exactly the same wrong thing which they are supposed to do. Cheat/defraud/do anything to make your bonus and keep your high paying job. It‘s the position stupid!!!!!!!! Not the people. Because of the enormous power which is present in financial institutions the absolutely normal people who enter their become exactly what the position is known for . Ruthless, heartless, ready to defraud, cheat, lobby, change rules in your favor by any means, etc becomes ingrained in anybody who sits in that position/situation. A sample questionnaire should be phrased like this : Imagine you are a subprime bond sales man in Goldman Sachs . A guy comes to you and says he wants to buy it . He is Mr. Z . Another guy comes and says he wants to bet against the subprime bonds . His name is Y. What will you do if you do ? Here is what Goldman did – Make both clients happy . It chose the worst subprime bonds and sold to Mr. Z. Then turned around gave the exact list to Mr. Y so that he can bet against and make tons of money all the while telling Mr. Z that these bonds are really good and there will not be losses as far as their models say . Abacus deal . We can debate endlessly about what is right or what is wrong in this but end of day Goldman paid $550 million fine for doing this . Do you think Goldman guys are that stupid to NOT have know prior to dealing like this that they might be caught ?? Of course yes. But the position at which they sit so many times they have gone completely scot free that they just did it . The head guy Tourre who caused Goldman to pay $550 million in fine is still working at Goldman and must be receiving bonuses as normal . http://www.linkedin.com/pub/fabrice-tourre/21/126/9 So what would you do if you sat in Mr. Tourre position tomorrow ?? Would you back out and use your System 2 , loss aversion , denominator neglect or god knows what to decide on financial risk taking or would you do what your System 3 says – Go for it . The guy before you on this position and who caused $550 million fine is still with the firm and enjoying his grand life. HSBC has recently told that it did help in money laundering for drug cartels , terrorist activities , black money , blah blah at a huge scale . It is ready to pay fines and will do . But I guarantee there will be no Personal Conviction and nobody will go to jail for financing terrorists . http://www.bloomberg.com/news/2012-08-02/cocaine-cowboys-know-best-places-to-bank.html From Mr. Weil Amit.gota@gmail.com
  • 24.
    ―Let‘s try outa novel idea: Banks that help drug cartels launder money and give cover to those tied to terrorism should be put out of business. Is that really so hard for everyone to agree on?‖ I can only smile and say NO we cannot agree on it . How you think that tomorrow if a MBA finance from Harvard gets recruited by HSBC and sits at a desk which was held by guys who helped launder money , make tones of money , enjoy life and not punished will ACT ?? Will he use system 1 or 2 ?? Or will he short circuit his brain and use these conditions to do what previous people have done being in that position ?? Other People’s Money at Risk - OPM I have yet to see a economic/pshycological questionnaire where it starts with – ―You are managing other person‘s money or Will you bet somebody else‘s money if odds are XYX ----------------- ― I searched Google but could not come across any decision theory which could be applied when people are managing other people‘s money. Will the prospect theory or loss aversion or certainty effect apply to the same extent when somebody else‘s hard earned money is at risk? My answer is NO. OPM- Other People‘s Money here will refer to investors who put money into various hedge funds and of course the general public which puts money into the banks . The bankers and fund managers are people who manage other people‘s money. So how do these money managers and bankers take decision under risk ? Do they take decisions just as we take with our own hard earned cash ? Do they have similar loss aversion as we people have with respect to our own money? A simple guess by anyone would say NO. There is a huge differenece in the way decision making is done when your own cash in on the line vs when someone else‘s cash is on the line. Of course officially money managers have great incentive to make sure they don‘t lose money for the clients , make money for them else the money manageres and bankers will lose the client or get less business from them. Unfortunately this does not represent the complete picture of the situation/condition for bankers and money managers. Most hedge fund managers charge 2% of assets and around 20% of profits . There are almost 8000 hedge funds – Howard Marks on Bloomberg TV 17/72012 . When Marks started his career in early 70‘s rarest of rare managers were able to charge this kind of exceptional incentive arrangement. Do you think there are 8000 exceptional guys right now ?? Infact on an average hedge funds with all their strategies and incentives are trailing even the S&P . http://www.businessweek.com/news/2012-07-11/hedge-funds-trail-vanguard-as-elliott-returns-atypical So much so for 2 plus 20. For bankers well enough said . We people don‘t have a choice . The banks before 2007-08 crisis have become even larger than ever . Where will you put your money if not a bank ? How Questions on Decision Making under Risk Should be Asked So lets get to actual framing of questions for Fund Managers which are used by decision theorists when someone else‘s money is at risk . Your money is safe in bank. You are going to risk someone else‘s money You have already received 2-3% off the money poured in your fund . Amit.gota@gmail.com
  • 25.
    You will get20% of the profits. You will NOT have to share even a penny of loss. Suppose whole invested money goes to 0 you are NOT liable personally. If you blow up most probably everybody is also going to blow up (as has been case in history) . If you blow up individually like LTCM did don‘t worry you can still have your career later as proven by the guys who ran LTCM (they are still managing money). Now all questionnaire asked by Mr. Daniel Kahneman for developing all his theories on decision making under risk should be put in . Pre-Conditions for Bankers(who were earlier makings tones of money using prop trading and now still managing money for depositors in trillions of dollars) Your money is safe in bank . You are going to risk someone else‘s money You will keep on receiving continuous monthly salary no matter what you do. You will receive great bonus if you take a huge risk and it pays off. You will NEVER receive a negative bonus or clawback no matter how badly you screw up . No matter how much you lose for the client/customer you will never be held personally liable. All profits if any will be credited for your great strategies All losses will be because of completely unforeseen events(you know those 3-5 sigma events which keep happening once every decade or so) and most probably all your competitors will also be losing same amount at same time (why do banking crisis seems to affect every single bank ) Even if you have to bend the rules a bit no problem. The bank will pay the fine for you and you will continue your job or you will land up with even bigger pay packet in other company. (Question for readers – pick out any big fine paid by any banks over years and let me know one guy who was fired or held responsible for it .) Let me explain how Loss Aversion theory becomes less important for money managers and bankers most of the time. Another central result is that changes that make things worse (losses) loom larger than improvements or gains. The choice data imply an abrupt change of the slope of the value function at the origin. The existing evidence suggests that the ratio of the slopes of the value function in two domains, for small or moderate gains and losses of money, is about 2 : 1 (Tversky and Kahneman, 1991 Its intuitively clear that this sentence and conclusion is true only when your own hard earned cash is on the firing line . When you yourself are going to lose your own money. Will a hedge fund manager/banker have same kind loss aversion when he is managing other people‘s money ? NO Infact it will be opposite because for fund managers/bankers their disincentive of losses is nil(very low) compared to incentives of gains(ie risk taking). So the fund managers/bankers will almost always prefer the high risk strategies whereby they have chance of huge gains and Zero chance of losing the money they already have. If they blow up the client’s money it is not that they will lose something which they already had. They will just NOT get something they may have got. That is the crucial difference to understand while applying any loss aversion or indeed decision making theory to bankers/fund managers. The bankers do not lose in almost any case (even if they blow up completely). IBG-YBG (I will be gone and you will be gone is present in financial decision making. ) Infact if you are a top guy and managed to blow up the firm you will get multi million dollar severance package . Go use loss aversion theory on these guys . Amit.gota@gmail.com
  • 26.
    From 2000 though2008, Mozilo Countrywide CEO received total compensation of over $500 million. Read more: http://business.time.com/2012/07/06/countrywide-vip-loans-went-to-key-lawmakers-congressional- report/#ixzz20xe7YrjO Try using any decision making theory on him . Stan O'Neal Merril CEO got away with $160 million . http://www.bloggingstocks.com/2009/01/22/merrill-lynch-spent-1-22-million-redecorating-for-john-thain/ If Merrill CEO Thain spent $1.22 million for decorating office I find it absolutely normal . And after a $15.3 billion during the fourth quarter alone Merrill Paid around $5.8 billion in bonuses to its executives which was higher than last year when it had profits. Try using loss aversion principle on these guys. So even if you make a loss you will most probably receive bonus (and of course your salary will continue) . Hence you will take decisions using System 3 because you are not putting your own money on the risk but managing other people‘s money. ―Nobody takes the losses harder than the person most responsible. Nobody feels it more than you‖ But if the losses are taken by someone else and you are there just to take profits then the loss aversion should be changed to profit predilection. System 3 is the answer for this. Situation/condition for taking a decision is more important than decision itself. What prospect theory proposes is difference in value between a gain of 100 and gain of 200 appears to be greater than difference between a gain of 1100 and 1200. Absolutely Agree. Difference between a loss of 100 and loss of 200 appears greater than difference between loss of 1100 and 1200 unless larger loss is intolerable. But this loss is being talked about from your own pocket loss not the client‘s money loss . So this loss from a banker/fund manager perspective will not feel/impact that much as it would have had it been from your own pocket. I cannot emphasize more than this that there is complete difference in attitude and action towards risk taking while your own money is at risk vs OPM other people‘s money at risk . Implicit Govt/Central Bank Guarantee and Easy waiver by Paying Fines This is true for the bankers and fund managers who become as big (or as screwed up ) as LTCM . Long Term Capital Management (http://www.amazon.com/When-Genius-Failed-Long-Term-Management/dp/0375758259) Please read this brilliant book where the noble prize winners completely got creamed and had it not been because of some govt intervention and of course some cooperation from bankers . But by and large private fund managers will NOT be bailed out. So many books have been written that I don‘t want to get into those details . But here is just ―some‖ of what bailouts list. http://money.cnn.com/news/storysupplement/economy/bailouttracker/ http://projects.propublica.org/bailout/list Well I can safely say around $1-2 trillion has been used for bailout. My Country India‘s GDP is not even $2 trillion. Amit.gota@gmail.com
  • 27.
    From the listyou can see apart from GM n Chrysler and maybe some other small company all bailouts were for Financial Industry . Financial Industry Privatized Profits and Socialized the losses. All bailout funds have basically come from taxpayer‘s money and given to Financial Industry people who manage money . So does the prospect theory or loss aversion apply completely when the risk taker knows that if he completely blows up there is Helicopter Ben Bernanke and Tim Geithner sitting somewhere who will wire the money to his account at press of a button? Is there a fear in financial decision makers that if something goes wrong they will lose something from their pocket ? Of course no . With trillions of dollars shoved to save these wrong decision makers (capitalism huh .) what do you think the current bankers think while choosing a risky decision ?? What if you do something illegal like say manipulate LIBOR so that your traders make money ?? Simple you will not be personally responsible , your company will pay fine http://www.reuters.com/article/2012/06/27/us-barclays- libor-idUSBRE85Q0J720120627 and you will continue in the job/or land a more lucrative job somewhere else. Any decision making theory must incorporate these conditions where the risk of loss/jail/civil-criminal lawsuit does not arise no matter almost what you do or what risk you take. When you incorporate these conditions in decision making theories then completely different responses will be giving by people. There are literally thousands of occasions when the big banks have paid puny fines and got away neither admitting nor denying guilt. For the best narrative on the punishments which SEC gives read these http://www.bloomberg.com/news/2011-11-02/citigroup-finds-obeying-the-law-is-too-darn-hard-jonathan-weil.html http://www.bloomberg.com/apps/news?pid=newsarchive&sid=aqVE_JsRxvQ0 ―One day before the GE suit, the SEC filed its $33 million settlement agreement with Bank of America in Rakoff‘s court. The SEC‘s complaint said the company had lied to its shareholders in the proxy statement it filed seeking their approval to buy Merrill Lynch & Co. The proxy said Merrill had agreed not to pay year-end bonuses to its executives without Bank of America‘s consent. What it didn‘t say was that Bank of America already had approved bonuses at Merrill of as much as $5.8 billion. Who were the people who did this lying? When Rakoff asked the question, the SEC said it didn‘t know and had concluded it didn‘t have enough evidence to pursue claims against any individuals. For its part, Bank of America said it hadn‘t lied at all and agreed to pay up just to make the SEC go away. Rakoff knew a rat when he smelled one. ― Absolutely no one gets punished personally. All SEC cases go just like this. Company pays. People keep jobs, bonuses and cycle repeats. Decision making is simple. You take profits but NEVER loss. The financial industry just keeps on doing same kind of illegal things again , again and again . Keeps taking huge bonuses and NEVER be held personally liable . They can always neither admit nor deny guilt . Decision making when these wonderful consequences are available will NOT follow any kind of normal theories which are present today . The other small rating agency whose ratings actually predicted the crisis and saved lots of money for its clients is being sued . http://www.bloomberg.com/news/2012-04-26/sean-egan-s-big-mistake-was-seeking-u-s- government-halo.html Amit.gota@gmail.com
  • 28.
    How do Bankersmake Decisions P- 315 How do people make the judgments and how do they assign decision weights? We start from two simple answers, then qualify them. Here are the oversimplified answers: People overestimate the probabilities of unlikely events. People overweight unlikely events in their decisions. ------------- This is wrong when it is applied to financial industry almost completely. I am not talking about the 0.01% hedge fund guys who predicted and profited from subprime but I am talking about thousands of bankers and traders who lost as much as they can in 2007-08. When applied to bankers and financial industry it should be read as follows: Bankers over or underestimate probabilities of any event based completely on the above discussed 4 factors . Arguments Against Denominator Neglect P- 321 You read that ―a vaccine that protects children from a fatal disease carries a 0.001% risk of permanent disability.‖ The risk appears small. Now consider another description of the same risk: ―One of 100,000 vaccinated children will be permanently disabled.‖ The second statement does something to your mind that the first does not: it calls up the image of an individual child who is permanently disabled by a vaccine; the 999,999 safely vaccinated children have faded into the background. As predicted by denominator neglect, low-probability events are much more heavily weighted when described in terms of relative frequencies (how many) than when stated in more abstract terms of ―chances,‖ ―risk,‖ or ―probability‖ (how likely). Denominator Neglect has impact on financial industry decision makers. No matter what kind of description you can conjure and explain in front of a banker he will completely neglect it and base his decision on Incentives, orders and recent events only. You can bring Spielberg to describe the Schindlers List type of consequence of banker‘s decisions and it will have NO effect at all . Spain has 25% unemployment and does anybody think that bankers could have been persuaded not to lend to the hundreds of housing builders because consequences may be bad (ok at least there was a very low single digit non zero probability that they may be not enough demand or prices may go down ) ----------- This does not apply to fin industry at all. No matter how badly you describe things the risk a trader/CEO is taking will completely pale when the bonus is hanging in front of him if he does take a chance. As Citi CEO put – ― we have to dance till the music is on ― . Music stopped within next 1 year (I wonder when he actually stopped dancing) No amount of denominator or numerator neglect/accept is going to let the traders and bankers become very agile and open to risks avoidance in any of these times: · 1968-71 – Tech industries and 100+ p/e when warren buffett closed his partnership saying he cannot invest in this kind of market. Not a single sell recommendation on IBM , Polaroid , Kodak, Xerox, et all and all almost close to 3 digit p/e . Of course the next decade S&P 500 lost 50% in real terms . Amit.gota@gmail.com
  • 29.
    · Latin American loan mania and Savings and Loans crisis . Every and almost bankers rushed in for these crisis and bailouts followed. th · Leveraged Buyouts craze during 80‘s. Even a 10 Grader could have told that if current profit is not even enough to pay for interest how can company survive? It is going to make thousands lose the job and it did happen. Try describing all these with any amount of probability to the investment bankers and guys making the deals and getting their millions . Every effort to warn people would have failed to stop these kinds of madness . · 1999-00 Nasdaq had a p/e of 240 . http://www.ameinfo.com/16513.html . Sane individuals should have noted that there is at least a 5-10% chance that it may fall . But please go and have a look at all the research recommendations from top banks and equity analysts what they were predicting . Thousands of programmers lost the jobs because money driving the companies evaporated as the crash was severe . How many of equity analysts or investing public would have sold so that their retirement money didn‘t go to zero based on a DANGEROUS description like the way Mr. Kahneman has put for Child Vaccination ? My guess 0.001%. Of course there was more than 1-5% chance of decline in Nasdaq and other big stocks but no matter how badly anyone would have described the impending crisis the guys whose bonuses(read equity analysts and bankers who make deals n IPOs) would NEVER EVER have warned investment public or shunned the market saying its too overvalued . Reason SIMPLE – Incentive, Recent Events and other people’s Money. · Of course the Subprime Mess of 2007-08 with NINJ loans and 3-4 flips of houses in 3 years millions losing the job around the world. Surely the chance of house price decline was not 0% . It was something like 1%-5%. I would like to know which guy out of thousands of bankers actually overweighted the house price decline and took appropriate action. Or which guys paid disproportionately for a housing price decline protection (Infact guys like David Einhorn , Paulson , Burry , Prem Watsa paid puny amounts to buy protection which was sold by guess whom – the big daddy of insurance AIG- rest as they say is history) ?? If you will give 1 eg of a person who overweighted the risk of housing price decline I will give 1000 of other who did exactly opposite. If you give eg of 1 firm I will give eg. of 10 firms each at least 3 times bigger than the one you mentioned who did exactly opposite ie go along with a crowd and NEGLECT the rare probability of loss . Reason SIMPLE – Incentive, Recent Events and other People’s Money. o You could have brought the best describing person of the world to show these bankers about the catastrophic events which may follow if just 1 thing went down ie housing prices. It would have had a ZILCH effect on everybody . Millions are still unemployed and just completely out of options to ever get employed because of the crash and so many cant get treatment because they just don‘t have jobs and are dying because the bankers completely NEGLECTED that house price decline which surely didn‘t have a 0% probability. Framing Effect Disproved To show framing effect in 1986 paper published -The information was presented as follows. Problem 1 (Survival frame) Surgery: Of 100 people having surgery 90 live through the postoperative period, 68 are alive at the end of the first year and 34 are alive at the end of five years. Radiation Therapy: Of 100 people having radiation therapy all live through the treatment, 77 are alive at the end of one year and 22 are alive at the end of five years. Problem 1 (Mortality frame) Surgery: Of 100 people having surgery 10 die during surgery or the post-operative period, 32 die by the end of the first year and 66 die by the end of five years. Amit.gota@gmail.com
  • 30.
    Radiation Therapy: Of100 people having radiation therapy, none die during treatment, 23 die by the end of one year and 78 die by the end of five years. The inconsequential difference in formulation produced a marked effect. The overall percentage of respondents who favored radiation therapy rose from 18% in the survival frame (N = 247) to 44% in the mortality frame (N = 336). The advantage of radiation therapy over surgery evidently looms larger when stated as a reduction of the risk of immediate death from 10% to 0% rather than as an increase from 90% to 100% in the rate of survival. The framing effect was not smaller for experienced physicians or for statistically sophisticated business students than for a group of clinic patients. Real Life conditions before Framing Question Now the above questions are going to be presented with context/situation as it will happen in REAL LIFE. Suppose you are person who will approve which procedure ie Surgery or Radiation therapy will be carried out in the Hospital(Hospital is basically a chain of hospitals) . The conditions before giving actual probabilities/framing question is as follows. The CEO of Hospital Chain has been choosing Surgery Option declaring it to be better in Annual Report and Analyst calls. Your immediate Senior has also told you to choose Surgery Option though he has done it almost indirectly. Your bonus, promotion and salary raise will most probably happen if you choose the Surgery Option. If you choose Radiation Option then you will surely antagonize and oppose your superiors and it may also threaten your job. You will appear alone and would be surely chided from superiors. It would amount to defiance against your company which has given you so much till date. Almost all Hospitals(your competitors) have been choosing Surgery Option and the decision makers at your position in those hospitals have made lots of money ,bought big homes , fast cars ,and exotic holidays and have absolutely gorgeous girl friends/wives . If you choose Surgery Option and Hospital Chain makes Monetary losses or something goes horribly wrong(like lots of hospital employees lose jobs etc) you will NOT be personally liable and Central Bank/Govt will save the Hospital Chain. Now Frame any question any way you like. After I put the conditions surrounding the choices/decisions I bet almost 80% people will choose what comes from CEO and immediate supervisor. The actual evaluation of choice or framing effect gets completely marginalized. Problem 1 (Survival frame) Surgery: Of 100 people having surgery 90 live through the postoperative period, 68 are alive at the end of the first year and 34 are alive at the end of five years. Radiation Therapy: Of 100 people having radiation therapy all live through the treatment, 77 are alive at the end of one year and 22 are alive at the end of five years. Problem 1 (Mortality frame) Surgery: Of 100 people having surgery 10 die during surgery or the post-operative period, 32 die by the end of the first year and 66 die by the end of five years. Radiation Therapy: Of 100 people having radiation therapy, none die during treatment, 23 die by the end of one year and 78 die by the end of five years. Amit.gota@gmail.com
  • 31.
    You do notneed to be a psychologist to find out what will be the choice of most people regardless of how you frame the question. You can frame question in 100 different ways trying to show surgery as bad/dangerous and radiation as good/safe/life saving but I bet 95% of time people in organization setting will choose Surgery only. From page 357 of Book An experiment that Amos carried out with colleagues at Harvard Medical School is the classic example of emotional framing. Physician participants were given statistics about the outcomes of two treatments for lung cancer: surgery and radiation. The five-year survival rates clearly favor surgery, but in the short term surgery is riskier than radiation. Half the participants read statistics about survival rates, the others received the same information in terms of mortality rates. The two descriptions of the short-term outcomes of surgery were: The one-month survival rate is 90%. There is 10% mortality in the first month. You already know the results: surgery was much more popular in the former frame (84% of physicians chose it) than in the latter (where 50% favored radiation). The logical equivalence of the two descriptions is transparent, and a reality-bound decision maker would make the same choice regardless of which version she saw. But System 1, as we have gotten to know it, is rarely indifferent to emotional words: mortality is bad, survival is good, and 90% survival sounds encouraging whereas 10% mortality is frightening. An important finding of the study is that physicians were just as susceptible to the framing effect as medically unsophisticated people (hospital patients and graduate students in a business school). Medical training is, evidently, no defense against the power of framing. Asking the same question after giving the conditions above(orders and incentives) surrounding decision making would completely reverse the choices made by people in the latter case(ie while only 50% were favoring radiation and 50% surgery)I can bet my last dollar that almost 85% will favor surgery if conditions are shown before framing/asking question. http://www.cog.brown.edu/courses/cg195/pdf_files/fall07/Kahneman&Tversky1986.pdf Conclusion From Milgram‘s Study “The ordinary person who shocked the victim did so out of a sense of obligation -- an impression of his duties as a subject -- and not from any peculiarly aggressive tendencies. This is, perhaps, the most fundamental lesson of our study: ordinary people, simply doing their jobs, and without any particular hostility on their part, can become agents in a terrible destructive process. Moreover, even when the destructive effects of their work become patently clear and they are asked to carry out actions incompatible with fundamental standards of morality, relatively few people have the resources needed to resist authority.” This is exactly what System 3 does. People in financial industry are smart, responsible and know what they are doing . But they just cannot say NO to what their superiors direct them to do. And why do superiors tell them to do those items – check out the yearly salaries/bonuses of the CEOs of large financial institutions and any claw back/lawsuit/losses for them. You will get the answer. Even today when its absolutely clear that their reckless risk taking, asymmetry of incentives were the chief causes of great financial and economic world wide they will just not accept this fact . Even when destructive effects are clear and they are asked to carry actions incompatible with fundamental standards of morality rarely do people Amit.gota@gmail.com
  • 32.
    have resources toresist authority. Unfortunately This is exactly what is happening in financial world today. The people who crashed the plane are back again running it and going to crash again. But ask them if they did it they will say – ―NO , I was just doing my duty as instructed ―. And they will do it again and again. The decision making (under risk) theories currently existing in this world which disregard the situation/conditions of decision making need to be updated . This is just a small attempt at pointing out some apparent flaws in decision theories when applied to Banking and Financial Industry decision makers. I hope somebody picks it up from here and makes a real theory applicable in real life especially applicable to the Lords of Finance who manage other People‘s Money. In the end I repeat- Evil is Knowing better but doing worse. I sincerely hope someone picks up whatever he can from my writing and make a more comprehensive theory which will explain a bit more of how people take decisions . ------------------------------------------------------------------------------------------------------------------------------------------ I just watched video of Daniel Kahneman and Mr. Taleb here http://www.youtube.com/watch?v=qKaMpvkXpyA why firms are suicidal and actors not . ie mismatch in actions – he says their interests are different http://fora.tv/2009/01/27/Nassim_Taleb_and_Daniel_Kahneman_Reflection_on_a_Crisis#fullprogram complete video He talks a bit about Moral hazard when Mr. Taleb in his unique style bashes the bankers. --- he had expected fin firms as best possible people to protect long term survival and not to engage in suicide. He said his Assumption was– agents are rational but idea that firms are not actors but agents making decisions . Interest of firm and agents not in line . because agents are behaving in their favor and they are not committing suicide . Mismatch in part because of mismatch in time scale . People have shorter time scale but firm very high or long. Rewards for agents short interval than firm. TIMESCALE mismatch. DK says the conflict between short term and long term. Scale of interests is different. This is exactly what Incentives and Superiror orders say while decision taking. System 3 comes into effect of choosing decisions when incentives are present. Taleb shows domain inconsistency – pay insurance for home but no insurance for portfolio. Again this clearly shows the facts go against Possibility Effect (exactly I mentioned) . http://money.cnn.com/2008/04/11/news/newsmakers/varchaver_buffett.fortune/ DK said that people used System 1 and made decisions . Do you think that AIG employees (the great J Cassano) were using System 1 to evaluate and price the CDS ? or were they using (System 2)really complex statistical models (which are way way tougher to make , analyse and use than say multiplying 17X24 while driving a car ) or using System 3 ? iii Do you think that almost 15000 pages of 1 CDO evaluation by Banks and Rating agencies can be done intuitively (System 1) or do you think that all those Phds and MBA from IVY league at Rating agencies did have enough time to use their System 2 to evaluate them ? Amit.gota@gmail.com
  • 33.
    Do you thinkthat people making big spreadsheets of DCF evaluating companies like say during 1999 were using System 1 ?? Didn‘t they have enough incentive to use system 2 , think logically , rationally ? Can you use system 1 and bring out a report on a company with a buy sell? If the answer to these questions are hinting that people did use System 2 to evaluate their decisions how come they screw up so spectacularly? It is because they were using System 3. http://www.hss.caltech.edu/~camerer/Ec101/ProspectTheory.pdf http://www.econport.org/econport/request?page=man_ru_advanced_prospect http://prospect-theory.behaviouralfinance.net/ http://www.nobelprize.org/nobel_prizes/economics/laureates/2002/kahneman-autobio.html http://www.cog.brown.edu/courses/cg195/pdf_files/fall07/Kahneman&Tversky1986.pdf i http://www.nobelprize.org/nobel_prizes/economics/laureates/2002/kahneman-autobio.html ii http://www.cog.brown.edu/courses/cg195/pdf_files/fall07/Kahneman&Tversky1986.pdf iii http://money.cnn.com/2008/04/11/news/newsmakers/varchaver_buffett.fortune/ Amit.gota@gmail.com