Improving the Usability
of Waste Ti-6Al-4V
Powder
by
Michael Tack
Supervisor: Dr DC Blaine
24 October 2014
Improving the Usability of
Waste Plasma Rotated
Electrode Process (PREP)
Powder
Final Report for Mechanical Project 478
MF Tack
Student Number: 16544897
Supervisor: Dr DC Blaine
24 October 2014
i
EXECUTIVE SUMMARY
Title of Project
Utilising Boeing’s Plasma Rotating Electrode Powder (PREP) Waste
Objectives
Identify the most effective method for improving the compressibility of coarse PREP
Ti6Al4V powder whilst maintaining the overall alloy stoichiometry
What aspects of the project are new/unique?
Determining new manufacturing procedures for utilising an otherwise wasted powder
product
What are the expected findings?
A suitable powder metallurgy process for using coarse PREP Ti-6Al-4V powder exists that
can produce good quality press-and-sintered material
What value do the results have?
To determine whether or not a feasible solution can be produced in terms of utilising
the wasted powder batches
What contributions have/will other students made/make?
Previous students have investigated the press-and-sinter processing of HDH titanium
powder which will assist this project
Which aspects of the project will carry on after completion?
Determining whether the manufacturing procedures generated are economically viable
on a long term scale. Exploring possibilities of even more innovative manufacturing
procedures.
What are the expected advantages of continuation?
To ensure that South Africa is at the forefront of titanium processing, when the global
demand increases, as it is naturally abundant here and develop a collaborative research
partnership with Boeing as they are a primary titanium consumer
What arrangements have been made to ensure the project continuation?
As per the project topic outline, the project results will be shared with Boeing’s global
materials research team who will decide on further development of the project
ii
iii
ACKNOWLEDGEMENTS
The author would like to thank Dr Deborah Blaine for her time, effort and
guidance in supervising this project and helping make it possible to complete the
project in the limited time available.
For their assistance with the lab equipment used in the completion of the project,
the reader would like to thank Mr. Hendrik Bosman, Miss Melody van Rooyen
and Mr. Brendon Boulle.
iv
ECSA OUTCOMES
ECSA Outcome Assessed in this Module
Outcome Addressed in sections:
1. Problem solving:
Demonstrate competence to identify, assess, formulate
and solve convergent and divergent engineering
problems creatively and innovatively.
1, 2, 3
2. Application of scientific and engineering
knowledge:
Demonstrate competence to apply knowledge of
mathematics, basic science and engineering sciences
from first principles to solve engineering problems.
3, 4, Appendix A,
Appendix C, Appendix
E, Appendix G
3. Engineering Design:
Demonstrates competence to perform creative,
procedural and no procedural design and synthesis of
components, systems, engineering works, products or
processes
3, 4, Appendix A,
Appendix F, Appendix G
5. Engineering methods, skills and tools, including
Information Technology:
Demonstrate competence to use appropriate
engineering methods, skills and tools, including those
based on Information technology.
4, Appendix A,
Appendix D, Appendix
E, Appendix G
6. Professional and technical communication:
Demonstrate competence to communicate effectively,
both orally and in writing, with engineering audiences
and the Community at large.
Project proposal,
Progress report, Oral
presentation, Final
Report, Final oral
presentation, Project
poster
8. Individual, team and multi-disciplinary working:
Demonstrate competence to work effectively as an
individual, in teams and in multi-disciplinary
environments
1, 2, 5, Appendix G
9. Independent learning ability:
Demonstrates competence to engage in independent
learning through well-developed learning skills
2, 3, 5, Appendix A
v
TABLE OF CONTENTS
Page
Executive Summary..................................................................................................i
Plagarism Declartaion............................................ Error! Bookmark not defined.
Acknowledgements.................................................................................................iii
ECSA Outcomes.....................................................................................................iv
Table of contents......................................................................................................v
List of figures.........................................................................................................vii
List of tables............................................................................................................ix
1. Introduction ....................................................................................................1
1.1 Project Introduction ................................................................................1
1.2 Objectives ...............................................................................................2
1.3 Motivation...............................................................................................2
2. Literature Review...........................................................................................4
2.1 Titanium and Titanium Alloys Overview...............................................4
2.2 Powder Metallurgy .................................................................................7
2.3 Production of Titanium Powders ............................................................8
2.3.1 Overview of Production Processes...................................................8
2.3.2 Plasma Rotating Electrode Process (PREP).....................................9
2.4 Methods for Producing Ti-6Al-4V .......................................................11
2.4.1 Pre-alloyed Approach.....................................................................11
2.4.2 Blended Elemental Approach ........................................................12
2.5 Review of Previous Projects.................................................................14
3. Experminetnal Procedure .............................................................................16
3.1 Powder Characterisation.......................................................................16
3.2 PREP Ti-6Al-4V Powder Compaction.................................................19
3.3 Using the Blended Elemental Approach to Mix Powders ....................20
3.4 Compact Final Ti-6Al-4V powder mixture using Cylindrical Die Set.21
3.5 Compact Final Ti-6Al-4V powder mixture using TRB Die Set...........22
3.6 Sintering of the TRB Specimens ..........................................................23
3.7 Strength Testing....................................................................................25
4. Results and Discussion.................................................................................27
4.1 Powder Characterisation.......................................................................27
4.2 Powder Compaction..............................................................................30
4.2.1 Cylindrical Die-Set Compaction....................................................30
4.2.2 TRB Die-Set Compaction ..............................................................32
4.3 TRB Specimen Sintering ......................................................................36
4.4 Strength Testing....................................................................................38
4.4.1 TRB Green Strength.......................................................................38
4.4.2 TRB Sintered Strength ...................................................................40
5. Risk Assessment...........................................................................................43
vi
6. Conclusion....................................................................................................44
7. Recommendations ........................................................................................46
8. References ....................................................................................................47
Appendix A: Experimental Calculations ...............................................................49
A.1 Ti-6Al-4V Characterisation: Apparent Density, Flow Rate and Sieve
Analysis ................................................................................................49
A.2 Theoretical Analysis of Powder Mixture..............................................51
A.3 Ti6Al4V Characterization: Laser Diffraction.......................................53
A.4 TRB Green Density: Archimedes Principle..........................................58
Appendix B: Quote received for PA Ti-6Al-4V Powder ......................................59
Appendix C: Conversion tables .............................................................................60
Appendix D: Green Density Results......................................................................61
D.1 Cylindrical Specimen Green Densities.................................................61
D.2 TRB Green Densities............................................................................63
Appendix E: Strength Test Results........................................................................64
E.1 TRB Green Specimens Failure Force ...................................................64
Appendix F: Specifications of Re-Designed Spacer..............................................66
Appendix G: Techno-Economic Analysis .............................................................67
vii
LIST OF FIGURES
Page
Figure 1: Ultimate Tensile Strength vs. temperature comparison between different
alloys (Goso & Kale, 2010) .....................................................................................5
Figure 2: Metal price listing for titanium alloy and competitors
(www.metalprices.com/charts) ................................................................................6
Figure 3: Simple pressing of a green compact (Clinning, 2012).............................7
Figure 4: SEM images of typical titanium alloy powders (ASM, 2009).................9
Figure 5: Plasma rotating electrode process (ASM, 2011)....................................10
Figure 6: (a) Micrometrics Saturn DigiSizer (b) Olympus SZX7 stereomicroscope
system ....................................................................................................................16
Figure 7: Flow chart of experimental procedure ...................................................17
Figure 8: (a) Hall flow meter (b) A&D FX-1200i scale........................................18
Figure 9: (a) Layout of sieve analysis equipment (b) Largest size mesh (c)
Smallest size mesh.................................................................................................19
Figure 10: (a) Cylindrical die set (b) TRB die set .................................................19
Figure 11: Carver® 12 ton manual press...............................................................20
Figure 12: Mechanical mixer.................................................................................21
Figure 13: Data acquisition system........................................................................22
Figure 14: Amsler 25 ton automatic press.............................................................23
Figure 15: Vacuum furnace system .......................................................................24
Figure 16: Furnace end-seal and argon inlet valve................................................24
Figure 17: MTS tensile testing machine................................................................25
Figure 18: TRS tooling ..........................................................................................26
Figure 19: Stereomicroscope images of PREP Ti-6Al-4V powder.......................27
Figure 20: Cumulative particle size distribution of PREP Ti-6Al-4V powder......27
Figure 21: Sieve analysis graph.............................................................................28
Figure 22: Ejection of compacted Ti6Al4V BE 75:25 powder mixture using fine
Ti powder at (a) 500 MPa (b) 600 MPa.................................................................30
Figure 23: Green density of cylindrical specimens ...............................................31
Figure 24: (a) Buckled spacer (b) Re-designed spacer..........................................33
Figure 25: TRB specimen green density................................................................33
Figure 26: TRB and cylindrical green density comparison ...................................34
Figure 27: TRB sintered densities .........................................................................36
Figure 28: Fractured green specimen.....................................................................38
Figure 29: TRB specimen green strength ..............................................................39
Figure 30: Sintered strength of the TRB specimens..............................................41
Figure 31: Laser diffraction result page 1 of 6 ......................................................53
Figure 32: Laser diffraction result page 2 of 6 ......................................................54
Figure 33: Laser diffraction result page 3 of 6 ......................................................54
Figure 34: Laser diffraction result page 4 of 6 ......................................................55
Figure 35: Laser diffraction result page 5 of 6 ......................................................56
Figure 36: Laser diffraction result page 6 of 6 ......................................................57
Figure 37: Quote received for fine PREP Ti-6Al-4V powder...............................59
Figure 38: Green density with 200 mesh Ti at 500MPa compaction ....................61
viii
Figure 39: Green density with 200 mesh Ti at 600MPa compaction ....................61
Figure 40: Green density with 100 mesh Ti at 500MPa compaction ....................62
Figure 41: Green density with 100 mesh Ti at 600MPa compaction ....................62
Figure 42: TRB compressibility chart with 200 mesh Ti ......................................63
Figure 43: TRB compressibility chart with 100 mesh Ti ......................................63
Figure 44: Force required to rupture the 40:60 green specimens ..........................64
Figure 45: Force required to rupture the 25:75 green specimens ..........................64
Figure 46: Force required to rupture the 10:90 green specimens ..........................65
Figure 47: Gantt chart: project schedule...............................................................67
ix
LIST OF TABLES
Page
Table 1: Properties of titanium ................................................................................4
Table 2: Compositions and mechanical properties of selected alloys (Groover,
2011)........................................................................................................................5
Table 3: Production stage cost comparison between steel, aluminium and titanium
.................................................................................................................................6
Table 4: Typical titanium alloy powders (ASM, 2011)...........................................8
Table 5: Quote received for PA PREP Ti-6Al-4V powder ...................................11
Table 6: Price of elemental titanium and master alloy powders supplied by
Stellenbosch University.........................................................................................13
Table 7: Summary of results from study completed by Kirchener (2009) ............14
Table 8: Summary of results from study completed by Laubscher (2012) ...........14
Table 9: Mixing ratios used to create powder mixtures.........................................20
Table 10: Comparison between current study and previous study powders..........29
Table 11: Average green densities for TRB specimens.........................................35
Table 12: Average TRB sintered densities ............................................................37
Table 13: Average TRB specimen green strength and breaking force..................40
Table 14: Average TRB sintered strength .............................................................41
Table 15: PREP powder apparent density test result.............................................49
Table 16: PREP powder flow rate test results .......................................................49
Table 17: Sieve analysis 1st
attempt.......................................................................50
Table 18: Sieve analysis 2nd attempt ....................................................................50
Table 19: Mass of powders required for 100g final mix .......................................52
Table 20: Conversion table for Carver press and dia.10mm cylindrical die .........60
Table 21: Conversion table for Amsler press and TRB die...................................60
Table 22: Budgeted and actual cost of the project.................................................68
1
1. INTRODUCTION
Discussed in this section of the report is the project introduction as well as the
projects stated objectives. It will also provide a motivation as to why this project
is applicable and of use to Boeing.
1.1 Project Introduction
Powder metallurgy (PM) is a continually and rapidly advancing technology used
to fabricate a variety of products. The fact that it can produce net to near net shape
components underpins its importance in manufacturing as it produces little to no
waste. High precision forming allows manufacturers to produce products across a
wide range of applications with more consistent and predictable behaviours
(Boyer, 2010). More often than not, parts generated from powder metallurgy are
finished with minimal need for further machining and tooling. The more common
powder metallurgy techniques are powder injection moulding and the press-and-
sinter process. For the purpose of this project, the press and sinter process will be
the main focus as it is more cost effective than powder injection moulding
(Campbell, 2013).
Titanium, although relatively expensive, is far superior to many of its competitors
in terms of its strength to weight ratio and its resistance to corrosion (Campbell,
2013). It is therefore highly desirable in industry, such as aerospace, where its
mechanical properties can be exploited. Due to titanium’s desirable properties,
two principle areas of application have evolved: (1) in the commercially pure
state, Ti, for corrosive resistant components; and (2) titanium alloys for high-
strength-minimal-weight components where high temperature fluctuations exist
(Groover, 2011).
The University of Stellenbosch has been provided, by Boeing, with a batch of Ti-
6Al-4V PREP (plasma rotating electrode process) powder for analyses and
testing. PREP produces spherical powder particles which are typically used in
additive manufacturing procedures. Boeing uses fine Ti6Al4V PREP powder
particle, 10-100µm, for its additive manufacturing. These spherical powders
possess good flow ability, do not agglomerate and sinter easily. The remaining
larger Ti6Al4V powder particles (>100µm) are sieved out and subsequently
discarded as they are not suitable for the targeted manufacturing process.
This project aims to investigate the viability of making the larger, waste PREP Ti-
6Al-4V powder usable through two proposed solutions: (1) by using the pre-
alloyed approach in combining the wasted, coarse Ti6Al4V powder with a finer
pre-alloyed Ti6Al4V powder; or (2) by using the blended elemental approach to
combine the coarse Ti6Al4V powder with a compressible titanium powder,
blended with a 60Al:40V master alloy powder. These two methods will be
compared on a conceptual level to decide which is most feasible. The preferred of
2
the two methods will be used to improve the compressibility of the PREP powder
so that it can be used in a press-and-sinter process. This project is a proof of
concept as PREP powders are typically difficult to compact due to their particle
shape. The ultimate goal of this study is to compact, sinter and strength test the
improved PREP powder blends in order to determine whether or not the
methodology discussed in this study, is a feasible means of using Boeing’s waste
powder.
1.2 Objectives
The aim of this project is to develop manufacturing procedures to better utilise
waste Ti-6Al-4V PREP powder. The main goals for the project can be
summarized as follows:
 Characterize the supplied PREP and evaluate its compressibility.
 Compare two methods of improving the PREP’s compressibility on a
conceptual level: Pre-alloyed Ti6Al4V powder and blended elemental
Ti6Al4V powder mixtures
 Maintain the alloy stoichiometry in the improved powder blends
 Determine the green and sintered strengths of the compacted powder
blends
1.3 Motivation
South Africa has the second largest mineral reserve of titanium ore (titanium
oxide, ilmenite and rutile) in the world (Campbell, 2013). Unfortunately very little
of this titanium ore is processed locally as it is almost entirely exported. The vast
majority of South Africa’s titanium ore resources are found in black sand deposits
in the upper regions of KwaZulu Natal. Because of its natural abundance in this
country, it makes economic sense to enhance the countries processing capabilities
of this raw titanium ore.
Currently the global production of titanium is low, in comparison to other metals,
with a value of approximately 180 000 tons per annum (van Buuren, 2009). The
reason for titanium’s low production is due to its high price, which is a result of
the energy intensive, outdated technology used to extract the metal from its raw
material (van Buuren, 2009). Therefore, to enhance the market for titanium, either
advances have to be made into the processing and extraction of the metal or
innovative manufacturing procedures involving titanium need to be developed,
which gives rise to projects such as this one.
Titanium is known for its material properties such as high strength to density
ratio, good ductility, high melting point (which ultimately makes it difficult to
cast) and favourable corrosive properties, making it desirable form many
applications (Boyer, 2010). Currently the chemical and aerospace industries are
3
the largest consumers of titanium because of its excellent corrosive resistance and
its abilities to save weight and handle extreme temperatures (Boyer, 2010).
Titanium and its alloys have the potential to replace more common metals, such as
steel and aluminium, in the manufacturing sector because of their superior
properties. At present, this is not set to happen but as technology advances and
interests into titanium deepen, it is only a matter of time before the full potential
of titanium can be harnessed at a fraction of the cost.
To date, the powder supplied to Stellenbosch University by Boeing has been
considered nothing more than waste. The useable/smaller size particles of the
powder are sieved out and the larger particles are discarded as they are not
favoured in additive manufacturing techniques. As this powder is produced using
PM techniques, regarding a portion of the powder as waste undermines the core
advantage of PM: its minimal waste level (Boyer, 2010). Therefore enhancing the
compressibility of the waste PREP Ti-6Al-4V powder is essential in increasing
the efficiency of the PM process used by Boeing in the production of their parts.
This may lead to a decrease in losses incurred by discarding the powder as waste.
Therefore it is in Boeing’s interest to find a feasible method to improve the
usability of their wasted powder.
Countries who have titanium reserves in abundance, such as South Africa, need to
be at the forefront of producing innovative manufacturing procedures to process
titanium and its alloys. By 2020 South Africa is hopeful to have a titanium
industry that could amount to about R5 billion in revenue per annum and up to
10% of the international markets share (Clark, 2012). With innovative
technologies and manufacturing procedures, South Africa will gain the necessary
edge over its competitors to take advantage of a potentially emerging market.
4
2. LITERATURE REVIEW
The following sections will discuss the literature examined in preparation for
completing the project and its stated objectives.
2.1 Titanium and Titanium Alloys Overview
Titanium is a fairly abundant element, constituting approximately 1% of the
Earth’s crust compared to the most abundant metal, aluminium, which constitutes
approximately 8% (Groover, 2011). Due to titanium’s unique properties, its
importance in a vast array of industries has grown in recent decades. Titanium is
lightweight and possesses a very good strength-to-weight ratio which has led to its
use in the aerospace industry. General properties of titanium can be found in
Table 1 below (Groover, 2011). The principle ores from which titanium is
extracted are rutile and ilmenite. Rutile (TiO2) is preferred as an ore because it
contains a higher concentration of titanium than ilmenite (FeTiO3). Both ilmenite
and rutile are naturally abundant in South Africa with ilmenite accounting 90% of
South African production and rutile the other 10% (Clark, 2012). To recover pure
titanium from both of these ores, additional processing is required. Rutile (or
ilmenite) is reacted with chlorine gas to produce titanium tetrachloride (TiCl4)
which is subsequently distilled to remove impurities and form a highly
concentrated TiCl4. This highly concentrated compound is then reduced to
metallic titanium through a reaction with either magnesium or sodium; these are
known as the Kroll Process and Hunter Process, respectively (Groover, 2011).
Table 1: Properties of titanium
Symbol Ti
Atomic Number 22
Specific Gravity 4.51
Crystal Structure HCP (Hexagonal close-packed)
Melting Temperature (K) 1941
Elastic Modulus (GPa) 117
Alloying Elements Aluminium, tin, vanadium, copper, magnesium
Yield Strength (MPa) 170-485
Elongation % 12-25
Titanium is difficult to extract and process which has a direct correlation to its
high expense. The extraction processes are not only energy intensive/expensive
but they are also highly toxic as well. Even though the properties titanium
possesses are highly sought after, its high expense is the primary fact limiting its
more extensive use.
From Table 1 it can be seen that titanium has many alloying elements. These
alloys are used in a wide range of applications and although the Ti6Al4V alloy is
5
considered to be the most popular, there are a vast majority that are currently used
in industry today.
Table 2: Compositions and mechanical properties of selected alloys (Groover,
2011)
Typical Composition, % Tensile
Strength,
MPa
Elongation,
%
Codea
Ti Al Cu Fe V Other
R50520 99.8 0.2 240 24
R56400 89.6 6.0 0.3 4.0 1000 12
R54810 90.0 8.0 1.0 1Mo 985 15
R56620 84.3 6.0 0.8 0.8 6.0 2Sn 1030 14
a
United numbering system
Table 2 is a comparison of selected commonly used titanium alloys along with
their mechanical properties, namely tensile strength and elongation. It can be seen
from this table that although the Ti6Al4V alloy has only the second largest tensile
strength, it has the lowest elongation percentage. Along with this data and that
presented in Figure 1, the decision to use titanium alloys in place of other more
commonly known alloys can be justified.
Figure 1: Ultimate Tensile Strength vs. temperature comparison between
different alloys (Goso & Kale, 2010)
The need to improve technologies involved with each production stage of a
typical titanium ingot can be further justified when looking at Table 3 below. The
information contained in Table 3 was adapted from van Tonder’s (2010) report.
6
Table 3: Production stage cost comparison between steel, aluminium and
titanium
In each production stage, titanium is considerably more expensive to process than
its competitors in industry such as conventional steel and aluminium. It can also
be noted that for titanium, the increase in cost in the ingot formation and sheet
formation production stages are more significant than costs involved with ore
extraction and metal refining. With advances in titanium processing technologies,
these prices will most certainly decrease.
Figure 2 below is a comparison in metal price listing for the Ti-6Al-4V metal
alloy and its competitors over the last three years. Cold rolled steel has been used
for this comparison as it is one of the more expensive ways to produce steel
products. Although the price for the Ti-6Al-4V ingot has decreased dramatically
of the last three years, it still has a significantly higher cost per lb weight than
both aluminium and steel. This is a direct result of the higher production stage
process costs seen in Table 3. In order for titanium and titanium alloys to be more
competitive in terms of their consumption, the processing cost at each production
stage needs to be decreased.
Figure 2: Metal price listing for titanium alloy and competitors
(www.metalprices.com/charts)
Production
Stage
Units Steel Aluminium Titanium
Factor
to steel
Factor
to steel
Factor to
aluminium
Ore Extraction
$/tonne 9.07 45.36 5 136.08 15 3
Metal Refining
$/tonne 45.36 308.44 7 907.18 20 3
$/m3 1708.67 4027.58 2 20137.19 12 5
Ingot
Formation
$/tonne 68.04 317.51 5 2041.17 30 6
$/m3 2624.03 4149.63 2 44547.51 17 11
Sheet
Formation
$/tonne 204.12 1360.78 7 14741.75 72 11
$/m3 7780.56
17941.0
5
2 322816.87 42 18
7
2.2 Powder Metallurgy
PM is the manufacturing of commercial components from powdered metals and
alloys. Many different PM processes exist such as additive manufacturing, powder
injection moulding and press-and-sinter. The press-and–sinter process is the
simplest application of PM and it can be described as the compilation of four
different stages (Clinning, 2012): Powder manufacture, blending of powders,
compacting and sintering. The press-and-sinter technique can be further described
as follows:
Subsequent to the manufacturing of the powders, they are blended together to
form the required alloys to be compacted into a certain shape. The resulting
compact is termed the “green compact” and it will stay together due to mechanical
bonding from the compacting process as opposed to chemical bonds forming
between the particles during sintering (German, 2005). The green compact is then
heated to a temperature below that of the main element present in the compact.
This is known as sintering. The high temperature allows the individual powder
particles to chemically bond with one another which improves the mechanical
properties of the material. Figure 3 is a simple representation of the pressing
process of a green compact.
Figure 3: Simple pressing of a green compact (Clinning, 2012)
Die Filling Start of
Compaction
Specimen
Compacted
Part Ejection
8
2.3 Production of Titanium Powders
Titanium and titanium alloy powders are produced by a number of different
processes. The resulting powder characteristics from each process are different as
well as their end applications. Section 2.3.1 gives a brief overview of the different
processes used in the production of titanium powder whilst section 2.3.2 further
discusses the PREP process.
2.3.1 Overview of Production Processes
Chemical reduction, hydride/dehydride process (HDH), gas atomization and
plasma rotating electrode process (PREP) are the most practiced methods to
produce metal alloy powders. Table 4 lists the useful powder particle size, typical
powder particle shape and typical powder application for each of these processes.
Table 4: Typical titanium alloy powders (ASM, 2011)
Production
Technique
Typical Useful
Powder Size
Typical Powder
Shape
Typical
Application
Chemical Reduction <150µm Irregular Die compaction
Hydride/Dehydride
Process (HDH)
<150µm Angular Die compaction
Gas Atomisation <100µm Spherical
Powder injection
moulding/ additive
manufacturing
Plasma Rotating
Electrode Process
(PREP)
<100µm Spherical
Powder injection
moulding/ additive
manufacturing
Both the angular and irregular shaped powders are better suited to die compaction
whereas the spherical powder particles are preferably used in powder injection
moulding and additive manufacturing. As can be seen from the SEM images of
the different powders, Figure 4, the irregular and angular powder particles are
clearly noticeable. It is this angular and irregular shape that allows the particles to
interlock with one another during die compaction. This interlocking leads to the
powders ability to be tightly packed and hold its shape once compacted. On the
other hand, spherical particle powders cannot be compacted as the compact
specimen is ultimately too porous due to the lack of interlocking between the
particles. Thus, spherical powders can only be used in the application mention in
Table 4: powder injection moulding and additive manufacturing.
9
Figure 4: SEM images of typical titanium alloy powders (ASM, 2009)
2.3.2 Plasma Rotating Electrode Process (PREP)
PREP is the most relevant production process to this project and as a result will be
discussed in more detail. PREP is a method of producing metal powders whereby
the end of a metal bar is melted while it rotates about a longitudinal axis as can be
seen in Figure 5. As the end of the bar melts, the molten metal is centrifugally
ejected and forms droplets which solidify into spherical powder particles, see
Figure 4. As this process relies on a plasma or electric arc to melt the
electrode/metal bar, the process is termed plasma rotating electrode process
“Sponge Fines” as a result of
chemical reduction
Hydride/Dehydride powder particles
Gas atomisation powder particles PREP powder particles
10
Figure 5: Plasma rotating electrode process (ASM, 2011)
Figure 5 shows one of two machines, long bar machine, used to produce PREP
powders. The other type is known as a short bar machine and it is characterised by
its much shorter consumable anodes (ASM, 1998). It is reported that an estimated
80% of the length of the short bar is converted into powder and that removal and
introduction of new electrodes into the machine is carried out manually. In the
long bar machine, increased productivity and conversion efficiency are realized
(ASM, 1998). The ability for the machine to continually push successive long bars
through the seal housing, allows it to achieve almost 100% conversion rate from
bar to powder. In both of these machines, the rotational speed is used to determine
the particle size of the end powder.
There are many characteristics which make the PREP process highly suitable for
the fabrication of alloy powders. Firstly, it is a means of contactless melting and
atomization which results in powders with possibly the highest capable
cleanliness (ASM, 1998). This is a particularly important feature when it comes to
high-melting-temperature alloys, which in their molten state, are highly corrosive
and attack conventional ceramic crucibles. Titanium is one such alloy of which
others are zirconium, molybdenum and vanadium. Secondly, as the atomised
droplets are radially dispersed, there is little chance of collisions between the
particles. If the particles and droplets did collide they would merge and form
irregularly shaped clusters (Roberts, 1987). However, as they do no collide with
each other on a regular basis, the resulting PREP powder is almost perfectly
spherical and virtually satellite free (Roberts, 1987).
11
In general, the individual spherical nature of the powder particles results in PREP
powder being very free flowing and having a high packing density. Comparatively
speaking, gas atomisation and PREP are the two methods which produce spherical
particle shapes. The advantages of PREP over the gas atomisation process are that
it has a less dispersed particle size distribution and a larger median size particle
can be produced (ASM, 1998). The other main advantage that the PREP holds is
that because it is produced by centrifugal forces as oppose to aerodynamic drag,
the powder is essentially porosity free when compared to gas atomized particles
(Roberts, 1987).
2.4 Methods for Producing Ti-6Al-4V
There are two approaches used to manufacture parts from titanium alloy powders:
1) pre-alloyed approach and 2) the blended elemental approach. Each has their
own unique characteristics and this section will compare them on a conceptual
level to determine the best method to take forward into testing.
2.4.1 Pre-alloyed Approach
The pre-alloyed approach (PA) uses ready-mixed alloys prior to subsequent
alloying. In this approach, a coarse grain powder can be mixed with a finer
grained powder of the same composition. As these powders are both pre-alloyed,
their chemical compositions are known prior to mixing. Therefore powders of the
same chemical composition, irrespective of their particle size and shape, can be
combined and the overall final powder will have the same composition as its
alloying elements.
In order to improve the compressibility of the supplied PREP Ti-6Al-4V powder,
a finer grain Ti-6Al-4V powder will be blended with it. As there are no local
producers of the powder in South Africa, the powder will have to be sourced from
elsewhere. As such, with a struggling economy, sourcing the powder is expensive
considering the weak Rand/Dollar and Rand/Euro exchange rates. Table 5 is an
example of amount that can be paid for PREP Ti6Al4V powder. The relevant
quote can be found in Appendix B.
Table 5: Quote received for PA PREP Ti-6Al-4V powder
Supplier Particle Size (µm) Batch Size (kg) Cost
AP&C (Advanced
Powder & Coating)
0-25
5
1440 USD
(±R 15869)
10
2380 USD
(± R 26228)
12
The PA approach does however hold certain advantages over the blended
elemental approach. For one, there is no need to worry about the chemical
composition of the powders in the mixing process itself. This is because the PA
approach is carried out using powder created from an ingot of the desired alloy
produced by conventional techniques. Essentially, the PA powders have the same
chemical composition. The PA process, as previously mentioned, is expensive but
its ease of manufacturing near-net-shaped components justifies its use over the
cheaper conventional PM options. The PA process itself is expensive but costs
can be saved as little to no post machining is required on the near-net-shaped
components, which in turn, decreases the amount of wasted material (Clinning,
2012).
2.4.2 Blended Elemental Approach
The blended elemental approach (BE) requires elemental titanium powder to be
prepared (by one of the methods discussed in section 3) and then combined with
individual alloying elements or a 60Al:40V master alloy (MA). This is the
cheapest method to produce titanium alloy powders as the method can make use
of direct reduction powder (Froes et al, 2004). Direct reduction is a process of
using gas as a reducing agent and reducing an ore into a solid form. The PA
process, on the other hand, uses powder which has gone through an energy
intensive melting and casting operation which is of much higher expense than the
direct reduction method. Also, the BE approach is known for its ability to produce
alloys whose mechanical abilities surpass even those created through conventional
metallurgy (German, 2005).
The BE approach does however have its own limitations. It is known to produce
components with high impurities which hinder the achievement of high density
powders which ultimately decreases its mechanical properties (Froes et al, 2004).
Specifically for this project, where the powder at the end of the mixing process
must have the same chemical composition as the powder supplied by Boeing,
careful attention must be given to the mixing process. The commercially pure
(CP) elemental titanium powder and MA powder need to be blended with the Ti-
6Al-4V powder in such a way that the overall stoichiometry of the end powder
remains the same. In comparison to the PA approach, this is a certain
disadvantage. The MA powder will need to have a 60:40 Al:V composition ratio
to be able to mix with the CP titanium powder and form a Ti-6Al-4V alloy.
Conceptually when these two powders are then mixed together with the waste
PREP Ti-6Al-4V powder, the overall stoichiometry of the end powder will be
maintained. Practically however, it will have to be carefully monitored and
controlled to ensure this is indeed the case. The master alloy powder needs to be
pre-alloyed 6Al:4V for the BE approach to be effective. If aluminium and
vanadium were to be added to the overall mixture as elemental powders, the
13
aluminium would melt before the other metal powders and destroy the desired end
stoichiometry.
The University of Stellenbosch had already purchased the CP titanium powders
and the 6Al:4V MA powder needed for the BE approach prior to the
commencement of this project. Therefore if this method were to be used over the
PA approach, no extra powder would have to be imported at the high cost seen in
Table 5. The prices for the various BE approach powders evaluated were
gathered from invoices for the powders purchased in 2013 by Dr DC Blaine.
These prices can be found in Table 6. Unfortunately the 60Al:40V master alloy
powder was purchased by the University of Cape Town so there is no invoice
available for it.
Table 6: Price of elemental titanium and master alloy powders supplied by
Stellenbosch University
Powder
Preparation
Method
Batch Size (kg)
Cost (R)
(incl. shipping
and customs)
-200 mesh titanium
powder
HDH sponge fines 5.4kg 8550
-100 mesh titanium
powder
HDH sponge fines 5.4kg 5700
60Al:40V master
alloy
Crushed and milled NPA NPA
Considering the extra cost that will be incurred to the University of Stellenbosch
if the PA approach were to be used, it has been decided that the BE approach will
be the method of choice for this project. Not only will it minimise the cost of this
project to the University of Stellenbosch but the necessary powders for the BE
approach are far more accessible in terms of their availability. The compressibility
of BE powder mixtures are better than the PA powder mixtures. This is because
the CP titanium and 4Al:6V MA powders are more compressible than the PA
Ti6Al4V powder. Therefore there is a greater chance that the BE approach will
yield better results which further justifies its use.
14
2.5 Review of Previous Projects
Although this project does not specifically build on any previous projects, it may
still be of some use to compare the results obtained in this project to results
obtained from more conventional and wider used powders.
Table 7: Summary of results from study completed by Kirchener (2009)
Powder Characterisation
Supplier and Grade Alfa Aesar -200 mesh Ti powder
Flow Rate Powder did not flow
Apparent Density (g/cm3
) 1.07
Particle Size - range (µm) 2 - 80
Particle Size – mean (µm) 32.27
Packing Density (%) 24
Powder Compaction
Cylindrical Specimens – Average Green
density (405 MPa) (g/cm3
)
3.13
TRB Specimens – Average Green Density
(compaction pressure 380MPa) (g/cm3
)
3.14
Green Strength (Mpa) 22.00
Sintering
Sintered Density (g/cm3
) 3.99
Sintered Strength (MPa) 661.21
Table 8: Summary of results from study completed by Laubscher (2012)
Powder Characterisation
Supplier and Grade Global Titanium +325-100 mesh
Ti powder
Flow Rate Powder did not flow
Apparent Density (g/cm3
) 1.38
Particle Size - range (µm) 5 – 140
Particle Size – mean (µm) 77.57
Packing Density (%) 30.6
Powder Compaction
Cylindrical Specimens – Average Green
density (500 MPa) (g/cm3
)
3.38
15
TRB Specimens – Average Green Density
(compaction pressure 300-500 MPa) (g/cm3
)
3.51
Sintering
Sintered [@ 1300 o
C] Density (g/cm3
) 4.05
Sintered [@ 1300 o
C] Strength (MPa) 1260
Table 7 and Table 8 summarise the results obtained by Kirchener (2009) and
Laubscher (2012), respectively, in their final year projects. Both Kirchener and
Laubscher used varied sizes of elemental titanium powder in their studies.
Although titanium is not an extensively used material, these results will be an
appropriate benchmark against which the current studies PREP Ti-6Al-4V powder
performance can be compared.
As previously mentioned, this project does not pick up from a previous students
work. However, this project does use previous student’s results and testing
procedures/parameters as a point of reference for the tests that will be conducted.
Also, these projects made use of equipment which is particularly applicable to the
current study such as the Amsler and Carver presses, vacuum furnace and MTS
load frame.
A problem which occurred in Kirchener’s study is that of delamination in some
of his samples after compaction. In particular, this problem occurred in his TRB
samples. The delamination was caused by inadequate lubrication of the TRB die
walls prior to compaction which caused significant friction between the die wall
and powder compact during ejection. The significant frictional forces caused the
compacts to crack during ejection.
The use of an industry proven die-wall lubricant is a suggestion made by
Kirschener to solve the issue of delamination. This may be a viable solution
however; the die-wall lubricant has the potential to contaminate the microstructure
of the compact samples. It is the hope that because of the larger size powder
particles used in this project, the issue of delamination will be less persistent. If it
is found that delamination is severe in the execution of this project then the die-
wall lubricant will be considered.
16
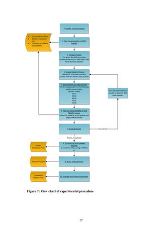
3. EXPERMINETNAL PROCEDURE
The procedure followed in executing the project experiment is represented
visually by the flow chart in Figure 7 below. Each step from the flow chart is
elaborated as follows:
3.1 Powder Characterisation
Step 1 in Figure 7: The PREP Ti-6Al-4V powder was characterised in order to
determine the particle size and distribution, flow rate, apparent density and
composition. These characteristics are important as they help to provide a better
understanding of the powder and its behaviour (German, 2012).
The particle size distribution of the PREP powder was measured using laser
diffraction. This technique measures the angular variation in intensity of light
scattered as a beam passes through a dispersed particle sample. The principle on
which this process is based is the theory that large particles scatter light at small
angles relative to the laser beams whilst small particles scatter light at large
angles. Therefore based on the angular scattering intensity data measured, the
particle size responsible for creating the scatter pattern can be determined (ASM,
1998).
The laser diffraction size distribution of the PREP powder was measured by Mrs
H Botha from the Process Engineering Department of Stellenbosch University.
The equipment needed to conduct the laser diffraction size distribution can be
seen in Figure 6 (a) [Make: Micromeritics®, Model: Saturn Digitizer]. The laser
diffraction results were then visually confirmed using a stereomicroscope system,
see Figure 6 (b). [Make: Olympus Model: SZX7 unit, KL 1600 LED light source,
ACH1X objective/camera, SC30 observation tube].
Figure 6: (a) Micrometrics Saturn DigiSizer (b) Olympus SZX7
stereomicroscope system
(a) (b)
17
2. Test Compressibility of PREP
powder
3. Compare results
(i.e. green density) to previous
studies performed on -200 mesh/-100
mesh titanium powders
4. Create Ti-6Al-4V Premix
Blend the - 200 mesh titanium
powder with the master alloy powder
5. Blend Premix and PREP powder
Mix the two powders in the following
weight percent ratios
(premix : PREP)
25:75
50:50
60:40
75:25
10:90
6. Test the compressibility of new
Ti6Al4V mixture
Mixture is made up of the premix and
original PREP powder
7. Analyze Results
8. Compact all three powder
mixtures
(i.e. the five ratios) using a TRB die
set
Results Acceptable
Use -100 mesh titanium
powder in place of -200
mesh powder
Re-run test
 Carver Manual Press
 Φ10mm cylindrical
die
 Compact at 500MPa
and 600MPa
9. Sinter TRB specimens
10. Strength test sintered specimens
Transverse
Rupture Test
Vacuum Furnace
Amsler
Automatic Press
1. Powder Characterisation
Figure 7: Flow chart of experimental procedure
18
The flow rate and apparent density were measured according to ASTM standards
B212 and B213. The flow rate of the powder is a good indication of the inter-
particle friction. Inter-particle friction refers to the resistance to movement of
particles in contact with one another. The apparent density is the density of the
powder when it is in its loose state without any agitation (ASTM, 2014). Both the
apparent density and the flow rate were determined using a Hall flowmeter and an
A&D FX-1200i precision scale which can be seen in Figure 8 a) and b)
respectively.
Figure 8: (a) Hall flow meter (b) A&D FX-1200i scale
The particle size distribution was also measured by sieving analysis acccording to
ASTM standard B214. The results from the sieving analysis were used to confrm
the laser diffraction results. The sieve analysis was conducted using Endecotts test
sieves.The size and order of the sieves were as follows (top to bottom) 710, 260,
425, 250, 180, 150, 106, 75, 45. Each of the formentioned sizes are in
micrometers (µm). The setup of the test can be seen in Figure 9 (a). The top mesh
has the greatest mesh opening size (710 µm) whilst the mesh right at the bottom
has the smallest mesh opening size (45 µm) which can be seen in Figure 9 (b) and
(c) respectively. The sieves are stacked in decending order in terms of their mesh
opening sizes.
(b)(a)
19
Figure 9: (a) Layout of sieve analysis equipment (b) Largest size mesh (c)
Smallest size mesh
3.2 PREP Ti-6Al-4V Powder Compaction
Step 2 of Figure 7: The original supplied PREP Ti-6Al-4V powder was
compacted at 500 MPa and 600 MPa as a baseline against which further powder
samples could be compared. By determining the current compressibility of the
PREP powder, any notable improvements through the addition of other powders
can be easily assessed. The powder was compacted using a Carver® 12 ton
manual press, see Figure 11, and a ∅10 mm cylindrical die set, see Figure 10 (a),
which was designed according to ASTM standard B 312-96. Table 20 of
Appendix C was required to determine the internal compaction pressure from the
gauge pressure reading of the hydraulic oil in the manual press.
Figure 10: (a) Cylindrical die set (b) TRB die set
(a) (b)
(a) (b)
(c)
20
Figure 11: Carver® 12 ton manual press
3.3 Using the Blended Elemental Approach to Mix Powders
Step 4 and step 5 of Figure 7: As previously discussed, the BE approach was used
to try and improve the compressibility of the PREP Ti-6Al-4V powder. The PREP
powder, elemental titanium powder and the master alloy powder were combined
to establish the ratios seen in Table 9.
Table 9: Mixing ratios used to create powder mixtures
PREP powder (weight %) Ti powder + MA powder (weight %)
75 25
50 50
40 60
25 75
10 90
Both -100 mesh titanium powder and -200 mesh titanium powder would be used
to create the mixture ratios seen above with the aim to later compare their results
against one another as well as against previous studies on just pure titanium
powder. From this point on, -100 mesh titanium will be referred to as the coarse
titanium powder and the -200 mesh titanium will be referred to as fine titanium
powder.
In order to ensure that the overall stoichiometry of the Ti-6Al-4V was maintained
during mixing, a theoretical analysis for the required mass of each powder at a
given ratio was conducted. This can be found in Appendix A.2. This calculation
was necessary as the atomic weight percent of each element in the powder needed
21
to be converted to a weight percent. Using this information, the amount of powder
necessary to satisfy the above ratios could be determined.
For the cylindrical die set, the powders were individually weighed using the A&D
scale, see Figure 8b, placed in a small container and then mixed. Due to the size
of the container, it was shaken by hand to mix the powders within it. In total, 2
grams of powder was used for each cylindrical die set compaction test. With the 2
grams comprising of the PREP powder, titanium powder and the master alloy
powder in the ratios mentioned in Table 9.
For the TRB die set, the total amount of powder needed (for each powder ratio) to
compact the required amount of specimens was first determined. The 75:25 and
50:50 powder ratios were excluded from the TRB compaction process for reasons
that will be discussed in Section 4.2.2. As a result, four batches of final power
mixture were made, one batch for each powder ratio. Each batch contained
enough powder to compact the required amount of TRB specimens. As each batch
of powder was now in a larger container than what was needed for the cylindrical
die set tests, the powder could be mixed not by hand, but rather by a mechanical
mixer seen in Figure 12.
Figure 12: Mechanical mixer
3.4 Compact Final Ti-6Al-4V powder mixture using Cylindrical Die Set
Step 6 of Figure 7: The Carver 12 ton manual press, see Figure 11, and the
cylindrical die set, see Figure 10 (a), were used to compact the different powder
mixtures into cylindrical specimens. Die wax was first applied to the inside of the
die to ensure ease of specimen ejection once compacted. To avoid excessive
density gradients within the die-set during compaction, it was advised that 2 g of
powder should be compacted at a time. First, 2 g of powder from the 75:25 final
mixture of powder was poured into the die and compacted at a compaction
pressure of 500 MPa. Another 2 g of the same powder was then subsequently
22
compacted at 600 MPa. This process was repeated for each powder ratio for both
the coarse and finer titanium powder mixtures. As in section 3.2, Table 20 was
used to convert from gauge pressure to compaction pressure found in Appendix C
had to be used.
The green density of each compacted specimen was then determined by dividing
the mass of the specimen by its volume. Rough edges that formed on the
specimens post compaction needed to be sanded flat with very fine grit sandpaper.
By removing the rough edges it allowed for the most accurate measurement of the
specimen’s volume. Measurements were carried out using a Mitutogo Absolute
Digimatic digital Vernier which was accurate to the nearest 0.01mm. In total 48
cylindrical specimens were compacted, 3 specimens for each powder ratio at each
compaction pressure (3 x 4 x 4 = 48). The green density of each cylindrical
specimen was determined.
3.5 Compact Final Ti-6Al-4V powder mixture using TRB Die Set
Step 8 of Figure 7: Once the green densities of the cylindrical specimens were
determined, the tests (i.e. compaction pressure and powder ratios) which produced
the best results were reproduced using the Amsler press, Figure 14 , and the
rectangular die set, Figure 10 (b). This step in the experiment was necessary so as
to produce rectangular specimens which could later be sintered and strength
tested. In a similar fashion to the cylindrical die-set, die wax was applied to the
inner die walls to ensure ease of ejection and avoid delamination.
A Spider 8 data acquisition system (600 Hz model), Figure 13, was needed to
operate the Amsler Press. The data acquisition system allowed for the forces
exerted by the 300 kN load cell to be visually seen as well as recorded. Table 21
in Appendix C had to be used in order to convert the force measured by the load
cell into powder compaction pressure. Appendix C also contains the calculation
on how to perform this conversion. It was determined that a force of 200 kN and
240 kN would produce compaction pressures of 500 MPa and 600 MPa
respectively.
Figure 13: Data acquisition system
23
There were a total of 24 TRB specimens compacted. For reasons explained in
section 4.2.2, the TRB specimens were only compacted at 500 MPa. The
specimen green densities were determined in a similar manner to the cylindrical
specimen green densities. All the rough edges were removed using the fine grit
sandpaper and then the specimen was measured and weighed from which, the
green density could be calculated.
3.6 Sintering of the TRB Specimens
Step 9 of Figure 7: Only halve of the compacted TRB specimens were sintered so
that a comparison could be made between their green strength and sintered
strength in the next phase of testing. The sintering system that was used
comprised of a vacuum system combined with a sintering oven. The vacuum
system is made up of an Adixen rotary vane pump [Model: Pascal 2012SD],
Varian turbo pump [Model: Turbo-V 81-M] and an Adixen vacuum gauge
[Model: ACS 2000] (Laubscher, 2012). The sintering oven used was an Elite 1500
o
C Horizontal tube furnace [Model: TSH 15-50-180]. Figure 15 below shows the
vacuum furnace system in its entirety.
Figure 14: Amsler 25 ton automatic press
24
Figure 15: Vacuum furnace system
The oven crucible allowed for three specimens to be sintered at a time which
meant that four separate sintering attempts would have to be made to sinter all
twelve specimens. Once the specimens were placed in the crucible, the ends of the
crucible were sealed, as seen in Figure 16, to ensure that an effective vacuum
could be drawn. The rotary pump was then turned on and a vacuum was drawn to
below 0.133 mbar in order to remove any major contaminants. This vacuum was
sufficient to begin flushing the system with argon. The argon supply cylinder
pressure regulator was first set at 50 kPa and then the inlet valve to the crucible
was slowly opened to allow the argon to flow through the system. The inlet valve
to the crucible can also be seen in Figure 16. The inlet valve was turned until the
vacuum gauge measured a pressure of 6.26 mbar in the system. After 30 minutes
of flushing at this pressure, the inlet valve was closed to stop the flow of argon.
The argon flushing phase was now completed.
Figure 16: Furnace end-seal and argon inlet valve
The turbo pump could only be turned on once the rotary pump had removed the
remaining argon from the system. This was to protect the sensitive turbo pump
blades which would otherwise be damaged by the argon. The turbo pump was
necessary as it helped draw a larger vacuum which allowed for high sintering
temperatures to be achieved. The furnace was then programmed to reach 1300 o
C
and sinter at this temperature for 2 hrs.
25
Once the specimen had been sintered at the desired temperature for the required
time, the furnace cooled to the point where the turbo pump could be switched off.
After allowing sufficient time for the turbo pump blades to stop rotating, the
system was backfilled with argon using the rotary pump. The backfill method is
essentially the same as the flushing method mentioned above. Once the system
was backfilled and the system/specimens had sufficiently cooled to be handled,
the specimens were removed and the process was repeated.
Subsequent to all the specimens being sintered, their sintered densities were
determined using the simple method of dividing the mass by the reduced volume
of the specimen which was measured once again using the Mitutogo Absolute
Digimatic digital Vernier calliper. The Archimedes principle was used to verify
the densities determined from these measurements. The calculation methodology
can be found in Appendix A.4.
3.7 Strength Testing
Step 10 of Figure 7: The last phase of the experimental procedure was to
determine the strength of the TRB specimens. The green and sintered strength of
all the TRB specimens was measured according to ASTM standard B312-96. For
the green (un-sintered) TRB specimens, this test was done using a MTS Criterion
model 44 load frame, MTS LPS 304 force transducer and MTS Testworks 4
software.
Figure 17 shows the setup of the entire system for the green strength tests will all
of the mentioned components. The transverse rupture strength (TRS) tooling used
to conduct the three point bend test can be seen in Figure 18 and the design
specifications of the tooling can be found in Laubscher’s (2012) report.
Figure 17: MTS tensile testing machine
26
Green specimens typically break at lower than 500 N so therefore the 1 kN load
cell, as appose to the 30 kN load cell, was used for strength testing the green
specimens. The reason for this is that the 1kN load cell would provide better
resolution if specimens broke at for instance, 100 N. To ensure that the force
applied by the load cell was evenly distributed across the specimen, the specimen
was checked for any surface defects or rough edges which may have developed
during handling and moving. If any were found then they would be sanded flat
using the fine grit sand paper.
Figure 18: TRS tooling
The 30 kN load cell did not have sufficient load capacity to fracture the sintered
TRB specimens. The TRS tooling would therefore be taken off the MTS load
frame and subsequently attached to the Amsler Press, Figure 14, as the 300 kN
load cell on the Amsler press would be more than capable of fracturing the
sintered specimens. Once again the rough edges resulting from compaction and
sintering were sanded away to improve the accuracy of the achieved results.
The applied load in the MTS load frame and Amsler press were the controlled
variable in the experiment. The applied load increased to the point where the
specimen failed. At this point of failure, the force measured by the respective load
cells was used to determine the rupture strength of the specimen: ultimately, the
sintered strength of the TRB specimen was determined.
27
4. RESULTS AND DISCUSSION
The following sections contain the results and discussions pertaining to the
different experiments mentioned. It is reiterated that in this section, -100 mesh and
-200 mesh Ti powder are referred to as coarse and fine Ti powder, respectively.
4.1 Powder Characterisation
The stereomicroscope images seen in Figure 19 show two different samples of the
PREP powder; the powder particles can be seen to be spherical in shape. This was
expected due to the general nature of powder particles produced weir the PREP
method. It can also be observed from Figure 19 that the particles range anywhere
from 89 µm to 235 µm.
Figure 19: Stereomicroscope images of PREP Ti-6Al-4V powder
The size distribution estimate of the powder particles can be verified from the
laser diffraction test results. As seen from Figure 20 the PREP powder particles
range from 50 µm to 400 µm with a mean particle diameter of 180 µm. The
complete set of results from the laser diffraction tests can be found in Appendix
A.3.
Figure 20: Cumulative particle size distribution of PREP Ti-6Al-4V powder
28
0
10
20
30
40
50
60
<45 45 75 106 150 180 250 425 560 710
Weight%retained
Sieve mesh opening size (µm)
Sieve Analysis on PREP Ti6Al4V
First sieve
analysis
Second sieve
analysis
From the results obtained from Figure 19 and Figure 20, it can be seen that the
Stereomicroscope images and the laser diffraction results correlate with one
another. Supplied with the PREP powder was a metal powder certification which
gave an indication that the powder is +149 / -500 µm which once again correlated
with the achieved laser diffraction results and stereomicroscope images.
From the sieve analysis conducted on the PREP powder, the results of which can
be seen in Appendix A.1, the particle size distribution could once again be
evaluated. Figure 21 shows the particle size distribution obtained from the sieve
analysis.
Figure 21: Sieve analysis graph
For both sieve analysis tests, the 150 µm mesh retained the largest percentage of
powder. Therefore the powder particles were small enough to pass through the
180 µm screen but too large to pass through the 150 µm screen. This correlates
with the estimated mean particle size of 180 µm from the laser diffraction results.
The results from both sieve analyses show that the particles were greater than 106
µm and smaller than 425 µm. This particle size distribution again correlates with
the laser diffraction test as well as the reported size distribution form the metal
powder certificate.
The apparent density of the PREP powder was calculated to be 2.59 g/cm3
, see
Appendix A.1. The exact density of the Ti-6Al-4V alloy varies according to
chemical composition but it is typically 4.42 g/cm3
(ASM, 2014). This
information can be used to determine the packing density of the powder which is
calculated as the ratio of the apparent density to the alloy’s density. The packing
density for the PREP powder is 58.6%.
29
The flow rate test indicated that the powder flowed at a rate of 39 s/50g powder,
see Appendix A.1. This reiterates the properties that PREP powders flow freely
and the powders particles do not agglomerate. The fact that the powder does flow
indicates weak inter-particle frictional forces between particles (i.e. the powder
displays low resistance to particles slipping past one another). This is an important
result in terms of the powders compressibility as in general, powders which flow
freely, allow for high production rates for compaction.
Table 10 is a summary of the results obtained from the characterisation of the
current studies PREP Ti-6Al-4V powder as well as the results obtained from
previous studies on purely titanium powder.
Table 10: Comparison between current study and previous study powders
PREP Ti-6Al-4V
powder
Laubscher
(2012)
Kirchener
(2009)
Powder Type PREP Ti-6Al-4V HDH Ti HDH Ti
Apparent density
(g/cm3
)
2.59 1.38 1.07
Flow Rate (s/50g) 39 Did not flow Did not flow
Packing Density (%) 58.6 30.6 24
Mean Particle
Diameter (µm) from
laser diffraction
180 77.57 32.27
It can be seen that due to the smaller mean particle size for both of the previous
studies, the apaprent densities of these powders are much lower than the apparent
density for the current study. The reason for this is that a larger number of pores
form between smaller particles. This is also evident in the packing density values.
The current study’s powder possess a packing density of 58.6% which translates
to the powder having 41.4% porosity between its particles when freely packed.
The powders from Laubscher (2012) and Kirchener (2009) both possess 69.4%
and 76% porosity, respectively, between their particles.
30
4.2 Powder Compaction
As previously mentioned, the aim of the powder compaction was to determine the
green densities of the different powder ratio combinations at different compaction
pressures. Compaction was first conducted using the cylindrical die-set and then
using the TRB die set.
4.2.1 Cylindrical Die-Set Compaction
As mentioned in section 3.2 of the experimental procedure, an attempt was made
to compact the PREP powder in its existing state. The powder was first compacted
at 500 MPa and then again at 600 MPa. At both compaction pressures the powder
failed to compact into the cylindrical shape of the die; the powder compact
disintegrated upon ejection. This was expected due to the nature of the particle
size and shape, as well as, the result from the flow rate test conducted on the
powder. Therefore it was concluded that the current powder possessed no
compressibility.
The next compaction attempt was the 75:25 powder ratio of PREP : Ti + MA
powder. The fine titanium form of this powder ratio was compacted at 500 MPa
and 600 MPa, Figure 22 (a) and (b) respectively.
Figure 22: Ejection of compacted Ti6Al4V BE 75:25 powder mixture using
fine Ti powder at (a) 500 MPa (b) 600 MPa
It can be seen that in the case of the 500 MPa compaction pressure, as soon as the
specimen was ejected from the die it disintegrated. At 600 MPa compaction
pressure, the specimen stayed intact but then began flaking and subsequently fell
apart shortly after it was ejected. As a result, it was decided that the 75:25 powder
ratio would not contribute any meaningful results to this study and was
consequently excluded from any further testing. Only the 50:50, 40:60, 25:75 and
10:90 ratio powders will be investigated and discussed for the remainder of this
study.
(a) (b)
31
3.300
3.350
3.400
3.450
3.500
3.550
3.600
50:50 40:60 25:75 10:90
GreenDensity(g/cm3)
Powder Ratio (PREP : Ti + MA)
Compressibility Chart at 500MPa and 600MPa
500MPa
with fine Ti
600MPa
with fine Ti
500MPa
with coarse
Ti
600MPa
with coarse
Ti
The remainder of these powder ratios were compacted at 500 MPa and 600 MPa
using both the coarse and finer titanium powder. The volume and weight of each
green specimen was recorded and then used to determine the specimen green
density. The green density results can be found in Appendix D.1. The average
green density of the three samples for each powder ratio at each compaction
pressure was determined and represented in the form of a compressibility chart as
seen in Figure 23.
Figure 23: Green density of cylindrical specimens
The error bars on Figure 23 show the largest and smallest deviation of the
measured densities from the average density. It can therefore be interpreted from
these error bars that compaction was done accurately as there is very little
deviation around the mean. Also from Figure 23, the general trend of the green
densities for both the coarse and fine Ti powder mixtures increases as the ratio of
premix to PREP powder increases. This being said, for each of the tests
conducted, the 10:90 powder ratio showed a decrease in green density. This
decrease can be seen for each compressibility chart, Figure 38 to Figure 41, in
Appendix D.1.
A reason for this decrease in green density, at a powder ratio of 10:90, is that the
Ti-6Al-4V powder mixture used for compaction is almost entirely comprised of
the elemental titanium powder (i.e. 82.96% of the mixture is either fine or coarse
Ti powder). Both the fine and coarse titanium powders possess packing densities
and mean particle diameters which are far less than those for the PREP powder
(Table 10). Thus, the smallest amount of pores between powder particles exists in
32
the 10:90 powder mixes. This results in the drop in green density, as seen in the
compressibility charts, because there are fewer vacancies in the loose powder
which can be filled by the powder particles during compaction.
From Figure 38 to Figure 41, it can be seen that there is a slight variation in the
results achieved for each of the attempted tests, as was evident from the error bars
of Figure 23. This could be due to the inaccuracy of the Carver press pressure
gauge which gives an indication of the oil pressure within the press itself. Due to
the ratio of oil pressure to compaction pressure, 1:25, a reading error of 1MPa on
the gauge could result in a compaction pressure error of 25 MPa. This could have
an effect on the green densities achieved.
Ejection pressure was not considered as a die wax was used during compaction of
the cylindrical specimens. Specimen delamination was occurring as a result of the
high ejection pressures caused by friction between the die-wall and specimen. As
high ejection pressures contribute to density gradients and tool wear it was
decided that the use of die-wax was justified. The ejection pressure peaked at
about 7 MPa gauge pressure when die wax and a compaction pressure of 600 MPa
was used. As this ejection pressures was significantly lower than the compaction
pressure it was not included in the results. After each specimen was ejected, the
inside of the die-set was cleaned to ensure cross contamination of powder
mixtures did not occur.
Figure 23 clearly shows that the optimal powder ratio is 25:75 for both the fine
and coarse Ti mixtures. However, this is not the most economically viable powder
ratio as it uses the second least amount of waste PREP Ti-6Al-4V powder for a
given amount of mixture. The most ideal powder ratio to make use of would be
the 50:50 powder ratios as they would be the cheapest to produce (due to the
reduced amount of titanium and master alloy powder required). Unfortunately, as
this ratio produced the lowest green densities, the 50:50 powder ratio mixtures
were not taken forward into the next phase of testing.
4.2.2 TRB Die-Set Compaction
As mentioned in section 4.2.1, the 40:60, 25:75 and 10:90 powder ratios were
used to create a total of 24 TRB compact specimens. Four specimens of each
powder ratio were compacted for both the fine and coarse Ti powder mixtures.
The original plan was to compact the specimens at a compaction pressure of 500
MPa and 600 MPa as mentioned in the experimental procedure, section 3.5.
However, a problem arose in that the spacer used with the TRB die-set buckled
during the first compaction test; see Figure 24 (a). Buckling occurred before the
compaction pressure of 600 MPa was achieved and therefore a new spacer had to
be designed. The specification of the old spacer can be found in Laubscher’s
(2012) report. The new spacer was made according to the technical drawing found
33
3.390
3.400
3.410
3.420
3.430
3.440
3.450
3.460
3.470
40:60 25:75 10:90
GreenDensity(g/cm3)
Powder Ratio (PREP : Ti + MA)
TRB Compressibility Chart at 500MPa
Fine Ti
mixture
Coarse Ti
mixture
in Appendix F. This spacer was 5 mm smaller in height and also made of 1mm
thicker steel, see in Figure 24 (b).
Figure 24: (a) Buckled spacer (b) Re-designed spacer
The spacer was used during compaction in order to keep the test procedure
consistent with Laubscher (2012) so that a comparison could be made between the
values achieved in his project and the values achieved in this one. Refer to section
7 of this report for the recommendation on the use of the spacer.
The new spacer was placed between the die and the lower punch and an attempt
was made to compact a TRB specimen at 600 MPa. Once again the spacer was
showing signs of yielding, see Figure 24 (b), before the 600 MPa was achieved.
The thickest steel available in the engineering workshop at the University of
Stellenbosch was used to make the new spacer. Thus, it was decided that a
compaction pressure of only 500 MPa would be used for the remainder of the
tests. Figure 25 shows the average green density achieved for the different powder
ratios, using both the fine and coarse titanium powders, at a compaction pressure
of 500 MPa.
Figure 25: TRB specimen green density
(a) (b)
34
3.34
3.36
3.38
3.4
3.42
3.44
3.46
3.48
3.5
40:60 25:75 10:90
GreenDensity(g/cm3)
Powder Ratio (PREP : Ti + MA)
Green Density Comparison (TRB and Cylindrical) at 500MPa
Fine Ti
average - TRB
Coarse Ti
average - TRB
Fine Ti
average -
cylindrical
Coarse Ti
average -
cylindrical
The individual results for each specimen can be seen in Figure 42 and Figure 43
in Appendix D.2. The TRB green specimens followed the same general trend as
the cylindrical green specimens in that the optimal powder ratio was determined
to be the 25:75, as can be seen in Figure 25. This trend is also visible in Figure 42
and Figure 43. From the error bars in Figure 25, it can be seen that the deviation
of the measured results from the mean increases as the amount of PREP powder
decreases. More samples should be compacted to determine whether this is a
recurring feature or just a slight error in the compaction pressures applied in these
tests.
The fine titanium powder mixture achieved higher green density values for both
the 40:60 and 25:75 powder ratios and lower green density values for the 10:90
powder ratio when compared to the coarse Ti mixtures. This outcome was also
evident in Figure 23 when the cylindrical specimens were compacted at 500MPa.
Although the coarse Ti powder mixture produced lower green density values on
average, its optimal powder ratio was also 25:75. There is however a noticeable
variation in the green density values, at 500M Pa, when comparing the cylindrical
and TRB specimens. This variation can be seen in Figure 26.
Figure 26: TRB and cylindrical green density comparison
When looking at the fine titanium mixtures, the cylindrical specimens possess a
higher green density at the 40:60 and 25:75. At a powder ratio of 10:90, the green
density value for the cylindrical specimens drops off sharply to 3.37 g/cm3
. This is
lower than the green density value of 3.414 g/cm3
achieved with the TRB
specimen.
35
For the coarse titanium mixtures, the TRB specimen green densities are all higher
than the cylindrical specimen green densities for the given compaction pressure. It
can be noted that the trends for the coarse titanium TRB and cylindrical
specimens are almost parallel to one another as the green densities vary with the
different powder ratios.
Specimen geometry does have a definite effect on green density as can be seen in
Figure 26. It is interesting to note that there is an opposing relationship between
specimen geometry and achievable green densities when looking at the fine and
coarse Ti mixtures. For the coarse Ti mixtures, the TRB green densities were
higher than the cylindrical green densities for each powder ratio. This could be
due to the fact that the compacting surface area is larger for the TRB specimens
than it is for the cylindrical specimens which lead towards a greater green density
being achieved. The fine Ti mixtures should in theory produce a similar pattern to
what was achieved with the coarse Ti mixture. However, the cylindrical green
densities were higher than the TRB green densities for each powder ratio except
the 10:90 mixtures. Thus, it can be said that powder type and specimen geometry
have an effect on achievable green density.
Table 11 shows a comparison of the TRB green densities achieved in the current
and past projects.
Table 11: Average green densities for TRB specimens
Average Green Densities at 500 MPa Compaction Pressure (g/cm3
)
Current Study Laubscher Kirchener
Ti-6Al-4V (100
mesh Ti mixture)
Powder
ratio
Green
density
3.68 ±3.395
40:60 3.436
25:75 3.456
10:90 3.433
Ti-6Al-4V (200
mesh Ti mixture)
40:60 3.441
25:75 3.460
10:90 3.414
When comparing the compressibility of the current studies PREP Ti6Al4V
mixtures to previous studies conducted on HDH titanium powder, it can be seen
that the powder of the current study performs relatively well. The Ti-6Al-4V
powders produce green density values which range from 3.414 g/cm3
to 3.460
g/cm3
. These values lie in between the 3.68 g/cm3
and 3.395 g/cm3
achieved by
Laubscher and Kirchener respectively. As this study focusses on making a waste
PREP powder usable, the compressibility results are an indication that this is
indeed possible.
There were a series of issues involved with the TRB specimen compaction which
may have led to discrepancies in the results. For instance, to achieve a compaction
36
3.700
3.800
3.900
4.000
4.100
4.200
4.300
4.400
4.500
4.600
40:60 25:75 10:90
SinteredDensity(g/cm3)
Powder Ratio (PREP : Ti + MA)
TRB Specimen Sintered Density
Fine Ti
Specimens
Fine Ti (average
line)
Coarse Ti
Specimens
Coarse Ti
(average line)
pressure of 500 MPa for the TRB die-set, a force of 201.61 kN was required as
previously mentioned. Stopping the press when it has exerted a force of 201.61
kN repeatedly is near impossible, so there was a compaction error involved as
exactly 500 MPa was not achieved for each compaction attempt. It was also noted
that when the Amsler press was stopped to end each compaction attempt, the
vibration induced by the motor switching off caused a large spike in the force
measured by the data acquisition system. Whether or not this spike in the force
affects the compaction pressure is not for certain, but for the purpose of this report
it is worth mentioning.
4.3 TRB Specimen Sintering
The TRB specimens were sintered at 1300o
C. The vacuum furnace system was set
to increase the temperature at 10 o
C/min until it reached the 1300o
C target. As
three specimens could be sintered at a time, four lots of sintering had to be done in
order to sinter all twelve TRB specimens. Completing the sintering process for
one set of specimens took 9.5 hours which in turn meant it took 38 hours to
completely sinter all of the specimens.
Once all of the specimens were sintered their sintered densities were determined
according to section 3.6 above. Figure 27 shows the sintered densities achieved
for both the fine and coarse Ti mixtures at the different powder ratios.
Figure 27: TRB sintered densities
37
As can be seen in Figure 27 and Table 12, the fine Ti powder mixtures yielded the
best results post sintering. The fine Ti specimens produced, on average, larger
sintered densities for each powder ratio when compared to the coarse Ti mixtures.
The most surprising result after sintering the specimens was that the 10:90
mixtures consistently produced the highest sintered densities. After the green
density measurements revealed that the 25:75 powder ratio was the optimal
mixture, it was expected that this would also be the case with the sintered
densities. However, when compared to the TRB green densities, the sintered
density values for the 10:90 mixtures increased by the greatest amount. The
reason for this is that the 10:90 mixtures contain the largest amount of titanium
powder which, due to its larger powder particle surface area, possesses the best
sinterability.
Table 12 shows a comparison between the PREP Ti-6Al-4V powders’ sintered
densities and the sintered densities achieved by Laubscher using the same press-
and-sinter process.
Table 12: Average TRB sintered densities
Average Green Densities at 500 MPa Compaction Pressure (g/cm3
)
Current Study Laubscher
Ti-6Al-4V (100
mesh Ti mixture)
Powder ratio Green density Green density
40:60 3.86
4.15
25:75 4.00
10:90 4.25
Ti-6Al-4V (200
mesh Ti mixture)
40:60 4.05
25:75 4.22
10:90 4.44
The PREP powder sintered densities fluctuate around the average sintered density
achieved by Laubscher (2012). The expectation was that the Ti-6Al-4V mixtures
should have produced sintered densities lower than those achieved by Laubscher.
This is because Laubscher used pure titanium powder whereas the highest
percentage of titanium used in the current study was 82.96% for the 10:90 powder
mixtures. An influencing factor which could account for these results is the fact
that more powder was used for each TRB specimen in the current study, 14 g, as
opposed to the 9 g used by Laubscher. The slightly larger PREP Ti6Al4V
specimens could produce the higher than expected densities which were found
here. More samples should be compacted at 500 MPa and sintered at 1300 o
C to
determine the accuracy of the results and ultimately if the trend of Figure 27 is
valid.
38
4.4 Strength Testing
The last phase of the experimental procedure, step 10 of Figure 7, was to
determine the transverse rupture strength (TRS) of the TRB specimens. There
were twenty four strength tests conducted in total, twelve green specimen tests
and twelve sintered specimen tests. This was done in order to investigate the
effect that the sintering process has on the strength of a specimen.
4.4.1 TRB Green Strength
Green specimen strength testing was done using the MTS load frame, Figure 17,
along with the TRS tooling, Figure 18. The specimens were placed in the TRS jig
and a force applied to the specimen mid-section until it fractured as in Figure 28.
Figure 28: Fractured green specimen
The specimen in Figure 28 is larger than the specimens tested by Laubscher
because to reproduce his tests, more powder had to be used to achieve an
effectively compacted specimen. In Appendix E.1, the applied load is plotted
against the MTS load frame crosshead displacement. It can be seen that the green
strength dramatically increases as the amount of PREP powder in the mixtures
decreases (i.e. from 40:60 to 10:90). For each powder ratio, the fine Ti mixtures
outperformed the coarse Ti mixtures. This was due to the higher force required to
fracture each of the fine Ti specimens.
It is interesting to note that for the 40:60 powder mixtures, Figure 44, the coarse
Ti mixtures displayed some ductility prior to failing. The force peaked at around
27 N and 22 N for the two tests conducted but then each of them decreased by
about 9 N and 5 N respectively before they truly failed. This phenomenon only
occurred for these tests as the rest of the specimens ruptured abruptly at a certain
applied load.
39
0.0
1.0
2.0
3.0
4.0
5.0
6.0
7.0
8.0
40:60 25:75 10:90
GreenStrength(Mpa)
Powder Ratio (PREP : Ti + MA)
TRB Specimen Green Strength
Fine Ti
specimens
Fine Ti
(average line)
Coarse Ti
specimens
Coarse Ti
(average line)
To calculate the green strength from the applied load, the following relationship
had to be used:
𝐺𝑆 =
3×𝐹 𝑏×𝐿
2×𝑇2×𝑊
(4.1)
where GS is the green strength in MPa, Fb is the breaking force required to rupture
the specimen, L is the length between the supports on the bottom half of the TRS
tool, T is the thickness of the specimen and W is the width of the test specimen.
The results from the green strength tests can be seen in Figure 29 and Table 13.
Figure 29: TRB specimen green strength
The fine Ti mixtures produced higher green strengths than the coarse Ti mixtures
for each of the mixture ratios. Essentially the fine Ti specimens were more
resistant to rupturing under an increasing force. However, there is large concern
that the green strengths achieved are lower than what is generally desirable
(German, 2005).
Green strength is important in powder metallurgy processing, such as the press-
and-sinter process, for a number of reasons. Lower green density values generally
indicate specimen vulnerability which is of particular concern to parts
manufactures (German, 2005). This vulnerability typically manifests itself in the
form of specimen delamination and specimen cracking which can lead to
handling, and more importantly, automated handling problems (King et al, 2005).
It is this automated handling problem which creates the concern from the
40
manufacturer’s point of view as parts could be damaged at any stage of their
production process.
Table 13: Average TRB specimen green strength and breaking force
Average Green Strength at 500 MPa Compaction Pressure (g/cm3
)
Current Study Laubscher
Ti-6Al-4V (100
mesh Ti mixture)
Powder ratio
Green strength
(MPa)
Green strength (MPa)
40:60 0.933
43.06
25:75 3.431
10:90 6.609
Ti-6Al-4V (200
mesh Ti mixture)
40:60 0.702
25:75 2.345
10:90 5.358
Typically, it is desirable for parts used in industry to have green strengths of over
10 MPa (German, 2005). All of the specimens tested in this project achieved
green strength values of lower than 10 MPa. It is expected that the low green
strengths were due to issues surrounding the use of the spacer during TRB
specimen compaction. Recommendations will be given in section 7 on how to
improve the testing process so that perhaps more accurate results can be achieved
in any future development of this topic.
4.4.2 TRB Sintered Strength
The Amsler press, Figure 14, was used to strength test the sintered TRB
specimens. Unfortunately by using the Amsler press, crosshead displacement
could not be measured as was the case with the MTS load frame. To determine the
TRS of the sintered TRB specimens, equation 4.1 was used as was done when
calculating the green specimen TRS’s.
According to Figure 30, the strength of the sintered TRB specimens increases
with decreasing amount of PREP Ti-6Al-4V powder. In terms of the specimen
strength performance, the fine Ti powder mixtures produced higher rupture
strengths for each powder ratio when compared to the coarse Ti mixtures. If one
compares the general trend lines of Figure 27 and Figure 30, it is expected that the
fine Ti specimens perform better than the coarse Ti specimens. This is because
density and strength are directly related to one another and seen as though the fine
Ti mixtures produce higher TRB specimen sintered densities, they should in
theory also have higher strengths. This is reflected in the results obtained. There is
a very clear relationship which has been developed between the amount of PREP
powder in the overall mixture and the specimen transverse rupture strength: the
higher the amount of PREP powder, the lower the transverse rupture strength.
41
0
200
400
600
800
1000
1200
1400
1600
40:60 25:75 10:90
SinteredStrength(MPa)
Powder Ratio (PREP : Ti + MA)
TRB Sintered Strength
Fine Ti
specimens
Fine Ti
(average)
Coarse Ti
specimens
Coarse Ti
(average)
Figure 30: Sintered strength of the TRB specimens
The increase in strength is more gradual between the 40:60 and 25:75 powder
ratios when compared to the increase in strength between the 25:75 and 10:90
powder ratios. This is also marginally evident in Figure 27 when looking at the
sintered densities of the TRB specimens. This correlation between the sintered
strength and sintered densities indicates that the strength test results are accurate.
Table 14 gives a comparison between the transverse rupture strengths achieved in
this project, compared to the results obtained by Laubscher (2012).
Table 14: Average TRB sintered strength
Average Sintered Strength at 500 MPa Compaction Pressure
Current Study Laubscher
Ti-6Al-4V (100
mesh Ti mixture)
Powder
ratio
Sintered strength
(MPa)
Sintered strength (MPa)
40:60 773.97
~1510
25:75 943.69
10:90 1397.41
Ti-6Al-4V (200
mesh Ti mixture)
40:60 512.99
25:75 739.86
10:90 1274.64
It can be seen that the Ti-6Al-4V powder mixtures all produced lower TRS values
than what was achieved by Laubscher. It valuable to note however, that the 10:90
fine Ti mixture produced strength values very close to what Laubscher achieved,
with only a 7.46% difference between the two. One needs to remember that the
42
Ti6Al4V specimens were slightly larger than the specimens tested by Laubscher.
Therefore the results need to be viewed from the point of view that if the same
size specimens were used, lower sintered strengths would most probably be
achieved. This being said, the results obtained still prove that waste PREP powder
can be incorporated in a press-and-sinter process and produce high strength
specimens.
43
5. RISK ASSESSMENT
As with any project involving the use of machinery, there are inherent dangers
that can cause harm to the operator if the right safety procedures are not followed.
In the case of this project, areas of potential risk were the use of the Amsler press,
MTS load frame and vacuum furnace system. Safety documents for each of these
pieces of equipment have been submitted separate to this report as they are
themselves quite detailed. The safety reports were compiled before using the
respective piece of equipment to demonstrate that the health and safety
regulations regarding the use of the equipment were known and that the right
precautions would be taken in the event of an emergency. Safety Reports are also
essential as they create awareness of potential areas of danger concerning the
machinery as well as the testing environment.
The full details concerning safe operating procedures and general housekeeping of
the test areas are discussed in the safety documents themselves. Below is a
summary of the more general risks and procedures associated with using the test
equipment.
There should always be more than one person present when using any of the
equipment to offer advice and ensure that the equipment is handled properly as
well as safely operated. They can also provide help in the case of an emergency.
The location of the fire escapes as well as the nearest fire extinguishers should
also be known when using the vacuum furnace as it is a definite fire hazard.
Proper ventilation through the testing area should also be ensured when using the
vacuum furnace. The reason for this is that when the system is flushed or
backfilled with argon, the backing pump expels this argon gas into the air which
could make occupants of the test area uncomfortable if it is not properly
ventilated.
Hands and loose clothing should be kept away from the Amsler press and MTS
load frame as both of these machines have the ability to crush anything caught in
their clamps/fixtures. In terms of protective clothing, the necessary protective
shoes and protective eye wear should be worn where applicable. Protective eye
wear is particularly applicable when strength testing the sintered TRB specimens.
This is due to the fact that the rupture forces are so large that when failure occurs,
the two halves of the specimen are flung into the air.
44
6. CONCLUSION
The purpose of this project was to assess whether or not waste PREP Ti-6Al-4V
powder could be made usable through the blended elemental approach and tested
using a conventional powder metallurgy technique: the press-and-sinter process.
In this report, the objectives and motivation for the mentioned project was given
and the general properties and preparation methods for titanium powders was
discussed. Powder metallurgy and more specifically the press-and-sinter process
were also discussed in this report. Lastly, the experimental procedure along with
a detailed description of the necessary equipment was also given.
There were 48 cylindrical specimens compacted in total and from the green
densities calculated for each cylindrical specimen, the optimal powder ratio was
determined to be 25:75. The results obtained for the cylindrical specimen green
densities also allowed for the 75:25 and 50:50 powder ratios to be excluded from
the further testing as they yielded unfavourable densities.
Full scale testing successfully commenced with the compaction of 24 TRB
specimens at a compaction pressure of 500 MPa. The green densities calculated
for each TRB specimen revealed that the optimal powder ratio remained at 25:75.
It can be concluded from the compaction results that the type of titanium powder
used, either fine or coarse, has an influence on achievable green density value.
Specimen geometry is also determined to be an influencing factor when looking at
achievable green densities but it has the opposite effect on the fine Ti and coarse
Ti mixtures.
Halve of the TRB specimens were successfully sintered at a temperature of
1300o
C for duration of 2 hours. This allowed for a comparison to be made
between green strength and sintered strength. The resulting sintered densities
revealed that the optimal powder ratio for both the fine Ti and coarse Ti mixtures
was no longer 25:75 but rather 10:90.
Finally, Strength testing was conducted on all of the TRB specimens. The results
revealed that the sintered specimens are significantly stronger than the green
specimens when tested for transverse rupture strength. The strongest sintered
specimen showed a 7.54% difference in strength when compared to a pure
titanium specimen tested under the same parameters.
The results obtained from this project show that waste PREP powder can be made
usable through the master alloy approach and implemented in the press-and-sinter
process. The effect of sintering time and compaction pressure on transverse
rupture strength should be investigated in further projects so that the most
commercially viable production option can be determined. This project has
determined that the optimal powder ratio is 10:90 (PREP : -200 mesh Ti + MA)
for the given sintering and compaction parameters. This is the least economical
45
powder ratio as it uses the least amount of waste powder, but it is certainly more
cost effective solution than completely discarding the waste powder. As a proof of
concept, this project can be deemed successful. Not only this, but the results
obtained in this project can be used and built upon in any future development of
this topic.
46
7. RECOMMENDATIONS
The following recommendations can be made after the completion of this project:
The die-wall lubricant did not seem to have an effect of the compressibility of the
powder mixtures and should therefore be considered in future projects for its ease
of specimen ejection from both the cylindrical and TRB die-set.
The largest area of concern for this project was the TRB specimen compaction.
The original spacer buckled prematurely and the re-designed spacer began
buckling at a compaction pressure of over 540 MPa. Also, the use of both the
original and re-designed spacer created too large a gap between the top punch and
the bottom punch which resulted in the powders not being completely compacted
to the desired 500 MPa compaction pressure. More powder could have been used
for each compaction test, but this could have inadvertently led to density gradient
issues within the die during compaction. So it is therefore recommended that the
spacer not be used for any future TRB compaction tests.
When the TRB specimens are sintered, each specimen is placed in steel cylinders
which have one end open and one end sealed. It is recommended that these
housing cylinders not be used and rather a cylinder with both ends open be used
instead. If this is not possible then one should ensure that the open end of the
cylinder is facing the direction of the turbo/backing pump so that the air can be
drawn out of the housing when the vacuum is created.
The housing cylinders should also be checked prior to use as some of them
showed signs of surface delamination which could cause specimen contamination.
The vacuum furnace itself should also be checked and cleaned if necessary to
prevent further specimen contamination.
There should be more TRB specimens compacted and sintered to improve the
accuracy of the results as well as ensure that the tests are repeatable.
Higher compaction pressures as well as other variables such as sintering
temperature and sintering time should be investigated to determine what effect
they have in green and sintered density as well as sintered strength of the
compacted specimens.
TRS testing on the sintered TRB specimens should be conducted on the
University of Cape Town’s Zwick 100 kN testing rig, as opposed to the Amsler
press, if possible as the load cell range is closer to the test results which would
provide better resolution. Crosshead displacement can also be monitored on this
machine.
47
8. REFERENCES
Boyer R, R, 2010, “Attributes, Characteristics, and Applications of Titanium and
its Alloys”, [Online] Available From:
http://www.tms.org/pubs/journals/JOM/1005/boyer-1005.html
Campbell, K. 2013,”SA moves to use titanium-ores platform to build new high-
tech industry” [Online] Available From:
http://www.engineeringnews.co.za/article/sa-moves-to-use-titanium-ores-
platform-to-build-new-high-tech-industry-2013-08-30
Clark, J, 2012, “R5bn titanium Industry Planned for South Africa by 2020”,
[Online] Available From: http://www.moneyweb.co.za/moneyweb-south-
africa/r5bn-titanium-industry-planned-for-sa-by-2020?sn=2009+Detail
Van Vuuren, D.S, 2009 “Titanium—an opportunity and challenge for South
Africa.” , Keynote Address ,The 7th International Heavy Minerals Conference
‘What Next’, The Southern African Institute of Mining and Metallurgy
Pohlman N.A, Roberts J.A, Gonser M.J, 2012, “Characterization of titanium
powder: Microscopic views and macroscopic flow” [Online] Available From:
http://www.sciencedirect.com/science/article/pii/S0032591012003154
ASM International, 1998 “ASM Handbook. Vol 7, Powder metal technologies
and Application”, Handbook Committee
ASM International, 2011 “ASM Handbook. Vol 7, Powder metal technologies
and Application”, Handbook Committee
German R M, 2005.“Powder Metallurgy and Particulate Processing”. Metal
Powder Industries Federation
H.H. Laubscher. 2012. “Press and Sinter Processing of HDH Ti Powder”,
Mechanical Project 478 Final Report, Department of Mechanical Engineering.
Stellenbosch
Groover, M P, 2007, “Fundamentals of Modern Manufacturing”. John Wiley &
sons inc.
Callister WD, R. D. (2011). Material Science and Engineering. Asia: John Wiley
& Sons Pte Ltd.
Goso, X and Kale, A. 2010. “Production of Titanium Powder by the HDH
Process”, Advanced Metals Initiative, Light Metals Conference
48
Froes, F H and Eylon, D, 1990, “Powder Metallurgy of Titanium Alloys”, Int.
Mater Rev, Vol 35
Moxson, V, Senkov, O N, Froes, F H, 1997, “Production and Charaterization of
Titanium Powder Products for the Environtal, Medical and Other Applications”,
Advanced Particulate Materials and Processes, F.H. Froes and J.C. Hebeisen, Ed.,
American Powder Metallurgy Institute
Froes, F H and Aeolian, D, 1984, “Production of titanium Powder”, Metals
Handbook 9th
ed. , American Society for Metals ,Colorado
Robertson, I M and Schaffer, G B, 2010, “Comparison of Sintering of Titanium
and Titanium Hydride Powders”, Powder Metallurgy, 53(1), pp. 12-19
Froes, F H, Suryanarayana, C, 1993, “Powder Processing of Titanium Alloys”,
Vol 1, pg. 223-275
Clinning, N, 2012, “Thermomechanical Processing of Blended Elemental Powder
Ti-6Al-4V Alloy”, Masters Dissertation, University of Cape Town
FH Froes, SJ Mashl, JC Hebeisen, VS Moxson, and VA Duz,2004, “The
technologies of titanium powder metallurgy”.JOM Journal of the Minerals, Metals
and Materials Society, 56(11):46–48
ASM, 2014, “ASM Aerospace Specification Metals inc.” [Online] Available
From: http://asm.matweb.com/search/SpecificMaterial.asp?bassnum=MTP641
P King, G Poszmik, R Causton , 2005, “Higher Green Strength Materials for
Green Handling”, Hoeganaes Corporation. Presented at PM2
Tec 2005, Montreal,
Canada
49
APPENDIX A: EXPERIMENTAL CALCULATIONS
A.1 Ti-6Al-4V Characterisation: Apparent Density, Flow Rate and Sieve
Analysis
1. Apparent Density:
The apparent density of the powder was determined according to the ASTM
standard B212-12. The test was conducted four times in order to gain the most
accurate result. First the volume of the density cup was determined to be 28.53
cm3
. The powder mass was determined and the resulting apparent density
determined by the equation:
𝐴𝐷 𝐻 =
𝑀
𝑉
(A.1)
where M is the mass of the powder, V is the volume of the density cup and ADH is
the apparent density. The results were tabulated as follows:
Table 15: PREP powder apparent density test result
Test Number Powder Mass (g) Apparent Density
(g/cm3
)
1 73.96 2.592
2 73.63 2.581
3 74.1 2.597
4 73.88 2.589
Average 73.89 2.59
2. Flow Rate:
The flow rate was determined according to the ATSM standard B213-11. Two
different methods were used in determining the flow rate: Static Flow method and
Dynamic Flow Method. For each method there were three tests conducted. The
results obtained were as follows:
Table 16: PREP powder flow rate test results
Time (s)
Test Number Method 1: Static Flow Method 2: Dynamic Flow
1 38.87 36.42
2 39.04 37.92
3 38.94 37.08
Average 38.95 37.14
50
3. Sieve Analysis:
The sieve analysis done on the power was in accordance with ASTM standard
B214-07(2011). As the apparent density of the powder was determined to be
greater than 1.5 g/cm3
, a test specimen of between 90g and 110g was used. Both
the first and second sieve analysis tests were done with 100.00g of PREP Ti-6Al-
4V powder. Table 17 and Table 18 are summaries of the results obtained from the
two sieve analyses conducted:
Table 17: Sieve analysis 1st
attempt
Sieve:
New U.S.
Series
40 60 80 100 140 200 325 Pan
Opening
(μm)
710 560 425 250 180 150 106 75 45 <45
Mass retained on
screen
0 0.04 0.23 8.41 33.09 49.22 8.94 0.06 0.01 -
%Retained on
screen
0 0.04 0.23 8.41 33.09 49.22 8.94 0.06 0.01
% Finer than this
size
100 99.96 99.73 91.32 58.23 9.01 0.07 0.01 0
Table 18: Sieve analysis 2nd attempt
Sieve:
New
U.S.
Series
40 60 80 100 140 200 325 Pan
Opening
(μm)
710 560 425 250 180 150 106 75 45 <45
Mass retained on
screen
0 0.04 0.12 4.77 27.46 56.25 11.24 0.11 0.01 -
%Retained on
screen
0 0.04 0.12 4.77 27.46 56.25 11.24 0.11 0.01 -
% Finer than this
size
100 99.96 99.84 95.07 67.61 11.36 0.12 0.01 0
51
A.2 Theoretical Analysis of Powder Mixture
Using the master alloy approach, elemental titanium powder (Ti) and master alloy
powder (MA) are mixed together to form a premix Ti-6Al-4V powder. This
premix is then blended with the existing PREP Ti-6Al-4V powder. Theoretically
this process can be shown as follows:
Assuming 100g of Ti-6Al-4V final mixture:
This mixture will contain:
𝑥 𝑔𝑟𝑎𝑚𝑠 PREP powder
(100 − 𝑥) 𝑔𝑟𝑎𝑚𝑠 Ti and MA powder
To work out the theoretical mass of Ti and MA powder necessary for the (100 −
𝑥)g mixture:
𝑇𝑖 + 𝑀𝐴 𝑔𝑖𝑣𝑒𝑠 𝑇𝑖 − 6𝐴𝑙 − 4𝑉
∴ 90𝑎𝑡% 𝑇𝑖
6𝑎𝑡%𝐴𝑙
4𝑎𝑡%𝑉
The percentage of each element present in the (100-x) g mixture is currently in
atom percent. This can be converted to weight percent using the equation
described in (Callister WD, 2011):
𝐶1 =
𝐶1
′ 𝐴1
𝐶1
′ 𝐴1+𝐶2
′ 𝐴2+𝐶3
′ 𝐴3
(A.2)
Where Cx denotes the weight percent of the element you are looking at. Cx’
denotes the atom percent of the element and Ax denotes the atomic weight of an
element. The atomic weights used for titanium, aluminium and vanadium were
47.87 g/mol, 26.982 g/mol and 50.942 g/mol (Callister WD, 2011). Using the
above equation the weight percent of each element can be represented as follows:
𝐶 𝑇𝑖 =
90 (47.87
𝑔
𝑚𝑜𝑙
)
90 (47.87
𝑔
𝑚𝑜𝑙
) + 6 (26.982
𝑔
𝑚𝑜𝑙
) + 4 (50.942
𝑔
𝑚𝑜𝑙
)
× 100
𝐶 𝑇𝑖 = 92.18 𝑤𝑡%
𝐶𝐴𝑙 =
6 (26.982
𝑔
𝑚𝑜𝑙
)
90 (47.87
𝑔
𝑚𝑜𝑙
) + 6 (26.982
𝑔
𝑚𝑜𝑙
) + 4 (50.942
𝑔
𝑚𝑜𝑙
)
× 100
𝐶𝐴𝑙 = 3.46 𝑤𝑡%
52
𝐶 𝑉 =
4 (50.942
𝑔
𝑚𝑜𝑙
)
90 (47.87
𝑔
𝑚𝑜𝑙
) + 6 (26.982
𝑔
𝑚𝑜𝑙
) + 4 (50.942
𝑔
𝑚𝑜𝑙
)
× 100
𝐶 𝑉 = 4.36 𝑤𝑡%
Now that the weight percent of each element is known, the following mass
requirements can be determined for the titanium powder and the master alloy
powder.
𝑇𝑖 𝑝𝑜𝑤𝑑𝑒𝑟 𝑟𝑒𝑞𝑢𝑖𝑟𝑒𝑑 = 0.9218 × (100 − 𝑥)𝑔 (A.3)
𝑀𝐴 𝑝𝑜𝑤𝑑𝑒𝑟 𝑟𝑒𝑞𝑢𝑖𝑟𝑒𝑑 = 0.0782 × (100 − 𝑥)𝑔 (A.4)
Table 19: Mass of powders required for 100g final mix
For 100g of Ti-6Al-4V final mixture
Powder Ratio
(PREP powder:
Ti + MA premix)
Mass of PREP Ti-
6Al-4V
Required (g)
Mass of 200 mesh
Ti powder
required (g)
Mass of Master
Alloy powder
required (g)
75:25 75 23.05 1.95
50:50 50 46.09 3.91
40:60 40 55.31 4.69
25:75 25 69.14 5.86
10:90 10 82.96 7.04
53
A.3 Ti6Al4V Characterization: Laser Diffraction
Particle size analysis was done on the batch of PREP Ti-6Al-4V powder supplied
by Boeing. Laser diffraction was conducted by Mrs H Botha from the Process
Engineering Department at the University of Stellenbosch.
Figure 31: Laser diffraction result page 1 of 6
54
Figure 32: Laser diffraction result page 2 of 6
Figure 33: Laser diffraction result page 3 of 6
55
Figure 34: Laser diffraction result page 4 of 6
56
Figure 35: Laser diffraction result page 5 of 6
57
Figure 36: Laser diffraction result page 6 of 6
58
A.4 TRB Green Density: Archimedes Principle
In order to determine the sintered density of the TRB specimens the Archimedes
principle was used in conjunction with physical measurements of the specimen.
The Archimedes principle tests conducted to determine the sintered densities were
done in accordance to ASTM standard B962-13.
The Archimedes principle works on the basis that when an object is partially or
fully submerged in a fluid, the fluid exerts a force on the object which is equal in
magnitude to the weight of fluid displaced. A Mitutogo Absolute Digimatic digital
Vernier was used to determine the amount of fluid displaced when the basket
containing the TRB specimen was lowered into the water container. The forces
acting on the submerged specimen were as follows:
𝑊𝑎 + 𝐵 − 𝑊𝑠 = 0 (A.5)
where Wa is the apparent weight of the object, Ws is the weight of the specimen
and B is the buoyancy force. The buoyancy force B is determined as follows:
𝐵 = 𝜌 𝑤𝑎𝑡𝑒𝑟 ∗ 𝑉 ∗ 𝑔 (A.6)
where V is the volume of the object, g is the gravitational acceleration constant
and ρwater is the density of the water. Combining equations A.5 and A.6 the density
of the specimen can be determined as follows:
𝜌𝑠 =
𝑀𝑠
𝑀𝑠−𝑀 𝑎
∗ 𝜌 𝑤𝑎𝑡𝑒𝑟 (A.7)
where Ms is the mass of the specimen and Ma is the apparent mass of the object
(Ma=Wa/g).
59
APPENDIX B: QUOTE RECEIVED FOR PA TI-6AL-4V POWDER
Figure 37: Quote received for fine PREP Ti-6Al-4V powder
60
APPENDIX C: CONVERSION TABLES
Table 20 and Table 21 are the conversion tables for both the Carver and Amsler
presses. The information provided by Table 20 is adapted from a conversion table
provided with the machine. The Amsler press reads compaction as a force exerted
on the die. In order to determine the force which needs to be exerted on the TRB
die to achieve the required compaction pressures, the following relation needs to
be used:
𝐹 = 𝑃 × 𝐴
F is the force exerted on the die-set, P is the required compaction pressure and A
is the area of the die where the force is being exerted. Using a value of A =
403.23mm2
, the force necessary to achieve the compaction pressures can be
determined.
Table 20: Conversion table for Carver press and dia.10mm cylindrical die
Compaction Pressure (MPa)
Gauge Pressure - 10mm cylindrical die
(MPa)
400 15.02
450 16.90
500 18.78
550 20.24
600 22.18
Table 21: Conversion table for Amsler press and TRB die
Compaction Pressure (MPa) Force Required (kN) Force Required (ton)
400 161.29 16.44
450 181.45 18.50
500 201.61 20.55
550 221.77 22.61
600 241.94 24.66
61
APPENDIX D: GREEN DENSITY RESULTS
D.1 Cylindrical Specimen Green Densities
The figures below contain the results for green density of the cylindrical
specimens. Figure 38 and Figure 39 show the compressibility charts for the
powder ratios when the fine Ti powder was used. Figure 40 and Figure 41 show
the compressibility charts for the considered powder ratios when the coarse Ti
powder was used.
Figure 38: Green density with 200 mesh Ti at 500MPa compaction
Figure 39: Green density with 200 mesh Ti at 600MPa compaction
3.25
3.3
3.35
3.4
3.45
3.5
3.55
50:50 40:60 25:75 10:90
GreenDensity(g/cm3)
Powder Ratios (PREP : Ti + MA)
Compressibilty Chart at 500MPa with 200 mesh Ti
1st Test Data
2nd Test Data
3rd Test Data
3.45
3.46
3.47
3.48
3.49
3.5
3.51
3.52
50:50 40:60 25:75 10:90
GreenDensity(g/cm3)
Powder ratio (PREP : Ti + MA)
Compressibility Chart at 600MPa with 200 mesh Ti
1st Test Data
2nd Test Data
3rd Test Data
62
Figure 40: Green density with 100 mesh Ti at 500MPa compaction
Figure 41: Green density with 100 mesh Ti at 600MPa compaction
3.32
3.34
3.36
3.38
3.4
3.42
3.44
50:50 40:60 25:75 10:90
GreenDensity(g/cm3)
Powder Ratio (PREP : Ti + MA)
Compressibility Chart at 500MPa with 100 mesh Ti
1st Test Data
2nd Test Data
3rd Test Data
3.44
3.46
3.48
3.5
3.52
3.54
3.56
3.58
50:50 40:60 25:75 10:90
GreenDensity(g/cm3)
Powder Ratio (PREP : Ti + MA)
Compressibility Chart at 600 Mpa with 100 mesh Ti
1st Test Data
2nd Test Data
3rd Test Data
63
D.2 TRB Green Densities
Figure 42 and Figure 43 show the results achieved for the green densities of the
fine and coarse Ti mixtures respectively.
Figure 42: TRB compressibility chart with 200 mesh Ti
Figure 43: TRB compressibility chart with 100 mesh Ti
3.370
3.380
3.390
3.400
3.410
3.420
3.430
3.440
3.450
3.460
3.470
40:60 25:75 10:90
GreenDensity(g/cm3)
Powder Ratio (PREP : Ti + MA)
TRB Compressibility Chart for 200 mesh Ti at
500MPa
1st Test Data
2nd Test Data
3rd Test Data
4th Test Data
3.400
3.410
3.420
3.430
3.440
3.450
3.460
3.470
40:60 25:75 10:90
GreenDensity(g/cm3)
Powder Ratio (PREP : Ti + MA)
TRB Compressibility Chart for 100 mesh Ti at
500MPa
1st Test Data
2nd Test Data
2nd Test Data
4th Test Data
64
APPENDIX E: STRENGTH TEST RESULTS
E.1 TRB Green Specimens Failure Force
The MTS load frame, along with the TestWorks4 software, allowed for the
applied force to be plotted against the crosshead displacement until the specimen
fractured/ruptured. The rupture force for the different powder mixtures can be
seen from Figure 44 to Figure 46.
Figure 44: Force required to rupture the 40:60 green specimens
Figure 45: Force required to rupture the 25:75 green specimens
0
5
10
15
20
25
30
35
40
0.00 0.25 0.50 0.75 1.00 1.25 1.50
Force(N)
Crosshead Displacement (mm)
Rupture Force for 40:60 (PREP : Ti + MA) Mixtures
200 mesh (1)
200 mesh (2)
100 mesh (1)
100 mesh (2)
0
20
40
60
80
100
120
140
0 0.25 0.5 0.75 1 1.25 1.5 1.75 2
Force(N)
Crosshead Displacement (mm)
Rupture Force for 25:75 (PREP : Ti + MA) Mixtures
200 mesh (1)
200 mesh (2)
100 mesh (1)
100 mesh (2)
65
Figure 46: Force required to rupture the 10:90 green specimens
0
50
100
150
200
250
300
0 0.25 0.5 0.75 1 1.25 1.5 1.75 2 2.25
Force(N)
Crosshead Displacement (mm)
Rupture Force for 10:90 (PREP : Ti + MA) Mixtures
200 mesh (1)
200 mesh (2)
100 mesh (1)
100 mesh (2)
66
APPENDIX F: SPECIFICATIONS OF RE-DESIGNED SPACER
67
APPENDIX G: TECHNO-ECONOMIC ANALYSIS
Figure 47 shows the intended schedule of the project, grey bars, and the actual
progress of the project, blue bars. It can be seen that the actual progress and
scheduled progress differ considerably. The reason for this is that the project
schedule was completed prior to any knowledge of workload that would be
received by the author during the year. As a result it was impossible to stick to the
schedule which caused every task to start later than originally intended. It is worth
noting that although tasks started a considerable time later than planned; each task
required only a fraction of the time to complete than was scheduled. This allowed
for the project to still be completed by the due date as can be seen. Unfortunately
the delayed start to each task did have an impact in terms of what could be handed
in for the progress report and final draft deliverables.
Figure 47: Gantt chart: project schedule
Table 22 reflects the budgeted and actual cost of the project. It takes into account
the author’s time to complete the task, the running cost of the project as well as
the cost of using the equipment to perform the experimental procedure. The
running costs are the costs incurred when consuming “goods”, which in the case
of this project is the different powders. The facility costs were determined on an
hourly rate with the amount charged per hour depending on the cost of the
equipment used. As the majority of the tasks took shorter than was originally
scheduled, see Figure 47, the actual cost of the project decreased when compared
to the budgeted cost. This can be seen in Table 22.
68
Table 22: Budgeted and actual cost of the project
The cost of this project is justified due to the importance of the results. This
project has proved that waste PREP powder can be made usable through the BE
approach and implemented in a press-and-sinter-process. This project succeeded
in being a proof of concept, further justifying the cost.
Activity
Planned Cost Actual Cost
Engineering Time
Facility
Use
Running
Cost
Engineering Time
Facility
Use
Running
Cost
Time
(hr)
Cost (R) Cost (R) Cost (R)
Time
(hr)
Cost (R) Cost (R) Cost (R)
Literature Review 25 8750 25 8750
PREP Powder
Characterisation
30 10500 1250 20 7000 900 1250
Compact PREP
Ti6Al4V Powder
as a Baseline
15 5250 1500 15 5250 1500
Mix Powders
Using the BE
Approach
15 5250 1000 10 3500 500
Compaction with
Cylindrical Die-
set
30 10500
8000 5000
25 8750
6000 3390
Compaction with
TRB Die-set
40 14000 30 10500
Specimen
Sintering
30 10500 2500 4000 40 14000 3300 5000
Strength Testing 45 15750 2500 5000 10 3500 800 1000
Consolidation of
Final Report
50 17500 60 21000
Total 280 98000 15750 15000 235 82250 12500 11140
Grand Total 128750 105890

Final Year Engineering Dissertation

  • 1.
    Improving the Usability ofWaste Ti-6Al-4V Powder by Michael Tack Supervisor: Dr DC Blaine 24 October 2014
  • 2.
    Improving the Usabilityof Waste Plasma Rotated Electrode Process (PREP) Powder Final Report for Mechanical Project 478 MF Tack Student Number: 16544897 Supervisor: Dr DC Blaine 24 October 2014
  • 3.
    i EXECUTIVE SUMMARY Title ofProject Utilising Boeing’s Plasma Rotating Electrode Powder (PREP) Waste Objectives Identify the most effective method for improving the compressibility of coarse PREP Ti6Al4V powder whilst maintaining the overall alloy stoichiometry What aspects of the project are new/unique? Determining new manufacturing procedures for utilising an otherwise wasted powder product What are the expected findings? A suitable powder metallurgy process for using coarse PREP Ti-6Al-4V powder exists that can produce good quality press-and-sintered material What value do the results have? To determine whether or not a feasible solution can be produced in terms of utilising the wasted powder batches What contributions have/will other students made/make? Previous students have investigated the press-and-sinter processing of HDH titanium powder which will assist this project Which aspects of the project will carry on after completion? Determining whether the manufacturing procedures generated are economically viable on a long term scale. Exploring possibilities of even more innovative manufacturing procedures. What are the expected advantages of continuation? To ensure that South Africa is at the forefront of titanium processing, when the global demand increases, as it is naturally abundant here and develop a collaborative research partnership with Boeing as they are a primary titanium consumer What arrangements have been made to ensure the project continuation? As per the project topic outline, the project results will be shared with Boeing’s global materials research team who will decide on further development of the project
  • 4.
  • 5.
    iii ACKNOWLEDGEMENTS The author wouldlike to thank Dr Deborah Blaine for her time, effort and guidance in supervising this project and helping make it possible to complete the project in the limited time available. For their assistance with the lab equipment used in the completion of the project, the reader would like to thank Mr. Hendrik Bosman, Miss Melody van Rooyen and Mr. Brendon Boulle.
  • 6.
    iv ECSA OUTCOMES ECSA OutcomeAssessed in this Module Outcome Addressed in sections: 1. Problem solving: Demonstrate competence to identify, assess, formulate and solve convergent and divergent engineering problems creatively and innovatively. 1, 2, 3 2. Application of scientific and engineering knowledge: Demonstrate competence to apply knowledge of mathematics, basic science and engineering sciences from first principles to solve engineering problems. 3, 4, Appendix A, Appendix C, Appendix E, Appendix G 3. Engineering Design: Demonstrates competence to perform creative, procedural and no procedural design and synthesis of components, systems, engineering works, products or processes 3, 4, Appendix A, Appendix F, Appendix G 5. Engineering methods, skills and tools, including Information Technology: Demonstrate competence to use appropriate engineering methods, skills and tools, including those based on Information technology. 4, Appendix A, Appendix D, Appendix E, Appendix G 6. Professional and technical communication: Demonstrate competence to communicate effectively, both orally and in writing, with engineering audiences and the Community at large. Project proposal, Progress report, Oral presentation, Final Report, Final oral presentation, Project poster 8. Individual, team and multi-disciplinary working: Demonstrate competence to work effectively as an individual, in teams and in multi-disciplinary environments 1, 2, 5, Appendix G 9. Independent learning ability: Demonstrates competence to engage in independent learning through well-developed learning skills 2, 3, 5, Appendix A
  • 7.
    v TABLE OF CONTENTS Page ExecutiveSummary..................................................................................................i Plagarism Declartaion............................................ Error! Bookmark not defined. Acknowledgements.................................................................................................iii ECSA Outcomes.....................................................................................................iv Table of contents......................................................................................................v List of figures.........................................................................................................vii List of tables............................................................................................................ix 1. Introduction ....................................................................................................1 1.1 Project Introduction ................................................................................1 1.2 Objectives ...............................................................................................2 1.3 Motivation...............................................................................................2 2. Literature Review...........................................................................................4 2.1 Titanium and Titanium Alloys Overview...............................................4 2.2 Powder Metallurgy .................................................................................7 2.3 Production of Titanium Powders ............................................................8 2.3.1 Overview of Production Processes...................................................8 2.3.2 Plasma Rotating Electrode Process (PREP).....................................9 2.4 Methods for Producing Ti-6Al-4V .......................................................11 2.4.1 Pre-alloyed Approach.....................................................................11 2.4.2 Blended Elemental Approach ........................................................12 2.5 Review of Previous Projects.................................................................14 3. Experminetnal Procedure .............................................................................16 3.1 Powder Characterisation.......................................................................16 3.2 PREP Ti-6Al-4V Powder Compaction.................................................19 3.3 Using the Blended Elemental Approach to Mix Powders ....................20 3.4 Compact Final Ti-6Al-4V powder mixture using Cylindrical Die Set.21 3.5 Compact Final Ti-6Al-4V powder mixture using TRB Die Set...........22 3.6 Sintering of the TRB Specimens ..........................................................23 3.7 Strength Testing....................................................................................25 4. Results and Discussion.................................................................................27 4.1 Powder Characterisation.......................................................................27 4.2 Powder Compaction..............................................................................30 4.2.1 Cylindrical Die-Set Compaction....................................................30 4.2.2 TRB Die-Set Compaction ..............................................................32 4.3 TRB Specimen Sintering ......................................................................36 4.4 Strength Testing....................................................................................38 4.4.1 TRB Green Strength.......................................................................38 4.4.2 TRB Sintered Strength ...................................................................40 5. Risk Assessment...........................................................................................43
  • 8.
    vi 6. Conclusion....................................................................................................44 7. Recommendations........................................................................................46 8. References ....................................................................................................47 Appendix A: Experimental Calculations ...............................................................49 A.1 Ti-6Al-4V Characterisation: Apparent Density, Flow Rate and Sieve Analysis ................................................................................................49 A.2 Theoretical Analysis of Powder Mixture..............................................51 A.3 Ti6Al4V Characterization: Laser Diffraction.......................................53 A.4 TRB Green Density: Archimedes Principle..........................................58 Appendix B: Quote received for PA Ti-6Al-4V Powder ......................................59 Appendix C: Conversion tables .............................................................................60 Appendix D: Green Density Results......................................................................61 D.1 Cylindrical Specimen Green Densities.................................................61 D.2 TRB Green Densities............................................................................63 Appendix E: Strength Test Results........................................................................64 E.1 TRB Green Specimens Failure Force ...................................................64 Appendix F: Specifications of Re-Designed Spacer..............................................66 Appendix G: Techno-Economic Analysis .............................................................67
  • 9.
    vii LIST OF FIGURES Page Figure1: Ultimate Tensile Strength vs. temperature comparison between different alloys (Goso & Kale, 2010) .....................................................................................5 Figure 2: Metal price listing for titanium alloy and competitors (www.metalprices.com/charts) ................................................................................6 Figure 3: Simple pressing of a green compact (Clinning, 2012).............................7 Figure 4: SEM images of typical titanium alloy powders (ASM, 2009).................9 Figure 5: Plasma rotating electrode process (ASM, 2011)....................................10 Figure 6: (a) Micrometrics Saturn DigiSizer (b) Olympus SZX7 stereomicroscope system ....................................................................................................................16 Figure 7: Flow chart of experimental procedure ...................................................17 Figure 8: (a) Hall flow meter (b) A&D FX-1200i scale........................................18 Figure 9: (a) Layout of sieve analysis equipment (b) Largest size mesh (c) Smallest size mesh.................................................................................................19 Figure 10: (a) Cylindrical die set (b) TRB die set .................................................19 Figure 11: Carver® 12 ton manual press...............................................................20 Figure 12: Mechanical mixer.................................................................................21 Figure 13: Data acquisition system........................................................................22 Figure 14: Amsler 25 ton automatic press.............................................................23 Figure 15: Vacuum furnace system .......................................................................24 Figure 16: Furnace end-seal and argon inlet valve................................................24 Figure 17: MTS tensile testing machine................................................................25 Figure 18: TRS tooling ..........................................................................................26 Figure 19: Stereomicroscope images of PREP Ti-6Al-4V powder.......................27 Figure 20: Cumulative particle size distribution of PREP Ti-6Al-4V powder......27 Figure 21: Sieve analysis graph.............................................................................28 Figure 22: Ejection of compacted Ti6Al4V BE 75:25 powder mixture using fine Ti powder at (a) 500 MPa (b) 600 MPa.................................................................30 Figure 23: Green density of cylindrical specimens ...............................................31 Figure 24: (a) Buckled spacer (b) Re-designed spacer..........................................33 Figure 25: TRB specimen green density................................................................33 Figure 26: TRB and cylindrical green density comparison ...................................34 Figure 27: TRB sintered densities .........................................................................36 Figure 28: Fractured green specimen.....................................................................38 Figure 29: TRB specimen green strength ..............................................................39 Figure 30: Sintered strength of the TRB specimens..............................................41 Figure 31: Laser diffraction result page 1 of 6 ......................................................53 Figure 32: Laser diffraction result page 2 of 6 ......................................................54 Figure 33: Laser diffraction result page 3 of 6 ......................................................54 Figure 34: Laser diffraction result page 4 of 6 ......................................................55 Figure 35: Laser diffraction result page 5 of 6 ......................................................56 Figure 36: Laser diffraction result page 6 of 6 ......................................................57 Figure 37: Quote received for fine PREP Ti-6Al-4V powder...............................59 Figure 38: Green density with 200 mesh Ti at 500MPa compaction ....................61
  • 10.
    viii Figure 39: Greendensity with 200 mesh Ti at 600MPa compaction ....................61 Figure 40: Green density with 100 mesh Ti at 500MPa compaction ....................62 Figure 41: Green density with 100 mesh Ti at 600MPa compaction ....................62 Figure 42: TRB compressibility chart with 200 mesh Ti ......................................63 Figure 43: TRB compressibility chart with 100 mesh Ti ......................................63 Figure 44: Force required to rupture the 40:60 green specimens ..........................64 Figure 45: Force required to rupture the 25:75 green specimens ..........................64 Figure 46: Force required to rupture the 10:90 green specimens ..........................65 Figure 47: Gantt chart: project schedule...............................................................67
  • 11.
    ix LIST OF TABLES Page Table1: Properties of titanium ................................................................................4 Table 2: Compositions and mechanical properties of selected alloys (Groover, 2011)........................................................................................................................5 Table 3: Production stage cost comparison between steel, aluminium and titanium .................................................................................................................................6 Table 4: Typical titanium alloy powders (ASM, 2011)...........................................8 Table 5: Quote received for PA PREP Ti-6Al-4V powder ...................................11 Table 6: Price of elemental titanium and master alloy powders supplied by Stellenbosch University.........................................................................................13 Table 7: Summary of results from study completed by Kirchener (2009) ............14 Table 8: Summary of results from study completed by Laubscher (2012) ...........14 Table 9: Mixing ratios used to create powder mixtures.........................................20 Table 10: Comparison between current study and previous study powders..........29 Table 11: Average green densities for TRB specimens.........................................35 Table 12: Average TRB sintered densities ............................................................37 Table 13: Average TRB specimen green strength and breaking force..................40 Table 14: Average TRB sintered strength .............................................................41 Table 15: PREP powder apparent density test result.............................................49 Table 16: PREP powder flow rate test results .......................................................49 Table 17: Sieve analysis 1st attempt.......................................................................50 Table 18: Sieve analysis 2nd attempt ....................................................................50 Table 19: Mass of powders required for 100g final mix .......................................52 Table 20: Conversion table for Carver press and dia.10mm cylindrical die .........60 Table 21: Conversion table for Amsler press and TRB die...................................60 Table 22: Budgeted and actual cost of the project.................................................68
  • 12.
    1 1. INTRODUCTION Discussed inthis section of the report is the project introduction as well as the projects stated objectives. It will also provide a motivation as to why this project is applicable and of use to Boeing. 1.1 Project Introduction Powder metallurgy (PM) is a continually and rapidly advancing technology used to fabricate a variety of products. The fact that it can produce net to near net shape components underpins its importance in manufacturing as it produces little to no waste. High precision forming allows manufacturers to produce products across a wide range of applications with more consistent and predictable behaviours (Boyer, 2010). More often than not, parts generated from powder metallurgy are finished with minimal need for further machining and tooling. The more common powder metallurgy techniques are powder injection moulding and the press-and- sinter process. For the purpose of this project, the press and sinter process will be the main focus as it is more cost effective than powder injection moulding (Campbell, 2013). Titanium, although relatively expensive, is far superior to many of its competitors in terms of its strength to weight ratio and its resistance to corrosion (Campbell, 2013). It is therefore highly desirable in industry, such as aerospace, where its mechanical properties can be exploited. Due to titanium’s desirable properties, two principle areas of application have evolved: (1) in the commercially pure state, Ti, for corrosive resistant components; and (2) titanium alloys for high- strength-minimal-weight components where high temperature fluctuations exist (Groover, 2011). The University of Stellenbosch has been provided, by Boeing, with a batch of Ti- 6Al-4V PREP (plasma rotating electrode process) powder for analyses and testing. PREP produces spherical powder particles which are typically used in additive manufacturing procedures. Boeing uses fine Ti6Al4V PREP powder particle, 10-100µm, for its additive manufacturing. These spherical powders possess good flow ability, do not agglomerate and sinter easily. The remaining larger Ti6Al4V powder particles (>100µm) are sieved out and subsequently discarded as they are not suitable for the targeted manufacturing process. This project aims to investigate the viability of making the larger, waste PREP Ti- 6Al-4V powder usable through two proposed solutions: (1) by using the pre- alloyed approach in combining the wasted, coarse Ti6Al4V powder with a finer pre-alloyed Ti6Al4V powder; or (2) by using the blended elemental approach to combine the coarse Ti6Al4V powder with a compressible titanium powder, blended with a 60Al:40V master alloy powder. These two methods will be compared on a conceptual level to decide which is most feasible. The preferred of
  • 13.
    2 the two methodswill be used to improve the compressibility of the PREP powder so that it can be used in a press-and-sinter process. This project is a proof of concept as PREP powders are typically difficult to compact due to their particle shape. The ultimate goal of this study is to compact, sinter and strength test the improved PREP powder blends in order to determine whether or not the methodology discussed in this study, is a feasible means of using Boeing’s waste powder. 1.2 Objectives The aim of this project is to develop manufacturing procedures to better utilise waste Ti-6Al-4V PREP powder. The main goals for the project can be summarized as follows:  Characterize the supplied PREP and evaluate its compressibility.  Compare two methods of improving the PREP’s compressibility on a conceptual level: Pre-alloyed Ti6Al4V powder and blended elemental Ti6Al4V powder mixtures  Maintain the alloy stoichiometry in the improved powder blends  Determine the green and sintered strengths of the compacted powder blends 1.3 Motivation South Africa has the second largest mineral reserve of titanium ore (titanium oxide, ilmenite and rutile) in the world (Campbell, 2013). Unfortunately very little of this titanium ore is processed locally as it is almost entirely exported. The vast majority of South Africa’s titanium ore resources are found in black sand deposits in the upper regions of KwaZulu Natal. Because of its natural abundance in this country, it makes economic sense to enhance the countries processing capabilities of this raw titanium ore. Currently the global production of titanium is low, in comparison to other metals, with a value of approximately 180 000 tons per annum (van Buuren, 2009). The reason for titanium’s low production is due to its high price, which is a result of the energy intensive, outdated technology used to extract the metal from its raw material (van Buuren, 2009). Therefore, to enhance the market for titanium, either advances have to be made into the processing and extraction of the metal or innovative manufacturing procedures involving titanium need to be developed, which gives rise to projects such as this one. Titanium is known for its material properties such as high strength to density ratio, good ductility, high melting point (which ultimately makes it difficult to cast) and favourable corrosive properties, making it desirable form many applications (Boyer, 2010). Currently the chemical and aerospace industries are
  • 14.
    3 the largest consumersof titanium because of its excellent corrosive resistance and its abilities to save weight and handle extreme temperatures (Boyer, 2010). Titanium and its alloys have the potential to replace more common metals, such as steel and aluminium, in the manufacturing sector because of their superior properties. At present, this is not set to happen but as technology advances and interests into titanium deepen, it is only a matter of time before the full potential of titanium can be harnessed at a fraction of the cost. To date, the powder supplied to Stellenbosch University by Boeing has been considered nothing more than waste. The useable/smaller size particles of the powder are sieved out and the larger particles are discarded as they are not favoured in additive manufacturing techniques. As this powder is produced using PM techniques, regarding a portion of the powder as waste undermines the core advantage of PM: its minimal waste level (Boyer, 2010). Therefore enhancing the compressibility of the waste PREP Ti-6Al-4V powder is essential in increasing the efficiency of the PM process used by Boeing in the production of their parts. This may lead to a decrease in losses incurred by discarding the powder as waste. Therefore it is in Boeing’s interest to find a feasible method to improve the usability of their wasted powder. Countries who have titanium reserves in abundance, such as South Africa, need to be at the forefront of producing innovative manufacturing procedures to process titanium and its alloys. By 2020 South Africa is hopeful to have a titanium industry that could amount to about R5 billion in revenue per annum and up to 10% of the international markets share (Clark, 2012). With innovative technologies and manufacturing procedures, South Africa will gain the necessary edge over its competitors to take advantage of a potentially emerging market.
  • 15.
    4 2. LITERATURE REVIEW Thefollowing sections will discuss the literature examined in preparation for completing the project and its stated objectives. 2.1 Titanium and Titanium Alloys Overview Titanium is a fairly abundant element, constituting approximately 1% of the Earth’s crust compared to the most abundant metal, aluminium, which constitutes approximately 8% (Groover, 2011). Due to titanium’s unique properties, its importance in a vast array of industries has grown in recent decades. Titanium is lightweight and possesses a very good strength-to-weight ratio which has led to its use in the aerospace industry. General properties of titanium can be found in Table 1 below (Groover, 2011). The principle ores from which titanium is extracted are rutile and ilmenite. Rutile (TiO2) is preferred as an ore because it contains a higher concentration of titanium than ilmenite (FeTiO3). Both ilmenite and rutile are naturally abundant in South Africa with ilmenite accounting 90% of South African production and rutile the other 10% (Clark, 2012). To recover pure titanium from both of these ores, additional processing is required. Rutile (or ilmenite) is reacted with chlorine gas to produce titanium tetrachloride (TiCl4) which is subsequently distilled to remove impurities and form a highly concentrated TiCl4. This highly concentrated compound is then reduced to metallic titanium through a reaction with either magnesium or sodium; these are known as the Kroll Process and Hunter Process, respectively (Groover, 2011). Table 1: Properties of titanium Symbol Ti Atomic Number 22 Specific Gravity 4.51 Crystal Structure HCP (Hexagonal close-packed) Melting Temperature (K) 1941 Elastic Modulus (GPa) 117 Alloying Elements Aluminium, tin, vanadium, copper, magnesium Yield Strength (MPa) 170-485 Elongation % 12-25 Titanium is difficult to extract and process which has a direct correlation to its high expense. The extraction processes are not only energy intensive/expensive but they are also highly toxic as well. Even though the properties titanium possesses are highly sought after, its high expense is the primary fact limiting its more extensive use. From Table 1 it can be seen that titanium has many alloying elements. These alloys are used in a wide range of applications and although the Ti6Al4V alloy is
  • 16.
    5 considered to bethe most popular, there are a vast majority that are currently used in industry today. Table 2: Compositions and mechanical properties of selected alloys (Groover, 2011) Typical Composition, % Tensile Strength, MPa Elongation, % Codea Ti Al Cu Fe V Other R50520 99.8 0.2 240 24 R56400 89.6 6.0 0.3 4.0 1000 12 R54810 90.0 8.0 1.0 1Mo 985 15 R56620 84.3 6.0 0.8 0.8 6.0 2Sn 1030 14 a United numbering system Table 2 is a comparison of selected commonly used titanium alloys along with their mechanical properties, namely tensile strength and elongation. It can be seen from this table that although the Ti6Al4V alloy has only the second largest tensile strength, it has the lowest elongation percentage. Along with this data and that presented in Figure 1, the decision to use titanium alloys in place of other more commonly known alloys can be justified. Figure 1: Ultimate Tensile Strength vs. temperature comparison between different alloys (Goso & Kale, 2010) The need to improve technologies involved with each production stage of a typical titanium ingot can be further justified when looking at Table 3 below. The information contained in Table 3 was adapted from van Tonder’s (2010) report.
  • 17.
    6 Table 3: Productionstage cost comparison between steel, aluminium and titanium In each production stage, titanium is considerably more expensive to process than its competitors in industry such as conventional steel and aluminium. It can also be noted that for titanium, the increase in cost in the ingot formation and sheet formation production stages are more significant than costs involved with ore extraction and metal refining. With advances in titanium processing technologies, these prices will most certainly decrease. Figure 2 below is a comparison in metal price listing for the Ti-6Al-4V metal alloy and its competitors over the last three years. Cold rolled steel has been used for this comparison as it is one of the more expensive ways to produce steel products. Although the price for the Ti-6Al-4V ingot has decreased dramatically of the last three years, it still has a significantly higher cost per lb weight than both aluminium and steel. This is a direct result of the higher production stage process costs seen in Table 3. In order for titanium and titanium alloys to be more competitive in terms of their consumption, the processing cost at each production stage needs to be decreased. Figure 2: Metal price listing for titanium alloy and competitors (www.metalprices.com/charts) Production Stage Units Steel Aluminium Titanium Factor to steel Factor to steel Factor to aluminium Ore Extraction $/tonne 9.07 45.36 5 136.08 15 3 Metal Refining $/tonne 45.36 308.44 7 907.18 20 3 $/m3 1708.67 4027.58 2 20137.19 12 5 Ingot Formation $/tonne 68.04 317.51 5 2041.17 30 6 $/m3 2624.03 4149.63 2 44547.51 17 11 Sheet Formation $/tonne 204.12 1360.78 7 14741.75 72 11 $/m3 7780.56 17941.0 5 2 322816.87 42 18
  • 18.
    7 2.2 Powder Metallurgy PMis the manufacturing of commercial components from powdered metals and alloys. Many different PM processes exist such as additive manufacturing, powder injection moulding and press-and-sinter. The press-and–sinter process is the simplest application of PM and it can be described as the compilation of four different stages (Clinning, 2012): Powder manufacture, blending of powders, compacting and sintering. The press-and-sinter technique can be further described as follows: Subsequent to the manufacturing of the powders, they are blended together to form the required alloys to be compacted into a certain shape. The resulting compact is termed the “green compact” and it will stay together due to mechanical bonding from the compacting process as opposed to chemical bonds forming between the particles during sintering (German, 2005). The green compact is then heated to a temperature below that of the main element present in the compact. This is known as sintering. The high temperature allows the individual powder particles to chemically bond with one another which improves the mechanical properties of the material. Figure 3 is a simple representation of the pressing process of a green compact. Figure 3: Simple pressing of a green compact (Clinning, 2012) Die Filling Start of Compaction Specimen Compacted Part Ejection
  • 19.
    8 2.3 Production ofTitanium Powders Titanium and titanium alloy powders are produced by a number of different processes. The resulting powder characteristics from each process are different as well as their end applications. Section 2.3.1 gives a brief overview of the different processes used in the production of titanium powder whilst section 2.3.2 further discusses the PREP process. 2.3.1 Overview of Production Processes Chemical reduction, hydride/dehydride process (HDH), gas atomization and plasma rotating electrode process (PREP) are the most practiced methods to produce metal alloy powders. Table 4 lists the useful powder particle size, typical powder particle shape and typical powder application for each of these processes. Table 4: Typical titanium alloy powders (ASM, 2011) Production Technique Typical Useful Powder Size Typical Powder Shape Typical Application Chemical Reduction <150µm Irregular Die compaction Hydride/Dehydride Process (HDH) <150µm Angular Die compaction Gas Atomisation <100µm Spherical Powder injection moulding/ additive manufacturing Plasma Rotating Electrode Process (PREP) <100µm Spherical Powder injection moulding/ additive manufacturing Both the angular and irregular shaped powders are better suited to die compaction whereas the spherical powder particles are preferably used in powder injection moulding and additive manufacturing. As can be seen from the SEM images of the different powders, Figure 4, the irregular and angular powder particles are clearly noticeable. It is this angular and irregular shape that allows the particles to interlock with one another during die compaction. This interlocking leads to the powders ability to be tightly packed and hold its shape once compacted. On the other hand, spherical particle powders cannot be compacted as the compact specimen is ultimately too porous due to the lack of interlocking between the particles. Thus, spherical powders can only be used in the application mention in Table 4: powder injection moulding and additive manufacturing.
  • 20.
    9 Figure 4: SEMimages of typical titanium alloy powders (ASM, 2009) 2.3.2 Plasma Rotating Electrode Process (PREP) PREP is the most relevant production process to this project and as a result will be discussed in more detail. PREP is a method of producing metal powders whereby the end of a metal bar is melted while it rotates about a longitudinal axis as can be seen in Figure 5. As the end of the bar melts, the molten metal is centrifugally ejected and forms droplets which solidify into spherical powder particles, see Figure 4. As this process relies on a plasma or electric arc to melt the electrode/metal bar, the process is termed plasma rotating electrode process “Sponge Fines” as a result of chemical reduction Hydride/Dehydride powder particles Gas atomisation powder particles PREP powder particles
  • 21.
    10 Figure 5: Plasmarotating electrode process (ASM, 2011) Figure 5 shows one of two machines, long bar machine, used to produce PREP powders. The other type is known as a short bar machine and it is characterised by its much shorter consumable anodes (ASM, 1998). It is reported that an estimated 80% of the length of the short bar is converted into powder and that removal and introduction of new electrodes into the machine is carried out manually. In the long bar machine, increased productivity and conversion efficiency are realized (ASM, 1998). The ability for the machine to continually push successive long bars through the seal housing, allows it to achieve almost 100% conversion rate from bar to powder. In both of these machines, the rotational speed is used to determine the particle size of the end powder. There are many characteristics which make the PREP process highly suitable for the fabrication of alloy powders. Firstly, it is a means of contactless melting and atomization which results in powders with possibly the highest capable cleanliness (ASM, 1998). This is a particularly important feature when it comes to high-melting-temperature alloys, which in their molten state, are highly corrosive and attack conventional ceramic crucibles. Titanium is one such alloy of which others are zirconium, molybdenum and vanadium. Secondly, as the atomised droplets are radially dispersed, there is little chance of collisions between the particles. If the particles and droplets did collide they would merge and form irregularly shaped clusters (Roberts, 1987). However, as they do no collide with each other on a regular basis, the resulting PREP powder is almost perfectly spherical and virtually satellite free (Roberts, 1987).
  • 22.
    11 In general, theindividual spherical nature of the powder particles results in PREP powder being very free flowing and having a high packing density. Comparatively speaking, gas atomisation and PREP are the two methods which produce spherical particle shapes. The advantages of PREP over the gas atomisation process are that it has a less dispersed particle size distribution and a larger median size particle can be produced (ASM, 1998). The other main advantage that the PREP holds is that because it is produced by centrifugal forces as oppose to aerodynamic drag, the powder is essentially porosity free when compared to gas atomized particles (Roberts, 1987). 2.4 Methods for Producing Ti-6Al-4V There are two approaches used to manufacture parts from titanium alloy powders: 1) pre-alloyed approach and 2) the blended elemental approach. Each has their own unique characteristics and this section will compare them on a conceptual level to determine the best method to take forward into testing. 2.4.1 Pre-alloyed Approach The pre-alloyed approach (PA) uses ready-mixed alloys prior to subsequent alloying. In this approach, a coarse grain powder can be mixed with a finer grained powder of the same composition. As these powders are both pre-alloyed, their chemical compositions are known prior to mixing. Therefore powders of the same chemical composition, irrespective of their particle size and shape, can be combined and the overall final powder will have the same composition as its alloying elements. In order to improve the compressibility of the supplied PREP Ti-6Al-4V powder, a finer grain Ti-6Al-4V powder will be blended with it. As there are no local producers of the powder in South Africa, the powder will have to be sourced from elsewhere. As such, with a struggling economy, sourcing the powder is expensive considering the weak Rand/Dollar and Rand/Euro exchange rates. Table 5 is an example of amount that can be paid for PREP Ti6Al4V powder. The relevant quote can be found in Appendix B. Table 5: Quote received for PA PREP Ti-6Al-4V powder Supplier Particle Size (µm) Batch Size (kg) Cost AP&C (Advanced Powder & Coating) 0-25 5 1440 USD (±R 15869) 10 2380 USD (± R 26228)
  • 23.
    12 The PA approachdoes however hold certain advantages over the blended elemental approach. For one, there is no need to worry about the chemical composition of the powders in the mixing process itself. This is because the PA approach is carried out using powder created from an ingot of the desired alloy produced by conventional techniques. Essentially, the PA powders have the same chemical composition. The PA process, as previously mentioned, is expensive but its ease of manufacturing near-net-shaped components justifies its use over the cheaper conventional PM options. The PA process itself is expensive but costs can be saved as little to no post machining is required on the near-net-shaped components, which in turn, decreases the amount of wasted material (Clinning, 2012). 2.4.2 Blended Elemental Approach The blended elemental approach (BE) requires elemental titanium powder to be prepared (by one of the methods discussed in section 3) and then combined with individual alloying elements or a 60Al:40V master alloy (MA). This is the cheapest method to produce titanium alloy powders as the method can make use of direct reduction powder (Froes et al, 2004). Direct reduction is a process of using gas as a reducing agent and reducing an ore into a solid form. The PA process, on the other hand, uses powder which has gone through an energy intensive melting and casting operation which is of much higher expense than the direct reduction method. Also, the BE approach is known for its ability to produce alloys whose mechanical abilities surpass even those created through conventional metallurgy (German, 2005). The BE approach does however have its own limitations. It is known to produce components with high impurities which hinder the achievement of high density powders which ultimately decreases its mechanical properties (Froes et al, 2004). Specifically for this project, where the powder at the end of the mixing process must have the same chemical composition as the powder supplied by Boeing, careful attention must be given to the mixing process. The commercially pure (CP) elemental titanium powder and MA powder need to be blended with the Ti- 6Al-4V powder in such a way that the overall stoichiometry of the end powder remains the same. In comparison to the PA approach, this is a certain disadvantage. The MA powder will need to have a 60:40 Al:V composition ratio to be able to mix with the CP titanium powder and form a Ti-6Al-4V alloy. Conceptually when these two powders are then mixed together with the waste PREP Ti-6Al-4V powder, the overall stoichiometry of the end powder will be maintained. Practically however, it will have to be carefully monitored and controlled to ensure this is indeed the case. The master alloy powder needs to be pre-alloyed 6Al:4V for the BE approach to be effective. If aluminium and vanadium were to be added to the overall mixture as elemental powders, the
  • 24.
    13 aluminium would meltbefore the other metal powders and destroy the desired end stoichiometry. The University of Stellenbosch had already purchased the CP titanium powders and the 6Al:4V MA powder needed for the BE approach prior to the commencement of this project. Therefore if this method were to be used over the PA approach, no extra powder would have to be imported at the high cost seen in Table 5. The prices for the various BE approach powders evaluated were gathered from invoices for the powders purchased in 2013 by Dr DC Blaine. These prices can be found in Table 6. Unfortunately the 60Al:40V master alloy powder was purchased by the University of Cape Town so there is no invoice available for it. Table 6: Price of elemental titanium and master alloy powders supplied by Stellenbosch University Powder Preparation Method Batch Size (kg) Cost (R) (incl. shipping and customs) -200 mesh titanium powder HDH sponge fines 5.4kg 8550 -100 mesh titanium powder HDH sponge fines 5.4kg 5700 60Al:40V master alloy Crushed and milled NPA NPA Considering the extra cost that will be incurred to the University of Stellenbosch if the PA approach were to be used, it has been decided that the BE approach will be the method of choice for this project. Not only will it minimise the cost of this project to the University of Stellenbosch but the necessary powders for the BE approach are far more accessible in terms of their availability. The compressibility of BE powder mixtures are better than the PA powder mixtures. This is because the CP titanium and 4Al:6V MA powders are more compressible than the PA Ti6Al4V powder. Therefore there is a greater chance that the BE approach will yield better results which further justifies its use.
  • 25.
    14 2.5 Review ofPrevious Projects Although this project does not specifically build on any previous projects, it may still be of some use to compare the results obtained in this project to results obtained from more conventional and wider used powders. Table 7: Summary of results from study completed by Kirchener (2009) Powder Characterisation Supplier and Grade Alfa Aesar -200 mesh Ti powder Flow Rate Powder did not flow Apparent Density (g/cm3 ) 1.07 Particle Size - range (µm) 2 - 80 Particle Size – mean (µm) 32.27 Packing Density (%) 24 Powder Compaction Cylindrical Specimens – Average Green density (405 MPa) (g/cm3 ) 3.13 TRB Specimens – Average Green Density (compaction pressure 380MPa) (g/cm3 ) 3.14 Green Strength (Mpa) 22.00 Sintering Sintered Density (g/cm3 ) 3.99 Sintered Strength (MPa) 661.21 Table 8: Summary of results from study completed by Laubscher (2012) Powder Characterisation Supplier and Grade Global Titanium +325-100 mesh Ti powder Flow Rate Powder did not flow Apparent Density (g/cm3 ) 1.38 Particle Size - range (µm) 5 – 140 Particle Size – mean (µm) 77.57 Packing Density (%) 30.6 Powder Compaction Cylindrical Specimens – Average Green density (500 MPa) (g/cm3 ) 3.38
  • 26.
    15 TRB Specimens –Average Green Density (compaction pressure 300-500 MPa) (g/cm3 ) 3.51 Sintering Sintered [@ 1300 o C] Density (g/cm3 ) 4.05 Sintered [@ 1300 o C] Strength (MPa) 1260 Table 7 and Table 8 summarise the results obtained by Kirchener (2009) and Laubscher (2012), respectively, in their final year projects. Both Kirchener and Laubscher used varied sizes of elemental titanium powder in their studies. Although titanium is not an extensively used material, these results will be an appropriate benchmark against which the current studies PREP Ti-6Al-4V powder performance can be compared. As previously mentioned, this project does not pick up from a previous students work. However, this project does use previous student’s results and testing procedures/parameters as a point of reference for the tests that will be conducted. Also, these projects made use of equipment which is particularly applicable to the current study such as the Amsler and Carver presses, vacuum furnace and MTS load frame. A problem which occurred in Kirchener’s study is that of delamination in some of his samples after compaction. In particular, this problem occurred in his TRB samples. The delamination was caused by inadequate lubrication of the TRB die walls prior to compaction which caused significant friction between the die wall and powder compact during ejection. The significant frictional forces caused the compacts to crack during ejection. The use of an industry proven die-wall lubricant is a suggestion made by Kirschener to solve the issue of delamination. This may be a viable solution however; the die-wall lubricant has the potential to contaminate the microstructure of the compact samples. It is the hope that because of the larger size powder particles used in this project, the issue of delamination will be less persistent. If it is found that delamination is severe in the execution of this project then the die- wall lubricant will be considered.
  • 27.
    16 3. EXPERMINETNAL PROCEDURE Theprocedure followed in executing the project experiment is represented visually by the flow chart in Figure 7 below. Each step from the flow chart is elaborated as follows: 3.1 Powder Characterisation Step 1 in Figure 7: The PREP Ti-6Al-4V powder was characterised in order to determine the particle size and distribution, flow rate, apparent density and composition. These characteristics are important as they help to provide a better understanding of the powder and its behaviour (German, 2012). The particle size distribution of the PREP powder was measured using laser diffraction. This technique measures the angular variation in intensity of light scattered as a beam passes through a dispersed particle sample. The principle on which this process is based is the theory that large particles scatter light at small angles relative to the laser beams whilst small particles scatter light at large angles. Therefore based on the angular scattering intensity data measured, the particle size responsible for creating the scatter pattern can be determined (ASM, 1998). The laser diffraction size distribution of the PREP powder was measured by Mrs H Botha from the Process Engineering Department of Stellenbosch University. The equipment needed to conduct the laser diffraction size distribution can be seen in Figure 6 (a) [Make: Micromeritics®, Model: Saturn Digitizer]. The laser diffraction results were then visually confirmed using a stereomicroscope system, see Figure 6 (b). [Make: Olympus Model: SZX7 unit, KL 1600 LED light source, ACH1X objective/camera, SC30 observation tube]. Figure 6: (a) Micrometrics Saturn DigiSizer (b) Olympus SZX7 stereomicroscope system (a) (b)
  • 28.
    17 2. Test Compressibilityof PREP powder 3. Compare results (i.e. green density) to previous studies performed on -200 mesh/-100 mesh titanium powders 4. Create Ti-6Al-4V Premix Blend the - 200 mesh titanium powder with the master alloy powder 5. Blend Premix and PREP powder Mix the two powders in the following weight percent ratios (premix : PREP) 25:75 50:50 60:40 75:25 10:90 6. Test the compressibility of new Ti6Al4V mixture Mixture is made up of the premix and original PREP powder 7. Analyze Results 8. Compact all three powder mixtures (i.e. the five ratios) using a TRB die set Results Acceptable Use -100 mesh titanium powder in place of -200 mesh powder Re-run test  Carver Manual Press  Φ10mm cylindrical die  Compact at 500MPa and 600MPa 9. Sinter TRB specimens 10. Strength test sintered specimens Transverse Rupture Test Vacuum Furnace Amsler Automatic Press 1. Powder Characterisation Figure 7: Flow chart of experimental procedure
  • 29.
    18 The flow rateand apparent density were measured according to ASTM standards B212 and B213. The flow rate of the powder is a good indication of the inter- particle friction. Inter-particle friction refers to the resistance to movement of particles in contact with one another. The apparent density is the density of the powder when it is in its loose state without any agitation (ASTM, 2014). Both the apparent density and the flow rate were determined using a Hall flowmeter and an A&D FX-1200i precision scale which can be seen in Figure 8 a) and b) respectively. Figure 8: (a) Hall flow meter (b) A&D FX-1200i scale The particle size distribution was also measured by sieving analysis acccording to ASTM standard B214. The results from the sieving analysis were used to confrm the laser diffraction results. The sieve analysis was conducted using Endecotts test sieves.The size and order of the sieves were as follows (top to bottom) 710, 260, 425, 250, 180, 150, 106, 75, 45. Each of the formentioned sizes are in micrometers (µm). The setup of the test can be seen in Figure 9 (a). The top mesh has the greatest mesh opening size (710 µm) whilst the mesh right at the bottom has the smallest mesh opening size (45 µm) which can be seen in Figure 9 (b) and (c) respectively. The sieves are stacked in decending order in terms of their mesh opening sizes. (b)(a)
  • 30.
    19 Figure 9: (a)Layout of sieve analysis equipment (b) Largest size mesh (c) Smallest size mesh 3.2 PREP Ti-6Al-4V Powder Compaction Step 2 of Figure 7: The original supplied PREP Ti-6Al-4V powder was compacted at 500 MPa and 600 MPa as a baseline against which further powder samples could be compared. By determining the current compressibility of the PREP powder, any notable improvements through the addition of other powders can be easily assessed. The powder was compacted using a Carver® 12 ton manual press, see Figure 11, and a ∅10 mm cylindrical die set, see Figure 10 (a), which was designed according to ASTM standard B 312-96. Table 20 of Appendix C was required to determine the internal compaction pressure from the gauge pressure reading of the hydraulic oil in the manual press. Figure 10: (a) Cylindrical die set (b) TRB die set (a) (b) (a) (b) (c)
  • 31.
    20 Figure 11: Carver®12 ton manual press 3.3 Using the Blended Elemental Approach to Mix Powders Step 4 and step 5 of Figure 7: As previously discussed, the BE approach was used to try and improve the compressibility of the PREP Ti-6Al-4V powder. The PREP powder, elemental titanium powder and the master alloy powder were combined to establish the ratios seen in Table 9. Table 9: Mixing ratios used to create powder mixtures PREP powder (weight %) Ti powder + MA powder (weight %) 75 25 50 50 40 60 25 75 10 90 Both -100 mesh titanium powder and -200 mesh titanium powder would be used to create the mixture ratios seen above with the aim to later compare their results against one another as well as against previous studies on just pure titanium powder. From this point on, -100 mesh titanium will be referred to as the coarse titanium powder and the -200 mesh titanium will be referred to as fine titanium powder. In order to ensure that the overall stoichiometry of the Ti-6Al-4V was maintained during mixing, a theoretical analysis for the required mass of each powder at a given ratio was conducted. This can be found in Appendix A.2. This calculation was necessary as the atomic weight percent of each element in the powder needed
  • 32.
    21 to be convertedto a weight percent. Using this information, the amount of powder necessary to satisfy the above ratios could be determined. For the cylindrical die set, the powders were individually weighed using the A&D scale, see Figure 8b, placed in a small container and then mixed. Due to the size of the container, it was shaken by hand to mix the powders within it. In total, 2 grams of powder was used for each cylindrical die set compaction test. With the 2 grams comprising of the PREP powder, titanium powder and the master alloy powder in the ratios mentioned in Table 9. For the TRB die set, the total amount of powder needed (for each powder ratio) to compact the required amount of specimens was first determined. The 75:25 and 50:50 powder ratios were excluded from the TRB compaction process for reasons that will be discussed in Section 4.2.2. As a result, four batches of final power mixture were made, one batch for each powder ratio. Each batch contained enough powder to compact the required amount of TRB specimens. As each batch of powder was now in a larger container than what was needed for the cylindrical die set tests, the powder could be mixed not by hand, but rather by a mechanical mixer seen in Figure 12. Figure 12: Mechanical mixer 3.4 Compact Final Ti-6Al-4V powder mixture using Cylindrical Die Set Step 6 of Figure 7: The Carver 12 ton manual press, see Figure 11, and the cylindrical die set, see Figure 10 (a), were used to compact the different powder mixtures into cylindrical specimens. Die wax was first applied to the inside of the die to ensure ease of specimen ejection once compacted. To avoid excessive density gradients within the die-set during compaction, it was advised that 2 g of powder should be compacted at a time. First, 2 g of powder from the 75:25 final mixture of powder was poured into the die and compacted at a compaction pressure of 500 MPa. Another 2 g of the same powder was then subsequently
  • 33.
    22 compacted at 600MPa. This process was repeated for each powder ratio for both the coarse and finer titanium powder mixtures. As in section 3.2, Table 20 was used to convert from gauge pressure to compaction pressure found in Appendix C had to be used. The green density of each compacted specimen was then determined by dividing the mass of the specimen by its volume. Rough edges that formed on the specimens post compaction needed to be sanded flat with very fine grit sandpaper. By removing the rough edges it allowed for the most accurate measurement of the specimen’s volume. Measurements were carried out using a Mitutogo Absolute Digimatic digital Vernier which was accurate to the nearest 0.01mm. In total 48 cylindrical specimens were compacted, 3 specimens for each powder ratio at each compaction pressure (3 x 4 x 4 = 48). The green density of each cylindrical specimen was determined. 3.5 Compact Final Ti-6Al-4V powder mixture using TRB Die Set Step 8 of Figure 7: Once the green densities of the cylindrical specimens were determined, the tests (i.e. compaction pressure and powder ratios) which produced the best results were reproduced using the Amsler press, Figure 14 , and the rectangular die set, Figure 10 (b). This step in the experiment was necessary so as to produce rectangular specimens which could later be sintered and strength tested. In a similar fashion to the cylindrical die-set, die wax was applied to the inner die walls to ensure ease of ejection and avoid delamination. A Spider 8 data acquisition system (600 Hz model), Figure 13, was needed to operate the Amsler Press. The data acquisition system allowed for the forces exerted by the 300 kN load cell to be visually seen as well as recorded. Table 21 in Appendix C had to be used in order to convert the force measured by the load cell into powder compaction pressure. Appendix C also contains the calculation on how to perform this conversion. It was determined that a force of 200 kN and 240 kN would produce compaction pressures of 500 MPa and 600 MPa respectively. Figure 13: Data acquisition system
  • 34.
    23 There were atotal of 24 TRB specimens compacted. For reasons explained in section 4.2.2, the TRB specimens were only compacted at 500 MPa. The specimen green densities were determined in a similar manner to the cylindrical specimen green densities. All the rough edges were removed using the fine grit sandpaper and then the specimen was measured and weighed from which, the green density could be calculated. 3.6 Sintering of the TRB Specimens Step 9 of Figure 7: Only halve of the compacted TRB specimens were sintered so that a comparison could be made between their green strength and sintered strength in the next phase of testing. The sintering system that was used comprised of a vacuum system combined with a sintering oven. The vacuum system is made up of an Adixen rotary vane pump [Model: Pascal 2012SD], Varian turbo pump [Model: Turbo-V 81-M] and an Adixen vacuum gauge [Model: ACS 2000] (Laubscher, 2012). The sintering oven used was an Elite 1500 o C Horizontal tube furnace [Model: TSH 15-50-180]. Figure 15 below shows the vacuum furnace system in its entirety. Figure 14: Amsler 25 ton automatic press
  • 35.
    24 Figure 15: Vacuumfurnace system The oven crucible allowed for three specimens to be sintered at a time which meant that four separate sintering attempts would have to be made to sinter all twelve specimens. Once the specimens were placed in the crucible, the ends of the crucible were sealed, as seen in Figure 16, to ensure that an effective vacuum could be drawn. The rotary pump was then turned on and a vacuum was drawn to below 0.133 mbar in order to remove any major contaminants. This vacuum was sufficient to begin flushing the system with argon. The argon supply cylinder pressure regulator was first set at 50 kPa and then the inlet valve to the crucible was slowly opened to allow the argon to flow through the system. The inlet valve to the crucible can also be seen in Figure 16. The inlet valve was turned until the vacuum gauge measured a pressure of 6.26 mbar in the system. After 30 minutes of flushing at this pressure, the inlet valve was closed to stop the flow of argon. The argon flushing phase was now completed. Figure 16: Furnace end-seal and argon inlet valve The turbo pump could only be turned on once the rotary pump had removed the remaining argon from the system. This was to protect the sensitive turbo pump blades which would otherwise be damaged by the argon. The turbo pump was necessary as it helped draw a larger vacuum which allowed for high sintering temperatures to be achieved. The furnace was then programmed to reach 1300 o C and sinter at this temperature for 2 hrs.
  • 36.
    25 Once the specimenhad been sintered at the desired temperature for the required time, the furnace cooled to the point where the turbo pump could be switched off. After allowing sufficient time for the turbo pump blades to stop rotating, the system was backfilled with argon using the rotary pump. The backfill method is essentially the same as the flushing method mentioned above. Once the system was backfilled and the system/specimens had sufficiently cooled to be handled, the specimens were removed and the process was repeated. Subsequent to all the specimens being sintered, their sintered densities were determined using the simple method of dividing the mass by the reduced volume of the specimen which was measured once again using the Mitutogo Absolute Digimatic digital Vernier calliper. The Archimedes principle was used to verify the densities determined from these measurements. The calculation methodology can be found in Appendix A.4. 3.7 Strength Testing Step 10 of Figure 7: The last phase of the experimental procedure was to determine the strength of the TRB specimens. The green and sintered strength of all the TRB specimens was measured according to ASTM standard B312-96. For the green (un-sintered) TRB specimens, this test was done using a MTS Criterion model 44 load frame, MTS LPS 304 force transducer and MTS Testworks 4 software. Figure 17 shows the setup of the entire system for the green strength tests will all of the mentioned components. The transverse rupture strength (TRS) tooling used to conduct the three point bend test can be seen in Figure 18 and the design specifications of the tooling can be found in Laubscher’s (2012) report. Figure 17: MTS tensile testing machine
  • 37.
    26 Green specimens typicallybreak at lower than 500 N so therefore the 1 kN load cell, as appose to the 30 kN load cell, was used for strength testing the green specimens. The reason for this is that the 1kN load cell would provide better resolution if specimens broke at for instance, 100 N. To ensure that the force applied by the load cell was evenly distributed across the specimen, the specimen was checked for any surface defects or rough edges which may have developed during handling and moving. If any were found then they would be sanded flat using the fine grit sand paper. Figure 18: TRS tooling The 30 kN load cell did not have sufficient load capacity to fracture the sintered TRB specimens. The TRS tooling would therefore be taken off the MTS load frame and subsequently attached to the Amsler Press, Figure 14, as the 300 kN load cell on the Amsler press would be more than capable of fracturing the sintered specimens. Once again the rough edges resulting from compaction and sintering were sanded away to improve the accuracy of the achieved results. The applied load in the MTS load frame and Amsler press were the controlled variable in the experiment. The applied load increased to the point where the specimen failed. At this point of failure, the force measured by the respective load cells was used to determine the rupture strength of the specimen: ultimately, the sintered strength of the TRB specimen was determined.
  • 38.
    27 4. RESULTS ANDDISCUSSION The following sections contain the results and discussions pertaining to the different experiments mentioned. It is reiterated that in this section, -100 mesh and -200 mesh Ti powder are referred to as coarse and fine Ti powder, respectively. 4.1 Powder Characterisation The stereomicroscope images seen in Figure 19 show two different samples of the PREP powder; the powder particles can be seen to be spherical in shape. This was expected due to the general nature of powder particles produced weir the PREP method. It can also be observed from Figure 19 that the particles range anywhere from 89 µm to 235 µm. Figure 19: Stereomicroscope images of PREP Ti-6Al-4V powder The size distribution estimate of the powder particles can be verified from the laser diffraction test results. As seen from Figure 20 the PREP powder particles range from 50 µm to 400 µm with a mean particle diameter of 180 µm. The complete set of results from the laser diffraction tests can be found in Appendix A.3. Figure 20: Cumulative particle size distribution of PREP Ti-6Al-4V powder
  • 39.
    28 0 10 20 30 40 50 60 <45 45 75106 150 180 250 425 560 710 Weight%retained Sieve mesh opening size (µm) Sieve Analysis on PREP Ti6Al4V First sieve analysis Second sieve analysis From the results obtained from Figure 19 and Figure 20, it can be seen that the Stereomicroscope images and the laser diffraction results correlate with one another. Supplied with the PREP powder was a metal powder certification which gave an indication that the powder is +149 / -500 µm which once again correlated with the achieved laser diffraction results and stereomicroscope images. From the sieve analysis conducted on the PREP powder, the results of which can be seen in Appendix A.1, the particle size distribution could once again be evaluated. Figure 21 shows the particle size distribution obtained from the sieve analysis. Figure 21: Sieve analysis graph For both sieve analysis tests, the 150 µm mesh retained the largest percentage of powder. Therefore the powder particles were small enough to pass through the 180 µm screen but too large to pass through the 150 µm screen. This correlates with the estimated mean particle size of 180 µm from the laser diffraction results. The results from both sieve analyses show that the particles were greater than 106 µm and smaller than 425 µm. This particle size distribution again correlates with the laser diffraction test as well as the reported size distribution form the metal powder certificate. The apparent density of the PREP powder was calculated to be 2.59 g/cm3 , see Appendix A.1. The exact density of the Ti-6Al-4V alloy varies according to chemical composition but it is typically 4.42 g/cm3 (ASM, 2014). This information can be used to determine the packing density of the powder which is calculated as the ratio of the apparent density to the alloy’s density. The packing density for the PREP powder is 58.6%.
  • 40.
    29 The flow ratetest indicated that the powder flowed at a rate of 39 s/50g powder, see Appendix A.1. This reiterates the properties that PREP powders flow freely and the powders particles do not agglomerate. The fact that the powder does flow indicates weak inter-particle frictional forces between particles (i.e. the powder displays low resistance to particles slipping past one another). This is an important result in terms of the powders compressibility as in general, powders which flow freely, allow for high production rates for compaction. Table 10 is a summary of the results obtained from the characterisation of the current studies PREP Ti-6Al-4V powder as well as the results obtained from previous studies on purely titanium powder. Table 10: Comparison between current study and previous study powders PREP Ti-6Al-4V powder Laubscher (2012) Kirchener (2009) Powder Type PREP Ti-6Al-4V HDH Ti HDH Ti Apparent density (g/cm3 ) 2.59 1.38 1.07 Flow Rate (s/50g) 39 Did not flow Did not flow Packing Density (%) 58.6 30.6 24 Mean Particle Diameter (µm) from laser diffraction 180 77.57 32.27 It can be seen that due to the smaller mean particle size for both of the previous studies, the apaprent densities of these powders are much lower than the apparent density for the current study. The reason for this is that a larger number of pores form between smaller particles. This is also evident in the packing density values. The current study’s powder possess a packing density of 58.6% which translates to the powder having 41.4% porosity between its particles when freely packed. The powders from Laubscher (2012) and Kirchener (2009) both possess 69.4% and 76% porosity, respectively, between their particles.
  • 41.
    30 4.2 Powder Compaction Aspreviously mentioned, the aim of the powder compaction was to determine the green densities of the different powder ratio combinations at different compaction pressures. Compaction was first conducted using the cylindrical die-set and then using the TRB die set. 4.2.1 Cylindrical Die-Set Compaction As mentioned in section 3.2 of the experimental procedure, an attempt was made to compact the PREP powder in its existing state. The powder was first compacted at 500 MPa and then again at 600 MPa. At both compaction pressures the powder failed to compact into the cylindrical shape of the die; the powder compact disintegrated upon ejection. This was expected due to the nature of the particle size and shape, as well as, the result from the flow rate test conducted on the powder. Therefore it was concluded that the current powder possessed no compressibility. The next compaction attempt was the 75:25 powder ratio of PREP : Ti + MA powder. The fine titanium form of this powder ratio was compacted at 500 MPa and 600 MPa, Figure 22 (a) and (b) respectively. Figure 22: Ejection of compacted Ti6Al4V BE 75:25 powder mixture using fine Ti powder at (a) 500 MPa (b) 600 MPa It can be seen that in the case of the 500 MPa compaction pressure, as soon as the specimen was ejected from the die it disintegrated. At 600 MPa compaction pressure, the specimen stayed intact but then began flaking and subsequently fell apart shortly after it was ejected. As a result, it was decided that the 75:25 powder ratio would not contribute any meaningful results to this study and was consequently excluded from any further testing. Only the 50:50, 40:60, 25:75 and 10:90 ratio powders will be investigated and discussed for the remainder of this study. (a) (b)
  • 42.
    31 3.300 3.350 3.400 3.450 3.500 3.550 3.600 50:50 40:60 25:7510:90 GreenDensity(g/cm3) Powder Ratio (PREP : Ti + MA) Compressibility Chart at 500MPa and 600MPa 500MPa with fine Ti 600MPa with fine Ti 500MPa with coarse Ti 600MPa with coarse Ti The remainder of these powder ratios were compacted at 500 MPa and 600 MPa using both the coarse and finer titanium powder. The volume and weight of each green specimen was recorded and then used to determine the specimen green density. The green density results can be found in Appendix D.1. The average green density of the three samples for each powder ratio at each compaction pressure was determined and represented in the form of a compressibility chart as seen in Figure 23. Figure 23: Green density of cylindrical specimens The error bars on Figure 23 show the largest and smallest deviation of the measured densities from the average density. It can therefore be interpreted from these error bars that compaction was done accurately as there is very little deviation around the mean. Also from Figure 23, the general trend of the green densities for both the coarse and fine Ti powder mixtures increases as the ratio of premix to PREP powder increases. This being said, for each of the tests conducted, the 10:90 powder ratio showed a decrease in green density. This decrease can be seen for each compressibility chart, Figure 38 to Figure 41, in Appendix D.1. A reason for this decrease in green density, at a powder ratio of 10:90, is that the Ti-6Al-4V powder mixture used for compaction is almost entirely comprised of the elemental titanium powder (i.e. 82.96% of the mixture is either fine or coarse Ti powder). Both the fine and coarse titanium powders possess packing densities and mean particle diameters which are far less than those for the PREP powder (Table 10). Thus, the smallest amount of pores between powder particles exists in
  • 43.
    32 the 10:90 powdermixes. This results in the drop in green density, as seen in the compressibility charts, because there are fewer vacancies in the loose powder which can be filled by the powder particles during compaction. From Figure 38 to Figure 41, it can be seen that there is a slight variation in the results achieved for each of the attempted tests, as was evident from the error bars of Figure 23. This could be due to the inaccuracy of the Carver press pressure gauge which gives an indication of the oil pressure within the press itself. Due to the ratio of oil pressure to compaction pressure, 1:25, a reading error of 1MPa on the gauge could result in a compaction pressure error of 25 MPa. This could have an effect on the green densities achieved. Ejection pressure was not considered as a die wax was used during compaction of the cylindrical specimens. Specimen delamination was occurring as a result of the high ejection pressures caused by friction between the die-wall and specimen. As high ejection pressures contribute to density gradients and tool wear it was decided that the use of die-wax was justified. The ejection pressure peaked at about 7 MPa gauge pressure when die wax and a compaction pressure of 600 MPa was used. As this ejection pressures was significantly lower than the compaction pressure it was not included in the results. After each specimen was ejected, the inside of the die-set was cleaned to ensure cross contamination of powder mixtures did not occur. Figure 23 clearly shows that the optimal powder ratio is 25:75 for both the fine and coarse Ti mixtures. However, this is not the most economically viable powder ratio as it uses the second least amount of waste PREP Ti-6Al-4V powder for a given amount of mixture. The most ideal powder ratio to make use of would be the 50:50 powder ratios as they would be the cheapest to produce (due to the reduced amount of titanium and master alloy powder required). Unfortunately, as this ratio produced the lowest green densities, the 50:50 powder ratio mixtures were not taken forward into the next phase of testing. 4.2.2 TRB Die-Set Compaction As mentioned in section 4.2.1, the 40:60, 25:75 and 10:90 powder ratios were used to create a total of 24 TRB compact specimens. Four specimens of each powder ratio were compacted for both the fine and coarse Ti powder mixtures. The original plan was to compact the specimens at a compaction pressure of 500 MPa and 600 MPa as mentioned in the experimental procedure, section 3.5. However, a problem arose in that the spacer used with the TRB die-set buckled during the first compaction test; see Figure 24 (a). Buckling occurred before the compaction pressure of 600 MPa was achieved and therefore a new spacer had to be designed. The specification of the old spacer can be found in Laubscher’s (2012) report. The new spacer was made according to the technical drawing found
  • 44.
    33 3.390 3.400 3.410 3.420 3.430 3.440 3.450 3.460 3.470 40:60 25:75 10:90 GreenDensity(g/cm3) PowderRatio (PREP : Ti + MA) TRB Compressibility Chart at 500MPa Fine Ti mixture Coarse Ti mixture in Appendix F. This spacer was 5 mm smaller in height and also made of 1mm thicker steel, see in Figure 24 (b). Figure 24: (a) Buckled spacer (b) Re-designed spacer The spacer was used during compaction in order to keep the test procedure consistent with Laubscher (2012) so that a comparison could be made between the values achieved in his project and the values achieved in this one. Refer to section 7 of this report for the recommendation on the use of the spacer. The new spacer was placed between the die and the lower punch and an attempt was made to compact a TRB specimen at 600 MPa. Once again the spacer was showing signs of yielding, see Figure 24 (b), before the 600 MPa was achieved. The thickest steel available in the engineering workshop at the University of Stellenbosch was used to make the new spacer. Thus, it was decided that a compaction pressure of only 500 MPa would be used for the remainder of the tests. Figure 25 shows the average green density achieved for the different powder ratios, using both the fine and coarse titanium powders, at a compaction pressure of 500 MPa. Figure 25: TRB specimen green density (a) (b)
  • 45.
    34 3.34 3.36 3.38 3.4 3.42 3.44 3.46 3.48 3.5 40:60 25:75 10:90 GreenDensity(g/cm3) PowderRatio (PREP : Ti + MA) Green Density Comparison (TRB and Cylindrical) at 500MPa Fine Ti average - TRB Coarse Ti average - TRB Fine Ti average - cylindrical Coarse Ti average - cylindrical The individual results for each specimen can be seen in Figure 42 and Figure 43 in Appendix D.2. The TRB green specimens followed the same general trend as the cylindrical green specimens in that the optimal powder ratio was determined to be the 25:75, as can be seen in Figure 25. This trend is also visible in Figure 42 and Figure 43. From the error bars in Figure 25, it can be seen that the deviation of the measured results from the mean increases as the amount of PREP powder decreases. More samples should be compacted to determine whether this is a recurring feature or just a slight error in the compaction pressures applied in these tests. The fine titanium powder mixture achieved higher green density values for both the 40:60 and 25:75 powder ratios and lower green density values for the 10:90 powder ratio when compared to the coarse Ti mixtures. This outcome was also evident in Figure 23 when the cylindrical specimens were compacted at 500MPa. Although the coarse Ti powder mixture produced lower green density values on average, its optimal powder ratio was also 25:75. There is however a noticeable variation in the green density values, at 500M Pa, when comparing the cylindrical and TRB specimens. This variation can be seen in Figure 26. Figure 26: TRB and cylindrical green density comparison When looking at the fine titanium mixtures, the cylindrical specimens possess a higher green density at the 40:60 and 25:75. At a powder ratio of 10:90, the green density value for the cylindrical specimens drops off sharply to 3.37 g/cm3 . This is lower than the green density value of 3.414 g/cm3 achieved with the TRB specimen.
  • 46.
    35 For the coarsetitanium mixtures, the TRB specimen green densities are all higher than the cylindrical specimen green densities for the given compaction pressure. It can be noted that the trends for the coarse titanium TRB and cylindrical specimens are almost parallel to one another as the green densities vary with the different powder ratios. Specimen geometry does have a definite effect on green density as can be seen in Figure 26. It is interesting to note that there is an opposing relationship between specimen geometry and achievable green densities when looking at the fine and coarse Ti mixtures. For the coarse Ti mixtures, the TRB green densities were higher than the cylindrical green densities for each powder ratio. This could be due to the fact that the compacting surface area is larger for the TRB specimens than it is for the cylindrical specimens which lead towards a greater green density being achieved. The fine Ti mixtures should in theory produce a similar pattern to what was achieved with the coarse Ti mixture. However, the cylindrical green densities were higher than the TRB green densities for each powder ratio except the 10:90 mixtures. Thus, it can be said that powder type and specimen geometry have an effect on achievable green density. Table 11 shows a comparison of the TRB green densities achieved in the current and past projects. Table 11: Average green densities for TRB specimens Average Green Densities at 500 MPa Compaction Pressure (g/cm3 ) Current Study Laubscher Kirchener Ti-6Al-4V (100 mesh Ti mixture) Powder ratio Green density 3.68 ±3.395 40:60 3.436 25:75 3.456 10:90 3.433 Ti-6Al-4V (200 mesh Ti mixture) 40:60 3.441 25:75 3.460 10:90 3.414 When comparing the compressibility of the current studies PREP Ti6Al4V mixtures to previous studies conducted on HDH titanium powder, it can be seen that the powder of the current study performs relatively well. The Ti-6Al-4V powders produce green density values which range from 3.414 g/cm3 to 3.460 g/cm3 . These values lie in between the 3.68 g/cm3 and 3.395 g/cm3 achieved by Laubscher and Kirchener respectively. As this study focusses on making a waste PREP powder usable, the compressibility results are an indication that this is indeed possible. There were a series of issues involved with the TRB specimen compaction which may have led to discrepancies in the results. For instance, to achieve a compaction
  • 47.
    36 3.700 3.800 3.900 4.000 4.100 4.200 4.300 4.400 4.500 4.600 40:60 25:75 10:90 SinteredDensity(g/cm3) PowderRatio (PREP : Ti + MA) TRB Specimen Sintered Density Fine Ti Specimens Fine Ti (average line) Coarse Ti Specimens Coarse Ti (average line) pressure of 500 MPa for the TRB die-set, a force of 201.61 kN was required as previously mentioned. Stopping the press when it has exerted a force of 201.61 kN repeatedly is near impossible, so there was a compaction error involved as exactly 500 MPa was not achieved for each compaction attempt. It was also noted that when the Amsler press was stopped to end each compaction attempt, the vibration induced by the motor switching off caused a large spike in the force measured by the data acquisition system. Whether or not this spike in the force affects the compaction pressure is not for certain, but for the purpose of this report it is worth mentioning. 4.3 TRB Specimen Sintering The TRB specimens were sintered at 1300o C. The vacuum furnace system was set to increase the temperature at 10 o C/min until it reached the 1300o C target. As three specimens could be sintered at a time, four lots of sintering had to be done in order to sinter all twelve TRB specimens. Completing the sintering process for one set of specimens took 9.5 hours which in turn meant it took 38 hours to completely sinter all of the specimens. Once all of the specimens were sintered their sintered densities were determined according to section 3.6 above. Figure 27 shows the sintered densities achieved for both the fine and coarse Ti mixtures at the different powder ratios. Figure 27: TRB sintered densities
  • 48.
    37 As can beseen in Figure 27 and Table 12, the fine Ti powder mixtures yielded the best results post sintering. The fine Ti specimens produced, on average, larger sintered densities for each powder ratio when compared to the coarse Ti mixtures. The most surprising result after sintering the specimens was that the 10:90 mixtures consistently produced the highest sintered densities. After the green density measurements revealed that the 25:75 powder ratio was the optimal mixture, it was expected that this would also be the case with the sintered densities. However, when compared to the TRB green densities, the sintered density values for the 10:90 mixtures increased by the greatest amount. The reason for this is that the 10:90 mixtures contain the largest amount of titanium powder which, due to its larger powder particle surface area, possesses the best sinterability. Table 12 shows a comparison between the PREP Ti-6Al-4V powders’ sintered densities and the sintered densities achieved by Laubscher using the same press- and-sinter process. Table 12: Average TRB sintered densities Average Green Densities at 500 MPa Compaction Pressure (g/cm3 ) Current Study Laubscher Ti-6Al-4V (100 mesh Ti mixture) Powder ratio Green density Green density 40:60 3.86 4.15 25:75 4.00 10:90 4.25 Ti-6Al-4V (200 mesh Ti mixture) 40:60 4.05 25:75 4.22 10:90 4.44 The PREP powder sintered densities fluctuate around the average sintered density achieved by Laubscher (2012). The expectation was that the Ti-6Al-4V mixtures should have produced sintered densities lower than those achieved by Laubscher. This is because Laubscher used pure titanium powder whereas the highest percentage of titanium used in the current study was 82.96% for the 10:90 powder mixtures. An influencing factor which could account for these results is the fact that more powder was used for each TRB specimen in the current study, 14 g, as opposed to the 9 g used by Laubscher. The slightly larger PREP Ti6Al4V specimens could produce the higher than expected densities which were found here. More samples should be compacted at 500 MPa and sintered at 1300 o C to determine the accuracy of the results and ultimately if the trend of Figure 27 is valid.
  • 49.
    38 4.4 Strength Testing Thelast phase of the experimental procedure, step 10 of Figure 7, was to determine the transverse rupture strength (TRS) of the TRB specimens. There were twenty four strength tests conducted in total, twelve green specimen tests and twelve sintered specimen tests. This was done in order to investigate the effect that the sintering process has on the strength of a specimen. 4.4.1 TRB Green Strength Green specimen strength testing was done using the MTS load frame, Figure 17, along with the TRS tooling, Figure 18. The specimens were placed in the TRS jig and a force applied to the specimen mid-section until it fractured as in Figure 28. Figure 28: Fractured green specimen The specimen in Figure 28 is larger than the specimens tested by Laubscher because to reproduce his tests, more powder had to be used to achieve an effectively compacted specimen. In Appendix E.1, the applied load is plotted against the MTS load frame crosshead displacement. It can be seen that the green strength dramatically increases as the amount of PREP powder in the mixtures decreases (i.e. from 40:60 to 10:90). For each powder ratio, the fine Ti mixtures outperformed the coarse Ti mixtures. This was due to the higher force required to fracture each of the fine Ti specimens. It is interesting to note that for the 40:60 powder mixtures, Figure 44, the coarse Ti mixtures displayed some ductility prior to failing. The force peaked at around 27 N and 22 N for the two tests conducted but then each of them decreased by about 9 N and 5 N respectively before they truly failed. This phenomenon only occurred for these tests as the rest of the specimens ruptured abruptly at a certain applied load.
  • 50.
    39 0.0 1.0 2.0 3.0 4.0 5.0 6.0 7.0 8.0 40:60 25:75 10:90 GreenStrength(Mpa) PowderRatio (PREP : Ti + MA) TRB Specimen Green Strength Fine Ti specimens Fine Ti (average line) Coarse Ti specimens Coarse Ti (average line) To calculate the green strength from the applied load, the following relationship had to be used: 𝐺𝑆 = 3×𝐹 𝑏×𝐿 2×𝑇2×𝑊 (4.1) where GS is the green strength in MPa, Fb is the breaking force required to rupture the specimen, L is the length between the supports on the bottom half of the TRS tool, T is the thickness of the specimen and W is the width of the test specimen. The results from the green strength tests can be seen in Figure 29 and Table 13. Figure 29: TRB specimen green strength The fine Ti mixtures produced higher green strengths than the coarse Ti mixtures for each of the mixture ratios. Essentially the fine Ti specimens were more resistant to rupturing under an increasing force. However, there is large concern that the green strengths achieved are lower than what is generally desirable (German, 2005). Green strength is important in powder metallurgy processing, such as the press- and-sinter process, for a number of reasons. Lower green density values generally indicate specimen vulnerability which is of particular concern to parts manufactures (German, 2005). This vulnerability typically manifests itself in the form of specimen delamination and specimen cracking which can lead to handling, and more importantly, automated handling problems (King et al, 2005). It is this automated handling problem which creates the concern from the
  • 51.
    40 manufacturer’s point ofview as parts could be damaged at any stage of their production process. Table 13: Average TRB specimen green strength and breaking force Average Green Strength at 500 MPa Compaction Pressure (g/cm3 ) Current Study Laubscher Ti-6Al-4V (100 mesh Ti mixture) Powder ratio Green strength (MPa) Green strength (MPa) 40:60 0.933 43.06 25:75 3.431 10:90 6.609 Ti-6Al-4V (200 mesh Ti mixture) 40:60 0.702 25:75 2.345 10:90 5.358 Typically, it is desirable for parts used in industry to have green strengths of over 10 MPa (German, 2005). All of the specimens tested in this project achieved green strength values of lower than 10 MPa. It is expected that the low green strengths were due to issues surrounding the use of the spacer during TRB specimen compaction. Recommendations will be given in section 7 on how to improve the testing process so that perhaps more accurate results can be achieved in any future development of this topic. 4.4.2 TRB Sintered Strength The Amsler press, Figure 14, was used to strength test the sintered TRB specimens. Unfortunately by using the Amsler press, crosshead displacement could not be measured as was the case with the MTS load frame. To determine the TRS of the sintered TRB specimens, equation 4.1 was used as was done when calculating the green specimen TRS’s. According to Figure 30, the strength of the sintered TRB specimens increases with decreasing amount of PREP Ti-6Al-4V powder. In terms of the specimen strength performance, the fine Ti powder mixtures produced higher rupture strengths for each powder ratio when compared to the coarse Ti mixtures. If one compares the general trend lines of Figure 27 and Figure 30, it is expected that the fine Ti specimens perform better than the coarse Ti specimens. This is because density and strength are directly related to one another and seen as though the fine Ti mixtures produce higher TRB specimen sintered densities, they should in theory also have higher strengths. This is reflected in the results obtained. There is a very clear relationship which has been developed between the amount of PREP powder in the overall mixture and the specimen transverse rupture strength: the higher the amount of PREP powder, the lower the transverse rupture strength.
  • 52.
    41 0 200 400 600 800 1000 1200 1400 1600 40:60 25:75 10:90 SinteredStrength(MPa) PowderRatio (PREP : Ti + MA) TRB Sintered Strength Fine Ti specimens Fine Ti (average) Coarse Ti specimens Coarse Ti (average) Figure 30: Sintered strength of the TRB specimens The increase in strength is more gradual between the 40:60 and 25:75 powder ratios when compared to the increase in strength between the 25:75 and 10:90 powder ratios. This is also marginally evident in Figure 27 when looking at the sintered densities of the TRB specimens. This correlation between the sintered strength and sintered densities indicates that the strength test results are accurate. Table 14 gives a comparison between the transverse rupture strengths achieved in this project, compared to the results obtained by Laubscher (2012). Table 14: Average TRB sintered strength Average Sintered Strength at 500 MPa Compaction Pressure Current Study Laubscher Ti-6Al-4V (100 mesh Ti mixture) Powder ratio Sintered strength (MPa) Sintered strength (MPa) 40:60 773.97 ~1510 25:75 943.69 10:90 1397.41 Ti-6Al-4V (200 mesh Ti mixture) 40:60 512.99 25:75 739.86 10:90 1274.64 It can be seen that the Ti-6Al-4V powder mixtures all produced lower TRS values than what was achieved by Laubscher. It valuable to note however, that the 10:90 fine Ti mixture produced strength values very close to what Laubscher achieved, with only a 7.46% difference between the two. One needs to remember that the
  • 53.
    42 Ti6Al4V specimens wereslightly larger than the specimens tested by Laubscher. Therefore the results need to be viewed from the point of view that if the same size specimens were used, lower sintered strengths would most probably be achieved. This being said, the results obtained still prove that waste PREP powder can be incorporated in a press-and-sinter process and produce high strength specimens.
  • 54.
    43 5. RISK ASSESSMENT Aswith any project involving the use of machinery, there are inherent dangers that can cause harm to the operator if the right safety procedures are not followed. In the case of this project, areas of potential risk were the use of the Amsler press, MTS load frame and vacuum furnace system. Safety documents for each of these pieces of equipment have been submitted separate to this report as they are themselves quite detailed. The safety reports were compiled before using the respective piece of equipment to demonstrate that the health and safety regulations regarding the use of the equipment were known and that the right precautions would be taken in the event of an emergency. Safety Reports are also essential as they create awareness of potential areas of danger concerning the machinery as well as the testing environment. The full details concerning safe operating procedures and general housekeeping of the test areas are discussed in the safety documents themselves. Below is a summary of the more general risks and procedures associated with using the test equipment. There should always be more than one person present when using any of the equipment to offer advice and ensure that the equipment is handled properly as well as safely operated. They can also provide help in the case of an emergency. The location of the fire escapes as well as the nearest fire extinguishers should also be known when using the vacuum furnace as it is a definite fire hazard. Proper ventilation through the testing area should also be ensured when using the vacuum furnace. The reason for this is that when the system is flushed or backfilled with argon, the backing pump expels this argon gas into the air which could make occupants of the test area uncomfortable if it is not properly ventilated. Hands and loose clothing should be kept away from the Amsler press and MTS load frame as both of these machines have the ability to crush anything caught in their clamps/fixtures. In terms of protective clothing, the necessary protective shoes and protective eye wear should be worn where applicable. Protective eye wear is particularly applicable when strength testing the sintered TRB specimens. This is due to the fact that the rupture forces are so large that when failure occurs, the two halves of the specimen are flung into the air.
  • 55.
    44 6. CONCLUSION The purposeof this project was to assess whether or not waste PREP Ti-6Al-4V powder could be made usable through the blended elemental approach and tested using a conventional powder metallurgy technique: the press-and-sinter process. In this report, the objectives and motivation for the mentioned project was given and the general properties and preparation methods for titanium powders was discussed. Powder metallurgy and more specifically the press-and-sinter process were also discussed in this report. Lastly, the experimental procedure along with a detailed description of the necessary equipment was also given. There were 48 cylindrical specimens compacted in total and from the green densities calculated for each cylindrical specimen, the optimal powder ratio was determined to be 25:75. The results obtained for the cylindrical specimen green densities also allowed for the 75:25 and 50:50 powder ratios to be excluded from the further testing as they yielded unfavourable densities. Full scale testing successfully commenced with the compaction of 24 TRB specimens at a compaction pressure of 500 MPa. The green densities calculated for each TRB specimen revealed that the optimal powder ratio remained at 25:75. It can be concluded from the compaction results that the type of titanium powder used, either fine or coarse, has an influence on achievable green density value. Specimen geometry is also determined to be an influencing factor when looking at achievable green densities but it has the opposite effect on the fine Ti and coarse Ti mixtures. Halve of the TRB specimens were successfully sintered at a temperature of 1300o C for duration of 2 hours. This allowed for a comparison to be made between green strength and sintered strength. The resulting sintered densities revealed that the optimal powder ratio for both the fine Ti and coarse Ti mixtures was no longer 25:75 but rather 10:90. Finally, Strength testing was conducted on all of the TRB specimens. The results revealed that the sintered specimens are significantly stronger than the green specimens when tested for transverse rupture strength. The strongest sintered specimen showed a 7.54% difference in strength when compared to a pure titanium specimen tested under the same parameters. The results obtained from this project show that waste PREP powder can be made usable through the master alloy approach and implemented in the press-and-sinter process. The effect of sintering time and compaction pressure on transverse rupture strength should be investigated in further projects so that the most commercially viable production option can be determined. This project has determined that the optimal powder ratio is 10:90 (PREP : -200 mesh Ti + MA) for the given sintering and compaction parameters. This is the least economical
  • 56.
    45 powder ratio asit uses the least amount of waste powder, but it is certainly more cost effective solution than completely discarding the waste powder. As a proof of concept, this project can be deemed successful. Not only this, but the results obtained in this project can be used and built upon in any future development of this topic.
  • 57.
    46 7. RECOMMENDATIONS The followingrecommendations can be made after the completion of this project: The die-wall lubricant did not seem to have an effect of the compressibility of the powder mixtures and should therefore be considered in future projects for its ease of specimen ejection from both the cylindrical and TRB die-set. The largest area of concern for this project was the TRB specimen compaction. The original spacer buckled prematurely and the re-designed spacer began buckling at a compaction pressure of over 540 MPa. Also, the use of both the original and re-designed spacer created too large a gap between the top punch and the bottom punch which resulted in the powders not being completely compacted to the desired 500 MPa compaction pressure. More powder could have been used for each compaction test, but this could have inadvertently led to density gradient issues within the die during compaction. So it is therefore recommended that the spacer not be used for any future TRB compaction tests. When the TRB specimens are sintered, each specimen is placed in steel cylinders which have one end open and one end sealed. It is recommended that these housing cylinders not be used and rather a cylinder with both ends open be used instead. If this is not possible then one should ensure that the open end of the cylinder is facing the direction of the turbo/backing pump so that the air can be drawn out of the housing when the vacuum is created. The housing cylinders should also be checked prior to use as some of them showed signs of surface delamination which could cause specimen contamination. The vacuum furnace itself should also be checked and cleaned if necessary to prevent further specimen contamination. There should be more TRB specimens compacted and sintered to improve the accuracy of the results as well as ensure that the tests are repeatable. Higher compaction pressures as well as other variables such as sintering temperature and sintering time should be investigated to determine what effect they have in green and sintered density as well as sintered strength of the compacted specimens. TRS testing on the sintered TRB specimens should be conducted on the University of Cape Town’s Zwick 100 kN testing rig, as opposed to the Amsler press, if possible as the load cell range is closer to the test results which would provide better resolution. Crosshead displacement can also be monitored on this machine.
  • 58.
    47 8. REFERENCES Boyer R,R, 2010, “Attributes, Characteristics, and Applications of Titanium and its Alloys”, [Online] Available From: http://www.tms.org/pubs/journals/JOM/1005/boyer-1005.html Campbell, K. 2013,”SA moves to use titanium-ores platform to build new high- tech industry” [Online] Available From: http://www.engineeringnews.co.za/article/sa-moves-to-use-titanium-ores- platform-to-build-new-high-tech-industry-2013-08-30 Clark, J, 2012, “R5bn titanium Industry Planned for South Africa by 2020”, [Online] Available From: http://www.moneyweb.co.za/moneyweb-south- africa/r5bn-titanium-industry-planned-for-sa-by-2020?sn=2009+Detail Van Vuuren, D.S, 2009 “Titanium—an opportunity and challenge for South Africa.” , Keynote Address ,The 7th International Heavy Minerals Conference ‘What Next’, The Southern African Institute of Mining and Metallurgy Pohlman N.A, Roberts J.A, Gonser M.J, 2012, “Characterization of titanium powder: Microscopic views and macroscopic flow” [Online] Available From: http://www.sciencedirect.com/science/article/pii/S0032591012003154 ASM International, 1998 “ASM Handbook. Vol 7, Powder metal technologies and Application”, Handbook Committee ASM International, 2011 “ASM Handbook. Vol 7, Powder metal technologies and Application”, Handbook Committee German R M, 2005.“Powder Metallurgy and Particulate Processing”. Metal Powder Industries Federation H.H. Laubscher. 2012. “Press and Sinter Processing of HDH Ti Powder”, Mechanical Project 478 Final Report, Department of Mechanical Engineering. Stellenbosch Groover, M P, 2007, “Fundamentals of Modern Manufacturing”. John Wiley & sons inc. Callister WD, R. D. (2011). Material Science and Engineering. Asia: John Wiley & Sons Pte Ltd. Goso, X and Kale, A. 2010. “Production of Titanium Powder by the HDH Process”, Advanced Metals Initiative, Light Metals Conference
  • 59.
    48 Froes, F Hand Eylon, D, 1990, “Powder Metallurgy of Titanium Alloys”, Int. Mater Rev, Vol 35 Moxson, V, Senkov, O N, Froes, F H, 1997, “Production and Charaterization of Titanium Powder Products for the Environtal, Medical and Other Applications”, Advanced Particulate Materials and Processes, F.H. Froes and J.C. Hebeisen, Ed., American Powder Metallurgy Institute Froes, F H and Aeolian, D, 1984, “Production of titanium Powder”, Metals Handbook 9th ed. , American Society for Metals ,Colorado Robertson, I M and Schaffer, G B, 2010, “Comparison of Sintering of Titanium and Titanium Hydride Powders”, Powder Metallurgy, 53(1), pp. 12-19 Froes, F H, Suryanarayana, C, 1993, “Powder Processing of Titanium Alloys”, Vol 1, pg. 223-275 Clinning, N, 2012, “Thermomechanical Processing of Blended Elemental Powder Ti-6Al-4V Alloy”, Masters Dissertation, University of Cape Town FH Froes, SJ Mashl, JC Hebeisen, VS Moxson, and VA Duz,2004, “The technologies of titanium powder metallurgy”.JOM Journal of the Minerals, Metals and Materials Society, 56(11):46–48 ASM, 2014, “ASM Aerospace Specification Metals inc.” [Online] Available From: http://asm.matweb.com/search/SpecificMaterial.asp?bassnum=MTP641 P King, G Poszmik, R Causton , 2005, “Higher Green Strength Materials for Green Handling”, Hoeganaes Corporation. Presented at PM2 Tec 2005, Montreal, Canada
  • 60.
    49 APPENDIX A: EXPERIMENTALCALCULATIONS A.1 Ti-6Al-4V Characterisation: Apparent Density, Flow Rate and Sieve Analysis 1. Apparent Density: The apparent density of the powder was determined according to the ASTM standard B212-12. The test was conducted four times in order to gain the most accurate result. First the volume of the density cup was determined to be 28.53 cm3 . The powder mass was determined and the resulting apparent density determined by the equation: 𝐴𝐷 𝐻 = 𝑀 𝑉 (A.1) where M is the mass of the powder, V is the volume of the density cup and ADH is the apparent density. The results were tabulated as follows: Table 15: PREP powder apparent density test result Test Number Powder Mass (g) Apparent Density (g/cm3 ) 1 73.96 2.592 2 73.63 2.581 3 74.1 2.597 4 73.88 2.589 Average 73.89 2.59 2. Flow Rate: The flow rate was determined according to the ATSM standard B213-11. Two different methods were used in determining the flow rate: Static Flow method and Dynamic Flow Method. For each method there were three tests conducted. The results obtained were as follows: Table 16: PREP powder flow rate test results Time (s) Test Number Method 1: Static Flow Method 2: Dynamic Flow 1 38.87 36.42 2 39.04 37.92 3 38.94 37.08 Average 38.95 37.14
  • 61.
    50 3. Sieve Analysis: Thesieve analysis done on the power was in accordance with ASTM standard B214-07(2011). As the apparent density of the powder was determined to be greater than 1.5 g/cm3 , a test specimen of between 90g and 110g was used. Both the first and second sieve analysis tests were done with 100.00g of PREP Ti-6Al- 4V powder. Table 17 and Table 18 are summaries of the results obtained from the two sieve analyses conducted: Table 17: Sieve analysis 1st attempt Sieve: New U.S. Series 40 60 80 100 140 200 325 Pan Opening (μm) 710 560 425 250 180 150 106 75 45 <45 Mass retained on screen 0 0.04 0.23 8.41 33.09 49.22 8.94 0.06 0.01 - %Retained on screen 0 0.04 0.23 8.41 33.09 49.22 8.94 0.06 0.01 % Finer than this size 100 99.96 99.73 91.32 58.23 9.01 0.07 0.01 0 Table 18: Sieve analysis 2nd attempt Sieve: New U.S. Series 40 60 80 100 140 200 325 Pan Opening (μm) 710 560 425 250 180 150 106 75 45 <45 Mass retained on screen 0 0.04 0.12 4.77 27.46 56.25 11.24 0.11 0.01 - %Retained on screen 0 0.04 0.12 4.77 27.46 56.25 11.24 0.11 0.01 - % Finer than this size 100 99.96 99.84 95.07 67.61 11.36 0.12 0.01 0
  • 62.
    51 A.2 Theoretical Analysisof Powder Mixture Using the master alloy approach, elemental titanium powder (Ti) and master alloy powder (MA) are mixed together to form a premix Ti-6Al-4V powder. This premix is then blended with the existing PREP Ti-6Al-4V powder. Theoretically this process can be shown as follows: Assuming 100g of Ti-6Al-4V final mixture: This mixture will contain: 𝑥 𝑔𝑟𝑎𝑚𝑠 PREP powder (100 − 𝑥) 𝑔𝑟𝑎𝑚𝑠 Ti and MA powder To work out the theoretical mass of Ti and MA powder necessary for the (100 − 𝑥)g mixture: 𝑇𝑖 + 𝑀𝐴 𝑔𝑖𝑣𝑒𝑠 𝑇𝑖 − 6𝐴𝑙 − 4𝑉 ∴ 90𝑎𝑡% 𝑇𝑖 6𝑎𝑡%𝐴𝑙 4𝑎𝑡%𝑉 The percentage of each element present in the (100-x) g mixture is currently in atom percent. This can be converted to weight percent using the equation described in (Callister WD, 2011): 𝐶1 = 𝐶1 ′ 𝐴1 𝐶1 ′ 𝐴1+𝐶2 ′ 𝐴2+𝐶3 ′ 𝐴3 (A.2) Where Cx denotes the weight percent of the element you are looking at. Cx’ denotes the atom percent of the element and Ax denotes the atomic weight of an element. The atomic weights used for titanium, aluminium and vanadium were 47.87 g/mol, 26.982 g/mol and 50.942 g/mol (Callister WD, 2011). Using the above equation the weight percent of each element can be represented as follows: 𝐶 𝑇𝑖 = 90 (47.87 𝑔 𝑚𝑜𝑙 ) 90 (47.87 𝑔 𝑚𝑜𝑙 ) + 6 (26.982 𝑔 𝑚𝑜𝑙 ) + 4 (50.942 𝑔 𝑚𝑜𝑙 ) × 100 𝐶 𝑇𝑖 = 92.18 𝑤𝑡% 𝐶𝐴𝑙 = 6 (26.982 𝑔 𝑚𝑜𝑙 ) 90 (47.87 𝑔 𝑚𝑜𝑙 ) + 6 (26.982 𝑔 𝑚𝑜𝑙 ) + 4 (50.942 𝑔 𝑚𝑜𝑙 ) × 100 𝐶𝐴𝑙 = 3.46 𝑤𝑡%
  • 63.
    52 𝐶 𝑉 = 4(50.942 𝑔 𝑚𝑜𝑙 ) 90 (47.87 𝑔 𝑚𝑜𝑙 ) + 6 (26.982 𝑔 𝑚𝑜𝑙 ) + 4 (50.942 𝑔 𝑚𝑜𝑙 ) × 100 𝐶 𝑉 = 4.36 𝑤𝑡% Now that the weight percent of each element is known, the following mass requirements can be determined for the titanium powder and the master alloy powder. 𝑇𝑖 𝑝𝑜𝑤𝑑𝑒𝑟 𝑟𝑒𝑞𝑢𝑖𝑟𝑒𝑑 = 0.9218 × (100 − 𝑥)𝑔 (A.3) 𝑀𝐴 𝑝𝑜𝑤𝑑𝑒𝑟 𝑟𝑒𝑞𝑢𝑖𝑟𝑒𝑑 = 0.0782 × (100 − 𝑥)𝑔 (A.4) Table 19: Mass of powders required for 100g final mix For 100g of Ti-6Al-4V final mixture Powder Ratio (PREP powder: Ti + MA premix) Mass of PREP Ti- 6Al-4V Required (g) Mass of 200 mesh Ti powder required (g) Mass of Master Alloy powder required (g) 75:25 75 23.05 1.95 50:50 50 46.09 3.91 40:60 40 55.31 4.69 25:75 25 69.14 5.86 10:90 10 82.96 7.04
  • 64.
    53 A.3 Ti6Al4V Characterization:Laser Diffraction Particle size analysis was done on the batch of PREP Ti-6Al-4V powder supplied by Boeing. Laser diffraction was conducted by Mrs H Botha from the Process Engineering Department at the University of Stellenbosch. Figure 31: Laser diffraction result page 1 of 6
  • 65.
    54 Figure 32: Laserdiffraction result page 2 of 6 Figure 33: Laser diffraction result page 3 of 6
  • 66.
    55 Figure 34: Laserdiffraction result page 4 of 6
  • 67.
    56 Figure 35: Laserdiffraction result page 5 of 6
  • 68.
    57 Figure 36: Laserdiffraction result page 6 of 6
  • 69.
    58 A.4 TRB GreenDensity: Archimedes Principle In order to determine the sintered density of the TRB specimens the Archimedes principle was used in conjunction with physical measurements of the specimen. The Archimedes principle tests conducted to determine the sintered densities were done in accordance to ASTM standard B962-13. The Archimedes principle works on the basis that when an object is partially or fully submerged in a fluid, the fluid exerts a force on the object which is equal in magnitude to the weight of fluid displaced. A Mitutogo Absolute Digimatic digital Vernier was used to determine the amount of fluid displaced when the basket containing the TRB specimen was lowered into the water container. The forces acting on the submerged specimen were as follows: 𝑊𝑎 + 𝐵 − 𝑊𝑠 = 0 (A.5) where Wa is the apparent weight of the object, Ws is the weight of the specimen and B is the buoyancy force. The buoyancy force B is determined as follows: 𝐵 = 𝜌 𝑤𝑎𝑡𝑒𝑟 ∗ 𝑉 ∗ 𝑔 (A.6) where V is the volume of the object, g is the gravitational acceleration constant and ρwater is the density of the water. Combining equations A.5 and A.6 the density of the specimen can be determined as follows: 𝜌𝑠 = 𝑀𝑠 𝑀𝑠−𝑀 𝑎 ∗ 𝜌 𝑤𝑎𝑡𝑒𝑟 (A.7) where Ms is the mass of the specimen and Ma is the apparent mass of the object (Ma=Wa/g).
  • 70.
    59 APPENDIX B: QUOTERECEIVED FOR PA TI-6AL-4V POWDER Figure 37: Quote received for fine PREP Ti-6Al-4V powder
  • 71.
    60 APPENDIX C: CONVERSIONTABLES Table 20 and Table 21 are the conversion tables for both the Carver and Amsler presses. The information provided by Table 20 is adapted from a conversion table provided with the machine. The Amsler press reads compaction as a force exerted on the die. In order to determine the force which needs to be exerted on the TRB die to achieve the required compaction pressures, the following relation needs to be used: 𝐹 = 𝑃 × 𝐴 F is the force exerted on the die-set, P is the required compaction pressure and A is the area of the die where the force is being exerted. Using a value of A = 403.23mm2 , the force necessary to achieve the compaction pressures can be determined. Table 20: Conversion table for Carver press and dia.10mm cylindrical die Compaction Pressure (MPa) Gauge Pressure - 10mm cylindrical die (MPa) 400 15.02 450 16.90 500 18.78 550 20.24 600 22.18 Table 21: Conversion table for Amsler press and TRB die Compaction Pressure (MPa) Force Required (kN) Force Required (ton) 400 161.29 16.44 450 181.45 18.50 500 201.61 20.55 550 221.77 22.61 600 241.94 24.66
  • 72.
    61 APPENDIX D: GREENDENSITY RESULTS D.1 Cylindrical Specimen Green Densities The figures below contain the results for green density of the cylindrical specimens. Figure 38 and Figure 39 show the compressibility charts for the powder ratios when the fine Ti powder was used. Figure 40 and Figure 41 show the compressibility charts for the considered powder ratios when the coarse Ti powder was used. Figure 38: Green density with 200 mesh Ti at 500MPa compaction Figure 39: Green density with 200 mesh Ti at 600MPa compaction 3.25 3.3 3.35 3.4 3.45 3.5 3.55 50:50 40:60 25:75 10:90 GreenDensity(g/cm3) Powder Ratios (PREP : Ti + MA) Compressibilty Chart at 500MPa with 200 mesh Ti 1st Test Data 2nd Test Data 3rd Test Data 3.45 3.46 3.47 3.48 3.49 3.5 3.51 3.52 50:50 40:60 25:75 10:90 GreenDensity(g/cm3) Powder ratio (PREP : Ti + MA) Compressibility Chart at 600MPa with 200 mesh Ti 1st Test Data 2nd Test Data 3rd Test Data
  • 73.
    62 Figure 40: Greendensity with 100 mesh Ti at 500MPa compaction Figure 41: Green density with 100 mesh Ti at 600MPa compaction 3.32 3.34 3.36 3.38 3.4 3.42 3.44 50:50 40:60 25:75 10:90 GreenDensity(g/cm3) Powder Ratio (PREP : Ti + MA) Compressibility Chart at 500MPa with 100 mesh Ti 1st Test Data 2nd Test Data 3rd Test Data 3.44 3.46 3.48 3.5 3.52 3.54 3.56 3.58 50:50 40:60 25:75 10:90 GreenDensity(g/cm3) Powder Ratio (PREP : Ti + MA) Compressibility Chart at 600 Mpa with 100 mesh Ti 1st Test Data 2nd Test Data 3rd Test Data
  • 74.
    63 D.2 TRB GreenDensities Figure 42 and Figure 43 show the results achieved for the green densities of the fine and coarse Ti mixtures respectively. Figure 42: TRB compressibility chart with 200 mesh Ti Figure 43: TRB compressibility chart with 100 mesh Ti 3.370 3.380 3.390 3.400 3.410 3.420 3.430 3.440 3.450 3.460 3.470 40:60 25:75 10:90 GreenDensity(g/cm3) Powder Ratio (PREP : Ti + MA) TRB Compressibility Chart for 200 mesh Ti at 500MPa 1st Test Data 2nd Test Data 3rd Test Data 4th Test Data 3.400 3.410 3.420 3.430 3.440 3.450 3.460 3.470 40:60 25:75 10:90 GreenDensity(g/cm3) Powder Ratio (PREP : Ti + MA) TRB Compressibility Chart for 100 mesh Ti at 500MPa 1st Test Data 2nd Test Data 2nd Test Data 4th Test Data
  • 75.
    64 APPENDIX E: STRENGTHTEST RESULTS E.1 TRB Green Specimens Failure Force The MTS load frame, along with the TestWorks4 software, allowed for the applied force to be plotted against the crosshead displacement until the specimen fractured/ruptured. The rupture force for the different powder mixtures can be seen from Figure 44 to Figure 46. Figure 44: Force required to rupture the 40:60 green specimens Figure 45: Force required to rupture the 25:75 green specimens 0 5 10 15 20 25 30 35 40 0.00 0.25 0.50 0.75 1.00 1.25 1.50 Force(N) Crosshead Displacement (mm) Rupture Force for 40:60 (PREP : Ti + MA) Mixtures 200 mesh (1) 200 mesh (2) 100 mesh (1) 100 mesh (2) 0 20 40 60 80 100 120 140 0 0.25 0.5 0.75 1 1.25 1.5 1.75 2 Force(N) Crosshead Displacement (mm) Rupture Force for 25:75 (PREP : Ti + MA) Mixtures 200 mesh (1) 200 mesh (2) 100 mesh (1) 100 mesh (2)
  • 76.
    65 Figure 46: Forcerequired to rupture the 10:90 green specimens 0 50 100 150 200 250 300 0 0.25 0.5 0.75 1 1.25 1.5 1.75 2 2.25 Force(N) Crosshead Displacement (mm) Rupture Force for 10:90 (PREP : Ti + MA) Mixtures 200 mesh (1) 200 mesh (2) 100 mesh (1) 100 mesh (2)
  • 77.
    66 APPENDIX F: SPECIFICATIONSOF RE-DESIGNED SPACER
  • 78.
    67 APPENDIX G: TECHNO-ECONOMICANALYSIS Figure 47 shows the intended schedule of the project, grey bars, and the actual progress of the project, blue bars. It can be seen that the actual progress and scheduled progress differ considerably. The reason for this is that the project schedule was completed prior to any knowledge of workload that would be received by the author during the year. As a result it was impossible to stick to the schedule which caused every task to start later than originally intended. It is worth noting that although tasks started a considerable time later than planned; each task required only a fraction of the time to complete than was scheduled. This allowed for the project to still be completed by the due date as can be seen. Unfortunately the delayed start to each task did have an impact in terms of what could be handed in for the progress report and final draft deliverables. Figure 47: Gantt chart: project schedule Table 22 reflects the budgeted and actual cost of the project. It takes into account the author’s time to complete the task, the running cost of the project as well as the cost of using the equipment to perform the experimental procedure. The running costs are the costs incurred when consuming “goods”, which in the case of this project is the different powders. The facility costs were determined on an hourly rate with the amount charged per hour depending on the cost of the equipment used. As the majority of the tasks took shorter than was originally scheduled, see Figure 47, the actual cost of the project decreased when compared to the budgeted cost. This can be seen in Table 22.
  • 79.
    68 Table 22: Budgetedand actual cost of the project The cost of this project is justified due to the importance of the results. This project has proved that waste PREP powder can be made usable through the BE approach and implemented in a press-and-sinter-process. This project succeeded in being a proof of concept, further justifying the cost. Activity Planned Cost Actual Cost Engineering Time Facility Use Running Cost Engineering Time Facility Use Running Cost Time (hr) Cost (R) Cost (R) Cost (R) Time (hr) Cost (R) Cost (R) Cost (R) Literature Review 25 8750 25 8750 PREP Powder Characterisation 30 10500 1250 20 7000 900 1250 Compact PREP Ti6Al4V Powder as a Baseline 15 5250 1500 15 5250 1500 Mix Powders Using the BE Approach 15 5250 1000 10 3500 500 Compaction with Cylindrical Die- set 30 10500 8000 5000 25 8750 6000 3390 Compaction with TRB Die-set 40 14000 30 10500 Specimen Sintering 30 10500 2500 4000 40 14000 3300 5000 Strength Testing 45 15750 2500 5000 10 3500 800 1000 Consolidation of Final Report 50 17500 60 21000 Total 280 98000 15750 15000 235 82250 12500 11140 Grand Total 128750 105890