Embed presentation
Download to read offline


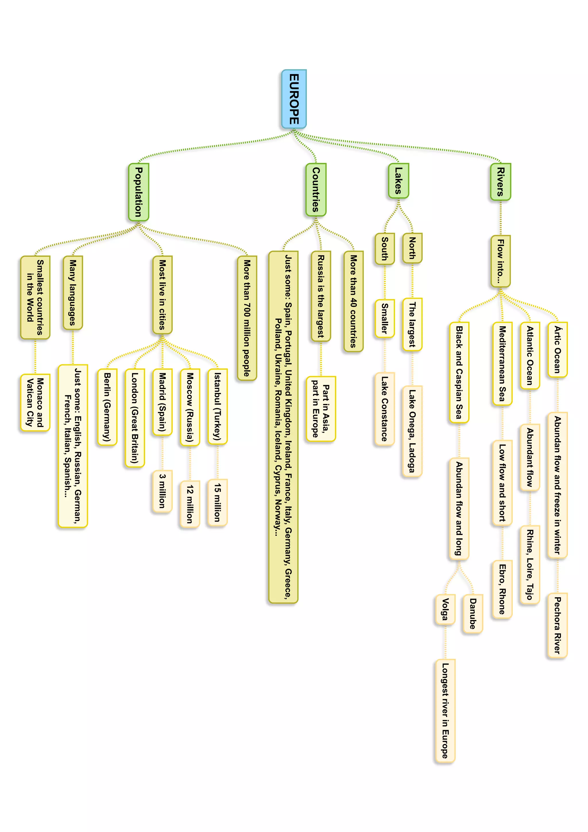
The document summarizes key geographical features of Europe. It notes that Europe's major rivers flow into the Arctic, Atlantic, and Mediterranean Seas or the Black and Caspian Seas. The Danube and Volga are among the longest and most abundant rivers. Northern Europe has larger lakes like Onega and Ladoga, while southern lakes are smaller, such as Lake Constance. Europe has over 40 countries, with Russia being the largest spanning parts of Asia and Europe. The population of Europe exceeds 700 million people, most living in large cities like Istanbul, Moscow, Madrid, London, and Berlin. Europe is linguistically diverse with languages including English, Russian, German, French, Italian, and Spanish. Monaco and Vatican
