BRA{OV
2013
Mihai Alexandru LUCA
Teodor MACHEDON PISU
ELEMENTE DE TEHNOLOGIA
MATERIALELOR
ISBN 978-973-131-269-9
prof.univ. dr.ing. Rodica Popescu
- Universitatea BraşovTransilvania
conf.univ. dr.ing. Dorin Cătană
- Universitatea BraşovTransilvania
prof.univ. dr.ing. Florin Andreescu
Autorii
Bogdan Andreescudr.ing.
Autorii
Bogdan Andreescudr.ing.
Autorii
Recenzen i ştiin ifici:
Consilier editorial:
Tehnoredactare:
Procesare CD:
Coperta:
Corectura:
Descrierea CIP a Bibliotecii Na ionale a României
LUCA, MIHAI-ALEXANDRU
Elemente de tehnologia materialelor / Mihai-Alexandru Luca,
Teodor Machedon-Pisu ; ed.: prof. dr. ing. Florin Andreescu. - Braşov :
Lux Libris, 2014
Bibliogr.
ISBN 978-973-131-269-9
Machedon-Pisu, TeodorI.
62.002.3
© 2014
9 7 8 9 7 3 1 3 1 2 6 9 9
CUPRINS
Introducere ..................................................................................................... 8
1. Reursele pământului .............................................................................. 10
1.1 Resursele pământului ........................................................................ 10
1.2 Proprietăţile materialelor metalice ................................................... 17
1.2.1 Încercarea la tracţiune ........................................................ 18
1.2.2 Încercarea la încovoiere prin şoc ........................................ 22
1.2.3 Încercarea la oboseală ......................................................... 24
1.2.4 Încercarea la fluaj ............................................................... 25
1.2.5 Încercări de duritate ............................................................ 27
1.2.5.1 Metoda Brinel ...................................................... 28
1.2.5.2 Metoda Vickers .................................................... 29
1.2.5.3 Încercarea Rockvell ............................................. 31
1.2.6. Încercarea la uzare ............................................................. 32
2. Procedee metalurgice de obţinere a materialelor metalice ......................... 36
2.1 Metalurgia fontei ............................................................................ 37
2.2 Metalurgia oţelului ......................................................................... 42
2.2.1 Elaborarea oţelului în convertizoare cu oxigen ................. 43
2.2.2 Elaborarea oţelurilor în cuptoare cu arc electric ................ 45
2.2.3 Elaborarea oţelurilor în cuptoare cu inducţie .................... 47
2.2.4 Elaborarea fontelor de a doua fuziune .............................. 49
2.3 Metalurgia aluminiului ..................................................................... 50
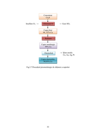
2.4 Metalurgia cuprului .......................................................................... 51
3. Turnarea aliajelor ..................................................................................... 54
3.1 Turnarea lingourilor din oţel .......................................................... 54
3.1.1 Turnarea intermitentă a lingourilor din oţel ....................... 54
3.1.2 Solidificarea lingourilor de oţel ........................................ 58
3.1.3 Turnarea continuă a oţelului .............................................. 60
3.2 Turnarea pieselor metalice .............................................................. 61
3
3.2.1 Forme temporare din amestec de formare .......................... 63
3.2.2 Forme din miezuri fasonate ............................................... 69
3.2.3 Forme temporare cu pereţi subţiri (forme coji) ................. 71
3.2.4 Forme temporare cu modele uşor fuzibile ......................... 73
3.2.5 Forme temporare cu modele gazeificabile .......................... 75
3.2.6 Turnarea în mediu depresurizat (în vid) ............................ 76
3.3 Turnarea în forme permanente (metalice) .......................................... 78
3.3.1 Turnarea statică în cochilă ................................................. 78
3.3.2 Turnarea sub presiune ......................................................... 80
3.3.3 Turnarea centrifugală ........................................................ 83
3.4 Defectele pieselor turnate .................................................................. 85
4. Deformarea plastică a materialelor metalice ............................................. 91
4.1 Mecanismele deformării plastice ...................................................... 91
4.1.1 Condiţiile de deformare plastică ........................................ 91
4.1.2 Influenţa deformării plastice asupra proprietăţilor ............... 96
4.1.3 Deformarea plastică la cald ................................................ 99
4.1.4 Încălzirea semifabricatelor .................................................. 101
4.2 Procedee de deformare plastică ...................................................... 103
4.3 Forjarea liberă ................................................................................. 105
4.3.1 Scule de bază şi ajutătoare .................................................. 105
4.3.2 Utilaje pentru forjarea liberă .............................................. 106
4.4 Forjarea în matriţă ........................................................................... 109
4.4.1 Matriţe pentru forjare .......................................................... 110
4.4.2 Prese pentru matriţare ....................................................... 113
4.4.3 Ciocane pentru matriţare ................................................... 117
4.5 Deformarea plastică prin extrudare ................................................. 119
4.5.1 Procedee de extrudare ......................................................... 119
4.5.2 Tehnologia extrudării ......................................................... 121
4.6 Tragerea barelor, ţevilor şi trefilarea .................................................. 122
4.7 Deformarea plastică prin laminare .................................................. 125
4.8 Laminarea ţevilor ............................................................................ 129
4.9 Deformarea plastică a tablelor .................................................... 130
4
4.9.1 Scule şi dispozitive utilizate la operaţiile de presare la
rece ........................................................................................... 132
4.9.2 Tehnologia operaţiilor de presare la rece .................... 135
5. Sudarea materialelor metalice..................................................................... 138
5.1 Elemente fundamentale.................................................................... 138
5.1.1 Principiul fizic al sudării.................................................... 138
5.1.2 Structura imbinărilor sudate............................................... 139
5.1.3 Sudabilitatea materialelor metalice..................................... 140
5.1.4 Materiale de adaos pentru sudare ........................................ 141
5.1.5 Clasificarea procedeelor de sudare ..................................... 142
5.2 Procedee de sudare prin topire ........................................................ 143
5.2.1 Clasificarea procedeelor de sudare prin topite .................... 143
5.2.2 Sudarea prin topire cu arc electric ........................................ 143
5.2.2.1 Sudarea cu arc electric descoperit - cu electrod
învelit .............................................................................. 144
5.2.2.2 Sudarea cu arc electric acoperit (sub strat de flux) 146
5.2.2.3 Sudarea în mediu de gaz protector cu electrod
fuzibil (MIG/MAG) ....................................................... 147
5.2.2.4 Sudarea în mediu de gaz protector cu electrod
nefuzibil (WIG) .............................................................. 150
5.2.2.5 Sudarea cu hidrogen atomic ................................... 152
5.2.2.6 Sudarea în baie de zgură (în cochilă) ...................... 152
5.2.3 Sudarea prin topire cu energie chimică .............................. 155
5.2.3.1 Sudarea aluminotermică ........................................ 155
5.2.3.2 Sudarea cu flacără oxi – gaz ................................... 157
5.3 Procedee de sudare în stare solidă .................................................... 161
5.3.1 Clasificarea procedeelor de sudare în stare solidă ............... 161
5.3.2 Procedee de sudare prin rezistenţă electrică ...................... 161
5.3.2.1 Sudarea cap la cap prin rezistenţă electrică ............ 162
5.3.2.2 Sudarea longitudinală a ţevilor prin rezistenţă
electrică ............................................................................ 164
5
5.3.2.3 Sudarea în puncte prin rezistenţă electrică .............. 165
5.3.2.4 Sudarea în linie prin rezistenţă electrică ................. 167
5.3.3 Procedee de sudare cu energie mecanică ............................ 168
5.3.3.1 Sudarea prin frecare ................................................ 168
5.3.3.2 Sudarea prin presiune la rece cu ultrasunete ......... 170
5.3.4 Sudarea prin explozie ...................................................... 171
5.4 Procedee de lipire a metalelor ......................................................... 173
5.4.1 Clasificarea procedeelor de lipire a metalelor .................... 173
5.4.2 Lipirea tare (brazarea) ......................................................... 173
5.4.3 Lipirea moale .................................................................... 176
5.5 Procedee conexe ale operaţiilor de sudare ....................................... 178
5.5.1 Clasificarea procedeelor conexe sudării ............................. 178
5.5.2 Procedee de tăiere ............................................................. 178
5.5.2.1 Tăierea cu gaze prin ardere cu jet de oxigen .......... 178
5.5.2.2 Tăierea oxielectrică (oxiarc) ................................... 179
5.5.2.3 Tăierea cu plasmă ................................................. 180
5.5.3 Tăierea prin topire cu radiaţii ............................................ 182
5.5.3.1 Tăierea cu fascicul laser ......................................... 182
5.5.3.2 Tăierea cu fascicul de electroni ............................. 183
5.5.4 Procedee de metalizare ...................................................... 185
5.5.4.1 Metalizare cu arc electric şi sârmă .......................... 186
5.5.4.2 Metalizarea cu flacără şi sârmă ............................... 187
5.5.4.3 Metalizarea cu flacără şi pulberi ............................. 188
6. Prelucrări mecanice ................................................................................ 189
6.1 Noţiuni generale .............................................................................. 189
6.1.1 Prelucrări mecanice prin aşchiere ...................................... 189
6.1.2 Scule aşchietoare .............................................................. 189
6.2 Operaţii de prelucrare prin aşchiere ................................................ 191
6.2.1 Tăierea mecanică ............................................................... 191
6.2.2 Strunjirea ........................................................................... 194
6.2.3 Frezarea ............................................................................... 196
6.2.4 Rabotarea ........................................................................... 198
6
6.2.5 Mortezarea ......................................................................... 199
6.2.6 Găurirea (burghierea) .......................................................... 200
6.2.7 Broşarea ........................................................................... 203
6.3 Prelucrări prin abraziune ................................................................... 205
6.3.1 Rectificarea ....................................................................... 205
6.3.2 Honuirea ............................................................................. 209
6.3.3 Rodarea şi lepuirea ............................................................ 212
6.4 Prelucrări electrice ........................................................................... 213
6.4.1 Prelucrarea prin electroeroziune ........................................ 213
6.4.2 Prelucrarea electrochimică ................................................. 217
7. Elemente de metalurgie a pulberilor .......................................................... 218
7.1 Obţinerea pulberilor metalice ............................................................ 218
7.1.1 Obţinerea pulberilor prin măcinare ................................... 218
7.1.2 Obţinerea pulberilor prin pulverizare .................................. 219
7.1.3 Obţinerea pulberilor prin atomizare ................................... 220
7.1.4 Obţinerea pulberilor prin electroliză .................................. 220
7.2 Caracteristicile pulberilor metalice ................................................... 220
7.3 Obţinerea comprimatului ................................................................ 221
7.3.1 Compactarea prin presare în matriţe ................................... 222
7.3.2 Compactarea pulberilor prin extrudare ................................ 223
7.3.3 Compactarea pulberilor prin presare izostatică .................. 223
7.4 Sinterizarea comprimatelor ............................................................... 224
7.4.1 Mecanismul sinterizării ...................................................... 224
7.4.2 Medii de sinterizare .......................................................... 226
7.5 Domenii de utilizare a pulberilor metalice ........................................ 226
Bibliografie ........................................................................................... 229
7
INTRODUCERE
Inginerul este un specialist cu o pregătire tehnică și teoretică obținută într-un institut
de învățământ superior, care prestează o activitate tehnică de proiectare, de cercetare, de
organizare și de conducere a proceselor tehnologice dintr-o întreprindere. În procesul de
instruire, viitorul inginer îşi însuşeşte în primii ani de facultate, o serie de cunoştinţe tehnice
generale pe care apoi le dezvoltă şi aprofundează, atât în ultimii ani de studiu, cât şi pe tot
parcursul activităţii desfăşurate in domeniul tehnic.
Spre deosebire de fizicieni, matematicieni, biologi, sociologi ş.a., care studiază natura
și fenomenele naturale pentru a stabili cauze, principii, axiome și teoreme, inginerii aplică
principiile teoretice din matematică și fizică pentru a crea produse concrete, care să aibă o
utilitate practică şi să satisfacă o anumită necesitate. Inginerii pot profesa în proiectarea,
organizarea, conducerea și întreținerea proceselor tehnologice din industrie, agricultură, sau și
din administrație. Inginerii pot fi și cercetători științifici în diverse domenii de specialitate.
Disciplina „Ştiinţa şi Ingineria Materialelor” este studiată de toţi viitorii ingineri din
cele mai diferite domenii. Este o disciplină tehnică fundamentală prin care studenţii sunt
iniţiaţi în domeniile procedeelor, tehnologiilor, utilajelor şi materialelor cu ajutorul cărora
sunt realizate bunuri materiale utilizate de întreaga omenire.
Denumirea disciplinei de „Ştiinţa şi Ingineria Materialelor” este de dată relativ
recentă. Până în anii 90, viitorii ingineri studiau mai multe discipline, Tehnologia
Materialelor, Studiul Metalelor, Metalografie, Metalurgia Fizică, Tratamente Termice, acestea
toate făcând referire la procedee, tehnologii şi materiale. Având în comun foarte multe
elemente, cunoştinţele asimilate la aceste discipline, fac la ora actuală obiectul de studiu al
disciplinei de „Ştiinţa şi Ingineria Materialelor”.
În învăţământul universitar tehnic din ţările Uniunii Europene, disciplina aceasta este
structurată în două părţi, partea I-a tratează probleme generale legate de procedee şi tehnologii
de fabricaţie, iar partea II-a se ocupă de materiale, proprietăţile acestora şi de modul în care
pot fi modificate aceste proprietăţi. Cunoştinţele asimilate sunt comune tuturor studenţilor
care se profilează pe domeniul ingineriei mecanice şi nu numai. Pe baza acestor cunoştinţe
generale, în anii superiori de studiu, vor fi aprofundate şi dezvoltate unele domenii, care vor
defini domeniul de specializare.
8
În partea I-a a cursului studenţii se familiarizează cu multiplele echipamente şi
tehnologii de fabricaţie utilizate în procesele de producţie. Termenul de inginerie se referă la
dezvoltarea practică a unor tehnologii bazate pe aplicarea unor principii fizice bine definite,
care se desfăşoară într-o anumită succesiune.
Termenul de tehnologie provine din limba greacă: tekhnologia format din : tekhnë
(meşteşug) + logos (cuvânt) = ştiinţa meşteşugului. Referința la meşteşug implică aplicarea
competențelor și cunoștințelor în practică.
Tehnologia industrială este ştiinţa aplicativă care studiază posibilităţile de modificare
a diverselor materii prime, materiale şi semifabricate în produse necesare societăţii, prin
dezvoltarea unor procedee şi proceduri, cu soluţii tehnico-economice optime. Tehnologia, ca
disciplină de studiu integrată în „Ştiinţa şi Ingineria Materialelor”, stă la baza oricărei
activităţi productive, iar tehnologia actuală trebuie să fie legată de creaţia ştiinţifică şi tehnică,
care se dezvoltă necontenit.
Autorii
9
1. RESURSELE PĂMÂNTULUI
1.1 Resursele pământului
Resursele naturale ale pământului sunt vitale pentru dezvoltarea umanităţii. Unele
resurse naturale sunt regenerabile şi altele sunt neregenerabile.
Resursele naturale regenerabile biotice, precum habitatele, plantele, pădurile, peştii
şi animalele, au capacitatea de a se reface în condiţiile în care nu sunt exploatate iraţional.
Odată ce aceste resursele regenerabile sunt exploatate cu o rată care depășește rata lor naturală
de refacere, ele se vor diminua și în cele din urmă se vor epuiza. Durata de utilizare a unei
resurse regenerabile vii care poate fi susținută, este determinată de rata de refacere și de
mărimea disponibilului acelei resurse. Resursele regenerabile vii pot să se refacă și pot fi
folosite pe termen nelimitat dacă sunt folosite în mod rațional.
Alte resurse naturale regenerabile care nu sunt vii, includ radiaţia solară, mareele, apa,
vântul şi solul cultivabil. Omenirea se bazează în general pe sistemele naturii de a le genera,
reînoi, şi purifica. Aceste resurse abiotice existente în natură necesită şi ele o exploatare
raţională, precum şi lucrări şi investiţii efectuate cu scopul creării condiţiilor de regenerare şi
prevenire a distrugerii prin poluare.
Resursele naturale neregenerabile reprezintă totalitatea zăcămintelor de minerale şi
minereuri. Zăcămintele sunt concentrații naturale de substanţe minerale utile din scoarţa
terestră a căror calitate şi calitate permite extragerea lor rentabilă pentru a fi folosite în
economia mondială.
Mineralele sunt substanţe naturale solide, mai rar fluide, cu formă proprie cristalizată,
alcătuite din unul sau mai multe elemente chimice, care intră în componența rocilor și
minereurilor După conținutul lor, ele se pot împărți în minerale metalifere (feroase, neferoase)
și respectiv nemetalifere Mineralele sunt de regulă substanțe neomogene din punct de vedere
chimic, fiind frecvent substanțe solide cristalizate în sisteme diferite de cristalizare, localizate
sub formă de straturi, lentile, filoane, sau cuiburi.
Minereul este un termen folosit în economie şi industrie, care se referă la faptul că
prin existenţa unor minerale într-un zăcământ, din punct de vedere economic acestea sunt
rentabile pentru exploatare. Rentabilitatea economică este influențată de valoarea mineralelor
pe piața de desfacere și de concentrația mineralelor utile din zăcământ. Istoria omenirii este
10
legată de exploatarea minereurilor metalifere. La început aceste minerale care erau la
suprafață au fost culese, ulterior efectuându-se lucrări miniere de exploatare a lor.
Tabelul 1.1 Prezentarea sintetică a resurselor pământului
Resursele pământului
Resurse energetice Resurse materiale
Resurse
imateriale
Umane
Neregenerabile
-Cărbune,
-Gaze naturale,
-Petrol,
-Uraniu
Regenerabile
-Soare
-Vânt
-Apă
-Biomasă
Minerale Chimice Plante Animale
-Know-
how ,
-Capital
-Forţa
de
muncă
Problema resurselor naturale a fost abordată, de o manieră directă încă din anii 1970-
72, devenind publică o dată cu apariţia primului raport al Clubului de la Roma, realizat de un
colectiv de cercetători de la Massachusets Institute of Technology, din Boston, sub
coordonarea profesorului Dennis Meadows. Concluziile raportului Meadows, intitulat
„Limitele creşterii”, constatau conflictul care a apărut între dezvoltarea civilizaţiei industriale,
aflată într-o creştere dinamică, fără precedent, şi resursele limitate ale planetei.
Lester Brown este unul din cercetătorii care au contribuit la definirea conceptului de
dezvoltare durabilă.
- Durabilitatea (Sustainability) este un concept ecologic cu consecinţe
economice.
- O societate durabilă este cea care îşi modelează sistemul economic şi social,
astfel încât resursele naturale şi sistemele de suport ale vieţii să fie menţinute.
Economia mondială s-a dezvoltat pe o cale care nu mai poate fi susţinută.
Componentele esenţiale ale unei strategii pentru o dezvoltare durabilă includ: stabilizarea
populaţiei, reducerea dependenţei de petrol, dezvoltarea resurselor de energii regenerabile,
conservarea solului, protejarea sistemelor biologice ale pământului, reciclarea materialelor.
În anul 1972, când a fost lansat raportul ”The Limits to Growth” se conturau două
alternative pentru societate: depășirea limitelor pământului (în cazul în care politicile de
dezvoltare economică rămân neschimbate) sau dezvoltarea durabilă (în cazul în care politicile
se vor schimba).
În tabelul 1.2 sunt prezentate câteva evaluări ale duratei de exploatare eficientă a
rezervelor metalifere cunoscute, care vin să justifice necesitatea promovării la scară mondială
11
a politicilor de dezvoltare durabilă. Ca măsuri de amânare a unei crize de anvergură a
producţiei de materiale metalice, în întreaga lume se efectuează prospectări geologice cu
scopul identificării unor noi zăcăminte exploatabile în condiţii tehnice şi economice
acceptabile.
Tabelul 1.2 Prognoze privind timpul de epuizare a zăcămintelor metalifere aflate în exploatare
Minereuri
Durata de
exploatare a
zăcămintelor - ani
A B C D
Cupru 36 21 44 29
Plumb 26 21 22 19
Zinc 23 18 22 14
Staniu17 17 15 18 15
Aluminiu 100 31 38
Nichel 150 53 32
Aur 11 9 20
Argint 16 13 16
Platină 130 47 32
Crom 420 95 101
Mangan 97 46 86
Fier 240 93 75
Cobalt 110 60 35
Molibden 79 34 23
Wolfram 40 28 18
A Sporire liniară a producţiei (Meadows)
B Sporire exponenţială a producţiei (Meadows)
C Sporire limitată la cantitatea rezervelor minerale nou descoperite (Institutul Federal
de Ştiinţa Pământului)
D Timp stabilit pe baza rezervelor minerale cunoscute în 1972 şi a trendului de
creştere a producţiei înregistrat în ultimii 10 ani (Institutul Federal de Ştiinţa
Pământului)
Pentru identificarea unor noi resurse minerale s-au făcut şi se fac cheltuieli uriaşe în
întreaga lume. În figura 1.1 sunt prezentate cheltuielile efectuate pentru lucrări de prospectare
geologică efectuate în anii 1991 - 1999.
12
Fig.1.1 Valoarea investiţiilor de prospectare geologică pentru identificarea
unor noi zăcăminte
Dezvoltarea accelerată a economiei mondiale implică un consum energetic din ce în ce
mai ridicat, fapt care conduce la epuizarea rapidă a resurselor energetice fosile.
Resurse energetice. Alături de resursele de materii prime amintite, sunt extrem de
importante şi resursele generatoare de energie. Unele din acestea sunt regenerabile, iar altele
sunt sortite epuizării. Sursele de energie primară cuprind:
- combustibili minerali (cărbune, petrol, gaze naturale, șisturi bituminoase);
- resursele de energie ale apei (căderi de apă, maree, curenți maritimi);
- energia nucleară care utilizează uraniul și în perspectivă hidrogenul obținut din aer
și apă;
- alte surse ( lemn, energia geotermică și energia eoliană).
Industria energetică a devenit o ramură importantă în cadrul economiei mondiale,
odată cu descoperirea mașinii cu aburi și valorificarea resurselor carbonifere în secolul al
XVIII-lea în țările europene și în secolul al XIX-lea în America de Nord. Cea de-a doua parte
a secolului al XIX-lea, marcată prin descoperirea posibilităților de obținere a energiei electrice
pe baza combustibililor solizi și a hidroenergiei, precum și prin trecerea la exploatarea
industrială a resurselor de petrol, a constituit un moment deosebit în dezvoltarea energeticii.
Ulterior, dezvoltarea extrem de rapidă şi de mare anvergură a industriei constructoare de
autovehicule a stimulat o creștere rapidă a prospecțiunilor și a exploatărilor de petrol, acesta
devenind un combustibil tot mai solicitat pe piața mondială.
13
Alături de petrol, în secolul XX s-a trecut și la valorificarea resurselor de gaze
naturale, iar în prezent se realizează un vast program de utilizare a energiei nucleare, precum
și a energiei solare şi eoliene. S-a ajuns astfel la conturarea unei ramuri industriale –
energetica, care are un rol deosebit în dezvoltarea de ansamblu a industriei și a întregii
economii mondiale. În ultimele decenii se constată o evoluție extrem de rapidă a producției de
surse de energie primară și de energie electrică (de exemplu, producția mondială de petrol a
crescut de șapte ori, cea de energie electrică de zece ori, de cărbune aproape de două ori).
În graficul din figura 1.2 este ilustrat consumul mondial de resurse pentru generarea de
energie electrică.
Fig.1.2 Totalul energiei produse în anul 2002
(16.072 Mrd. kWh)
Se poate constata că pentru generarea energiei electrice predomină consumul de
combustibili fosili. Studiile efectuate susţin faptul că în jurul anului 2050, în condiţiile
înregistrării actualului ritm de creştere economică, resursele energetice neregenerabile vor fi
epuizate în cea mai mare parte. Provocarea adresată generaţiei noastre este aceea de a construi
o nouă economie, care să fie bazată în mare măsură pe surse energetice regenerabile. Studiile
întreprinse arată că resursele existente nu pot asigura, în structura lor actuală, necesarul uriaş.
Există astfel pericolul de a se ajunge la o criză energetică de proporţii, cu urmări economice şi
politice grave.
Dacă în anul 2000 consumul global s-a cifrat la 9,1 Gtoe (gigatone echivalent petrol),
se aprecia că necesarul va atinge 11-11,5 Gtoe în 2010-2020 şi 17,095 Gtoe în 2030, ceea ce
Cărbune
38%
Gaze
naturale
20%
Energie
atomică
17%
Petrol
7%
Energii
regenerab
ile
18%
14
reprezintă o rată medie de creştere anuală de 1,6%, ceva mai redusă decât în ultimele trei
decenii, când a fost de 2%.
În ceea ce priveşte prognoza consumului de energie a anului 2030, industria va deţine
o pondere de 39%; serviciile, agricultura şi construcţiile 35%, iar transporturile 26%. În cadrul
consumului destinat transportului , petrolul va deţine o pondere de 92%, biocombustibilii 3%
şi 4% alte produse.
Pe plan mondial, ponderea circulaţiei rutiere şi transportului a crescut şi astfel,
consumul de petrol a crescut în ultimele trei decenii de la 42% la 57%. Necesarul de energie
din acest sector va continua să crească mai repede, cu o rată anuală de 2,1%, rată mai mare
decât media generală de 1,6%. Necesarul total de petrol urmează şi el un curs ascendent
urmând să ajungă în anul 2030 la 5,585 Gtoe.
De asemenea, consumul de gaze naturale îşi va spori ponderea în balanţa energetică la
28%. Ca urmare a creşterii necesarului, preţurile au crescut şi ele dramatic după anul 2000, la
petrol, gaze naturale şi cărbune, ajungând în cazul uraniului chiar la 160%. Preţul pe barilul
(1 baril = 1598,9 litri) de petrol a crescut de la 3 USD în 1973 la aproape 79 USD în august
2006 şi la 118 USD în februarie 2012.
Pentru a înţelege ce povară reprezintă aceasta, este suficient să arătăm că scumpirea cu
1 USD a preţului la petrol grevează anual economia mondială cu 31 mld.USD, iar scumpirea
cu un eurocent a unui kilowatt-oră duce la costuri suplimentare de 180 mld. USD. Întreaga
problematică este agravată de o serie de factori greu de influenţat şi în bună parte
imprevizibili – ritmul creşterii economice, foamea de energie din ţările lumii a treia,
distribuirea cu totul neomogenă pe glob a resurselor, instabilitatea politică în regiunile
furnizoare, capriciile pieţei financiare şi ale cursurilor de schimb, speculaţiile la bursa
petrolului.
Conform ultimelor previziuni ale OPEC, producţia de petrol se va dubla cel mai târziu
în anul 2025. Rezervele neregenerabile de energie erau estimate la sfârşitul anului 2005 la
1300 Gt SKE (echivalent de huilă). Dacă producţia anuală ar fi să se menţină la nivelul actual,
rezervele cunoscute ar ajunge, luate în ansamblu, pentru încă o sută de ani. Estimările făcute
pe baza nivelului actual de consum şi al evaluărilor privind rezervele certe de combustibili
fosili, arată că acestea ar putea fi utilizate încă 49 ani la petrol, 65 ani la gazele naturale şi 169
ani la cărbune.
Unica soluţie pentru prevenirea unei viitoare crize energetice catastrofale este cea de
dezvoltare a resurselor regenerabile. În acest sens în întreaga lume se depun mari eforturi de
investiţii pentru creşterea ponderii producţiei de energie cu mijloace regenerabile şi
15
nepoluante. În figura 1.3 este prezentată diagrama ponderii surselor de generare a energiei
electrice, prin utilizarea unor resurse naturale regenerabile.
Fig. 1.3 Energia produsă în anul 2002 din
resurse regenerabile (2.893 Mrd. kWh)
„Marele motor zgomotos al schimbării este tehnologia. Pentru prima dată o civilizaţie
consumă din capitalul naturii, în loc să trăiască din dobânzile pe care le dădea acest capital”
(Alvin Toffler – Şocul Viitorului). Pentru ca civilizaţia să poată continua să progreseze sunt
necesare investiţii uriaşe în educaţie, învăţământ şi cercetare, astfel încât vechile tehnologii să
fie înlocuite cu altele care necesită un consum mai redus de resurse naturale şi energie, iar
produsele realizate să fie reciclabile.
Tehnologia reprezintă ansamblul proceselor, metodelor, procedeelor, operaţiilor etc.
folosite pentru obţinerea unui anumit produs. Tehnologiile cele mai energofage şi mari
consumatoare de resurse naturale sunt cele primare, prin care sunt obţinute semifabricate
metalice turnate sau deformate plastic. În fig.1.4 este prezentată schema fluxurilor tehnologice
de realizare a produselor metalice.
0%
10%
20%
30%
40%
50%
60%
70%
80%
90%
100%
Hidroel.
Biomasă
Eolian
Geotermic
16
Fig.1.4 Schema fluxurilor tehnologice de realizare a produselor metalice
1.2 Proprietăţile materialelor metalice
În condiţiile dezvoltării industriale, a economiei de piaţă şi a competitivităţii, alegerea
şi utilizarea raţională a materialelor şi proceselor de prelucrare a acestora, trebuie să se
realizeze conform unor rigori ştiinţifice, astfel încât să se poată răspunde unor exigenţe din ce
în ce mai mari. Pentru alegerea optimă a materialelor se ţine seama de condiţiile de utilizare,
de solicitările existente, de procesele de prelucrare, de mărimea seriei de fabricaţie, de
perspectivele de dezvoltare a fabricaţiei, de forma, dimensiunile şi nu în ultimul rând, de
preţul produselor realizate.
Principalele categorii de materiale utilizate în industrie sunt: metale şi aliaje, materiale
compozite, materiale ceramice, polimeri, materiale textile. Aceste materiale au diverse
utilizări şi la alegerea lor se ţine seama de proprietăţile lor fizice, chimice, mecanice,
tehnologice, precum şi de proprietăţile estetice şi de preţ.
Prorietăţi fizice: densitatea, temperatura de topire, căldura specifică, conductibilitatea
termică, căldura latentă de topire, dilatarea termică, conductibilitatea electrică, magnetismul,
culoarea şi luciul.
17
Proprietăţi chimice: rezistenţa la coroziune în diverse medii agresive lichide sau
gazoase, la diferite temperaturi.
Proprietăţi mecanice: elasticitatea, plasticitatea, tenacitatea, fragilitatea, rezistenţa
mecanică, rezistenţa la curgere, alungirea şi gâtuirea la rupere, rezilienţa, rezistenţa la
oboseală, fluajul, ecruisarea şi duritatea.
Proprietăţi tehnologice: turnabilitatea, deformabilitatea plastică, sudabilitatea,
aşchiabilitatea, călibilitatea, susceptibilitatea la fisurare.
Proprietăţi de exploatare: rezistenţa la uzare, designul produsului.
Toate aceste proprietăţi sunt influenţate de compoziţia chimică a materialului, de
procedeul de turnare şi condiţiile de cristalizare, de prezenţa unor incluziuni, de forma şi
mărimea grăunţilor cristalini care formează microstructura, de prelucrările mecanice efectuate
la cald sau la rece, precum şi de tratamentele termice care au fost aplicate.
Cele mai importante proprietăţi de care se ţine seama la proiectarea unui produs sunt cele
mecanice şi tehnologice. Aceste proprietăţi sunt evaluate prin diferite încercări care în majoritatea
cazurilor sunt distructive. Metodele distructive de determinare a caracteristicilor mecanice constau
în încercarea până la rupere a unor epruvete, numite şi corpuri de probă. Pe parcursul încercărilor se
urmăreşte evoluţia deformaţiilor, variaţia în timp a forţelor care produc deformarea şi distrugerea
epruvetelor, aspectul suprafeţelor de rupere, modul de fragmentare. Aceste încercări se realizează cu
ajutorul unor echipamente specifice fiecărui tip de caracteristici care urmează a fi determinate.
1.2.1 Încercarea la tracţiune
Prin efectuarea încercării la tracţiune este evaluată elasticitatea, plasticitatea şi
rezistenţa mecanică a materialului, la temperatura ambiantă. Pe unele maşini de încercare la
tracţiune, prevăzute cu dotări speciale, este posibilă efectuarea încercărilor la temperaturi
înalte, sau la temperaturi sub cea ambiantă. Prin încercările efectuate este evaluată
comportarea elastico-plastică a materialelor.
Elasticitatea este proprietatea unui material de a se deforma sub acţiunea unor forţe
exterioare şi de a reveni la forma iniţială după încetarea acţiunii forţelor deformatoare.
Plasticitatea este proprietatea unui material de a se deforma sub acţiunea solicitărilor
mecanice şi de a nu reveni la forma iniţială, respectiv de a-şi menţine configuraţia obţinută
prin deformare, după ce solicitările şi-au încetat acţiunea.
18
Pentru evidenţierea şi caracterizarea comportării elastico-plastice a materialelor
solicitate mecanic este efectuată încercarea la tracţiune. Condiţiile şi modul de realizare a
încercării la tracţiune şi caracteristicile mecanice care pot fi stabilite prin această încercare
sunt reglementate prin standardul SR EN 10002.
Încercarea la tracţiune se efectuează pe epruvete cu forma şi dimensiunile prescrise de SR
EN 10002. Epruvetele folosite în mod obişnuit au configuraţia prezentată în figura 1.1. Aceste
epruvete au o porţiune centrală, cu secţiunea circulară sau dreptunghiulară şi două capete de
prindere pe maşina cu care se realizează încercarea. Pe porţiunea calibrată a epruvetelor sunt
marcate două repere la distanţa L0. Pentru epruvetele cu secţiune circulară L0=5d0).
Fig.1.1 Epruvete pentru încercarea la tracţiune
Maşina folosită pentru realizarea încercării la tracţiune (fig.1.2) este prevăzută cu
dispozitivele necesare pentru măsurarea şi înregistrarea variaţiei forţei F şi a deformaţiei
liniare produse epruvetei, ΔL = L - L0. Prin înregistrarea continuă a valorilor mărimilor F şi a
alungirii ΔL, se poate construi curba dependenţei F = f(ΔL), numită diagrama încercării la
tracţiune sau diagrama forţă – alungire. Reprezentând în coordonate rectangulare variaţia
tensiunii (convenţionale) σ=F/S0 [N/mm2
] în funcţie de alungirea specifică ε =
∆L
Lo
∙ 100 [%],
rezultă curba caracteristică tensiune-deformaţie specifică (CCCT), σ = f(ε) - diagrama Hooke.
Cu ajutorul CCCT, construită pe baza încercării la tracţiune, se pot evidenţia
particularităţile comportării oricărui material solicitat mecanic şi se pot defini principalele
caracteristici mecanice ale materialului.
19
a) La începutul încercării la tracţiune CCCT este liniară, respectiv se înregistrează o
proporţionalitate între tensiune şi deformaţie. Materialul prezintă o comportare elastică
deoarece la începutul încercării este respectă legea lui Hooke (σ = E·ε). Panta CCCT,
reprezintă modulul de elasticitate longitudinal al materialului (tgα = E, v.fig. 1.3). Modulul de
elasticitate longitudinal este o caracteristică fizică, proprie fiecărei grupe de materiale.
Fig.1.2. Maşina pentru încercări mecanice
b) Pe măsură ce creşte intensitatea forţei de tracţiune F, materialul supus încercării
începe să sufere deformaţii plastice, şi dependenţa dintre σ şi ε nu mai este liniară. La unele
materiale metalice începutul procesului de deformare plastică este caracterizat printr-o
alungire continuă a epruvetei, sub acţiunea unei forţe care rămâne constantă şi pe CCCT se
înregistrează un palier (fig.1.2 a). Tensiunea la care se produce creşterea deformaţiilor
specifice, fără creşterea forţei de întindere, respectiv se produce curgerea materialului este
denumită limită de curgere aparentă şi notată R0,2.
20
Fig.1.3 Curbe caracteristice convenţionale la tracţiune
a – materiale care prezintă curgere aparentă; b – materiale fără curgere aparentă
La unele materiale metalice nu se produce curgerea aparentă, ci apar modificări continue,
care evidenţiază apariţia deformaţiilor plastice chiar şi sub acţiunea unei forţe cu valoare relativ
redusă (fig.1.2 b). La astfel de materiale se poate defini o limită de curgere convenţională (notată
Rp=R0,2), la care după încetarea acţiunii forţei se înregistrează o deformaţie remanentă εp = 0,2 %
c) Prin creşterea tensiunilor peste limita de curgere, se produce la început o deformare
plastică uniformă a porţiunii calibrate a epruvetei. La o anumită valoare a forţei de întindere, într-
o zonă oarecare a porţiunii calibrate se produce gâtuirea epruvetei, respectiv reducerea secţiunii
transversale a epruvetei, datorită unei deformări plastice excesive. Solicitând în continuare
epruveta, gâtuirea se accentuează, şi la epuizarea capacităţii de deformare plastică a materialului,
survine ruperea. Tensiunea corespunzătoare forţei maxime de solicitare a epruvetei înainte de
rupere, se numeşte rezistenţă mecanică şi se notează Rm.
𝐑𝐦 =
𝐅 𝐦𝐚𝐱
𝐒 𝟎
d) După ruperea epruvetei, aşezând cap la cap cele două părţi ale epruvetei rupte, se
măsoară distanţa dintre cele două repere care au definit lungimea L0, a epruvetei nedeformate.
Sub acţiunea forţei, epruveta s-a alungit iar distanţa dintre repere a ajuns la Lu (lungimea ultimă).
De asemenea, în zona de gâtuire secţiunea s-a redus şi a ajuns la Su (secţiunea ultimă).
Astfel, pot fi determinate alte două caracteristici mecanice ale materialului:
21
- alungirea la rupere 𝐀 =
𝐋 𝐮−𝐋 𝟎
𝐋 𝟎
∙ 𝟏𝟎𝟎 [%]
- gâtuirea la rupere 𝐙 =
𝐒 𝟎−𝐒 𝐮
𝐒 𝟎
∙ 𝟏𝟎𝟎 [%]
Pe maşinile universale de încercare la tracţiune, în afara încercării de rupere prin tracţiune
mai pot fi efectuate şi alte încercări care caracterizează elasticitatea şi plasticitatea materialelor
metalice. Astfel, cu ajutorul unor dispozitive suplimentare pot fi executate încercări la
compresiune, încovoiere, forfecare.
1.2.2 Încercarea la încovoiere prin şoc
Prin această încercare este evaluată tenacitatea, respectiv fragilitatea materialelor.
Tenacitatea reprezintă capacitatea materialului de absorbi energie in procesul de
deformare plastică.
Fragilitatea reprezintă opusul tenacităţii. Materialele fragile suferă deformaţii plastice
reduse şi absorb o cantitate mică de energie. Tenacitatea, respectiv fragilitatea sunt
caracterizate prin rezilienţă. Materialele fragile absorb la deformare şi rupere o energie
redusă, respectiv ele prezintă o rezilienţă scăzută.
Estimarea modului de comportare la testul de rezilienţă, în diferite situaţii şi condiţii de
mediu şi temperatură, reprezintă aprecierea susceptibilităţii la ruperea fragilă. Estimarea practica a
modului de comportare la ruperea fragilă se poate realiza prin determinarea energiei de rupere.
Pentru a evidenţia particularităţile comportării la rupere dinamică a materialelor metalice
la temperatura ambiantă sau la diferite temperaturi, se aplică încercarea la încovoiere prin şoc.
Condiţiile şi modul de realizare a încercării la încovoiere prin şoc şi caracteristicile mecanice care
se pot determina prin această încercare sunt reglementate prin standardul SR EN 10045.
Încercarea constă în ruperea dintr-o singură lovitură, cu un ciocan pendul, a unei epruvete
prevăzută la mijloc cu o crestătură, epruveta fiind aşezată liber pe două reazeme. Pentru
executarea încercării sunt utilizate epruvete cu crestătura în U sau în V (fig.1.4.b). Epruvetele au
dimensiunile de 10x10x55 mm, iar crestătura are o adâncime de 2 mm. Se apreciază că încercarea
pe epruvete cu crestătură:
- V – reflectă capacitatea materialului de a se opune propagării fisurilor;
- U – reflectă capacitatea materialului de a se opune iniţierii şi propagării fisurilor.
22
Încercarea se efectuează pe o maşină tip pendul, numită şi ciocan Charpy (fig.1.4.a).
Ciocanul aflat la înălţimea h1 posedă energia potenţială Ei=mgh1. În cădere este lovită şi ruptă
epruveta, consumându-se astfel energie. Energia rămasă după ruperea epruvetei, determină
ridicarea ciocanului până la înălţimea h2 corespunzătoare unei energii finale Ef=mgh2.
Diferenţa energiilor potenţiale reprezintă energia de rupere prin şoc a epruvetei Erup = Ei - Ef
(rezilienţa materialului).
Fig.1.4 Încercarea la încovoiere prin şoc
a – ciocanul Charpy; b – epruvetă; c – epruvete rupte
Pentru epruvetele standard cu crestătura în V, conform normelor europene, rezilienţa
este notată cu simbolul AV şi se măsoară în Joule.
𝐀 𝐕 = 𝐄 𝐫𝐮𝐩 [J]
Pentru alte tipuri de epruvete simbolizarea rezilienţei se face cu simbolurile KV sau
KU, iar unitatea de măsură este J/cm2
.
𝐊𝐕 𝑠𝑎𝑢 𝐊𝐔 =
𝐄 𝐫𝐮𝐩
𝐒 𝟎
[
𝐽
𝑐𝑚2
]
unde S0 reprezintă secţiunea în care s-a produs ruperea.
Valorile energiei de rupere (sau rezilienţei) determinate prin încercarea la încovoiere
prin şoc a unor epruvete dintr-un anumit material sunt în directă corelaţie cu comportarea la
rupere a materialului. Dacă materialul prezintă o comportare fragilă la rupere (rupere cu
aspect cristalin - strălucitor), valorile energiei de rupere sunt scăzute, iar dacă materialul
prezintă o comportare ductilă la rupere (rupere cu aspect fibros), valorile energiei de rupere
23
sunt ridicate. În timpul încercării se consumă energie atât pentru realizarea suprafeţelor de
rupere, cât şi pentru deformarea plastică a materialului înainte de rupere.
1.2.3 Încercarea la oboseală
Ruperea prin oboseală se produce sub influenţa unor forţe variabile relativ scăzute,
care generează în material, tensiuni din domeniul solicitărilor elastice. Oboseala materialului
este puternic localizată, respectiv se produce în zonele cu tensiuni şi deformaţii mari ale
pieselor sau structurilor.
Comportarea la oboseală a unei piese sau structuri este influenţată de o multitudine de
factori, dintre care cei mai importanţi sunt: materialul, granulaţia, existenţa unor defecte
(incluziuni, fisuri, retasuri etc), anizotropia şi neomogenitatea materialului, modul de
solicitare şi variaţia acestuia în timp (inclusiv variaţii ale temperaturii), tehnologiile de
fabricaţie, dimensiunile, prezenţa concentratorilor de tensiuni, starea suprafeţelor, condiţiile
de exploatare şi de mediu etc.
Amorsarea fenomenelor de oboseală se produce, de regulă, pe suprafaţa piesei şi
pentru ca ruperea să aibă loc prin oboseală, trebuie îndeplinite simultan o serie de condiţii,
dintre care esenţiale sunt: solicitarea să fie variabilă, să se producă tensiuni de întindere, cel
puţin într-o etapă a variaţiei solicitării şi să se producă deformaţii plastice cel puţin la vârfurile
fisurilor.
Fig.1.5 Încercarea la oboseală prin încovoiere rotativă
Încercarea la oboseală prin încovoiere rotativă este metoda cel mai frecvent utilizată,
motiv pentru care este şi standardizata in SR ISO 1143-2012 care înlocuieşte STAS 5878-77.
24
Încercarea se execută în condiţiile atmosferei ambiante şi constă în aplicarea unei forţe care
produce în epruvetă un moment de încovoiere. Sarcina de încercare se aplică după ce epruveta
a fost pusă în mişcare la turaţia stabilită (fig.1.5).
În cazul în care epruveta se roteşte solicitarea este alternant simetrică, de amplitudine
constantă, fiecare fibră fiind solicitată alternativ la întindere şi compresiune. Încercarea se
executa astfel:
− pana la ruperea epruvetei şi separarea celor două elemente;
− pana la apariţia, pe suprafața probei, a primei fisuri care poate fi pusă in evidenţă prin
metode optice sau electrice uzuale;
− la un număr determinat de cicluri.
Pe lângă încercarea la oboseală prin încovoiere rotativă, pe epruvete speciale se pot
efectua încercări la oboseală axială prin întindere-compresiune SR ISO 1099:2012, sau
încercări la oboseală prin răsucire SR ISO 1352:2012.
1.2.4 Încercarea la fluaj
În cazul încercării la tracţiune, în general este neglijată influenţa temperaturii şi a
duratei încărcării, asupra comportării mecanice a materialelor. Dar în anumite situaţii,
rezistenţa mecanică a materialelor scade cu creşterea temperaturii iar caracteristicile mecanice
devin dependente de timp. Conform teoriei vâsco-plasticităţii, tensiunile şi deformaţiile
specifice care se produc în material după iniţierea curgerii sunt dependente de timp. Variaţia
continuă şi lentă a tensiunilor şi deformaţiilor a materialului supus unor solicitări continue şi
de durată poartă denumirea de fluaj.
Fenomenul de fluaj este un exemplu de comportament vâsco-elastic al unor materiale.
Fluajul reprezintă o deformaţie ireversibilă, care continuă să se dezvolte lent în timp, sub
acţiunea unei sarcini constante. Un fenomen complementar îl reprezintă relaxarea tensiunilor,
proces care determină reducerea tensiunilor la o deformaţie specifică constantă.
Fluajul se produce la multe materiale metalice numai la temperaturi ridicate, dar sunt
şi materiale (plumbul, betonul şi unele mase plastice) la care fenomenul se produce chiar şi la
temperatura ambiantă. La majoritatea materialelor metalice fluajul se produce la temperaturi
peste 0,3·Tt , unde Tt este temperatura absolută de topire. La materialele ceramice fluajul se
produce la temperaturi peste 0,4·Tt. În consecinţă, pentru structuri care lucrează sub sarcină la
temperaturi ridicate, fluajul este un factor important de care se ţine seama la proiectare.
25
O curbă tipică de fluaj prezintă trei stadii (fig.1.6).
Fig.1.6 Variaţia în timp a deformaţiei sub acţiunea unei sarcini constante
În primul stadiu, viteza de deformare scade în timp (fluaj nestabilizat). Fluajul primar
se desfăşoară pe o perioadă relativ scurtă de timp. Deformaţia specifică de fluaj reprezintă sub
1% din deformaţia specifică totală. Reducerea vitezei de deformare este determinată de
ecruisarea materialului, care limitează deplasarea dislocaţiilor. În acest domeniu comportarea
mecanică este puternic dependentă de eventualele solicitări care au produs dislocaţii înaintea
începerii fluajului, respectiv comportarea mecanică este dependentă prelucrările anterioare.
Stadiul secundar se caracterizează prin viteză de deformare relativ constantă - fluaj
stabilizat (staţionar). În acest domeniu, viteza de deformare este minimă iar deformaţia
specifică creşte continuu şi lent în timp. Stabilizarea fenomenului se explică prin faptul că
încetinirea fluajului prin ecruisare este compensată de activarea termică a mişcării
dislocaţiilor şi de fenomene de difuzie, odată cu creşterea temperaturii.
În stadiul terţiar, viteza de deformare creşte rapid cu timpul până la ruperea
materialului (fluaj accelerat). În timpul fluajului terţiar se produce acumularea de vacanţe sub
formă de cavităţi interne care cresc progresiv, reducând secţiunea efectivă a piesei şi, în
consecinţă tensiunile locale cresc.
Deoarece funcţionarea în regiunea terţiară nu este indicată, se consideră că sfârşitul
duratei de serviciu a unei piese coincide cu încheierea celui de-al doilea stadiu (al fluajului
stabilizat).
În figura 1.7 este prezentat echipamentul pentru încercarea la fluaj, cu ajutorul căruia
este urmărită alungirea epruvetelor solicitate printr-o sarcină constantă. Epruvetele utilizate
sunt identice cu cele folosite la încercarea de tracţiune.
26
Fig.1.7 Încercarea la fluaj
Suspendarea unei greutăţi la capătul unei pârghii generează în epruvetă tensiuni de
întindere care produc deformaţii. Înregistrarea variaţiei în timp a lungimii epruvetei conduce
la construirea diagramei de fluaj pe care poate fi stabilită durata de de utilizare în siguranţă a
materialului testat.
În timpul încercării, epruvetele pot fi încălzite şi menţinute la diferite temperaturi
şi/sau în diverse medii agresive, deoarece în astfel de condiţii fluajul se produce cu viteză
mult mai mare.
1.2.5 Încercări de duritate
Duritatea reprezintă capacitatea unui material de a se opune tendinţei de distrugere a
straturilor superficiale de către un alt corp, care acţionează asupra sa cu presiuni localizate pe
o arie foarte redusă şi care nu suferă deformaţii permanente.
Duritatea unui material este apreciată prin valoarea unor caracteristici convenţionale,
obţinute în urma unor încercări care afectează foarte puţin suprafaţa piesei. Astfel, se poate
considera că determinarea durităţii se realizează prin metode nedistructive. Avantajele acestor
încercări sunt: se pot executa direct asupra pieselor finite, aparatele au o productivitate
ridicată, pot fi amplasate în spaţiul de producţie şi nu este necesar personal cu calificare înaltă.
Metodele de determinare a durităţii se bazează pe utilizarea unui penetrator prin
intermediul căruia se exercită o presiune pe o suprafaţă mică a materialului supus încercării.
Prin acţiunea penetratorului, pe suprafaţa materialului se realizează o amprentă. Duritatea se
27
exprimă printr-o cifră dependentă de mărimea amprentei (urma remanentă lasată de penetrator
pe suprafaţa piesei).
În funcţie de geometria penetratorului, respectiv de forma amprentei sunt utilizate în
mod curent trei metode de încercare: Brinell, Vickers, Rockwell.
1.2.5.1 Metoda Brinell
Determinarea durităţii prin metoda Brinell (SR EN 10003) este una dintre cele mai folosite
metode de evaluare a durității materialelor. Ea se aplică materialelor care au duritatea mai mica de
450HB, când se foloseşte ca penetrator o bilă din oţel, şi a celor ce au duritatea cuprinsă între 450 si
650 HB, când se foloseşte ca penetrator o bilă din carburi de wolfram. Metoda constă din
imprimarea, cu o forţă F, a bilei cu diametrul D, perpendicular pe suprafaţa piesei.
Duritatea Brinell HB se exprimă prin raportul dintre forţa aplicată F si suprafaţa
calotei sferice S, a urmei remanente lăsate de penetrator după îndepărtarea lui de pe material:
𝐇𝐁 =
𝐅
𝐒
unde suprafaţa calotei sferice este: S =
πD
2
(D − �D2 − d2)
în care d este diametrul amprentei imprimate pe materialul testat. Diametrul amprentei este
măsurat cu ajutorul unui sistem optic care asigură o precizie de citire de 0,01 mm (fig.1.8.c).
Rezultă :
𝐇𝐁 =
𝟐𝐅
𝛑𝐃 𝟐[𝟏 − � 𝟏 − (
𝐝
𝐃
) 𝟐]
[
𝐝𝐚𝐍
𝐦𝐦 𝟐
]
Diametrul bilei penetrator se alege dintr-un set de cinci bile cu dimensiunile de:
1; 2; 2,5; 5; 10 [mm]. Cel mai frecvent este folosit penetratorul – bilă cu D=10mm.
Dacă F şi D din relaţia prezentată sunt cunoscute şi d rezultă în urma măsurării
diametrului amprentei, se poate calcula duritatea. Practic, acest calcul nu este necesar
deoarece în standard sunt introduse tabele din care se poate determina direct duritatea Brinell,
în funcţie de valorile F, D, d.
28
Fig.1.8 Încedcarea de duritate Brinell:
a – durimetrul Brinell; b – amprenta circulară; c – sistem optic de măsurare
La metoda de determinare a durităţii Brinell, materialul supus încercării suferă
deformaţii plastice în zonele de contact şi în vecinătatea acesteia. Durata necesară epuizării
curgerii materialului şi obţinerea unei amprente de mărime practic constantă este influenţată
de natura si duritatea materialului încercat. De aceea in standardele de produs sunt prevăzute
durate de menţinere a sarcinii asupra penetratorului pentru determinarea durității diferitelor
materiale. Pentru oţeluri şi fonte, timpul de menţinere a forţei de apăsare este de 30 secunde.
1.2.5.2 Metoda Vickers
Metoda de determinare a durităţii Vickers utilizează ca penetrator o piramidă de
diamant cu baza un pătrat. Deoarece diamantul are cea mai mare duritate dintre toate
materialele utilizate în industrie, metoda poate fi aplicată oricăror materiale, moi sau dure,
pentru determinarea durităţii. Se recomandă îndeosebi, la determinarea durităţii materialelor
ce au duritatea probabilă mai mare de 300 daN/mm2
. La materialele a căror duritate este mai
mică decât această valoare se recomandă metoda Brinell. Încercarea de duritate Vickers se
desfăşoară conform SR EN 6507-1.
29
Fig.1.9 Încercarea de duritate Vickers
Metoda Vickers se aseamănă, în principiu, cu metoda Brinell. Ea constă în apăsarea
unui penetrator cu o viteză redusă şi cu o anumită forţă predeterminată F pe suprafaţa
materialului de încercat. Duritatea Vickers, simbolizată cu HV, se exprimă prin raportul dintre
forţa aplicată şi aria suprafeţei laterale a urmei remanente produse de penetrator. Urma este
considerată ca o piramidă dreaptă cu baza pătrată, cu diagonala d, având la vârf acelaşi unghi
cu cel al penetratorului. Unghiul la vârf al penetratorului, măsurat între două feţe opuse, este
de 136 şi a fost ales de aşa manieră încât să poată fi stabilită o legătură cu duritatea Brinell.
𝐇𝐕 =
𝐅
𝐝 𝟐
𝟐𝐬𝐢𝐧
𝟏𝟑𝟔⁰
𝟐
=
𝟏, 𝟖𝟓𝟒𝟒 ∙ 𝐅
𝐝 𝟐
[
𝑑𝑎𝑁
𝑚𝑚2
]
În practică se măsoară lungimea diagonalei cu ajutorul unui sistem optic de măsurare
sau cu un proiector, iar valoarea corespunzătoare a durităţii se citeşte direct din tabelele
anexate aparatului. La încercarea Vickers, folosind penetratoare cu unghiuri identice la vârf,
se obţin urme geometrice identice oricare ar fi forţa de încercare şi, ca urmare, se poate spune
că duritatea este independentă de mărimea sarcinii.
Adâncimea de penetrare a piramidei Vickers în material este de numai 1/7·d.
Datorită adâncimii mici de pătrundere a penetratorului în material, metoda poate fi utilizată şi
pentru determinarea durităţii pieselor mici, subţiri, a straturilor tratate termic, depuse galvanic
etc. În cazul determinării durităţii straturilor subţiri se efectuează mai multe încercări şi se
30
reţin numai rezultatele care sunt apropiate. Celelalte valori se exclud întrucât ele s-au obţinut
prin pătrunderea penetratorului până la miezul piesei, dincolo de stratul care prezintă interes.
Grosimea piesei de încercat sau a stratului, trebuie să fie de cel puţin 1,5d, adică de
aproximativ 10 ori adâncimea de pătrundere a penetratorului. Aceasta, pentru a evita influenţa
suportului de sprijin a piesei, asupra durităţii.
1.2.5.3 Încercarea Rockwell
Prin aplicarea metodei Rockwell se urmăreşte, pe de o parte, să se simplifice
metodologia de determinare a durităţii materialelor şi să se reducă timpul necesar efectuării
încercării, şi pe de altă parte, să ofere posibilitatea aplicării ei pentru toate categoriile de
materiale, indiferent de duritatea probabilă pe care o au. În cazul metodei Rockwell nu se
recurge la calculul durităţii prin raportul dintre forţa aplicată asupra penetratorului şi aria
amprentei produse de acesta în material, ci pe baza evaluării adâncimii urmei remanente de
pătrundere, măsurată faţă de un plan de referinţă ales convenţional. Încercarea de duritate
Rockwell se desfăşoară conform SR EN 6508-1 iar rezultatul încercării se notează cu
simbolurile HRC sau HRB, după care se înscrie valoarea determinată.
Fig.1.10 Încercarea de duritate Rockwell
Metoda constă în imprimarea, într-un material, a unui penetrator de formă conică sau
sferică. Procesul se desfăşoară în două etape. În prima etapă se aplică asupra penetratorului o
31
sarcină iniţială F1, după care dispozitivul de măsurare a adâncimii de penetrare se aduce la
zero. În a doua etapă se aplică suprasarcina F2. După epuizarea curgerii materialului, vizibilă
pe cadranul dispozitivului de măsurare a adâncimii de pătrundere, manifestată prin oprirea
mişcării acului indicator, se îndepărtează suprasarcina F2 şi se citeşte direct adâncimea
remanentă de pătrundere a penetratorului în material (fig. 1.10).
În practică, durata de menţinere a sarcinii totale de încercare F = F1+ F2 este
recomandată a fi de 15, 30 sau 60 secunde, în funcţie de material. Aceasta pentru a se asigura
o epuizare practic completă a deformaţiilor locale sub presiunea de contact a penetratorului.
Unitatea de duritate Rokwell corespunde unei adâncimi de pătrundere de 0,002 mm pentru
metodele obişnuite de determinare a durităţii.
În funcţie de duritatea probabilă a materialului se alege tipul penetratorului. Pentru
oţeluri călite, oţeluri speciale, benzi subţiri din oţel călit, metale dure, se utilizează ca
penetrator un con de diamant cu unghiul la vârf de 120 ± 0,50 şi o rotunjire la vârf de 0,2 ±
0,002 mm. Pentru oţeluri carbon obişnuite, table, bronzuri, alame speciale, se alege ca
penetrator o bilă din oţel călit cu diametrul de 1/16’, adică D = 1,588 ± 0,004 mm. Duritatea
acestei bile trebuie să fie aproximativ 850 HV10 pentru a nu se deforma inadmisibil în cursul
încercărilor.
Pentru evitarea influenţei reciproce a urmelor efectuate cu conul de diamant, se
păstrează o distanţă de cel puţin 3 mm între amprentele învecinate, sau între acestea şi
marginea piesei. La amprentele realizate cu penetratorul bilă, distanţa dintre centrele urmelor
învecinate trebuie să fie de cel puţin trei ori diametrul urmei.
1.2.6 Încercarea la uzare
Uzura este un proces de distrugere a stratului superficial al unui corp solid la
interacţiunea mecanică cu un alt corp solid, cu un fluid sau cu un fluid care conţine particule
solide în suspensie. Uzura prin frecare se produce atunci când interacţiunea mecanică se
produce sub acţiunea unei sarcini exterioare şi au loc mişcări relative a corpurilor. Procesul de
distrugere implică şi modificări structurale superficiale, deformări, detaşări de material.
Uzura este analizată în funcţie de sarcinile aplicate, de viteză şi de mediu. Astfel,
există distrugeri în condiţii statice (deformaţii, coroziune) şi în condiţii dinamice (cu sarcină şi
mişcare relativă). Caracteristicile mediului (temperatură, compoziţie, presiune etc.) pot
influenţa semnificativ evoluţia distrugerilor din stratul superficial.
32
În funcţie de componenta predominantă a unui proces de distrugere, sunt luate în
considerare patru tipuri fundamentale de uzură: adeziunea, abraziunea, oboseala şi coroziunea
Uzura abrazivă este cauzată de particule sau asperităţi dure, forţate să se mişte faţă de
un solid mai moale, şi este un proces mecanic cu forme dependente calitativ şi cantitativ de
forma şi calitatea suprafeţelor în contact, de proprietăţile mecanice ale straturilor superficiale.
Pe durata frecării, proprietăţile mecanice ale straturilor superficiale şi micro-topografia lor se
pot schimba, determinând modificări ale procesului abraziv.
Cele două straturi superficiale ale corpurilor în contact pot fi ierarhizate în unul moale
şi unul mai dur. Aceasta formă de uzură constă în zgârierea şi detaşarea de particule din
stratul mai moale, de către proeminenţele stratului mai dur. Procesul poate fi iniţiat pe ambele
suprafeţe chiar dacă proprietăţile lor mecanice sunt foarte apropiate. Local pot exista mici
variaţii ale durităţii şi ale topografiei suprafeţei. Procesul este iniţiat şi dacă în zona de contact
pătrund particule mai dure, care prin antrenare, aşchiază suprafeţele.
Uzura prin oboseală superficială este un proces mecanic cauzat de solicitări mecanice sau
mecano-termice ciclice, asociate unei mişcări de rostogolire, de alunecare sau de combinaţii ale
celor două, caracterizat de apariţia şi dezvoltarea unor micro-cratere specifice. Sub acţiunea
tensiunilor variabile şi în prezenţa unor discontinuităţi de formă şi structură ale materialelor în
contact (incluziuni, impurităţi, fisuri preexistente, rugozitate), în zona cea mai solicitată a
contactului, de obicei puţin sub suprafaţă, sunt iniţiate deformări care în final determină apariţia unei
microfisuri care va avansa spre suprafaţă. Creşterea progresivă a curgerilor plastice sau a fisurilor
spre limita inferioară a asperităţilor suprafeţei provoacă alte micro-fisuri, în majoritate paralele cu
suprafaţa. La un moment dat, din cauza solicitării repetate, reţeaua de fisuri este suficient de mare,
încât zona slăbită dintre suprafaţă şi reţeaua de fisuri, se detaşează. Ruperea este fragilă, lăsând în
urmă un micro-crater cu margini rugoase.
Pentru determinarea rezistenţei la uzare sunt utilizate diverse tipuri de echipamente
pentru efectuarea încercărilor. Rezultatele cele mai concludente pentru evaluarea comportării
în timp a diferitelor organe de maşini, sunt obţinute pe standuri specializate destinate
încercărilor pe componente funcţionale. Pe aceste standuri sunt reproduse condiţiile reale de
funcţionare a ansamblului supus încercărilor. De asemenea, pe standurile de probe pot fi
create diverse situaţii de funcţionare în condiţii anormale care pot să apară accidental în
timpul exploatării (suprasarcini, supraîncălzire, lipsa lubrifierii sau impurificarea
lubrifiantului etc.
33
Pentru studiul comportării la uzare a diferitelor materiale care au diverse compoziţii
chimice, au fost prelucrate la cald sau la rece prin diverse procedee şi au suferit diverse tratamente
termice sau termochimice, sunt utilizate diferite tipuri de maşini pentru încercări la uzare.
Încercările pot fi efectuate pe epruvete de forma unor discuri care sunt rotite cu o
turaţie reglabilă. Un pin dur creează pe suprafaţa epruvetei-disc o presiune prestabilită şi astfel
în timpul încercării pe epruvetă se formează un canal care se adânceşte pe parcursul încercării
(fig.1.11)
Fig.1.11 Încercarea la uzare cu pin dur pe epruvetă disc
Încercările la uzare sunt de lungă durată. Pe parcursul încercării se urmăresc pierderea
de greutate (Δm) sau modificările dimensionale (Δl), iar prin măsurări repetate la diferite
intervale se timp, devine posibilă trasarea curbei de uzare (fig.1,12).
Fig.1.12 Curbă caracteristică de uzare
În prima etapă se produce rodajul celor două suprafeţe aflate în interacţiune.
Asperităţile, rugozităţile materialului epruvetei se nivelează, proces care se desfăşoară într-un
timp relativ scurt, în care se înregistrează o accentuată pierdere de masă a epruvetei. După
34
perioada de rodaj, în etapa a doua se manifestă uzura normală a materialului, în care se
înregistrează o viteză constantă de uzare.
Pentru o bună comportare la uzare a materialului este necesar ca perioada de rodaj să
fie cât mai scurtă, iar timpul în care se înregistrează o uzură normală şi previzibilă, să fie cât
mai lung. Pentru îndeplinirea acestor condiţii sunt efectuate încercări pe diverse materiale care
au suferit diferite prelucrări mecanice cu parametri tehnologici diferiţi şi care au fost supuse
unor diverse procedee de tratament al suprafeţei.
În etapa a doua, de uzare normală, în straturile superficiale se cumulează efectele
mecanice ale presiunii de contact şi ale oboselii, precum şi influenţele mediului de încercare,
astfel încât la un moment dat este înregistrată distrugerea accelerată a suprafeţei materialului.
Prin încercările efectuate se urmăreşte amânarea întrării în etapa a treia, de distrugere
catastrofală a suprafeţei
Un alt tip de echipament pentru încercări la uzare este prezentat în figura 1.13. În acest
caz sunt folosite epruvete cu o suprafaţă plană care vin în contact cu un disc dur. Turaţia
discului şi presiunea de contact sunt reglabile.
Fig,1.13 Încercarea la uzare cu disc dur pe epruvetă plană
Cu ajutorul unei astfel de maşini de încercare pot fi studiate şi efectele pe care îl
produc diferiţi lubrifianţi cu compoziţie şi vâscozitate diferită şi care sunt impurificaţi cu
diverse particule abrazive.
35
2. PROCEDEE METALURGICE DE OBŢINERE A
MATERIALELOR METALICE
Metalurgia este ramura ştiinţei care se ocupă cu studiul metalelor şi procedeelor de
extragere a metalelor din minereuri precum şi de obţinere a aliajelor. Minereurile care prezintă
o concentraţie suficient de mare de componente utile, se supun unor operaţii pregătitoare:
- sfărâmarea mecanică în concasoare;
- clasarea granulometrică;
- sortarea (manuală, magnetică, hidrodinamică, flotaţie);
- prăjirea.
Minereurile sub forma unor sfărâmături sau pulberi, conţin o importantă cantitate de
componente nedorite (steril) care trebuie eliminate. Pentru îndepărtarea sterilului din
minereuri, în procesele metalurgice sunt folosite materiale ajutătoare denumite fondanţi.
Aceştia au o natură chimică inversă celei a sterilului şi prin combinare la temperaturi ridicate
rezultă zgura. Zgura formată reţine sterilul şi elementele dăunătoare, împiedică pătrunderea
gazelor în baia metalică, asigură eliminarea incluziunilor nemetalice din baie,
facilitează desfăşurarea proceselor fizico-chimice în sensul dorit şi transmite căldură băii
metalice.
Procedeele aplicate pentru extragerea metalelor din minereuri şi obţinerea aliajelor se
clasifică în trei grupe:
- procedee pirometalurgice, care se desfăşoară la temperaturi înalte, fiind însoţite de
topirea parţială sau totală a minereului;
- procedee hidrometalurgice, ce au loc la temperaturi joase, în soluţii aflate la presiune
constantă sau variabilă. În cadrul acestor procedee minereul se solubilizează, după care
metalul este extras prin electroliză;
- procedee electrometalurgice, în cadrul cărora separarea metalului se face prin folosirea
curentului electric. Aceste procedee pot fi electrotermice, când curentul electric este
folosit pentru realizarea temperaturilor înalte şi electrochimice, când curentul electric
este folosit la electroliza soluţiilor sau topiturilor din care se extrage metalul.
Procesele tehnologice din industria metalurgică sunt procese discontinue bazate pe
fenomene fizico-chimice, mari consumatoare de energie termică şi electrică, necesitând utilaje
de mare capacitate, care cer investiţii mari.
36
2.1 Metalurgia fontei
Pentru elaborarea fontei în furnal se folosesc următoarele materiale: minereuri de fier,
combustibili, fondanţi şi fier vechi destinat reciclării.
Cele mai importante minereuri de fier sunt:
- magnetita (Fe3O4), care conţine 45...70 % Fe, (Băuţari şi Ocna de Fier);
- hematita (Fe2O3), este un oxid feric deshidratat, cu până la 65 % Fe (Ocna de Fier şi
Teliuc);
- limonita (2Fe2O3 . 3H2O), este un oxid de fier hidratat cu până la 60 %Fe (Ghelari şi
Teliuc);
- siderita (FeCO3) cu până la 40 % Fe (Ghelari, Teliuc, PoianaRuscă);
- pirita (Fe S2) cu 48...50 % Fe.
Combustibilul utilizat este cocsul, iar ca fondant este utilizat calcarul (CaCO3).
Fonta de primă fuziune este obţinută în furnal, iar schema acestuia este prezentată în
figura 2.1. Furnalul se compune din două părţi tronconice, între care se află o porţiune
cilindrică denumită pântece. Sub etalaj se află bazinul sau creuzetul în care se acumulează
fonta şi zgura în stare lichidă, rezultate în urma reacţiilor chimice care se produc la
temperatură înaltă, în prezenţa minereurilor, cocsului, fondanţilor şi aerului preîncălzit. Cuva
se sprijină pe o serie de coloane. La exterior furnalul are un blindaj metalic din tablă de oţel
care este răcit cu apă, iar în interior furnalul este construit din zidărie refractară.
Furnalul funcţionează pe principiul contracurentului. În partea superioară a furnalului
este plasat aparatul pentru încărcare a materialelor cu ajutorul căruia se realizează repartizarea
uniformă a materialelor granulare, şi împiedică scăpările de gaze în timpul încărcării. Pentru
arderea combustibilului în furnal sunt necesare cantităţi mari de aer preîncălzit într-un
recuperator de căldură – Cowper. Necesarul de aer cald este de 2 - 4 m3
aer la un kg de fontă
elaborată.
37
Fig.2.1 Schema furnalului şi instalaţiilor aferente
Furnalele moderne pot funcţiona de la pornire până la oprire mai mulţi ani (10 ani -
campania furnalului). Cantitatea de fontă produsă în 24 ore pe fiecare m3
volum util,
exprimată în t/m3
× zi, reprezintă productivitatea furnalului. Cel mai mare furnal în ţara
noastră este la combinatul Siderurgic Galaţi şi are un volum util de 3500 m3
.
Elaborarea fontei se produce în urma acţiunii reciproce a doi curenţi: curentul
descendent realizat de minereuri, cocs, fondanţi şi un curentul ascendent de gaze.
Temperaturile din diverse zone influenţează procesele din furnal. În furnal au loc în flux
continuu procese fizico-chimice complexe (fig.2.2):
- arderea combustibilului se produce în zona furnalului în care are loc şi procesul de
finalizare a formării fontei şi zgurii;
- descompunerea carbonaţilor în zona în care au loc şi procese de reducere;
- reducerea oxizilor în zonele în care au loc şi procese de carburare a fierului şi de
formare a fontei şi a zgurii.
38
Fig.2.2 Zonele de reacţie din furnal
Procesele fizico-chimice se desfăşoară în următoarea ordine:
1. Zona de preîncălzire în care se produce evaporarea apei din materialele granulare
umede. Evaporarea apei începe imediat după încărcare, la temperatura de 100...2000
C).
Evaporarea apei legată chimic, de exemplu din limonită (Fe2O3 - H2O) se produce la
temperaturi mai ridicate, la 200 - 3000
C, iar descompunerea carbonaţilor în jur de 4000
C.
2. Zona reducătoare în care se produce reducerea sau topirea reducătoare care se
bazează pe proprietăţile carbonului şi a monoxidului de carbon de a reduce la temperaturi
înalte, oxizii de fier, în fier metalic. Reducerea minereurilor de fier se face pe două căi:
reducere indirectă cu CO şi reducere directă cu C incandescent. Reducerea indirectă are loc la
temperaturi de 400...7500
C şi este însoţită de reacţii exoterme, pe când reducerea directă se
produce la temperaturi de peste 7500
C iar reacţiile sunt endoterme.
3 Fe2O3 + CO = 2 Fe3O4 + CO2 + Q1
Fe3O4 + CO = 3 FeO + CO2 - Q2
FeO + CO = Fe + CO2 + Q3
Q1 + Q3 > Q2 rezultă că reacţiile sunt exoterme.
39
Peste 7500
C reducerea FeO se face direct.
FeO + C ↔ Fe + CO
Cele două tipuri de reacţii de reducere se desfăşoară în proporţii aproximativ egale.
3. Zona de carburare, în care se produce carburarea fierului metalic. Fierul metalic
rezultat prin reducere la temperaturi înalte, are proprietatea de a dizolva o anumită cantitate
de carbon. Fierul şi carbonul formează împreună compusul chimic Fe3C (cementita) care se
dizolvă în fier, determinând coborârea temperaturii de topire.
Carburarea se produce astfel:
2 CO = CO2 + Cactiv
Cactiv + 3 Fe = Fe3C
Carburarea începe la cca. 6000
C şi se accelerează cu creşterea temperaturii, atingând
maximul la 1000 - 11000
C.
4. Zona de topire şi formare a zgurii. Zgura din furnal provine din interacţiunea
dintre minereu, fondantul din încărcătură şi cenuşa combustibilului. Formarea zgurii trebuie să
înceapă numai după ce fonta în stare lichidă se scurge în jos, altfel nu se produce carburarea
fierului. După compoziţia lor chimică, zgurile din furnal pot fi bazice sau acide în funcţie de
valoarea raportului între:
M =
CaO + MgO
SiO2 + Al2O3
în care: M este modulul de bazicitate a zgurii.
Dacă M > 1 zgura este bazică, dacă M < 1, zgura este acidă.
5. Zona de oxidare sau ardere a carbonului din combustibil, se produce în dreptul
gurilor de vânt. Din procesul de ardere rezultă cantitatea de căldură necesară încălzirii şi
topirii încărcăturii, precum şi pentru gazele reducătoare necesare reacţiilor chimice:
C + O2 = CO2 + 409.642 J/mol
CO2 + C = 2 CO - 156724 J/mol – (carbon incandescent)
40
Tot în zona gurilor de vânt are loc reducerea MnO şi SiO2 datorită faptului că necesită
cantităţi mari de căldură.
MnO + C = Mn + CO - 838246 J/mol
SiO2 + 2C = Si + 2 CO - 619.151 J/mol
Mn şi Si rezultat se dizolvă în fontă, îmbunătăţind proprietăţile mecanice ale acesteia.
În furnal se mai reduc în afară de MnO şi SiO2 şi fosforul şi sulful:
P2O5 + 5C = 2P + 5CO - 921.548 J/mol
FeS + CaO = FeO + Ca
În zona gurilor de vânt, cenuşa rezultată din arderea cocsului se dizolvă în zgură.
Zgura şi fonta în stare lichidă se adună în creuzetul furnalului, în două straturi suprapuse,
datorită diferenţei de greutate specifică şi nemiscibilităţii. Evacuarea fontei se face la intervale
de cca. 4 ore, iar a zgurii la intervale de cca. 2 ore.
Produselefurnaluluisunt: fonta brută, zgura, gazul de furnal.
Fonta brută poate fi: fonta albă sau de afinare şi se utilizează pentru obţinerea
oţelului şi fonta cenuşie sau de turnătorie care este utilizată pentru turnarea în piese.
În funcţie de consistenţa minereurilor utilizate la elaborare, fonta brută rezultată în
furnal poate fi aliată rezultând fonte de diferite tipuri: silicioase, manganoase, silico-
manganoase, aliate natural cu crom, nichel, etc.
Fonta de afinare destinată elaborării oţelurilor are un conţinut scăzut de siliciu (0,9-
1,6%). Culoarea spărturii este albă iar duritatea este foarte mare datorită conţinutului mare de
cementită, motiv din care este greu de prelucrat. Fontele aliate conţin Si sau Mn, sau ambele
în procente de peste 5%. Aceste fonte servesc la obţinerea diferitelor mărci de fontă de a doua
fuziune sau oţel.
Zgura care rezultă în cantitatea de 700-1100 kg/tonă de fontă, este alcătuită în
principal din SiO2, A12O3, CaO şi MgO. Zgurile de furnal pot fi bazice, neutre sau acide. În
amestec cu alte materiale, zgura poate primi diferite utilizări. Astfel, zgura bazică se foloseşte
la fabricarea cimentului de zgură şi este folosită preponderent drept balast pentru şosele şi
calea ferată. Zgura acidă transformată sub formă de vată de zgură este folosită ca material
termoizolant.
41
Gazul de furnal are o putere calorică de 900-1000 Kcal/Nm3
şi este folosit drept gaz
combustibil în special la încălzirea aerului în caupere. Tot în gazul de furnal este conţinut şi
praful de furnal, în cantităţi mai mici de 40g/Nm3
. După operaţia de desprăfuire a gazelor,
praful rezultat este utilizat drept combustibil.
2.2 Metalurgia oţelului
Oţelurile nealiate sunt aliaje Fe - C, cu concentraţia de carbon mai mică de 2.11%,
care mai conţin elemente însoţitoare cu influenţă favorabilă (Mn, Si,), precum şi altele cu
influenţă nefavorabilă (S, P, N, O, H). Oţelurile aliate conţin in plus faţă de oţelurile carbon
obişnuite, unul sau mai multe elemente de aliere (Cr, Ni, W, Mo, V, etc.) care le conferă
proprietăţi superioare sau specifice. Oţelurile sunt materialele metalice cu cea mai largă
utilizare în industrie.
Procesele de elaborare a oţelului prin reducere indirectă sunt următoarele:
- afinarea fontei topite de primă fuziune prin insuflare de oxigen în convertizoare;
- topirea şi afinarea fontei şi a fierului vechi in cuptoare electrice;
- topirea şi afinarea fontei şi a fierului vechi în cuptoare cu vatră;
În procesul de elaborare în baia metalică se găsesc şi particule nemetalice în suspensie.
Acestea provin din încărcătură, din materialele refractare, şi din procesele fizico-chimice care
se desfăşoară in timpul elaborării. O elaborare corespunzătoare a oţelului presupune o
conducere a proceselor în aşa fel, încât în final să fie realizată compoziţia şi structura
prescrise, eliminarea cât mai avansată a elementelor dăunătoare, şi crearea condiţiilor ca în
final în produsul solidificat să rămână cât mai puţine incluziuni.
Afinarea încărcăturii metalice se efectuează în stare topită şi constă în eliminarea unei
părţi din carbon şi elemente însoţitoare, prin procese de oxidare (afinarea oxidantă) iar apoi se
realizează îndepărtarea produselor oxidării din baia metalică. Deoarece după procesele de
afinare şi dezoxidare nu rezultă totdeauna compoziţia dorită, elaborarea trebuie completată cu
corectarea compoziţiei, iar în cazul oţelurilor aliate, corectarea şi alierea. Acestea se realizează
prin adăugarea elementelor dorite sub formă de fonte brute aliate, feroaliaje sau chiar metale
pure.
Oţelul se elaborează din fontă de primă fuziune şi din fier vechi. Proporţia dintre
aceste două materiale depinde de agregatul de elaborare:
- convertizoare – proporţie foarte mare de fontă lichidă;
42
- cuptoare electrice cu arc sau inducţie – aproape în exclusivitate, fier vechi;
- cuptoare cu vatră – proporţii variabile.
2.2.1 Elaborarea oţelului în convertizoare cu oxigen
Elaborarea oţelului în convertizor se caracterizează prin folosirea fontei lichide ca
încărcătură şi afinarea cu aer (procedeele clasice Thomas şi Bessemer) sau cu oxigen tehnic
(procedeele moderne).
Căldura necesară ridicării temperaturii băii metalice de la 1200 - 12500
C (temperatura
fontei lichide) până la 1600...16500
C (temperatura oţelului lichid) este cedată prin reacţiile
exoterme de la afinare, produse la contactul oxigen - topitură. Procedeele clasice (Bessemer şi
Thomas) au fost aproape complet înlocuite prin utilizarea convertizorului cu insuflare de
oxigen (L. D.) care a fost realizat în 1953, în Austria, la Uzinele Linz – Donawitz. de unde şi
denumire de L. D.
Fig.2.3 Convertizor cu insuflare de oxigen (L.D.)
Convertizoarele cu oxigen prezintă faţă de cele clasice cu insuflare de aer, avantajul
obţinerii unui oţel de calitate superioară. Folosirea oxigenului în locul aerului, duce la
43
dezvoltarea unor temperaturi mai înalte şi în aceste condiţii este posibilă utilizarea ca materie
primă şi a fierului vechi într-o proporţie de până la 30%, alături de fontă de furnal -70%.
Construcţia acestor convertizoare este prezentată în figura 2.3.
Convertizorul prezintă la exterior o manta din tablă de oţel, iar interiorul este zidit din
cărămidă refractară. La partea superioară este prevăzut cu o gură de încărcare – descărcare.
Pentru realizarea operaţiilor de încărcare – descărcare, convertizorul este prevăzut cu un
sistem de basculare, care permite schimbarea poziţiei de la verticală la orizontală.
După încărcare, cuptorul este adus în poziţie verticală şi printr-o ţeavă de oţel numită
lance, răcită la exterior şi izolată termic, se insuflă oxigen cu presiune mare în topitură. În
zona de contact a oxigenului cu încărcătura topită, temperatura atinge 2500-3000°C. În aceste
condiţii are loc oxidarea rapidă a fierului cu formare de oxid feros (FeO).Acesta trece repede
în restul băii, oxidând elementele însoţitoare în ordinea afinităţii lor faţă de oxigen.
Elaborarea oţelului este dirijată prin reglarea presiunii oxigenului în limitele 8-16 atm.,
a cantităţii de oxigen (40-45Nm3
/min), a distanţei dintre vârful lancei şi încărcătură (0,2-0,25
m). Durata de elaborare este de 30 - 40 min. indiferent de capacitatea convertizorului. Pentru
mărirea productivităţii convertizorului se adaugă fondanţi, iar pentru aliere sunt adăugate
feroaliaje. Convertizoarele cu oxigen au o construcţie simplă şi o productivitate mare, dar
necesită cantităţi mari de oxigen.
Decarburarea topiturii se produce datorită jetului de oxigen care pătrunde în baia
metalică producând o puternică agitare a băii, şi determină reacţia de oxidare a fierului:
2Fe + O2 = 2FeO
Oxidul feros rezultat, determină apoi oxidarea celorlalte elemente însoţitoare. Se
oxidează Si, Mn şi C iar compuşii chimici rezultaţi ajung la suprafaţa băii metalice şi
formează stratul de zgură topită. Monoxidul de carbon format prin reacţiile chimice, este
eliminat prin hota exhaustoare.
Desulfurarea se produce după oxidarea elementelor însoţitoare. Sulful se găseşte în
special sub formă de sulfură de fier care trece în sulfură de calciu cu ajutorul fondanţilor.
Dezoxidarea se realizează pentru îndepărtarea oxidului feros, rămas în oţel, deoarece
acesta determină fragilitatea oţelului. Pentru aceasta se adaugă feroaliaje sau Al care
transformă oxidul feros în fier, iar oxizii rezultaţi trec în zgură.
44
Alierea se aplică numai în cazul când se cer oţeluri aliate. Pentru aceasta se adaugă
diferite elemente de aliere Ni, Cr, Mo, W, V sub formă de feroaliaje, în diferite faze ale
elaborării oţelului, în funcţie de afinitatea acestora faţă de oxigen.
Deosebirea faţă de convertizorul bazic clasic constă şi în faptul că eliminarea
fosforului se realizează în aceleaşi timp cu decarburarea, deoarece mărindu-se mult
temperatura, varul folosit ca fondant se va dizolva chiar de la început în zgura bazică.
Avantajele elaborării oţelului în convertizorul cu oxigen sunt:
- limitele largi ale compoziţiei chimice ale fontelor folosite;
- pot fi încărcate cantităţi mai mari de deşeuri de fier vechi (25 - 30 %) datorită
temperaturilor mari de funcţionare;
- degajare mai redusă de noxe, (CO);
- rezultă oţeluri de calitate superioară, cu conţinut redus de azot;
- productivitate ridicată şi preţ mai redus al oţelului.
2.2.2 Elaborarea oţelurilor în cuptoare cu arc electric
Producţia de oţel destinată fabricării pieselor turnate se bazează la ora actuală pe
utilizarea cuptoarelor electrice cu arc electric la care sursa de căldură o constituie arcul
electric ce se formează între electrozii din grafit şi încărcătură. Arcul electric arde între
electrozi şi metalul topit, într-un mediu gazos ionizat, în prezenţa unei tensiuni electrice
corespunzătoare, iar transferul de căldură se realizează prin radiaţie.
Cuptoarele pentru elaborarea oţelurilor sunt alimentate, în general, în curent alternativ
trifazat. Arcurile electrice se stabilesc între electrozi şi şarjă, cuptorul reprezentând un
consumator trifazat cu conexiunea în stea.
Cuptoarele cu arc destinate elaborării oţelurilor prezintă următoarele avantaje:
- construcţie robustă;
- flexibilitate din punct de vedere al materialului încărcăturii;
- capacităţi foarte mari (400 tone) şi productivitate de 2 - 10 t/h;
- regimul tehnologic este reglat automat şi condus de calculator;
- consumul specific de energie este în limitele 500...650 kWh/t.
Arcul electric reprezintă o descărcare electrică autonomă, caracterizată printr-o mare
densitate de curent stabilită la valori reduse ale tensiunii pe arc.
Descărcarea autonomă în gaze sau vapori metalici, este determinată de:
45
- ionizarea continuă produsă de electronii emişi de electrozii încălziţi prin trecerea-
curentului electric (emisia termoelectrică);
- aplicarea unei tensiuni de aprindere, dependentă de natura gazului sau a vaporilor
metalici şi de distanţa dintre electrozi şi încărcătura cuptorului.
Temperatura în coloana arcului ajunge la aproximativ 6000K şi creşte cu presiunea, iar
la electrozi are valori 3000 - 5000K.
Căptuşeala acestor cuptoare poate fi bazică sau acidă. Mai frecvent sunt utilizate
cuptoarele cu căptuşeală bazică deoarece aceasta au o durabilitate mai mare. În aceste
cuptoare se elaborează oţeluri cu un conţinut redus de siliciu. Ca materii prime este utilizat
fierul vechi, iar mici cantităţi de fontă de furnal sunt utilizate pentru corectarea conţinutului de
carbon. La elaborare, în topitură se adaogă şi minereu de fier – hematită, care generează FeO
care determină oxidarea siliciului, manganului, carbonului şi fosforului. Dezoxidarea se
realizează cu un amestec de var, fluorură de calciu şi cocs.
În figura 2.4 este prezentată schema cuptorului cu arc electric cu vatră neconductoare.
Fig.2.4 Cuptor cu arc electric
Prin îndepărtarea boltei cuptorului sunt create condiţiile de încărcare cu fier vechi.
Electrozii sunt acţionaţi independent prin sisteme hidraulice de ridicare şi coborâre comandate
de un computer care optimizează consumul de energie şi ardere celor trei arce electrice. Prin
bascularea pe calea cu role se realizează eliminarea zgurii sau oţelului din cuptor.
46
2.2.3 Elaborarea oţelurilor în cuptoare cu inducţie
Cuptoarele cu inducţie funcţionează pe principiul inducţiei electromagnetice. Ele sunt
utilizate pentru elaborarea oţelurilor destinate turnării pieselor. În aceste agregate sunt
elaborate oţeluri de calitate superioară cu puritate înaltă. Cuptoarele cu inducţie nu pot fi
folosite pentru obţinerea oţelurilor prin procedeul de afinare.
În principiu, cuptorul cu inducţie funcţionează pe principiul transformatorului a cărui
înfăşurare primară este alimentată de la o sursă de curent alternativ de joasă sau medie
frecvenţă (50-5000Hz). Inductorul este realizat din ţeavă de cupru prin care circulă apă care
asigură răcirea acestuia. Secundarul îl constituie încărcătura cuptorului în care sunt induşi
curenţi de intensitate foarte mare. Cantitatea de căldură generată în încărcătura cuptorului
este:
𝑄 = 𝑅 · 𝐼𝑖
2
· 𝑡 · 𝑐𝑜𝑠𝜑
unde: R este rezistenţa electrică a încărcăturii;
Ii - intensitatea curentului indus;
t - timpul;
φ - factorul de putere.
Rezistenţa electrică a încărcăturii este:
𝑅 =
𝜋 · 𝜌 · 𝑑
ℎ · 𝛿
unde: d este diametrul creuzetului;
h - înălţimea încărcăturii;
ρ - rezistivitatea electrică a încărcăturii;
δ - adâncimea de pătrundere a câmpului magnetic:
𝛿 = 5 · 103
�
𝜌
𝜇 · 𝑓
unde: μ - este permitivitatea magnetică a încărcăturii;
f - frecvenţa curentului.
47
Schema cuptorului cu inducţie este prezentată în figura 2.5.
Fig.2.5 Cuptor cu inducţie
Încărcătura cuptorului este formată din deşeuri de oţel, feroaliaje şi fondanţi care după
topire asigură protecţia suprafeţei băii metalice. Datorită câmpului magnetic de mare
intensitate, în topitură se creează curenţi turbionari care agită puternic mediul lichid. În aceste
condiţii se realizează o interacţiune chimică avansată, în întreg volumul de oţel elaborat şi se
asigură astfel şi un grad înalt de omogenitate.
Degazarea topiturii se realizează prin insuflare de argon cu ajutorul unei lănci răcite cu
apă. Barbotarea topiturii durează câteva minute şi asigură eliminarea gazelor încorporate,
rezultate în urma reacţiilor chimice. După elaborare, cuptorul este basculat şi astfel poate fi
eliminată în mai întâi zgura, iar apoi aliajul elaborat.
Cuptoarele cu inducţie de ultimă generaţie permit elaborarea prin retopire a oţelului în
vid. În aceste condiţii sunt rezolvate impunerile deosebit de riguroase aplicate oţelurilor
utilizate în industria nucleară sau aero-spaţială. Elaborarea prin retopire în vid rezolvă
problema condiţiilor de puritate referitoare la conţinutul remanent de S, P, O, N, H din
48
oţelurile de înaltă calitate. Astfel de oţeluri mai pot fi obţinute şi prin retopire cu arc electric în
vid sau sub strat de flux.
2.2.4 Elaborarea fontelor de a doua fuziune
Fontele de a doua fuziune sunt destinate obţinerii semifabricatelor turnate utilizate în
construcţia de maşini. Aceste fonte sunt obţinute din fonta de primă fuziune, prin retopire şi
corectare a compoziţiei chimice. Se elaborează fonte cenuşii, fonte nodulare si fonte
maleabile, cu diferite forme ale incluziunilor de grafit şi diferiţi constituenţi în masa metalică
de bază.
Elaborare fontelor cenuşii s-a efectuat până de curând, predominant în cubilouri sau
cuptoare rotative cu flacără. Datorită dificultăţilor de control şi corectare a compoziţiei
chimice, a randamentului scăzut şi a poluării mediului, la ora actuală elaborarea fontelor
destinate turnării de piese, se realizează aproape exclusiv în cuptoare cu inducţie.
Utilizarea cuptoarelor cu inducţie prezintă următoarele avantaje:
- obţinerea unei compoziţii mai precise şi omogene a fontelor;
- permit temperaturi de supraîncălzire mai ridicate;
- posibilitatea utilizării unor încărcături ieftine (fier vechi, şpan de fontă, deşeuri).
Materiile prime folosite la elaborarea fontei de turnătorie trebuie debitate la
dimensiuni care depind de mărimea cuptorului şi capacitatea de topire a acestuia. Materialele
ce formează încărcătura se curăţă în vederea îndepărtării uleiului şi emulsiilor rămase de la
operaţiile de aşchiere, de unde provine şpanul. Pentru înlăturarea oxizilor de fier din
încărcătură, la încărcarea cuptorului sunt introduse amestecuri de substanţe reducătoare.
Randamentul termic al cuptorului este mai redus la topire şi mai ridicat la
supraîncălzire. Astfel, pentru creşterea eficienţei energetice, este utilă preîncălzirea
încărcăturii. Temperatura optimă de preîncălzire este cuprinsă între 450-650°C.
Durata de încălzire a încărcăturii depinde de frecvenţa curentului şi de puterea
specifică utilizată. Cu cât creşte frecvenţa, cu atât adâncimea de pătrundere a curentului este
mai mică, astfel că temperatura de lângă peretele cuptorului este mare iar în centru este mică.
Folosirea unei puteri mari determină o agitare puternică a băii, uzarea rapidă a căptuşelii
refractare, impurificarea fontei cu incluziuni nemetalice şi absorbţia de gaze din atmosferă.
49
La cuptoarele cu inducţie, căptuşeala, zgura şi atmosfera se încălzesc de la topitură şi
nu de la o sursă externă de căldură. Suprafaţa de contact topitură – zgură şi topitură -
atmosferă este mică, iar temperatura zgurii fiind scăzută, aceasta este mai puţin activă.
Reacţiile care se desfăşoară în cuptor depind de mai mulţi factori: temperatura,
compoziţia încărcăturii, concentraţia şi starea zgurii, frecvenţa curentului. Agitarea
electromagnetică a topiturii determină ruperea unor fragmente din zgură, antrenarea acestora
în masa topiturii şi astfel acestea vor interacţiona mai intens cu fonta lichidă.
În cuptoarele cu inducţie se realizează o foarte bună desulfurare a fontelor. Sulful
provine din încărcătură şi materialele de adaos. Deoarece în încărcătura cuptorului cu inducţie
lipseşte cocsul, sulful conţinut de fontă nu depăşeşte de regulă 0,05%. În cazul când se
impune micşorarea conţinutului, se utilizează ca agent desulfurant, în principal, carbura de
calciu de turnătorie. Desulfurarea nu este eficientă decât la temperaturi ridicate, începând la
temperaturi mai scăzute şi terminându-se la 1450°C, după care zgura este rapid evacuată.
Alierea se face de obicei la temperaturi mari (peste 1400°C), funcţie de temperatura de
topire a feroaliajelor. Pentru alierea fontelor în cuptorul cu inducţie trebuie să se ţină seama de
o serie de factori, şi anume:
- gradul de oxidare al elementelor;
- capacitatea de interacţiune chimică cu căptuşeala cuptorului;
- temperatura de topire a feroaliajelor.
2.3 Metalurgia aluminiului
Aluminiul este cel mai răspândit metal din scoarţa pământului, aflat sub forma de
combinaţii din care se extrage cu un consum mare de energie. Ponderea aluminiului în scoarţa
pământului este de 7.5 % . Datorită avantajelor tehnice legate de greutatea specifică mică,
conductibilitatea termică şi electrică ridicate, rezistenţa la coroziune etc., aluminiul ocupă în
prezent primul loc în producţia mondială a metalelor neferoase.
Aluminiul este un metal alb ca argintul. În aer, aluminiul se conservă foarte bine.
Această rezistenţă este datorată formării unei pojghiţe foarte subţiri, dar compacte, de oxid,
care apără restul metalului de oxidare şi-l face propriu pentru construcţii în aer liber; acesta îşi
păstrează culoarea şi rezistenţa. Dintre metalele curente, aluminiul este cel mai uşor, după
magneziu, având densitatea la 20°C de 2,70 g/cm3
.
50
În stare naturală este întâlnit sub forma mineralelor, precum silicaţi, silicoaluminaţi
(feldspat, mică, argile), criolitul (fluoraluminat de sodiu), bauxita, corindonul. Cel mai
important minereu este bauxita, mai ales varietăţile ei de calitate, care conțin 40-45% alumină.
Tehnologia producerii aluminiului metalic necesită un consum mare de energie. Din
bauxită, în întreprinderi specializate, se produce alumina (Al2O3), sub formă de pulbere.
Pentru producerea unei tone de alumină sunt necesare 2,5-3,5 tone bauxită şi 1 tonă calcar.
Din alumină, prin metoda electrolizei, ce are loc sub tensiunea de 4-5 V, se obține
aluminiul metalic. Pentru aceasta alumina se dizolvă în topitura unui mineral numit criolit cu
formula chimică Na3(AlF6), care are temperatura de topire de 950°C. În baia electrolitică
(fig.2.6), moleculele de alumină se descompun în ioni de aluminiu şi ioni de oxigen, pe care
curentul electric îi transportă în direcţii diferite. Aluminiul se depune pe fundul din grafit al
băii, care serveşte drept catod. De acolo el este apoi evacuat şi turnat sub formă de lingouri cu
masa de 30...50kg.
Fig.2.6 Procedeul de obţinere a aluminiului
Pentru a produce o tonă de aluminiu metalic primar sunt necesare 1,9 t. alumină,
600...700kg electrozi din grafit, cca. 100kg criolit şi cca. 15000 KWh energie electrică.
Afinarea se realizează prin retopire când impurităţile se separă la suprafaţa topiturii. Pentru
obţinerea aluminiului de înaltă puritate, se aplică procedee electrolitice. Anodul din aluminiu
brut se dizolvă, iar la catod se depune Al – 99,99%.
2.4 Metalurgia cuprului
În natură, cuprul se găseşte în stare nativă şi sub formă de minereuri:
51
- minereuri sulfuroase: din care se extrage cea mai mare cantitate de cupru 80 %.
Aceste minereuri sunt piritele cuprifere care conţin 60 - 90 % pirită, 1 - 3 % Cu şi restul steril.
Dintre mineralele cele mai importante care întră în compunerea minereurilor sulfuroase sunt:
calcozina (Cu2S), calcopirita (Cu Fe S2).
- minereuri oxidice (3...5 % Cu) sunt mai puţin răspândite.
Minereurile de cupru conţin şi alte metale sau minerale preţioase, care se extrag ca
produse secundare în metalurgia cuprului. Extragerea cuprului din concentratul de cupru se
face prin metode pirometalurgice sau hidrometalurgice.
Metoda pirometalurgică constă dintr-o operaţie de transformare a sulfurii de cupru în
mată. Mata este o combinaţie ternară de cupru-fier-sulf (Cu 30...35 %, Fe 37...41 %, S 24...25
%) cu greutate specifică mare (g ≈ 5 daN/dm3
) insolubilă în zgură.
Mata în stare lichidă se introduce într-un convertizor special, unde se transformă prin
oxidare în cupru brut. Acesta conţine aproximativ 94...97% Cu şi restul impurităţi de Pb, Fe,
Bi, Zn, Sb, As, motiv pentru care se rafinează (dezoxidează) pe cale termică sau mai des prin
electroliză. Schema procedeului pirometalurgic de extragere a cuprului din minereurile
sulfuroase este prezentată în figura 2.7.
→ Steril → Steril
Minereu concentrat
20...30% Cu
Insuflare O2 → → SO2
Cocs + SiO2 → → Zgură + gaze
Fe2SiO4 + CO
Insuflare O2 → → Zgură + gaze
Adaos SiO2 Fe2SiO4 + SO2
Flotaţie
Minereu concentrat
20...30% Cu
Prăjire
Concentrat
Cu2C+FeS+Fe3O4
Topire
Concentrat (mată)
Cu2S+FeS
Eliminare Fe
52
Insuflare O2 → → Gaze SO2
→ Şlam anodic
Cu, Au, Ag, Pt
Fig.2.7 Procedeul pirometalurgic de obţinere a cuprului
Concentrat
Cu2S
Eliminare S
Cupru brut
94...97% Cu
Rafinare
Cupru metalurgic
99% Cu
Electroliză
Cupru electrolitic
99,95% Cu
53
3. TURNAREAALIAJELOR
3.1 Turnarea lingourilor din oţel
Lingourile sunt semifabricate cu o geometrie simplă obţinute prin turnare în forme
metalice. Masa lingourilor variază de la câteva sute de grame la sute de tone, în funcţie de
destinaţie. Lingourile de dimensiuni mari sunt destinate prelucrărilor prin deformare plastică
la cald, în urma cărora rezultă blumuri, brame, ţagle, profile, iar cele cu mase de până la 30 kg
sunt destinate retopirii cu scopul obţinerii diverselor aliaje. Turnarea lingourilor se realizează
prin metoda turnării intermitente, sau prin turnare semicontinuă sau continuă.
3.1.1 Turnarea intermitentă a lingourilor din oţel
În funcţie de metoda de turnare adoptată, sunt necesare unele utilaje specifice cum
sunt: oala de turnare, lingotiera, maselotiera, podul (reţeaua) de alimentare etc. Procesul de
elaborare a oţelului continuă în oala de turnare, în care topitura a fost evacuată din
convertizor, sau din cuptorul electric de elaborare. În oala de turnare au loc procesele de
dezoxidare finală, de ajustare a compoziţiei chimice şi a temperaturii. Din acest motiv, oala de
turnare este un echipament metalurgic deosebit de important în procesul de obţinere a unor
oţeluri de calitate superioară. Oţelul este turnat în lingotiere pe la fundul oalei, spre deosebire
de fontă care se toarnă pe cioc.
Oala de turnare este constituită dintr-o manta metalică, căptuşită cu materiale
refractare. Mantaua se execută prin nituire sau sudură şi este înconjurată de un inel din oţel
turnat, prevăzut cu două fusuri de prindere în cârligul macaralei. Oala este căptuşită cu
cărămizi refractare radiale, rezultând un perete termorezistent cu o grosime cel puţin 150 mm.
În figura 3.1 este prezentată o oală de turnare a oţelului cu o capacitate de 140 tone. Cu oala
de turnare este asigurat transportul oţelului lichid de la agregatul de elaborare spre locul de
turnare, respectiv spre lingotieră.
54
Fig.3.1 Oală de turnare a oţelului
Lingotierele în care se solidifică lingoul au diferite forme şi dimensiuni, dependente
de:
- capacitatea convertizorului sau cuptorului de elaborare;
- calitatea oţelului elaborat;
- tipul şi capacitatea de prelucrare a laminoarelor.
Lingotierele pot fi normal conice şi invers conice. Conicitatea este necesară pentru
facilitarea extragerii lingoului solidificat. Secţiunea lingotierei poate fi :
- pătrată – pentru laminare şi forjare;
- dreptunghiulară – pentru laminarea tablelor;
- circulară – pentru laminarea barelor şi profilelor;
- poligonală – pentru forjare.
Lingotierele sunt executate din fontă cu grafit lamelar sau nodular cu un conţinut
ridicat de carbon (3,5...4,2%) şi siliciu (1,0...2,0%). Consumul specific de lingotiere variază în
limite largi, în funcţie de mărime, profil şi condiţiile practice de exploatare şi anume: 8...14
kg/t la lingouri pătrate, 16...22 kg/t la brame de 9...15 kg/t cu răcire în aer pe grătar.
55
Fig.3.2 Lingotiere din fontă
Sistemul de alimentare cu oţel topit, în cazul turnării în sifon, este format dintr-o placă
masivă din fontă în care sunt prevăzute canale deschise în care sunt introduse tuburi din
şamotă, prin care se realizează umplerea ascendentă a lingotierei. Aceste canale converg la o
cavitate centrală în care se montează o cărămidă stea, un picior şi o pâlnie de turnare. Prin
pâlnia centrală oţelul ajunge la cărămida stea, de unde este dirijat prin canale de distribuţie
spre lingotiere. Ansamblul lingotierelor şi sistemele de umplere ascendentă sau prin turnare
directă sunt prezentate în figura 3.3.
Turnarea oţelului în lingotiere se poate realiza prin două metode:
- turnarea directă;
- turnarea ascendentă, în sifon.
Turnarea pe la partea de sus se poate face direct sau cu pâlnie intermediară. Turnarea
directă este cea mai simplă metodă de turnare şi prezintă câteva avantaje importante şi anume,
se reduce contactul cu materialele refractare şi ca urmare oţelul are o puritate mai ridicată,
grad ridicat de utilizare a oţelului lichid iar oţelul poate fi turnat la temperaturi mai scăzute.
Faţă de aceste avantaje, metoda prezintă dezavantajul că este recomandată numai pentru
obţinerea lingourilor mari. În acest caz, durabilitatea lingotierelor este mai redusă şi tendinţa
de fisurare a acestora este mai mare.
56
Fig.3.3 Sisteme de umplere a lingotierelor
Turnarea pe sus cu pâlnie intermediară (fig.3.4) se realizează prin intercalarea între
lingotieră şi oala de turnare a unei pâlnii intermediare cu mai multe orificii, care ajută la
alimentarea în acelaşi timp a mai multor lingotiere. Procedeul este utilizat în cazul turnării
lingourilor pentru forjă, cu condiţii severe privind calitatea oţelului. Acest procedeu prezintă
câteva avantaje: se reduce timpul de turnare, nu se manevrează mult dopul de închidere a
orificiului de turnare al oalei, se poate reţine în pâlnie o cantitate importantă de zgură.
Fig.3.4 Turnarea în sifon a lingourilor
57
Metoda de turnare în sifon prezintă câteva avantaje:
- durabilitatea lingotierelor este mai mare;
- lingourile au suprafeţe mai curate;
- timpul de golire a oalei de turnare este scăzut.
Dintre dezavantajele mai importante ale turnării în sifon se amintesc:
- necesită un volum mare de muncă pentru pregătirea turnării;
- consumul de materiale auxiliare este mai mare;
- puritatea oţelului este mai mică ca urmare a unui contact mai îndelungat cu
materialele refractare;
- gradul de utilizare a oţelului lichid este mai redus.
Metoda se recomandă pentru turnarea oţelului necalmat şi semicalmat, precum şi a
celui calmat cu conţinut mediu şi mic de carbon.
Temperatura de turnarea oţelului în lingotiere trebuie să fie cu 100...150o
C mai mare
faţă de temperatura de început de solidificare şi se stabileşte în funcţie decompoziţia chimică a
oţelului, de mărimea lingoului şi de viteza de umplere.
3.1.2 Solidificarea lingourilor de oţel
La contactul cu lingotiera viteza de răcire este mare şi astfel se formează un număr
mare de cristale foarte fine care formează o crustă. Ca urmare a contractării crustei, aceasta se
desprinde de lingotieră, iar aerul care pătrunde în acest spaţiu determină reducerea vitezei de
răcire. Grosimea crustei formate iniţial trebuie să fie suficient de mare pentru a nu fisura.
În aliajul topit continuă reacţiile chimice de dezoxidare cu degajare de monoxid de carbon. În
funcţie de gradul de agitare a băii metalice din lingotieră, produsă de degajarea gazelor,
rezultă mai multe tipuri de structuri ale lingourilor, respectiv pot fi obţinute oţeluri calmate,
semicalmate, necalmate.
În cazul oţelului calmat, după formarea crustei marginale, se dezvoltă cristale
columnare orientate perpendicular pe pereţii lingotierei, procesul fiind cunoscut sub
denumirea de transcristalizare. Cristalele columnare, ca urmare a cristalizării selective,
prezintă un conţinut de carbon, sulf, şi fosfor mai redus decât compoziţia medie a oţelului. Pe
măsură ce frontul de solidificare avansează, viteza de cristalizare se reduce şi astfel în centrul
lingoului se formează cristale dendritice echiaxiale de dimensiuni mari.
58
Datorită diferenţei de densitate a lichidului metalic şi a cristalelor solidificate, în
lingou rezultă o cavitate numită retasură. Ultimul lichid care cristalizează în vecinătatea
retasurii a acumulat cantităţi sporite de carbon, sulf şi fosfor, precum şi fragmente nemetalice
rămase în topitură de la elaborare. Zona lingoului în care rezultă retasura şi zona învecinată
care cuprinde numeroase incluziuni nemetalice, trebuie eliminată prin tăiere cu flacără oxi-
acetilenică sau jet de plasmă. Materialul îndepărtat este recirculat prin retopire. În figura 3.5
este prezentată schematic structura lingoului din oţel calmat.
Fig.3.5 Structura lingoului din oţel calmat
1 – cristale de răcire; 2 – columnare; 3 – dendritice.
În urma cristalizării oţelului calmat rezultă o structură neomogenă, motiv pentru care
după înlăturarea capului lingoului care conţine retasura, este obligatorie aplicarea unor
operaţii de deformare plastică urmate de tratamente termice.
La solidificarea oţelului semicalmat şi necalmat, reacţiile de dezoxidare continuă în
lingotieră, iar în timpul cristalizării se produce degajarea de monoxid de carbon. În cazul
oţelurilor semicalmate şi necalmate care conţin oxigen dizolvat în topitură, în timpul formării
zonei de cristale de răcire pe o adâncime de cca.20 mm, se produce o îmbogăţire în oxigen a
lichidului din imediata apropiere a stratului solidificat. Prin reacţiile de dezoxidare care
determină degajarea masivă de monoxid de carbon, se manifestă „fierberea” oţelului în
lingotieră. Ca urmare nu se mai formează zona de cristale columnare. Bulele de CO formate
în partea superioară a lingotierei au condiţii de a fi eliminate în atmosferă, dar cele din partea
inferioară rămân în lingou formând o coroană de sufluri. Pe măsură ce oţelul se răceşte, bulele
de CO sunt eliminate tot mai greu şi astfel volumul oţelului din lingotieră creşte. Rezultă că
59
lingoul de oţel necalmat are o structură cu multe goluri care au pereţii neoxidaţi. Aceste
lingouri nu prezintă o retasură concentrată, ci una dispersă. În timpul operaţiilor de deformare
plastică care se efectuează ulterior, pereţii incluziunilor de gaze se vor suda iar compactitatea
materialului creşte.
3.1.3 Turnarea continuă a oţelului
Procedeele de turnare continuă au extindere crescândă datorită avantajelor pe care le
oferă în comparaţie cu obţinerea semifabricatelor prin turnare în lingotieră. Prin turnare
continuă se realizează semifabricate cu structură şi compoziţie chimică uniformă şi cu o
productivitate sporită. După solidificare, produsele obţinute pot fi supuse imediat unor
operaţii de deformare prin laminare, realizându-se astfel importante economii de energie.
Principiul de fabricaţie prin turnare continuă este ilustrat în figura 3.6.
Fig.3.6 Principiul turnării continue
De la agregatul de elaborare materialul lichid este transportat cu oala de turnare şi
eliberat într-un cuptor de menţinere (cuptor cu inducţie). Din acest cuptor, topitura se scurge
cu un debit reglabil printr-un cristalizor în care se produce solidificarea. Cristalizorul este
executat din cupru şi este răcit la interior cu apă. Pe măsură ce se produce solidificarea, bara
formată este trasă cu ajutorul unui sistem de antrenare cu role. Semifabricatul rezultat este
debitat la lungimea impusă de viitoarele prelucrări.
Dintre procedeele de turnare continuă , turnarea continuă verticală (fig. 3.7).a cunoscut
o mai mare răspândire. Sunt turnate continuu o varietate foarte mare de oţeluri calmate,
60
inclusiv oţelurile inoxidabile. Sortimentul dimensional este şi el variat putându-se obţine
semifabricate cu secţiune pătrată sau dreptunghiulară, respectiv brame cu raportul laturilor
până la 2...3. De asemenea sunt turnate ţagle cu secţiune rotundă, hexagonală, sau octogonală
în gama Ø 100...300 mm.
Fig.3.7 Schema instalaţiei de turnare verticală continuă
O deosebită importanţă în procesul de turnare continuă se acordă protecţiei oţelului
lichid contra oxidării în aer. În acest sens au fost dezvoltate mai multe metode de protecţie a
jetului de oţel, cu argon sau gaze reducătoare, sau protejarea jetului de oţel prin utilizarea unor
tuburi ceramice. În vederea creşterii calităţii produselor turnare continuu au apărut noi
instalaţii de turnare continuă dotate cu cuptoare de tratament sub vid, sau cu cuptoare de
menţinere în vederea aplicării unor tratamente termice care permit transformări izoterme.
3.2 Turnarea pieselor metalice
Prin aplicarea diferitelor procedee de turnare pot fi obţinute semifabricate turnate cu o
configuraţie complexă având o masă, pornind de la câteva grame şi până la câteva sute de
61
tone. În practică se întâlnesc situaţii când turnarea este singurul procedeu prin care pot fi
realizate anumite piese. Comparativ cu alte procedee tehnologice, din punct de vedere al
consumului de material, obţinerea pieselor prin turnare se dovedeşte a fi foarte economică.
Piesa turnată reprezintă obiectul fizic obţinut prin turnarea metalului lichid într-o
formă (cavitate) închisă sau deschisă, care cuprinde în corpul ei o serie de volume goale care
reprezintă configuraţia exterioară şi interioară a piesei. Distanţa între pereţii spaţiilor goale
reprezintă grosimea pereţilor piesei turnate.
Forma de turnare este ansamblul nemetalic sau metalic care cuprinde unul sau mai
multe spaţii goale, care prin umplere cu metal lichid şi după solidificare va genera una, sau
mai multe piese turnate. Pereţii exteriori ai cavităţii reprezintă configuraţia exterioară a piesei,
iar miezurile reprezintă configuraţia interioară. Miezurile se aşează în forme cu ajutorul unor
prelungiri cunoscute sub denumirea de mărci. Formele de turnare sunt prevăzute cu reţele de
turnare prin care este asigurată în principal, umplerea cu metal topit şi evacuarea gazelor.
În practica industrială sunt aplicate mai multe procedee de obţinere a pieselor turnate,
diferenţele constând în materialele din care sunt executate formele, de modul de execuţie al
acestora, precum şi de modul de introducere a metalului lichid. În figura 3.8 este prezentată
clasificarea principalelor procedee de obţinere a pieselor turnate.
Fig.3.8 Procedee de obţinere a pieselor turnate
Alegerea procedeului de turnare este determinată de natura producţiei, de masa şi
dimensiunile pieselor. În prezent producţia cea mai mare de piese turnate se realizează prin
62
turnarea în forme temporare şi anume în forme crude (neuscate) executate din amestec de
formare cu ajutorul modelelor din lemn sau metal.
3.2.1 Forme temporare din amestec de formare
Formele temporare se compun dintr-un material de bază – nisip cu refractaritate
ridicată, căruia i se adaugă diferiţi lianţi şi materiale de adaos. Produsul obţinut prin dozarea şi
omogenizarea acestor materiale în proporţii dorite, se numeşte amestec de formare.
Constituenţii principali ai amestecului de formare folosit în turnătorie sunt nisipul cuarţos şi
argila. În cazuri speciale, pentru turnarea pieselor mari din oţel, se recomandă utilizarea unor
amestecuri pe bază de zirconiu, acestea având o refractaritate mărită. Pentru realizarea miezurilor
este folosit nisipul cuarţos cu adaos de lianţi organici (ulei de in, de floarea soarelui ş.a.)
Amestecul de formare trebuie să îndeplinească anumite condiţii funcţie de natura
pieselor care se toarnă. Proprietăţile mai importante ale amestecurilor de formare sunt:
- permeabilitatea exprimă capacitatea amestecurilor de formare de a permite trecerea
gazelor prin spaţiile intergranulare;
- rezistenţa mecanică la solicitări de compresiune, forfecare, tracţiune, încovoiere,
necesară pentru a rezista acţiunii aliajului lichid;
- plasticitatea exprimă proprietatea amestecului de formare de a se deforma sub
acţiunea unor forţe exterioare fără a se produce crăpături şi de a-şi păstra forma după
încetarea eforturilor;
- durabilitatea exprimă proprietatea amestecului de a-şi păstra caracteristicile fizice
la folosiri repetate.
- refractaritatea exprimă proprietatea amestecului de a rezista la temperatura de
turnare a aliajului, fără a se vitrifica şi fără a intra în reacţie cu aliajul sau oxizii
acestuia.
Aceste proprietăţi sunt dependente de granulaţia nisipului, de calităţile liantului utilizat
la peliculizarea grăunţilor de nisip (argilă sau bentonită), de conţinutul de apă care activează
liantul şi de gradul de îndesare al amestecului de formare.
Schema obţinerii pieselor prin turnare în forme temporare este prezentată în figura 3.9.
63
Fig.3.9 Schema tehnologiei de obţinere a
pieselor prin turnare în forme temporare
64
Fig.3.10 Formă temporară pentru turnare
Piesele destinate execuţiei prin turnare în forme temporare sunt proiectate astfel încât
să aibă un plan de separaţie care să permită demularea modelelor. La proiectarea şi execuţia
modelelor se ţine seama de adaosurile de prelucrare şi de contracţia materialului la solidificare
şi răcire. De asemenea, sunt prevăzute unghiuri de înclinare şi raze de racordare care să
faciliteze demularea modelului, fără distrugerea marginilor formei. Pentru evitarea formării
unor retasuri în zonele în care piesele prezintă o secţiune sporită, la proiectarea modelelor se
are în vedere poziţionarea unor maselote de dimensiuni optime. Maselotele sunt rezervoare de
metal lichid, amplasate corespunzător sub forma unor excrescenţe ale piesei turnate. Rolul lor
principal constă în alimentarea cu metal lichid a cavităţii formei pe durata răcirii şi
solidificării, cu scopul compensării contracţiei volumice.
Pentru producţia de serie mare, modelele sunt executate din metal sau răşini epoxidice
(fig.3.11), iar pentru unicate şi pentru producţia de serie mică, modelele sunt executate din
lemn şi au suprafaţa vopsită, cu scopul protecţiei împotriva umidităţii (fig.3.12).
65
Fig.3.11 Placă model şi model pentru producţia de serie
Fig.3.12 Model unicat executat din lemn
Suprafaţa modelelor trebuie să fie foarte fină pentru ca amestecul de formare să nu
adere pe aceasta în timpul demulării.
În funcţie de volumul producţiei operaţia de execuţie a formelor poate fi realizată
manual, mecanizat sau regim automatizat. Indiferent de tipul producţiei, fazele de formare a
unei semiforme rămân în principiu aceleaşi:
- poziţionarea ramei pe model;
- umplerea ramei cu amestec de formare;
- îndesarea amestecului (manual, vibrare +scuturare, vibrare + presare, sau presare)
- demularea modelului;
66
- corectarea marginilor formei;
- montarea miezurilor;
- împerecherea cu cealaltă semiformă, executată în condiţii identice, dar care are în
plus piciorul şi pâlnia de turnare;
- turnarea aliajului.
Fig.3.13 Miez realizat manual în cutia de miez
Fig. 3.14 Miezuri montate în semiforma inferioară
Miezurile sunt executate manual sau mecanizat în cutii de miez. Ele necesită o
rezistenţă mecanică şi refractaritate sporite. Din acest motiv, la amestecurile pentru miezuri se
folosesc aditivi organici care consolidează miezurile prin încălzire şi uscare în cuptoare cu aer
67
cald. În figura 3.13 este prezentat modul manual de realizare a unui miez, iar în figura 3.14
sunt prezentate miezuri montate în semiforma inferioară, înainte de închiderea formei.
În figura 3.15 sunt prezentate fazele de execuţie a unei semiforme pe un agregat
automatizat de formare prin vibrare şi presare cu multipistoane. Sistemul de presare cu
multipistoane asigură un grad de îndesare uniform pe toată suprafaţa formei şi astfel se obţine
o permeabilitate corespunzătoare a amestecului de formare.
Fig.3.15 Tehnologia de execuţie a formelor prin presare:
1-dozarea amestecului; 2-umplerea ramei; 3 -vibrare; 4 -vibrare+presare; 5 -presare; 6 -
presare finală; 7 -ridicarea pistoanelor de presare; 8 –demularea modelului.
68
3.2.2 Forme din miezuri fasonate
Există situaţii în care nu este posibilă proiectarea unor piese care să prezinte un plan
de separaţie bine definit, spre exemplu blocul motor sau chiulasa motoarelor cu ardere internă,
carcasele reductoarelor, cutiilor de viteză, ventilatoarelor, turbosuflantelor etc. În această
situaţie se recurge la procedeul de turnare în miezuri fasonate.
Procedeul constă în realizarea a numeroase componente prin tehnologia de producere
a miezurilor de turnare. Aceste componente (miezuri) au după uscare o rezistenţă mecanică
superioară amestecurilor de formare. Ele sunt asamblate într-o ramă de susţinere, rezultând o
cavitate în care este turnat aliajul topit.
Miezurile sunt executate din amestec de formare special cu proprietăți superioare. Este
utilizat nisipul cuarţos proaspăt, peliculizat cu un liant organic. Dacă miezurile sunt mai puţin
solicitate mecanic şi termic, poate fi folosit un liant anorganic mai ieftin (argilă, bentonită,
ciment etc.), dar este necesară vopsirea cu o vopsea refractară pentru a le face mai rezistente
la temperaturi ridicate.
Dintre lianţii organici, uleiul de in este cel mai bun pentru prepararea amestecurilor de
miez. Este însă un produs scump si deficitar, motiv pentru care este utilizat numai pentru
miezuri deosebit de complicate şi importante. Rezultate satisfăcătoare se obţin prin utilizarea
altor lianţi: leşia sulfitică, melasa sau dextrina, care realizează însă rezistenţe mecanice mai
reduse decât uleiul de in. Principalul dezavantaj al miezurilor executate cu astfel de lianţi
constă în higroscopicitatea ridicată. În stare umedă au o rezistenţă mecanică scăzută şi
eliberează o cantitate mare de vapori.
Pentru mărirea permeabilităţii, miezurile sunt prevăzute cu canale de aerisire prin care
se evacuează gazele. Rezistenţa mecanică şi rigiditatea pot fi îmbunătăţite prin folosirea
armăturilor din sârmă de oţel.
Miezurile executate manual sau mecanizat sunt supuse operaţiilor de uscare, ajustarea
manuală a suprafeţei şi vopsire cu vopsele de turnătorie refractare. Prin uscare rezultă o
creştere substanţială a rezistenţei mecanice şi a permeabilităţii, concomitent cu reducerea
cantităţii de gaze degajate în timpul turnării. Miezurile din amestec sunt temporare, ele
servesc pentru o singură turnare. După solidificarea aliajului, ele sunt distruse pentru a putea
fi extras semifabricatul turnat.
În figura 3.16 este prezentată o semiformă pregătită pentru turnarea prin procedeul cu
miezuri fasonate.
69
Fig.3.16 Semiformă din miezuri fasonate
Atât formele, cât şi miezurile pot fi realizate din nisip peliculizat cu diverşi lianţi
precum cimentul, silicatul de sodiu sau diverse răşini care se întăresc la cald sau la
temperatura ambiantă. Rezultă forme sau miezuri cu rezistenţă mecanică ridicată şi cu o foarte
bună calitate a suprafeţei. Dezavantajul utilizării acestor materiale este acela că apar dificultăţi
mari la dezbaterea din formă a piesei turnate, datorită rezistenţei ridicate a amestecului. În
figura 3.17 este prezentată o formă cu autoîntărire realizată din nisip cuarţos + ciment + apă.
Fig.3.17 Formă de turnare din amestec cu autoîntărire
70
3.2.3 Forme temporare cu pereţi subţiri (forme coji)
Procedeul se aplică în special pentru turnarea pieselor mărunte care au un grad mare
de complexitate, în producţia de serie mare, la care costul relativ ridicat al materialelor
utilizate la formare este compensat de eliminarea unor operaţii ulterioare de prelucrare.
Avantajele procedeului sunt:
- se reduce consumul de amestec de formare;
- se reduce manopera de formare şi dezbatere;
- îmbunătăţeşte calitatea pieselor turnate deoarece permeabilitatea formei este mare;
- creşte precizia şi calitatea suprafeţelor;
- posibilitatea mecanizării procedeului.
Amestecul de formare este compus din nisip cuarţos (granulație 0,1…0,2 mm), praf de
bachelită sau novolac (răşină termoreactivă, 5...9%) ca liant şi urotropină fin măcinată
(0,5...1%).
Plăcile model metalice, se încălzesc la 250...400 °C (temperaturi mai mari decât cea de
polimerizare). Datorită temperaturii ridicate a plăcii model, răşina termoreactivă se topeşte,
polimerizează şi se întăreşte ireversibil, legând grăunţii de nisip intre ei. Pentru a împiedica
aderarea amestecului la placa model, pe aceasta se pulverizează ulei mineral sau ulei siliconic.
Grosimea formei coji este cu atât mai mare cu cât temperatura plăcii este mai mare iar
timpul de menţinere mai lung. Se urmăreşte obţinerea unei coji cu grosimea de 6...10 mm.
Pentru finalizarea polimerizării, eliminării gazelor şi pentru stabilizarea dimensională, cojile
se mai menţin la o temperatură de 300⁰C cca. 30 minute.
Semiformele coji, astfel obţinute sunt asamblate corespunzător, solidarizându-se cu
scoabe elastice sau prin lipire cu cleiuri adecvate. Pentru turnare, formele mari se introduc in
containere iar spaţiul rămas între ele este umplut cu nisip. Aceste containere se introduc in
cuptoare unde are loc calcinarea, iar turnarea se face în forma caldă, din următoarele
considerente:
- se evită prezenţa apei, care în contact cu metalul topit poate vaporiza instantaneu,
producând o presiune care distruge forma;
- forma fiind caldă, viteza de solidificare şi răcire scade , cu consecinţe benefice
asupra structurii;
- se evită distrugerea formei, datorită unei diferenţe mari de temperatură dintre
formă şi metalul topit.
71
În figura 3.18 este prezentată schematic tehnologia de obţinere a formelor coji.
Fig.3.18 Schema tehnologiei de execuţie a formelor coji: 1 – încălzirea modelului metalic;
2 – acoperirea modelului cu nisipul peliculizat cu răşini termoreactive; 3 – eliminarea
surplusului de nisip peliculizat; 4 – continuarea încălzirii pentru finalizarea polimerizării;
5 – demularea cojii de pe placa model; 6 – asamblarea cojilor şi îngroparea în nisip.
Fig.3.19 Forme coji cu miez pentru turnarea unui cilindru
72
3.2.4 Forme temporare cu modele uşor fuzibile
Particularitatea acestui procedeu de formare constă în aceea că operaţia de demulare se
realizează prin scurgerea din formă a materialului modelului adus în stare lichidă. În
consecinţă este posibilă realizarea unor forme de turnare fără plan de separaţie, în care pot să
fie obţinute piese cu o geometrie complexă. În plus, procedeul permite obţinerea unor piese
turnate de precizie ridicată (+0,25 mm), la care în unele situaţii nu se mai aplică prelucrări
mecanice ulterioare.
Cel mai des, modelele sunt executate din materiale ceroase (stearină + parafină) prin
presare în stare păstoasă într-o matriţă. Modelele din materiale ceroase au uneori ataşată
reţeaua de turnare, dar mai frecvent se asamblează în ciorchine la o pâlnie de turnare comună.
Pentru realizarea formei coji ciorchinele se cufundă într-o suspensie care conţine 50%
praf de cuarţ şi 50% silicat de sodiu, după care suprafaţa este presărată cu nisip cuarţos.
Operaţia se repetă de câteva ori, până când rezultă o coajă de 6...10mm. Aplicarea unui strat
nou se face numai după întărirea celui vechi. Accelerarea proceselor de întărire a liantului se
realizează prin imersia ciorchinelui presărat cu nisip, intr-o soluţie de clorură de amoniu.
După obţinerea unei forme cu grosimea dorită, modelele fuzibile se îndepărtează din
formă prin încălzire în curent de aer sau apa cu temperatura de 70...80⁰C.
Formele rezultate se usucă la 150...200°C, iar apoi se introduc în cutii metalice cu
nisip şi se calcinează la 1000...1050°C în cuptoare electrice. Formele se scot din cuptor cu
câteva minute înainte de turnare, iar turnarea se face in formele care păstrează o temperatură
de 700...750°C. Turnarea se realizează în forme calde deoarece în aceste mod, la o răcire cu
viteză redusă va rezulta o microstructură cu tensiuni interne mai reduse. De asemenea se
preîntâmpină eventualele accidente care ar putea fi cauzate de prezenţa vaporilor de apă în
cavitatea formei. Metoda asigură precizie foarte ridicată, dar poate fi aplicată numai pentru
obţinerea unor piese mărunte. În figura 3.20 este prezentată schematic tehnologia de obţinere
a pieselor prin turnare în forme coji cu modele uşor fuzibile, iar în figura 3.21 sunt prezentate
forme ciorchine, în timpul execuţiei şi după evacuarea miezului.
73
Fig.3.20 Schema tehnologiei de execuţie a formelor cu modele uşor fuzibile
1 – presarea miezului în matriţă; 2 – asamblare ciorchine; 3 – formarea cojii; 4 – extragerea
miezului; 5 – turnare; 6 – dezbatere; 7 – separarea pieselor; 8 – prelucrări mecanice.
Fig.3.21 Forme ciorchine cu modele uşor fuzibile
Fig.3.22 Turbină turnată cu model uşor fuzibil (model şi produs finit)
74
În figura 3.22 este prezentat un exemplu tipic de realizare a unei piese prin turnare
într-o formă coajă cu model uşor fuzibil. O piesă cu o astfel de geometrie nu poate fi realizată
decât prin acest procedeu sau prin turnare în forme cu model gazeificabil.
3.2.5 Forme temporare cu modele gazeificabile
Procedeul de turnare în forme cu modele gazeificabile are la bază executarea unui
model din polistiren expandat care este îngropat în nisip îndesat. La pătrunderea aliajului topit
în formă, modelul se distruge prin gazeificare. În figura 3.23 este prezentată schema
tehnologiei de realizare şi turnare a pieselor în forme cu modele gazeificabile din polistiren.
Fig.3.23 Schema turnării pieselor în forme cu modele gazeificabile
Geometria piesei turnate rezultă concomitent cu descompunerea modelului din
polistiren din forma realizată din nisip uscat, fără liant. Sunt utilizate modele din polistiren
expandat acoperite cu o vopsea refractară care formează o crustă cu rezistenţă suficient de
ridicată. Această crustă previne surparea nisipului în timpul turnării şi evacuării gazelor
rezultate. Stratul de vopsea trebuie sa aibă şi o oarecare permeabilitate, astfel încât să asigure
evacuarea corespunzătoare a gazelor rezultate prin descompunerea polistirenului. Pentru
creşterea vitezei de gazeificare, în compoziţia polistirenului expandat se introduc diferiţi
compuşi care contribuie la ruperea completă şi rapidă a legăturilor din lanţul polistirenului în
timpul gazeificării. Topirea şi gazeificarea totală a modelului se produce în 2...4 secunde.
75
Modelele din polistiren sunt realizate în matriţe în care se produce expandarea
granulelor şi sudarea acestora între ele. Pot fi realizate modele compuse din mai multe părţi
care se lipesc între ele. În caz că este necesar, în modele pot fi înglobate miezuri care sunt
cuprinse în model în timpul expandării granulelor de polistiren.
Pentru formare sunt utilizate containere cilindrice sau dreptunghiulare care sunt
prevăzute cu sisteme de agăţare, necesare pentru manevrări şi deplasare. După umplerea
containerelor cu nisip, îndesarea acestuia se realizează prin vibrare şi scuturare. Figura 3.24
sunt prezentate exemple de modele executate din polistiren expandat, realizate prin insuflare
în matriţă, sau realizate prin lipirea unor fragmente separate.
Fig.3.24 Modele din polistiren expandat
3.2.6 Turnarea în mediu depresurizat (în vid)
Turnarea in forme vidate reprezintă un procedeu de turnare în forme temporare
realizate predilect în varianta cu modele uşor fuzibile. Prin acest procedeu sunt obţinute piese
de cea mai înaltă calitate, utilizate domeniile în care se impun condiţii de siguranţă deosebite.
În figura 3.25 este prezentată schema de realizare a turnării în vid prin utilizarea formelor cu
modele uşor fuzibile.
76
Fig.3.25 Schema turnării în vid
Agregatele de turnare în vid au în componenţa lor două incinte, una în care se
realizează topirea şi alta în care se face turnarea. De asemenea, în componenţa lor se află
sistemul de vidare, elemente de acţionare electrice şi hidraulice, precum şi elemente de
control al temperaturii şi presiunii. Fazele de realizare a pieselor turnate în vid, cu referire la
figura 3.25, sunt următoarele:
- Introducerea în incintele corespunzătoare, a formei executate anterior şi a
materialului metalic care urmează a fi topit, izolarea şi vidarea ambelor incinte.
- Topirea se realizează cu curenţi de inducţie, într-un creuzet care poate fi golit prin
basculare.
- După realizarea topirii, separatorul incintelor este îndepărtat şi forma este adusă în
poziţia de turnare.
- Urmează turnarea, ambele incinte fiind încă vidate.
- Forma este readusă în poziţia iniţială, se închide separatorul incintelor, este admis
accesul aerului în incinta formei, iar aceasta este evacuată. Procesul se reia.
77
3.3 Turnarea în forme permanente (metalice)
În raport cu turnarea în forme temporare, turnarea în forme metalice prezintă unele
avantaje:
- cresc caracteristicile mecanice ale pieselor cu 10...30 %;
- creşte precizia dimensională şi calitatea suprafeţelor;
- se reduce cu 50...60% manopera de formare;
- se reduce consumul de materiale de formare;
- sunt asigurate condiţii mai bune de lucru.
Există însă şi dezavantaje:
- cost ridicat al formelor;
- viteza mare de răcire generează uneori tensiuni interne periculoase.
3.3.1 Turnarea statică în cochilă
Cochilele sunt forme metalice în care metalul lichid pătrunde sub acţiunea forţei
gravitaţionale. Cochilele pot avea unul sau mai multe plane de separaţie. Prin acest procedeu
se pot turna şi piese cu configuraţie interioară prin utilizarea unor miezuri metalice.
Alimentarea cu metal lichid a cochilelor este asigurată printr-o reţea de turnare plasată în
planul de separaţie. Pentru evacuarea gazelor sunt prevăzute canale de aerisire cu diametrul de
0,2...0,5 mm. În producţia de serie mare, turnarea în cochilă se realizează mecanizat.
În figura 3.26 este prezentat schematic procedeul de turnare în cochilă.
Fig.3.26 Turnarea în cochilă
78
Principalele faze ale turnării în cochilă sunt:
- pregătirea cochilei. Se asamblează cochilia, eventual cu miezuri şi se acoperă
suprafeţele care intră în contact cu metalul lichid, cu un strat de material refractar de 0,1...2
mm. Se folosesc grafitul, argila, uleiurile minerale etc. Se preîncălzeşte cochila pentru
eliminarea vaporilor de apă şi totodată se reduce viteza de răcire a materialului topit.
- turnarea metalului lichid;
- solidificarea piesei turnate;
- extragerea piesei prin dezmembrarea cochilei;
- îndepărtarea reţelei de turnare şi debavurarea.
În figura 3.27 este prezentată o cochilă destinată turnării simultane a două piese care
necesită miezuri.
Fig.3.27 Cochilă cu închidere manuală
Prin procedeul de turnare gravitaţională în cochilă, nu pot fi realizate piese cu pereţi
foarte subţiri datorită vitezei mari de solidificare. Pentru eliminarea acestui neajuns se poate
recurge la presarea materialului lichid în cavitatea formei. Rezultă astfel un procedeu
intermediar între turnarea în cochilă şi turnarea sub presiune, rezultă procedeul de matriţare în
stare lichidă, prezentat în figura 3.28.
79
Fig.3.28 Schema procedeului de matriţare în stare lichidă
Matriţarea în stare lichidă se aplică pe prese. În matriţa inferioară se toarnă un volum
bine definit de metal topit. În timp ce se produce cristalizarea se acţionează presa pentru
închiderea matriţei. Regimul de cristalizare este puternic perturbat şi rezultă o microstructură
cu caracteristici mecanice superioare.
3.3.2 Turnarea sub presiune
La turnarea pieselor mici, cu pereţi subţiri şi forme complexe, pentru accelerarea
pătrunderii materialului topit în formă şi evitarea solidificării premature în canalele de
alimentare, se recurge la presarea topiturii în forma metalică. Procedeul este aplicat frecvent
pentru obţinerea unor piese din aliaje de aluminiu sau zinc.
Pentru aplicarea procedeului de turnare sub presiune sunt utilizate două semiforme cu
planul de separaţie vertical sau orizontal. În aceste semiforme (matriţe de turnare) pot fi
amplasate şi miezuri metalice. Înainte de turnare, pe suprafaţa interioară a semiformelor este
pulverizat praf de grafit cu scopul reducerii frecării dintre materialul aflat în curs de
solidificare şi matriţă. Cu ajutorul unui sistem hidraulic sau mecanic se realizează închiderea
formei. Sistemul de închidere trebuie să dezvolte o forţă suficient de mare pentru a învinge
presiunea dezvoltată de metalul topit injectat în formă.
Prin închiderea formei este creat un spaţiu gol în care pătrunde sub presiune aliajul
topit. Pentru evacuarea aerului din cavitatea formei de turnare, semimatriţele sunt prevăzute
cu canale fine de aerisire în care după eliminarea aerului, topitura se răceşte rapid şi formează
dopuri solide care împiedică scurgerea în exterior a lichidului metalic.
80
Fig.3.29 Procedee de turnare sub presiune – cu cameră caldă, cu cameră rece
În figura 3.29 sunt prezentate principalele procedee de turnare sub presiune – cu
cameră caldă şi cu cameră rece. În cazul procedeului de turnare cu cameră caldă, instalaţia de
turnare esta prevăzută cu un cuptor cu inducţie în care se menţine topitura la temperatura de
turnare. În cazul instalaţiilor de turnare cu cameră rece, alimentarea cu aliaj topit se efectuează
cu oala de turnare. Ambele tipuri de instalaţii au în componenţă un sistem cilindru – piston cu
ajutorul căruia se realizează dozarea şi injectarea aliajului topit. După solidificarea aliajului şi
deschiderea formei, piesa împreună cu reţeaua de turnare este eliberată cu ajutorul unui sistem
mecanic cu placă extractoare.
Un alt procedeu de umplere sub presiune a matriţei se bazează pe presiunea unui gaz
comprimat (fig.3.30).
81
Fig.3.30 Turnare sub presiune cu aer comprimat
Aliajul elaborat este deversat în rezervorul cu aliaj topit, în care este menţinut la
temperatura de turnare cu ajutorul unui sistem de încălzire cu curenţi de inducţie. Prin crearea
unei presiuni cu aer sau azot comprimat, aliajul este împins printr-un tub ceramic şi pătrunde
în forma în care se solidifică rapid. Prin decomprimare, lichidul metalic rămas pe tubul de
alimentare, revine în rezervor, iar piesa poate fi extrasă din formă.
Fig.3.31 Piese turnate sub presiune
În figura 3.31 sunt prezentate exemple de piese cu pereţi subţiri şi configuraţie
complicată, care sunt obţinute prin turnare sub presiune.
Avantajele turnării sub presiune sunt:
- productivitate mare;
82
- posibilitatea automatizării;
- precizie dimensională ridicată;
- calitatea suprafeţei foarte bună;
- nu se aplică prelucrări mecanice ulterioare.
Dezavantajele procedeului sunt:
- cost ridicat al matriţelor de turnare;
- se aplică numai pentru producţia de serie mare.
3.3.3 Turnarea centrifugală
Procedeul se caracterizează prin faptul că în timpul turnării şi solidificării aliajului,
forma de turnare este supusă unei mişcări de rotaţie in jurul unei axe verticale sau orizontale.
Prin rotirea formei cu o viteză suficient de mare, combinată cu solidificarea aliajului lichid, se
obţin tuburi sau cilindrii masivi fără incluziuni de gaze.
În figura 3.32 este prezentat schematic modul de realizare a tuburilor, pe o maşină de
turnare cu axa orizontală. Turnarea centrifugală cu ax orizontal se aplică frecvent pentru
obţinerea pieselor tubulare cu lungimi şi grosimi mari.
Fig.3.32 Schema turnării centrifugale a tuburilor
83
De modul în care sunt pregătite cochilele tubulare în care se efectuează turnarea,
depinde calitatea suprafeţei produsului realizat. În cazul turnării tuburilor sau cilindrilor din
fontă, suprafaţa piesei obţinute poate prezenta o duritate mare sau mică, în funcţie de modul
de pregătire a cochilei cilindrice.
Dacă cochilele sunt vopsite la interior cu un strat subţire de vopsea refractară, topitura
care vine în contact cu cochila, se răceşte rapid şi formează un strat de fontă albă cu duritate
şi rezistenţă la uzare foarte mari. Spre interiorul produsului viteza de răcire scade şi va
rezulta o microstructură caracteristică fontelor cenuşii sau cu grafit nodular, care prezintă o
duritate mult mai mică.
În cochila tubulară pot fi introduse manşoane din material refractar cu conductibilitate
termică mică. În aceste condiţii viteza de răcire a fontei topite este mai redusă şi rezultă piese
cu duritate mică la suprafaţă. Astfel de manşoane pot fi utilizate pentru turnarea mai multor
piese. În figura 3.33 este prezentat modul de obţinere a cilindrilor de laminor sau a
calandrelor, prin turnare centrifugală pe maşini cu ax vertical. În general aceste piese sunt
turnate din fontă cu grafit nodular şi necesită o tablieră cu suprafaţă foarte dură. Capetele
cilindrilor se prelucrează prin aşchiere, astfel că aici viteza de răcire a topiturii trebuie să fie
mică. Astfel, în zona de formare a fusurilor, cristalizarea se produce în forme uscate din
amestec de formare.
Fig.3.33 Turnarea centrifugală a cilindrilor
de laminor
84
Pe instalaţiile de
turnare centrifugală cu axa
verticală pot fi realizate şi
piese mărunte turnate în
forme plasate la o anumită
distanţă de axa de rotaţie
(fig.3.34).
Avantajele turnării
centrifugale sunt:
- economie la
amestecurile de miez;
- economie de metal
prin eliminarea reţelei de
turnare;
- compactitate şi
proprietăţi mecanice
superioare.
Fig.3.34 Turnarea centrifugală a pieselor mărunte
3.4. Defectele pieselor turnate
Imperfecţiunile pieselor turnate reprezintă abateri de continuitate, de formă, masă,
dimensiuni, structură sau proprietăţi prescrise în standardele, normele sau condiţiile tehnice de
85
recepţie. Imperfecţiunile pot fi acceptabile sau inacceptabile. Defectele sunt imperfecţiuni
inacceptabile
Clasificarea imperfecţiunilor:
A – Excrescenţe metalice
B – Goluri
C – Discontinuităţi – crăpături
D – Defecte de suprafaţă
E – Piesă turnată incomplet
F – Dimensiuni sau configuraţii necorespunzătoare
G – Incluziuni şi defecte de structură
H – Compoziţie chimică, proprietăţi fizice şi mecanice necorespunzătoare
A. Excrescenţele metalice reprezintă imperfecţiuni de tipul surplusului de material
care se prezintă sub formă de proeminenţe formate din metal, uneori intercalat cu amestec de
formare. Cauzele posibile ale apariţiei excrescenţelor au în vedere abateri de la compoziţia şi
tehnologia de preparare a amestecului de formare sau de miez, erori la asamblarea, finisarea şi
consolidarea formelor sau la plasarea reţelei de turnare. Formele cele mai frecvente sunt:
- Bavuri, excrescenţe de formă lamelară care modifică sau nu principalele dimensiuni
ale piesei turnate. Bavurile pot să apară în planul de separaţie sau la marca miezului, în
unghiurile interioare ale pieselor turnate, sau în acele părți în care s-a produs o cedare a
formei.
- Umflături, excese de metal care pot avea suprafaţa netedă sau rugoasă. Acestea apar
pe suprafeţele interioare sau exterioare ale pieselor turnate, respectiv pe direcţia de asamblare
a formei, în cavitatea formată de miez sau în zonele marginale ale piesei.
- Cruste, excrescenţe sub formă de plăcuţe cu suprafeţe rugoase, situate pe pereţii piesei
turnate. Pot fi cruste de suprafaţă, de colţ, de eroziune sau de vopsea.
- Creste, excrescenţe sub formă de plăcuţe dispuse în general perpendicular pe
suprafaţa piesei turnate. Cauzele posibile pot fi fisurile de pe suprafaţa formei, datorate
încălzirii rapide, temperaturii prea mari de turnare, procentelor mari de apa sau gradului mare
de îndesare. Aceste imperfecţiuni pot să apară izolat sau în reţea.
B. Goluri, imperfecţiuni de tipul lipsei de material, prezente sub forma unor cavităţi
situate în interiorul sau la suprafaţa piesei turnate. Se pot prezenta sub formă de:
86
- Sufluri, goluri de mici dimensiuni, de formă sferică sau alungită, care se
prezintă izolat, în cuib sau în grup. Se formează datorită gazelor rămase în metalul lichid, gaze
care provin de la elaborare sau din forma de turnare.
- Retasuri, goluri de formă neregulată care apar la solidificarea aliajelor cu contracţie
mare. Ele se formează, fie la suprafaţa piesei (retasură exterioară), fie în interiorul piesei, în
zona nodurilor termice sau în lungul axei centrale (retasură interioară).
C. Discontinuităţi, imperfecţiuni ce constau într-o întrerupere a continuităţii
materialului la nivel intergranular şi se prezintă sub formă de:
- Crăpături, discontinuităţi de formă liniară sau neregulată care apar în zonele de
concentrare a tensiunilor, atunci când valoarea tensiunii interne locale depăşeşte rezistenţa la
rupere. Crăpăturile produse la cald au suprafața oxidată, spre deosebire de crăpăturile la rece
care prezintă o suprafaţă neoxidată.
- Rupturi, discontinuităţi ce afectează întreaga secţiune a piesei şi care pot fi produse la
rece sau la cald
D. Defecte de suprafaţă, imperfecţiuni datorate abaterilor de la forma ideală a
suprafeţei sau de la rugozitatea impusă. Aceste defecte se prezintă sub formă de denivelări
mici pe suprafaţa piesei turnate (cute, rugozitate necorespunzătoare, striuri şi goluri de
suprafaţă) sau denivelări importante (cavităţi, aderenţe).
E. Piesă turnată incomplet, imperfecțiune datorată lipsei de material şi care
se prezintăsubformade:
- Piesă incompletă fără ruptură (suprafața rotunjită, margini deformate).
- Piesa incompletă cu ruptură (ruptură totală la rece sau la cald).
În continuare sunt prezentate principalele defecte care pot să apară la piesele turnate,
simbolizate conform STAS 782/79.
DT 51. Incluziune de zgură. Gol deschis, sau gol închis in corpul piesei turnate,
umplut total sau parţial cu zgură.
DT 57. Incluziune cu amestec de formare. Gol deschis (incluziune exterioară) sau
gol inchis (incluziune interioară) umplut total sau parţial cu material de formare, material
ceramic, grafit etc. Granulele de amestec având densitatea mai mică decât aliajul lichid, sunt
antrenate de acesta şi plutesc la suprafaţă. Principalele cauze care produc defectul sunt:
- rezistenţa prea mică a formei;
- curăţarea insuficientă a formei;
- repararea necorespunzătoare a părţilor deteriorate;
87
- stricarea formei la asamblare;
- înălţimea de cădere prea mare a jetului de aliaj lichid;
- amplasarea greşită a canalelor de alimentare.
Când jetul de metal loveşte perpendicular pe miez se poate produce spălarea şi
erodarea amestecului. Alimentatoarele trebuie amplasate astfel încât metalul să pătrundă în
cavitatea formei, tangenţial sau în lungul pereţilor.
DT 61. Licuaţia. Separarea a doi componenţi cu compoziţii chimice diferite, este
datorată amestecării parţiale sau neamestecării în stare lichidă. Din această categorie fac parte
şi produsele de licuaţie în formă de picături separate din masa topită şi apar în majoritatea
cazurilor, în interiorul retasurilor sau a suflurilor. Se deosebesc de defectul DT 54 (picătură
rece), prin aceea că sunt strâns legate de corpul piesei.
DT 62. Granulaţie grosolană. Abatere faţă de prescripţiile privind mărimea
grăuntelui.
DT 63. Zonă dură. Prezenţa pe suprafaţa sau pe pereţii piesei turnate a unor zone
conţinând constituenţi metalografici mai duri decât cei care formează metalul de bază, motiv
din care apar dificultăţi la prelucrările prin aşchiere. De ex. la fonte prezenţa cementitei libere.
DT 64. Segregaţie. Acumularea în interiorul piesei turnate a elementelor separate sau
a combinaţiilor chimice, în urma cristalizării selective în timpul solidificării.
DT 65. Necorespondenţa structurii. Abaterea cantităţii, mărimii şi formei
constituenţilor structurali faţă de prescripţii.
DT 66. Strat decarburat. Decarburarea superficială a piesei turnate, pe o adâncime
variabilă, datorită reacţiei chimice dintre materialul formei şi aliaj.
DT 71. Neconcordanţa compoziţiei chimice. Abaterea compoziţiei chimice a piesei
turnate faţă de prescripţii.
DT 72. Neconcordanţa proprietăţilor mecanice. Abaterea proprietăţilor mecanice
(rezistenţa la rupere, limita de curgere, alungirea, rezilienţa, duritatea etc) faţă de prescripţii.
DT 73.Neconcordanţa proprietăţilor fizice. Abaterea proprietăţilor fizice ale piesei
turnate faţă de prescripţii.
Calitatea pieselor turnate este verificată în cadrul controlului final, urmărindu-se
detectarea defectelor şi a cauzelor care le-au generat. Se verifică aspectul exterior,
compactitatea, dimensiunile şi masa, compoziţia chimică, structura, proprietăţile mecanice.
88
Aspectul exterior. Prin aceasta cercetare se poate constata nerespectarea formelor
exterioare ale pieselor turnate, defecte superficiale şi uneori chiar defecte interioare care ies la
suprafaţă.
Compactitatea. Se constată defectele interioare printr-o serie de metode:
- Încercarea la presiune (proba hidraulică). Se aplică pieselor care în exploatare sunt
solicitate la presiuni interioare sau exterioare provocate de diverse fluide. Încercarea se face
de regulă la presiuni superioare celei din exploatare. Apariţia picăturilor de apă pe pereţii
piesei pune in evidenţă neetanşeităţile produse de defectele interioare.
- Controlul nedistructiv. Detectarea defectelor interioare cu ajutorul ultrasunetelor,
razelor X, sau prin defectoscopie magnetică. Se aplică pieselor deosebit de importante.
- Metode indirecte – măsurarea greutăţii specifice a piesei, determinarea proprietăţilor
mecanice, ciocănirea. Controlul dimensiunilor şi a masei se face cu instrumente universale sau
speciale de control.
- Compoziţia chimică se determină prin metode obişnuite de analiză chimică
cantitativă sau prin metode speciale (spectroscopice, colorimetrice). Proba supusă analizei
trebuie să fie reprezentativă pentru aliajul turnat. Se pot folosi probe turnate (din aceeaşi şarjă)
independent de piese sau probe martor, solidare cu piesa.
- Controlul structurii. Structura aliajelor turnate depinde de compoziţia chimică, de
condiţiile de răcire şi de tratamentul termic aplicat piesei. Controlul se poate face prin:
- Analiza macroscopică. Examinarea se face cu ochiul liber sau cu o lupă pe
probe luate din piese, pe epruvete speciale, sau direct în ruptură.
- Analiza microscopică. Examinarea se face cu ajutorul microscopului pe probe
metalografice şlefuite şi atacate cu reactivi specifici.
- Controlul caracteristicilor mecanice. Se verifică uzual duritatea, rezistenţa la rupere
şi curgere prin tracţiune, alungirea, gâtuirea, rezilienţa. Încercările mecanice nedistructive (ex.
duritatea) se pot efectua direct pe piese, iar pentru încercările distructive sunt necesare
epruvete turnate care pot fi:
- Epruvete martor turnate odată cu piesele, fiind legate de acestea prin canale de
alimentare.
- Epruvete turnate separat. Ele se toarnă în aceleaşi condiţii ca şi piesa, din
aceiaşi șarjă şi sunt supuse aceluiaşi tratament termic.
- Epruvete prelevate din piesă. Se sacrifică un număr de piese turnate şi din ele
se confecţionează epruvete.
89
Detectarea defectelor la piesele turnate este urmată de analizarea cauzelor care le-au
generat, în vederea prevenirii apariţiei lor în viitor.
90
4. DEFORMAREA PLASTICĂ A MATERIALELOR
METALICE
4.1 Mecanismele deformării plastice
4.1.1 Condiţiile de deformare plastică
Sub acţiunea unor forţe exterioare care acţionează asupra corpurilor solide, în volumul
acestora sunt generate tensiuni interioare care determină deplasarea atomilor din poziţii cu
energie potenţială minimă, în alte poziţii în care energia potenţială este mai mare. Deplasarea
atomilor se poate produce pe distanţe:
- mai mici decât parametri reţelei cristaline – rezultă o deformaţie elastică, caz în care
după încetarea acţiunii forţei exterioare, corpul revine la forma şi dimensiunile iniţiale;
- mai mari decât parametri reţelei cristaline – rezultă deformaţia plastică, situaţie în care
corpul suferă modificări dimensionale.
Deformaţia plastică este însoţită întotdeauna de o deformaţie elastică şi până la un
nivel al tensiunilor, între tensiuni (σ) şi deformaţie (ε) există o dependenţă liniară exprimată
de legea lui Hooke:
𝜎 = 𝐸 · 𝜀
în care E este modulul de elasticitate longitudinal al materialului. Modulul de elasticitate este
o constantă de material care are valori diferite pentru diferite metale (tabelul 4.1).
Tabelul 4.1 Modulul de elasticitate al principalelor metale
Metal E [daN/mm2
]
Al 17200
Cu 12500
Fe 21500
Cr 19000
Ni 19700
Ti 10520
91
În figura 4.1 este prezentată diagrama Hooke care indică corelaţia dintre tensiuni şi
deformaţii, caracteristică materialelor metalice.
Sub acţiunea unei forţe exterioare aplicată unui corp solid, în acesta sunt generate
tensiuni a căror valori variază conform curbei OABC. Efectuând încărcarea epruvetei până în
punctul B, respectiv peste limita de curgere, epruveta va suferi o deformaţie totală εt . Dacă
acţiunea forţei încetează, scăderea tensiunilor se produce după dreapta BD, rezultând o
deformaţie plastică (remanentă) εp . Notând deformaţia elastică cu εe rezultă:
𝜀𝑡 = 𝜀 𝑒 + 𝜀 𝑝
În cazul în care sub acţiunea forţelor exterioare nu este depăşită limita de curgere,
adică variaţia tensiunilor se produce după dreapta OA, după încetarea acţiunii forţei εp = 0 şi
astfel corpul a suferit o deformaţie pur elastică. Corpurile metalice sunt constituite din
numeroşi grăunţi cristalini care în cazul deformării plastice, fiecare dintre aceştia suferă o
deformaţie plastică. Monocristalele se pot deforma plastic prin translaţie sau maclare.
Predominantă este deformarea plastică prin translaţie.
Fig. 4.1 Diagrama lui Hooke
Deformaţia plastică prin translaţie se realizează prin deplasarea unor fragmente
(pachete) din blocurile cristaline pe anumite plane cristaline. Planele cristaline pe care se
produce alunecarea se numesc plane de alunecare, iar direcţiile de-a lungul cărora se produce
alunecarea pachetelor de material, - direcţii de alunecare. Cu cât numărul planelor de
92
alunecare şi cel al direcţiilor de alunecare este mai mare, cu atât deformarea plastică se
desfăşoară mai uşor, deci materialul este mai plastic. Etapele procesului de deformare plastică
prin translaţie a unui monocristal sunt prezentate schematic în figura 4.2.
Fig. 4.2. Schema deformării plastice prin translaţie a monocristalelor
Sub acţiunea unei forţe exterioare F1 , în interiorul monocristalului iau naştere tensiuni
care vor determina deformarea reţelei cristaline, ruperea legăturilor interatomice în anumite
plane şi alunecarea materialului în aceste plane pe distanţe mici, de ordinul a câtorva zeci de
parametrii ai reţelei. Monocristalul a suferit o deformare plastică, dar la scară macroscopică
deformaţia suferită este neglijabilă. Pe suprafaţa monocristalului cu reţea cubică apar vizibile
aşa-numitele linii de alunecare. Acestea sunt orientate la 45° faţă de direcţia de acţiune a
forţei.
Odată cu creşterea forţei (F2 > F1 ), alunecările se accentuează devenind vizibile
planele de alunecare, în zonele în care la început sau format liniile de alunecare. La
continuarea creşterii forţei exterioare, deformarea plastică a monocristalului continuă prin
alunecări (translaţii) ce se produc în planele de alunecare. În cazul deformării plastice prin
translaţie, aşa după cum se vede şi în figura 4.3, reţeaua cristalină a porţiunilor care alunecă
unele faţă de altele, este coerentă şi cu parametrii nemodificaţi. Sub acţiunea forţelor
exterioare în vecinătatea acestor plane, în timpul deformării se rup legăturile interatomice
stabilindu-se altele, în alte locuri, reţeaua rămânând continuă. Restabilirea coerenţei reţelei se
produce prin deplasarea prin alunecare sau căţărare a dislocaţiilor marginale.
93
Fig.4.3 Restabilirea coerenţei reţelei prin deplasarea dislocaţiilor
Deformaţia plastică prin maclare. Mecanismul maclării constă în deplasarea unor
grupări de atomi (pachete), în aşa fel încât în cristal să se formeze două sau mai multe zone
care au reţele simetrice una în raport cu alta. În pachete se modifică unghiurile care
caracterizează celula elementară a metalului. În figura 4.4 se prezintă schematic modul în care
se produce deformarea plastică a unui cristal prin procesul maclării.
Fig. 4.4. Deformarea plastică prin maclare
Maclele de deformare se formează în corpurile metalice cu limită de curgere ridicată,
adică în acele cazuri când procesele de alunecare se produc greu. Din această cauză la
temperaturi scăzute de deformare, maclele de deformare apar în mod obişnuit numai în
metalele cu un număr mic de sisteme de alunecare, respectiv în reţelele cu reţea hexagonală
94
(Mg,Ti, Zr, Zn, Cd). Pot să se producă deformări prin maclare şi în metalele care prezintă o
reţea cub cu volum centrat, dacă deformarea se produce la temperaturi scăzute şi la viteze
mari de deformare.
Deformarea plastică a agregatului policristalin este rezultatul deformărilor pe care
le suferă fiecare grăunte în parte. Deoarece orientarea grăunţilor din corpurile metalice este
diferită, nu toţi grăunţii se vor deforma la fel. Sub acţiunea forţelor exterioare, vor începe să se
deformeze întâi grăunţii care au planele de alunecare orientate cel mai favorabil deformării
prin translaţie, respectiv la 45° faţă de direcţia de acţiune a forţei. Sub acţiunea forţei, în aceşti
grăunţi se vor produce alunecări şi ei se vor alungi, orientându-se pe direcţia forţei.
În procesul de deformare, aceşti grăunţi vor antrena şi grăunţii din vecinătatea lor,
rotindu-i astfel încât planele lor de alunecare să ajungă sub unghiul de 45° faţă de direcţia
forţei. Acum şi aceşti grăunţi orientaţi favorabil, se vor deforma prin alunecare antrenând la
rândul lor alţi grăunţi ş.a.m.d. Deformarea prin translaţie a grăunţilor va fi stânjenită sau chiar
blocată şi de către limitele dintre grăunţi. Rezultă astfel că materialele cu o structură fină se
vor deforma plastic mai greu, respectiv sunt necesare forţe de deformare mai mari.
În figura 4.5 este prezentat schematic modul de deformare al agregatului policristalin,
prin deformarea prin translaţie a fiecărui grăunte în parte. Dacă înaintea deformării plastice,
grăunţii erau orientaţi diferit, după deformarea plastică ei sunt orientaţi pe o direcţie
preferenţială. Această orientare influenţează proprietăţile materialului, agregatul policristalin
deformat plastic este anizotrop. De regulă, rezistenţa la rupere pe direcţia pe care sunt
orientaţi grăunţii este maximă, iar pe o direcţie perpendiculară, este minimă. Structura
agregatelor policristaline deformate plastic, care reprezintă grăunţi orientaţi, poartă denumirea
de textură.
Fig. 3.5. Deformarea plastică a agregatului policristalin:
a) înainte de deformare; b) după deformare
95
4.1.2 Influenţa deformării plastice asupra proprietăţilor
În timpul deformării plastice, reţeaua cristalină a fiecărui grăunte suferă deformări
puternice şi din această cauză tensiunile interne cresc şi astfel se înregistrează o creştere a
rezistenţei la rupere şi a durităţii, precum şi o scădere a alungirii la rupere – materialul se
ecruisează. Deformaţia pe care o suferă materialul în timpul acţiunii forţelor exterioare este
caracterizată prin gradul de deformare (grad de ecruisare) E%:
𝑬% =
𝜟𝑨
𝑨 𝟎
· 𝟏𝟎𝟎 [%]
unde: ΔA - este variaţia secţiunii;
A0 - secţiunea iniţială.
În funcţie de starea de tensiuni generată de forţele exterioare, materialul poate suferi
deformări prin alungire, lăţire sau îngustare (fig.4.6)
După cum rezultă din
figura 4.7, în timpul deformării
plastice la rece, materialul
metalic se durifică şi se
fragilizează. În afara
proprietăţilor mecanice, mai
suferă modificări şi alte
proprietăţi, spre exemplu creşte
sensibilitatea la coroziune, creşte rezistivitatea,
se modifică proprietăţile magnetice şi uneori
chiar şi culoarea.
Capacitatea materialelor metalice de a
se ecruisa prin deformare la rece, prezintă o
importanţă practică deosebită. Pe această
proprietate se bazează o serie întreagă de
operaţii tehnologice prin care se pot realiza
măriri ale rezistenţei la rupere, ale durităţii şi
ale rezistenţei la uzare, la materiale care nu pot
fi durificate prin tratamente termice.
Fig.4.7 Modificarea proprietăţilor
oţelului C10, prin deformare
plastică la rece
Fig.4.6 Modificarea dimensiunilor prin deformare
plastică
96
În materialul supus deformării plastice este creată o stare spaţială de tensiuni spaţiale
care se supun următoarelor legi:
Legea volumului constant. Făcând abstracţie de micile variaţii de volum produse prin
comprimarea posibilelor incluziuni de gaze sau microretasuri, se poate considera că
deformarea are loc la volum constant.
V0 = Vu = constant
Legea prezenţei deformărilor elastice în timpul deformării plastice.
Legea rezistenţei minime. Această lege are mai multe formulări:
- orice formă a secţiunii transversale a unui corp supus deformării plastice prin refulare
în prezenţa frecării pe suprafaţa de contact, tinde să ia forma care are perimetrul minim la
suprafaţa dată; la limită se tinde către un cerc;
- deplasarea punctelor corpului pe suprafaţa perpendiculară pe direcţia forţelor
exterioare are loc după normala cea mai scurtă dusă la perimetrul secţiunii.
Deformarea maximă se va produce în acea direcţie în care se va deplasa cea mai mare
cantitate de material.
Dacă se consideră un semifabricat de formă paralelipipedică, conform principiului
deplasării punctelor după normala cea mai scurtă la perimetru, dreptunghiul se poate împărţii
în două trapeze şi două triunghiuri (fig. 4.8). Se observă tendinţa transformării formei
dreptunghiulare a secţiunii iniţiale, în elipsă, respectiv cerc.
Legea rezistenţei minime trebuie luată în considerare în cazul matriţării cu bavură.
Pentru a asigura umplerea completă a cavităţii matriţei, este necesar ca în direcţia de curgere a
materialului să apară un obstacol care să opună o rezistenţă mare. Pentru a asigura această
condiţie, în jurul cavităţii se realizează un canal de bavură. Prin formarea bavurii se creează în
mod artificial o rezistenţă sporită la curgerea materialului afară din cavitate şi astfel se asigură
umplerea cavităţii matriţei.
Fig. 4.8 Deformarea prin
refulare după legea rezistenţei
minime
97
Legea apariţiei şi echilibrului tensiunilor interioare suplimentare. La orice
schimbare a formei unui corp policristalin aflat în stare plastică apar în interiorul materialul
tensiuni suplimentare care se opun deformării şi care tind să se echilibreze reciproc. Eforturile
suplimentare apar datorită frecării de contact dintre sculă şi semifabricat, repartiţiei
neuniforme a temperaturii în semifabricat, neomogenităţii compoziţiei chimice, a
caracteristicilor mecanice ale materialului etc.
Tensiunile interioare produse şi rămase în piesa prelucrată se pot adăuga la tensiunile
care apar în timpul funcţionării, ceea ce poate duce la apariţia unor fisuri. Pentru reducerea
eforturilor suplimentare, este necesară micşorarea pe cât posibil a frecărilor între suprafaţa
materialului supus deformării şi suprafaţa sculei de lucru, iar forma semifabricatului se va
alege cât mai apropiată de cea a piesei finite.
Legea similitudinii. Pentru aceleaşi condiţii de deformare a două corpuri geometrice
asemenea, dar care au mărimi diferite, presiunile specifice de deformare sunt identice, iar
raportul forţelor de deformare este egal cu pătratul raportului mărimilor liniare.
𝑝1 = 𝑝2 ;
𝐹1
𝐹2
= (
𝑙1
𝑙2
)2
Legea este valabilă în condiţiile în care ambele corpuri au aceiaşi compoziţie chimică
microstructură, caracteristici mecanice şi temperatură. În cazul pieselor mari, rezultatele
obţinute pe modele nu mai corespund decât cu unele corecţii, întrucât condiţiile impuse sunt
greu de respectat iar în timpul prelucrării intervin o serie de factori care influenţează
rezultatele.
Factorii care influenţează procesele de deformare plastică sunt:
• Compoziţia chimică şi microstructura. La oţeluri deformabilitatea este
diminuată prin creşterea concentraţiei de elemente de aliere carburigene, a sulfului
şi fosforului. Prezenţa incluziunilor de zgură, silicaţi şi sulfuri favorizează
fisurarea în timpul deformării.
• Mărimea grăunţilor. Materialele cu granulaţie mare au o deformabilitate mai
bună decât cele cu granulaţie fină.
• Tipul reţelei cristaline. Materialele au o deformabilitate cu atât mai bună, cu cât
numărul sistemelor de alunecare este mai mare. Ce mai bună deformabilitate o au
materialele care prezintă o reţea CFC.
98
• Temperatura. La creşterea temperaturii deformabilitatea creşte datorită reducerii
limitei de curgere, iar la oţeluri şi datorită transformării alotropice.
• Viteza de deformare. Deformabilitatea se reduce odată cu creşterea vitezei de
deformare.
4.1.3 Deformarea plastică la cald
Starea rezultată în urma deformării plastice, fiind o stare în afara echilibrului,
materialul metalic tinde să treacă spontan într-o stare cu o energie mai mică, mai apropiată de
starea de echilibru. Procesele prin care un material ecruisat trece în stări cu energie mai mică
se desfăşoară prin difuzie. Temperatura are o mare influenţă asupra proceselor de difuzie şi
exercită o influenţă mare asupra structurii şi proprietăţilor metalelor deformate plastic.
Fig. 4.9 Modificarea proprietăţilor şi a structurii în timpul încălzirii
materialelor metalice ecruisate
La majoritatea materialelor metalice, mobilitatea atomilor la temperatura ambiantă
este foarte mică, astfel încât structura rezultată prin deformare plastică este instabilă. Pentru ca
99
materialului ecruisat să i se reducă starea de neechilibru, este necesară încălzirea lui la o
temperatură ridicată. În figura 4.9. este prezentată influenţa temperaturii de încălzire asupra
rezistenţei mecanice şi a alungirii la rupere a materialelor metalice ecruisate.
În cazul încălzirii la temperaturi relativ scăzute, nu se înregistrează modificări
importante ale proprietăţilor. În această fază se produc doar modificări la nivelul reţelei
cristaline, fără a se putea înregistra vreo modificare importantă a formei şi distribuţiei
grăunţilor cristalini, precum şi a caracteristicilor mecanice.
Această primă etapă a modificării proprietăţilor materialului ecruisat, etapă în care se
reface reţeaua cristalină, dar grăunţii rămân încă alungiţi, poartă denumirea de restaurare. La
ridicarea în continuare a temperaturii, la limitele grăunţilor alungiţi şi uneori chiar în interiorul
lor apar germenii unor noi grăunţi. Aceşti germeni se vor dezvolta şi dau naştere unor grăunţi
noi, de formă poligonală. Acest proces poartă denumirea de recristalizare, iar structura
rezultată, structură de recristalizare.
În urma recristalizării, starea de neechilibru dispare şi astfel duritatea şi rezistenţa la
rupere şi curgere scad, iar alungirea la rupere creşte. Astfel, materialul metalic redevine moale
şi plastic. Temperatura la care începe procesul de recristalizare se numeşte temperatură de
recristalizare şi este diferită de la metal la metal.
𝑇𝑟𝑒𝑐𝑟𝑖𝑠𝑡 = 0,4𝑇𝑡𝑜𝑝 [𝐾]
Tabelul 4.2 Temperaturile de topire şi recristalizare a principalelor metale
Metal
Ttop [
⁰C]
Trecr [⁰C]
Al 660 150
Cu 1083 200
Fe 1538 450
Ni 1440 600
Deoarece viteza de formare a germenilor de recristalizare şi viteza de creştere a
germenilor sunt mici la temperatura de recristalizare, în practică sunt aplicate materialelor
ecruisate încălziri la temperaturi mai mari decât temperatura de recristalizare, cu scopul
scurtării timpului de încălzire. Cu cât temperatura de încălzire este mai mare, cu atât viteza de
recristalizare va fi mai ridicată.
100
Încălzirea materialelor la temperaturi prea mari duce însă la creşterea grăunţilor de
recristalizare, rezultând astfel o structură grosolană, ceea ce determină o scădere accentuată,
atât a rezistenţei mecanice, cât şi a alungirii la rupere. Această creştere a grăunţilor se
realizează prin contopirea mai multor grăunţi de dimensiuni mici, fenomen cunoscut sub
denumirea de coalescenţă.
Un semifabricat căruia i s-a aplicat o recoacere de recristalizare, poate fi din nou
deformat plastic la rece până la o nouă ecruisare, după care urmează un nou tratament termic
de recristalizare.
În cazul deformării plastice la cald a materialelor metalice se înregistrează fenomenul
de ecruisare, însă datorită vitezei mari de difuzie a atomilor, ecruisajul este înlăturat rapid prin
recristalizarea ce se produce simultan cu ecruisarea. Astfel, materialele supuse unor deformări
plastice la cald, rămân după deformare, moi şi plastice.
La temperaturi situate doar cu puţin peste temperatura de recristalizare, procesul de
recristalizare se desfăşoară cu o viteză redusă şi de aceea în practică încălzirea materialelor în
vederea deformării plastice la cald se efectuează la temperaturi situate mult peste temperatura
de recristalizare. Pentru diferite metale sau aliaje, intervalul optim al temperaturilor la care se
aplică deformarea plastică la cald, se stabileşte experimental. Pentru diferite oţeluri nealiate,
aceste temperaturi sunt indicate în tabelul 4.3.
Tabelul 4.3 Temperaturi de deformare la cald a oţelurilor nealiate
%C
Temperatura de deformare [⁰C]
început sfârşit
0.1 – 0,3 1150 – 1200
800 - 850
0,3 – 0,5 1100 – 1150
0,5 – 0,9 1050 – 1100
0,9 – 1,3 1000 - 1050
Pentru ca în timpul procesului de deformare la temperaturi înalte, să nu se înregistreze
o creştere periculoasă a grăunţilor, este necesar ca gradul de deformare aplicat pieselor să fie
cât mai mare, astfel încât să apară cât mai mulţi germeni de recristalizare.
4.1.4 Încălzirea semifabricatelor
101
Instalaţiile folosite pentru încălzirea semifabricatelor în vederea deformării plastice la
cald trebuie să îndeplinească următoarele condiţii:
- să asigure o încălzire uniformă şi pătrunsă;
- să permită reglarea funcţionării pentru un anumit regim de încălzire;
- să permită controlul procesului de încălzire;
- să aibă un randament energetic ridicat.
Cuptoarele de încălzire se clasifică (fig. 4.10.) după cum urmează:
Fig. 4.10. Clasificarea cuptoarelor de încălzire
Cea mai largă utilizare pentru încălzirea semifabricatelor înainte de deformare plastică
la cald o au cuptoarele cu vatră fixă încălzite cu flacără (fig.4.11). În cazul semifabricatelor cu
dimensiuni mari sunt utilizate cuptoarele cu vatră mobilă, care permit folosirea podului rulant
pentru operaţiile de încărcare – descărcare (fig.4.12).
102
Fig.4.11 Cuptor cu vatră fixă Fig.4.12 Cuptor cu vatră mobilă
Pentru producţia de serie, pentru asigurarea unei productivităţi corespunzătoare, sunt
utilizate cuptoarele cu vatră rotativă (fig.4.13) sau cuptoarele cu inducţie de medie frecvenţă
(fig.4.14). Acest tip de instalaţii de încălzire poate asigura ritmul de producţie impus de
utilajele de deformare plastică.
Fig.4.13 Cuptor cu vatră rotativă Fig.4.14 Cuptor cu inducţie
103
4.2 Procedee de deformare plastică
La prelucrarea prin deformare plastică, modificarea formei semifabricatului se
realizează prin redistribuirea volumelor sale elementare sub acţiunea forţelor exterioare, prin
urmare, exceptând unele pierderi inevitabile, prelucrarea are loc fără îndepărtare de material.
Prelucrarea prin deformare plastică prezintă o serie de avantaje :
• obţinerea unor proprietăţi mecanice superioare;
• consum minim de material;
• productivitate foarte ridicată;
• obţinerea unei game foarte largi de piese, cu configuraţii simple până la cele mai
complexe, cu nu număr redus de operaţii;
• obţinerea unei precizii ridicate (mai ales la rece) cu o manoperă redusă.
Datorită avantajelor sale, prelucrarea prin deformare plastică deţine, ponderea cea mai
mare în industria constructoare de maşini. Peste 60% din piesele componente ale maşinilor,
utilajelor şi instalaţiilor sunt realizate din semifabricate obţinute prin deformare plastică.
Se cunosc mai multe metode de prelucrare a metalelor prin deformare plastică. Pe baza
solicitărilor exterioare aplicate, procedeele de prelucrare prin deformare plastică pot fii incluse
în cinci grupe.
A. Deformare prin compresiune, realizată, prin solicitarea de compresiune
mono- şi poliaxială. În această grupă sunt incluse:
- forjarea liberă; constă în comprimarea succesivă a materialului cu ajutorul a două
scule montate pe ciocane sau prese, din care una este fixă iar alta mobilă.
- forjarea în matriţe; constă în deformarea simultană în întregul volum al materialului,
iar curgerea acestuia este dirijată şi condiţionată de forma şi dimensiunile locaşurilor matriţei.
- extrudarea; constă în deformarea simultană în întregul volum al materialului, iar
curgerea acestuia este dirijata şi condiţionată de forma şi dimensiunile locaşurilor matriţei.
- laminarea; constă în deformarea metalului între doi cilindri cu axe paralele care se
rotesc continuu în sensuri opuse. Odată cu deformarea propriu-zisă, cilindrii realizează şi
avansul materialului, datorită frecării dintre suprafaţa cilindrilor şi suprafaţa prelucrată.
B. Deformarea prin tracţiune-compresiune, constă în deformarea metalului
printr-o solicitare compusă de tracţiune şi compresiune. Din această grupă fac parte:
104
- trefilarea şi tragerea barelor; constă în tragerea unei sârme sau bare prismatice, cu o
forţă axială, prin orificiul unei scule numită filieră, care are secţiunea transversală mai mică
decât cea a materialului iniţial.
- tragerea ţevilor; este procedeul în care ţeava laminată este deformată prin tragere
între o filieră şi un dorn, realizându-se calibrarea diametrului interior şi grosimea peretelui
ţevii.
- ambutisarea adâncă; constă în deformarea unui material (semifabricat) de formă
plană până la forma cavă sau mărimea cavă a unui produs cav, cu sau fără modificare voită a
grosimii pereţilor.
C. Deformarea prin tracţiune, constă în deformarea plastică a materialului
printr-o solicitare de tracţiune mono- sau poliaxială. În această grupă sunt incluse, alungirea,
lăţirea şi adâncirea. .
D. Deformarea prin încovoiere, se realizează prin solicitarea de încovoiere
aplicată unui semifabricat plan. Încovoierea poate fii realizată liber sau prin matriţare
E. Deformare prin forfecare constă în deformarea prin răsucire a unei porţiuni
de semifabricat faţă de altele, ca de exemplu la răsucirea manetoanelor de la arborii cotiţi.
4.3 Forjarea liberă
Forjarea liberă constă în comprimarea succesivă a metalului cu ajutorul a două scule
(nicovale), din care una este fixă iar alta mobilă, care sunt montate pe ciocane sau prese. Se
supun forjării libere lingouri sau semifabricate laminate.
105
Piesele forjate au caracteristici mecanice superioare produselor laminate şi mai înalte
faţă de cele ale pieselor obţinute prin turnare, datorită structurii de forjare care este mai
omogenă şi densă. Calitatea pieselor forjate depinde de gradul de coroiaj, exprimat ca raport
între secţiunea piesei, stabilită perpendicular pe direcţia deformaţiei principale, măsurată
înainte şi după forjare. Mărimea gradului de coroiaj impus unui anumit produs forjat, depinde
de dimensiunile semifabricatului folosit, de calitatea materialului şi de importanţa piesei
forjate. Cu cât gradul de coroiaj este mai mare, cu atât compactitatea şi caracteristicile
mecanice sunt mai înalte.
4.3.1 Scule de bază şi ajutătoare
Din această categorie fac parte : nicovale, matriţe pentru finisare, dălţile, întinzătoarele
şi dornurile. De asemenea, se folosesc baroase şi ciocane cu cozi din lemn .
- Nicovalele sunt fixate pe berbecul ciocanului şi pe sabotă, prin sistemul de fixare de
tip coadă de rândunică cu până .Aceste scule au rolul de a deforma materialul, şi pot
avea suprafeţe active de diverse configuraţii, în funcţie de operaţia efectuată.
- Matriţele pentru finisare a barelor sunt execute din oţeluri slab aliate şi necesită o
bună rezistenţă la sarcini dinamice .
- Dălţile de găurit sunt confecţionate din acelaşi material ca şi matriţele.
- Întinzătoarele şi netezitoarele sunt folosite pentru profilarea, întinderea şi finisarea
suprafeţelor.
- Topoarele pentru tăiere la cald sunt utilizate la tăierea materialului şi au forme
diferite, în funcţie de profilul materialului supus tăierii.
- Dornurile sunt folosite pentru perforarea materialului şi la calibrarea găurilor
realizate.
În timpul forjării sunt utilizate şi o serie de scule ajutătoare:
- cleşti de forjă folosiţi la prinderea şi mânuirea pieselor calde în timpul forjării;
- cleşti de macara care asigură strângerea semifabricatului în momentul ridicării
cârligului macaralei;
- furcile pentru răsucit folosesc la manipularea pieselor în timpul lucrului şi au
dimensiuni determinate de piesele forjate;
- manşoane de prindere, se folosesc la manipularea cu macaraua a pieselor grele şi a
lingourilor;
106
- dispozitive pentru rotirea pieselor grele în jurul axei longitudinale;
- dispozitive pentru măsurat şi control.
4.3.2 Utilaje pentru forjarea liberă
Forjarea liberă manuală este aplicată din antichitate, dar este practicată şi în prezent
pentru realizarea unor unicate de mici dimensiuni. Pentru o astfel de operaţie este folosită
nicovala, ciocanul şi cleştele de forjă. Realizarea obiectelor prin forjare liberă manuală
necesită experienţă şi îndemânare din partea forjorului. În figura 4.15 sunt prezentate uneltele
utilizate la forjarea liberă manuală şi exemple de obiecte realizate prin acest procedeu.
Ciocanul pneumatic de forjă (ciocan autocompresor) este acţionat de un motor
electric care pune în mişcare un piston care creează presiune de aer într-un cilindru. Aerul
comprimat poate fi direcţionat spre un alt cilindru al cărui piston are în capăt o sculă de lovire.
Prin dirijarea fluxului de aer se realizează ridicarea şi coborârea sculei de lovire. În figura 4.16
este prezentată schema de funcţionare a ciocanului pneumatic de forjă şi un ciocan
autocompresor.
Fig.4.15 Scule şi produse forjate liber manual
107
Fig.4.16 Schema ciocanului pneumatic de forjă şi ciocanul autocompresor
Ciocanul cu abur (ciocanul vapopneumatic) funcţionează pe un principiu asemănător
cu cel prezentat în figura 4.11, cu observaţia că aburul dezvoltă o energie mai mare decât
aerul comprimat. Majoritatea ciocanelor de acest tip funcţionează cu abur la presiunea de 0,7
– 0,9 MN/m2
, care este furnizat de o centrală termică. Viteza de cădere a berbecului este de 7 -
8 m/s iar durata impactului de 10-3
s. Pentru a mări puterea ciocanului este necesară
accelerarea vitezei în momentul impactului. Acest lucru se realizează prin acţiunea aburului
comprimat asupra pistonului ciocanului.
La forjarea liberă numai o parte din energie produce deformarea materialului, cealaltă
parte este transmisă șabotei. În timpul funcţionări ciocanul produce vibraţii şi zgomote
puternice, iar pentru limitarea acestora, raportul dintre masa șabotei şi părţile mobile trebuie
să fie în limitele 15-20.
Ciocanele cu abur sunt utilizate pentru forjarea semifabricatelor de mari dimensiuni
pentru obţinerea arborilor, blocurilor de matriţă etc. În figura 4.17 este prezentat un ciocan cu
abur cu lungimea cursei berbecelui de 2,5m şi care dezvoltă o energie de 250 kJ.
108
Fig.4.17Ciocanvapopneumaticdeforjare
Presele hidraulice de forjare sunt folosite pentru deformarea plastică a
semifabricatelor de dimensiuni foarte mari, de exemplu lingourile. Au fost construite prese
hidraulice care dezvoltă forţe de până la 75.000 tone forţă. Având în vedere masa mare a
semifabricatelor, pentru manevrarea acestora, presele de acest tip sunt deservite de
manipulatoare. Principiul de funcţionare al preselor hidraulice este prezentat în figura 4.18.
109
Fig.4.18 Schema presei hidraulice şi presă deservită de două manipulatoare
Pentru acţionarea preselor hidraulice sunt utilizate pompe de înaltă presiune care
dezvoltă presiuni de până la 700 bari. Ca lichid hidraulic este folosit în general uleiul mineral.
În figura 4.18 este prezentată o presă hidraulică cu doi montanţi, deservită de două
manipulatoare.
4.4 Forjarea în matriţă
Forjarea în matriţă constă în schimbarea formei şi dimensiunilor materialelor prin
deformare plastică cu ajutorul matriţelor, pe maşini de forjat specializate. Matriţarea este
precedată de încălzirea semifabricatelor la temperatura necesară începerii deformării plastice.
Procesele tehnologice de matriţare cuprind următoarele operaţii:
- Debitarea semifabricatelor pe maşini specializate ( fierăstraie alternative, fierăstraie
circulare, ghilotine etc. ).
- Încălzirea semifabricatelor la temperatura corespunzătoare.
- Preforjarea materialului în vederea aducerii la o forma apropiată configuraţiei
locaşului matriţei.
- Matriţarea propriu – zisă, într-o singură operaţie sau mai multe operaţii succesive,
funcţie de mărimea şi complexitatea piesei.
- Debavurarea pieselor matriţate, executată în matriţa de debavurat sau separat.
110
- Răcirea pieselor matriţate în cuptoare, nisip, containere, aer liniștit etc., in funcţie de
calitatea materialului şi dimensiunile piesei.
- Curăţarea pieselor matriţate de resturile de bavuri şi ţunder, prin polizare, sablare etc.
- Marcarea pieselor matriţate.
- Controlul final.
4.4.1 Matriţe pentru forjare
Matriţele pot fi proiectate în două variante constructive, matriţe cu cavitate deschisă
sau închisă. Variantele constructive sunt prezentate în figura 4.19.
Fig.4.19 Matriţe: A – cavitate închisă; B – cavitate deschisă.
Alegerea tipului matriţei depinde de configuraţia piesei care urmează a fi matriţată. În
matriţele închise, curgerea materialului are mai multe constrângeri şi astfel pot fi realizate
piese cu proeminenţe mai înalte. În cazul utilizării unei astfel de matriţe, este necesară
utilizarea unor semifabricate debitate foarte precis, respectiv cu variaţii foarte mici de volum.
În matriţe cu cavitate deschisă sunt matriţate în general piese care necesită mularea
unor volume mai mari de material. Pentru umplerea completă a matriţei este necesară
realizarea unui profil al matriţei care să frâneze expulzarea înspre exterior a materialului supus
deformării (fig.4.20). Astfel, la matriţele cu cavitate deschisă, pe conturul cavităţii în care este
generată piesa, se practică un canal de bavură în planul de separaţie. Legătură între cavitatea
principală şi cavitatea bavurii se realizează prin puntiţa cu secţiunea LxH. În zona cu secţiune
micşorată se produce o scădere accentuată a temperaturii materialului expulzat din cavitatea
principală, plasticitatea se reduce şi astfel este favorizată o mai bună umplere a cavităţii
111
principale. După matriţare, surplusul de material care a format bavura este eliminat prin
forfecare pe ştanţe de debavurare.
Fig.4.20 Matriţă cu canal de bavură
Executarea pieselor prin matriţare la cald poate fi realizată pe ciocane de matriţare sau
pe prese de diferite tipuri. Matriţarea pe ciocane prezintă avantajul că viteza de deformare este
mare şi astfel umplerea cavităţii se produce mai în profunzime. Dar cum la impact, în matriţă
sunt generate tensiuni foarte mari, matriţa necesită o rezilienţă mare, respectiv o duritate mai
redusă. Din acest motiv uzarea matriţelor pentru ciocane de matriţare este mai rapidă.
Matriţarea pe prese are următoarele avantaje în raport cu matriţarea pe ciocane:
-precizie mai ridicată datorită rigidităţii sporite a berbecului;
-înclinaţii mai mici ale pereţilor cavităţii, datorită folosirii extractoarelor;
-posibilitatea mecanizării şi automatizării procesului;
-consum mai mic de energie;
-productivitate ridicată.
La întocmirea desenului semifabricatului matriţat trebuiesc urmărite următoarele faze:
1. - alegerea planului de separaţie;
2. - stabilirea adaosurilor de prelucrare;
3. - stabilirea adaosurilor tehnologice.
Întocmirea desenului semifabricatului matriţat se face plecând de la desenul de
execuţie al piesei finite, la care se iau în consideraţie adaosurile de prelucrare şi adaosurile
tehnologice. Adaosurile tehnologice caracteristice pieselor matriţate sunt înclinările pentru
extragerea uşoară a semifabricatului din cavitatea matriţei şi razele de racordare care
facilitează curgerea materialului în cavităţile matriţei. În figura 4.21 este prezentat modul de
112
elaborare a desenului piesei forjate, după care urmează proiectarea şi execuţia matriţei sau
setului de matriţe.
Fig.4.21Desenulpieseiforjate
4.22 Fazelematriţăriiunuiarborecotit
Unele piese care au forme mai complexe, nu pot fi realizate prin deformare într-o
singură matriţă. Pentru realizarea formei finale sunt necesare mai multe faze de deformare,
respectiv mai multe matriţe. În figura 4.22 sunt exemplificate fazele tehnologice prin care este
realizat un arbore cotit. Pentru a se obţine forma finală sunt necesare patru matriţe, două
pentru prelucrare pe ciocanul matriţor şi două pe presă.
113
4.4.2 Prese pentru matriţare
Presa cu manivelă este utilizată frecvent pentru operaţii de deformare plastică la rece
prin îndoire, imprimare, ambutisare, decupare, debavurare, calibrare etc. Are o cadenţă mare
de lucru, motiv pentru care este prevăzută cu sisteme de alimentare automată. Pentru operaţii
de deformare plastică la cald este mai rar folosită şi numai pentru piese mărunte.
Schema de principiu şi o presă cu manivelă sunt prezentate în figura 4.23. Prin rotirea
arborelui cu manivelă, este antrenată biela care determină coborârea şi ridicarea șabotei
mobile (culisor), prin culisare pe ghidaje.
Fig.4.23Presacumanivelă
Presa cu excentric are un principiu de funcţionare asemănător cu cel al presei cu
manivelă. Este însă mult mai robustă şi dezvoltă forţe mai mari. Este frecvent întâlnită în
secţiile de prelucrare prin deformare plastică la cald. Are o masă cu suprafaţă mare, lucru care
permite montarea simultană a mai multor matriţe. În aceste condiţii, la o singură încălzire sunt
posibile operaţiile de preformare, formare, finisare şi debavurare, prin transferarea piesei în
posturile de lucru corespunzătoare. În figura 4.24 sunt prezentate schema de funcţionare şi o
presă cu excentric.
114
Fig.4.24 Presa cu excentric
Presa cu genunchi dezvoltă forţe deosebit de mari, dar sabota mobilă are o cursă
relativ mică. În figura 4.25 sunt prezentate schema de funcţionare şi o presă cu genunchi.
Pentru reducerea eforturilor din ghidaje şi pentru mărirea suprafeţei active a mesei de lucru,
acţionarea poate fi făcută cu un sistem dublu de braţe articulate, care acţionează sincron. În
figura 4.26 este prezentată schema cinematică a presei cu genunchi cu sistem dublu de pârghii
de acţionare a șabotei mobile.
Fig.4.25 Presă cu genunchi
115
Fig.4.26 Schema cinematică a presei cu genunchi cu sistem dublu de pârghii
Presa cu fricţiune este utilizată frecvent pentru deformarea la cald în matriţe deschise.
La presele cu şurub energia preluată de la motorul electric de către organele în mişcare, este
transformată în lucru mecanic de deformare prin intermediul mecanismului şurub-piuliţă.
Avantajele utilizării mecanismelor de transmisie cu şurub-piuliţă sunt:
- simplitate constructivă;
- obţinerea unei mişcări lente şi a unei forţe mari;
- gabarit mic pentru forţe mari;
- deplasare cu precizie ridicată.
Dezavantajele mecanismelor cu şurub-piuliţă sunt:
- pierderi relativ mari prin frecare;
- randament scăzut;
- imposibilitatea obţinerii unor viteze mari de deplasare.
În cazul preselor cu două discuri de fricţiune, mişcarea se transmite de la motorul
electric, la arborele principal care susţine cele două discuri, prin intermediul transmisiei prin
curele. Arborele este deplasabil axial prin comandă mecanică, hidraulică sau pneumatică. La
contactul discului cu obada discului de fricţiune (volantului), se realizează mişcarea de
coborâre a berbecului prin intermediul mecanismului cu şurub şi piuliţă. Mişcarea volantului
116
este accelerată la coborâre odată cu creşterea razei punctului de contact între disc şi volant,
diferenţa dintre vitezele periferice fiind iniţial mică, exisă tendinţa de patinare.
La deplasarea axială a arborelui principal se realizează contactul discului de fricţiune
cu cel de al doilea disc de antrenare şi astfel se produce mişcarea de ridicare a șabotei mobile.
Ciclul de lucru al preselor cu fricţiune constă în următoarele faze:
- cursa de coborâre accelerată;
- cursa de deformare;
- cursa de ridicare.
În mod obişnuit, pe baza cerinţelor tehnologice, vitezele de deformare la matriţarea pe
presele cu fricţiune se situează în limitele 0,5-0,9 m/s.
În figura 4.27 sunt prezentate schema de funcţionare şi o presă cu fricţiune.
Fig.4.27Presăcufricţiune
Presa hidraulică este utilizată pentru matriţarea pieselor de mari dimensiuni. Aceste
prese au doi sau patru montanţi şi prezintă o masă de lucru cu suprafaţa mare. În aceste
condiţii pe astfel de prese pot fi fixate mai multe matriţe, respectiv de preformare, formare ,şi
finisare. Schema presei hidraulice este prezentată în figura 4.13.
117
4.4.3 Ciocane pentru matriţare
Pe ciocanele de matriţare piesele sunt realizate prin aplicarea mai multor lovituri, de
obicei între două şi şase lovituri. Semifabricatul se răceşte între aplicarea loviturilor, dar
răcirea este mai intensă în partea inferioară, unde semifabricatul rămâne în contact cu matriţa.
Ca urmare la matriţarea pe ciocane se realizează o umplere mai bună a cavităţii superioare.
Ciocanele pneumatice şi cele vapopneumarice sunt frecvent utilizate pentru operaţiile
de matriţare. Ciocanele vapopneumatice de mare energie, pot dezvolta la impact forţe de de
până la 12.000 tone forţă. Ciocanele utilizate pentru matriţare pot fi folosite şi pentru operaţii
de forjare liberă. Ciocanele autocompresoare nu sunt utilizate pentru operaţii de matriţare.
Pentru operaţiile de matriţare sunt utilizate şi ciocane care utilizează energia dezvoltată
de căderea liberă a berbecului pe care este fixată semimatriţa superioară. Aceste ciocane sunt
diferenţiate doar prin mecanismul de ridicare a berbecului pe care este fixată matriţa
superioară (fig. 4.28).
Ciocanul cu scândură este utilizat pentru matriţarea pieselor mărunte. Berbecul are o
masă de ordinul mai multor sute de kilograme şi este ridicat cu un sistem mecanic format din
două role care antrenează prin frecare o scândură. Rotirea rolelor şi frecarea dintre acestea şi
scândură, facilitează ridicarea berbecului. La eliberarea scândurii, berbecul cade liber, iar
energia potenţială a acestuia se transformă în energie cinetică şi în final în energie de
deformare a semifabricatului plasat în matriţa inferioară.
Fig.4.28 Ciocane de matriţare: A – cu scândură; B – cu curea; C – cu cremalieră.
118
Ciocanul cu curea se bazează pentru ridicarea berbecului, pe frecarea dintre rolele de
antrenare şi o curea. În momentul eliberării curelei berbecul cade liber iar energia potenţială
iniţială se transformă în energie deformatoare.
Ciocanele cu scândură şi cele cu curea necesită un consum relativ mic de energie
pentru ridicarea berbecului, astfel încât din punct de vedere al consumului de energie ele sunt
avantajoase. Dezavantajul acestor ciocane constă în necesitatea schimbării relativ frecvente a
scândurii, respectiv curelei.
Ciocanul cu cremalieră foloseşte pentru ridicarea berbecului un sistem format dintr-
un pinion şi o cremalieră. În această situaţie poate fi ridicat un berbec cu masa mai mare decât
în cazul ciocanelor cu scândură sau curea. La îndepărtarea pinionului berbecul cade
producând deformarea materialului depus în matriţa inferioară.
Trebuie menţionat faptul că pentru umplerea corectă a matriţei, de obicei sunt necesare
mai multe lovituri, în cazul matriţării pe ciocanele cu scândură, curea sau cremalieră.
Ciocanul de înaltă energie (ciocanul cu explozie) se bazează pe energia eliberată prin
explozia produsă într-un spaţiu închis format dintr-un cilindru şi un piston. Ca amestec
exploziv poate fi folosit aerul comprimat în care este pulverizată motorina, principiul fiind
asemănător cu cel de funcţionare a motorului Diesel. Se poate folosi şi un amestec de aer sau
oxigen cu hidrogen. Explozia produce o presiune foarte mare în cilindru şi accelerarea
pistonului, astfel că viteza de impact şi de deformare a materialului din matriţă este foarte
mare. În figura 4.29 este prezentată schema de principiu a ciocanului de înaltă energie.
Fig.4.29 Ciocanul de înaltă energie
119
4.5 Deformarea plastică prin extrudare
Extrudarea este procesul de prelucrare prin deformare plastică care constă în trecerea
forţată a materialului printr-o matriţă a cărei deschidere este profilată şi are o secţiune mai
mică decât cea a semifabricatul supus deformării.
Procesul de extrudare are loc prin următoarele faze:
- presarea până la umplerea completă a orificiului matriţei;
- începutul curgerii prin orificiul matriţei;
- curgerea materialului prin orificiul matriței.
Forţa de extrudare este influenţată de :
a) rezistenţa la deformare a semifabricatului;
b) gradul de reducere;
c) valoarea forţelor de frecare;
d) tipul extrudării;
e) complexitatea piesei;
f) forma şi dimensiunile semifabricatului.
Valorile presiunii de extrudare a oţelului sunt cuprinse între 170 - 280 daN/cm2
, iar pentru
aluminiu între 40 - 120 daN/cm2
.
4.5.1 Procedee de extrudare
În funcţie de temperatura de extrudare, operaţia se efectuează la rece sau la cald.
După natura forţelor de deformare se deosebesc:
- extrudare mecanică;
- extrudare hidraulică;
- extrudare prin explozie;
Conform sensului de acţionare al forţei şi de deplasare al materialului:
- extrudare directă;
- extrudare inversă;
- extrudare combinată;
După axa maşinii se deosebesc:
- maşină de extrudat cu ax orizontal;
120
- maşină de extrudat cu ax vertical.
Conform modului de acţionare a maşinii se deosebesc:
- prese hidraulice;
- prese mecanice.
Extrudarea directă şi extrudarea inversă sunt cele mai răspândite procedee de
extrudare, prin care sunt obţinute produse lungi cu diverse profile. Operaţia este efectuată pe
prese hidraulice orizontale. Semifabricatul cilindric, încălzit sau rece, este introdus în
container (cilindrul de lucru) şi sub presiunea plungerului materialul este obligat să iasă prin
orificiul matriţei (fig.4.30). La extrudarea directă, direcţia de expulzare din matriţă este aceiaşi
cu cea de acţionare a plungerului iar la extrudarea inversă, direcţiile sunt inverse.
Principiile prezentate în figură pot fi aplicate şi pe prese mecanice verticale, pentru
obţinerea unor piese cu lungime mică. În acest caz sunt utilizate matriţe speciale în care
curgerea materialului este limitată.
Extrudarea ţevilor poate fi aplicată prin folosirea procedeului de extrudare inversă
(fig.4.31). Este folosit un semifabricat cu o gaură la mijloc. Prin presarea materialului, acesta
este obligat să iasă prin spaţiul rămas între matriţă şi dorn, rezultând astfel o ţeavă.
Fig.4.30 Principiul extrudării: A. – extrudare inversă; B. – extrudare directă.
Fig.4.31 Extrudarea ţevilor
121
Extrudarea maselor plastice se poate realiza atât prin extrudare directă, cât şi indirectă,
folosind principiile prezentate mai înainte. Pentru realizarea diverselor profile, închise sau
deschise se poate folosi şi metoda extrudării directe la care presarea materiei prime se
realizează de către un extruder cu şneck (melc) – figura 4.32.
Fig.4.32 Extrudarea maselor plastice şi profile realizate prin extrudare
În acest caz sunt utilizate granule de polistiren sau polietilenă care sunt antrenate spre
matriţă de către extruderul cu melc. Pentru lichefierea granulelor şi polimerizare este necesară
încălzirea containerului.
4.5.2 Tehnologia extrudării
Etapele procesului tehnologic de extrudare a materialelor metalice sunt:
- debitarea semifabricatului;
- pregătirea pentru extrudare (curăţire, eventual încălzire, lubrifiere);
- extrudarea propriu-zisă;
- operaţii complementare (retezare, calibrare);
- control tehnic de calitate.
În cazul materialelor metalice cu deformabilitate mare (aluminiu, cupru, alamă etc.)
operaţia de extrudare se efectuează la rece. Oţelurile cu conţinut mic de carbon folosite pentru
realizarea prin extrudare a pieselor scurte nu necesită o încălzire, dar în prealabil suprafaţa se
supune operaţiei de fosfatare, cu scopul reducerii frecării dintre material, container şi matriţă.
122
Procesul de extrudare la rece creează deplasări de material cu presiuni specifice şi
viteză foarte mari. Prin faptul ca materialul semifabricatului freacă pe suprafaţa containerului
şi matriţei, acestea sunt puternic solicitate la uzare. Pentru reducerea frecării şi uzurii este
necesară existenţa unui strat intermediar între matriţă şi materialul supus deformării. Acest
strat trebuie sa fie legat de materialul supus deformării si să fie poros pentru a îngloba
lubrifiant. Metoda astăzi unanim folosită la extrudarea oţelurilor este cea a fosfatării. Ea
constă într-o transformare chimică superficială a materialului, rezultând un strat de fosfaţi
compuşi, insolubili. Fosfatarea se execută după decapare.
În cazul extrudării la rece a oţelului, presiunea la nivelul suprafeţei de contact
semifabricat - matriță poate atinge 250 daN/mm2
. În cazul extrudării metalelor sau aliajelor
neferoase, care sunt extrudate la rece reducerea frecării se realizează prin lubrifiere.
Lubrifianţii nu trebuie să adere la pereţii matriţei, ci să preia eforturile de compresiune. Ca
lubrifianţi se folosesc lubrefianţi solizi, ca de exemplu bisulfura de molibden. În cazul
extrudării oţelului la temperaturi înalte, pe suprafaţa semifabricatului sunt presărate granule
fine de sticlă, care se topesc în contact cu semifabricatul cald.
Prin extrudare rezultă următoarele rugozităţi ale suprafeţelor:
- extrudare la rece : Ra = 0,2 – 1,6 µm;
- extrudare la cald : Ra = 1,6 – 6,3 µm.
4.6 Tragerea barelor, ţevilor şi trefilarea
Procesul de deformare plastică prin tragere se realizează prin trecerea unui
semifabricat sub formă de bară printr-un orificiu calibrat al sculei de deformare, numită
filieră. Tragerea prin filieră se realizează sub acţiunea unei forţe de tracţiune aplicată la
capătul anterior al semifabricatului. În funcţie de aspectul produselor trase, şi în funcţie de
organele de maşină care asigură forţa de tragere, deformarea plastică se poate realiza prin
două tehnologii distincte: trefilarea sârmelor şi tragerea barelor şi ţevilor.
În cazul trefilării, sârmele sunt obţinute sub formă de colaci (produs semifabricat sau
finit), iar forţa de tragere este asigurată de organe de maşini cu mişcare circulară. La tragerea
barelor şi ţevilor, semifabricatele şi produsele finite sunt rectilinii, iar forţa de tragere este
asigurată de un subansamblu al utilajului de tragere, care asigură o mişcare rectilinie.
În procesul de tragere prin filieră, materialul metalic este supus la întindere, datorită forţei de
tracţiune şi la compresiune datorită presiunii exercitate de pereţii filierei. Sub acţiunea acestor
123
forţe, materialul metalic va suferii o alungire în direcţie axială şi o reducere de secţiune în
sens transversal. În afara forţelor de întindere şi de compresiune, în timpul tragerii mai
acţionează şi frecarea dintre suprafaţa exterioară a materialului metalic supus tragerii şi pereţii
orificiului filierei. Aceste forţe determină atât alunecări ale cristalelor cât şi deformări a
acestora.
Pentru ca procesul de deformare prin tragere să se poată desfăşura în bune condiţii,
fără ca materialul să se rupă, este necesar să se asigure următoarele condiţii:
- forţa de tragere să fie suficient de mare pentru a determina deformarea;
- gradul de reducere a secţiunii să nu genereze tensiuni de întindere care să
atingă limita de rupere.
Plecând de la tensiunile care acţionează asupra materialului la tragerea prin filieră a
fost stabilită următoarea relaţie simplificată a forţei de tragere:
T = σc(A0-Au)(1+μ/α)
unde:
T- forţa de tragere;
σc - rezistenţa la compresiune;
A0 şi Au - secţiunea sârmei înainte şi după deformare;
μ - coeficientul de frecare dintre sârmă şi filieră;
α - unghiul de trefilare.
Coeficientul de trefilare, definit ca raportul dintre secţiunile produsului după şi înainte
de trefilare prin aceeaşi filieră, λ = Au/A0, trebuie să corespundă unei deformări totale care să
fie mai mare decât deformarea elastică şi în acelaşi timp forţa de tragere T, necesară
deformării totale, să fie mai mică decât rezistenţa de rupere la întindere a sârmei trefilate.
Viteza de trefilare are un efect redus asupra forţei de trefilare, însă la viteze mari se observă o
creştere puternică a temperaturii, condiţiile de lubrifiere înrăutăţindu-se.
Filiera cu ajutorul căreia sunt executate operaţiile de trefilare sau tragere este
prezentată în figura 4.33. Sunt utilizate filiere cu ajutorul cărora sunt obţinute diverse profile:
circular, pătrat, dreptunghiular, hexagonal. Pentru reducerea forţelor de frecare şi reducerea
riscului de rupere, materialul înainte de a fi tras prin filieră este lubrifiat. Filierele sunt scule
care necesită o duritate foarte mare. Pentru tragerea barelor şi ţevilor sunt folosite filiere din
oţeluri înalt aliate sau sinterizate din carburi, iar pentru trefilarea sârmelor subţiri pentru
industria electrotehnică filierele sunt din safir (fig.4.34).
124
Fig. 4.33 Filieră de deformare prin tragere: 1 – con de prindere; 2 – con de ungere;
3 – con de deformare; 4 – cilindru de calibrare; 5 – con de degajare.
Fig.4.34 Linie continuă de trefilare cu cinci posturi
Ţevile fără cusătură ( fără sudură) sunt fabricate tot prin tragere. Semifabricatul de la
care se porneşte este obţinut prin forjare şi găurire după care urmează extrudarea. Pentru
reducerea diametrului se aplică în continuare operaţia de tragere. Ca semifabricate pot fi
utilizate şi ţevi obţinute prin turnare continuă. În figura 4.35 sunt prezentate schemele de
tragere a ţevilor.
125
Fig.4.35 Tragerea ţevilor: A – fără dorn; B – cu dorn fix; C – cu dorn flotant.
Ţevilor cu diametrul mare li se reduce diametrul prin tragere prin procedeul cu dorn
fix (B). Aceasta pentru că secţiunea barei de poziţionare a dornului trebuie să fie suficient de
mare pentru a suporta tensiunile de întindere generate de forţele de deformare şi frecare.
Diametrul ţevilor cu secţiune medie este redus prin aplicarea procedeului cu dorn
flotant (C). Prin aplicarea acestui procedeu se asigură o bună calibrare atât a diametrului
exterior, cât şi a celui interior al ţevii. Dornul şi filiera sunt astfel proiectate încât pe durata
tragerii, dornul să se menţină în poziţia prestabilită.
Pentru tragerea ţevilor cu diametrul mic poate fi folosită doar metoda de tragere fără
dorn (A).
4.7 Deformarea plastică prin laminare
Laminarea este procedeul de prelucrare prin deformare plastică la care un semifabricat
este trecut printre doi cilindrii care se rotesc in sensuri inverse şi reduc dimensiunile secţiunii
în direcţia acţionării forţei. Laminarea este procedeul cu cea mai mare răspândire in
prelucrarea metalelor prin deformare plastică. Aproximativ 75% din producţia de oţel
elaborată în industria metalurgică se prelucrează prin laminare, rezultând semifabricate ca:
table, benzi, profile, țevi etc., în timp ce restul de 25% din cantitatea de oţel este prelucrată
prin turnare sau prin forjare.
Laminorul este o instalaţie complexă utilizată pentru prelucrarea prin laminare la cald
sau la rece a materialelor. Este format din utilaje de bază (care participă direct la deformarea
plastică), şi din utilaje auxiliare de încălzire, manevrare, ajustare etc.
Ansamblul format din doi sau mai mulţi cilindri care lucrează simultan la executarea
unei operaţii de laminare poartă denumirea de cajă de laminare. Partea cilindrilor care vine in
contact direct cu laminatul se numeşte tablieră. Cilindri cu tabliera netedă sunt folosiți la
126
laminarea tablelor si benzilor, iar cei cu tabliera profilată sunt folosiţi pentru laminarea
profilelor.
Cele mai răspândite laminoare au doi cilindri cu tabliera netedă şi servesc pentru
laminarea la cald a materialelor metalice. Datorită forţelor rezistente de valoare ridicată ale
materialului supus laminării, cilindrii tind să se curbeze (fig.4.36.a.), rezultând astfel
semifabricate plate cu grosime neuniformă. În cazul laminării la cald, forţele deformatoare
sunt mai reduse, iar în majoritatea cazurilor diferenţele de grosime pot fi neglijate.
În cazul laminării la rece, datorită deformabilităţii mai reduse a materialului laminat, variaţia
grosimii secţiunii trebuie luată în considerare. Se poate obţine un produs laminat cu grosime
uniformă, dacă tablierele sunt prelucrate astfel încât sub acţiunea forţelor de încovoiere,
generatoarele cilindrilor în contact cu materialul, să devină liniare şi paralele (fig.4.36.b.).
Fig.4.36 Laminor duo cu cilindri drepţi şi profilaţi
O altă soluţie pentru obţinerea tablelor cu grosime constantă este cea de utilizare a
laminoarelor cu mai mulţi mai mulţi cilindrii. În contact cu materialul supus laminării sunt
doar doi cilindri, cei cu diametrul cel mai mic. Ceilalţi cilindri servesc la sprijinirea cilindrilor
activi, reducându-se astfel deformarea acestora (fig. 4.37; C.- laminorul cuatro; D.- laminorul
cu şase cilindri). Aceste laminoare sunt utilizate mai ales pentru laminarea la rece a tablelor
subţiri. În figura 4.38 este prezentat un laminor cuatro pentru laminare la rece.
127
Fig.4.37 Schema de amplasare a cilindrilor: A – laminor duo;
B – laminor trio; C – laminor cuatro; D – laminor cu şase cilindri.
Fig.4.38 Laminor cuatro pentru laminare la rece
Pentru sporirea deformabilităţii, respectiv pentru reducerea forţelor, laminarea
materialului se poate face la cald. În figura 4.39 sunt prezentate modificările microstructurale
care se produc în timpul laminării la cald. La trecerea printre cilindri laminorului se formează
textura şi materialul se ecruisează. Deoarece temperatura de încălzire este mult mai mare
decât cea de recristalizare, germenii de recristalizare apăruţi se dezvoltă rapid. Astfel, la o
distanţă de câţiva metri de la ieşirea din laminor s-a format, o structură de echilibru cu grăunţi
128
poligonali cu granulaţie mai fină decât cea iniţială. Efectul ecruisării este anihilat iar noua
structură poate fi laminată în continuare fără reîncălzire. Din punct de vedere tehnic şi
economic este avantajoasă laminarea la cald pe linii de laminare care cuprind mai multe
laminoare (fig.4.40).
Fig.4.39 Structura materialelor laminate la cald
Fig.4.40 Linie de laminare continuă
129
4.8 Laminarea ţevilor
Cel mai productiv procedeu de fabricare a ţevilor fără cusătură din oţel, este cel de
obţinere a acestora prin laminare. Se porneşte de la un semifabricat cilindric masiv, încălzit la
1200-1300⁰C, care este trecut printre cilindrii poziţionaţi oblic ai unui laminor şi care au
acelaşi sens de rotire (procedeul Mannesmann).
Cilindrii acţionează împreună cu semifabricatul ca un gen de mecanism în care
semifabricatul se deplasează spre înainte pe o spirală elicoidală. În calea semifabricatului se
poziţionează un dorn sprijinit rigid pe o bară care suportă o forţă de compresiune provocată de
înaintarea materialului. Astfel, se realizează împingerea şi trecerea materialului printre cilindri
şi vârful dornului. Semifabricatul este perforat central, procesul fiind favorizat de tensiunile
alternative de întindere şi compresiune, care sunt generate în timpul procesului. Forma dublu
conică a cilindrilor permite lărgirea orificiului central, datorită tensiunilor de întindere care
apar. Prin aceasta, se reduc foarte mult frecările, iar solicitările barei de susţinere a vârfului
dornului de perforare, sunt diminuate. Îngrădirea şi orientarea deformaţiilor materialului
perforat se realizează prin două patine plasate în plan perpendicular pe cilindrii laminorului.
Procesul de laminare a ţevilor este prezentat în figura 4.41.
Fig.4.41 Procedeul de obţinere a ţevilor prin laminare
Deoarece în această fază a rezultat un tub cu diametru mare şi pereţi relativ groşi, pe
aceiaşi linie de fabricaţie se continuă prelucrările prin deformare plastică la cald, cu scopul
obţinerii unor ţevi cu diametru mai mic şi pereţi mai subţiri (fig.4.42).
130
Fig.4.42 Schema tehnologică de obţinere a ţevilor laminate
În semifabricatul tubular este introdus un dorn cu diametrul uniform pe toată
lungimea. Prin trecerea printr-un alt laminor cu trei role conice, se realizează reducerea
diametrului exterior, precum şi uniformizarea şi reducerea grosimii pereţilor, rezultând o ţeavă
semifabricată care are încă un diametru mare.
După extragerea dornului se efectuează o nouă încălzire cu scopul obţinerii unei
plasticităţi maxime. Trecerea ţevii semifinite printr-un tren de laminare cu cilindri profilaţi
determină reducerea pas cu pas a diametrului şi a grosimii peretelui. În final, la semicald se
realizează curăţarea suprafeţelor şi calibrarea finală.
4.9 Deformarea plastică a tablelor
Prelucrarea tablelor prin deformare plastică permite obţinerea unor piese apropiate de
forma finită. Debitarea tablelor care urmează a fi prelucrate prin deformare plastică se face la
indici de utilizare ridicaţi (peste 90° ). Piesele din tablă realizate prin deformare plastică le pot
înlocui cu succes pe cele turnate, forjate, sau obţinute prin alte procedee, în condiţiile
131
asigurării scopului funcţional al piesei, al reducerii consumului de material şi a manoperei.
Operaţiile de deformare a tablelor sunt executate, aproape în exclusivitate, cu dispozitive
speciale acţionate de prese.
După caracterul general al deformaţiilor, operaţiile simple de presare la rece se
clasifică în două grupe (fig.4.43):
- operaţii de forfecare (tăiere);
- operaţii de matriţare.
Fig.4.43 Clasificarea operaţiilor de presare a tablelor
Operaţiile de presare la rece poate fii aplicate atât materialelor feroase cât şi celor
neferoase , cu condiţia ca acestea să se poată prelucra uşor şi să aibă proprietăţile impuse
piesei finite. Calitatea produselor obţinute prin presare la rece este condiţionată de
următoarele:
- aspectul exterior, forma şi dimensiunile materialului;
- proprietăţile chimice (compoziţia şi rezistenţa la coroziune);
- microstructură;
- caracteristicile mecanice (duritate, limită la curgere, rezistenţă mecanică,
alungire şi gâtuire la rupere);
132
- proprietăţi tehnologice (capacitate de deformare).
Suprafaţa tablei trebuie să fie perfect netedă, laminată curat, fără cute, exfolieri şi alte
deteriorări mecanice. De asemenea, tabla folosită ca materie primă trebuie să fie lipsită de
oxizi sau incluziuni nemetalice.
4.9.1 Scule şi dispozitive utilizate la operaţiile de presare la rece
Ca principiu, dispozitivele pentru prelucrare prin presare la rece se aseamănă cu cele
de prelucrare prin deformare la cald. Însă, dispozitivele de presare la rece sunt mai complexe.
Pe lângă poanson şi placă activă, acestea conţin un număr relativ mare de elemente dintre care
unele participă nemijlocit la realizarea procesului de deformare plastică.
Pentru executarea operaţiilor de tăiere sunt utilizate ştanţe, iar pentru executarea
operaţiilor de deformare plastică sunt utilizate matriţe, ambele tipuri putând fi executate în
diverse variante constructive.
Ştanţele şi matriţele pot fi clasificate după mai multe criterii:
1. după felul operaţiilor tehnologice
- ştanţele pot fi: de retezare, de decupare, de perforare;
- matriţele pot fi: de îndoire, de ambutisare, de bordurare, de reliefare etc.
2. după desfăşurarea operaţiilor de lucru ştanţele şi matriţele pot fii simple sau
combinate:
- cele simple execută la fiecare cursă a poansonului, una sau mai multe operaţii
de acelaşi fel;
- cele combinate execută la fiecare cursă a poansonului, operaţii diferite din
punct de vedere tehnologic.
3. după particularităţi constructive, ştanţele şi matriţele pot fi cu sau fară:
- ghidarea elementelor deplasabile;
- dispozitiv de evacuare a pieselor sau deşeurilor;
- limitarea materialului (în cazul ştanţelor);
- dispozitiv de apăsare (în cazul matriţelor).
Elementele componente ale ştanţelor
Elementele unei ştanţe formează două ansambluri: un ansamblu mixt, montat pe masa
presei şi un ansamblu mobil, montat pe culisorul presei. Majoritatea elementelor componente
133
ale unei ştanţe sunt tipizate cu excepţia elementelor active, care pot avea diferite forme, în
funcţie de piesele sau semifabricatele ce rezultă în urma ştanţării.
Elementele de bază ale ştanţelor sunt:
- placa de bază, fixează pe masa presei ansamblul inferior, care preia în timpul
lucrului toate eforturile la care este supusă ştanţa;
- placa superioară are rolul de a mări suprafaţa de sprijin a poansonului pe
culisorul presei şi de a face legătura împreună cu placa port-poanson între
cepul de prindere şi poanson;
- placa de ghidare are rolul de a conduce poansonul în placa tăietoare;
- cepul de prindere asigură legătura dintre culisorul presei şi partea superioară a
ştanţei;
- coloanele şi bucşele de ghidare au rolul de a asigura o poziţionare precisă a
poansonului faţă de placa de tăiere. În majoritatea cazurilor coloanele de
ghidare sunt fixate prin presare în plăcile de bază.
Elementele active ale unei ştanţe sunt poansonul şi placa de tăiere. Aceste elemente
execută operaţia de tăiere, fiind supuse solicitărilor principale ce intervin în timpul lucrului.
Elementele ajutătoare sunt: placa de presiune, desprinzătorul, inelul de strângere,
aruncătorul, tija aruncătoare, opritorul, elementele elastice, şuruburile şi ştifturile.
În figura 4.44 este prezentată o ştanţă simplă, utilizată pentru operaţii de decupare.
Fig.4.44 Ştanţă de decupare fără ghidarea poansonului: 1- cap de prindere; 2- placă
superioară; 3- plăci de presiune; 4- port poanson; 5- poanson; 6- placă de tăiere; 7- inel de
strângere; 8- şuruburi cu cap înecat; 9- placă de bază
134
Elementele componente ale matriţelor
Matriţele destinate deformării prin presare la rece a tablelor diferă de cele destinate
matriţării la cald prin faptul că sunt prevăzute cu:
- o placă de presiune care împiedică deformarea necontrolată a tablei în timpul
presării;
- au coloane de ghidare proprii;
- au sisteme de extragere din matriţă a piesei presate.
Elementele de fixare pe masa şi pe culisorul presei sunt similare cu cele ale ştanţelor.
În figura 4.45 este prezentată schematic o matiţă pentru deformarea tablei prin presare. La
proiectarea acestor matriţe se acordă o importanţă deosebit dimensionării jocului dintre
poanson şi matriţă, precum şi razelor suprafeţelor pe care se produce alunecarea tablei în
timpul deformării.
Fig.4.45 Schema unei matriţe de ambutisare
Pe lângă matriţele clasice care au componente active metalice, sunt utilizate şi matriţe
cu pernă de apă, sau matriţe la care deformarea este produsă cu ajutorul aerului sub presiune.
În figura 4.46 este prezentată schema deformării plastice a tablei cu ajutorul unui sistem
prevăzut cu o membrană din cauciuc (expandor hidraulic – pernă hidraulică) care înlocuieşte
semimatriţa superioară, respectiv poansonul. Aplicarea acestui procedeu de deformare reduce
cheltuielile de execuţie a matriţelor, dar poate fi aplicat numai pentru obţinerea pieselor
deformate pe o adâncime relativ redusă.
135
Fig.4.46 Deformarea tablelor cu expandor hidraulic
În figura 4.47 este prezentat procedeul de deformare prin expandare pneumatică. În
matriţă este introdus un semifabricat sub forma unui tub închis care a fost obţinut printr-un alt
procedeu (ex. extrudare inversă sau ambutisare adâncă). După închiderea matriţei, în tub se
suflă aer sub presiune care determină deformarea tubului. Acesta va lua forma cavităţii
matriţei.
Fig.4.47 Deformarea tablelor prin expandare pneumatică
4.9.2 Tehnologia operaţiilor de presare la rece
1. Operaţii de tăiere. Tăierea este o operaţie de prelucrare prin care un semifabricat
este separat în una sau mai multe părţi distincte după un contur închis sau deschis .
a. retezarea constă în separarea unor părţi dintr-un material după un contur deschis.
Retezarea se utilizează în general la tăierea foilor de tablă în benzi sau în bucăţi
dreptunghiulare necesare operaţiilor următoare. Operaţia de retezare se poate executa cu
foarfecele sau cu ştanţe.
136
b. decuparea constă în decuparea completă a unor părţi din material, după un contur
închis, partea rămasă constituind deşeul. Decuparea se execută pe prese cu ajutorul ştanţelor
de decupat.
c. perforarea constă în separarea completă a unor părţi din material după un contur
închis, partea desprinsă constituind deşeul. Operaţia de decupare şi cea de perforare se pot
executa simultan cu ajutorul ştanţelor.
d. tunderea constă în separarea surplusului de material de la marginea piesei
ambutisate. Se execută cu ajutorul unor ştanţe speciale.
.
2. Operaţii de deformare. Sunt foarte variate, sunt prezentate doar câteva:
a. îndoirea urmăreşte transformarea semifabricatelor plane în piese curbe. Operaţia de
îndoire se execută cu ajutorul matriţelor de îndoire .
b. profilarea .constă în transformarea semifabricatelor plane în piese curbe, prin
îndoirea acestora pe muchii sau generatoare paralele între ele şi paralele cu muchia lor
longitudinală.
c. îndreptarea constă în aducerea unei piese curbe la forma rectilinie sau plană.
d. bordurarea constă în prelucrarea prin deformare a marginii exterioare a unei piese
pentru a se obţine o margine de racordare sau întărirea marginilor.
e. fasonarea cuprinde operaţiile prin care se modifică forma piesei sau a
semifabricatului, grosimea materialului rămânând constantă.
f. ambutisarea este o operaţie de deformare plastică care se execută în matriţe cu
acţiune simplă şi cu acţiune dublă, directă sau inversă. În funcţie de natura materialului, de
forma şi dimensiunile pieselor, ambutisarea poate fii executată dintr-o singură sau mai multe
operaţii. Pentru reducerea frecării de contact dintre suprafeţele piesei, ale matriţei şi ale plăcii
de strângere, se folosesc lubrifianţi. Pentru deformarea tablelor subţiri din aliaje de aluminiu
sau din magneziu şi a tablelor din oţel inoxidabil, se aplică ambutisarea cu cauciuc sau
ambutisarea hidraulică .
2. Operaţii de fasonare:
a. reliefarea constă în scoatere în relief a unor inscripţii sau desene, fără modificarea
grosimii materialului.
b. gâtuirea urmăreşte micşorarea secţiuni transversale a barelor, ţevilor sau a pieselor
realizate prin ambutisare .
137
c. umflarea este prelucrarea de deformare executată cu scopul de a mării dimensiunile
transversale spre fundul unei piese cave .
d. evazarea constă în mărirea progresivă a diametrului interior al unei ţevi sau al unei
piese cave.
e. formarea cuprinde operaţiile care urmăresc modificarea semifabricatului prin
deformare volumică (se aplică numai pieselor din materiale cu plasticitate mare).
f. asamblarea cuprinde operaţiile prin care se realizează îmbinarea diferitelor piese
folosind presele.
fălţuirea care este o operaţie de deformare prin care se realizează asamblarea
marginilor a două table sau a două piese prin îndoirea acestora.
138
5. SUDAREA MATERIALELOR METALICE
5.1 Elemente fundamentale
Sudarea este o metodă de îmbinare nedemontabilă a două corpuri metalice, prin
stabilirea unor legături între atomii marginali ai celor două corpuri, în anumite condiţii de
temperatură şi presiune.
Avantajele sudării:
- faţă de metodele de asamblare prin nituire sau cu şuruburi, se realizează o economie
de material, se realizează etanşeitatea îmbinării şi in absenţa găurilor pentru nituri sau
şuruburi, creşte rezistenţa asamblării;
- faţă de piesele turnate rezultă construcţii mai suple, consumul de manoperă la sudare
este mai mic, iar rezistenţa la rupere a materialelor laminate care se sudează este mai mare
decât a celor turnate;
- se pot obţine construcţii de complexitate mare, formate din mai multe componente,
fiecare din alt material sau obţinute prin diferite procedee tehnologice;
- echipamentele de sudare sunt simple, iar materialele de adaos sunt relativ ieftine şi
accesibile.
5.1.1 Principiul fizic al sudării
Pentru crearea unor forţe de legătură între corpurile supuse sudării, este necesar ca
atomii dispuşi pe suprafaţa unuia dintre corpuri să reacţioneze cu atomii celuilalt corp.
Această condiţie poate fi realizată prin două metode:
- alăturarea şi încălzirea părţilor care trebuie sudate;
- exercitarea unei presiuni intre cele două corpuri.
Prin încălzire, creşte energia liberă a atomilor şi se slăbesc legăturile interatomice.
Dacă prin încălzire este depăşită temperatura de topire se realizează o baie de metal topit
provenit de la ambele corpuri. Prin solidificarea topiturii rezultă cordonul de sudură. Procesele
fizico – chimice care se desfăşoară atât în topitură, cât şi ulterior la răcire în materialul
solidificat se supun legilor metalurgiei.
138
Presiunea exercitată între părţile supuse îmbinării, generează deformaţii plastice care
determină curgerea materialului de-a lungul suprafeţelor în contact, producând posibilitatea
difuziei şi a stabilirii unor legături interatomice între atomii celor două corpuri. Dacă
presiunea este suficient de mare, ea singură poate realiza sudarea la rece.
Mecanismul apariţiei forţelor de legătură între corpurile ce se sudează, depinde în
primul rând de starea de agregare în care se găsesc acestea. Ele pot fi ambele lichide sau
ambele solide.
La sudarea în fază lichidă stabilirea legăturilor începe în baia comună la care participă
atomi ai ambelor corpuri şi continuă pe toată durata cristalizării. O mare influenţă o are
solubilitatea celor două materiale, atât în stare lichidă cât şi în stare solidă, precum şi
asemănarea sau diferenţele proprietăţilor lor fizice.
La sudarea în stare solidă forţele de legătură între cele două corpuri sunt datorate
apropierii mecanice a atomilor de pe suprafeţele în contact. Pentru ca îmbinarea să aibă o
rezistenţă corespunzătoare, distanţa dintre atomii celor două corpuri trebuie să fie de ordinul
parametrilor reţelei cristaline. În condiţii obişnuite acest lucru este împiedicat de existenţa
unor straturi de oxizi la contactul corpurilor. Aceste straturi împiedică coeziunea moleculară.
Acest neajuns poate fi depăşit prin activarea prin încălzire a suprafeţelor în contact. Prin
încălzire locală creşte plasticitatea metalului, creşte amplitudinea oscilaţiilor termice a
atomilor, se măreşte numărul vacanțelor şi astfel este facilitată interpătrunderea prin difuzie a
atomilor.
5.1.2 Structura îmbinărilor sudate
Sudura este rezultatul operaţiei de sudare, iar prin cusătură sudată se defineşte aceea
zonă a îmbinării în care au acţionat efectiv forţele de coeziune interatomică. Cordoanele de
sudură rezultate prin topire au o microstructură şi o compoziţie chimică proprie, diferită de
cele ale materialelor de bază care sunt sudate.
În cazul obişnuit al sudurii cu adaos de material, cusătura înglobează pe lângă acest
material şi material provenit din cele de bază. Baia de sudură astfel formată intră în reacţii
chimice cu elemente din mediul înconjurător (O2, H2, N2), precum şi cu diferite elemente de
aliere (Si, Mn, C, Cr). Oxigenul formează oxizi, hidrogenul se dizolvă în reţeaua cristalină a
fierului şi favorizează fisurarea, iar azotul formează nitruri dure care reduc plasticitatea
139
sudurii. În plus se pot introduce elemente de aliere prin materialul de adaos sau prin
materialele menite să protejeze baia.
După solidificare, la locul îmbinării apar patru zone cu structuri caracteristice,
evidenţiate în figura 5.1.
Fig.5.1 Structura îmbinărilor sudate prin topire
Cordonul (cusătura) are o structură dendritică caracteristică metalelor turnate.
Între cordon şi materialul de bază se distinge o zona foarte îngustă de trecere formată
dintr-un amestec de metal topit si metal de bază supraîncălzit şi este format din constituenţi de
difuzie reciprocă. Cu cât diferenţa dintre compoziţia chimică a metalului de adaos şi a celui de
bază este mai mare, cu atât această zonă este mai vizibilă.
În materialul de bază netopit din apropierea cusăturii, datorită încălzirii şi răcirii
rapide, au loc transformări structurale, fără modificarea compoziţiei chimice. Zona aceasta
este numită ZITM – zona de influenţă termo – mecanică. În ZITM au loc procese de
recristalizare, transformări de fază şi difuzii. Adâncimea zonei depinde de regimul termic
folosit. În funcţie de viteza de răcire şi de compoziţia chimică a materialului de bază vor
rezulta diverşi constituenţi cu duritate sporită, care au efect fragilizant. În zona cu cristale
grosolane, datorită supraîncălzirii se formează structura Widmanstatten care determină
scăderea puternică a rezilienţei. Prin operaţii de tratament termic, caracteristicile mecanice ale
îmbinării sudate pot fi ameliorate.
5.1.3 Sudabilitatea materialelor metalice
Sudabilitatea este o proprietate tehnologică care determină in condiții de sudare date,
capacitatea materialelor de a realiza îmbinări sudate. Sudabilitatea este condiţionată de
140
compoziţia chimică, proprietăţile materialului, şi de condiţiile de sudare. Pentru evaluarea
sudabilităţi se determină carbonul echivalent al materialului supus sudării. Pentru aceasta este
necesară cunoaşterea compoziţiei chimice. Relaţia pentru determinarea carbonului echivalent
conform I.I.W. (International Institute of Welding) este:
𝐶𝑒 = 𝐶 +
𝑀𝑛
6
+
𝐶𝑟 + 𝑉 + 𝑀𝑜
5
+
𝐶𝑢 + 𝑁𝑖
15
[%]
Tabelul 5.1. Caracterizarea sudabilităţii oţelurilor carbon şi slab aliate
Ce [%] Sudabilitate
<0,35 excelentă
0,36...0,40 foarte bună
0,41...0,45 bună
0,46...0,50 condiţionată
0,50...0.65 posibilă
>0,65 necorespunzătoare
Oţelurile cu sudabilitate condiţionată sau posibilă necesită preîncălziri, răcire dirijată,
utilizarea numai a unor anumite procedee de sudare şi a unor materiale de adaos recomandate.
Cuprul se sudează bine dacă nu conţine O2 în procent mai mare de 0,04% şi cu măsuri
speciale pentru a evita pierderile de căldura datorate conductibilităţii sale ridicate.
Alama se sudează greu din cauza Zn care este uşor oxidabil
Bronzul se sudează greu datorită segregaţiilor puternice.
Aluminiul şi aliajele lui se sudează greu datorită oxidării metalului şi a
conductibilităţii termice ridicate.
5.1.4 Materiale de adaos pentru sudare
Pentru a fi corespunzător, materialul de adaos trebuie sa îndeplinească următoarele
condiţii:
- să aibă o compoziţie chimică apropiată de cea a materialului de bază;
- să dea suduri cu proprietăţi mecanice apropiate de cele ale metalului de bază. Din
acest punct de vedere proprietatea care se urmăreşte în primul rând este tenacitatea
- prin solidificare să dea structuri omogene, cu granulaţie fină;
141
- să corespundă condiţiilor de mediu în care lucrează piesa;
- să fie uşor prelucrabil.
În afara materialului care intră direct în masa cusăturii ( sârme, electrozi ) se consideră
drept material de adaos şi materialele care contribuie la alierea sudurii (învelişuri, fluxuri).
5.1.5 Clasificarea procedeelor de sudare
Procedeele de sudare de bază conform SR ISO 4063:1992 se împart în cinci categorii
mari, în funcţie de starea materialelor care participă la formarea îmbinărilor sudate, natura
procedeelor de sudare şi felul procedeelor conexe:
A. procedeedesudareprintopire, la care metalul adaos şi marginile rosturilor metalului de
bază se topesc sub influenţa sursei de căldură, alcătuind baia de sudură, care prin cristalizare
formează cusătura sudată;
B. procedee desudareînstaresolidă, la care îmbinarea pieselor se realizează prin presiune
în stare solidă, fără metal adaos, cu sau fără încălzire;
In afară de acestea, mai sunt prevăzute următoarele categorii de procedee:
C.procedeespecialedesudare;
D.procedeedelipirea metalelor;
E. procedee conexe, care sunt metode de prelucrare la cald a metalelor, care utilizează
tehnici bazate pe procese care sunt proprii diferitelor metode de sudare, dar nu realizează
îmbinări sudate (tăierea, metalizarea, sudarea de încărcare etc.).
În funcţie de energia utilizată pentru încălzirea materialelor în vederea sudării,
există trei categorii de procedee de sudare:
142
5.2 Procedee de sudare prin topire
5.2.1 Clasificarea procedeelor de sudare prin topite
Procedeele de sudare prin topire pot fi clasificate după mai multe criterii, cel mai
uzual, unanim acceptat, este acela în funcţie de energia utilizată în sistem (fig. 5.1)
5.2.2 Sudarea prin topire cu arc electric
Arcul pentru sudare este o descărcare electrică stabilă în mediu gazos, cu o lungime
mică (2 – 15mm), care se produce la o tensiune relativ mică (10 – 40V) şi densităţi mari de
curent (zeci de A/mm2
). Arcul poate fi întreţinut cu un curent continuu sau alternativ.
Temperatura dezvoltată în arcul electric utilizat pentru sudare este de cca. 3000⁰C şi asigură
necesarul de căldură pentru topirea marginilor materialului de bază şi a materialului de adaos.
Fig. 5.1 Clasificarea procedeelor de sudare prin topire după criteriul energetic
143
În cazul sudării în curent continuu, de preferinţă este utilizată polaritatea directă,
respectiv electrodul este legat la polul (-) al sursei de sudare, iar materialul supus sudării, la
polul (+). Sursele de sudură au posibilitatea de reglare a tensiunii şi intensităţii curentului de
sudare şi astfel poate fi controlată cantitatea de căldură generată de arcul electric, Q = U·I·t.
5.2.2.1 Sudarea cu arc electric descoperit - cu electrod învelit
Procedeul de sudare manuală cu arc electric descoperit are cea mai largă răspândire.
Principiul procedeului este prezentat în figura 5.2. Pentru sudare sunt folosiţi electrozi cu
vergeaua metalică cu diametre de 1,5; 2, 3, 4, 5, 6mm. Tensiunea Ua = 20...40V şi curentul de
sudare Is = 50...1000A.
Fig.5.2 Principiul sudării manuale cu arc electric descoperit
Electrozii pentru sudarea manuală cu arc electric se prezintă sub forma unor vergele
cu lungime de 300...500mm acoperiţi la exterior cu un înveliş. La unul din capete electrodul
nu este acoperit cu înveliş pe o lungime de 20...30mm pentru a putea fi prins în port electrod
(fig.5.3). Electrodul de sudare compus din vergea şi înveliş trebuie să îndeplinească o serie de
cerinţe:
- să asigure o funcţionare stabilă a arcului electric;
- să conducă la realizarea unei anumite compoziţii chimice a cordonului de sudură;
144
- să realizeze cordoane de sudură fără defecte;
- să asigure topirea uniformă a învelişului şi a vergelei;
- să permită sudarea cu productivitate ridicată;
- stratul de zgură solidificat pe suprafaţa cordonului de sudură să poată fi îndepărtat cu
uşurinţă;
- să îşi păstreze în timp proprietăţile mecanice, chimice şi fizice;
- să aibă toxicitate redusă în timpul fabricării şi sudării.
Fig.5.3 Electrozii utilizaţi la sudarea manual cu arc electric descoperit
Electrozi cu înveliş acid (A) Acest înveliş formează o zgură fluidă, sudarea făcându-se
preponderent în poziţie orizontală. Cusăturile obţinute se caracterizează prin pătrundere bună,
suprafaţă netedă şi treceri line spre metalul de bază. Solidificarea zgurii se face lent, cu o
structură în formă de fagure, care se desprinde uşor de cordon. Se recomandă pentru oţeluri cu
conţinut scăzut de carbon (max. 0.25%C).
Electrozi cu înveliş bazic(B) Zgura rezultată se solidifică uşor, are o structură compactă
şi se înlătură mai greu. Învelişul este higroscopic fiind necesară uscarea înainte de sudare,
pentru a evita umiditatea şi mai ales hidrogenul care poate pătrunde în cusătură. Îmbinarea
efectuată cu electrozi bazici este rezistentă la fisurarea la rece şi la cald. Ei sunt utilizați pentru
construcţii din oţel de mare rezistenţă, cu conţinut ridicat de carbon şi elemente de aliere.
Alimentarea arcului la sudarea cu electrozi bazici se face în curent continuu, cu polaritate
inversă.
Electrozi cu înveliş celulozic(C) conţin cantităţi mari de materiale organice care produc
gaze abundente în regiunea arcului electric, protejând bine baia de metal topit. Aceşti electrozi
145
produc o cantitate mică de zgură, care se îndepărtează uşor de pe cordonul de sudură. Arcul
electric se menţine uşor. Pierderile prin stropi sunt relative mari, iar cordonul are un aspect
neregulat.
Electrozi cu înveliş rutilic (R) conţin o mare cantitate de rutil (TiO2). Zgura rezultată
este densă şi vâscoasă, solidificându-se repede, cu un aspect poros, uşor de îndepărtat. Arcul
electric se menţine foarte bine, cu pierderi minime. Sunt utilizați pentru orice poziţie de
sudare. Alimentarea se face in curent continuu sau alternativ.
Electrozii cu înveliș oxidant(O) conţin oxid de fier şi mangan, care produc un proces de
dezoxidare a băii de metal. Cusătura se caracterizează prin conţinut mic de mangan (care se
ridică în zgură) şi de carbon ca urmare a aportului suplimentar de fier provenit din înveliş. Se
sudează cu curent continuu sau alternativ, numai în poziţie orizontală datorită băii lichide
voluminoase rezultată datorită căldurii suplimentare degajate la oxidarea manganului.
5.2.2.2 Sudarea cu arc electric acoperit (sub strat de flux)
Procedeul de sudare se desfăşoară complet acoperit, arcul electric nefiind vizibil. De
aceea procedeul impune prin esenţa sa un grad de automatizare, cele două mişcări de avans
ale sârmei de sudură şi de deplasare longitudinală a arcului neputându-se realiza manual.
Avansul materialului de adaos se realizează automat, cu ajutorul unor sisteme de role care
imprimă sârmei o mişcare de avans. Totodată se asigură menţinea constantă a lungimii
arcului, precum şi a vitezei de sudare.
De obicei se folosesc surse de curent continuu cu Is = 1000 A, iar ca material de
adaos, sârmă de 2 mm înfăşurată pe un tambur (bobină).
Avantajele sudării sub strat de flux sunt :
- protecţie faţă de aerul din mediul înconjurător;
- se poate lucra cu densităţi mari de curent 100 - 200 A / mm2
;
- pătrundere bună;
- viteză de topire mare;
- productivitate mare;
- fum, gaze, noxe puţine;
- rezistenţă şi aspect bun al cordonului de sudură.
În figura 5.4 este prezentată schema procedeului de sudare sub strat de flux, precum şi
un aparat (tractor) de sudare prin acest procedeu. Fluxul granular este presărat pe materialul
146
supus sudării şi formează un strat cu grosimea de cca. 20mm. Prin avansul sârmei care se
derulează de pe tambur se realizează arcul electric între sârmă şi materialul de bază, iar acesta
arde sub granulele de flux. Fluxul împiedică pătrunderea aerului la arc şi la metalul topit şi
totodată contribuie la alierea şi dezoxidarea topiturii. După solidificarea cordonului şi a zgurii
de protecţie, surplusul de granule de flux este aspirat şi reintrodus rezervorul cu flux al
aparatului de sudare automată.
Fig.5.4 Sudarea cu arc electric acoperit sub strat de flux
Procedeul de sudare automată sub strat de flux este aplicat în general la realizarea unor
suduri cu lungime mare. Se realizează atât suduri longitudinale, cât şi suduri circulare.
Exemple de produse sudate prin acest procedeu:
- sudarea circulară şi longitudinală, a buteliilor de gaze, a boilerelor sau a extinctoarelor;
- sudarea circulară şi longitudinală a rezervoarelor;
- suduri executate în şantiere navale;
- cazane cu pereţi groşi, ţevi, construcţii metalice;
- grinzi, lonjeroane de camioane, macarale, batiuri.
5.2.2.3 Sudarea în mediu de gaz protector cu electrod fuzibil (MIG/MAG)
Sudarea în mediu de gaz protector se împarte în două mari categorii, sudarea în mediu
de gaz inert MIG (Metal Inert Gas) şi sudarea în mediu de gaz activ MAG (Metal Activ Gas).
Prin intermediul unui pistolet sunt aduse la locul de sudare, gazul de protecţie şi
electrodul fuzibil sub formă de sârmă. Pentru sudare este folosită o sursă de curent continuu,
cu tensiune constantă. Prin aplicarea acestui procedeu, transferul metalului prin arcul electric,
147
de la sârma electrod la piesă, se poate face în moduri diferite. Metodele de transfer a
metalului sunt: transferul globular, prin scurt-circuit, spray-arc şi short-arc, fiecare dintre
aceste moduri de transfer având anumite particularităţi.
Echipamentul necesar pentru sudarea prin procedeul MIG/MAG este alcătuit dintr-un
pistolet, o unitate de alimentare cu sârmă, o sursă de putere, gaz de protecţie şi sârmă. În
figura 5.5 este prezentat procedeul de sudare MIG/MAG şi o parte din echipamentul necesar
pentru sudarea prin acest procedeu, respectiv pistoletul şi unitatea de avans a sârmei electrod.
Fig.5.5 Sudarea prin procedeul MIG/MAG
Pistoletul MIG/MAG are în componenţa sa: un buton de comandă, duză de contact,
cablu electric, duză de gaz, tub de ghidare a sârmei şi a gazului de protecţie. Când este
acţionat butonul de comandă sunt iniţiate alimentarea cu sârmă, curentul electric şi gazul de
protecţie, astfel fiind amorsat şi arcul electric. Duza de contact este conectată la sursa de
putere prin cablul electric şi transmite energia electrică la sârmă şi în acelaşi timp o ghidează
spre locul îmbinării. Duza de gaz este folosită pentru distribuirea gazului de protecţie în zona
îmbinării pentru a proteja baia de metal.
Unitatea de alimentare cu sârmă asigură aducerea electrodului-sârmă în zona
îmbinării, conducând-o prin tubul de ghidare şi duza de contact. Majoritatea unităţilor de
alimentare asigură o viteză constantă de alimentare cu sârmă, însă sunt şi mecanisme care pot
modifica viteza de avans a sârmei în concordanţă cu lungimea arcului şi tensiunea.
Pentru sudarea MIG/MAG se utilizează o sursă de putere cu tensiune constantă. Ca
rezultat orice variaţie a lungimii arcului implică o variaţie mare a căldurii introduse şi a
148
curentului de sudare. Din acest motiv, unitatea de alimentare cu sârmă este dotată cu
microprocesoare care corelează viteza de avans a sârmei cu intensitatea, tensiunea în funcţie
de diametrul sârmei şi tipul materialului.
Sârma-electrod este aleasă în funcţie de compoziţia materialului de bază, de forma
rostului şi starea suprafeţei materialului de bază. Alegerea tipului de sârma determină în mare
parte proprietăţile mecanice ale cordonului de sudură şi este un factor important în privinţa
calităţii îmbinării sudate. De regulă proprietăţile îmbinării sudate trebuie să fie asemănătoare
cu cele ale materialului de bază, îmbinarea nu trebuie să prezinte defecte sau discontinuităţi.
Pentru realizarea unor îmbinări de calitate există o gamă variată de sârme-electrod.
Toate sârmele conţin în compoziţia lor, elemente dezoxidante precum titanul, aluminiul,
manganul şi siliciul. Gama de grosimi a sârmei electrod este cuprinsă între 0,7 şi 2,4mm.
Gazul de protecţie este folosit pentru protejarea băii de metal topit împotriva acţiunii
gazelor din atmosferă, cum ar fi oxigenul şi azotul. Alegerea gazului de protecţie depinde de
tipul materialului de bază.
Argonul sau heliul sunt utilizate la sudarea materialelor neferoase. Dioxidul de carbon
pur asigură la sudarea oţelurilor o bună pătrundere însă favorizează formarea oxizilor, iar
aceştia slăbesc proprietăţile mecanice ale cordonului de sudură. Astfel, este favorabilă
folosirea amestecurilor de argon sau heliu cu adaosuri de dioxid de carbon în proporţii de
75%-25%, până la 90%-10%.
Adesea argonul se mai foloseşte în amestec şi cu alte gaze cum ar fi oxigenul, heliul,
hidrogenul sau azotul. Folosirea hidrogenului în cantităţi mici (până la 5%) este benefică
pentru sudarea nichelului şi a pieselor subţiri din oţel. Concentraţii ale hidrogenului de până la
25% sunt necesare pentru sudarea materialelor cu conductivitate mare cum ar fi cuprul.
Amestecurile dintre trei sau mai multe gaze sunt des folosite pentru îmbunătăţirea
calităţii îmbinării sudate. Debitul de gaz dorit se calculează în funcţie de geometria rostului,
viteza de sudare, curentul de sudare, tipul gazului şi modul de transfer al metalului.
Tehnica sudării MIG/MAG este relativ simplă, mai ales că sârma electrod este adusă
automat în zona îmbinării prin intermediul pistoletului. Faţă de alte procedee de sudare, în
acest caz, sudorul mânuieşte pistoletul doar cu o singura mână nefiind nevoit să schimbe
electrodul la anumite perioade de timp sau să aducă în arcul electric material de adaos, cum se
întâmplă la alte procedee.
Acest procedeu necesită doar ca sudorul să mânuiască pistoletul în lungul rostului
pentru a forma cusătura sudată. Păstrarea constantă a lungimii arcului este importantă
deoarece o creştere a acestei lungimi determină o supraîncălzire a sârmei şi o creştere inutilă a
149
debitului de gaz. Orientarea pistoletului este de asemenea importantă şi anume înclinarea lui
la 45° la sudarea circulară şi la 90° la sudarea orizontală; însă unghiul optim se poate stabili şi
în funcţie de gazul de protecţie folosit.
5.2.2.4 Sudarea în mediu de gaz protector cu electrod nefuzibil (WIG)
Sudarea cu electrod nefuzibil în mediu de gaz inert, este un procedeu de sudare cu arc
electric care foloseşte un electrod nefuzibil din wolfram (tungsten), arcul electric formându-se
între acest electrod şi materialul de bază. Zona îmbinării sudate este protejată de un gaz inert
(de obicei argonul). Sudarea se poate realiza cu sau fără material de adaos.
Procedeul WIG/TIG este adesea folosit pentru sudarea oţelurilor inoxidabile şi a
materialelor neferoase precum aluminiul, magneziul şi aliaje ale cuprului. Aplicarea
procedeului implică abilităţi şi experienţă din partea sudorului şi este mai lent comparativ cu
alte procedee de sudare. Îmbinările realizate prin acest procedeu sunt de foarte bună calitate.
În figura 5.6 este prezentat procedeul de sudare WIG (Wolfram Inert Gas) numit mai
ales în Statele Unite TIG (Tungsten Inert Gas).
Fig.5.6 Procedeul de sudare WIG
Sudarea manuală WIG/TIG este adeseori considerată ca fiind cel mai dificil procedeu
de sudare utilizat în industrie. Deoarece sudorul trebuie să menţină o lungime mică a arcului
electric, este necesară o atenţie sporită şi o bună îndemânare, pentru a preveni contactul dintre
electrod şi piesele de sudat. Spre deosebire de celelalte procedee, WIG/TIG necesită ca
operatorul să folosească ambele mâini, deoarece majoritatea aplicaţiilor necesită ca sudorul să
aducă cu o mână, material de adaos în baia de metal topit, iar cu cealaltă mână să manevreze
150
pistoletul. La realizarea îmbinării dintre două materiale subţiri nu este necesară folosirea de
material de adaos.
Echipamentul necesar pentru sudarea WIG/TIG include un pistolet de sudare care
utilizează un electrod nefuzibil din wolfram, o sursă de curent constant şi butelie cu gazul de
protecţie.
Pistoletul pentru procedeul de sudare WIG/TIG este echipat cu sistem de răcire cu aer
sau apă. Sistemul de răcire cu aer este utilizat pentru intensităţi mici de curent (până la 200A),
în timp ce sistemul de răcire cu apă este utilizat pentru intensităţi mari de curent (până la
600A). Pistoletul este conectat la sursă printr-un cablu şi printr-un furtun la sursa de gaz de
protecţie şi la sursa de apă.
Pentru amorsarea arcului electric este utilizat un generator de înaltă frecvenţă şi
tensiune, care creează un canal de descărcare prin gazul de protecţie, permiţând arcului să se
amorseze atunci când distanţa dintre electrod şi piesă este de 1,5 - 3mm.
Pentru sudare poate fi utilizat atât curentul continuu cu polaritate directă sau inversă
cât şi curentul alternativ. Curentul continuu cu polaritate inversă determină o emisie puternică
de electroni care bombardează suprafaţa piesei, generând o cantitate mare de căldura în zona
sudarii. Acest lucru duce la realizarea unei cusături cu pătrundere mare şi lăţime mică.
Electrodul folosit este din wolfram sau aliaje ale wolframului, deoarece wolframul are
o temperatură de topire ridicată (3420°C) şi astfel nu se consumă în timpul sudării. Diametrul
electrodului poate varia între 0,5 şi 6 mm.
Ca şi la procedeul de sudare MIG/MAG, gazul de protecţie este folosit pentru
protejarea băii de metal de acţiunea gazelor din atmosferă cum ar fi oxigenul, azotul care pot
provoca defecte de îmbinare, pori, şi corodarea materialului de bază. Gazul de protecţie ajută
la transferul căldurii de la electrod la piesă şi favorizează amorsarea şi stabilitatea arcului.
Argonul este cel mai utilizat gaz de protecţie la sudarea WIG/TIG. Când este utilizat în
curent alternativ, argonul conferă cordonului de sudură o calitate deosebită şi un aspect bun.
Alt gaz de protecţie adesea utilizat este heliul folosit pentru creşterea pătrunderii în îmbinare
şi a vitezei de sudare, şi este folosit la sudarea materialelor cu conductivitate termică mare
cum ar fi cuprul şi aluminiul. Singura problema apărută la sudarea în mediu protector de
argon este aceea a dificultăţii amorsării arcului electric.
Procedeul de sudare WIG/TIG este utilizat în special pentru sudarea oţelurilor
inoxidabile şi a materialelor neferoase. Procedeul este mai puţin utilizat pentru sudarea
oţelurilor carbon din cauza existenţei altor procedee de sudare mult mai eficiente.
151
5.2.2.5 Sudarea cu hidrogen atomic
Sudarea cu hidrogen atomic este procedeul la care arcul electric se formează între doi
electrozi din wolfram, fixaţi în două ajutaje vecine, prin care se suflă un curent de hidrogen.
Hidrogenul asigură protecţia metalului topit prin faptul că el este reducător atât în stare
moleculară cât şi atomică. Procedeul se mai numește şi sudare arc-atom, din cauza disocierii
hidrogenului.
Domenii de utilizare:
- sudarea oţelurilor slab aliate, înalt aliate, inoxidabile, oţelurilor de scule, aliajelor de
nichel şi crom-nichel, aluminiului;
- încărcarea cu aliaje dure;
- sudarea tablelor subţiri cu margini răsfrânte, fără material de adaos;
- sudarea tablelor de aluminiu;
Acest procedeu nu se aplica la sudarea cuprului si al aliajelor de cupru!
Schema procedeului de sudare cu hidrogen atomic este prezentată în figura 5.7.
Fig.5.7 Sudarea cu hidrogen atomic: 1 – suflai; 2 şi 3 – electrozi din wolfram; 4 – hidrogen;
5 – piesă; 6 – material de adaos; 7 – transformator; 8 – butelie cu hidrogen; 9 – reductor de
presiune; 10 şi11 – furtun; 12 – reglare curent de sudare; 13 şi14 – conductori.
5.2.2.6 Sudarea în baie de zgură (în cochilă)
Sudarea în baie de zgură, este un procedeu de sudare manuală cap la cap cu arc electric
a pieselor cu secţiune mare, care se execută prin menţinerea băii lichide şi cristalizarea într-un
152
spaţiu constrâns de o cochilă metalică. Procedeul se foloseşte la înnădirea barelor din oţel-
beton utilizate ca armături în beton-armat, precum şi la sudarea componentelor masive turnate
din oţel.
Sudarea în baie de zgură se recomandă a fi folosită pentru înnădirea barelor şi pieselor
din oţel care au o grosime de peste 25 mm. Procedeul poate fi aplicat şi la înnădirea
armăturilor de oţel-beton solicitate la oboseală, precum şi la înnădirea armăturilor de oţel-
beton de calităţi şi diametre diferite.
Procedeul de înnădire prin sudare în cochilă, în baie de zgură, se recomandă a fi
aplicat în următoarele cazuri:
- când accesul electrodului la sudarea componentelor nu este posibil decât dintr-
o singură parte a înnădirii;
- când volumul metalului depus este foarte mare.
În figura 5.8 este prezentat principiul sudării în baie de zgură, precum şi o instalaţie de
sudare prin acest procedeu, care utilizează pentru topire curentul alternativ trifazat.
Baia de zgură topită se află între materialul de adaos, materialul depus şi materialul de bază.
Amorsarea procesului se face prin arc electric, între materialul de adaos şi materialul de bază
sau o placă suplimentară, plasată la partea inferioară a îmbinării, asemănător cu cazul sudării
automate sub strat de flux.
După amorsarea arcului electric, datorită fluxului introdus în rostul îmbinării, acesta se
topeşte şi formează baia de zgură. Materialul de adaos sub formă de sârmă electrod, pătrunde
în această baie de zgură topită şi fără a mai produce arc electric, se topeşte prin efect Joule în
masa zgurii topite.
Procesul se desfăşoară pe verticală. De o parte şi de alta a plăcilor de îmbinat se dispun
patine din cupru, răcite cu apă. Între elementele de îmbinat şi patinele din cupru rămâne un
spaţiu în care se formează cordonul de sudură şi se menţine baia de zgură. Pe măsură ce
cordonul de sudură creşte în înălţime, respectiv are loc solidificarea băii de metal topit, se
ridică şi avansează patinele din cupru, cu aceiaşi viteză cu cea de sudare.
Sârma electrod este împinsă permanent în baia de zgură cu de către un mecanism de
avans cu role motoare. Dintr-un buncăr, este administrată intermitent în baia de zgură o
cantitate dozată de flux pentru ca aceasta să-şi menţină volumul necesar.
153
Fig.5.8 Sudarea în baie de zgură
Sudarea în baie de zgură este un procedeu de sudare mecanizat care se aplică la piese
cu grosime mai mare de 25 mm, ajungând uneori pană la grosimi de 500 mm. Procedeul se
caracterizează printr-o productivitate foarte mare.
Procedeul realizează o cantitate mare de metal depus doar printr-o singura trecere.
Rosturile componentelor de sudat nu trebuie sa fie precis prelucrate, motiv pentru care costul
operaţiei de sudare se reduce.
Datorită încălzirii pronunţate a componentelor de sudat şi menţinerii temperaturii un
timp îndelungat, respectiv datorită unei viteze de răcire reduse, deformaţiile şi tensiunile
remanente sunt relativ mici. În urma sudării, datorită temperaturii ridicate şi menţinute un
timp îndelungat, grăunții cristalini cresc. Acest fapt provoacă reducerea caracteristicilor
mecanice ale îmbinării. De multe ori după acest procedeu este necesar tratamentul de
normalizare.
Pentru obţinerea unei granulaţii fine a materialului depus se procedează la vibrarea
ultrasonică sau electromagnetică a băii. Se poate practica şi introducerea în fluxul de sudare a
unor substanţe ce vor mări numărul centrilor de cristalizare, rezultând astfel o finisare a
granulaţiei.
Fluxurile utilizate sunt cele folosite şi la sudarea automată sub strat de flux. Unele
fluxuri speciale utilizate pentru sudarea în baie de zgură trebuie să mai îndeplinească şi o serie
de condiţii suplimentare, pentru alierea metalului depus sau pentru germinarea forţată .
Uneori la sudarea în baia de zgură, la realizarea aceleiaşi îmbinări, se folosesc două
tipuri de fluxuri. Unul este fluxul de pornire, de amorsare a procesului, iar celălalt este fluxul
propriu-zis de sudare. Fluxul de pornire trebuie să asigure o topire rapidă, să umecteze bine
154
metalul, să asigure o conductibilitate ridicată a curentului electric şi o vâscozitate înaltă,
formând în felul acesta baia de zgură.
5.2.3 Sudarea prin topire cu energie chimică
5.2.3.1 Sudarea aluminotermică
Acest procedeu, denumit şi sudarea cu termit sau sudarea prin turnare, utilizează
energia termochimică degajată de o reacţie exotermă de înlocuire a unui metal din oxizii săi,
de către un altul, mai electronegativ. Cel mai des se utilizează reacţiile exoterme de înlocuire a
fierului din oxizi, de către aluminiu:
Fe2O3 + 2Al → Al2O3 + 2Fe + Q
3Fe3O4 + 8Al → 4Al2O3 + 9Fe + Q
Căldura degajată în urma reacţiilor, ridică temperatura amestecului până la peste
2.000°C şi poate produce în acest caz topirea oţelului, care poate fi introdus în această stare
într-o cavitate care are ca pereţi laterali marginile pieselor de sudat. Oţelul topit şi
supraîncălzit topeşte aceste margini şi se amestecă intim cu metalul de bază, conducând prin
solidificare şi răcire, la sudarea pieselor.
Termitul este un amestec, sub formă de pulbere, constituit din oxizi de fier 77% şi
aluminiu 23%. În caz de necesitate se pot adăuga şi feroaliaje cu scopul alierii. Aprinderea
acestui amestec se realizează cu arc electric sau pe alta cale şi se produce o reacţie puternică
datorită afinităţii mari a aluminiului pentru oxigen. Se produce astfel reducerea oxizilor de fier
cu formare a oxidului de aluminiu, iar căldura generată este suficientă pentru a ridica
temperatura la 3500°C. Datorită pierderilor de căldură, în zona cusăturii se atinge o
temperatura de 2400°C.
Sudarea cu termit se poate executa atât prin topire cât şi prin presiune, după cum
materialul supraîncălzit participă la topirea metalului de bază sau numai la încălzirea acestuia
pentru a fi sudat prin presiune.
În cazul sudării cu termit prin topire, metalul topit ajunge în spaţiul liber dintre piesele
care se sudează. Reacţiile exoterme şi formarea băii cu oţel topit se produc într-un creuzet
ceramic din care topitura se scurge în spaţiul liber lăsat între piesele supuse sudării. Oxidul de
155
aluminiu care rezultă în urma reacţiei exoterme reducătoare, având greutatea specifică mai
mică, se menţine la suprafaţa metalului topit şi nu vine în contact cu piesele sudate.
Sudarea cu termit se aplică pentru sudarea ţevilor, barelor, şinelor de cale ferată,
cilindrilor de laminoare etc. Procedeul este frecvent aplicat pentru sudarea şinelor de cale
ferată sau tramvai.
Fig.5.9 Sudarea aluminotermică a şinelor de cale ferată
În figura 5.9 este prezentată montarea cochilei în care se realizează sudarea (turnarea)
cu termit a şinelor de cale ferată, precum şi aspectul şinei imediat după sudare. Cochila este
executată prin metoda obişnuită de realizare a miezurilor de turnătorie. Ea are rolul de a limita
spaţiul în care pătrunde metalul topit şi de a împiedica scurgerea topiturii în exterior. După
preîncălzirea cu flacără oxiacetilenică a capetelor șinelor şi montarea cochilei, peste aceasta
este aşezat creuzetul în care se produce topirea termitului (fig.5.10).
Fig.5.10 Creuzetul pentru sudare aluminotermică
156
Este folosit un creuzet ceramic care are la fund un orificiu prin care se scurge termitul
topit. Aprinderea pulberii de termit se realizează prin intermediul unui arc electric sau prin
aprinderea unei mici cantităţi de magneziu. Rostul dintre şine este de12...15mm şi este umplut
în decurs de câteva minute. Avantajul principal al procedeului de sudare cu termit constă în
viteza de răcire mică a întregii mase a cusăturii, fapt ce determină tensiuni reziduale minime.
5.2.3.2 Sudarea cu flacără oxi – gaz
Sudarea cu flacără de gaze face parte din categoria procedeelor de sudare care
utilizează energia termo-chimică. Sursa de energie termică folosită pentru a încălzi local
piesele la temperatura de topire o formează flacăra de gaze.
Cu flacăra de gaze se pot suda oţeluri nealiate şi aliate, metalele neferoase şi aliajele
lor (Al, Cu, Zn, Ni, Mg,) precum şi metalele preţioase.
Flacăra de sudare oxiacetilenică se formează prin aprinderea amestecului gazos
compus din gazul combustibil - acetilena - şi oxigenul, la ieşirea dintr-un arzător. În condiţiile
arderii normale flacăra oxiacetilenică prezintă trei zone distincte (fig.5.11).
Fig.5.11 Flacăra oxiacetilenică
- Nucleul albastru luminos corespunde disocierii acetilenei şi începutului arderii
carbonului :
C2H2 + O2 → 2 C + H2 + O2
2 C + H2 + O2 → 2 CO + H2 + 450 000 kJ/kmol
Nucleul are o formă conică şi este înconjurat la exterior de un strat de carbon liber
incandescent care-i conferă luminozitatea caractristică.
157
- Flacăra primară este sediul reacţiei de ardere primară cu formarea
oxidului de carbon şi degajarea unei cantităţi mari de căldură. Are caracter reducător datorită
CO şi H2 şi se evidenţiază datorită transparenţei sale.
- Flacăra secundară corespunde arderii complete cu oxigen din aerul înconjurător.
2 CO + H2 + O2 → 2 CO2 + H2O + 850 000 kJ/kmol
Gazele de ardere completă - CO2 şi vaporii de apă îi conferă luminozitate , are
temperatura mai scăzută decât flacăra primară datorită efectului de răcire al mediului
înconjurător.
Structura şi forma flăcării depinde de raportul volumetric al componentelor
amestecului gazos : k = DO2/DC2H2 care în condiţiile unei arderi complete trebuie să fie unitar.
Dacă k = 1,1 – 1,5 flacăra este oxidantă. Flacăra este redusă ca dimensiuni şi arde
zgomotos, este violetă pe fond albastru. Este utilizată doar pentru sudarea alamelor.
Dacă k = 1,1 – 1,2 flacăra este normală, neutră, zonele flăcării sunt perfect delimitate,
structura şi nuanţa flăcării sunt constante. Este flacăra cea mai utilizată la sudarea metalelor
feroase si neferoase, datorită caracterului reducător al flăcării primare şi temperaturii înalte.
Dacă k = 0,7 – 1,0 flacăra este carburantă, zonele flăcării se întrepătrund, flacăra este
deformată, de culoare roşiatică. În zona primară există carbon, flacăra se utilizează doar
pentru sudarea aluminiului, fontelor şi la încărcarea prin sudare.
Temperatura flăcării este una din caracteristicile importante şi depinde de compoziţia
amestecului gazos fiind maxima pentru k = 1,1 – 1,3. Temperatura maximă apare in flacăra
primara la cca. 5 – 20mm de extremitatea nucleului, în funcţie de debitul amestecului
combustibil, variind intre 3100 – 3200⁰C, în funcţie de puritatea gazelor. Cu toate acestea
randamentul tehnic al flăcării este relativ redus (η = 0,5 – 0,8) datorită dispersiei pronunţate a
căldurii din flacără.
Oxigenul este un gaz incolor, transparent, inodor şi insipid. Este mai greu decât aerul,
ρ = 1,38 kg/Nm3
. În condiţii de presiune atmosferică normală, este gazos. Prin
răcire la.180o
C se lichefiază, proprietate folosită pentru fabricarea sa industrială. Oxigenul
industrial este obţinut prin distilarea fracţionată a aerului lichid. Metoda se bazează pe
diferenţa de temperaturi de vaporizare între principalele componente ale aerului lichid (O2 -
183o
C ;
N2 -195o
C).
158
Oxigenul este livrat în stare gazoasă, în butelii şi în stare lichidă, în cisterne. Butelia de
oxigen conţine oxigen comprimat la 147 daN/cm2
şi are volumul de 40 sau 50 dcm3
. Buteliile
sunt vopsite in albastru cu inscripția „OXIGEN
Acetilena este o hidrocarbură nesaturată în stare gazoasă la temperatura ambiantă şi
presiune atmosferică, cu miros slab eteric, la gust cu senzaţii dulci. Este toxică dacă este
inspirată timp îndelungat. Se lichefiază la presiune atmosferică, la –80o
C, şi are densitatea
ρ=1,11 kg/Nm3
. Este solubilă în apă (proporție 1 : 1), in alcool (1 : 5) şi acetonă (1 : 25). Este
instabilă la presiuni ridicate, peste 15 – 16 daN/cm2
devine explozibilă. Puterea calorifica a
acetilenei este (5,6 – 5,7) 104
kJ/Nm3
. Acetilena arde în prezenţa oxigenului:
C2H2 + 5/2 O2 → 2 CO2 + H2O + 1,3 · 106
kJ/mol
cu producerea unei mari cantităţi de căldură, presiunea maximă de lucru fiind 1,5 daN/cm2
.
Amestecul de acetilenă şi aer este explozibil chiar la 3% acetilenă.
Industrial, acetilena se obţine prin descompunerea carbidului în contact cu apa:
Ca C2 + 2 H2O → C2 H2 + Ca(OH) 2 + 1,27 · 10 5
kJ/mol
Acetilena se îmbuteliază la presiuni de maxim 16 daN/cm2
la 15o
C. Presiunea
acetilenei îmbuteliate variază în funcţie de temperatură. Butelia de acetilenă conţine 20 kg
masă poroasă şi 12 kg de acetonă ca mediu de dizolvare. Butelia are o capacitate de 40 dm3
şi
conţine cca. 4 Nm3
de acetilenă în condiţii de presiune şi temperatură normale. Robinetul
ventil al buteliei este din material feros, în scopul evitării formării acetilurii de cupru,
substanţă explozivă. Buteliile de acetilenă sunt vopsite in alb sau galben cu inscripţia,
„ACETILENÔ.
Pentru sudarea cu flacără pot fi utilizate şi alte gaze combustibile.
Metil-acetilena-propadiena (MAPP) este un gaz lichefiat, vaporii gazului având
caracteristici apropiate de acetilenă (temperatura flăcării de 2925o
C). Este îmbuteliat,
transportat si manipulat ca orice gaz lichefiat. Avantajul MAPP-ului este limita mai redusă de
explozie în amestecul cu aerul, comparativ cu acetilena, respectiv siguranţa mărită în
exploatare.
Metanul are puterea calorifică de 3,5·104
kJ/Nm3
, arde in amestec cu oxigenul,
temperatura flăcării fiind de 2000 – 21000
C. În amestec cu aerul este exploziv, se îmbuteliază
159
la 147 daN/ cm2
, buteliile fiind vopsite în roşu cu inscripţia, „METAN”. Se foloseşte la
sudarea tablelor subţiri şi la tăierea cu oxigen.
Hidrogenul are puterea calorifică 1,05·10 4
kJ/Nm3
, temperatura flăcării 2000 o
C, arde
în oxigen. Se îmbuteliază la 147 daN/ cm2
, buteliile sunt vopsite în roşu închis-brun, cu
inscripţia „HIDROGEN”.
În componenţa unei instalaţii pentru sudarea cu flacără de gaze intră (fig.5.12):
- generatorul de producerea acetilenei sau butelia de acetilena prevăzută cu
reductorul de presiune;
- butelia de oxigen cu reductorul de presiune;
- furtunuri pentru conducerea celor doua gaze (roșu – C2 H2 , albastru – O 2);
- arzătorul pentru sudare (trusa de sudare);
- diverse accesorii (perii de sârmă, ciocane etc.).
Fig.5.12 Sudarea cu flacără oxi-gaz şi trusa de sudare
Oxigenul şi acetilena sunt evacuate din butelie prin reductoare de presiune. Presiunea
oxigenului este redusă de la 147 daN/ cm2
la presiunea de lucru (2 – 5 daN/ cm2
). Reductorul
de presiune pentru butelia de acetilenă este asemănător celui de oxigen.
Prin furtun (roşu pentru gazul combustibil, albastru pentru oxigen) gazele ajung la
arzătorul de sudare (suflai). Arzătoarele din trusele de sudare pot fi utilizate pentru sudarea
materialelor cu grosimi de 1–30 mm. În aceste truse se găsesc şi arzătoare pentru tăierea cu
oxigen.
160
5.3 Procedee de sudare în stare solidă
5.3.1 Clasificarea procedeelor de sudare în stare solidă
5.3.2 Procedee de sudare prin rezistenţă electrică
Sudarea prin presiune este metoda de îmbinare nedemontabilă prin intermediul forţelor
de legătură interatomice, care se stabilesc sub acţiunea unor forţe transmise pieselor de sudat,
cu sau fără încălzirea locală a zonei de îmbinare şi fără utilizarea unui material de adaos. În
funcţie de temperatura maximă ce se atinge în timpul sudării sub presiune, se consideră:
- sudare la rece – procedeul la care nu se atinge temperatura de recristalizare;
- sudare la cald – procedeul la care au loc recristalizări în cusătură sau în zona de îmbinare.
Sudarea sub presiune la cald se realizează în stare solidă sau cu topire.
Metodele de încălzire pot fi foarte diferite: încălzire electrică prin rezistenţă, cu flacără
oxi-gaz, prin C.I.F., prin frecare, cu energie înmagazinată, etc. Cele mai răspândite procedee
de sudare prin presiune se bazează pe încălzirea electrică prin rezistenţă a zonei de îmbinare.
Tehnologia de sudare constă în încălzirea locală a pieselor în contact, căldura fiind produsă de
trecerea curentului electric, conform legii Joule-Lenz, Q = I2
· R · t .
Echipamentele folosite pentru sudarea electrică prin rezistenţă, trebuie să asigure
regimul electric (curentul şi tensiunea la mărimea şi caracteristicile prescrise) şi regimul
mecanic (forţele de presare). Alimentarea cu energie electrică se realizează de obicei de la
161
transformatoare construite special, cu puteri uzuale între 0,5....500 kVA, putând furniza
curenţi foarte mari de 5.000....30.000A, la tensiuni secundare mici, de 0,3...25 V.
În funcţie de mărimea şi forma cusăturii, sistemele de realizare a forţelor de presare
sunt foarte diferite, electrozii putând fi acţionaţi de dispozitive mecanice, pneumatice,
hidraulice sau electrice, comandate manual, mecanizat sau mixt.
Piesele de contact (electrozii) utilizaţi la sudarea electrică prin presiune, trebuie să
îndeplinească trei condiţii:
- să conducă curentul de sudare în zona îmbinării;
- să transmită pieselor forţa necesară pentru sudare;
- să asigure disiparea rapidă a căldurii din zona de sudare.
În acest scop, se utilizează aliaje pe bază de Cu, aliate cu diferite elemente: Cr, Cd, Be,
Zn, Ni, Co etc. În majoritatea cazurilor, piesele de contact sunt prevăzute cu sisteme de răcire
cu apă.
5.3.2.1 Sudarea cap la cap prin rezistenţă electrică
Sudarea electrică prin presiune cap la cap constă în realizarea îmbinării în stare
plastică sau topită, sub acţiunea unei forţe. Încălzirea se realizează prin rezistenţa de contact a
părţilor frontale ale pieselor de îmbinat, care sunt prinse între două dispozitive de strângere
prin care se transmite atât curentul electric de la secundarul transformatorului de sudare, cât şi
forţa necesară pentru realizarea îmbinării (fig.5.13).
În funcţie de tehnica de încălzire şi presare, se disting două variante de bază ale
procedeului:
Sudarea cap la cap în fază solidă – care se realizează în două faze:
a) Încălzirea – piesele cu părţile frontale prelucrate şi curăţate sunt aduse în contact.
Datorită forţei de strângere, rezistenţa de contact între fălcile de strângere şi piese este mai
mică decât rezistenţa dintre cele două piese. În aceste condiţii, porţiunea dintre piesele în
contact se încălzeşte datorită rezistenţei ohmice, până la atingerea temperaturii de deformare
plastică (900...1200⁰C la oţel).
b) Refularea – se realizează prin mărirea forţei de presare. După răcire, îmbinarea
prezintă o îngroşare şi o scurtare de refulare.
162
Fig. 5.13 Sudarea cap la cap prin rezistenţă electrică
Sudarea prin topire intermediară – este procedeul la care, pe suprafeţele frontale ale
pieselor se obţine o peliculă de metal lichid care este expulzat din interstiţiu împreună cu
oxizii şi impurităţile, în timpul refulării. Îmbinarea se realizează şi în acest caz în două faze:
încălzire şi refulare. Topirea intermediară a suprafeţelor frontale se poate realiza prin două
metode:
a) Topirea directă – se realizează prin topirea capetelor cu viteză redusă şi la presiuni
mici. Contactele parţiale şi imperfecte (având rezistenţă de contact ridicată), conduc la
încălzirea rapidă până la topire a capetelor de îmbinat.
b) Topirea cu preîncălzire – este asemănătoare cu tehnica precedentă, cu singura
deosebire, că este precedată de o preîncălzire prin contactele intermitente realizate în urma
unor impulsuri de presiune urmate de întreruperea contactelor (prin atingeri repetate ale
capetelor pieselor).
În urma refulării, piesa sudată prezintă şi în acest caz o îngroşare şi o scurtare. La
sudarea prin topire intermediară, îmbinarea este de calitate superioară, deoarece impurităţile şi
oxizii sunt expulzaţi împreună cu stropii de metal formaţi în timpul încălzirii.
163
5.3.2.2 Sudarea longitudinală a ţevilor prin rezistenţă electrică
Ţevile pot fi clasificate în funcţie de metoda de obţinere ca fiind fără cusătură sau
sudate. În afara procedeului de laminare, extrudare şi tragere, ţevile se mai pot fabrica şi prin
sudare, fie pe generatoare, fie elicoidal.
Materialul de bază pentru fabricarea ţevilor sudate este întotdeauna un material
plat, sub formă de platbandă în colac. Sudarea pe generatoare sau în spirală se alege în
funcţie de diametrul şi lungimea de fabricaţie a ţevilor. Cusătura sudată poate fi realizată
prin presiune sau prin topire.
Cele mai larg utilizate metode de sudare a ţevilor sunt:
- sudarea sub strat de flux;
- sudarea în mediu de gaz protector;
- sudarea utilizând curenţi de înaltă frecvenţă;
- sudarea electrică prin rezistenţă.
Ţevile cu diametre mici se sudează longitudinal, iar cele cu diametre mari se
sudează în spirală. Alegerea procedeului de sudare se face funcţie de pretenţiile calitative
impuse ţevilor realizate. Îmbunătăţirile aduse procedeelor de sudare longitudinală a ţevilor
şi a metodelor de calibrare după sudare, determină utilizarea pe scară din ce în ce mai
largă a ţevilor sudate. În prezent acestea deţin deja o pondere de 75-80% din cantitatea
totală a ţevilor din oţel.
Fig.5.14 Sudarea longitudinală a ţevilor prin rezistenţă electrică
164
În figura 5.14 este prezentată schema sudării pe generatoare a ţevilor, prin metoda de
încălzire prin rezistenţă electrică şi presare la cald. Pornind de la un semifabricat sub formă de
bandă, prin deformare plastică la rece se realizează profilul ţevii (rotund, pătrat sau
dreptunghiular), păstrându-se un mic interstiţiu în zona sudurii. Prin intermediul unor perii de
contact din grafit (patine), curentul electric furnizat de transformatorul de sudură, este
transmis în material. Prin efect Joule – Lenz, materialul se încălzeşte la o temperatură
suficient de mare ca să poată fi sudat prin presiunea exercitată de rolere de strângere – sudare.
Procesul se desfăşoară în flux continuu. Ţeava rezultată este debitată la lungimi fixe şi
este apoi calibrată prin tragere cu dorn fix sau flotant. În final se efectuează controlul
etanşeităţii prin proba de presiune. În cazul unor condiţii impuse, sunt aplicate tratamente
termice.
5.3.2.3 Sudarea în puncte prin rezistenţă electrică
Sudarea în puncte este un procedeu de sudare electrică prin presiune prin conducţie a
două sau mai multe piese suprapuse, strânse între doi electrozi de contact şi care se realizează
între suprafeţele de contact, în locurile prin care trece curentul electric. Acest procedeu de
sudare se bazează pe efectul Joule – Lenz, de trecere a curentului electric prin coloana de
metal cuprinsă între vârfurile electrozilor de contact.
Electrozii de contact sunt plasaţi de ambele părţi ale componentelor supuse sudării.
Prin strângerea între electrozi a componentelor, se realizează local o reducere a rezistenţei
electrice de contact. Curentul de mare intensitate şi tensiune scăzută, furnizat de
transformatorul de sudură, străbate componentele prin locul unde rezistenţa electrică este
minimă. În zonă se produce încălzirea până la o temperatură suficient de mare pentru a se
produce topirea locală, astfel încât sub acţiunea forţei de compresiune exercitată de către
electrozi, să se producă sudarea (fig.5.15.a). Punctul de sudură care rezultă prin solidificarea
materialului topit este de formă lenticulară şi se formează în planul de separaţie a
componentelor.
165
Fig.5.15 Principiul sudării în puncte
Sudarea în puncte poate fi realizată prin utilizarea a doi sau mai mulţi electrozi. În
figura 5.15.b este prezentat cazul sudării cu doi electrozi. În acest caz, circuitul electric se
închide de la un electrod la altul, parcurgând un traseu longitudinal. În această situaţie sunt
realizate simultan două puncte de sudură.
Fig.5.16 Aparate pentru sudarea în puncte
Sunt utilizate aparate de sudură portabile şi staţionare (fg.5.16). Aparatele portabile
sunt folosite numai pentru sudarea în puncte a tablelor subţiri. Cele staţionare cu putere
instalată ridicată, sunt prevăzute cu sisteme de răcire a electrozilor, cu apă. Electrozii necesită
o conductibilitate electrică şi termică mari, precum şi rezistenţă la uzare, motiv din care sunt
executaţi din aliaje de cupru cu duritate ridicată.
Unele instalaţii staţionare permit ca după realizarea punctului sudat, să continue
trecerea prin piesă a unui curent de mai mică intensitate, cu scopul reducerii vitezei de răcire a
166
zonei îmbinării. În aceste condiţii în zona influenţată termic se produc transformări structurale
cu formare de constituenţi care nu prezintă fragilitate. Totodată creşte stabilitatea
dimensională a construcţiei realizate prin sudare în puncte.
5.3.2.4 Sudarea în linie prin rezistenţă electrică
Sudarea în linie este un procedeu asemănător sudării prin puncte cu deosebirea că în
locul electrozilor se folosesc role de apăsare a pieselor supuse sudării (fig.5.17).
Circuitul de sudare, compus din piesele sudate şi role, este alimentat cu curent electric
de mare intensitate, la fel ca în cazul sudării prin puncte. Prin deplasarea relativă a rolelor faţă
de piese rezultă o linie de sudură, alcătuită din numeroase puncte de sudură parţial suprapuse.
Ca şi electrozii folosiţi la sudarea prin puncte, rolele sunt confecţionate din materiale
de bază de cupru, bune conducătoare de electricitate şi căldură, şi sunt răcite forţat cu apă.
Fig.5.17 Principiul sudării în linie şi aparat pentru sudarea în linie
Sudarea in linie are un domeniu de răspândire mai restrâns decât sudarea prin puncte
din cauza unor dificultăţi legate de aplicarea rolelor pe piesă, din cauza uzării accentuate a
rolelor şi datorită costului mai mare al utilajului.
Sudarea in linie prezintă o serie de avantaje dintre care două sunt importante :
- rezistenţa mecanică a îmbinării este mai mare decât cea a unei suduri prin puncte;
- sudura în linie poate asigura etanşeitatea.
167
Aparatele de sudat în linie sunt acţionate mecanic, forţa de apăsare obţinându-se cu
dispozitive pneumatice sau hidraulice. Sudarea în linie se aplică la asamblarea rezervoarelor
de combustibil, tobelor de eşapament şi caroseriilor autovehiculelor, a radiatoarelor din tablă,
a cuvelor maşinilor de spălat, a carcaselor de diferite tipuri.
5.3.3 Procedee de sudare cu energie mecanică
5.3.3.1 Sudarea prin frecare
La procedeul de sudare prin frecare încălzirea suprafeţelor de îmbinat se realizează pe
seama forţelor de frecare dezvoltate între două suprafeţe aflate în mişcare relativă. Căldura
degajată datorită frecării depinde de forţa care presează reciproc piesele, de coeficientul de
frecare şi de viteza relativă de deplasare.
La majoritatea instalaţiilor de sudare prin frecare, mişcarea relativă este una de rotaţie,
respectiv una din piese are o mişcare de rotaţie iar cea de a doua exercită o presiune pe
suprafaţa de contact, precum şi un avans axial (fig.5.18).
Pe măsură ce capetele de sudat se încălzesc, se produce deformarea lor plastică sub
acţiunea forţei de presare. După atingerea temperaturii necesare, se opreşte mişcarea pieselor,
fapt ce permite realizarea sudării prin presiune a suprafeţelor aflate în contact.
Principalii parametri ai procesului de sudare prin frecare sunt: viteza relativă,
presiunea în timpul sudării, scurtarea la refulare, durata procesului de sudare şi starea
suprafeţelor.
Viteza relativă periferică poate varia în limite foarte largi, fără o influenţă însemnată
asupra procesului de încălzire a capetelor aflate în mişcare relativă.
Presiunea specifică se stabileşte în raport cu caracteristicile metalului şi puterea
disponibilă. În stadiul final al presării, presiunea specifică este de p = (0,2...0,4)Rm.
Scurtarea la refulare se produce datorită acţiunii forţei axiale si determină expulzarea
oxizilor şi a impurităţilor de pe suprafeţele de îmbinat. Valoarea scurtării la refulare este de
Δl = (0,25...0,35)·d, unde d este diametrul pieselor cilindrice.
168
Fig.5.18 Sudarea prin frecare a pieselor cilindrice
Durata procesului este legată de atingerea temperaturii necesare realizării îmbinării
sudate, cca.1200°C în cazul oţelului nealiat cu conţinut mic de carbon şi de necesitatea
extinderii zonei de încălzire până în centrul piesei.
Suprafeţele de îmbinat trebuie să fie curate, lipsite de oxizi, să fie perpendiculare pe
axa barelor şi să fie prelucrate îngrijit prin aşchiere.
Procedeul de sudare prin frecare se aplică la oţeluri carbon, oţeluri aliate şi la metale şi
aliaje neferoase. De asemenea, se pot suda şi materiale diferite, de exemplu: oţel-bronz,
cupru-aluminiu etc. Sudarea prin frecare se foloseşte la îmbinarea pieselor cu secţiuni
circulare şi cu diametre egale sau diferite, ca de exemplu: sudarea cozilor burghielor, tijelor
supapelor motoarelor cu ardere internă, la şuruburi - capul hexagonal de corpul cilindric etc.
În comparaţie cu sudarea electrică prin rezistenţă cap la cap, sudarea prin frecare
prezintă următoarele avantaje: consum redus de energie, putere instalată mică a instalaţiei,
exploatarea simplă a utilajului şi uşurinţa mecanizării şi automatizării procedeului.
Fig.5.19 Sudarea prin frecare a suprafeţelor plane
169
Sudarea prin frecare cu element activ rotitor FSW (Friction Stir Welding) utilizează o
sculă executată din carburi sinterizate care trebuie să păstreze o duritate şi o rezistenţă
mecanică înalte, la temperaturile mari la care se efectuează sudarea (fig.5.19). Scula are o
geometrie simplă, cu un pin care prin frecare cu materialul de bază produce căldura necesară
pentru topirea locală a acestuia. Umărul sculei împiedică împrăştierea prin centrifugare a
metalului topit. Prin urmărirea conturului pieselor şi printr-un avans longitudinal al sculei, se
asigură sudarea marginilor prin încălzirea, topirea şi solidificarea rapidă. Pentru reducerea
uzurii sculei, materialul de bază poate fi preîncălzit cu curenţi de inducţie sau cu fascicul
laser.
Prin acest procedeu sunt sudate componente din oţeluri inoxidabile, aliaje de titan,
aluminiu sau cupru, destinate industriei aero-spaţiale. Fiind un procedeu de sudare fără
material de adaos, cordonul sudat prezintă aceiaşi compoziţie chimică cu cea a metalului de
bază. Sudarea prin frecare cu element activ rotitor se efectuează pe maşini unelte de alezat sau
pe centre de prelucrare cu comandă numerică.
5.3.3.2 Sudarea prin presiune la rece cu ultrasunete
Procedeul de sudare prin presiune cu ultrasunete se bazează pe proprietatea
ultrasunetelor de a penetra corpurile solide şi de a genera în acestea oscilaţii mecanice care se
propagă sub forma unor unde elastice. Dacă presiunea undei elastice este suficient de mare,
atunci la interfaţa a două piese aflate în contact se produce un transfer de masă, în ambele
sensuri. În aceste condiţii există posibilitatea deplasării unor blocuri cristaline sau a unor
grupări de atomi de pe un corp pe altul, realizându-se o legare coerentă la nivel cristalin.
În cazul acestui procedeu presiunea este exercitată asupra uneia din piesele de sudat,
prin intermediul unei scule legată solidar de o sonotrodă. Sonotroda are rolul de amplificare şi
concentrare a oscilaţiilor generate de un excitator magnetostrictiv.
Aparatele de sudare cu ultrasunete generează oscilaţii cu frecvenţa de 15...30kHz şi
determină mişcări liniare cu evoluţie sinusoidală şi amplitudini de ordinul 60...100 microni.
(fig.5.20).
170
Fig.5.20 Sudarea cu ultrasunete.
Prin suprapunerea vibraţiilor ultrasonice peste presiunea statică se obţine energia de
activare necesară realizării sudării, care se produce la presiuni mai mici decât în cazul
procedeului convenţional de sudare la rece.
Procedeul de sudare cu ultrasunete se aplica la sudarea aliajelor feroase şi neferoase cu
grosimi de până la 4 mm. Se pot realiza suduri între piese cu compoziţii diferite, precum şi
între componente metalice cu altele nemetalice.
5.3.4 Sudarea prin explozie
Procedeul de sudare prin explozie intră în categoria sudării în stare solidă bazate pe
energie chimică. Sudarea prin explozie se aplică în special pentru placarea tablelor sau
pieselor mari. Procedeul mai este aplicat şi pentru executarea sudurilor cap la cap sau pentru
producerea unor materiale compozite armate cu diverse fibre. Procedeul este aplicat în cazul
când metodele convenţionale de îmbinare nu pot fi realizate tehnic sau sunt neeconomice.
Prin aplicarea acestui procedeu se pot realiza îmbinări ale unor materiale care nu pot fi
sudate prin nici o altă metodă, ca de exemplu oţel cu aluminiu, cupru, titan sau alte combinaţii
de materiale incompatibile din punct de vedere metalurgic. O aplicaţie cu o mai largă
răspândire este aceea a fabricării tablelor bimetalice. Pe o tablă suport din oţel nealiat sau slab
aliat se plachează prin explozie o altă tablă mai subţire, care are proprietăţi fizico – chimice cu
totul diferite de cele ale materialului de bază.
171
În industria chimică sunt frecvent utilizate incinte de reacţie executate din tablă placată
cu oţel inoxidabil. Materialul de bază asigură rezistenţa mecanică, iar oţelul inoxidabil –
rezistenţa la coroziune.
Fig.5.21 Placarea prin explozie a tablelor
Procedeul de placare prin explozie este prezentat în figura 5.21. Materialul de bază are
o grosime mai mare decât cel cu care se efectuează placarea. În cele mai multe cazuri,
suprafețele care se plachează prin explozie sunt foarte mari, astfel încât plăcile se aşează
paralel sau la un unghi mic, de până la 1° una faţă de cealaltă. Cele două sau trei table, cu
suprafeţele de contact curăţate de oxizi şi degresate, se suprapun, iar deasupra se depune un
strat uniform de material explozibil. Cel mai des este folosit trinitrotoluenul sub formă de
granule, TNT - trotil).
În funcţie de tipul detonatorului, este amorsat procesul de ardere explozivă, care are o
viteză de propagare de 500...1800m/s. Explozia generează în materialele suprapuse, unde de
suprafaţă care se propagă cu o viteză determinată de caracteristicile elastice ale materialelor,
respectiv de modulele de elasticitate şi de dimensiunile tablelor. Viteza de propagare a
undelor este mai mică decât viteza de ardere a materialului exploziv. În aceste condiţii, pe
interfaţa tablelor se produc oscilaţii de amplitudine şi energie mari, ciocniri violente care
determină vălurirea şi topirea locală a suprafeţelor materialelor.
După sudarea prin explozie, tablele placate necesită o îndreptate şi eventual se poate
recurge la laminare cu scopul reducerii grosimii. Procedeul se foloseşte pe scară largă în
construcţia utilajelor şi aparatelor destinate industriei chimice, precum şi la obţinerea în
condiţii economice avantajoase a unor materiale placate, pentru care necesităţile nu justifică o
fabricaţie prin laminare.
172
5.4. Procedee de lipire a metalelor
5.4.1 Clasificarea procedeelor de lipire a metalelor
Lipirea este procesul de îmbinare la cald a unor componente metalice cu ajutorul unui
aliaj de lipit. Spre deosebire de sudură , lipirea nu implică topirea marginilor componentelor
metalice.
5.4.2 Lipirea tare (brazarea)
Lipirea tare numită şi brazare, este un proces de lipire a două componente metalice cu
ajutorul căldurii, prin adăugarea unui aliaj de adaos pentru umplerea spaţiului existent între
componente. Materialul de umplere are un punct de topire mai scăzut decât componentele
supuse lipirii. Temperatura de topire a materialelor de adaos utilizate pentru lipirea tare este
de 450...1000⁰C. Lipirea efectuată cu aliaje care au temperatura de topire mai scăzută, intră în
categoria lipirii moi.
Aliajul utilizat pentru lipire poate fi depus între componentele supuse lipirii, înaintea
încălzirii sau este introdus progresiv, pe măsura încălzirii acestora. În cazul componentelor
care prezintă spaţii interstiţiale mici, aliajul de umplutură pătrunde în spaţiile libere, prin
efectul capilarităţii. Principala condiţie a lipirii metalelor constă în aceea că materialul de
173
adaos topit trebuie să umecteze suprafaţa încălzită a materialului de bază şi să formeze cu
acesta o legătură metalică prin difuzie. Pentru aceasta este necesar ca cel puţin o parte din
componenţii celor două materiale în contact să se dizolve reciproc.
Umectarea este un fenomen de interacţiune între materialul de adaos topit şi materialul
de bază, fenomen ce are loc la temperatura la care materialul de adaos se întinde sau curge pe
suprafaţa materialului de bază.
Temperatura de umectare este temperatura la care trebuie încălzit materialul de bază
pentru ca materialul de adaos lichid să umecteze suprafaţa materialului de bază. Temperatura
de lipire, este temperatura minimă pe care trebuie să o atingă suprafaţa de contact dintre
materialul de bază şi cel de adaos topit, pentru ca acesta din urmă să formeze o legătură cu
materialul de bază.
Încălzirea efectuată cu scopul topirii materialului de adaos (de umplutură) poate fi
realizată prin diferite procedee de încălzire:
- electrică: în cuptor sau baie de săruri, prin conducţie şi efect Joule – Lenz, cu
curenţi de inducţie, cu arc electric;
- cu flacără;
- cu fascicul laser sau electroni.
Materialele de adaos pentru lipirea tare sunt foarte diferite în privinţa compoziției
chimice, alegerea lor făcându-se în special, pe baza naturii metalului de bază, astfel:
- aluminiul şi aliajele sale - aliaje Al-Si;
- cuprul şi aliajele sale - aliaje Cu-P, Cu-P-Ag;
- nichelul şi aliajele sale - aliaje Cu-Zn;
- oţel - aliaje Cu-Zn, Ag-Cu-Zn;
- fontă - aliaj monel, Cu-Ni.
Dintre aceste aliaje, o mai largă utilizare o au alamele pentru lipire (aliaje Cu-Zn,
eventual cu adaosuri de Si sau Sn) şi aliajele cu argint (Ag-Cu-Zn), ultimele având o bună
comportare în condiţii de coroziune şi solicitări mecanice mai intense.
Aliajele de cupru cu zinc (alamele) sunt folosite în special pentru lipirea metalelor
feroase şi a aliajelor de cupru şi nichel. Calitatea alamelor folosite pentru lipire depinde de
conţinutul de zinc, care trebuie să fie totdeauna mai mic de 40 %. În cazul că aliajul conţine
peste 40% Zn, îmbinările lipite devin fragile. Zincul mai are dezavantajul că fierbe la 913°C şi
produce vapori nocivi începând cu temperatura de 650°C. Principalele alame utilizate pentru
operaţii de lipire care au temperatura de început al solidificări la temperaturi de 870...1100⁰C.
174
Aliajele de lipit pe bază de argint sunt utilizate pe scară largă cu toate că sunt relativ
scumpe, deoarece se disting printr-o comportare bună la lipire, prin proprietăţi mecanice şi
electrice excepționale, precum şi printr-o rezistenţă ridicată la coroziune. Prin faptul ca permit
reducerea temperaturii de lucru, dar mai ales micşorarea la minim a interstiţiilor capilare,
aliajele de argint aduc economii importante de energie calorică, de material de adaos şi de
manoperă, la fabricaţia produselor de serie. Aceste aliaje au temperatura de început al
solidificării la 620...890⁰C.
Pentru mărirea capacităţii de umectare şi curăţarea suprafeţelor destinate lipirii sunt
utilizate diverse fluxuri. Fluxurile utilizate la lipirea tare au la bază, în majoritatea cazurilor,
boraxul (Na2B4O7), care, în stare topită (783⁰C), dizolvă oxizii multor metale şi, in special.
oxizii cuprului. Pentru intensificarea activităţii fluxului pe bază de borax se adaugă acid boric
(H3BO3), iar pentru reducerea temperaturii de topire, clorura de zinc (ZnCl2) şi fluoruri (NaF,
KF). În afara de aceste substanţe, în fluxuri se mai introduc hidroxizi alcalini (NaOH, KOH),
care absorb umiditatea.
În timpul lipirii, piesele trebuie să fie în contact, solidarizarea putând fi făcută prin
menghine sau prin dispozitive adecvate. O mare importanţă o are asigurarea unor jocuri
corespunzătoare între piesele care urmează să fie asamblate, astfel încât să rămână spaţii în
care va pătrunde aliajul de lipit. Aceste jocuri diferă de la caz la caz, funcţie de natura
metalului de bază şi a celui de adaos. Astfel, de exemplu, la lipirea cu alamă a pieselor din
oţel, jocul este de 0,05...0,25 mm, iar la lipirea cu aliaje de argint, de 0,02...0,15mm.
Încălzirea pieselor şi depunerea aliajului de lipit se realizează prin mai multe metode,
dintre care mai răspândite sunt: încălzirea cu flacără oxigaz, cu curenţi de inducţie sau în
cuptor.
Lipirea cu flacără oxigaz constă în aşezarea pieselor în poziţia de lipire, acoperirea
locului de lipit cu flux şi încălzirea pieselor cu ajutorul unui arzător; metalul de adaos sub
formă de vergele este depus la locul îmbinării după ce temperatura pieselor a atins valoarea
optimă.
Lipirea în cuptor sau cu curenţi de inducţie este folosită frecvent în producţia de serie.
Ea constă în introducerea pieselor pregătite pentru lipire în cuptor sau inductor. Piesele sunt
aşezate în poziţia de îmbinat, imobilizate cu diverse dispozitive, iar metalul de adaos se aşează
în rostul îmbinării sub formă de plăcuţe sau de sârmă. Locul îmbinării se acoperă cu un strat
de flux.
Lipirea tare se aplică pentru îmbinarea pieselor mai greu solicitate, rezistenţa la rupere
a aliajului de lipit putând atinge valori de cca. 50 daN/mm2
.
175
5.4.3 Lipirea moale
Prin acest procedeu,se obţin lipituri care suportă solicitări mici şi se comportă bine
până la încălzire până la temperaturi de maximum 180ºC. Asamblarile prin lipire pot fi
asociate în combinaţie cu nituri, bolţuri, sau falţuri, pentru creşterea rezistenţei şi asigurarea
etanşeităţii.
Lipirea moale este aplicată asamblării componentelor supuse unor solicitări mecanice
sau la presiuni cu valori mici: pentru aparatura de laborator, recipiente, radiatoare, şi la
îmbinarea conductelor. De asemenea, este utilizată în electrotehnică şi electronică pentru
asigurarea conducerii curentului prin circuitele electrice.
Principala condiţie a lipirii metalelor constă în aceea că materialul de adaos topit
trebuie să umecteze suprafaţa încălzită a materialului de bază şi să formeze cu acesta o
legătură metalică prin difuzie. Pentru aceasta este necesar ca cel puţin o parte din
componenţii celor două materiale în contact să se dizolve reciproc. Calitatea îmbinării
depinde astfel, de calitatea stratului de legătură format prin difuzie între materialul de bază şi
cel de adaos.
Lipirea nu se poate realiza între materialul de bază şi cel de adaos dacă între acestea nu
există cel puţin o solubilitate parţială. Umectarea are loc numai la acele perechi de materiale
care produc între ele faze intermetalice sau soluţii solide. Astfel se explică, de ce aliajele de
lipit convenţionale se comportă în general foarte bine la lipirea oţelului şi a aliajelor de cupru:
- se produc faze intermetalice intre Sn şi Fe; Zn şi Fe; Zn şi Cu; Zn şi Ni; Cd şi Cu;
- se produc soluţii solide intre Cu şi Fe; Cu şi Ni; Ag şi Ni; Sn şi Cu; Sn şi Ag.
Fluxurile au, rolul de a uşura contactul intim dintre materialul de bază şi cel de adaos
prin îndepărtarea eventualelor obstacole existente sub forma unor pelicule de oxizi, grăsimi
sau alte impurităţi.
Materialele de adaos folosite pentru îmbinări lipite se numesc aliaje de lipit. Ele
trebuie să îndeplinească următoarele condiţii tehnice generale:
- temperatura de topire să fie mai scăzută decât cea a materialului de bază;
- intervalul temperaturilor de topire – cristalizare să fie cât mai mic, întrucât în caz
contrar, componentele cu temperatura mică de topire au tendinţa de a se separa de cele mai
greu fuzibile, fapt care îngreunează desfăşurarea normală a procesului de lipire;
- spre deosebire de materialele de adaos folosite la sudare, aliajele de lipit nu trebuie să
aibă compoziţia chimică identică cu cea a materialului de bază şi nici măcar asemănătoare;
176
- să posede proprietăţi bune de lipire, cum sunt capacitatea de umectare, fluiditatea şi
capilaritatea;
- elementele componente ale aliajului de lipit şi ale materialului de bază trebuie să fie
reciproc solubile şi să difuzeze între ele;
- în stare topită aliajul trebuie să aibă tensiunea superficială şi vâscozitatea reduse;.
- elementele componente ale aliajului de lipit trebuie să aibă, în contact cu materialul de
bază, diferenţe de potenţial cât mai mici, pentru ca îmbinarea lipită sa fie cât mai rezistentă la
coroziune.
Pentru executarea lucrărilor de lipire moale sunt utilizate cel mai des aliajele eutectice:
- Sn+38%Pb - cu temperatura de topire 183⁰C;
- Sn+8%Zn - cu temperatura de topire 200⁰C.
Pentru îmbunătăţirea proprietăţilor se adaugă în procente mici:
- Sb (măreşte rezistenţa mecanică);
- Cd şi Bi (reduce temperatura de topire);
- Ag (conferă o conductivitate electrică mai bună);
- Zn (conferă rezistenţă la coroziune).
Pentru obţinerea unei lipituri de bună calitate este necesară folosirea unui flux cu rol
de curăţare, degresare şi mărire a capacităţii de umectare. Acesta trebuie să aibă o temperatură
de lichefiere inferioară celei a aliajului de lipit, să posede (la temperatura de lipire) fluiditate
suficientă pentru a se întinde uniform pe suprafaţa de lipire, să fie stabil din punct de vedere
chimic, să nu producă fum sau emanaţii nocive, să nu fie coroziv şi higroscopic. De cele mai
multe ori se folosesc răşini simple sau aditivate pentru îmbunătăţirea proprietăţilor decapante.
Fludorul, aliajul de lipit folosit cu precădere în electronică, conţine un canal cu flux,
astfel încât topirea aliajului şi aplicarea fluxului se produc simultan. Este important să se
aleagă o grosime corespunzătoare a fludorului, în concordanţă cu componentele de lipit.
Din punct de vedere tehnologic, lipirea moale se realizează prin urătoarele metode:
- cu ciocane de lipit;
- cu arzătoare cu gaz;
- prin rezistenţă de contact;
- prin cufundare în aliaj de lipit.
177
5.5 Procedee conexe ale operaţiilor de sudare
5.5.1 Clasificarea procedeelor conexe sudării
5.5.2 Procedee de tăiere
5.5.2.1 Tăierea cu gaze prin ardere cu jet de oxigen
Tăierea cu oxigen ocupă în prezent primul loc în tehnica tăierii termice, în special a
oţelurilor şi se realizează pe baza arderii metalului încălzit în prealabil până la o temperatură
apropiată de cea de topire. În prezenţa unui jet de oxigen insuflat pe oţelul incandescent se
amorsează reacţia exotermă:
3 Fe + 2O2 = Fe3O4 + Q.
Materialul destinat tăierii se încălzeşte cu ajutorul unei flăcări de gaze până când
începe arderea lui în oxigen, după care se proiectează un jet de oxigen pe canalul axial al
becului de tăiere (fig.5.22). Metalul arde în acest jet, cu o degajare intensă de căldură, Q. Jetul
de oxigen trebuie să aibă viteză suficientă pentru ca oxidarea să fie localizată la o porţiune cât
mai îngustă şi pentru a arunca zgura în afară. Pentru ca un metal sau aliaj să poată fi tăiat prin
acest procedeu, trebuie să îndeplinească următoarele condiţii :
178
- temperatura de ardere a metalului să fie mai mică decât temperatura de topire ;
- prin ardere, materialul trebuie să degaje o cantitate mare de căldură, pentru a
compensa pierderile prin conductibilitate şi pentru a preîncălzi rapid zonele învecinate,
care urmează a fi tăiate ;
- conductibilitatea termică a materialului supus tăierii să fie cât mai mică ;
- temperatura de topire a oxizilor rezultaţi să fie mai mică decât cea a materialului de
tăiat pentru a putea fi îndepărtat cu uşurinţă.
Pot fi tăiate în condiţii bune oţelurile cu conţinut de carbon mai mic de 0,5% C.
Tăierea se poate face manual, semiautomat şi automat. Există tendinţa de a se înlocui
tăierea oxiacetilenică cu tăierea oximetanică, dat fiind preţul de cost mai scăzut al gazului
metan.
Fig. 5.22 Tăierea oxigaz cu insuflare de oxigen
5.5.2.2 Tăierea oxielectrică (oxiarc)
Tăierea oxielectrică , numită şi tăiere oxiarc, se bazează pe proprietatea metalelor de a
arde în oxigen. Deoarece arcul electric are o temperatură înaltă , mult superioară flăcării de
gaz , încălzirea până la temperatura de ardere se produce într-un timp foarte scurt. Această
temperatură înaltă, fiind menţinută pe toată durata tăierii permite ca prin procedeul oxiarc să
poată fi tăiate şi materiale care prin procedeul cu flacără de gaz şi oxigen nu pot fi tăiate.
Pentru tăiere se folosesc electrozi tubulari, prevăzuţi cu un canal prin care jetul de
oxigen pentru tăiere produce arderea şi tăierea metalului. Electrozii au un canal axial, cu
179
diametrul de 1,5-3,5 mm; diametrul exterior al electrozilor este de 5,5 şi 7,5 mm, iar învelişul
are grosimea de 0,75-1,25 mm pe rază (fig.5.23)
Fig.5.23 Tăierea oxiarc
Pentru tăiere, electrodul se aşează înclinat la 60° în sensul de tăiere şi numai la capătul
de terminare este adus in poziţie verticală , ceea ce permite tăierea pe întreaga grosime. La
tăierea pieselor de grosimi mai mari se recomandă ca electrodului să i se imprime mişcări de
oscilaţie de forma dinţilor de fierăstrău, ceea ce uşurează evacuarea oxizilor formaţi.
Prin procedeul oxiarc pot fi tăiate: oţelurile moi, oţelurile inoxidabile, cuprul,
aluminiul, fonta etc., însă din cauza calităţii inferioare a tăieturii este necesar ca aceasta să fie
prelucrată mecanic. La tăierea cuprului şi aluminiului este necesară o ventilare suplimentară a
locului de muncă.
5.5.2.3 Tăierea cu plasmă
Acest procedeu se bazează pe topirea rapidă a metalului şi îndepărtarea lui din zona
topită de către acţiunea termică şi efectul mecanic al unui jet de plasmă. Plasma se formează
în cazul când un gaz, de exemplu argonul, este trimis peste un arc electric şi apoi este obligat
să iasă printr-un orificiu mai mic.
180
Aparatele cu care se obţine plasma se numesc plasmatroane. Procedeul se bazează pe
întreţinerea unui arc electric între capătul unui electrod din wolfram şi o duză de cupru
prevăzută cu un orificiu. Duza şi electrodul sunt răcite cu apă, pentru a împiedica topirea lor
(fig.5.24).
Jetul de gaze care părăseşte duza, formează jetul de plasmă. Temperatura jetului de
plasmă poate atinge cca. 16000°C. Jetul de plasmă obţinut prin întreţinerea arcului între
electrod şi duză poartă denumirea de jet de plasmă cu arc pilot sau arc netransferat. În această
formă, jetul de plasmă având o lungime mică, permite tăierea metalelor şi a materialelor
refractare, care au grosimi in general reduse (sub 50 mm). Prin suprapunerea unui arc electric
format între electrod şi piesa de tăiat, peste jetul de plasmă se pot tăia piese din oţel inoxidabil
până la grosimi de 120 mm, aluminiu până la 150 mm şi cupru până la 80 mm. Acest
procedeu se mai numeşte şi tăierea cu arc transferat.
Alimentarea arcului se face în curent continuu cu tensiunea de mers in gol peste 250V.
Totdeauna la electrodul din wolfram se leagă polul negativ. Gazele folosite sunt argon, azot
sau un amestec de argon şi hidrogen, argon şi azot etc.
Fig.5.24 Tăierea cu plasmă
181
5.5.3 Tăierea prin topire cu radiaţii
5.5.3.1 Tăierea cu fascicul laser
Laserii folosiţi pentru operaţiile de tăiere sau sudare industrială sunt laseri cu gaz.
Un laser cu gaz constă dintr-o incintă cu un mediu activ (gaz sau vapori metalici) în care
atomii sunt excitaţi pe stări energetice superioare, creându-se o inversie de populație, între
anumite nivele energetice.
Tăierea şi sudarea cu laser cu CO2 (fig.5.24), având lungimea de undă de 10,6 μm
este aplicată, de obicei, materialelor care absorb bine această lungime de undă a radiaţiei,
electromagnetice, cum ar fi: oţelul obişnuit, titanul, oţelul inoxidabil, oţelurile aliate etc.
Tăierea cu laser cu CO2 este ineficientă în cazul unor materiale, care absorb o mică cantitate
a radiaţiei incidente, cum ar fi: aluminiul, cuprul şi aliajele acestora.
Principalele performanţe ale prelucrării cu fascicul laser constau în următoarele:
- se pot suda sau tăia o gamă largă de materiale dure, fragile sau refractare, care se
sudează sau se debitează greu prin celelalte procedee convenţionale;
- zona afectată termic din preajma incidenţei fasciculului laser este foarte mică, ea este
de aproximativ 1,5 ori mai mare decât lăţimea cordonului sau a tăieturii;
- fasciculul laser are o convergenţă mult mai bună decât fasciculul de electroni;
convergenţa lui este asigurată prin lentile optice. Ca atare, tăierea sau sudarea pot fi realizate
şi în atmosfera ambiantă, nu neapărat în atmosferă vidată. De asemenea, sudarea poate fi
asigurată şi într-o atmosferă de gaz inert, în special pentru unele metale active;
- laserul poate fi considerat un sistem de tăiere punctiform, lăţimea tăieturii este foarte
mică, iar calitatea suprafeţei tăieturii este foarte bună, uneori nefiind necesare prelucrări
ulterioare;
- cantitatea de energie care este administrată piesei de prelucrat poate fi controlată
precis în timpul operaţiei de tăiere sau sudare, iar fasciculul laser poate fi comutat cu mare
viteză şi precizie;
- fasciculul laser poate intra in zone inaccesibile, prin alte procedee.
182
Fig.5.24 Tăierea cu fascicul laser
Temperatura materialului din zona de iradiere depinde de densitatea fluxului de
radiaţie, precum şi de proprietăţile materialului. Radiaţia incidentă poate avea densități de flux
energetic de ordinul până la 109
W/cm2
. Aceasta densitate este foarte mare faţă de celelalte
procedee de tăiere sau sudare. Sudarea cu arc electric, WIG, asigură densităţi până la 104
W/cm2
, iar sudarea cu flacără oxiacetilenică până la 103
W/cm2
. La toate acestea se mai
adaugă şi faptul ca energia poate fi focalizată într-un spot cu diametrul de până la 10 ori mai
mic decât la procedeele de sudare sau tăiere cu arc electric.
Tăierea cu fascicul laser se poate realiza direct sub incidenţa fasciculului laser pentru
grosimi mici a componentelor de debitat, sau pentru grosimi mai mari. Se poate folosi şi
tăierea oxilaser, în care coaxial cu fasciculul laser se trimite un jet de gaz. Gazul folosit poate
fi gaz activ sau gaz inert. Tăierea cu gaz activ este analoagă cu tăierea cu flacără
oxiacetilenică, întrucât gazul activ, de obicei, oxigenul asigură creşterea randamentului
procesului de tăiere prin oxidarea suplimentară. Tăierea cu gaz inert contribuie la
îmbunătăţirea calităţii tăieturii şi este aplicată de obicei la materialele active, sensibile la
oxidare.
5.5.3.2 Tăierea cu fascicul de electroni
Prelucrarea cu fascicul de electroni face parte din categoria procedeelor de prelucrare
termică. Sursa termică o constituie un fascicul de electroni concentrat, care are o energie
183
cinetică mare şi bombardează componentele supuse tăierii sau sudării. La impactul
fasciculului de electroni cu componentele de prelucrat, energia acestuia se transformă în
căldură şi are loc o încălzire locală rapidă a materialului. Odată cu creşterea puterii specifice a
fasciculului profilul zonei se modifică, la puteri specifice până la valori de 106
W/cm2
, sub
acţiunea vaporilor produşi se formează un tub capilar, înconjurat de un înveliş subţire de
material topit. La puteri specifice de 108
W/cm2
, se produce eliminarea explozivă a învelişului
topit şi o străpungere a materialului pe întreaga grosime a sa. Cele mai multe procese se
desfăşoară în vid, deoarece atmosfera ar provoca o frânare şi dispersie a fasciculului.
Cele mai întâlnite instalaţii de prelucrare cu fascicul de electroni sunt cele la care
accelerarea electronilor se face cu ajutorul câmpului electric. Acestea sunt alcătuite, în general
din patru subansamble principale, şi anume:
- dispozitivul de producere şi dirijare a fasciculului de electroni(tunul electronic);
- instalaţia electrică de alimentare şi producere a tensiunilor de accelerare;
- instalaţia de realizare a vidului;
- instalaţia electrică de comandă şi reglare.
Turnul electronic este subansamblul principal al unei instalaţii de prelucrare cu fascicul de
electroni (fig.5.25), asigurând principalele funcţiuni: producerea electronilor liberi, formarea
fasciculului de electroni, focalizarea şi direcţionarea acestuia.
Fig.5.25 Schema instalaţiei de sudare – tăiere cu fascicul de electroni
184
Electronii emişi de către filamentul incandescent (catod) este accelerat, concentrat şi
focalizat pe piesa care necesită operaţii de tăiere sau sudare. Energia cinetică a electronilor
determină topirea locală a materialului pe care s-a efectuat focalizarea fasciculului. Procesele
care se desfăşoară în incinta vidată pot fi urmărite din exterior printr-un sistem optic de
supraveghere.
Prin bombardarea materialului cu impulsuri de o anumită frecvenţă, se realizează
topirea şi vaporizarea locală, procese care se desfăşoară extrem de rapid. Fiecare impuls
realizează practic o gaură cu o adâncime şi un diametru, definite de intensitatea fluxului de
electroni, tensiunea de accelerare a electronilor unghiul de incidenţă al fasciculului, precum şi
de natura materialului supus tăierii. Prin reglarea frecvenţei impulsurilor şi a vitezei de
deplasare a fasciculului pe suprafaţa materialului, se obţine o tăietură cu lăţimea şi adâncimea
dorite. În funcţie de puterea instalată a echipamentului, se pot realiza tăieri pe adâncimi de
0,05...150mm. În funcţie de sistemele de deplasare relativă fascicul – piesă, conturul tăieturii
poate fi extrem de complicat.
5.5.4 Procedee de metalizare
Metalizarea este o operaţie prin care se realizează depunerea unui strat metalic pe
suprafaţa pieselor. Operaţia se aplică atât pieselor nou fabricate, cu scopul realizării unui strat
superficial cu proprietăţi diferite de cele ala materialului de bază, cât şi cu scopul
recondiţionării pieselor uzate. Metalizarea constă în încărcarea (acoperirea) suprafeţelor cu un
material de adaos topit - cu flacără sau cu arc electric - şi pulverizat de un jet de aer
comprimat.
Acest procedeu prezintă următoarele avantaje:
- oferă posibilitatea de a acoperi piese fabricate din orice material, inclusiv din lemn
sau sticlă, deoarece temperaturile de lucru sunt scăzute;
- permite încărcarea unor suprafeţe mari care pot avea orice configuraţie geometrică;
- se pot depune straturi cu grosimi ce variază de la 0,01 până la 5 mm şi chiar mai
mult;
- stratul depus prin acoperire are o mare rezistenţă la uzură şi bune proprietăţi de
lubrifiere;
185
- nu afectează structura materialului de bază din care este fabricată piesa întrucât
temperaturile de încălzire nu depăşesc 100⁰C;
- permite depunerea unor straturi de orice metal - inclusiv aluminiul, cuprul, plumbul
etc., şi formarea unor pseudoaliaje care nu se pot obţine în stare lichidă (de exemplu de
plumb şi aluminiu);
- are productivitate mare şi preţ de cost scăzut.
Metalizare prezintă însă şi unele dezavantaje:
- aderenţa stratului depus prin metalizare la materialul de bază este slabă. Pentru a o
spori, sunt necesare operaţii speciale de pregătire;
- datorită pulverizării o parte din materialul depus (cca. 5%) se risipeşte;
- piesele metalizate nu pot fi prelucrate prin deformări plastice. Suprafeţele acoperite
nu suportă sarcini dinamice sau frecări uscate.
Regimul de depunere a stratului de acoperire prin metalizare determină aderenţa
particulelor, densitatea stratului de încărcare, precum şi structura şi proprietăţile lui mecanice.
Aderenţa stratului depus prin metalizare depinde şi de temperatura piesei care trebuie
încărcată, distanţa de pulverizare, precum şi de grosimea stratului depus. Cu cât temperatura
piesei de bază este mai mare cu atât aderenţa este mai bună.
5.5.4.1 Metalizare cu arc electric şi sârmă
În procesul de metalizare cu arc electric, două sârme conductibile electric, sunt topite
cu ajutorul unui arc electric. Materialul topit este atomizat cu un jet de aer comprimat şi
proiectat către suprafaţa piesei. Particulele topite, la impactul cu suprafaţa se vor solidifica
rapid, pentru a forma o acoperire. Acest proces de pulverizare cu arc este numit „proces rece”
deoarece suprafaţa piesei poate fi menţinută la temperatură scăzută în timpul procesului,
evitându-se deteriorarea prin modificări metalurgice şi deformări geometrice ale substratului.
Acoperirile obţinute cu arc electric sunt mai dense si mai aderente decât cele obţinute
prin procedeul de metalizare cu flacără, costuri mai scăzute de funcţionare. Procedeul este
eficient şi competitiv în acoperirea suprafeţelor mari. Dezavantajul procesului este că nu poate
preîncălzi substratul (este nevoie de o altă sursă) şi foloseşte numai sârme cu conductibilitate
electrică.
Pentru mărirea aderenţei stratului depus, în locul aerului care propulsează particulele
topite, poate fi folosit un amestec combustibil de gaze. În aceste condiţii, o parte din căldura
186
generată de arcul electric, dar şi de combustia amestecului gazos, este direcţionată spre piesă
cu scopul încălzirii acesteia.
Înaintea metalizării prin acest procedeu, este suficientă operaţia de sablare a suprafeţei.
Prin acest procedeu se pot realiza Zincarea, cromarea, cuprarea, stanarea, durificarea
suprafeţelor oţelurilor etc.
În figura 5.26 este prezentat schematic procedeul de metalizare prin topire cu arc
electric şi un exemplu de aplicare a procedeului.
Fig 5.26 Metalizarea cu arc electric şi două sârme
5.5.4.2 Metalizarea cu flacără şi sârmă
Este cel mai vechi procedeu de pulverizare termică. Procedeul are la bază pulverizarea
unui metal aflat inițial sub formă de sârmă şi este apoi topit într-o flacără oxiacetilenică.
Pulverizarea se face cu un jet de aer comprimat. Jetul, format din picături atomizate (fine) de
metal topit, purtate de curentul de gaze, ajunge pe substratul pregătit (piesa de
prelucrat/acoperit) unde se răcește rapid, formând o acoperire. Practic influențele termice
asupra pieselor în cauză sunt minime. Temperatura suprafeţei materialului nu depăşeşte (100 –
150⁰C) pe durata procesului de metalizare, evitându-se modificările structurale sau de formă
ale substratului. Procesul se folosește în prezent pentru acoperiri anticorozive cu zinc,
aluminiu, staniu pentru depunere de compoziție protectoare pe lagăre de alunecare, pentru
depunere de cupru, alamă, bronz etc., pe fonte sau oțeluri inoxidabile austenitice. De
asemenea, se depun straturi dure, rezistente la uzare din aliaje pe bază de crom, nichel,
molibden etc.
187
Fig.5.27 Metalizarea cu sârmă topită cu flacără oxigaz
5.5.4.3 Metalizarea cu flacără şi pulberi
Materialul sub formă de pulbere este topit într-o flacără oxiacetilenică sau alt gaz
combustibil şi cu ajutorul aerului comprimat este proiectat spre suprafaţa piesei sub formă de
particule foarte fine. Când spray-ul ajunge la suprafaţa curată a unui materialului de substrat,
picăturile fine topite, se solidifică rapid formând stratul de acoperire.
Procesul de metalizare în flacără realizat corect este denumit „proces rece” deoarece
temperatura substratului este menţinută scăzută pe durata metalizării, evitând deformări,
schimbări de structură etc.
Sunt produse unele pulberi metalice de fuziune care după operaţia de pulverizare sunt
supuse unei retopiri cu o flacără oxiacetilenică sau în cuptor la 1000 -1100⁰C rezultând un
strat cu legătură metalurgică şi lipsit de porozitate.
În figura 5.29 este prezentat schematic procedeul de metalizare cu flacără şi pulberi,
precum şi pistoletul cu care se efectuează operaţia.
Fig.5.29 Procedeul şi pistoletul de metalizare cu flacără şi pulberi
188
6. PRELUCRĂRI MECANICE
6.1 Noţiuni generale
6.1.1 Prelucrări mecanice prin aşchiere
Termenul de prelucrare este folosit pentru a descrie o varietate de procese de
îndepărtare a materialului, în care un instrument de tăiere elimină materialul nedorit de pe un
semifabricat, cu scopul obţinerii unei piese cu forma dorită. Semifabricatul destinat prelucrării
este de obicei debitat din produse laminate sub formă de bare, table, profile, ţevi , sau este
obţinut prin turnare sau matriţare.
Prelucrarea include o varietate de procese prin care este eliminat surplusul de material
de pe un semifabricat. Procesele convenţionale de îndepărtare a materialului sunt cele care
separă mecanic fragmente mici de material sub formă de aşchii, cu ajutorul unor scule
specializate. Procesele neconvenționale de prelucrare pot utiliza mijloace chimice sau termice
de îndepărtare a surplusului de material.
Pentru aplicarea proceselor convenționale de prelucrare sunt utilizate scule
aşchietoare (de tăiere) sau scule abrazive. Fiecare proces de prelucrare este unic definit prin
tipul sculei de tăiere utilizat și de mișcarea relativă a sculei faţă de piesa de prelucrat. În
cadrul unui proces de fabricaţie, pot fi folosite succesiv diverse scule şi mişcări relative ale
acestora. Succesiunea operaţiilor trebuie atent planificată pentru a realiza forma produsului
finit, în condiţii de eficienţă economică.
Metodele de îndepărtate a surplusului de material sunt:
- cu scule aşchietoare: strunjire, frezare, rabotare, mortezare, găurire, broşare;
- cu materiale abrazive: rectificare, honuire, rodare, cu jet abraziv, cu ultrasunete;
- cu mijloace chimice sau electrochimice;
- prin procedee termice, tăiere sau cu fascicul de radiaţii.
6.1.2 Scule aşchietoare
Materialele folosite la confecționarea sculelor așchietoare trebuie să posede
următoarele proprietăți:
189
- duritate superioară materialului prelucrat, cu cel puţin câteva unităţi HRC;
- rezistență mecanică suficientă pentru a suporta solicitările complexe de aşchiere;
- tenacitate bună pentru a suporta solicitările dinamice cu şoc care se manifestă în
timpul prelucrării, evitându-se astfel știrbiri ale muchiilor așchietoare;
- stabilitate termică ridicată, manifestată prin păstrarea capacității de așchiere la
temperaturi înalte;
- prelucrabilitate bună, înțelegând prin aceasta o comportare corespunzătoare în
timpul fabricării sculelor prin deformare plastică, aşchiere şi tratament termic;
- economicitate, ceea ce presupune fabricarea cu un costul scăzut şi o durabilitate
ridicată.
Pentru fabricarea sculelor aşchietoare sunt utilizate oţeluri nealiate, aliate şi materiale
obţinute prin metodele metalurgiei pulberilor.
Oțelurile nealiate pentru scule (C70U....C100U) au un conţinut de 0,6...1,1%C.
Pentru realzarea unei durităţi corespunzătoare, sculele executate din aceste oțeluri se călesc,
iar pentru reducerea fragilităţii se supun unei reveniri joase. Duritatea rezultată este de
58...62HRC.
Principalele avantaje ale sculelor din oţeluri nealiate sunt:
- costul scăzut;
- duritate suficient de mare după tratamentul termic;
- miez tenace (adâncime de călire mică).
Dezavantaje:
- duritatea se păstrează numai până temperaturi de 200 - 250⁰C;
- se pot folosi numai la viteze de așchiere mici;
- deformabilitatea ridicată la operațiile de tratament termic.
Sculele executate din oţeluri nealiate sunt în general utilizate pentru operații de
prelucrare cu viteze mici, în general, acționate manual (filiere, tarozi, alezoare, etc), precum şi
unelte de mână (dălți, poansoane, etc).
Oțeluri aliate pentru scule au un conţinut de carbon, de 0,8-2,2%, precum şi o serie de
elemente de aliere ca: wolfram, crom, vanadiu, nichel, molibden, mangan etc Prezența acestor
elemente îmbunătățește calitatea oțelurilor determinând ridicarea rezistenței la uzare, la
compresiune, a rezistenței termice şi a călibilității. Structura acestor oțeluri prezintă o
granulație fină, iar carburile libere ale elementelor de aliere contribuie la mărirea durității şi a
rezistenței la uzare.
190
Cu sculele executate din aceste oţeluri se pot executa prelucrări cu viteze de așchiere
de 30...35 m / min, fără a se depăși în zona de așchiere temperaturi de 350...4000
C. Aceste
oţeluri sunt mai greu așchiabile decât oțelurile nealiate, dar în schimb se comportă mai bine la
tratament termic Din astfel de oţeluri se execută scule mai intens solicitate mecanic şi termic:
broşe, filiere, tarozi, alezoare, dar şi scule pentru prelucrări prin deformare plastică.
Oţeluri rapide. Acestea sunt oţeluri înalt aliate cu un conţinut de 0,8...1,4%C,
6...18%W, 3,8...4,5%Cr, 1...4%V. Elementele de aliere împreună cu carbonul formează
carburi care au o duritate foarte ridicată, pe care o păstrează până la temperaturi înalte. Sculele
executate din oţeluri rapide îşi păstrează proprietăţile de aşchiere până la temperatura de
550⁰C, fapt care permite prelucrări cu viteze de aşchiere mari.
Plăcuţe din carburi metalice. Acestea au în componenţa lor carburi de wolfram,
crom, titan, tantal, legate prin sinterizare cu ajutorul cobaltului sau altor materiale cu rol de
liant. Datorită durităţii mari (68...75HRC) pe care o păstrează până la cca. 700⁰C, plăcuţele
din carburi metalice sunt utilizate pentru prelucrări cu viteze de aşchiere duble faţă de cele
permise de oţelurile rapide. Au însă dezavantajul că datorită fragilităţii nu pot fi utilizate în
cazul prelucrărilor cu şocuri.
6.2 Operaţii de prelucrare prin aşchiere
6.2.1 Tăierea mecanică
Tăierea sau debitarea este operaţia tehnologică prin care se urmăreşte desprinderea
totală sau parţială a unei părţi dintr-un material, în scopul prelucrării acestuia. Clasificarea
procedeelor de tăiere este prezentată în schema următoare:
Tăierea
(debitarea)
Mecanică
Manuală cu dalta, foarfece
Ferăstrău mecanic
Disc abraziv
Scule aşchietoare
Termică
Flacără oxiacetilenică
Arc electric
Oxi-arc
Plasmă
Neconvenţională
Laser
Fascicul de electroni
Electroeroziune
Jet de apă
191
Tăierea mecanică se realizează cu mijloace mecanice, cum ar fi: foarfece, cleşti, ştanţe,
ferăstraie, maşini - unelte, discuri abrazive, dălţi. Se aplică în special în operaţiile de lăcătuşerie.
Tăierea termică este folosită în cazul materialelor metalice de dimensiuni mari şi se
realizează prin topire locală, cu flacără de gaze, cu arc electric, cu jet de plasmă, sau cu laser.
Tăierea neconvenţională se foloseşte în cazul metalelor greu de tăiat prin procedeele
obişnuite. Se bazează pe efectul combinat mecanic, termic şi electrochimic.
Alegerea procedeului de debitare se face in funcţie de precizia impusă pieselor tăiate,
de duritatea materialului, de calitatea acestuia şi de consumul energetic al procedeului. Se
poate face cu sau fără pierderi de material.
Pentru producţia individuală se poate adopta un procedeu cu productivitate mică, dar
care să necesite un utilaj cât mai ieftin. Pentru producţia în serie se aleg procedee competitive,
compensând costul mai ridicat al utilajului sau al instalaţiei care, în general, este mai mare.
Tăierea in linie dreapta a tablelor mai groase se face cu foarfecele (ghilotina). Pentru
tăierea tablelor subţiri (până la 3 mm) în fâşii de diferite lăţimi, se recomandă folosirea
foarfecelor cu cuţite disc multiple, deoarece asigură o productivitate mare. La tăierea cu
foarfecele mecanice, teoretic nu există pierderi de metal.
Barele de diferite secţiuni sunt debitate în mod frecvent cu ferăstrăul alternativ sau circular
(fig.6.1). La ferăstrăul alternativ, maşina şi scula sunt ieftine, lăţimea tăieturii este mică (deci pierderi
mici de material), dar productivitatea este scăzută. La ferăstrăul circular, maşina şi scula sunt mai
complicate şi scumpe (discul necesită ascuţirea pe o maşină specială), lăţimea tăieturii este relativ
mare (deci pierderi mari de material), dar productivitatea este mare, iar costul manoperei este scăzut.
În funcţie de aceste considerente se calculează costurile pentru diferitele variante posibile de tăiere şi
se adoptă procedeul cu cost minim.
Fig.6.1 Maşini de debitat: A – ferăstrău alternativ; B – maşină de debitare cu disc abraziv
192
Operaţia de tăiere trebuie să asigure:
- rugozitate mică a suprafeţelor separate;
- precizie mare a volumului sau a lungimii piesei;
- lipsa abaterilor de la forma geometrică a piesei;
- păstrarea caracteristicilor materialului în zona de separare.
Dupa natura tăierii, se deosebesc:
- retezarea (tăierea capetelor barelor);
- debitarea propriu-zisă (tăierea semifabricatului în mai multe bucăţi);
- despicarea (tăierea, totală sau parţială, în lung, de la exterior spre interior);
- exciziunea (tăierea în vederea scoaterii unei porţiuni din interiorul unui semifabricat).
În general tăierea este o lucrare pregătitoare pentru alte operaţii de lăcătuşerie, de
aşchiere, de deformare plastică.
Tăierea cu jet de apă
La concurenţă cu prelucrarea laser se află prelucrarea cu jet de apă cu particule
abrazive, unul dintre cele mai noi procedee de tăiere. Plecând de la prelucrarea sticlei, unde
singura problemă care apare sunt zgârieturile de pe suprafaţa tăiată cu jet de apă, prin
injectarea de particule abrazive foarte fine s-a reuşit tăierea materialelor metalice (fig.6.2).
Fig.6.2. Tăierea cu jet de apă
193
6.2.2 Strunjirea
Strunjirea reprezintă procedeul de prelucrare prin aşchiere, cu cea mai frecventă
utilizare, fiind metoda de bază pentru obţinerea corpurilor de revoluţie. În construcţia de
maşini piesele care prezintă suprafeţe de revoluţie au o pondere însemnată, cele mai
caracteristice fiind arborii, şi bucşele, fapt care justifică răspândirea pe care o au în prezent
prelucrările prin strunjire.
Strunjirea se realizează prin combinarea mişcării principale de rotaţie executată de
obicei de piesă, cu mişcarea de avans a cuţitului. Avansul este în general rectiliniu în direcţie
longitudinală, transversală sau după o direcţie înclinată faţă de axa mişcării principale.
Prin operaţii de strunjire se pot prelucra suprafeţe cilindrice şi conice (exterioare şi
interioare), frontale, filete,etc, ca urmare a combinării mişcării principale a semifabricatului cu
mişcările de avans longitudinal sau transversal al cuţitului. Utilizarea de dispozitive speciale
permite şi strunjirea altor forme de suprafeţe de revoluţie. Astfel, este posibilă prelucrarea
suprafeţelor sferice, dacă mişcarea de avans a sculei se realizează pe o traiectorie circulară,
sau a suprafeţelor profilate prin deplasarea simultană a cuţitului pe direcţie longitudinală şi
transversală, rezultând o traiectorie corespunzătoare profilului piesei.
Maşinile-unelte pe care se pot realiza aceste prelucrări sunt strungurile, construite într-
o mare varietate de tipo-dimensiuni şi anume:
- strunguri normale, (fig.6.3) caracterizate prin poziţia orizontală a axului principal şi
prin universalitatea prelucrărilor care se pot executa pe ele;
- strunguri frontale, destinate prelucrării pieselor cu dimensiuni mari (1000-4000 mm)
şi lungimi mici;
- strunguri carusel, caracterizate prin poziţia verticală a arborelui principal şi destinate
de asemenea prelucrării pieselor cu diametre mari si lungimi mici;
- strunguri revolver, dotate cu un cap revolver având 6-8 poziţii pentru prinderea unui
nr egal de port-scule necesare prelucrării pieselor dintr-o singură prindere;
- strunguri cu mai mute cuţite, destinate prelucrării pieselor în producţia de serie şi
caracterizate de posibilitatea prelucrării simultane a mai multor suprafeţe;
- strunguri automate (monoaxe sau multiaxe);
- strunguri cu comandă numerică, prevăzute cu un echipament CNC, la care
prelucrarea se execută după un program realizat manual sau automat.
194
Fig.6.3 Strung normal
Operaţia de strunjire se desfăşoară, ca şi la rabotare şi mortezare, cu scule cu o singură
muchie aşchietoare principală, procesul de aşchiere desfăşurându-se continuu. În figura 6.4
sunt prezentate principalele caracteristici ale sculelor şi ale procesului de strunjire.
Fig.6.4 Principalele caracteristici ale sculelor de strunjire
Formele sculelor (cuţitelor) de strunjire sunt foarte variate (fig.6.5).
195
Fig.6.5 Scule pentru strunjire
Elementele regimului de aşchiere la strunjire sunt:
- adâncimea de aşchiere "t";
- avansul "s";
- viteza de aşchiere "v".
Alegerea valorilor care definesc regimul de aşchiere sunt dependente de:
- rezistenţa mecanică a sculei (cuţitului);
- rezistenţa la temperatură şi uzare;
- eforturile admise de mecanismele de avans ale strungului;
- rigiditatea piesei de prelucrat, ale strungului şi ale dispozitivelor;
- materialul piesei prelucrate;
- precizia prescrisă piesei.
6.2.3 Frezarea
Frezarea este procedeul tehnologic de aşchiere la care mişcarea principală este cea de
rotaţie a sculei aşchietoare numită freză, iar mişcarea de avans este executată fie de piesă fie
de scula aşchietoare. Operaţiile de frezare sunt efectuate pe maşini freze universale (fig.6.6).
196
Operaţiile de frezare se pot clasifica după tipul frezei folosite. Principalele tipuri de
freze utilizate în mod curent sunt prezentate în figura 6.7, iar în figurile 6.8 şi 6.9 sunt
prezentate freze cu plăcuţe din carburi sinterizate sau din oţel rapid.
Fig.6.6 Principiul frezării şi maşină de frezat universală
Fig.6.7 Principalele tipuri de freze
197
Fig.6.8 Freze cu plăcuţe dure amovibile
Fig.6.9 Freze deget din oţel rapid
6.2.4 Rabotarea
Rabotarea este un procedeu de prelucrare prin aşchiere a suprafeţelor pieselor şi se
execută cu scule aşchietoare de tipul cuţitelor, pe maşini-unelte numite maşini de rabotat.
În general, prin rabotare sunt prelucrate suprafeţele plane orizontale, verticale,
înclinate, diferite forme de canale ale pieselor de dimensiuni mici şi mijlocii, suprafeţe
profilate la piese lungi şi relativ înguste, cum sunt exemplu ghidajele pentru batiuri, pentru
sănii şi mese. Maşinile de rabotat sunt de două tipuri: maşini de rabotat transversal
(shepinguri fig.6.10) şi maşini de rabotat longitudinal (raboteze).
198
Fig. 6.10 Principiul rabotării şi maşină de rabotare (sheping)
La shepinguri, mişcarea principală de aşchiere 1 (rectilinie-alternativă) se realizează în
plan orizontal, fiind executată de scula aşchietoare. Mişcarea de avans 2 se realizează prin
deplasarea transversală a piesei. La raboteze mişcările sunt inverse, piesa se deplasează
longitudinal, iar scula se mişcă transversal asigurând avansul. Mişcarea de avans se realizează
intermitent la capătul cursei inactive (cursa în gol – de retragere). Aşchierea are loc numai pe
perioada cursei active, iar pentru a proteja vârful sculei la cursa în gol, scula este ridicată de
pe semifabricat.
6.2.5 Mortezarea
În cazul mortezării mişcarea principală, rectilinie alternativă, este executată în plan
vertical de către sculă, iar mişcarea de avans de către semifabricatul fixat pe masa maşinii.
Atât in procesul de rabotare cât şi în cel de mortezare există o cursă activă şi o cursă de gol. În
timpul cursei inactive scula are timp să se răcească, motiv pentru care, la cele două procedee
lichidele de răcire se utilizează doar în cazuri speciale.
La capătul cursei de gol se realizează avansul intermitent, iar după o traiectorie
completă se stabileşte o nouă adâncime de aşchiere prin indexarea avansului executat de masa
maşinii de mortezat.
Deoarece, atât pentru cazul maşinilor de rabotat cât şi a celor de mortezat, viteza
mişcării principale este variabilă, fiind maximă la mijlocul cursei, prelucrarea cu o viteză
199
apropiată de cea econimică este posibilă numai pe o anumită porţiune din cursă de-o parte şi
de alta a centrului acesteia.
Pe maşinile de mortezat (morteze) sunt executate în general canale de pană şi caneluri
interioare, de exemplu în alezajul butucului roţilor dinţate. Prelucrarea unui canal de pană
interior se poate executa prin prinderea unei scule într-un prelungitor care poate trece prin
alezajul butucului şi execută mişcarea principală. Prin deplasarea transversală a mesei maşinii
se realizează avansul relativ dintre sculă şi piesă, până la realizarea adâncimii necesare a
canalului. Prin montarea unui cap divizor pe masa maşinii, pot fi realizate mai multe canale
echidistante, rezultând astfel un butuc cu caneluri. În figura 6.11 sunt prezentate o maşină de
mortezat şi modul de realizare a unui canal de pană.
Fig.6.11 Maşină de mortezat şi execuţia canalelor interioare de pană
6.2.6 Găurirea (burghierea)
Găurirea este operaţia tehnologică de prelucrare prin aşchiere care are ca scop
obţinerea unor găuri (alezaje) în material plin, prelucrarea putând fi executată pe maşini de
găurit, maşini de frezat sau strunguri. După burghiere găurile mai pot fi prelucrate prin: teşire,
lărgire, alezare, adâncire sau filetare.
Maşinile de găurit sunt maşini unelte pe care se pot executa operaţiile tehnologice de
găurire, lărgire, alezare, filetare. Ele pot fi maşini portabile (cu acţionare manuală, electrică
sau pneumatică) sau stabile. Maşinile de găurit stabile e clasifică astfel:
200
- după poziţia arborelui principal: maşini de găurit verticale şi orizontale (fig.6.12);
- după construcţie şi domeniul de utilizare: maşini de găurit de banc, cu coloană, cu
montant, radiale, multiax, de găurit şi alezat orizontale şi în coordonate.
Fig.6.12 Maşini de găurit şi alezat cu comandă numerică
Sculele folosite pentru prelucrarea găurilor prin aşchiere se împart în trei categorii:
- scule care au forma şi diametrul identice cu cele ale găurii (burghie, lărgitoare,
adâncitoare, alezoare, tarozi);
- bare cu cuţite pentru alezare;
- scule speciale şi combinate.
Sculele se fixează în arborele principal al maşinii de găurit astfel:
- prin intermediul mandrinelor, cele cu coada cilindrică;
- direct în locaşul arborelui principal sau folosind reducţiile cu coadă conică.
Sculele cu utilizarea cea mai largă sunt burghiele, alezoarele, tarozii (fig.6.13).
Fig.6.13 Scule pentru prelucrarea găurilor: A – burghie; B – tarozi; C – alezoare.
Caracteristic la burghie este faptul că tăişurile sale principale trebuie să aibă extindere
201
pe toată raza găurii, adică de la suprafaţa laterală până la axa găurii, pentru a scoate adaosul de
material de pe toată secţiunea găurii (cazul burghierii în plin). Fiecare dintre cei z dinţi ai
sculelor de găurit este asimilabil cu un cuţit de strung pentru prelucrarea suprafeţelor
cilindrice sau profilate interior, care este prins intr-o bară coaxială cu axa găurii. Fiecare dinte
are un tăiş principal (aşchietor) şi un tăiş secundar. Tăişurile principale rezultă prin intersecţia
cu canalele de aşchii. Tăişurile secundare sunt formate la intersecţia canalelor pentru aşchii cu
suprafaţa periferică cilindrică.
Operaţia de alezare constă din finisarea unei găuri cilindrice sau conice, prelucrată în
prealabil cu burghiul sau lărgitorul. Prin alezare se pot obţine precizii dimensionale ridicate şi
rugozităţi Ra = 1,25-1,6µm. Prin alezare se îndepărtează un strat relativ subţire de pe suprafaţa
găurii (câteva zecimi de mm). Operaţia de alezare are loc prin imprimarea unei mişcări
elicoidale pentru sculă. Îndepărtarea adaosului de prelucrare se poate realiza în mai multe
treceri. Sculele pentru alezat sunt precise şi pot fi manuale şi mecanice.
Tarodarea este prelucrarea prin aşchiere, executată cu scula numită tarod, care execută
mişcarea principală de rotaţie şi mişcarea de avans axial pentru obţinerea unui filet interior.
Tarodul are forma unui şurub prevăzut cu canale longitudinale (drepte sau elicoidale).
Tarozii se clasifică astfel:
- tarozi de mână, se construiesc în seturi de doi tarozi (degroşare şi finisare) pentru
filete cu diametrul mai mic de 3 mm şi în seturi de trei tarozi (degroşare, semifinisare
şi finisare) pentru filete cu diametrul mai mare de 3 mm;
- tarozi de maşină care pot fi cu coadă scurtă pentru găuri înfundate şi cu coadă lungă
pentru găuri străpunse.
Ca părţi componente, la orice tarod, se disting:
- partea de atac sau partea de aşchiere a tarodului, care participă efectiv la procesul de
eliminare a adaosului de prelucrare, fiind prevăzut cu un unghi de atac, egal cu
jumătatea unghiului conului de vârf al tarodului;
- partea de calibrare, care are rolul de a netezi filetul realizat de partea aşchietoare, de
a ghida tarodul în timpul lucrului şi de a regla avansul longitudinal, preluând rolul de
şurub conducător;
- partea de poziţionare-fixare a tarodului, prin intermediul căreia se realizează
antrenarea în procesul de aşchiere.
După modul de antrenare, tarozii pot fi clasificaţi în tarozi de mână şi tarozi de maşină.
Tarozii de mână se execută pentru filetarea manuală în seturi de doi sau trei tarozi,
fiecare îndepărtând o anumită cotă parte din adaosul total de prelucrare. Regimul de aşchiere
202
realizat manual este puţin intens şi permite realizarea acestor scule din oţeluri de scule aliate
sau nealiate.
Tarozii de maşină execută filetul complet dintr-o singură trecere. Fiind supuşi unor
regimuri de lucru intense, sunt executaţi din oţel rapid şi au în mod obligatoriu diametrul
exterior şi flancurile rectificate prin detalonare.
6.2.7 Broşarea
Broşele sunt scule aşchietoare de productivitate ridicată, fiind folosite la prelucrarea
alezajelor circulare, alezajelor canelate, poligonale, a diverselor canale interioare, precum şi la
prelucrarea suprafeţelor exterioare plane simple sau profilate. Sunt scule de complexitate
ridicată, motiv din care sunt utilizate numai la fabricaţia de serie.
Deoarece pentru generarea suprafeţei, la broşare este necesară o singură mişcare,
maşinile de broşat au o cinematică şi o construcţie simplă. Deoarece deplasarea liniară a
broşei se efectuează cu o viteză relativ mică, iar în cele mai multe cazuri sunt necesare forţe
de acţionare mari, sunt preferate acţionările hidraulice. Majoritatea maşinilor de broşat sunt de
fapt prese hidraulice cu acţiune pe orizontală sau verticală. Broşa este solidară cu culisorul, iar
piesa supusă prelucrării este fixată rigid pe masa maşinii.
Broşele pot fi asimilate cu o serie de cuţite de rabotare sau mortezare, fixate pe corpuri
de formă prismatică sau de formă circulară, care realizează îndepărtarea adaosului de
prelucrare prin atacul succesiv al tăişurilor, în cursul unei singure mişcări relative a sculei faţă
de semifabricat, ca urmare a creşterii înălţimii fiecărui dinte care urmează să aşchieze. Rezultă
că broşele sunt scule multi-cuţite cu aşchiere continuă.
Broşele sunt folosite pentru prelucrarea unei anumite suprafeţe (plane, rotunde,
profilate etc.), de o anumită dimensiune şi pentru o anumită lungime de aşchiere, luând în
considerare totodată şi felul materialului de prelucrat. Forma broşei, dimensiunile, pasul
dinţilor aşchietori şi de calibrare sunt determinate de parametri dimensionali şi de formă ai
piesei supuse prelucrării şi ai materialului de aşchiat.
Broşa execută o mişcare de translaţie în lungul suprafeţei de prelucrat. În timpul
deplasării, dinţii broşei desprind de pe suprafaţa de prelucrat aşchii subţiri de metal, colectate
într-un canal special prevăzut între doi dinţi. Fiecare dinte al broşei lucrează ca un cuţit de
rabotat, însă stratul de metal se îndepărtează printr-o singură cursă de lucru, broşa având un
număr mare de dinţi care lucrează unul după altul.
203
Mişcarea de avans necesară la prelucrare este executată tot de broşă. În acest scop,
între doi dinţi există o decalare în sens perpendicular pe suprafaţa de prelucrat, numită
supraînălţarea dinţilor, care asigură înlăturarea unui strat de metal de o anumită grosime.
Mărimea supraînălţării dinţilor se alege în funcţie de construcţia broşei, a materialului de
prelucrat, a suprafeţei care urmează a fi broşată. Această variază în limitele 0,05 – 0,3 mm.
Broşarea de finisare – se execută după broşarea de degroşare şi are ca scop să
îndepărteze urmele lăsate de scule la prelucrările de aşchiere preliminare, asigurându-se
obţinerea formei definitive a suprafeţei.
Broşarea de calibrare – se aplică cu scopul de a mări gradul de netezire a suprafeţelor
şi mai puţin pentru modificarea dimensiunilor. Adaosul de prelucrare este foarte mic, în
funcţie de materialul piesei şi de calitatea prelucrării anterioare.
Broşele pentru caneluri drepte se diferenţiază între ele în funcţie de forma flancurilor
canelurilor (fig. 6.14).
Fig.6.14 Broşe pentru realizarea diverselor profile interioare
204
6.3 Prelucrări prin abraziune
6.3.1 Rectificarea
Rectificarea este o prelucrare de aşchiere executată cu corpuri abrazive în formă de
disc (pietre de rectificat). Scula (discul abraziv) face mişcarea principală de rotaţie, în general
cu viteză periferică mare, eventual şi unele mişcări secundare. Piesa execută numai mişcările
secundare sau rămâne imobilă. Suprafeţele obţinute prin rectificare cu ajutorul discurilor
abrazive prezintă rizuri cu adâncimea cuprinsă între 0,9...5 microni.
Aşchiile rezultate sunt îndepărtate de către scula de rectificat. Cu ajutorul pietrei de
rectificat se poate scoate un strat foarte subţire de metal, realizându-se prin această prelucrare
dimensiuni precise şi o suprafaţa netedă. Prin rectificare se pot prelucra atât materiale
netratate termic, cât şi cele mai dure oţeluri călite.
În figura 6.15 sunt prezentate principalele procedee de rectificare a suprafeţelor
exterioare ale pieselor. La rectificarea plană (A),discul abraziv execută doar mişcarea de
rotaţie, iar piesa fixată pe masa maşinii execută mişcările longitudinală şi transversală în plan
orizontal, precum şi de apropiere în plan vertical. Maşinile de rectificat plan sunt dotate cu un
platou magnetic aşezat pe masa de lucru. Cu ajutorul acestui platou este simplificată
imobilizarea pieselor cu proprietăţi feromagnetice (fig.6.16).
Fig.6.15 Procedee de rectificare a suprafeţelor exterioare:
A – rectificare plană; B – rectificare circulară; C – rectificare fără centre.
205
Fig.6.16 Maşina de rectificat plan
În cazul rectificării circulare (B), atât piesa, cât şi discul abraziv se rotesc, dar în
sensuri contrarii şi cu viteze diferite. Discul abraziv mai are posibilitatea de deplasare axială,
pentru acoperirea întregii lungimi a piesei şi o mişcare de apropiere, pentru a rectifica diverse
diametre.
Procedeul de rectificare fără centre (C), este aplicat pieselor cu lungime mare, care nu
pot fi poziţionate între vârfuri de centrare (ex. decojirea barelor rotunde). În acest caz, piesa se
reazemă pe un suport şi i se imprimă mişcarea de rotaţie prin frecare cu o rolă de antrenare.
Discul abraziv execută mişcările de rotaţie şi de apropiere.
În toate cazurile, viteza periferică a piesei este mult mai mică decât cea a discului
abraziv. Adâncimea de rectificare este foarte mică şi ea variază între 0.005-0,05 mm pentru
fiecare cursă.
Elementele procesului de rectificare sunt:
- viteza periferică a pietrei;
- diametrul pietrei;
- viteza periferică a piesei;
- diametrul piesei;
206
- adâncimea aşchiei;
- avansul longitudinal;
- grosimea aşchiei
În timpul operaţiei de rectificare, datorită frecărilor dintre sculă şi piesă şi a vitezei
mari de aşchiere, se înregistrează o degajare puternică de căldură. Temperatura suprafeţei
piesei poate să crească periculos de mult şi să se producă decarburarea straturilor superficiale.
Pentru evitarea acestui inconvenient este necesară alegerea unui regim corespunzător de
prelucrare, curăţarea periodică a suprafeţei discului abraziv (reascuţirea, reprofilarea), precum
şi răcirea abundentă cu lichide de răcire a zonei, atât a piesei cât şi a sculei.
La maşinile de rectificare a suprafeţelor interioare, piesa este fixată într-o mandrină
(universal) şi execută doar o mişcare de rotaţie, iar piatra abrazivă cu diametrul mai mic decât
diametrul alezajului, execută mişcările de rotaţie, de deplasare axială şi de apropiere.
În figura 6.17 sunt prezentate procedeele de rectificare a suprafeţelor interioare şi
exterioare
Fig.6.17 Rectificarea circulară exterioară şi interioară
Pe maşinile de rectificat exterior pot fi montate seturi de discuri profilate special
pentru generarea unor suprafeţe cu cele mai diverse forme, de exemplu flancurile dinţilor
roţilor dinţate (fig.6.18).
207
Fig.6.18 Rectificarea flancurilor dinţilor roţilor dinţate
În timpul operaţiilor de rectificare sculele abrazive se uzează şi li se schimbă
geometria suprafeţelor active. De asemenea, suprafaţa de lucru se încarcă cu aşchii fine
provenite din materialul prelucrat şi astfel creşte frecarea, respectiv temperatura suprafeţei
piesei prelucrate. Pentru evitarea rebutării pieselor prelucrate, este necesară refacerea
periodică a suprafeţelor active ale sculei. Acest lucru se realizează cu ajutorul unor alte scule
abrazive, care au particule abrazive cu o duritate mai mare decât scula care este supusă
remanierii. De asemenea, refacerea geometriei sculelor de rectificat poate fi realizată cu o
sculă cu vârf din diamant.
Cu ajutorul sculelor abrazive utilizate pentru operaţii de rectificare se realizează
ascuţirea, precum şi reascuţirea tuturor sculelor folosite pentru aşchiere: cuţite de strung,
freze, burghie, tarozi, broşe etc. Pentru ascuţirea corespunzătoare, cu respectarea tuturor
unghiurilor care formează tăişurile şi feţele sculelor, sunt utilizate maşini specializate pentru
ascuţirea diferitelor tipuri de scule (fig.6.19).
Fig.6.19 Maşini pentru ascuţirea sculelor
208
6.3.2 Honuirea
Honuirea este procedeul de prelucrare fină a alezajelor cilindrice cu ajutorul unor bare
abrazive cu granulaţie foarte fină, montate pe un cap special (extensibil sau fix) numit hon.
Honuirea se execută, în general, mecanizat cu ajutorul unor maşini asemănătoare cu
maşinile de găurit verticale sau orizontale, în axul cărora se montează honul. Axul principal al
maşinii imprimă honului o mişcare de rotaţie alternativă, combinată cu o mişcare de translaţie
alternativă.
Această mişcare complexă permite ca pe lângă obţinerea unei precizii şi calităţi
corespunzătoare, să se înlăture şi eventualele conicităţi sau ovalităţi pe care alezajul respectiv
le-ar poseda de la prelucrarea anterioară. În timpul honuirii, alezajul şi honul sunt răcite
abundent cu un amestec de petrol lampant 90% şi ulei mineral 10%, în cazul aşchierii
oţelurilor, respectiv petrol lampant la aşchierea fontelor.
La honuirea cu honuri extensibile, avansul radial al barelor abrazive în vederea
prelucrării suprafeţei alezajului se realizează de către arcurile cu care acesta este prevăzut şi
permite numai corectarea abaterilor geometrice. La honuirea cu honuri fixe se realizează atât
cilindricitatea, cât şi corectarea dimensiunii nominale a alezajului, avansul radial fiind asigurat
printr-un sistem de avans cu conuri de reglare (fig.6.20). Barele abrazive execută o mişcare
combinată după direcţia rezultantei dintre viteza axială şi viteza periferică, cilindrul fiind
centrat pe masa maşinii de honuit.
Fig.6.20 Schema operaţiei de honuire
209
Capul de honuit (honul) asigură:
- reglarea şi menţinerea în anumite limite a presiunii barelor abrazive pe suprafaţa
care se prelucrează;
- deplasarea uniformă a barelor abrazive în direcţie radială;
- întreruperea automată a desfacerii barelor abrazive, la atingerea dimensiunii
prescrise alezajului;
- rigiditate mare în direcţie radială spre axa honului, aceasta contribuind la
eliminarea ovalizărilor şi conicităţilor alezajelor.
Honul are un număr de 3, 6, 9 sau 12 bare abrazive cu granulaţie fină, montate în
suporţi speciali de susţinere. Poziţia barelor abrazive se reglează prin intermediul conurilor de
reglare, între care se află un arc elicoidal. Conurile sunt înşurubate pe axul central, filetat la
capete stânga-dreapta.
Capul de honuit (fig.6.21) este antrenat printr-o articulaţie de către axul central al
maşinii, articulaţie care permite autocentrarea capului, coaxial în alezajul piesei. Datorită
acestui lucru nu se pot corecta abaterile de la poziţia reciprocă.
Fiecare granulă abrazivă descrie o elice pe partea dreaptă la deplasarea într-un sens şi
o elice pe stânga la deplasarea în sens invers, rezultând o reţea de linii elicoidale care se
intersectează sub un unghi, caracteristic honuirii.
Prin honuire se realizează precizii dimensionale în treptele de precizie superioară şi o
rugozitate foarte redusă, Ra = 0,025…0,4 μm. Precizia dimensională la honuire variază între
0,005-0,01 mm, motiv pentru care se aplică în cazul finisării cilindrilor la mecanismele cu
piston care necesită o precizie înaltă.
În principiu, procesul de honuire este bazat pe acţiunea granulelor abrazive, iar la
prelucrare participă de 1 000 de ori mai multe granule decât la rectificare. Astfel honuirea este
mai productivă decât rectificarea.
Barele abrazive conţin granule extrem de fine de electrocorindon sau carborund legate
între ele cu liant ceramic. Granulaţia materialului abraziv este de 100…600 şi se alege în
funcţie de felul prelucrării (degroşare, finisare, netezire). Duritatea barelor se alege în funcţie
de duritatea materialului de prelucrat. În general, la prelucrarea materialelor dure barele
abrazive trebuie să aibă un liant moale, iar la prelucrarea materialelor moi un liant mai dur.
Mişcările executate de maşina de honuit verticală sunt :
- mişcarea de translaţie alternativă, obţinută de la un motor hidraulic de tip cilindru-
piston, executată de către hon;
210
- mişcarea de rotaţie, obţinută de la un motor electric, prin intermediul unei cutii de
viteze, executată tot de către hon;
- mişcarea de reglare, care este o mişcare rectilinie verticală sau orizontală,
executată de către piesa fixată pe masa maşinii.
Fig.6.21 Cap de honuit, cu acţionare verticală sau orizontală
Maşinile de honuit orizontale sunt destinate prelucrării pieselor lungi, care nu pot fi
prelucrate pe maşinile verticale. Aceste maşini se construiesc în două variante:
- dacă piesa se poate roti uşor în jurul axei sale, ea va executa mişcarea de rotaţie, iar
honul mişcarea rectilinie alternativă. Astfel se pot prelucra alezaje cu diametrul cuprins între
50 … 75 mm şi lungimea de 1,8 … 2 m;
- dacă piesa nu se poate roti în jurul axei sale, atunci honul execută ambele mişcări
necesare generării mişcării elicoidale.
În funcţie de caracterul prelucrării anterioare, de precizia şi calitatea suprafeţei,
honuirea se poate realiza din una, două sau trei operaţii şi anume: degroşare, finisare şi
netezire, care diferă prin granulaţia barelor abrazive şi prin mărimea adaosului de prelucrare.
Astfel, după strunjire fină, broşare sau alezare, se lasă un adaos de prelucrare de 0,01 - 0,03
mm. Aspectul cilindrilor, înainte şi după honuire este prezentat în figura 6.22
.
211
C
Fig.6.22 Cilindrii înainte de honuire (lucioşi) şi după honuire (maţi)
6.3.3 Rodarea şi lepuirea
Rodarea este operaţia de netezire simultană a două suprafeţe conjugate, cu ajutorul
unor pulberi sau paste abrazive, cu scopul îmbunătăţirii contactului efectiv dintre acestea, de
exemplu, între supapă şi scaunul supapei, ventile, robinete, sertăraşe, ghidajele maşinilor
unelte, angrenaje etc. Rodarea poate fi executată manual, semimecanizat sau mecanizat (cu
ajutorul unei maşini de rodat).
Materialele abrazive folosite la rodare sunt: corindonul, electrocorindonul, hârtia
abrazivă, diamantul, piatra ponce, diatomitul etc. În vederea rodării, abrazivul se amestecă cu
un lubrifiant, ales în funcţie de natura materialului pieselor ce se prelucrează.
Rodarea este o operaţie costisitoare, deoarece necesită, calificare înaltă, consum
însemnat de manoperă, precum şi scule, dispozitive, verificatoare şi maşini de înaltă precizie.
Ea se execută numai după acele operaţii anterioare care asigură un anumit grad de precizie şi
calitate a suprafeţei, respectiv, adaosuri de prelucrare foarte mici (cca. 0,01 – 0,02 mm), cum
ar fi: strunjirea cu diamantul, alezarea, rectificarea etc.
Un exemplu clasic de prelucrare prin rodare îl constituie rodarea supapei şi a scaunului
supapei. Între cele două suprafeţe de etanşare se introduce pastă abrazivă şi se imprimă
supapei o mişcare oscilatorie prin apăsare şi în acelaşi timp, de rotire în ambele sensuri, pe
scaunul supapei. Poziţia relativă dintre cele două suprafeţe conjugate se schimbă mereu, după
un anumit număr de mişcări, pentru a se asigura un contact corespunzător între suprafeţe,
indiferent de poziţia acestora.
212
Spre deosebire de rodare, unde suprafeţele conjugate se ajustează reciproc, în cazul
lepuirii fiecare suprafaţă este prelucrată cu ajutorul unei scule de lepuit. Lepuirea este deci
operaţia de aşchiere fină cu grăunţi abrazivi (de obicei, în suspensie), introduşi între unealta
care efectuează mişcarea principală de lucru şi piesa care execută mişcările de avans.
Prin lepuire se pot prelucra în vederea montării, suprafeţe plane, cilindrice interioare şi
exterioare, precum şi suprafeţe cu geometrie complexă. Astfel, de exemplu, se prelucrează
ghidaje, feţe de aşezare, role şi bile pentru rulmenţi, segmenţi, filete, arbori, roţi dinţate, etc.
Lepuirea, ca şi rodarea, se aplică numai după prelucrări mecanice foarte precise
(alezare, broşare, rectificare etc.). Prin lepuire se urmăreşte realizarea preciziei dimensionale
şi se obţin suprafeţe de montare de cea mai bună calitate (Ra = 0,008 μm).
6.4 Prelucrări electrice
6.4.1 Prelucrarea prin electroeroziune
Prelucrarea prin electroeroziune este o tehnologie neconvenţională care are la bază
procesele de eroziune. Procesele de eroziune produc distrugerea integrităţii straturilor de
suprafaţă ale obiectului supus prelucrării, cu ajutorul unui agent eroziv. Energia agentului
eroziv, de natură electrică, electromagnetică, electrochimică, chimică, termică sau mecanică,
acţionează în zona de lucru şi se transformă în energie de distrugere a integrităţii straturilor de
suprafaţă ale piesei supuse prelucrării. Prelevarea de material se produce sub formă de
particule care trebuie îndepărtate din spaţiul de lucru, întrucât acestea pot frâna continuarea
eroziunii (fig.6.23).
Fig.6.23 Prelucrarea prin electroeroziune
213
Prelucrarea prin electroeroziune se bazează pe efectul eroziv polarizat al unor
descărcării electrice prin impuls, amorsate în mod repetat între un electrod (electrod-sculă) şi
piesă. În spaţiul dielectric dintre piesă şi electrodul-sculă, numit interstiţiu eroziv, au loc
fenomene fizico-mecanice şi chimice, ca urmare a microdescărcărilor electrice amorsate.
Aceste microdescărcări străpung simultan spaţiul dielectric, în foarte multe puncte. Energia de
descărcare este localizată pe vârful microneregularităţilor suprafeţei piesei şi are ca efect
topirea şi vaporizarea metalului, după care urmează răcirea şi condensarea rapidă a metalului
vaporizat, rezultând produsele electroerozive.
Microdescărarea energiei electrice în interstiţiul eroziv sub formă de impuls, duce la
formarea unor microcanale cilindrice pe vârful microneregularităţilor, acolo unde stratul
dielectric este străpuns. Aceste canale au diametrul de sute de microni. Ca urmare a ionizării
intense, în aceste canale apare descărcarea electrică care topeşte şi vaporizează rapid
microneregularitătile.
Procesul electroeroziv este caracterizat de :
- durata şi energia impulsului aplicat între piesă şi electrodul-sculă;
- circulaţia dielectricului.
Descărcarea electrică care se produce la o anumită tensiune şi putere a sursei
evoluează în patru etape succesive: descărcarea luminiscentă, scânteie, scânteie-arc şi arc-
electric.
Prelucrarea prin electroeroziune necesită asigurarea următoarelor condiţii:
- introducerea directă a energiei electrice la suprafaţa piesei;
- dozarea temporară în impuls a energiei electrice în spaţiul de lucru eroziv;
- asigurarea unui caracter polarizat al descărcării electrice;
- restabilirea continuă a rigidităţii dielectrice iniţiale a spaţiului de lucru eroziv.
Energia este transmisă obiectului de prelucrat în mod discontinuu, sub formă de
impulsuri electrice. Pentru ca descărcările să aibă loc separat este necesar ca pauza dintre două
impulsuri să fie mai mare decât timpul necesar refacerii rigidităţii dielectrice a interstiţiului şi
decât durata proceselor tranzitorii determinate de caracterul capacitiv sau inductiv al
circuitului de alimentare.
Prelevarea de material este însoţită de fenomene termice care afectează proprietăţile
lichidului dielectric, astfel încât acesta necesită o regenerare continuă. Pe de altă parte, din
materialul prelevat de pe suprafaţa piesei rezultă produşi care necesită evacuarea lor din
spaţiul de lucru. Evacuarea produşilor de eroziune are loc datorită:
- undelor de șoc care apar in momentul descărcării energiei;
214
- fenomenelor de microexplozie a bulelor de gaz ce se formează;
- circulației dielectricului din spațiul de lucru;
- fenomenelor mecanice.
Fenomenele mecanice sunt determinate de existența în piesă a bulelor de gaz care,
datorită dilatării termice, expulzează particule de material .Totodată, sub acțiunea forțelor
care însoțesc descărcările în impuls, materialul prelevat, sub formă de vapori sau picături, este
expulzat în interstițiu, unde se solidifică. Toţi aceşti produşi de eroziune trebuie evacuaţi.
Câmpul electromagnetic, care apare în timpul descărcării între piesă şi electrod,
creează forțe electrodinamice care acționează asupra sarcinilor electrice în mișcare și a celor
aflate pe suprafața electrozilor, având ca efect prelevarea de material.
Temperatura ridicată din canalele de descărcare favorizează apariţia fenomenului de
piroliză și a fenomenului de dizolvare anodică, dacă dielectricul este apa deionizată (distilată).
Fenomenul de piroliză consumă 4...16 % din energia impulsului, funcție de distanța dintre
electrozi.
Ca urmare a descărcărilor în impuls repetate, produsele eroziunii se aglomerează în
spaţiul dintre suprafeţele în interacţiune. Aceasta poate să conducă la apariţia de zone cu
conductivitate permanentă, caz în care nu mai apar descărcări prin străpungere şi prelevarea
nu mai poate fi localizată. Din acest motiv, particulele de metal prelevat trebuie îndepărtate
din interstiţiu. În acest proces un rol determinant îl au proprietăţile hidrodinamice ale mediului
dielectric. Se utilizează frecvent lichide dielectrice (petrol, ulei, motorină), iar în cazuri
speciale, apă distilată sau gaze sub presiune. Restabilirea continuă a proprietăţilor mediului se
realizează cu ajutorul unei instalaţii de recirculare, filtrare şi răcire.
Maşinile de electroeroziune cu electrod masiv reproduc în piesa metalică forma
geometrică a sculei-electrod. Prin aplicarea acestui procedeu sunt executate matriţe cu cavităţi
extrem de complexe. Forma electrodului este identică cu a piesei care va rezulta în aceste
matriţe. Scula-electrod este confecţionată în mod frecvent din cupru sau grafit.
Maşinile de electroeroziune cu electrod masiv sunt capabile de mişcări în 4 axe,
respectiv electrodul poate avea deplasări pe axele: X, Y, Z şi rotire pe C, în jurul axei proprii.
Piesa rămâne fixa în timpul prelucrării, solidară cu bazinul de lucru al maşinii.
Maşinile de electroeroziune cu fir folosesc o drept electrod o sârmă care se desfăşoară
de pe o bobină şi realizează tăierea semifabricatului după un contur prestabilit (programat). Se
obţin precizii deosebite folosind maşinile de electroeroziune cu fir în tăierea matriţelor sau
poansoanelor pentru ştanţe, putându-se obţine ajustaje foarte precise doar prin tăiere. Pentru
215
tăiere este necesară practicarea unei găuri de plecare (pentru introducerea firului) sau pornirea
se iniţiază de la o margine a semifabricatului (fig.6.24).
Fig.6.24 Prelucrarea prin electroeroziune cu fir
În zona de lucru, fiecare descărcare produce un crater în piesă (material înlăturat) şi o
uzură a sculei (electrodului-sârmă). Firul poate fi înclinat, făcând posibile tăieri înclinate sau
profile diferite în funcţie de necesităţi. Firul nu intră niciodată în contact cu piesa este din
alamă sau cupru, cu diametrul între 0.02 şi 0.3 mm.
Maşinile de electroeroziune cu fir sunt maşini capabile de mişcări în 5 axe. Capul
inferior: 2 axe, X şi Y, iar capul superior, 3 axe, U,V şi Z. Piesa rămâne fixă în timpul
prelucrării, solidară cu masa maşinii. Masa maşinii este decupată, pentru a da posibilitatea
firului să se deplaseze în interiorul conturului acesteia.
Principalele aplicaţii ale prelucrării prin electroeroziune cu fir sunt:
- fabricarea sculelor, SDV-urilor, matriţelor, ştanţelor;
- realizarea de găuri, forme şi profile;
- realizarea suprafeţelor cu forme complicate;
- prelucrarea materialelor dure, extradure sau de plasticitate ridicată;
- scoaterea sculelor rupte.
216
6.4.2 Prelucrarea electrochimică
,Eroziunea electrochimică – ECM (Electrochemical Machining) este utilizată numai
pentru prelucrarea materialelor metalice şi are la bază fenomenul de dizolvare anodică, care
este însoţit de reacţiile chimice de electroliză dintre piesă şi electrodul utilizat.
Adaosul de prelucrare al semifabricatului este transformat în compuşi chimici, prin
formarea unui strat pasivizat moale, care este îndepărtat din zona de lucru pe cale
hidrodinamică. Se aduce electrolitul sub presiune în zone de lucru, fapt ce permite ca piesele
să fie prelucrate cu o anumită precizie dimensională, rugozitate şi productivitate. Prin acest
procedeu se pot realiza toate genurile de prelucrări ca şi prin procedeele clasice de aşchiere:
găurire, frezare, strunjire, honuire etc.
În principal, acest procedeu se caracterizează prin aceea că, în cazul cufundării a doi
electrozi într-o soluţie electrolitică, datorită schimbului de sarcini electrice ce se produce, are
loc o separare a metalului la catod şi o îndepărtare a metalului la anod (dizolvarea anodică).
În forma ei cea mai generală, această prelucrare constă în reproducerea formei unui
electrod-sculă într-o piesă, prelevarea de material realizându-se prin dizolvare anodică. Pentru
aceasta, piesa este legată la polul pozitiv (anod) al unui generator de curent continuu, iar
electrodul-sculă la polul negativ (catod). În spaţiul existent între cei doi electrozi (interstiţiul
de lucru) este recirculat un electrolit. Realizarea în piesă a profilului conjugat electrodului-
sculă, se face prin mişcarea de avans a electrodului-sculă.
Între electrodul catod şi piesă se creează un interstiţiu (joc) de 0.5...1 mm, prin care
circulă electrolitul. Deoarece densitatea de curent pe vârfurile ascuţite ale microasperităţilor
atinge valoarea de 20...80 A/cm2
, dizolvarea anodică a suprafeţelor se realizează în timp foarte
scurt. Duritatea materialului, precum şi forma piesei, nu influenţează practic viteza de
prelucrare electrochimică.
Echipamentul pentru prelucrare electrochimică este o maşină unealtă de tip universal,
destinată prelucrării prin procedeul electrochimic, asemănătoare cu cele pentru
electroeroziune în mediu dielectric. Finisarea electrochimică a suprafeţelor se realizează prin
intermediul unui dispozitiv, proiectat special pentru un anumit tip de piesă.
217
7. ELEMENTE DE METALURGIE A PULBERILOR
În seria procedeelor de prelucrare dimensională a metalelor au pătruns, din ce în ce
mai mult tehnologiile de prelucrare prin agregare de pulberi metalice. Aceste tehnologii, spre
deosebire de cele clasice, bazate pe procesele de topire, turnare şi deformare plastică a
metalelor, constau în obţinerea şi utilizarea pulberilor metalice, ca atare, sau sub forma
produselor compactizate şi sinterizate
În esenţă, prelucrarea prin agregare de pulberi constă din următoarele etape principale:
- obţinerea pulberilor metalice sau combinaţii metalice şi metaloide;
- amestecarea pulberilor de diferite tipuri;
- tratamentul termic al semifabricatelor şi pieselor rezultate prin compactizare;
- prelucrări mecanice de rectificare şi superfinisare.
7.1 Obţinerea pulberilor metalice
7.1.1 Obţinerea pulberilor prin măcinare
Măcinarea
materialelor în vederea
fabricării pulberilor metalice
se realizează în mori cu bile
sau mori vibratoare cu bile.
Morile cu bile (fig.7.1)
utilizează ca materie primă
sfărâmături din materiale
casante rezultate prin
concasare sau sfărâmare în
mori cu ciocane sau cu role
(feroaliaje, carburi, aliaje Al-
Fe sau Al-Si-Fe, catozi poroşi
şi fragili obţinuţi prinFig.7.1 Moară cu bile
218
electroliză). Materialul metalic se transformă în pulbere ca urmare a ciocnirilor repetate care
se produc în interiorul tobei cu bilele sau cu pereţii tobei.
7.1.2 Obţinerea pulberilor prin pulverizare
Pulverizarea din stare lichidă pentru fabricarea pulberilor metalice este cel mai productiv
procedeu, care permite producerea unor pulberi de calitate în condiţii de eficienţă economică. Sunt
practicate mai multe variante, dintre care cele mai utilizate sunt pulverizarea cu jeturi lichide şi
pulverizarea cu disc rotitor. Pulverizarea cu jeturi lichide (fig.7.2.A) constă în destrămarea, cu
ajutorul a 6...8 jeturi lichide dispuse circular, a unui jet de metal lichid, care se scurge dintr-un
creuzet. Cei mai importanţi parametri sunt presiunea jeturilor lichide (în jurul a 14MPa şi unghiul de
impact al jeturilor asupra jetului de metal lichid (70...75o
). Variaţii mari în jurul acestor valori
conduc la împroşcări de material şi la granulaţii neuniforme, într-o plajă extrem de largă.
Fig.7.2 Procedee de pulverizare: A – cu jeturi lichide; b- pe disc rotativ; C – prin atomizare.
Pulverizarea cu disc rotitor (fig.7.2.B) se bazează pe destrămarea unui jet de metal
lichid 2, topit într-un creuzet 1, la impactul cu un disc 3, a cărui turaţie este de 1000...1500
rot/min. Turaţia este parametrul care determină granulaţia pulberii.
Pulberile obţinute prin pulverizare au următoarele caracteristici:- granulație relativ
uniformă;- sunt compacte;- au formă sferoidală. Pulberile astfel obţinute sunt acoperite de o
peliculă de oxid, ceea ce presupune o operaţie ulterioară de reducere a acestuia
219
7.1.3 Obţinerea pulberilor prin atomizare.
Atomizarea se bazează pe pulverizarea metalului lichid cu un jet de aer de mare
presiune (fig.7.2.C). Metalul topit într-un creuzet 1 urcă în tubul capilar 2. Presiunea aerului la
ieşirea din duza 3 este în jur de 10 MPa şi datorită depresiunii create aspiră metalul în jet şi îl
pulverizează pe peretele 5. Pulberea metalică (oţel, cupru, bronz, alamă, aluminiu) este
colectată într-un rezervor 6. Pulberile obţinute prin atomizare au caracteristici asemănătoare
celor obţinute prin pulverizare, cu precizarea că prezintă pori.
7.1.4 Obţinerea pulberilor prin electroliză
Electroliza permite obţinerea pulberilor metalice prin alegerea adecvată a parametrilor
procesului de electroliză, astfel încât metalul să se depună la catod sub formă de pulbere.
Electroliza se poate face din soluţii apoase ale sărurilor metalului respectiv (cupru, staniu, fier,
argint) sau din topitura sărurilor metalului (tantal, uraniu, niobiu, titan, zirconiu). Factorii care
influenţează forma sub care se depune pulberea sunt: concentraţia electrolitului, temperatura,
densitatea de curent, agitarea electrolitului, mişcarea sau vibrarea electrozilor. La densităţi
mici de curent se depune metal compact, dar fragil, şi acesta poate fi uşor măcinat. La
densităţi medii de curent se depune metal poros, iar la densităţi mari de curent se depune
pulbere. Granulele pulberilor electrolitice au formă dendritică cu structură spongioasă. Se
caracterizează printr-o mare puritate, presabilitate foarte bună şi sinterizabilitate bună. Au
dezavantajul că sunt de 3...4 ori mai scumpe decât pulberile obţinute prin pulverizare.
7.2 Caracteristicile pulberilor metalice
Pulberea este materialul alcătuit din particule (granule) de metale pure, aliaje, de
compuşi intermetalici sau de amestecuri mecanice ai mai multor componenţi. Dimensiunile
granulelor pot varia în limitele 0,1...1000 μm. Mărimea granulelor utilizate în agregarea
pulberilor pe scară industrială, este însă cuprinsă în limite mai restrânse, 1...400 μm.
Pulberile metalice se caracterizează printr-o serie de proprietăţi fizico-mecanice şi
chimice care determină în mare măsură proprietăţile finale ale produselor obţinute prin
agregarea acestora. Dintre aceste proprietăţi sunt mai importante următoarele:
220
a) Forma particulelor, apreciată pe baza raportului dintre cele trei dimensiuni ale
particulelor. După formă, particulele de pulberi pot fi :
- fibroase sau aciculare, a căror lungime depăşeşte cu mult celelalte două dimensiuni
(l > b > h);
- lamelare (plate), la care lungimea şi lăţimea sunt de acelaşi ordin de mărime şi
depăşesc cu mult grosimea (l ≈ b »h);
- echiaxiale (poliedrice sau sferoidale), la care toate cele trei dimensiuni sunt
aproximativ egale (l ≅ b ≅ h ).
b) Calitatea suprafeţei, care poate fi netedă şi regulată sau neregulată (rugoasă).
Majoritatea pulberilor au suprafaţă neregulată, ceea ce uşurează de altfel tendinţa de agregare
(compactare).
c) Structura internă a particulelor se poate prezenta sub aspect spongios, dendritic
sau compact; uneori, în interior, granulele de pulberi pot prezenta macropori închişi sau
deschişi. Mărimea, forma şi structura internă a particulelor depind în cea mai
mare măsură de metodele de elaborare a pulberilor metalice.
d) Repartiţia granulometrică. De regulă, se obţin pulberi încadrate într-o grupă
dimensională, neexistând posibilitatea de obţinere a pulberilor cu dimensiuni uniforme.
e) Volumul de umplere Vu este volumul ocupat de 100 g de pulbere vărsată liber într-
un vas de măsurare.
f) Densitatea de umplere ρu, în g/cm3
.
g) Densitatea de presare ρp, în g/cm3
7.3 Obţinerea comprimatului
Cele mai uzuale procedee de compactizare sunt cele de presare în matriţe montate pe
prese mecanice sau hidraulice, prin presare izostatică sau prin extrudare (fig.7.3).
Fig.7.3 Procedee de obţinere a comprimatelor din pulberi
221
7.3.1 Compactarea prin presare în matriţe
Dozarea amestecului din pulberi în cavitatea matriţei se face foarte precis prin metoda
gravimetrică (prin cântărire), dar aceasta nu este operativă în producţia de serie şi se aplică
foarte rar. De regulă, se aplică dozarea volumetrică, folosindu-se dozatorul automat care
introduce pulberea în cavitatea de umplere a matriţei. Cavitatea de umplere a matriţei este
proiectată conform coeficientului de umplere şi cantităţii de pulbere necesară pentru realizarea
piesei. Urmează compactarea prin coborârea poansonului
Presiunea de compactare este de 200...700 MPa şi se determină în funcţie de natura şi
forma pulberii, de densitatea aparentă a piesei ce trebuie obţinută. După compactare se
efectuează extragerea comprimatului din matriţă. De regulă, extragerea se face prin ridicarea
contrapoansonului (extractorului)
În urma presării se obţin compactate ce au suficientă rezistenţă mecanică spre a fi
manevrate. În cazul în care rezistenţa mecanică nu este suficientă (pulberi cu microduritate
mare, greu compactibile), manevrarea se face piesă cu piesă sau presarea se face în matriţe din
grafit, iar compactatele se introduc în cuptor pentru sinterizare cu tot cu matriţă.
Problema centrală a operaţiei de compactare a pulberilor este asigurarea uniformităţii
densității de compactare în întreg volumul piesei. Densitatea de compactare este influenţată de
forma granulelor, fracţia granulometrică şi presabilitatea pulberii utilizate, tehnica de
compactare, înălţimea compactatului, frecarea dintre particule, dintre pulbere şi pereţii
matriţei.
Cea mai mică variaţie a densităţii de compactare se obţine cu pulberi spongioase, care
se deformează în timpul procesului de presare, fapt care contribuie la umplerea
corespunzătoare a spaţiului. Cea mai mare variaţie a densităţii de compactare rezultă în cazul
pulberilor aciculare.
Presarea unilaterală are avantajul simplităţii construcţiei sculelor şi al modului de
lucru, dar are dezavantajul variaţiei mari a gradului de compactare. Densitatea de compactare
este maximă în proximitatea suprafeţei frontale a poansonului şi scade o dată cu depărtarea de
suprafaţa poansonului. Variaţia densităţii de compactare va conduce în final la variaţia
proprietăţilor mecanice ale piesei obţinută din pulberi, cel mai mult fiind afectate rezistenţa
mecanică şi tenacitatea. Prin această metodă se pot obţine caracteristici mecanice bune, în
cazurile pieselor cu înălţimi mai mici decât diametrul echivalent al piesei.
222
Presarea bilaterală are avantajul că atenuează variaţia densităţii de compactare pe
înălţimea piesei deoarece atât poansonul, cât şi contrapoansonul sunt active. Are dezavantajul
unei construcţii mai complicate a utilajului şi sculei de presare. Prin această metodă se pot
obţine piese cu uniformitate a gradului de compactare acceptabilă, chiar la înălţimi mai mari
decât diametrul. Practic se poate ajunge la un raport h/d cuprins între 2 şi 4.
Pentru reducerea frecării dintre particule şi dintre particule şi pereţii matriţei se
utilizează lubrifianţi care se introduc la dozare, în proporţie de 0,5...1%. Cel mai utilizat
lubrifiant este stearatul de zinc.
Viteza de presare trebuie să fie suficient de mică pentru a permite evacuarea aerului
dintre granule. În caz contrar, se formează în interiorul compactatului perne de aer care
provoacă fisurarea la retragerea poansoanelor sau fisurarea piesei la sinterizare.
La extragerea compactatului din matriţă, se produce revenirea elastică laterală a
compactatului, care poate provoca fisurarea acestuia. Pentru uniformizarea tensiunilor de
relaxare elastică şi evitarea fisurării, matriţele sunt prevăzute cu o degajare uşor conică sau
înclinată în zona de ieşire. Această zonă nu va afecta volumul util al compactatului, ci numai
volumul de umplere al matriţei. Forţa necesară pentru extragerea din matriţă atinge 20...40%
din valoarea forţei de compactare. Este influenţată benefic de natura şi proporţia
lubrifiantului.
7.3.2 Compactarea pulberilor prin extrudare
Compactarea pulberilor prin extrudare permite obţinerea unor profile cu secţiune
constantă, având lungimi foarte mari şi proprietăţi constante. Secţiunea extrudatului din
pulberi poate fi deosebit de complicată, compactă sau tubulară. Schema de principiu a
compactării pulberilor metalice prin extrudare este prezentată în figura 7.1.c. Sub acţiunea
pistonului, pulberea din cilindrul de presare (container) se compactează în matriţa conică şi
iese prin matriţa de calibrare.
7.3.3. Compactarea pulberilor prin presare izostatică
Compactarea se poate face la rece sau la cald. În cazul compactării la rece, pulberea se
amestecă cu un liant, care asigură rezistenţa mecanică a compactatului crud. Acest liant se va
223
volatiliza în timpul procesului de sinterizare. În cazul în care compactarea se va face la cald,
nu mai este necesar liantul, deoarece particulele se deformează într-o oarecare măsură şi între
ele se formează micropunţi de sudură.
Compactarea pulberilor metalice prin presare izostatică se caracterizează prin aceea că
fluidul de presiune (apă, ulei, glicerină, gaze inerte) acţionează uniform pe toate direcţiile,
obţinându-se o densitate constantă în întreg volumul compactatului. Cantitatea necesară de
pulbere este precompactată prin vibrare, scuturare şi vidare într-o formă flexibilă din cauciuc,
mase plastice. Această formă se închide etanş şi se introduce într-un cilindru de
înaltă presiune (300...500 MPa). Se pot obţine compactităţi de peste 98%.
Avantajele procedeului de compactare prin presare izostatică sunt următoarele:
- se obţine o compactitate foarte mare şi uniformă în tot volumul piesei,
ceea ce conduce la proprietăţi mecanice foarte bune; instalaţia este relativ simplă
şi cu grad mare de universalitate;
- se pot fabrica piese cu forme geometrice complexe şi de dimensiuni mari.
Dezavantajele procedeului sunt următoarele:
- dificultăţile în respectarea precisă a formei şi dimensiunilor piesei,
- productivitate redusă.
7.4 Sinterizarea comprimatelor
7.4.1 Mecanismul sinterizării
În urma presării pulberilor, comprimatul (compactatul crud) prezintă o rezistenţă
mecanică cuprinsă între 10 şi 20 N/mm2
, în funcţie de natura pulberii şi presiunea de
compactare. Rezistenţa mecanică este mică şi este datorată în principal, lubrifiantului, care
poate juca şi rol de liant, şi forţelor de adeziune dintre particule, atunci când în punctul de
contact dintre ele se formează prin difuzie micropunţi de legătură. Rezistenţa mecanică mare
se obţine în urma procesului de sinterizare, care este un proces de transport de masă activat
termic, ce constă în formarea unor punţi de legătură între particule, creşterea acestor punţi de
legătură, schimbarea porozităţii şi geometriei porilor, acompaniată de reducerea energiei
libere.
Un comprimat din pulberi metalice este un sistem termodinamic instabil, stare
influenţată de fineţea pulberii, rugozitatea suprafeţelor granulelor, forma granulelor, gradul de
224
ecruisare apărut în urma procesului de deformare a granulelor, distorsiunile reţelelor cristaline
la suprafaţa granulelor şi a cărei instabilitate este accentuată de temperatura la care are loc
procesul de sinterizare.
Fig.7.4 Etapele sinterizării: 1 - difuzie în volum; 2 - difuzie la limita de contact a granulelor;
3 - difuzie de suprafaţă; P - forţe rezultate din acţiunea tensiunii superficiale
În prima etapă a sinterizării, prin încălzire creşte mobilitatea atomilor şi se manifestă
fenomenul de difuzie de suprafaţă (fig.7.4). Atomii se deplasează pe suprafaţa granulelor către
punţile de legătură şi astfel, începe un proces de netezire a suprafeţelor către forma de
energie superficială minimă, de sferoidizare a porilor mai mari şi închidere a porilor mici. Prin
încălzire, creşte mobilitatea atomilor şi se manifestă fenomenul de difuzie de suprafaţă.
Atomii se deplasează pe suprafaţa granulelor către punţile de legătură şi astfel începe un
proces de netezire a suprafeţelor, către forma de energie superficială minimă, de sferoidizare
a porilor mai mari şi închidere a porilor mici
Concomitent apare şi difuzia la limita de contact a granulelor. Apoi, la temperaturi mai
mari, încep şi fenomenele de difuzie în volum. La temperaturi joase este predominantă difuzia
de suprafaţă, iar la temperaturi înalte este predominantă difuzia în volum. La temperaturi
înalte apare şi fenomenul de recristalizare şi creştere rapidă a grăunţilor nou formaţi.
În timpul procesului de sinterizare poate să apară şi un alt tip de transport
de materie, prin faza gazoasă, cauzat de evaporări parţiale, urmate de condensări parţiale în
zonă. În funcţie de temperatura de sinterizare, există posibilitatea apariţiei fazei lichide
concomitent cu un puternic fenomen de dizolvare-precipitare a elementelor componente ale
granulelor. Sensul de dizolvare - precipitare a atomilor, este de la granulele mai mici, a căror
tensiune superficială este mai mare, către granulele mai mari.
Un rol important îl joacă tensiunea superficială a fazei lichide care determină
capacitatea de umectare a fazei solide. Cu cât capacitatea de umectare este mai mare, cu atât
225
mai bine se închid porii şi se realizează o compactitate mai mare, dar în acelaşi timp apare o
contracţie mai mare, apar abateri dimensionale şi sunt necesare prelucrări ulterioare. În cazul
sistemelor multicomponent, prin apariţia fazei lichide, pot să se formeze aliaje dacă
elementele componente sunt solubile la temperatura de sinterizare. În cazul sinterizatelor din
oţel, există posibilitatea compensării contracţiei prin introducerea unui procent de pulbere de
cupru, deoarece cuprul se dizolvă în reţeaua fierului mărindu-i volumul.
Sinterabilitatea, înţeleasă ca fiind proprietatea unui material pulverulent de a se
transforma într-o piesă cu proprietăţi mecanice corespunzătoare, este influenţată de mărimea
granulelor pulberii şi de parametrii de sinterizare. Cu cât granulele sunt mai mici, cu atât se
creează mai multe punţi de legătură, suprafaţa totală este mai mare, având o energie
superficială mai mare şi în consecinţă procesul de difuzie este mai activ, se obţin piese mai
compacte, cu structură fină şi contracţie minimă.
7.4.2 Medii de sinterizare
Din punct de vedere chimic, mediile de sinterizare utilizate pot fi: neutre, reducătoare,
oxidante sau carburante. Natura mediului de sinterizare este foarte importantă, deoarece
comprimatele din pulberi metalice prezintă o suprafaţă specifică foarte mare, au porozitate
deschisă şi interacţionează cu mediul de sinterizare nu numai la suprafaţă, ci şi în adâncime,
practic în tot volumul.
Mediile neutre pot fi: vidul, azotul şi argonul. Mediile neutre sunt utilizate în cazurile
în care pulberile sau elementele de încălzire ale cuptorului ar putea să reacţioneze cu mediul.
Azotul şi argonul se utilizează în cazul pulberilor lipsite de oxizi şi sunt uşor de manipulat.
Vidul are avantajul că permite disocierea anumitor tipuri de oxizi şi favorizează obţinerea
unor produse cu compactitate mult sporită.
7.5 Domenii de utilizare a pulberilor metalice
În stadiul actual al dezvoltării metalurgiei pulberilor, principalele direcţii de folosire a
pulberilor metalice sunt:
a) folosirea pulberilor metalice pentru depuneri anticorozive, refractare sau rezistente
la uzură, pe suport metalic din fontă, oţel sau aliaje neferoase;
226
b) utilizarea pulberilor metalice din oţeluri rapide şi aliaje dure în procesele de presare-
sinterizare şi de presare izostatică pentru obţinerea de semifabricate destinate executării de
scule şi matriţe;
c) aplicaţiile pulberilor pe bază de cupru, fier şi aluminiu pentru confecţionarea
materialelor de fricţiune sau antifricţiune poroase cu autolubrifiere (lagăre, plăcuţe pentru
discuri de frână etc.);
d) diverse produse realizate prin sinterizare, de exemplu filtre pentru gaze şi lichide,
obţinute din pulberi de oţeluri anticorozive, nichel, bronz, alamă etc., precum şi magneţi din
pulberi de fier aliate cu pulberi de siliciu (FeSi), cu nichel (FeNi), cu cobalt (FeCo) şi cu
molibden (FeMo);
e) utilizarea pulberilor metalice în tehnica obţinerii de cermeţi utilizaţi în industria
aero-spaţială şi nucleară;
f) aplicaţii foarte largi cu pulberi metalice pe bază de nichel (Ni-Cr-Si;Ni-Cr; Ni-Si;
Ni-B-Si), carburi (WC-Co) şi pe bază de crom-nichel pentru depuneri pe suprafeţe metalice,
în vederea obţinerii de piese metalice cu proprietăţi de rezistenţă la uzare, duritate, rezistenţe
la oboseală, la coroziune, refractaritate etc.
În figura 7.5 sunt prezentate câteva piese obţinute prin metalurgia pulberilor, şi microstructura
caracteristică a acestora. În majoritatea cazurilor, după sinterizare nu se mai aplică prelucrări
mecanice, sau acestea sunt minime. Porozitatea înregistrată, afectează într-o foarte mică
măsură, proprietăţile mecanice.
Fig.7.5 Exemple de piese sinterizate şi microstructuta acestora
227
În figura 7.5 sunt prezentate câteva piese obţinute prin metalurgia pulberilor, şi
microstructura caracteristică a acestora. În majoritatea cazurilor, după sinterizare nu se mai
aplică prelucrări mecanice, sau acestea sunt minime. Porozitatea înregistrată, afectează într-o
foarte mică măsură, proprietăţile mecanice.
228
BIBLIOGRAFIE
1. Andreescu F., Iovănaş R., Cândea V., – Tehnologia sudării în puncte, Ed.Lux Libris,
Braşov, 1995
2. Barbu G., – Utilajul şi tehnologia turnării, Ed.Tehnopress, Bucureşti, 2006
3. Baumann U., Borg G., Gerling P., - Rohstoffe und Recycling, IPN, Kiel, 2005
4. Bunea, D., Şaban, R., Toma,V., - Studiul şi ingineria materialelor, EDP, Bucureşti,
1995
5. Cazimirovici E., – Teoria deformării plastice, EDP, Bucureşti, 1981
6. Cuculeanu G.,– Ecotehnologii, Ed. ASE, Bucureşti, 2009
7. Dinescu I., Eftimie L., – Tehnologia Materialelor, Ed.Universităţii Transilvania,
Braşov, 1995
8. Drimer D.,- http://www.scribd.com/doc/68813854/Curs-Stiinta-Materialelor
9. Geantă V., Ştefănoiu R., - Ingineria producerii oţelului, Editura BREN, Bucureşti,
2008
10. Iovănaş R.,– Sudarea electrică prin presiune, Ed. Sudura, Timişoara, 2005
11. Machedon P.T., Machedon P.E.– Tehnologia sudării prin topire – Procedee de
sudare, Ed. Lux Libris, Braşov, 2010
12. Markos Z., – Tehnologia materialelor, Ed. Universităţii Transilvania, Braşov, 2012
13. Popescu, R.M., Potescu, D.M., Ştiinţa şi tehnologia procesării şi prelucrării
materialelor, Edutura Lux Libris, Braşov, 2009
14. Şaban R., Dumitrescu C., Moldovan P., Nicolae M., Tratat de ştiinţa şi ingineria
materialelor metalice, vol. 1, Bazele ştiinţei materialelor, Editura AGIR, Bucureşti,
2006
15. Şaban R., Dumitrescu C., Moldovan P., Nicolae M., Oprea F., Tripşa I., -- Tratat de
ştiinţa şi ingineria materialelor metalice, Vol. II, Academia de Ştiinţe Tehnice din
România, Editura AGIR, Bucureşti. 2007
16. Şaban R., Dumitrescu C., Petrescu M., - Tratat de ştiinţa şi ingineria materialelor
metalice, Vol. III, Academia de Ştiinţe Tehnice din România, Editura AGIR,
Bucureşti, 2009
229
17. Şaban R., Chira I., Chişamera M., Ciucă I., Nicolae A., Popescu M.R., - Tratat de
ştiinţa şi ingineria materialelor, Vol. IV, Academia de Ştiinţe Tehnice din România,
Editura AGIR, Bucureşti, 2010
18. Stanciu Ş., – Managementul resurselor umane, Ed.Comunicare.ro, Bucureşti, 2003
19. Şerban C.E., Popescu M.R., Luca M.A.,– Ştiinţa şi tehnologia materialelor, Ed.Lux
Libris, Braşov, 2011
20. Westkamper E., Warnecke H.J., - Einfuhrung in die Fertigungstechnik, Vieweg +
Teubner, 2010
21. http://www.scribd.com/doc/31439028/Turnarea-in-Forme-Metalice
22. http://www.scribd.com/doc/50297456/Tehnologii-de-Presare-La-Rece
23. http://www.zx52.com/
24. http://www.bdguss.de/de/data/Giessereitechnik_1.PDF
Bun de tipar la data de: 10.04.2014
Coli de tipar: 84 - 17,5 x 25
Tiraj: 100
Tiparul: S.C. Yolans s.r.l. Braşov
230

Elemente de tehnologia materialelor

  • 2.
    BRA{OV 2013 Mihai Alexandru LUCA TeodorMACHEDON PISU ELEMENTE DE TEHNOLOGIA MATERIALELOR
  • 3.
    ISBN 978-973-131-269-9 prof.univ. dr.ing.Rodica Popescu - Universitatea BraşovTransilvania conf.univ. dr.ing. Dorin Cătană - Universitatea BraşovTransilvania prof.univ. dr.ing. Florin Andreescu Autorii Bogdan Andreescudr.ing. Autorii Bogdan Andreescudr.ing. Autorii Recenzen i ştiin ifici: Consilier editorial: Tehnoredactare: Procesare CD: Coperta: Corectura: Descrierea CIP a Bibliotecii Na ionale a României LUCA, MIHAI-ALEXANDRU Elemente de tehnologia materialelor / Mihai-Alexandru Luca, Teodor Machedon-Pisu ; ed.: prof. dr. ing. Florin Andreescu. - Braşov : Lux Libris, 2014 Bibliogr. ISBN 978-973-131-269-9 Machedon-Pisu, TeodorI. 62.002.3 © 2014 9 7 8 9 7 3 1 3 1 2 6 9 9
  • 4.
    CUPRINS Introducere ..................................................................................................... 8 1.Reursele pământului .............................................................................. 10 1.1 Resursele pământului ........................................................................ 10 1.2 Proprietăţile materialelor metalice ................................................... 17 1.2.1 Încercarea la tracţiune ........................................................ 18 1.2.2 Încercarea la încovoiere prin şoc ........................................ 22 1.2.3 Încercarea la oboseală ......................................................... 24 1.2.4 Încercarea la fluaj ............................................................... 25 1.2.5 Încercări de duritate ............................................................ 27 1.2.5.1 Metoda Brinel ...................................................... 28 1.2.5.2 Metoda Vickers .................................................... 29 1.2.5.3 Încercarea Rockvell ............................................. 31 1.2.6. Încercarea la uzare ............................................................. 32 2. Procedee metalurgice de obţinere a materialelor metalice ......................... 36 2.1 Metalurgia fontei ............................................................................ 37 2.2 Metalurgia oţelului ......................................................................... 42 2.2.1 Elaborarea oţelului în convertizoare cu oxigen ................. 43 2.2.2 Elaborarea oţelurilor în cuptoare cu arc electric ................ 45 2.2.3 Elaborarea oţelurilor în cuptoare cu inducţie .................... 47 2.2.4 Elaborarea fontelor de a doua fuziune .............................. 49 2.3 Metalurgia aluminiului ..................................................................... 50 2.4 Metalurgia cuprului .......................................................................... 51 3. Turnarea aliajelor ..................................................................................... 54 3.1 Turnarea lingourilor din oţel .......................................................... 54 3.1.1 Turnarea intermitentă a lingourilor din oţel ....................... 54 3.1.2 Solidificarea lingourilor de oţel ........................................ 58 3.1.3 Turnarea continuă a oţelului .............................................. 60 3.2 Turnarea pieselor metalice .............................................................. 61 3
  • 5.
    3.2.1 Forme temporaredin amestec de formare .......................... 63 3.2.2 Forme din miezuri fasonate ............................................... 69 3.2.3 Forme temporare cu pereţi subţiri (forme coji) ................. 71 3.2.4 Forme temporare cu modele uşor fuzibile ......................... 73 3.2.5 Forme temporare cu modele gazeificabile .......................... 75 3.2.6 Turnarea în mediu depresurizat (în vid) ............................ 76 3.3 Turnarea în forme permanente (metalice) .......................................... 78 3.3.1 Turnarea statică în cochilă ................................................. 78 3.3.2 Turnarea sub presiune ......................................................... 80 3.3.3 Turnarea centrifugală ........................................................ 83 3.4 Defectele pieselor turnate .................................................................. 85 4. Deformarea plastică a materialelor metalice ............................................. 91 4.1 Mecanismele deformării plastice ...................................................... 91 4.1.1 Condiţiile de deformare plastică ........................................ 91 4.1.2 Influenţa deformării plastice asupra proprietăţilor ............... 96 4.1.3 Deformarea plastică la cald ................................................ 99 4.1.4 Încălzirea semifabricatelor .................................................. 101 4.2 Procedee de deformare plastică ...................................................... 103 4.3 Forjarea liberă ................................................................................. 105 4.3.1 Scule de bază şi ajutătoare .................................................. 105 4.3.2 Utilaje pentru forjarea liberă .............................................. 106 4.4 Forjarea în matriţă ........................................................................... 109 4.4.1 Matriţe pentru forjare .......................................................... 110 4.4.2 Prese pentru matriţare ....................................................... 113 4.4.3 Ciocane pentru matriţare ................................................... 117 4.5 Deformarea plastică prin extrudare ................................................. 119 4.5.1 Procedee de extrudare ......................................................... 119 4.5.2 Tehnologia extrudării ......................................................... 121 4.6 Tragerea barelor, ţevilor şi trefilarea .................................................. 122 4.7 Deformarea plastică prin laminare .................................................. 125 4.8 Laminarea ţevilor ............................................................................ 129 4.9 Deformarea plastică a tablelor .................................................... 130 4
  • 6.
    4.9.1 Scule şidispozitive utilizate la operaţiile de presare la rece ........................................................................................... 132 4.9.2 Tehnologia operaţiilor de presare la rece .................... 135 5. Sudarea materialelor metalice..................................................................... 138 5.1 Elemente fundamentale.................................................................... 138 5.1.1 Principiul fizic al sudării.................................................... 138 5.1.2 Structura imbinărilor sudate............................................... 139 5.1.3 Sudabilitatea materialelor metalice..................................... 140 5.1.4 Materiale de adaos pentru sudare ........................................ 141 5.1.5 Clasificarea procedeelor de sudare ..................................... 142 5.2 Procedee de sudare prin topire ........................................................ 143 5.2.1 Clasificarea procedeelor de sudare prin topite .................... 143 5.2.2 Sudarea prin topire cu arc electric ........................................ 143 5.2.2.1 Sudarea cu arc electric descoperit - cu electrod învelit .............................................................................. 144 5.2.2.2 Sudarea cu arc electric acoperit (sub strat de flux) 146 5.2.2.3 Sudarea în mediu de gaz protector cu electrod fuzibil (MIG/MAG) ....................................................... 147 5.2.2.4 Sudarea în mediu de gaz protector cu electrod nefuzibil (WIG) .............................................................. 150 5.2.2.5 Sudarea cu hidrogen atomic ................................... 152 5.2.2.6 Sudarea în baie de zgură (în cochilă) ...................... 152 5.2.3 Sudarea prin topire cu energie chimică .............................. 155 5.2.3.1 Sudarea aluminotermică ........................................ 155 5.2.3.2 Sudarea cu flacără oxi – gaz ................................... 157 5.3 Procedee de sudare în stare solidă .................................................... 161 5.3.1 Clasificarea procedeelor de sudare în stare solidă ............... 161 5.3.2 Procedee de sudare prin rezistenţă electrică ...................... 161 5.3.2.1 Sudarea cap la cap prin rezistenţă electrică ............ 162 5.3.2.2 Sudarea longitudinală a ţevilor prin rezistenţă electrică ............................................................................ 164 5
  • 7.
    5.3.2.3 Sudarea înpuncte prin rezistenţă electrică .............. 165 5.3.2.4 Sudarea în linie prin rezistenţă electrică ................. 167 5.3.3 Procedee de sudare cu energie mecanică ............................ 168 5.3.3.1 Sudarea prin frecare ................................................ 168 5.3.3.2 Sudarea prin presiune la rece cu ultrasunete ......... 170 5.3.4 Sudarea prin explozie ...................................................... 171 5.4 Procedee de lipire a metalelor ......................................................... 173 5.4.1 Clasificarea procedeelor de lipire a metalelor .................... 173 5.4.2 Lipirea tare (brazarea) ......................................................... 173 5.4.3 Lipirea moale .................................................................... 176 5.5 Procedee conexe ale operaţiilor de sudare ....................................... 178 5.5.1 Clasificarea procedeelor conexe sudării ............................. 178 5.5.2 Procedee de tăiere ............................................................. 178 5.5.2.1 Tăierea cu gaze prin ardere cu jet de oxigen .......... 178 5.5.2.2 Tăierea oxielectrică (oxiarc) ................................... 179 5.5.2.3 Tăierea cu plasmă ................................................. 180 5.5.3 Tăierea prin topire cu radiaţii ............................................ 182 5.5.3.1 Tăierea cu fascicul laser ......................................... 182 5.5.3.2 Tăierea cu fascicul de electroni ............................. 183 5.5.4 Procedee de metalizare ...................................................... 185 5.5.4.1 Metalizare cu arc electric şi sârmă .......................... 186 5.5.4.2 Metalizarea cu flacără şi sârmă ............................... 187 5.5.4.3 Metalizarea cu flacără şi pulberi ............................. 188 6. Prelucrări mecanice ................................................................................ 189 6.1 Noţiuni generale .............................................................................. 189 6.1.1 Prelucrări mecanice prin aşchiere ...................................... 189 6.1.2 Scule aşchietoare .............................................................. 189 6.2 Operaţii de prelucrare prin aşchiere ................................................ 191 6.2.1 Tăierea mecanică ............................................................... 191 6.2.2 Strunjirea ........................................................................... 194 6.2.3 Frezarea ............................................................................... 196 6.2.4 Rabotarea ........................................................................... 198 6
  • 8.
    6.2.5 Mortezarea .........................................................................199 6.2.6 Găurirea (burghierea) .......................................................... 200 6.2.7 Broşarea ........................................................................... 203 6.3 Prelucrări prin abraziune ................................................................... 205 6.3.1 Rectificarea ....................................................................... 205 6.3.2 Honuirea ............................................................................. 209 6.3.3 Rodarea şi lepuirea ............................................................ 212 6.4 Prelucrări electrice ........................................................................... 213 6.4.1 Prelucrarea prin electroeroziune ........................................ 213 6.4.2 Prelucrarea electrochimică ................................................. 217 7. Elemente de metalurgie a pulberilor .......................................................... 218 7.1 Obţinerea pulberilor metalice ............................................................ 218 7.1.1 Obţinerea pulberilor prin măcinare ................................... 218 7.1.2 Obţinerea pulberilor prin pulverizare .................................. 219 7.1.3 Obţinerea pulberilor prin atomizare ................................... 220 7.1.4 Obţinerea pulberilor prin electroliză .................................. 220 7.2 Caracteristicile pulberilor metalice ................................................... 220 7.3 Obţinerea comprimatului ................................................................ 221 7.3.1 Compactarea prin presare în matriţe ................................... 222 7.3.2 Compactarea pulberilor prin extrudare ................................ 223 7.3.3 Compactarea pulberilor prin presare izostatică .................. 223 7.4 Sinterizarea comprimatelor ............................................................... 224 7.4.1 Mecanismul sinterizării ...................................................... 224 7.4.2 Medii de sinterizare .......................................................... 226 7.5 Domenii de utilizare a pulberilor metalice ........................................ 226 Bibliografie ........................................................................................... 229 7
  • 9.
    INTRODUCERE Inginerul este unspecialist cu o pregătire tehnică și teoretică obținută într-un institut de învățământ superior, care prestează o activitate tehnică de proiectare, de cercetare, de organizare și de conducere a proceselor tehnologice dintr-o întreprindere. În procesul de instruire, viitorul inginer îşi însuşeşte în primii ani de facultate, o serie de cunoştinţe tehnice generale pe care apoi le dezvoltă şi aprofundează, atât în ultimii ani de studiu, cât şi pe tot parcursul activităţii desfăşurate in domeniul tehnic. Spre deosebire de fizicieni, matematicieni, biologi, sociologi ş.a., care studiază natura și fenomenele naturale pentru a stabili cauze, principii, axiome și teoreme, inginerii aplică principiile teoretice din matematică și fizică pentru a crea produse concrete, care să aibă o utilitate practică şi să satisfacă o anumită necesitate. Inginerii pot profesa în proiectarea, organizarea, conducerea și întreținerea proceselor tehnologice din industrie, agricultură, sau și din administrație. Inginerii pot fi și cercetători științifici în diverse domenii de specialitate. Disciplina „Ştiinţa şi Ingineria Materialelor” este studiată de toţi viitorii ingineri din cele mai diferite domenii. Este o disciplină tehnică fundamentală prin care studenţii sunt iniţiaţi în domeniile procedeelor, tehnologiilor, utilajelor şi materialelor cu ajutorul cărora sunt realizate bunuri materiale utilizate de întreaga omenire. Denumirea disciplinei de „Ştiinţa şi Ingineria Materialelor” este de dată relativ recentă. Până în anii 90, viitorii ingineri studiau mai multe discipline, Tehnologia Materialelor, Studiul Metalelor, Metalografie, Metalurgia Fizică, Tratamente Termice, acestea toate făcând referire la procedee, tehnologii şi materiale. Având în comun foarte multe elemente, cunoştinţele asimilate la aceste discipline, fac la ora actuală obiectul de studiu al disciplinei de „Ştiinţa şi Ingineria Materialelor”. În învăţământul universitar tehnic din ţările Uniunii Europene, disciplina aceasta este structurată în două părţi, partea I-a tratează probleme generale legate de procedee şi tehnologii de fabricaţie, iar partea II-a se ocupă de materiale, proprietăţile acestora şi de modul în care pot fi modificate aceste proprietăţi. Cunoştinţele asimilate sunt comune tuturor studenţilor care se profilează pe domeniul ingineriei mecanice şi nu numai. Pe baza acestor cunoştinţe generale, în anii superiori de studiu, vor fi aprofundate şi dezvoltate unele domenii, care vor defini domeniul de specializare. 8
  • 10.
    În partea I-aa cursului studenţii se familiarizează cu multiplele echipamente şi tehnologii de fabricaţie utilizate în procesele de producţie. Termenul de inginerie se referă la dezvoltarea practică a unor tehnologii bazate pe aplicarea unor principii fizice bine definite, care se desfăşoară într-o anumită succesiune. Termenul de tehnologie provine din limba greacă: tekhnologia format din : tekhnë (meşteşug) + logos (cuvânt) = ştiinţa meşteşugului. Referința la meşteşug implică aplicarea competențelor și cunoștințelor în practică. Tehnologia industrială este ştiinţa aplicativă care studiază posibilităţile de modificare a diverselor materii prime, materiale şi semifabricate în produse necesare societăţii, prin dezvoltarea unor procedee şi proceduri, cu soluţii tehnico-economice optime. Tehnologia, ca disciplină de studiu integrată în „Ştiinţa şi Ingineria Materialelor”, stă la baza oricărei activităţi productive, iar tehnologia actuală trebuie să fie legată de creaţia ştiinţifică şi tehnică, care se dezvoltă necontenit. Autorii 9
  • 11.
    1. RESURSELE PĂMÂNTULUI 1.1Resursele pământului Resursele naturale ale pământului sunt vitale pentru dezvoltarea umanităţii. Unele resurse naturale sunt regenerabile şi altele sunt neregenerabile. Resursele naturale regenerabile biotice, precum habitatele, plantele, pădurile, peştii şi animalele, au capacitatea de a se reface în condiţiile în care nu sunt exploatate iraţional. Odată ce aceste resursele regenerabile sunt exploatate cu o rată care depășește rata lor naturală de refacere, ele se vor diminua și în cele din urmă se vor epuiza. Durata de utilizare a unei resurse regenerabile vii care poate fi susținută, este determinată de rata de refacere și de mărimea disponibilului acelei resurse. Resursele regenerabile vii pot să se refacă și pot fi folosite pe termen nelimitat dacă sunt folosite în mod rațional. Alte resurse naturale regenerabile care nu sunt vii, includ radiaţia solară, mareele, apa, vântul şi solul cultivabil. Omenirea se bazează în general pe sistemele naturii de a le genera, reînoi, şi purifica. Aceste resurse abiotice existente în natură necesită şi ele o exploatare raţională, precum şi lucrări şi investiţii efectuate cu scopul creării condiţiilor de regenerare şi prevenire a distrugerii prin poluare. Resursele naturale neregenerabile reprezintă totalitatea zăcămintelor de minerale şi minereuri. Zăcămintele sunt concentrații naturale de substanţe minerale utile din scoarţa terestră a căror calitate şi calitate permite extragerea lor rentabilă pentru a fi folosite în economia mondială. Mineralele sunt substanţe naturale solide, mai rar fluide, cu formă proprie cristalizată, alcătuite din unul sau mai multe elemente chimice, care intră în componența rocilor și minereurilor După conținutul lor, ele se pot împărți în minerale metalifere (feroase, neferoase) și respectiv nemetalifere Mineralele sunt de regulă substanțe neomogene din punct de vedere chimic, fiind frecvent substanțe solide cristalizate în sisteme diferite de cristalizare, localizate sub formă de straturi, lentile, filoane, sau cuiburi. Minereul este un termen folosit în economie şi industrie, care se referă la faptul că prin existenţa unor minerale într-un zăcământ, din punct de vedere economic acestea sunt rentabile pentru exploatare. Rentabilitatea economică este influențată de valoarea mineralelor pe piața de desfacere și de concentrația mineralelor utile din zăcământ. Istoria omenirii este 10
  • 12.
    legată de exploatareaminereurilor metalifere. La început aceste minerale care erau la suprafață au fost culese, ulterior efectuându-se lucrări miniere de exploatare a lor. Tabelul 1.1 Prezentarea sintetică a resurselor pământului Resursele pământului Resurse energetice Resurse materiale Resurse imateriale Umane Neregenerabile -Cărbune, -Gaze naturale, -Petrol, -Uraniu Regenerabile -Soare -Vânt -Apă -Biomasă Minerale Chimice Plante Animale -Know- how , -Capital -Forţa de muncă Problema resurselor naturale a fost abordată, de o manieră directă încă din anii 1970- 72, devenind publică o dată cu apariţia primului raport al Clubului de la Roma, realizat de un colectiv de cercetători de la Massachusets Institute of Technology, din Boston, sub coordonarea profesorului Dennis Meadows. Concluziile raportului Meadows, intitulat „Limitele creşterii”, constatau conflictul care a apărut între dezvoltarea civilizaţiei industriale, aflată într-o creştere dinamică, fără precedent, şi resursele limitate ale planetei. Lester Brown este unul din cercetătorii care au contribuit la definirea conceptului de dezvoltare durabilă. - Durabilitatea (Sustainability) este un concept ecologic cu consecinţe economice. - O societate durabilă este cea care îşi modelează sistemul economic şi social, astfel încât resursele naturale şi sistemele de suport ale vieţii să fie menţinute. Economia mondială s-a dezvoltat pe o cale care nu mai poate fi susţinută. Componentele esenţiale ale unei strategii pentru o dezvoltare durabilă includ: stabilizarea populaţiei, reducerea dependenţei de petrol, dezvoltarea resurselor de energii regenerabile, conservarea solului, protejarea sistemelor biologice ale pământului, reciclarea materialelor. În anul 1972, când a fost lansat raportul ”The Limits to Growth” se conturau două alternative pentru societate: depășirea limitelor pământului (în cazul în care politicile de dezvoltare economică rămân neschimbate) sau dezvoltarea durabilă (în cazul în care politicile se vor schimba). În tabelul 1.2 sunt prezentate câteva evaluări ale duratei de exploatare eficientă a rezervelor metalifere cunoscute, care vin să justifice necesitatea promovării la scară mondială 11
  • 13.
    a politicilor dedezvoltare durabilă. Ca măsuri de amânare a unei crize de anvergură a producţiei de materiale metalice, în întreaga lume se efectuează prospectări geologice cu scopul identificării unor noi zăcăminte exploatabile în condiţii tehnice şi economice acceptabile. Tabelul 1.2 Prognoze privind timpul de epuizare a zăcămintelor metalifere aflate în exploatare Minereuri Durata de exploatare a zăcămintelor - ani A B C D Cupru 36 21 44 29 Plumb 26 21 22 19 Zinc 23 18 22 14 Staniu17 17 15 18 15 Aluminiu 100 31 38 Nichel 150 53 32 Aur 11 9 20 Argint 16 13 16 Platină 130 47 32 Crom 420 95 101 Mangan 97 46 86 Fier 240 93 75 Cobalt 110 60 35 Molibden 79 34 23 Wolfram 40 28 18 A Sporire liniară a producţiei (Meadows) B Sporire exponenţială a producţiei (Meadows) C Sporire limitată la cantitatea rezervelor minerale nou descoperite (Institutul Federal de Ştiinţa Pământului) D Timp stabilit pe baza rezervelor minerale cunoscute în 1972 şi a trendului de creştere a producţiei înregistrat în ultimii 10 ani (Institutul Federal de Ştiinţa Pământului) Pentru identificarea unor noi resurse minerale s-au făcut şi se fac cheltuieli uriaşe în întreaga lume. În figura 1.1 sunt prezentate cheltuielile efectuate pentru lucrări de prospectare geologică efectuate în anii 1991 - 1999. 12
  • 14.
    Fig.1.1 Valoarea investiţiilorde prospectare geologică pentru identificarea unor noi zăcăminte Dezvoltarea accelerată a economiei mondiale implică un consum energetic din ce în ce mai ridicat, fapt care conduce la epuizarea rapidă a resurselor energetice fosile. Resurse energetice. Alături de resursele de materii prime amintite, sunt extrem de importante şi resursele generatoare de energie. Unele din acestea sunt regenerabile, iar altele sunt sortite epuizării. Sursele de energie primară cuprind: - combustibili minerali (cărbune, petrol, gaze naturale, șisturi bituminoase); - resursele de energie ale apei (căderi de apă, maree, curenți maritimi); - energia nucleară care utilizează uraniul și în perspectivă hidrogenul obținut din aer și apă; - alte surse ( lemn, energia geotermică și energia eoliană). Industria energetică a devenit o ramură importantă în cadrul economiei mondiale, odată cu descoperirea mașinii cu aburi și valorificarea resurselor carbonifere în secolul al XVIII-lea în țările europene și în secolul al XIX-lea în America de Nord. Cea de-a doua parte a secolului al XIX-lea, marcată prin descoperirea posibilităților de obținere a energiei electrice pe baza combustibililor solizi și a hidroenergiei, precum și prin trecerea la exploatarea industrială a resurselor de petrol, a constituit un moment deosebit în dezvoltarea energeticii. Ulterior, dezvoltarea extrem de rapidă şi de mare anvergură a industriei constructoare de autovehicule a stimulat o creștere rapidă a prospecțiunilor și a exploatărilor de petrol, acesta devenind un combustibil tot mai solicitat pe piața mondială. 13
  • 15.
    Alături de petrol,în secolul XX s-a trecut și la valorificarea resurselor de gaze naturale, iar în prezent se realizează un vast program de utilizare a energiei nucleare, precum și a energiei solare şi eoliene. S-a ajuns astfel la conturarea unei ramuri industriale – energetica, care are un rol deosebit în dezvoltarea de ansamblu a industriei și a întregii economii mondiale. În ultimele decenii se constată o evoluție extrem de rapidă a producției de surse de energie primară și de energie electrică (de exemplu, producția mondială de petrol a crescut de șapte ori, cea de energie electrică de zece ori, de cărbune aproape de două ori). În graficul din figura 1.2 este ilustrat consumul mondial de resurse pentru generarea de energie electrică. Fig.1.2 Totalul energiei produse în anul 2002 (16.072 Mrd. kWh) Se poate constata că pentru generarea energiei electrice predomină consumul de combustibili fosili. Studiile efectuate susţin faptul că în jurul anului 2050, în condiţiile înregistrării actualului ritm de creştere economică, resursele energetice neregenerabile vor fi epuizate în cea mai mare parte. Provocarea adresată generaţiei noastre este aceea de a construi o nouă economie, care să fie bazată în mare măsură pe surse energetice regenerabile. Studiile întreprinse arată că resursele existente nu pot asigura, în structura lor actuală, necesarul uriaş. Există astfel pericolul de a se ajunge la o criză energetică de proporţii, cu urmări economice şi politice grave. Dacă în anul 2000 consumul global s-a cifrat la 9,1 Gtoe (gigatone echivalent petrol), se aprecia că necesarul va atinge 11-11,5 Gtoe în 2010-2020 şi 17,095 Gtoe în 2030, ceea ce Cărbune 38% Gaze naturale 20% Energie atomică 17% Petrol 7% Energii regenerab ile 18% 14
  • 16.
    reprezintă o ratămedie de creştere anuală de 1,6%, ceva mai redusă decât în ultimele trei decenii, când a fost de 2%. În ceea ce priveşte prognoza consumului de energie a anului 2030, industria va deţine o pondere de 39%; serviciile, agricultura şi construcţiile 35%, iar transporturile 26%. În cadrul consumului destinat transportului , petrolul va deţine o pondere de 92%, biocombustibilii 3% şi 4% alte produse. Pe plan mondial, ponderea circulaţiei rutiere şi transportului a crescut şi astfel, consumul de petrol a crescut în ultimele trei decenii de la 42% la 57%. Necesarul de energie din acest sector va continua să crească mai repede, cu o rată anuală de 2,1%, rată mai mare decât media generală de 1,6%. Necesarul total de petrol urmează şi el un curs ascendent urmând să ajungă în anul 2030 la 5,585 Gtoe. De asemenea, consumul de gaze naturale îşi va spori ponderea în balanţa energetică la 28%. Ca urmare a creşterii necesarului, preţurile au crescut şi ele dramatic după anul 2000, la petrol, gaze naturale şi cărbune, ajungând în cazul uraniului chiar la 160%. Preţul pe barilul (1 baril = 1598,9 litri) de petrol a crescut de la 3 USD în 1973 la aproape 79 USD în august 2006 şi la 118 USD în februarie 2012. Pentru a înţelege ce povară reprezintă aceasta, este suficient să arătăm că scumpirea cu 1 USD a preţului la petrol grevează anual economia mondială cu 31 mld.USD, iar scumpirea cu un eurocent a unui kilowatt-oră duce la costuri suplimentare de 180 mld. USD. Întreaga problematică este agravată de o serie de factori greu de influenţat şi în bună parte imprevizibili – ritmul creşterii economice, foamea de energie din ţările lumii a treia, distribuirea cu totul neomogenă pe glob a resurselor, instabilitatea politică în regiunile furnizoare, capriciile pieţei financiare şi ale cursurilor de schimb, speculaţiile la bursa petrolului. Conform ultimelor previziuni ale OPEC, producţia de petrol se va dubla cel mai târziu în anul 2025. Rezervele neregenerabile de energie erau estimate la sfârşitul anului 2005 la 1300 Gt SKE (echivalent de huilă). Dacă producţia anuală ar fi să se menţină la nivelul actual, rezervele cunoscute ar ajunge, luate în ansamblu, pentru încă o sută de ani. Estimările făcute pe baza nivelului actual de consum şi al evaluărilor privind rezervele certe de combustibili fosili, arată că acestea ar putea fi utilizate încă 49 ani la petrol, 65 ani la gazele naturale şi 169 ani la cărbune. Unica soluţie pentru prevenirea unei viitoare crize energetice catastrofale este cea de dezvoltare a resurselor regenerabile. În acest sens în întreaga lume se depun mari eforturi de investiţii pentru creşterea ponderii producţiei de energie cu mijloace regenerabile şi 15
  • 17.
    nepoluante. În figura1.3 este prezentată diagrama ponderii surselor de generare a energiei electrice, prin utilizarea unor resurse naturale regenerabile. Fig. 1.3 Energia produsă în anul 2002 din resurse regenerabile (2.893 Mrd. kWh) „Marele motor zgomotos al schimbării este tehnologia. Pentru prima dată o civilizaţie consumă din capitalul naturii, în loc să trăiască din dobânzile pe care le dădea acest capital” (Alvin Toffler – Şocul Viitorului). Pentru ca civilizaţia să poată continua să progreseze sunt necesare investiţii uriaşe în educaţie, învăţământ şi cercetare, astfel încât vechile tehnologii să fie înlocuite cu altele care necesită un consum mai redus de resurse naturale şi energie, iar produsele realizate să fie reciclabile. Tehnologia reprezintă ansamblul proceselor, metodelor, procedeelor, operaţiilor etc. folosite pentru obţinerea unui anumit produs. Tehnologiile cele mai energofage şi mari consumatoare de resurse naturale sunt cele primare, prin care sunt obţinute semifabricate metalice turnate sau deformate plastic. În fig.1.4 este prezentată schema fluxurilor tehnologice de realizare a produselor metalice. 0% 10% 20% 30% 40% 50% 60% 70% 80% 90% 100% Hidroel. Biomasă Eolian Geotermic 16
  • 18.
    Fig.1.4 Schema fluxurilortehnologice de realizare a produselor metalice 1.2 Proprietăţile materialelor metalice În condiţiile dezvoltării industriale, a economiei de piaţă şi a competitivităţii, alegerea şi utilizarea raţională a materialelor şi proceselor de prelucrare a acestora, trebuie să se realizeze conform unor rigori ştiinţifice, astfel încât să se poată răspunde unor exigenţe din ce în ce mai mari. Pentru alegerea optimă a materialelor se ţine seama de condiţiile de utilizare, de solicitările existente, de procesele de prelucrare, de mărimea seriei de fabricaţie, de perspectivele de dezvoltare a fabricaţiei, de forma, dimensiunile şi nu în ultimul rând, de preţul produselor realizate. Principalele categorii de materiale utilizate în industrie sunt: metale şi aliaje, materiale compozite, materiale ceramice, polimeri, materiale textile. Aceste materiale au diverse utilizări şi la alegerea lor se ţine seama de proprietăţile lor fizice, chimice, mecanice, tehnologice, precum şi de proprietăţile estetice şi de preţ. Prorietăţi fizice: densitatea, temperatura de topire, căldura specifică, conductibilitatea termică, căldura latentă de topire, dilatarea termică, conductibilitatea electrică, magnetismul, culoarea şi luciul. 17
  • 19.
    Proprietăţi chimice: rezistenţala coroziune în diverse medii agresive lichide sau gazoase, la diferite temperaturi. Proprietăţi mecanice: elasticitatea, plasticitatea, tenacitatea, fragilitatea, rezistenţa mecanică, rezistenţa la curgere, alungirea şi gâtuirea la rupere, rezilienţa, rezistenţa la oboseală, fluajul, ecruisarea şi duritatea. Proprietăţi tehnologice: turnabilitatea, deformabilitatea plastică, sudabilitatea, aşchiabilitatea, călibilitatea, susceptibilitatea la fisurare. Proprietăţi de exploatare: rezistenţa la uzare, designul produsului. Toate aceste proprietăţi sunt influenţate de compoziţia chimică a materialului, de procedeul de turnare şi condiţiile de cristalizare, de prezenţa unor incluziuni, de forma şi mărimea grăunţilor cristalini care formează microstructura, de prelucrările mecanice efectuate la cald sau la rece, precum şi de tratamentele termice care au fost aplicate. Cele mai importante proprietăţi de care se ţine seama la proiectarea unui produs sunt cele mecanice şi tehnologice. Aceste proprietăţi sunt evaluate prin diferite încercări care în majoritatea cazurilor sunt distructive. Metodele distructive de determinare a caracteristicilor mecanice constau în încercarea până la rupere a unor epruvete, numite şi corpuri de probă. Pe parcursul încercărilor se urmăreşte evoluţia deformaţiilor, variaţia în timp a forţelor care produc deformarea şi distrugerea epruvetelor, aspectul suprafeţelor de rupere, modul de fragmentare. Aceste încercări se realizează cu ajutorul unor echipamente specifice fiecărui tip de caracteristici care urmează a fi determinate. 1.2.1 Încercarea la tracţiune Prin efectuarea încercării la tracţiune este evaluată elasticitatea, plasticitatea şi rezistenţa mecanică a materialului, la temperatura ambiantă. Pe unele maşini de încercare la tracţiune, prevăzute cu dotări speciale, este posibilă efectuarea încercărilor la temperaturi înalte, sau la temperaturi sub cea ambiantă. Prin încercările efectuate este evaluată comportarea elastico-plastică a materialelor. Elasticitatea este proprietatea unui material de a se deforma sub acţiunea unor forţe exterioare şi de a reveni la forma iniţială după încetarea acţiunii forţelor deformatoare. Plasticitatea este proprietatea unui material de a se deforma sub acţiunea solicitărilor mecanice şi de a nu reveni la forma iniţială, respectiv de a-şi menţine configuraţia obţinută prin deformare, după ce solicitările şi-au încetat acţiunea. 18
  • 20.
    Pentru evidenţierea şicaracterizarea comportării elastico-plastice a materialelor solicitate mecanic este efectuată încercarea la tracţiune. Condiţiile şi modul de realizare a încercării la tracţiune şi caracteristicile mecanice care pot fi stabilite prin această încercare sunt reglementate prin standardul SR EN 10002. Încercarea la tracţiune se efectuează pe epruvete cu forma şi dimensiunile prescrise de SR EN 10002. Epruvetele folosite în mod obişnuit au configuraţia prezentată în figura 1.1. Aceste epruvete au o porţiune centrală, cu secţiunea circulară sau dreptunghiulară şi două capete de prindere pe maşina cu care se realizează încercarea. Pe porţiunea calibrată a epruvetelor sunt marcate două repere la distanţa L0. Pentru epruvetele cu secţiune circulară L0=5d0). Fig.1.1 Epruvete pentru încercarea la tracţiune Maşina folosită pentru realizarea încercării la tracţiune (fig.1.2) este prevăzută cu dispozitivele necesare pentru măsurarea şi înregistrarea variaţiei forţei F şi a deformaţiei liniare produse epruvetei, ΔL = L - L0. Prin înregistrarea continuă a valorilor mărimilor F şi a alungirii ΔL, se poate construi curba dependenţei F = f(ΔL), numită diagrama încercării la tracţiune sau diagrama forţă – alungire. Reprezentând în coordonate rectangulare variaţia tensiunii (convenţionale) σ=F/S0 [N/mm2 ] în funcţie de alungirea specifică ε = ∆L Lo ∙ 100 [%], rezultă curba caracteristică tensiune-deformaţie specifică (CCCT), σ = f(ε) - diagrama Hooke. Cu ajutorul CCCT, construită pe baza încercării la tracţiune, se pot evidenţia particularităţile comportării oricărui material solicitat mecanic şi se pot defini principalele caracteristici mecanice ale materialului. 19
  • 21.
    a) La începutulîncercării la tracţiune CCCT este liniară, respectiv se înregistrează o proporţionalitate între tensiune şi deformaţie. Materialul prezintă o comportare elastică deoarece la începutul încercării este respectă legea lui Hooke (σ = E·ε). Panta CCCT, reprezintă modulul de elasticitate longitudinal al materialului (tgα = E, v.fig. 1.3). Modulul de elasticitate longitudinal este o caracteristică fizică, proprie fiecărei grupe de materiale. Fig.1.2. Maşina pentru încercări mecanice b) Pe măsură ce creşte intensitatea forţei de tracţiune F, materialul supus încercării începe să sufere deformaţii plastice, şi dependenţa dintre σ şi ε nu mai este liniară. La unele materiale metalice începutul procesului de deformare plastică este caracterizat printr-o alungire continuă a epruvetei, sub acţiunea unei forţe care rămâne constantă şi pe CCCT se înregistrează un palier (fig.1.2 a). Tensiunea la care se produce creşterea deformaţiilor specifice, fără creşterea forţei de întindere, respectiv se produce curgerea materialului este denumită limită de curgere aparentă şi notată R0,2. 20
  • 22.
    Fig.1.3 Curbe caracteristiceconvenţionale la tracţiune a – materiale care prezintă curgere aparentă; b – materiale fără curgere aparentă La unele materiale metalice nu se produce curgerea aparentă, ci apar modificări continue, care evidenţiază apariţia deformaţiilor plastice chiar şi sub acţiunea unei forţe cu valoare relativ redusă (fig.1.2 b). La astfel de materiale se poate defini o limită de curgere convenţională (notată Rp=R0,2), la care după încetarea acţiunii forţei se înregistrează o deformaţie remanentă εp = 0,2 % c) Prin creşterea tensiunilor peste limita de curgere, se produce la început o deformare plastică uniformă a porţiunii calibrate a epruvetei. La o anumită valoare a forţei de întindere, într- o zonă oarecare a porţiunii calibrate se produce gâtuirea epruvetei, respectiv reducerea secţiunii transversale a epruvetei, datorită unei deformări plastice excesive. Solicitând în continuare epruveta, gâtuirea se accentuează, şi la epuizarea capacităţii de deformare plastică a materialului, survine ruperea. Tensiunea corespunzătoare forţei maxime de solicitare a epruvetei înainte de rupere, se numeşte rezistenţă mecanică şi se notează Rm. 𝐑𝐦 = 𝐅 𝐦𝐚𝐱 𝐒 𝟎 d) După ruperea epruvetei, aşezând cap la cap cele două părţi ale epruvetei rupte, se măsoară distanţa dintre cele două repere care au definit lungimea L0, a epruvetei nedeformate. Sub acţiunea forţei, epruveta s-a alungit iar distanţa dintre repere a ajuns la Lu (lungimea ultimă). De asemenea, în zona de gâtuire secţiunea s-a redus şi a ajuns la Su (secţiunea ultimă). Astfel, pot fi determinate alte două caracteristici mecanice ale materialului: 21
  • 23.
    - alungirea larupere 𝐀 = 𝐋 𝐮−𝐋 𝟎 𝐋 𝟎 ∙ 𝟏𝟎𝟎 [%] - gâtuirea la rupere 𝐙 = 𝐒 𝟎−𝐒 𝐮 𝐒 𝟎 ∙ 𝟏𝟎𝟎 [%] Pe maşinile universale de încercare la tracţiune, în afara încercării de rupere prin tracţiune mai pot fi efectuate şi alte încercări care caracterizează elasticitatea şi plasticitatea materialelor metalice. Astfel, cu ajutorul unor dispozitive suplimentare pot fi executate încercări la compresiune, încovoiere, forfecare. 1.2.2 Încercarea la încovoiere prin şoc Prin această încercare este evaluată tenacitatea, respectiv fragilitatea materialelor. Tenacitatea reprezintă capacitatea materialului de absorbi energie in procesul de deformare plastică. Fragilitatea reprezintă opusul tenacităţii. Materialele fragile suferă deformaţii plastice reduse şi absorb o cantitate mică de energie. Tenacitatea, respectiv fragilitatea sunt caracterizate prin rezilienţă. Materialele fragile absorb la deformare şi rupere o energie redusă, respectiv ele prezintă o rezilienţă scăzută. Estimarea modului de comportare la testul de rezilienţă, în diferite situaţii şi condiţii de mediu şi temperatură, reprezintă aprecierea susceptibilităţii la ruperea fragilă. Estimarea practica a modului de comportare la ruperea fragilă se poate realiza prin determinarea energiei de rupere. Pentru a evidenţia particularităţile comportării la rupere dinamică a materialelor metalice la temperatura ambiantă sau la diferite temperaturi, se aplică încercarea la încovoiere prin şoc. Condiţiile şi modul de realizare a încercării la încovoiere prin şoc şi caracteristicile mecanice care se pot determina prin această încercare sunt reglementate prin standardul SR EN 10045. Încercarea constă în ruperea dintr-o singură lovitură, cu un ciocan pendul, a unei epruvete prevăzută la mijloc cu o crestătură, epruveta fiind aşezată liber pe două reazeme. Pentru executarea încercării sunt utilizate epruvete cu crestătura în U sau în V (fig.1.4.b). Epruvetele au dimensiunile de 10x10x55 mm, iar crestătura are o adâncime de 2 mm. Se apreciază că încercarea pe epruvete cu crestătură: - V – reflectă capacitatea materialului de a se opune propagării fisurilor; - U – reflectă capacitatea materialului de a se opune iniţierii şi propagării fisurilor. 22
  • 24.
    Încercarea se efectueazăpe o maşină tip pendul, numită şi ciocan Charpy (fig.1.4.a). Ciocanul aflat la înălţimea h1 posedă energia potenţială Ei=mgh1. În cădere este lovită şi ruptă epruveta, consumându-se astfel energie. Energia rămasă după ruperea epruvetei, determină ridicarea ciocanului până la înălţimea h2 corespunzătoare unei energii finale Ef=mgh2. Diferenţa energiilor potenţiale reprezintă energia de rupere prin şoc a epruvetei Erup = Ei - Ef (rezilienţa materialului). Fig.1.4 Încercarea la încovoiere prin şoc a – ciocanul Charpy; b – epruvetă; c – epruvete rupte Pentru epruvetele standard cu crestătura în V, conform normelor europene, rezilienţa este notată cu simbolul AV şi se măsoară în Joule. 𝐀 𝐕 = 𝐄 𝐫𝐮𝐩 [J] Pentru alte tipuri de epruvete simbolizarea rezilienţei se face cu simbolurile KV sau KU, iar unitatea de măsură este J/cm2 . 𝐊𝐕 𝑠𝑎𝑢 𝐊𝐔 = 𝐄 𝐫𝐮𝐩 𝐒 𝟎 [ 𝐽 𝑐𝑚2 ] unde S0 reprezintă secţiunea în care s-a produs ruperea. Valorile energiei de rupere (sau rezilienţei) determinate prin încercarea la încovoiere prin şoc a unor epruvete dintr-un anumit material sunt în directă corelaţie cu comportarea la rupere a materialului. Dacă materialul prezintă o comportare fragilă la rupere (rupere cu aspect cristalin - strălucitor), valorile energiei de rupere sunt scăzute, iar dacă materialul prezintă o comportare ductilă la rupere (rupere cu aspect fibros), valorile energiei de rupere 23
  • 25.
    sunt ridicate. Întimpul încercării se consumă energie atât pentru realizarea suprafeţelor de rupere, cât şi pentru deformarea plastică a materialului înainte de rupere. 1.2.3 Încercarea la oboseală Ruperea prin oboseală se produce sub influenţa unor forţe variabile relativ scăzute, care generează în material, tensiuni din domeniul solicitărilor elastice. Oboseala materialului este puternic localizată, respectiv se produce în zonele cu tensiuni şi deformaţii mari ale pieselor sau structurilor. Comportarea la oboseală a unei piese sau structuri este influenţată de o multitudine de factori, dintre care cei mai importanţi sunt: materialul, granulaţia, existenţa unor defecte (incluziuni, fisuri, retasuri etc), anizotropia şi neomogenitatea materialului, modul de solicitare şi variaţia acestuia în timp (inclusiv variaţii ale temperaturii), tehnologiile de fabricaţie, dimensiunile, prezenţa concentratorilor de tensiuni, starea suprafeţelor, condiţiile de exploatare şi de mediu etc. Amorsarea fenomenelor de oboseală se produce, de regulă, pe suprafaţa piesei şi pentru ca ruperea să aibă loc prin oboseală, trebuie îndeplinite simultan o serie de condiţii, dintre care esenţiale sunt: solicitarea să fie variabilă, să se producă tensiuni de întindere, cel puţin într-o etapă a variaţiei solicitării şi să se producă deformaţii plastice cel puţin la vârfurile fisurilor. Fig.1.5 Încercarea la oboseală prin încovoiere rotativă Încercarea la oboseală prin încovoiere rotativă este metoda cel mai frecvent utilizată, motiv pentru care este şi standardizata in SR ISO 1143-2012 care înlocuieşte STAS 5878-77. 24
  • 26.
    Încercarea se executăîn condiţiile atmosferei ambiante şi constă în aplicarea unei forţe care produce în epruvetă un moment de încovoiere. Sarcina de încercare se aplică după ce epruveta a fost pusă în mişcare la turaţia stabilită (fig.1.5). În cazul în care epruveta se roteşte solicitarea este alternant simetrică, de amplitudine constantă, fiecare fibră fiind solicitată alternativ la întindere şi compresiune. Încercarea se executa astfel: − pana la ruperea epruvetei şi separarea celor două elemente; − pana la apariţia, pe suprafața probei, a primei fisuri care poate fi pusă in evidenţă prin metode optice sau electrice uzuale; − la un număr determinat de cicluri. Pe lângă încercarea la oboseală prin încovoiere rotativă, pe epruvete speciale se pot efectua încercări la oboseală axială prin întindere-compresiune SR ISO 1099:2012, sau încercări la oboseală prin răsucire SR ISO 1352:2012. 1.2.4 Încercarea la fluaj În cazul încercării la tracţiune, în general este neglijată influenţa temperaturii şi a duratei încărcării, asupra comportării mecanice a materialelor. Dar în anumite situaţii, rezistenţa mecanică a materialelor scade cu creşterea temperaturii iar caracteristicile mecanice devin dependente de timp. Conform teoriei vâsco-plasticităţii, tensiunile şi deformaţiile specifice care se produc în material după iniţierea curgerii sunt dependente de timp. Variaţia continuă şi lentă a tensiunilor şi deformaţiilor a materialului supus unor solicitări continue şi de durată poartă denumirea de fluaj. Fenomenul de fluaj este un exemplu de comportament vâsco-elastic al unor materiale. Fluajul reprezintă o deformaţie ireversibilă, care continuă să se dezvolte lent în timp, sub acţiunea unei sarcini constante. Un fenomen complementar îl reprezintă relaxarea tensiunilor, proces care determină reducerea tensiunilor la o deformaţie specifică constantă. Fluajul se produce la multe materiale metalice numai la temperaturi ridicate, dar sunt şi materiale (plumbul, betonul şi unele mase plastice) la care fenomenul se produce chiar şi la temperatura ambiantă. La majoritatea materialelor metalice fluajul se produce la temperaturi peste 0,3·Tt , unde Tt este temperatura absolută de topire. La materialele ceramice fluajul se produce la temperaturi peste 0,4·Tt. În consecinţă, pentru structuri care lucrează sub sarcină la temperaturi ridicate, fluajul este un factor important de care se ţine seama la proiectare. 25
  • 27.
    O curbă tipicăde fluaj prezintă trei stadii (fig.1.6). Fig.1.6 Variaţia în timp a deformaţiei sub acţiunea unei sarcini constante În primul stadiu, viteza de deformare scade în timp (fluaj nestabilizat). Fluajul primar se desfăşoară pe o perioadă relativ scurtă de timp. Deformaţia specifică de fluaj reprezintă sub 1% din deformaţia specifică totală. Reducerea vitezei de deformare este determinată de ecruisarea materialului, care limitează deplasarea dislocaţiilor. În acest domeniu comportarea mecanică este puternic dependentă de eventualele solicitări care au produs dislocaţii înaintea începerii fluajului, respectiv comportarea mecanică este dependentă prelucrările anterioare. Stadiul secundar se caracterizează prin viteză de deformare relativ constantă - fluaj stabilizat (staţionar). În acest domeniu, viteza de deformare este minimă iar deformaţia specifică creşte continuu şi lent în timp. Stabilizarea fenomenului se explică prin faptul că încetinirea fluajului prin ecruisare este compensată de activarea termică a mişcării dislocaţiilor şi de fenomene de difuzie, odată cu creşterea temperaturii. În stadiul terţiar, viteza de deformare creşte rapid cu timpul până la ruperea materialului (fluaj accelerat). În timpul fluajului terţiar se produce acumularea de vacanţe sub formă de cavităţi interne care cresc progresiv, reducând secţiunea efectivă a piesei şi, în consecinţă tensiunile locale cresc. Deoarece funcţionarea în regiunea terţiară nu este indicată, se consideră că sfârşitul duratei de serviciu a unei piese coincide cu încheierea celui de-al doilea stadiu (al fluajului stabilizat). În figura 1.7 este prezentat echipamentul pentru încercarea la fluaj, cu ajutorul căruia este urmărită alungirea epruvetelor solicitate printr-o sarcină constantă. Epruvetele utilizate sunt identice cu cele folosite la încercarea de tracţiune. 26
  • 28.
    Fig.1.7 Încercarea lafluaj Suspendarea unei greutăţi la capătul unei pârghii generează în epruvetă tensiuni de întindere care produc deformaţii. Înregistrarea variaţiei în timp a lungimii epruvetei conduce la construirea diagramei de fluaj pe care poate fi stabilită durata de de utilizare în siguranţă a materialului testat. În timpul încercării, epruvetele pot fi încălzite şi menţinute la diferite temperaturi şi/sau în diverse medii agresive, deoarece în astfel de condiţii fluajul se produce cu viteză mult mai mare. 1.2.5 Încercări de duritate Duritatea reprezintă capacitatea unui material de a se opune tendinţei de distrugere a straturilor superficiale de către un alt corp, care acţionează asupra sa cu presiuni localizate pe o arie foarte redusă şi care nu suferă deformaţii permanente. Duritatea unui material este apreciată prin valoarea unor caracteristici convenţionale, obţinute în urma unor încercări care afectează foarte puţin suprafaţa piesei. Astfel, se poate considera că determinarea durităţii se realizează prin metode nedistructive. Avantajele acestor încercări sunt: se pot executa direct asupra pieselor finite, aparatele au o productivitate ridicată, pot fi amplasate în spaţiul de producţie şi nu este necesar personal cu calificare înaltă. Metodele de determinare a durităţii se bazează pe utilizarea unui penetrator prin intermediul căruia se exercită o presiune pe o suprafaţă mică a materialului supus încercării. Prin acţiunea penetratorului, pe suprafaţa materialului se realizează o amprentă. Duritatea se 27
  • 29.
    exprimă printr-o cifrădependentă de mărimea amprentei (urma remanentă lasată de penetrator pe suprafaţa piesei). În funcţie de geometria penetratorului, respectiv de forma amprentei sunt utilizate în mod curent trei metode de încercare: Brinell, Vickers, Rockwell. 1.2.5.1 Metoda Brinell Determinarea durităţii prin metoda Brinell (SR EN 10003) este una dintre cele mai folosite metode de evaluare a durității materialelor. Ea se aplică materialelor care au duritatea mai mica de 450HB, când se foloseşte ca penetrator o bilă din oţel, şi a celor ce au duritatea cuprinsă între 450 si 650 HB, când se foloseşte ca penetrator o bilă din carburi de wolfram. Metoda constă din imprimarea, cu o forţă F, a bilei cu diametrul D, perpendicular pe suprafaţa piesei. Duritatea Brinell HB se exprimă prin raportul dintre forţa aplicată F si suprafaţa calotei sferice S, a urmei remanente lăsate de penetrator după îndepărtarea lui de pe material: 𝐇𝐁 = 𝐅 𝐒 unde suprafaţa calotei sferice este: S = πD 2 (D − �D2 − d2) în care d este diametrul amprentei imprimate pe materialul testat. Diametrul amprentei este măsurat cu ajutorul unui sistem optic care asigură o precizie de citire de 0,01 mm (fig.1.8.c). Rezultă : 𝐇𝐁 = 𝟐𝐅 𝛑𝐃 𝟐[𝟏 − � 𝟏 − ( 𝐝 𝐃 ) 𝟐] [ 𝐝𝐚𝐍 𝐦𝐦 𝟐 ] Diametrul bilei penetrator se alege dintr-un set de cinci bile cu dimensiunile de: 1; 2; 2,5; 5; 10 [mm]. Cel mai frecvent este folosit penetratorul – bilă cu D=10mm. Dacă F şi D din relaţia prezentată sunt cunoscute şi d rezultă în urma măsurării diametrului amprentei, se poate calcula duritatea. Practic, acest calcul nu este necesar deoarece în standard sunt introduse tabele din care se poate determina direct duritatea Brinell, în funcţie de valorile F, D, d. 28
  • 30.
    Fig.1.8 Încedcarea deduritate Brinell: a – durimetrul Brinell; b – amprenta circulară; c – sistem optic de măsurare La metoda de determinare a durităţii Brinell, materialul supus încercării suferă deformaţii plastice în zonele de contact şi în vecinătatea acesteia. Durata necesară epuizării curgerii materialului şi obţinerea unei amprente de mărime practic constantă este influenţată de natura si duritatea materialului încercat. De aceea in standardele de produs sunt prevăzute durate de menţinere a sarcinii asupra penetratorului pentru determinarea durității diferitelor materiale. Pentru oţeluri şi fonte, timpul de menţinere a forţei de apăsare este de 30 secunde. 1.2.5.2 Metoda Vickers Metoda de determinare a durităţii Vickers utilizează ca penetrator o piramidă de diamant cu baza un pătrat. Deoarece diamantul are cea mai mare duritate dintre toate materialele utilizate în industrie, metoda poate fi aplicată oricăror materiale, moi sau dure, pentru determinarea durităţii. Se recomandă îndeosebi, la determinarea durităţii materialelor ce au duritatea probabilă mai mare de 300 daN/mm2 . La materialele a căror duritate este mai mică decât această valoare se recomandă metoda Brinell. Încercarea de duritate Vickers se desfăşoară conform SR EN 6507-1. 29
  • 31.
    Fig.1.9 Încercarea deduritate Vickers Metoda Vickers se aseamănă, în principiu, cu metoda Brinell. Ea constă în apăsarea unui penetrator cu o viteză redusă şi cu o anumită forţă predeterminată F pe suprafaţa materialului de încercat. Duritatea Vickers, simbolizată cu HV, se exprimă prin raportul dintre forţa aplicată şi aria suprafeţei laterale a urmei remanente produse de penetrator. Urma este considerată ca o piramidă dreaptă cu baza pătrată, cu diagonala d, având la vârf acelaşi unghi cu cel al penetratorului. Unghiul la vârf al penetratorului, măsurat între două feţe opuse, este de 136 şi a fost ales de aşa manieră încât să poată fi stabilită o legătură cu duritatea Brinell. 𝐇𝐕 = 𝐅 𝐝 𝟐 𝟐𝐬𝐢𝐧 𝟏𝟑𝟔⁰ 𝟐 = 𝟏, 𝟖𝟓𝟒𝟒 ∙ 𝐅 𝐝 𝟐 [ 𝑑𝑎𝑁 𝑚𝑚2 ] În practică se măsoară lungimea diagonalei cu ajutorul unui sistem optic de măsurare sau cu un proiector, iar valoarea corespunzătoare a durităţii se citeşte direct din tabelele anexate aparatului. La încercarea Vickers, folosind penetratoare cu unghiuri identice la vârf, se obţin urme geometrice identice oricare ar fi forţa de încercare şi, ca urmare, se poate spune că duritatea este independentă de mărimea sarcinii. Adâncimea de penetrare a piramidei Vickers în material este de numai 1/7·d. Datorită adâncimii mici de pătrundere a penetratorului în material, metoda poate fi utilizată şi pentru determinarea durităţii pieselor mici, subţiri, a straturilor tratate termic, depuse galvanic etc. În cazul determinării durităţii straturilor subţiri se efectuează mai multe încercări şi se 30
  • 32.
    reţin numai rezultatelecare sunt apropiate. Celelalte valori se exclud întrucât ele s-au obţinut prin pătrunderea penetratorului până la miezul piesei, dincolo de stratul care prezintă interes. Grosimea piesei de încercat sau a stratului, trebuie să fie de cel puţin 1,5d, adică de aproximativ 10 ori adâncimea de pătrundere a penetratorului. Aceasta, pentru a evita influenţa suportului de sprijin a piesei, asupra durităţii. 1.2.5.3 Încercarea Rockwell Prin aplicarea metodei Rockwell se urmăreşte, pe de o parte, să se simplifice metodologia de determinare a durităţii materialelor şi să se reducă timpul necesar efectuării încercării, şi pe de altă parte, să ofere posibilitatea aplicării ei pentru toate categoriile de materiale, indiferent de duritatea probabilă pe care o au. În cazul metodei Rockwell nu se recurge la calculul durităţii prin raportul dintre forţa aplicată asupra penetratorului şi aria amprentei produse de acesta în material, ci pe baza evaluării adâncimii urmei remanente de pătrundere, măsurată faţă de un plan de referinţă ales convenţional. Încercarea de duritate Rockwell se desfăşoară conform SR EN 6508-1 iar rezultatul încercării se notează cu simbolurile HRC sau HRB, după care se înscrie valoarea determinată. Fig.1.10 Încercarea de duritate Rockwell Metoda constă în imprimarea, într-un material, a unui penetrator de formă conică sau sferică. Procesul se desfăşoară în două etape. În prima etapă se aplică asupra penetratorului o 31
  • 33.
    sarcină iniţială F1,după care dispozitivul de măsurare a adâncimii de penetrare se aduce la zero. În a doua etapă se aplică suprasarcina F2. După epuizarea curgerii materialului, vizibilă pe cadranul dispozitivului de măsurare a adâncimii de pătrundere, manifestată prin oprirea mişcării acului indicator, se îndepărtează suprasarcina F2 şi se citeşte direct adâncimea remanentă de pătrundere a penetratorului în material (fig. 1.10). În practică, durata de menţinere a sarcinii totale de încercare F = F1+ F2 este recomandată a fi de 15, 30 sau 60 secunde, în funcţie de material. Aceasta pentru a se asigura o epuizare practic completă a deformaţiilor locale sub presiunea de contact a penetratorului. Unitatea de duritate Rokwell corespunde unei adâncimi de pătrundere de 0,002 mm pentru metodele obişnuite de determinare a durităţii. În funcţie de duritatea probabilă a materialului se alege tipul penetratorului. Pentru oţeluri călite, oţeluri speciale, benzi subţiri din oţel călit, metale dure, se utilizează ca penetrator un con de diamant cu unghiul la vârf de 120 ± 0,50 şi o rotunjire la vârf de 0,2 ± 0,002 mm. Pentru oţeluri carbon obişnuite, table, bronzuri, alame speciale, se alege ca penetrator o bilă din oţel călit cu diametrul de 1/16’, adică D = 1,588 ± 0,004 mm. Duritatea acestei bile trebuie să fie aproximativ 850 HV10 pentru a nu se deforma inadmisibil în cursul încercărilor. Pentru evitarea influenţei reciproce a urmelor efectuate cu conul de diamant, se păstrează o distanţă de cel puţin 3 mm între amprentele învecinate, sau între acestea şi marginea piesei. La amprentele realizate cu penetratorul bilă, distanţa dintre centrele urmelor învecinate trebuie să fie de cel puţin trei ori diametrul urmei. 1.2.6 Încercarea la uzare Uzura este un proces de distrugere a stratului superficial al unui corp solid la interacţiunea mecanică cu un alt corp solid, cu un fluid sau cu un fluid care conţine particule solide în suspensie. Uzura prin frecare se produce atunci când interacţiunea mecanică se produce sub acţiunea unei sarcini exterioare şi au loc mişcări relative a corpurilor. Procesul de distrugere implică şi modificări structurale superficiale, deformări, detaşări de material. Uzura este analizată în funcţie de sarcinile aplicate, de viteză şi de mediu. Astfel, există distrugeri în condiţii statice (deformaţii, coroziune) şi în condiţii dinamice (cu sarcină şi mişcare relativă). Caracteristicile mediului (temperatură, compoziţie, presiune etc.) pot influenţa semnificativ evoluţia distrugerilor din stratul superficial. 32
  • 34.
    În funcţie decomponenta predominantă a unui proces de distrugere, sunt luate în considerare patru tipuri fundamentale de uzură: adeziunea, abraziunea, oboseala şi coroziunea Uzura abrazivă este cauzată de particule sau asperităţi dure, forţate să se mişte faţă de un solid mai moale, şi este un proces mecanic cu forme dependente calitativ şi cantitativ de forma şi calitatea suprafeţelor în contact, de proprietăţile mecanice ale straturilor superficiale. Pe durata frecării, proprietăţile mecanice ale straturilor superficiale şi micro-topografia lor se pot schimba, determinând modificări ale procesului abraziv. Cele două straturi superficiale ale corpurilor în contact pot fi ierarhizate în unul moale şi unul mai dur. Aceasta formă de uzură constă în zgârierea şi detaşarea de particule din stratul mai moale, de către proeminenţele stratului mai dur. Procesul poate fi iniţiat pe ambele suprafeţe chiar dacă proprietăţile lor mecanice sunt foarte apropiate. Local pot exista mici variaţii ale durităţii şi ale topografiei suprafeţei. Procesul este iniţiat şi dacă în zona de contact pătrund particule mai dure, care prin antrenare, aşchiază suprafeţele. Uzura prin oboseală superficială este un proces mecanic cauzat de solicitări mecanice sau mecano-termice ciclice, asociate unei mişcări de rostogolire, de alunecare sau de combinaţii ale celor două, caracterizat de apariţia şi dezvoltarea unor micro-cratere specifice. Sub acţiunea tensiunilor variabile şi în prezenţa unor discontinuităţi de formă şi structură ale materialelor în contact (incluziuni, impurităţi, fisuri preexistente, rugozitate), în zona cea mai solicitată a contactului, de obicei puţin sub suprafaţă, sunt iniţiate deformări care în final determină apariţia unei microfisuri care va avansa spre suprafaţă. Creşterea progresivă a curgerilor plastice sau a fisurilor spre limita inferioară a asperităţilor suprafeţei provoacă alte micro-fisuri, în majoritate paralele cu suprafaţa. La un moment dat, din cauza solicitării repetate, reţeaua de fisuri este suficient de mare, încât zona slăbită dintre suprafaţă şi reţeaua de fisuri, se detaşează. Ruperea este fragilă, lăsând în urmă un micro-crater cu margini rugoase. Pentru determinarea rezistenţei la uzare sunt utilizate diverse tipuri de echipamente pentru efectuarea încercărilor. Rezultatele cele mai concludente pentru evaluarea comportării în timp a diferitelor organe de maşini, sunt obţinute pe standuri specializate destinate încercărilor pe componente funcţionale. Pe aceste standuri sunt reproduse condiţiile reale de funcţionare a ansamblului supus încercărilor. De asemenea, pe standurile de probe pot fi create diverse situaţii de funcţionare în condiţii anormale care pot să apară accidental în timpul exploatării (suprasarcini, supraîncălzire, lipsa lubrifierii sau impurificarea lubrifiantului etc. 33
  • 35.
    Pentru studiul comportăriila uzare a diferitelor materiale care au diverse compoziţii chimice, au fost prelucrate la cald sau la rece prin diverse procedee şi au suferit diverse tratamente termice sau termochimice, sunt utilizate diferite tipuri de maşini pentru încercări la uzare. Încercările pot fi efectuate pe epruvete de forma unor discuri care sunt rotite cu o turaţie reglabilă. Un pin dur creează pe suprafaţa epruvetei-disc o presiune prestabilită şi astfel în timpul încercării pe epruvetă se formează un canal care se adânceşte pe parcursul încercării (fig.1.11) Fig.1.11 Încercarea la uzare cu pin dur pe epruvetă disc Încercările la uzare sunt de lungă durată. Pe parcursul încercării se urmăresc pierderea de greutate (Δm) sau modificările dimensionale (Δl), iar prin măsurări repetate la diferite intervale se timp, devine posibilă trasarea curbei de uzare (fig.1,12). Fig.1.12 Curbă caracteristică de uzare În prima etapă se produce rodajul celor două suprafeţe aflate în interacţiune. Asperităţile, rugozităţile materialului epruvetei se nivelează, proces care se desfăşoară într-un timp relativ scurt, în care se înregistrează o accentuată pierdere de masă a epruvetei. După 34
  • 36.
    perioada de rodaj,în etapa a doua se manifestă uzura normală a materialului, în care se înregistrează o viteză constantă de uzare. Pentru o bună comportare la uzare a materialului este necesar ca perioada de rodaj să fie cât mai scurtă, iar timpul în care se înregistrează o uzură normală şi previzibilă, să fie cât mai lung. Pentru îndeplinirea acestor condiţii sunt efectuate încercări pe diverse materiale care au suferit diferite prelucrări mecanice cu parametri tehnologici diferiţi şi care au fost supuse unor diverse procedee de tratament al suprafeţei. În etapa a doua, de uzare normală, în straturile superficiale se cumulează efectele mecanice ale presiunii de contact şi ale oboselii, precum şi influenţele mediului de încercare, astfel încât la un moment dat este înregistrată distrugerea accelerată a suprafeţei materialului. Prin încercările efectuate se urmăreşte amânarea întrării în etapa a treia, de distrugere catastrofală a suprafeţei Un alt tip de echipament pentru încercări la uzare este prezentat în figura 1.13. În acest caz sunt folosite epruvete cu o suprafaţă plană care vin în contact cu un disc dur. Turaţia discului şi presiunea de contact sunt reglabile. Fig,1.13 Încercarea la uzare cu disc dur pe epruvetă plană Cu ajutorul unei astfel de maşini de încercare pot fi studiate şi efectele pe care îl produc diferiţi lubrifianţi cu compoziţie şi vâscozitate diferită şi care sunt impurificaţi cu diverse particule abrazive. 35
  • 37.
    2. PROCEDEE METALURGICEDE OBŢINERE A MATERIALELOR METALICE Metalurgia este ramura ştiinţei care se ocupă cu studiul metalelor şi procedeelor de extragere a metalelor din minereuri precum şi de obţinere a aliajelor. Minereurile care prezintă o concentraţie suficient de mare de componente utile, se supun unor operaţii pregătitoare: - sfărâmarea mecanică în concasoare; - clasarea granulometrică; - sortarea (manuală, magnetică, hidrodinamică, flotaţie); - prăjirea. Minereurile sub forma unor sfărâmături sau pulberi, conţin o importantă cantitate de componente nedorite (steril) care trebuie eliminate. Pentru îndepărtarea sterilului din minereuri, în procesele metalurgice sunt folosite materiale ajutătoare denumite fondanţi. Aceştia au o natură chimică inversă celei a sterilului şi prin combinare la temperaturi ridicate rezultă zgura. Zgura formată reţine sterilul şi elementele dăunătoare, împiedică pătrunderea gazelor în baia metalică, asigură eliminarea incluziunilor nemetalice din baie, facilitează desfăşurarea proceselor fizico-chimice în sensul dorit şi transmite căldură băii metalice. Procedeele aplicate pentru extragerea metalelor din minereuri şi obţinerea aliajelor se clasifică în trei grupe: - procedee pirometalurgice, care se desfăşoară la temperaturi înalte, fiind însoţite de topirea parţială sau totală a minereului; - procedee hidrometalurgice, ce au loc la temperaturi joase, în soluţii aflate la presiune constantă sau variabilă. În cadrul acestor procedee minereul se solubilizează, după care metalul este extras prin electroliză; - procedee electrometalurgice, în cadrul cărora separarea metalului se face prin folosirea curentului electric. Aceste procedee pot fi electrotermice, când curentul electric este folosit pentru realizarea temperaturilor înalte şi electrochimice, când curentul electric este folosit la electroliza soluţiilor sau topiturilor din care se extrage metalul. Procesele tehnologice din industria metalurgică sunt procese discontinue bazate pe fenomene fizico-chimice, mari consumatoare de energie termică şi electrică, necesitând utilaje de mare capacitate, care cer investiţii mari. 36
  • 38.
    2.1 Metalurgia fontei Pentruelaborarea fontei în furnal se folosesc următoarele materiale: minereuri de fier, combustibili, fondanţi şi fier vechi destinat reciclării. Cele mai importante minereuri de fier sunt: - magnetita (Fe3O4), care conţine 45...70 % Fe, (Băuţari şi Ocna de Fier); - hematita (Fe2O3), este un oxid feric deshidratat, cu până la 65 % Fe (Ocna de Fier şi Teliuc); - limonita (2Fe2O3 . 3H2O), este un oxid de fier hidratat cu până la 60 %Fe (Ghelari şi Teliuc); - siderita (FeCO3) cu până la 40 % Fe (Ghelari, Teliuc, PoianaRuscă); - pirita (Fe S2) cu 48...50 % Fe. Combustibilul utilizat este cocsul, iar ca fondant este utilizat calcarul (CaCO3). Fonta de primă fuziune este obţinută în furnal, iar schema acestuia este prezentată în figura 2.1. Furnalul se compune din două părţi tronconice, între care se află o porţiune cilindrică denumită pântece. Sub etalaj se află bazinul sau creuzetul în care se acumulează fonta şi zgura în stare lichidă, rezultate în urma reacţiilor chimice care se produc la temperatură înaltă, în prezenţa minereurilor, cocsului, fondanţilor şi aerului preîncălzit. Cuva se sprijină pe o serie de coloane. La exterior furnalul are un blindaj metalic din tablă de oţel care este răcit cu apă, iar în interior furnalul este construit din zidărie refractară. Furnalul funcţionează pe principiul contracurentului. În partea superioară a furnalului este plasat aparatul pentru încărcare a materialelor cu ajutorul căruia se realizează repartizarea uniformă a materialelor granulare, şi împiedică scăpările de gaze în timpul încărcării. Pentru arderea combustibilului în furnal sunt necesare cantităţi mari de aer preîncălzit într-un recuperator de căldură – Cowper. Necesarul de aer cald este de 2 - 4 m3 aer la un kg de fontă elaborată. 37
  • 39.
    Fig.2.1 Schema furnaluluişi instalaţiilor aferente Furnalele moderne pot funcţiona de la pornire până la oprire mai mulţi ani (10 ani - campania furnalului). Cantitatea de fontă produsă în 24 ore pe fiecare m3 volum util, exprimată în t/m3 × zi, reprezintă productivitatea furnalului. Cel mai mare furnal în ţara noastră este la combinatul Siderurgic Galaţi şi are un volum util de 3500 m3 . Elaborarea fontei se produce în urma acţiunii reciproce a doi curenţi: curentul descendent realizat de minereuri, cocs, fondanţi şi un curentul ascendent de gaze. Temperaturile din diverse zone influenţează procesele din furnal. În furnal au loc în flux continuu procese fizico-chimice complexe (fig.2.2): - arderea combustibilului se produce în zona furnalului în care are loc şi procesul de finalizare a formării fontei şi zgurii; - descompunerea carbonaţilor în zona în care au loc şi procese de reducere; - reducerea oxizilor în zonele în care au loc şi procese de carburare a fierului şi de formare a fontei şi a zgurii. 38
  • 40.
    Fig.2.2 Zonele dereacţie din furnal Procesele fizico-chimice se desfăşoară în următoarea ordine: 1. Zona de preîncălzire în care se produce evaporarea apei din materialele granulare umede. Evaporarea apei începe imediat după încărcare, la temperatura de 100...2000 C). Evaporarea apei legată chimic, de exemplu din limonită (Fe2O3 - H2O) se produce la temperaturi mai ridicate, la 200 - 3000 C, iar descompunerea carbonaţilor în jur de 4000 C. 2. Zona reducătoare în care se produce reducerea sau topirea reducătoare care se bazează pe proprietăţile carbonului şi a monoxidului de carbon de a reduce la temperaturi înalte, oxizii de fier, în fier metalic. Reducerea minereurilor de fier se face pe două căi: reducere indirectă cu CO şi reducere directă cu C incandescent. Reducerea indirectă are loc la temperaturi de 400...7500 C şi este însoţită de reacţii exoterme, pe când reducerea directă se produce la temperaturi de peste 7500 C iar reacţiile sunt endoterme. 3 Fe2O3 + CO = 2 Fe3O4 + CO2 + Q1 Fe3O4 + CO = 3 FeO + CO2 - Q2 FeO + CO = Fe + CO2 + Q3 Q1 + Q3 > Q2 rezultă că reacţiile sunt exoterme. 39
  • 41.
    Peste 7500 C reducereaFeO se face direct. FeO + C ↔ Fe + CO Cele două tipuri de reacţii de reducere se desfăşoară în proporţii aproximativ egale. 3. Zona de carburare, în care se produce carburarea fierului metalic. Fierul metalic rezultat prin reducere la temperaturi înalte, are proprietatea de a dizolva o anumită cantitate de carbon. Fierul şi carbonul formează împreună compusul chimic Fe3C (cementita) care se dizolvă în fier, determinând coborârea temperaturii de topire. Carburarea se produce astfel: 2 CO = CO2 + Cactiv Cactiv + 3 Fe = Fe3C Carburarea începe la cca. 6000 C şi se accelerează cu creşterea temperaturii, atingând maximul la 1000 - 11000 C. 4. Zona de topire şi formare a zgurii. Zgura din furnal provine din interacţiunea dintre minereu, fondantul din încărcătură şi cenuşa combustibilului. Formarea zgurii trebuie să înceapă numai după ce fonta în stare lichidă se scurge în jos, altfel nu se produce carburarea fierului. După compoziţia lor chimică, zgurile din furnal pot fi bazice sau acide în funcţie de valoarea raportului între: M = CaO + MgO SiO2 + Al2O3 în care: M este modulul de bazicitate a zgurii. Dacă M > 1 zgura este bazică, dacă M < 1, zgura este acidă. 5. Zona de oxidare sau ardere a carbonului din combustibil, se produce în dreptul gurilor de vânt. Din procesul de ardere rezultă cantitatea de căldură necesară încălzirii şi topirii încărcăturii, precum şi pentru gazele reducătoare necesare reacţiilor chimice: C + O2 = CO2 + 409.642 J/mol CO2 + C = 2 CO - 156724 J/mol – (carbon incandescent) 40
  • 42.
    Tot în zonagurilor de vânt are loc reducerea MnO şi SiO2 datorită faptului că necesită cantităţi mari de căldură. MnO + C = Mn + CO - 838246 J/mol SiO2 + 2C = Si + 2 CO - 619.151 J/mol Mn şi Si rezultat se dizolvă în fontă, îmbunătăţind proprietăţile mecanice ale acesteia. În furnal se mai reduc în afară de MnO şi SiO2 şi fosforul şi sulful: P2O5 + 5C = 2P + 5CO - 921.548 J/mol FeS + CaO = FeO + Ca În zona gurilor de vânt, cenuşa rezultată din arderea cocsului se dizolvă în zgură. Zgura şi fonta în stare lichidă se adună în creuzetul furnalului, în două straturi suprapuse, datorită diferenţei de greutate specifică şi nemiscibilităţii. Evacuarea fontei se face la intervale de cca. 4 ore, iar a zgurii la intervale de cca. 2 ore. Produselefurnaluluisunt: fonta brută, zgura, gazul de furnal. Fonta brută poate fi: fonta albă sau de afinare şi se utilizează pentru obţinerea oţelului şi fonta cenuşie sau de turnătorie care este utilizată pentru turnarea în piese. În funcţie de consistenţa minereurilor utilizate la elaborare, fonta brută rezultată în furnal poate fi aliată rezultând fonte de diferite tipuri: silicioase, manganoase, silico- manganoase, aliate natural cu crom, nichel, etc. Fonta de afinare destinată elaborării oţelurilor are un conţinut scăzut de siliciu (0,9- 1,6%). Culoarea spărturii este albă iar duritatea este foarte mare datorită conţinutului mare de cementită, motiv din care este greu de prelucrat. Fontele aliate conţin Si sau Mn, sau ambele în procente de peste 5%. Aceste fonte servesc la obţinerea diferitelor mărci de fontă de a doua fuziune sau oţel. Zgura care rezultă în cantitatea de 700-1100 kg/tonă de fontă, este alcătuită în principal din SiO2, A12O3, CaO şi MgO. Zgurile de furnal pot fi bazice, neutre sau acide. În amestec cu alte materiale, zgura poate primi diferite utilizări. Astfel, zgura bazică se foloseşte la fabricarea cimentului de zgură şi este folosită preponderent drept balast pentru şosele şi calea ferată. Zgura acidă transformată sub formă de vată de zgură este folosită ca material termoizolant. 41
  • 43.
    Gazul de furnalare o putere calorică de 900-1000 Kcal/Nm3 şi este folosit drept gaz combustibil în special la încălzirea aerului în caupere. Tot în gazul de furnal este conţinut şi praful de furnal, în cantităţi mai mici de 40g/Nm3 . După operaţia de desprăfuire a gazelor, praful rezultat este utilizat drept combustibil. 2.2 Metalurgia oţelului Oţelurile nealiate sunt aliaje Fe - C, cu concentraţia de carbon mai mică de 2.11%, care mai conţin elemente însoţitoare cu influenţă favorabilă (Mn, Si,), precum şi altele cu influenţă nefavorabilă (S, P, N, O, H). Oţelurile aliate conţin in plus faţă de oţelurile carbon obişnuite, unul sau mai multe elemente de aliere (Cr, Ni, W, Mo, V, etc.) care le conferă proprietăţi superioare sau specifice. Oţelurile sunt materialele metalice cu cea mai largă utilizare în industrie. Procesele de elaborare a oţelului prin reducere indirectă sunt următoarele: - afinarea fontei topite de primă fuziune prin insuflare de oxigen în convertizoare; - topirea şi afinarea fontei şi a fierului vechi in cuptoare electrice; - topirea şi afinarea fontei şi a fierului vechi în cuptoare cu vatră; În procesul de elaborare în baia metalică se găsesc şi particule nemetalice în suspensie. Acestea provin din încărcătură, din materialele refractare, şi din procesele fizico-chimice care se desfăşoară in timpul elaborării. O elaborare corespunzătoare a oţelului presupune o conducere a proceselor în aşa fel, încât în final să fie realizată compoziţia şi structura prescrise, eliminarea cât mai avansată a elementelor dăunătoare, şi crearea condiţiilor ca în final în produsul solidificat să rămână cât mai puţine incluziuni. Afinarea încărcăturii metalice se efectuează în stare topită şi constă în eliminarea unei părţi din carbon şi elemente însoţitoare, prin procese de oxidare (afinarea oxidantă) iar apoi se realizează îndepărtarea produselor oxidării din baia metalică. Deoarece după procesele de afinare şi dezoxidare nu rezultă totdeauna compoziţia dorită, elaborarea trebuie completată cu corectarea compoziţiei, iar în cazul oţelurilor aliate, corectarea şi alierea. Acestea se realizează prin adăugarea elementelor dorite sub formă de fonte brute aliate, feroaliaje sau chiar metale pure. Oţelul se elaborează din fontă de primă fuziune şi din fier vechi. Proporţia dintre aceste două materiale depinde de agregatul de elaborare: - convertizoare – proporţie foarte mare de fontă lichidă; 42
  • 44.
    - cuptoare electricecu arc sau inducţie – aproape în exclusivitate, fier vechi; - cuptoare cu vatră – proporţii variabile. 2.2.1 Elaborarea oţelului în convertizoare cu oxigen Elaborarea oţelului în convertizor se caracterizează prin folosirea fontei lichide ca încărcătură şi afinarea cu aer (procedeele clasice Thomas şi Bessemer) sau cu oxigen tehnic (procedeele moderne). Căldura necesară ridicării temperaturii băii metalice de la 1200 - 12500 C (temperatura fontei lichide) până la 1600...16500 C (temperatura oţelului lichid) este cedată prin reacţiile exoterme de la afinare, produse la contactul oxigen - topitură. Procedeele clasice (Bessemer şi Thomas) au fost aproape complet înlocuite prin utilizarea convertizorului cu insuflare de oxigen (L. D.) care a fost realizat în 1953, în Austria, la Uzinele Linz – Donawitz. de unde şi denumire de L. D. Fig.2.3 Convertizor cu insuflare de oxigen (L.D.) Convertizoarele cu oxigen prezintă faţă de cele clasice cu insuflare de aer, avantajul obţinerii unui oţel de calitate superioară. Folosirea oxigenului în locul aerului, duce la 43
  • 45.
    dezvoltarea unor temperaturimai înalte şi în aceste condiţii este posibilă utilizarea ca materie primă şi a fierului vechi într-o proporţie de până la 30%, alături de fontă de furnal -70%. Construcţia acestor convertizoare este prezentată în figura 2.3. Convertizorul prezintă la exterior o manta din tablă de oţel, iar interiorul este zidit din cărămidă refractară. La partea superioară este prevăzut cu o gură de încărcare – descărcare. Pentru realizarea operaţiilor de încărcare – descărcare, convertizorul este prevăzut cu un sistem de basculare, care permite schimbarea poziţiei de la verticală la orizontală. După încărcare, cuptorul este adus în poziţie verticală şi printr-o ţeavă de oţel numită lance, răcită la exterior şi izolată termic, se insuflă oxigen cu presiune mare în topitură. În zona de contact a oxigenului cu încărcătura topită, temperatura atinge 2500-3000°C. În aceste condiţii are loc oxidarea rapidă a fierului cu formare de oxid feros (FeO).Acesta trece repede în restul băii, oxidând elementele însoţitoare în ordinea afinităţii lor faţă de oxigen. Elaborarea oţelului este dirijată prin reglarea presiunii oxigenului în limitele 8-16 atm., a cantităţii de oxigen (40-45Nm3 /min), a distanţei dintre vârful lancei şi încărcătură (0,2-0,25 m). Durata de elaborare este de 30 - 40 min. indiferent de capacitatea convertizorului. Pentru mărirea productivităţii convertizorului se adaugă fondanţi, iar pentru aliere sunt adăugate feroaliaje. Convertizoarele cu oxigen au o construcţie simplă şi o productivitate mare, dar necesită cantităţi mari de oxigen. Decarburarea topiturii se produce datorită jetului de oxigen care pătrunde în baia metalică producând o puternică agitare a băii, şi determină reacţia de oxidare a fierului: 2Fe + O2 = 2FeO Oxidul feros rezultat, determină apoi oxidarea celorlalte elemente însoţitoare. Se oxidează Si, Mn şi C iar compuşii chimici rezultaţi ajung la suprafaţa băii metalice şi formează stratul de zgură topită. Monoxidul de carbon format prin reacţiile chimice, este eliminat prin hota exhaustoare. Desulfurarea se produce după oxidarea elementelor însoţitoare. Sulful se găseşte în special sub formă de sulfură de fier care trece în sulfură de calciu cu ajutorul fondanţilor. Dezoxidarea se realizează pentru îndepărtarea oxidului feros, rămas în oţel, deoarece acesta determină fragilitatea oţelului. Pentru aceasta se adaugă feroaliaje sau Al care transformă oxidul feros în fier, iar oxizii rezultaţi trec în zgură. 44
  • 46.
    Alierea se aplicănumai în cazul când se cer oţeluri aliate. Pentru aceasta se adaugă diferite elemente de aliere Ni, Cr, Mo, W, V sub formă de feroaliaje, în diferite faze ale elaborării oţelului, în funcţie de afinitatea acestora faţă de oxigen. Deosebirea faţă de convertizorul bazic clasic constă şi în faptul că eliminarea fosforului se realizează în aceleaşi timp cu decarburarea, deoarece mărindu-se mult temperatura, varul folosit ca fondant se va dizolva chiar de la început în zgura bazică. Avantajele elaborării oţelului în convertizorul cu oxigen sunt: - limitele largi ale compoziţiei chimice ale fontelor folosite; - pot fi încărcate cantităţi mai mari de deşeuri de fier vechi (25 - 30 %) datorită temperaturilor mari de funcţionare; - degajare mai redusă de noxe, (CO); - rezultă oţeluri de calitate superioară, cu conţinut redus de azot; - productivitate ridicată şi preţ mai redus al oţelului. 2.2.2 Elaborarea oţelurilor în cuptoare cu arc electric Producţia de oţel destinată fabricării pieselor turnate se bazează la ora actuală pe utilizarea cuptoarelor electrice cu arc electric la care sursa de căldură o constituie arcul electric ce se formează între electrozii din grafit şi încărcătură. Arcul electric arde între electrozi şi metalul topit, într-un mediu gazos ionizat, în prezenţa unei tensiuni electrice corespunzătoare, iar transferul de căldură se realizează prin radiaţie. Cuptoarele pentru elaborarea oţelurilor sunt alimentate, în general, în curent alternativ trifazat. Arcurile electrice se stabilesc între electrozi şi şarjă, cuptorul reprezentând un consumator trifazat cu conexiunea în stea. Cuptoarele cu arc destinate elaborării oţelurilor prezintă următoarele avantaje: - construcţie robustă; - flexibilitate din punct de vedere al materialului încărcăturii; - capacităţi foarte mari (400 tone) şi productivitate de 2 - 10 t/h; - regimul tehnologic este reglat automat şi condus de calculator; - consumul specific de energie este în limitele 500...650 kWh/t. Arcul electric reprezintă o descărcare electrică autonomă, caracterizată printr-o mare densitate de curent stabilită la valori reduse ale tensiunii pe arc. Descărcarea autonomă în gaze sau vapori metalici, este determinată de: 45
  • 47.
    - ionizarea continuăprodusă de electronii emişi de electrozii încălziţi prin trecerea- curentului electric (emisia termoelectrică); - aplicarea unei tensiuni de aprindere, dependentă de natura gazului sau a vaporilor metalici şi de distanţa dintre electrozi şi încărcătura cuptorului. Temperatura în coloana arcului ajunge la aproximativ 6000K şi creşte cu presiunea, iar la electrozi are valori 3000 - 5000K. Căptuşeala acestor cuptoare poate fi bazică sau acidă. Mai frecvent sunt utilizate cuptoarele cu căptuşeală bazică deoarece aceasta au o durabilitate mai mare. În aceste cuptoare se elaborează oţeluri cu un conţinut redus de siliciu. Ca materii prime este utilizat fierul vechi, iar mici cantităţi de fontă de furnal sunt utilizate pentru corectarea conţinutului de carbon. La elaborare, în topitură se adaogă şi minereu de fier – hematită, care generează FeO care determină oxidarea siliciului, manganului, carbonului şi fosforului. Dezoxidarea se realizează cu un amestec de var, fluorură de calciu şi cocs. În figura 2.4 este prezentată schema cuptorului cu arc electric cu vatră neconductoare. Fig.2.4 Cuptor cu arc electric Prin îndepărtarea boltei cuptorului sunt create condiţiile de încărcare cu fier vechi. Electrozii sunt acţionaţi independent prin sisteme hidraulice de ridicare şi coborâre comandate de un computer care optimizează consumul de energie şi ardere celor trei arce electrice. Prin bascularea pe calea cu role se realizează eliminarea zgurii sau oţelului din cuptor. 46
  • 48.
    2.2.3 Elaborarea oţelurilorîn cuptoare cu inducţie Cuptoarele cu inducţie funcţionează pe principiul inducţiei electromagnetice. Ele sunt utilizate pentru elaborarea oţelurilor destinate turnării pieselor. În aceste agregate sunt elaborate oţeluri de calitate superioară cu puritate înaltă. Cuptoarele cu inducţie nu pot fi folosite pentru obţinerea oţelurilor prin procedeul de afinare. În principiu, cuptorul cu inducţie funcţionează pe principiul transformatorului a cărui înfăşurare primară este alimentată de la o sursă de curent alternativ de joasă sau medie frecvenţă (50-5000Hz). Inductorul este realizat din ţeavă de cupru prin care circulă apă care asigură răcirea acestuia. Secundarul îl constituie încărcătura cuptorului în care sunt induşi curenţi de intensitate foarte mare. Cantitatea de căldură generată în încărcătura cuptorului este: 𝑄 = 𝑅 · 𝐼𝑖 2 · 𝑡 · 𝑐𝑜𝑠𝜑 unde: R este rezistenţa electrică a încărcăturii; Ii - intensitatea curentului indus; t - timpul; φ - factorul de putere. Rezistenţa electrică a încărcăturii este: 𝑅 = 𝜋 · 𝜌 · 𝑑 ℎ · 𝛿 unde: d este diametrul creuzetului; h - înălţimea încărcăturii; ρ - rezistivitatea electrică a încărcăturii; δ - adâncimea de pătrundere a câmpului magnetic: 𝛿 = 5 · 103 � 𝜌 𝜇 · 𝑓 unde: μ - este permitivitatea magnetică a încărcăturii; f - frecvenţa curentului. 47
  • 49.
    Schema cuptorului cuinducţie este prezentată în figura 2.5. Fig.2.5 Cuptor cu inducţie Încărcătura cuptorului este formată din deşeuri de oţel, feroaliaje şi fondanţi care după topire asigură protecţia suprafeţei băii metalice. Datorită câmpului magnetic de mare intensitate, în topitură se creează curenţi turbionari care agită puternic mediul lichid. În aceste condiţii se realizează o interacţiune chimică avansată, în întreg volumul de oţel elaborat şi se asigură astfel şi un grad înalt de omogenitate. Degazarea topiturii se realizează prin insuflare de argon cu ajutorul unei lănci răcite cu apă. Barbotarea topiturii durează câteva minute şi asigură eliminarea gazelor încorporate, rezultate în urma reacţiilor chimice. După elaborare, cuptorul este basculat şi astfel poate fi eliminată în mai întâi zgura, iar apoi aliajul elaborat. Cuptoarele cu inducţie de ultimă generaţie permit elaborarea prin retopire a oţelului în vid. În aceste condiţii sunt rezolvate impunerile deosebit de riguroase aplicate oţelurilor utilizate în industria nucleară sau aero-spaţială. Elaborarea prin retopire în vid rezolvă problema condiţiilor de puritate referitoare la conţinutul remanent de S, P, O, N, H din 48
  • 50.
    oţelurile de înaltăcalitate. Astfel de oţeluri mai pot fi obţinute şi prin retopire cu arc electric în vid sau sub strat de flux. 2.2.4 Elaborarea fontelor de a doua fuziune Fontele de a doua fuziune sunt destinate obţinerii semifabricatelor turnate utilizate în construcţia de maşini. Aceste fonte sunt obţinute din fonta de primă fuziune, prin retopire şi corectare a compoziţiei chimice. Se elaborează fonte cenuşii, fonte nodulare si fonte maleabile, cu diferite forme ale incluziunilor de grafit şi diferiţi constituenţi în masa metalică de bază. Elaborare fontelor cenuşii s-a efectuat până de curând, predominant în cubilouri sau cuptoare rotative cu flacără. Datorită dificultăţilor de control şi corectare a compoziţiei chimice, a randamentului scăzut şi a poluării mediului, la ora actuală elaborarea fontelor destinate turnării de piese, se realizează aproape exclusiv în cuptoare cu inducţie. Utilizarea cuptoarelor cu inducţie prezintă următoarele avantaje: - obţinerea unei compoziţii mai precise şi omogene a fontelor; - permit temperaturi de supraîncălzire mai ridicate; - posibilitatea utilizării unor încărcături ieftine (fier vechi, şpan de fontă, deşeuri). Materiile prime folosite la elaborarea fontei de turnătorie trebuie debitate la dimensiuni care depind de mărimea cuptorului şi capacitatea de topire a acestuia. Materialele ce formează încărcătura se curăţă în vederea îndepărtării uleiului şi emulsiilor rămase de la operaţiile de aşchiere, de unde provine şpanul. Pentru înlăturarea oxizilor de fier din încărcătură, la încărcarea cuptorului sunt introduse amestecuri de substanţe reducătoare. Randamentul termic al cuptorului este mai redus la topire şi mai ridicat la supraîncălzire. Astfel, pentru creşterea eficienţei energetice, este utilă preîncălzirea încărcăturii. Temperatura optimă de preîncălzire este cuprinsă între 450-650°C. Durata de încălzire a încărcăturii depinde de frecvenţa curentului şi de puterea specifică utilizată. Cu cât creşte frecvenţa, cu atât adâncimea de pătrundere a curentului este mai mică, astfel că temperatura de lângă peretele cuptorului este mare iar în centru este mică. Folosirea unei puteri mari determină o agitare puternică a băii, uzarea rapidă a căptuşelii refractare, impurificarea fontei cu incluziuni nemetalice şi absorbţia de gaze din atmosferă. 49
  • 51.
    La cuptoarele cuinducţie, căptuşeala, zgura şi atmosfera se încălzesc de la topitură şi nu de la o sursă externă de căldură. Suprafaţa de contact topitură – zgură şi topitură - atmosferă este mică, iar temperatura zgurii fiind scăzută, aceasta este mai puţin activă. Reacţiile care se desfăşoară în cuptor depind de mai mulţi factori: temperatura, compoziţia încărcăturii, concentraţia şi starea zgurii, frecvenţa curentului. Agitarea electromagnetică a topiturii determină ruperea unor fragmente din zgură, antrenarea acestora în masa topiturii şi astfel acestea vor interacţiona mai intens cu fonta lichidă. În cuptoarele cu inducţie se realizează o foarte bună desulfurare a fontelor. Sulful provine din încărcătură şi materialele de adaos. Deoarece în încărcătura cuptorului cu inducţie lipseşte cocsul, sulful conţinut de fontă nu depăşeşte de regulă 0,05%. În cazul când se impune micşorarea conţinutului, se utilizează ca agent desulfurant, în principal, carbura de calciu de turnătorie. Desulfurarea nu este eficientă decât la temperaturi ridicate, începând la temperaturi mai scăzute şi terminându-se la 1450°C, după care zgura este rapid evacuată. Alierea se face de obicei la temperaturi mari (peste 1400°C), funcţie de temperatura de topire a feroaliajelor. Pentru alierea fontelor în cuptorul cu inducţie trebuie să se ţină seama de o serie de factori, şi anume: - gradul de oxidare al elementelor; - capacitatea de interacţiune chimică cu căptuşeala cuptorului; - temperatura de topire a feroaliajelor. 2.3 Metalurgia aluminiului Aluminiul este cel mai răspândit metal din scoarţa pământului, aflat sub forma de combinaţii din care se extrage cu un consum mare de energie. Ponderea aluminiului în scoarţa pământului este de 7.5 % . Datorită avantajelor tehnice legate de greutatea specifică mică, conductibilitatea termică şi electrică ridicate, rezistenţa la coroziune etc., aluminiul ocupă în prezent primul loc în producţia mondială a metalelor neferoase. Aluminiul este un metal alb ca argintul. În aer, aluminiul se conservă foarte bine. Această rezistenţă este datorată formării unei pojghiţe foarte subţiri, dar compacte, de oxid, care apără restul metalului de oxidare şi-l face propriu pentru construcţii în aer liber; acesta îşi păstrează culoarea şi rezistenţa. Dintre metalele curente, aluminiul este cel mai uşor, după magneziu, având densitatea la 20°C de 2,70 g/cm3 . 50
  • 52.
    În stare naturalăeste întâlnit sub forma mineralelor, precum silicaţi, silicoaluminaţi (feldspat, mică, argile), criolitul (fluoraluminat de sodiu), bauxita, corindonul. Cel mai important minereu este bauxita, mai ales varietăţile ei de calitate, care conțin 40-45% alumină. Tehnologia producerii aluminiului metalic necesită un consum mare de energie. Din bauxită, în întreprinderi specializate, se produce alumina (Al2O3), sub formă de pulbere. Pentru producerea unei tone de alumină sunt necesare 2,5-3,5 tone bauxită şi 1 tonă calcar. Din alumină, prin metoda electrolizei, ce are loc sub tensiunea de 4-5 V, se obține aluminiul metalic. Pentru aceasta alumina se dizolvă în topitura unui mineral numit criolit cu formula chimică Na3(AlF6), care are temperatura de topire de 950°C. În baia electrolitică (fig.2.6), moleculele de alumină se descompun în ioni de aluminiu şi ioni de oxigen, pe care curentul electric îi transportă în direcţii diferite. Aluminiul se depune pe fundul din grafit al băii, care serveşte drept catod. De acolo el este apoi evacuat şi turnat sub formă de lingouri cu masa de 30...50kg. Fig.2.6 Procedeul de obţinere a aluminiului Pentru a produce o tonă de aluminiu metalic primar sunt necesare 1,9 t. alumină, 600...700kg electrozi din grafit, cca. 100kg criolit şi cca. 15000 KWh energie electrică. Afinarea se realizează prin retopire când impurităţile se separă la suprafaţa topiturii. Pentru obţinerea aluminiului de înaltă puritate, se aplică procedee electrolitice. Anodul din aluminiu brut se dizolvă, iar la catod se depune Al – 99,99%. 2.4 Metalurgia cuprului În natură, cuprul se găseşte în stare nativă şi sub formă de minereuri: 51
  • 53.
    - minereuri sulfuroase:din care se extrage cea mai mare cantitate de cupru 80 %. Aceste minereuri sunt piritele cuprifere care conţin 60 - 90 % pirită, 1 - 3 % Cu şi restul steril. Dintre mineralele cele mai importante care întră în compunerea minereurilor sulfuroase sunt: calcozina (Cu2S), calcopirita (Cu Fe S2). - minereuri oxidice (3...5 % Cu) sunt mai puţin răspândite. Minereurile de cupru conţin şi alte metale sau minerale preţioase, care se extrag ca produse secundare în metalurgia cuprului. Extragerea cuprului din concentratul de cupru se face prin metode pirometalurgice sau hidrometalurgice. Metoda pirometalurgică constă dintr-o operaţie de transformare a sulfurii de cupru în mată. Mata este o combinaţie ternară de cupru-fier-sulf (Cu 30...35 %, Fe 37...41 %, S 24...25 %) cu greutate specifică mare (g ≈ 5 daN/dm3 ) insolubilă în zgură. Mata în stare lichidă se introduce într-un convertizor special, unde se transformă prin oxidare în cupru brut. Acesta conţine aproximativ 94...97% Cu şi restul impurităţi de Pb, Fe, Bi, Zn, Sb, As, motiv pentru care se rafinează (dezoxidează) pe cale termică sau mai des prin electroliză. Schema procedeului pirometalurgic de extragere a cuprului din minereurile sulfuroase este prezentată în figura 2.7. → Steril → Steril Minereu concentrat 20...30% Cu Insuflare O2 → → SO2 Cocs + SiO2 → → Zgură + gaze Fe2SiO4 + CO Insuflare O2 → → Zgură + gaze Adaos SiO2 Fe2SiO4 + SO2 Flotaţie Minereu concentrat 20...30% Cu Prăjire Concentrat Cu2C+FeS+Fe3O4 Topire Concentrat (mată) Cu2S+FeS Eliminare Fe 52
  • 54.
    Insuflare O2 →→ Gaze SO2 → Şlam anodic Cu, Au, Ag, Pt Fig.2.7 Procedeul pirometalurgic de obţinere a cuprului Concentrat Cu2S Eliminare S Cupru brut 94...97% Cu Rafinare Cupru metalurgic 99% Cu Electroliză Cupru electrolitic 99,95% Cu 53
  • 55.
    3. TURNAREAALIAJELOR 3.1 Turnarealingourilor din oţel Lingourile sunt semifabricate cu o geometrie simplă obţinute prin turnare în forme metalice. Masa lingourilor variază de la câteva sute de grame la sute de tone, în funcţie de destinaţie. Lingourile de dimensiuni mari sunt destinate prelucrărilor prin deformare plastică la cald, în urma cărora rezultă blumuri, brame, ţagle, profile, iar cele cu mase de până la 30 kg sunt destinate retopirii cu scopul obţinerii diverselor aliaje. Turnarea lingourilor se realizează prin metoda turnării intermitente, sau prin turnare semicontinuă sau continuă. 3.1.1 Turnarea intermitentă a lingourilor din oţel În funcţie de metoda de turnare adoptată, sunt necesare unele utilaje specifice cum sunt: oala de turnare, lingotiera, maselotiera, podul (reţeaua) de alimentare etc. Procesul de elaborare a oţelului continuă în oala de turnare, în care topitura a fost evacuată din convertizor, sau din cuptorul electric de elaborare. În oala de turnare au loc procesele de dezoxidare finală, de ajustare a compoziţiei chimice şi a temperaturii. Din acest motiv, oala de turnare este un echipament metalurgic deosebit de important în procesul de obţinere a unor oţeluri de calitate superioară. Oţelul este turnat în lingotiere pe la fundul oalei, spre deosebire de fontă care se toarnă pe cioc. Oala de turnare este constituită dintr-o manta metalică, căptuşită cu materiale refractare. Mantaua se execută prin nituire sau sudură şi este înconjurată de un inel din oţel turnat, prevăzut cu două fusuri de prindere în cârligul macaralei. Oala este căptuşită cu cărămizi refractare radiale, rezultând un perete termorezistent cu o grosime cel puţin 150 mm. În figura 3.1 este prezentată o oală de turnare a oţelului cu o capacitate de 140 tone. Cu oala de turnare este asigurat transportul oţelului lichid de la agregatul de elaborare spre locul de turnare, respectiv spre lingotieră. 54
  • 56.
    Fig.3.1 Oală deturnare a oţelului Lingotierele în care se solidifică lingoul au diferite forme şi dimensiuni, dependente de: - capacitatea convertizorului sau cuptorului de elaborare; - calitatea oţelului elaborat; - tipul şi capacitatea de prelucrare a laminoarelor. Lingotierele pot fi normal conice şi invers conice. Conicitatea este necesară pentru facilitarea extragerii lingoului solidificat. Secţiunea lingotierei poate fi : - pătrată – pentru laminare şi forjare; - dreptunghiulară – pentru laminarea tablelor; - circulară – pentru laminarea barelor şi profilelor; - poligonală – pentru forjare. Lingotierele sunt executate din fontă cu grafit lamelar sau nodular cu un conţinut ridicat de carbon (3,5...4,2%) şi siliciu (1,0...2,0%). Consumul specific de lingotiere variază în limite largi, în funcţie de mărime, profil şi condiţiile practice de exploatare şi anume: 8...14 kg/t la lingouri pătrate, 16...22 kg/t la brame de 9...15 kg/t cu răcire în aer pe grătar. 55
  • 57.
    Fig.3.2 Lingotiere dinfontă Sistemul de alimentare cu oţel topit, în cazul turnării în sifon, este format dintr-o placă masivă din fontă în care sunt prevăzute canale deschise în care sunt introduse tuburi din şamotă, prin care se realizează umplerea ascendentă a lingotierei. Aceste canale converg la o cavitate centrală în care se montează o cărămidă stea, un picior şi o pâlnie de turnare. Prin pâlnia centrală oţelul ajunge la cărămida stea, de unde este dirijat prin canale de distribuţie spre lingotiere. Ansamblul lingotierelor şi sistemele de umplere ascendentă sau prin turnare directă sunt prezentate în figura 3.3. Turnarea oţelului în lingotiere se poate realiza prin două metode: - turnarea directă; - turnarea ascendentă, în sifon. Turnarea pe la partea de sus se poate face direct sau cu pâlnie intermediară. Turnarea directă este cea mai simplă metodă de turnare şi prezintă câteva avantaje importante şi anume, se reduce contactul cu materialele refractare şi ca urmare oţelul are o puritate mai ridicată, grad ridicat de utilizare a oţelului lichid iar oţelul poate fi turnat la temperaturi mai scăzute. Faţă de aceste avantaje, metoda prezintă dezavantajul că este recomandată numai pentru obţinerea lingourilor mari. În acest caz, durabilitatea lingotierelor este mai redusă şi tendinţa de fisurare a acestora este mai mare. 56
  • 58.
    Fig.3.3 Sisteme deumplere a lingotierelor Turnarea pe sus cu pâlnie intermediară (fig.3.4) se realizează prin intercalarea între lingotieră şi oala de turnare a unei pâlnii intermediare cu mai multe orificii, care ajută la alimentarea în acelaşi timp a mai multor lingotiere. Procedeul este utilizat în cazul turnării lingourilor pentru forjă, cu condiţii severe privind calitatea oţelului. Acest procedeu prezintă câteva avantaje: se reduce timpul de turnare, nu se manevrează mult dopul de închidere a orificiului de turnare al oalei, se poate reţine în pâlnie o cantitate importantă de zgură. Fig.3.4 Turnarea în sifon a lingourilor 57
  • 59.
    Metoda de turnareîn sifon prezintă câteva avantaje: - durabilitatea lingotierelor este mai mare; - lingourile au suprafeţe mai curate; - timpul de golire a oalei de turnare este scăzut. Dintre dezavantajele mai importante ale turnării în sifon se amintesc: - necesită un volum mare de muncă pentru pregătirea turnării; - consumul de materiale auxiliare este mai mare; - puritatea oţelului este mai mică ca urmare a unui contact mai îndelungat cu materialele refractare; - gradul de utilizare a oţelului lichid este mai redus. Metoda se recomandă pentru turnarea oţelului necalmat şi semicalmat, precum şi a celui calmat cu conţinut mediu şi mic de carbon. Temperatura de turnarea oţelului în lingotiere trebuie să fie cu 100...150o C mai mare faţă de temperatura de început de solidificare şi se stabileşte în funcţie decompoziţia chimică a oţelului, de mărimea lingoului şi de viteza de umplere. 3.1.2 Solidificarea lingourilor de oţel La contactul cu lingotiera viteza de răcire este mare şi astfel se formează un număr mare de cristale foarte fine care formează o crustă. Ca urmare a contractării crustei, aceasta se desprinde de lingotieră, iar aerul care pătrunde în acest spaţiu determină reducerea vitezei de răcire. Grosimea crustei formate iniţial trebuie să fie suficient de mare pentru a nu fisura. În aliajul topit continuă reacţiile chimice de dezoxidare cu degajare de monoxid de carbon. În funcţie de gradul de agitare a băii metalice din lingotieră, produsă de degajarea gazelor, rezultă mai multe tipuri de structuri ale lingourilor, respectiv pot fi obţinute oţeluri calmate, semicalmate, necalmate. În cazul oţelului calmat, după formarea crustei marginale, se dezvoltă cristale columnare orientate perpendicular pe pereţii lingotierei, procesul fiind cunoscut sub denumirea de transcristalizare. Cristalele columnare, ca urmare a cristalizării selective, prezintă un conţinut de carbon, sulf, şi fosfor mai redus decât compoziţia medie a oţelului. Pe măsură ce frontul de solidificare avansează, viteza de cristalizare se reduce şi astfel în centrul lingoului se formează cristale dendritice echiaxiale de dimensiuni mari. 58
  • 60.
    Datorită diferenţei dedensitate a lichidului metalic şi a cristalelor solidificate, în lingou rezultă o cavitate numită retasură. Ultimul lichid care cristalizează în vecinătatea retasurii a acumulat cantităţi sporite de carbon, sulf şi fosfor, precum şi fragmente nemetalice rămase în topitură de la elaborare. Zona lingoului în care rezultă retasura şi zona învecinată care cuprinde numeroase incluziuni nemetalice, trebuie eliminată prin tăiere cu flacără oxi- acetilenică sau jet de plasmă. Materialul îndepărtat este recirculat prin retopire. În figura 3.5 este prezentată schematic structura lingoului din oţel calmat. Fig.3.5 Structura lingoului din oţel calmat 1 – cristale de răcire; 2 – columnare; 3 – dendritice. În urma cristalizării oţelului calmat rezultă o structură neomogenă, motiv pentru care după înlăturarea capului lingoului care conţine retasura, este obligatorie aplicarea unor operaţii de deformare plastică urmate de tratamente termice. La solidificarea oţelului semicalmat şi necalmat, reacţiile de dezoxidare continuă în lingotieră, iar în timpul cristalizării se produce degajarea de monoxid de carbon. În cazul oţelurilor semicalmate şi necalmate care conţin oxigen dizolvat în topitură, în timpul formării zonei de cristale de răcire pe o adâncime de cca.20 mm, se produce o îmbogăţire în oxigen a lichidului din imediata apropiere a stratului solidificat. Prin reacţiile de dezoxidare care determină degajarea masivă de monoxid de carbon, se manifestă „fierberea” oţelului în lingotieră. Ca urmare nu se mai formează zona de cristale columnare. Bulele de CO formate în partea superioară a lingotierei au condiţii de a fi eliminate în atmosferă, dar cele din partea inferioară rămân în lingou formând o coroană de sufluri. Pe măsură ce oţelul se răceşte, bulele de CO sunt eliminate tot mai greu şi astfel volumul oţelului din lingotieră creşte. Rezultă că 59
  • 61.
    lingoul de oţelnecalmat are o structură cu multe goluri care au pereţii neoxidaţi. Aceste lingouri nu prezintă o retasură concentrată, ci una dispersă. În timpul operaţiilor de deformare plastică care se efectuează ulterior, pereţii incluziunilor de gaze se vor suda iar compactitatea materialului creşte. 3.1.3 Turnarea continuă a oţelului Procedeele de turnare continuă au extindere crescândă datorită avantajelor pe care le oferă în comparaţie cu obţinerea semifabricatelor prin turnare în lingotieră. Prin turnare continuă se realizează semifabricate cu structură şi compoziţie chimică uniformă şi cu o productivitate sporită. După solidificare, produsele obţinute pot fi supuse imediat unor operaţii de deformare prin laminare, realizându-se astfel importante economii de energie. Principiul de fabricaţie prin turnare continuă este ilustrat în figura 3.6. Fig.3.6 Principiul turnării continue De la agregatul de elaborare materialul lichid este transportat cu oala de turnare şi eliberat într-un cuptor de menţinere (cuptor cu inducţie). Din acest cuptor, topitura se scurge cu un debit reglabil printr-un cristalizor în care se produce solidificarea. Cristalizorul este executat din cupru şi este răcit la interior cu apă. Pe măsură ce se produce solidificarea, bara formată este trasă cu ajutorul unui sistem de antrenare cu role. Semifabricatul rezultat este debitat la lungimea impusă de viitoarele prelucrări. Dintre procedeele de turnare continuă , turnarea continuă verticală (fig. 3.7).a cunoscut o mai mare răspândire. Sunt turnate continuu o varietate foarte mare de oţeluri calmate, 60
  • 62.
    inclusiv oţelurile inoxidabile.Sortimentul dimensional este şi el variat putându-se obţine semifabricate cu secţiune pătrată sau dreptunghiulară, respectiv brame cu raportul laturilor până la 2...3. De asemenea sunt turnate ţagle cu secţiune rotundă, hexagonală, sau octogonală în gama Ø 100...300 mm. Fig.3.7 Schema instalaţiei de turnare verticală continuă O deosebită importanţă în procesul de turnare continuă se acordă protecţiei oţelului lichid contra oxidării în aer. În acest sens au fost dezvoltate mai multe metode de protecţie a jetului de oţel, cu argon sau gaze reducătoare, sau protejarea jetului de oţel prin utilizarea unor tuburi ceramice. În vederea creşterii calităţii produselor turnare continuu au apărut noi instalaţii de turnare continuă dotate cu cuptoare de tratament sub vid, sau cu cuptoare de menţinere în vederea aplicării unor tratamente termice care permit transformări izoterme. 3.2 Turnarea pieselor metalice Prin aplicarea diferitelor procedee de turnare pot fi obţinute semifabricate turnate cu o configuraţie complexă având o masă, pornind de la câteva grame şi până la câteva sute de 61
  • 63.
    tone. În practicăse întâlnesc situaţii când turnarea este singurul procedeu prin care pot fi realizate anumite piese. Comparativ cu alte procedee tehnologice, din punct de vedere al consumului de material, obţinerea pieselor prin turnare se dovedeşte a fi foarte economică. Piesa turnată reprezintă obiectul fizic obţinut prin turnarea metalului lichid într-o formă (cavitate) închisă sau deschisă, care cuprinde în corpul ei o serie de volume goale care reprezintă configuraţia exterioară şi interioară a piesei. Distanţa între pereţii spaţiilor goale reprezintă grosimea pereţilor piesei turnate. Forma de turnare este ansamblul nemetalic sau metalic care cuprinde unul sau mai multe spaţii goale, care prin umplere cu metal lichid şi după solidificare va genera una, sau mai multe piese turnate. Pereţii exteriori ai cavităţii reprezintă configuraţia exterioară a piesei, iar miezurile reprezintă configuraţia interioară. Miezurile se aşează în forme cu ajutorul unor prelungiri cunoscute sub denumirea de mărci. Formele de turnare sunt prevăzute cu reţele de turnare prin care este asigurată în principal, umplerea cu metal topit şi evacuarea gazelor. În practica industrială sunt aplicate mai multe procedee de obţinere a pieselor turnate, diferenţele constând în materialele din care sunt executate formele, de modul de execuţie al acestora, precum şi de modul de introducere a metalului lichid. În figura 3.8 este prezentată clasificarea principalelor procedee de obţinere a pieselor turnate. Fig.3.8 Procedee de obţinere a pieselor turnate Alegerea procedeului de turnare este determinată de natura producţiei, de masa şi dimensiunile pieselor. În prezent producţia cea mai mare de piese turnate se realizează prin 62
  • 64.
    turnarea în formetemporare şi anume în forme crude (neuscate) executate din amestec de formare cu ajutorul modelelor din lemn sau metal. 3.2.1 Forme temporare din amestec de formare Formele temporare se compun dintr-un material de bază – nisip cu refractaritate ridicată, căruia i se adaugă diferiţi lianţi şi materiale de adaos. Produsul obţinut prin dozarea şi omogenizarea acestor materiale în proporţii dorite, se numeşte amestec de formare. Constituenţii principali ai amestecului de formare folosit în turnătorie sunt nisipul cuarţos şi argila. În cazuri speciale, pentru turnarea pieselor mari din oţel, se recomandă utilizarea unor amestecuri pe bază de zirconiu, acestea având o refractaritate mărită. Pentru realizarea miezurilor este folosit nisipul cuarţos cu adaos de lianţi organici (ulei de in, de floarea soarelui ş.a.) Amestecul de formare trebuie să îndeplinească anumite condiţii funcţie de natura pieselor care se toarnă. Proprietăţile mai importante ale amestecurilor de formare sunt: - permeabilitatea exprimă capacitatea amestecurilor de formare de a permite trecerea gazelor prin spaţiile intergranulare; - rezistenţa mecanică la solicitări de compresiune, forfecare, tracţiune, încovoiere, necesară pentru a rezista acţiunii aliajului lichid; - plasticitatea exprimă proprietatea amestecului de formare de a se deforma sub acţiunea unor forţe exterioare fără a se produce crăpături şi de a-şi păstra forma după încetarea eforturilor; - durabilitatea exprimă proprietatea amestecului de a-şi păstra caracteristicile fizice la folosiri repetate. - refractaritatea exprimă proprietatea amestecului de a rezista la temperatura de turnare a aliajului, fără a se vitrifica şi fără a intra în reacţie cu aliajul sau oxizii acestuia. Aceste proprietăţi sunt dependente de granulaţia nisipului, de calităţile liantului utilizat la peliculizarea grăunţilor de nisip (argilă sau bentonită), de conţinutul de apă care activează liantul şi de gradul de îndesare al amestecului de formare. Schema obţinerii pieselor prin turnare în forme temporare este prezentată în figura 3.9. 63
  • 65.
    Fig.3.9 Schema tehnologieide obţinere a pieselor prin turnare în forme temporare 64
  • 66.
    Fig.3.10 Formă temporarăpentru turnare Piesele destinate execuţiei prin turnare în forme temporare sunt proiectate astfel încât să aibă un plan de separaţie care să permită demularea modelelor. La proiectarea şi execuţia modelelor se ţine seama de adaosurile de prelucrare şi de contracţia materialului la solidificare şi răcire. De asemenea, sunt prevăzute unghiuri de înclinare şi raze de racordare care să faciliteze demularea modelului, fără distrugerea marginilor formei. Pentru evitarea formării unor retasuri în zonele în care piesele prezintă o secţiune sporită, la proiectarea modelelor se are în vedere poziţionarea unor maselote de dimensiuni optime. Maselotele sunt rezervoare de metal lichid, amplasate corespunzător sub forma unor excrescenţe ale piesei turnate. Rolul lor principal constă în alimentarea cu metal lichid a cavităţii formei pe durata răcirii şi solidificării, cu scopul compensării contracţiei volumice. Pentru producţia de serie mare, modelele sunt executate din metal sau răşini epoxidice (fig.3.11), iar pentru unicate şi pentru producţia de serie mică, modelele sunt executate din lemn şi au suprafaţa vopsită, cu scopul protecţiei împotriva umidităţii (fig.3.12). 65
  • 67.
    Fig.3.11 Placă modelşi model pentru producţia de serie Fig.3.12 Model unicat executat din lemn Suprafaţa modelelor trebuie să fie foarte fină pentru ca amestecul de formare să nu adere pe aceasta în timpul demulării. În funcţie de volumul producţiei operaţia de execuţie a formelor poate fi realizată manual, mecanizat sau regim automatizat. Indiferent de tipul producţiei, fazele de formare a unei semiforme rămân în principiu aceleaşi: - poziţionarea ramei pe model; - umplerea ramei cu amestec de formare; - îndesarea amestecului (manual, vibrare +scuturare, vibrare + presare, sau presare) - demularea modelului; 66
  • 68.
    - corectarea marginilorformei; - montarea miezurilor; - împerecherea cu cealaltă semiformă, executată în condiţii identice, dar care are în plus piciorul şi pâlnia de turnare; - turnarea aliajului. Fig.3.13 Miez realizat manual în cutia de miez Fig. 3.14 Miezuri montate în semiforma inferioară Miezurile sunt executate manual sau mecanizat în cutii de miez. Ele necesită o rezistenţă mecanică şi refractaritate sporite. Din acest motiv, la amestecurile pentru miezuri se folosesc aditivi organici care consolidează miezurile prin încălzire şi uscare în cuptoare cu aer 67
  • 69.
    cald. În figura3.13 este prezentat modul manual de realizare a unui miez, iar în figura 3.14 sunt prezentate miezuri montate în semiforma inferioară, înainte de închiderea formei. În figura 3.15 sunt prezentate fazele de execuţie a unei semiforme pe un agregat automatizat de formare prin vibrare şi presare cu multipistoane. Sistemul de presare cu multipistoane asigură un grad de îndesare uniform pe toată suprafaţa formei şi astfel se obţine o permeabilitate corespunzătoare a amestecului de formare. Fig.3.15 Tehnologia de execuţie a formelor prin presare: 1-dozarea amestecului; 2-umplerea ramei; 3 -vibrare; 4 -vibrare+presare; 5 -presare; 6 - presare finală; 7 -ridicarea pistoanelor de presare; 8 –demularea modelului. 68
  • 70.
    3.2.2 Forme dinmiezuri fasonate Există situaţii în care nu este posibilă proiectarea unor piese care să prezinte un plan de separaţie bine definit, spre exemplu blocul motor sau chiulasa motoarelor cu ardere internă, carcasele reductoarelor, cutiilor de viteză, ventilatoarelor, turbosuflantelor etc. În această situaţie se recurge la procedeul de turnare în miezuri fasonate. Procedeul constă în realizarea a numeroase componente prin tehnologia de producere a miezurilor de turnare. Aceste componente (miezuri) au după uscare o rezistenţă mecanică superioară amestecurilor de formare. Ele sunt asamblate într-o ramă de susţinere, rezultând o cavitate în care este turnat aliajul topit. Miezurile sunt executate din amestec de formare special cu proprietăți superioare. Este utilizat nisipul cuarţos proaspăt, peliculizat cu un liant organic. Dacă miezurile sunt mai puţin solicitate mecanic şi termic, poate fi folosit un liant anorganic mai ieftin (argilă, bentonită, ciment etc.), dar este necesară vopsirea cu o vopsea refractară pentru a le face mai rezistente la temperaturi ridicate. Dintre lianţii organici, uleiul de in este cel mai bun pentru prepararea amestecurilor de miez. Este însă un produs scump si deficitar, motiv pentru care este utilizat numai pentru miezuri deosebit de complicate şi importante. Rezultate satisfăcătoare se obţin prin utilizarea altor lianţi: leşia sulfitică, melasa sau dextrina, care realizează însă rezistenţe mecanice mai reduse decât uleiul de in. Principalul dezavantaj al miezurilor executate cu astfel de lianţi constă în higroscopicitatea ridicată. În stare umedă au o rezistenţă mecanică scăzută şi eliberează o cantitate mare de vapori. Pentru mărirea permeabilităţii, miezurile sunt prevăzute cu canale de aerisire prin care se evacuează gazele. Rezistenţa mecanică şi rigiditatea pot fi îmbunătăţite prin folosirea armăturilor din sârmă de oţel. Miezurile executate manual sau mecanizat sunt supuse operaţiilor de uscare, ajustarea manuală a suprafeţei şi vopsire cu vopsele de turnătorie refractare. Prin uscare rezultă o creştere substanţială a rezistenţei mecanice şi a permeabilităţii, concomitent cu reducerea cantităţii de gaze degajate în timpul turnării. Miezurile din amestec sunt temporare, ele servesc pentru o singură turnare. După solidificarea aliajului, ele sunt distruse pentru a putea fi extras semifabricatul turnat. În figura 3.16 este prezentată o semiformă pregătită pentru turnarea prin procedeul cu miezuri fasonate. 69
  • 71.
    Fig.3.16 Semiformă dinmiezuri fasonate Atât formele, cât şi miezurile pot fi realizate din nisip peliculizat cu diverşi lianţi precum cimentul, silicatul de sodiu sau diverse răşini care se întăresc la cald sau la temperatura ambiantă. Rezultă forme sau miezuri cu rezistenţă mecanică ridicată şi cu o foarte bună calitate a suprafeţei. Dezavantajul utilizării acestor materiale este acela că apar dificultăţi mari la dezbaterea din formă a piesei turnate, datorită rezistenţei ridicate a amestecului. În figura 3.17 este prezentată o formă cu autoîntărire realizată din nisip cuarţos + ciment + apă. Fig.3.17 Formă de turnare din amestec cu autoîntărire 70
  • 72.
    3.2.3 Forme temporarecu pereţi subţiri (forme coji) Procedeul se aplică în special pentru turnarea pieselor mărunte care au un grad mare de complexitate, în producţia de serie mare, la care costul relativ ridicat al materialelor utilizate la formare este compensat de eliminarea unor operaţii ulterioare de prelucrare. Avantajele procedeului sunt: - se reduce consumul de amestec de formare; - se reduce manopera de formare şi dezbatere; - îmbunătăţeşte calitatea pieselor turnate deoarece permeabilitatea formei este mare; - creşte precizia şi calitatea suprafeţelor; - posibilitatea mecanizării procedeului. Amestecul de formare este compus din nisip cuarţos (granulație 0,1…0,2 mm), praf de bachelită sau novolac (răşină termoreactivă, 5...9%) ca liant şi urotropină fin măcinată (0,5...1%). Plăcile model metalice, se încălzesc la 250...400 °C (temperaturi mai mari decât cea de polimerizare). Datorită temperaturii ridicate a plăcii model, răşina termoreactivă se topeşte, polimerizează şi se întăreşte ireversibil, legând grăunţii de nisip intre ei. Pentru a împiedica aderarea amestecului la placa model, pe aceasta se pulverizează ulei mineral sau ulei siliconic. Grosimea formei coji este cu atât mai mare cu cât temperatura plăcii este mai mare iar timpul de menţinere mai lung. Se urmăreşte obţinerea unei coji cu grosimea de 6...10 mm. Pentru finalizarea polimerizării, eliminării gazelor şi pentru stabilizarea dimensională, cojile se mai menţin la o temperatură de 300⁰C cca. 30 minute. Semiformele coji, astfel obţinute sunt asamblate corespunzător, solidarizându-se cu scoabe elastice sau prin lipire cu cleiuri adecvate. Pentru turnare, formele mari se introduc in containere iar spaţiul rămas între ele este umplut cu nisip. Aceste containere se introduc in cuptoare unde are loc calcinarea, iar turnarea se face în forma caldă, din următoarele considerente: - se evită prezenţa apei, care în contact cu metalul topit poate vaporiza instantaneu, producând o presiune care distruge forma; - forma fiind caldă, viteza de solidificare şi răcire scade , cu consecinţe benefice asupra structurii; - se evită distrugerea formei, datorită unei diferenţe mari de temperatură dintre formă şi metalul topit. 71
  • 73.
    În figura 3.18este prezentată schematic tehnologia de obţinere a formelor coji. Fig.3.18 Schema tehnologiei de execuţie a formelor coji: 1 – încălzirea modelului metalic; 2 – acoperirea modelului cu nisipul peliculizat cu răşini termoreactive; 3 – eliminarea surplusului de nisip peliculizat; 4 – continuarea încălzirii pentru finalizarea polimerizării; 5 – demularea cojii de pe placa model; 6 – asamblarea cojilor şi îngroparea în nisip. Fig.3.19 Forme coji cu miez pentru turnarea unui cilindru 72
  • 74.
    3.2.4 Forme temporarecu modele uşor fuzibile Particularitatea acestui procedeu de formare constă în aceea că operaţia de demulare se realizează prin scurgerea din formă a materialului modelului adus în stare lichidă. În consecinţă este posibilă realizarea unor forme de turnare fără plan de separaţie, în care pot să fie obţinute piese cu o geometrie complexă. În plus, procedeul permite obţinerea unor piese turnate de precizie ridicată (+0,25 mm), la care în unele situaţii nu se mai aplică prelucrări mecanice ulterioare. Cel mai des, modelele sunt executate din materiale ceroase (stearină + parafină) prin presare în stare păstoasă într-o matriţă. Modelele din materiale ceroase au uneori ataşată reţeaua de turnare, dar mai frecvent se asamblează în ciorchine la o pâlnie de turnare comună. Pentru realizarea formei coji ciorchinele se cufundă într-o suspensie care conţine 50% praf de cuarţ şi 50% silicat de sodiu, după care suprafaţa este presărată cu nisip cuarţos. Operaţia se repetă de câteva ori, până când rezultă o coajă de 6...10mm. Aplicarea unui strat nou se face numai după întărirea celui vechi. Accelerarea proceselor de întărire a liantului se realizează prin imersia ciorchinelui presărat cu nisip, intr-o soluţie de clorură de amoniu. După obţinerea unei forme cu grosimea dorită, modelele fuzibile se îndepărtează din formă prin încălzire în curent de aer sau apa cu temperatura de 70...80⁰C. Formele rezultate se usucă la 150...200°C, iar apoi se introduc în cutii metalice cu nisip şi se calcinează la 1000...1050°C în cuptoare electrice. Formele se scot din cuptor cu câteva minute înainte de turnare, iar turnarea se face in formele care păstrează o temperatură de 700...750°C. Turnarea se realizează în forme calde deoarece în aceste mod, la o răcire cu viteză redusă va rezulta o microstructură cu tensiuni interne mai reduse. De asemenea se preîntâmpină eventualele accidente care ar putea fi cauzate de prezenţa vaporilor de apă în cavitatea formei. Metoda asigură precizie foarte ridicată, dar poate fi aplicată numai pentru obţinerea unor piese mărunte. În figura 3.20 este prezentată schematic tehnologia de obţinere a pieselor prin turnare în forme coji cu modele uşor fuzibile, iar în figura 3.21 sunt prezentate forme ciorchine, în timpul execuţiei şi după evacuarea miezului. 73
  • 75.
    Fig.3.20 Schema tehnologieide execuţie a formelor cu modele uşor fuzibile 1 – presarea miezului în matriţă; 2 – asamblare ciorchine; 3 – formarea cojii; 4 – extragerea miezului; 5 – turnare; 6 – dezbatere; 7 – separarea pieselor; 8 – prelucrări mecanice. Fig.3.21 Forme ciorchine cu modele uşor fuzibile Fig.3.22 Turbină turnată cu model uşor fuzibil (model şi produs finit) 74
  • 76.
    În figura 3.22este prezentat un exemplu tipic de realizare a unei piese prin turnare într-o formă coajă cu model uşor fuzibil. O piesă cu o astfel de geometrie nu poate fi realizată decât prin acest procedeu sau prin turnare în forme cu model gazeificabil. 3.2.5 Forme temporare cu modele gazeificabile Procedeul de turnare în forme cu modele gazeificabile are la bază executarea unui model din polistiren expandat care este îngropat în nisip îndesat. La pătrunderea aliajului topit în formă, modelul se distruge prin gazeificare. În figura 3.23 este prezentată schema tehnologiei de realizare şi turnare a pieselor în forme cu modele gazeificabile din polistiren. Fig.3.23 Schema turnării pieselor în forme cu modele gazeificabile Geometria piesei turnate rezultă concomitent cu descompunerea modelului din polistiren din forma realizată din nisip uscat, fără liant. Sunt utilizate modele din polistiren expandat acoperite cu o vopsea refractară care formează o crustă cu rezistenţă suficient de ridicată. Această crustă previne surparea nisipului în timpul turnării şi evacuării gazelor rezultate. Stratul de vopsea trebuie sa aibă şi o oarecare permeabilitate, astfel încât să asigure evacuarea corespunzătoare a gazelor rezultate prin descompunerea polistirenului. Pentru creşterea vitezei de gazeificare, în compoziţia polistirenului expandat se introduc diferiţi compuşi care contribuie la ruperea completă şi rapidă a legăturilor din lanţul polistirenului în timpul gazeificării. Topirea şi gazeificarea totală a modelului se produce în 2...4 secunde. 75
  • 77.
    Modelele din polistirensunt realizate în matriţe în care se produce expandarea granulelor şi sudarea acestora între ele. Pot fi realizate modele compuse din mai multe părţi care se lipesc între ele. În caz că este necesar, în modele pot fi înglobate miezuri care sunt cuprinse în model în timpul expandării granulelor de polistiren. Pentru formare sunt utilizate containere cilindrice sau dreptunghiulare care sunt prevăzute cu sisteme de agăţare, necesare pentru manevrări şi deplasare. După umplerea containerelor cu nisip, îndesarea acestuia se realizează prin vibrare şi scuturare. Figura 3.24 sunt prezentate exemple de modele executate din polistiren expandat, realizate prin insuflare în matriţă, sau realizate prin lipirea unor fragmente separate. Fig.3.24 Modele din polistiren expandat 3.2.6 Turnarea în mediu depresurizat (în vid) Turnarea in forme vidate reprezintă un procedeu de turnare în forme temporare realizate predilect în varianta cu modele uşor fuzibile. Prin acest procedeu sunt obţinute piese de cea mai înaltă calitate, utilizate domeniile în care se impun condiţii de siguranţă deosebite. În figura 3.25 este prezentată schema de realizare a turnării în vid prin utilizarea formelor cu modele uşor fuzibile. 76
  • 78.
    Fig.3.25 Schema turnăriiîn vid Agregatele de turnare în vid au în componenţa lor două incinte, una în care se realizează topirea şi alta în care se face turnarea. De asemenea, în componenţa lor se află sistemul de vidare, elemente de acţionare electrice şi hidraulice, precum şi elemente de control al temperaturii şi presiunii. Fazele de realizare a pieselor turnate în vid, cu referire la figura 3.25, sunt următoarele: - Introducerea în incintele corespunzătoare, a formei executate anterior şi a materialului metalic care urmează a fi topit, izolarea şi vidarea ambelor incinte. - Topirea se realizează cu curenţi de inducţie, într-un creuzet care poate fi golit prin basculare. - După realizarea topirii, separatorul incintelor este îndepărtat şi forma este adusă în poziţia de turnare. - Urmează turnarea, ambele incinte fiind încă vidate. - Forma este readusă în poziţia iniţială, se închide separatorul incintelor, este admis accesul aerului în incinta formei, iar aceasta este evacuată. Procesul se reia. 77
  • 79.
    3.3 Turnarea înforme permanente (metalice) În raport cu turnarea în forme temporare, turnarea în forme metalice prezintă unele avantaje: - cresc caracteristicile mecanice ale pieselor cu 10...30 %; - creşte precizia dimensională şi calitatea suprafeţelor; - se reduce cu 50...60% manopera de formare; - se reduce consumul de materiale de formare; - sunt asigurate condiţii mai bune de lucru. Există însă şi dezavantaje: - cost ridicat al formelor; - viteza mare de răcire generează uneori tensiuni interne periculoase. 3.3.1 Turnarea statică în cochilă Cochilele sunt forme metalice în care metalul lichid pătrunde sub acţiunea forţei gravitaţionale. Cochilele pot avea unul sau mai multe plane de separaţie. Prin acest procedeu se pot turna şi piese cu configuraţie interioară prin utilizarea unor miezuri metalice. Alimentarea cu metal lichid a cochilelor este asigurată printr-o reţea de turnare plasată în planul de separaţie. Pentru evacuarea gazelor sunt prevăzute canale de aerisire cu diametrul de 0,2...0,5 mm. În producţia de serie mare, turnarea în cochilă se realizează mecanizat. În figura 3.26 este prezentat schematic procedeul de turnare în cochilă. Fig.3.26 Turnarea în cochilă 78
  • 80.
    Principalele faze aleturnării în cochilă sunt: - pregătirea cochilei. Se asamblează cochilia, eventual cu miezuri şi se acoperă suprafeţele care intră în contact cu metalul lichid, cu un strat de material refractar de 0,1...2 mm. Se folosesc grafitul, argila, uleiurile minerale etc. Se preîncălzeşte cochila pentru eliminarea vaporilor de apă şi totodată se reduce viteza de răcire a materialului topit. - turnarea metalului lichid; - solidificarea piesei turnate; - extragerea piesei prin dezmembrarea cochilei; - îndepărtarea reţelei de turnare şi debavurarea. În figura 3.27 este prezentată o cochilă destinată turnării simultane a două piese care necesită miezuri. Fig.3.27 Cochilă cu închidere manuală Prin procedeul de turnare gravitaţională în cochilă, nu pot fi realizate piese cu pereţi foarte subţiri datorită vitezei mari de solidificare. Pentru eliminarea acestui neajuns se poate recurge la presarea materialului lichid în cavitatea formei. Rezultă astfel un procedeu intermediar între turnarea în cochilă şi turnarea sub presiune, rezultă procedeul de matriţare în stare lichidă, prezentat în figura 3.28. 79
  • 81.
    Fig.3.28 Schema procedeuluide matriţare în stare lichidă Matriţarea în stare lichidă se aplică pe prese. În matriţa inferioară se toarnă un volum bine definit de metal topit. În timp ce se produce cristalizarea se acţionează presa pentru închiderea matriţei. Regimul de cristalizare este puternic perturbat şi rezultă o microstructură cu caracteristici mecanice superioare. 3.3.2 Turnarea sub presiune La turnarea pieselor mici, cu pereţi subţiri şi forme complexe, pentru accelerarea pătrunderii materialului topit în formă şi evitarea solidificării premature în canalele de alimentare, se recurge la presarea topiturii în forma metalică. Procedeul este aplicat frecvent pentru obţinerea unor piese din aliaje de aluminiu sau zinc. Pentru aplicarea procedeului de turnare sub presiune sunt utilizate două semiforme cu planul de separaţie vertical sau orizontal. În aceste semiforme (matriţe de turnare) pot fi amplasate şi miezuri metalice. Înainte de turnare, pe suprafaţa interioară a semiformelor este pulverizat praf de grafit cu scopul reducerii frecării dintre materialul aflat în curs de solidificare şi matriţă. Cu ajutorul unui sistem hidraulic sau mecanic se realizează închiderea formei. Sistemul de închidere trebuie să dezvolte o forţă suficient de mare pentru a învinge presiunea dezvoltată de metalul topit injectat în formă. Prin închiderea formei este creat un spaţiu gol în care pătrunde sub presiune aliajul topit. Pentru evacuarea aerului din cavitatea formei de turnare, semimatriţele sunt prevăzute cu canale fine de aerisire în care după eliminarea aerului, topitura se răceşte rapid şi formează dopuri solide care împiedică scurgerea în exterior a lichidului metalic. 80
  • 82.
    Fig.3.29 Procedee deturnare sub presiune – cu cameră caldă, cu cameră rece În figura 3.29 sunt prezentate principalele procedee de turnare sub presiune – cu cameră caldă şi cu cameră rece. În cazul procedeului de turnare cu cameră caldă, instalaţia de turnare esta prevăzută cu un cuptor cu inducţie în care se menţine topitura la temperatura de turnare. În cazul instalaţiilor de turnare cu cameră rece, alimentarea cu aliaj topit se efectuează cu oala de turnare. Ambele tipuri de instalaţii au în componenţă un sistem cilindru – piston cu ajutorul căruia se realizează dozarea şi injectarea aliajului topit. După solidificarea aliajului şi deschiderea formei, piesa împreună cu reţeaua de turnare este eliberată cu ajutorul unui sistem mecanic cu placă extractoare. Un alt procedeu de umplere sub presiune a matriţei se bazează pe presiunea unui gaz comprimat (fig.3.30). 81
  • 83.
    Fig.3.30 Turnare subpresiune cu aer comprimat Aliajul elaborat este deversat în rezervorul cu aliaj topit, în care este menţinut la temperatura de turnare cu ajutorul unui sistem de încălzire cu curenţi de inducţie. Prin crearea unei presiuni cu aer sau azot comprimat, aliajul este împins printr-un tub ceramic şi pătrunde în forma în care se solidifică rapid. Prin decomprimare, lichidul metalic rămas pe tubul de alimentare, revine în rezervor, iar piesa poate fi extrasă din formă. Fig.3.31 Piese turnate sub presiune În figura 3.31 sunt prezentate exemple de piese cu pereţi subţiri şi configuraţie complicată, care sunt obţinute prin turnare sub presiune. Avantajele turnării sub presiune sunt: - productivitate mare; 82
  • 84.
    - posibilitatea automatizării; -precizie dimensională ridicată; - calitatea suprafeţei foarte bună; - nu se aplică prelucrări mecanice ulterioare. Dezavantajele procedeului sunt: - cost ridicat al matriţelor de turnare; - se aplică numai pentru producţia de serie mare. 3.3.3 Turnarea centrifugală Procedeul se caracterizează prin faptul că în timpul turnării şi solidificării aliajului, forma de turnare este supusă unei mişcări de rotaţie in jurul unei axe verticale sau orizontale. Prin rotirea formei cu o viteză suficient de mare, combinată cu solidificarea aliajului lichid, se obţin tuburi sau cilindrii masivi fără incluziuni de gaze. În figura 3.32 este prezentat schematic modul de realizare a tuburilor, pe o maşină de turnare cu axa orizontală. Turnarea centrifugală cu ax orizontal se aplică frecvent pentru obţinerea pieselor tubulare cu lungimi şi grosimi mari. Fig.3.32 Schema turnării centrifugale a tuburilor 83
  • 85.
    De modul încare sunt pregătite cochilele tubulare în care se efectuează turnarea, depinde calitatea suprafeţei produsului realizat. În cazul turnării tuburilor sau cilindrilor din fontă, suprafaţa piesei obţinute poate prezenta o duritate mare sau mică, în funcţie de modul de pregătire a cochilei cilindrice. Dacă cochilele sunt vopsite la interior cu un strat subţire de vopsea refractară, topitura care vine în contact cu cochila, se răceşte rapid şi formează un strat de fontă albă cu duritate şi rezistenţă la uzare foarte mari. Spre interiorul produsului viteza de răcire scade şi va rezulta o microstructură caracteristică fontelor cenuşii sau cu grafit nodular, care prezintă o duritate mult mai mică. În cochila tubulară pot fi introduse manşoane din material refractar cu conductibilitate termică mică. În aceste condiţii viteza de răcire a fontei topite este mai redusă şi rezultă piese cu duritate mică la suprafaţă. Astfel de manşoane pot fi utilizate pentru turnarea mai multor piese. În figura 3.33 este prezentat modul de obţinere a cilindrilor de laminor sau a calandrelor, prin turnare centrifugală pe maşini cu ax vertical. În general aceste piese sunt turnate din fontă cu grafit nodular şi necesită o tablieră cu suprafaţă foarte dură. Capetele cilindrilor se prelucrează prin aşchiere, astfel că aici viteza de răcire a topiturii trebuie să fie mică. Astfel, în zona de formare a fusurilor, cristalizarea se produce în forme uscate din amestec de formare. Fig.3.33 Turnarea centrifugală a cilindrilor de laminor 84
  • 86.
    Pe instalaţiile de turnarecentrifugală cu axa verticală pot fi realizate şi piese mărunte turnate în forme plasate la o anumită distanţă de axa de rotaţie (fig.3.34). Avantajele turnării centrifugale sunt: - economie la amestecurile de miez; - economie de metal prin eliminarea reţelei de turnare; - compactitate şi proprietăţi mecanice superioare. Fig.3.34 Turnarea centrifugală a pieselor mărunte 3.4. Defectele pieselor turnate Imperfecţiunile pieselor turnate reprezintă abateri de continuitate, de formă, masă, dimensiuni, structură sau proprietăţi prescrise în standardele, normele sau condiţiile tehnice de 85
  • 87.
    recepţie. Imperfecţiunile potfi acceptabile sau inacceptabile. Defectele sunt imperfecţiuni inacceptabile Clasificarea imperfecţiunilor: A – Excrescenţe metalice B – Goluri C – Discontinuităţi – crăpături D – Defecte de suprafaţă E – Piesă turnată incomplet F – Dimensiuni sau configuraţii necorespunzătoare G – Incluziuni şi defecte de structură H – Compoziţie chimică, proprietăţi fizice şi mecanice necorespunzătoare A. Excrescenţele metalice reprezintă imperfecţiuni de tipul surplusului de material care se prezintă sub formă de proeminenţe formate din metal, uneori intercalat cu amestec de formare. Cauzele posibile ale apariţiei excrescenţelor au în vedere abateri de la compoziţia şi tehnologia de preparare a amestecului de formare sau de miez, erori la asamblarea, finisarea şi consolidarea formelor sau la plasarea reţelei de turnare. Formele cele mai frecvente sunt: - Bavuri, excrescenţe de formă lamelară care modifică sau nu principalele dimensiuni ale piesei turnate. Bavurile pot să apară în planul de separaţie sau la marca miezului, în unghiurile interioare ale pieselor turnate, sau în acele părți în care s-a produs o cedare a formei. - Umflături, excese de metal care pot avea suprafaţa netedă sau rugoasă. Acestea apar pe suprafeţele interioare sau exterioare ale pieselor turnate, respectiv pe direcţia de asamblare a formei, în cavitatea formată de miez sau în zonele marginale ale piesei. - Cruste, excrescenţe sub formă de plăcuţe cu suprafeţe rugoase, situate pe pereţii piesei turnate. Pot fi cruste de suprafaţă, de colţ, de eroziune sau de vopsea. - Creste, excrescenţe sub formă de plăcuţe dispuse în general perpendicular pe suprafaţa piesei turnate. Cauzele posibile pot fi fisurile de pe suprafaţa formei, datorate încălzirii rapide, temperaturii prea mari de turnare, procentelor mari de apa sau gradului mare de îndesare. Aceste imperfecţiuni pot să apară izolat sau în reţea. B. Goluri, imperfecţiuni de tipul lipsei de material, prezente sub forma unor cavităţi situate în interiorul sau la suprafaţa piesei turnate. Se pot prezenta sub formă de: 86
  • 88.
    - Sufluri, goluride mici dimensiuni, de formă sferică sau alungită, care se prezintă izolat, în cuib sau în grup. Se formează datorită gazelor rămase în metalul lichid, gaze care provin de la elaborare sau din forma de turnare. - Retasuri, goluri de formă neregulată care apar la solidificarea aliajelor cu contracţie mare. Ele se formează, fie la suprafaţa piesei (retasură exterioară), fie în interiorul piesei, în zona nodurilor termice sau în lungul axei centrale (retasură interioară). C. Discontinuităţi, imperfecţiuni ce constau într-o întrerupere a continuităţii materialului la nivel intergranular şi se prezintă sub formă de: - Crăpături, discontinuităţi de formă liniară sau neregulată care apar în zonele de concentrare a tensiunilor, atunci când valoarea tensiunii interne locale depăşeşte rezistenţa la rupere. Crăpăturile produse la cald au suprafața oxidată, spre deosebire de crăpăturile la rece care prezintă o suprafaţă neoxidată. - Rupturi, discontinuităţi ce afectează întreaga secţiune a piesei şi care pot fi produse la rece sau la cald D. Defecte de suprafaţă, imperfecţiuni datorate abaterilor de la forma ideală a suprafeţei sau de la rugozitatea impusă. Aceste defecte se prezintă sub formă de denivelări mici pe suprafaţa piesei turnate (cute, rugozitate necorespunzătoare, striuri şi goluri de suprafaţă) sau denivelări importante (cavităţi, aderenţe). E. Piesă turnată incomplet, imperfecțiune datorată lipsei de material şi care se prezintăsubformade: - Piesă incompletă fără ruptură (suprafața rotunjită, margini deformate). - Piesa incompletă cu ruptură (ruptură totală la rece sau la cald). În continuare sunt prezentate principalele defecte care pot să apară la piesele turnate, simbolizate conform STAS 782/79. DT 51. Incluziune de zgură. Gol deschis, sau gol închis in corpul piesei turnate, umplut total sau parţial cu zgură. DT 57. Incluziune cu amestec de formare. Gol deschis (incluziune exterioară) sau gol inchis (incluziune interioară) umplut total sau parţial cu material de formare, material ceramic, grafit etc. Granulele de amestec având densitatea mai mică decât aliajul lichid, sunt antrenate de acesta şi plutesc la suprafaţă. Principalele cauze care produc defectul sunt: - rezistenţa prea mică a formei; - curăţarea insuficientă a formei; - repararea necorespunzătoare a părţilor deteriorate; 87
  • 89.
    - stricarea formeila asamblare; - înălţimea de cădere prea mare a jetului de aliaj lichid; - amplasarea greşită a canalelor de alimentare. Când jetul de metal loveşte perpendicular pe miez se poate produce spălarea şi erodarea amestecului. Alimentatoarele trebuie amplasate astfel încât metalul să pătrundă în cavitatea formei, tangenţial sau în lungul pereţilor. DT 61. Licuaţia. Separarea a doi componenţi cu compoziţii chimice diferite, este datorată amestecării parţiale sau neamestecării în stare lichidă. Din această categorie fac parte şi produsele de licuaţie în formă de picături separate din masa topită şi apar în majoritatea cazurilor, în interiorul retasurilor sau a suflurilor. Se deosebesc de defectul DT 54 (picătură rece), prin aceea că sunt strâns legate de corpul piesei. DT 62. Granulaţie grosolană. Abatere faţă de prescripţiile privind mărimea grăuntelui. DT 63. Zonă dură. Prezenţa pe suprafaţa sau pe pereţii piesei turnate a unor zone conţinând constituenţi metalografici mai duri decât cei care formează metalul de bază, motiv din care apar dificultăţi la prelucrările prin aşchiere. De ex. la fonte prezenţa cementitei libere. DT 64. Segregaţie. Acumularea în interiorul piesei turnate a elementelor separate sau a combinaţiilor chimice, în urma cristalizării selective în timpul solidificării. DT 65. Necorespondenţa structurii. Abaterea cantităţii, mărimii şi formei constituenţilor structurali faţă de prescripţii. DT 66. Strat decarburat. Decarburarea superficială a piesei turnate, pe o adâncime variabilă, datorită reacţiei chimice dintre materialul formei şi aliaj. DT 71. Neconcordanţa compoziţiei chimice. Abaterea compoziţiei chimice a piesei turnate faţă de prescripţii. DT 72. Neconcordanţa proprietăţilor mecanice. Abaterea proprietăţilor mecanice (rezistenţa la rupere, limita de curgere, alungirea, rezilienţa, duritatea etc) faţă de prescripţii. DT 73.Neconcordanţa proprietăţilor fizice. Abaterea proprietăţilor fizice ale piesei turnate faţă de prescripţii. Calitatea pieselor turnate este verificată în cadrul controlului final, urmărindu-se detectarea defectelor şi a cauzelor care le-au generat. Se verifică aspectul exterior, compactitatea, dimensiunile şi masa, compoziţia chimică, structura, proprietăţile mecanice. 88
  • 90.
    Aspectul exterior. Prinaceasta cercetare se poate constata nerespectarea formelor exterioare ale pieselor turnate, defecte superficiale şi uneori chiar defecte interioare care ies la suprafaţă. Compactitatea. Se constată defectele interioare printr-o serie de metode: - Încercarea la presiune (proba hidraulică). Se aplică pieselor care în exploatare sunt solicitate la presiuni interioare sau exterioare provocate de diverse fluide. Încercarea se face de regulă la presiuni superioare celei din exploatare. Apariţia picăturilor de apă pe pereţii piesei pune in evidenţă neetanşeităţile produse de defectele interioare. - Controlul nedistructiv. Detectarea defectelor interioare cu ajutorul ultrasunetelor, razelor X, sau prin defectoscopie magnetică. Se aplică pieselor deosebit de importante. - Metode indirecte – măsurarea greutăţii specifice a piesei, determinarea proprietăţilor mecanice, ciocănirea. Controlul dimensiunilor şi a masei se face cu instrumente universale sau speciale de control. - Compoziţia chimică se determină prin metode obişnuite de analiză chimică cantitativă sau prin metode speciale (spectroscopice, colorimetrice). Proba supusă analizei trebuie să fie reprezentativă pentru aliajul turnat. Se pot folosi probe turnate (din aceeaşi şarjă) independent de piese sau probe martor, solidare cu piesa. - Controlul structurii. Structura aliajelor turnate depinde de compoziţia chimică, de condiţiile de răcire şi de tratamentul termic aplicat piesei. Controlul se poate face prin: - Analiza macroscopică. Examinarea se face cu ochiul liber sau cu o lupă pe probe luate din piese, pe epruvete speciale, sau direct în ruptură. - Analiza microscopică. Examinarea se face cu ajutorul microscopului pe probe metalografice şlefuite şi atacate cu reactivi specifici. - Controlul caracteristicilor mecanice. Se verifică uzual duritatea, rezistenţa la rupere şi curgere prin tracţiune, alungirea, gâtuirea, rezilienţa. Încercările mecanice nedistructive (ex. duritatea) se pot efectua direct pe piese, iar pentru încercările distructive sunt necesare epruvete turnate care pot fi: - Epruvete martor turnate odată cu piesele, fiind legate de acestea prin canale de alimentare. - Epruvete turnate separat. Ele se toarnă în aceleaşi condiţii ca şi piesa, din aceiaşi șarjă şi sunt supuse aceluiaşi tratament termic. - Epruvete prelevate din piesă. Se sacrifică un număr de piese turnate şi din ele se confecţionează epruvete. 89
  • 91.
    Detectarea defectelor lapiesele turnate este urmată de analizarea cauzelor care le-au generat, în vederea prevenirii apariţiei lor în viitor. 90
  • 92.
    4. DEFORMAREA PLASTICĂA MATERIALELOR METALICE 4.1 Mecanismele deformării plastice 4.1.1 Condiţiile de deformare plastică Sub acţiunea unor forţe exterioare care acţionează asupra corpurilor solide, în volumul acestora sunt generate tensiuni interioare care determină deplasarea atomilor din poziţii cu energie potenţială minimă, în alte poziţii în care energia potenţială este mai mare. Deplasarea atomilor se poate produce pe distanţe: - mai mici decât parametri reţelei cristaline – rezultă o deformaţie elastică, caz în care după încetarea acţiunii forţei exterioare, corpul revine la forma şi dimensiunile iniţiale; - mai mari decât parametri reţelei cristaline – rezultă deformaţia plastică, situaţie în care corpul suferă modificări dimensionale. Deformaţia plastică este însoţită întotdeauna de o deformaţie elastică şi până la un nivel al tensiunilor, între tensiuni (σ) şi deformaţie (ε) există o dependenţă liniară exprimată de legea lui Hooke: 𝜎 = 𝐸 · 𝜀 în care E este modulul de elasticitate longitudinal al materialului. Modulul de elasticitate este o constantă de material care are valori diferite pentru diferite metale (tabelul 4.1). Tabelul 4.1 Modulul de elasticitate al principalelor metale Metal E [daN/mm2 ] Al 17200 Cu 12500 Fe 21500 Cr 19000 Ni 19700 Ti 10520 91
  • 93.
    În figura 4.1este prezentată diagrama Hooke care indică corelaţia dintre tensiuni şi deformaţii, caracteristică materialelor metalice. Sub acţiunea unei forţe exterioare aplicată unui corp solid, în acesta sunt generate tensiuni a căror valori variază conform curbei OABC. Efectuând încărcarea epruvetei până în punctul B, respectiv peste limita de curgere, epruveta va suferi o deformaţie totală εt . Dacă acţiunea forţei încetează, scăderea tensiunilor se produce după dreapta BD, rezultând o deformaţie plastică (remanentă) εp . Notând deformaţia elastică cu εe rezultă: 𝜀𝑡 = 𝜀 𝑒 + 𝜀 𝑝 În cazul în care sub acţiunea forţelor exterioare nu este depăşită limita de curgere, adică variaţia tensiunilor se produce după dreapta OA, după încetarea acţiunii forţei εp = 0 şi astfel corpul a suferit o deformaţie pur elastică. Corpurile metalice sunt constituite din numeroşi grăunţi cristalini care în cazul deformării plastice, fiecare dintre aceştia suferă o deformaţie plastică. Monocristalele se pot deforma plastic prin translaţie sau maclare. Predominantă este deformarea plastică prin translaţie. Fig. 4.1 Diagrama lui Hooke Deformaţia plastică prin translaţie se realizează prin deplasarea unor fragmente (pachete) din blocurile cristaline pe anumite plane cristaline. Planele cristaline pe care se produce alunecarea se numesc plane de alunecare, iar direcţiile de-a lungul cărora se produce alunecarea pachetelor de material, - direcţii de alunecare. Cu cât numărul planelor de 92
  • 94.
    alunecare şi celal direcţiilor de alunecare este mai mare, cu atât deformarea plastică se desfăşoară mai uşor, deci materialul este mai plastic. Etapele procesului de deformare plastică prin translaţie a unui monocristal sunt prezentate schematic în figura 4.2. Fig. 4.2. Schema deformării plastice prin translaţie a monocristalelor Sub acţiunea unei forţe exterioare F1 , în interiorul monocristalului iau naştere tensiuni care vor determina deformarea reţelei cristaline, ruperea legăturilor interatomice în anumite plane şi alunecarea materialului în aceste plane pe distanţe mici, de ordinul a câtorva zeci de parametrii ai reţelei. Monocristalul a suferit o deformare plastică, dar la scară macroscopică deformaţia suferită este neglijabilă. Pe suprafaţa monocristalului cu reţea cubică apar vizibile aşa-numitele linii de alunecare. Acestea sunt orientate la 45° faţă de direcţia de acţiune a forţei. Odată cu creşterea forţei (F2 > F1 ), alunecările se accentuează devenind vizibile planele de alunecare, în zonele în care la început sau format liniile de alunecare. La continuarea creşterii forţei exterioare, deformarea plastică a monocristalului continuă prin alunecări (translaţii) ce se produc în planele de alunecare. În cazul deformării plastice prin translaţie, aşa după cum se vede şi în figura 4.3, reţeaua cristalină a porţiunilor care alunecă unele faţă de altele, este coerentă şi cu parametrii nemodificaţi. Sub acţiunea forţelor exterioare în vecinătatea acestor plane, în timpul deformării se rup legăturile interatomice stabilindu-se altele, în alte locuri, reţeaua rămânând continuă. Restabilirea coerenţei reţelei se produce prin deplasarea prin alunecare sau căţărare a dislocaţiilor marginale. 93
  • 95.
    Fig.4.3 Restabilirea coerenţeireţelei prin deplasarea dislocaţiilor Deformaţia plastică prin maclare. Mecanismul maclării constă în deplasarea unor grupări de atomi (pachete), în aşa fel încât în cristal să se formeze două sau mai multe zone care au reţele simetrice una în raport cu alta. În pachete se modifică unghiurile care caracterizează celula elementară a metalului. În figura 4.4 se prezintă schematic modul în care se produce deformarea plastică a unui cristal prin procesul maclării. Fig. 4.4. Deformarea plastică prin maclare Maclele de deformare se formează în corpurile metalice cu limită de curgere ridicată, adică în acele cazuri când procesele de alunecare se produc greu. Din această cauză la temperaturi scăzute de deformare, maclele de deformare apar în mod obişnuit numai în metalele cu un număr mic de sisteme de alunecare, respectiv în reţelele cu reţea hexagonală 94
  • 96.
    (Mg,Ti, Zr, Zn,Cd). Pot să se producă deformări prin maclare şi în metalele care prezintă o reţea cub cu volum centrat, dacă deformarea se produce la temperaturi scăzute şi la viteze mari de deformare. Deformarea plastică a agregatului policristalin este rezultatul deformărilor pe care le suferă fiecare grăunte în parte. Deoarece orientarea grăunţilor din corpurile metalice este diferită, nu toţi grăunţii se vor deforma la fel. Sub acţiunea forţelor exterioare, vor începe să se deformeze întâi grăunţii care au planele de alunecare orientate cel mai favorabil deformării prin translaţie, respectiv la 45° faţă de direcţia de acţiune a forţei. Sub acţiunea forţei, în aceşti grăunţi se vor produce alunecări şi ei se vor alungi, orientându-se pe direcţia forţei. În procesul de deformare, aceşti grăunţi vor antrena şi grăunţii din vecinătatea lor, rotindu-i astfel încât planele lor de alunecare să ajungă sub unghiul de 45° faţă de direcţia forţei. Acum şi aceşti grăunţi orientaţi favorabil, se vor deforma prin alunecare antrenând la rândul lor alţi grăunţi ş.a.m.d. Deformarea prin translaţie a grăunţilor va fi stânjenită sau chiar blocată şi de către limitele dintre grăunţi. Rezultă astfel că materialele cu o structură fină se vor deforma plastic mai greu, respectiv sunt necesare forţe de deformare mai mari. În figura 4.5 este prezentat schematic modul de deformare al agregatului policristalin, prin deformarea prin translaţie a fiecărui grăunte în parte. Dacă înaintea deformării plastice, grăunţii erau orientaţi diferit, după deformarea plastică ei sunt orientaţi pe o direcţie preferenţială. Această orientare influenţează proprietăţile materialului, agregatul policristalin deformat plastic este anizotrop. De regulă, rezistenţa la rupere pe direcţia pe care sunt orientaţi grăunţii este maximă, iar pe o direcţie perpendiculară, este minimă. Structura agregatelor policristaline deformate plastic, care reprezintă grăunţi orientaţi, poartă denumirea de textură. Fig. 3.5. Deformarea plastică a agregatului policristalin: a) înainte de deformare; b) după deformare 95
  • 97.
    4.1.2 Influenţa deformăriiplastice asupra proprietăţilor În timpul deformării plastice, reţeaua cristalină a fiecărui grăunte suferă deformări puternice şi din această cauză tensiunile interne cresc şi astfel se înregistrează o creştere a rezistenţei la rupere şi a durităţii, precum şi o scădere a alungirii la rupere – materialul se ecruisează. Deformaţia pe care o suferă materialul în timpul acţiunii forţelor exterioare este caracterizată prin gradul de deformare (grad de ecruisare) E%: 𝑬% = 𝜟𝑨 𝑨 𝟎 · 𝟏𝟎𝟎 [%] unde: ΔA - este variaţia secţiunii; A0 - secţiunea iniţială. În funcţie de starea de tensiuni generată de forţele exterioare, materialul poate suferi deformări prin alungire, lăţire sau îngustare (fig.4.6) După cum rezultă din figura 4.7, în timpul deformării plastice la rece, materialul metalic se durifică şi se fragilizează. În afara proprietăţilor mecanice, mai suferă modificări şi alte proprietăţi, spre exemplu creşte sensibilitatea la coroziune, creşte rezistivitatea, se modifică proprietăţile magnetice şi uneori chiar şi culoarea. Capacitatea materialelor metalice de a se ecruisa prin deformare la rece, prezintă o importanţă practică deosebită. Pe această proprietate se bazează o serie întreagă de operaţii tehnologice prin care se pot realiza măriri ale rezistenţei la rupere, ale durităţii şi ale rezistenţei la uzare, la materiale care nu pot fi durificate prin tratamente termice. Fig.4.7 Modificarea proprietăţilor oţelului C10, prin deformare plastică la rece Fig.4.6 Modificarea dimensiunilor prin deformare plastică 96
  • 98.
    În materialul supusdeformării plastice este creată o stare spaţială de tensiuni spaţiale care se supun următoarelor legi: Legea volumului constant. Făcând abstracţie de micile variaţii de volum produse prin comprimarea posibilelor incluziuni de gaze sau microretasuri, se poate considera că deformarea are loc la volum constant. V0 = Vu = constant Legea prezenţei deformărilor elastice în timpul deformării plastice. Legea rezistenţei minime. Această lege are mai multe formulări: - orice formă a secţiunii transversale a unui corp supus deformării plastice prin refulare în prezenţa frecării pe suprafaţa de contact, tinde să ia forma care are perimetrul minim la suprafaţa dată; la limită se tinde către un cerc; - deplasarea punctelor corpului pe suprafaţa perpendiculară pe direcţia forţelor exterioare are loc după normala cea mai scurtă dusă la perimetrul secţiunii. Deformarea maximă se va produce în acea direcţie în care se va deplasa cea mai mare cantitate de material. Dacă se consideră un semifabricat de formă paralelipipedică, conform principiului deplasării punctelor după normala cea mai scurtă la perimetru, dreptunghiul se poate împărţii în două trapeze şi două triunghiuri (fig. 4.8). Se observă tendinţa transformării formei dreptunghiulare a secţiunii iniţiale, în elipsă, respectiv cerc. Legea rezistenţei minime trebuie luată în considerare în cazul matriţării cu bavură. Pentru a asigura umplerea completă a cavităţii matriţei, este necesar ca în direcţia de curgere a materialului să apară un obstacol care să opună o rezistenţă mare. Pentru a asigura această condiţie, în jurul cavităţii se realizează un canal de bavură. Prin formarea bavurii se creează în mod artificial o rezistenţă sporită la curgerea materialului afară din cavitate şi astfel se asigură umplerea cavităţii matriţei. Fig. 4.8 Deformarea prin refulare după legea rezistenţei minime 97
  • 99.
    Legea apariţiei şiechilibrului tensiunilor interioare suplimentare. La orice schimbare a formei unui corp policristalin aflat în stare plastică apar în interiorul materialul tensiuni suplimentare care se opun deformării şi care tind să se echilibreze reciproc. Eforturile suplimentare apar datorită frecării de contact dintre sculă şi semifabricat, repartiţiei neuniforme a temperaturii în semifabricat, neomogenităţii compoziţiei chimice, a caracteristicilor mecanice ale materialului etc. Tensiunile interioare produse şi rămase în piesa prelucrată se pot adăuga la tensiunile care apar în timpul funcţionării, ceea ce poate duce la apariţia unor fisuri. Pentru reducerea eforturilor suplimentare, este necesară micşorarea pe cât posibil a frecărilor între suprafaţa materialului supus deformării şi suprafaţa sculei de lucru, iar forma semifabricatului se va alege cât mai apropiată de cea a piesei finite. Legea similitudinii. Pentru aceleaşi condiţii de deformare a două corpuri geometrice asemenea, dar care au mărimi diferite, presiunile specifice de deformare sunt identice, iar raportul forţelor de deformare este egal cu pătratul raportului mărimilor liniare. 𝑝1 = 𝑝2 ; 𝐹1 𝐹2 = ( 𝑙1 𝑙2 )2 Legea este valabilă în condiţiile în care ambele corpuri au aceiaşi compoziţie chimică microstructură, caracteristici mecanice şi temperatură. În cazul pieselor mari, rezultatele obţinute pe modele nu mai corespund decât cu unele corecţii, întrucât condiţiile impuse sunt greu de respectat iar în timpul prelucrării intervin o serie de factori care influenţează rezultatele. Factorii care influenţează procesele de deformare plastică sunt: • Compoziţia chimică şi microstructura. La oţeluri deformabilitatea este diminuată prin creşterea concentraţiei de elemente de aliere carburigene, a sulfului şi fosforului. Prezenţa incluziunilor de zgură, silicaţi şi sulfuri favorizează fisurarea în timpul deformării. • Mărimea grăunţilor. Materialele cu granulaţie mare au o deformabilitate mai bună decât cele cu granulaţie fină. • Tipul reţelei cristaline. Materialele au o deformabilitate cu atât mai bună, cu cât numărul sistemelor de alunecare este mai mare. Ce mai bună deformabilitate o au materialele care prezintă o reţea CFC. 98
  • 100.
    • Temperatura. Lacreşterea temperaturii deformabilitatea creşte datorită reducerii limitei de curgere, iar la oţeluri şi datorită transformării alotropice. • Viteza de deformare. Deformabilitatea se reduce odată cu creşterea vitezei de deformare. 4.1.3 Deformarea plastică la cald Starea rezultată în urma deformării plastice, fiind o stare în afara echilibrului, materialul metalic tinde să treacă spontan într-o stare cu o energie mai mică, mai apropiată de starea de echilibru. Procesele prin care un material ecruisat trece în stări cu energie mai mică se desfăşoară prin difuzie. Temperatura are o mare influenţă asupra proceselor de difuzie şi exercită o influenţă mare asupra structurii şi proprietăţilor metalelor deformate plastic. Fig. 4.9 Modificarea proprietăţilor şi a structurii în timpul încălzirii materialelor metalice ecruisate La majoritatea materialelor metalice, mobilitatea atomilor la temperatura ambiantă este foarte mică, astfel încât structura rezultată prin deformare plastică este instabilă. Pentru ca 99
  • 101.
    materialului ecruisat săi se reducă starea de neechilibru, este necesară încălzirea lui la o temperatură ridicată. În figura 4.9. este prezentată influenţa temperaturii de încălzire asupra rezistenţei mecanice şi a alungirii la rupere a materialelor metalice ecruisate. În cazul încălzirii la temperaturi relativ scăzute, nu se înregistrează modificări importante ale proprietăţilor. În această fază se produc doar modificări la nivelul reţelei cristaline, fără a se putea înregistra vreo modificare importantă a formei şi distribuţiei grăunţilor cristalini, precum şi a caracteristicilor mecanice. Această primă etapă a modificării proprietăţilor materialului ecruisat, etapă în care se reface reţeaua cristalină, dar grăunţii rămân încă alungiţi, poartă denumirea de restaurare. La ridicarea în continuare a temperaturii, la limitele grăunţilor alungiţi şi uneori chiar în interiorul lor apar germenii unor noi grăunţi. Aceşti germeni se vor dezvolta şi dau naştere unor grăunţi noi, de formă poligonală. Acest proces poartă denumirea de recristalizare, iar structura rezultată, structură de recristalizare. În urma recristalizării, starea de neechilibru dispare şi astfel duritatea şi rezistenţa la rupere şi curgere scad, iar alungirea la rupere creşte. Astfel, materialul metalic redevine moale şi plastic. Temperatura la care începe procesul de recristalizare se numeşte temperatură de recristalizare şi este diferită de la metal la metal. 𝑇𝑟𝑒𝑐𝑟𝑖𝑠𝑡 = 0,4𝑇𝑡𝑜𝑝 [𝐾] Tabelul 4.2 Temperaturile de topire şi recristalizare a principalelor metale Metal Ttop [ ⁰C] Trecr [⁰C] Al 660 150 Cu 1083 200 Fe 1538 450 Ni 1440 600 Deoarece viteza de formare a germenilor de recristalizare şi viteza de creştere a germenilor sunt mici la temperatura de recristalizare, în practică sunt aplicate materialelor ecruisate încălziri la temperaturi mai mari decât temperatura de recristalizare, cu scopul scurtării timpului de încălzire. Cu cât temperatura de încălzire este mai mare, cu atât viteza de recristalizare va fi mai ridicată. 100
  • 102.
    Încălzirea materialelor latemperaturi prea mari duce însă la creşterea grăunţilor de recristalizare, rezultând astfel o structură grosolană, ceea ce determină o scădere accentuată, atât a rezistenţei mecanice, cât şi a alungirii la rupere. Această creştere a grăunţilor se realizează prin contopirea mai multor grăunţi de dimensiuni mici, fenomen cunoscut sub denumirea de coalescenţă. Un semifabricat căruia i s-a aplicat o recoacere de recristalizare, poate fi din nou deformat plastic la rece până la o nouă ecruisare, după care urmează un nou tratament termic de recristalizare. În cazul deformării plastice la cald a materialelor metalice se înregistrează fenomenul de ecruisare, însă datorită vitezei mari de difuzie a atomilor, ecruisajul este înlăturat rapid prin recristalizarea ce se produce simultan cu ecruisarea. Astfel, materialele supuse unor deformări plastice la cald, rămân după deformare, moi şi plastice. La temperaturi situate doar cu puţin peste temperatura de recristalizare, procesul de recristalizare se desfăşoară cu o viteză redusă şi de aceea în practică încălzirea materialelor în vederea deformării plastice la cald se efectuează la temperaturi situate mult peste temperatura de recristalizare. Pentru diferite metale sau aliaje, intervalul optim al temperaturilor la care se aplică deformarea plastică la cald, se stabileşte experimental. Pentru diferite oţeluri nealiate, aceste temperaturi sunt indicate în tabelul 4.3. Tabelul 4.3 Temperaturi de deformare la cald a oţelurilor nealiate %C Temperatura de deformare [⁰C] început sfârşit 0.1 – 0,3 1150 – 1200 800 - 850 0,3 – 0,5 1100 – 1150 0,5 – 0,9 1050 – 1100 0,9 – 1,3 1000 - 1050 Pentru ca în timpul procesului de deformare la temperaturi înalte, să nu se înregistreze o creştere periculoasă a grăunţilor, este necesar ca gradul de deformare aplicat pieselor să fie cât mai mare, astfel încât să apară cât mai mulţi germeni de recristalizare. 4.1.4 Încălzirea semifabricatelor 101
  • 103.
    Instalaţiile folosite pentruîncălzirea semifabricatelor în vederea deformării plastice la cald trebuie să îndeplinească următoarele condiţii: - să asigure o încălzire uniformă şi pătrunsă; - să permită reglarea funcţionării pentru un anumit regim de încălzire; - să permită controlul procesului de încălzire; - să aibă un randament energetic ridicat. Cuptoarele de încălzire se clasifică (fig. 4.10.) după cum urmează: Fig. 4.10. Clasificarea cuptoarelor de încălzire Cea mai largă utilizare pentru încălzirea semifabricatelor înainte de deformare plastică la cald o au cuptoarele cu vatră fixă încălzite cu flacără (fig.4.11). În cazul semifabricatelor cu dimensiuni mari sunt utilizate cuptoarele cu vatră mobilă, care permit folosirea podului rulant pentru operaţiile de încărcare – descărcare (fig.4.12). 102
  • 104.
    Fig.4.11 Cuptor cuvatră fixă Fig.4.12 Cuptor cu vatră mobilă Pentru producţia de serie, pentru asigurarea unei productivităţi corespunzătoare, sunt utilizate cuptoarele cu vatră rotativă (fig.4.13) sau cuptoarele cu inducţie de medie frecvenţă (fig.4.14). Acest tip de instalaţii de încălzire poate asigura ritmul de producţie impus de utilajele de deformare plastică. Fig.4.13 Cuptor cu vatră rotativă Fig.4.14 Cuptor cu inducţie 103
  • 105.
    4.2 Procedee dedeformare plastică La prelucrarea prin deformare plastică, modificarea formei semifabricatului se realizează prin redistribuirea volumelor sale elementare sub acţiunea forţelor exterioare, prin urmare, exceptând unele pierderi inevitabile, prelucrarea are loc fără îndepărtare de material. Prelucrarea prin deformare plastică prezintă o serie de avantaje : • obţinerea unor proprietăţi mecanice superioare; • consum minim de material; • productivitate foarte ridicată; • obţinerea unei game foarte largi de piese, cu configuraţii simple până la cele mai complexe, cu nu număr redus de operaţii; • obţinerea unei precizii ridicate (mai ales la rece) cu o manoperă redusă. Datorită avantajelor sale, prelucrarea prin deformare plastică deţine, ponderea cea mai mare în industria constructoare de maşini. Peste 60% din piesele componente ale maşinilor, utilajelor şi instalaţiilor sunt realizate din semifabricate obţinute prin deformare plastică. Se cunosc mai multe metode de prelucrare a metalelor prin deformare plastică. Pe baza solicitărilor exterioare aplicate, procedeele de prelucrare prin deformare plastică pot fii incluse în cinci grupe. A. Deformare prin compresiune, realizată, prin solicitarea de compresiune mono- şi poliaxială. În această grupă sunt incluse: - forjarea liberă; constă în comprimarea succesivă a materialului cu ajutorul a două scule montate pe ciocane sau prese, din care una este fixă iar alta mobilă. - forjarea în matriţe; constă în deformarea simultană în întregul volum al materialului, iar curgerea acestuia este dirijată şi condiţionată de forma şi dimensiunile locaşurilor matriţei. - extrudarea; constă în deformarea simultană în întregul volum al materialului, iar curgerea acestuia este dirijata şi condiţionată de forma şi dimensiunile locaşurilor matriţei. - laminarea; constă în deformarea metalului între doi cilindri cu axe paralele care se rotesc continuu în sensuri opuse. Odată cu deformarea propriu-zisă, cilindrii realizează şi avansul materialului, datorită frecării dintre suprafaţa cilindrilor şi suprafaţa prelucrată. B. Deformarea prin tracţiune-compresiune, constă în deformarea metalului printr-o solicitare compusă de tracţiune şi compresiune. Din această grupă fac parte: 104
  • 106.
    - trefilarea şitragerea barelor; constă în tragerea unei sârme sau bare prismatice, cu o forţă axială, prin orificiul unei scule numită filieră, care are secţiunea transversală mai mică decât cea a materialului iniţial. - tragerea ţevilor; este procedeul în care ţeava laminată este deformată prin tragere între o filieră şi un dorn, realizându-se calibrarea diametrului interior şi grosimea peretelui ţevii. - ambutisarea adâncă; constă în deformarea unui material (semifabricat) de formă plană până la forma cavă sau mărimea cavă a unui produs cav, cu sau fără modificare voită a grosimii pereţilor. C. Deformarea prin tracţiune, constă în deformarea plastică a materialului printr-o solicitare de tracţiune mono- sau poliaxială. În această grupă sunt incluse, alungirea, lăţirea şi adâncirea. . D. Deformarea prin încovoiere, se realizează prin solicitarea de încovoiere aplicată unui semifabricat plan. Încovoierea poate fii realizată liber sau prin matriţare E. Deformare prin forfecare constă în deformarea prin răsucire a unei porţiuni de semifabricat faţă de altele, ca de exemplu la răsucirea manetoanelor de la arborii cotiţi. 4.3 Forjarea liberă Forjarea liberă constă în comprimarea succesivă a metalului cu ajutorul a două scule (nicovale), din care una este fixă iar alta mobilă, care sunt montate pe ciocane sau prese. Se supun forjării libere lingouri sau semifabricate laminate. 105
  • 107.
    Piesele forjate aucaracteristici mecanice superioare produselor laminate şi mai înalte faţă de cele ale pieselor obţinute prin turnare, datorită structurii de forjare care este mai omogenă şi densă. Calitatea pieselor forjate depinde de gradul de coroiaj, exprimat ca raport între secţiunea piesei, stabilită perpendicular pe direcţia deformaţiei principale, măsurată înainte şi după forjare. Mărimea gradului de coroiaj impus unui anumit produs forjat, depinde de dimensiunile semifabricatului folosit, de calitatea materialului şi de importanţa piesei forjate. Cu cât gradul de coroiaj este mai mare, cu atât compactitatea şi caracteristicile mecanice sunt mai înalte. 4.3.1 Scule de bază şi ajutătoare Din această categorie fac parte : nicovale, matriţe pentru finisare, dălţile, întinzătoarele şi dornurile. De asemenea, se folosesc baroase şi ciocane cu cozi din lemn . - Nicovalele sunt fixate pe berbecul ciocanului şi pe sabotă, prin sistemul de fixare de tip coadă de rândunică cu până .Aceste scule au rolul de a deforma materialul, şi pot avea suprafeţe active de diverse configuraţii, în funcţie de operaţia efectuată. - Matriţele pentru finisare a barelor sunt execute din oţeluri slab aliate şi necesită o bună rezistenţă la sarcini dinamice . - Dălţile de găurit sunt confecţionate din acelaşi material ca şi matriţele. - Întinzătoarele şi netezitoarele sunt folosite pentru profilarea, întinderea şi finisarea suprafeţelor. - Topoarele pentru tăiere la cald sunt utilizate la tăierea materialului şi au forme diferite, în funcţie de profilul materialului supus tăierii. - Dornurile sunt folosite pentru perforarea materialului şi la calibrarea găurilor realizate. În timpul forjării sunt utilizate şi o serie de scule ajutătoare: - cleşti de forjă folosiţi la prinderea şi mânuirea pieselor calde în timpul forjării; - cleşti de macara care asigură strângerea semifabricatului în momentul ridicării cârligului macaralei; - furcile pentru răsucit folosesc la manipularea pieselor în timpul lucrului şi au dimensiuni determinate de piesele forjate; - manşoane de prindere, se folosesc la manipularea cu macaraua a pieselor grele şi a lingourilor; 106
  • 108.
    - dispozitive pentrurotirea pieselor grele în jurul axei longitudinale; - dispozitive pentru măsurat şi control. 4.3.2 Utilaje pentru forjarea liberă Forjarea liberă manuală este aplicată din antichitate, dar este practicată şi în prezent pentru realizarea unor unicate de mici dimensiuni. Pentru o astfel de operaţie este folosită nicovala, ciocanul şi cleştele de forjă. Realizarea obiectelor prin forjare liberă manuală necesită experienţă şi îndemânare din partea forjorului. În figura 4.15 sunt prezentate uneltele utilizate la forjarea liberă manuală şi exemple de obiecte realizate prin acest procedeu. Ciocanul pneumatic de forjă (ciocan autocompresor) este acţionat de un motor electric care pune în mişcare un piston care creează presiune de aer într-un cilindru. Aerul comprimat poate fi direcţionat spre un alt cilindru al cărui piston are în capăt o sculă de lovire. Prin dirijarea fluxului de aer se realizează ridicarea şi coborârea sculei de lovire. În figura 4.16 este prezentată schema de funcţionare a ciocanului pneumatic de forjă şi un ciocan autocompresor. Fig.4.15 Scule şi produse forjate liber manual 107
  • 109.
    Fig.4.16 Schema ciocanuluipneumatic de forjă şi ciocanul autocompresor Ciocanul cu abur (ciocanul vapopneumatic) funcţionează pe un principiu asemănător cu cel prezentat în figura 4.11, cu observaţia că aburul dezvoltă o energie mai mare decât aerul comprimat. Majoritatea ciocanelor de acest tip funcţionează cu abur la presiunea de 0,7 – 0,9 MN/m2 , care este furnizat de o centrală termică. Viteza de cădere a berbecului este de 7 - 8 m/s iar durata impactului de 10-3 s. Pentru a mări puterea ciocanului este necesară accelerarea vitezei în momentul impactului. Acest lucru se realizează prin acţiunea aburului comprimat asupra pistonului ciocanului. La forjarea liberă numai o parte din energie produce deformarea materialului, cealaltă parte este transmisă șabotei. În timpul funcţionări ciocanul produce vibraţii şi zgomote puternice, iar pentru limitarea acestora, raportul dintre masa șabotei şi părţile mobile trebuie să fie în limitele 15-20. Ciocanele cu abur sunt utilizate pentru forjarea semifabricatelor de mari dimensiuni pentru obţinerea arborilor, blocurilor de matriţă etc. În figura 4.17 este prezentat un ciocan cu abur cu lungimea cursei berbecelui de 2,5m şi care dezvoltă o energie de 250 kJ. 108
  • 110.
    Fig.4.17Ciocanvapopneumaticdeforjare Presele hidraulice deforjare sunt folosite pentru deformarea plastică a semifabricatelor de dimensiuni foarte mari, de exemplu lingourile. Au fost construite prese hidraulice care dezvoltă forţe de până la 75.000 tone forţă. Având în vedere masa mare a semifabricatelor, pentru manevrarea acestora, presele de acest tip sunt deservite de manipulatoare. Principiul de funcţionare al preselor hidraulice este prezentat în figura 4.18. 109
  • 111.
    Fig.4.18 Schema preseihidraulice şi presă deservită de două manipulatoare Pentru acţionarea preselor hidraulice sunt utilizate pompe de înaltă presiune care dezvoltă presiuni de până la 700 bari. Ca lichid hidraulic este folosit în general uleiul mineral. În figura 4.18 este prezentată o presă hidraulică cu doi montanţi, deservită de două manipulatoare. 4.4 Forjarea în matriţă Forjarea în matriţă constă în schimbarea formei şi dimensiunilor materialelor prin deformare plastică cu ajutorul matriţelor, pe maşini de forjat specializate. Matriţarea este precedată de încălzirea semifabricatelor la temperatura necesară începerii deformării plastice. Procesele tehnologice de matriţare cuprind următoarele operaţii: - Debitarea semifabricatelor pe maşini specializate ( fierăstraie alternative, fierăstraie circulare, ghilotine etc. ). - Încălzirea semifabricatelor la temperatura corespunzătoare. - Preforjarea materialului în vederea aducerii la o forma apropiată configuraţiei locaşului matriţei. - Matriţarea propriu – zisă, într-o singură operaţie sau mai multe operaţii succesive, funcţie de mărimea şi complexitatea piesei. - Debavurarea pieselor matriţate, executată în matriţa de debavurat sau separat. 110
  • 112.
    - Răcirea pieselormatriţate în cuptoare, nisip, containere, aer liniștit etc., in funcţie de calitatea materialului şi dimensiunile piesei. - Curăţarea pieselor matriţate de resturile de bavuri şi ţunder, prin polizare, sablare etc. - Marcarea pieselor matriţate. - Controlul final. 4.4.1 Matriţe pentru forjare Matriţele pot fi proiectate în două variante constructive, matriţe cu cavitate deschisă sau închisă. Variantele constructive sunt prezentate în figura 4.19. Fig.4.19 Matriţe: A – cavitate închisă; B – cavitate deschisă. Alegerea tipului matriţei depinde de configuraţia piesei care urmează a fi matriţată. În matriţele închise, curgerea materialului are mai multe constrângeri şi astfel pot fi realizate piese cu proeminenţe mai înalte. În cazul utilizării unei astfel de matriţe, este necesară utilizarea unor semifabricate debitate foarte precis, respectiv cu variaţii foarte mici de volum. În matriţe cu cavitate deschisă sunt matriţate în general piese care necesită mularea unor volume mai mari de material. Pentru umplerea completă a matriţei este necesară realizarea unui profil al matriţei care să frâneze expulzarea înspre exterior a materialului supus deformării (fig.4.20). Astfel, la matriţele cu cavitate deschisă, pe conturul cavităţii în care este generată piesa, se practică un canal de bavură în planul de separaţie. Legătură între cavitatea principală şi cavitatea bavurii se realizează prin puntiţa cu secţiunea LxH. În zona cu secţiune micşorată se produce o scădere accentuată a temperaturii materialului expulzat din cavitatea principală, plasticitatea se reduce şi astfel este favorizată o mai bună umplere a cavităţii 111
  • 113.
    principale. După matriţare,surplusul de material care a format bavura este eliminat prin forfecare pe ştanţe de debavurare. Fig.4.20 Matriţă cu canal de bavură Executarea pieselor prin matriţare la cald poate fi realizată pe ciocane de matriţare sau pe prese de diferite tipuri. Matriţarea pe ciocane prezintă avantajul că viteza de deformare este mare şi astfel umplerea cavităţii se produce mai în profunzime. Dar cum la impact, în matriţă sunt generate tensiuni foarte mari, matriţa necesită o rezilienţă mare, respectiv o duritate mai redusă. Din acest motiv uzarea matriţelor pentru ciocane de matriţare este mai rapidă. Matriţarea pe prese are următoarele avantaje în raport cu matriţarea pe ciocane: -precizie mai ridicată datorită rigidităţii sporite a berbecului; -înclinaţii mai mici ale pereţilor cavităţii, datorită folosirii extractoarelor; -posibilitatea mecanizării şi automatizării procesului; -consum mai mic de energie; -productivitate ridicată. La întocmirea desenului semifabricatului matriţat trebuiesc urmărite următoarele faze: 1. - alegerea planului de separaţie; 2. - stabilirea adaosurilor de prelucrare; 3. - stabilirea adaosurilor tehnologice. Întocmirea desenului semifabricatului matriţat se face plecând de la desenul de execuţie al piesei finite, la care se iau în consideraţie adaosurile de prelucrare şi adaosurile tehnologice. Adaosurile tehnologice caracteristice pieselor matriţate sunt înclinările pentru extragerea uşoară a semifabricatului din cavitatea matriţei şi razele de racordare care facilitează curgerea materialului în cavităţile matriţei. În figura 4.21 este prezentat modul de 112
  • 114.
    elaborare a desenuluipiesei forjate, după care urmează proiectarea şi execuţia matriţei sau setului de matriţe. Fig.4.21Desenulpieseiforjate 4.22 Fazelematriţăriiunuiarborecotit Unele piese care au forme mai complexe, nu pot fi realizate prin deformare într-o singură matriţă. Pentru realizarea formei finale sunt necesare mai multe faze de deformare, respectiv mai multe matriţe. În figura 4.22 sunt exemplificate fazele tehnologice prin care este realizat un arbore cotit. Pentru a se obţine forma finală sunt necesare patru matriţe, două pentru prelucrare pe ciocanul matriţor şi două pe presă. 113
  • 115.
    4.4.2 Prese pentrumatriţare Presa cu manivelă este utilizată frecvent pentru operaţii de deformare plastică la rece prin îndoire, imprimare, ambutisare, decupare, debavurare, calibrare etc. Are o cadenţă mare de lucru, motiv pentru care este prevăzută cu sisteme de alimentare automată. Pentru operaţii de deformare plastică la cald este mai rar folosită şi numai pentru piese mărunte. Schema de principiu şi o presă cu manivelă sunt prezentate în figura 4.23. Prin rotirea arborelui cu manivelă, este antrenată biela care determină coborârea şi ridicarea șabotei mobile (culisor), prin culisare pe ghidaje. Fig.4.23Presacumanivelă Presa cu excentric are un principiu de funcţionare asemănător cu cel al presei cu manivelă. Este însă mult mai robustă şi dezvoltă forţe mai mari. Este frecvent întâlnită în secţiile de prelucrare prin deformare plastică la cald. Are o masă cu suprafaţă mare, lucru care permite montarea simultană a mai multor matriţe. În aceste condiţii, la o singură încălzire sunt posibile operaţiile de preformare, formare, finisare şi debavurare, prin transferarea piesei în posturile de lucru corespunzătoare. În figura 4.24 sunt prezentate schema de funcţionare şi o presă cu excentric. 114
  • 116.
    Fig.4.24 Presa cuexcentric Presa cu genunchi dezvoltă forţe deosebit de mari, dar sabota mobilă are o cursă relativ mică. În figura 4.25 sunt prezentate schema de funcţionare şi o presă cu genunchi. Pentru reducerea eforturilor din ghidaje şi pentru mărirea suprafeţei active a mesei de lucru, acţionarea poate fi făcută cu un sistem dublu de braţe articulate, care acţionează sincron. În figura 4.26 este prezentată schema cinematică a presei cu genunchi cu sistem dublu de pârghii de acţionare a șabotei mobile. Fig.4.25 Presă cu genunchi 115
  • 117.
    Fig.4.26 Schema cinematicăa presei cu genunchi cu sistem dublu de pârghii Presa cu fricţiune este utilizată frecvent pentru deformarea la cald în matriţe deschise. La presele cu şurub energia preluată de la motorul electric de către organele în mişcare, este transformată în lucru mecanic de deformare prin intermediul mecanismului şurub-piuliţă. Avantajele utilizării mecanismelor de transmisie cu şurub-piuliţă sunt: - simplitate constructivă; - obţinerea unei mişcări lente şi a unei forţe mari; - gabarit mic pentru forţe mari; - deplasare cu precizie ridicată. Dezavantajele mecanismelor cu şurub-piuliţă sunt: - pierderi relativ mari prin frecare; - randament scăzut; - imposibilitatea obţinerii unor viteze mari de deplasare. În cazul preselor cu două discuri de fricţiune, mişcarea se transmite de la motorul electric, la arborele principal care susţine cele două discuri, prin intermediul transmisiei prin curele. Arborele este deplasabil axial prin comandă mecanică, hidraulică sau pneumatică. La contactul discului cu obada discului de fricţiune (volantului), se realizează mişcarea de coborâre a berbecului prin intermediul mecanismului cu şurub şi piuliţă. Mişcarea volantului 116
  • 118.
    este accelerată lacoborâre odată cu creşterea razei punctului de contact între disc şi volant, diferenţa dintre vitezele periferice fiind iniţial mică, exisă tendinţa de patinare. La deplasarea axială a arborelui principal se realizează contactul discului de fricţiune cu cel de al doilea disc de antrenare şi astfel se produce mişcarea de ridicare a șabotei mobile. Ciclul de lucru al preselor cu fricţiune constă în următoarele faze: - cursa de coborâre accelerată; - cursa de deformare; - cursa de ridicare. În mod obişnuit, pe baza cerinţelor tehnologice, vitezele de deformare la matriţarea pe presele cu fricţiune se situează în limitele 0,5-0,9 m/s. În figura 4.27 sunt prezentate schema de funcţionare şi o presă cu fricţiune. Fig.4.27Presăcufricţiune Presa hidraulică este utilizată pentru matriţarea pieselor de mari dimensiuni. Aceste prese au doi sau patru montanţi şi prezintă o masă de lucru cu suprafaţa mare. În aceste condiţii pe astfel de prese pot fi fixate mai multe matriţe, respectiv de preformare, formare ,şi finisare. Schema presei hidraulice este prezentată în figura 4.13. 117
  • 119.
    4.4.3 Ciocane pentrumatriţare Pe ciocanele de matriţare piesele sunt realizate prin aplicarea mai multor lovituri, de obicei între două şi şase lovituri. Semifabricatul se răceşte între aplicarea loviturilor, dar răcirea este mai intensă în partea inferioară, unde semifabricatul rămâne în contact cu matriţa. Ca urmare la matriţarea pe ciocane se realizează o umplere mai bună a cavităţii superioare. Ciocanele pneumatice şi cele vapopneumarice sunt frecvent utilizate pentru operaţiile de matriţare. Ciocanele vapopneumatice de mare energie, pot dezvolta la impact forţe de de până la 12.000 tone forţă. Ciocanele utilizate pentru matriţare pot fi folosite şi pentru operaţii de forjare liberă. Ciocanele autocompresoare nu sunt utilizate pentru operaţii de matriţare. Pentru operaţiile de matriţare sunt utilizate şi ciocane care utilizează energia dezvoltată de căderea liberă a berbecului pe care este fixată semimatriţa superioară. Aceste ciocane sunt diferenţiate doar prin mecanismul de ridicare a berbecului pe care este fixată matriţa superioară (fig. 4.28). Ciocanul cu scândură este utilizat pentru matriţarea pieselor mărunte. Berbecul are o masă de ordinul mai multor sute de kilograme şi este ridicat cu un sistem mecanic format din două role care antrenează prin frecare o scândură. Rotirea rolelor şi frecarea dintre acestea şi scândură, facilitează ridicarea berbecului. La eliberarea scândurii, berbecul cade liber, iar energia potenţială a acestuia se transformă în energie cinetică şi în final în energie de deformare a semifabricatului plasat în matriţa inferioară. Fig.4.28 Ciocane de matriţare: A – cu scândură; B – cu curea; C – cu cremalieră. 118
  • 120.
    Ciocanul cu curease bazează pentru ridicarea berbecului, pe frecarea dintre rolele de antrenare şi o curea. În momentul eliberării curelei berbecul cade liber iar energia potenţială iniţială se transformă în energie deformatoare. Ciocanele cu scândură şi cele cu curea necesită un consum relativ mic de energie pentru ridicarea berbecului, astfel încât din punct de vedere al consumului de energie ele sunt avantajoase. Dezavantajul acestor ciocane constă în necesitatea schimbării relativ frecvente a scândurii, respectiv curelei. Ciocanul cu cremalieră foloseşte pentru ridicarea berbecului un sistem format dintr- un pinion şi o cremalieră. În această situaţie poate fi ridicat un berbec cu masa mai mare decât în cazul ciocanelor cu scândură sau curea. La îndepărtarea pinionului berbecul cade producând deformarea materialului depus în matriţa inferioară. Trebuie menţionat faptul că pentru umplerea corectă a matriţei, de obicei sunt necesare mai multe lovituri, în cazul matriţării pe ciocanele cu scândură, curea sau cremalieră. Ciocanul de înaltă energie (ciocanul cu explozie) se bazează pe energia eliberată prin explozia produsă într-un spaţiu închis format dintr-un cilindru şi un piston. Ca amestec exploziv poate fi folosit aerul comprimat în care este pulverizată motorina, principiul fiind asemănător cu cel de funcţionare a motorului Diesel. Se poate folosi şi un amestec de aer sau oxigen cu hidrogen. Explozia produce o presiune foarte mare în cilindru şi accelerarea pistonului, astfel că viteza de impact şi de deformare a materialului din matriţă este foarte mare. În figura 4.29 este prezentată schema de principiu a ciocanului de înaltă energie. Fig.4.29 Ciocanul de înaltă energie 119
  • 121.
    4.5 Deformarea plasticăprin extrudare Extrudarea este procesul de prelucrare prin deformare plastică care constă în trecerea forţată a materialului printr-o matriţă a cărei deschidere este profilată şi are o secţiune mai mică decât cea a semifabricatul supus deformării. Procesul de extrudare are loc prin următoarele faze: - presarea până la umplerea completă a orificiului matriţei; - începutul curgerii prin orificiul matriţei; - curgerea materialului prin orificiul matriței. Forţa de extrudare este influenţată de : a) rezistenţa la deformare a semifabricatului; b) gradul de reducere; c) valoarea forţelor de frecare; d) tipul extrudării; e) complexitatea piesei; f) forma şi dimensiunile semifabricatului. Valorile presiunii de extrudare a oţelului sunt cuprinse între 170 - 280 daN/cm2 , iar pentru aluminiu între 40 - 120 daN/cm2 . 4.5.1 Procedee de extrudare În funcţie de temperatura de extrudare, operaţia se efectuează la rece sau la cald. După natura forţelor de deformare se deosebesc: - extrudare mecanică; - extrudare hidraulică; - extrudare prin explozie; Conform sensului de acţionare al forţei şi de deplasare al materialului: - extrudare directă; - extrudare inversă; - extrudare combinată; După axa maşinii se deosebesc: - maşină de extrudat cu ax orizontal; 120
  • 122.
    - maşină deextrudat cu ax vertical. Conform modului de acţionare a maşinii se deosebesc: - prese hidraulice; - prese mecanice. Extrudarea directă şi extrudarea inversă sunt cele mai răspândite procedee de extrudare, prin care sunt obţinute produse lungi cu diverse profile. Operaţia este efectuată pe prese hidraulice orizontale. Semifabricatul cilindric, încălzit sau rece, este introdus în container (cilindrul de lucru) şi sub presiunea plungerului materialul este obligat să iasă prin orificiul matriţei (fig.4.30). La extrudarea directă, direcţia de expulzare din matriţă este aceiaşi cu cea de acţionare a plungerului iar la extrudarea inversă, direcţiile sunt inverse. Principiile prezentate în figură pot fi aplicate şi pe prese mecanice verticale, pentru obţinerea unor piese cu lungime mică. În acest caz sunt utilizate matriţe speciale în care curgerea materialului este limitată. Extrudarea ţevilor poate fi aplicată prin folosirea procedeului de extrudare inversă (fig.4.31). Este folosit un semifabricat cu o gaură la mijloc. Prin presarea materialului, acesta este obligat să iasă prin spaţiul rămas între matriţă şi dorn, rezultând astfel o ţeavă. Fig.4.30 Principiul extrudării: A. – extrudare inversă; B. – extrudare directă. Fig.4.31 Extrudarea ţevilor 121
  • 123.
    Extrudarea maselor plasticese poate realiza atât prin extrudare directă, cât şi indirectă, folosind principiile prezentate mai înainte. Pentru realizarea diverselor profile, închise sau deschise se poate folosi şi metoda extrudării directe la care presarea materiei prime se realizează de către un extruder cu şneck (melc) – figura 4.32. Fig.4.32 Extrudarea maselor plastice şi profile realizate prin extrudare În acest caz sunt utilizate granule de polistiren sau polietilenă care sunt antrenate spre matriţă de către extruderul cu melc. Pentru lichefierea granulelor şi polimerizare este necesară încălzirea containerului. 4.5.2 Tehnologia extrudării Etapele procesului tehnologic de extrudare a materialelor metalice sunt: - debitarea semifabricatului; - pregătirea pentru extrudare (curăţire, eventual încălzire, lubrifiere); - extrudarea propriu-zisă; - operaţii complementare (retezare, calibrare); - control tehnic de calitate. În cazul materialelor metalice cu deformabilitate mare (aluminiu, cupru, alamă etc.) operaţia de extrudare se efectuează la rece. Oţelurile cu conţinut mic de carbon folosite pentru realizarea prin extrudare a pieselor scurte nu necesită o încălzire, dar în prealabil suprafaţa se supune operaţiei de fosfatare, cu scopul reducerii frecării dintre material, container şi matriţă. 122
  • 124.
    Procesul de extrudarela rece creează deplasări de material cu presiuni specifice şi viteză foarte mari. Prin faptul ca materialul semifabricatului freacă pe suprafaţa containerului şi matriţei, acestea sunt puternic solicitate la uzare. Pentru reducerea frecării şi uzurii este necesară existenţa unui strat intermediar între matriţă şi materialul supus deformării. Acest strat trebuie sa fie legat de materialul supus deformării si să fie poros pentru a îngloba lubrifiant. Metoda astăzi unanim folosită la extrudarea oţelurilor este cea a fosfatării. Ea constă într-o transformare chimică superficială a materialului, rezultând un strat de fosfaţi compuşi, insolubili. Fosfatarea se execută după decapare. În cazul extrudării la rece a oţelului, presiunea la nivelul suprafeţei de contact semifabricat - matriță poate atinge 250 daN/mm2 . În cazul extrudării metalelor sau aliajelor neferoase, care sunt extrudate la rece reducerea frecării se realizează prin lubrifiere. Lubrifianţii nu trebuie să adere la pereţii matriţei, ci să preia eforturile de compresiune. Ca lubrifianţi se folosesc lubrefianţi solizi, ca de exemplu bisulfura de molibden. În cazul extrudării oţelului la temperaturi înalte, pe suprafaţa semifabricatului sunt presărate granule fine de sticlă, care se topesc în contact cu semifabricatul cald. Prin extrudare rezultă următoarele rugozităţi ale suprafeţelor: - extrudare la rece : Ra = 0,2 – 1,6 µm; - extrudare la cald : Ra = 1,6 – 6,3 µm. 4.6 Tragerea barelor, ţevilor şi trefilarea Procesul de deformare plastică prin tragere se realizează prin trecerea unui semifabricat sub formă de bară printr-un orificiu calibrat al sculei de deformare, numită filieră. Tragerea prin filieră se realizează sub acţiunea unei forţe de tracţiune aplicată la capătul anterior al semifabricatului. În funcţie de aspectul produselor trase, şi în funcţie de organele de maşină care asigură forţa de tragere, deformarea plastică se poate realiza prin două tehnologii distincte: trefilarea sârmelor şi tragerea barelor şi ţevilor. În cazul trefilării, sârmele sunt obţinute sub formă de colaci (produs semifabricat sau finit), iar forţa de tragere este asigurată de organe de maşini cu mişcare circulară. La tragerea barelor şi ţevilor, semifabricatele şi produsele finite sunt rectilinii, iar forţa de tragere este asigurată de un subansamblu al utilajului de tragere, care asigură o mişcare rectilinie. În procesul de tragere prin filieră, materialul metalic este supus la întindere, datorită forţei de tracţiune şi la compresiune datorită presiunii exercitate de pereţii filierei. Sub acţiunea acestor 123
  • 125.
    forţe, materialul metalicva suferii o alungire în direcţie axială şi o reducere de secţiune în sens transversal. În afara forţelor de întindere şi de compresiune, în timpul tragerii mai acţionează şi frecarea dintre suprafaţa exterioară a materialului metalic supus tragerii şi pereţii orificiului filierei. Aceste forţe determină atât alunecări ale cristalelor cât şi deformări a acestora. Pentru ca procesul de deformare prin tragere să se poată desfăşura în bune condiţii, fără ca materialul să se rupă, este necesar să se asigure următoarele condiţii: - forţa de tragere să fie suficient de mare pentru a determina deformarea; - gradul de reducere a secţiunii să nu genereze tensiuni de întindere care să atingă limita de rupere. Plecând de la tensiunile care acţionează asupra materialului la tragerea prin filieră a fost stabilită următoarea relaţie simplificată a forţei de tragere: T = σc(A0-Au)(1+μ/α) unde: T- forţa de tragere; σc - rezistenţa la compresiune; A0 şi Au - secţiunea sârmei înainte şi după deformare; μ - coeficientul de frecare dintre sârmă şi filieră; α - unghiul de trefilare. Coeficientul de trefilare, definit ca raportul dintre secţiunile produsului după şi înainte de trefilare prin aceeaşi filieră, λ = Au/A0, trebuie să corespundă unei deformări totale care să fie mai mare decât deformarea elastică şi în acelaşi timp forţa de tragere T, necesară deformării totale, să fie mai mică decât rezistenţa de rupere la întindere a sârmei trefilate. Viteza de trefilare are un efect redus asupra forţei de trefilare, însă la viteze mari se observă o creştere puternică a temperaturii, condiţiile de lubrifiere înrăutăţindu-se. Filiera cu ajutorul căreia sunt executate operaţiile de trefilare sau tragere este prezentată în figura 4.33. Sunt utilizate filiere cu ajutorul cărora sunt obţinute diverse profile: circular, pătrat, dreptunghiular, hexagonal. Pentru reducerea forţelor de frecare şi reducerea riscului de rupere, materialul înainte de a fi tras prin filieră este lubrifiat. Filierele sunt scule care necesită o duritate foarte mare. Pentru tragerea barelor şi ţevilor sunt folosite filiere din oţeluri înalt aliate sau sinterizate din carburi, iar pentru trefilarea sârmelor subţiri pentru industria electrotehnică filierele sunt din safir (fig.4.34). 124
  • 126.
    Fig. 4.33 Filierăde deformare prin tragere: 1 – con de prindere; 2 – con de ungere; 3 – con de deformare; 4 – cilindru de calibrare; 5 – con de degajare. Fig.4.34 Linie continuă de trefilare cu cinci posturi Ţevile fără cusătură ( fără sudură) sunt fabricate tot prin tragere. Semifabricatul de la care se porneşte este obţinut prin forjare şi găurire după care urmează extrudarea. Pentru reducerea diametrului se aplică în continuare operaţia de tragere. Ca semifabricate pot fi utilizate şi ţevi obţinute prin turnare continuă. În figura 4.35 sunt prezentate schemele de tragere a ţevilor. 125
  • 127.
    Fig.4.35 Tragerea ţevilor:A – fără dorn; B – cu dorn fix; C – cu dorn flotant. Ţevilor cu diametrul mare li se reduce diametrul prin tragere prin procedeul cu dorn fix (B). Aceasta pentru că secţiunea barei de poziţionare a dornului trebuie să fie suficient de mare pentru a suporta tensiunile de întindere generate de forţele de deformare şi frecare. Diametrul ţevilor cu secţiune medie este redus prin aplicarea procedeului cu dorn flotant (C). Prin aplicarea acestui procedeu se asigură o bună calibrare atât a diametrului exterior, cât şi a celui interior al ţevii. Dornul şi filiera sunt astfel proiectate încât pe durata tragerii, dornul să se menţină în poziţia prestabilită. Pentru tragerea ţevilor cu diametrul mic poate fi folosită doar metoda de tragere fără dorn (A). 4.7 Deformarea plastică prin laminare Laminarea este procedeul de prelucrare prin deformare plastică la care un semifabricat este trecut printre doi cilindrii care se rotesc in sensuri inverse şi reduc dimensiunile secţiunii în direcţia acţionării forţei. Laminarea este procedeul cu cea mai mare răspândire in prelucrarea metalelor prin deformare plastică. Aproximativ 75% din producţia de oţel elaborată în industria metalurgică se prelucrează prin laminare, rezultând semifabricate ca: table, benzi, profile, țevi etc., în timp ce restul de 25% din cantitatea de oţel este prelucrată prin turnare sau prin forjare. Laminorul este o instalaţie complexă utilizată pentru prelucrarea prin laminare la cald sau la rece a materialelor. Este format din utilaje de bază (care participă direct la deformarea plastică), şi din utilaje auxiliare de încălzire, manevrare, ajustare etc. Ansamblul format din doi sau mai mulţi cilindri care lucrează simultan la executarea unei operaţii de laminare poartă denumirea de cajă de laminare. Partea cilindrilor care vine in contact direct cu laminatul se numeşte tablieră. Cilindri cu tabliera netedă sunt folosiți la 126
  • 128.
    laminarea tablelor sibenzilor, iar cei cu tabliera profilată sunt folosiţi pentru laminarea profilelor. Cele mai răspândite laminoare au doi cilindri cu tabliera netedă şi servesc pentru laminarea la cald a materialelor metalice. Datorită forţelor rezistente de valoare ridicată ale materialului supus laminării, cilindrii tind să se curbeze (fig.4.36.a.), rezultând astfel semifabricate plate cu grosime neuniformă. În cazul laminării la cald, forţele deformatoare sunt mai reduse, iar în majoritatea cazurilor diferenţele de grosime pot fi neglijate. În cazul laminării la rece, datorită deformabilităţii mai reduse a materialului laminat, variaţia grosimii secţiunii trebuie luată în considerare. Se poate obţine un produs laminat cu grosime uniformă, dacă tablierele sunt prelucrate astfel încât sub acţiunea forţelor de încovoiere, generatoarele cilindrilor în contact cu materialul, să devină liniare şi paralele (fig.4.36.b.). Fig.4.36 Laminor duo cu cilindri drepţi şi profilaţi O altă soluţie pentru obţinerea tablelor cu grosime constantă este cea de utilizare a laminoarelor cu mai mulţi mai mulţi cilindrii. În contact cu materialul supus laminării sunt doar doi cilindri, cei cu diametrul cel mai mic. Ceilalţi cilindri servesc la sprijinirea cilindrilor activi, reducându-se astfel deformarea acestora (fig. 4.37; C.- laminorul cuatro; D.- laminorul cu şase cilindri). Aceste laminoare sunt utilizate mai ales pentru laminarea la rece a tablelor subţiri. În figura 4.38 este prezentat un laminor cuatro pentru laminare la rece. 127
  • 129.
    Fig.4.37 Schema deamplasare a cilindrilor: A – laminor duo; B – laminor trio; C – laminor cuatro; D – laminor cu şase cilindri. Fig.4.38 Laminor cuatro pentru laminare la rece Pentru sporirea deformabilităţii, respectiv pentru reducerea forţelor, laminarea materialului se poate face la cald. În figura 4.39 sunt prezentate modificările microstructurale care se produc în timpul laminării la cald. La trecerea printre cilindri laminorului se formează textura şi materialul se ecruisează. Deoarece temperatura de încălzire este mult mai mare decât cea de recristalizare, germenii de recristalizare apăruţi se dezvoltă rapid. Astfel, la o distanţă de câţiva metri de la ieşirea din laminor s-a format, o structură de echilibru cu grăunţi 128
  • 130.
    poligonali cu granulaţiemai fină decât cea iniţială. Efectul ecruisării este anihilat iar noua structură poate fi laminată în continuare fără reîncălzire. Din punct de vedere tehnic şi economic este avantajoasă laminarea la cald pe linii de laminare care cuprind mai multe laminoare (fig.4.40). Fig.4.39 Structura materialelor laminate la cald Fig.4.40 Linie de laminare continuă 129
  • 131.
    4.8 Laminarea ţevilor Celmai productiv procedeu de fabricare a ţevilor fără cusătură din oţel, este cel de obţinere a acestora prin laminare. Se porneşte de la un semifabricat cilindric masiv, încălzit la 1200-1300⁰C, care este trecut printre cilindrii poziţionaţi oblic ai unui laminor şi care au acelaşi sens de rotire (procedeul Mannesmann). Cilindrii acţionează împreună cu semifabricatul ca un gen de mecanism în care semifabricatul se deplasează spre înainte pe o spirală elicoidală. În calea semifabricatului se poziţionează un dorn sprijinit rigid pe o bară care suportă o forţă de compresiune provocată de înaintarea materialului. Astfel, se realizează împingerea şi trecerea materialului printre cilindri şi vârful dornului. Semifabricatul este perforat central, procesul fiind favorizat de tensiunile alternative de întindere şi compresiune, care sunt generate în timpul procesului. Forma dublu conică a cilindrilor permite lărgirea orificiului central, datorită tensiunilor de întindere care apar. Prin aceasta, se reduc foarte mult frecările, iar solicitările barei de susţinere a vârfului dornului de perforare, sunt diminuate. Îngrădirea şi orientarea deformaţiilor materialului perforat se realizează prin două patine plasate în plan perpendicular pe cilindrii laminorului. Procesul de laminare a ţevilor este prezentat în figura 4.41. Fig.4.41 Procedeul de obţinere a ţevilor prin laminare Deoarece în această fază a rezultat un tub cu diametru mare şi pereţi relativ groşi, pe aceiaşi linie de fabricaţie se continuă prelucrările prin deformare plastică la cald, cu scopul obţinerii unor ţevi cu diametru mai mic şi pereţi mai subţiri (fig.4.42). 130
  • 132.
    Fig.4.42 Schema tehnologicăde obţinere a ţevilor laminate În semifabricatul tubular este introdus un dorn cu diametrul uniform pe toată lungimea. Prin trecerea printr-un alt laminor cu trei role conice, se realizează reducerea diametrului exterior, precum şi uniformizarea şi reducerea grosimii pereţilor, rezultând o ţeavă semifabricată care are încă un diametru mare. După extragerea dornului se efectuează o nouă încălzire cu scopul obţinerii unei plasticităţi maxime. Trecerea ţevii semifinite printr-un tren de laminare cu cilindri profilaţi determină reducerea pas cu pas a diametrului şi a grosimii peretelui. În final, la semicald se realizează curăţarea suprafeţelor şi calibrarea finală. 4.9 Deformarea plastică a tablelor Prelucrarea tablelor prin deformare plastică permite obţinerea unor piese apropiate de forma finită. Debitarea tablelor care urmează a fi prelucrate prin deformare plastică se face la indici de utilizare ridicaţi (peste 90° ). Piesele din tablă realizate prin deformare plastică le pot înlocui cu succes pe cele turnate, forjate, sau obţinute prin alte procedee, în condiţiile 131
  • 133.
    asigurării scopului funcţionalal piesei, al reducerii consumului de material şi a manoperei. Operaţiile de deformare a tablelor sunt executate, aproape în exclusivitate, cu dispozitive speciale acţionate de prese. După caracterul general al deformaţiilor, operaţiile simple de presare la rece se clasifică în două grupe (fig.4.43): - operaţii de forfecare (tăiere); - operaţii de matriţare. Fig.4.43 Clasificarea operaţiilor de presare a tablelor Operaţiile de presare la rece poate fii aplicate atât materialelor feroase cât şi celor neferoase , cu condiţia ca acestea să se poată prelucra uşor şi să aibă proprietăţile impuse piesei finite. Calitatea produselor obţinute prin presare la rece este condiţionată de următoarele: - aspectul exterior, forma şi dimensiunile materialului; - proprietăţile chimice (compoziţia şi rezistenţa la coroziune); - microstructură; - caracteristicile mecanice (duritate, limită la curgere, rezistenţă mecanică, alungire şi gâtuire la rupere); 132
  • 134.
    - proprietăţi tehnologice(capacitate de deformare). Suprafaţa tablei trebuie să fie perfect netedă, laminată curat, fără cute, exfolieri şi alte deteriorări mecanice. De asemenea, tabla folosită ca materie primă trebuie să fie lipsită de oxizi sau incluziuni nemetalice. 4.9.1 Scule şi dispozitive utilizate la operaţiile de presare la rece Ca principiu, dispozitivele pentru prelucrare prin presare la rece se aseamănă cu cele de prelucrare prin deformare la cald. Însă, dispozitivele de presare la rece sunt mai complexe. Pe lângă poanson şi placă activă, acestea conţin un număr relativ mare de elemente dintre care unele participă nemijlocit la realizarea procesului de deformare plastică. Pentru executarea operaţiilor de tăiere sunt utilizate ştanţe, iar pentru executarea operaţiilor de deformare plastică sunt utilizate matriţe, ambele tipuri putând fi executate în diverse variante constructive. Ştanţele şi matriţele pot fi clasificate după mai multe criterii: 1. după felul operaţiilor tehnologice - ştanţele pot fi: de retezare, de decupare, de perforare; - matriţele pot fi: de îndoire, de ambutisare, de bordurare, de reliefare etc. 2. după desfăşurarea operaţiilor de lucru ştanţele şi matriţele pot fii simple sau combinate: - cele simple execută la fiecare cursă a poansonului, una sau mai multe operaţii de acelaşi fel; - cele combinate execută la fiecare cursă a poansonului, operaţii diferite din punct de vedere tehnologic. 3. după particularităţi constructive, ştanţele şi matriţele pot fi cu sau fară: - ghidarea elementelor deplasabile; - dispozitiv de evacuare a pieselor sau deşeurilor; - limitarea materialului (în cazul ştanţelor); - dispozitiv de apăsare (în cazul matriţelor). Elementele componente ale ştanţelor Elementele unei ştanţe formează două ansambluri: un ansamblu mixt, montat pe masa presei şi un ansamblu mobil, montat pe culisorul presei. Majoritatea elementelor componente 133
  • 135.
    ale unei ştanţesunt tipizate cu excepţia elementelor active, care pot avea diferite forme, în funcţie de piesele sau semifabricatele ce rezultă în urma ştanţării. Elementele de bază ale ştanţelor sunt: - placa de bază, fixează pe masa presei ansamblul inferior, care preia în timpul lucrului toate eforturile la care este supusă ştanţa; - placa superioară are rolul de a mări suprafaţa de sprijin a poansonului pe culisorul presei şi de a face legătura împreună cu placa port-poanson între cepul de prindere şi poanson; - placa de ghidare are rolul de a conduce poansonul în placa tăietoare; - cepul de prindere asigură legătura dintre culisorul presei şi partea superioară a ştanţei; - coloanele şi bucşele de ghidare au rolul de a asigura o poziţionare precisă a poansonului faţă de placa de tăiere. În majoritatea cazurilor coloanele de ghidare sunt fixate prin presare în plăcile de bază. Elementele active ale unei ştanţe sunt poansonul şi placa de tăiere. Aceste elemente execută operaţia de tăiere, fiind supuse solicitărilor principale ce intervin în timpul lucrului. Elementele ajutătoare sunt: placa de presiune, desprinzătorul, inelul de strângere, aruncătorul, tija aruncătoare, opritorul, elementele elastice, şuruburile şi ştifturile. În figura 4.44 este prezentată o ştanţă simplă, utilizată pentru operaţii de decupare. Fig.4.44 Ştanţă de decupare fără ghidarea poansonului: 1- cap de prindere; 2- placă superioară; 3- plăci de presiune; 4- port poanson; 5- poanson; 6- placă de tăiere; 7- inel de strângere; 8- şuruburi cu cap înecat; 9- placă de bază 134
  • 136.
    Elementele componente alematriţelor Matriţele destinate deformării prin presare la rece a tablelor diferă de cele destinate matriţării la cald prin faptul că sunt prevăzute cu: - o placă de presiune care împiedică deformarea necontrolată a tablei în timpul presării; - au coloane de ghidare proprii; - au sisteme de extragere din matriţă a piesei presate. Elementele de fixare pe masa şi pe culisorul presei sunt similare cu cele ale ştanţelor. În figura 4.45 este prezentată schematic o matiţă pentru deformarea tablei prin presare. La proiectarea acestor matriţe se acordă o importanţă deosebit dimensionării jocului dintre poanson şi matriţă, precum şi razelor suprafeţelor pe care se produce alunecarea tablei în timpul deformării. Fig.4.45 Schema unei matriţe de ambutisare Pe lângă matriţele clasice care au componente active metalice, sunt utilizate şi matriţe cu pernă de apă, sau matriţe la care deformarea este produsă cu ajutorul aerului sub presiune. În figura 4.46 este prezentată schema deformării plastice a tablei cu ajutorul unui sistem prevăzut cu o membrană din cauciuc (expandor hidraulic – pernă hidraulică) care înlocuieşte semimatriţa superioară, respectiv poansonul. Aplicarea acestui procedeu de deformare reduce cheltuielile de execuţie a matriţelor, dar poate fi aplicat numai pentru obţinerea pieselor deformate pe o adâncime relativ redusă. 135
  • 137.
    Fig.4.46 Deformarea tablelorcu expandor hidraulic În figura 4.47 este prezentat procedeul de deformare prin expandare pneumatică. În matriţă este introdus un semifabricat sub forma unui tub închis care a fost obţinut printr-un alt procedeu (ex. extrudare inversă sau ambutisare adâncă). După închiderea matriţei, în tub se suflă aer sub presiune care determină deformarea tubului. Acesta va lua forma cavităţii matriţei. Fig.4.47 Deformarea tablelor prin expandare pneumatică 4.9.2 Tehnologia operaţiilor de presare la rece 1. Operaţii de tăiere. Tăierea este o operaţie de prelucrare prin care un semifabricat este separat în una sau mai multe părţi distincte după un contur închis sau deschis . a. retezarea constă în separarea unor părţi dintr-un material după un contur deschis. Retezarea se utilizează în general la tăierea foilor de tablă în benzi sau în bucăţi dreptunghiulare necesare operaţiilor următoare. Operaţia de retezare se poate executa cu foarfecele sau cu ştanţe. 136
  • 138.
    b. decuparea constăîn decuparea completă a unor părţi din material, după un contur închis, partea rămasă constituind deşeul. Decuparea se execută pe prese cu ajutorul ştanţelor de decupat. c. perforarea constă în separarea completă a unor părţi din material după un contur închis, partea desprinsă constituind deşeul. Operaţia de decupare şi cea de perforare se pot executa simultan cu ajutorul ştanţelor. d. tunderea constă în separarea surplusului de material de la marginea piesei ambutisate. Se execută cu ajutorul unor ştanţe speciale. . 2. Operaţii de deformare. Sunt foarte variate, sunt prezentate doar câteva: a. îndoirea urmăreşte transformarea semifabricatelor plane în piese curbe. Operaţia de îndoire se execută cu ajutorul matriţelor de îndoire . b. profilarea .constă în transformarea semifabricatelor plane în piese curbe, prin îndoirea acestora pe muchii sau generatoare paralele între ele şi paralele cu muchia lor longitudinală. c. îndreptarea constă în aducerea unei piese curbe la forma rectilinie sau plană. d. bordurarea constă în prelucrarea prin deformare a marginii exterioare a unei piese pentru a se obţine o margine de racordare sau întărirea marginilor. e. fasonarea cuprinde operaţiile prin care se modifică forma piesei sau a semifabricatului, grosimea materialului rămânând constantă. f. ambutisarea este o operaţie de deformare plastică care se execută în matriţe cu acţiune simplă şi cu acţiune dublă, directă sau inversă. În funcţie de natura materialului, de forma şi dimensiunile pieselor, ambutisarea poate fii executată dintr-o singură sau mai multe operaţii. Pentru reducerea frecării de contact dintre suprafeţele piesei, ale matriţei şi ale plăcii de strângere, se folosesc lubrifianţi. Pentru deformarea tablelor subţiri din aliaje de aluminiu sau din magneziu şi a tablelor din oţel inoxidabil, se aplică ambutisarea cu cauciuc sau ambutisarea hidraulică . 2. Operaţii de fasonare: a. reliefarea constă în scoatere în relief a unor inscripţii sau desene, fără modificarea grosimii materialului. b. gâtuirea urmăreşte micşorarea secţiuni transversale a barelor, ţevilor sau a pieselor realizate prin ambutisare . 137
  • 139.
    c. umflarea esteprelucrarea de deformare executată cu scopul de a mării dimensiunile transversale spre fundul unei piese cave . d. evazarea constă în mărirea progresivă a diametrului interior al unei ţevi sau al unei piese cave. e. formarea cuprinde operaţiile care urmăresc modificarea semifabricatului prin deformare volumică (se aplică numai pieselor din materiale cu plasticitate mare). f. asamblarea cuprinde operaţiile prin care se realizează îmbinarea diferitelor piese folosind presele. fălţuirea care este o operaţie de deformare prin care se realizează asamblarea marginilor a două table sau a două piese prin îndoirea acestora. 138
  • 140.
    5. SUDAREA MATERIALELORMETALICE 5.1 Elemente fundamentale Sudarea este o metodă de îmbinare nedemontabilă a două corpuri metalice, prin stabilirea unor legături între atomii marginali ai celor două corpuri, în anumite condiţii de temperatură şi presiune. Avantajele sudării: - faţă de metodele de asamblare prin nituire sau cu şuruburi, se realizează o economie de material, se realizează etanşeitatea îmbinării şi in absenţa găurilor pentru nituri sau şuruburi, creşte rezistenţa asamblării; - faţă de piesele turnate rezultă construcţii mai suple, consumul de manoperă la sudare este mai mic, iar rezistenţa la rupere a materialelor laminate care se sudează este mai mare decât a celor turnate; - se pot obţine construcţii de complexitate mare, formate din mai multe componente, fiecare din alt material sau obţinute prin diferite procedee tehnologice; - echipamentele de sudare sunt simple, iar materialele de adaos sunt relativ ieftine şi accesibile. 5.1.1 Principiul fizic al sudării Pentru crearea unor forţe de legătură între corpurile supuse sudării, este necesar ca atomii dispuşi pe suprafaţa unuia dintre corpuri să reacţioneze cu atomii celuilalt corp. Această condiţie poate fi realizată prin două metode: - alăturarea şi încălzirea părţilor care trebuie sudate; - exercitarea unei presiuni intre cele două corpuri. Prin încălzire, creşte energia liberă a atomilor şi se slăbesc legăturile interatomice. Dacă prin încălzire este depăşită temperatura de topire se realizează o baie de metal topit provenit de la ambele corpuri. Prin solidificarea topiturii rezultă cordonul de sudură. Procesele fizico – chimice care se desfăşoară atât în topitură, cât şi ulterior la răcire în materialul solidificat se supun legilor metalurgiei. 138
  • 141.
    Presiunea exercitată întrepărţile supuse îmbinării, generează deformaţii plastice care determină curgerea materialului de-a lungul suprafeţelor în contact, producând posibilitatea difuziei şi a stabilirii unor legături interatomice între atomii celor două corpuri. Dacă presiunea este suficient de mare, ea singură poate realiza sudarea la rece. Mecanismul apariţiei forţelor de legătură între corpurile ce se sudează, depinde în primul rând de starea de agregare în care se găsesc acestea. Ele pot fi ambele lichide sau ambele solide. La sudarea în fază lichidă stabilirea legăturilor începe în baia comună la care participă atomi ai ambelor corpuri şi continuă pe toată durata cristalizării. O mare influenţă o are solubilitatea celor două materiale, atât în stare lichidă cât şi în stare solidă, precum şi asemănarea sau diferenţele proprietăţilor lor fizice. La sudarea în stare solidă forţele de legătură între cele două corpuri sunt datorate apropierii mecanice a atomilor de pe suprafeţele în contact. Pentru ca îmbinarea să aibă o rezistenţă corespunzătoare, distanţa dintre atomii celor două corpuri trebuie să fie de ordinul parametrilor reţelei cristaline. În condiţii obişnuite acest lucru este împiedicat de existenţa unor straturi de oxizi la contactul corpurilor. Aceste straturi împiedică coeziunea moleculară. Acest neajuns poate fi depăşit prin activarea prin încălzire a suprafeţelor în contact. Prin încălzire locală creşte plasticitatea metalului, creşte amplitudinea oscilaţiilor termice a atomilor, se măreşte numărul vacanțelor şi astfel este facilitată interpătrunderea prin difuzie a atomilor. 5.1.2 Structura îmbinărilor sudate Sudura este rezultatul operaţiei de sudare, iar prin cusătură sudată se defineşte aceea zonă a îmbinării în care au acţionat efectiv forţele de coeziune interatomică. Cordoanele de sudură rezultate prin topire au o microstructură şi o compoziţie chimică proprie, diferită de cele ale materialelor de bază care sunt sudate. În cazul obişnuit al sudurii cu adaos de material, cusătura înglobează pe lângă acest material şi material provenit din cele de bază. Baia de sudură astfel formată intră în reacţii chimice cu elemente din mediul înconjurător (O2, H2, N2), precum şi cu diferite elemente de aliere (Si, Mn, C, Cr). Oxigenul formează oxizi, hidrogenul se dizolvă în reţeaua cristalină a fierului şi favorizează fisurarea, iar azotul formează nitruri dure care reduc plasticitatea 139
  • 142.
    sudurii. În plusse pot introduce elemente de aliere prin materialul de adaos sau prin materialele menite să protejeze baia. După solidificare, la locul îmbinării apar patru zone cu structuri caracteristice, evidenţiate în figura 5.1. Fig.5.1 Structura îmbinărilor sudate prin topire Cordonul (cusătura) are o structură dendritică caracteristică metalelor turnate. Între cordon şi materialul de bază se distinge o zona foarte îngustă de trecere formată dintr-un amestec de metal topit si metal de bază supraîncălzit şi este format din constituenţi de difuzie reciprocă. Cu cât diferenţa dintre compoziţia chimică a metalului de adaos şi a celui de bază este mai mare, cu atât această zonă este mai vizibilă. În materialul de bază netopit din apropierea cusăturii, datorită încălzirii şi răcirii rapide, au loc transformări structurale, fără modificarea compoziţiei chimice. Zona aceasta este numită ZITM – zona de influenţă termo – mecanică. În ZITM au loc procese de recristalizare, transformări de fază şi difuzii. Adâncimea zonei depinde de regimul termic folosit. În funcţie de viteza de răcire şi de compoziţia chimică a materialului de bază vor rezulta diverşi constituenţi cu duritate sporită, care au efect fragilizant. În zona cu cristale grosolane, datorită supraîncălzirii se formează structura Widmanstatten care determină scăderea puternică a rezilienţei. Prin operaţii de tratament termic, caracteristicile mecanice ale îmbinării sudate pot fi ameliorate. 5.1.3 Sudabilitatea materialelor metalice Sudabilitatea este o proprietate tehnologică care determină in condiții de sudare date, capacitatea materialelor de a realiza îmbinări sudate. Sudabilitatea este condiţionată de 140
  • 143.
    compoziţia chimică, proprietăţilematerialului, şi de condiţiile de sudare. Pentru evaluarea sudabilităţi se determină carbonul echivalent al materialului supus sudării. Pentru aceasta este necesară cunoaşterea compoziţiei chimice. Relaţia pentru determinarea carbonului echivalent conform I.I.W. (International Institute of Welding) este: 𝐶𝑒 = 𝐶 + 𝑀𝑛 6 + 𝐶𝑟 + 𝑉 + 𝑀𝑜 5 + 𝐶𝑢 + 𝑁𝑖 15 [%] Tabelul 5.1. Caracterizarea sudabilităţii oţelurilor carbon şi slab aliate Ce [%] Sudabilitate <0,35 excelentă 0,36...0,40 foarte bună 0,41...0,45 bună 0,46...0,50 condiţionată 0,50...0.65 posibilă >0,65 necorespunzătoare Oţelurile cu sudabilitate condiţionată sau posibilă necesită preîncălziri, răcire dirijată, utilizarea numai a unor anumite procedee de sudare şi a unor materiale de adaos recomandate. Cuprul se sudează bine dacă nu conţine O2 în procent mai mare de 0,04% şi cu măsuri speciale pentru a evita pierderile de căldura datorate conductibilităţii sale ridicate. Alama se sudează greu din cauza Zn care este uşor oxidabil Bronzul se sudează greu datorită segregaţiilor puternice. Aluminiul şi aliajele lui se sudează greu datorită oxidării metalului şi a conductibilităţii termice ridicate. 5.1.4 Materiale de adaos pentru sudare Pentru a fi corespunzător, materialul de adaos trebuie sa îndeplinească următoarele condiţii: - să aibă o compoziţie chimică apropiată de cea a materialului de bază; - să dea suduri cu proprietăţi mecanice apropiate de cele ale metalului de bază. Din acest punct de vedere proprietatea care se urmăreşte în primul rând este tenacitatea - prin solidificare să dea structuri omogene, cu granulaţie fină; 141
  • 144.
    - să corespundăcondiţiilor de mediu în care lucrează piesa; - să fie uşor prelucrabil. În afara materialului care intră direct în masa cusăturii ( sârme, electrozi ) se consideră drept material de adaos şi materialele care contribuie la alierea sudurii (învelişuri, fluxuri). 5.1.5 Clasificarea procedeelor de sudare Procedeele de sudare de bază conform SR ISO 4063:1992 se împart în cinci categorii mari, în funcţie de starea materialelor care participă la formarea îmbinărilor sudate, natura procedeelor de sudare şi felul procedeelor conexe: A. procedeedesudareprintopire, la care metalul adaos şi marginile rosturilor metalului de bază se topesc sub influenţa sursei de căldură, alcătuind baia de sudură, care prin cristalizare formează cusătura sudată; B. procedee desudareînstaresolidă, la care îmbinarea pieselor se realizează prin presiune în stare solidă, fără metal adaos, cu sau fără încălzire; In afară de acestea, mai sunt prevăzute următoarele categorii de procedee: C.procedeespecialedesudare; D.procedeedelipirea metalelor; E. procedee conexe, care sunt metode de prelucrare la cald a metalelor, care utilizează tehnici bazate pe procese care sunt proprii diferitelor metode de sudare, dar nu realizează îmbinări sudate (tăierea, metalizarea, sudarea de încărcare etc.). În funcţie de energia utilizată pentru încălzirea materialelor în vederea sudării, există trei categorii de procedee de sudare: 142
  • 145.
    5.2 Procedee desudare prin topire 5.2.1 Clasificarea procedeelor de sudare prin topite Procedeele de sudare prin topire pot fi clasificate după mai multe criterii, cel mai uzual, unanim acceptat, este acela în funcţie de energia utilizată în sistem (fig. 5.1) 5.2.2 Sudarea prin topire cu arc electric Arcul pentru sudare este o descărcare electrică stabilă în mediu gazos, cu o lungime mică (2 – 15mm), care se produce la o tensiune relativ mică (10 – 40V) şi densităţi mari de curent (zeci de A/mm2 ). Arcul poate fi întreţinut cu un curent continuu sau alternativ. Temperatura dezvoltată în arcul electric utilizat pentru sudare este de cca. 3000⁰C şi asigură necesarul de căldură pentru topirea marginilor materialului de bază şi a materialului de adaos. Fig. 5.1 Clasificarea procedeelor de sudare prin topire după criteriul energetic 143
  • 146.
    În cazul sudăriiîn curent continuu, de preferinţă este utilizată polaritatea directă, respectiv electrodul este legat la polul (-) al sursei de sudare, iar materialul supus sudării, la polul (+). Sursele de sudură au posibilitatea de reglare a tensiunii şi intensităţii curentului de sudare şi astfel poate fi controlată cantitatea de căldură generată de arcul electric, Q = U·I·t. 5.2.2.1 Sudarea cu arc electric descoperit - cu electrod învelit Procedeul de sudare manuală cu arc electric descoperit are cea mai largă răspândire. Principiul procedeului este prezentat în figura 5.2. Pentru sudare sunt folosiţi electrozi cu vergeaua metalică cu diametre de 1,5; 2, 3, 4, 5, 6mm. Tensiunea Ua = 20...40V şi curentul de sudare Is = 50...1000A. Fig.5.2 Principiul sudării manuale cu arc electric descoperit Electrozii pentru sudarea manuală cu arc electric se prezintă sub forma unor vergele cu lungime de 300...500mm acoperiţi la exterior cu un înveliş. La unul din capete electrodul nu este acoperit cu înveliş pe o lungime de 20...30mm pentru a putea fi prins în port electrod (fig.5.3). Electrodul de sudare compus din vergea şi înveliş trebuie să îndeplinească o serie de cerinţe: - să asigure o funcţionare stabilă a arcului electric; - să conducă la realizarea unei anumite compoziţii chimice a cordonului de sudură; 144
  • 147.
    - să realizezecordoane de sudură fără defecte; - să asigure topirea uniformă a învelişului şi a vergelei; - să permită sudarea cu productivitate ridicată; - stratul de zgură solidificat pe suprafaţa cordonului de sudură să poată fi îndepărtat cu uşurinţă; - să îşi păstreze în timp proprietăţile mecanice, chimice şi fizice; - să aibă toxicitate redusă în timpul fabricării şi sudării. Fig.5.3 Electrozii utilizaţi la sudarea manual cu arc electric descoperit Electrozi cu înveliş acid (A) Acest înveliş formează o zgură fluidă, sudarea făcându-se preponderent în poziţie orizontală. Cusăturile obţinute se caracterizează prin pătrundere bună, suprafaţă netedă şi treceri line spre metalul de bază. Solidificarea zgurii se face lent, cu o structură în formă de fagure, care se desprinde uşor de cordon. Se recomandă pentru oţeluri cu conţinut scăzut de carbon (max. 0.25%C). Electrozi cu înveliş bazic(B) Zgura rezultată se solidifică uşor, are o structură compactă şi se înlătură mai greu. Învelişul este higroscopic fiind necesară uscarea înainte de sudare, pentru a evita umiditatea şi mai ales hidrogenul care poate pătrunde în cusătură. Îmbinarea efectuată cu electrozi bazici este rezistentă la fisurarea la rece şi la cald. Ei sunt utilizați pentru construcţii din oţel de mare rezistenţă, cu conţinut ridicat de carbon şi elemente de aliere. Alimentarea arcului la sudarea cu electrozi bazici se face în curent continuu, cu polaritate inversă. Electrozi cu înveliş celulozic(C) conţin cantităţi mari de materiale organice care produc gaze abundente în regiunea arcului electric, protejând bine baia de metal topit. Aceşti electrozi 145
  • 148.
    produc o cantitatemică de zgură, care se îndepărtează uşor de pe cordonul de sudură. Arcul electric se menţine uşor. Pierderile prin stropi sunt relative mari, iar cordonul are un aspect neregulat. Electrozi cu înveliş rutilic (R) conţin o mare cantitate de rutil (TiO2). Zgura rezultată este densă şi vâscoasă, solidificându-se repede, cu un aspect poros, uşor de îndepărtat. Arcul electric se menţine foarte bine, cu pierderi minime. Sunt utilizați pentru orice poziţie de sudare. Alimentarea se face in curent continuu sau alternativ. Electrozii cu înveliș oxidant(O) conţin oxid de fier şi mangan, care produc un proces de dezoxidare a băii de metal. Cusătura se caracterizează prin conţinut mic de mangan (care se ridică în zgură) şi de carbon ca urmare a aportului suplimentar de fier provenit din înveliş. Se sudează cu curent continuu sau alternativ, numai în poziţie orizontală datorită băii lichide voluminoase rezultată datorită căldurii suplimentare degajate la oxidarea manganului. 5.2.2.2 Sudarea cu arc electric acoperit (sub strat de flux) Procedeul de sudare se desfăşoară complet acoperit, arcul electric nefiind vizibil. De aceea procedeul impune prin esenţa sa un grad de automatizare, cele două mişcări de avans ale sârmei de sudură şi de deplasare longitudinală a arcului neputându-se realiza manual. Avansul materialului de adaos se realizează automat, cu ajutorul unor sisteme de role care imprimă sârmei o mişcare de avans. Totodată se asigură menţinea constantă a lungimii arcului, precum şi a vitezei de sudare. De obicei se folosesc surse de curent continuu cu Is = 1000 A, iar ca material de adaos, sârmă de 2 mm înfăşurată pe un tambur (bobină). Avantajele sudării sub strat de flux sunt : - protecţie faţă de aerul din mediul înconjurător; - se poate lucra cu densităţi mari de curent 100 - 200 A / mm2 ; - pătrundere bună; - viteză de topire mare; - productivitate mare; - fum, gaze, noxe puţine; - rezistenţă şi aspect bun al cordonului de sudură. În figura 5.4 este prezentată schema procedeului de sudare sub strat de flux, precum şi un aparat (tractor) de sudare prin acest procedeu. Fluxul granular este presărat pe materialul 146
  • 149.
    supus sudării şiformează un strat cu grosimea de cca. 20mm. Prin avansul sârmei care se derulează de pe tambur se realizează arcul electric între sârmă şi materialul de bază, iar acesta arde sub granulele de flux. Fluxul împiedică pătrunderea aerului la arc şi la metalul topit şi totodată contribuie la alierea şi dezoxidarea topiturii. După solidificarea cordonului şi a zgurii de protecţie, surplusul de granule de flux este aspirat şi reintrodus rezervorul cu flux al aparatului de sudare automată. Fig.5.4 Sudarea cu arc electric acoperit sub strat de flux Procedeul de sudare automată sub strat de flux este aplicat în general la realizarea unor suduri cu lungime mare. Se realizează atât suduri longitudinale, cât şi suduri circulare. Exemple de produse sudate prin acest procedeu: - sudarea circulară şi longitudinală, a buteliilor de gaze, a boilerelor sau a extinctoarelor; - sudarea circulară şi longitudinală a rezervoarelor; - suduri executate în şantiere navale; - cazane cu pereţi groşi, ţevi, construcţii metalice; - grinzi, lonjeroane de camioane, macarale, batiuri. 5.2.2.3 Sudarea în mediu de gaz protector cu electrod fuzibil (MIG/MAG) Sudarea în mediu de gaz protector se împarte în două mari categorii, sudarea în mediu de gaz inert MIG (Metal Inert Gas) şi sudarea în mediu de gaz activ MAG (Metal Activ Gas). Prin intermediul unui pistolet sunt aduse la locul de sudare, gazul de protecţie şi electrodul fuzibil sub formă de sârmă. Pentru sudare este folosită o sursă de curent continuu, cu tensiune constantă. Prin aplicarea acestui procedeu, transferul metalului prin arcul electric, 147
  • 150.
    de la sârmaelectrod la piesă, se poate face în moduri diferite. Metodele de transfer a metalului sunt: transferul globular, prin scurt-circuit, spray-arc şi short-arc, fiecare dintre aceste moduri de transfer având anumite particularităţi. Echipamentul necesar pentru sudarea prin procedeul MIG/MAG este alcătuit dintr-un pistolet, o unitate de alimentare cu sârmă, o sursă de putere, gaz de protecţie şi sârmă. În figura 5.5 este prezentat procedeul de sudare MIG/MAG şi o parte din echipamentul necesar pentru sudarea prin acest procedeu, respectiv pistoletul şi unitatea de avans a sârmei electrod. Fig.5.5 Sudarea prin procedeul MIG/MAG Pistoletul MIG/MAG are în componenţa sa: un buton de comandă, duză de contact, cablu electric, duză de gaz, tub de ghidare a sârmei şi a gazului de protecţie. Când este acţionat butonul de comandă sunt iniţiate alimentarea cu sârmă, curentul electric şi gazul de protecţie, astfel fiind amorsat şi arcul electric. Duza de contact este conectată la sursa de putere prin cablul electric şi transmite energia electrică la sârmă şi în acelaşi timp o ghidează spre locul îmbinării. Duza de gaz este folosită pentru distribuirea gazului de protecţie în zona îmbinării pentru a proteja baia de metal. Unitatea de alimentare cu sârmă asigură aducerea electrodului-sârmă în zona îmbinării, conducând-o prin tubul de ghidare şi duza de contact. Majoritatea unităţilor de alimentare asigură o viteză constantă de alimentare cu sârmă, însă sunt şi mecanisme care pot modifica viteza de avans a sârmei în concordanţă cu lungimea arcului şi tensiunea. Pentru sudarea MIG/MAG se utilizează o sursă de putere cu tensiune constantă. Ca rezultat orice variaţie a lungimii arcului implică o variaţie mare a căldurii introduse şi a 148
  • 151.
    curentului de sudare.Din acest motiv, unitatea de alimentare cu sârmă este dotată cu microprocesoare care corelează viteza de avans a sârmei cu intensitatea, tensiunea în funcţie de diametrul sârmei şi tipul materialului. Sârma-electrod este aleasă în funcţie de compoziţia materialului de bază, de forma rostului şi starea suprafeţei materialului de bază. Alegerea tipului de sârma determină în mare parte proprietăţile mecanice ale cordonului de sudură şi este un factor important în privinţa calităţii îmbinării sudate. De regulă proprietăţile îmbinării sudate trebuie să fie asemănătoare cu cele ale materialului de bază, îmbinarea nu trebuie să prezinte defecte sau discontinuităţi. Pentru realizarea unor îmbinări de calitate există o gamă variată de sârme-electrod. Toate sârmele conţin în compoziţia lor, elemente dezoxidante precum titanul, aluminiul, manganul şi siliciul. Gama de grosimi a sârmei electrod este cuprinsă între 0,7 şi 2,4mm. Gazul de protecţie este folosit pentru protejarea băii de metal topit împotriva acţiunii gazelor din atmosferă, cum ar fi oxigenul şi azotul. Alegerea gazului de protecţie depinde de tipul materialului de bază. Argonul sau heliul sunt utilizate la sudarea materialelor neferoase. Dioxidul de carbon pur asigură la sudarea oţelurilor o bună pătrundere însă favorizează formarea oxizilor, iar aceştia slăbesc proprietăţile mecanice ale cordonului de sudură. Astfel, este favorabilă folosirea amestecurilor de argon sau heliu cu adaosuri de dioxid de carbon în proporţii de 75%-25%, până la 90%-10%. Adesea argonul se mai foloseşte în amestec şi cu alte gaze cum ar fi oxigenul, heliul, hidrogenul sau azotul. Folosirea hidrogenului în cantităţi mici (până la 5%) este benefică pentru sudarea nichelului şi a pieselor subţiri din oţel. Concentraţii ale hidrogenului de până la 25% sunt necesare pentru sudarea materialelor cu conductivitate mare cum ar fi cuprul. Amestecurile dintre trei sau mai multe gaze sunt des folosite pentru îmbunătăţirea calităţii îmbinării sudate. Debitul de gaz dorit se calculează în funcţie de geometria rostului, viteza de sudare, curentul de sudare, tipul gazului şi modul de transfer al metalului. Tehnica sudării MIG/MAG este relativ simplă, mai ales că sârma electrod este adusă automat în zona îmbinării prin intermediul pistoletului. Faţă de alte procedee de sudare, în acest caz, sudorul mânuieşte pistoletul doar cu o singura mână nefiind nevoit să schimbe electrodul la anumite perioade de timp sau să aducă în arcul electric material de adaos, cum se întâmplă la alte procedee. Acest procedeu necesită doar ca sudorul să mânuiască pistoletul în lungul rostului pentru a forma cusătura sudată. Păstrarea constantă a lungimii arcului este importantă deoarece o creştere a acestei lungimi determină o supraîncălzire a sârmei şi o creştere inutilă a 149
  • 152.
    debitului de gaz.Orientarea pistoletului este de asemenea importantă şi anume înclinarea lui la 45° la sudarea circulară şi la 90° la sudarea orizontală; însă unghiul optim se poate stabili şi în funcţie de gazul de protecţie folosit. 5.2.2.4 Sudarea în mediu de gaz protector cu electrod nefuzibil (WIG) Sudarea cu electrod nefuzibil în mediu de gaz inert, este un procedeu de sudare cu arc electric care foloseşte un electrod nefuzibil din wolfram (tungsten), arcul electric formându-se între acest electrod şi materialul de bază. Zona îmbinării sudate este protejată de un gaz inert (de obicei argonul). Sudarea se poate realiza cu sau fără material de adaos. Procedeul WIG/TIG este adesea folosit pentru sudarea oţelurilor inoxidabile şi a materialelor neferoase precum aluminiul, magneziul şi aliaje ale cuprului. Aplicarea procedeului implică abilităţi şi experienţă din partea sudorului şi este mai lent comparativ cu alte procedee de sudare. Îmbinările realizate prin acest procedeu sunt de foarte bună calitate. În figura 5.6 este prezentat procedeul de sudare WIG (Wolfram Inert Gas) numit mai ales în Statele Unite TIG (Tungsten Inert Gas). Fig.5.6 Procedeul de sudare WIG Sudarea manuală WIG/TIG este adeseori considerată ca fiind cel mai dificil procedeu de sudare utilizat în industrie. Deoarece sudorul trebuie să menţină o lungime mică a arcului electric, este necesară o atenţie sporită şi o bună îndemânare, pentru a preveni contactul dintre electrod şi piesele de sudat. Spre deosebire de celelalte procedee, WIG/TIG necesită ca operatorul să folosească ambele mâini, deoarece majoritatea aplicaţiilor necesită ca sudorul să aducă cu o mână, material de adaos în baia de metal topit, iar cu cealaltă mână să manevreze 150
  • 153.
    pistoletul. La realizareaîmbinării dintre două materiale subţiri nu este necesară folosirea de material de adaos. Echipamentul necesar pentru sudarea WIG/TIG include un pistolet de sudare care utilizează un electrod nefuzibil din wolfram, o sursă de curent constant şi butelie cu gazul de protecţie. Pistoletul pentru procedeul de sudare WIG/TIG este echipat cu sistem de răcire cu aer sau apă. Sistemul de răcire cu aer este utilizat pentru intensităţi mici de curent (până la 200A), în timp ce sistemul de răcire cu apă este utilizat pentru intensităţi mari de curent (până la 600A). Pistoletul este conectat la sursă printr-un cablu şi printr-un furtun la sursa de gaz de protecţie şi la sursa de apă. Pentru amorsarea arcului electric este utilizat un generator de înaltă frecvenţă şi tensiune, care creează un canal de descărcare prin gazul de protecţie, permiţând arcului să se amorseze atunci când distanţa dintre electrod şi piesă este de 1,5 - 3mm. Pentru sudare poate fi utilizat atât curentul continuu cu polaritate directă sau inversă cât şi curentul alternativ. Curentul continuu cu polaritate inversă determină o emisie puternică de electroni care bombardează suprafaţa piesei, generând o cantitate mare de căldura în zona sudarii. Acest lucru duce la realizarea unei cusături cu pătrundere mare şi lăţime mică. Electrodul folosit este din wolfram sau aliaje ale wolframului, deoarece wolframul are o temperatură de topire ridicată (3420°C) şi astfel nu se consumă în timpul sudării. Diametrul electrodului poate varia între 0,5 şi 6 mm. Ca şi la procedeul de sudare MIG/MAG, gazul de protecţie este folosit pentru protejarea băii de metal de acţiunea gazelor din atmosferă cum ar fi oxigenul, azotul care pot provoca defecte de îmbinare, pori, şi corodarea materialului de bază. Gazul de protecţie ajută la transferul căldurii de la electrod la piesă şi favorizează amorsarea şi stabilitatea arcului. Argonul este cel mai utilizat gaz de protecţie la sudarea WIG/TIG. Când este utilizat în curent alternativ, argonul conferă cordonului de sudură o calitate deosebită şi un aspect bun. Alt gaz de protecţie adesea utilizat este heliul folosit pentru creşterea pătrunderii în îmbinare şi a vitezei de sudare, şi este folosit la sudarea materialelor cu conductivitate termică mare cum ar fi cuprul şi aluminiul. Singura problema apărută la sudarea în mediu protector de argon este aceea a dificultăţii amorsării arcului electric. Procedeul de sudare WIG/TIG este utilizat în special pentru sudarea oţelurilor inoxidabile şi a materialelor neferoase. Procedeul este mai puţin utilizat pentru sudarea oţelurilor carbon din cauza existenţei altor procedee de sudare mult mai eficiente. 151
  • 154.
    5.2.2.5 Sudarea cuhidrogen atomic Sudarea cu hidrogen atomic este procedeul la care arcul electric se formează între doi electrozi din wolfram, fixaţi în două ajutaje vecine, prin care se suflă un curent de hidrogen. Hidrogenul asigură protecţia metalului topit prin faptul că el este reducător atât în stare moleculară cât şi atomică. Procedeul se mai numește şi sudare arc-atom, din cauza disocierii hidrogenului. Domenii de utilizare: - sudarea oţelurilor slab aliate, înalt aliate, inoxidabile, oţelurilor de scule, aliajelor de nichel şi crom-nichel, aluminiului; - încărcarea cu aliaje dure; - sudarea tablelor subţiri cu margini răsfrânte, fără material de adaos; - sudarea tablelor de aluminiu; Acest procedeu nu se aplica la sudarea cuprului si al aliajelor de cupru! Schema procedeului de sudare cu hidrogen atomic este prezentată în figura 5.7. Fig.5.7 Sudarea cu hidrogen atomic: 1 – suflai; 2 şi 3 – electrozi din wolfram; 4 – hidrogen; 5 – piesă; 6 – material de adaos; 7 – transformator; 8 – butelie cu hidrogen; 9 – reductor de presiune; 10 şi11 – furtun; 12 – reglare curent de sudare; 13 şi14 – conductori. 5.2.2.6 Sudarea în baie de zgură (în cochilă) Sudarea în baie de zgură, este un procedeu de sudare manuală cap la cap cu arc electric a pieselor cu secţiune mare, care se execută prin menţinerea băii lichide şi cristalizarea într-un 152
  • 155.
    spaţiu constrâns deo cochilă metalică. Procedeul se foloseşte la înnădirea barelor din oţel- beton utilizate ca armături în beton-armat, precum şi la sudarea componentelor masive turnate din oţel. Sudarea în baie de zgură se recomandă a fi folosită pentru înnădirea barelor şi pieselor din oţel care au o grosime de peste 25 mm. Procedeul poate fi aplicat şi la înnădirea armăturilor de oţel-beton solicitate la oboseală, precum şi la înnădirea armăturilor de oţel- beton de calităţi şi diametre diferite. Procedeul de înnădire prin sudare în cochilă, în baie de zgură, se recomandă a fi aplicat în următoarele cazuri: - când accesul electrodului la sudarea componentelor nu este posibil decât dintr- o singură parte a înnădirii; - când volumul metalului depus este foarte mare. În figura 5.8 este prezentat principiul sudării în baie de zgură, precum şi o instalaţie de sudare prin acest procedeu, care utilizează pentru topire curentul alternativ trifazat. Baia de zgură topită se află între materialul de adaos, materialul depus şi materialul de bază. Amorsarea procesului se face prin arc electric, între materialul de adaos şi materialul de bază sau o placă suplimentară, plasată la partea inferioară a îmbinării, asemănător cu cazul sudării automate sub strat de flux. După amorsarea arcului electric, datorită fluxului introdus în rostul îmbinării, acesta se topeşte şi formează baia de zgură. Materialul de adaos sub formă de sârmă electrod, pătrunde în această baie de zgură topită şi fără a mai produce arc electric, se topeşte prin efect Joule în masa zgurii topite. Procesul se desfăşoară pe verticală. De o parte şi de alta a plăcilor de îmbinat se dispun patine din cupru, răcite cu apă. Între elementele de îmbinat şi patinele din cupru rămâne un spaţiu în care se formează cordonul de sudură şi se menţine baia de zgură. Pe măsură ce cordonul de sudură creşte în înălţime, respectiv are loc solidificarea băii de metal topit, se ridică şi avansează patinele din cupru, cu aceiaşi viteză cu cea de sudare. Sârma electrod este împinsă permanent în baia de zgură cu de către un mecanism de avans cu role motoare. Dintr-un buncăr, este administrată intermitent în baia de zgură o cantitate dozată de flux pentru ca aceasta să-şi menţină volumul necesar. 153
  • 156.
    Fig.5.8 Sudarea înbaie de zgură Sudarea în baie de zgură este un procedeu de sudare mecanizat care se aplică la piese cu grosime mai mare de 25 mm, ajungând uneori pană la grosimi de 500 mm. Procedeul se caracterizează printr-o productivitate foarte mare. Procedeul realizează o cantitate mare de metal depus doar printr-o singura trecere. Rosturile componentelor de sudat nu trebuie sa fie precis prelucrate, motiv pentru care costul operaţiei de sudare se reduce. Datorită încălzirii pronunţate a componentelor de sudat şi menţinerii temperaturii un timp îndelungat, respectiv datorită unei viteze de răcire reduse, deformaţiile şi tensiunile remanente sunt relativ mici. În urma sudării, datorită temperaturii ridicate şi menţinute un timp îndelungat, grăunții cristalini cresc. Acest fapt provoacă reducerea caracteristicilor mecanice ale îmbinării. De multe ori după acest procedeu este necesar tratamentul de normalizare. Pentru obţinerea unei granulaţii fine a materialului depus se procedează la vibrarea ultrasonică sau electromagnetică a băii. Se poate practica şi introducerea în fluxul de sudare a unor substanţe ce vor mări numărul centrilor de cristalizare, rezultând astfel o finisare a granulaţiei. Fluxurile utilizate sunt cele folosite şi la sudarea automată sub strat de flux. Unele fluxuri speciale utilizate pentru sudarea în baie de zgură trebuie să mai îndeplinească şi o serie de condiţii suplimentare, pentru alierea metalului depus sau pentru germinarea forţată . Uneori la sudarea în baia de zgură, la realizarea aceleiaşi îmbinări, se folosesc două tipuri de fluxuri. Unul este fluxul de pornire, de amorsare a procesului, iar celălalt este fluxul propriu-zis de sudare. Fluxul de pornire trebuie să asigure o topire rapidă, să umecteze bine 154
  • 157.
    metalul, să asigureo conductibilitate ridicată a curentului electric şi o vâscozitate înaltă, formând în felul acesta baia de zgură. 5.2.3 Sudarea prin topire cu energie chimică 5.2.3.1 Sudarea aluminotermică Acest procedeu, denumit şi sudarea cu termit sau sudarea prin turnare, utilizează energia termochimică degajată de o reacţie exotermă de înlocuire a unui metal din oxizii săi, de către un altul, mai electronegativ. Cel mai des se utilizează reacţiile exoterme de înlocuire a fierului din oxizi, de către aluminiu: Fe2O3 + 2Al → Al2O3 + 2Fe + Q 3Fe3O4 + 8Al → 4Al2O3 + 9Fe + Q Căldura degajată în urma reacţiilor, ridică temperatura amestecului până la peste 2.000°C şi poate produce în acest caz topirea oţelului, care poate fi introdus în această stare într-o cavitate care are ca pereţi laterali marginile pieselor de sudat. Oţelul topit şi supraîncălzit topeşte aceste margini şi se amestecă intim cu metalul de bază, conducând prin solidificare şi răcire, la sudarea pieselor. Termitul este un amestec, sub formă de pulbere, constituit din oxizi de fier 77% şi aluminiu 23%. În caz de necesitate se pot adăuga şi feroaliaje cu scopul alierii. Aprinderea acestui amestec se realizează cu arc electric sau pe alta cale şi se produce o reacţie puternică datorită afinităţii mari a aluminiului pentru oxigen. Se produce astfel reducerea oxizilor de fier cu formare a oxidului de aluminiu, iar căldura generată este suficientă pentru a ridica temperatura la 3500°C. Datorită pierderilor de căldură, în zona cusăturii se atinge o temperatura de 2400°C. Sudarea cu termit se poate executa atât prin topire cât şi prin presiune, după cum materialul supraîncălzit participă la topirea metalului de bază sau numai la încălzirea acestuia pentru a fi sudat prin presiune. În cazul sudării cu termit prin topire, metalul topit ajunge în spaţiul liber dintre piesele care se sudează. Reacţiile exoterme şi formarea băii cu oţel topit se produc într-un creuzet ceramic din care topitura se scurge în spaţiul liber lăsat între piesele supuse sudării. Oxidul de 155
  • 158.
    aluminiu care rezultăîn urma reacţiei exoterme reducătoare, având greutatea specifică mai mică, se menţine la suprafaţa metalului topit şi nu vine în contact cu piesele sudate. Sudarea cu termit se aplică pentru sudarea ţevilor, barelor, şinelor de cale ferată, cilindrilor de laminoare etc. Procedeul este frecvent aplicat pentru sudarea şinelor de cale ferată sau tramvai. Fig.5.9 Sudarea aluminotermică a şinelor de cale ferată În figura 5.9 este prezentată montarea cochilei în care se realizează sudarea (turnarea) cu termit a şinelor de cale ferată, precum şi aspectul şinei imediat după sudare. Cochila este executată prin metoda obişnuită de realizare a miezurilor de turnătorie. Ea are rolul de a limita spaţiul în care pătrunde metalul topit şi de a împiedica scurgerea topiturii în exterior. După preîncălzirea cu flacără oxiacetilenică a capetelor șinelor şi montarea cochilei, peste aceasta este aşezat creuzetul în care se produce topirea termitului (fig.5.10). Fig.5.10 Creuzetul pentru sudare aluminotermică 156
  • 159.
    Este folosit uncreuzet ceramic care are la fund un orificiu prin care se scurge termitul topit. Aprinderea pulberii de termit se realizează prin intermediul unui arc electric sau prin aprinderea unei mici cantităţi de magneziu. Rostul dintre şine este de12...15mm şi este umplut în decurs de câteva minute. Avantajul principal al procedeului de sudare cu termit constă în viteza de răcire mică a întregii mase a cusăturii, fapt ce determină tensiuni reziduale minime. 5.2.3.2 Sudarea cu flacără oxi – gaz Sudarea cu flacără de gaze face parte din categoria procedeelor de sudare care utilizează energia termo-chimică. Sursa de energie termică folosită pentru a încălzi local piesele la temperatura de topire o formează flacăra de gaze. Cu flacăra de gaze se pot suda oţeluri nealiate şi aliate, metalele neferoase şi aliajele lor (Al, Cu, Zn, Ni, Mg,) precum şi metalele preţioase. Flacăra de sudare oxiacetilenică se formează prin aprinderea amestecului gazos compus din gazul combustibil - acetilena - şi oxigenul, la ieşirea dintr-un arzător. În condiţiile arderii normale flacăra oxiacetilenică prezintă trei zone distincte (fig.5.11). Fig.5.11 Flacăra oxiacetilenică - Nucleul albastru luminos corespunde disocierii acetilenei şi începutului arderii carbonului : C2H2 + O2 → 2 C + H2 + O2 2 C + H2 + O2 → 2 CO + H2 + 450 000 kJ/kmol Nucleul are o formă conică şi este înconjurat la exterior de un strat de carbon liber incandescent care-i conferă luminozitatea caractristică. 157
  • 160.
    - Flacăra primarăeste sediul reacţiei de ardere primară cu formarea oxidului de carbon şi degajarea unei cantităţi mari de căldură. Are caracter reducător datorită CO şi H2 şi se evidenţiază datorită transparenţei sale. - Flacăra secundară corespunde arderii complete cu oxigen din aerul înconjurător. 2 CO + H2 + O2 → 2 CO2 + H2O + 850 000 kJ/kmol Gazele de ardere completă - CO2 şi vaporii de apă îi conferă luminozitate , are temperatura mai scăzută decât flacăra primară datorită efectului de răcire al mediului înconjurător. Structura şi forma flăcării depinde de raportul volumetric al componentelor amestecului gazos : k = DO2/DC2H2 care în condiţiile unei arderi complete trebuie să fie unitar. Dacă k = 1,1 – 1,5 flacăra este oxidantă. Flacăra este redusă ca dimensiuni şi arde zgomotos, este violetă pe fond albastru. Este utilizată doar pentru sudarea alamelor. Dacă k = 1,1 – 1,2 flacăra este normală, neutră, zonele flăcării sunt perfect delimitate, structura şi nuanţa flăcării sunt constante. Este flacăra cea mai utilizată la sudarea metalelor feroase si neferoase, datorită caracterului reducător al flăcării primare şi temperaturii înalte. Dacă k = 0,7 – 1,0 flacăra este carburantă, zonele flăcării se întrepătrund, flacăra este deformată, de culoare roşiatică. În zona primară există carbon, flacăra se utilizează doar pentru sudarea aluminiului, fontelor şi la încărcarea prin sudare. Temperatura flăcării este una din caracteristicile importante şi depinde de compoziţia amestecului gazos fiind maxima pentru k = 1,1 – 1,3. Temperatura maximă apare in flacăra primara la cca. 5 – 20mm de extremitatea nucleului, în funcţie de debitul amestecului combustibil, variind intre 3100 – 3200⁰C, în funcţie de puritatea gazelor. Cu toate acestea randamentul tehnic al flăcării este relativ redus (η = 0,5 – 0,8) datorită dispersiei pronunţate a căldurii din flacără. Oxigenul este un gaz incolor, transparent, inodor şi insipid. Este mai greu decât aerul, ρ = 1,38 kg/Nm3 . În condiţii de presiune atmosferică normală, este gazos. Prin răcire la.180o C se lichefiază, proprietate folosită pentru fabricarea sa industrială. Oxigenul industrial este obţinut prin distilarea fracţionată a aerului lichid. Metoda se bazează pe diferenţa de temperaturi de vaporizare între principalele componente ale aerului lichid (O2 - 183o C ; N2 -195o C). 158
  • 161.
    Oxigenul este livratîn stare gazoasă, în butelii şi în stare lichidă, în cisterne. Butelia de oxigen conţine oxigen comprimat la 147 daN/cm2 şi are volumul de 40 sau 50 dcm3 . Buteliile sunt vopsite in albastru cu inscripția „OXIGEN Acetilena este o hidrocarbură nesaturată în stare gazoasă la temperatura ambiantă şi presiune atmosferică, cu miros slab eteric, la gust cu senzaţii dulci. Este toxică dacă este inspirată timp îndelungat. Se lichefiază la presiune atmosferică, la –80o C, şi are densitatea ρ=1,11 kg/Nm3 . Este solubilă în apă (proporție 1 : 1), in alcool (1 : 5) şi acetonă (1 : 25). Este instabilă la presiuni ridicate, peste 15 – 16 daN/cm2 devine explozibilă. Puterea calorifica a acetilenei este (5,6 – 5,7) 104 kJ/Nm3 . Acetilena arde în prezenţa oxigenului: C2H2 + 5/2 O2 → 2 CO2 + H2O + 1,3 · 106 kJ/mol cu producerea unei mari cantităţi de căldură, presiunea maximă de lucru fiind 1,5 daN/cm2 . Amestecul de acetilenă şi aer este explozibil chiar la 3% acetilenă. Industrial, acetilena se obţine prin descompunerea carbidului în contact cu apa: Ca C2 + 2 H2O → C2 H2 + Ca(OH) 2 + 1,27 · 10 5 kJ/mol Acetilena se îmbuteliază la presiuni de maxim 16 daN/cm2 la 15o C. Presiunea acetilenei îmbuteliate variază în funcţie de temperatură. Butelia de acetilenă conţine 20 kg masă poroasă şi 12 kg de acetonă ca mediu de dizolvare. Butelia are o capacitate de 40 dm3 şi conţine cca. 4 Nm3 de acetilenă în condiţii de presiune şi temperatură normale. Robinetul ventil al buteliei este din material feros, în scopul evitării formării acetilurii de cupru, substanţă explozivă. Buteliile de acetilenă sunt vopsite in alb sau galben cu inscripţia, „ACETILENÔ. Pentru sudarea cu flacără pot fi utilizate şi alte gaze combustibile. Metil-acetilena-propadiena (MAPP) este un gaz lichefiat, vaporii gazului având caracteristici apropiate de acetilenă (temperatura flăcării de 2925o C). Este îmbuteliat, transportat si manipulat ca orice gaz lichefiat. Avantajul MAPP-ului este limita mai redusă de explozie în amestecul cu aerul, comparativ cu acetilena, respectiv siguranţa mărită în exploatare. Metanul are puterea calorifică de 3,5·104 kJ/Nm3 , arde in amestec cu oxigenul, temperatura flăcării fiind de 2000 – 21000 C. În amestec cu aerul este exploziv, se îmbuteliază 159
  • 162.
    la 147 daN/cm2 , buteliile fiind vopsite în roşu cu inscripţia, „METAN”. Se foloseşte la sudarea tablelor subţiri şi la tăierea cu oxigen. Hidrogenul are puterea calorifică 1,05·10 4 kJ/Nm3 , temperatura flăcării 2000 o C, arde în oxigen. Se îmbuteliază la 147 daN/ cm2 , buteliile sunt vopsite în roşu închis-brun, cu inscripţia „HIDROGEN”. În componenţa unei instalaţii pentru sudarea cu flacără de gaze intră (fig.5.12): - generatorul de producerea acetilenei sau butelia de acetilena prevăzută cu reductorul de presiune; - butelia de oxigen cu reductorul de presiune; - furtunuri pentru conducerea celor doua gaze (roșu – C2 H2 , albastru – O 2); - arzătorul pentru sudare (trusa de sudare); - diverse accesorii (perii de sârmă, ciocane etc.). Fig.5.12 Sudarea cu flacără oxi-gaz şi trusa de sudare Oxigenul şi acetilena sunt evacuate din butelie prin reductoare de presiune. Presiunea oxigenului este redusă de la 147 daN/ cm2 la presiunea de lucru (2 – 5 daN/ cm2 ). Reductorul de presiune pentru butelia de acetilenă este asemănător celui de oxigen. Prin furtun (roşu pentru gazul combustibil, albastru pentru oxigen) gazele ajung la arzătorul de sudare (suflai). Arzătoarele din trusele de sudare pot fi utilizate pentru sudarea materialelor cu grosimi de 1–30 mm. În aceste truse se găsesc şi arzătoare pentru tăierea cu oxigen. 160
  • 163.
    5.3 Procedee desudare în stare solidă 5.3.1 Clasificarea procedeelor de sudare în stare solidă 5.3.2 Procedee de sudare prin rezistenţă electrică Sudarea prin presiune este metoda de îmbinare nedemontabilă prin intermediul forţelor de legătură interatomice, care se stabilesc sub acţiunea unor forţe transmise pieselor de sudat, cu sau fără încălzirea locală a zonei de îmbinare şi fără utilizarea unui material de adaos. În funcţie de temperatura maximă ce se atinge în timpul sudării sub presiune, se consideră: - sudare la rece – procedeul la care nu se atinge temperatura de recristalizare; - sudare la cald – procedeul la care au loc recristalizări în cusătură sau în zona de îmbinare. Sudarea sub presiune la cald se realizează în stare solidă sau cu topire. Metodele de încălzire pot fi foarte diferite: încălzire electrică prin rezistenţă, cu flacără oxi-gaz, prin C.I.F., prin frecare, cu energie înmagazinată, etc. Cele mai răspândite procedee de sudare prin presiune se bazează pe încălzirea electrică prin rezistenţă a zonei de îmbinare. Tehnologia de sudare constă în încălzirea locală a pieselor în contact, căldura fiind produsă de trecerea curentului electric, conform legii Joule-Lenz, Q = I2 · R · t . Echipamentele folosite pentru sudarea electrică prin rezistenţă, trebuie să asigure regimul electric (curentul şi tensiunea la mărimea şi caracteristicile prescrise) şi regimul mecanic (forţele de presare). Alimentarea cu energie electrică se realizează de obicei de la 161
  • 164.
    transformatoare construite special,cu puteri uzuale între 0,5....500 kVA, putând furniza curenţi foarte mari de 5.000....30.000A, la tensiuni secundare mici, de 0,3...25 V. În funcţie de mărimea şi forma cusăturii, sistemele de realizare a forţelor de presare sunt foarte diferite, electrozii putând fi acţionaţi de dispozitive mecanice, pneumatice, hidraulice sau electrice, comandate manual, mecanizat sau mixt. Piesele de contact (electrozii) utilizaţi la sudarea electrică prin presiune, trebuie să îndeplinească trei condiţii: - să conducă curentul de sudare în zona îmbinării; - să transmită pieselor forţa necesară pentru sudare; - să asigure disiparea rapidă a căldurii din zona de sudare. În acest scop, se utilizează aliaje pe bază de Cu, aliate cu diferite elemente: Cr, Cd, Be, Zn, Ni, Co etc. În majoritatea cazurilor, piesele de contact sunt prevăzute cu sisteme de răcire cu apă. 5.3.2.1 Sudarea cap la cap prin rezistenţă electrică Sudarea electrică prin presiune cap la cap constă în realizarea îmbinării în stare plastică sau topită, sub acţiunea unei forţe. Încălzirea se realizează prin rezistenţa de contact a părţilor frontale ale pieselor de îmbinat, care sunt prinse între două dispozitive de strângere prin care se transmite atât curentul electric de la secundarul transformatorului de sudare, cât şi forţa necesară pentru realizarea îmbinării (fig.5.13). În funcţie de tehnica de încălzire şi presare, se disting două variante de bază ale procedeului: Sudarea cap la cap în fază solidă – care se realizează în două faze: a) Încălzirea – piesele cu părţile frontale prelucrate şi curăţate sunt aduse în contact. Datorită forţei de strângere, rezistenţa de contact între fălcile de strângere şi piese este mai mică decât rezistenţa dintre cele două piese. În aceste condiţii, porţiunea dintre piesele în contact se încălzeşte datorită rezistenţei ohmice, până la atingerea temperaturii de deformare plastică (900...1200⁰C la oţel). b) Refularea – se realizează prin mărirea forţei de presare. După răcire, îmbinarea prezintă o îngroşare şi o scurtare de refulare. 162
  • 165.
    Fig. 5.13 Sudareacap la cap prin rezistenţă electrică Sudarea prin topire intermediară – este procedeul la care, pe suprafeţele frontale ale pieselor se obţine o peliculă de metal lichid care este expulzat din interstiţiu împreună cu oxizii şi impurităţile, în timpul refulării. Îmbinarea se realizează şi în acest caz în două faze: încălzire şi refulare. Topirea intermediară a suprafeţelor frontale se poate realiza prin două metode: a) Topirea directă – se realizează prin topirea capetelor cu viteză redusă şi la presiuni mici. Contactele parţiale şi imperfecte (având rezistenţă de contact ridicată), conduc la încălzirea rapidă până la topire a capetelor de îmbinat. b) Topirea cu preîncălzire – este asemănătoare cu tehnica precedentă, cu singura deosebire, că este precedată de o preîncălzire prin contactele intermitente realizate în urma unor impulsuri de presiune urmate de întreruperea contactelor (prin atingeri repetate ale capetelor pieselor). În urma refulării, piesa sudată prezintă şi în acest caz o îngroşare şi o scurtare. La sudarea prin topire intermediară, îmbinarea este de calitate superioară, deoarece impurităţile şi oxizii sunt expulzaţi împreună cu stropii de metal formaţi în timpul încălzirii. 163
  • 166.
    5.3.2.2 Sudarea longitudinalăa ţevilor prin rezistenţă electrică Ţevile pot fi clasificate în funcţie de metoda de obţinere ca fiind fără cusătură sau sudate. În afara procedeului de laminare, extrudare şi tragere, ţevile se mai pot fabrica şi prin sudare, fie pe generatoare, fie elicoidal. Materialul de bază pentru fabricarea ţevilor sudate este întotdeauna un material plat, sub formă de platbandă în colac. Sudarea pe generatoare sau în spirală se alege în funcţie de diametrul şi lungimea de fabricaţie a ţevilor. Cusătura sudată poate fi realizată prin presiune sau prin topire. Cele mai larg utilizate metode de sudare a ţevilor sunt: - sudarea sub strat de flux; - sudarea în mediu de gaz protector; - sudarea utilizând curenţi de înaltă frecvenţă; - sudarea electrică prin rezistenţă. Ţevile cu diametre mici se sudează longitudinal, iar cele cu diametre mari se sudează în spirală. Alegerea procedeului de sudare se face funcţie de pretenţiile calitative impuse ţevilor realizate. Îmbunătăţirile aduse procedeelor de sudare longitudinală a ţevilor şi a metodelor de calibrare după sudare, determină utilizarea pe scară din ce în ce mai largă a ţevilor sudate. În prezent acestea deţin deja o pondere de 75-80% din cantitatea totală a ţevilor din oţel. Fig.5.14 Sudarea longitudinală a ţevilor prin rezistenţă electrică 164
  • 167.
    În figura 5.14este prezentată schema sudării pe generatoare a ţevilor, prin metoda de încălzire prin rezistenţă electrică şi presare la cald. Pornind de la un semifabricat sub formă de bandă, prin deformare plastică la rece se realizează profilul ţevii (rotund, pătrat sau dreptunghiular), păstrându-se un mic interstiţiu în zona sudurii. Prin intermediul unor perii de contact din grafit (patine), curentul electric furnizat de transformatorul de sudură, este transmis în material. Prin efect Joule – Lenz, materialul se încălzeşte la o temperatură suficient de mare ca să poată fi sudat prin presiunea exercitată de rolere de strângere – sudare. Procesul se desfăşoară în flux continuu. Ţeava rezultată este debitată la lungimi fixe şi este apoi calibrată prin tragere cu dorn fix sau flotant. În final se efectuează controlul etanşeităţii prin proba de presiune. În cazul unor condiţii impuse, sunt aplicate tratamente termice. 5.3.2.3 Sudarea în puncte prin rezistenţă electrică Sudarea în puncte este un procedeu de sudare electrică prin presiune prin conducţie a două sau mai multe piese suprapuse, strânse între doi electrozi de contact şi care se realizează între suprafeţele de contact, în locurile prin care trece curentul electric. Acest procedeu de sudare se bazează pe efectul Joule – Lenz, de trecere a curentului electric prin coloana de metal cuprinsă între vârfurile electrozilor de contact. Electrozii de contact sunt plasaţi de ambele părţi ale componentelor supuse sudării. Prin strângerea între electrozi a componentelor, se realizează local o reducere a rezistenţei electrice de contact. Curentul de mare intensitate şi tensiune scăzută, furnizat de transformatorul de sudură, străbate componentele prin locul unde rezistenţa electrică este minimă. În zonă se produce încălzirea până la o temperatură suficient de mare pentru a se produce topirea locală, astfel încât sub acţiunea forţei de compresiune exercitată de către electrozi, să se producă sudarea (fig.5.15.a). Punctul de sudură care rezultă prin solidificarea materialului topit este de formă lenticulară şi se formează în planul de separaţie a componentelor. 165
  • 168.
    Fig.5.15 Principiul sudăriiîn puncte Sudarea în puncte poate fi realizată prin utilizarea a doi sau mai mulţi electrozi. În figura 5.15.b este prezentat cazul sudării cu doi electrozi. În acest caz, circuitul electric se închide de la un electrod la altul, parcurgând un traseu longitudinal. În această situaţie sunt realizate simultan două puncte de sudură. Fig.5.16 Aparate pentru sudarea în puncte Sunt utilizate aparate de sudură portabile şi staţionare (fg.5.16). Aparatele portabile sunt folosite numai pentru sudarea în puncte a tablelor subţiri. Cele staţionare cu putere instalată ridicată, sunt prevăzute cu sisteme de răcire a electrozilor, cu apă. Electrozii necesită o conductibilitate electrică şi termică mari, precum şi rezistenţă la uzare, motiv din care sunt executaţi din aliaje de cupru cu duritate ridicată. Unele instalaţii staţionare permit ca după realizarea punctului sudat, să continue trecerea prin piesă a unui curent de mai mică intensitate, cu scopul reducerii vitezei de răcire a 166
  • 169.
    zonei îmbinării. Înaceste condiţii în zona influenţată termic se produc transformări structurale cu formare de constituenţi care nu prezintă fragilitate. Totodată creşte stabilitatea dimensională a construcţiei realizate prin sudare în puncte. 5.3.2.4 Sudarea în linie prin rezistenţă electrică Sudarea în linie este un procedeu asemănător sudării prin puncte cu deosebirea că în locul electrozilor se folosesc role de apăsare a pieselor supuse sudării (fig.5.17). Circuitul de sudare, compus din piesele sudate şi role, este alimentat cu curent electric de mare intensitate, la fel ca în cazul sudării prin puncte. Prin deplasarea relativă a rolelor faţă de piese rezultă o linie de sudură, alcătuită din numeroase puncte de sudură parţial suprapuse. Ca şi electrozii folosiţi la sudarea prin puncte, rolele sunt confecţionate din materiale de bază de cupru, bune conducătoare de electricitate şi căldură, şi sunt răcite forţat cu apă. Fig.5.17 Principiul sudării în linie şi aparat pentru sudarea în linie Sudarea in linie are un domeniu de răspândire mai restrâns decât sudarea prin puncte din cauza unor dificultăţi legate de aplicarea rolelor pe piesă, din cauza uzării accentuate a rolelor şi datorită costului mai mare al utilajului. Sudarea in linie prezintă o serie de avantaje dintre care două sunt importante : - rezistenţa mecanică a îmbinării este mai mare decât cea a unei suduri prin puncte; - sudura în linie poate asigura etanşeitatea. 167
  • 170.
    Aparatele de sudatîn linie sunt acţionate mecanic, forţa de apăsare obţinându-se cu dispozitive pneumatice sau hidraulice. Sudarea în linie se aplică la asamblarea rezervoarelor de combustibil, tobelor de eşapament şi caroseriilor autovehiculelor, a radiatoarelor din tablă, a cuvelor maşinilor de spălat, a carcaselor de diferite tipuri. 5.3.3 Procedee de sudare cu energie mecanică 5.3.3.1 Sudarea prin frecare La procedeul de sudare prin frecare încălzirea suprafeţelor de îmbinat se realizează pe seama forţelor de frecare dezvoltate între două suprafeţe aflate în mişcare relativă. Căldura degajată datorită frecării depinde de forţa care presează reciproc piesele, de coeficientul de frecare şi de viteza relativă de deplasare. La majoritatea instalaţiilor de sudare prin frecare, mişcarea relativă este una de rotaţie, respectiv una din piese are o mişcare de rotaţie iar cea de a doua exercită o presiune pe suprafaţa de contact, precum şi un avans axial (fig.5.18). Pe măsură ce capetele de sudat se încălzesc, se produce deformarea lor plastică sub acţiunea forţei de presare. După atingerea temperaturii necesare, se opreşte mişcarea pieselor, fapt ce permite realizarea sudării prin presiune a suprafeţelor aflate în contact. Principalii parametri ai procesului de sudare prin frecare sunt: viteza relativă, presiunea în timpul sudării, scurtarea la refulare, durata procesului de sudare şi starea suprafeţelor. Viteza relativă periferică poate varia în limite foarte largi, fără o influenţă însemnată asupra procesului de încălzire a capetelor aflate în mişcare relativă. Presiunea specifică se stabileşte în raport cu caracteristicile metalului şi puterea disponibilă. În stadiul final al presării, presiunea specifică este de p = (0,2...0,4)Rm. Scurtarea la refulare se produce datorită acţiunii forţei axiale si determină expulzarea oxizilor şi a impurităţilor de pe suprafeţele de îmbinat. Valoarea scurtării la refulare este de Δl = (0,25...0,35)·d, unde d este diametrul pieselor cilindrice. 168
  • 171.
    Fig.5.18 Sudarea prinfrecare a pieselor cilindrice Durata procesului este legată de atingerea temperaturii necesare realizării îmbinării sudate, cca.1200°C în cazul oţelului nealiat cu conţinut mic de carbon şi de necesitatea extinderii zonei de încălzire până în centrul piesei. Suprafeţele de îmbinat trebuie să fie curate, lipsite de oxizi, să fie perpendiculare pe axa barelor şi să fie prelucrate îngrijit prin aşchiere. Procedeul de sudare prin frecare se aplică la oţeluri carbon, oţeluri aliate şi la metale şi aliaje neferoase. De asemenea, se pot suda şi materiale diferite, de exemplu: oţel-bronz, cupru-aluminiu etc. Sudarea prin frecare se foloseşte la îmbinarea pieselor cu secţiuni circulare şi cu diametre egale sau diferite, ca de exemplu: sudarea cozilor burghielor, tijelor supapelor motoarelor cu ardere internă, la şuruburi - capul hexagonal de corpul cilindric etc. În comparaţie cu sudarea electrică prin rezistenţă cap la cap, sudarea prin frecare prezintă următoarele avantaje: consum redus de energie, putere instalată mică a instalaţiei, exploatarea simplă a utilajului şi uşurinţa mecanizării şi automatizării procedeului. Fig.5.19 Sudarea prin frecare a suprafeţelor plane 169
  • 172.
    Sudarea prin frecarecu element activ rotitor FSW (Friction Stir Welding) utilizează o sculă executată din carburi sinterizate care trebuie să păstreze o duritate şi o rezistenţă mecanică înalte, la temperaturile mari la care se efectuează sudarea (fig.5.19). Scula are o geometrie simplă, cu un pin care prin frecare cu materialul de bază produce căldura necesară pentru topirea locală a acestuia. Umărul sculei împiedică împrăştierea prin centrifugare a metalului topit. Prin urmărirea conturului pieselor şi printr-un avans longitudinal al sculei, se asigură sudarea marginilor prin încălzirea, topirea şi solidificarea rapidă. Pentru reducerea uzurii sculei, materialul de bază poate fi preîncălzit cu curenţi de inducţie sau cu fascicul laser. Prin acest procedeu sunt sudate componente din oţeluri inoxidabile, aliaje de titan, aluminiu sau cupru, destinate industriei aero-spaţiale. Fiind un procedeu de sudare fără material de adaos, cordonul sudat prezintă aceiaşi compoziţie chimică cu cea a metalului de bază. Sudarea prin frecare cu element activ rotitor se efectuează pe maşini unelte de alezat sau pe centre de prelucrare cu comandă numerică. 5.3.3.2 Sudarea prin presiune la rece cu ultrasunete Procedeul de sudare prin presiune cu ultrasunete se bazează pe proprietatea ultrasunetelor de a penetra corpurile solide şi de a genera în acestea oscilaţii mecanice care se propagă sub forma unor unde elastice. Dacă presiunea undei elastice este suficient de mare, atunci la interfaţa a două piese aflate în contact se produce un transfer de masă, în ambele sensuri. În aceste condiţii există posibilitatea deplasării unor blocuri cristaline sau a unor grupări de atomi de pe un corp pe altul, realizându-se o legare coerentă la nivel cristalin. În cazul acestui procedeu presiunea este exercitată asupra uneia din piesele de sudat, prin intermediul unei scule legată solidar de o sonotrodă. Sonotroda are rolul de amplificare şi concentrare a oscilaţiilor generate de un excitator magnetostrictiv. Aparatele de sudare cu ultrasunete generează oscilaţii cu frecvenţa de 15...30kHz şi determină mişcări liniare cu evoluţie sinusoidală şi amplitudini de ordinul 60...100 microni. (fig.5.20). 170
  • 173.
    Fig.5.20 Sudarea cuultrasunete. Prin suprapunerea vibraţiilor ultrasonice peste presiunea statică se obţine energia de activare necesară realizării sudării, care se produce la presiuni mai mici decât în cazul procedeului convenţional de sudare la rece. Procedeul de sudare cu ultrasunete se aplica la sudarea aliajelor feroase şi neferoase cu grosimi de până la 4 mm. Se pot realiza suduri între piese cu compoziţii diferite, precum şi între componente metalice cu altele nemetalice. 5.3.4 Sudarea prin explozie Procedeul de sudare prin explozie intră în categoria sudării în stare solidă bazate pe energie chimică. Sudarea prin explozie se aplică în special pentru placarea tablelor sau pieselor mari. Procedeul mai este aplicat şi pentru executarea sudurilor cap la cap sau pentru producerea unor materiale compozite armate cu diverse fibre. Procedeul este aplicat în cazul când metodele convenţionale de îmbinare nu pot fi realizate tehnic sau sunt neeconomice. Prin aplicarea acestui procedeu se pot realiza îmbinări ale unor materiale care nu pot fi sudate prin nici o altă metodă, ca de exemplu oţel cu aluminiu, cupru, titan sau alte combinaţii de materiale incompatibile din punct de vedere metalurgic. O aplicaţie cu o mai largă răspândire este aceea a fabricării tablelor bimetalice. Pe o tablă suport din oţel nealiat sau slab aliat se plachează prin explozie o altă tablă mai subţire, care are proprietăţi fizico – chimice cu totul diferite de cele ale materialului de bază. 171
  • 174.
    În industria chimicăsunt frecvent utilizate incinte de reacţie executate din tablă placată cu oţel inoxidabil. Materialul de bază asigură rezistenţa mecanică, iar oţelul inoxidabil – rezistenţa la coroziune. Fig.5.21 Placarea prin explozie a tablelor Procedeul de placare prin explozie este prezentat în figura 5.21. Materialul de bază are o grosime mai mare decât cel cu care se efectuează placarea. În cele mai multe cazuri, suprafețele care se plachează prin explozie sunt foarte mari, astfel încât plăcile se aşează paralel sau la un unghi mic, de până la 1° una faţă de cealaltă. Cele două sau trei table, cu suprafeţele de contact curăţate de oxizi şi degresate, se suprapun, iar deasupra se depune un strat uniform de material explozibil. Cel mai des este folosit trinitrotoluenul sub formă de granule, TNT - trotil). În funcţie de tipul detonatorului, este amorsat procesul de ardere explozivă, care are o viteză de propagare de 500...1800m/s. Explozia generează în materialele suprapuse, unde de suprafaţă care se propagă cu o viteză determinată de caracteristicile elastice ale materialelor, respectiv de modulele de elasticitate şi de dimensiunile tablelor. Viteza de propagare a undelor este mai mică decât viteza de ardere a materialului exploziv. În aceste condiţii, pe interfaţa tablelor se produc oscilaţii de amplitudine şi energie mari, ciocniri violente care determină vălurirea şi topirea locală a suprafeţelor materialelor. După sudarea prin explozie, tablele placate necesită o îndreptate şi eventual se poate recurge la laminare cu scopul reducerii grosimii. Procedeul se foloseşte pe scară largă în construcţia utilajelor şi aparatelor destinate industriei chimice, precum şi la obţinerea în condiţii economice avantajoase a unor materiale placate, pentru care necesităţile nu justifică o fabricaţie prin laminare. 172
  • 175.
    5.4. Procedee delipire a metalelor 5.4.1 Clasificarea procedeelor de lipire a metalelor Lipirea este procesul de îmbinare la cald a unor componente metalice cu ajutorul unui aliaj de lipit. Spre deosebire de sudură , lipirea nu implică topirea marginilor componentelor metalice. 5.4.2 Lipirea tare (brazarea) Lipirea tare numită şi brazare, este un proces de lipire a două componente metalice cu ajutorul căldurii, prin adăugarea unui aliaj de adaos pentru umplerea spaţiului existent între componente. Materialul de umplere are un punct de topire mai scăzut decât componentele supuse lipirii. Temperatura de topire a materialelor de adaos utilizate pentru lipirea tare este de 450...1000⁰C. Lipirea efectuată cu aliaje care au temperatura de topire mai scăzută, intră în categoria lipirii moi. Aliajul utilizat pentru lipire poate fi depus între componentele supuse lipirii, înaintea încălzirii sau este introdus progresiv, pe măsura încălzirii acestora. În cazul componentelor care prezintă spaţii interstiţiale mici, aliajul de umplutură pătrunde în spaţiile libere, prin efectul capilarităţii. Principala condiţie a lipirii metalelor constă în aceea că materialul de 173
  • 176.
    adaos topit trebuiesă umecteze suprafaţa încălzită a materialului de bază şi să formeze cu acesta o legătură metalică prin difuzie. Pentru aceasta este necesar ca cel puţin o parte din componenţii celor două materiale în contact să se dizolve reciproc. Umectarea este un fenomen de interacţiune între materialul de adaos topit şi materialul de bază, fenomen ce are loc la temperatura la care materialul de adaos se întinde sau curge pe suprafaţa materialului de bază. Temperatura de umectare este temperatura la care trebuie încălzit materialul de bază pentru ca materialul de adaos lichid să umecteze suprafaţa materialului de bază. Temperatura de lipire, este temperatura minimă pe care trebuie să o atingă suprafaţa de contact dintre materialul de bază şi cel de adaos topit, pentru ca acesta din urmă să formeze o legătură cu materialul de bază. Încălzirea efectuată cu scopul topirii materialului de adaos (de umplutură) poate fi realizată prin diferite procedee de încălzire: - electrică: în cuptor sau baie de săruri, prin conducţie şi efect Joule – Lenz, cu curenţi de inducţie, cu arc electric; - cu flacără; - cu fascicul laser sau electroni. Materialele de adaos pentru lipirea tare sunt foarte diferite în privinţa compoziției chimice, alegerea lor făcându-se în special, pe baza naturii metalului de bază, astfel: - aluminiul şi aliajele sale - aliaje Al-Si; - cuprul şi aliajele sale - aliaje Cu-P, Cu-P-Ag; - nichelul şi aliajele sale - aliaje Cu-Zn; - oţel - aliaje Cu-Zn, Ag-Cu-Zn; - fontă - aliaj monel, Cu-Ni. Dintre aceste aliaje, o mai largă utilizare o au alamele pentru lipire (aliaje Cu-Zn, eventual cu adaosuri de Si sau Sn) şi aliajele cu argint (Ag-Cu-Zn), ultimele având o bună comportare în condiţii de coroziune şi solicitări mecanice mai intense. Aliajele de cupru cu zinc (alamele) sunt folosite în special pentru lipirea metalelor feroase şi a aliajelor de cupru şi nichel. Calitatea alamelor folosite pentru lipire depinde de conţinutul de zinc, care trebuie să fie totdeauna mai mic de 40 %. În cazul că aliajul conţine peste 40% Zn, îmbinările lipite devin fragile. Zincul mai are dezavantajul că fierbe la 913°C şi produce vapori nocivi începând cu temperatura de 650°C. Principalele alame utilizate pentru operaţii de lipire care au temperatura de început al solidificări la temperaturi de 870...1100⁰C. 174
  • 177.
    Aliajele de lipitpe bază de argint sunt utilizate pe scară largă cu toate că sunt relativ scumpe, deoarece se disting printr-o comportare bună la lipire, prin proprietăţi mecanice şi electrice excepționale, precum şi printr-o rezistenţă ridicată la coroziune. Prin faptul ca permit reducerea temperaturii de lucru, dar mai ales micşorarea la minim a interstiţiilor capilare, aliajele de argint aduc economii importante de energie calorică, de material de adaos şi de manoperă, la fabricaţia produselor de serie. Aceste aliaje au temperatura de început al solidificării la 620...890⁰C. Pentru mărirea capacităţii de umectare şi curăţarea suprafeţelor destinate lipirii sunt utilizate diverse fluxuri. Fluxurile utilizate la lipirea tare au la bază, în majoritatea cazurilor, boraxul (Na2B4O7), care, în stare topită (783⁰C), dizolvă oxizii multor metale şi, in special. oxizii cuprului. Pentru intensificarea activităţii fluxului pe bază de borax se adaugă acid boric (H3BO3), iar pentru reducerea temperaturii de topire, clorura de zinc (ZnCl2) şi fluoruri (NaF, KF). În afara de aceste substanţe, în fluxuri se mai introduc hidroxizi alcalini (NaOH, KOH), care absorb umiditatea. În timpul lipirii, piesele trebuie să fie în contact, solidarizarea putând fi făcută prin menghine sau prin dispozitive adecvate. O mare importanţă o are asigurarea unor jocuri corespunzătoare între piesele care urmează să fie asamblate, astfel încât să rămână spaţii în care va pătrunde aliajul de lipit. Aceste jocuri diferă de la caz la caz, funcţie de natura metalului de bază şi a celui de adaos. Astfel, de exemplu, la lipirea cu alamă a pieselor din oţel, jocul este de 0,05...0,25 mm, iar la lipirea cu aliaje de argint, de 0,02...0,15mm. Încălzirea pieselor şi depunerea aliajului de lipit se realizează prin mai multe metode, dintre care mai răspândite sunt: încălzirea cu flacără oxigaz, cu curenţi de inducţie sau în cuptor. Lipirea cu flacără oxigaz constă în aşezarea pieselor în poziţia de lipire, acoperirea locului de lipit cu flux şi încălzirea pieselor cu ajutorul unui arzător; metalul de adaos sub formă de vergele este depus la locul îmbinării după ce temperatura pieselor a atins valoarea optimă. Lipirea în cuptor sau cu curenţi de inducţie este folosită frecvent în producţia de serie. Ea constă în introducerea pieselor pregătite pentru lipire în cuptor sau inductor. Piesele sunt aşezate în poziţia de îmbinat, imobilizate cu diverse dispozitive, iar metalul de adaos se aşează în rostul îmbinării sub formă de plăcuţe sau de sârmă. Locul îmbinării se acoperă cu un strat de flux. Lipirea tare se aplică pentru îmbinarea pieselor mai greu solicitate, rezistenţa la rupere a aliajului de lipit putând atinge valori de cca. 50 daN/mm2 . 175
  • 178.
    5.4.3 Lipirea moale Prinacest procedeu,se obţin lipituri care suportă solicitări mici şi se comportă bine până la încălzire până la temperaturi de maximum 180ºC. Asamblarile prin lipire pot fi asociate în combinaţie cu nituri, bolţuri, sau falţuri, pentru creşterea rezistenţei şi asigurarea etanşeităţii. Lipirea moale este aplicată asamblării componentelor supuse unor solicitări mecanice sau la presiuni cu valori mici: pentru aparatura de laborator, recipiente, radiatoare, şi la îmbinarea conductelor. De asemenea, este utilizată în electrotehnică şi electronică pentru asigurarea conducerii curentului prin circuitele electrice. Principala condiţie a lipirii metalelor constă în aceea că materialul de adaos topit trebuie să umecteze suprafaţa încălzită a materialului de bază şi să formeze cu acesta o legătură metalică prin difuzie. Pentru aceasta este necesar ca cel puţin o parte din componenţii celor două materiale în contact să se dizolve reciproc. Calitatea îmbinării depinde astfel, de calitatea stratului de legătură format prin difuzie între materialul de bază şi cel de adaos. Lipirea nu se poate realiza între materialul de bază şi cel de adaos dacă între acestea nu există cel puţin o solubilitate parţială. Umectarea are loc numai la acele perechi de materiale care produc între ele faze intermetalice sau soluţii solide. Astfel se explică, de ce aliajele de lipit convenţionale se comportă în general foarte bine la lipirea oţelului şi a aliajelor de cupru: - se produc faze intermetalice intre Sn şi Fe; Zn şi Fe; Zn şi Cu; Zn şi Ni; Cd şi Cu; - se produc soluţii solide intre Cu şi Fe; Cu şi Ni; Ag şi Ni; Sn şi Cu; Sn şi Ag. Fluxurile au, rolul de a uşura contactul intim dintre materialul de bază şi cel de adaos prin îndepărtarea eventualelor obstacole existente sub forma unor pelicule de oxizi, grăsimi sau alte impurităţi. Materialele de adaos folosite pentru îmbinări lipite se numesc aliaje de lipit. Ele trebuie să îndeplinească următoarele condiţii tehnice generale: - temperatura de topire să fie mai scăzută decât cea a materialului de bază; - intervalul temperaturilor de topire – cristalizare să fie cât mai mic, întrucât în caz contrar, componentele cu temperatura mică de topire au tendinţa de a se separa de cele mai greu fuzibile, fapt care îngreunează desfăşurarea normală a procesului de lipire; - spre deosebire de materialele de adaos folosite la sudare, aliajele de lipit nu trebuie să aibă compoziţia chimică identică cu cea a materialului de bază şi nici măcar asemănătoare; 176
  • 179.
    - să posedeproprietăţi bune de lipire, cum sunt capacitatea de umectare, fluiditatea şi capilaritatea; - elementele componente ale aliajului de lipit şi ale materialului de bază trebuie să fie reciproc solubile şi să difuzeze între ele; - în stare topită aliajul trebuie să aibă tensiunea superficială şi vâscozitatea reduse;. - elementele componente ale aliajului de lipit trebuie să aibă, în contact cu materialul de bază, diferenţe de potenţial cât mai mici, pentru ca îmbinarea lipită sa fie cât mai rezistentă la coroziune. Pentru executarea lucrărilor de lipire moale sunt utilizate cel mai des aliajele eutectice: - Sn+38%Pb - cu temperatura de topire 183⁰C; - Sn+8%Zn - cu temperatura de topire 200⁰C. Pentru îmbunătăţirea proprietăţilor se adaugă în procente mici: - Sb (măreşte rezistenţa mecanică); - Cd şi Bi (reduce temperatura de topire); - Ag (conferă o conductivitate electrică mai bună); - Zn (conferă rezistenţă la coroziune). Pentru obţinerea unei lipituri de bună calitate este necesară folosirea unui flux cu rol de curăţare, degresare şi mărire a capacităţii de umectare. Acesta trebuie să aibă o temperatură de lichefiere inferioară celei a aliajului de lipit, să posede (la temperatura de lipire) fluiditate suficientă pentru a se întinde uniform pe suprafaţa de lipire, să fie stabil din punct de vedere chimic, să nu producă fum sau emanaţii nocive, să nu fie coroziv şi higroscopic. De cele mai multe ori se folosesc răşini simple sau aditivate pentru îmbunătăţirea proprietăţilor decapante. Fludorul, aliajul de lipit folosit cu precădere în electronică, conţine un canal cu flux, astfel încât topirea aliajului şi aplicarea fluxului se produc simultan. Este important să se aleagă o grosime corespunzătoare a fludorului, în concordanţă cu componentele de lipit. Din punct de vedere tehnologic, lipirea moale se realizează prin urătoarele metode: - cu ciocane de lipit; - cu arzătoare cu gaz; - prin rezistenţă de contact; - prin cufundare în aliaj de lipit. 177
  • 180.
    5.5 Procedee conexeale operaţiilor de sudare 5.5.1 Clasificarea procedeelor conexe sudării 5.5.2 Procedee de tăiere 5.5.2.1 Tăierea cu gaze prin ardere cu jet de oxigen Tăierea cu oxigen ocupă în prezent primul loc în tehnica tăierii termice, în special a oţelurilor şi se realizează pe baza arderii metalului încălzit în prealabil până la o temperatură apropiată de cea de topire. În prezenţa unui jet de oxigen insuflat pe oţelul incandescent se amorsează reacţia exotermă: 3 Fe + 2O2 = Fe3O4 + Q. Materialul destinat tăierii se încălzeşte cu ajutorul unei flăcări de gaze până când începe arderea lui în oxigen, după care se proiectează un jet de oxigen pe canalul axial al becului de tăiere (fig.5.22). Metalul arde în acest jet, cu o degajare intensă de căldură, Q. Jetul de oxigen trebuie să aibă viteză suficientă pentru ca oxidarea să fie localizată la o porţiune cât mai îngustă şi pentru a arunca zgura în afară. Pentru ca un metal sau aliaj să poată fi tăiat prin acest procedeu, trebuie să îndeplinească următoarele condiţii : 178
  • 181.
    - temperatura deardere a metalului să fie mai mică decât temperatura de topire ; - prin ardere, materialul trebuie să degaje o cantitate mare de căldură, pentru a compensa pierderile prin conductibilitate şi pentru a preîncălzi rapid zonele învecinate, care urmează a fi tăiate ; - conductibilitatea termică a materialului supus tăierii să fie cât mai mică ; - temperatura de topire a oxizilor rezultaţi să fie mai mică decât cea a materialului de tăiat pentru a putea fi îndepărtat cu uşurinţă. Pot fi tăiate în condiţii bune oţelurile cu conţinut de carbon mai mic de 0,5% C. Tăierea se poate face manual, semiautomat şi automat. Există tendinţa de a se înlocui tăierea oxiacetilenică cu tăierea oximetanică, dat fiind preţul de cost mai scăzut al gazului metan. Fig. 5.22 Tăierea oxigaz cu insuflare de oxigen 5.5.2.2 Tăierea oxielectrică (oxiarc) Tăierea oxielectrică , numită şi tăiere oxiarc, se bazează pe proprietatea metalelor de a arde în oxigen. Deoarece arcul electric are o temperatură înaltă , mult superioară flăcării de gaz , încălzirea până la temperatura de ardere se produce într-un timp foarte scurt. Această temperatură înaltă, fiind menţinută pe toată durata tăierii permite ca prin procedeul oxiarc să poată fi tăiate şi materiale care prin procedeul cu flacără de gaz şi oxigen nu pot fi tăiate. Pentru tăiere se folosesc electrozi tubulari, prevăzuţi cu un canal prin care jetul de oxigen pentru tăiere produce arderea şi tăierea metalului. Electrozii au un canal axial, cu 179
  • 182.
    diametrul de 1,5-3,5mm; diametrul exterior al electrozilor este de 5,5 şi 7,5 mm, iar învelişul are grosimea de 0,75-1,25 mm pe rază (fig.5.23) Fig.5.23 Tăierea oxiarc Pentru tăiere, electrodul se aşează înclinat la 60° în sensul de tăiere şi numai la capătul de terminare este adus in poziţie verticală , ceea ce permite tăierea pe întreaga grosime. La tăierea pieselor de grosimi mai mari se recomandă ca electrodului să i se imprime mişcări de oscilaţie de forma dinţilor de fierăstrău, ceea ce uşurează evacuarea oxizilor formaţi. Prin procedeul oxiarc pot fi tăiate: oţelurile moi, oţelurile inoxidabile, cuprul, aluminiul, fonta etc., însă din cauza calităţii inferioare a tăieturii este necesar ca aceasta să fie prelucrată mecanic. La tăierea cuprului şi aluminiului este necesară o ventilare suplimentară a locului de muncă. 5.5.2.3 Tăierea cu plasmă Acest procedeu se bazează pe topirea rapidă a metalului şi îndepărtarea lui din zona topită de către acţiunea termică şi efectul mecanic al unui jet de plasmă. Plasma se formează în cazul când un gaz, de exemplu argonul, este trimis peste un arc electric şi apoi este obligat să iasă printr-un orificiu mai mic. 180
  • 183.
    Aparatele cu carese obţine plasma se numesc plasmatroane. Procedeul se bazează pe întreţinerea unui arc electric între capătul unui electrod din wolfram şi o duză de cupru prevăzută cu un orificiu. Duza şi electrodul sunt răcite cu apă, pentru a împiedica topirea lor (fig.5.24). Jetul de gaze care părăseşte duza, formează jetul de plasmă. Temperatura jetului de plasmă poate atinge cca. 16000°C. Jetul de plasmă obţinut prin întreţinerea arcului între electrod şi duză poartă denumirea de jet de plasmă cu arc pilot sau arc netransferat. În această formă, jetul de plasmă având o lungime mică, permite tăierea metalelor şi a materialelor refractare, care au grosimi in general reduse (sub 50 mm). Prin suprapunerea unui arc electric format între electrod şi piesa de tăiat, peste jetul de plasmă se pot tăia piese din oţel inoxidabil până la grosimi de 120 mm, aluminiu până la 150 mm şi cupru până la 80 mm. Acest procedeu se mai numeşte şi tăierea cu arc transferat. Alimentarea arcului se face în curent continuu cu tensiunea de mers in gol peste 250V. Totdeauna la electrodul din wolfram se leagă polul negativ. Gazele folosite sunt argon, azot sau un amestec de argon şi hidrogen, argon şi azot etc. Fig.5.24 Tăierea cu plasmă 181
  • 184.
    5.5.3 Tăierea printopire cu radiaţii 5.5.3.1 Tăierea cu fascicul laser Laserii folosiţi pentru operaţiile de tăiere sau sudare industrială sunt laseri cu gaz. Un laser cu gaz constă dintr-o incintă cu un mediu activ (gaz sau vapori metalici) în care atomii sunt excitaţi pe stări energetice superioare, creându-se o inversie de populație, între anumite nivele energetice. Tăierea şi sudarea cu laser cu CO2 (fig.5.24), având lungimea de undă de 10,6 μm este aplicată, de obicei, materialelor care absorb bine această lungime de undă a radiaţiei, electromagnetice, cum ar fi: oţelul obişnuit, titanul, oţelul inoxidabil, oţelurile aliate etc. Tăierea cu laser cu CO2 este ineficientă în cazul unor materiale, care absorb o mică cantitate a radiaţiei incidente, cum ar fi: aluminiul, cuprul şi aliajele acestora. Principalele performanţe ale prelucrării cu fascicul laser constau în următoarele: - se pot suda sau tăia o gamă largă de materiale dure, fragile sau refractare, care se sudează sau se debitează greu prin celelalte procedee convenţionale; - zona afectată termic din preajma incidenţei fasciculului laser este foarte mică, ea este de aproximativ 1,5 ori mai mare decât lăţimea cordonului sau a tăieturii; - fasciculul laser are o convergenţă mult mai bună decât fasciculul de electroni; convergenţa lui este asigurată prin lentile optice. Ca atare, tăierea sau sudarea pot fi realizate şi în atmosfera ambiantă, nu neapărat în atmosferă vidată. De asemenea, sudarea poate fi asigurată şi într-o atmosferă de gaz inert, în special pentru unele metale active; - laserul poate fi considerat un sistem de tăiere punctiform, lăţimea tăieturii este foarte mică, iar calitatea suprafeţei tăieturii este foarte bună, uneori nefiind necesare prelucrări ulterioare; - cantitatea de energie care este administrată piesei de prelucrat poate fi controlată precis în timpul operaţiei de tăiere sau sudare, iar fasciculul laser poate fi comutat cu mare viteză şi precizie; - fasciculul laser poate intra in zone inaccesibile, prin alte procedee. 182
  • 185.
    Fig.5.24 Tăierea cufascicul laser Temperatura materialului din zona de iradiere depinde de densitatea fluxului de radiaţie, precum şi de proprietăţile materialului. Radiaţia incidentă poate avea densități de flux energetic de ordinul până la 109 W/cm2 . Aceasta densitate este foarte mare faţă de celelalte procedee de tăiere sau sudare. Sudarea cu arc electric, WIG, asigură densităţi până la 104 W/cm2 , iar sudarea cu flacără oxiacetilenică până la 103 W/cm2 . La toate acestea se mai adaugă şi faptul ca energia poate fi focalizată într-un spot cu diametrul de până la 10 ori mai mic decât la procedeele de sudare sau tăiere cu arc electric. Tăierea cu fascicul laser se poate realiza direct sub incidenţa fasciculului laser pentru grosimi mici a componentelor de debitat, sau pentru grosimi mai mari. Se poate folosi şi tăierea oxilaser, în care coaxial cu fasciculul laser se trimite un jet de gaz. Gazul folosit poate fi gaz activ sau gaz inert. Tăierea cu gaz activ este analoagă cu tăierea cu flacără oxiacetilenică, întrucât gazul activ, de obicei, oxigenul asigură creşterea randamentului procesului de tăiere prin oxidarea suplimentară. Tăierea cu gaz inert contribuie la îmbunătăţirea calităţii tăieturii şi este aplicată de obicei la materialele active, sensibile la oxidare. 5.5.3.2 Tăierea cu fascicul de electroni Prelucrarea cu fascicul de electroni face parte din categoria procedeelor de prelucrare termică. Sursa termică o constituie un fascicul de electroni concentrat, care are o energie 183
  • 186.
    cinetică mare şibombardează componentele supuse tăierii sau sudării. La impactul fasciculului de electroni cu componentele de prelucrat, energia acestuia se transformă în căldură şi are loc o încălzire locală rapidă a materialului. Odată cu creşterea puterii specifice a fasciculului profilul zonei se modifică, la puteri specifice până la valori de 106 W/cm2 , sub acţiunea vaporilor produşi se formează un tub capilar, înconjurat de un înveliş subţire de material topit. La puteri specifice de 108 W/cm2 , se produce eliminarea explozivă a învelişului topit şi o străpungere a materialului pe întreaga grosime a sa. Cele mai multe procese se desfăşoară în vid, deoarece atmosfera ar provoca o frânare şi dispersie a fasciculului. Cele mai întâlnite instalaţii de prelucrare cu fascicul de electroni sunt cele la care accelerarea electronilor se face cu ajutorul câmpului electric. Acestea sunt alcătuite, în general din patru subansamble principale, şi anume: - dispozitivul de producere şi dirijare a fasciculului de electroni(tunul electronic); - instalaţia electrică de alimentare şi producere a tensiunilor de accelerare; - instalaţia de realizare a vidului; - instalaţia electrică de comandă şi reglare. Turnul electronic este subansamblul principal al unei instalaţii de prelucrare cu fascicul de electroni (fig.5.25), asigurând principalele funcţiuni: producerea electronilor liberi, formarea fasciculului de electroni, focalizarea şi direcţionarea acestuia. Fig.5.25 Schema instalaţiei de sudare – tăiere cu fascicul de electroni 184
  • 187.
    Electronii emişi decătre filamentul incandescent (catod) este accelerat, concentrat şi focalizat pe piesa care necesită operaţii de tăiere sau sudare. Energia cinetică a electronilor determină topirea locală a materialului pe care s-a efectuat focalizarea fasciculului. Procesele care se desfăşoară în incinta vidată pot fi urmărite din exterior printr-un sistem optic de supraveghere. Prin bombardarea materialului cu impulsuri de o anumită frecvenţă, se realizează topirea şi vaporizarea locală, procese care se desfăşoară extrem de rapid. Fiecare impuls realizează practic o gaură cu o adâncime şi un diametru, definite de intensitatea fluxului de electroni, tensiunea de accelerare a electronilor unghiul de incidenţă al fasciculului, precum şi de natura materialului supus tăierii. Prin reglarea frecvenţei impulsurilor şi a vitezei de deplasare a fasciculului pe suprafaţa materialului, se obţine o tăietură cu lăţimea şi adâncimea dorite. În funcţie de puterea instalată a echipamentului, se pot realiza tăieri pe adâncimi de 0,05...150mm. În funcţie de sistemele de deplasare relativă fascicul – piesă, conturul tăieturii poate fi extrem de complicat. 5.5.4 Procedee de metalizare Metalizarea este o operaţie prin care se realizează depunerea unui strat metalic pe suprafaţa pieselor. Operaţia se aplică atât pieselor nou fabricate, cu scopul realizării unui strat superficial cu proprietăţi diferite de cele ala materialului de bază, cât şi cu scopul recondiţionării pieselor uzate. Metalizarea constă în încărcarea (acoperirea) suprafeţelor cu un material de adaos topit - cu flacără sau cu arc electric - şi pulverizat de un jet de aer comprimat. Acest procedeu prezintă următoarele avantaje: - oferă posibilitatea de a acoperi piese fabricate din orice material, inclusiv din lemn sau sticlă, deoarece temperaturile de lucru sunt scăzute; - permite încărcarea unor suprafeţe mari care pot avea orice configuraţie geometrică; - se pot depune straturi cu grosimi ce variază de la 0,01 până la 5 mm şi chiar mai mult; - stratul depus prin acoperire are o mare rezistenţă la uzură şi bune proprietăţi de lubrifiere; 185
  • 188.
    - nu afecteazăstructura materialului de bază din care este fabricată piesa întrucât temperaturile de încălzire nu depăşesc 100⁰C; - permite depunerea unor straturi de orice metal - inclusiv aluminiul, cuprul, plumbul etc., şi formarea unor pseudoaliaje care nu se pot obţine în stare lichidă (de exemplu de plumb şi aluminiu); - are productivitate mare şi preţ de cost scăzut. Metalizare prezintă însă şi unele dezavantaje: - aderenţa stratului depus prin metalizare la materialul de bază este slabă. Pentru a o spori, sunt necesare operaţii speciale de pregătire; - datorită pulverizării o parte din materialul depus (cca. 5%) se risipeşte; - piesele metalizate nu pot fi prelucrate prin deformări plastice. Suprafeţele acoperite nu suportă sarcini dinamice sau frecări uscate. Regimul de depunere a stratului de acoperire prin metalizare determină aderenţa particulelor, densitatea stratului de încărcare, precum şi structura şi proprietăţile lui mecanice. Aderenţa stratului depus prin metalizare depinde şi de temperatura piesei care trebuie încărcată, distanţa de pulverizare, precum şi de grosimea stratului depus. Cu cât temperatura piesei de bază este mai mare cu atât aderenţa este mai bună. 5.5.4.1 Metalizare cu arc electric şi sârmă În procesul de metalizare cu arc electric, două sârme conductibile electric, sunt topite cu ajutorul unui arc electric. Materialul topit este atomizat cu un jet de aer comprimat şi proiectat către suprafaţa piesei. Particulele topite, la impactul cu suprafaţa se vor solidifica rapid, pentru a forma o acoperire. Acest proces de pulverizare cu arc este numit „proces rece” deoarece suprafaţa piesei poate fi menţinută la temperatură scăzută în timpul procesului, evitându-se deteriorarea prin modificări metalurgice şi deformări geometrice ale substratului. Acoperirile obţinute cu arc electric sunt mai dense si mai aderente decât cele obţinute prin procedeul de metalizare cu flacără, costuri mai scăzute de funcţionare. Procedeul este eficient şi competitiv în acoperirea suprafeţelor mari. Dezavantajul procesului este că nu poate preîncălzi substratul (este nevoie de o altă sursă) şi foloseşte numai sârme cu conductibilitate electrică. Pentru mărirea aderenţei stratului depus, în locul aerului care propulsează particulele topite, poate fi folosit un amestec combustibil de gaze. În aceste condiţii, o parte din căldura 186
  • 189.
    generată de arculelectric, dar şi de combustia amestecului gazos, este direcţionată spre piesă cu scopul încălzirii acesteia. Înaintea metalizării prin acest procedeu, este suficientă operaţia de sablare a suprafeţei. Prin acest procedeu se pot realiza Zincarea, cromarea, cuprarea, stanarea, durificarea suprafeţelor oţelurilor etc. În figura 5.26 este prezentat schematic procedeul de metalizare prin topire cu arc electric şi un exemplu de aplicare a procedeului. Fig 5.26 Metalizarea cu arc electric şi două sârme 5.5.4.2 Metalizarea cu flacără şi sârmă Este cel mai vechi procedeu de pulverizare termică. Procedeul are la bază pulverizarea unui metal aflat inițial sub formă de sârmă şi este apoi topit într-o flacără oxiacetilenică. Pulverizarea se face cu un jet de aer comprimat. Jetul, format din picături atomizate (fine) de metal topit, purtate de curentul de gaze, ajunge pe substratul pregătit (piesa de prelucrat/acoperit) unde se răcește rapid, formând o acoperire. Practic influențele termice asupra pieselor în cauză sunt minime. Temperatura suprafeţei materialului nu depăşeşte (100 – 150⁰C) pe durata procesului de metalizare, evitându-se modificările structurale sau de formă ale substratului. Procesul se folosește în prezent pentru acoperiri anticorozive cu zinc, aluminiu, staniu pentru depunere de compoziție protectoare pe lagăre de alunecare, pentru depunere de cupru, alamă, bronz etc., pe fonte sau oțeluri inoxidabile austenitice. De asemenea, se depun straturi dure, rezistente la uzare din aliaje pe bază de crom, nichel, molibden etc. 187
  • 190.
    Fig.5.27 Metalizarea cusârmă topită cu flacără oxigaz 5.5.4.3 Metalizarea cu flacără şi pulberi Materialul sub formă de pulbere este topit într-o flacără oxiacetilenică sau alt gaz combustibil şi cu ajutorul aerului comprimat este proiectat spre suprafaţa piesei sub formă de particule foarte fine. Când spray-ul ajunge la suprafaţa curată a unui materialului de substrat, picăturile fine topite, se solidifică rapid formând stratul de acoperire. Procesul de metalizare în flacără realizat corect este denumit „proces rece” deoarece temperatura substratului este menţinută scăzută pe durata metalizării, evitând deformări, schimbări de structură etc. Sunt produse unele pulberi metalice de fuziune care după operaţia de pulverizare sunt supuse unei retopiri cu o flacără oxiacetilenică sau în cuptor la 1000 -1100⁰C rezultând un strat cu legătură metalurgică şi lipsit de porozitate. În figura 5.29 este prezentat schematic procedeul de metalizare cu flacără şi pulberi, precum şi pistoletul cu care se efectuează operaţia. Fig.5.29 Procedeul şi pistoletul de metalizare cu flacără şi pulberi 188
  • 191.
    6. PRELUCRĂRI MECANICE 6.1Noţiuni generale 6.1.1 Prelucrări mecanice prin aşchiere Termenul de prelucrare este folosit pentru a descrie o varietate de procese de îndepărtare a materialului, în care un instrument de tăiere elimină materialul nedorit de pe un semifabricat, cu scopul obţinerii unei piese cu forma dorită. Semifabricatul destinat prelucrării este de obicei debitat din produse laminate sub formă de bare, table, profile, ţevi , sau este obţinut prin turnare sau matriţare. Prelucrarea include o varietate de procese prin care este eliminat surplusul de material de pe un semifabricat. Procesele convenţionale de îndepărtare a materialului sunt cele care separă mecanic fragmente mici de material sub formă de aşchii, cu ajutorul unor scule specializate. Procesele neconvenționale de prelucrare pot utiliza mijloace chimice sau termice de îndepărtare a surplusului de material. Pentru aplicarea proceselor convenționale de prelucrare sunt utilizate scule aşchietoare (de tăiere) sau scule abrazive. Fiecare proces de prelucrare este unic definit prin tipul sculei de tăiere utilizat și de mișcarea relativă a sculei faţă de piesa de prelucrat. În cadrul unui proces de fabricaţie, pot fi folosite succesiv diverse scule şi mişcări relative ale acestora. Succesiunea operaţiilor trebuie atent planificată pentru a realiza forma produsului finit, în condiţii de eficienţă economică. Metodele de îndepărtate a surplusului de material sunt: - cu scule aşchietoare: strunjire, frezare, rabotare, mortezare, găurire, broşare; - cu materiale abrazive: rectificare, honuire, rodare, cu jet abraziv, cu ultrasunete; - cu mijloace chimice sau electrochimice; - prin procedee termice, tăiere sau cu fascicul de radiaţii. 6.1.2 Scule aşchietoare Materialele folosite la confecționarea sculelor așchietoare trebuie să posede următoarele proprietăți: 189
  • 192.
    - duritate superioarămaterialului prelucrat, cu cel puţin câteva unităţi HRC; - rezistență mecanică suficientă pentru a suporta solicitările complexe de aşchiere; - tenacitate bună pentru a suporta solicitările dinamice cu şoc care se manifestă în timpul prelucrării, evitându-se astfel știrbiri ale muchiilor așchietoare; - stabilitate termică ridicată, manifestată prin păstrarea capacității de așchiere la temperaturi înalte; - prelucrabilitate bună, înțelegând prin aceasta o comportare corespunzătoare în timpul fabricării sculelor prin deformare plastică, aşchiere şi tratament termic; - economicitate, ceea ce presupune fabricarea cu un costul scăzut şi o durabilitate ridicată. Pentru fabricarea sculelor aşchietoare sunt utilizate oţeluri nealiate, aliate şi materiale obţinute prin metodele metalurgiei pulberilor. Oțelurile nealiate pentru scule (C70U....C100U) au un conţinut de 0,6...1,1%C. Pentru realzarea unei durităţi corespunzătoare, sculele executate din aceste oțeluri se călesc, iar pentru reducerea fragilităţii se supun unei reveniri joase. Duritatea rezultată este de 58...62HRC. Principalele avantaje ale sculelor din oţeluri nealiate sunt: - costul scăzut; - duritate suficient de mare după tratamentul termic; - miez tenace (adâncime de călire mică). Dezavantaje: - duritatea se păstrează numai până temperaturi de 200 - 250⁰C; - se pot folosi numai la viteze de așchiere mici; - deformabilitatea ridicată la operațiile de tratament termic. Sculele executate din oţeluri nealiate sunt în general utilizate pentru operații de prelucrare cu viteze mici, în general, acționate manual (filiere, tarozi, alezoare, etc), precum şi unelte de mână (dălți, poansoane, etc). Oțeluri aliate pentru scule au un conţinut de carbon, de 0,8-2,2%, precum şi o serie de elemente de aliere ca: wolfram, crom, vanadiu, nichel, molibden, mangan etc Prezența acestor elemente îmbunătățește calitatea oțelurilor determinând ridicarea rezistenței la uzare, la compresiune, a rezistenței termice şi a călibilității. Structura acestor oțeluri prezintă o granulație fină, iar carburile libere ale elementelor de aliere contribuie la mărirea durității şi a rezistenței la uzare. 190
  • 193.
    Cu sculele executatedin aceste oţeluri se pot executa prelucrări cu viteze de așchiere de 30...35 m / min, fără a se depăși în zona de așchiere temperaturi de 350...4000 C. Aceste oţeluri sunt mai greu așchiabile decât oțelurile nealiate, dar în schimb se comportă mai bine la tratament termic Din astfel de oţeluri se execută scule mai intens solicitate mecanic şi termic: broşe, filiere, tarozi, alezoare, dar şi scule pentru prelucrări prin deformare plastică. Oţeluri rapide. Acestea sunt oţeluri înalt aliate cu un conţinut de 0,8...1,4%C, 6...18%W, 3,8...4,5%Cr, 1...4%V. Elementele de aliere împreună cu carbonul formează carburi care au o duritate foarte ridicată, pe care o păstrează până la temperaturi înalte. Sculele executate din oţeluri rapide îşi păstrează proprietăţile de aşchiere până la temperatura de 550⁰C, fapt care permite prelucrări cu viteze de aşchiere mari. Plăcuţe din carburi metalice. Acestea au în componenţa lor carburi de wolfram, crom, titan, tantal, legate prin sinterizare cu ajutorul cobaltului sau altor materiale cu rol de liant. Datorită durităţii mari (68...75HRC) pe care o păstrează până la cca. 700⁰C, plăcuţele din carburi metalice sunt utilizate pentru prelucrări cu viteze de aşchiere duble faţă de cele permise de oţelurile rapide. Au însă dezavantajul că datorită fragilităţii nu pot fi utilizate în cazul prelucrărilor cu şocuri. 6.2 Operaţii de prelucrare prin aşchiere 6.2.1 Tăierea mecanică Tăierea sau debitarea este operaţia tehnologică prin care se urmăreşte desprinderea totală sau parţială a unei părţi dintr-un material, în scopul prelucrării acestuia. Clasificarea procedeelor de tăiere este prezentată în schema următoare: Tăierea (debitarea) Mecanică Manuală cu dalta, foarfece Ferăstrău mecanic Disc abraziv Scule aşchietoare Termică Flacără oxiacetilenică Arc electric Oxi-arc Plasmă Neconvenţională Laser Fascicul de electroni Electroeroziune Jet de apă 191
  • 194.
    Tăierea mecanică serealizează cu mijloace mecanice, cum ar fi: foarfece, cleşti, ştanţe, ferăstraie, maşini - unelte, discuri abrazive, dălţi. Se aplică în special în operaţiile de lăcătuşerie. Tăierea termică este folosită în cazul materialelor metalice de dimensiuni mari şi se realizează prin topire locală, cu flacără de gaze, cu arc electric, cu jet de plasmă, sau cu laser. Tăierea neconvenţională se foloseşte în cazul metalelor greu de tăiat prin procedeele obişnuite. Se bazează pe efectul combinat mecanic, termic şi electrochimic. Alegerea procedeului de debitare se face in funcţie de precizia impusă pieselor tăiate, de duritatea materialului, de calitatea acestuia şi de consumul energetic al procedeului. Se poate face cu sau fără pierderi de material. Pentru producţia individuală se poate adopta un procedeu cu productivitate mică, dar care să necesite un utilaj cât mai ieftin. Pentru producţia în serie se aleg procedee competitive, compensând costul mai ridicat al utilajului sau al instalaţiei care, în general, este mai mare. Tăierea in linie dreapta a tablelor mai groase se face cu foarfecele (ghilotina). Pentru tăierea tablelor subţiri (până la 3 mm) în fâşii de diferite lăţimi, se recomandă folosirea foarfecelor cu cuţite disc multiple, deoarece asigură o productivitate mare. La tăierea cu foarfecele mecanice, teoretic nu există pierderi de metal. Barele de diferite secţiuni sunt debitate în mod frecvent cu ferăstrăul alternativ sau circular (fig.6.1). La ferăstrăul alternativ, maşina şi scula sunt ieftine, lăţimea tăieturii este mică (deci pierderi mici de material), dar productivitatea este scăzută. La ferăstrăul circular, maşina şi scula sunt mai complicate şi scumpe (discul necesită ascuţirea pe o maşină specială), lăţimea tăieturii este relativ mare (deci pierderi mari de material), dar productivitatea este mare, iar costul manoperei este scăzut. În funcţie de aceste considerente se calculează costurile pentru diferitele variante posibile de tăiere şi se adoptă procedeul cu cost minim. Fig.6.1 Maşini de debitat: A – ferăstrău alternativ; B – maşină de debitare cu disc abraziv 192
  • 195.
    Operaţia de tăieretrebuie să asigure: - rugozitate mică a suprafeţelor separate; - precizie mare a volumului sau a lungimii piesei; - lipsa abaterilor de la forma geometrică a piesei; - păstrarea caracteristicilor materialului în zona de separare. Dupa natura tăierii, se deosebesc: - retezarea (tăierea capetelor barelor); - debitarea propriu-zisă (tăierea semifabricatului în mai multe bucăţi); - despicarea (tăierea, totală sau parţială, în lung, de la exterior spre interior); - exciziunea (tăierea în vederea scoaterii unei porţiuni din interiorul unui semifabricat). În general tăierea este o lucrare pregătitoare pentru alte operaţii de lăcătuşerie, de aşchiere, de deformare plastică. Tăierea cu jet de apă La concurenţă cu prelucrarea laser se află prelucrarea cu jet de apă cu particule abrazive, unul dintre cele mai noi procedee de tăiere. Plecând de la prelucrarea sticlei, unde singura problemă care apare sunt zgârieturile de pe suprafaţa tăiată cu jet de apă, prin injectarea de particule abrazive foarte fine s-a reuşit tăierea materialelor metalice (fig.6.2). Fig.6.2. Tăierea cu jet de apă 193
  • 196.
    6.2.2 Strunjirea Strunjirea reprezintăprocedeul de prelucrare prin aşchiere, cu cea mai frecventă utilizare, fiind metoda de bază pentru obţinerea corpurilor de revoluţie. În construcţia de maşini piesele care prezintă suprafeţe de revoluţie au o pondere însemnată, cele mai caracteristice fiind arborii, şi bucşele, fapt care justifică răspândirea pe care o au în prezent prelucrările prin strunjire. Strunjirea se realizează prin combinarea mişcării principale de rotaţie executată de obicei de piesă, cu mişcarea de avans a cuţitului. Avansul este în general rectiliniu în direcţie longitudinală, transversală sau după o direcţie înclinată faţă de axa mişcării principale. Prin operaţii de strunjire se pot prelucra suprafeţe cilindrice şi conice (exterioare şi interioare), frontale, filete,etc, ca urmare a combinării mişcării principale a semifabricatului cu mişcările de avans longitudinal sau transversal al cuţitului. Utilizarea de dispozitive speciale permite şi strunjirea altor forme de suprafeţe de revoluţie. Astfel, este posibilă prelucrarea suprafeţelor sferice, dacă mişcarea de avans a sculei se realizează pe o traiectorie circulară, sau a suprafeţelor profilate prin deplasarea simultană a cuţitului pe direcţie longitudinală şi transversală, rezultând o traiectorie corespunzătoare profilului piesei. Maşinile-unelte pe care se pot realiza aceste prelucrări sunt strungurile, construite într- o mare varietate de tipo-dimensiuni şi anume: - strunguri normale, (fig.6.3) caracterizate prin poziţia orizontală a axului principal şi prin universalitatea prelucrărilor care se pot executa pe ele; - strunguri frontale, destinate prelucrării pieselor cu dimensiuni mari (1000-4000 mm) şi lungimi mici; - strunguri carusel, caracterizate prin poziţia verticală a arborelui principal şi destinate de asemenea prelucrării pieselor cu diametre mari si lungimi mici; - strunguri revolver, dotate cu un cap revolver având 6-8 poziţii pentru prinderea unui nr egal de port-scule necesare prelucrării pieselor dintr-o singură prindere; - strunguri cu mai mute cuţite, destinate prelucrării pieselor în producţia de serie şi caracterizate de posibilitatea prelucrării simultane a mai multor suprafeţe; - strunguri automate (monoaxe sau multiaxe); - strunguri cu comandă numerică, prevăzute cu un echipament CNC, la care prelucrarea se execută după un program realizat manual sau automat. 194
  • 197.
    Fig.6.3 Strung normal Operaţiade strunjire se desfăşoară, ca şi la rabotare şi mortezare, cu scule cu o singură muchie aşchietoare principală, procesul de aşchiere desfăşurându-se continuu. În figura 6.4 sunt prezentate principalele caracteristici ale sculelor şi ale procesului de strunjire. Fig.6.4 Principalele caracteristici ale sculelor de strunjire Formele sculelor (cuţitelor) de strunjire sunt foarte variate (fig.6.5). 195
  • 198.
    Fig.6.5 Scule pentrustrunjire Elementele regimului de aşchiere la strunjire sunt: - adâncimea de aşchiere "t"; - avansul "s"; - viteza de aşchiere "v". Alegerea valorilor care definesc regimul de aşchiere sunt dependente de: - rezistenţa mecanică a sculei (cuţitului); - rezistenţa la temperatură şi uzare; - eforturile admise de mecanismele de avans ale strungului; - rigiditatea piesei de prelucrat, ale strungului şi ale dispozitivelor; - materialul piesei prelucrate; - precizia prescrisă piesei. 6.2.3 Frezarea Frezarea este procedeul tehnologic de aşchiere la care mişcarea principală este cea de rotaţie a sculei aşchietoare numită freză, iar mişcarea de avans este executată fie de piesă fie de scula aşchietoare. Operaţiile de frezare sunt efectuate pe maşini freze universale (fig.6.6). 196
  • 199.
    Operaţiile de frezarese pot clasifica după tipul frezei folosite. Principalele tipuri de freze utilizate în mod curent sunt prezentate în figura 6.7, iar în figurile 6.8 şi 6.9 sunt prezentate freze cu plăcuţe din carburi sinterizate sau din oţel rapid. Fig.6.6 Principiul frezării şi maşină de frezat universală Fig.6.7 Principalele tipuri de freze 197
  • 200.
    Fig.6.8 Freze cuplăcuţe dure amovibile Fig.6.9 Freze deget din oţel rapid 6.2.4 Rabotarea Rabotarea este un procedeu de prelucrare prin aşchiere a suprafeţelor pieselor şi se execută cu scule aşchietoare de tipul cuţitelor, pe maşini-unelte numite maşini de rabotat. În general, prin rabotare sunt prelucrate suprafeţele plane orizontale, verticale, înclinate, diferite forme de canale ale pieselor de dimensiuni mici şi mijlocii, suprafeţe profilate la piese lungi şi relativ înguste, cum sunt exemplu ghidajele pentru batiuri, pentru sănii şi mese. Maşinile de rabotat sunt de două tipuri: maşini de rabotat transversal (shepinguri fig.6.10) şi maşini de rabotat longitudinal (raboteze). 198
  • 201.
    Fig. 6.10 Principiulrabotării şi maşină de rabotare (sheping) La shepinguri, mişcarea principală de aşchiere 1 (rectilinie-alternativă) se realizează în plan orizontal, fiind executată de scula aşchietoare. Mişcarea de avans 2 se realizează prin deplasarea transversală a piesei. La raboteze mişcările sunt inverse, piesa se deplasează longitudinal, iar scula se mişcă transversal asigurând avansul. Mişcarea de avans se realizează intermitent la capătul cursei inactive (cursa în gol – de retragere). Aşchierea are loc numai pe perioada cursei active, iar pentru a proteja vârful sculei la cursa în gol, scula este ridicată de pe semifabricat. 6.2.5 Mortezarea În cazul mortezării mişcarea principală, rectilinie alternativă, este executată în plan vertical de către sculă, iar mişcarea de avans de către semifabricatul fixat pe masa maşinii. Atât in procesul de rabotare cât şi în cel de mortezare există o cursă activă şi o cursă de gol. În timpul cursei inactive scula are timp să se răcească, motiv pentru care, la cele două procedee lichidele de răcire se utilizează doar în cazuri speciale. La capătul cursei de gol se realizează avansul intermitent, iar după o traiectorie completă se stabileşte o nouă adâncime de aşchiere prin indexarea avansului executat de masa maşinii de mortezat. Deoarece, atât pentru cazul maşinilor de rabotat cât şi a celor de mortezat, viteza mişcării principale este variabilă, fiind maximă la mijlocul cursei, prelucrarea cu o viteză 199
  • 202.
    apropiată de ceaeconimică este posibilă numai pe o anumită porţiune din cursă de-o parte şi de alta a centrului acesteia. Pe maşinile de mortezat (morteze) sunt executate în general canale de pană şi caneluri interioare, de exemplu în alezajul butucului roţilor dinţate. Prelucrarea unui canal de pană interior se poate executa prin prinderea unei scule într-un prelungitor care poate trece prin alezajul butucului şi execută mişcarea principală. Prin deplasarea transversală a mesei maşinii se realizează avansul relativ dintre sculă şi piesă, până la realizarea adâncimii necesare a canalului. Prin montarea unui cap divizor pe masa maşinii, pot fi realizate mai multe canale echidistante, rezultând astfel un butuc cu caneluri. În figura 6.11 sunt prezentate o maşină de mortezat şi modul de realizare a unui canal de pană. Fig.6.11 Maşină de mortezat şi execuţia canalelor interioare de pană 6.2.6 Găurirea (burghierea) Găurirea este operaţia tehnologică de prelucrare prin aşchiere care are ca scop obţinerea unor găuri (alezaje) în material plin, prelucrarea putând fi executată pe maşini de găurit, maşini de frezat sau strunguri. După burghiere găurile mai pot fi prelucrate prin: teşire, lărgire, alezare, adâncire sau filetare. Maşinile de găurit sunt maşini unelte pe care se pot executa operaţiile tehnologice de găurire, lărgire, alezare, filetare. Ele pot fi maşini portabile (cu acţionare manuală, electrică sau pneumatică) sau stabile. Maşinile de găurit stabile e clasifică astfel: 200
  • 203.
    - după poziţiaarborelui principal: maşini de găurit verticale şi orizontale (fig.6.12); - după construcţie şi domeniul de utilizare: maşini de găurit de banc, cu coloană, cu montant, radiale, multiax, de găurit şi alezat orizontale şi în coordonate. Fig.6.12 Maşini de găurit şi alezat cu comandă numerică Sculele folosite pentru prelucrarea găurilor prin aşchiere se împart în trei categorii: - scule care au forma şi diametrul identice cu cele ale găurii (burghie, lărgitoare, adâncitoare, alezoare, tarozi); - bare cu cuţite pentru alezare; - scule speciale şi combinate. Sculele se fixează în arborele principal al maşinii de găurit astfel: - prin intermediul mandrinelor, cele cu coada cilindrică; - direct în locaşul arborelui principal sau folosind reducţiile cu coadă conică. Sculele cu utilizarea cea mai largă sunt burghiele, alezoarele, tarozii (fig.6.13). Fig.6.13 Scule pentru prelucrarea găurilor: A – burghie; B – tarozi; C – alezoare. Caracteristic la burghie este faptul că tăişurile sale principale trebuie să aibă extindere 201
  • 204.
    pe toată razagăurii, adică de la suprafaţa laterală până la axa găurii, pentru a scoate adaosul de material de pe toată secţiunea găurii (cazul burghierii în plin). Fiecare dintre cei z dinţi ai sculelor de găurit este asimilabil cu un cuţit de strung pentru prelucrarea suprafeţelor cilindrice sau profilate interior, care este prins intr-o bară coaxială cu axa găurii. Fiecare dinte are un tăiş principal (aşchietor) şi un tăiş secundar. Tăişurile principale rezultă prin intersecţia cu canalele de aşchii. Tăişurile secundare sunt formate la intersecţia canalelor pentru aşchii cu suprafaţa periferică cilindrică. Operaţia de alezare constă din finisarea unei găuri cilindrice sau conice, prelucrată în prealabil cu burghiul sau lărgitorul. Prin alezare se pot obţine precizii dimensionale ridicate şi rugozităţi Ra = 1,25-1,6µm. Prin alezare se îndepărtează un strat relativ subţire de pe suprafaţa găurii (câteva zecimi de mm). Operaţia de alezare are loc prin imprimarea unei mişcări elicoidale pentru sculă. Îndepărtarea adaosului de prelucrare se poate realiza în mai multe treceri. Sculele pentru alezat sunt precise şi pot fi manuale şi mecanice. Tarodarea este prelucrarea prin aşchiere, executată cu scula numită tarod, care execută mişcarea principală de rotaţie şi mişcarea de avans axial pentru obţinerea unui filet interior. Tarodul are forma unui şurub prevăzut cu canale longitudinale (drepte sau elicoidale). Tarozii se clasifică astfel: - tarozi de mână, se construiesc în seturi de doi tarozi (degroşare şi finisare) pentru filete cu diametrul mai mic de 3 mm şi în seturi de trei tarozi (degroşare, semifinisare şi finisare) pentru filete cu diametrul mai mare de 3 mm; - tarozi de maşină care pot fi cu coadă scurtă pentru găuri înfundate şi cu coadă lungă pentru găuri străpunse. Ca părţi componente, la orice tarod, se disting: - partea de atac sau partea de aşchiere a tarodului, care participă efectiv la procesul de eliminare a adaosului de prelucrare, fiind prevăzut cu un unghi de atac, egal cu jumătatea unghiului conului de vârf al tarodului; - partea de calibrare, care are rolul de a netezi filetul realizat de partea aşchietoare, de a ghida tarodul în timpul lucrului şi de a regla avansul longitudinal, preluând rolul de şurub conducător; - partea de poziţionare-fixare a tarodului, prin intermediul căreia se realizează antrenarea în procesul de aşchiere. După modul de antrenare, tarozii pot fi clasificaţi în tarozi de mână şi tarozi de maşină. Tarozii de mână se execută pentru filetarea manuală în seturi de doi sau trei tarozi, fiecare îndepărtând o anumită cotă parte din adaosul total de prelucrare. Regimul de aşchiere 202
  • 205.
    realizat manual estepuţin intens şi permite realizarea acestor scule din oţeluri de scule aliate sau nealiate. Tarozii de maşină execută filetul complet dintr-o singură trecere. Fiind supuşi unor regimuri de lucru intense, sunt executaţi din oţel rapid şi au în mod obligatoriu diametrul exterior şi flancurile rectificate prin detalonare. 6.2.7 Broşarea Broşele sunt scule aşchietoare de productivitate ridicată, fiind folosite la prelucrarea alezajelor circulare, alezajelor canelate, poligonale, a diverselor canale interioare, precum şi la prelucrarea suprafeţelor exterioare plane simple sau profilate. Sunt scule de complexitate ridicată, motiv din care sunt utilizate numai la fabricaţia de serie. Deoarece pentru generarea suprafeţei, la broşare este necesară o singură mişcare, maşinile de broşat au o cinematică şi o construcţie simplă. Deoarece deplasarea liniară a broşei se efectuează cu o viteză relativ mică, iar în cele mai multe cazuri sunt necesare forţe de acţionare mari, sunt preferate acţionările hidraulice. Majoritatea maşinilor de broşat sunt de fapt prese hidraulice cu acţiune pe orizontală sau verticală. Broşa este solidară cu culisorul, iar piesa supusă prelucrării este fixată rigid pe masa maşinii. Broşele pot fi asimilate cu o serie de cuţite de rabotare sau mortezare, fixate pe corpuri de formă prismatică sau de formă circulară, care realizează îndepărtarea adaosului de prelucrare prin atacul succesiv al tăişurilor, în cursul unei singure mişcări relative a sculei faţă de semifabricat, ca urmare a creşterii înălţimii fiecărui dinte care urmează să aşchieze. Rezultă că broşele sunt scule multi-cuţite cu aşchiere continuă. Broşele sunt folosite pentru prelucrarea unei anumite suprafeţe (plane, rotunde, profilate etc.), de o anumită dimensiune şi pentru o anumită lungime de aşchiere, luând în considerare totodată şi felul materialului de prelucrat. Forma broşei, dimensiunile, pasul dinţilor aşchietori şi de calibrare sunt determinate de parametri dimensionali şi de formă ai piesei supuse prelucrării şi ai materialului de aşchiat. Broşa execută o mişcare de translaţie în lungul suprafeţei de prelucrat. În timpul deplasării, dinţii broşei desprind de pe suprafaţa de prelucrat aşchii subţiri de metal, colectate într-un canal special prevăzut între doi dinţi. Fiecare dinte al broşei lucrează ca un cuţit de rabotat, însă stratul de metal se îndepărtează printr-o singură cursă de lucru, broşa având un număr mare de dinţi care lucrează unul după altul. 203
  • 206.
    Mişcarea de avansnecesară la prelucrare este executată tot de broşă. În acest scop, între doi dinţi există o decalare în sens perpendicular pe suprafaţa de prelucrat, numită supraînălţarea dinţilor, care asigură înlăturarea unui strat de metal de o anumită grosime. Mărimea supraînălţării dinţilor se alege în funcţie de construcţia broşei, a materialului de prelucrat, a suprafeţei care urmează a fi broşată. Această variază în limitele 0,05 – 0,3 mm. Broşarea de finisare – se execută după broşarea de degroşare şi are ca scop să îndepărteze urmele lăsate de scule la prelucrările de aşchiere preliminare, asigurându-se obţinerea formei definitive a suprafeţei. Broşarea de calibrare – se aplică cu scopul de a mări gradul de netezire a suprafeţelor şi mai puţin pentru modificarea dimensiunilor. Adaosul de prelucrare este foarte mic, în funcţie de materialul piesei şi de calitatea prelucrării anterioare. Broşele pentru caneluri drepte se diferenţiază între ele în funcţie de forma flancurilor canelurilor (fig. 6.14). Fig.6.14 Broşe pentru realizarea diverselor profile interioare 204
  • 207.
    6.3 Prelucrări prinabraziune 6.3.1 Rectificarea Rectificarea este o prelucrare de aşchiere executată cu corpuri abrazive în formă de disc (pietre de rectificat). Scula (discul abraziv) face mişcarea principală de rotaţie, în general cu viteză periferică mare, eventual şi unele mişcări secundare. Piesa execută numai mişcările secundare sau rămâne imobilă. Suprafeţele obţinute prin rectificare cu ajutorul discurilor abrazive prezintă rizuri cu adâncimea cuprinsă între 0,9...5 microni. Aşchiile rezultate sunt îndepărtate de către scula de rectificat. Cu ajutorul pietrei de rectificat se poate scoate un strat foarte subţire de metal, realizându-se prin această prelucrare dimensiuni precise şi o suprafaţa netedă. Prin rectificare se pot prelucra atât materiale netratate termic, cât şi cele mai dure oţeluri călite. În figura 6.15 sunt prezentate principalele procedee de rectificare a suprafeţelor exterioare ale pieselor. La rectificarea plană (A),discul abraziv execută doar mişcarea de rotaţie, iar piesa fixată pe masa maşinii execută mişcările longitudinală şi transversală în plan orizontal, precum şi de apropiere în plan vertical. Maşinile de rectificat plan sunt dotate cu un platou magnetic aşezat pe masa de lucru. Cu ajutorul acestui platou este simplificată imobilizarea pieselor cu proprietăţi feromagnetice (fig.6.16). Fig.6.15 Procedee de rectificare a suprafeţelor exterioare: A – rectificare plană; B – rectificare circulară; C – rectificare fără centre. 205
  • 208.
    Fig.6.16 Maşina derectificat plan În cazul rectificării circulare (B), atât piesa, cât şi discul abraziv se rotesc, dar în sensuri contrarii şi cu viteze diferite. Discul abraziv mai are posibilitatea de deplasare axială, pentru acoperirea întregii lungimi a piesei şi o mişcare de apropiere, pentru a rectifica diverse diametre. Procedeul de rectificare fără centre (C), este aplicat pieselor cu lungime mare, care nu pot fi poziţionate între vârfuri de centrare (ex. decojirea barelor rotunde). În acest caz, piesa se reazemă pe un suport şi i se imprimă mişcarea de rotaţie prin frecare cu o rolă de antrenare. Discul abraziv execută mişcările de rotaţie şi de apropiere. În toate cazurile, viteza periferică a piesei este mult mai mică decât cea a discului abraziv. Adâncimea de rectificare este foarte mică şi ea variază între 0.005-0,05 mm pentru fiecare cursă. Elementele procesului de rectificare sunt: - viteza periferică a pietrei; - diametrul pietrei; - viteza periferică a piesei; - diametrul piesei; 206
  • 209.
    - adâncimea aşchiei; -avansul longitudinal; - grosimea aşchiei În timpul operaţiei de rectificare, datorită frecărilor dintre sculă şi piesă şi a vitezei mari de aşchiere, se înregistrează o degajare puternică de căldură. Temperatura suprafeţei piesei poate să crească periculos de mult şi să se producă decarburarea straturilor superficiale. Pentru evitarea acestui inconvenient este necesară alegerea unui regim corespunzător de prelucrare, curăţarea periodică a suprafeţei discului abraziv (reascuţirea, reprofilarea), precum şi răcirea abundentă cu lichide de răcire a zonei, atât a piesei cât şi a sculei. La maşinile de rectificare a suprafeţelor interioare, piesa este fixată într-o mandrină (universal) şi execută doar o mişcare de rotaţie, iar piatra abrazivă cu diametrul mai mic decât diametrul alezajului, execută mişcările de rotaţie, de deplasare axială şi de apropiere. În figura 6.17 sunt prezentate procedeele de rectificare a suprafeţelor interioare şi exterioare Fig.6.17 Rectificarea circulară exterioară şi interioară Pe maşinile de rectificat exterior pot fi montate seturi de discuri profilate special pentru generarea unor suprafeţe cu cele mai diverse forme, de exemplu flancurile dinţilor roţilor dinţate (fig.6.18). 207
  • 210.
    Fig.6.18 Rectificarea flancurilordinţilor roţilor dinţate În timpul operaţiilor de rectificare sculele abrazive se uzează şi li se schimbă geometria suprafeţelor active. De asemenea, suprafaţa de lucru se încarcă cu aşchii fine provenite din materialul prelucrat şi astfel creşte frecarea, respectiv temperatura suprafeţei piesei prelucrate. Pentru evitarea rebutării pieselor prelucrate, este necesară refacerea periodică a suprafeţelor active ale sculei. Acest lucru se realizează cu ajutorul unor alte scule abrazive, care au particule abrazive cu o duritate mai mare decât scula care este supusă remanierii. De asemenea, refacerea geometriei sculelor de rectificat poate fi realizată cu o sculă cu vârf din diamant. Cu ajutorul sculelor abrazive utilizate pentru operaţii de rectificare se realizează ascuţirea, precum şi reascuţirea tuturor sculelor folosite pentru aşchiere: cuţite de strung, freze, burghie, tarozi, broşe etc. Pentru ascuţirea corespunzătoare, cu respectarea tuturor unghiurilor care formează tăişurile şi feţele sculelor, sunt utilizate maşini specializate pentru ascuţirea diferitelor tipuri de scule (fig.6.19). Fig.6.19 Maşini pentru ascuţirea sculelor 208
  • 211.
    6.3.2 Honuirea Honuirea esteprocedeul de prelucrare fină a alezajelor cilindrice cu ajutorul unor bare abrazive cu granulaţie foarte fină, montate pe un cap special (extensibil sau fix) numit hon. Honuirea se execută, în general, mecanizat cu ajutorul unor maşini asemănătoare cu maşinile de găurit verticale sau orizontale, în axul cărora se montează honul. Axul principal al maşinii imprimă honului o mişcare de rotaţie alternativă, combinată cu o mişcare de translaţie alternativă. Această mişcare complexă permite ca pe lângă obţinerea unei precizii şi calităţi corespunzătoare, să se înlăture şi eventualele conicităţi sau ovalităţi pe care alezajul respectiv le-ar poseda de la prelucrarea anterioară. În timpul honuirii, alezajul şi honul sunt răcite abundent cu un amestec de petrol lampant 90% şi ulei mineral 10%, în cazul aşchierii oţelurilor, respectiv petrol lampant la aşchierea fontelor. La honuirea cu honuri extensibile, avansul radial al barelor abrazive în vederea prelucrării suprafeţei alezajului se realizează de către arcurile cu care acesta este prevăzut şi permite numai corectarea abaterilor geometrice. La honuirea cu honuri fixe se realizează atât cilindricitatea, cât şi corectarea dimensiunii nominale a alezajului, avansul radial fiind asigurat printr-un sistem de avans cu conuri de reglare (fig.6.20). Barele abrazive execută o mişcare combinată după direcţia rezultantei dintre viteza axială şi viteza periferică, cilindrul fiind centrat pe masa maşinii de honuit. Fig.6.20 Schema operaţiei de honuire 209
  • 212.
    Capul de honuit(honul) asigură: - reglarea şi menţinerea în anumite limite a presiunii barelor abrazive pe suprafaţa care se prelucrează; - deplasarea uniformă a barelor abrazive în direcţie radială; - întreruperea automată a desfacerii barelor abrazive, la atingerea dimensiunii prescrise alezajului; - rigiditate mare în direcţie radială spre axa honului, aceasta contribuind la eliminarea ovalizărilor şi conicităţilor alezajelor. Honul are un număr de 3, 6, 9 sau 12 bare abrazive cu granulaţie fină, montate în suporţi speciali de susţinere. Poziţia barelor abrazive se reglează prin intermediul conurilor de reglare, între care se află un arc elicoidal. Conurile sunt înşurubate pe axul central, filetat la capete stânga-dreapta. Capul de honuit (fig.6.21) este antrenat printr-o articulaţie de către axul central al maşinii, articulaţie care permite autocentrarea capului, coaxial în alezajul piesei. Datorită acestui lucru nu se pot corecta abaterile de la poziţia reciprocă. Fiecare granulă abrazivă descrie o elice pe partea dreaptă la deplasarea într-un sens şi o elice pe stânga la deplasarea în sens invers, rezultând o reţea de linii elicoidale care se intersectează sub un unghi, caracteristic honuirii. Prin honuire se realizează precizii dimensionale în treptele de precizie superioară şi o rugozitate foarte redusă, Ra = 0,025…0,4 μm. Precizia dimensională la honuire variază între 0,005-0,01 mm, motiv pentru care se aplică în cazul finisării cilindrilor la mecanismele cu piston care necesită o precizie înaltă. În principiu, procesul de honuire este bazat pe acţiunea granulelor abrazive, iar la prelucrare participă de 1 000 de ori mai multe granule decât la rectificare. Astfel honuirea este mai productivă decât rectificarea. Barele abrazive conţin granule extrem de fine de electrocorindon sau carborund legate între ele cu liant ceramic. Granulaţia materialului abraziv este de 100…600 şi se alege în funcţie de felul prelucrării (degroşare, finisare, netezire). Duritatea barelor se alege în funcţie de duritatea materialului de prelucrat. În general, la prelucrarea materialelor dure barele abrazive trebuie să aibă un liant moale, iar la prelucrarea materialelor moi un liant mai dur. Mişcările executate de maşina de honuit verticală sunt : - mişcarea de translaţie alternativă, obţinută de la un motor hidraulic de tip cilindru- piston, executată de către hon; 210
  • 213.
    - mişcarea derotaţie, obţinută de la un motor electric, prin intermediul unei cutii de viteze, executată tot de către hon; - mişcarea de reglare, care este o mişcare rectilinie verticală sau orizontală, executată de către piesa fixată pe masa maşinii. Fig.6.21 Cap de honuit, cu acţionare verticală sau orizontală Maşinile de honuit orizontale sunt destinate prelucrării pieselor lungi, care nu pot fi prelucrate pe maşinile verticale. Aceste maşini se construiesc în două variante: - dacă piesa se poate roti uşor în jurul axei sale, ea va executa mişcarea de rotaţie, iar honul mişcarea rectilinie alternativă. Astfel se pot prelucra alezaje cu diametrul cuprins între 50 … 75 mm şi lungimea de 1,8 … 2 m; - dacă piesa nu se poate roti în jurul axei sale, atunci honul execută ambele mişcări necesare generării mişcării elicoidale. În funcţie de caracterul prelucrării anterioare, de precizia şi calitatea suprafeţei, honuirea se poate realiza din una, două sau trei operaţii şi anume: degroşare, finisare şi netezire, care diferă prin granulaţia barelor abrazive şi prin mărimea adaosului de prelucrare. Astfel, după strunjire fină, broşare sau alezare, se lasă un adaos de prelucrare de 0,01 - 0,03 mm. Aspectul cilindrilor, înainte şi după honuire este prezentat în figura 6.22 . 211
  • 214.
    C Fig.6.22 Cilindrii înaintede honuire (lucioşi) şi după honuire (maţi) 6.3.3 Rodarea şi lepuirea Rodarea este operaţia de netezire simultană a două suprafeţe conjugate, cu ajutorul unor pulberi sau paste abrazive, cu scopul îmbunătăţirii contactului efectiv dintre acestea, de exemplu, între supapă şi scaunul supapei, ventile, robinete, sertăraşe, ghidajele maşinilor unelte, angrenaje etc. Rodarea poate fi executată manual, semimecanizat sau mecanizat (cu ajutorul unei maşini de rodat). Materialele abrazive folosite la rodare sunt: corindonul, electrocorindonul, hârtia abrazivă, diamantul, piatra ponce, diatomitul etc. În vederea rodării, abrazivul se amestecă cu un lubrifiant, ales în funcţie de natura materialului pieselor ce se prelucrează. Rodarea este o operaţie costisitoare, deoarece necesită, calificare înaltă, consum însemnat de manoperă, precum şi scule, dispozitive, verificatoare şi maşini de înaltă precizie. Ea se execută numai după acele operaţii anterioare care asigură un anumit grad de precizie şi calitate a suprafeţei, respectiv, adaosuri de prelucrare foarte mici (cca. 0,01 – 0,02 mm), cum ar fi: strunjirea cu diamantul, alezarea, rectificarea etc. Un exemplu clasic de prelucrare prin rodare îl constituie rodarea supapei şi a scaunului supapei. Între cele două suprafeţe de etanşare se introduce pastă abrazivă şi se imprimă supapei o mişcare oscilatorie prin apăsare şi în acelaşi timp, de rotire în ambele sensuri, pe scaunul supapei. Poziţia relativă dintre cele două suprafeţe conjugate se schimbă mereu, după un anumit număr de mişcări, pentru a se asigura un contact corespunzător între suprafeţe, indiferent de poziţia acestora. 212
  • 215.
    Spre deosebire derodare, unde suprafeţele conjugate se ajustează reciproc, în cazul lepuirii fiecare suprafaţă este prelucrată cu ajutorul unei scule de lepuit. Lepuirea este deci operaţia de aşchiere fină cu grăunţi abrazivi (de obicei, în suspensie), introduşi între unealta care efectuează mişcarea principală de lucru şi piesa care execută mişcările de avans. Prin lepuire se pot prelucra în vederea montării, suprafeţe plane, cilindrice interioare şi exterioare, precum şi suprafeţe cu geometrie complexă. Astfel, de exemplu, se prelucrează ghidaje, feţe de aşezare, role şi bile pentru rulmenţi, segmenţi, filete, arbori, roţi dinţate, etc. Lepuirea, ca şi rodarea, se aplică numai după prelucrări mecanice foarte precise (alezare, broşare, rectificare etc.). Prin lepuire se urmăreşte realizarea preciziei dimensionale şi se obţin suprafeţe de montare de cea mai bună calitate (Ra = 0,008 μm). 6.4 Prelucrări electrice 6.4.1 Prelucrarea prin electroeroziune Prelucrarea prin electroeroziune este o tehnologie neconvenţională care are la bază procesele de eroziune. Procesele de eroziune produc distrugerea integrităţii straturilor de suprafaţă ale obiectului supus prelucrării, cu ajutorul unui agent eroziv. Energia agentului eroziv, de natură electrică, electromagnetică, electrochimică, chimică, termică sau mecanică, acţionează în zona de lucru şi se transformă în energie de distrugere a integrităţii straturilor de suprafaţă ale piesei supuse prelucrării. Prelevarea de material se produce sub formă de particule care trebuie îndepărtate din spaţiul de lucru, întrucât acestea pot frâna continuarea eroziunii (fig.6.23). Fig.6.23 Prelucrarea prin electroeroziune 213
  • 216.
    Prelucrarea prin electroeroziunese bazează pe efectul eroziv polarizat al unor descărcării electrice prin impuls, amorsate în mod repetat între un electrod (electrod-sculă) şi piesă. În spaţiul dielectric dintre piesă şi electrodul-sculă, numit interstiţiu eroziv, au loc fenomene fizico-mecanice şi chimice, ca urmare a microdescărcărilor electrice amorsate. Aceste microdescărcări străpung simultan spaţiul dielectric, în foarte multe puncte. Energia de descărcare este localizată pe vârful microneregularităţilor suprafeţei piesei şi are ca efect topirea şi vaporizarea metalului, după care urmează răcirea şi condensarea rapidă a metalului vaporizat, rezultând produsele electroerozive. Microdescărarea energiei electrice în interstiţiul eroziv sub formă de impuls, duce la formarea unor microcanale cilindrice pe vârful microneregularităţilor, acolo unde stratul dielectric este străpuns. Aceste canale au diametrul de sute de microni. Ca urmare a ionizării intense, în aceste canale apare descărcarea electrică care topeşte şi vaporizează rapid microneregularitătile. Procesul electroeroziv este caracterizat de : - durata şi energia impulsului aplicat între piesă şi electrodul-sculă; - circulaţia dielectricului. Descărcarea electrică care se produce la o anumită tensiune şi putere a sursei evoluează în patru etape succesive: descărcarea luminiscentă, scânteie, scânteie-arc şi arc- electric. Prelucrarea prin electroeroziune necesită asigurarea următoarelor condiţii: - introducerea directă a energiei electrice la suprafaţa piesei; - dozarea temporară în impuls a energiei electrice în spaţiul de lucru eroziv; - asigurarea unui caracter polarizat al descărcării electrice; - restabilirea continuă a rigidităţii dielectrice iniţiale a spaţiului de lucru eroziv. Energia este transmisă obiectului de prelucrat în mod discontinuu, sub formă de impulsuri electrice. Pentru ca descărcările să aibă loc separat este necesar ca pauza dintre două impulsuri să fie mai mare decât timpul necesar refacerii rigidităţii dielectrice a interstiţiului şi decât durata proceselor tranzitorii determinate de caracterul capacitiv sau inductiv al circuitului de alimentare. Prelevarea de material este însoţită de fenomene termice care afectează proprietăţile lichidului dielectric, astfel încât acesta necesită o regenerare continuă. Pe de altă parte, din materialul prelevat de pe suprafaţa piesei rezultă produşi care necesită evacuarea lor din spaţiul de lucru. Evacuarea produşilor de eroziune are loc datorită: - undelor de șoc care apar in momentul descărcării energiei; 214
  • 217.
    - fenomenelor demicroexplozie a bulelor de gaz ce se formează; - circulației dielectricului din spațiul de lucru; - fenomenelor mecanice. Fenomenele mecanice sunt determinate de existența în piesă a bulelor de gaz care, datorită dilatării termice, expulzează particule de material .Totodată, sub acțiunea forțelor care însoțesc descărcările în impuls, materialul prelevat, sub formă de vapori sau picături, este expulzat în interstițiu, unde se solidifică. Toţi aceşti produşi de eroziune trebuie evacuaţi. Câmpul electromagnetic, care apare în timpul descărcării între piesă şi electrod, creează forțe electrodinamice care acționează asupra sarcinilor electrice în mișcare și a celor aflate pe suprafața electrozilor, având ca efect prelevarea de material. Temperatura ridicată din canalele de descărcare favorizează apariţia fenomenului de piroliză și a fenomenului de dizolvare anodică, dacă dielectricul este apa deionizată (distilată). Fenomenul de piroliză consumă 4...16 % din energia impulsului, funcție de distanța dintre electrozi. Ca urmare a descărcărilor în impuls repetate, produsele eroziunii se aglomerează în spaţiul dintre suprafeţele în interacţiune. Aceasta poate să conducă la apariţia de zone cu conductivitate permanentă, caz în care nu mai apar descărcări prin străpungere şi prelevarea nu mai poate fi localizată. Din acest motiv, particulele de metal prelevat trebuie îndepărtate din interstiţiu. În acest proces un rol determinant îl au proprietăţile hidrodinamice ale mediului dielectric. Se utilizează frecvent lichide dielectrice (petrol, ulei, motorină), iar în cazuri speciale, apă distilată sau gaze sub presiune. Restabilirea continuă a proprietăţilor mediului se realizează cu ajutorul unei instalaţii de recirculare, filtrare şi răcire. Maşinile de electroeroziune cu electrod masiv reproduc în piesa metalică forma geometrică a sculei-electrod. Prin aplicarea acestui procedeu sunt executate matriţe cu cavităţi extrem de complexe. Forma electrodului este identică cu a piesei care va rezulta în aceste matriţe. Scula-electrod este confecţionată în mod frecvent din cupru sau grafit. Maşinile de electroeroziune cu electrod masiv sunt capabile de mişcări în 4 axe, respectiv electrodul poate avea deplasări pe axele: X, Y, Z şi rotire pe C, în jurul axei proprii. Piesa rămâne fixa în timpul prelucrării, solidară cu bazinul de lucru al maşinii. Maşinile de electroeroziune cu fir folosesc o drept electrod o sârmă care se desfăşoară de pe o bobină şi realizează tăierea semifabricatului după un contur prestabilit (programat). Se obţin precizii deosebite folosind maşinile de electroeroziune cu fir în tăierea matriţelor sau poansoanelor pentru ştanţe, putându-se obţine ajustaje foarte precise doar prin tăiere. Pentru 215
  • 218.
    tăiere este necesarăpracticarea unei găuri de plecare (pentru introducerea firului) sau pornirea se iniţiază de la o margine a semifabricatului (fig.6.24). Fig.6.24 Prelucrarea prin electroeroziune cu fir În zona de lucru, fiecare descărcare produce un crater în piesă (material înlăturat) şi o uzură a sculei (electrodului-sârmă). Firul poate fi înclinat, făcând posibile tăieri înclinate sau profile diferite în funcţie de necesităţi. Firul nu intră niciodată în contact cu piesa este din alamă sau cupru, cu diametrul între 0.02 şi 0.3 mm. Maşinile de electroeroziune cu fir sunt maşini capabile de mişcări în 5 axe. Capul inferior: 2 axe, X şi Y, iar capul superior, 3 axe, U,V şi Z. Piesa rămâne fixă în timpul prelucrării, solidară cu masa maşinii. Masa maşinii este decupată, pentru a da posibilitatea firului să se deplaseze în interiorul conturului acesteia. Principalele aplicaţii ale prelucrării prin electroeroziune cu fir sunt: - fabricarea sculelor, SDV-urilor, matriţelor, ştanţelor; - realizarea de găuri, forme şi profile; - realizarea suprafeţelor cu forme complicate; - prelucrarea materialelor dure, extradure sau de plasticitate ridicată; - scoaterea sculelor rupte. 216
  • 219.
    6.4.2 Prelucrarea electrochimică ,Eroziuneaelectrochimică – ECM (Electrochemical Machining) este utilizată numai pentru prelucrarea materialelor metalice şi are la bază fenomenul de dizolvare anodică, care este însoţit de reacţiile chimice de electroliză dintre piesă şi electrodul utilizat. Adaosul de prelucrare al semifabricatului este transformat în compuşi chimici, prin formarea unui strat pasivizat moale, care este îndepărtat din zona de lucru pe cale hidrodinamică. Se aduce electrolitul sub presiune în zone de lucru, fapt ce permite ca piesele să fie prelucrate cu o anumită precizie dimensională, rugozitate şi productivitate. Prin acest procedeu se pot realiza toate genurile de prelucrări ca şi prin procedeele clasice de aşchiere: găurire, frezare, strunjire, honuire etc. În principal, acest procedeu se caracterizează prin aceea că, în cazul cufundării a doi electrozi într-o soluţie electrolitică, datorită schimbului de sarcini electrice ce se produce, are loc o separare a metalului la catod şi o îndepărtare a metalului la anod (dizolvarea anodică). În forma ei cea mai generală, această prelucrare constă în reproducerea formei unui electrod-sculă într-o piesă, prelevarea de material realizându-se prin dizolvare anodică. Pentru aceasta, piesa este legată la polul pozitiv (anod) al unui generator de curent continuu, iar electrodul-sculă la polul negativ (catod). În spaţiul existent între cei doi electrozi (interstiţiul de lucru) este recirculat un electrolit. Realizarea în piesă a profilului conjugat electrodului- sculă, se face prin mişcarea de avans a electrodului-sculă. Între electrodul catod şi piesă se creează un interstiţiu (joc) de 0.5...1 mm, prin care circulă electrolitul. Deoarece densitatea de curent pe vârfurile ascuţite ale microasperităţilor atinge valoarea de 20...80 A/cm2 , dizolvarea anodică a suprafeţelor se realizează în timp foarte scurt. Duritatea materialului, precum şi forma piesei, nu influenţează practic viteza de prelucrare electrochimică. Echipamentul pentru prelucrare electrochimică este o maşină unealtă de tip universal, destinată prelucrării prin procedeul electrochimic, asemănătoare cu cele pentru electroeroziune în mediu dielectric. Finisarea electrochimică a suprafeţelor se realizează prin intermediul unui dispozitiv, proiectat special pentru un anumit tip de piesă. 217
  • 220.
    7. ELEMENTE DEMETALURGIE A PULBERILOR În seria procedeelor de prelucrare dimensională a metalelor au pătruns, din ce în ce mai mult tehnologiile de prelucrare prin agregare de pulberi metalice. Aceste tehnologii, spre deosebire de cele clasice, bazate pe procesele de topire, turnare şi deformare plastică a metalelor, constau în obţinerea şi utilizarea pulberilor metalice, ca atare, sau sub forma produselor compactizate şi sinterizate În esenţă, prelucrarea prin agregare de pulberi constă din următoarele etape principale: - obţinerea pulberilor metalice sau combinaţii metalice şi metaloide; - amestecarea pulberilor de diferite tipuri; - tratamentul termic al semifabricatelor şi pieselor rezultate prin compactizare; - prelucrări mecanice de rectificare şi superfinisare. 7.1 Obţinerea pulberilor metalice 7.1.1 Obţinerea pulberilor prin măcinare Măcinarea materialelor în vederea fabricării pulberilor metalice se realizează în mori cu bile sau mori vibratoare cu bile. Morile cu bile (fig.7.1) utilizează ca materie primă sfărâmături din materiale casante rezultate prin concasare sau sfărâmare în mori cu ciocane sau cu role (feroaliaje, carburi, aliaje Al- Fe sau Al-Si-Fe, catozi poroşi şi fragili obţinuţi prinFig.7.1 Moară cu bile 218
  • 221.
    electroliză). Materialul metalicse transformă în pulbere ca urmare a ciocnirilor repetate care se produc în interiorul tobei cu bilele sau cu pereţii tobei. 7.1.2 Obţinerea pulberilor prin pulverizare Pulverizarea din stare lichidă pentru fabricarea pulberilor metalice este cel mai productiv procedeu, care permite producerea unor pulberi de calitate în condiţii de eficienţă economică. Sunt practicate mai multe variante, dintre care cele mai utilizate sunt pulverizarea cu jeturi lichide şi pulverizarea cu disc rotitor. Pulverizarea cu jeturi lichide (fig.7.2.A) constă în destrămarea, cu ajutorul a 6...8 jeturi lichide dispuse circular, a unui jet de metal lichid, care se scurge dintr-un creuzet. Cei mai importanţi parametri sunt presiunea jeturilor lichide (în jurul a 14MPa şi unghiul de impact al jeturilor asupra jetului de metal lichid (70...75o ). Variaţii mari în jurul acestor valori conduc la împroşcări de material şi la granulaţii neuniforme, într-o plajă extrem de largă. Fig.7.2 Procedee de pulverizare: A – cu jeturi lichide; b- pe disc rotativ; C – prin atomizare. Pulverizarea cu disc rotitor (fig.7.2.B) se bazează pe destrămarea unui jet de metal lichid 2, topit într-un creuzet 1, la impactul cu un disc 3, a cărui turaţie este de 1000...1500 rot/min. Turaţia este parametrul care determină granulaţia pulberii. Pulberile obţinute prin pulverizare au următoarele caracteristici:- granulație relativ uniformă;- sunt compacte;- au formă sferoidală. Pulberile astfel obţinute sunt acoperite de o peliculă de oxid, ceea ce presupune o operaţie ulterioară de reducere a acestuia 219
  • 222.
    7.1.3 Obţinerea pulberilorprin atomizare. Atomizarea se bazează pe pulverizarea metalului lichid cu un jet de aer de mare presiune (fig.7.2.C). Metalul topit într-un creuzet 1 urcă în tubul capilar 2. Presiunea aerului la ieşirea din duza 3 este în jur de 10 MPa şi datorită depresiunii create aspiră metalul în jet şi îl pulverizează pe peretele 5. Pulberea metalică (oţel, cupru, bronz, alamă, aluminiu) este colectată într-un rezervor 6. Pulberile obţinute prin atomizare au caracteristici asemănătoare celor obţinute prin pulverizare, cu precizarea că prezintă pori. 7.1.4 Obţinerea pulberilor prin electroliză Electroliza permite obţinerea pulberilor metalice prin alegerea adecvată a parametrilor procesului de electroliză, astfel încât metalul să se depună la catod sub formă de pulbere. Electroliza se poate face din soluţii apoase ale sărurilor metalului respectiv (cupru, staniu, fier, argint) sau din topitura sărurilor metalului (tantal, uraniu, niobiu, titan, zirconiu). Factorii care influenţează forma sub care se depune pulberea sunt: concentraţia electrolitului, temperatura, densitatea de curent, agitarea electrolitului, mişcarea sau vibrarea electrozilor. La densităţi mici de curent se depune metal compact, dar fragil, şi acesta poate fi uşor măcinat. La densităţi medii de curent se depune metal poros, iar la densităţi mari de curent se depune pulbere. Granulele pulberilor electrolitice au formă dendritică cu structură spongioasă. Se caracterizează printr-o mare puritate, presabilitate foarte bună şi sinterizabilitate bună. Au dezavantajul că sunt de 3...4 ori mai scumpe decât pulberile obţinute prin pulverizare. 7.2 Caracteristicile pulberilor metalice Pulberea este materialul alcătuit din particule (granule) de metale pure, aliaje, de compuşi intermetalici sau de amestecuri mecanice ai mai multor componenţi. Dimensiunile granulelor pot varia în limitele 0,1...1000 μm. Mărimea granulelor utilizate în agregarea pulberilor pe scară industrială, este însă cuprinsă în limite mai restrânse, 1...400 μm. Pulberile metalice se caracterizează printr-o serie de proprietăţi fizico-mecanice şi chimice care determină în mare măsură proprietăţile finale ale produselor obţinute prin agregarea acestora. Dintre aceste proprietăţi sunt mai importante următoarele: 220
  • 223.
    a) Forma particulelor,apreciată pe baza raportului dintre cele trei dimensiuni ale particulelor. După formă, particulele de pulberi pot fi : - fibroase sau aciculare, a căror lungime depăşeşte cu mult celelalte două dimensiuni (l > b > h); - lamelare (plate), la care lungimea şi lăţimea sunt de acelaşi ordin de mărime şi depăşesc cu mult grosimea (l ≈ b »h); - echiaxiale (poliedrice sau sferoidale), la care toate cele trei dimensiuni sunt aproximativ egale (l ≅ b ≅ h ). b) Calitatea suprafeţei, care poate fi netedă şi regulată sau neregulată (rugoasă). Majoritatea pulberilor au suprafaţă neregulată, ceea ce uşurează de altfel tendinţa de agregare (compactare). c) Structura internă a particulelor se poate prezenta sub aspect spongios, dendritic sau compact; uneori, în interior, granulele de pulberi pot prezenta macropori închişi sau deschişi. Mărimea, forma şi structura internă a particulelor depind în cea mai mare măsură de metodele de elaborare a pulberilor metalice. d) Repartiţia granulometrică. De regulă, se obţin pulberi încadrate într-o grupă dimensională, neexistând posibilitatea de obţinere a pulberilor cu dimensiuni uniforme. e) Volumul de umplere Vu este volumul ocupat de 100 g de pulbere vărsată liber într- un vas de măsurare. f) Densitatea de umplere ρu, în g/cm3 . g) Densitatea de presare ρp, în g/cm3 7.3 Obţinerea comprimatului Cele mai uzuale procedee de compactizare sunt cele de presare în matriţe montate pe prese mecanice sau hidraulice, prin presare izostatică sau prin extrudare (fig.7.3). Fig.7.3 Procedee de obţinere a comprimatelor din pulberi 221
  • 224.
    7.3.1 Compactarea prinpresare în matriţe Dozarea amestecului din pulberi în cavitatea matriţei se face foarte precis prin metoda gravimetrică (prin cântărire), dar aceasta nu este operativă în producţia de serie şi se aplică foarte rar. De regulă, se aplică dozarea volumetrică, folosindu-se dozatorul automat care introduce pulberea în cavitatea de umplere a matriţei. Cavitatea de umplere a matriţei este proiectată conform coeficientului de umplere şi cantităţii de pulbere necesară pentru realizarea piesei. Urmează compactarea prin coborârea poansonului Presiunea de compactare este de 200...700 MPa şi se determină în funcţie de natura şi forma pulberii, de densitatea aparentă a piesei ce trebuie obţinută. După compactare se efectuează extragerea comprimatului din matriţă. De regulă, extragerea se face prin ridicarea contrapoansonului (extractorului) În urma presării se obţin compactate ce au suficientă rezistenţă mecanică spre a fi manevrate. În cazul în care rezistenţa mecanică nu este suficientă (pulberi cu microduritate mare, greu compactibile), manevrarea se face piesă cu piesă sau presarea se face în matriţe din grafit, iar compactatele se introduc în cuptor pentru sinterizare cu tot cu matriţă. Problema centrală a operaţiei de compactare a pulberilor este asigurarea uniformităţii densității de compactare în întreg volumul piesei. Densitatea de compactare este influenţată de forma granulelor, fracţia granulometrică şi presabilitatea pulberii utilizate, tehnica de compactare, înălţimea compactatului, frecarea dintre particule, dintre pulbere şi pereţii matriţei. Cea mai mică variaţie a densităţii de compactare se obţine cu pulberi spongioase, care se deformează în timpul procesului de presare, fapt care contribuie la umplerea corespunzătoare a spaţiului. Cea mai mare variaţie a densităţii de compactare rezultă în cazul pulberilor aciculare. Presarea unilaterală are avantajul simplităţii construcţiei sculelor şi al modului de lucru, dar are dezavantajul variaţiei mari a gradului de compactare. Densitatea de compactare este maximă în proximitatea suprafeţei frontale a poansonului şi scade o dată cu depărtarea de suprafaţa poansonului. Variaţia densităţii de compactare va conduce în final la variaţia proprietăţilor mecanice ale piesei obţinută din pulberi, cel mai mult fiind afectate rezistenţa mecanică şi tenacitatea. Prin această metodă se pot obţine caracteristici mecanice bune, în cazurile pieselor cu înălţimi mai mici decât diametrul echivalent al piesei. 222
  • 225.
    Presarea bilaterală areavantajul că atenuează variaţia densităţii de compactare pe înălţimea piesei deoarece atât poansonul, cât şi contrapoansonul sunt active. Are dezavantajul unei construcţii mai complicate a utilajului şi sculei de presare. Prin această metodă se pot obţine piese cu uniformitate a gradului de compactare acceptabilă, chiar la înălţimi mai mari decât diametrul. Practic se poate ajunge la un raport h/d cuprins între 2 şi 4. Pentru reducerea frecării dintre particule şi dintre particule şi pereţii matriţei se utilizează lubrifianţi care se introduc la dozare, în proporţie de 0,5...1%. Cel mai utilizat lubrifiant este stearatul de zinc. Viteza de presare trebuie să fie suficient de mică pentru a permite evacuarea aerului dintre granule. În caz contrar, se formează în interiorul compactatului perne de aer care provoacă fisurarea la retragerea poansoanelor sau fisurarea piesei la sinterizare. La extragerea compactatului din matriţă, se produce revenirea elastică laterală a compactatului, care poate provoca fisurarea acestuia. Pentru uniformizarea tensiunilor de relaxare elastică şi evitarea fisurării, matriţele sunt prevăzute cu o degajare uşor conică sau înclinată în zona de ieşire. Această zonă nu va afecta volumul util al compactatului, ci numai volumul de umplere al matriţei. Forţa necesară pentru extragerea din matriţă atinge 20...40% din valoarea forţei de compactare. Este influenţată benefic de natura şi proporţia lubrifiantului. 7.3.2 Compactarea pulberilor prin extrudare Compactarea pulberilor prin extrudare permite obţinerea unor profile cu secţiune constantă, având lungimi foarte mari şi proprietăţi constante. Secţiunea extrudatului din pulberi poate fi deosebit de complicată, compactă sau tubulară. Schema de principiu a compactării pulberilor metalice prin extrudare este prezentată în figura 7.1.c. Sub acţiunea pistonului, pulberea din cilindrul de presare (container) se compactează în matriţa conică şi iese prin matriţa de calibrare. 7.3.3. Compactarea pulberilor prin presare izostatică Compactarea se poate face la rece sau la cald. În cazul compactării la rece, pulberea se amestecă cu un liant, care asigură rezistenţa mecanică a compactatului crud. Acest liant se va 223
  • 226.
    volatiliza în timpulprocesului de sinterizare. În cazul în care compactarea se va face la cald, nu mai este necesar liantul, deoarece particulele se deformează într-o oarecare măsură şi între ele se formează micropunţi de sudură. Compactarea pulberilor metalice prin presare izostatică se caracterizează prin aceea că fluidul de presiune (apă, ulei, glicerină, gaze inerte) acţionează uniform pe toate direcţiile, obţinându-se o densitate constantă în întreg volumul compactatului. Cantitatea necesară de pulbere este precompactată prin vibrare, scuturare şi vidare într-o formă flexibilă din cauciuc, mase plastice. Această formă se închide etanş şi se introduce într-un cilindru de înaltă presiune (300...500 MPa). Se pot obţine compactităţi de peste 98%. Avantajele procedeului de compactare prin presare izostatică sunt următoarele: - se obţine o compactitate foarte mare şi uniformă în tot volumul piesei, ceea ce conduce la proprietăţi mecanice foarte bune; instalaţia este relativ simplă şi cu grad mare de universalitate; - se pot fabrica piese cu forme geometrice complexe şi de dimensiuni mari. Dezavantajele procedeului sunt următoarele: - dificultăţile în respectarea precisă a formei şi dimensiunilor piesei, - productivitate redusă. 7.4 Sinterizarea comprimatelor 7.4.1 Mecanismul sinterizării În urma presării pulberilor, comprimatul (compactatul crud) prezintă o rezistenţă mecanică cuprinsă între 10 şi 20 N/mm2 , în funcţie de natura pulberii şi presiunea de compactare. Rezistenţa mecanică este mică şi este datorată în principal, lubrifiantului, care poate juca şi rol de liant, şi forţelor de adeziune dintre particule, atunci când în punctul de contact dintre ele se formează prin difuzie micropunţi de legătură. Rezistenţa mecanică mare se obţine în urma procesului de sinterizare, care este un proces de transport de masă activat termic, ce constă în formarea unor punţi de legătură între particule, creşterea acestor punţi de legătură, schimbarea porozităţii şi geometriei porilor, acompaniată de reducerea energiei libere. Un comprimat din pulberi metalice este un sistem termodinamic instabil, stare influenţată de fineţea pulberii, rugozitatea suprafeţelor granulelor, forma granulelor, gradul de 224
  • 227.
    ecruisare apărut înurma procesului de deformare a granulelor, distorsiunile reţelelor cristaline la suprafaţa granulelor şi a cărei instabilitate este accentuată de temperatura la care are loc procesul de sinterizare. Fig.7.4 Etapele sinterizării: 1 - difuzie în volum; 2 - difuzie la limita de contact a granulelor; 3 - difuzie de suprafaţă; P - forţe rezultate din acţiunea tensiunii superficiale În prima etapă a sinterizării, prin încălzire creşte mobilitatea atomilor şi se manifestă fenomenul de difuzie de suprafaţă (fig.7.4). Atomii se deplasează pe suprafaţa granulelor către punţile de legătură şi astfel, începe un proces de netezire a suprafeţelor către forma de energie superficială minimă, de sferoidizare a porilor mai mari şi închidere a porilor mici. Prin încălzire, creşte mobilitatea atomilor şi se manifestă fenomenul de difuzie de suprafaţă. Atomii se deplasează pe suprafaţa granulelor către punţile de legătură şi astfel începe un proces de netezire a suprafeţelor, către forma de energie superficială minimă, de sferoidizare a porilor mai mari şi închidere a porilor mici Concomitent apare şi difuzia la limita de contact a granulelor. Apoi, la temperaturi mai mari, încep şi fenomenele de difuzie în volum. La temperaturi joase este predominantă difuzia de suprafaţă, iar la temperaturi înalte este predominantă difuzia în volum. La temperaturi înalte apare şi fenomenul de recristalizare şi creştere rapidă a grăunţilor nou formaţi. În timpul procesului de sinterizare poate să apară şi un alt tip de transport de materie, prin faza gazoasă, cauzat de evaporări parţiale, urmate de condensări parţiale în zonă. În funcţie de temperatura de sinterizare, există posibilitatea apariţiei fazei lichide concomitent cu un puternic fenomen de dizolvare-precipitare a elementelor componente ale granulelor. Sensul de dizolvare - precipitare a atomilor, este de la granulele mai mici, a căror tensiune superficială este mai mare, către granulele mai mari. Un rol important îl joacă tensiunea superficială a fazei lichide care determină capacitatea de umectare a fazei solide. Cu cât capacitatea de umectare este mai mare, cu atât 225
  • 228.
    mai bine seînchid porii şi se realizează o compactitate mai mare, dar în acelaşi timp apare o contracţie mai mare, apar abateri dimensionale şi sunt necesare prelucrări ulterioare. În cazul sistemelor multicomponent, prin apariţia fazei lichide, pot să se formeze aliaje dacă elementele componente sunt solubile la temperatura de sinterizare. În cazul sinterizatelor din oţel, există posibilitatea compensării contracţiei prin introducerea unui procent de pulbere de cupru, deoarece cuprul se dizolvă în reţeaua fierului mărindu-i volumul. Sinterabilitatea, înţeleasă ca fiind proprietatea unui material pulverulent de a se transforma într-o piesă cu proprietăţi mecanice corespunzătoare, este influenţată de mărimea granulelor pulberii şi de parametrii de sinterizare. Cu cât granulele sunt mai mici, cu atât se creează mai multe punţi de legătură, suprafaţa totală este mai mare, având o energie superficială mai mare şi în consecinţă procesul de difuzie este mai activ, se obţin piese mai compacte, cu structură fină şi contracţie minimă. 7.4.2 Medii de sinterizare Din punct de vedere chimic, mediile de sinterizare utilizate pot fi: neutre, reducătoare, oxidante sau carburante. Natura mediului de sinterizare este foarte importantă, deoarece comprimatele din pulberi metalice prezintă o suprafaţă specifică foarte mare, au porozitate deschisă şi interacţionează cu mediul de sinterizare nu numai la suprafaţă, ci şi în adâncime, practic în tot volumul. Mediile neutre pot fi: vidul, azotul şi argonul. Mediile neutre sunt utilizate în cazurile în care pulberile sau elementele de încălzire ale cuptorului ar putea să reacţioneze cu mediul. Azotul şi argonul se utilizează în cazul pulberilor lipsite de oxizi şi sunt uşor de manipulat. Vidul are avantajul că permite disocierea anumitor tipuri de oxizi şi favorizează obţinerea unor produse cu compactitate mult sporită. 7.5 Domenii de utilizare a pulberilor metalice În stadiul actual al dezvoltării metalurgiei pulberilor, principalele direcţii de folosire a pulberilor metalice sunt: a) folosirea pulberilor metalice pentru depuneri anticorozive, refractare sau rezistente la uzură, pe suport metalic din fontă, oţel sau aliaje neferoase; 226
  • 229.
    b) utilizarea pulberilormetalice din oţeluri rapide şi aliaje dure în procesele de presare- sinterizare şi de presare izostatică pentru obţinerea de semifabricate destinate executării de scule şi matriţe; c) aplicaţiile pulberilor pe bază de cupru, fier şi aluminiu pentru confecţionarea materialelor de fricţiune sau antifricţiune poroase cu autolubrifiere (lagăre, plăcuţe pentru discuri de frână etc.); d) diverse produse realizate prin sinterizare, de exemplu filtre pentru gaze şi lichide, obţinute din pulberi de oţeluri anticorozive, nichel, bronz, alamă etc., precum şi magneţi din pulberi de fier aliate cu pulberi de siliciu (FeSi), cu nichel (FeNi), cu cobalt (FeCo) şi cu molibden (FeMo); e) utilizarea pulberilor metalice în tehnica obţinerii de cermeţi utilizaţi în industria aero-spaţială şi nucleară; f) aplicaţii foarte largi cu pulberi metalice pe bază de nichel (Ni-Cr-Si;Ni-Cr; Ni-Si; Ni-B-Si), carburi (WC-Co) şi pe bază de crom-nichel pentru depuneri pe suprafeţe metalice, în vederea obţinerii de piese metalice cu proprietăţi de rezistenţă la uzare, duritate, rezistenţe la oboseală, la coroziune, refractaritate etc. În figura 7.5 sunt prezentate câteva piese obţinute prin metalurgia pulberilor, şi microstructura caracteristică a acestora. În majoritatea cazurilor, după sinterizare nu se mai aplică prelucrări mecanice, sau acestea sunt minime. Porozitatea înregistrată, afectează într-o foarte mică măsură, proprietăţile mecanice. Fig.7.5 Exemple de piese sinterizate şi microstructuta acestora 227
  • 230.
    În figura 7.5sunt prezentate câteva piese obţinute prin metalurgia pulberilor, şi microstructura caracteristică a acestora. În majoritatea cazurilor, după sinterizare nu se mai aplică prelucrări mecanice, sau acestea sunt minime. Porozitatea înregistrată, afectează într-o foarte mică măsură, proprietăţile mecanice. 228
  • 231.
    BIBLIOGRAFIE 1. Andreescu F.,Iovănaş R., Cândea V., – Tehnologia sudării în puncte, Ed.Lux Libris, Braşov, 1995 2. Barbu G., – Utilajul şi tehnologia turnării, Ed.Tehnopress, Bucureşti, 2006 3. Baumann U., Borg G., Gerling P., - Rohstoffe und Recycling, IPN, Kiel, 2005 4. Bunea, D., Şaban, R., Toma,V., - Studiul şi ingineria materialelor, EDP, Bucureşti, 1995 5. Cazimirovici E., – Teoria deformării plastice, EDP, Bucureşti, 1981 6. Cuculeanu G.,– Ecotehnologii, Ed. ASE, Bucureşti, 2009 7. Dinescu I., Eftimie L., – Tehnologia Materialelor, Ed.Universităţii Transilvania, Braşov, 1995 8. Drimer D.,- http://www.scribd.com/doc/68813854/Curs-Stiinta-Materialelor 9. Geantă V., Ştefănoiu R., - Ingineria producerii oţelului, Editura BREN, Bucureşti, 2008 10. Iovănaş R.,– Sudarea electrică prin presiune, Ed. Sudura, Timişoara, 2005 11. Machedon P.T., Machedon P.E.– Tehnologia sudării prin topire – Procedee de sudare, Ed. Lux Libris, Braşov, 2010 12. Markos Z., – Tehnologia materialelor, Ed. Universităţii Transilvania, Braşov, 2012 13. Popescu, R.M., Potescu, D.M., Ştiinţa şi tehnologia procesării şi prelucrării materialelor, Edutura Lux Libris, Braşov, 2009 14. Şaban R., Dumitrescu C., Moldovan P., Nicolae M., Tratat de ştiinţa şi ingineria materialelor metalice, vol. 1, Bazele ştiinţei materialelor, Editura AGIR, Bucureşti, 2006 15. Şaban R., Dumitrescu C., Moldovan P., Nicolae M., Oprea F., Tripşa I., -- Tratat de ştiinţa şi ingineria materialelor metalice, Vol. II, Academia de Ştiinţe Tehnice din România, Editura AGIR, Bucureşti. 2007 16. Şaban R., Dumitrescu C., Petrescu M., - Tratat de ştiinţa şi ingineria materialelor metalice, Vol. III, Academia de Ştiinţe Tehnice din România, Editura AGIR, Bucureşti, 2009 229
  • 232.
    17. Şaban R.,Chira I., Chişamera M., Ciucă I., Nicolae A., Popescu M.R., - Tratat de ştiinţa şi ingineria materialelor, Vol. IV, Academia de Ştiinţe Tehnice din România, Editura AGIR, Bucureşti, 2010 18. Stanciu Ş., – Managementul resurselor umane, Ed.Comunicare.ro, Bucureşti, 2003 19. Şerban C.E., Popescu M.R., Luca M.A.,– Ştiinţa şi tehnologia materialelor, Ed.Lux Libris, Braşov, 2011 20. Westkamper E., Warnecke H.J., - Einfuhrung in die Fertigungstechnik, Vieweg + Teubner, 2010 21. http://www.scribd.com/doc/31439028/Turnarea-in-Forme-Metalice 22. http://www.scribd.com/doc/50297456/Tehnologii-de-Presare-La-Rece 23. http://www.zx52.com/ 24. http://www.bdguss.de/de/data/Giessereitechnik_1.PDF Bun de tipar la data de: 10.04.2014 Coli de tipar: 84 - 17,5 x 25 Tiraj: 100 Tiparul: S.C. Yolans s.r.l. Braşov 230