The implications of heterogeneous vascular patterning on
radiation therapy response
Jacob G. Scott
ECMTB 2014
Key Factor
Christopher McFarland
1Harvard-MIT Division of Health
Oncology, *contributed equally
Background:
Metastasis is a highly lethal and poorly understood process that
accounts for the majority cancer deaths
Patterns of metastatic spread are not explained by deterministic
explain these patterns
We develop a stochastic model at the genomic level and use
population genetics techniques to explore this phenomenon
Feature of Model O
Population size determined
by fitness of cells
La
Key F
Christopher
1Harvard-MIT Div
Oncology, *contri
Background:
Metastasis is a highly lethal and poorly understood process that
accounts for the majority cancer deaths
Patterns of metastatic spread are not explained by deterministic
Feature of
Radiation Oncology and
Integrative Mathematical
Oncology
occupied 30%, the intermediate region 20% and the
periphery 50% of the total T1Gd visible tumour
volume. These regions were incorporated in the virtual
tumour model (Figure 7). The low, intermediate and
high vascularity voxels from Part 1 were assigned
Figure 5: Patient 4 tumour and dose distribution. A:
One slice of the T1Gd MRI. The dark core and light
periphery can be clearly seen. B: One slice of the T2 MRI.
C: Part of the hand-drawn structures matrix, showing the
T1Gd and T2 tumour outlines, plus 2 cm margins around
them, giving the clinically targetted region. D: A slice of
the dose distribution. Colormap is given on the right.
F
c
t
A
d
i
p
h
g
o
4910
Figure 2. Image of the concentration (in mM) of the contrast agent in the central
the tumour.
affect radiation therapy efficacy
Macroscopic hypoxia correlates with radiocontrast
uptake, and dose modulation is efficacious, in silico1
Patient-Specific Radiotherapy for Glioblastoma
•Radiation dose/fraction is known to depend heavily
on local oxygen concentration as well as intrinsic
cell parameters
•Our ability to quantify these parameters in patients
is maturing, but has not translated to the clinic
Cell diffusivity and
S
We use a suite of mathematical and computational
models to bridge a range of spatial and temporal scales.
TIME/SPATIAL SCALE
CELLULAR DETAIL
Evolutionary
Game Theory
Reaction
Diffusion Models
Hybrid Cellular
Automata
Cellular Potts
Model
Immersed
Boundary Model
Hybrid Cellular
Automata
Non-spatial
continuum
Reaction
Diffusion
Network
Theory
m (2.4) that the VCP depends not only on the actualy oxygen concentration
riences, but also on the total number of cells. In the following sections we
ach of these factors individually, beginning with the number of cells within
which we will call the carrying capacity.
ygen dependence
d the changes in the radiation parameters, α and β, with oxygen we use the
oxygen enhancement ratio (OER):
αi =
αmax
OERαi
(pi)
, βi =
βmax
OERβi
(pi)2
, (2.5)
nd βmax are the values of α and β under fully oxygenated conditions and
re the values of α, β and oxygen, p, in compartment i. We can further find
function of the oxygen concentration by using the relation established by
correlation by Chapman et al. [22], and Palcic and Skarsgard [62]:
OERi =
(OERmax − OERmin)Km
pi + Km
+ OERmin (2.6)
oxygen concentration in compartment i, Km = 3.28 and OERαmin =OERβmin =
There is little information about how β changes in glioblastoma with oxy-
o for now, we will assume that the α
β
ratio for maximally sensitive cells
ant at 10 Gy−1
(this is reported in the literature ranging from 8.64 [25] to
31
Oxygen dependence
and the changes in the radiation parameters, α and β, with oxygen we use the
the oxygen enhancement ratio (OER):
αi =
αmax
OERαi
(pi)
, βi =
βmax
OERβi
(pi)2
, (2.5)
x and βmax are the values of α and β under fully oxygenated conditions and
pi are the values of α, β and oxygen, p, in compartment i. We can further find
s a function of the oxygen concentration by using the relation established by
tal correlation by Chapman et al. [22], and Palcic and Skarsgard [62]:
OERi =
(OERmax − OERmin)Km
pi + Km
+ OERmin (2.6)
the oxygen concentration in compartment i, Km = 3.28 and OERαmin =OERβmin =
6]. There is little information about how β changes in glioblastoma with oxy-
n, so for now, we will assume that the α
β
ratio for maximally sensitive cells
nstant at 10 Gy−1
(this is reported in the literature ranging from 8.64 [25] to
31
he basics of radiobiological modeling, to include tumor control
ear-quadratic model of surviving fraction (SF) [15, 31], the
ement ratio (OER) and linear energy transfer (LET).
SF = e−n(αd+βd2)
(2.1)
nd β refer to the radiobiologic parameters associated (phe-
kill secondary to ‘single hit’ events (α) and ‘double hit’ events
r fraction of radiation and n to the number of fractions.
trol probability
e that considers the total number of surviving cells in a tumour,
apter, in the total number of surviving cells in our domain. We
sure, based on the TCP, which we will call the Voxel Control
derstand the effect of radiation on a distribution of cells, we
vival probability of each discrete subpopulation of cells in the
ed by their proliferative state, and their microenvironmental
allow Nt
ij to be the number of cells of type i, where i ∈ {S, D}
30
image credit: http://www.eyephysics.com/tdf/models.htm
Radiation Biology Primer
TCP = e−SFN0
∂c(x, t)
∂t
= Dc∇2
c(x, t) − fc(x, t), (1.1)
entration of oxygen at a given time t and position x, Dc is the
ygen, which we assume to be constant (providing linear, isotropic
governed by Michaelis-Menten kinetics and is defined as:

µir(c, t) if there is a cell of type i at x at time t,
0 otherwise,
(1.2)
nd the labels H, S, P and T are used to refer to healthy, TIC, TAC
y. Here µi is defined as the cell type-specific oxygen consumption
T ), which modulates r(c, t), the oxygen dependent consumption
r(c, t) = rc

c(x, t)
c(x, t) + Km

e the maximal uptate rate and effective Michaelis-Menten con-
upplement equation (1.1) with the following initial and boundary
ith the oxygen in the domain set to c(x, 0) = c0 and all lattice
mal cells. In the case of a cancer simulation, we replace the center
e TIC. Vessels are placed throughout the domain at a prescribed
5
nt of oxygen equal to that carried in the arterial blood. This oxygen is then allowed
ffuse into the surrounding tissue.
he spatiotemporal evolution of the oxygen field is described by the reaction-diffusion
al differential equation (PDE)
∂c(x, t)
∂t
= Dc∇2
c(x, t) − fc(x, t), (1.1)
e c(x, t) is the concentration of oxygen at a given time t and position x, Dc is the
ion coefficient of oxygen, which we assume to be constant (providing linear, isotropic
ion) and fc(x, t) is governed by Michaelis-Menten kinetics and is defined as:
fc(x, t) =

µir(c, t) if there is a cell of type i at x at time t,
0 otherwise,
(1.2)
e i ∈ {H, S, P, T} and the labels H, S, P and T are used to refer to healthy, TIC, TAC
TD cells respectively. Here µi is defined as the cell type-specific oxygen consumption
ant (µH, µS, µP , µT ), which modulates r(c, t), the oxygen dependent consumption
defined as
r(c, t) = rc

c(x, t)
c(x, t) + Km

e rc and Km denote the maximal uptate rate and effective Michaelis-Menten con-
respectively. We supplement equation (1.1) with the following initial and boundary
tions. We begin with the oxygen in the domain set to c(x, 0) = c0 and all lattice
s occupied by normal cells. In the case of a cancer simulation, we replace the center
e point with a single TIC. Vessels are placed throughout the domain at a prescribed
5
source of oxygen occupying one lattice point, are placed randomly
ce at the start of a given simulation, with a specified spatial density
we neglect vascular remodelling. Each vessel is assumed to carry an
ual to that carried in the arterial blood. This oxygen is then allowed
rrounding tissue.
ral evolution of the oxygen field is described by the reaction-diffusion
quation (PDE)
∂c(x, t)
∂t
= Dc∇2
c(x, t) − fc(x, t), (1.1)
concentration of oxygen at a given time t and position x, Dc is the
f oxygen, which we assume to be constant (providing linear, isotropic
) is governed by Michaelis-Menten kinetics and is defined as:
=

µir(c, t) if there is a cell of type i at x at time t,
0 otherwise,
(1.2)
} and the labels H, S, P and T are used to refer to healthy, TIC, TAC
vely. Here µi is defined as the cell type-specific oxygen consumption
P , µT ), which modulates r(c, t), the oxygen dependent consumption
r(c, t) = rc

c(x, t)
c(x, t) + Km

note the maximal uptate rate and effective Michaelis-Menten con-
We supplement equation (1.1) with the following initial and boundary
n with the oxygen in the domain set to c(x, 0) = c0 and all lattice
ormal cells. In the case of a cancer simulation, we replace the center
ingle TIC. Vessels are placed throughout the domain at a prescribed
ll diameters [33] and the information from the literature concerning the ratio of
r to normal oxygen consumption (see Section 1.2.2.1).
ntroducing the non-dimensional variables ˜x = x/L, ˜t = t/τ and ˜c = c/c0, we define
ew non-dimensional parameters
˜Dc =
Dcτ
L2
, ˜rc =
τn0rc
c0
. (1.3)
otational convenience, we henceforth drop the tildes and refer to the non-dimensional
meters only as DC and rc. See Table 1.1 for a full list of parameter estimates and
ndix ?? for our procedure for esimating the cancer cell oxygen consumption rate.
.3 Numerical solution
der to solve equation (1.1) numerically, we discretize space and time by considering
k∆t, xi = i∆x and yj = j∆x and approximate the concentration of oxygen at
tep k and position (i∆x, j∆x) by ck
i,j ≈ c(xi, yj, tk). We use a central difference
oximation for the Laplacian and thus approximate equation (1.1) by
ck+1
i,j − ck
i,j
∆t
=
DC
∆x2

ck
i+1,j + ck
i−1,j + ck
i,j+1 + ck
i,j−1 − 4ck
i,j

−

fc
k
i,j
, (1.4)
e

fc
k
i,j
is the cell-specific oxygen consumption µcellrc at time k given a cell at
on (i∆x, j∆x) as discussed in equation 1.2. We then rearrange equation (1.4) to
n a solution for ck+1
i,j , yielding
rc
Maximal oxygen
consumption rate
2.3 × 10−16
mol cells−1
s −1
[32]
c0
Background oxygen
concentration
1.7 × 10−8
mol cm −2
[6]
∆x
Average cell
diameter
50µm [25]
τ
Average cell
doubling time
16h [19]
cap
Hypoxic
threshold
0.1 [20]
rp
Proliferative oxygen
consumption
5 × rc [32]
Km
Effective Michaelis-
Menten constant
0.8mmHg [54]
n0
Cancer cell
density
1.6 × 105
cells cm −2
[21]
s
TIC symmetric
division probability
0 ≤ s ≤ 1 Model-specific
a
TAC proliferative
capacity
0 − 10 Model-specific
µcancer/µH
Cancer metabolic
ratio
2 [12]
ck+1
i,j = ck
i,j

1 − 4
DC∆t
∆x2

+
DC∆t
∆x2

ck
i+1,j + ck
i−1,j + ck
i,j+1 + ck
i,j−1

− ∆t(fc)k
i,j. (1.5)
During each update, then, the oxygen tension in a given lattice point is updated
Diffusion and uptake, exact
Diffusion and uptake, numeric approximation
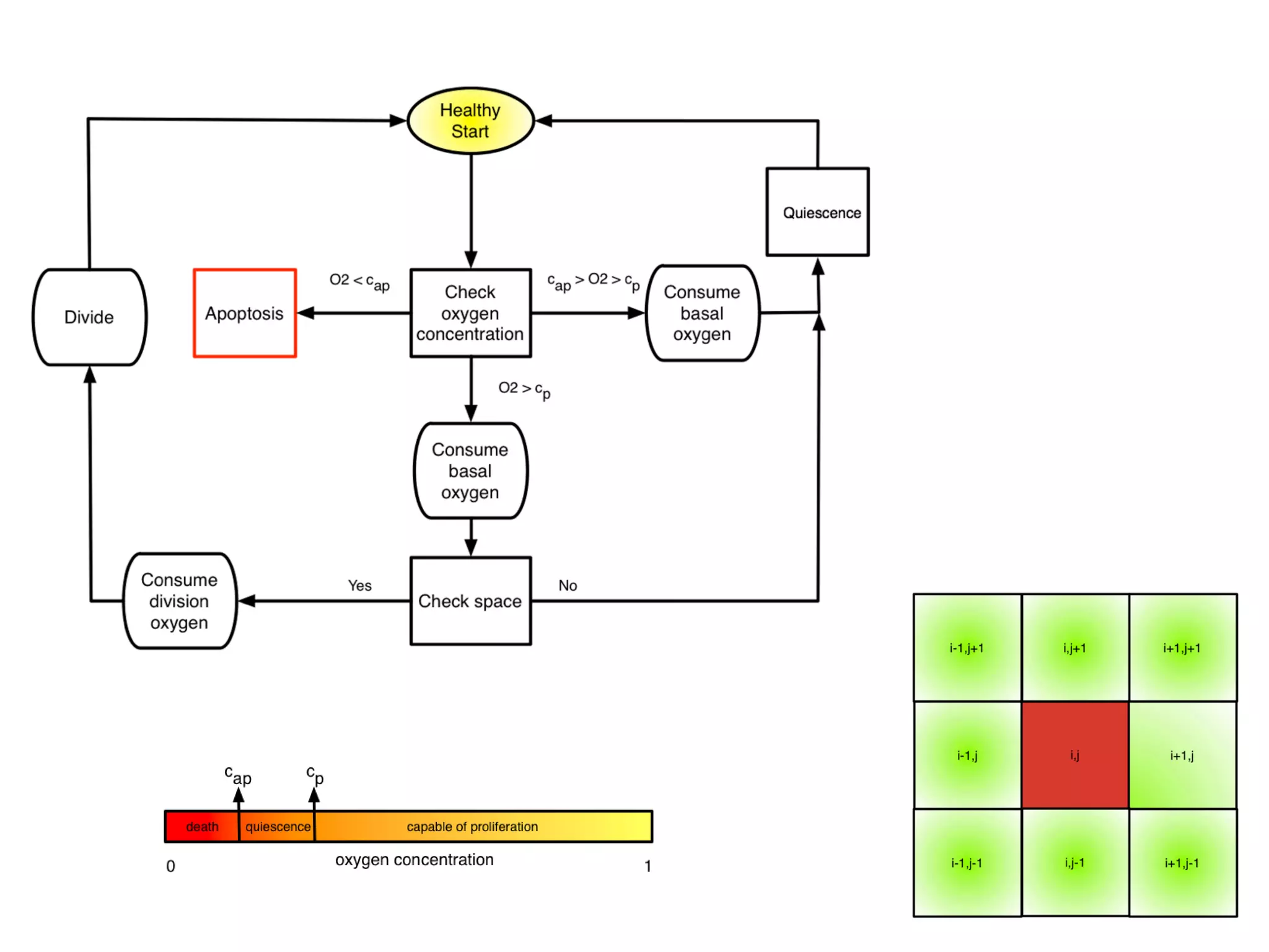
autophagy (directly translated as ‘self-eating’), a state in which they become resistant
to nutrient starvation [91], and cells are known to die on different time scales and by
different mechanisms (apoptosis vs. necrosis) depending on the magnitude and duration
of the hypoxic insult. While these differences have been shown to affect tumour growth
[19], as this is not the main aim of this model, we will simplify this scenario by assigning
a rate, pd, for cell death at each cellular automaton update defined in Section 2.2.3, when
under extreme hypoxia (i.e. c  cap).
2.2.2.4 Quiescence
When cells sense that there is not enough oxygen to divide, or experience contact inhi-
bition, they undergo a state of quiescence during which there is no division. We model
this as an oxygen threshold (c  cp) below which cellular division is not possible and by
the spatial constraint which requires the cell to be quiescent if there is not at least one
neighbouring lattice point (Moore neighbourhood, see Figure 2.7(a)) empty or inhabited
by a normal cell. When a cell senses that sufficient oxygen and a neighbouring site have
become available, the state of quiescence is reversed.
Figure 2.3: A summary of oxygen based cell fate threshholds. At each cellular au-
tomaton update, each cell in the domain undergoes a series of fate decisions based on the local
oxygen concentration. When c  c , cells die at rate p , when c  c  c cells are quiescent
DomainSize
Healthy tissue with regular vascular patterning
1 2 3
4 5
Cancer invading into healthy tissue with regular vascular
patterning
1
2
3
4
5
Cancer invading into normal tissue with irregular
patterning
Heterogeneity in vessel pattern induces change in skewness
and cell number
Simplest scenario, two vessels
500 simulations of small domain at dynamic equilibrium
with N randomly seeded vessels
N/(domain size)
Celldensity
nter and Research Institute, Tampa, FL
itute, University of Oxford, Oxford, UK
n efficacy
e based CA
ur
density
Oxygen concentration (mmHG)
Oxygen concentration (mmHG)
VesselDensity
TCP
TCP
Oxygen concentration (mmHG)
Oxygen concentration (mmHG)
Tumour control probability depends not only on vessel
density, but also on vessel organization
TCP ~62% TCP ~75%
TCP ~99% TCP ~88%
our in
t6
Skewness and
TCP
Towards patient-specific biology-driven heterogeneous radiation
planning: using a computational model of tumor growth to identify
novel radiation sensitivity signatures.
Jacob G Scott1,2, David Basanta1, Alex G Fletcher2, Philip K Maini2, Alexander RA Anderson1
1Integrated Mathematical Oncology, H. Lee Moffitt Cancer Center and Research Institute, Tampa, FL
2Wolfson Centre for Mathematical Biology, Mathematical Institute, University of Oxford, Oxford, UK
Adapting radiotherapy to hypoxic tumours 4909
Figure 1. Pre- and post-contrast T1-weighted MR images taken in the coronal plane through the
head of the dog with a spontaneous sarcoma. The gross tumour volume (GTV) is enclosed by the
white contour, while the tongue (T) and mandible (M) are indicated.
This is reflected in figure 2, showing a corresponding image of the tracer concentration in
the tumour. With respect to blood (and thus oxygen) supply, the tumour periphery may
qualitatively be characterized as normoxic, while the core is probably hypoxic or necrotic.
The tentative pO2 distribution (in frequency form) in the canine tumour, as obtained from
the MR scaling procedure, is given in figure 3. In the same figure, the oxygen distribution
obtained from Eppendorf histograph measurements (Brurberg et al 2005) is shown. The two
4910 E Malinen et al
Figure 2. Image of the concentration (in mM) of the contrast agent in the central coronal plane of
the tumour.
Figure 3. Frequency histograms of the tumour oxygen tension in the canine patient, as determined
by the Eppendorf histograph (Brurberg et al 2005) and the MR analysis.
plots appear similar and rather log-normally distributed, but both have a high frequency of
readings at the lowest oxygen level. The measured median and mean pO2 levels obtained
from the histograph were 8.5 and 13.9 mm Hg, respectively, against 13.6 and 16.6 mm Hg,
respectively, estimated from the tentative MR analysis. The correlation coefficient between
the histograms was 0.88, and a rank sum test and a Kolmogorov–Smirnov test showed that
the histograms were not significantly different (p values of 0.20 and 0.14, respectively). The
‘hypoxic fraction’, i.e. the fraction of pO2 readings smaller than 5 mm Hg were 0.42 and
0.28 for the histograph and MR analysis, respectively. For the current case, it is tentatively
assumed that the MR analysis provides pO2-related images that are biologically relevant.
The compartmental volumes and corresponding mean pO2 levels are given in table 1.
In figure 4, coronal images displaying the tumour compartments are shown. It appears that
the compartmental volumes vary considerably with the coronal plane position although the
Biology and microenvironment
affect radiation therapy efficacy
Macroscopic hypoxia correlates with radiocontrast
uptake, and dose modulation is efficacious, in silico1
In this work, we use a proliferation-invasion-radiotherapy
Figure 1. Parameter generation for the patient-specific biomathematical model. 1. Determine radial measurements from serial T1Gd and
T2/FLAIR magnetic resonance imaging. 2. Compute the invisibility index (D/r) from intra-study T1Gd and T2/FLAIR radial measurements. 3. Compute
the radial velocity (2
ffiffiffiffiffiffiffi
Dr
p
) from serial T1Gd or T2/FLAIR radial measurements.
doi:10.1371/journal.pone.0079115.g001
Patient-Specific Radiotherapy for Glioblastoma
•Radiation dose/fraction is known to depend heavily
on local oxygen concentration as well as intrinsic
cell parameters
•Our ability to quantify these parameters in patients
is maturing, but has not translated to the clinic
PNASPLUS
XRT dose
modulation using
putative stem
distribution3 and
dynamics4 shown
effective in silico and
in vivo4
Cell diffusivity and
replication can be
inferred from MRI
imaging, allowing for
understanding of growth
prediction and dose
shape modification2
Non-invasive PET
imaging reported with
Several layers of heterogeneity effect radiation efficacy
N
Quantitative Histology
yields vessel
organization
Microenvironmental feedback Lattice based CAStem hierarchy
Non stem-driven tumour
high vessel density
Stem-driven tumour low vessel density
Oxygen concentration (mmHG)
Oxygen concentration (mmHG)
VesselDensity
TCP
TCP
Oxygen concentration (mmHG)
Oxygen concentration (mmHG)
Tumour control probability depends not only on vessel
density, but also on vessel organization
Enabling translation - information from several scales
Optimized plan
TCP ~62% TCP ~75%
TCP ~99% TCP ~88%
Mathematical model of a stem driven tumour in
a heterogeneous vascular environment6
Ripley’s K(t)mulations (from Figure 3.2) that yield a cell density greater than
ape.
i and j, X is the variable of interest, in this case oxygen
global mean of X. The matrix w is a matrix that contains
the value of 1 if the elements i and j are adjacent, and 0
seful in a number of ecological contexts, for our purposes it is
dre et al. CITE, the residual spatial autocorrelation between
hort relative length scale on which oxygen varies as compared
makes all landscapes appear to be well correlated, that is,
hat approaches zero.
asure is Ripley’s K, and its variance stabilized cousin, Ripley’s
re functions of distance, describe, instead of adjacent elements,
hin a given distance. For Ripley’s K, we have
ˆK(t) = λ−1

i=j
I(dij  t)
n
, (3.8)
Figure 3.3: Proportion of simulations (from Figure 3.2) that yield a cell density greater than
90%, exhibiting a sigmoid shape.
of spatial units indexed by i and j, X is the variable of interest, in this case oxygen
concentration and ¯X is the global mean of X. The matrix w is a matrix that contains
spatial weights which take the value of 1 if the elements i and j are adjacent, and 0
otherwise.
While this measure is useful in a number of ecological contexts, for our purposes it is
not. As suggested by Legendre et al. CITE, the residual spatial autocorrelation between
cells and oxygen, and the short relative length scale on which oxygen varies as compared
to vessel presence/absence, makes all landscapes appear to be well correlated, that is,
have a Moran’s I measure that approaches zero.
3.5.2.2 Ripley’s K
A more appropriate measure is Ripley’s K, and its variance stabilized cousin, Ripley’s
L. These measures, which are functions of distance, describe, instead of adjacent elements,
the number of elements within a given distance. For Ripley’s K, we have
ˆK(t) = λ−1

i=j
I(dij  t)
n
, (3.8)
where λ is the average density of points in the domain, I is the indicator function which
yields
I(dij  t) =

1 if the Euclidian distance fromi → j  t,
0 otherwise.
(3.9)
We will utilize the variance stabilized version of this measure, ˆL(t) which is given by
Figure 3.4: Our assumptions about cellular oxygen di
ferences in tumour control probability. We plot two
uniform (Left) and Poisson (center) and compare thes
the CA (right). Each distribution is mapped on to the
the TCP is calculated as per equation (3.6). The Poisson
using a lambda value eqivalent to the mean of the mea
CA. The CA distribution was created by averaging 20
the CA after it reached dynamic equilibrium. We find
99% and 91%, respectively.
ˆL(t) =
ˆK(t)
π
1/2
,
which has an expected value of ˆL(t) = t for homogeneou
effects, we implement the correction suggested by Ripley
Ripley’s L and TCP
Towards patient-specific biology-driven heterogeneous radiation
planning: using a computational model of tumor growth to identify
novel radiation sensitivity signatures.
Jacob G Scott1,2, David Basanta1, Alex G Fletcher2, Philip K Maini2, Alexander RA Anderson1
1Integrated Mathematical Oncology, H. Lee Moffitt Cancer Center and Research Institute, Tampa, FL
2Wolfson Centre for Mathematical Biology, Mathematical Institute, University of Oxford, Oxford, UK
Adapting radiotherapy to hypoxic tumours 4909
Figure 1. Pre- and post-contrast T1-weighted MR images taken in the coronal plane through the
head of the dog with a spontaneous sarcoma. The gross tumour volume (GTV) is enclosed by the
white contour, while the tongue (T) and mandible (M) are indicated.
This is reflected in figure 2, showing a corresponding image of the tracer concentration in
the tumour. With respect to blood (and thus oxygen) supply, the tumour periphery may
qualitatively be characterized as normoxic, while the core is probably hypoxic or necrotic.
The tentative pO2 distribution (in frequency form) in the canine tumour, as obtained from
the MR scaling procedure, is given in figure 3. In the same figure, the oxygen distribution
obtained from Eppendorf histograph measurements (Brurberg et al 2005) is shown. The two
4910 E Malinen et al
Figure 2. Image of the concentration (in mM) of the contrast agent in the central coronal plane of
the tumour.
Figure 3. Frequency histograms of the tumour oxygen tension in the canine patient, as determined
by the Eppendorf histograph (Brurberg et al 2005) and the MR analysis.
plots appear similar and rather log-normally distributed, but both have a high frequency of
readings at the lowest oxygen level. The measured median and mean pO2 levels obtained
from the histograph were 8.5 and 13.9 mm Hg, respectively, against 13.6 and 16.6 mm Hg,
respectively, estimated from the tentative MR analysis. The correlation coefficient between
the histograms was 0.88, and a rank sum test and a Kolmogorov–Smirnov test showed that
the histograms were not significantly different (p values of 0.20 and 0.14, respectively). The
‘hypoxic fraction’, i.e. the fraction of pO2 readings smaller than 5 mm Hg were 0.42 and
0.28 for the histograph and MR analysis, respectively. For the current case, it is tentatively
Biology and microenvironment
affect radiation therapy efficacy
Macroscopic hypoxia correlates with radiocontrast
uptake, and dose modulation is efficacious, in silico1
Figure 1. Parameter generation for the patient-specific biomathematical model. 1. Determine radial measurements from serial T1Gd and
Patient-Specific Radiotherapy for Glioblastoma
•Radiation dose/fraction is known to depend heavily
on local oxygen concentration as well as intrinsic
cell parameters
•Our ability to quantify these parameters in patients
is maturing, but has not translated to the clinic
PNASPLUS
XRT dose
modulation using
putative stem
distribution3 and
dynamics4 shown
effective in silico and
in vivo4
Cell diffusivity and
replication can be
inferred from MRI
imaging, allowing for
understanding of growth
prediction and dose
shape modification2
Several layers of heterogeneity effect radiation efficacy
Quantitative Histology
yields vessel
Microenvironmental feedback Lattice based CAStem hierarchy
Non stem-driven tumour
high vessel density
Stem-driven tumour low vessel density
Oxygen concentration (mmHG)
Oxygen concentration (mmHG)
VesselDensity
TCP
TCP
Oxygen concentration (mmHG)
Oxygen concentration (mmHG)
Tumour control probability depends not only on vessel
density, but also on vessel organization
Enabling translation - information from several scales
TCP ~62% TCP ~75%
TCP ~99% TCP ~88%
Mathematical model of a stem driven tumour in
a heterogeneous vascular environment6
alinen et al. Phys Med Biol 2006 2. Corwin et al. PLoS ONE 2013 3. Alfonso et al., PLoS ONE 2014 4. Leder et al, Cell 2014 5. Gaedicke et al., PNAS 2014. 6. Scott et al. PLoS Comp Bi
ACKNOWLEDGEMENT: This work sponsored in part by the Moffitt Cancer Center PSOC, NIH/NCI U54CA143970
ue. (A) Representative immunohistochemistry (IHC) staining of pimonidazole in orthotopic
ap water or water containing sodium bicarbonate to drink. (B) Computational segmentation
ues. (C) Positive pixel analysis of segmented viable tissue showing intensity of pimonidazole
orange indicates moderate staining, and red indicates strong staining.
N
Quantitative Histology
yields vessel
organization
Radiomics
yields vessel density
Oxygen concentration (mmHG) Oxygen concentration (mmHG)
Enabling translation - information from several scales
Optimized plan
Image credit: Unkelbach et al.
doi: 10.1088/0031-9155/59/3/771
Key Factors in the Metastatic Pr
from Population Gene
Christopher McFarland1*, Jacob Scott2,3,*, David Basanta3, Alexand
1Harvard-MIT Division of Health Science  Technology, 2H. Lee Moffitt Cancer and Resea
Oncology, *contributed equally to this work
Fig 1. Prevalence and significance of micrometastases are poorly
understood. Most micrometastases never progress to macroscopic
size. In this case, small colonies of breast endothelial cells are
found in the lung of a non-metastatic breast cancer patient
Background:
Metastasis is a highly lethal and poorly understood process that
accounts for the majority cancer deaths
Patterns of metastatic spread are not explained by deterministic
explain these patterns
We develop a stochastic model at the genomic level and use
population genetics techniques to explore this phenomenon
Modeling Metastasis:
A tumor was grown in silico by creating a population of single
cells that stochastically undergo mitosis and cell death. Cells
can gain passenger and driver mutations during division which
are passed to their offspring
Results: Effect of p
Success of metastases inc
Fig 5.
Driver Mutation
Passenger Mutation
B(d,p)*
An aliquot of 103 cells was taken from a primary tumor when it reached
5x105 and 106 cells and were then allowed to deposit into a foreign stroma
and observed
A stromal penalty s was applied only to driver mutations acquired in the
Fig 3.
Results: Effect of stro
Cells derived from the larger prima
Metastatic success is highly depen
Three regimes were observed in th
metastasis was impossible (green),
which only cells from certain primary
We further define a value, scritical, ab
Fig 4.
Feature of Model Observed Phenomenon
Population size determined
by fitness of cells
Larger Tumors more likely to
metastasize
Cells can acquire passenger
mutations that are slightly
deleterious
Many micrometastases never
grown to macroscopic size
Cells with more mutations are
less likely to metastasize
Stromal environment reduces
efficacy of driver mutations
Certain stromal conditions
prohibit metastasis
Metastasis continues to
mutate and evolve
Metastases with same
founding cell can have
different fates
Cells divide and acquire
mutations on individual basis
Large heterogeneity in
probability of metastasis
within primary tumor
No pre-defined growth rate
Late primary tumors less
likely to metastasize than
early tumors of equivalent
size
Pmet
We derived a way to calculate Pmet
for every cell in the 100 primary
Integrative Mathematical
Oncology
NIH 1 U54 CA143970-01S
~100 meters
∂c
∂t
= D
∂2
c
∂x2
(1.6)
[0, L], with boundary conditions c(0, t) = c(0, L) = 1 and and initial
0.
this equation using separation of variables and solving for ˜c = c + 1
) and the boundary conditions ˜c(0, t) = ˜c(0, L) = 0 and initial condition
find that the solution (see Appendix A) is given by
) =
∞
n=1

2
nπ

cos nπ − 1


sin

nπx
L

exp

−
n2
π2
DCt
L2

. (1.7)
we plot the oxygen concentation profile through the centre of a 100×100
evoid of cells at one-second intervals. The analytical solution (equation
d to the numerical solution of equation (1.5) at each lattice point for
, 500 and 1, 000 seconds. We find excellent agreement between the two
cales and updates
time scales that govern the diffusion of nutrients and that at which
anaged by updating the continuous part of the model many times per
This can become computationally expensive in this explicit scheme,
seek to minimize this number. However, for stability, we require that
∂c
∂t
= D
∂2
c
∂x2
(1.6)
for t ≥ 0 and x ∈ [0, L], with boundary conditions c(0, t) = c(0, L) = 1 and and initial
condition c(x, t) = 0.
We can solve this equation using separation of variables and solving for ˜c = c + 1
which satisfies (1.6) and the boundary conditions ˜c(0, t) = ˜c(0, L) = 0 and initial condition
˜c(x, t) = −1. We find that the solution (see Appendix A) is given by
c(x, t) =
∞
n=1

2
nπ

cos nπ − 1


sin

nπx
L

exp

−
n2
π2
DCt
L2

. (1.7)
In Figure 1.8 we plot the oxygen concentation profile through the centre of a 100×100
domain which is devoid of cells at one-second intervals. The analytical solution (equation
(1.7)) is compared to the numerical solution of equation (1.5) at each lattice point for
time t = 1, 10, 100, 500 and 1, 000 seconds. We find excellent agreement between the two
solutions.
1.2.3.4 Time scales and updates
The difference in time scales that govern the diffusion of nutrients and that at which
cells operate is managed by updating the continuous part of the model many times per
cellular time step. This can become computationally expensive in this explicit scheme,
and therefore, we seek to minimize this number. However, for stability, we require that
the ∆tDc/∆x2
term from equation (1.5) is less than 0.25 [56]. We therefore choose
∆tDc/∆x2
= 0.1, which equates to updating oxygen every 0.25 seconds, or approximately
230, 400 times per cell cycle based on the parameters chosen (see Table 1.1). While we
assume the average cell cycle time to be τ = 16 hours, it is well known that cells in tissues
are not synchronized, and also that cell fate decisions such as apoptosis are made on
shorter time scales. To model this heterogeneity in division time and to more accurately
match the finer time scale associated with cell death due to microenvironmental cues
∂c
∂t
= D
∂2
c
∂x2
(1.6)
for t ≥ 0 and x ∈ [0, L], with boundary conditions c(0, t) = c(0, L) = 1 and and initial
condition c(x, t) = 0.
We can solve this equation using separation of variables and solving for ˜c = c + 1
which satisfies (1.6) and the boundary conditions ˜c(0, t) = ˜c(0, L) = 0 and initial condition
˜c(x, t) = −1. We find that the solution (see Appendix A) is given by
c(x, t) =
∞
n=1

2
nπ

cos nπ − 1


sin

nπx
L

exp

−
n2
π2
DCt
L2

. (1.7)
In Figure 1.8 we plot the oxygen concentation profile through the centre of a 100×100
domain which is devoid of cells at one-second intervals. The analytical solution (equation
(1.7)) is compared to the numerical solution of equation (1.5) at each lattice point for
time t = 1, 10, 100, 500 and 1, 000 seconds. We find excellent agreement between the two
solutions.
1.2.3.4 Time scales and updates
The difference in time scales that govern the diffusion of nutrients and that at which
cells operate is managed by updating the continuous part of the model many times per
cellular time step. This can become computationally expensive in this explicit scheme,
and therefore, we seek to minimize this number. However, for stability, we require that
the ∆tDc/∆x2
term from equation (1.5) is less than 0.25 [56]. We therefore choose
∆tDc/∆x2
= 0.1, which equates to updating oxygen every 0.25 seconds, or approximately
230, 400 times per cell cycle based on the parameters chosen (see Table 1.1). While we
assume the average cell cycle time to be τ = 16 hours, it is well known that cells in tissues
are not synchronized, and also that cell fate decisions such as apoptosis are made on
shorter time scales. To model this heterogeneity in division time and to more accurately
match the finer time scale associated with cell death due to microenvironmental cues
∂c
∂t
=
for t ≥ 0 and x ∈ [0, L], with boundary con
condition c(x, t) = 0.
We can solve this equation using separa
which satisfies (1.6) and the boundary condit
˜c(x, t) = −1. We find that the solution (see
c(x, t) =
∞
n=1

2
nπ

cos nπ − 1


In Figure 1.8 we plot the oxygen concenta
domain which is devoid of cells at one-second
(1.7)) is compared to the numerical solutio
time t = 1, 10, 100, 500 and 1, 000 seconds. W
solutions.
1.2.3.4 Time scales and updates
The difference in time scales that govern t
cells operate is managed by updating the co
cellular time step. This can become compu
and therefore, we seek to minimize this num
the ∆tDc/∆x2
term from equation (1.5) i
∆tDc/∆x2
= 0.1, which equates to updating
230, 400 times per cell cycle based on the p
assume the average cell cycle time to be τ =
are not synchronized, and also that cell fa
shorter time scales. To model this heterogen
match the finer time scale associated with
[68], we choose to update the HCA 100 t
∂c
∂t
= D
∂ c
∂x2
(1.6)
for t ≥ 0 and x ∈ [0, L], with boundary conditions c(0, t) = c(0, L) = 1 and and initial
condition c(x, t) = 0.
We can solve this equation using separation of variables and solving for ˜c = c + 1
which satisfies (1.6) and the boundary conditions ˜c(0, t) = ˜c(0, L) = 0 and initial condition
˜c(x, t) = −1. We find that the solution (see Appendix A) is given by
c(x, t) =
∞
n=1

2
nπ

cos nπ − 1


sin

nπx
L

exp

−
n2
π2
DCt
L2

. (1.7)
In Figure 1.8 we plot the oxygen concentation profile through the centre of a 100×100
domain which is devoid of cells at one-second intervals. The analytical solution (equation
(1.7)) is compared to the numerical solution of equation (1.5) at each lattice point for
time t = 1, 10, 100, 500 and 1, 000 seconds. We find excellent agreement between the two
solutions.
1.2.3.4 Time scales and updates
The difference in time scales that govern the diffusion of nutrients and that at which
cells operate is managed by updating the continuous part of the model many times per
cellular time step. This can become computationally expensive in this explicit scheme,
and therefore, we seek to minimize this number. However, for stability, we require that
the ∆tDc/∆x2
term from equation (1.5) is less than 0.25 [56]. We therefore choose
∆tDc/∆x2
= 0.1, which equates to updating oxygen every 0.25 seconds, or approximately
230, 400 times per cell cycle based on the parameters chosen (see Table 1.1). While we
assume the average cell cycle time to be τ = 16 hours, it is well known that cells in tissues
are not synchronized, and also that cell fate decisions such as apoptosis are made on
shorter time scales. To model this heterogeneity in division time and to more accurately
match the finer time scale associated with cell death due to microenvironmental cues
Check of numerics
Ecmtb2014 vascular patterning

Ecmtb2014 vascular patterning

  • 1.
    The implications ofheterogeneous vascular patterning on radiation therapy response Jacob G. Scott ECMTB 2014 Key Factor Christopher McFarland 1Harvard-MIT Division of Health Oncology, *contributed equally Background: Metastasis is a highly lethal and poorly understood process that accounts for the majority cancer deaths Patterns of metastatic spread are not explained by deterministic explain these patterns We develop a stochastic model at the genomic level and use population genetics techniques to explore this phenomenon Feature of Model O Population size determined by fitness of cells La Key F Christopher 1Harvard-MIT Div Oncology, *contri Background: Metastasis is a highly lethal and poorly understood process that accounts for the majority cancer deaths Patterns of metastatic spread are not explained by deterministic Feature of Radiation Oncology and Integrative Mathematical Oncology occupied 30%, the intermediate region 20% and the periphery 50% of the total T1Gd visible tumour volume. These regions were incorporated in the virtual tumour model (Figure 7). The low, intermediate and high vascularity voxels from Part 1 were assigned Figure 5: Patient 4 tumour and dose distribution. A: One slice of the T1Gd MRI. The dark core and light periphery can be clearly seen. B: One slice of the T2 MRI. C: Part of the hand-drawn structures matrix, showing the T1Gd and T2 tumour outlines, plus 2 cm margins around them, giving the clinically targetted region. D: A slice of the dose distribution. Colormap is given on the right. F c t A d i p h g o
  • 2.
    4910 Figure 2. Imageof the concentration (in mM) of the contrast agent in the central the tumour. affect radiation therapy efficacy Macroscopic hypoxia correlates with radiocontrast uptake, and dose modulation is efficacious, in silico1 Patient-Specific Radiotherapy for Glioblastoma •Radiation dose/fraction is known to depend heavily on local oxygen concentration as well as intrinsic cell parameters •Our ability to quantify these parameters in patients is maturing, but has not translated to the clinic Cell diffusivity and S
  • 3.
    We use asuite of mathematical and computational models to bridge a range of spatial and temporal scales. TIME/SPATIAL SCALE CELLULAR DETAIL Evolutionary Game Theory Reaction Diffusion Models Hybrid Cellular Automata Cellular Potts Model Immersed Boundary Model Hybrid Cellular Automata Non-spatial continuum Reaction Diffusion Network Theory
  • 4.
    m (2.4) thatthe VCP depends not only on the actualy oxygen concentration riences, but also on the total number of cells. In the following sections we ach of these factors individually, beginning with the number of cells within which we will call the carrying capacity. ygen dependence d the changes in the radiation parameters, α and β, with oxygen we use the oxygen enhancement ratio (OER): αi = αmax OERαi (pi) , βi = βmax OERβi (pi)2 , (2.5) nd βmax are the values of α and β under fully oxygenated conditions and re the values of α, β and oxygen, p, in compartment i. We can further find function of the oxygen concentration by using the relation established by correlation by Chapman et al. [22], and Palcic and Skarsgard [62]: OERi = (OERmax − OERmin)Km pi + Km + OERmin (2.6) oxygen concentration in compartment i, Km = 3.28 and OERαmin =OERβmin = There is little information about how β changes in glioblastoma with oxy- o for now, we will assume that the α β ratio for maximally sensitive cells ant at 10 Gy−1 (this is reported in the literature ranging from 8.64 [25] to 31 Oxygen dependence and the changes in the radiation parameters, α and β, with oxygen we use the the oxygen enhancement ratio (OER): αi = αmax OERαi (pi) , βi = βmax OERβi (pi)2 , (2.5) x and βmax are the values of α and β under fully oxygenated conditions and pi are the values of α, β and oxygen, p, in compartment i. We can further find s a function of the oxygen concentration by using the relation established by tal correlation by Chapman et al. [22], and Palcic and Skarsgard [62]: OERi = (OERmax − OERmin)Km pi + Km + OERmin (2.6) the oxygen concentration in compartment i, Km = 3.28 and OERαmin =OERβmin = 6]. There is little information about how β changes in glioblastoma with oxy- n, so for now, we will assume that the α β ratio for maximally sensitive cells nstant at 10 Gy−1 (this is reported in the literature ranging from 8.64 [25] to 31 he basics of radiobiological modeling, to include tumor control ear-quadratic model of surviving fraction (SF) [15, 31], the ement ratio (OER) and linear energy transfer (LET). SF = e−n(αd+βd2) (2.1) nd β refer to the radiobiologic parameters associated (phe- kill secondary to ‘single hit’ events (α) and ‘double hit’ events r fraction of radiation and n to the number of fractions. trol probability e that considers the total number of surviving cells in a tumour, apter, in the total number of surviving cells in our domain. We sure, based on the TCP, which we will call the Voxel Control derstand the effect of radiation on a distribution of cells, we vival probability of each discrete subpopulation of cells in the ed by their proliferative state, and their microenvironmental allow Nt ij to be the number of cells of type i, where i ∈ {S, D} 30 image credit: http://www.eyephysics.com/tdf/models.htm Radiation Biology Primer TCP = e−SFN0
  • 5.
    ∂c(x, t) ∂t = Dc∇2 c(x,t) − fc(x, t), (1.1) entration of oxygen at a given time t and position x, Dc is the ygen, which we assume to be constant (providing linear, isotropic governed by Michaelis-Menten kinetics and is defined as: µir(c, t) if there is a cell of type i at x at time t, 0 otherwise, (1.2) nd the labels H, S, P and T are used to refer to healthy, TIC, TAC y. Here µi is defined as the cell type-specific oxygen consumption T ), which modulates r(c, t), the oxygen dependent consumption r(c, t) = rc c(x, t) c(x, t) + Km e the maximal uptate rate and effective Michaelis-Menten con- upplement equation (1.1) with the following initial and boundary ith the oxygen in the domain set to c(x, 0) = c0 and all lattice mal cells. In the case of a cancer simulation, we replace the center e TIC. Vessels are placed throughout the domain at a prescribed 5 nt of oxygen equal to that carried in the arterial blood. This oxygen is then allowed ffuse into the surrounding tissue. he spatiotemporal evolution of the oxygen field is described by the reaction-diffusion al differential equation (PDE) ∂c(x, t) ∂t = Dc∇2 c(x, t) − fc(x, t), (1.1) e c(x, t) is the concentration of oxygen at a given time t and position x, Dc is the ion coefficient of oxygen, which we assume to be constant (providing linear, isotropic ion) and fc(x, t) is governed by Michaelis-Menten kinetics and is defined as: fc(x, t) = µir(c, t) if there is a cell of type i at x at time t, 0 otherwise, (1.2) e i ∈ {H, S, P, T} and the labels H, S, P and T are used to refer to healthy, TIC, TAC TD cells respectively. Here µi is defined as the cell type-specific oxygen consumption ant (µH, µS, µP , µT ), which modulates r(c, t), the oxygen dependent consumption defined as r(c, t) = rc c(x, t) c(x, t) + Km e rc and Km denote the maximal uptate rate and effective Michaelis-Menten con- respectively. We supplement equation (1.1) with the following initial and boundary tions. We begin with the oxygen in the domain set to c(x, 0) = c0 and all lattice s occupied by normal cells. In the case of a cancer simulation, we replace the center e point with a single TIC. Vessels are placed throughout the domain at a prescribed 5 source of oxygen occupying one lattice point, are placed randomly ce at the start of a given simulation, with a specified spatial density we neglect vascular remodelling. Each vessel is assumed to carry an ual to that carried in the arterial blood. This oxygen is then allowed rrounding tissue. ral evolution of the oxygen field is described by the reaction-diffusion quation (PDE) ∂c(x, t) ∂t = Dc∇2 c(x, t) − fc(x, t), (1.1) concentration of oxygen at a given time t and position x, Dc is the f oxygen, which we assume to be constant (providing linear, isotropic ) is governed by Michaelis-Menten kinetics and is defined as: = µir(c, t) if there is a cell of type i at x at time t, 0 otherwise, (1.2) } and the labels H, S, P and T are used to refer to healthy, TIC, TAC vely. Here µi is defined as the cell type-specific oxygen consumption P , µT ), which modulates r(c, t), the oxygen dependent consumption r(c, t) = rc c(x, t) c(x, t) + Km note the maximal uptate rate and effective Michaelis-Menten con- We supplement equation (1.1) with the following initial and boundary n with the oxygen in the domain set to c(x, 0) = c0 and all lattice ormal cells. In the case of a cancer simulation, we replace the center ingle TIC. Vessels are placed throughout the domain at a prescribed ll diameters [33] and the information from the literature concerning the ratio of r to normal oxygen consumption (see Section 1.2.2.1). ntroducing the non-dimensional variables ˜x = x/L, ˜t = t/τ and ˜c = c/c0, we define ew non-dimensional parameters ˜Dc = Dcτ L2 , ˜rc = τn0rc c0 . (1.3) otational convenience, we henceforth drop the tildes and refer to the non-dimensional meters only as DC and rc. See Table 1.1 for a full list of parameter estimates and ndix ?? for our procedure for esimating the cancer cell oxygen consumption rate. .3 Numerical solution der to solve equation (1.1) numerically, we discretize space and time by considering k∆t, xi = i∆x and yj = j∆x and approximate the concentration of oxygen at tep k and position (i∆x, j∆x) by ck i,j ≈ c(xi, yj, tk). We use a central difference oximation for the Laplacian and thus approximate equation (1.1) by ck+1 i,j − ck i,j ∆t = DC ∆x2 ck i+1,j + ck i−1,j + ck i,j+1 + ck i,j−1 − 4ck i,j − fc k i,j , (1.4) e fc k i,j is the cell-specific oxygen consumption µcellrc at time k given a cell at on (i∆x, j∆x) as discussed in equation 1.2. We then rearrange equation (1.4) to n a solution for ck+1 i,j , yielding rc Maximal oxygen consumption rate 2.3 × 10−16 mol cells−1 s −1 [32] c0 Background oxygen concentration 1.7 × 10−8 mol cm −2 [6] ∆x Average cell diameter 50µm [25] τ Average cell doubling time 16h [19] cap Hypoxic threshold 0.1 [20] rp Proliferative oxygen consumption 5 × rc [32] Km Effective Michaelis- Menten constant 0.8mmHg [54] n0 Cancer cell density 1.6 × 105 cells cm −2 [21] s TIC symmetric division probability 0 ≤ s ≤ 1 Model-specific a TAC proliferative capacity 0 − 10 Model-specific µcancer/µH Cancer metabolic ratio 2 [12] ck+1 i,j = ck i,j 1 − 4 DC∆t ∆x2 + DC∆t ∆x2 ck i+1,j + ck i−1,j + ck i,j+1 + ck i,j−1 − ∆t(fc)k i,j. (1.5) During each update, then, the oxygen tension in a given lattice point is updated Diffusion and uptake, exact Diffusion and uptake, numeric approximation
  • 6.
    autophagy (directly translatedas ‘self-eating’), a state in which they become resistant to nutrient starvation [91], and cells are known to die on different time scales and by different mechanisms (apoptosis vs. necrosis) depending on the magnitude and duration of the hypoxic insult. While these differences have been shown to affect tumour growth [19], as this is not the main aim of this model, we will simplify this scenario by assigning a rate, pd, for cell death at each cellular automaton update defined in Section 2.2.3, when under extreme hypoxia (i.e. c cap). 2.2.2.4 Quiescence When cells sense that there is not enough oxygen to divide, or experience contact inhi- bition, they undergo a state of quiescence during which there is no division. We model this as an oxygen threshold (c cp) below which cellular division is not possible and by the spatial constraint which requires the cell to be quiescent if there is not at least one neighbouring lattice point (Moore neighbourhood, see Figure 2.7(a)) empty or inhabited by a normal cell. When a cell senses that sufficient oxygen and a neighbouring site have become available, the state of quiescence is reversed. Figure 2.3: A summary of oxygen based cell fate threshholds. At each cellular au- tomaton update, each cell in the domain undergoes a series of fate decisions based on the local oxygen concentration. When c c , cells die at rate p , when c c c cells are quiescent
  • 8.
    DomainSize Healthy tissue withregular vascular patterning
  • 9.
    1 2 3 45 Cancer invading into healthy tissue with regular vascular patterning 1 2 3 4 5
  • 10.
    Cancer invading intonormal tissue with irregular patterning
  • 11.
    Heterogeneity in vesselpattern induces change in skewness and cell number
  • 12.
  • 13.
    500 simulations ofsmall domain at dynamic equilibrium with N randomly seeded vessels N/(domain size) Celldensity
  • 14.
    nter and ResearchInstitute, Tampa, FL itute, University of Oxford, Oxford, UK n efficacy e based CA ur density Oxygen concentration (mmHG) Oxygen concentration (mmHG) VesselDensity TCP TCP Oxygen concentration (mmHG) Oxygen concentration (mmHG) Tumour control probability depends not only on vessel density, but also on vessel organization TCP ~62% TCP ~75% TCP ~99% TCP ~88% our in t6
  • 15.
    Skewness and TCP Towards patient-specificbiology-driven heterogeneous radiation planning: using a computational model of tumor growth to identify novel radiation sensitivity signatures. Jacob G Scott1,2, David Basanta1, Alex G Fletcher2, Philip K Maini2, Alexander RA Anderson1 1Integrated Mathematical Oncology, H. Lee Moffitt Cancer Center and Research Institute, Tampa, FL 2Wolfson Centre for Mathematical Biology, Mathematical Institute, University of Oxford, Oxford, UK Adapting radiotherapy to hypoxic tumours 4909 Figure 1. Pre- and post-contrast T1-weighted MR images taken in the coronal plane through the head of the dog with a spontaneous sarcoma. The gross tumour volume (GTV) is enclosed by the white contour, while the tongue (T) and mandible (M) are indicated. This is reflected in figure 2, showing a corresponding image of the tracer concentration in the tumour. With respect to blood (and thus oxygen) supply, the tumour periphery may qualitatively be characterized as normoxic, while the core is probably hypoxic or necrotic. The tentative pO2 distribution (in frequency form) in the canine tumour, as obtained from the MR scaling procedure, is given in figure 3. In the same figure, the oxygen distribution obtained from Eppendorf histograph measurements (Brurberg et al 2005) is shown. The two 4910 E Malinen et al Figure 2. Image of the concentration (in mM) of the contrast agent in the central coronal plane of the tumour. Figure 3. Frequency histograms of the tumour oxygen tension in the canine patient, as determined by the Eppendorf histograph (Brurberg et al 2005) and the MR analysis. plots appear similar and rather log-normally distributed, but both have a high frequency of readings at the lowest oxygen level. The measured median and mean pO2 levels obtained from the histograph were 8.5 and 13.9 mm Hg, respectively, against 13.6 and 16.6 mm Hg, respectively, estimated from the tentative MR analysis. The correlation coefficient between the histograms was 0.88, and a rank sum test and a Kolmogorov–Smirnov test showed that the histograms were not significantly different (p values of 0.20 and 0.14, respectively). The ‘hypoxic fraction’, i.e. the fraction of pO2 readings smaller than 5 mm Hg were 0.42 and 0.28 for the histograph and MR analysis, respectively. For the current case, it is tentatively assumed that the MR analysis provides pO2-related images that are biologically relevant. The compartmental volumes and corresponding mean pO2 levels are given in table 1. In figure 4, coronal images displaying the tumour compartments are shown. It appears that the compartmental volumes vary considerably with the coronal plane position although the Biology and microenvironment affect radiation therapy efficacy Macroscopic hypoxia correlates with radiocontrast uptake, and dose modulation is efficacious, in silico1 In this work, we use a proliferation-invasion-radiotherapy Figure 1. Parameter generation for the patient-specific biomathematical model. 1. Determine radial measurements from serial T1Gd and T2/FLAIR magnetic resonance imaging. 2. Compute the invisibility index (D/r) from intra-study T1Gd and T2/FLAIR radial measurements. 3. Compute the radial velocity (2 ffiffiffiffiffiffiffi Dr p ) from serial T1Gd or T2/FLAIR radial measurements. doi:10.1371/journal.pone.0079115.g001 Patient-Specific Radiotherapy for Glioblastoma •Radiation dose/fraction is known to depend heavily on local oxygen concentration as well as intrinsic cell parameters •Our ability to quantify these parameters in patients is maturing, but has not translated to the clinic PNASPLUS XRT dose modulation using putative stem distribution3 and dynamics4 shown effective in silico and in vivo4 Cell diffusivity and replication can be inferred from MRI imaging, allowing for understanding of growth prediction and dose shape modification2 Non-invasive PET imaging reported with Several layers of heterogeneity effect radiation efficacy N Quantitative Histology yields vessel organization Microenvironmental feedback Lattice based CAStem hierarchy Non stem-driven tumour high vessel density Stem-driven tumour low vessel density Oxygen concentration (mmHG) Oxygen concentration (mmHG) VesselDensity TCP TCP Oxygen concentration (mmHG) Oxygen concentration (mmHG) Tumour control probability depends not only on vessel density, but also on vessel organization Enabling translation - information from several scales Optimized plan TCP ~62% TCP ~75% TCP ~99% TCP ~88% Mathematical model of a stem driven tumour in a heterogeneous vascular environment6
  • 17.
    Ripley’s K(t)mulations (fromFigure 3.2) that yield a cell density greater than ape. i and j, X is the variable of interest, in this case oxygen global mean of X. The matrix w is a matrix that contains the value of 1 if the elements i and j are adjacent, and 0 seful in a number of ecological contexts, for our purposes it is dre et al. CITE, the residual spatial autocorrelation between hort relative length scale on which oxygen varies as compared makes all landscapes appear to be well correlated, that is, hat approaches zero. asure is Ripley’s K, and its variance stabilized cousin, Ripley’s re functions of distance, describe, instead of adjacent elements, hin a given distance. For Ripley’s K, we have ˆK(t) = λ−1 i=j I(dij t) n , (3.8) Figure 3.3: Proportion of simulations (from Figure 3.2) that yield a cell density greater than 90%, exhibiting a sigmoid shape. of spatial units indexed by i and j, X is the variable of interest, in this case oxygen concentration and ¯X is the global mean of X. The matrix w is a matrix that contains spatial weights which take the value of 1 if the elements i and j are adjacent, and 0 otherwise. While this measure is useful in a number of ecological contexts, for our purposes it is not. As suggested by Legendre et al. CITE, the residual spatial autocorrelation between cells and oxygen, and the short relative length scale on which oxygen varies as compared to vessel presence/absence, makes all landscapes appear to be well correlated, that is, have a Moran’s I measure that approaches zero. 3.5.2.2 Ripley’s K A more appropriate measure is Ripley’s K, and its variance stabilized cousin, Ripley’s L. These measures, which are functions of distance, describe, instead of adjacent elements, the number of elements within a given distance. For Ripley’s K, we have ˆK(t) = λ−1 i=j I(dij t) n , (3.8) where λ is the average density of points in the domain, I is the indicator function which yields I(dij t) = 1 if the Euclidian distance fromi → j t, 0 otherwise. (3.9) We will utilize the variance stabilized version of this measure, ˆL(t) which is given by Figure 3.4: Our assumptions about cellular oxygen di ferences in tumour control probability. We plot two uniform (Left) and Poisson (center) and compare thes the CA (right). Each distribution is mapped on to the the TCP is calculated as per equation (3.6). The Poisson using a lambda value eqivalent to the mean of the mea CA. The CA distribution was created by averaging 20 the CA after it reached dynamic equilibrium. We find 99% and 91%, respectively. ˆL(t) = ˆK(t) π 1/2 , which has an expected value of ˆL(t) = t for homogeneou effects, we implement the correction suggested by Ripley
  • 19.
    Ripley’s L andTCP Towards patient-specific biology-driven heterogeneous radiation planning: using a computational model of tumor growth to identify novel radiation sensitivity signatures. Jacob G Scott1,2, David Basanta1, Alex G Fletcher2, Philip K Maini2, Alexander RA Anderson1 1Integrated Mathematical Oncology, H. Lee Moffitt Cancer Center and Research Institute, Tampa, FL 2Wolfson Centre for Mathematical Biology, Mathematical Institute, University of Oxford, Oxford, UK Adapting radiotherapy to hypoxic tumours 4909 Figure 1. Pre- and post-contrast T1-weighted MR images taken in the coronal plane through the head of the dog with a spontaneous sarcoma. The gross tumour volume (GTV) is enclosed by the white contour, while the tongue (T) and mandible (M) are indicated. This is reflected in figure 2, showing a corresponding image of the tracer concentration in the tumour. With respect to blood (and thus oxygen) supply, the tumour periphery may qualitatively be characterized as normoxic, while the core is probably hypoxic or necrotic. The tentative pO2 distribution (in frequency form) in the canine tumour, as obtained from the MR scaling procedure, is given in figure 3. In the same figure, the oxygen distribution obtained from Eppendorf histograph measurements (Brurberg et al 2005) is shown. The two 4910 E Malinen et al Figure 2. Image of the concentration (in mM) of the contrast agent in the central coronal plane of the tumour. Figure 3. Frequency histograms of the tumour oxygen tension in the canine patient, as determined by the Eppendorf histograph (Brurberg et al 2005) and the MR analysis. plots appear similar and rather log-normally distributed, but both have a high frequency of readings at the lowest oxygen level. The measured median and mean pO2 levels obtained from the histograph were 8.5 and 13.9 mm Hg, respectively, against 13.6 and 16.6 mm Hg, respectively, estimated from the tentative MR analysis. The correlation coefficient between the histograms was 0.88, and a rank sum test and a Kolmogorov–Smirnov test showed that the histograms were not significantly different (p values of 0.20 and 0.14, respectively). The ‘hypoxic fraction’, i.e. the fraction of pO2 readings smaller than 5 mm Hg were 0.42 and 0.28 for the histograph and MR analysis, respectively. For the current case, it is tentatively Biology and microenvironment affect radiation therapy efficacy Macroscopic hypoxia correlates with radiocontrast uptake, and dose modulation is efficacious, in silico1 Figure 1. Parameter generation for the patient-specific biomathematical model. 1. Determine radial measurements from serial T1Gd and Patient-Specific Radiotherapy for Glioblastoma •Radiation dose/fraction is known to depend heavily on local oxygen concentration as well as intrinsic cell parameters •Our ability to quantify these parameters in patients is maturing, but has not translated to the clinic PNASPLUS XRT dose modulation using putative stem distribution3 and dynamics4 shown effective in silico and in vivo4 Cell diffusivity and replication can be inferred from MRI imaging, allowing for understanding of growth prediction and dose shape modification2 Several layers of heterogeneity effect radiation efficacy Quantitative Histology yields vessel Microenvironmental feedback Lattice based CAStem hierarchy Non stem-driven tumour high vessel density Stem-driven tumour low vessel density Oxygen concentration (mmHG) Oxygen concentration (mmHG) VesselDensity TCP TCP Oxygen concentration (mmHG) Oxygen concentration (mmHG) Tumour control probability depends not only on vessel density, but also on vessel organization Enabling translation - information from several scales TCP ~62% TCP ~75% TCP ~99% TCP ~88% Mathematical model of a stem driven tumour in a heterogeneous vascular environment6
  • 20.
    alinen et al.Phys Med Biol 2006 2. Corwin et al. PLoS ONE 2013 3. Alfonso et al., PLoS ONE 2014 4. Leder et al, Cell 2014 5. Gaedicke et al., PNAS 2014. 6. Scott et al. PLoS Comp Bi ACKNOWLEDGEMENT: This work sponsored in part by the Moffitt Cancer Center PSOC, NIH/NCI U54CA143970 ue. (A) Representative immunohistochemistry (IHC) staining of pimonidazole in orthotopic ap water or water containing sodium bicarbonate to drink. (B) Computational segmentation ues. (C) Positive pixel analysis of segmented viable tissue showing intensity of pimonidazole orange indicates moderate staining, and red indicates strong staining. N Quantitative Histology yields vessel organization Radiomics yields vessel density Oxygen concentration (mmHG) Oxygen concentration (mmHG) Enabling translation - information from several scales Optimized plan Image credit: Unkelbach et al. doi: 10.1088/0031-9155/59/3/771
  • 21.
    Key Factors inthe Metastatic Pr from Population Gene Christopher McFarland1*, Jacob Scott2,3,*, David Basanta3, Alexand 1Harvard-MIT Division of Health Science Technology, 2H. Lee Moffitt Cancer and Resea Oncology, *contributed equally to this work Fig 1. Prevalence and significance of micrometastases are poorly understood. Most micrometastases never progress to macroscopic size. In this case, small colonies of breast endothelial cells are found in the lung of a non-metastatic breast cancer patient Background: Metastasis is a highly lethal and poorly understood process that accounts for the majority cancer deaths Patterns of metastatic spread are not explained by deterministic explain these patterns We develop a stochastic model at the genomic level and use population genetics techniques to explore this phenomenon Modeling Metastasis: A tumor was grown in silico by creating a population of single cells that stochastically undergo mitosis and cell death. Cells can gain passenger and driver mutations during division which are passed to their offspring Results: Effect of p Success of metastases inc Fig 5. Driver Mutation Passenger Mutation B(d,p)* An aliquot of 103 cells was taken from a primary tumor when it reached 5x105 and 106 cells and were then allowed to deposit into a foreign stroma and observed A stromal penalty s was applied only to driver mutations acquired in the Fig 3. Results: Effect of stro Cells derived from the larger prima Metastatic success is highly depen Three regimes were observed in th metastasis was impossible (green), which only cells from certain primary We further define a value, scritical, ab Fig 4. Feature of Model Observed Phenomenon Population size determined by fitness of cells Larger Tumors more likely to metastasize Cells can acquire passenger mutations that are slightly deleterious Many micrometastases never grown to macroscopic size Cells with more mutations are less likely to metastasize Stromal environment reduces efficacy of driver mutations Certain stromal conditions prohibit metastasis Metastasis continues to mutate and evolve Metastases with same founding cell can have different fates Cells divide and acquire mutations on individual basis Large heterogeneity in probability of metastasis within primary tumor No pre-defined growth rate Late primary tumors less likely to metastasize than early tumors of equivalent size Pmet We derived a way to calculate Pmet for every cell in the 100 primary Integrative Mathematical Oncology NIH 1 U54 CA143970-01S
  • 22.
  • 23.
    ∂c ∂t = D ∂2 c ∂x2 (1.6) [0, L],with boundary conditions c(0, t) = c(0, L) = 1 and and initial 0. this equation using separation of variables and solving for ˜c = c + 1 ) and the boundary conditions ˜c(0, t) = ˜c(0, L) = 0 and initial condition find that the solution (see Appendix A) is given by ) = ∞ n=1 2 nπ cos nπ − 1 sin nπx L exp − n2 π2 DCt L2 . (1.7) we plot the oxygen concentation profile through the centre of a 100×100 evoid of cells at one-second intervals. The analytical solution (equation d to the numerical solution of equation (1.5) at each lattice point for , 500 and 1, 000 seconds. We find excellent agreement between the two cales and updates time scales that govern the diffusion of nutrients and that at which anaged by updating the continuous part of the model many times per This can become computationally expensive in this explicit scheme, seek to minimize this number. However, for stability, we require that ∂c ∂t = D ∂2 c ∂x2 (1.6) for t ≥ 0 and x ∈ [0, L], with boundary conditions c(0, t) = c(0, L) = 1 and and initial condition c(x, t) = 0. We can solve this equation using separation of variables and solving for ˜c = c + 1 which satisfies (1.6) and the boundary conditions ˜c(0, t) = ˜c(0, L) = 0 and initial condition ˜c(x, t) = −1. We find that the solution (see Appendix A) is given by c(x, t) = ∞ n=1 2 nπ cos nπ − 1 sin nπx L exp − n2 π2 DCt L2 . (1.7) In Figure 1.8 we plot the oxygen concentation profile through the centre of a 100×100 domain which is devoid of cells at one-second intervals. The analytical solution (equation (1.7)) is compared to the numerical solution of equation (1.5) at each lattice point for time t = 1, 10, 100, 500 and 1, 000 seconds. We find excellent agreement between the two solutions. 1.2.3.4 Time scales and updates The difference in time scales that govern the diffusion of nutrients and that at which cells operate is managed by updating the continuous part of the model many times per cellular time step. This can become computationally expensive in this explicit scheme, and therefore, we seek to minimize this number. However, for stability, we require that the ∆tDc/∆x2 term from equation (1.5) is less than 0.25 [56]. We therefore choose ∆tDc/∆x2 = 0.1, which equates to updating oxygen every 0.25 seconds, or approximately 230, 400 times per cell cycle based on the parameters chosen (see Table 1.1). While we assume the average cell cycle time to be τ = 16 hours, it is well known that cells in tissues are not synchronized, and also that cell fate decisions such as apoptosis are made on shorter time scales. To model this heterogeneity in division time and to more accurately match the finer time scale associated with cell death due to microenvironmental cues ∂c ∂t = D ∂2 c ∂x2 (1.6) for t ≥ 0 and x ∈ [0, L], with boundary conditions c(0, t) = c(0, L) = 1 and and initial condition c(x, t) = 0. We can solve this equation using separation of variables and solving for ˜c = c + 1 which satisfies (1.6) and the boundary conditions ˜c(0, t) = ˜c(0, L) = 0 and initial condition ˜c(x, t) = −1. We find that the solution (see Appendix A) is given by c(x, t) = ∞ n=1 2 nπ cos nπ − 1 sin nπx L exp − n2 π2 DCt L2 . (1.7) In Figure 1.8 we plot the oxygen concentation profile through the centre of a 100×100 domain which is devoid of cells at one-second intervals. The analytical solution (equation (1.7)) is compared to the numerical solution of equation (1.5) at each lattice point for time t = 1, 10, 100, 500 and 1, 000 seconds. We find excellent agreement between the two solutions. 1.2.3.4 Time scales and updates The difference in time scales that govern the diffusion of nutrients and that at which cells operate is managed by updating the continuous part of the model many times per cellular time step. This can become computationally expensive in this explicit scheme, and therefore, we seek to minimize this number. However, for stability, we require that the ∆tDc/∆x2 term from equation (1.5) is less than 0.25 [56]. We therefore choose ∆tDc/∆x2 = 0.1, which equates to updating oxygen every 0.25 seconds, or approximately 230, 400 times per cell cycle based on the parameters chosen (see Table 1.1). While we assume the average cell cycle time to be τ = 16 hours, it is well known that cells in tissues are not synchronized, and also that cell fate decisions such as apoptosis are made on shorter time scales. To model this heterogeneity in division time and to more accurately match the finer time scale associated with cell death due to microenvironmental cues ∂c ∂t = for t ≥ 0 and x ∈ [0, L], with boundary con condition c(x, t) = 0. We can solve this equation using separa which satisfies (1.6) and the boundary condit ˜c(x, t) = −1. We find that the solution (see c(x, t) = ∞ n=1 2 nπ cos nπ − 1 In Figure 1.8 we plot the oxygen concenta domain which is devoid of cells at one-second (1.7)) is compared to the numerical solutio time t = 1, 10, 100, 500 and 1, 000 seconds. W solutions. 1.2.3.4 Time scales and updates The difference in time scales that govern t cells operate is managed by updating the co cellular time step. This can become compu and therefore, we seek to minimize this num the ∆tDc/∆x2 term from equation (1.5) i ∆tDc/∆x2 = 0.1, which equates to updating 230, 400 times per cell cycle based on the p assume the average cell cycle time to be τ = are not synchronized, and also that cell fa shorter time scales. To model this heterogen match the finer time scale associated with [68], we choose to update the HCA 100 t ∂c ∂t = D ∂ c ∂x2 (1.6) for t ≥ 0 and x ∈ [0, L], with boundary conditions c(0, t) = c(0, L) = 1 and and initial condition c(x, t) = 0. We can solve this equation using separation of variables and solving for ˜c = c + 1 which satisfies (1.6) and the boundary conditions ˜c(0, t) = ˜c(0, L) = 0 and initial condition ˜c(x, t) = −1. We find that the solution (see Appendix A) is given by c(x, t) = ∞ n=1 2 nπ cos nπ − 1 sin nπx L exp − n2 π2 DCt L2 . (1.7) In Figure 1.8 we plot the oxygen concentation profile through the centre of a 100×100 domain which is devoid of cells at one-second intervals. The analytical solution (equation (1.7)) is compared to the numerical solution of equation (1.5) at each lattice point for time t = 1, 10, 100, 500 and 1, 000 seconds. We find excellent agreement between the two solutions. 1.2.3.4 Time scales and updates The difference in time scales that govern the diffusion of nutrients and that at which cells operate is managed by updating the continuous part of the model many times per cellular time step. This can become computationally expensive in this explicit scheme, and therefore, we seek to minimize this number. However, for stability, we require that the ∆tDc/∆x2 term from equation (1.5) is less than 0.25 [56]. We therefore choose ∆tDc/∆x2 = 0.1, which equates to updating oxygen every 0.25 seconds, or approximately 230, 400 times per cell cycle based on the parameters chosen (see Table 1.1). While we assume the average cell cycle time to be τ = 16 hours, it is well known that cells in tissues are not synchronized, and also that cell fate decisions such as apoptosis are made on shorter time scales. To model this heterogeneity in division time and to more accurately match the finer time scale associated with cell death due to microenvironmental cues Check of numerics