DEPARTMENT OF ELECTRICAL AND INFORMATION ENGINEERING
FACULTY OF ENGINEERING
UNIVERSITY OF RUHUNA
INDUSTRIAL TRAINING REPORT SUBMITTED IN PARTIAL FULFILMENT OF THE
DEGREE OF BACHELOR OF SCIENCE IN ENGINEERING ON 27th
ofAPRIL 2016
MOBITEL (PVT)LTD
(04.01.2016 to 25.03.2016)
DESHAPRIYA A.G.S. (EG/2012/1903)
Preface
This report was prepared in relation to the Industrial Training Program for Engineering Un-
dergraduates conducted by University of Ruhuna. The training period was 12 weeks at Mo-
bitel (PVT) Limited which is the largest Telecommunication Company based in Sri Lanka,
specializing in Mobile services. This report is built with the experience I got there and how
I got used with latest Telecommunication & Software technologies.
In the first chapter it describes about the background, services provided by them. In next
chapters I have described the experience I gained there and problems encountered and my
reactions to them. In the training procedure my training staff, senior staff, and other officials
helped me a lot to improve my knowledge as well as my experience.
MOBITEL gave me a lot of knowledge, experience, and confidence throughout this train-
ing period. This report expresses the way I captured those new things, problems I faced, how
I was able to solve them and how much I was self-confident in such an occupation. I in-
cluded my experience as much as possible, but I should mention that the experience I got
there cannot be included in such a report and that will be helpful in my future carrier very
much.
i
Acknowledgment
It is a very much pleasure to me to have my second Industrial Training at Mobitel (PVT)
Limited At this very moment of gathering my training experience to this report, it is my duty
to convey my sincere thanks to all the personnel who contributed their valuable time to make
my training a great success.
At the very outset I would like to convey my sincere thanks to Dr. Ruwan Appuhami Co-
ordinator of Engineering Education Center of Faculty of Engineering, University of Ruhuna
and National Apprentice and Industrial Training Authority (NAITA) for organizing such a
valuable training program for us. Then I should also be thankful to Mr. Lanka Bandara En-
gineer of Mobitel Integrated Network Operation Center & Training Manager for recruit me
as a Trainee Software Engineer and offering me this opportunity to enhance my Industrial
Software Engineering knowledge.
And I should also be grateful to all the staff in Mobitel who helped me to make my train-
ing a great success and who encouraged me when I was struggling to catch new technologies.
If not for that valuable advices and guidance I would not be able to achieve such a positive
conclusion. At the end I should be very much thankful to my parents, my brothers, nine
batch mates who were with me at Mobitel and all non-stated people who helped me in many
ways to make this opportunity a great success.
ii
Contents
1 Introduction 1
1.1 Introduction to Mobitel (Pvt) Ltd . . . . . . . . . . . . . . . . . . . . . . . 1
1.2 Vision . . . . . . . . . . . . . . . . . . . . . . . . . . . . . . . . . . . . . 3
1.3 Mission . . . . . . . . . . . . . . . . . . . . . . . . . . . . . . . . . . . . 3
1.4 Present performance . . . . . . . . . . . . . . . . . . . . . . . . . . . . . 3
1.4.1 Mobitel Coverage . . . . . . . . . . . . . . . . . . . . . . . . . . . 5
1.5 Organizational Structure Of Mobitel . . . . . . . . . . . . . . . . . . . . . 8
1.5.1 Engineering Division . . . . . . . . . . . . . . . . . . . . . . . . . 9
2 Technical Details 10
2.1 Introduction to Project (Analysis Cell Data) . . . . . . . . . . . . . . . . . 10
2.2 Development Platforms . . . . . . . . . . . . . . . . . . . . . . . . . . . . 10
2.2.1 Java SE . . . . . . . . . . . . . . . . . . . . . . . . . . . . . . . . 10
2.2.2 Java EE . . . . . . . . . . . . . . . . . . . . . . . . . . . . . . . . 11
2.2.3 HTML . . . . . . . . . . . . . . . . . . . . . . . . . . . . . . . . 11
2.2.4 Java Script . . . . . . . . . . . . . . . . . . . . . . . . . . . . . . 11
2.2.5 jQuery . . . . . . . . . . . . . . . . . . . . . . . . . . . . . . . . 11
2.2.6 Mysql . . . . . . . . . . . . . . . . . . . . . . . . . . . . . . . . . 11
2.2.7 Bootstrap . . . . . . . . . . . . . . . . . . . . . . . . . . . . . . . 12
2.3 Integrated Development Environments . . . . . . . . . . . . . . . . . . . . 12
2.3.1 NetBeans . . . . . . . . . . . . . . . . . . . . . . . . . . . . . . . 12
2.4 Other most useful software . . . . . . . . . . . . . . . . . . . . . . . . . . 13
2.4.1 VNC Viewer . . . . . . . . . . . . . . . . . . . . . . . . . . . . . 13
2.4.2 Webmin . . . . . . . . . . . . . . . . . . . . . . . . . . . . . . . . 14
iii
2.4.3 PhpMyAdmin . . . . . . . . . . . . . . . . . . . . . . . . . . . . . 15
2.4.4 PuTTY . . . . . . . . . . . . . . . . . . . . . . . . . . . . . . . . 15
2.4.5 Remote Desktop Connection . . . . . . . . . . . . . . . . . . . . . 15
2.4.6 Terminal . . . . . . . . . . . . . . . . . . . . . . . . . . . . . . . 16
2.5 Transfer DataBase . . . . . . . . . . . . . . . . . . . . . . . . . . . . . . . 16
2.6 Update Database . . . . . . . . . . . . . . . . . . . . . . . . . . . . . . . 18
2.6.1 Create FTP connection . . . . . . . . . . . . . . . . . . . . . . . . 19
2.6.2 Reading csv file . . . . . . . . . . . . . . . . . . . . . . . . . . . . 20
2.6.3 Schedule Tasks on Linux . . . . . . . . . . . . . . . . . . . . . . . 20
2.6.4 VSFTP . . . . . . . . . . . . . . . . . . . . . . . . . . . . . . . . 21
2.7 Analysis Data . . . . . . . . . . . . . . . . . . . . . . . . . . . . . . . . . 23
2.7.1 Interface of web Project . . . . . . . . . . . . . . . . . . . . . . . 23
2.7.2 Design Pattern of web project . . . . . . . . . . . . . . . . . . . . 25
2.7.3 DataBase Connection . . . . . . . . . . . . . . . . . . . . . . . . . 27
2.7.4 Draw Graph using amCharts . . . . . . . . . . . . . . . . . . . . . 28
2.7.5 Create Json Array . . . . . . . . . . . . . . . . . . . . . . . . . . . 29
2.7.6 Create Session in Jsp . . . . . . . . . . . . . . . . . . . . . . . . . 30
2.7.7 Apache Tomcat . . . . . . . . . . . . . . . . . . . . . . . . . . . . 31
2.8 Centos Server Configuration . . . . . . . . . . . . . . . . . . . . . . . . . 32
2.8.1 Root Account . . . . . . . . . . . . . . . . . . . . . . . . . . . . . 33
2.8.2 Package Management with RPM . . . . . . . . . . . . . . . . . . . 34
3 Management Details 37
3.1 Software Development Process . . . . . . . . . . . . . . . . . . . . . . . . 37
3.2 Management Technique . . . . . . . . . . . . . . . . . . . . . . . . . . . . 41
3.2.1 Concept of 5S . . . . . . . . . . . . . . . . . . . . . . . . . . . . 41
3.2.2 Human Resource Management . . . . . . . . . . . . . . . . . . . . 42
3.3 Safety Precautions . . . . . . . . . . . . . . . . . . . . . . . . . . . . . . 42
4 Summary and Conclusions 44
4.1 Summary of training at Mobitel . . . . . . . . . . . . . . . . . . . . . . . 44
4.2 Conclusion . . . . . . . . . . . . . . . . . . . . . . . . . . . . . . . . . . 45
iv
Abbreviation 47
Reference 48
v
List of Figures
1.1 Logo of Mobitel . . . . . . . . . . . . . . . . . . . . . . . . . . . . . . . . 2
1.2 Mobitel GSM coverage map . . . . . . . . . . . . . . . . . . . . . . . . . 5
1.3 Mobitel 3.5G coverage map . . . . . . . . . . . . . . . . . . . . . . . . . . 6
1.4 Mobitel 4G coverage map . . . . . . . . . . . . . . . . . . . . . . . . . . . 7
1.5 Organization Structure . . . . . . . . . . . . . . . . . . . . . . . . . . . . 9
2.1 Log in VNC Server . . . . . . . . . . . . . . . . . . . . . . . . . . . . . . 14
2.2 Webmin Interface . . . . . . . . . . . . . . . . . . . . . . . . . . . . . . . 14
2.3 Interface Of phpMyAdmin . . . . . . . . . . . . . . . . . . . . . . . . . . 15
2.4 Login to Remote Desktop . . . . . . . . . . . . . . . . . . . . . . . . . . . 16
2.5 Database update program flow chart . . . . . . . . . . . . . . . . . . . . . 18
2.6 Interface og Login . . . . . . . . . . . . . . . . . . . . . . . . . . . . . . . 23
2.7 Select Gaph . . . . . . . . . . . . . . . . . . . . . . . . . . . . . . . . . . 23
2.8 Selected Fild in web page . . . . . . . . . . . . . . . . . . . . . . . . . . . 24
2.9 Gaph Inteface . . . . . . . . . . . . . . . . . . . . . . . . . . . . . . . . . 24
2.10 Source code for JQuery multi selection . . . . . . . . . . . . . . . . . . . . 25
2.11 Layout Of MVC . . . . . . . . . . . . . . . . . . . . . . . . . . . . . . . . 26
2.12 Folder Structurer of web project . . . . . . . . . . . . . . . . . . . . . . . 27
2.13 Java Source code of Single . . . . . . . . . . . . . . . . . . . . . . . . . . 27
2.14 JDBC driver architecture . . . . . . . . . . . . . . . . . . . . . . . . . . . 28
2.15 Public Constructors . . . . . . . . . . . . . . . . . . . . . . . . . . . . . . 30
2.16 Public Constructors . . . . . . . . . . . . . . . . . . . . . . . . . . . . . . 30
2.17 Create Session . . . . . . . . . . . . . . . . . . . . . . . . . . . . . . . . . 31
2.18 Check Session . . . . . . . . . . . . . . . . . . . . . . . . . . . . . . . . . 31
vi
3.1 Waterfall Model . . . . . . . . . . . . . . . . . . . . . . . . . . . . . . . . 39
3.2 Iterative Model . . . . . . . . . . . . . . . . . . . . . . . . . . . . . . . . 39
3.3 Spiral Model . . . . . . . . . . . . . . . . . . . . . . . . . . . . . . . . . 39
3.4 V-Model . . . . . . . . . . . . . . . . . . . . . . . . . . . . . . . . . . . . 40
3.5 Agile Model . . . . . . . . . . . . . . . . . . . . . . . . . . . . . . . . . . 40
3.6 Fire exhauster chart . . . . . . . . . . . . . . . . . . . . . . . . . . . . . . 43
vii
Chapter 1
Introduction
1.1 Introduction to Mobitel (Pvt) Ltd
Commencing operations in 1993, Mobitel was one of the foremost mobile service providers
in Sri Lanka, beginning operations using first generation cellular technology - Advanced
Mobile Phone System (AMPS)/ Time division multiple access (TDMA).
In October 2002, Mobitel became a fully-owned subsidiary of Sri Lanka Telecom. In the
following years Mobitel grew from strength to strength, launching its fully-fledged EDGE/GPRS
enabled 2.5G GSM network, which is designed to operate on dual band in 2004. Mobitel
again established its dominance of the mobile communication industry by being one of the
first ten mobile service providers in the world to launch a 3.5G HSPA network in 2007. Mo-
bitel was also the first service provider with a super 3.5G network in South Asia. Further-
more, Mobitel successfully demonstrated HSPA + MIMO technology with downlink speeds
of up to 28.8 Mbps and carried out a successful trial of 4G/LTE technology with downlink
speeds exceeding 96 Mbps, for the first time in the South Asian region. In addition, Mobitel
recently launched Dual Carrier HSPA+ technology and it is now equipped with the countrys
first mobile 4G/LTE equipment.
Currently standing with a customer base of over 5 million Mobitel continued with its
strategy positioned around value innovation and customer centricity, making the best out of
the technology being used, distribution systems, product portfolio and value added services
1
Figure 1.1: Logo of Mobitel
with heightened acumen focused on customer needs and interests.
Recognized by the Institute of Engineers Sri Lanka (IESL) for the third consecutive year
for engineering services, Mobitel was bestowed with the Engineering Excellence Award
2014 for the completion of Stage VII project. (The largest network expansion project which
consists of more than 1530 2G/3G/LTE nodes, 700 Transmission nodes and more than 430
infrastructural elements). Further, Mobitel was awarded with the prestigious ISO 27001:2005
certification for the companys solid and reliable Information Security Management System
(ISMS) for securing information within the organization and ensuring safety and reliability
to customers.
Aimed to bridge the digital divide in Sri Lanka, with special focus laid on education,
improving efficiencies in the business sector and encouraging fruitful public-private part-
nerships, Mobitel is in the process of expanding its network to add 1,800 new base stations
islandwide, increasing the current number from 3,500 aiming for 100% population coverage.
Mobitel has steadily grown into a leader in the field of ICT, taking the industry towards
transforming Sri Lanka into the Wonder of Asia. With an overall investment of over US$
500mn to date, Mobitel strives to uplift lives, create new opportunities and develop Sri
Lankas ICT landscape living by its credo of We Care. Always.
2
1.2 Vision
To lead Sri Lanka towards an info-com and knowledge rich society through our service
offerings Every employee has a role to play in our vision to lead, helping us to focus our
efforts and remain a truly dynamic and successful organization.
1.3 Mission
To Care, Share & Deliver
These are the 3 key ingredients in our relationship with our Shareholders, Employees, and
Customers. Committing to these 3 principles as an individual and as a team and by regularly
practicing them as an organization, we can truly achieve our vision to lead.
1.4 Present performance
Mobitel has coverage all over Sri Lanka with 2G, 3G and newly introduced 4G LTE. Mo-
bitel has the 2nd largest customer base of about 5 million subscribers in Sri Lankan mobile
telecommunication industry. With innovative strategies, sophisticated technology and com-
petitive prices Mobitel has been able to attract this much of customers. Currently Mobitel
has offered unique and valuable prepaid and postpaid packages which suits the all different
kind of needs of the customers. It also provide useful services, broadband packages, value
added services, etc. Some of them are,
1. News alerts, which gives instant news updated from popular news stations through
SMS.
2. Ticket booking, people can book train tickets simply using their Mobitel connection.
3. eChanneling, people can channel their doctors from wherever they are using Mobitel
connection.
4. mLearning, a resourceful package powering up the conventional education with mod-
ern technology.
3
5. IDD and Roaming facilities, making global calls from within country or outside the
country is simple and cheaper with Mobitel
6. Variety of broadband packages from light packages to corporate packages with speeds
upto 100Mbps with 4G LTE technology.
7. MMS, GPRS, WAP services enabling mobile phone users to interact with multimedia
content.
4
1.4.1 Mobitel Coverage
Figure 1.2: Mobitel GSM coverage map
5
Figure 1.3: Mobitel 3.5G coverage map
6
Figure 1.4: Mobitel 4G coverage map
7
1.5 Organizational Structure Of Mobitel
1. Engineering Division
2. Legal Division
3. Information Systems Division
4. Administrative Division
5. Human Resources Division
6. Co-operate Planning Division
7. Marketing Division
8. Credits Division
9. Financial Division
10. Customer care Division
8
1.5.1 Engineering Division
Figure 1.5: Organization Structure
9
Chapter 2
Technical Details
2.1 Introduction to Project (Analysis Cell Data)
In Mobitel our project was
1. The Database in the windows server should be put into the Linux server.
2. It should be programmed in away that the database gets updated within each hour. The
files should be taken as ”ftp” and data which is found in these files should be updated
into the database furthermore within each hour a csv files is formed which contains
data. Therefore this program should be scheduled in a way that it runs once every hour
3. To analysis all of these data ,a web project should be constructed. The data in this
project should be presented using graphs
2.2 Development Platforms
2.2.1 Java SE
Java Platform, Standard Edition (Java SE) lets you develop and deploy Java applications
on desktops and servers, as well as in today’s demanding embedded environments. Java
offers the rich user interface, performance, versatility, portability, and security that today’s
applicationsrequire.
10
2.2.2 Java EE
Java Platform, Enterprise Edition (Java EE) is the standard in community-driven enterprise
software. Java EE is developed using the Java Community Process, with contributions from
industry experts, commercial and open source organizations, Java User Groups, and count-
less individuals. Each release integrates new features that align with industry needs, im-
proves application portability, and increases developer productivity.
2.2.3 HTML
HTML is a markup language for describing web documents (web pages). HTML stands
for Hyper Text Markup Language. A markup language is a set of markup tags. HTML
documents are described by HTML tags. Each HTML tag describes different document
content.
2.2.4 Java Script
JavaScript is a programming language commonly used in web development. It was originally
developed by Netscape as a means to add dynamic and interactive elements to websites.
JavaScript is a client-side scripting language, which means the source code is processed by
the client’s web browser rather than on the web server. This means JavaScript functions can
run after a webpage has loaded without communicating with the server.
2.2.5 jQuery
jQuery is a JavaScript library that allows web developers to add extra functionality to their
websites. It is open source and provided for free under the MIT license. In recent years,
jQuery has become the most popular JavaScript library used in web development.
2.2.6 Mysql
MySQL is a database management system.MySQL databases are relational.MySQL software
is Open Source. he MySQL Database Server is very fast, reliable, scalable, and easy to use.
11
MySQL Server works in client/server or embedded systems. A large amount of contributed
MySQL software is available.
2.2.7 Bootstrap
Bootstrap is a popular web development framework used for creating websites. It was de-
veloped by a team at Twitter and has been an open source project since 2011. The Bootstrap
framework includes CSS styles, JavaScript libraries, and HTML files. Bootstrap provides
a way for developers to easily build responsive websites rather than designing them from
scratch
2.3 Integrated Development Environments
2.3.1 NetBeans
NetBeans IDE lets you quickly and easily develop Java desktop, mobile, and web appli-
cations, as well as HTML5 applications with HTML, JavaScript, and CSS. The IDE also
provides a great set of tools for PHP and C/C++ developers. It is free and open source and
has a large community of users and developers around the world.
Best Support for Latest Java Technologies
NetBeans IDE is the official IDE for Java 8. With its editors, code analyzers, and convert-
ers, you can quickly and smoothly upgrade your applications to use new Java 8 language
constructs, such as lambdas, functional operations, and method references.
Batch analyzers and converters are provided to search through multiple applications at
the same time, matching patterns for conversion to new Java 8 language constructs.
With its constantly improving Java Editor, many rich features and an extensive range of
tools, templates and samples, NetBeans IDE sets the standard for developing with cutting
edge technologies out of the box.
12
Fast & Smart Code Editing
An IDE is much more than a text editor. The NetBeans Editor indents lines, matches words
and brackets, and highlights source code syntactically and semantically. It lets you easily
refactor code, with a range of handy and powerful tools, while it also provides code tem-
plates, coding tips, and code generators.
Easy & Efficient Project Management
Keeping a clear overview of large applications, with thousands of folders and files, and
millions of lines of code, is a daunting task. NetBeans IDE provides different views of your
data, from multiple project windows to helpful tools for setting up your applications and
managing them efficiently, letting you drill down into your data quickly and easily, while
giving you versioning tools via Subversion, Mercurial, and Git integration out of the box.
Write Bug Free Code
The cost of buggy code increases the longer it remains unfixed. NetBeans provides static
analysis tools, especially integration with the widely used FindBugs tool, for identifying and
fixing common problems in Java code. In addition, the NetBeans Debugger lets you place
breakpoints in your source code, add field watches, step through your code, run into methods,
take snapshots and monitor execution as it occurs.
Cross Platform Support
NetBeans IDE can be installed on all operating systems that support Java, from Windows to
Linux to Mac OS X systems. Write Once, Run Anywhere, is as true for NetBeans IDE as it
is for your own applications... because NetBeans IDE itself is written in Java, too
2.4 Other most useful software
2.4.1 VNC Viewer
A VNC server is a program that shares a desktop with other computers over the Internet. You
will need a VNC server if you want other people to see your desktop. Every VNC server has
13
different strengths and weaknesses and is appropriate for different uses.
Figure 2.1: Log in VNC Server
2.4.2 Webmin
Webmin is a program that simplifies the process of managing a Linux or Unix system. Nor-
mally you need to manually edit configuration files and run commands to create accounts, set
up a web server or manage email forwarding. Webmin lets you perform these tasks through
an easy to use web interface, and automatically updates all of the required configuration files
for you. This makes the job of administering your system much easier.
Figure 2.2: Webmin Interface
14
2.4.3 PhpMyAdmin
phpMyAdmin is a free software tool written in PHP, intended to handle the administration
of MySQL over the Web. phpMyAdmin supports a wide range of operations on MySQL
and MariaDB. Frequently used operations (managing databases, tables, columns, relations,
indexes, users, permissions, etc) can be performed via the user interface, while you still have
the ability to directly execute any SQL statement.
Figure 2.3: Interface Of phpMyAdmin
2.4.4 PuTTY
A free Telnet and SSH terminal software for Windows and Unix platforms that enables users
to remotely access computers over the Internet. PuTTY was written by Simon Tatham.
2.4.5 Remote Desktop Connection
With Remote Desktop Connection, you can connect to a computer running Windows from
another computer running Windows that’s connected to the same network or to the Internet.
For example, you can use all of your work computer’s programs, files, and network resources
from your home computer, and it’s just like you’re sitting in front of your computer at work.
To connect to a remote computer, that computer must be turned on, it must have a network
connection, Remote Desktop must be enabled, you must have network access to the remote
computer (this could be through the Internet), and you must have permission to connect. For
permission to connect, you must be on the list of users. Before you start a connection, it’s
15
a good idea to look up the name of the computer you’re connecting to and to make sure
Remote Desktop connections are allowed through its firewall.
Figure 2.4: Login to Remote Desktop
2.4.6 Terminal
Basic Terminal Usage. Launch a terminal from your desktop’s application menu and you
will see the bash shell. There are other shells, but most Linux distributions use bash by
default. Press Enter after typing a command to run it.
2.5 Transfer DataBase
To Transfer Database Windows server to Linux server,
• Get backup of Database using below command
mysqldump -u [user name] -p[pass] [db name] >[backup file name].sql;
mysqldump -u root -p [option] >alldb backup.sql
option :
–add-drop-table: Tells MySQL to add a DROP TABLE statement before each CRE-
ATE TABLE in the dump.
–no-data: Dumps only the database structure, not the contents.
16
–add-locks: Adds the LOCK TABLES and UNLOCK TABLES statements you can
see in the dump file.
• Upload sql file to Linux server using ftp
• Create Database in Linux server using below command
create database [db name];
• Import sql file to Linux server using below command
mysql -u [user name] -p[password] [db name] <[backup file name].sql
17
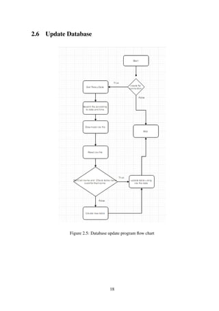
2.6 Update Database
Figure 2.5: Database update program flow chart
18
2.6.1 Create FTP connection
The File Transfer Protocol (FTP) is a standard network protocol used to transfer computer
files between a client and server on a computer network. FTP is built on a client-server model
architecture and uses separate control and data connections between the client and the server.
To create FTP connection in Java we use apache-commons-net.jar library. We used be-
low code for that purpose
FTPClient ftp = new FTPClient();
ftp.connect(serverAddress);
ftp.login(userId, password);
But ZTE can’t create csv file, therefore manually need upload csv file using FTP for that
purpose, we created FTP users on Linux server
• Command for add new user for Linux
useradd [new user name]
passwd [user name]
• Command for no login user in Linux
usrmode -s /sbin/nologin [user name]
• Command for login user in Linux
usrmode -s /bin/bash [user name]
• Command for access limit to folder
chmod -R ugo+rw [directory]
chmod : the command to modify permissions
R : this modifies the permission of the parent folder and the child objects within
ugo+rw : this gives User, Group, and Other read and write access
u : user
g : group
o : other
r : read
w : write
19
x : execute
• Removing User Accounts
/usr/sbin/userdel ”user name”
• Remove the user’s home directory as well
/usr/sbin/userdel -r baduser
2.6.2 Reading csv file
In computing, a comma-separated values (CSV) file stores tabular data (numbers and text)
in plain text. Each line of the file is a data record. Each record consists of one or more fields,
separated by commas. The use of the comma as a field separator is the source of the name
for this file format.
In this project we used opencsv library for reading csv file. Code for reding csv file is shown
below
CSVReader reader = new CSVReader(new FileReader(”yourfile.csv”));
String[] headerRow = reader.readNext();
2.6.3 Schedule Tasks on Linux
We sheduled task on linux using ”crontab”
Cron is a system daemon used to execute desired tasks (in the background) at designated
times.
A crontab is a simple text file with a list of commands meant to be run at specified times.
It is edited with a command-line utility. These commands (and their run times) are then
controlled by the cron daemon, which executes them in the system background. Each user
has a crontab file which specifies the actions and times at which they should be executed,
these jobs will run regardless of whether the user is actually logged into the system. There is
also a root crontab for tasks requiring administrative privileges. This system crontab allows
scheduling of systemwide tasks
20
• Command for a open a text editor and allow you to edit the crontab
crontab -e
• Edit crontab
Run once, at startup [file path]
Run once a year 0 0 1 1 * [file path]
Run once a month 0 0 1 * * [file path]
Run once a week 0 0 * * 0 [file path]
Run once a day 0 0 * * * [file path]
Run once an hour 0 * * * * [file path]
(*) This operator specifies all posible values foe field
(,) This operator specifies a list of values
(-) This operator specifies a range of values
(|) This operator specifies a step of values
• Display (”list”) the contents of your crontab.
crontab -l
• Remove crontab, effectively un-scheduling all crontab jobs.
crontab -r
• Edit the crontab of the user named charles. The -u option requires administrator privileges,
so the command is executed using sudo.
sudo crontab -u charles -e
• Run jar file using terminal command
java -jar [file path]
2.6.4 VSFTP
File Transfer Protocol (FTP) servers can be useful for providing files to customers and for
exchanging files with partners and business associates. However, FTP can become the bane
of existence for the admins who must keep these services secure and operational. Poorly se-
cured FTP services can often result in a successful attack on a server. That’s where VSFTP
21
comes in.
VSFTP is a secure, stable, and fast FTP server. It can greatly decrease the chances of
an attacker gaining access to a server via FTP exploits. Want evidence? The Red Hat,
OpenBSD, and SuSE FTP sites all have one thing in common: They all run on VSFTP. Even
SANS recommends VSFTP as the preferred FTP daemon because of its tight security.
VSFTP basics
VSFTP is an FTP server daemon that runs on Linux/UNIX operating systems. Its primary
features are security, performance, and stability. VSFTP includes a number of additional
attractive features, including: a small system footprint, the ability to handle virtual users, the
choice of operating in a standalone configuration or via the inetd daemon, and bandwidth
throttling for more site control.
Basic Command
• To start the server, as root type:
service vsftpd start
• To stop the server, as root type:
service vsftpd stop
• To restart the server, as root type:
service vsftpd restart
• To conditionally restart the server, as root type:
service vsftpd condrestart
22
2.7 Analysis Data
2.7.1 Interface of web Project
Figure 2.6: Interface og Login
Figure 2.7: Select Gaph
23
Figure 2.8: Selected Fild in web page
Figure 2.9: Gaph Inteface
24
We decorated the web interface using bootstrap ,css and jquery-ui.Create responsive web-
pages using bootstrap.To set the responsive enveroment we have to place the correct meta
tag inside the head od the web bage
<meta name=”viewport” content=”width=device-width, initial-scale=1.0”>
A <meta >viewport element gives the browser instructions on how to control the page’s
dimensions and scaling.
The width=device-width part sets the width of the page to follow the screen-width of the
device (which will vary depending on the device).
The initial-scale=1.0 part sets the initial zoom level when the page is first loaded by the
browser.
In this project we used Jquery multi selection library JQuery Multi selection code is
shown below
Figure 2.10: Source code for JQuery multi selection
2.7.2 Design Pattern of web project
MVC
The Model-View-Controller (MVC) is an architectural pattern that separates an application
into three main logical components: the model, the view, and the controller. Each of these
components are built to handle specific development aspects of an application. MVC is one
of the most frequently used industry-standard web development framework to create scalable
and extensible projects.
25
Model: The Model component corresponds to all the data related logic that the user works
with. This can represent either the data that is being transferred between the View and Con-
troller components or any other business logic related data. For example, a Customer object
will retrieve the customer information from the database, manipulate it and update it data
back to the database or use it to render data.
View: The View component is used for all the UI logic of the application. For example,
the Customer view would include all the UI components such as text boxes, dropdowns, etc.
that the final user interacts with.
Controller: Controllers act as an interface between Model and View components to process
all the business logic and incoming requests, manipulate data using the Model component
and interact with the Views to render the final output. For example, the Customer controller
would handle all the interactions and inputs from the Customer View and update the database
using the Customer Model. The same controller would be used to view the Customer data.
Figure 2.11: Layout Of MVC
Singleton
The singleton pattern is implemented by creating a class with a method that creates a new
instance of the class if one does not exist. If an instance already exists, it simply returns a
reference to that object. To make sure that the object cannot be instantiated any other way,
the constructor is made private.
26
Figure 2.12: Folder Structurer of web project
Figure 2.13: Java Source code of Single
2.7.3 DataBase Connection
In computer science, a database connection is the means by which a database server and its
client software communicate with each other. The term is used whether or not the client
and the server are on different machines. The client uses a database connection to send
commands to and receive replies from the server.
JDBC Driver
JDBC drivers implement the defined interfaces in the JDBC API, for interacting with your
database server.
27
For example, using JDBC drivers enable you to open database connections and to inter-
act with it by sending SQL or database commands then receiving results with Java.
The Java.sql package that ships with JDK, contains various classes with their behaviours
defined and their actual implementaions are done in third-party drivers. Third party vendors
implements the java.sql.Driver interface in their database driver.
Figure 2.14: JDBC driver architecture
2.7.4 Draw Graph using amCharts
• Adding a container
<body>
<div id=”chartdiv” style=”width: 640px; height: 400px;”></div>
</body>
• Referencing JavaScript Libraries
<script src=”amcharts/amcharts.js” type=”text/javascript”></script>
<script src=”amcharts/serial.js” type=”text/javascript”></script>
• Creating a chart
AmCharts.ready(function() {
chart = new AmCharts.AmSerialChart();
chart.dataProvider = chartData; //json
chart.categoryField = ”result Time” //field in x axis;
chart.startDuration = 0.5;
28
chart.balloon.color = ”#000000”;
});
Finally we ask our chart to render itself into our chartdiv by calling its write() method:
chart.write(’chartdiv’);
• Category Axis Customizations
var categoryAxis = chart.categoryAxis;
categoryAxis.fillAlpha = 1;
categoryAxis.fillColor = ”#FAFAFA”;
categoryAxis.gridAlpha = 0;
categoryAxis.axisAlpha = 0;
categoryAxis.gridPosition = ”start”;
• Add Scrollbar
var chartScrollbar = new AmCharts.ChartScrollbar();
chart.addChartScrollbar(chartScrollbar);
• Cursor Customizations
var chartCursor = new AmCharts.ChartCursor();
chartCursor.cursorPosition = ”mouse”;
chartCursor.zoomable = false;
chartCursor.cursorAlpha = 0;
chart.addChartCursor(chartCursor);
2.7.5 Create Json Array
To Create Json Array, we used to JSONArray library.Public Constructors details of JSONAr-
ray class shown in below
29
Figure 2.15: Public Constructors
Public Constructors details of JSONObject class shown in below
Figure 2.16: Public Constructors
2.7.6 Create Session in Jsp
Every user is able to access only their session. The session can be stored on the server, or on
the client. If it’s on the client, it will be stored by the browser, most likely in cookies and if
it is stored on the server, the session ideas are created and managed by the server.
Session Handling becomes mandatory when a requested data need to be sustained for
further use. Since http protocol considers every request as a new one, session handling
becomes important.
Following are some of the methods to handle session.
30
• In JSP whenever a request arises the server generates a unique Session ID which is stored
in the client machine.
• Cookies store the information in the client browser
• URL rewriting the session information is appended to the end of the URL
• Hidden form fields the sessionID is embedded to GET and POST command.
JSP source code for create Session shown in below
Figure 2.17: Create Session
JSP source code for check Session shown in below
Figure 2.18: Check Session
2.7.7 Apache Tomcat
We deployed our project in Tomcat server.Tomcat is an application server from the Apache
Software Foundation that executes Java servlets and renders Web pages that include Java
Server Page coding. Described as a ”reference implementation” of the Java Servlet and the
Java Server Page specifications, Tomcat is the result of an open collaboration of developers
and is available from the Apache Web site in both binary and source versions. Tomcat can be
used as either a standalone product with its own internal Web server or together with other
31
Web servers, including Apache, Netscape Enterprise Server, Microsoft Internet Information
Server (IIS), and Microsoft Personal Web Server. Tomcat requires a Java Runtime Enterprise
Environment that conforms to JRE 1.1 or later.
2.8 Centos Server Configuration
The CentOS Linux distribution is a stable, predictable, manageable and reproducible plat-
form derived from the sources of Red Hat Enterprise Linux (RHEL). We are now looking to
expand on that by creating the resources needed by other communities to come together and
be able to build on the CentOS Linux platform. And today we start the process by delivering
a clear governance model, increased transparency and access. In the coming weeks we aim
to publish our own roadmap that includes variants of the core CentOS Linux.
Since March 2004, CentOS Linux has been a community-supported distribution derived
from sources freely provided to the public by Red Hat. As such, CentOS Linux aims to be
functionally compatible with RHEL. We mainly change packages to remove upstream ven-
dor branding and artwork. CentOS Linux is no-cost and free to redistribute.
CentOS Linux is developed by a small but growing team of core developers. In turn the
core developers are supported by an active user community including system administra-
tors, network administrators, managers, core Linux contributors, and Linux enthusiasts from
around the world.
Over the coming year, the CentOS Project will expand its mission to establish CentOS
Linux as a leading community platform for emerging open source technologies coming from
other projects such as OpenStack. These technologies will be at the center of multiple vari-
ations of CentOS, as individual downloads or accessed from a custom installer. Read more
about the variants and Special Interest Groups that produce them
• Set Apache to start on boot in Centos
chkconfig -levels 235 httpd on
32
• MySQL to start at boot in Centos
chkconfig -levels 235 mysqld on
• Restart MySQL in Centos
service restart mysqld
• Restart the Apache service in Centos
Service httpd restart
• List a directory in Centos
find
• what services are running and their status under Centos
top
• Start Webmin on Centos
/etc/init.d/webmin start
• Stop Webmin on Centos
/etc/init.d/webmin stop
• Restart Webmin on Centos
/etc/init.d/webmin restart
• Status Webmin on Centos
/etc/init.d/webmin status
2.8.1 Root Account
The ”root” account is the most privileged account on a Unix system. This account gives
you the ability to carry out all facets of system administration, including adding accounts,
changing user passwords, examining log files, installing software, etc.
When using this account it is crucial to be as careful as possible. The ”root” account
has no security restrictions imposed upon it. This means it is easy to perform administrative
duties without hassle. However, the system assumes you know what you are doing, and will
33
do exactly what you request – no questions asked. Therefore it is easy, with a mistyped
command, to wipe out crucial system files.
When you are signed in as, or acting as ”root”, the shell prompt displays ’#’ as the last
character (if you are using bash). This is to serve as a warning to you of the absolute power
of this account.
2.8.2 Package Management with RPM
he RPM Package Manager (RPM) is an open packaging system, which runs on Red Hat En-
terprise Linux as well as other Linux and UNIX systems. Red Hat, Inc. encourages other
vendors to use RPM for their own products. RPM is distributed under the terms of the GPL.
The utility works only with packages built for processing by the rpm package. For the
end user, RPM makes system updates easy. Installing, uninstalling, and upgrading RPM
packages can be accomplished with short commands. RPM maintains a database of installed
packages and their files, so you can invoke powerful queries and verifications on your system.
If you prefer a graphical interface, you can use the Package Management Tool to perform
many RPM commands.
During upgrades, RPM handles configuration files carefully, so that you never lose your
customizations something that you cannot accomplish with regular .tar.gz files.
For the developer, RPM allows you to take software source code and package it into
source and binary packages for end users. This process is quite simple and is driven from
a single file and optional patches that you create. This clear delineation between pristine
sources and your patches along with build instructions eases the maintenance of the package
as new versions of the software are released.
34
RPM Design Goals
1. Upgradability
With RPM, you can upgrade individual components of your system without com-
pletely reinstalling. When you get a new release of an operating system based on
RPM (such as Red Hat Enterprise Linux), you do not need to reinstall on your ma-
chine (as you do with operating systems based on other packaging systems). RPM
allows intelligent, fully-automated, in-place upgrades of your system. Configuration
files in packages are preserved across upgrades, so you do not lose your customiza-
tions. There are no special upgrade files needed to upgrade a package because the
same RPM file is used to install and upgrade the package on your system.
2. Powerful Querying
RPM is designed to provide powerful querying options. You can do searches through
your entire database for packages or just for certain files. You can also easily find out
what package a file belongs to and from where the package came. The files an RPM
package contains are in a compressed archive, with a custom binary header containing
useful information about the package and its contents, allowing you to query individual
packages quickly and easily.
3. System Verification
Another powerful RPM feature is the ability to verify packages. If you are worried that
you deleted an important file for some package, you can verify the package. You are
then notified of any anomalies, if any at which point, you can reinstall the package if
necessary. Any configuration files that you modified are preserved during installation.
4. Pristine Sources
A crucial design goal was to allow the use of pristine software sources, as distributed
by the original authors of the software. With RPM, you have the pristine sources along
with any patches that were used, plus complete build instructions. This is an important
advantage for several reasons. For instance, if a new version of a program is released,
you do not necessarily have to start from scratch to get it to compile. You can look at
the patch to see what you might need to do. All the compiled-in defaults, and all of the
35
changes that were made to get the software to build properly, are easily visible using
this technique.
36
Chapter 3
Management Details
3.1 Software Development Process
There are various software development approaches defined and designed which are used/employed
during development process of software, these approaches are also referred as Software De-
velopment Process Models (e.g. Waterfall model, incremental model, V-model, iterative
model, RAD model, Agile model, Spiral model, Prototype model etc.). Each process model
follows a particular life cycle in order to ensure success in process of software development.
Software life cycle models describe phases of the software cycle and the order in which
those phases are executed. Each phase produces deliverables required by the next phase in
the life cycle. Requirements are translated into design. Code is produced according to the
design which is called development phase. After coding and development the testing verifies
the deliverable of the implementation phase against requirements.
There are following six phases in every Software development life cycle model:
1. Requirement gathering and analysis:
Business requirements are gathered in this phase. This phase is the main focus of the
project managers and stake holders. Meetings with managers, stake holders and users
are held in order to determine the requirements like; Who is going to use the system?
37
How will they use the system? What data should be input into the system? What data
should be output by the system? These are general questions that get answered during
a requirements gathering phase. After requirement gathering these requirements are
analyzed for their validity and the possibility of incorporating the requirements in the
system to be development is also studied.
Finally, a Requirement Specification document is created which serves the purpose of
guideline for the next phase of the model.
2. Design:
In this phase the system and software design is prepared from the requirement spec-
ifications which were studied in the first phase. System Design helps in specifying
hardware and system requirements and also helps in defining overall system architec-
ture. The system design specifications serve as input for the next phase of the model.
In this phase the testers comes up with the Test strategy, where they mention what to
test, how to test.
3. Implementation / Coding:
On receiving system design documents, the work is divided in modules/units and ac-
tual coding is started. Since, in this phase the code is produced so it is the main focus
for the developer. This is the longest phase of the software development life cycle.
4. Testing:
After the code is developed it is tested against the requirements to make sure that the
product is actually solving the needs addressed and gathered during the requirements
phase. During this phase all types of functional testing like unit testing, integration
testing, system testing, acceptance testing are done as well as non-functional testing
are also done.
5. Deployment:
After successful testing the product is delivered / deployed to the customer for their
use.
As soon as the product is given to the customers they will first do the beta testing.
If any changes are required or if any bugs are caught, then they will report it to the
38
engineering team. Once those changes are made or the bugs are fixed then the final
deployment will happen.
6. Maintenance:
Once when the customers starts using the developed system then the actual problems
comes up and needs to be solved from time to time. This process where the care is
taken for the developed product is known as maintenance.
Figure 3.1: Waterfall Model
Figure 3.2: Iterative Model
Figure 3.3: Spiral Model
39
Figure 3.4: V-Model
Figure 3.5: Agile Model
40
3.2 Management Technique
3.2.1 Concept of 5S
5S (methodology) 5S is the name of a workplace organization method that uses a list of five
Japanese words: seiri, seiton, seiso, seiketsu, and shitsuke. Transliterated into Roman script,
they all start with the letter ”S”.
1. Sort: Clearing the work area
Any work area should only have the items needed to perform the work in the area. All
other items should be cleared (sorted out) from the work area
2. Set in Order: Designating locations
Everything in the work area should have a place and everything should be in its place.
3. Shine: Cleanliness & workplace appearance
Not only should the work area be clear, it should also be clean.
Cleanliness involves housekeeping efforts, improving the appearance of the work area,
and even more importantly, preventive housekeeping - keeping the work area from
getting dirty, rather than just cleaning it up after it becomes dirty.
4. Standardize: Everyone doing things the same way
Everyone in the work area and in the organization must be involved in the 5S effort,
creating best practices and then getting everyone to ”copy” those best practices the
same way, everywhere, and every time. Work area layouts and storage techniques
should be standardized wherever possible.
5. Sustain: Ingraining the 5S’s into the culture
It’s tough to keep a 5S effort, or any improvement effort for that matter, going. The
5S’s involve a culture change. And to achieve a culture change, it has to be ingrained
into the organization - by everyone at all levels in the organization.
The 5S’s lead to improved processes and ultimately:
• Reduced set-up times
41
• Reduced cycle times
• Increased floor space
• Lower safety incident/accident rate
• Less wasted labor
• Better equipment reliability
3.2.2 Human Resource Management
The Human Resources Management (HRM) function includes a variety of activities, and
key among them is deciding what staffing they need or hire employees to fill these needs,
recruiting and training the best employees, ensuring they are high performers, dealing with
performance issues, and ensuring your personnel and management practices conform to var-
ious regulations. Activities also include managing the approach to employee benefits and
compensation, employee records and personnel policies. They should always ensure that
employees are aware of personnel policies which conform to current regulations. Human Re-
source Management is a planned approach to managing people effectively for performance.
HRM planning is the process by which managers ensure that they have the right number and
right kinds of people in the right places, and at the right times, who are capable of effectively
and efficiently performing assigned tasks. From this we can get long time benefits. Human
resource planning must be integrated within the organizations strategic plans.
3.3 Safety Precautions
Majority of accidents during telecommunication are caused by unsafe practices. Most of
these practices are known beforehand to be unsafe and in violation of safety regulations.
Other factors include fatigue, mental or physical problems, improper supervision, and lack
of motivation. In order to prevent accidents, the person must always be mentally and physi-
cally alert to potential hazards. Training, reminders, and good personal examples will create
a climate of safety awareness. So it is very important that all personnel know and comply
42
with all safety precautions and procedures.
In Mobitel (PVT) Ltd casualwear there is a very sensitive fire alarm system when any
fire is occurred. When the alarms are ringed everyone has to run to their positions. There are
some firemen to check if all the workers come to safe places. Most of the time they do trials
to train the employs for the real situation.
Figure 3.6: Fire exhauster chart
43
Chapter 4
Summary and Conclusions
4.1 Summary of training at Mobitel
I was selected as a trainee at Engineering Division of Mobitel (Pvt) Ltd. During that 12
weeks period I gained lot of knowledge and experience regarding the mobile communication
field, inner workings of an engineering firm, interactions with the officials and more. I was
appointed first to Transmissions and Operations division and after that to Service Quality
division.
At Transmissions division I had lot of chances to get hands on experience with the tools,
cables, hardware, etc. Training on that section consisted mostly site visits thus involved lot
of practical work. On the other hand Service Quality division the work was more software
related. I took part in software development project as well. There I went on few drive tests.
Collected that data and plotted them for visual representation. Learnt about KPI viewers,
GSM architecture, etc.
This was my first experience as a trainee engineer as well as this was my first experience
at a professional worksite. At the end I was able to collect lot of experiences regarding
practical engineering, professionalism and management.
44
4.2 Conclusion
Sri Lanka Telecom Mobitel is one of the largest mobile telecommunication operators in Sri
Lanka. So it is very proud me to train in a large company like this as an engineering un-
dergraduate student. During this 12 weeks period of industrial training I was able to gain a
sound knowledge and have priceless experiences on the mobile telecommunication industry.
Industrial training period plays a vital role in the overall Engineering undergraduate curricula
in integrating the skills, the knowledge and the attitudes about the industry. I thought I was
very lucky to get selected to Mobitel to have my second industrial training. At the end of
the training I now realize that is more than true. I had real good experience and knowledge
through the training program.
During the training I realized that it is impossible to explore all the technologies and
services of mobile telecommunication field during a short time period like 12 weeks. Once
a technical person told me that it was not about knowing everything, but knowing what is
relevant and applying it wisely. I got to know some practical applications and related theories
with the chances I got during the training. Not only that but also I got the more experience
how to work and deal with company staff and other locals we meet at our job. I got lot of
opportunities to work together with technical officers and engineers of Mobitel who shared
their experiences and knowledge without any hesitation. Those things gave me a really good
training to my engineering undergraduate life. They unreluctantly take us whenever they go-
ing to install new sites or fault correction or check the site. When we went out of Colombo
for sites, transport facilities, food and all were provided.
Considering the overall training experience I can be satisfied about the experience gained
during my stay at Mobitel Engineering division. Mobitel people conducted few presentations
for us to clarify some theories. A trainee section rotation program according to a preplanned
schedule was launched during my training period at Mobitel. I think it makes this training
better. Participating in drive tests and call tests provided an ideal opportunity of observing
how the learned theories had to be put into practice and also how the GSM system actually
works. Even with a large number of trainees, people at Mobitel engineer division did their
45
best for providing a nice and effective training with maximum allocation of their resources.
It was a big opportunity I had to have my second industrial training at Mobitel (Pvt) Ltd.
46
Abbreviation
HTML - Hypertext Markup Language
HRM - Human Resource Manager
JSP - JavaServer Pages
47
References
• http://www.mobitel.lk
• http://www.w3schools.com
• http://www.webmin.com
• http://doxfer.webmin.com/Webmin
• http://windows.microsoft.com
• https://www.amcharts.com
• http://developer.android.com/reference/org/json/JSONException.html
• http://www.tutorialspoint.com/java/
• http://istqbexamcertification.com/
• http://stackoverflow.com/
• http://techterms.com/definition
• https://www.centos.org/
48

document

  • 1.
    DEPARTMENT OF ELECTRICALAND INFORMATION ENGINEERING FACULTY OF ENGINEERING UNIVERSITY OF RUHUNA INDUSTRIAL TRAINING REPORT SUBMITTED IN PARTIAL FULFILMENT OF THE DEGREE OF BACHELOR OF SCIENCE IN ENGINEERING ON 27th ofAPRIL 2016 MOBITEL (PVT)LTD (04.01.2016 to 25.03.2016) DESHAPRIYA A.G.S. (EG/2012/1903)
  • 2.
    Preface This report wasprepared in relation to the Industrial Training Program for Engineering Un- dergraduates conducted by University of Ruhuna. The training period was 12 weeks at Mo- bitel (PVT) Limited which is the largest Telecommunication Company based in Sri Lanka, specializing in Mobile services. This report is built with the experience I got there and how I got used with latest Telecommunication & Software technologies. In the first chapter it describes about the background, services provided by them. In next chapters I have described the experience I gained there and problems encountered and my reactions to them. In the training procedure my training staff, senior staff, and other officials helped me a lot to improve my knowledge as well as my experience. MOBITEL gave me a lot of knowledge, experience, and confidence throughout this train- ing period. This report expresses the way I captured those new things, problems I faced, how I was able to solve them and how much I was self-confident in such an occupation. I in- cluded my experience as much as possible, but I should mention that the experience I got there cannot be included in such a report and that will be helpful in my future carrier very much. i
  • 3.
    Acknowledgment It is avery much pleasure to me to have my second Industrial Training at Mobitel (PVT) Limited At this very moment of gathering my training experience to this report, it is my duty to convey my sincere thanks to all the personnel who contributed their valuable time to make my training a great success. At the very outset I would like to convey my sincere thanks to Dr. Ruwan Appuhami Co- ordinator of Engineering Education Center of Faculty of Engineering, University of Ruhuna and National Apprentice and Industrial Training Authority (NAITA) for organizing such a valuable training program for us. Then I should also be thankful to Mr. Lanka Bandara En- gineer of Mobitel Integrated Network Operation Center & Training Manager for recruit me as a Trainee Software Engineer and offering me this opportunity to enhance my Industrial Software Engineering knowledge. And I should also be grateful to all the staff in Mobitel who helped me to make my train- ing a great success and who encouraged me when I was struggling to catch new technologies. If not for that valuable advices and guidance I would not be able to achieve such a positive conclusion. At the end I should be very much thankful to my parents, my brothers, nine batch mates who were with me at Mobitel and all non-stated people who helped me in many ways to make this opportunity a great success. ii
  • 4.
    Contents 1 Introduction 1 1.1Introduction to Mobitel (Pvt) Ltd . . . . . . . . . . . . . . . . . . . . . . . 1 1.2 Vision . . . . . . . . . . . . . . . . . . . . . . . . . . . . . . . . . . . . . 3 1.3 Mission . . . . . . . . . . . . . . . . . . . . . . . . . . . . . . . . . . . . 3 1.4 Present performance . . . . . . . . . . . . . . . . . . . . . . . . . . . . . 3 1.4.1 Mobitel Coverage . . . . . . . . . . . . . . . . . . . . . . . . . . . 5 1.5 Organizational Structure Of Mobitel . . . . . . . . . . . . . . . . . . . . . 8 1.5.1 Engineering Division . . . . . . . . . . . . . . . . . . . . . . . . . 9 2 Technical Details 10 2.1 Introduction to Project (Analysis Cell Data) . . . . . . . . . . . . . . . . . 10 2.2 Development Platforms . . . . . . . . . . . . . . . . . . . . . . . . . . . . 10 2.2.1 Java SE . . . . . . . . . . . . . . . . . . . . . . . . . . . . . . . . 10 2.2.2 Java EE . . . . . . . . . . . . . . . . . . . . . . . . . . . . . . . . 11 2.2.3 HTML . . . . . . . . . . . . . . . . . . . . . . . . . . . . . . . . 11 2.2.4 Java Script . . . . . . . . . . . . . . . . . . . . . . . . . . . . . . 11 2.2.5 jQuery . . . . . . . . . . . . . . . . . . . . . . . . . . . . . . . . 11 2.2.6 Mysql . . . . . . . . . . . . . . . . . . . . . . . . . . . . . . . . . 11 2.2.7 Bootstrap . . . . . . . . . . . . . . . . . . . . . . . . . . . . . . . 12 2.3 Integrated Development Environments . . . . . . . . . . . . . . . . . . . . 12 2.3.1 NetBeans . . . . . . . . . . . . . . . . . . . . . . . . . . . . . . . 12 2.4 Other most useful software . . . . . . . . . . . . . . . . . . . . . . . . . . 13 2.4.1 VNC Viewer . . . . . . . . . . . . . . . . . . . . . . . . . . . . . 13 2.4.2 Webmin . . . . . . . . . . . . . . . . . . . . . . . . . . . . . . . . 14 iii
  • 5.
    2.4.3 PhpMyAdmin .. . . . . . . . . . . . . . . . . . . . . . . . . . . . 15 2.4.4 PuTTY . . . . . . . . . . . . . . . . . . . . . . . . . . . . . . . . 15 2.4.5 Remote Desktop Connection . . . . . . . . . . . . . . . . . . . . . 15 2.4.6 Terminal . . . . . . . . . . . . . . . . . . . . . . . . . . . . . . . 16 2.5 Transfer DataBase . . . . . . . . . . . . . . . . . . . . . . . . . . . . . . . 16 2.6 Update Database . . . . . . . . . . . . . . . . . . . . . . . . . . . . . . . 18 2.6.1 Create FTP connection . . . . . . . . . . . . . . . . . . . . . . . . 19 2.6.2 Reading csv file . . . . . . . . . . . . . . . . . . . . . . . . . . . . 20 2.6.3 Schedule Tasks on Linux . . . . . . . . . . . . . . . . . . . . . . . 20 2.6.4 VSFTP . . . . . . . . . . . . . . . . . . . . . . . . . . . . . . . . 21 2.7 Analysis Data . . . . . . . . . . . . . . . . . . . . . . . . . . . . . . . . . 23 2.7.1 Interface of web Project . . . . . . . . . . . . . . . . . . . . . . . 23 2.7.2 Design Pattern of web project . . . . . . . . . . . . . . . . . . . . 25 2.7.3 DataBase Connection . . . . . . . . . . . . . . . . . . . . . . . . . 27 2.7.4 Draw Graph using amCharts . . . . . . . . . . . . . . . . . . . . . 28 2.7.5 Create Json Array . . . . . . . . . . . . . . . . . . . . . . . . . . . 29 2.7.6 Create Session in Jsp . . . . . . . . . . . . . . . . . . . . . . . . . 30 2.7.7 Apache Tomcat . . . . . . . . . . . . . . . . . . . . . . . . . . . . 31 2.8 Centos Server Configuration . . . . . . . . . . . . . . . . . . . . . . . . . 32 2.8.1 Root Account . . . . . . . . . . . . . . . . . . . . . . . . . . . . . 33 2.8.2 Package Management with RPM . . . . . . . . . . . . . . . . . . . 34 3 Management Details 37 3.1 Software Development Process . . . . . . . . . . . . . . . . . . . . . . . . 37 3.2 Management Technique . . . . . . . . . . . . . . . . . . . . . . . . . . . . 41 3.2.1 Concept of 5S . . . . . . . . . . . . . . . . . . . . . . . . . . . . 41 3.2.2 Human Resource Management . . . . . . . . . . . . . . . . . . . . 42 3.3 Safety Precautions . . . . . . . . . . . . . . . . . . . . . . . . . . . . . . 42 4 Summary and Conclusions 44 4.1 Summary of training at Mobitel . . . . . . . . . . . . . . . . . . . . . . . 44 4.2 Conclusion . . . . . . . . . . . . . . . . . . . . . . . . . . . . . . . . . . 45 iv
  • 6.
  • 7.
    List of Figures 1.1Logo of Mobitel . . . . . . . . . . . . . . . . . . . . . . . . . . . . . . . . 2 1.2 Mobitel GSM coverage map . . . . . . . . . . . . . . . . . . . . . . . . . 5 1.3 Mobitel 3.5G coverage map . . . . . . . . . . . . . . . . . . . . . . . . . . 6 1.4 Mobitel 4G coverage map . . . . . . . . . . . . . . . . . . . . . . . . . . . 7 1.5 Organization Structure . . . . . . . . . . . . . . . . . . . . . . . . . . . . 9 2.1 Log in VNC Server . . . . . . . . . . . . . . . . . . . . . . . . . . . . . . 14 2.2 Webmin Interface . . . . . . . . . . . . . . . . . . . . . . . . . . . . . . . 14 2.3 Interface Of phpMyAdmin . . . . . . . . . . . . . . . . . . . . . . . . . . 15 2.4 Login to Remote Desktop . . . . . . . . . . . . . . . . . . . . . . . . . . . 16 2.5 Database update program flow chart . . . . . . . . . . . . . . . . . . . . . 18 2.6 Interface og Login . . . . . . . . . . . . . . . . . . . . . . . . . . . . . . . 23 2.7 Select Gaph . . . . . . . . . . . . . . . . . . . . . . . . . . . . . . . . . . 23 2.8 Selected Fild in web page . . . . . . . . . . . . . . . . . . . . . . . . . . . 24 2.9 Gaph Inteface . . . . . . . . . . . . . . . . . . . . . . . . . . . . . . . . . 24 2.10 Source code for JQuery multi selection . . . . . . . . . . . . . . . . . . . . 25 2.11 Layout Of MVC . . . . . . . . . . . . . . . . . . . . . . . . . . . . . . . . 26 2.12 Folder Structurer of web project . . . . . . . . . . . . . . . . . . . . . . . 27 2.13 Java Source code of Single . . . . . . . . . . . . . . . . . . . . . . . . . . 27 2.14 JDBC driver architecture . . . . . . . . . . . . . . . . . . . . . . . . . . . 28 2.15 Public Constructors . . . . . . . . . . . . . . . . . . . . . . . . . . . . . . 30 2.16 Public Constructors . . . . . . . . . . . . . . . . . . . . . . . . . . . . . . 30 2.17 Create Session . . . . . . . . . . . . . . . . . . . . . . . . . . . . . . . . . 31 2.18 Check Session . . . . . . . . . . . . . . . . . . . . . . . . . . . . . . . . . 31 vi
  • 8.
    3.1 Waterfall Model. . . . . . . . . . . . . . . . . . . . . . . . . . . . . . . . 39 3.2 Iterative Model . . . . . . . . . . . . . . . . . . . . . . . . . . . . . . . . 39 3.3 Spiral Model . . . . . . . . . . . . . . . . . . . . . . . . . . . . . . . . . 39 3.4 V-Model . . . . . . . . . . . . . . . . . . . . . . . . . . . . . . . . . . . . 40 3.5 Agile Model . . . . . . . . . . . . . . . . . . . . . . . . . . . . . . . . . . 40 3.6 Fire exhauster chart . . . . . . . . . . . . . . . . . . . . . . . . . . . . . . 43 vii
  • 9.
    Chapter 1 Introduction 1.1 Introductionto Mobitel (Pvt) Ltd Commencing operations in 1993, Mobitel was one of the foremost mobile service providers in Sri Lanka, beginning operations using first generation cellular technology - Advanced Mobile Phone System (AMPS)/ Time division multiple access (TDMA). In October 2002, Mobitel became a fully-owned subsidiary of Sri Lanka Telecom. In the following years Mobitel grew from strength to strength, launching its fully-fledged EDGE/GPRS enabled 2.5G GSM network, which is designed to operate on dual band in 2004. Mobitel again established its dominance of the mobile communication industry by being one of the first ten mobile service providers in the world to launch a 3.5G HSPA network in 2007. Mo- bitel was also the first service provider with a super 3.5G network in South Asia. Further- more, Mobitel successfully demonstrated HSPA + MIMO technology with downlink speeds of up to 28.8 Mbps and carried out a successful trial of 4G/LTE technology with downlink speeds exceeding 96 Mbps, for the first time in the South Asian region. In addition, Mobitel recently launched Dual Carrier HSPA+ technology and it is now equipped with the countrys first mobile 4G/LTE equipment. Currently standing with a customer base of over 5 million Mobitel continued with its strategy positioned around value innovation and customer centricity, making the best out of the technology being used, distribution systems, product portfolio and value added services 1
  • 10.
    Figure 1.1: Logoof Mobitel with heightened acumen focused on customer needs and interests. Recognized by the Institute of Engineers Sri Lanka (IESL) for the third consecutive year for engineering services, Mobitel was bestowed with the Engineering Excellence Award 2014 for the completion of Stage VII project. (The largest network expansion project which consists of more than 1530 2G/3G/LTE nodes, 700 Transmission nodes and more than 430 infrastructural elements). Further, Mobitel was awarded with the prestigious ISO 27001:2005 certification for the companys solid and reliable Information Security Management System (ISMS) for securing information within the organization and ensuring safety and reliability to customers. Aimed to bridge the digital divide in Sri Lanka, with special focus laid on education, improving efficiencies in the business sector and encouraging fruitful public-private part- nerships, Mobitel is in the process of expanding its network to add 1,800 new base stations islandwide, increasing the current number from 3,500 aiming for 100% population coverage. Mobitel has steadily grown into a leader in the field of ICT, taking the industry towards transforming Sri Lanka into the Wonder of Asia. With an overall investment of over US$ 500mn to date, Mobitel strives to uplift lives, create new opportunities and develop Sri Lankas ICT landscape living by its credo of We Care. Always. 2
  • 11.
    1.2 Vision To leadSri Lanka towards an info-com and knowledge rich society through our service offerings Every employee has a role to play in our vision to lead, helping us to focus our efforts and remain a truly dynamic and successful organization. 1.3 Mission To Care, Share & Deliver These are the 3 key ingredients in our relationship with our Shareholders, Employees, and Customers. Committing to these 3 principles as an individual and as a team and by regularly practicing them as an organization, we can truly achieve our vision to lead. 1.4 Present performance Mobitel has coverage all over Sri Lanka with 2G, 3G and newly introduced 4G LTE. Mo- bitel has the 2nd largest customer base of about 5 million subscribers in Sri Lankan mobile telecommunication industry. With innovative strategies, sophisticated technology and com- petitive prices Mobitel has been able to attract this much of customers. Currently Mobitel has offered unique and valuable prepaid and postpaid packages which suits the all different kind of needs of the customers. It also provide useful services, broadband packages, value added services, etc. Some of them are, 1. News alerts, which gives instant news updated from popular news stations through SMS. 2. Ticket booking, people can book train tickets simply using their Mobitel connection. 3. eChanneling, people can channel their doctors from wherever they are using Mobitel connection. 4. mLearning, a resourceful package powering up the conventional education with mod- ern technology. 3
  • 12.
    5. IDD andRoaming facilities, making global calls from within country or outside the country is simple and cheaper with Mobitel 6. Variety of broadband packages from light packages to corporate packages with speeds upto 100Mbps with 4G LTE technology. 7. MMS, GPRS, WAP services enabling mobile phone users to interact with multimedia content. 4
  • 13.
    1.4.1 Mobitel Coverage Figure1.2: Mobitel GSM coverage map 5
  • 14.
    Figure 1.3: Mobitel3.5G coverage map 6
  • 15.
    Figure 1.4: Mobitel4G coverage map 7
  • 16.
    1.5 Organizational StructureOf Mobitel 1. Engineering Division 2. Legal Division 3. Information Systems Division 4. Administrative Division 5. Human Resources Division 6. Co-operate Planning Division 7. Marketing Division 8. Credits Division 9. Financial Division 10. Customer care Division 8
  • 17.
    1.5.1 Engineering Division Figure1.5: Organization Structure 9
  • 18.
    Chapter 2 Technical Details 2.1Introduction to Project (Analysis Cell Data) In Mobitel our project was 1. The Database in the windows server should be put into the Linux server. 2. It should be programmed in away that the database gets updated within each hour. The files should be taken as ”ftp” and data which is found in these files should be updated into the database furthermore within each hour a csv files is formed which contains data. Therefore this program should be scheduled in a way that it runs once every hour 3. To analysis all of these data ,a web project should be constructed. The data in this project should be presented using graphs 2.2 Development Platforms 2.2.1 Java SE Java Platform, Standard Edition (Java SE) lets you develop and deploy Java applications on desktops and servers, as well as in today’s demanding embedded environments. Java offers the rich user interface, performance, versatility, portability, and security that today’s applicationsrequire. 10
  • 19.
    2.2.2 Java EE JavaPlatform, Enterprise Edition (Java EE) is the standard in community-driven enterprise software. Java EE is developed using the Java Community Process, with contributions from industry experts, commercial and open source organizations, Java User Groups, and count- less individuals. Each release integrates new features that align with industry needs, im- proves application portability, and increases developer productivity. 2.2.3 HTML HTML is a markup language for describing web documents (web pages). HTML stands for Hyper Text Markup Language. A markup language is a set of markup tags. HTML documents are described by HTML tags. Each HTML tag describes different document content. 2.2.4 Java Script JavaScript is a programming language commonly used in web development. It was originally developed by Netscape as a means to add dynamic and interactive elements to websites. JavaScript is a client-side scripting language, which means the source code is processed by the client’s web browser rather than on the web server. This means JavaScript functions can run after a webpage has loaded without communicating with the server. 2.2.5 jQuery jQuery is a JavaScript library that allows web developers to add extra functionality to their websites. It is open source and provided for free under the MIT license. In recent years, jQuery has become the most popular JavaScript library used in web development. 2.2.6 Mysql MySQL is a database management system.MySQL databases are relational.MySQL software is Open Source. he MySQL Database Server is very fast, reliable, scalable, and easy to use. 11
  • 20.
    MySQL Server worksin client/server or embedded systems. A large amount of contributed MySQL software is available. 2.2.7 Bootstrap Bootstrap is a popular web development framework used for creating websites. It was de- veloped by a team at Twitter and has been an open source project since 2011. The Bootstrap framework includes CSS styles, JavaScript libraries, and HTML files. Bootstrap provides a way for developers to easily build responsive websites rather than designing them from scratch 2.3 Integrated Development Environments 2.3.1 NetBeans NetBeans IDE lets you quickly and easily develop Java desktop, mobile, and web appli- cations, as well as HTML5 applications with HTML, JavaScript, and CSS. The IDE also provides a great set of tools for PHP and C/C++ developers. It is free and open source and has a large community of users and developers around the world. Best Support for Latest Java Technologies NetBeans IDE is the official IDE for Java 8. With its editors, code analyzers, and convert- ers, you can quickly and smoothly upgrade your applications to use new Java 8 language constructs, such as lambdas, functional operations, and method references. Batch analyzers and converters are provided to search through multiple applications at the same time, matching patterns for conversion to new Java 8 language constructs. With its constantly improving Java Editor, many rich features and an extensive range of tools, templates and samples, NetBeans IDE sets the standard for developing with cutting edge technologies out of the box. 12
  • 21.
    Fast & SmartCode Editing An IDE is much more than a text editor. The NetBeans Editor indents lines, matches words and brackets, and highlights source code syntactically and semantically. It lets you easily refactor code, with a range of handy and powerful tools, while it also provides code tem- plates, coding tips, and code generators. Easy & Efficient Project Management Keeping a clear overview of large applications, with thousands of folders and files, and millions of lines of code, is a daunting task. NetBeans IDE provides different views of your data, from multiple project windows to helpful tools for setting up your applications and managing them efficiently, letting you drill down into your data quickly and easily, while giving you versioning tools via Subversion, Mercurial, and Git integration out of the box. Write Bug Free Code The cost of buggy code increases the longer it remains unfixed. NetBeans provides static analysis tools, especially integration with the widely used FindBugs tool, for identifying and fixing common problems in Java code. In addition, the NetBeans Debugger lets you place breakpoints in your source code, add field watches, step through your code, run into methods, take snapshots and monitor execution as it occurs. Cross Platform Support NetBeans IDE can be installed on all operating systems that support Java, from Windows to Linux to Mac OS X systems. Write Once, Run Anywhere, is as true for NetBeans IDE as it is for your own applications... because NetBeans IDE itself is written in Java, too 2.4 Other most useful software 2.4.1 VNC Viewer A VNC server is a program that shares a desktop with other computers over the Internet. You will need a VNC server if you want other people to see your desktop. Every VNC server has 13
  • 22.
    different strengths andweaknesses and is appropriate for different uses. Figure 2.1: Log in VNC Server 2.4.2 Webmin Webmin is a program that simplifies the process of managing a Linux or Unix system. Nor- mally you need to manually edit configuration files and run commands to create accounts, set up a web server or manage email forwarding. Webmin lets you perform these tasks through an easy to use web interface, and automatically updates all of the required configuration files for you. This makes the job of administering your system much easier. Figure 2.2: Webmin Interface 14
  • 23.
    2.4.3 PhpMyAdmin phpMyAdmin isa free software tool written in PHP, intended to handle the administration of MySQL over the Web. phpMyAdmin supports a wide range of operations on MySQL and MariaDB. Frequently used operations (managing databases, tables, columns, relations, indexes, users, permissions, etc) can be performed via the user interface, while you still have the ability to directly execute any SQL statement. Figure 2.3: Interface Of phpMyAdmin 2.4.4 PuTTY A free Telnet and SSH terminal software for Windows and Unix platforms that enables users to remotely access computers over the Internet. PuTTY was written by Simon Tatham. 2.4.5 Remote Desktop Connection With Remote Desktop Connection, you can connect to a computer running Windows from another computer running Windows that’s connected to the same network or to the Internet. For example, you can use all of your work computer’s programs, files, and network resources from your home computer, and it’s just like you’re sitting in front of your computer at work. To connect to a remote computer, that computer must be turned on, it must have a network connection, Remote Desktop must be enabled, you must have network access to the remote computer (this could be through the Internet), and you must have permission to connect. For permission to connect, you must be on the list of users. Before you start a connection, it’s 15
  • 24.
    a good ideato look up the name of the computer you’re connecting to and to make sure Remote Desktop connections are allowed through its firewall. Figure 2.4: Login to Remote Desktop 2.4.6 Terminal Basic Terminal Usage. Launch a terminal from your desktop’s application menu and you will see the bash shell. There are other shells, but most Linux distributions use bash by default. Press Enter after typing a command to run it. 2.5 Transfer DataBase To Transfer Database Windows server to Linux server, • Get backup of Database using below command mysqldump -u [user name] -p[pass] [db name] >[backup file name].sql; mysqldump -u root -p [option] >alldb backup.sql option : –add-drop-table: Tells MySQL to add a DROP TABLE statement before each CRE- ATE TABLE in the dump. –no-data: Dumps only the database structure, not the contents. 16
  • 25.
    –add-locks: Adds theLOCK TABLES and UNLOCK TABLES statements you can see in the dump file. • Upload sql file to Linux server using ftp • Create Database in Linux server using below command create database [db name]; • Import sql file to Linux server using below command mysql -u [user name] -p[password] [db name] <[backup file name].sql 17
  • 26.
    2.6 Update Database Figure2.5: Database update program flow chart 18
  • 27.
    2.6.1 Create FTPconnection The File Transfer Protocol (FTP) is a standard network protocol used to transfer computer files between a client and server on a computer network. FTP is built on a client-server model architecture and uses separate control and data connections between the client and the server. To create FTP connection in Java we use apache-commons-net.jar library. We used be- low code for that purpose FTPClient ftp = new FTPClient(); ftp.connect(serverAddress); ftp.login(userId, password); But ZTE can’t create csv file, therefore manually need upload csv file using FTP for that purpose, we created FTP users on Linux server • Command for add new user for Linux useradd [new user name] passwd [user name] • Command for no login user in Linux usrmode -s /sbin/nologin [user name] • Command for login user in Linux usrmode -s /bin/bash [user name] • Command for access limit to folder chmod -R ugo+rw [directory] chmod : the command to modify permissions R : this modifies the permission of the parent folder and the child objects within ugo+rw : this gives User, Group, and Other read and write access u : user g : group o : other r : read w : write 19
  • 28.
    x : execute •Removing User Accounts /usr/sbin/userdel ”user name” • Remove the user’s home directory as well /usr/sbin/userdel -r baduser 2.6.2 Reading csv file In computing, a comma-separated values (CSV) file stores tabular data (numbers and text) in plain text. Each line of the file is a data record. Each record consists of one or more fields, separated by commas. The use of the comma as a field separator is the source of the name for this file format. In this project we used opencsv library for reading csv file. Code for reding csv file is shown below CSVReader reader = new CSVReader(new FileReader(”yourfile.csv”)); String[] headerRow = reader.readNext(); 2.6.3 Schedule Tasks on Linux We sheduled task on linux using ”crontab” Cron is a system daemon used to execute desired tasks (in the background) at designated times. A crontab is a simple text file with a list of commands meant to be run at specified times. It is edited with a command-line utility. These commands (and their run times) are then controlled by the cron daemon, which executes them in the system background. Each user has a crontab file which specifies the actions and times at which they should be executed, these jobs will run regardless of whether the user is actually logged into the system. There is also a root crontab for tasks requiring administrative privileges. This system crontab allows scheduling of systemwide tasks 20
  • 29.
    • Command fora open a text editor and allow you to edit the crontab crontab -e • Edit crontab Run once, at startup [file path] Run once a year 0 0 1 1 * [file path] Run once a month 0 0 1 * * [file path] Run once a week 0 0 * * 0 [file path] Run once a day 0 0 * * * [file path] Run once an hour 0 * * * * [file path] (*) This operator specifies all posible values foe field (,) This operator specifies a list of values (-) This operator specifies a range of values (|) This operator specifies a step of values • Display (”list”) the contents of your crontab. crontab -l • Remove crontab, effectively un-scheduling all crontab jobs. crontab -r • Edit the crontab of the user named charles. The -u option requires administrator privileges, so the command is executed using sudo. sudo crontab -u charles -e • Run jar file using terminal command java -jar [file path] 2.6.4 VSFTP File Transfer Protocol (FTP) servers can be useful for providing files to customers and for exchanging files with partners and business associates. However, FTP can become the bane of existence for the admins who must keep these services secure and operational. Poorly se- cured FTP services can often result in a successful attack on a server. That’s where VSFTP 21
  • 30.
    comes in. VSFTP isa secure, stable, and fast FTP server. It can greatly decrease the chances of an attacker gaining access to a server via FTP exploits. Want evidence? The Red Hat, OpenBSD, and SuSE FTP sites all have one thing in common: They all run on VSFTP. Even SANS recommends VSFTP as the preferred FTP daemon because of its tight security. VSFTP basics VSFTP is an FTP server daemon that runs on Linux/UNIX operating systems. Its primary features are security, performance, and stability. VSFTP includes a number of additional attractive features, including: a small system footprint, the ability to handle virtual users, the choice of operating in a standalone configuration or via the inetd daemon, and bandwidth throttling for more site control. Basic Command • To start the server, as root type: service vsftpd start • To stop the server, as root type: service vsftpd stop • To restart the server, as root type: service vsftpd restart • To conditionally restart the server, as root type: service vsftpd condrestart 22
  • 31.
    2.7 Analysis Data 2.7.1Interface of web Project Figure 2.6: Interface og Login Figure 2.7: Select Gaph 23
  • 32.
    Figure 2.8: SelectedFild in web page Figure 2.9: Gaph Inteface 24
  • 33.
    We decorated theweb interface using bootstrap ,css and jquery-ui.Create responsive web- pages using bootstrap.To set the responsive enveroment we have to place the correct meta tag inside the head od the web bage <meta name=”viewport” content=”width=device-width, initial-scale=1.0”> A <meta >viewport element gives the browser instructions on how to control the page’s dimensions and scaling. The width=device-width part sets the width of the page to follow the screen-width of the device (which will vary depending on the device). The initial-scale=1.0 part sets the initial zoom level when the page is first loaded by the browser. In this project we used Jquery multi selection library JQuery Multi selection code is shown below Figure 2.10: Source code for JQuery multi selection 2.7.2 Design Pattern of web project MVC The Model-View-Controller (MVC) is an architectural pattern that separates an application into three main logical components: the model, the view, and the controller. Each of these components are built to handle specific development aspects of an application. MVC is one of the most frequently used industry-standard web development framework to create scalable and extensible projects. 25
  • 34.
    Model: The Modelcomponent corresponds to all the data related logic that the user works with. This can represent either the data that is being transferred between the View and Con- troller components or any other business logic related data. For example, a Customer object will retrieve the customer information from the database, manipulate it and update it data back to the database or use it to render data. View: The View component is used for all the UI logic of the application. For example, the Customer view would include all the UI components such as text boxes, dropdowns, etc. that the final user interacts with. Controller: Controllers act as an interface between Model and View components to process all the business logic and incoming requests, manipulate data using the Model component and interact with the Views to render the final output. For example, the Customer controller would handle all the interactions and inputs from the Customer View and update the database using the Customer Model. The same controller would be used to view the Customer data. Figure 2.11: Layout Of MVC Singleton The singleton pattern is implemented by creating a class with a method that creates a new instance of the class if one does not exist. If an instance already exists, it simply returns a reference to that object. To make sure that the object cannot be instantiated any other way, the constructor is made private. 26
  • 35.
    Figure 2.12: FolderStructurer of web project Figure 2.13: Java Source code of Single 2.7.3 DataBase Connection In computer science, a database connection is the means by which a database server and its client software communicate with each other. The term is used whether or not the client and the server are on different machines. The client uses a database connection to send commands to and receive replies from the server. JDBC Driver JDBC drivers implement the defined interfaces in the JDBC API, for interacting with your database server. 27
  • 36.
    For example, usingJDBC drivers enable you to open database connections and to inter- act with it by sending SQL or database commands then receiving results with Java. The Java.sql package that ships with JDK, contains various classes with their behaviours defined and their actual implementaions are done in third-party drivers. Third party vendors implements the java.sql.Driver interface in their database driver. Figure 2.14: JDBC driver architecture 2.7.4 Draw Graph using amCharts • Adding a container <body> <div id=”chartdiv” style=”width: 640px; height: 400px;”></div> </body> • Referencing JavaScript Libraries <script src=”amcharts/amcharts.js” type=”text/javascript”></script> <script src=”amcharts/serial.js” type=”text/javascript”></script> • Creating a chart AmCharts.ready(function() { chart = new AmCharts.AmSerialChart(); chart.dataProvider = chartData; //json chart.categoryField = ”result Time” //field in x axis; chart.startDuration = 0.5; 28
  • 37.
    chart.balloon.color = ”#000000”; }); Finallywe ask our chart to render itself into our chartdiv by calling its write() method: chart.write(’chartdiv’); • Category Axis Customizations var categoryAxis = chart.categoryAxis; categoryAxis.fillAlpha = 1; categoryAxis.fillColor = ”#FAFAFA”; categoryAxis.gridAlpha = 0; categoryAxis.axisAlpha = 0; categoryAxis.gridPosition = ”start”; • Add Scrollbar var chartScrollbar = new AmCharts.ChartScrollbar(); chart.addChartScrollbar(chartScrollbar); • Cursor Customizations var chartCursor = new AmCharts.ChartCursor(); chartCursor.cursorPosition = ”mouse”; chartCursor.zoomable = false; chartCursor.cursorAlpha = 0; chart.addChartCursor(chartCursor); 2.7.5 Create Json Array To Create Json Array, we used to JSONArray library.Public Constructors details of JSONAr- ray class shown in below 29
  • 38.
    Figure 2.15: PublicConstructors Public Constructors details of JSONObject class shown in below Figure 2.16: Public Constructors 2.7.6 Create Session in Jsp Every user is able to access only their session. The session can be stored on the server, or on the client. If it’s on the client, it will be stored by the browser, most likely in cookies and if it is stored on the server, the session ideas are created and managed by the server. Session Handling becomes mandatory when a requested data need to be sustained for further use. Since http protocol considers every request as a new one, session handling becomes important. Following are some of the methods to handle session. 30
  • 39.
    • In JSPwhenever a request arises the server generates a unique Session ID which is stored in the client machine. • Cookies store the information in the client browser • URL rewriting the session information is appended to the end of the URL • Hidden form fields the sessionID is embedded to GET and POST command. JSP source code for create Session shown in below Figure 2.17: Create Session JSP source code for check Session shown in below Figure 2.18: Check Session 2.7.7 Apache Tomcat We deployed our project in Tomcat server.Tomcat is an application server from the Apache Software Foundation that executes Java servlets and renders Web pages that include Java Server Page coding. Described as a ”reference implementation” of the Java Servlet and the Java Server Page specifications, Tomcat is the result of an open collaboration of developers and is available from the Apache Web site in both binary and source versions. Tomcat can be used as either a standalone product with its own internal Web server or together with other 31
  • 40.
    Web servers, includingApache, Netscape Enterprise Server, Microsoft Internet Information Server (IIS), and Microsoft Personal Web Server. Tomcat requires a Java Runtime Enterprise Environment that conforms to JRE 1.1 or later. 2.8 Centos Server Configuration The CentOS Linux distribution is a stable, predictable, manageable and reproducible plat- form derived from the sources of Red Hat Enterprise Linux (RHEL). We are now looking to expand on that by creating the resources needed by other communities to come together and be able to build on the CentOS Linux platform. And today we start the process by delivering a clear governance model, increased transparency and access. In the coming weeks we aim to publish our own roadmap that includes variants of the core CentOS Linux. Since March 2004, CentOS Linux has been a community-supported distribution derived from sources freely provided to the public by Red Hat. As such, CentOS Linux aims to be functionally compatible with RHEL. We mainly change packages to remove upstream ven- dor branding and artwork. CentOS Linux is no-cost and free to redistribute. CentOS Linux is developed by a small but growing team of core developers. In turn the core developers are supported by an active user community including system administra- tors, network administrators, managers, core Linux contributors, and Linux enthusiasts from around the world. Over the coming year, the CentOS Project will expand its mission to establish CentOS Linux as a leading community platform for emerging open source technologies coming from other projects such as OpenStack. These technologies will be at the center of multiple vari- ations of CentOS, as individual downloads or accessed from a custom installer. Read more about the variants and Special Interest Groups that produce them • Set Apache to start on boot in Centos chkconfig -levels 235 httpd on 32
  • 41.
    • MySQL tostart at boot in Centos chkconfig -levels 235 mysqld on • Restart MySQL in Centos service restart mysqld • Restart the Apache service in Centos Service httpd restart • List a directory in Centos find • what services are running and their status under Centos top • Start Webmin on Centos /etc/init.d/webmin start • Stop Webmin on Centos /etc/init.d/webmin stop • Restart Webmin on Centos /etc/init.d/webmin restart • Status Webmin on Centos /etc/init.d/webmin status 2.8.1 Root Account The ”root” account is the most privileged account on a Unix system. This account gives you the ability to carry out all facets of system administration, including adding accounts, changing user passwords, examining log files, installing software, etc. When using this account it is crucial to be as careful as possible. The ”root” account has no security restrictions imposed upon it. This means it is easy to perform administrative duties without hassle. However, the system assumes you know what you are doing, and will 33
  • 42.
    do exactly whatyou request – no questions asked. Therefore it is easy, with a mistyped command, to wipe out crucial system files. When you are signed in as, or acting as ”root”, the shell prompt displays ’#’ as the last character (if you are using bash). This is to serve as a warning to you of the absolute power of this account. 2.8.2 Package Management with RPM he RPM Package Manager (RPM) is an open packaging system, which runs on Red Hat En- terprise Linux as well as other Linux and UNIX systems. Red Hat, Inc. encourages other vendors to use RPM for their own products. RPM is distributed under the terms of the GPL. The utility works only with packages built for processing by the rpm package. For the end user, RPM makes system updates easy. Installing, uninstalling, and upgrading RPM packages can be accomplished with short commands. RPM maintains a database of installed packages and their files, so you can invoke powerful queries and verifications on your system. If you prefer a graphical interface, you can use the Package Management Tool to perform many RPM commands. During upgrades, RPM handles configuration files carefully, so that you never lose your customizations something that you cannot accomplish with regular .tar.gz files. For the developer, RPM allows you to take software source code and package it into source and binary packages for end users. This process is quite simple and is driven from a single file and optional patches that you create. This clear delineation between pristine sources and your patches along with build instructions eases the maintenance of the package as new versions of the software are released. 34
  • 43.
    RPM Design Goals 1.Upgradability With RPM, you can upgrade individual components of your system without com- pletely reinstalling. When you get a new release of an operating system based on RPM (such as Red Hat Enterprise Linux), you do not need to reinstall on your ma- chine (as you do with operating systems based on other packaging systems). RPM allows intelligent, fully-automated, in-place upgrades of your system. Configuration files in packages are preserved across upgrades, so you do not lose your customiza- tions. There are no special upgrade files needed to upgrade a package because the same RPM file is used to install and upgrade the package on your system. 2. Powerful Querying RPM is designed to provide powerful querying options. You can do searches through your entire database for packages or just for certain files. You can also easily find out what package a file belongs to and from where the package came. The files an RPM package contains are in a compressed archive, with a custom binary header containing useful information about the package and its contents, allowing you to query individual packages quickly and easily. 3. System Verification Another powerful RPM feature is the ability to verify packages. If you are worried that you deleted an important file for some package, you can verify the package. You are then notified of any anomalies, if any at which point, you can reinstall the package if necessary. Any configuration files that you modified are preserved during installation. 4. Pristine Sources A crucial design goal was to allow the use of pristine software sources, as distributed by the original authors of the software. With RPM, you have the pristine sources along with any patches that were used, plus complete build instructions. This is an important advantage for several reasons. For instance, if a new version of a program is released, you do not necessarily have to start from scratch to get it to compile. You can look at the patch to see what you might need to do. All the compiled-in defaults, and all of the 35
  • 44.
    changes that weremade to get the software to build properly, are easily visible using this technique. 36
  • 45.
    Chapter 3 Management Details 3.1Software Development Process There are various software development approaches defined and designed which are used/employed during development process of software, these approaches are also referred as Software De- velopment Process Models (e.g. Waterfall model, incremental model, V-model, iterative model, RAD model, Agile model, Spiral model, Prototype model etc.). Each process model follows a particular life cycle in order to ensure success in process of software development. Software life cycle models describe phases of the software cycle and the order in which those phases are executed. Each phase produces deliverables required by the next phase in the life cycle. Requirements are translated into design. Code is produced according to the design which is called development phase. After coding and development the testing verifies the deliverable of the implementation phase against requirements. There are following six phases in every Software development life cycle model: 1. Requirement gathering and analysis: Business requirements are gathered in this phase. This phase is the main focus of the project managers and stake holders. Meetings with managers, stake holders and users are held in order to determine the requirements like; Who is going to use the system? 37
  • 46.
    How will theyuse the system? What data should be input into the system? What data should be output by the system? These are general questions that get answered during a requirements gathering phase. After requirement gathering these requirements are analyzed for their validity and the possibility of incorporating the requirements in the system to be development is also studied. Finally, a Requirement Specification document is created which serves the purpose of guideline for the next phase of the model. 2. Design: In this phase the system and software design is prepared from the requirement spec- ifications which were studied in the first phase. System Design helps in specifying hardware and system requirements and also helps in defining overall system architec- ture. The system design specifications serve as input for the next phase of the model. In this phase the testers comes up with the Test strategy, where they mention what to test, how to test. 3. Implementation / Coding: On receiving system design documents, the work is divided in modules/units and ac- tual coding is started. Since, in this phase the code is produced so it is the main focus for the developer. This is the longest phase of the software development life cycle. 4. Testing: After the code is developed it is tested against the requirements to make sure that the product is actually solving the needs addressed and gathered during the requirements phase. During this phase all types of functional testing like unit testing, integration testing, system testing, acceptance testing are done as well as non-functional testing are also done. 5. Deployment: After successful testing the product is delivered / deployed to the customer for their use. As soon as the product is given to the customers they will first do the beta testing. If any changes are required or if any bugs are caught, then they will report it to the 38
  • 47.
    engineering team. Oncethose changes are made or the bugs are fixed then the final deployment will happen. 6. Maintenance: Once when the customers starts using the developed system then the actual problems comes up and needs to be solved from time to time. This process where the care is taken for the developed product is known as maintenance. Figure 3.1: Waterfall Model Figure 3.2: Iterative Model Figure 3.3: Spiral Model 39
  • 48.
    Figure 3.4: V-Model Figure3.5: Agile Model 40
  • 49.
    3.2 Management Technique 3.2.1Concept of 5S 5S (methodology) 5S is the name of a workplace organization method that uses a list of five Japanese words: seiri, seiton, seiso, seiketsu, and shitsuke. Transliterated into Roman script, they all start with the letter ”S”. 1. Sort: Clearing the work area Any work area should only have the items needed to perform the work in the area. All other items should be cleared (sorted out) from the work area 2. Set in Order: Designating locations Everything in the work area should have a place and everything should be in its place. 3. Shine: Cleanliness & workplace appearance Not only should the work area be clear, it should also be clean. Cleanliness involves housekeeping efforts, improving the appearance of the work area, and even more importantly, preventive housekeeping - keeping the work area from getting dirty, rather than just cleaning it up after it becomes dirty. 4. Standardize: Everyone doing things the same way Everyone in the work area and in the organization must be involved in the 5S effort, creating best practices and then getting everyone to ”copy” those best practices the same way, everywhere, and every time. Work area layouts and storage techniques should be standardized wherever possible. 5. Sustain: Ingraining the 5S’s into the culture It’s tough to keep a 5S effort, or any improvement effort for that matter, going. The 5S’s involve a culture change. And to achieve a culture change, it has to be ingrained into the organization - by everyone at all levels in the organization. The 5S’s lead to improved processes and ultimately: • Reduced set-up times 41
  • 50.
    • Reduced cycletimes • Increased floor space • Lower safety incident/accident rate • Less wasted labor • Better equipment reliability 3.2.2 Human Resource Management The Human Resources Management (HRM) function includes a variety of activities, and key among them is deciding what staffing they need or hire employees to fill these needs, recruiting and training the best employees, ensuring they are high performers, dealing with performance issues, and ensuring your personnel and management practices conform to var- ious regulations. Activities also include managing the approach to employee benefits and compensation, employee records and personnel policies. They should always ensure that employees are aware of personnel policies which conform to current regulations. Human Re- source Management is a planned approach to managing people effectively for performance. HRM planning is the process by which managers ensure that they have the right number and right kinds of people in the right places, and at the right times, who are capable of effectively and efficiently performing assigned tasks. From this we can get long time benefits. Human resource planning must be integrated within the organizations strategic plans. 3.3 Safety Precautions Majority of accidents during telecommunication are caused by unsafe practices. Most of these practices are known beforehand to be unsafe and in violation of safety regulations. Other factors include fatigue, mental or physical problems, improper supervision, and lack of motivation. In order to prevent accidents, the person must always be mentally and physi- cally alert to potential hazards. Training, reminders, and good personal examples will create a climate of safety awareness. So it is very important that all personnel know and comply 42
  • 51.
    with all safetyprecautions and procedures. In Mobitel (PVT) Ltd casualwear there is a very sensitive fire alarm system when any fire is occurred. When the alarms are ringed everyone has to run to their positions. There are some firemen to check if all the workers come to safe places. Most of the time they do trials to train the employs for the real situation. Figure 3.6: Fire exhauster chart 43
  • 52.
    Chapter 4 Summary andConclusions 4.1 Summary of training at Mobitel I was selected as a trainee at Engineering Division of Mobitel (Pvt) Ltd. During that 12 weeks period I gained lot of knowledge and experience regarding the mobile communication field, inner workings of an engineering firm, interactions with the officials and more. I was appointed first to Transmissions and Operations division and after that to Service Quality division. At Transmissions division I had lot of chances to get hands on experience with the tools, cables, hardware, etc. Training on that section consisted mostly site visits thus involved lot of practical work. On the other hand Service Quality division the work was more software related. I took part in software development project as well. There I went on few drive tests. Collected that data and plotted them for visual representation. Learnt about KPI viewers, GSM architecture, etc. This was my first experience as a trainee engineer as well as this was my first experience at a professional worksite. At the end I was able to collect lot of experiences regarding practical engineering, professionalism and management. 44
  • 53.
    4.2 Conclusion Sri LankaTelecom Mobitel is one of the largest mobile telecommunication operators in Sri Lanka. So it is very proud me to train in a large company like this as an engineering un- dergraduate student. During this 12 weeks period of industrial training I was able to gain a sound knowledge and have priceless experiences on the mobile telecommunication industry. Industrial training period plays a vital role in the overall Engineering undergraduate curricula in integrating the skills, the knowledge and the attitudes about the industry. I thought I was very lucky to get selected to Mobitel to have my second industrial training. At the end of the training I now realize that is more than true. I had real good experience and knowledge through the training program. During the training I realized that it is impossible to explore all the technologies and services of mobile telecommunication field during a short time period like 12 weeks. Once a technical person told me that it was not about knowing everything, but knowing what is relevant and applying it wisely. I got to know some practical applications and related theories with the chances I got during the training. Not only that but also I got the more experience how to work and deal with company staff and other locals we meet at our job. I got lot of opportunities to work together with technical officers and engineers of Mobitel who shared their experiences and knowledge without any hesitation. Those things gave me a really good training to my engineering undergraduate life. They unreluctantly take us whenever they go- ing to install new sites or fault correction or check the site. When we went out of Colombo for sites, transport facilities, food and all were provided. Considering the overall training experience I can be satisfied about the experience gained during my stay at Mobitel Engineering division. Mobitel people conducted few presentations for us to clarify some theories. A trainee section rotation program according to a preplanned schedule was launched during my training period at Mobitel. I think it makes this training better. Participating in drive tests and call tests provided an ideal opportunity of observing how the learned theories had to be put into practice and also how the GSM system actually works. Even with a large number of trainees, people at Mobitel engineer division did their 45
  • 54.
    best for providinga nice and effective training with maximum allocation of their resources. It was a big opportunity I had to have my second industrial training at Mobitel (Pvt) Ltd. 46
  • 55.
    Abbreviation HTML - HypertextMarkup Language HRM - Human Resource Manager JSP - JavaServer Pages 47
  • 56.
    References • http://www.mobitel.lk • http://www.w3schools.com •http://www.webmin.com • http://doxfer.webmin.com/Webmin • http://windows.microsoft.com • https://www.amcharts.com • http://developer.android.com/reference/org/json/JSONException.html • http://www.tutorialspoint.com/java/ • http://istqbexamcertification.com/ • http://stackoverflow.com/ • http://techterms.com/definition • https://www.centos.org/ 48