DOE/ID/12050-1
Engineering81Economic Studies
for Direct Application of Geothermal Energy
ETHANOL PRODUCTION FOR
AUTOMOTIVE FUEL USAGE
Quarterly Report, 2 July - 30 September 1979
BY
S.C. May
R.A. Stenzel
M.C. Weekes
J. Yu
Date Issued - 31 October 1979
Work Performed Under
Contract NO. DE - AC07 - 791D12050
for the Idaho Operations Office
Bechtel National, Inc.
San Francisco, California
.
DISCLAIMER
This report was prepared as an account of work sponsored by an
agency of the United States Government. Neither the United States
Government nor any agency Thereof, nor any of their employees,
makes any warranty, express or implied, or assumes any legal
liability or responsibility for the accuracy, completeness, or
usefulness of any information, apparatus, product, or process
disclosed, or represents that its use would not infringe privately
owned rights. Reference herein to any specific commercial product,
process, or service by trade name, trademark, manufacturer, or
otherwise does not necessarily constitute or imply its endorsement,
recommendation, or favoring by the United States Government or any
agency thereof. The views and opinions of authors expressed herein
do not necessarily state or reflect those of the United States
Government or any agency thereof.
DISCLAIMER
Portions of this document may be illegible in
electronic image products. Images are produced
from the best available original document.
ABSTRACT
1
1
I
1
I ,
I
The p r o d u c t i o n of e t h a n o l from p o t a t o e s , s u g a r b e e t , and
wheat u s i n g geothermal resources a t t h e R a f t R i v e r area
of Idaho is being e v a l u a t e d . The s o u t h c e n t r a l s e c t i o n of
Idaho produces a p p r o x i m a t e l y 18 m i l l i o n b u s h e l s o f wheat,
1 . 3 m i l l i o n t o n s of s u g a r b e e t and 24 m i l l i o n c w t p o t a t o e s
a n n u a l l y . Based on these p r o d u c t i o n f i g u r e s , a 20 m i l l i o n
g a l l o n / y r e t h a n o l f a c i l i t y h a s been s e l e c t e d a s t h e l a r g e s t
scale p l a n t t h a t can be s u p p o r t e d w i t h t h e c u r r e n t a g r i -
c u l t u r a l resources. The p l a n t w i l l o p e r a t e on a l l t h r e e
f e e d s t o c k s n o m i n a l l y p r o c e s s i n g p o t a t o e s f o r f i v e months,
s u g a r b e e t f o r f o u r months and wheat f o r t h r e e months of
t h e y e a r .
The p r o c e s s f a c i l i t y w i l l u s e c o n v e n t i o n a l a l c o h o l t e c h n o l -
ogy u t i l i z i n g geothermal f l u i d a t a maximum of 280° F as an
energy source. The p r o c e s s flow diagrams f o r all three
f e e d s t o c k s are c u r r e n t l y being p r e p a r e d . There w i l l be
b a s i c a l l y t h r e e f e e d s t o c k p r e p a r a t i o n s e c t i o n s , a l t h o u g h t h e
l i q u e f a c t i o n and s a c c h a r i f i c a t i o n s t e p s f o r p o t a t o e s and
wheat w i l l i n v o l v e common equipment. The f e r m e n t a t i o n ,
d i s t i l l a t i o n and by-product h a n d l i n g s e c t i o n s w i l l be common
t o a l l t h r e e f e e d s t o c k s .
Three geothermal e n e r g y e x t r a c t i o n systems were c o n s i d e r e d
t o accommodate t h e energy r e q u i r e m e n t s of t h e e t h a n o l
f a c i l i t y ( f l a s h e d steam, p r e s s u i z e d f l u i d and secondary
h e a t t r a n s f e r ) . P r e s s u r i z e d geothermal f l u i d w i t h d i r e c t
h e a t t r a n s f e r h a s been s e l e c t e d as t h e usage mode t o mini-
mize scale d e p o s i t i o n . T e n t a t i v e l y , t h e geothermal s u p p l y
w e l l s w i l l be l a i d o u t i n s q u a r e g r i d s w i t h 1/4 m i l e s p a c i n g .
The number o f wells r e q u i r e d w i l l be determined a f t e r t h e
p r o c e s s h e a t load is calculated.
TABLE OF CONTENTS
Figures . . . . . . . . . . . . . . . . . . . . . . . . .
Tables . . . . . . . . . . . . . . . . . . . . . . . . .
Section
iii
iv
Page
1 INTRODUCTION . . . . . . . . . . . . . . . . . . 1-1
I 2 ETHANOL PRODUCTION TECHNOLOGY.
2.1 Feedstock Requirement . . . . . . . . . .
2.2 Feedstock Preparation . . . . . . . . .
2.3 Saccharification and Fermentation . . . . .
2.4 Anhydrous Ethanol Production . . I . . . .
2 . 5 By-product Processing . . . . . . . . . . .
3 PROCESS FLOW DIAGRAM PREPARATION . . . . . . .
3.1 Establishment Process Conditions and Scope.
3.2 Process Flow Diagrams . . . . . . . . . .
3-3 Sugar Beet Processing . . . . . . . . . . .
3.4 Potato Processing Description . . . . .
3.5 Wheat Processing . . . . . . . . . . . . .
4 GEOTHERMAL RESOURCE
4.1 Resource Extraction and Requirement . . . .
4.2 Geothermal Fluid Properties . . . . .
2-1
2-1
2-4
2-6
2-8
2-9
3-1
3-1
3-2
3-2
3-19
3-29
4-1
4-1
4-3
i
TABLE O F CONTENTS
( c o n t i n u e d )
Section Page
5 CONCEPTUAL DESIGN O F GEOTHERMAL ENERGY
GATHERING, TRANSFER, AND DISPOSAL SYSTEM . . . .
5.1 W e l l F i e l d D e s i g n . . . . . . . . . . .
5.2 B r i n e G a t h e r i n g System . . . . . . . . .
5.3 B r i n e D i s p o s a l . . . . . . . . . .
6 ECONOMIC FACTORS . . . . . . . . . . . . . . .
6.1 G e o t h e r m a l Well C o s t s . . . . . . . . .
6.2 C r o o k ' s Property . . . . . . . . . . . . .
6 . 3 G l o v e r ' s Prospect . . . . . . . . . . .
6.4 E l e c t r i c R a t e s . . . . . . . . . . . . . .
6.5 C o o l i n g Water . . . . . . . . . . . . . . .
REFERENCES
5-1
5-1
5-4
5-4
6-1
6-1
6-1
6-2
6-2
6-2
ii
FIGURES
Number Page
1-1
3-1 ,
3-2
3-3
3-4
3-5
3-6
4-1
W e l l and P i p e l i n e Location
R a f t River Area . . . . . . . . . . . . . 1-2
Block Flow Diagram Sugar B e e t P r o c e s s i n g
20 MM G a l / Y r Ethanol P l a n t . . . . . . . 3-7
20 MM G a l / Y r Nominal E t h a n o l F a c i l i t y
Sugar Beet P r o c e s s i n g - P r e l i m i n a r y
P r o c e s s Flow Diagram . . . . . . . . . . 3-8
20 MM G a l / Y r Nominal E t h a n o l F a c i l i t y
Sugar Beet P r o c e s s i n g - P r e l i m i n a r y
P r o c e s s Flow Diagram . . . . . . . . . . 3-9
Block Flow Diagram Potato P r o c e s s i n g
20 MM G a l / Y r E t h a n o l P l a n t . . . . . . . . 3-24
20 MM G a l / Y r Nominal E t h a n o l F a c i l i t y
P r e l i m i n a r y Potato P r o c e s s i n g
P r o c e s s Flow Diagram . . . . . . . . . . 3-25
20 MM G a l / Y r E t h a n o l F a c i l i t y
P r e l i m i n a r y Product R e c o v e r y
Potato Case . . . . . . . . . . . . . . . 3-26
R e l a t i v e Energy C o s t v s
B r i n e Return Temperature . . . . . . . . 4-2
iii
. . . _
I
...
Number
1-1
2-1
2-2
TABLES
Page
Scope of Work . . . . . . . . . . . . . . . . . 1-4
Recent Wheat P r o d u c t i o n
i n South C e n t r a l I d a h o . . . . . 2-2
Recent S u g a r Beet P r o d u c t i o n
i n South C e n t r a l I d a h o . . . . . . . . . 2-2
2-3
3-1
3-2
3-3
3-4
3-5
3-6
5-1
Recent P o t a t o P r o d u c t i o n
i n South C e n t r a l I d a h o . . . . . . . . . 2-3
Average Composition of S u g a r Beet ( C l e a n ) . . . 3-3
P r i n c i p a l Design Bases - P r o c e s s i n g '
Sugar Beets . . . . . . . . . . . . . . . 3-5
P r i n c i p a l Design Bases - Fermentation
Sugar Beets . . . . . . . . . . . . . . . 3-14
Average P o t a t o Composition ( C l e a n ) . . . . . . . 3-20
P r i n c i p a l Design Bases - P r o c e s s i n g
potatoes . . . . . . . . . . . . . . . . . 3-21
P r i n c i p a l Design Bases -
Potato F e r m e n t a t i o n . . . . . . . . . . . 3-22
Geothermal Resource Design Bases . . . . . . . 5-2
i v
S e c t i o n 1
INTRODUCTION
The e x i s t e n c e of e x t e n s i v e g e o t h e r m a l r e s o u r c e s i n t h e United
S t a t e s r e p r e s e n t s an untapped p o t e n t i a l e n e r g y s o u r c e t o supple-
ment a v a i l a b l e f o s s i l f u e l s . High t e m p e r a t u r e geothermal r e s o u r c e s
(<350° F ) w i l l most l i k e l y be used t o g e n e r a t e e l e c t r i c i t y . How-
e v e r , such h i g h t e m p e r a t u r e r e s o u r c e s a r e l i m i t e d . E x t e n s i v e s t u d i e s
by t h e U.S. Geological Survey and o t h e r s have shown t h a t l o w tempera-
t u r e r e s o u r c e s are much more abundant. These lower t e m p e r a t u r e geo-
t h e r m a l r e s o u r c e s are s u i t a b l e f o r d i r e c t use. A number o f d i r e c t
a p p l i c a t i o n s f o r space h e a t i n g and a g r i c u l t u r e u s e s are c u r r e n t l y
i n e x i s t e n c e . These a p p l i c a t i o n s by t h e i r n a t u r e are l i m i t e d t o
e n e r g y consumption a t or n e a r t h e geothermal s o u r c e .
t h e u s e of geothermal e n e r g y f o r t h e p r o d u c t i o n o f e t h a n o l a s a
f u e l is b e i n g e v a l u a t e d . Ethanol produced w i t h geothermal r e s o u r c e s
w i l l be a b l e t o c o n v e r t t h e non-mobile e n e r g y t o a mobile form t o
supplement o u r automotive f u e l r e q u i r e m e n t s .
F o r t h i s s t u d y
T h i s t e c h n i c a l and economic e v a l u a t i o n o f e t h a n o l p r o d u c t i o n u s i n g
geothermal r e s o u r c e s i s s p e c i f i c a l l y d i r e c t e d t o a s i t e a d j a c e n t
t o t h e Department of Energy R a f t R i v e r T e s t F a c i l i t y . The l o c a t i o n s
of t h e properties owned by Messrs. G. Crook, e t . a1 and Frank Glover
r e f e r r e d t o i n t h i s s t u d y are shown i n F i g u r e 1-1.
1-1
I
UZ-
T h i s s t u d y is d i v i d e d i n t o n i n e major t a s k s t o --
0 E v a l u a t e t h e a v a i l a b i l i t y o f farm p r o d u c t s i n
t h e R a f t R i v e r r e g i o n t o produce e t h a n o l .
0 P r o v i d e t h e n e c e s s a r y c o n v e r s i o n process.
0 E s t a b l i s h t h e c o n d i t i o n s and a v a i l a b i l i t y of
t h e geothermal r e s o u r c e .
0 P r o v i d e an economic a n a l y s i s .
0 Determine i n s t i t u t i o n a l r e q u i r e m e n t s f o r com-
mercial o p e r a t i o n .
The n i n e t a s k s , i n c l u d i n g a l l of t h e s u b t a s k s , are shown i n
T a b l e 1-1.
I
The s t u d y was begun on J u l y 2 , 1979. T h i s report c o v e r s r e s u l t s
accomplished from t h e i n c e p t i o n of t h e project t o t h e l a s t week
o f September 1979.
I
1-3
T a b l e 121
SCOPE OF WORK
Task 1 Define C u r r e n t Ethanol Production Technology
1.1 Feedstock Requirement
1 . 2 Feedstock P r e p a r a t i o n
1.3 S a c c h a r i f i c a t i o n and Fermentation
1.4 Anhydrous Ethanol Product ion
1.5 By-product P r o c e s s i n g
Task 2 P r o c e s s Flow Diagram P r e p a r a t i o n
2 . 1 E s t a b l i s h P r o c e s s C o n d i t i o n s and Scope
2.2 Prepare A l t e r n a t i v e PFD's f o r S e l e c t e d Feedstocks
2.3 E s t a b l i s h P r o c e s s Requirements '
Task 3 D e f i n i t i o n of Geothermal Resource Requirements
3.1 Process C o n d i t i o n s
3.2 E s t a b l i s h m e n t of Geothermal Brine Flow Requirements
3.3 Study of P h y s i c a l and Chemical C o n s t r a i n t s
Task 4 Conceptual Design of Geothermal Energy G a t h e r i n g T r a n s f e r
and Disposal Systems
4 . 1 W e l l F i e l d Design
4.2 B r i n e G a t h e r i n g System
4.3 Energy E x t r a c t i o n System
4.4 B r i n e Disposal
4.5 Resource P r o p e r t y V a r i a t i o n s
4.6 System O p t i m i z a t i o n
1-4
Table 1-1
( continued)
Task 5 Conceptual Design of Alcohol Facility
5.1 Definition of Overall Facility
5.2 Preparation of Process Equipment Specifications
5.3 Establish Facility and Equipment Lists
Task 6 Economic Analysis of Geothermal-Alcohol Scheme
6.1 Capital Cost Estimate
6.2 Operating Cost Analysis
6 . 3 Economic Evaluation and Comparison with
Other Energy Sources
Task 7 Implementation Plan for Demonstration Facility
7 . 1 Define Program Goals
7 . 2 Information Transfer
7 . 3 Technical Demonstration
Task 8 Site Institution Requirement for Demonstration Project
8.1 Feedstock Availability
8.2 Environmental Effects
8.3 Resources Leasehold Arrangement
8.4 Procedural Considerations
Task 9 Final Report
1-5
S e c t i o n 2
ETHANOL PRODUCTION TECHNOLOGY
2.1 Feedstock Requirement
Wheat, s u g a r b e e t s and potatoes were s e l e c t e d a s t h e
c a n d i d a t e raw materials f o r e t h a n o l f e r m e n t a t i o n . Over
t h e past few years (1975-1978), p r o d u c t i o n o f e a c h o f
t h e s e crops i n t h e c o u n t i e s around t h e R a f t R i v e r Geo-
t h e r m a l P r o j e c t h a s been s u f f i c i e n t t o s u p p o r t a "commer-
cial-scale" e t h a n o l p r o d u c t i o n f a c i l i t y (20 MM gal/yr or
l a r g e r ) . The f o l l o w i n g shows t h e a v e r a g e a n n u a l p r o d u c t i o n :
0 Wheat ( w i n t e r ) 1 0 , 0 0 0 , 0 0 0 b u s h e l s
0 Wheat ( s p r i n g ) 8,000,000 b u s h e l s
0 Sugar b e e t s ' 1,300,000 t o n s
0 Potatoes 2 4 , 0 0 0 , 0 0 0 c w t .
T a b l e s 2-1, 2-2, and 2-3 summarize t h e approximate p r o d u c t i o n
by c o u n t i e s . These q u a n t i t i e s c a n n o t be c o n s i d e r e d as t h e
r e s o u r c e s a v a i l a b l e s o l e l y for e t h a n o l p r o d u c t i o n . One
c a n n o t i n t r o d u c e a new demand e q u i v a l e n t t o t h e e x i s t i n g
demand for t h e s e a g r i c u l t u r a l p r o d u c t s w i t h o u t s e r i o u s l y
u p s e t t i n g t h e local market c o n d i t i o n s . I n o r d e r t o o b t a i n
raw materials a t a r e a s o n a b l e price, t h e t o t a l demand
must be k e p t close t o t h e a c h i e v a b l e p r o d u c t i o n i n t h e area.
About 40 p e r c e n t o f t h e t o t a l c r o p l a n d i n t h e s e f i v e c o u n t i e s
is used f o r t h e s e t h r e e crops. O t h e r c r o p l a n d acreage
2-1
T a b l e 2-1 (Ref. 2 )
Recent Wheat Production
i n South C e n t r a l Idaho
County Winter Wheat
a c r e a g e y i e l d p r o d u c t i o n
p l a n t e d bu/ac. MM bu
C a s s i n 60,000 46 2.76
Jerome 15,000 76 1.14
Twin F a l l s 20,000 66 1.32
Powers 125,000 34 4.25
Min idoka 1 0 , 0 0 0 70 .7
Totals 230,000 44.2 avg 10.17
S p r i n g Wheat
a c r e a g e y i e l d p r o d u c t i o n
p l a n t e d bu/ac. MM bu
35,000 7 1 2.48
16,000 69 1.10
22,000 75 1.65
20,000 76 1.52
40,000 45 1.8
133,000 64.3 avg 8.55
T a b l e 2-2 (Ref. 2 )
Recent Sugar Beet Production
i n South C e n t r a l Idaho
County acreage
p l a n t e d
C a s s i n 17,000
Jerome 5,000
Minidoka 30,000
Twin F a l l s 14,000
Power 8,000
Totals 74,000
y i e l d
tons/ac.
1 8
1 8
1 8
20
16.5
18.2 avg
p r o d u c t i o n
t o n s
306,000
40,000
540,000
280,000
132,000
1,348,000
2-2
T a b l e 2-3 (Ref. 2 )
Recent P o t a t o Production
i n South C e n t r a l Idaho
County
Cassia
Jerome
Minidoka
Twin F a l l s
Power
Totals
a c r e a g e
p l a n t e d
25,000
15,000
35,000
19,000
16,000
110,000
y i e l d
cwt/ac
245
265
235
300
235
225 avg
p r o d u c t i o n
c w t
6,125,000
3,975,000
8,225,000
2,700,000
3,760,000
24,785,000
c o u l d be used t o i n c r e a s e p r o d u c t i o n , however i r r i g a t i o n
water is i n l i m i t e d supply. Rather t h a n a t t e m p t t o markedly
i n c r e a s e t h e p r o d u c t i o n of one of t h e s e p o t e n t i a l f e e d s t o c k s ,
t h e s t r a t e g y should be t o s e e k a f r a c t i o n of each c r o p ' s
a n n u a l p r o d u c t i o n f o r f e e d s t o c k and t o work w i t h t h e growers
a s s o c i a t i o n s t o e n s u r e t h a t t h e r e w i l l be a d e q u a t e s u p p l i e s
f o r a l l t h e buyers.
T h i s m u l t i - c r o p f e e d s t o c k c o n c e p t h a s been adopted f o r t h i s
study.
c a p a c i t y was s e l e c t e d as being t h e l a r g e s t scale t h a n can
be s u p p o r t e d by t h e a g r i c u l t u r a l resources o f t h e s o u t h
c e n t r a l area. The f a c i l i t y would nominally process p o t a t o e s
f o r f i v e months, s u g a r b e e t s f o r f o u r months and wheat f o r
t h r e e months of t h e y e a r .
A 20 m i l l i o n g a l l o n p e r y e a r e t h a n o l p r o d u c t i o n
2-3
I n each y e a r , c r o p p r o d u c t i o n s and prices would d i c t a t e
t h e actual p r o c e s s i n g mix and run d u r a t i o n so t h a t t h e
lowest cost ( p e r g a l l o n of p r o d u c t i o n ) f e e d s t o c k would
be purchased on t h e open market. Sugar b e e t a c r e a g e
would be c o n t r a c t e d f a r i n advance through t h e growers
association, so t h e p r o c e s s run on s u g a r b e e t s is essen-
t i a l l y f i x e d b e f o r e p l a n t i n g t i m e .
Only a g r i c u l t u r a l resources i n t h e s o u t h c e n t r a l area of
Idaho were c o n s i d e r e d . There is v e r y l i t t l e p r o d u c t i o n
o f wheat, s u g a r b e e t s and potatoes i n t h e Utah c o u n t i e s
j u s t s o u t h o f t h e Idaho-Utah s t a t e l i n e . Truck shipment
of t h e s e materials from o t h e r producing areas i n Idaho and
p e r h a p s Oregon would add too much t o t h e cost of t h e materia-s
t o be an economic a l t e r n a t i v e .
2.2 Feedstock P r e p a r a t i o n
Feedstock p r e p a r a t i o n technology f o r wheat, s u g a r b e e t s and
p o t a t o e s was d i s c u s s e d w i t h c o n v e n t i o n a l processors (millers,
s u g a r f a c t o r i e s , s t a r c h p l a n t s and d e h y d r a t o r s ) w i t h equip-
ment vendors and w i t h saccharification/fermentation e x p e r t s .
For each of t h e t h r e e f e e d t o c k s t h e r e are b a s i c a l l y t w o
p r e p a r a t i o n approaches: 1) whole p r o d u c t p r o c e s s i n g and,
2 ) r e f i n e d p r o d u c t p r e p a r a t i o n . The second, and more
c o s t l y approach, produces c l e a n s u b s t r a t e material which
is t h e o r e t i c a l l y amenable t o c o n t i n u o u s f e r m e n t a t i o n .
2-4
Whole p r o d u c t p r o c e s s i n g is conducive o n l y t o b a t c h fermen-
tation.
schemes were chosen. Both r e q u i r e l i q u e f a c t i o n and
s a c c h a r i f i c a t i o n s t e p s p r i o r t o f e r m e n t a t i o n . F o r t h e
b e e t case, a' p a r t i a l l y r e f i n e d p r o d u c t p r e p a r a t i o n scheme
w a s selected, s i n c e t h e r e is l i t t l e e x p e r i e n c e w i t h fermen-
t a t i o n of t h e whole b e e t ( j u i c e and p u l p ) .
For wheat and p o t a t o e s whole p r o d u c t p r o c e s s i n g
The p r e p a r a t i o n steps f o r wheat w i l l t e n t a t i v e l y c o n s i s t
of c l e a n i n g , t h e n d r y g r i n d i n g w i t h no s e p a r a t i o n followed
by s l u r r y i n g w i t h water t o a s t a r c h - d r y s o l i d s ( D S ) c o n t e n t
s u i t a b l e f o r f e r m e n t a t i o n t o produce a p p r o x i m a t e l y 1 0 %
e t h a n o l . The pH of t h e s l u r r y is a d j u s t e d t o 6.5 i n
p r e p a r a t i o n f o r g e l a t i n i z a t i o n and enzymatic l i q u e f a c t i o n .
Potatoes are washed w i t h water, d r a i n e d and d i s i n t e g r a t e d
w i t h o u t p e e l i n g . The ground p o t a t o e s are c e n t r i f u g e d t o a
DS c o n t e n t of 2 1 p e r c e n t . The pH is a d j u s t e d t o 6.5 as i n
wheat p r e p a r a t i o n prior t o g e l a t i n i z a t i o n and l i q u e f a c t i o n .
Sugar b e e t s are p r o c e s s e d u s i n g c o n v e n t i o n a l beet-sugar
technology. The b e e t s are washed w i t h water, d r a i n e d , sliced
i n t o t h i n strips (cossettes) and t h e n t h e j u i c e phase is
e x t r a c t e d from t h e i n s o l u b l e p o r t i o n of t h e b e e t s ( p u l p ) i n
a h o t water d i f f u s i o n p r o c e s s . The t h i n j u i c e c o n t a i n s a b o u t
1 4 p e r c e n t s u c r o s e and is p a r t i a l l y c o n c e n t r a t e d b e f o r e f e r -
m e n t a t i o n t o e t h a n o l . These f e e d s t o c k p r e p a r a t i o n s i n v o l v e
s i m p l e , w e l l - e s t a b l i s h e d , p h y s i c a l p r o c e s s e s .
2-5
The refined product approach involves conventional separa-
tion processes which produce high quality starch (wheat and
potatoes) and low impurity, concentrated juice (beets).
The major by-product materials are produced in the prepara-
tion steps rather than in the post-fermentation processing.
In order to minimize the cost of the three feedstock prep-
aration sections in the facility, the simpler approach was
selected for this study.
2 . 3 Saccharification and Fermentation
Both potato and wheat starches must be converted into
fermentable sugars. Enzymatic schemes were selected for
’ liquefaction and saccharification based on starch conver-
sion literature and discussions with enzyme producers.
The processing conditions selected are well-established
and the amylase enzymes required are commercially available.
Processing steps for wheat and potato starch are nearly
identical so the same equipment can be used for both:
0 Addition of the liquefying enzyme (alpha amylase)
to the raw starch slurry.
0 Cooking the slurry to liberate the starch molecules
(gelatinization) and to allow enzymatic breakdown
of the starch bonds (liquefaction).
0 Cooling the slurry and pH adjustment to 4.5.
0 Conversion of starch to glucose (saccharification)
by addition of the saccharifying enzyme (gluco-
amylase) and holding the solution for about 48 hours.
2-6
The saccharification step can be carried out simulta-
neously with fermentation with the penalty of a higher
glucoamylase dose. A clean substrate is desirable.
Both batch fermentation and continuous fermentation schemes
were considered in the process of selecting preparation
steps for each feed material. Continuous fermentation offers
the advantages of high fermentation rates (low residence time)
and l o w yeast makeup requirements. It requires a clean sub-
strate. Continuous fermentation is also more susceptible to
contamination than the conventional batch process. The batch
fermentation approach was chosen along with the whole product
processing approach because of its relative simplicity and
its proven reliability.
Batch fermentation consists of charging a fermentation tank
with the sugar (glucose or sucrose) solution, addition of
brewers yeast and nutrients and holding the mash for about
48 hours to allow completion of the sugar conversion to
ethanol. Cooling is required to remove the heat of reaction,
maintaining the mash temperature at about 30' C. By-products
of the reactions include yeast, carbon dioxide, fusel oils
(high-molecular weight alcohols) and aldehydes.
After the fermentation period, the tank is emptied, cleaned
and sterilized and is ready to receive another charge of
sugar solution. Multiple fermentation tanks are employed
2-7
t o a v o i d enormous t a n k s i z e s and t o r e d u c e t h e t o t a l c y c l e
t i m e - f i l l , f e r m e n t , empty and c l e a n .
The s u g a r s o l u t i o n s from b e e t and p o t a t o p r o c e s s i n g have
lower than d e s i r e d s u g a r c o n t e n t s f o r optimum f e r m e n t a t i o n
and t h e s u b s e q u e n t d i s t i l l a t i o n . Prior t o f e r m e n t a t i o n
both w i l l be c o n c e n t r a t e d to be e q u i v a l e n t t o t h e s u g a ri
c o n t e n t of t h e wheat p r o c e s s i n g s o l u t i o n .
2.4 Anhydrous Ethanol Production
The p o s s i b i l i t y of producing a 1 9 0 proof e t h a n o l f o r blend-
i n g w i t h g a s o l i n e w a s abandoned e a r l y i n t h i s s t u d y by
m u t u a l agreement w i t h DOE'S T e c h n i c a l R e p r e s e n t a t i v e .
The f o l l o w i n g d i s t i l l a t i o n methods f o r producing anhydrous
200 proof e t h a n o l were s u b s e q u e n t l y examined:
0 Conventional l o w pressure s t r i p p i n g , r e c t i f i c a t i o n
and benzene-water-ethanol a z e o t r o p i c d i s t i l l a t i o n .
0 Vacuum d i s t i l l a t i o n t o a v o i d t h e water-ethanol
a z e o t r o p i c c o n d i t i o n .
0 E x t r a c t i v e d i s t i l l a t i o n w i t h g a s o l i n e t o d i r e c t l y
produce a g a s o l i n e / a l c o h o l m i x t u r e .
0 D i s t i l l a t i o n followed by vapor p h a s e d e h y d r a t i o n
using a d s o r p t i o n a g e n t s .
The l a s t t w o schemes o f f e r promise of s i g n i f i c a n t e n e r g y
s a v i n g s b u t are r e l a t i v e l y undeveloped processes. Vacuum
d i s t i l l a t i o n d o e s n o t a p p e a r t o y i e l d r e a l c o s t / e n e r g y
s a v i n g s because of t h e g r e a t e r investment i n d i s t i l l a t i o n
2-8
equipment. Katzen (Ref. 1) o f f e r s a d u a l - p r e s s u r e d i s t i l -
m o d i f i c a t i o n of t h e c o n v e n t i o n a l process. However, it
requires a steam t e m p e r a t u r e (from c o a l - f i r e d b o i l e r s ) t h a t
i s c o n s i d e r a b l y h i g h e r t h a n t h a t a v a i l a b l e from t h e geo-
The more c o n v e n t i o n a l scheme was t h e r e f o r e s e l e c t e d :
0 A b e e r s t i l l producing a 7 3 mole p e r c e n t e t h a n o l
overhead and a s t i l l a g e bottoms p r o d u c t w i t h f u s e l
o i l s t a k e n o f f as a s i d e draw.
0 A benzene-water-ethanol a z e o t r o p i c d i s t i l l t i o n w i t h
anhydrous e t h a n o l a s bottoms p r o d u c t . Water from t h e
benzene s t r i p p e r is e s s e n t i a l l y f r e e of benzene and
e t h a n o l .
2 . 5 By-product P r o c e s s i n g
By-product t y p e and q u a n t i t i e s were c o n s i d e r a t i o n s i n t h e
s e l e c t i o n of t h e p r e p a r a t i o n schemes f o r each f e e d s t o c k .
Refined p r o d u c t p r e p a r a t i o n produces a number o f d i f f e r e n t
front-end by-products. With a m u l t i p l e f e e d s t o c k f a c i l i t y ,
t h e h a n d l i n g , s t o r a g e and marketing of a number of d i f f e r e n t
by-product materials may n o t be a t t r a c t i v e , even i f some
high-value materials such as g l u t e n are produced. Process
complexity and low u t i l i z a t i o n of p r o c e s s equipment are
real drawbacks.
The whole p r o c e s s i n g approach carries t h e non-fermentables
( e x c e p t f o r b e e t pulp) through t h e process t o t h e b e e r s t i l l .
The whole s t i l l a g e from each f e e d material c o n t a i n s y e a s t ,
o t h e r i n s o l u b l e s and d i s s o l v e d s o l i d s from which a s i n g l e -
2-9
t y p e of by-product-animal-feed would be r e c o v e r e d . Its
advantage is a s i n g l e r e c o v e r y scheme t h a t accommodates
each f e e d s t o c k .
Production of a w e t by-product f o r animal f e e d i n g o n s i t e
was an o p t i o n c o n s i d e r e d b r i e f l y . W h i l e it would produce a
c o n s i d e r a b l e energy s a v i n g s by r e d u c i n g d r y i n g r e q u i r e m e n t s ,
t h e o p t i o n a d d s complexity by i n t r o d u c i n g a n o t h e r i n d u s t r y
i n t o t h e area. The f e e d l o t o p t i o n may n o t be p r a c t i c a l i n
t h e g e o t h e r m a l resource s i t e area.
The by-product p r o c e s s i n g scheme s e l e c t e d i n v o l v e s :
0 C e n t r i f u g a l s e p a r a t i o n of whole s t i l l a g e i n t o a
s l u d g e and a t h i n l i q u o r c o n t a i n i n g t h e d i s s o l v e d
soli d s .
0 Evaporation of t h e t h i n l i q u o r t o a s y r u p - l i k e
p r o d u c t .
0 Blending t h e s y r u p w i t h t h e s l u d g e and d r y i n g it
w i t h geothermal f l u i d a s t h e h e a t source.
0 Grinding t h e d r y s o l i d s f o r s t o r a g e and s a l e a s
d r y animal feed.
Three s e p a r a t e d r y p r o d u c t s c o u l d be produced or t h e y c o u l d
be blended f o r sale as a s i n g l e p r o d u c t .
2-10
Section 3
PROCESS FLOW DIAGRAM PREPARATION
3.1 Establishment Process Conditions and Scope
The process conditions for the three feedstock have been
generally established. Final conditions for wheat proces-
sing are subject to confirmation by a test being conducted
at Novo Laboratories. There will be basically three feed-
stock preparation sections, although the liquefaction and
saccharification steps for wheat and potatoes will involve
common equipment. The fermentation, distillation and by-
product handling sections will be common to all three
feedstocks. A design rate of 2540 gpm of ethanol will be
produced from the fermentation step. Twenty million gallons
per year of 199O proof ethanol will be recovered.
Utility resources assumed to be available for the proces-
s e s are:
Electric Power 4.16 kV, 3@, 60 Hertz at
the plant fence line
Cooling water 60° F source from wells
Process water 60° F source from wells
Potable water 60° F source from wells
Hot water (max.temp.) 280° F geothermal water
3-1
3.2 Process Flow Diagrams
The process f l o w diagram f o r each f e e d s t o c k are i n v a r i o u s
stages of p r e p a r a t i o n . T h e f o l l o w i n g s e c t i o n s p r o v i d e t h e
s t a t u s of t h e s u g a r b e e t p r o c e s s i n g and potato p r o c e s s i n g
process flow diagrams a t t h e end of t h e report p e r i o d .
3.3 Sugar Beet P r o c e s s i n g
Sugar b e e t s are p r o c e s s e d f o u r c o n t i n u o u s months e a c h year,
November through February, f o l l o w i n g 3 months of wheat
p r o c e s s i n g . Three hundred twenty-one thousand t o n s o f
b e e t s are r e c e i v e d by t h e p l a n t f o r c l e a n i n g and p r o c e s s i n g .
On-site s t o r a g e capacity is 120,000 t o n s . About 21,000 t o n s
o f t r a s h and s i l t are removed i n c l e a n i n g t h e b e e t s o v e r
t h e four-month p e r i o d . The d a i l y s l i c e c o n t a i n s 442 t o n s o f
s u g a r o f which 432 t o n s are e x t r a c t e d a s a t h i n j u i c e i n
t h e d i f f u s i o n process. The t h i n j u i c e (13.85% s u g a r ) is
c o n c e n t r a t e d t o 1 9 % s u g a r . These 442 t o n s y i e l d a n e t o f
213.1 t o n s of e t h a n o l (ca 91.6% n e t y i e l d ) a t t h e end of
b a t c h f e r m e n t a t i o n of t h e c o n c e n t r a t e j u i c e . The beer
(10.3% w t e t h a n o l ) is d i s t i l l e d t o a 87% w t e t h a n o l over-
head p r o d u c t , t h e n d e h y d r a t e d t o a 99.2% w t e t h a n o l p r o d u c t
i n a benzene-water-ethanol column. Beet p u l p from t h e
d i f f u s i o n s t e p is dewatered and d r i e d f o r by-product s a l e .
The whole s t i l l a g e from t h e b e e r s t i l l is e v a p o r a t e d t o a
s y r u p and d r i e d w i t h t h e b e e t pulp. F u s e l o i l s ( h i g h e r
m o l e c u l a r weight a l c o h o l s ) are a l s o r e c o v e r e d as a by-
p r o d u c t which may be blended w i t h t h e e t h a n o l p r o d u c t .
3-2
Design Basis
T a b l e 3-1 p r e s e n t s t h e assumed composition of t h e s u g a r b e e t s
processed i n t h e p l a n t .
Table
Average Composition o
3-1
Sugar B e e t ( C l e a n )
S o l u b l e d r y matter
Marc
Water
J U I C E
Sucrose
N-free o r g a n i c s ( c a r b o h y d r a t e s , acids, s a p o n i n s )
N-organics ( b e t a i n e , amides, amino acids, p u r i n e s ,
pyramidines, ammonia and n i t r a t e s )
I n o r g a n i c s ( K , C a , Mg, N a , PO4, C1, SO4)
Water
Marc
I n s o l u b l e pectic material, p r o t e i n s , s a p o n i n s
C e l l u l o s e , l i g n i n , h e m i c e l l u l o s e s
Bound water
18.87%
5.00%
76.13%
100.00%
1 6 . 0 0 %
1.20%
1.17%
50%
76.13%
1.25%
1.25%
2.50%
100.00%
3-3
The a s - d e l i v e r e d b e e t s are assumed t o c o n t a i n a t o t a l of
seven p e r c e n t (on a clean b e e t b a s i s ) f o r e i g n matter --
r o c k s , t r a s h and s i l t . In c l e a n i n g t h e b e e t s a l l f o r e i g n
matter i s removed and 0 . 1 p e r c e n t of t h e s o l u b l e d r y matter
h a l f sucrose) is assumed t o be l o s t i n washing ( o r i n s t o r a g e ) .
Beets are p r o c e s s e d 24-hrs p e r d a y , seven days p e r week
a t a d e s i g n stream f a c t o r of 90 p e r c e n t - 2769.44 t o n s p e r
stream day or 2492.5 t o n s p e r day on a c a l e n d a r day b a s i s .
T a b l e s 3-2 and 3-3 summarize t h e p r i n c i p a l d e s i g n b a s e s f o r
each p r o c e s s s e c t i o n .
Each s e c t i o n is d e s c r i b e d below. F i g u r e 3-1 is an o v e r a l l
b l o c k diagram of t h e beet p r o c e s s i n g and F i g u r e 3-2 is a
p r o c e s s f l o w diagram o f t h e s t e p s up t o d i s t i l l a t i o n .
F i g u r e 3-3 shows t h e p r o d u c t r e c o v e r y section.
B e e t Receiving and Storage -- S u g a r beets are s h i p p e d t o
t h e e t h a n o l f a c i l i t y by end-dump t r a c t o r - t r a i l e r s . The
n e t l o a d a v e r a g e s 25 t o n s . Trucks are weighed i n ( g r o s s )
and o u t ( t a r e ) t o r e c o r d t h e a s r e c e i v e d tonnages.
A t t h e scale t r u c k s are d i r e c t e d t o one of t w o dump s t a t i o n s ,
one f o r d i r e c t p r o c e s s i n g and t h e o t h e r f o r t r a n s f e r t o
s t o r a g e . Five t r u c k s p e r hour are r o u t e d t o t h e d i r e c t
p r o c e s s i n g s t a t i o n w h e r e a h y d r a u l i c dump p l a t f o r m e l e v a t e s
t h e t r u c k s t o d i s c h a r g e t h e b e e t s i n t o t h e w e t hopper.
3-4
T a b l e 3-2
PRINCIPAL DESIGN BASES - PROCESSING
SUGAR BEETS
E l e v a t i o n and N o r m a l Atmospheric P r e s s u r e
Beet R e c e i v i n s ti S t o r a s e
Receiving p e r i o d s
Carrier
Loads per day
Direct process
R e c l a i m from storage
Maximum reclaim rate
Beet Washing
Flume water
Wash water
Direct recycle
Pond recycle
L o s t t o s l u d g e
4800-ft; 12.24 p s i a
d a y l i g h t h o u r s , 7-days per week
25-ton n e t t r a c t o r - t r a i l e r s (end dump)
214 for 60 d a y s max r a t e
1235 t p d
1728 t p d
150 t p h
2000 . g a l / t o n o f ' b e e t s flumed ( d e s i g n )
400 g a l / t o n of b e e t s ( d e s i g n )
60 p e r c e n t ( d e s i g n )
1 9 p e r c e n t (maximum)
1 p e r c e n t (minimum)
Beet S1i c i n g
S l i c e r a t e 924 t p d per machine
Compressed a i r t o slicers 30 l b / t o n of beets s l i c e d
K n i f e block cycle t i m e 4 h o u r s
( c l e a n i n g )
D i f f u s i o n
Average d i f f u s i o n temp.
Draft
Length of cossettes
D i f f u s e r c o n s t a n t
D i f f u s i o n t i m e
Sugar i n p u l p
Sugar i n s l i c e d b e e t s
D i f f u s e r capacity
7OoC + 273' = 343O K
120 lb juice/100 l b cossettes
1 3 m/lOO-g. cossettes
6 . 6 x 1 0
64 min.
.3529% w t (1.237% w t on p u l p )
15.95% w t
3200 t p d
3-5
T a b l e 3-2 ( c o n t i n u e d )
PRINCIPAL DESIGN BASES - PROCESSING
SUGAR BEETS
P u l p Dewatering
Raw p u l p m o i s t u r e
Screened p u l p m o i s t u r e
P r e s s e d p u l p m o i s t u r e
Sugar loss i n p u l p
P r e s s water r e t u r n
U t i l i t y and Energy Requirements
Electric power
Process water
C o o l i n g water
H o t g e o t h e r m a l water
Geothermal steam
Thin J u i c e C o n c e n t r a t i o n
S u c r o s e e x i t c o n c e n t r a t i o n
Number of e f f e c t s
Heat recovery
93% w t
85% w t
80% w t
80% on raw p u l p
2.237% w t on p u l p
t o be d e t e r m i n e d
1 9 . 8 p e r c e n t w e i g h t
p r e h e a t i n g , water h e a t i n g
and d i f f u s e r h e a t i n g
2
3-6
JOB 13412
* I- I I
&cw
-! - -
=i 1 I
i i i I I T
A t t h e o t h e r dump s t a t i o n b e e t s are dumped i n t o a d r y
hopper and f e d o n t o a p i n c h - r o l l e r t r a s h s c r e e n which
removes weeds and l e a v e s . A t r a v e l i n g - s t a c k e r conveyor
t r a n s f e r s t h e b e e t s t o one of t w o p a r a l l e l s t o r a g e p i l e s .
A t r a n s v e r s e s l e w i n g boom is used t o s t a c k t h e b e e t s up
t o a h e i g h t of twenty f e e t and t o a width of 115 f e e t .
A t f u l l c a p a c i t y , each p i l e w i l l c o n t a i n 6 0 , 0 0 0 t o n s .
T r a n s v e r s e a i r d u c t s , spaced a t 25 f t . i n t e r v a l s , d i s -
t r i b u t e v e n t i l a t i o n a i r s u p p l i e d by l o w p r e s s u r e f a n s .
Beets are r e c l a i m e d a t up t o 1 5 0 t o n s p e r hour by f r o n t -
end l o a d e r s working t h e toe of a p i l e . They l o a d a move-
a b l e hopper p o s i t i o n e d above t h e reclaim b e l t conveyor.
The reclaim conveyor d i s c h a r g e s i n t o t h e w e t dump hopper
from which b e e t s e n t e r t h e flume system.
B e e t Washing -- The b e e t s are c l e a n e d t o remove r o c k s ,
t r a s h and s o i l p r i o r t o s l i c i n g . Beets are s l u i c e d i n t o
t h e flume system w i t h a m i x t u r e of f r e s h and r e c y c l e d
flume water. A f e e d e r which i n t h e flume r e g u l a t e s t h e
flow o f b e e t s i n t o t h e downstream p o r t i o n o f t h e flume.
A Dyer-type r o c k c a t c h e r removes r o c k s from t h e l i g h t e r
b e e t s u s i n g an upward f l o w of water t o l i f t t h e b e e t s
and allow t h e r o c k s t o s e t t l e downward i n t h e r o c k c h u t e .
A c h a i n conveyor removes t h e collected r o c k s . Weeds,
l e a v e s and b e e t t a i l s are removed i n a Dalton-type t r a s h
s e p a r a t o r . The t r a s h is d i s c h a r g e d from a r o t a t i n g drum
3-10
o n t o a b e l t conveyor f o r t r a s h d i s p o s a l . The b e e t s r e t u r n
t o t h e f l u m e and e n t e r t h e washer which h a s a d e w a t e r i n g
s e c t i o n a t t h e i n l e t . Fresh water is added a s t h e b e e t s
p a s s o n t o a curved s c r e e n and are washed by s p r a y s and
by a g i t a t i o n . Clean b e e t s are d i s c h a r g e d by a d e w a t e r i n g
screw o n t o a b e l t conveyor. Flume water and wash water
p a s s o v e r a t r a s h screen and i n t o a sump. The water can
be r e c y c l e d d i r e c t l y or d i s c h a r g e d t o a g r a v i t y c l a r i f i e r
f o r cleanup. S i l t s e t t l e s o u t i n t h e c l a r i f i e r and is
pumped t o one of t w o s i l t ponds. The c l a r i f i e r overflow
( a b o u t 80 p e r c e n t ) is r e c y c l e d t o t h e head end o f t h e flume.
The s i l t ponds allow f u r t h e r c l a r i f i c a t i o n t o occur so
a d d i t i o n a l water can be r e c y c l e d . Sludge a c c u m u l a t e s i n
t h e ponds and is dredged a t t h e end of t h e b e e t p r o c e s s i n g
s e a s o n .
Beet S l i c i n g -- Washed b e e t s are conveyed t o a b u c k e t
e l e v a t o r which l i f t s them t o a h o r i z o n t a l t r a n s f e r con-
veyor above t h e 50 t o n c a p a c i t y c l e a n b e e t b i n .
is mounted above t h r e e 1 0 0 0 t o n p e r day c a p a c i t y r o t a r y
The b i n
slicers. R o t a t i n g k n i f e b l o c k s c u t t h e b e e t s i n t o t h i n
slices (cossettes). The k n i f e b l o c k s are changed o u t
a b o u t e v e r y four h o u r s f o r s h a r p e n i n g . Compressed a i r
is used t o c l e a n t h e b l o c k s d u r i n g o p e r a t i o n . The cossettes
are f e d o n t o a weigh b e l t conveyor (weightometer) which
a u t o m a t i c a l l y weighs and t o t a l s t h e d a i l y s l i c e .
3-11
1
D i f f u s i o n -- Hot water e x t r a c t i o n of t h e j u i c e from t h e
cossettes is c a r r i e d o u t i n a c o n t i n u o u s slope d i f f u s e r .
The 3200 t o n per day capacity S i l v e r D.d.S. d i f f u s e r is
steam j a c k e t e d t o m a i n t a i n t h e j u i c e and p u l p a t t h e
d e s i r e d t e m p e r a t u r e (160° F a v e r a g e ) . Cossettes e n t e r t h e
lower end and are conveyed upward by t h e s c r o l l s . Hot water
and p u l p r e t u r n water e n t e r t h e t o p end and pass downward
c o u n t e r c u r r e n t l y c o n t a c t i n g t h e cossettes. By d i f f u s i o n
t h e j u i c e phase passes from c e l l u l a r material i n t o t h e
l i q u i d . Exhausted cossettes ( p u l p ) are d i s c h a r g e d from
t h e top end o f t h e d i f f u s e r and d r o p o n t o a d e w a t e r i n g
s c r e e n . The t h i n j u i c e is d i s c h a r g d (on l e v e l c o n t r o l )
from t h e l o w end of t h e d i f f u s e r i n t o a tank. The t h i n
j u i c e amounts t o a b o u t 120 p e r c e n t b a s e d , i n t h e weight o f
t h e e n t e r i n g cossettes. The s u g a r c o n t e n t is 13.65 p e r c e n t
and r e p r e s e n t s a 97.8 p e r c e n t s u g a r recovery.
P u l p Dewatering -- The raw p u l p is s c r e e n e d t o remove free
w a t e r and t h e n conveyed t o e i g h t v e r t i c a l s c r e w presses
f o r d e w a t e r i n g t o a b o u t 80 p e r c e n t m o i s t u r e c o n t e n t .
Nearly 33 t o n s per h o u r of p r e s s e d p u l p a r e g e n e r a t e d .
T h i s material is conveyed t o by-product d r y i n g . S c r e e n i n g
water and press water are pumped through a h e a t exchanger
and r e t u r n e d h o t (158'F) t o t h e d i f f u s i o n water i n l e t .
Heated makeup water is a l s o added t o t h e r e t u r n water
stream ahead of t h e h e a t exchanger. Steam p r e h e a t i n g t h e
water h e l p s t o c o n t r o l b a c t e r i a l growth i n t h e d i f f u s e r .
3-12
Thin Juice Concentration -- Multiple-effect evaporation
is used to raise the sugar concentration in the juice for
optimum fermentation and alcohol recovery. A modified
two-effect evaporator system raises the sugar concentration
to 19.8 percent weight. Hot geothermal brine (280° F) in the
first effect vaporizes water which is used as steam to the
second effect. The evaporator condensates along with vapor
from the second effect preheat the thin juice feed. The re-
maining vapor from the second effect provides all of the
diffuser's steam needs. The coincentrated juice is then
cooled to 80°F prior to fermentation.
Fermentation -- Fermentation of the sucrose solution is
carried out batch-wise in ten 170,000 gal fermenters to
yield a net 2540 gallons per hour of ethanol. Table 3-3
summarizes the fermentation parameters. The total cycle
time per fermenter is 6 0 hours and eight batches are
always in some stage of fermentation at any one time.
One fermenter is being filled and one is being emptied and
cleaned at any one time.
At the start of a cycle, concentrated juice, yeast and
nutrients are pumped into the fermentation tank. HC1 is
added in-line to drop the pH to 4.5 from 6.5. As the
fermentation proceeds, heat released by the reaction
increases the mash temperature. Carbon dioxide formed in
the reaction also is released into the vapor space.
3-13
Table 3-3
PRINCIPAL DESIGN BASES - FERMENTATION
SUGAR BEETS
Chemical Reactions and Conversions (Basis 100 lb glucose)
Sucrose hydrolysis (100%)
C12H22011 + H2°-----------)2C6H1206
95.0 lb + 5.0 lb 100.0 lb
Glucose conversion
to ethanol (91.88%)
yeast 2C2H50H + 2C02‘gH12’6
91.82 lb 46.97 lb 44.85 lb
to yeast. (3.636%)
C2H1206 innoculum yeast + 1 452C02 + 1.452 H20
3.6363 lb 1.8181 lb .9091 lb .9091 lb
to other organics (4.545%)
2.5 CgH1206 ------+3CH3CHO + 4C02 + CH3(CH2)3CH2 OH + 3H2O
4.5454 1b. 1.3333 lb 1.777 lb .8897 lb .545 lb
Fermentation --
Yeast Makeup
Nutrient Requirements
Fermentation Time
Fermentation Temperature
0.2385 lb/100 lb ethanol produced
0.954 lb/100 lb ethanol produced
48 hours
85O F -goo F
3-14
T a b l e 3-3 ( c o n t i n u e d )
PRINCIPAL DESIGN BASES - FERMENTATION
22 kcal/g-mole (430 Btu/lb e t h a n o l )
Fermenter F i l l Time
Fermenter Empty & C l e a n Time
T o t a l Batch Cycle Time
Maximum/Design Capacity
Off-gas Scrubbing --
Vapor s u p e r f i c i a l v e l o c i t y
L/G
P r e s s u r e drop
G a s i n l e t t e m p e r a t u r e
G a s e x i t t e m p e r a t u r e
Liquid c i r c u l a t i o n temp.
Makeup water
Beer Well
Surge c a p a c i t y
R e c i r c u l a t i o n r a t e
6 h o u r s
6 h o u r s
60 h o u r s
1 2 0 8
3 feet per second
20 ga1/1000 ACFM
2. i n . W.G.
goo F ( a v g )
60° F ( a v g )
60° F ( a v g )
r e p l a c e m e n t o f water i n off-gas
8 h r s @ 80% f u l l
1500 gpm
3-15
The mash is c i r c u l a t e d through p l a t e - t y p e exchangers when
t h e bulk temperature r e a c h e s a b o u t 90' F.
(60° F ) removes t h e bulk o f t h e h e a t of r e a c t i o n and l i m i t s
t h e mash temperature rise. Cooling is r e q u i r e d o n l y p a r t
of t h e f e r m e n t a t i o n t i m e so one exchanger can be used t o
s e r v e t w o f e r m e n t e r s . A l t e r n a t e l y , t h e mash is c i r c u l a t e d
c o n t i n u o u s l y , most o f t h e t i m e bypassing t h e exchanger.
Evolved v a p o r s , mainly C 0 2 , are water-scrubbed i n a t r a y
column t o r e c o v e r e t h a n o l . Blowdown from t h e s c r u b b e r is
pumped t o t h e b e e r w e l l . Scrubber o f f - g a s is vented t o
t h e atmosphere.
Cooling water
A t t h e end of t h e 48 h o u r f e r m e n t a t i o n period, t h e fermented
mash c o n t a i n i n g 9.8% e t h a n o l is pumped t o t h e b e e r w e l l .
The empty f e r m e n t e r is c h e m i c a l l y c l e a n e d by i n t e r n a l
s p r a y i n g machines, s t e r i l i z e d w i t h an i o d i n e s o l u t i o n and
r i n s e d w i t h s t e r i l e water. The s p e n t s o l u t i o n s a r e r o u t e d
t o wastewater t r e a t m e n t , and t h i s t a n k i s a g a i n r e a d y f o r
s e r v i c e .
The fermented mash ( b e e r ) charged t o t h e b e e r w e l l c o n t a i n s
water, y e a s t , d i s s o l v e d s o l i d s ( o r g a n i c and i n o r g a n i c ) ,
f u s e l o i l and a l d e h y d e s i n a d d i t i o n t o t h e e t h a n o l . The n e t
y i e l d of e t h a n o l based on sucrose i s 91.6 p e r c e n t . An e i g h t -
hour s u r g e c a p a c i t y is p r o v i d e d and t h e t a n k c o n t e n t s are
c i r c u l a t e d c o n t i n u o u s l y t o p r o v i d e a uniform f e e d t o t h e
d i s t i l l a t i o n s e c t i o n .
3-16
Ethanol D i s t i l l a t i o n -- Fermented b e e r from t h e b e e r w e l l
is p r e h e a t e d w i t h t h e condensing v a p o r s from t h e a z e o t r o p i c
column and t h e b e e r s t i l l through f e e d / t o p s e x c h a n g e r s t o
r e c o v e r t h e condensing load of t h e vapor from b o t h columns.
The b e e r is f u r t h e r h e a t e d through a feed/bottoms exchanger
t a k i n g a d d i t i o n a l h e a t from t h e bottom of t h e b e e r s t i l l .
A t r i m h e a t e r u s i n g geothermal f l u i d w i l l p r o v i d e . t h e f i n a l
h e a t n e c e s s a r y t o p r o v i d e a bubble-point f e e d i n t o t h e
b e e r s t i l l .
The b e e r s t i l l is o p e r a t e d a t a p r e s s u r e of 1 0 p s i g a t t h e
bottom of t h e column, w h i c h c o r r e s p o n d s t o t h e maximum
t e m p e r a t u r e a v a i l a b l e from t h e geothermal f l u i d f o r r e b o i l
d u t y i n t h e thermosiphon r e b o i l e r . F u s e l o i l is c o n c e n t r a t e d
i n t h e upper p a r t of t h e column and is removed and water-
washed i n a s e p a r a t e f u s e l o i l washer. The alcohol and water
r e c o v e r e d from t h e f u s e l o i l washer is r e t u r n e d t o t h e b e e r
s t i l l feed. Trace q u a n t i t i e s of aldehyde produced i n t h e
f e r m e n t e r is removed as a n overhead stream. A f t e r conden-
s a t i o n , t h e aldehyde is r e b l e n d e d w i t h t h e e t h a n o l p r o d u c t .
Ethanol-water close t o t h e azeotropic composition is con-
densed a g a i n s t t h e in-coming b e e r f e e d p r i o r t o its e n t r y
as a bubble-point f e e d t o t h e a z e o t r o p i c d i s t i l l a t i o n column.
Benzene is used t o form a t e r n a r y azeotrope w i t h t h e e t h a n o l /
water m i x t u r e i n t h e a z e o t r o p i c column. The water is removed
overhead w i t h t h e benzene. The condensed l i q u i d is collected
3-17
1
i n a phase s e p a r a t o r . The benzene i n t h e upper p h a s e is
r e c y c l e d back t o t h e t o p of t h e column. The aqueous phase
c o n t a i n i n g t r a c e q u a n t i t y of hydrocarbon is f e d t o a hydro-
carbon s t r i p p e r . The bottom stream of t h e a z e o t r o p i c column
i s 99.2% e t h a n o l . T h i s stream is c o o l e d and pumped t o s t o r a g e .
I n t h e hydrocarbon s t r i p p e r e s s e n t i a l l y a l l o f t h e hydro-
carbon remaining i n t h e f e e d is removed overhead and f e d
back t o t h e f e e d s t r e a m t o t h e a z e o t r o p i c column. T h e bottom
stream i s s e n t t o wastewater t r e a t m e n t .
By-product Recovery -- The bottom stream from t h e b e e r s t i l l
c o n t a i n i n g t h e y e a s t and d i s s o l v e d s o l i d s is pumped t o t h e
whole s t i l l a g e t a n k f o r f u r t h e r p r o c e s s i n g .
The whole s t i l l a g e a t t h i s p o i n t combines w i t h t h e b e e t
p u l p and is c e n t r i f u g e d t o produce a t h i n s t i l l a g e and a
35% s o l i d s s t r e a m f o r d r y i n g t o produce an animal f e e d
by-product.
T h e t h i n s t i l l a g e is concentrated t o 54% medium s y r u p through
a mechanical vapor recompression f a l l i n g f i l m e v a p o r a t o r
system. The c o n d e n s a t e collected from t h i s mechanical vapor
recompression system is f e d t o t h e wastewater t r e a t m e n t
system.
3-18
The medium s y r u p combines w i t h t h e c e n t r i f u g e d s o l i d s a l o n g
w i t h some r e c y c l e d d r i e d s o l i d s and f e d t o a t u r b u l i z e r t o
mix t h e s e streams t o y i e l d a 45% s o l i d stream as a f e e d t o
t h e geothermal f l u i d d r y e r s . The f i n a l p r o d u c t from t h e
d r y e r s is 90% s o l i d and 1 0 % m o i s t u r e . The d r i e d p r o d u c t ,
p a r t o f which i s r e c y c l e d , is f e d t h r o u g h a hammer m i l l
f o r s i z e r e d u c t i o n f o l l o w e d by c o o l i n g p r i o r t o i t s con-
veyance t o t h e by-product storage a w a i t i n g shipment.
The material b a l a n c e f o r t h i s s e c t i o n o f t h e p l a n t is n o t
complete a t t h i s t i m e .
I 3 . 4 Potato P r o c e s s i n g D e s c r i p t i o n
Potatoes are processed for f i v e c o n t i n u o u s months e a c h y e a r ,
March t h r o u g h J u l y , f o l l o w i n g t h e f o u r months of s u g a r b e e t
p r o c e s s i n g . 360,000 t o n s o f potatoes are r e c e i v e d by t h e
p l a n t f o r c l e a n i n g and p r o c e s s i n g d u r i n g t h i s p e r i o d . On-
s i t e storage capacity is 36,500 t o n s . The d e s i g n mash r a t e
is 2 , 6 3 0 t o n s of potatoes per d a y . The d a i l y mash c o n t a i n s
389 t o n s o f s t a r c h which is c o n v e r t e d t o 432 t o n s of s u g a r .
A t t h e end o f b a t c h f e r m e n t a t i o n , t h i s s u g a r is c o n v e r t e d
t o 203 t o n s per day of e t h a n o l . The b e e r (11.25% w t . e t h a n o l )
is d i s t i l l e d t o a 87% w t . overhead p r o d u c t , t h e n d e h y d r a t e d
t o a 99.2% w t . e t h a n o l p r o d u c t i n a benzene-water-ethanol
column.
3-19
The whole s t i l l a g e from t h e b e e r s t i l l is c e n t r i f u g e d .
The c a k e is d r i e d t o 9 0 % s o l i d s . Approximately 2 0 6 t o n s
of t h i s d r i e d animal f e e d are produced p e r s t r e a m d a y s .
F u s e l o i l s ( h i g h e r molecular weight alcohols) a r e a l s o
r e c o v e r e d as a by-product.
Design Bases
T a b l e 3 . 4 p r e s e n t s t h e assumed composition of t h e p o t a t o e s p r o c e s -
s e d i n t h e p l a n t .
Table 3-4
AVERAGE POTATO COMPOSITION (CLEAN)
FJa ter
S t a r c h
P r o t e i n s and f a t s
F i b e r
7 7 . 5 %
1 5 . 0 %
2.1%
5 . 4 %
1 0 0 . 0 %
A l l f o r e i g n matter i s removed and 0 . 1 p e r c e n , of t h e s
d r y matter is assumed t o be l o s t i n d e w a t e r i n g .
l u b l e
Potatoes are p r o c e s s e d 24-hrs p e r d a y , seven d a y s p e r week a t
a d e s i g n stream f a c t o r of 90 p e r c e n t ( 2 6 3 0 t o n s p e r stream d a y ) .
T a b l e s 3 . 5 and 3 . 6 summarize t h e p r i n c i p a l d e s i g n b a s e s f o r each
p r o c e s s s e c t i o n .
3-20
Table 3-5
PRINCIPAL DESIGN BASES - PROCESSING
POTATOES
P o t a t o Receiving and S t o r a g e
Receiving p e r i o d s
Carrier
Loads p e r day
Direct p r o c e s s
Potato Washina
F1ume w a ter
Wash water
Direct r e c y c l e
Pond r e c y c l e
Lost t o s l u d g e
P o t a t o Mashing
Mashing r a t e
Mash Dewatering
Raw mash moisture
Dewatered mash moisture
C o n c e n t r a t e moisture
d a y l i g h t h o u r s , 7-days p e r week
20-ton n e t t r a c t o r - t r a i l e r s
(end dump)
130
2607 t p d
1 9 2 0 g a l / t o n of p o t a t o e s
1 0 0 g a l / t o n of p o t a t o e s ( d e s i g n )
flumed ( d e s i g n )
98 p e r c e n t ( d e s i g n )
870 t p d p e r machine
78% w t
69% w t
98% w t
3-21
a
Table 3-6
PRINCIPAL DESIGN BASES - POTATO FERMENTATION
Chemical Reactions and Conversions (Basis 1 0 0 l b . g l u c o s e )
Glucose conversion
t o e t h a n o l (91.818%)
‘gH1Z06 y e a s t 2 C2H50H + 2 CO2
91.812 l b 46.97 l b 44.85 lb
t o y e a s t (3.636%)
C6H1206 i n n o c u l a t i o n y e a s t + 1.452 C 0 2 + 1.452 H 2 0
3.636 l b 1.8181 l b .go91 l b .go91 lb.
t o o t h e r o r g a n i c s (4.545%)
2.5 CgH1206 y e a s t 3CH3CH0 + 4 C 0 2 + CH3 (CH2)3
4.545 l b 1.3333 l b 1.777 l b .8897
C H 2 0 H
lb
3-22
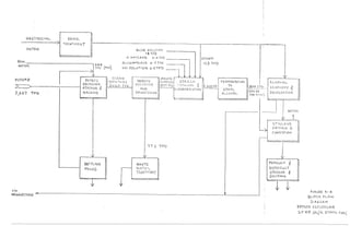
Each P r o c e s s s e c t i o n is d e s c r i b e d below. F i g u r e 3-4 is an
o v e r a l l b l o c k diagram of t h e p o t a t o p r o c e s s i n g 'and F i g u r e 3-5
i s a p r o c e s s flow diagram of t h e s t e p s up t o d i s t i l l a t i o n .
F i g u r e 3 . 6 shows t h e p r o d u c t s r e c o v e r y .
P o t a t o Receiving and S t o r a g e -- Potatoes are s h i p p e d t o t h e
e t h a n o l f a c i l i t y by end dump t r a c t o r - t r a i l e r s . The n e t
l o a d a v e r a g e s 20 t o n s . Trucks are weighed i n ( g r o s s ) and
o u t ( t a r e ) t o r e c o r d t h e as r e c e i v e d tonnages. A t t h e
scale, t r u c k s ae d i v e r t e d t o t h e dump s t a t i o n where p o t a t o e s
are dumped i n t o t h e p o t a t o c e l l a r which p r o v i d e s s t o r a g e
s p a c e f o r 1 4 d a y s ' p o t a t o r e q u i r e m e n t ( 3 6 , 5 0 0 t o n s ) .
P o t a t o e s are r e c l a i m e d by f r o n t - e n d loaders working a t t h e
toe of a p i l e . The l o a d e r s t r a n s f e r t h e ' p o t a t o e s t o t h e
reclaim b e l t conveyor which d i s c h a r g e s i n t o t h e s l a b s t o r a g e
area which p r o v i d e s p o t a t o s t o r a g e f o r 8 h o u r s o f p l a n t
o p e r a t i o n .
P o t a t o Washing -- The p o t a t o e s a r e conveyed v i a a flume t o
one of t h r e e p o t a t o washers. Flume water is r e c y c l e d .
Wash water is s u p p l i e d t o e a c h washer a t 75 g a l l o n s p e r
minute. The wash water flow from t h e washer t o a t w o -
compartment s e t t l i n g pond. Suspended s o l i d s s e t t l e o u t
i n t h e f i r s t compartment and c l a r i f i e d water f l o w s i n t o
t h e second compartment from which i t is r e c y c l e d a s flume
water makeup. Sludge accumulates i n t h e s e t t l i n g pond
and is dredged a t t h e end of t h e p o t a t o p r o c e s s i n g s e a s o n .
3-23
I
L
a
e
I
I
I
II
I
I
II
II
I
I
II
I
II
I
I
II
I
I
II
II
I
I
I1
I
I
II
I
II
II
I
I
I
II
I
II
I
II
I
I
II
II
1
II
II
I
I
II
II
I
1I
II
II
I
I
.
STEAM .
-
-k r A k X
_-
I r-------
i I --
I
I
8.-
3CENX4TE 5COOKED POTATO MAS1;
I O 0 PO
I lQtb'o I
'V 3
I
790-
1.9
21-b
I I
r - 3
98.7
L l----L 0 - I . ' 0 :
3L
t7,373
.t
po*o
100 1 33 I I O 0I D O k C , 553 I 1 0 0 - 0 167, 1b.c100.0
100-0
.i
e
P o t a t o Mashing and Dewatering -- Washed potatoes are con-
veyed t o one o f t h r e e f e e d b i n s and t h e n t o t h r e e d i s i n t e -
g r a t o r s where t h e potatoes are c r u s h e d , and r e s i d u a l f o r e i g n
matter (tramp i r o n , e t c . ) is s e p a r a t e d from t h e mash and
d i s c h a r g e d t o waste. The mash flows from t h e d i s i n t e g r a t o r s
t o s c r e e n s where c o u r s e potato pieces are removed and re-
cycled t o t h e d i s i n t e g r a t o r s . The s c r e e n e d mash f l o w s t o a
c e n t r i f u g e where i t s m o i s t u r e c o n t e n t is reduced t o approxi-
mately 69 p e r c e n t . The c e n t r a t e c o n t a i n i n g 0.3 p e r c e n t s t a r c h ,
is d i s c h a r g e d t o t h e wastewater t r e a t m e n t f a c i l i t y .
S t a r c h L i q u e f a c t i o n -- A t w o p e r c e n t s o l u t i o n o f sodium
hydroxide is added i n - l i n e t o r a i s e t h e pH o f t h e dewatered
mash from 5.6 t o 6.5. Alpha amylase is n e x t added t o t h e
mash t o b r e a k down t h e s t a r c h bonds and 10,670 pounds per
hour of 1 0 p s i g d i r e c t steam are added t o raise t h e tempera-
t u r e of t h e mash t o 221° F f o r g e l a t i n i z a t i o n and cooking
of t h e s t a r c h . The s t a r c h i s cooked f o r f i v e m i n u t e s i n a
t u b u l a r cooker a t 221° F and is t h e n f l a s h cooled t o 203O F.
The cooked mash n e x t e n t e r s a b a f f l e d h o l d t a n k which pro-
v i d e s 90 m i n u t e s d e t e n t i o n t i m e . A g i t a t o r s are p r o v i d e d
f o r a d e q u a t e mixing o f t h e h o l d t a n k c o n t e n t s t o p r e v e n t
s e t t l i n g o f suspended matter. The h o l d t a n k e f f l u e n t is
cooled t o 140° F and t r e a t e d w i t h a f i v e p e r c e n t hydro-
c h l o r i c a c i d s o l u t i o n t o lower t h e p H from 6.5 t o 4.5.
3-27
Saccharification -- Glucoamylase is added to the liquified
starch to break down the starch dextrins to produce a high
yield of fermentable glucose. This takes place in ten 170,000
gallon saccharification vessels each with 60 hours retention
time.
maintains the contents at 140° F. Each vessel is also
equipped with an agitator to ensure adequate mixing of
the reactants.
A steam jacket around each saccharification vessel
Fermentation -- Fermentation of the glucose solution is
carried out batch-wise in ten 170,000 gallon fermenters
to yield a net 2540 gallons per hour of ethanol.
in the beet processing section summarizes the fermentation
parameters. The fermentation conditions'are identical to
Table 3-3
that described in the beet section.
Alcohol Distillation -- The distillation scheme for the
potato case is identical to that described for the beet
case except for a higher solids concentration bottom
stream from the beer still in the potato case. The fibers
from the potato processing were not separated prior to
distillation, therefore all of the fibers come in with
the beer feed to the still.
3-28
By-product Recovery -- The w h o l e s t i l l a g e f o r t h e p o t a t o
case h a s a much lower d i s s o l v e d s o l i d s c o n t e n t t h a n i n t h e
b e e t case. T h e r e f o r e , t h e t h i n s t i l l a g e produced from t h e
c e n t r i f u g e may go d i r e c t l y t o wastewater t r e a t m e n t w i t h o u t
b e i n g p r o c e s s e d through t h e mechanical vapor recompression
system. The energy consumption, t h e r e f o r e , is e x p e c t e d
t o be lower t h a n t h a t n e c e s s a r y f o r t h e s u g a r b e e t case.
The c e n t r i f u g e d s o l i d s from t h e whole s t i l l a g e w i l l be
r e c o v e r e d i n a similar manner t o t h a t d e s c r i b e d under
t h e s u g a r b e e t case.
3 . 5 Wheat P r o c e s s i n s
Work on t h e wheat p r o c e s s i n g o p t i o n h a s been s t a r t e d .
Equipment m a n u f a c t u r e r s have been c o n t a c t e d and a wheat
p r o c e s s i n g p l a n t ( f l o u r m i l l ) was v i s i t e d . Wheat m i l l i n g
tests are being conducted t o d e t e r m i n e w h e t h e r removal
of t h e g l u t e n p o r t i o n of t h e wheat i n t h e m i l l i n g section
of t h e p l a n t w i l l have a f a v o r a b l e e f f e c t on p r o c e s s
economics. The p r o c e s s flow diagram w i l l be produced
a f t e r t h e t e s t results become a v a i l a b l e .
3-29
Section 4
GEOTHERMAL RESOURCE
The overall process heat requirements will dictate the geothermal
brine requirements. These have not been completed, but a prelimi-
nary estimate of the requirements is between 100 and 200 million
BTU/hr. The following discussion covers how the geothermal brine
will be used in the system and the brine flow requirements.
4.1 Resource Extraction and Requirement
Three different energy extraction systems were considered:
(1) flashed steam; ( 2 ) pressurized geothermal fluid with
a direct transfer of heat, and ( 3 ) use of a secondary heat
transfer fluid. The pressurized fluid system has been
selected since it minimizes the potential scaling problems
in the brine transfer system. Thus, there will be no direct
injection of the brine into the process streams. In the
event steam injection is required, as in potato cooking,
a secondary loop incorporating a steam generation system
will be utilized.
Since the overall heat balance is not completed, only a
preliminary estimate can be made for the geothermal fluid
flow requirements. Figure 4-1 shows the relationship
between geothermal fluid return flow temperature and this
number of wells required and the relative energy cost
to supply the process heat load.
4-1
.
I-
v)
8
4
w
>
Fr
a
W
1.o
0.75
0.50
0.25
TOTAL HEAT LOAD = 100x lo6 BTU/HR
TBRINE IN = 2800~
WELLS, PUMPING POWER,
AND LAND ONLY
INTEREST
RATE
0 I I 1 J
150 175 200 225 250
BRINE OUT -OF
12
10
8 NO.
OF
SUPPLY
4 WELLS
2
0
Figure4-1 RELATIVE ENERGY COST VS BRINE
RETURN TEMPERATURE
4 . 2 Geothermal F l u i d P r o p e r t i e s
P h y s i c a l and chemical p r o p e r t i e s of t h e geothermal f l u i d
c o n s t r a i n t t h e method by which t h e f l u i d may be used.
The e f f e c t s o f t h e s e p r o p e r t i e s relate t o t h e s c a l i n g
,
I tendency of t h e f l u i d , and p o t e n t i a l c o r r o s i o n by t h e
non-condensible g a s e s and b r i n e s a l i n i t y .
A n a l y s i s of t h e t o t a l d i s s o l v e d s o l i d s i n t h e R a f t R i v e r
KGRA i n d i c a t e s t w o d i f f e r e n t sources of geothermal water
e x i s t i n deep wells. One of t h e s e is of a l o w s a l i n i t y
( a p p r o x i m a t e l y 1 0 0 0 ppm TDS) and one of a h i g h s a l i n i t y
( a b o u t 6000 ppm TDS). These waters are a s s o c i a t e d w i t h
l o c a l g e o g r a p h i c a l c o n d i t i o n s known a s t h e Bridge f a u l t
and t h e narrows S t r u c t u r e (Ref. 3 ) .
The f l u i d t e m p e r a t u r e of these t w o sources is a l s o d i f -
f e r e n t . Bottom h o l e t e m p e r a t u r e s i n deep w e l l s v a r y by
as much a s 5' F f o r t h e same d e p t h .
Non-condensible g a s e s are p r e s e n t i n t h e geothermal b r i n e .
Materials t e s t i n g h a s shown t h e r e are trace amounts of
hydrogen s u l f i d e i n t h e b r i n e s (Ref. 4 ) . These are of
s u f f i c i e n t q u a n t i t y t o cause c o r r o s i o n problems w i t h
copper a l l o y s . The f i n a l materials s e l e c t i o n w i l l t a k e
t h e f l u i d p r o p e r t i e s i n t o c o n s i d e r a t i o n .
4-3
S e c t i o n 5
CONCEPTUAL DESIGN OF GEOTHERMAL
ENERGY GATHERING, TRANSFER,
AND DISPOSAL SYSTEM
A v i s i t w a s made t o t h e DOE R a f t River s i t e on September 1 9 and
20 t o o b t a i n d e s i g n i n f o r m a t i o n on t h e geothermal resources and
cost estimates f o r u s e of t h e geothermal resources a t t h e Crook
and Glover p r o p e r t i e s . A summary of t h e geothermal resource
characteristics is shown i n T a b l e 5-1.
5.1 Well F i e l d Design
D i s c u s s i o n s were h e l d w i t h g e o l o g i s t , h y d r o l o g i s t s , and
e n g i n e e r s of EG&G concerning t h e R a f t R i v e r area. N o r e p o r t
is a v a i l a b l e which can s u p p l y t h e d e s i g n c o n d i t i o n s f o r
t h e geothermal resources n o r is t h e r e any g e n e r a l agreement
on t h e e x t e n t of t h e resource.
T h e r e is major f a u l t i n g i n t h e R a f t R i v e r area so t h a t i t
is v e r y d i f f i c u l t t o p r e d i c t t h e r e s u l t s from e x p l o r a t i o n
d r i l l i n g even i f i t is n e a r an e x i s t i n g w e l l . Multi-legged
wells are n o t worth t h e a d d i t i o n a l e x p e n d i t u r e j u s t t o in-
crease t h e flow b u t can be used t o improve a bad w e l l .
The flow i n c r e a s e is small f o r multi-legged wells, t h e cost
is l a r g e , and t h e r e a r e chances of p l u g g i n g one or t h e
o t h e r l e g s due t o o b s t r u c t i o n s from t a i l i n g s .
5-1
T a b l e 5-1
G eothermal Resource
Design Bases
W e l l Supply
Temperature = 280° F ( a t s u r f a c e )
Flow = 600 gpm/well w i t h 200 KW pumping power
Depth = 5000 f e e t
Cost = $700,000 t o $900,000 (1979$)
( n o t i n c l u d i n g e x p l o r a t i o n cost)
L i f e = One new w e l l e v e r y o t h e r y e a r f o r 7 w e l l s d r i l l e d .
Well Spacing - On a 1 / 4 M i l e S q u a r e G r i d
Non-condensible Gases - N o H 2 S
Redundancy - 7 wells d r i l l e d f o r 5 producing w e l l s
( t h e 2 wells c a n n o t be used , f o r re-
i n j e c t i o n ) .
S c a l i n g - F l a s h i n q of t h e b r i n e s h o u l d n o t b e allowed.
Keep p r e s s u r e above 1 0 0 p s i g .
B r i n e D i s D o s a l
Same q u a n t i t y a s o b t a i n e d from t h e s u p p l y w e l l must
be r e i n i e c t e d .
One r e i n j e c t i o n w e l l per 2 s u p p l y w e l l s i n t o 1500 t o
2500 a q u i f e r .
Maximum r e i n j e c t i o n p r e s s u r e = 250 p s i g
N o p a r t i c l e s greater t h a n 200 micron
5-2
Estimates of w e l l o p e r a t i n g c o n d i t i o n s a l s o vary.
t h e 5 MW Power P l a n t w a s designed f o r 290° F, more r e c e n t
d a t a i n d i c a t e d an average temperature of 270 t o 280° F
(pumped and a t t h e w e l l h e a d ) . A d d i t i o n a l t e m p e r a t u r e loss
i n t h e p i p e l i n e s can be expected. Flows o f 500 t o 600 gpm
per w e l l are p o s s i b l e w i t h pumping. Well d e p t h s are t y p i -
c a l l y 5000 f e e t .
Although
Although w e l l s can be s e l f flowing, pumping is recommended.
A s t u d y f o r w e l l pumping f o r t h e 5 MW p l a n t concluded t h e r e
is an optimum o p e r a t i n g pressure. I n c r e a s i n g t h e pump head
i n c r e a s e s t h e flow. Submersible pumps have been c o n s i d e r e d .
T h e i r u s e should be c o n s i d e r e d as developmental f o r t h i s
a p p l i c a t i o n . Line pumps can be used f o r pump d e p t h s of
800 f e e t and p o s s i b l e t o 1 2 0 0 t o 1 5 0 0 f e e t .
W e l l l i f e is unknown. Although some wells have been i n
e x i s t e n c e s i n c e 1975, i n s u f f i c i e n t i n f o r m a t i o n is a v a i l -
a b l e t o project t h e o p e r a t i n g l i f e . Most a n a l y s e s a r e
based upon a maximum l i f e of 5 y e a r s . Longer w e l l flows
are p o s s i b l e b u t a t t h e expenses of i n c r e a s e d pump s e t t i n g
d e p t h s and pump horsepower. T h e r e f o r e , a recommendation
of one new w e l l e v e r y o t h e r y e a r f o r e v e r y 5 t o 7 pro-
d u c t i o n wells was made.
5-3
5.2 Brine G a t h e r i n g System
A s u p p l y w e l l f i e l d l a y o u t u s i n g a square g r i d w i t h a
w e l l s p a c i n g of 1 / 4 t o 1 / 2 a m i l e is recommended. T h i s is
similar t o o i l f i e l d s . A g e n e r a l comment is t h a t t h e r e is
i n s u f f i c i e n t s p a c e on t h e Crook and Glover p r o p e r t y t o
s u p p l y t h e e t h a n o l p r o d u c t i o n f a c i l i t y ( b a s e d upon o u r
p r e l i m i n a r y estimate of f i v e wells). Adjacent p r o p e r t i e s
w i l l be needed t o s u p p l y t h e h e a t load r e q u i r e m e n t .
5.3 B r i n e D i s p o s a l
F o r b r i n e r e i n j e c t i o n , t h e f l u i d m u s t be i n j e c t e d such
t h a t it d o e s n o t c o n t a m i n a t e t h e d r i n k i n g water supply.
Normally t h i s might be i n t o t h e same a q u i f e r t h e b r i n e is
o b t a i n e d from ( a t l e a s t about t h e same d e p t h ) . More r e c e n t
t e s t i n g h a s shown an a q u i f e r a t 1500 t o 2500 f e e t w i l l a c c e p t
reinjected flow r e a d i l y (Ref. 5 ) . Whether t h i s can be used
on a long term b a s i s i s n ' t known. I t is e s t i m a t e d a r e i n -
j e c t i o n p r e s s u r e o f 250 t o 300 p s i is r e q u i r e d a t t h e end
of f i v e y e a r s . It is recommended t h e r e be one s t a n d b y
w e l l f o r e v e r y t w o i n j e c t i o n wells. One r e i n j e c t i o n w e l l
p e r t w o s u p p l y w e l l s is required f o r t h e s h a l l o w a q u i f e r
whereas a one-to-one r a t i o is r e q u i r e d f o r t h e d e e p e r
a q u i f e r .
The o n l y p r e s e n t p r e t r e a t m e n t f o r r e i n j e c t i o n is 200 micron
f i l t r a t i o n . 5 micron f i l t r a t i o n may be r e q u i r e d .
5-4
S e c t i o n 6
ECONOMIC FACTORS
During t h e v i s i t t o R a f t R i v e r , d i s c u s s i o n s were h e l d w i t h DOE
p e r s o n n e l i n o r d e r t o o b t a i n w e l l d r i l l i n g costs. I n a d d i t i o n ,
d i s c u s s i o n s were h e l d w i t h t h e owner of t h e t w o properties under
c o n s i d e r a t i o n - Gary Crook and Frank Glover.
6 . 1 Geothermal Well Costs
W e l l d r i l l i n g costs were o b t a i n e d from t h e DOE i n a paper
"Geothermal W e l l D r i l l i n g Estimates Based on P a s t W e l l
Costs". I t is e s t i m a t e d t h a t an a n n u a l i n f l a t i o n r a t e f o r
w e l l s is as h i g h a s 25%. A 5000 f o o t w e l l may cost up t o
$900,000 ( 1 9 7 9 $ ) n o t i n c l u d i n g e x p l o r a t i o n costs. A review
of o t h e r DOE c o n t r a c t s showed e x p l o r a t i o n costs t o range
from $11,000 (one case) t o $100,000 ( t w o cases) (Ref. 6 ) .
6.2 Crook's P r o p e r t y
M r . Crook provided t h r e e a l t e r n a t i v e s f o r t h e cost o f h i s
p r o p e r t y . 1) An o u t r i g h t sale would cost $350,000 ( l a n d
v a l u e of h i s p r o p e r t y by o t h e r e s t i m a t e s . i s a b o u t $ 1 0 , 0 0 0 ) .
2 ) A lease arrangement a t $25,00O/year w i t h him r e t a i n i n g
t h e r i g h t t o u s e of 150 gpm of geothermal water a t less
t h a n 180° F f o r h i s greenhouse. 3 ) S e l l seven acres n o t
i n c l u d i n g greenhouse b u t i n c l u d i n g geothermal r i g h t s a t
$150,000. For t h i s case he w i l l a l s o r e t a i n t h e r i g h t s
I
t o t h e u s e of 150 gpm f l u i d flow.
6-1
M r . Crook d o e s n o t have water r i g h t s . H i s l a n d is l o c a t e d
on a f l o o d p l a i n and would p r o b a b l y be a poor l o c a t i o n f o r
an e t h a n o l p l a n t .
6 . 3 G l o v e r ' s P r o s p e c t
Frank Glover owns 1 6 0 acres a t t h e R a f t R i v e r s i t e .
H e h a s h i r e d an a p p r a i s e r t o d e t e r m i n e t h e v a l u e of h i s
p r o p e r t y b u t h a s n o t y e t o b t a i n e d t h e r e p o r t . When he
d o e s , he w i l l send t h e results.
There are no producing water wells on h i s p r o p e r t y . H e
h a s p e t i t i o n e d t o d r i l l a small e x p l o r a t o r y w e l l b u t as
y e t h a s n o t r e c e i v e d a p p r o v a l .
6.4 E l e c t r i c R a t e s
E l e c t r i c i t y is o b t a i n e d from t h e R a f t R i v e r E l c t r i c a l Co-
op. A r a t e s c h e d u l e was o b t a i n e d and shows t h e power
cost f o r i n d u s t r i a l user t o be less t h a n 0.02 $/KW-Hr.
The co-op i n d i c a t e d t h e rates w i l l rise s u b s t a n t i a l l y
i n December. For i n s t a l l a t i o n cost of commercial s i z e
e l e c t r i c a l loads, s p e c i a l rates may be o b t a i n e d .
6 . 5 Cooling Water
The R a f t R i v e r is a c l o s e d resource so t h a t t h e r e can be
n o consumptive u s e s of water. T h i s is i n t e r p r e t e d t o
mean b o t h geothermal and c o o l i n g water. P r e s e n t water
users may s e l l t h e i r water r i g h t s t o o t h e r p a r t i e s i n
6-2
t h e f u t u r e . In a d d i t i o n , water r i g h t s are g i v e n o n l y
on r e a l i t i v e l y l a r g e areas of l a n d . Thus t h e 1 0 acres
of t h e Crook's p r o p e r t y d o e s n o t have water r i g h t s .
However t h e 1 6 0 acres t h a t h i s 1 0 acres is p a r t o f ,
h a s water r i g h t s .
6-3
1.
2 .
3.
4 .
5.
6.
REFERENCES
Grain Motor Fuel Alcohol-Technical and Economic Assessment
Study, HCP/J6639-01, Raphael Katzen Associates for U.S. DOE
under Contract No. EJ-78-C-01-6639.
1978 Agricultural Statistics, USDA, Economic, Statistics
and Cooperative Service, Boise, Idaho, 1978.
C.A. Allen, R.E. Chaney, and R.E. McAtee, Geochemical Model-
inq at Raft River, Geothermal Resources Council, Transactions,
Vol. 3, Sept. 1972.
R.L. Miller, Corrosion of Copper-Base Alloys in a Geothermal
Brine, AIME International Symposium on Oilfield and Geo-
thermal chemistry, Jan. 1979.
Discussions with R. Chappel of DOE, Idaho Operations Office
and K. Jones of EG&G, Idaho, Sept. 1979.
Discussions with C. Allen, D. Goldman, and S. Spencer
of EG&G, Idaho, Sept. 1979.

Document

  • 1.
    DOE/ID/12050-1 Engineering81Economic Studies for DirectApplication of Geothermal Energy ETHANOL PRODUCTION FOR AUTOMOTIVE FUEL USAGE Quarterly Report, 2 July - 30 September 1979 BY S.C. May R.A. Stenzel M.C. Weekes J. Yu Date Issued - 31 October 1979 Work Performed Under Contract NO. DE - AC07 - 791D12050 for the Idaho Operations Office Bechtel National, Inc. San Francisco, California .
  • 2.
    DISCLAIMER This report wasprepared as an account of work sponsored by an agency of the United States Government. Neither the United States Government nor any agency Thereof, nor any of their employees, makes any warranty, express or implied, or assumes any legal liability or responsibility for the accuracy, completeness, or usefulness of any information, apparatus, product, or process disclosed, or represents that its use would not infringe privately owned rights. Reference herein to any specific commercial product, process, or service by trade name, trademark, manufacturer, or otherwise does not necessarily constitute or imply its endorsement, recommendation, or favoring by the United States Government or any agency thereof. The views and opinions of authors expressed herein do not necessarily state or reflect those of the United States Government or any agency thereof.
  • 3.
    DISCLAIMER Portions of thisdocument may be illegible in electronic image products. Images are produced from the best available original document.
  • 4.
    ABSTRACT 1 1 I 1 I , I The pr o d u c t i o n of e t h a n o l from p o t a t o e s , s u g a r b e e t , and wheat u s i n g geothermal resources a t t h e R a f t R i v e r area of Idaho is being e v a l u a t e d . The s o u t h c e n t r a l s e c t i o n of Idaho produces a p p r o x i m a t e l y 18 m i l l i o n b u s h e l s o f wheat, 1 . 3 m i l l i o n t o n s of s u g a r b e e t and 24 m i l l i o n c w t p o t a t o e s a n n u a l l y . Based on these p r o d u c t i o n f i g u r e s , a 20 m i l l i o n g a l l o n / y r e t h a n o l f a c i l i t y h a s been s e l e c t e d a s t h e l a r g e s t scale p l a n t t h a t can be s u p p o r t e d w i t h t h e c u r r e n t a g r i - c u l t u r a l resources. The p l a n t w i l l o p e r a t e on a l l t h r e e f e e d s t o c k s n o m i n a l l y p r o c e s s i n g p o t a t o e s f o r f i v e months, s u g a r b e e t f o r f o u r months and wheat f o r t h r e e months of t h e y e a r . The p r o c e s s f a c i l i t y w i l l u s e c o n v e n t i o n a l a l c o h o l t e c h n o l - ogy u t i l i z i n g geothermal f l u i d a t a maximum of 280° F as an energy source. The p r o c e s s flow diagrams f o r all three f e e d s t o c k s are c u r r e n t l y being p r e p a r e d . There w i l l be b a s i c a l l y t h r e e f e e d s t o c k p r e p a r a t i o n s e c t i o n s , a l t h o u g h t h e l i q u e f a c t i o n and s a c c h a r i f i c a t i o n s t e p s f o r p o t a t o e s and wheat w i l l i n v o l v e common equipment. The f e r m e n t a t i o n , d i s t i l l a t i o n and by-product h a n d l i n g s e c t i o n s w i l l be common t o a l l t h r e e f e e d s t o c k s . Three geothermal e n e r g y e x t r a c t i o n systems were c o n s i d e r e d t o accommodate t h e energy r e q u i r e m e n t s of t h e e t h a n o l f a c i l i t y ( f l a s h e d steam, p r e s s u i z e d f l u i d and secondary h e a t t r a n s f e r ) . P r e s s u r i z e d geothermal f l u i d w i t h d i r e c t h e a t t r a n s f e r h a s been s e l e c t e d as t h e usage mode t o mini- mize scale d e p o s i t i o n . T e n t a t i v e l y , t h e geothermal s u p p l y w e l l s w i l l be l a i d o u t i n s q u a r e g r i d s w i t h 1/4 m i l e s p a c i n g . The number o f wells r e q u i r e d w i l l be determined a f t e r t h e p r o c e s s h e a t load is calculated.
  • 5.
    TABLE OF CONTENTS Figures. . . . . . . . . . . . . . . . . . . . . . . . . Tables . . . . . . . . . . . . . . . . . . . . . . . . . Section iii iv Page 1 INTRODUCTION . . . . . . . . . . . . . . . . . . 1-1 I 2 ETHANOL PRODUCTION TECHNOLOGY. 2.1 Feedstock Requirement . . . . . . . . . . 2.2 Feedstock Preparation . . . . . . . . . 2.3 Saccharification and Fermentation . . . . . 2.4 Anhydrous Ethanol Production . . I . . . . 2 . 5 By-product Processing . . . . . . . . . . . 3 PROCESS FLOW DIAGRAM PREPARATION . . . . . . . 3.1 Establishment Process Conditions and Scope. 3.2 Process Flow Diagrams . . . . . . . . . . 3-3 Sugar Beet Processing . . . . . . . . . . . 3.4 Potato Processing Description . . . . . 3.5 Wheat Processing . . . . . . . . . . . . . 4 GEOTHERMAL RESOURCE 4.1 Resource Extraction and Requirement . . . . 4.2 Geothermal Fluid Properties . . . . . 2-1 2-1 2-4 2-6 2-8 2-9 3-1 3-1 3-2 3-2 3-19 3-29 4-1 4-1 4-3 i
  • 6.
    TABLE O FCONTENTS ( c o n t i n u e d ) Section Page 5 CONCEPTUAL DESIGN O F GEOTHERMAL ENERGY GATHERING, TRANSFER, AND DISPOSAL SYSTEM . . . . 5.1 W e l l F i e l d D e s i g n . . . . . . . . . . . 5.2 B r i n e G a t h e r i n g System . . . . . . . . . 5.3 B r i n e D i s p o s a l . . . . . . . . . . 6 ECONOMIC FACTORS . . . . . . . . . . . . . . . 6.1 G e o t h e r m a l Well C o s t s . . . . . . . . . 6.2 C r o o k ' s Property . . . . . . . . . . . . . 6 . 3 G l o v e r ' s Prospect . . . . . . . . . . . 6.4 E l e c t r i c R a t e s . . . . . . . . . . . . . . 6.5 C o o l i n g Water . . . . . . . . . . . . . . . REFERENCES 5-1 5-1 5-4 5-4 6-1 6-1 6-1 6-2 6-2 6-2 ii
  • 7.
    FIGURES Number Page 1-1 3-1 , 3-2 3-3 3-4 3-5 3-6 4-1 We l l and P i p e l i n e Location R a f t River Area . . . . . . . . . . . . . 1-2 Block Flow Diagram Sugar B e e t P r o c e s s i n g 20 MM G a l / Y r Ethanol P l a n t . . . . . . . 3-7 20 MM G a l / Y r Nominal E t h a n o l F a c i l i t y Sugar Beet P r o c e s s i n g - P r e l i m i n a r y P r o c e s s Flow Diagram . . . . . . . . . . 3-8 20 MM G a l / Y r Nominal E t h a n o l F a c i l i t y Sugar Beet P r o c e s s i n g - P r e l i m i n a r y P r o c e s s Flow Diagram . . . . . . . . . . 3-9 Block Flow Diagram Potato P r o c e s s i n g 20 MM G a l / Y r E t h a n o l P l a n t . . . . . . . . 3-24 20 MM G a l / Y r Nominal E t h a n o l F a c i l i t y P r e l i m i n a r y Potato P r o c e s s i n g P r o c e s s Flow Diagram . . . . . . . . . . 3-25 20 MM G a l / Y r E t h a n o l F a c i l i t y P r e l i m i n a r y Product R e c o v e r y Potato Case . . . . . . . . . . . . . . . 3-26 R e l a t i v e Energy C o s t v s B r i n e Return Temperature . . . . . . . . 4-2 iii
  • 8.
    . . ._ I ... Number 1-1 2-1 2-2 TABLES Page Scope of Work . . . . . . . . . . . . . . . . . 1-4 Recent Wheat P r o d u c t i o n i n South C e n t r a l I d a h o . . . . . 2-2 Recent S u g a r Beet P r o d u c t i o n i n South C e n t r a l I d a h o . . . . . . . . . 2-2 2-3 3-1 3-2 3-3 3-4 3-5 3-6 5-1 Recent P o t a t o P r o d u c t i o n i n South C e n t r a l I d a h o . . . . . . . . . 2-3 Average Composition of S u g a r Beet ( C l e a n ) . . . 3-3 P r i n c i p a l Design Bases - P r o c e s s i n g ' Sugar Beets . . . . . . . . . . . . . . . 3-5 P r i n c i p a l Design Bases - Fermentation Sugar Beets . . . . . . . . . . . . . . . 3-14 Average P o t a t o Composition ( C l e a n ) . . . . . . . 3-20 P r i n c i p a l Design Bases - P r o c e s s i n g potatoes . . . . . . . . . . . . . . . . . 3-21 P r i n c i p a l Design Bases - Potato F e r m e n t a t i o n . . . . . . . . . . . 3-22 Geothermal Resource Design Bases . . . . . . . 5-2 i v
  • 9.
    S e ct i o n 1 INTRODUCTION The e x i s t e n c e of e x t e n s i v e g e o t h e r m a l r e s o u r c e s i n t h e United S t a t e s r e p r e s e n t s an untapped p o t e n t i a l e n e r g y s o u r c e t o supple- ment a v a i l a b l e f o s s i l f u e l s . High t e m p e r a t u r e geothermal r e s o u r c e s (<350° F ) w i l l most l i k e l y be used t o g e n e r a t e e l e c t r i c i t y . How- e v e r , such h i g h t e m p e r a t u r e r e s o u r c e s a r e l i m i t e d . E x t e n s i v e s t u d i e s by t h e U.S. Geological Survey and o t h e r s have shown t h a t l o w tempera- t u r e r e s o u r c e s are much more abundant. These lower t e m p e r a t u r e geo- t h e r m a l r e s o u r c e s are s u i t a b l e f o r d i r e c t use. A number o f d i r e c t a p p l i c a t i o n s f o r space h e a t i n g and a g r i c u l t u r e u s e s are c u r r e n t l y i n e x i s t e n c e . These a p p l i c a t i o n s by t h e i r n a t u r e are l i m i t e d t o e n e r g y consumption a t or n e a r t h e geothermal s o u r c e . t h e u s e of geothermal e n e r g y f o r t h e p r o d u c t i o n o f e t h a n o l a s a f u e l is b e i n g e v a l u a t e d . Ethanol produced w i t h geothermal r e s o u r c e s w i l l be a b l e t o c o n v e r t t h e non-mobile e n e r g y t o a mobile form t o supplement o u r automotive f u e l r e q u i r e m e n t s . F o r t h i s s t u d y T h i s t e c h n i c a l and economic e v a l u a t i o n o f e t h a n o l p r o d u c t i o n u s i n g geothermal r e s o u r c e s i s s p e c i f i c a l l y d i r e c t e d t o a s i t e a d j a c e n t t o t h e Department of Energy R a f t R i v e r T e s t F a c i l i t y . The l o c a t i o n s of t h e properties owned by Messrs. G. Crook, e t . a1 and Frank Glover r e f e r r e d t o i n t h i s s t u d y are shown i n F i g u r e 1-1. 1-1
  • 10.
  • 11.
    T h is s t u d y is d i v i d e d i n t o n i n e major t a s k s t o -- 0 E v a l u a t e t h e a v a i l a b i l i t y o f farm p r o d u c t s i n t h e R a f t R i v e r r e g i o n t o produce e t h a n o l . 0 P r o v i d e t h e n e c e s s a r y c o n v e r s i o n process. 0 E s t a b l i s h t h e c o n d i t i o n s and a v a i l a b i l i t y of t h e geothermal r e s o u r c e . 0 P r o v i d e an economic a n a l y s i s . 0 Determine i n s t i t u t i o n a l r e q u i r e m e n t s f o r com- mercial o p e r a t i o n . The n i n e t a s k s , i n c l u d i n g a l l of t h e s u b t a s k s , are shown i n T a b l e 1-1. I The s t u d y was begun on J u l y 2 , 1979. T h i s report c o v e r s r e s u l t s accomplished from t h e i n c e p t i o n of t h e project t o t h e l a s t week o f September 1979. I 1-3
  • 12.
    T a bl e 121 SCOPE OF WORK Task 1 Define C u r r e n t Ethanol Production Technology 1.1 Feedstock Requirement 1 . 2 Feedstock P r e p a r a t i o n 1.3 S a c c h a r i f i c a t i o n and Fermentation 1.4 Anhydrous Ethanol Product ion 1.5 By-product P r o c e s s i n g Task 2 P r o c e s s Flow Diagram P r e p a r a t i o n 2 . 1 E s t a b l i s h P r o c e s s C o n d i t i o n s and Scope 2.2 Prepare A l t e r n a t i v e PFD's f o r S e l e c t e d Feedstocks 2.3 E s t a b l i s h P r o c e s s Requirements ' Task 3 D e f i n i t i o n of Geothermal Resource Requirements 3.1 Process C o n d i t i o n s 3.2 E s t a b l i s h m e n t of Geothermal Brine Flow Requirements 3.3 Study of P h y s i c a l and Chemical C o n s t r a i n t s Task 4 Conceptual Design of Geothermal Energy G a t h e r i n g T r a n s f e r and Disposal Systems 4 . 1 W e l l F i e l d Design 4.2 B r i n e G a t h e r i n g System 4.3 Energy E x t r a c t i o n System 4.4 B r i n e Disposal 4.5 Resource P r o p e r t y V a r i a t i o n s 4.6 System O p t i m i z a t i o n 1-4
  • 13.
    Table 1-1 ( continued) Task5 Conceptual Design of Alcohol Facility 5.1 Definition of Overall Facility 5.2 Preparation of Process Equipment Specifications 5.3 Establish Facility and Equipment Lists Task 6 Economic Analysis of Geothermal-Alcohol Scheme 6.1 Capital Cost Estimate 6.2 Operating Cost Analysis 6 . 3 Economic Evaluation and Comparison with Other Energy Sources Task 7 Implementation Plan for Demonstration Facility 7 . 1 Define Program Goals 7 . 2 Information Transfer 7 . 3 Technical Demonstration Task 8 Site Institution Requirement for Demonstration Project 8.1 Feedstock Availability 8.2 Environmental Effects 8.3 Resources Leasehold Arrangement 8.4 Procedural Considerations Task 9 Final Report 1-5
  • 14.
    S e ct i o n 2 ETHANOL PRODUCTION TECHNOLOGY 2.1 Feedstock Requirement Wheat, s u g a r b e e t s and potatoes were s e l e c t e d a s t h e c a n d i d a t e raw materials f o r e t h a n o l f e r m e n t a t i o n . Over t h e past few years (1975-1978), p r o d u c t i o n o f e a c h o f t h e s e crops i n t h e c o u n t i e s around t h e R a f t R i v e r Geo- t h e r m a l P r o j e c t h a s been s u f f i c i e n t t o s u p p o r t a "commer- cial-scale" e t h a n o l p r o d u c t i o n f a c i l i t y (20 MM gal/yr or l a r g e r ) . The f o l l o w i n g shows t h e a v e r a g e a n n u a l p r o d u c t i o n : 0 Wheat ( w i n t e r ) 1 0 , 0 0 0 , 0 0 0 b u s h e l s 0 Wheat ( s p r i n g ) 8,000,000 b u s h e l s 0 Sugar b e e t s ' 1,300,000 t o n s 0 Potatoes 2 4 , 0 0 0 , 0 0 0 c w t . T a b l e s 2-1, 2-2, and 2-3 summarize t h e approximate p r o d u c t i o n by c o u n t i e s . These q u a n t i t i e s c a n n o t be c o n s i d e r e d as t h e r e s o u r c e s a v a i l a b l e s o l e l y for e t h a n o l p r o d u c t i o n . One c a n n o t i n t r o d u c e a new demand e q u i v a l e n t t o t h e e x i s t i n g demand for t h e s e a g r i c u l t u r a l p r o d u c t s w i t h o u t s e r i o u s l y u p s e t t i n g t h e local market c o n d i t i o n s . I n o r d e r t o o b t a i n raw materials a t a r e a s o n a b l e price, t h e t o t a l demand must be k e p t close t o t h e a c h i e v a b l e p r o d u c t i o n i n t h e area. About 40 p e r c e n t o f t h e t o t a l c r o p l a n d i n t h e s e f i v e c o u n t i e s is used f o r t h e s e t h r e e crops. O t h e r c r o p l a n d acreage 2-1
  • 15.
    T a bl e 2-1 (Ref. 2 ) Recent Wheat Production i n South C e n t r a l Idaho County Winter Wheat a c r e a g e y i e l d p r o d u c t i o n p l a n t e d bu/ac. MM bu C a s s i n 60,000 46 2.76 Jerome 15,000 76 1.14 Twin F a l l s 20,000 66 1.32 Powers 125,000 34 4.25 Min idoka 1 0 , 0 0 0 70 .7 Totals 230,000 44.2 avg 10.17 S p r i n g Wheat a c r e a g e y i e l d p r o d u c t i o n p l a n t e d bu/ac. MM bu 35,000 7 1 2.48 16,000 69 1.10 22,000 75 1.65 20,000 76 1.52 40,000 45 1.8 133,000 64.3 avg 8.55 T a b l e 2-2 (Ref. 2 ) Recent Sugar Beet Production i n South C e n t r a l Idaho County acreage p l a n t e d C a s s i n 17,000 Jerome 5,000 Minidoka 30,000 Twin F a l l s 14,000 Power 8,000 Totals 74,000 y i e l d tons/ac. 1 8 1 8 1 8 20 16.5 18.2 avg p r o d u c t i o n t o n s 306,000 40,000 540,000 280,000 132,000 1,348,000 2-2
  • 16.
    T a bl e 2-3 (Ref. 2 ) Recent P o t a t o Production i n South C e n t r a l Idaho County Cassia Jerome Minidoka Twin F a l l s Power Totals a c r e a g e p l a n t e d 25,000 15,000 35,000 19,000 16,000 110,000 y i e l d cwt/ac 245 265 235 300 235 225 avg p r o d u c t i o n c w t 6,125,000 3,975,000 8,225,000 2,700,000 3,760,000 24,785,000 c o u l d be used t o i n c r e a s e p r o d u c t i o n , however i r r i g a t i o n water is i n l i m i t e d supply. Rather t h a n a t t e m p t t o markedly i n c r e a s e t h e p r o d u c t i o n of one of t h e s e p o t e n t i a l f e e d s t o c k s , t h e s t r a t e g y should be t o s e e k a f r a c t i o n of each c r o p ' s a n n u a l p r o d u c t i o n f o r f e e d s t o c k and t o work w i t h t h e growers a s s o c i a t i o n s t o e n s u r e t h a t t h e r e w i l l be a d e q u a t e s u p p l i e s f o r a l l t h e buyers. T h i s m u l t i - c r o p f e e d s t o c k c o n c e p t h a s been adopted f o r t h i s study. c a p a c i t y was s e l e c t e d as being t h e l a r g e s t scale t h a n can be s u p p o r t e d by t h e a g r i c u l t u r a l resources o f t h e s o u t h c e n t r a l area. The f a c i l i t y would nominally process p o t a t o e s f o r f i v e months, s u g a r b e e t s f o r f o u r months and wheat f o r t h r e e months of t h e y e a r . A 20 m i l l i o n g a l l o n p e r y e a r e t h a n o l p r o d u c t i o n 2-3
  • 17.
    I n eachy e a r , c r o p p r o d u c t i o n s and prices would d i c t a t e t h e actual p r o c e s s i n g mix and run d u r a t i o n so t h a t t h e lowest cost ( p e r g a l l o n of p r o d u c t i o n ) f e e d s t o c k would be purchased on t h e open market. Sugar b e e t a c r e a g e would be c o n t r a c t e d f a r i n advance through t h e growers association, so t h e p r o c e s s run on s u g a r b e e t s is essen- t i a l l y f i x e d b e f o r e p l a n t i n g t i m e . Only a g r i c u l t u r a l resources i n t h e s o u t h c e n t r a l area of Idaho were c o n s i d e r e d . There is v e r y l i t t l e p r o d u c t i o n o f wheat, s u g a r b e e t s and potatoes i n t h e Utah c o u n t i e s j u s t s o u t h o f t h e Idaho-Utah s t a t e l i n e . Truck shipment of t h e s e materials from o t h e r producing areas i n Idaho and p e r h a p s Oregon would add too much t o t h e cost of t h e materia-s t o be an economic a l t e r n a t i v e . 2.2 Feedstock P r e p a r a t i o n Feedstock p r e p a r a t i o n technology f o r wheat, s u g a r b e e t s and p o t a t o e s was d i s c u s s e d w i t h c o n v e n t i o n a l processors (millers, s u g a r f a c t o r i e s , s t a r c h p l a n t s and d e h y d r a t o r s ) w i t h equip- ment vendors and w i t h saccharification/fermentation e x p e r t s . For each of t h e t h r e e f e e d t o c k s t h e r e are b a s i c a l l y t w o p r e p a r a t i o n approaches: 1) whole p r o d u c t p r o c e s s i n g and, 2 ) r e f i n e d p r o d u c t p r e p a r a t i o n . The second, and more c o s t l y approach, produces c l e a n s u b s t r a t e material which is t h e o r e t i c a l l y amenable t o c o n t i n u o u s f e r m e n t a t i o n . 2-4
  • 18.
    Whole p ro d u c t p r o c e s s i n g is conducive o n l y t o b a t c h fermen- tation. schemes were chosen. Both r e q u i r e l i q u e f a c t i o n and s a c c h a r i f i c a t i o n s t e p s p r i o r t o f e r m e n t a t i o n . F o r t h e b e e t case, a' p a r t i a l l y r e f i n e d p r o d u c t p r e p a r a t i o n scheme w a s selected, s i n c e t h e r e is l i t t l e e x p e r i e n c e w i t h fermen- t a t i o n of t h e whole b e e t ( j u i c e and p u l p ) . For wheat and p o t a t o e s whole p r o d u c t p r o c e s s i n g The p r e p a r a t i o n steps f o r wheat w i l l t e n t a t i v e l y c o n s i s t of c l e a n i n g , t h e n d r y g r i n d i n g w i t h no s e p a r a t i o n followed by s l u r r y i n g w i t h water t o a s t a r c h - d r y s o l i d s ( D S ) c o n t e n t s u i t a b l e f o r f e r m e n t a t i o n t o produce a p p r o x i m a t e l y 1 0 % e t h a n o l . The pH of t h e s l u r r y is a d j u s t e d t o 6.5 i n p r e p a r a t i o n f o r g e l a t i n i z a t i o n and enzymatic l i q u e f a c t i o n . Potatoes are washed w i t h water, d r a i n e d and d i s i n t e g r a t e d w i t h o u t p e e l i n g . The ground p o t a t o e s are c e n t r i f u g e d t o a DS c o n t e n t of 2 1 p e r c e n t . The pH is a d j u s t e d t o 6.5 as i n wheat p r e p a r a t i o n prior t o g e l a t i n i z a t i o n and l i q u e f a c t i o n . Sugar b e e t s are p r o c e s s e d u s i n g c o n v e n t i o n a l beet-sugar technology. The b e e t s are washed w i t h water, d r a i n e d , sliced i n t o t h i n strips (cossettes) and t h e n t h e j u i c e phase is e x t r a c t e d from t h e i n s o l u b l e p o r t i o n of t h e b e e t s ( p u l p ) i n a h o t water d i f f u s i o n p r o c e s s . The t h i n j u i c e c o n t a i n s a b o u t 1 4 p e r c e n t s u c r o s e and is p a r t i a l l y c o n c e n t r a t e d b e f o r e f e r - m e n t a t i o n t o e t h a n o l . These f e e d s t o c k p r e p a r a t i o n s i n v o l v e s i m p l e , w e l l - e s t a b l i s h e d , p h y s i c a l p r o c e s s e s . 2-5
  • 19.
    The refined productapproach involves conventional separa- tion processes which produce high quality starch (wheat and potatoes) and low impurity, concentrated juice (beets). The major by-product materials are produced in the prepara- tion steps rather than in the post-fermentation processing. In order to minimize the cost of the three feedstock prep- aration sections in the facility, the simpler approach was selected for this study. 2 . 3 Saccharification and Fermentation Both potato and wheat starches must be converted into fermentable sugars. Enzymatic schemes were selected for ’ liquefaction and saccharification based on starch conver- sion literature and discussions with enzyme producers. The processing conditions selected are well-established and the amylase enzymes required are commercially available. Processing steps for wheat and potato starch are nearly identical so the same equipment can be used for both: 0 Addition of the liquefying enzyme (alpha amylase) to the raw starch slurry. 0 Cooking the slurry to liberate the starch molecules (gelatinization) and to allow enzymatic breakdown of the starch bonds (liquefaction). 0 Cooling the slurry and pH adjustment to 4.5. 0 Conversion of starch to glucose (saccharification) by addition of the saccharifying enzyme (gluco- amylase) and holding the solution for about 48 hours. 2-6
  • 20.
    The saccharification stepcan be carried out simulta- neously with fermentation with the penalty of a higher glucoamylase dose. A clean substrate is desirable. Both batch fermentation and continuous fermentation schemes were considered in the process of selecting preparation steps for each feed material. Continuous fermentation offers the advantages of high fermentation rates (low residence time) and l o w yeast makeup requirements. It requires a clean sub- strate. Continuous fermentation is also more susceptible to contamination than the conventional batch process. The batch fermentation approach was chosen along with the whole product processing approach because of its relative simplicity and its proven reliability. Batch fermentation consists of charging a fermentation tank with the sugar (glucose or sucrose) solution, addition of brewers yeast and nutrients and holding the mash for about 48 hours to allow completion of the sugar conversion to ethanol. Cooling is required to remove the heat of reaction, maintaining the mash temperature at about 30' C. By-products of the reactions include yeast, carbon dioxide, fusel oils (high-molecular weight alcohols) and aldehydes. After the fermentation period, the tank is emptied, cleaned and sterilized and is ready to receive another charge of sugar solution. Multiple fermentation tanks are employed 2-7
  • 21.
    t o av o i d enormous t a n k s i z e s and t o r e d u c e t h e t o t a l c y c l e t i m e - f i l l , f e r m e n t , empty and c l e a n . The s u g a r s o l u t i o n s from b e e t and p o t a t o p r o c e s s i n g have lower than d e s i r e d s u g a r c o n t e n t s f o r optimum f e r m e n t a t i o n and t h e s u b s e q u e n t d i s t i l l a t i o n . Prior t o f e r m e n t a t i o n both w i l l be c o n c e n t r a t e d to be e q u i v a l e n t t o t h e s u g a ri c o n t e n t of t h e wheat p r o c e s s i n g s o l u t i o n . 2.4 Anhydrous Ethanol Production The p o s s i b i l i t y of producing a 1 9 0 proof e t h a n o l f o r blend- i n g w i t h g a s o l i n e w a s abandoned e a r l y i n t h i s s t u d y by m u t u a l agreement w i t h DOE'S T e c h n i c a l R e p r e s e n t a t i v e . The f o l l o w i n g d i s t i l l a t i o n methods f o r producing anhydrous 200 proof e t h a n o l were s u b s e q u e n t l y examined: 0 Conventional l o w pressure s t r i p p i n g , r e c t i f i c a t i o n and benzene-water-ethanol a z e o t r o p i c d i s t i l l a t i o n . 0 Vacuum d i s t i l l a t i o n t o a v o i d t h e water-ethanol a z e o t r o p i c c o n d i t i o n . 0 E x t r a c t i v e d i s t i l l a t i o n w i t h g a s o l i n e t o d i r e c t l y produce a g a s o l i n e / a l c o h o l m i x t u r e . 0 D i s t i l l a t i o n followed by vapor p h a s e d e h y d r a t i o n using a d s o r p t i o n a g e n t s . The l a s t t w o schemes o f f e r promise of s i g n i f i c a n t e n e r g y s a v i n g s b u t are r e l a t i v e l y undeveloped processes. Vacuum d i s t i l l a t i o n d o e s n o t a p p e a r t o y i e l d r e a l c o s t / e n e r g y s a v i n g s because of t h e g r e a t e r investment i n d i s t i l l a t i o n 2-8
  • 22.
    equipment. Katzen (Ref.1) o f f e r s a d u a l - p r e s s u r e d i s t i l - m o d i f i c a t i o n of t h e c o n v e n t i o n a l process. However, it requires a steam t e m p e r a t u r e (from c o a l - f i r e d b o i l e r s ) t h a t i s c o n s i d e r a b l y h i g h e r t h a n t h a t a v a i l a b l e from t h e geo- The more c o n v e n t i o n a l scheme was t h e r e f o r e s e l e c t e d : 0 A b e e r s t i l l producing a 7 3 mole p e r c e n t e t h a n o l overhead and a s t i l l a g e bottoms p r o d u c t w i t h f u s e l o i l s t a k e n o f f as a s i d e draw. 0 A benzene-water-ethanol a z e o t r o p i c d i s t i l l t i o n w i t h anhydrous e t h a n o l a s bottoms p r o d u c t . Water from t h e benzene s t r i p p e r is e s s e n t i a l l y f r e e of benzene and e t h a n o l . 2 . 5 By-product P r o c e s s i n g By-product t y p e and q u a n t i t i e s were c o n s i d e r a t i o n s i n t h e s e l e c t i o n of t h e p r e p a r a t i o n schemes f o r each f e e d s t o c k . Refined p r o d u c t p r e p a r a t i o n produces a number o f d i f f e r e n t front-end by-products. With a m u l t i p l e f e e d s t o c k f a c i l i t y , t h e h a n d l i n g , s t o r a g e and marketing of a number of d i f f e r e n t by-product materials may n o t be a t t r a c t i v e , even i f some high-value materials such as g l u t e n are produced. Process complexity and low u t i l i z a t i o n of p r o c e s s equipment are real drawbacks. The whole p r o c e s s i n g approach carries t h e non-fermentables ( e x c e p t f o r b e e t pulp) through t h e process t o t h e b e e r s t i l l . The whole s t i l l a g e from each f e e d material c o n t a i n s y e a s t , o t h e r i n s o l u b l e s and d i s s o l v e d s o l i d s from which a s i n g l e - 2-9
  • 23.
    t y pe of by-product-animal-feed would be r e c o v e r e d . Its advantage is a s i n g l e r e c o v e r y scheme t h a t accommodates each f e e d s t o c k . Production of a w e t by-product f o r animal f e e d i n g o n s i t e was an o p t i o n c o n s i d e r e d b r i e f l y . W h i l e it would produce a c o n s i d e r a b l e energy s a v i n g s by r e d u c i n g d r y i n g r e q u i r e m e n t s , t h e o p t i o n a d d s complexity by i n t r o d u c i n g a n o t h e r i n d u s t r y i n t o t h e area. The f e e d l o t o p t i o n may n o t be p r a c t i c a l i n t h e g e o t h e r m a l resource s i t e area. The by-product p r o c e s s i n g scheme s e l e c t e d i n v o l v e s : 0 C e n t r i f u g a l s e p a r a t i o n of whole s t i l l a g e i n t o a s l u d g e and a t h i n l i q u o r c o n t a i n i n g t h e d i s s o l v e d soli d s . 0 Evaporation of t h e t h i n l i q u o r t o a s y r u p - l i k e p r o d u c t . 0 Blending t h e s y r u p w i t h t h e s l u d g e and d r y i n g it w i t h geothermal f l u i d a s t h e h e a t source. 0 Grinding t h e d r y s o l i d s f o r s t o r a g e and s a l e a s d r y animal feed. Three s e p a r a t e d r y p r o d u c t s c o u l d be produced or t h e y c o u l d be blended f o r sale as a s i n g l e p r o d u c t . 2-10
  • 24.
    Section 3 PROCESS FLOWDIAGRAM PREPARATION 3.1 Establishment Process Conditions and Scope The process conditions for the three feedstock have been generally established. Final conditions for wheat proces- sing are subject to confirmation by a test being conducted at Novo Laboratories. There will be basically three feed- stock preparation sections, although the liquefaction and saccharification steps for wheat and potatoes will involve common equipment. The fermentation, distillation and by- product handling sections will be common to all three feedstocks. A design rate of 2540 gpm of ethanol will be produced from the fermentation step. Twenty million gallons per year of 199O proof ethanol will be recovered. Utility resources assumed to be available for the proces- s e s are: Electric Power 4.16 kV, 3@, 60 Hertz at the plant fence line Cooling water 60° F source from wells Process water 60° F source from wells Potable water 60° F source from wells Hot water (max.temp.) 280° F geothermal water 3-1
  • 25.
    3.2 Process FlowDiagrams The process f l o w diagram f o r each f e e d s t o c k are i n v a r i o u s stages of p r e p a r a t i o n . T h e f o l l o w i n g s e c t i o n s p r o v i d e t h e s t a t u s of t h e s u g a r b e e t p r o c e s s i n g and potato p r o c e s s i n g process flow diagrams a t t h e end of t h e report p e r i o d . 3.3 Sugar Beet P r o c e s s i n g Sugar b e e t s are p r o c e s s e d f o u r c o n t i n u o u s months e a c h year, November through February, f o l l o w i n g 3 months of wheat p r o c e s s i n g . Three hundred twenty-one thousand t o n s o f b e e t s are r e c e i v e d by t h e p l a n t f o r c l e a n i n g and p r o c e s s i n g . On-site s t o r a g e capacity is 120,000 t o n s . About 21,000 t o n s o f t r a s h and s i l t are removed i n c l e a n i n g t h e b e e t s o v e r t h e four-month p e r i o d . The d a i l y s l i c e c o n t a i n s 442 t o n s o f s u g a r o f which 432 t o n s are e x t r a c t e d a s a t h i n j u i c e i n t h e d i f f u s i o n process. The t h i n j u i c e (13.85% s u g a r ) is c o n c e n t r a t e d t o 1 9 % s u g a r . These 442 t o n s y i e l d a n e t o f 213.1 t o n s of e t h a n o l (ca 91.6% n e t y i e l d ) a t t h e end of b a t c h f e r m e n t a t i o n of t h e c o n c e n t r a t e j u i c e . The beer (10.3% w t e t h a n o l ) is d i s t i l l e d t o a 87% w t e t h a n o l over- head p r o d u c t , t h e n d e h y d r a t e d t o a 99.2% w t e t h a n o l p r o d u c t i n a benzene-water-ethanol column. Beet p u l p from t h e d i f f u s i o n s t e p is dewatered and d r i e d f o r by-product s a l e . The whole s t i l l a g e from t h e b e e r s t i l l is e v a p o r a t e d t o a s y r u p and d r i e d w i t h t h e b e e t pulp. F u s e l o i l s ( h i g h e r m o l e c u l a r weight a l c o h o l s ) are a l s o r e c o v e r e d as a by- p r o d u c t which may be blended w i t h t h e e t h a n o l p r o d u c t . 3-2
  • 26.
    Design Basis T ab l e 3-1 p r e s e n t s t h e assumed composition of t h e s u g a r b e e t s processed i n t h e p l a n t . Table Average Composition o 3-1 Sugar B e e t ( C l e a n ) S o l u b l e d r y matter Marc Water J U I C E Sucrose N-free o r g a n i c s ( c a r b o h y d r a t e s , acids, s a p o n i n s ) N-organics ( b e t a i n e , amides, amino acids, p u r i n e s , pyramidines, ammonia and n i t r a t e s ) I n o r g a n i c s ( K , C a , Mg, N a , PO4, C1, SO4) Water Marc I n s o l u b l e pectic material, p r o t e i n s , s a p o n i n s C e l l u l o s e , l i g n i n , h e m i c e l l u l o s e s Bound water 18.87% 5.00% 76.13% 100.00% 1 6 . 0 0 % 1.20% 1.17% 50% 76.13% 1.25% 1.25% 2.50% 100.00% 3-3
  • 27.
    The a s- d e l i v e r e d b e e t s are assumed t o c o n t a i n a t o t a l of seven p e r c e n t (on a clean b e e t b a s i s ) f o r e i g n matter -- r o c k s , t r a s h and s i l t . In c l e a n i n g t h e b e e t s a l l f o r e i g n matter i s removed and 0 . 1 p e r c e n t of t h e s o l u b l e d r y matter h a l f sucrose) is assumed t o be l o s t i n washing ( o r i n s t o r a g e ) . Beets are p r o c e s s e d 24-hrs p e r d a y , seven days p e r week a t a d e s i g n stream f a c t o r of 90 p e r c e n t - 2769.44 t o n s p e r stream day or 2492.5 t o n s p e r day on a c a l e n d a r day b a s i s . T a b l e s 3-2 and 3-3 summarize t h e p r i n c i p a l d e s i g n b a s e s f o r each p r o c e s s s e c t i o n . Each s e c t i o n is d e s c r i b e d below. F i g u r e 3-1 is an o v e r a l l b l o c k diagram of t h e beet p r o c e s s i n g and F i g u r e 3-2 is a p r o c e s s f l o w diagram o f t h e s t e p s up t o d i s t i l l a t i o n . F i g u r e 3-3 shows t h e p r o d u c t r e c o v e r y section. B e e t Receiving and Storage -- S u g a r beets are s h i p p e d t o t h e e t h a n o l f a c i l i t y by end-dump t r a c t o r - t r a i l e r s . The n e t l o a d a v e r a g e s 25 t o n s . Trucks are weighed i n ( g r o s s ) and o u t ( t a r e ) t o r e c o r d t h e a s r e c e i v e d tonnages. A t t h e scale t r u c k s are d i r e c t e d t o one of t w o dump s t a t i o n s , one f o r d i r e c t p r o c e s s i n g and t h e o t h e r f o r t r a n s f e r t o s t o r a g e . Five t r u c k s p e r hour are r o u t e d t o t h e d i r e c t p r o c e s s i n g s t a t i o n w h e r e a h y d r a u l i c dump p l a t f o r m e l e v a t e s t h e t r u c k s t o d i s c h a r g e t h e b e e t s i n t o t h e w e t hopper. 3-4
  • 28.
    T a bl e 3-2 PRINCIPAL DESIGN BASES - PROCESSING SUGAR BEETS E l e v a t i o n and N o r m a l Atmospheric P r e s s u r e Beet R e c e i v i n s ti S t o r a s e Receiving p e r i o d s Carrier Loads per day Direct process R e c l a i m from storage Maximum reclaim rate Beet Washing Flume water Wash water Direct recycle Pond recycle L o s t t o s l u d g e 4800-ft; 12.24 p s i a d a y l i g h t h o u r s , 7-days per week 25-ton n e t t r a c t o r - t r a i l e r s (end dump) 214 for 60 d a y s max r a t e 1235 t p d 1728 t p d 150 t p h 2000 . g a l / t o n o f ' b e e t s flumed ( d e s i g n ) 400 g a l / t o n of b e e t s ( d e s i g n ) 60 p e r c e n t ( d e s i g n ) 1 9 p e r c e n t (maximum) 1 p e r c e n t (minimum) Beet S1i c i n g S l i c e r a t e 924 t p d per machine Compressed a i r t o slicers 30 l b / t o n of beets s l i c e d K n i f e block cycle t i m e 4 h o u r s ( c l e a n i n g ) D i f f u s i o n Average d i f f u s i o n temp. Draft Length of cossettes D i f f u s e r c o n s t a n t D i f f u s i o n t i m e Sugar i n p u l p Sugar i n s l i c e d b e e t s D i f f u s e r capacity 7OoC + 273' = 343O K 120 lb juice/100 l b cossettes 1 3 m/lOO-g. cossettes 6 . 6 x 1 0 64 min. .3529% w t (1.237% w t on p u l p ) 15.95% w t 3200 t p d 3-5
  • 29.
    T a bl e 3-2 ( c o n t i n u e d ) PRINCIPAL DESIGN BASES - PROCESSING SUGAR BEETS P u l p Dewatering Raw p u l p m o i s t u r e Screened p u l p m o i s t u r e P r e s s e d p u l p m o i s t u r e Sugar loss i n p u l p P r e s s water r e t u r n U t i l i t y and Energy Requirements Electric power Process water C o o l i n g water H o t g e o t h e r m a l water Geothermal steam Thin J u i c e C o n c e n t r a t i o n S u c r o s e e x i t c o n c e n t r a t i o n Number of e f f e c t s Heat recovery 93% w t 85% w t 80% w t 80% on raw p u l p 2.237% w t on p u l p t o be d e t e r m i n e d 1 9 . 8 p e r c e n t w e i g h t p r e h e a t i n g , water h e a t i n g and d i f f u s e r h e a t i n g 2 3-6
  • 31.
  • 32.
    * I- II &cw -! - - =i 1 I i i i I I T
  • 33.
    A t th e o t h e r dump s t a t i o n b e e t s are dumped i n t o a d r y hopper and f e d o n t o a p i n c h - r o l l e r t r a s h s c r e e n which removes weeds and l e a v e s . A t r a v e l i n g - s t a c k e r conveyor t r a n s f e r s t h e b e e t s t o one of t w o p a r a l l e l s t o r a g e p i l e s . A t r a n s v e r s e s l e w i n g boom is used t o s t a c k t h e b e e t s up t o a h e i g h t of twenty f e e t and t o a width of 115 f e e t . A t f u l l c a p a c i t y , each p i l e w i l l c o n t a i n 6 0 , 0 0 0 t o n s . T r a n s v e r s e a i r d u c t s , spaced a t 25 f t . i n t e r v a l s , d i s - t r i b u t e v e n t i l a t i o n a i r s u p p l i e d by l o w p r e s s u r e f a n s . Beets are r e c l a i m e d a t up t o 1 5 0 t o n s p e r hour by f r o n t - end l o a d e r s working t h e toe of a p i l e . They l o a d a move- a b l e hopper p o s i t i o n e d above t h e reclaim b e l t conveyor. The reclaim conveyor d i s c h a r g e s i n t o t h e w e t dump hopper from which b e e t s e n t e r t h e flume system. B e e t Washing -- The b e e t s are c l e a n e d t o remove r o c k s , t r a s h and s o i l p r i o r t o s l i c i n g . Beets are s l u i c e d i n t o t h e flume system w i t h a m i x t u r e of f r e s h and r e c y c l e d flume water. A f e e d e r which i n t h e flume r e g u l a t e s t h e flow o f b e e t s i n t o t h e downstream p o r t i o n o f t h e flume. A Dyer-type r o c k c a t c h e r removes r o c k s from t h e l i g h t e r b e e t s u s i n g an upward f l o w of water t o l i f t t h e b e e t s and allow t h e r o c k s t o s e t t l e downward i n t h e r o c k c h u t e . A c h a i n conveyor removes t h e collected r o c k s . Weeds, l e a v e s and b e e t t a i l s are removed i n a Dalton-type t r a s h s e p a r a t o r . The t r a s h is d i s c h a r g e d from a r o t a t i n g drum 3-10
  • 34.
    o n to a b e l t conveyor f o r t r a s h d i s p o s a l . The b e e t s r e t u r n t o t h e f l u m e and e n t e r t h e washer which h a s a d e w a t e r i n g s e c t i o n a t t h e i n l e t . Fresh water is added a s t h e b e e t s p a s s o n t o a curved s c r e e n and are washed by s p r a y s and by a g i t a t i o n . Clean b e e t s are d i s c h a r g e d by a d e w a t e r i n g screw o n t o a b e l t conveyor. Flume water and wash water p a s s o v e r a t r a s h screen and i n t o a sump. The water can be r e c y c l e d d i r e c t l y or d i s c h a r g e d t o a g r a v i t y c l a r i f i e r f o r cleanup. S i l t s e t t l e s o u t i n t h e c l a r i f i e r and is pumped t o one of t w o s i l t ponds. The c l a r i f i e r overflow ( a b o u t 80 p e r c e n t ) is r e c y c l e d t o t h e head end o f t h e flume. The s i l t ponds allow f u r t h e r c l a r i f i c a t i o n t o occur so a d d i t i o n a l water can be r e c y c l e d . Sludge a c c u m u l a t e s i n t h e ponds and is dredged a t t h e end of t h e b e e t p r o c e s s i n g s e a s o n . Beet S l i c i n g -- Washed b e e t s are conveyed t o a b u c k e t e l e v a t o r which l i f t s them t o a h o r i z o n t a l t r a n s f e r con- veyor above t h e 50 t o n c a p a c i t y c l e a n b e e t b i n . is mounted above t h r e e 1 0 0 0 t o n p e r day c a p a c i t y r o t a r y The b i n slicers. R o t a t i n g k n i f e b l o c k s c u t t h e b e e t s i n t o t h i n slices (cossettes). The k n i f e b l o c k s are changed o u t a b o u t e v e r y four h o u r s f o r s h a r p e n i n g . Compressed a i r is used t o c l e a n t h e b l o c k s d u r i n g o p e r a t i o n . The cossettes are f e d o n t o a weigh b e l t conveyor (weightometer) which a u t o m a t i c a l l y weighs and t o t a l s t h e d a i l y s l i c e . 3-11
  • 35.
    1 D i ff u s i o n -- Hot water e x t r a c t i o n of t h e j u i c e from t h e cossettes is c a r r i e d o u t i n a c o n t i n u o u s slope d i f f u s e r . The 3200 t o n per day capacity S i l v e r D.d.S. d i f f u s e r is steam j a c k e t e d t o m a i n t a i n t h e j u i c e and p u l p a t t h e d e s i r e d t e m p e r a t u r e (160° F a v e r a g e ) . Cossettes e n t e r t h e lower end and are conveyed upward by t h e s c r o l l s . Hot water and p u l p r e t u r n water e n t e r t h e t o p end and pass downward c o u n t e r c u r r e n t l y c o n t a c t i n g t h e cossettes. By d i f f u s i o n t h e j u i c e phase passes from c e l l u l a r material i n t o t h e l i q u i d . Exhausted cossettes ( p u l p ) are d i s c h a r g e d from t h e top end o f t h e d i f f u s e r and d r o p o n t o a d e w a t e r i n g s c r e e n . The t h i n j u i c e is d i s c h a r g d (on l e v e l c o n t r o l ) from t h e l o w end of t h e d i f f u s e r i n t o a tank. The t h i n j u i c e amounts t o a b o u t 120 p e r c e n t b a s e d , i n t h e weight o f t h e e n t e r i n g cossettes. The s u g a r c o n t e n t is 13.65 p e r c e n t and r e p r e s e n t s a 97.8 p e r c e n t s u g a r recovery. P u l p Dewatering -- The raw p u l p is s c r e e n e d t o remove free w a t e r and t h e n conveyed t o e i g h t v e r t i c a l s c r e w presses f o r d e w a t e r i n g t o a b o u t 80 p e r c e n t m o i s t u r e c o n t e n t . Nearly 33 t o n s per h o u r of p r e s s e d p u l p a r e g e n e r a t e d . T h i s material is conveyed t o by-product d r y i n g . S c r e e n i n g water and press water are pumped through a h e a t exchanger and r e t u r n e d h o t (158'F) t o t h e d i f f u s i o n water i n l e t . Heated makeup water is a l s o added t o t h e r e t u r n water stream ahead of t h e h e a t exchanger. Steam p r e h e a t i n g t h e water h e l p s t o c o n t r o l b a c t e r i a l growth i n t h e d i f f u s e r . 3-12
  • 36.
    Thin Juice Concentration-- Multiple-effect evaporation is used to raise the sugar concentration in the juice for optimum fermentation and alcohol recovery. A modified two-effect evaporator system raises the sugar concentration to 19.8 percent weight. Hot geothermal brine (280° F) in the first effect vaporizes water which is used as steam to the second effect. The evaporator condensates along with vapor from the second effect preheat the thin juice feed. The re- maining vapor from the second effect provides all of the diffuser's steam needs. The coincentrated juice is then cooled to 80°F prior to fermentation. Fermentation -- Fermentation of the sucrose solution is carried out batch-wise in ten 170,000 gal fermenters to yield a net 2540 gallons per hour of ethanol. Table 3-3 summarizes the fermentation parameters. The total cycle time per fermenter is 6 0 hours and eight batches are always in some stage of fermentation at any one time. One fermenter is being filled and one is being emptied and cleaned at any one time. At the start of a cycle, concentrated juice, yeast and nutrients are pumped into the fermentation tank. HC1 is added in-line to drop the pH to 4.5 from 6.5. As the fermentation proceeds, heat released by the reaction increases the mash temperature. Carbon dioxide formed in the reaction also is released into the vapor space. 3-13
  • 37.
    Table 3-3 PRINCIPAL DESIGNBASES - FERMENTATION SUGAR BEETS Chemical Reactions and Conversions (Basis 100 lb glucose) Sucrose hydrolysis (100%) C12H22011 + H2°-----------)2C6H1206 95.0 lb + 5.0 lb 100.0 lb Glucose conversion to ethanol (91.88%) yeast 2C2H50H + 2C02‘gH12’6 91.82 lb 46.97 lb 44.85 lb to yeast. (3.636%) C2H1206 innoculum yeast + 1 452C02 + 1.452 H20 3.6363 lb 1.8181 lb .9091 lb .9091 lb to other organics (4.545%) 2.5 CgH1206 ------+3CH3CHO + 4C02 + CH3(CH2)3CH2 OH + 3H2O 4.5454 1b. 1.3333 lb 1.777 lb .8897 lb .545 lb Fermentation -- Yeast Makeup Nutrient Requirements Fermentation Time Fermentation Temperature 0.2385 lb/100 lb ethanol produced 0.954 lb/100 lb ethanol produced 48 hours 85O F -goo F 3-14
  • 38.
    T a bl e 3-3 ( c o n t i n u e d ) PRINCIPAL DESIGN BASES - FERMENTATION 22 kcal/g-mole (430 Btu/lb e t h a n o l ) Fermenter F i l l Time Fermenter Empty & C l e a n Time T o t a l Batch Cycle Time Maximum/Design Capacity Off-gas Scrubbing -- Vapor s u p e r f i c i a l v e l o c i t y L/G P r e s s u r e drop G a s i n l e t t e m p e r a t u r e G a s e x i t t e m p e r a t u r e Liquid c i r c u l a t i o n temp. Makeup water Beer Well Surge c a p a c i t y R e c i r c u l a t i o n r a t e 6 h o u r s 6 h o u r s 60 h o u r s 1 2 0 8 3 feet per second 20 ga1/1000 ACFM 2. i n . W.G. goo F ( a v g ) 60° F ( a v g ) 60° F ( a v g ) r e p l a c e m e n t o f water i n off-gas 8 h r s @ 80% f u l l 1500 gpm 3-15
  • 39.
    The mash isc i r c u l a t e d through p l a t e - t y p e exchangers when t h e bulk temperature r e a c h e s a b o u t 90' F. (60° F ) removes t h e bulk o f t h e h e a t of r e a c t i o n and l i m i t s t h e mash temperature rise. Cooling is r e q u i r e d o n l y p a r t of t h e f e r m e n t a t i o n t i m e so one exchanger can be used t o s e r v e t w o f e r m e n t e r s . A l t e r n a t e l y , t h e mash is c i r c u l a t e d c o n t i n u o u s l y , most o f t h e t i m e bypassing t h e exchanger. Evolved v a p o r s , mainly C 0 2 , are water-scrubbed i n a t r a y column t o r e c o v e r e t h a n o l . Blowdown from t h e s c r u b b e r is pumped t o t h e b e e r w e l l . Scrubber o f f - g a s is vented t o t h e atmosphere. Cooling water A t t h e end of t h e 48 h o u r f e r m e n t a t i o n period, t h e fermented mash c o n t a i n i n g 9.8% e t h a n o l is pumped t o t h e b e e r w e l l . The empty f e r m e n t e r is c h e m i c a l l y c l e a n e d by i n t e r n a l s p r a y i n g machines, s t e r i l i z e d w i t h an i o d i n e s o l u t i o n and r i n s e d w i t h s t e r i l e water. The s p e n t s o l u t i o n s a r e r o u t e d t o wastewater t r e a t m e n t , and t h i s t a n k i s a g a i n r e a d y f o r s e r v i c e . The fermented mash ( b e e r ) charged t o t h e b e e r w e l l c o n t a i n s water, y e a s t , d i s s o l v e d s o l i d s ( o r g a n i c and i n o r g a n i c ) , f u s e l o i l and a l d e h y d e s i n a d d i t i o n t o t h e e t h a n o l . The n e t y i e l d of e t h a n o l based on sucrose i s 91.6 p e r c e n t . An e i g h t - hour s u r g e c a p a c i t y is p r o v i d e d and t h e t a n k c o n t e n t s are c i r c u l a t e d c o n t i n u o u s l y t o p r o v i d e a uniform f e e d t o t h e d i s t i l l a t i o n s e c t i o n . 3-16
  • 40.
    Ethanol D is t i l l a t i o n -- Fermented b e e r from t h e b e e r w e l l is p r e h e a t e d w i t h t h e condensing v a p o r s from t h e a z e o t r o p i c column and t h e b e e r s t i l l through f e e d / t o p s e x c h a n g e r s t o r e c o v e r t h e condensing load of t h e vapor from b o t h columns. The b e e r is f u r t h e r h e a t e d through a feed/bottoms exchanger t a k i n g a d d i t i o n a l h e a t from t h e bottom of t h e b e e r s t i l l . A t r i m h e a t e r u s i n g geothermal f l u i d w i l l p r o v i d e . t h e f i n a l h e a t n e c e s s a r y t o p r o v i d e a bubble-point f e e d i n t o t h e b e e r s t i l l . The b e e r s t i l l is o p e r a t e d a t a p r e s s u r e of 1 0 p s i g a t t h e bottom of t h e column, w h i c h c o r r e s p o n d s t o t h e maximum t e m p e r a t u r e a v a i l a b l e from t h e geothermal f l u i d f o r r e b o i l d u t y i n t h e thermosiphon r e b o i l e r . F u s e l o i l is c o n c e n t r a t e d i n t h e upper p a r t of t h e column and is removed and water- washed i n a s e p a r a t e f u s e l o i l washer. The alcohol and water r e c o v e r e d from t h e f u s e l o i l washer is r e t u r n e d t o t h e b e e r s t i l l feed. Trace q u a n t i t i e s of aldehyde produced i n t h e f e r m e n t e r is removed as a n overhead stream. A f t e r conden- s a t i o n , t h e aldehyde is r e b l e n d e d w i t h t h e e t h a n o l p r o d u c t . Ethanol-water close t o t h e azeotropic composition is con- densed a g a i n s t t h e in-coming b e e r f e e d p r i o r t o its e n t r y as a bubble-point f e e d t o t h e a z e o t r o p i c d i s t i l l a t i o n column. Benzene is used t o form a t e r n a r y azeotrope w i t h t h e e t h a n o l / water m i x t u r e i n t h e a z e o t r o p i c column. The water is removed overhead w i t h t h e benzene. The condensed l i q u i d is collected 3-17
  • 41.
    1 i n aphase s e p a r a t o r . The benzene i n t h e upper p h a s e is r e c y c l e d back t o t h e t o p of t h e column. The aqueous phase c o n t a i n i n g t r a c e q u a n t i t y of hydrocarbon is f e d t o a hydro- carbon s t r i p p e r . The bottom stream of t h e a z e o t r o p i c column i s 99.2% e t h a n o l . T h i s stream is c o o l e d and pumped t o s t o r a g e . I n t h e hydrocarbon s t r i p p e r e s s e n t i a l l y a l l o f t h e hydro- carbon remaining i n t h e f e e d is removed overhead and f e d back t o t h e f e e d s t r e a m t o t h e a z e o t r o p i c column. T h e bottom stream i s s e n t t o wastewater t r e a t m e n t . By-product Recovery -- The bottom stream from t h e b e e r s t i l l c o n t a i n i n g t h e y e a s t and d i s s o l v e d s o l i d s is pumped t o t h e whole s t i l l a g e t a n k f o r f u r t h e r p r o c e s s i n g . The whole s t i l l a g e a t t h i s p o i n t combines w i t h t h e b e e t p u l p and is c e n t r i f u g e d t o produce a t h i n s t i l l a g e and a 35% s o l i d s s t r e a m f o r d r y i n g t o produce an animal f e e d by-product. T h e t h i n s t i l l a g e is concentrated t o 54% medium s y r u p through a mechanical vapor recompression f a l l i n g f i l m e v a p o r a t o r system. The c o n d e n s a t e collected from t h i s mechanical vapor recompression system is f e d t o t h e wastewater t r e a t m e n t system. 3-18
  • 42.
    The medium sy r u p combines w i t h t h e c e n t r i f u g e d s o l i d s a l o n g w i t h some r e c y c l e d d r i e d s o l i d s and f e d t o a t u r b u l i z e r t o mix t h e s e streams t o y i e l d a 45% s o l i d stream as a f e e d t o t h e geothermal f l u i d d r y e r s . The f i n a l p r o d u c t from t h e d r y e r s is 90% s o l i d and 1 0 % m o i s t u r e . The d r i e d p r o d u c t , p a r t o f which i s r e c y c l e d , is f e d t h r o u g h a hammer m i l l f o r s i z e r e d u c t i o n f o l l o w e d by c o o l i n g p r i o r t o i t s con- veyance t o t h e by-product storage a w a i t i n g shipment. The material b a l a n c e f o r t h i s s e c t i o n o f t h e p l a n t is n o t complete a t t h i s t i m e . I 3 . 4 Potato P r o c e s s i n g D e s c r i p t i o n Potatoes are processed for f i v e c o n t i n u o u s months e a c h y e a r , March t h r o u g h J u l y , f o l l o w i n g t h e f o u r months of s u g a r b e e t p r o c e s s i n g . 360,000 t o n s o f potatoes are r e c e i v e d by t h e p l a n t f o r c l e a n i n g and p r o c e s s i n g d u r i n g t h i s p e r i o d . On- s i t e storage capacity is 36,500 t o n s . The d e s i g n mash r a t e is 2 , 6 3 0 t o n s of potatoes per d a y . The d a i l y mash c o n t a i n s 389 t o n s o f s t a r c h which is c o n v e r t e d t o 432 t o n s of s u g a r . A t t h e end o f b a t c h f e r m e n t a t i o n , t h i s s u g a r is c o n v e r t e d t o 203 t o n s per day of e t h a n o l . The b e e r (11.25% w t . e t h a n o l ) is d i s t i l l e d t o a 87% w t . overhead p r o d u c t , t h e n d e h y d r a t e d t o a 99.2% w t . e t h a n o l p r o d u c t i n a benzene-water-ethanol column. 3-19
  • 43.
    The whole st i l l a g e from t h e b e e r s t i l l is c e n t r i f u g e d . The c a k e is d r i e d t o 9 0 % s o l i d s . Approximately 2 0 6 t o n s of t h i s d r i e d animal f e e d are produced p e r s t r e a m d a y s . F u s e l o i l s ( h i g h e r molecular weight alcohols) a r e a l s o r e c o v e r e d as a by-product. Design Bases T a b l e 3 . 4 p r e s e n t s t h e assumed composition of t h e p o t a t o e s p r o c e s - s e d i n t h e p l a n t . Table 3-4 AVERAGE POTATO COMPOSITION (CLEAN) FJa ter S t a r c h P r o t e i n s and f a t s F i b e r 7 7 . 5 % 1 5 . 0 % 2.1% 5 . 4 % 1 0 0 . 0 % A l l f o r e i g n matter i s removed and 0 . 1 p e r c e n , of t h e s d r y matter is assumed t o be l o s t i n d e w a t e r i n g . l u b l e Potatoes are p r o c e s s e d 24-hrs p e r d a y , seven d a y s p e r week a t a d e s i g n stream f a c t o r of 90 p e r c e n t ( 2 6 3 0 t o n s p e r stream d a y ) . T a b l e s 3 . 5 and 3 . 6 summarize t h e p r i n c i p a l d e s i g n b a s e s f o r each p r o c e s s s e c t i o n . 3-20
  • 44.
    Table 3-5 PRINCIPAL DESIGNBASES - PROCESSING POTATOES P o t a t o Receiving and S t o r a g e Receiving p e r i o d s Carrier Loads p e r day Direct p r o c e s s Potato Washina F1ume w a ter Wash water Direct r e c y c l e Pond r e c y c l e Lost t o s l u d g e P o t a t o Mashing Mashing r a t e Mash Dewatering Raw mash moisture Dewatered mash moisture C o n c e n t r a t e moisture d a y l i g h t h o u r s , 7-days p e r week 20-ton n e t t r a c t o r - t r a i l e r s (end dump) 130 2607 t p d 1 9 2 0 g a l / t o n of p o t a t o e s 1 0 0 g a l / t o n of p o t a t o e s ( d e s i g n ) flumed ( d e s i g n ) 98 p e r c e n t ( d e s i g n ) 870 t p d p e r machine 78% w t 69% w t 98% w t 3-21 a
  • 45.
    Table 3-6 PRINCIPAL DESIGNBASES - POTATO FERMENTATION Chemical Reactions and Conversions (Basis 1 0 0 l b . g l u c o s e ) Glucose conversion t o e t h a n o l (91.818%) ‘gH1Z06 y e a s t 2 C2H50H + 2 CO2 91.812 l b 46.97 l b 44.85 lb t o y e a s t (3.636%) C6H1206 i n n o c u l a t i o n y e a s t + 1.452 C 0 2 + 1.452 H 2 0 3.636 l b 1.8181 l b .go91 l b .go91 lb. t o o t h e r o r g a n i c s (4.545%) 2.5 CgH1206 y e a s t 3CH3CH0 + 4 C 0 2 + CH3 (CH2)3 4.545 l b 1.3333 l b 1.777 l b .8897 C H 2 0 H lb 3-22
  • 46.
    Each P ro c e s s s e c t i o n is d e s c r i b e d below. F i g u r e 3-4 is an o v e r a l l b l o c k diagram of t h e p o t a t o p r o c e s s i n g 'and F i g u r e 3-5 i s a p r o c e s s flow diagram of t h e s t e p s up t o d i s t i l l a t i o n . F i g u r e 3 . 6 shows t h e p r o d u c t s r e c o v e r y . P o t a t o Receiving and S t o r a g e -- Potatoes are s h i p p e d t o t h e e t h a n o l f a c i l i t y by end dump t r a c t o r - t r a i l e r s . The n e t l o a d a v e r a g e s 20 t o n s . Trucks are weighed i n ( g r o s s ) and o u t ( t a r e ) t o r e c o r d t h e as r e c e i v e d tonnages. A t t h e scale, t r u c k s ae d i v e r t e d t o t h e dump s t a t i o n where p o t a t o e s are dumped i n t o t h e p o t a t o c e l l a r which p r o v i d e s s t o r a g e s p a c e f o r 1 4 d a y s ' p o t a t o r e q u i r e m e n t ( 3 6 , 5 0 0 t o n s ) . P o t a t o e s are r e c l a i m e d by f r o n t - e n d loaders working a t t h e toe of a p i l e . The l o a d e r s t r a n s f e r t h e ' p o t a t o e s t o t h e reclaim b e l t conveyor which d i s c h a r g e s i n t o t h e s l a b s t o r a g e area which p r o v i d e s p o t a t o s t o r a g e f o r 8 h o u r s o f p l a n t o p e r a t i o n . P o t a t o Washing -- The p o t a t o e s a r e conveyed v i a a flume t o one of t h r e e p o t a t o washers. Flume water is r e c y c l e d . Wash water is s u p p l i e d t o e a c h washer a t 75 g a l l o n s p e r minute. The wash water flow from t h e washer t o a t w o - compartment s e t t l i n g pond. Suspended s o l i d s s e t t l e o u t i n t h e f i r s t compartment and c l a r i f i e d water f l o w s i n t o t h e second compartment from which i t is r e c y c l e d a s flume water makeup. Sludge accumulates i n t h e s e t t l i n g pond and is dredged a t t h e end of t h e p o t a t o p r o c e s s i n g s e a s o n . 3-23
  • 47.
  • 48.
    . STEAM . - -k rA k X _- I r------- i I -- I I 8.- 3CENX4TE 5COOKED POTATO MAS1; I O 0 PO I lQtb'o I 'V 3 I 790- 1.9 21-b I I r - 3 98.7 L l----L 0 - I . ' 0 : 3L t7,373 .t po*o 100 1 33 I I O 0I D O k C , 553 I 1 0 0 - 0 167, 1b.c100.0 100-0 .i
  • 49.
  • 50.
    P o ta t o Mashing and Dewatering -- Washed potatoes are con- veyed t o one o f t h r e e f e e d b i n s and t h e n t o t h r e e d i s i n t e - g r a t o r s where t h e potatoes are c r u s h e d , and r e s i d u a l f o r e i g n matter (tramp i r o n , e t c . ) is s e p a r a t e d from t h e mash and d i s c h a r g e d t o waste. The mash flows from t h e d i s i n t e g r a t o r s t o s c r e e n s where c o u r s e potato pieces are removed and re- cycled t o t h e d i s i n t e g r a t o r s . The s c r e e n e d mash f l o w s t o a c e n t r i f u g e where i t s m o i s t u r e c o n t e n t is reduced t o approxi- mately 69 p e r c e n t . The c e n t r a t e c o n t a i n i n g 0.3 p e r c e n t s t a r c h , is d i s c h a r g e d t o t h e wastewater t r e a t m e n t f a c i l i t y . S t a r c h L i q u e f a c t i o n -- A t w o p e r c e n t s o l u t i o n o f sodium hydroxide is added i n - l i n e t o r a i s e t h e pH o f t h e dewatered mash from 5.6 t o 6.5. Alpha amylase is n e x t added t o t h e mash t o b r e a k down t h e s t a r c h bonds and 10,670 pounds per hour of 1 0 p s i g d i r e c t steam are added t o raise t h e tempera- t u r e of t h e mash t o 221° F f o r g e l a t i n i z a t i o n and cooking of t h e s t a r c h . The s t a r c h i s cooked f o r f i v e m i n u t e s i n a t u b u l a r cooker a t 221° F and is t h e n f l a s h cooled t o 203O F. The cooked mash n e x t e n t e r s a b a f f l e d h o l d t a n k which pro- v i d e s 90 m i n u t e s d e t e n t i o n t i m e . A g i t a t o r s are p r o v i d e d f o r a d e q u a t e mixing o f t h e h o l d t a n k c o n t e n t s t o p r e v e n t s e t t l i n g o f suspended matter. The h o l d t a n k e f f l u e n t is cooled t o 140° F and t r e a t e d w i t h a f i v e p e r c e n t hydro- c h l o r i c a c i d s o l u t i o n t o lower t h e p H from 6.5 t o 4.5. 3-27
  • 51.
    Saccharification -- Glucoamylaseis added to the liquified starch to break down the starch dextrins to produce a high yield of fermentable glucose. This takes place in ten 170,000 gallon saccharification vessels each with 60 hours retention time. maintains the contents at 140° F. Each vessel is also equipped with an agitator to ensure adequate mixing of the reactants. A steam jacket around each saccharification vessel Fermentation -- Fermentation of the glucose solution is carried out batch-wise in ten 170,000 gallon fermenters to yield a net 2540 gallons per hour of ethanol. in the beet processing section summarizes the fermentation parameters. The fermentation conditions'are identical to Table 3-3 that described in the beet section. Alcohol Distillation -- The distillation scheme for the potato case is identical to that described for the beet case except for a higher solids concentration bottom stream from the beer still in the potato case. The fibers from the potato processing were not separated prior to distillation, therefore all of the fibers come in with the beer feed to the still. 3-28
  • 52.
    By-product Recovery --The w h o l e s t i l l a g e f o r t h e p o t a t o case h a s a much lower d i s s o l v e d s o l i d s c o n t e n t t h a n i n t h e b e e t case. T h e r e f o r e , t h e t h i n s t i l l a g e produced from t h e c e n t r i f u g e may go d i r e c t l y t o wastewater t r e a t m e n t w i t h o u t b e i n g p r o c e s s e d through t h e mechanical vapor recompression system. The energy consumption, t h e r e f o r e , is e x p e c t e d t o be lower t h a n t h a t n e c e s s a r y f o r t h e s u g a r b e e t case. The c e n t r i f u g e d s o l i d s from t h e whole s t i l l a g e w i l l be r e c o v e r e d i n a similar manner t o t h a t d e s c r i b e d under t h e s u g a r b e e t case. 3 . 5 Wheat P r o c e s s i n s Work on t h e wheat p r o c e s s i n g o p t i o n h a s been s t a r t e d . Equipment m a n u f a c t u r e r s have been c o n t a c t e d and a wheat p r o c e s s i n g p l a n t ( f l o u r m i l l ) was v i s i t e d . Wheat m i l l i n g tests are being conducted t o d e t e r m i n e w h e t h e r removal of t h e g l u t e n p o r t i o n of t h e wheat i n t h e m i l l i n g section of t h e p l a n t w i l l have a f a v o r a b l e e f f e c t on p r o c e s s economics. The p r o c e s s flow diagram w i l l be produced a f t e r t h e t e s t results become a v a i l a b l e . 3-29
  • 53.
    Section 4 GEOTHERMAL RESOURCE Theoverall process heat requirements will dictate the geothermal brine requirements. These have not been completed, but a prelimi- nary estimate of the requirements is between 100 and 200 million BTU/hr. The following discussion covers how the geothermal brine will be used in the system and the brine flow requirements. 4.1 Resource Extraction and Requirement Three different energy extraction systems were considered: (1) flashed steam; ( 2 ) pressurized geothermal fluid with a direct transfer of heat, and ( 3 ) use of a secondary heat transfer fluid. The pressurized fluid system has been selected since it minimizes the potential scaling problems in the brine transfer system. Thus, there will be no direct injection of the brine into the process streams. In the event steam injection is required, as in potato cooking, a secondary loop incorporating a steam generation system will be utilized. Since the overall heat balance is not completed, only a preliminary estimate can be made for the geothermal fluid flow requirements. Figure 4-1 shows the relationship between geothermal fluid return flow temperature and this number of wells required and the relative energy cost to supply the process heat load. 4-1
  • 54.
    . I- v) 8 4 w > Fr a W 1.o 0.75 0.50 0.25 TOTAL HEAT LOAD= 100x lo6 BTU/HR TBRINE IN = 2800~ WELLS, PUMPING POWER, AND LAND ONLY INTEREST RATE 0 I I 1 J 150 175 200 225 250 BRINE OUT -OF 12 10 8 NO. OF SUPPLY 4 WELLS 2 0 Figure4-1 RELATIVE ENERGY COST VS BRINE RETURN TEMPERATURE
  • 55.
    4 . 2Geothermal F l u i d P r o p e r t i e s P h y s i c a l and chemical p r o p e r t i e s of t h e geothermal f l u i d c o n s t r a i n t t h e method by which t h e f l u i d may be used. The e f f e c t s o f t h e s e p r o p e r t i e s relate t o t h e s c a l i n g , I tendency of t h e f l u i d , and p o t e n t i a l c o r r o s i o n by t h e non-condensible g a s e s and b r i n e s a l i n i t y . A n a l y s i s of t h e t o t a l d i s s o l v e d s o l i d s i n t h e R a f t R i v e r KGRA i n d i c a t e s t w o d i f f e r e n t sources of geothermal water e x i s t i n deep wells. One of t h e s e is of a l o w s a l i n i t y ( a p p r o x i m a t e l y 1 0 0 0 ppm TDS) and one of a h i g h s a l i n i t y ( a b o u t 6000 ppm TDS). These waters are a s s o c i a t e d w i t h l o c a l g e o g r a p h i c a l c o n d i t i o n s known a s t h e Bridge f a u l t and t h e narrows S t r u c t u r e (Ref. 3 ) . The f l u i d t e m p e r a t u r e of these t w o sources is a l s o d i f - f e r e n t . Bottom h o l e t e m p e r a t u r e s i n deep w e l l s v a r y by as much a s 5' F f o r t h e same d e p t h . Non-condensible g a s e s are p r e s e n t i n t h e geothermal b r i n e . Materials t e s t i n g h a s shown t h e r e are trace amounts of hydrogen s u l f i d e i n t h e b r i n e s (Ref. 4 ) . These are of s u f f i c i e n t q u a n t i t y t o cause c o r r o s i o n problems w i t h copper a l l o y s . The f i n a l materials s e l e c t i o n w i l l t a k e t h e f l u i d p r o p e r t i e s i n t o c o n s i d e r a t i o n . 4-3
  • 56.
    S e ct i o n 5 CONCEPTUAL DESIGN OF GEOTHERMAL ENERGY GATHERING, TRANSFER, AND DISPOSAL SYSTEM A v i s i t w a s made t o t h e DOE R a f t River s i t e on September 1 9 and 20 t o o b t a i n d e s i g n i n f o r m a t i o n on t h e geothermal resources and cost estimates f o r u s e of t h e geothermal resources a t t h e Crook and Glover p r o p e r t i e s . A summary of t h e geothermal resource characteristics is shown i n T a b l e 5-1. 5.1 Well F i e l d Design D i s c u s s i o n s were h e l d w i t h g e o l o g i s t , h y d r o l o g i s t s , and e n g i n e e r s of EG&G concerning t h e R a f t R i v e r area. N o r e p o r t is a v a i l a b l e which can s u p p l y t h e d e s i g n c o n d i t i o n s f o r t h e geothermal resources n o r is t h e r e any g e n e r a l agreement on t h e e x t e n t of t h e resource. T h e r e is major f a u l t i n g i n t h e R a f t R i v e r area so t h a t i t is v e r y d i f f i c u l t t o p r e d i c t t h e r e s u l t s from e x p l o r a t i o n d r i l l i n g even i f i t is n e a r an e x i s t i n g w e l l . Multi-legged wells are n o t worth t h e a d d i t i o n a l e x p e n d i t u r e j u s t t o in- crease t h e flow b u t can be used t o improve a bad w e l l . The flow i n c r e a s e is small f o r multi-legged wells, t h e cost is l a r g e , and t h e r e a r e chances of p l u g g i n g one or t h e o t h e r l e g s due t o o b s t r u c t i o n s from t a i l i n g s . 5-1
  • 57.
    T a bl e 5-1 G eothermal Resource Design Bases W e l l Supply Temperature = 280° F ( a t s u r f a c e ) Flow = 600 gpm/well w i t h 200 KW pumping power Depth = 5000 f e e t Cost = $700,000 t o $900,000 (1979$) ( n o t i n c l u d i n g e x p l o r a t i o n cost) L i f e = One new w e l l e v e r y o t h e r y e a r f o r 7 w e l l s d r i l l e d . Well Spacing - On a 1 / 4 M i l e S q u a r e G r i d Non-condensible Gases - N o H 2 S Redundancy - 7 wells d r i l l e d f o r 5 producing w e l l s ( t h e 2 wells c a n n o t be used , f o r re- i n j e c t i o n ) . S c a l i n g - F l a s h i n q of t h e b r i n e s h o u l d n o t b e allowed. Keep p r e s s u r e above 1 0 0 p s i g . B r i n e D i s D o s a l Same q u a n t i t y a s o b t a i n e d from t h e s u p p l y w e l l must be r e i n i e c t e d . One r e i n j e c t i o n w e l l per 2 s u p p l y w e l l s i n t o 1500 t o 2500 a q u i f e r . Maximum r e i n j e c t i o n p r e s s u r e = 250 p s i g N o p a r t i c l e s greater t h a n 200 micron 5-2
  • 58.
    Estimates of we l l o p e r a t i n g c o n d i t i o n s a l s o vary. t h e 5 MW Power P l a n t w a s designed f o r 290° F, more r e c e n t d a t a i n d i c a t e d an average temperature of 270 t o 280° F (pumped and a t t h e w e l l h e a d ) . A d d i t i o n a l t e m p e r a t u r e loss i n t h e p i p e l i n e s can be expected. Flows o f 500 t o 600 gpm per w e l l are p o s s i b l e w i t h pumping. Well d e p t h s are t y p i - c a l l y 5000 f e e t . Although Although w e l l s can be s e l f flowing, pumping is recommended. A s t u d y f o r w e l l pumping f o r t h e 5 MW p l a n t concluded t h e r e is an optimum o p e r a t i n g pressure. I n c r e a s i n g t h e pump head i n c r e a s e s t h e flow. Submersible pumps have been c o n s i d e r e d . T h e i r u s e should be c o n s i d e r e d as developmental f o r t h i s a p p l i c a t i o n . Line pumps can be used f o r pump d e p t h s of 800 f e e t and p o s s i b l e t o 1 2 0 0 t o 1 5 0 0 f e e t . W e l l l i f e is unknown. Although some wells have been i n e x i s t e n c e s i n c e 1975, i n s u f f i c i e n t i n f o r m a t i o n is a v a i l - a b l e t o project t h e o p e r a t i n g l i f e . Most a n a l y s e s a r e based upon a maximum l i f e of 5 y e a r s . Longer w e l l flows are p o s s i b l e b u t a t t h e expenses of i n c r e a s e d pump s e t t i n g d e p t h s and pump horsepower. T h e r e f o r e , a recommendation of one new w e l l e v e r y o t h e r y e a r f o r e v e r y 5 t o 7 pro- d u c t i o n wells was made. 5-3
  • 59.
    5.2 Brine Ga t h e r i n g System A s u p p l y w e l l f i e l d l a y o u t u s i n g a square g r i d w i t h a w e l l s p a c i n g of 1 / 4 t o 1 / 2 a m i l e is recommended. T h i s is similar t o o i l f i e l d s . A g e n e r a l comment is t h a t t h e r e is i n s u f f i c i e n t s p a c e on t h e Crook and Glover p r o p e r t y t o s u p p l y t h e e t h a n o l p r o d u c t i o n f a c i l i t y ( b a s e d upon o u r p r e l i m i n a r y estimate of f i v e wells). Adjacent p r o p e r t i e s w i l l be needed t o s u p p l y t h e h e a t load r e q u i r e m e n t . 5.3 B r i n e D i s p o s a l F o r b r i n e r e i n j e c t i o n , t h e f l u i d m u s t be i n j e c t e d such t h a t it d o e s n o t c o n t a m i n a t e t h e d r i n k i n g water supply. Normally t h i s might be i n t o t h e same a q u i f e r t h e b r i n e is o b t a i n e d from ( a t l e a s t about t h e same d e p t h ) . More r e c e n t t e s t i n g h a s shown an a q u i f e r a t 1500 t o 2500 f e e t w i l l a c c e p t reinjected flow r e a d i l y (Ref. 5 ) . Whether t h i s can be used on a long term b a s i s i s n ' t known. I t is e s t i m a t e d a r e i n - j e c t i o n p r e s s u r e o f 250 t o 300 p s i is r e q u i r e d a t t h e end of f i v e y e a r s . It is recommended t h e r e be one s t a n d b y w e l l f o r e v e r y t w o i n j e c t i o n wells. One r e i n j e c t i o n w e l l p e r t w o s u p p l y w e l l s is required f o r t h e s h a l l o w a q u i f e r whereas a one-to-one r a t i o is r e q u i r e d f o r t h e d e e p e r a q u i f e r . The o n l y p r e s e n t p r e t r e a t m e n t f o r r e i n j e c t i o n is 200 micron f i l t r a t i o n . 5 micron f i l t r a t i o n may be r e q u i r e d . 5-4
  • 60.
    S e ct i o n 6 ECONOMIC FACTORS During t h e v i s i t t o R a f t R i v e r , d i s c u s s i o n s were h e l d w i t h DOE p e r s o n n e l i n o r d e r t o o b t a i n w e l l d r i l l i n g costs. I n a d d i t i o n , d i s c u s s i o n s were h e l d w i t h t h e owner of t h e t w o properties under c o n s i d e r a t i o n - Gary Crook and Frank Glover. 6 . 1 Geothermal Well Costs W e l l d r i l l i n g costs were o b t a i n e d from t h e DOE i n a paper "Geothermal W e l l D r i l l i n g Estimates Based on P a s t W e l l Costs". I t is e s t i m a t e d t h a t an a n n u a l i n f l a t i o n r a t e f o r w e l l s is as h i g h a s 25%. A 5000 f o o t w e l l may cost up t o $900,000 ( 1 9 7 9 $ ) n o t i n c l u d i n g e x p l o r a t i o n costs. A review of o t h e r DOE c o n t r a c t s showed e x p l o r a t i o n costs t o range from $11,000 (one case) t o $100,000 ( t w o cases) (Ref. 6 ) . 6.2 Crook's P r o p e r t y M r . Crook provided t h r e e a l t e r n a t i v e s f o r t h e cost o f h i s p r o p e r t y . 1) An o u t r i g h t sale would cost $350,000 ( l a n d v a l u e of h i s p r o p e r t y by o t h e r e s t i m a t e s . i s a b o u t $ 1 0 , 0 0 0 ) . 2 ) A lease arrangement a t $25,00O/year w i t h him r e t a i n i n g t h e r i g h t t o u s e of 150 gpm of geothermal water a t less t h a n 180° F f o r h i s greenhouse. 3 ) S e l l seven acres n o t i n c l u d i n g greenhouse b u t i n c l u d i n g geothermal r i g h t s a t $150,000. For t h i s case he w i l l a l s o r e t a i n t h e r i g h t s I t o t h e u s e of 150 gpm f l u i d flow. 6-1
  • 61.
    M r .Crook d o e s n o t have water r i g h t s . H i s l a n d is l o c a t e d on a f l o o d p l a i n and would p r o b a b l y be a poor l o c a t i o n f o r an e t h a n o l p l a n t . 6 . 3 G l o v e r ' s P r o s p e c t Frank Glover owns 1 6 0 acres a t t h e R a f t R i v e r s i t e . H e h a s h i r e d an a p p r a i s e r t o d e t e r m i n e t h e v a l u e of h i s p r o p e r t y b u t h a s n o t y e t o b t a i n e d t h e r e p o r t . When he d o e s , he w i l l send t h e results. There are no producing water wells on h i s p r o p e r t y . H e h a s p e t i t i o n e d t o d r i l l a small e x p l o r a t o r y w e l l b u t as y e t h a s n o t r e c e i v e d a p p r o v a l . 6.4 E l e c t r i c R a t e s E l e c t r i c i t y is o b t a i n e d from t h e R a f t R i v e r E l c t r i c a l Co- op. A r a t e s c h e d u l e was o b t a i n e d and shows t h e power cost f o r i n d u s t r i a l user t o be less t h a n 0.02 $/KW-Hr. The co-op i n d i c a t e d t h e rates w i l l rise s u b s t a n t i a l l y i n December. For i n s t a l l a t i o n cost of commercial s i z e e l e c t r i c a l loads, s p e c i a l rates may be o b t a i n e d . 6 . 5 Cooling Water The R a f t R i v e r is a c l o s e d resource so t h a t t h e r e can be n o consumptive u s e s of water. T h i s is i n t e r p r e t e d t o mean b o t h geothermal and c o o l i n g water. P r e s e n t water users may s e l l t h e i r water r i g h t s t o o t h e r p a r t i e s i n 6-2
  • 62.
    t h ef u t u r e . In a d d i t i o n , water r i g h t s are g i v e n o n l y on r e a l i t i v e l y l a r g e areas of l a n d . Thus t h e 1 0 acres of t h e Crook's p r o p e r t y d o e s n o t have water r i g h t s . However t h e 1 6 0 acres t h a t h i s 1 0 acres is p a r t o f , h a s water r i g h t s . 6-3
  • 63.
    1. 2 . 3. 4 . 5. 6. REFERENCES GrainMotor Fuel Alcohol-Technical and Economic Assessment Study, HCP/J6639-01, Raphael Katzen Associates for U.S. DOE under Contract No. EJ-78-C-01-6639. 1978 Agricultural Statistics, USDA, Economic, Statistics and Cooperative Service, Boise, Idaho, 1978. C.A. Allen, R.E. Chaney, and R.E. McAtee, Geochemical Model- inq at Raft River, Geothermal Resources Council, Transactions, Vol. 3, Sept. 1972. R.L. Miller, Corrosion of Copper-Base Alloys in a Geothermal Brine, AIME International Symposium on Oilfield and Geo- thermal chemistry, Jan. 1979. Discussions with R. Chappel of DOE, Idaho Operations Office and K. Jones of EG&G, Idaho, Sept. 1979. Discussions with C. Allen, D. Goldman, and S. Spencer of EG&G, Idaho, Sept. 1979.