1
Dasar Pemrograman
Pertemuan ke-11
Nama : Hendro Gunawan
NIM : 200401072103
Kelas : IF-101
BAB 11
Struktur Kendali Proses Percabangan
11.1. Perulangan
11.2. Manfaat Struktur Kendali Perulangan
• Struktur kendali perulangan membuat program menjadi lebih efisien.
• Serangkaian instruksi hanya ditulis sekali namun dapat diulang tanpa batas.
11.3. Menggunakan Variabel Kendali Perulangan
• WHILE LOOP digunakan untuk mengeksekusi serangkaian instruksi yang sama selama kondisi tetap
bernilai true.
• Agar WHILE LOOP berakhir dengan benar, hendaknya ada suatu variabel yang mengendalikan
eksekusi loop.
- Variabel kendali perulangan diinisiasi sebelum masuk loop.
- Variabel kendali perulangan diuji, jika hasil TRUE maka masuk loop.
- Di dalam loop harus ada tindakan untuk mengubah nilai dari variabel kendali perulangan.
2
• Jika menggunakan perulangan, jumlah pengulangan harus dikendalikan.
• Jika tidak dikendalikan → Infinite Loop
• Cara untuk mengendalikan pengulangan:
- Menggunakan counter (Counter-Controller Loop) → definite loop
- Menggunakan nilai penjaga (sentinel value) → indefinite loop
11.4. Menggunakan Counter dalam Definite Loop
• Definite loop → jumlah pengulangan sudah ditentukan sebelumnya.
• Dalam definite loop, ada variabel kendali pengulangan yang berfungsi untuk menghitung jumlah
pengulangan.
• Counter dapat dilakukan secara (incrementing) dan turun (decrementing).
- Incrementing → counter = counter + 1
- Decrementing → = counter – 1
Contoh Define Loop
Tabel Penelusuran
METHOD Line Count
num count = 0 2 0
while count < 4 3 0 (TRUE)
output “Hello” 4 output “Hello” 0
count = count + 1 5 1
3
while count < 4 3 1 (TRUE)
output “Hello” 4 output “Hello” 1
count = count + 1 5 2
while count < 4 3 2 (TRUE)
output “Hello” 4 output “Hello” 2
count = count + 1 5 3
while count < 4 3 3 (TRUE)
output “Hello” 4 output “Hello” 3
count = count 1 5 4
while count < 4 3 4 (FALSE)
output “Goodbye” 7 output “Goodbye” 4
11.5. Menggunakan Nilai Penjaga dalam Indefinite Loop
• Indefinite loop → jumlah pengulangan tidak dapat ditentukan / berbeda setiap kali eksekusi.
• Biasanya banyaknya pengulangan tidak ditentukan oleh jumlah aritmatika, namun oleh input dari
pengguna → jumlah pengulangan tidak dapat ditentukan secara pasti.
• Dibutuhkan penjaga untuk menghentikan pengulangan
4
Tabel Penelusuran
METHOD Line shouldContinue
String shouldContinue 2
output “Do you want to continue? Y 3
Input shouldContinue 4 Y
while shouldContinue = “Y” 5 Y (TRUE)
output “Hello” 6 output “Hello” Y
output “Do you want to continue? Y 7 Y
input shouldContinue 8 Y
output “Hello” 6 output “Hello” Y
output “Do you want to continue? Y or N
>>
7 Y
input shouldContinue 8 N
while shouldContinue = “Y” 5 N (FALSE)
output “Goodbye” 10 output “Goodbye” N
5
11.6. Nested Loop (Perulangan Bersarang)
• Nested Loop → di dalam struktur perulangan, ada perulangan
• Inner loop → struktur perulangan pada bagian dalam
• Outer loop → struktur perulangan pada luar
• Perhatikan variabel kendali perulangan pada setiap struktur loop untuk menghindari infinite loop.
11.7. Kesalahan dalam Perulangan
• Tidak menginisiasi variabel kendali perulangan
• Tidak ada perubahan nilai variabel kendali perulangan
• Menggunakan operator perbandingan yang salah pada variabel kendali perubahan.
Kesalahan 1: Tidak ada inisiasi variabel kendali perulangan
Kesalahan 2: Tidak ada perubahan nilai variabel kendali pengulangan
Kesalahan 3: menggunakan operator perbandingan yang salah.
6
11.8. Menggunakan Perulangan FOR
• FOR digunakan pada definite loop jika diketahui secara pasti berapa kali loop yang dibutuhkan
• Variabel kendali pengulangan:
- Inisiasi variabel
- Evaluasi variabel
- Perubahan nilai variabel (incrementing/decrementing)
10.9. Perbandingan WHILE dan FOR
• FOR memiliki fungsi yang sama seperti WHILE:
- Ada inisiasi variabel kondisi pengulangan
- Ada evaluasi variabel kondisi pengulangan
- Ada perubahan nilai variabel kondisi pengulangan
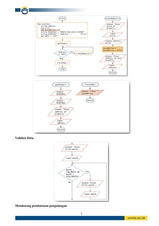
10.10. Contoh Penggunaan Struktur Pengulangan
Menghitung Total
7
Validasi Data
Mendorong pembatasan pengulangan
8
Validasi tipe data
9
10.11. Diskusi
Manfaat dari Struktur kendali perulangan selain membuat program menjadi lebih efisien, juga
merupakan serangkaian instruksi yang hanya ditulis sekali namun dapat diulang atau digunakan tanpa
batas. Akan tetapi ada hal yang harus diperhatikan agar perulangan yang dibuat sesuai dengan ekspektasi
dan kebutuhan. Menurut Anda apa saja yang harus diperhatikan ketika ingin membuat Struktur
Perulangan pada sebuah program/aplikasi?
10.12. Jawaban Diskusi
Hal yang Harus Diperhatikan dalam Membuat Struktur Perulangan pada Program/Aplikasi
Ketika membuat struktur kendali perulangan pada sebuah program atau aplikasi, ada beberapa aspek
penting yang harus diperhatikan agar perulangan dapat berjalan dengan benar, efisien, dan sesuai
kebutuhan:
1. Tujuan Perulangan
• Pentingnya: Pastikan Anda memahami dengan jelas mengapa perulangan digunakan, misalnya
untuk mengolah data, validasi input, atau menghitung nilai tertentu.
• Contoh: Jika ingin memproses seluruh elemen dalam array, gunakan perulangan yang
mengiterasi setiap indeks.
10
2. Pemilihan Jenis Perulangan yang Tepat
• Gunakan FOR untuk jumlah iterasi yang sudah diketahui (definite loop).
• Gunakan WHILE untuk kondisi yang mungkin berubah selama runtime (indefinite loop).
• Gunakan DO-WHILE jika minimal satu iterasi diperlukan sebelum pengecekan kondisi.
3. Kondisi Awal Variabel
• Inisiasi variabel pengendali perulangan sebelum memulai perulangan. Variabel ini akan
digunakan untuk menentukan kapan perulangan dimulai.
• Contoh Kesalahan: Tidak menginisialisasi variabel kendali menyebabkan error atau hasil yang
tidak diinginkan.
4. Kondisi Berhenti (Terminating Condition)
• Pastikan kondisi berhenti didefinisikan dengan jelas agar tidak terjadi infinite loop.
• Contoh: Pada WHILE, tetapkan kondisi logis yang pasti menjadi FALSE di suatu titik.
5. Perubahan Nilai Variabel Kendali
• Pastikan nilai variabel kendali diubah dalam perulangan. Tanpa perubahan, kondisi berhenti
tidak akan tercapai.
• Contoh Kesalahan: Tidak menambahkan counter = counter + 1 pada perulangan
menyebabkan loop tidak pernah selesai.
6. Efisiensi Perulangan
• Hindari nested loop (perulangan bersarang) yang terlalu dalam karena dapat menurunkan
performa program.
• Optimalkan logika untuk meminimalkan jumlah iterasi.
7. Validasi Data dalam Perulangan
• Jika perulangan melibatkan input pengguna, pastikan ada validasi data untuk menghindari error.
• Contoh: Gunakan penjaga (sentinel value) untuk mengakhiri input dari pengguna, misalnya
stop atau -1.
8. Debugging dan Pengujian
• Uji perulangan dengan berbagai skenario, termasuk edge cases, seperti input kosong atau data
yang besar.
11
• Gunakan alat debugging untuk memantau nilai variabel kendali selama iterasi.
9. Gunakan Struktur yang Mudah Dipahami
• Struktur perulangan yang kompleks sulit dipahami dan rawan error. Jika menggunakan nested
loop, beri komentar dan gunakan nama variabel yang bermakna.
10. Memahami Kesalahan yang Umum Terjadi
• Tidak menginisiasi variabel kendali: Menyebabkan error saat perulangan dimulai.
• Tidak ada perubahan nilai variabel kendali: Menyebabkan infinite loop.
• Operator perbandingan yang salah: Kondisi perulangan salah dievaluasi.
o Contoh: Menggunakan = (assignment) bukannya == (equality).
Dengan memperhatikan aspek-aspek ini, struktur kendali perulangan yang dibuat dapat berjalan efisien,
sesuai kebutuhan, dan meminimalkan potensi error dalam program.
Kesimpulan
Struktur kendali perulangan merupakan komponen penting dalam pemrograman karena dapat membuat
program menjadi lebih efisien dan fleksibel. Dengan menulis serangkaian instruksi sekali saja dan
mengulanginya sesuai kebutuhan, perulangan memungkinkan otomatisasi tugas yang berulang.
Namun, agar perulangan berfungsi sesuai dengan ekspektasi, beberapa hal perlu diperhatikan, yaitu:
1. Memahami tujuan perulangan dengan jelas.
2. Memilih jenis perulangan yang sesuai (FOR, WHILE, atau DO-WHILE).
3. Menentukan kondisi awal, kondisi berhenti, dan memastikan variabel kendali berubah dalam setiap
iterasi untuk mencegah infinite loop.
4. Mengoptimalkan efisiensi perulangan agar program tidak boros sumber daya.
5. Melakukan validasi input dan menguji perulangan dalam berbagai skenario untuk memastikan
akurasi dan reliabilitas.
Dengan menerapkan prinsip-prinsip tersebut, perulangan dapat membantu menyelesaikan masalah
dengan lebih cepat, akurat, dan sistematis tanpa menimbulkan error yang tidak diinginkan.
Daftar Pustaka
[1] Riad Sahara, S. M. (2024). Modul Dasar Pemrograman Pertemuan 11 – Struktur Kendali
Perulangan. Jakarta: Universitas Siber Asia.
Link File
👉
👉
12

Diskusi Dasar Pemrograman Pertemuan Ke-11.pdf

  • 1.
    1 Dasar Pemrograman Pertemuan ke-11 Nama: Hendro Gunawan NIM : 200401072103 Kelas : IF-101 BAB 11 Struktur Kendali Proses Percabangan 11.1. Perulangan 11.2. Manfaat Struktur Kendali Perulangan • Struktur kendali perulangan membuat program menjadi lebih efisien. • Serangkaian instruksi hanya ditulis sekali namun dapat diulang tanpa batas. 11.3. Menggunakan Variabel Kendali Perulangan • WHILE LOOP digunakan untuk mengeksekusi serangkaian instruksi yang sama selama kondisi tetap bernilai true. • Agar WHILE LOOP berakhir dengan benar, hendaknya ada suatu variabel yang mengendalikan eksekusi loop. - Variabel kendali perulangan diinisiasi sebelum masuk loop. - Variabel kendali perulangan diuji, jika hasil TRUE maka masuk loop. - Di dalam loop harus ada tindakan untuk mengubah nilai dari variabel kendali perulangan.
  • 2.
    2 • Jika menggunakanperulangan, jumlah pengulangan harus dikendalikan. • Jika tidak dikendalikan → Infinite Loop • Cara untuk mengendalikan pengulangan: - Menggunakan counter (Counter-Controller Loop) → definite loop - Menggunakan nilai penjaga (sentinel value) → indefinite loop 11.4. Menggunakan Counter dalam Definite Loop • Definite loop → jumlah pengulangan sudah ditentukan sebelumnya. • Dalam definite loop, ada variabel kendali pengulangan yang berfungsi untuk menghitung jumlah pengulangan. • Counter dapat dilakukan secara (incrementing) dan turun (decrementing). - Incrementing → counter = counter + 1 - Decrementing → = counter – 1 Contoh Define Loop Tabel Penelusuran METHOD Line Count num count = 0 2 0 while count < 4 3 0 (TRUE) output “Hello” 4 output “Hello” 0 count = count + 1 5 1
  • 3.
    3 while count <4 3 1 (TRUE) output “Hello” 4 output “Hello” 1 count = count + 1 5 2 while count < 4 3 2 (TRUE) output “Hello” 4 output “Hello” 2 count = count + 1 5 3 while count < 4 3 3 (TRUE) output “Hello” 4 output “Hello” 3 count = count 1 5 4 while count < 4 3 4 (FALSE) output “Goodbye” 7 output “Goodbye” 4 11.5. Menggunakan Nilai Penjaga dalam Indefinite Loop • Indefinite loop → jumlah pengulangan tidak dapat ditentukan / berbeda setiap kali eksekusi. • Biasanya banyaknya pengulangan tidak ditentukan oleh jumlah aritmatika, namun oleh input dari pengguna → jumlah pengulangan tidak dapat ditentukan secara pasti. • Dibutuhkan penjaga untuk menghentikan pengulangan
  • 4.
    4 Tabel Penelusuran METHOD LineshouldContinue String shouldContinue 2 output “Do you want to continue? Y 3 Input shouldContinue 4 Y while shouldContinue = “Y” 5 Y (TRUE) output “Hello” 6 output “Hello” Y output “Do you want to continue? Y 7 Y input shouldContinue 8 Y output “Hello” 6 output “Hello” Y output “Do you want to continue? Y or N >> 7 Y input shouldContinue 8 N while shouldContinue = “Y” 5 N (FALSE) output “Goodbye” 10 output “Goodbye” N
  • 5.
    5 11.6. Nested Loop(Perulangan Bersarang) • Nested Loop → di dalam struktur perulangan, ada perulangan • Inner loop → struktur perulangan pada bagian dalam • Outer loop → struktur perulangan pada luar • Perhatikan variabel kendali perulangan pada setiap struktur loop untuk menghindari infinite loop. 11.7. Kesalahan dalam Perulangan • Tidak menginisiasi variabel kendali perulangan • Tidak ada perubahan nilai variabel kendali perulangan • Menggunakan operator perbandingan yang salah pada variabel kendali perubahan. Kesalahan 1: Tidak ada inisiasi variabel kendali perulangan Kesalahan 2: Tidak ada perubahan nilai variabel kendali pengulangan Kesalahan 3: menggunakan operator perbandingan yang salah.
  • 6.
    6 11.8. Menggunakan PerulanganFOR • FOR digunakan pada definite loop jika diketahui secara pasti berapa kali loop yang dibutuhkan • Variabel kendali pengulangan: - Inisiasi variabel - Evaluasi variabel - Perubahan nilai variabel (incrementing/decrementing) 10.9. Perbandingan WHILE dan FOR • FOR memiliki fungsi yang sama seperti WHILE: - Ada inisiasi variabel kondisi pengulangan - Ada evaluasi variabel kondisi pengulangan - Ada perubahan nilai variabel kondisi pengulangan 10.10. Contoh Penggunaan Struktur Pengulangan Menghitung Total
  • 7.
  • 8.
  • 9.
    9 10.11. Diskusi Manfaat dariStruktur kendali perulangan selain membuat program menjadi lebih efisien, juga merupakan serangkaian instruksi yang hanya ditulis sekali namun dapat diulang atau digunakan tanpa batas. Akan tetapi ada hal yang harus diperhatikan agar perulangan yang dibuat sesuai dengan ekspektasi dan kebutuhan. Menurut Anda apa saja yang harus diperhatikan ketika ingin membuat Struktur Perulangan pada sebuah program/aplikasi? 10.12. Jawaban Diskusi Hal yang Harus Diperhatikan dalam Membuat Struktur Perulangan pada Program/Aplikasi Ketika membuat struktur kendali perulangan pada sebuah program atau aplikasi, ada beberapa aspek penting yang harus diperhatikan agar perulangan dapat berjalan dengan benar, efisien, dan sesuai kebutuhan: 1. Tujuan Perulangan • Pentingnya: Pastikan Anda memahami dengan jelas mengapa perulangan digunakan, misalnya untuk mengolah data, validasi input, atau menghitung nilai tertentu. • Contoh: Jika ingin memproses seluruh elemen dalam array, gunakan perulangan yang mengiterasi setiap indeks.
  • 10.
    10 2. Pemilihan JenisPerulangan yang Tepat • Gunakan FOR untuk jumlah iterasi yang sudah diketahui (definite loop). • Gunakan WHILE untuk kondisi yang mungkin berubah selama runtime (indefinite loop). • Gunakan DO-WHILE jika minimal satu iterasi diperlukan sebelum pengecekan kondisi. 3. Kondisi Awal Variabel • Inisiasi variabel pengendali perulangan sebelum memulai perulangan. Variabel ini akan digunakan untuk menentukan kapan perulangan dimulai. • Contoh Kesalahan: Tidak menginisialisasi variabel kendali menyebabkan error atau hasil yang tidak diinginkan. 4. Kondisi Berhenti (Terminating Condition) • Pastikan kondisi berhenti didefinisikan dengan jelas agar tidak terjadi infinite loop. • Contoh: Pada WHILE, tetapkan kondisi logis yang pasti menjadi FALSE di suatu titik. 5. Perubahan Nilai Variabel Kendali • Pastikan nilai variabel kendali diubah dalam perulangan. Tanpa perubahan, kondisi berhenti tidak akan tercapai. • Contoh Kesalahan: Tidak menambahkan counter = counter + 1 pada perulangan menyebabkan loop tidak pernah selesai. 6. Efisiensi Perulangan • Hindari nested loop (perulangan bersarang) yang terlalu dalam karena dapat menurunkan performa program. • Optimalkan logika untuk meminimalkan jumlah iterasi. 7. Validasi Data dalam Perulangan • Jika perulangan melibatkan input pengguna, pastikan ada validasi data untuk menghindari error. • Contoh: Gunakan penjaga (sentinel value) untuk mengakhiri input dari pengguna, misalnya stop atau -1. 8. Debugging dan Pengujian • Uji perulangan dengan berbagai skenario, termasuk edge cases, seperti input kosong atau data yang besar.
  • 11.
    11 • Gunakan alatdebugging untuk memantau nilai variabel kendali selama iterasi. 9. Gunakan Struktur yang Mudah Dipahami • Struktur perulangan yang kompleks sulit dipahami dan rawan error. Jika menggunakan nested loop, beri komentar dan gunakan nama variabel yang bermakna. 10. Memahami Kesalahan yang Umum Terjadi • Tidak menginisiasi variabel kendali: Menyebabkan error saat perulangan dimulai. • Tidak ada perubahan nilai variabel kendali: Menyebabkan infinite loop. • Operator perbandingan yang salah: Kondisi perulangan salah dievaluasi. o Contoh: Menggunakan = (assignment) bukannya == (equality). Dengan memperhatikan aspek-aspek ini, struktur kendali perulangan yang dibuat dapat berjalan efisien, sesuai kebutuhan, dan meminimalkan potensi error dalam program. Kesimpulan Struktur kendali perulangan merupakan komponen penting dalam pemrograman karena dapat membuat program menjadi lebih efisien dan fleksibel. Dengan menulis serangkaian instruksi sekali saja dan mengulanginya sesuai kebutuhan, perulangan memungkinkan otomatisasi tugas yang berulang. Namun, agar perulangan berfungsi sesuai dengan ekspektasi, beberapa hal perlu diperhatikan, yaitu: 1. Memahami tujuan perulangan dengan jelas. 2. Memilih jenis perulangan yang sesuai (FOR, WHILE, atau DO-WHILE). 3. Menentukan kondisi awal, kondisi berhenti, dan memastikan variabel kendali berubah dalam setiap iterasi untuk mencegah infinite loop. 4. Mengoptimalkan efisiensi perulangan agar program tidak boros sumber daya. 5. Melakukan validasi input dan menguji perulangan dalam berbagai skenario untuk memastikan akurasi dan reliabilitas. Dengan menerapkan prinsip-prinsip tersebut, perulangan dapat membantu menyelesaikan masalah dengan lebih cepat, akurat, dan sistematis tanpa menimbulkan error yang tidak diinginkan. Daftar Pustaka [1] Riad Sahara, S. M. (2024). Modul Dasar Pemrograman Pertemuan 11 – Struktur Kendali Perulangan. Jakarta: Universitas Siber Asia. Link File 👉 👉
  • 12.