Embed presentation
Downloaded 23 times







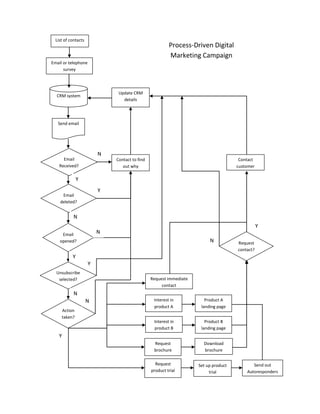
The document provides recommendations for implementing a digital marketing strategy consisting of website optimization, Google AdWords campaigns, and targeted email marketing campaigns. Some key recommendations include: 1) Optimizing websites for search engine optimization and usability, ensuring relevant and regularly updated content. 2) Using Google AdWords carefully to drive traffic but noting it requires expertise to avoid wasting money. 3) Creating targeted email lists and cleaning data to send personalized emails with clear calls to action and landing pages matching the email design.






