Denken en discussiëren over digitale collectie
Inhoudstafel context business modellen lokale bibliotheek projecten Vlaams E-boekplatform Bib.fm
context Diffusion of Innovations / Everett M. Rogers (1962)
E-readers
Alice in Wonderland App for iPad Fundels Vook
Muziekspelers
Spotify YouTube Tap Tap Revenge app iTunes
vraag 1 Diffusion of Innovations / Everett M. Rogers (1962) Wie heeft al eens een e-reader geprobeerd? Wie heeft zelf een e-reader? Hebt u al eens een boek gelezen op de computer?
vraag 2 Diffusion of Innovations / Everett M. Rogers (1962) Wie heeft een mp3-speler? Wie luistert er naar muziek op de computer?
vraag 3 Diffusion of Innovations / Everett M. Rogers (1962) Op welk moment van de innovatiegolf zou een bibliotheek volgens u moeten inspelen?
projecten Vlaams E-Boek Platform
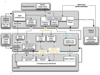
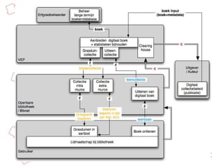
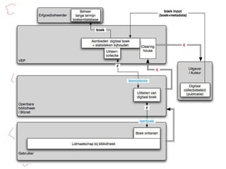
Wat is het Vlaams E-boekform? Het VEP is  een publiek-private samenwerking om een digitaal platform te ontwikkelen,  voor de blijvende en beveiligde opslag  van digitale uitgaven  in functie van de pluriforme exploitatie  door de verschillende actoren  in het boekenvak: auteurs uitgevers handelaars bibliotheken  content aggregatoren en … lezers
Functioneel… VEP architectuur Lange termijn opslag (extern) E-boek formats Normalisatie Beveiligde opslag Transcodatie API’s Full Text Indexering Publicatie door integratie in aggregator platformen Input uitgevers Rechten Metadata WP3 WP2 WP5 WP4 WP1
Wat is het VEP niet? digitaliseren digitaal origineel webwinkel faciliteren distributie e-reader faciliteren content een eiland serviceplatform digitaal depot erfgoed van morgen piraterij gecontroleerd
1. business modelling 2. protocol / formaat 3. grasduintechnologie 4. toegankelijkheid 5. evolueren Planning: innovatieve aanbesteding begin 2011 definitieve aanbesteding 2012 http://www.innovatiefaanbesteden.be
projecten Bib.fm
2. integratie 3. aanbod uitbreiden 4. lokale bibliotheekconnectie 5. etalage 6. blijvende promotie 1. streaming En wat hebben wij van DigiLeen geleerd?
De openbare bibliotheek van Lanaken wil haar muziekafdeling een nieuw elan geven > werkpakket inrichting en promotie
Aristo Music is een Vlaamse startup die specialiseert in selectie en distributie van muziek. Onze missie is om een wereld te scheppen waarin iedereen, op eender welk tijdstip, op eender welke locatie, en in eender welke situatie de voor zijn of haar meest geschikte muzikale sfeer kan creêren. > werkpakket digitaliseren en streamen subjectieve metadata toekennen ontwikkelen player streaming aanbieden afspraken met Sabam en Simim
Bibnet  is een projectorganisatie van de Vlaamse overheid die zorgt voor digitale innovatie in de Vlaamse bibliotheeksector, onder meer door middel van proeftuinen en piloten  > werkpakket coördinatie en integratie concept integratie in zoekomgeving authenticatie design en etalage gebruiksonderzoek toekomstperspectief
business modeling
Definitie Het expliciteren van de organisatiebouwstenen in het waardenetwerk van bedrijfsactoren en bedrijfsrollen, daaruit de onderling geleverde diensten en onderling lopende geldstromen afleiden, en daaruit een transparant exploitatiemodel voor het ganse ecosysteem afleiden.
 
 
 
 
waardeketen (VEP) (c) Olivier Braet (SMIT) 1 2 3 4
in de bibliotheek service design 1 - bladercollectie intra muros -
fragmenten op internet service design 2 - bladercollectie extra muros -
freemium (gelimiteerde toegang via internet) service design 3 - lenen -
premium (ongelimiteerde toegang via internet) service design 4 - verkopen of verhuren -
volledige collectie thuisgebruik meer dan 30s persoonlijke login mobiel? offline? in het buitenland? ongelimiteerd ‘ verhuren’ ‘ lenen’ in de bibliotheek fragmenten 10h/month
Flemish  e-book  platform ‘ verhuren’ ‘ lenen’ in de bibliotheek fragmenten volledige collectie thuisgebruik meer dan 30s persoonlijke login mobiel? offline? in het buitenland? ongelimiteerd
Welke twee beperkingen op het uitlenen van e-boeken zijn voor u absoluut niet aanvaardbaar? (en u mag maar twee keer een rode kaart opsteken) vraag 4 1. E-boeken mogen pas worden uitgeleend twee maanden na verschijnen. 2. Leners mogen maximaal 10 uur per week lezen in een geleend e-boek. 3. Leners mogen maximaal 12 e-boeken ontlenen per jaar. 4. Een e-boek ontlenen kost de lener 1 euro. 5. Ontleende e-boeken kan je enkel lezen in de internetbrowser van een computer, niet op een e-reader.
Vindt u het een meerwaarde dat je bibliotheek een lener naadloos kan doorverwijzen naar een commerciële koop- of verhuurdienst? vraag 5
lokale bibliotheek
 
 
 
Lanaken een gloednieuwe  streaming muziekdienst  van de bibliotheek
vraag 6 Biedt Bib.fm een duidelijke meerwaarde voor uw AVM-afdeling? Stel, Bib.fm kost u een kwart van uw avm-collectiebudget.  Zou u Bib.fm willen aanbieden in uw bibliotheek?
vraag 7 Biedt u in uw catalogus enkel uw Bib.fm collectie aan  of de hele Bib.fm collectie van alle bibliotheken? Koopt u dan nog nieuwe cd’s aan om uit te lenen?
vraag 8 Naast Bib.fm komen er nog digitale collecties op een gebruiksvriendelijke manier beschikbaar voor thuisgebruik.  Bent u bereid om samen met alle Vlaamse bibliotheken mee te betalen voor één pakket van digitale collecties in een omslagstelsel van xx eurocent per inwoner?
Roadshows Bibnet http://www.bibnet.be/portaal/Bibnet/Lokale_Ondersteuning/Roadshows/ [email_address] [email_address]

Denk- en discussiedag sept 2010: digitale collectie

  • 1.
    Denken en discussiërenover digitale collectie
  • 2.
    Inhoudstafel context businessmodellen lokale bibliotheek projecten Vlaams E-boekplatform Bib.fm
  • 3.
    context Diffusion ofInnovations / Everett M. Rogers (1962)
  • 4.
  • 5.
    Alice in WonderlandApp for iPad Fundels Vook
  • 6.
  • 7.
    Spotify YouTube TapTap Revenge app iTunes
  • 8.
    vraag 1 Diffusionof Innovations / Everett M. Rogers (1962) Wie heeft al eens een e-reader geprobeerd? Wie heeft zelf een e-reader? Hebt u al eens een boek gelezen op de computer?
  • 9.
    vraag 2 Diffusionof Innovations / Everett M. Rogers (1962) Wie heeft een mp3-speler? Wie luistert er naar muziek op de computer?
  • 10.
    vraag 3 Diffusionof Innovations / Everett M. Rogers (1962) Op welk moment van de innovatiegolf zou een bibliotheek volgens u moeten inspelen?
  • 11.
  • 12.
    Wat is hetVlaams E-boekform? Het VEP is een publiek-private samenwerking om een digitaal platform te ontwikkelen, voor de blijvende en beveiligde opslag van digitale uitgaven in functie van de pluriforme exploitatie door de verschillende actoren in het boekenvak: auteurs uitgevers handelaars bibliotheken content aggregatoren en … lezers
  • 13.
    Functioneel… VEP architectuurLange termijn opslag (extern) E-boek formats Normalisatie Beveiligde opslag Transcodatie API’s Full Text Indexering Publicatie door integratie in aggregator platformen Input uitgevers Rechten Metadata WP3 WP2 WP5 WP4 WP1
  • 14.
    Wat is hetVEP niet? digitaliseren digitaal origineel webwinkel faciliteren distributie e-reader faciliteren content een eiland serviceplatform digitaal depot erfgoed van morgen piraterij gecontroleerd
  • 15.
    1. business modelling2. protocol / formaat 3. grasduintechnologie 4. toegankelijkheid 5. evolueren Planning: innovatieve aanbesteding begin 2011 definitieve aanbesteding 2012 http://www.innovatiefaanbesteden.be
  • 16.
  • 17.
    2. integratie 3.aanbod uitbreiden 4. lokale bibliotheekconnectie 5. etalage 6. blijvende promotie 1. streaming En wat hebben wij van DigiLeen geleerd?
  • 18.
    De openbare bibliotheekvan Lanaken wil haar muziekafdeling een nieuw elan geven > werkpakket inrichting en promotie
  • 19.
    Aristo Music iseen Vlaamse startup die specialiseert in selectie en distributie van muziek. Onze missie is om een wereld te scheppen waarin iedereen, op eender welk tijdstip, op eender welke locatie, en in eender welke situatie de voor zijn of haar meest geschikte muzikale sfeer kan creêren. > werkpakket digitaliseren en streamen subjectieve metadata toekennen ontwikkelen player streaming aanbieden afspraken met Sabam en Simim
  • 20.
    Bibnet iseen projectorganisatie van de Vlaamse overheid die zorgt voor digitale innovatie in de Vlaamse bibliotheeksector, onder meer door middel van proeftuinen en piloten > werkpakket coördinatie en integratie concept integratie in zoekomgeving authenticatie design en etalage gebruiksonderzoek toekomstperspectief
  • 21.
  • 22.
    Definitie Het expliciterenvan de organisatiebouwstenen in het waardenetwerk van bedrijfsactoren en bedrijfsrollen, daaruit de onderling geleverde diensten en onderling lopende geldstromen afleiden, en daaruit een transparant exploitatiemodel voor het ganse ecosysteem afleiden.
  • 23.
  • 24.
  • 25.
  • 26.
  • 27.
    waardeketen (VEP) (c)Olivier Braet (SMIT) 1 2 3 4
  • 28.
    in de bibliotheekservice design 1 - bladercollectie intra muros -
  • 29.
    fragmenten op internetservice design 2 - bladercollectie extra muros -
  • 30.
    freemium (gelimiteerde toegangvia internet) service design 3 - lenen -
  • 31.
    premium (ongelimiteerde toegangvia internet) service design 4 - verkopen of verhuren -
  • 32.
    volledige collectie thuisgebruikmeer dan 30s persoonlijke login mobiel? offline? in het buitenland? ongelimiteerd ‘ verhuren’ ‘ lenen’ in de bibliotheek fragmenten 10h/month
  • 33.
    Flemish e-book platform ‘ verhuren’ ‘ lenen’ in de bibliotheek fragmenten volledige collectie thuisgebruik meer dan 30s persoonlijke login mobiel? offline? in het buitenland? ongelimiteerd
  • 34.
    Welke twee beperkingenop het uitlenen van e-boeken zijn voor u absoluut niet aanvaardbaar? (en u mag maar twee keer een rode kaart opsteken) vraag 4 1. E-boeken mogen pas worden uitgeleend twee maanden na verschijnen. 2. Leners mogen maximaal 10 uur per week lezen in een geleend e-boek. 3. Leners mogen maximaal 12 e-boeken ontlenen per jaar. 4. Een e-boek ontlenen kost de lener 1 euro. 5. Ontleende e-boeken kan je enkel lezen in de internetbrowser van een computer, niet op een e-reader.
  • 35.
    Vindt u heteen meerwaarde dat je bibliotheek een lener naadloos kan doorverwijzen naar een commerciële koop- of verhuurdienst? vraag 5
  • 36.
  • 37.
  • 38.
  • 39.
  • 40.
    Lanaken een gloednieuwe streaming muziekdienst van de bibliotheek
  • 41.
    vraag 6 BiedtBib.fm een duidelijke meerwaarde voor uw AVM-afdeling? Stel, Bib.fm kost u een kwart van uw avm-collectiebudget. Zou u Bib.fm willen aanbieden in uw bibliotheek?
  • 42.
    vraag 7 Biedtu in uw catalogus enkel uw Bib.fm collectie aan of de hele Bib.fm collectie van alle bibliotheken? Koopt u dan nog nieuwe cd’s aan om uit te lenen?
  • 43.
    vraag 8 NaastBib.fm komen er nog digitale collecties op een gebruiksvriendelijke manier beschikbaar voor thuisgebruik. Bent u bereid om samen met alle Vlaamse bibliotheken mee te betalen voor één pakket van digitale collecties in een omslagstelsel van xx eurocent per inwoner?
  • 44.

Editor's Notes

  • #7 Apestaartjaren 3 onderzoek april 2010 85% van de jongeren mp3 speler 86% van de jongeren muziek op de computer
  • #8 Google en Apple logo’s