Curriculum & Space
Cem Altınöz
Ezgi Atay
Leyla Hazal Cetin
What we did:
• Search for meaning
– Find themes
– Make sense of findings
• Larger categories (Family, Time, Belonging)
• Unexpected learnings
• What are we exited for

– Define insights
• POV- Point of view statements

– Frame Opportunities
• HMW?
• Conceptual Map
Search for MeaningFind Themes
Newcomers and
the families do
not want to
spend a lot of
time for the
registration
process.

The Koc University associates
(including the student
workers) do not want the
families to be involved.

Newcomers need appreciation
after completing the process.

Current place of
the registration
(GYM) is
beneficial but
does not have
the Koc Campus
sprit.

Newcomers
want to have
belonging to
the university
from the
beginning.

Most newcomers want their
families to be at the campus
but they don’t want them to be
involved in the process.
Make Sense of Findings
Time
Concern
Families

Belonging
Berke Parar
Sistem iyi işledi. Okula kayıt için iki kere gelmem
gerekti ilk geldiğimde banka için gerekli bir belge için
babamın imzası gerekiyordu. En sıkıcı kısmı banka
kısmıydı çünkü o bölümde öğrenciler yoktu yavastı da.
Okulda doldurulan belgeleri eve yollasalar iyi olurdu.
Spor salonu küçüktü şimdi gördüm ki kenarları
açılabiliyor. Keske açsalardı. Havalandırması da iyi
değildi çok sıcaktı. Bir de girişte pankartlar falan olsa
kazandınız, hosgeldiniz falan diye. Hiç bir kutlamaa
havası yoktu oysa biz ne kadar ugrastık yani. Bir de
kimlik de vermediler. Günün sonunda bir değişiklik
olmamıştı.
Tutkum Sağlam
Velilerin ve öğrencilerin kayıta getirecek belgeleri eksiksiz getirmesini
sağlamak amacıyla (kargo ulaşmıyor-telefonla okula ulaşamıyorlar) sırf kayıt
dönemi adına call center gibi bir sistem kurardım ve kayıtla ilgili her
konunun danışılırdı ve öğrenciler çalışabilirdi. Aynı zamanda ku.edu.tr den
de girilen ama sadece kayıt için daha açıklayıcı bilgilerin ve neler yapılması
gerektiğinin yazıldığı ve soruların sorulabileceği forum veya ekstra bilgi
verilen web sitesi kurardım. Bu ikisini yayabildiğim kadar sosyal medyada
yayardım böylece mali problemlerden tutun kayıt belgelerindeki sağlık
raporunun içeriğine kadar öğrencilerin ve velilerin kafasındaki tüm sorular
aydınlanmış olurdu.
Özge Tatar

Lokum vermek çok basit gibi görünse de ben bunun
öğrenciye özel hissettirdiğini düşünüyorum. Koç Tshirtleri verilebilir kayıt sonrasında bu daha çok
Koçlu olmaya yönelik bir şey olurdu. Bir de çok basit
sistemlerle navigasyonumsu bir uygulama
geliştirilerek öğrencinin A noktasından B noktasına
gitmesi, fakülteleri gezip tanıması ufak bir makine
aracılığıyla gerçekleştirilebilir.
Unexpected Learnings
• Many people do not use even emails. They
ask for every single detail by calling the
school. Parents could not get answers to all
their questions and the school is not able to
answer all the phones.
 complications
Unexpected Learnings
• Many people (especially parents) do not know
where the bank is, therefore they cannot
complete the first step which is the payment.
• Newcomers are running from place to place
to turn in necessary documents.
 chaos & long time duration
Unexpected Learnings
People are bored through the process. They
should enjoy their first day at the campus.
Unexpected Learnings
• Newcomers are not aware that the system is
not the best.
⤷ Why?- They are comparing to other schools
⤷ After being told they realize.
⤷ After they realize they want to feel the spirit.
I am exited to explore
Since the student workers
are in the system, they know
what is wrong better than
the newcomers. Therefore
I’d like to have some more
words with other student
workers.
I am exited to explore
What students expect to be
made in the registration day
so that they can feel the
spirit and feel belonging to
the university and try
making these things.
I am exited to explore
To find out creative ideas
that we did not think
about and imagining
these ideas coming to
reality.
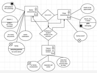
Define Insights- Point of View (POV)
Statements
Berke feels better when he interacts
with students instead of Koc
University associates. Because he
believes students can understand him
better and the process goes faster by
this way.
Define Insights- Point of View (POV)
Statements

Özge wants to be appreciated after
completing the registration process, for
being able to register to Koc University
which is one of the best collages of
Turkey.
Define Insights- Point of View (POV)
Statements
Tutkum, as a worker, does not want
parents to be involved because she
could work more efficiently without
their distraction. She believes that a
call center will satisfy the parents in
terms of answering their questions.
amuse the
parents while
the newcomers
are doing the
registration?

make the
newcomers feel
as the members
of the Koc
University?

HMW
make the
newcomers
aware that the
system could be
better?

shorten the
time the
registration
process takes?
Frame Opportunities- Visual Reminder
• Conceptual Map
https://www.lucidchart.com/documents/edit/4
025-65d4-528152fa-9eab-560d0a005239
Thank you.

Curriculum&space hazal&cem&ezgi 12_nov

  • 1.
    Curriculum & Space CemAltınöz Ezgi Atay Leyla Hazal Cetin
  • 2.
    What we did: •Search for meaning – Find themes – Make sense of findings • Larger categories (Family, Time, Belonging) • Unexpected learnings • What are we exited for – Define insights • POV- Point of view statements – Frame Opportunities • HMW? • Conceptual Map
  • 3.
  • 4.
    Newcomers and the familiesdo not want to spend a lot of time for the registration process. The Koc University associates (including the student workers) do not want the families to be involved. Newcomers need appreciation after completing the process. Current place of the registration (GYM) is beneficial but does not have the Koc Campus sprit. Newcomers want to have belonging to the university from the beginning. Most newcomers want their families to be at the campus but they don’t want them to be involved in the process.
  • 5.
    Make Sense ofFindings Time Concern Families Belonging
  • 6.
    Berke Parar Sistem iyiişledi. Okula kayıt için iki kere gelmem gerekti ilk geldiğimde banka için gerekli bir belge için babamın imzası gerekiyordu. En sıkıcı kısmı banka kısmıydı çünkü o bölümde öğrenciler yoktu yavastı da. Okulda doldurulan belgeleri eve yollasalar iyi olurdu. Spor salonu küçüktü şimdi gördüm ki kenarları açılabiliyor. Keske açsalardı. Havalandırması da iyi değildi çok sıcaktı. Bir de girişte pankartlar falan olsa kazandınız, hosgeldiniz falan diye. Hiç bir kutlamaa havası yoktu oysa biz ne kadar ugrastık yani. Bir de kimlik de vermediler. Günün sonunda bir değişiklik olmamıştı.
  • 7.
    Tutkum Sağlam Velilerin veöğrencilerin kayıta getirecek belgeleri eksiksiz getirmesini sağlamak amacıyla (kargo ulaşmıyor-telefonla okula ulaşamıyorlar) sırf kayıt dönemi adına call center gibi bir sistem kurardım ve kayıtla ilgili her konunun danışılırdı ve öğrenciler çalışabilirdi. Aynı zamanda ku.edu.tr den de girilen ama sadece kayıt için daha açıklayıcı bilgilerin ve neler yapılması gerektiğinin yazıldığı ve soruların sorulabileceği forum veya ekstra bilgi verilen web sitesi kurardım. Bu ikisini yayabildiğim kadar sosyal medyada yayardım böylece mali problemlerden tutun kayıt belgelerindeki sağlık raporunun içeriğine kadar öğrencilerin ve velilerin kafasındaki tüm sorular aydınlanmış olurdu.
  • 8.
    Özge Tatar Lokum vermekçok basit gibi görünse de ben bunun öğrenciye özel hissettirdiğini düşünüyorum. Koç Tshirtleri verilebilir kayıt sonrasında bu daha çok Koçlu olmaya yönelik bir şey olurdu. Bir de çok basit sistemlerle navigasyonumsu bir uygulama geliştirilerek öğrencinin A noktasından B noktasına gitmesi, fakülteleri gezip tanıması ufak bir makine aracılığıyla gerçekleştirilebilir.
  • 9.
    Unexpected Learnings • Manypeople do not use even emails. They ask for every single detail by calling the school. Parents could not get answers to all their questions and the school is not able to answer all the phones.  complications
  • 10.
    Unexpected Learnings • Manypeople (especially parents) do not know where the bank is, therefore they cannot complete the first step which is the payment. • Newcomers are running from place to place to turn in necessary documents.  chaos & long time duration
  • 11.
    Unexpected Learnings People arebored through the process. They should enjoy their first day at the campus.
  • 12.
    Unexpected Learnings • Newcomersare not aware that the system is not the best. ⤷ Why?- They are comparing to other schools ⤷ After being told they realize. ⤷ After they realize they want to feel the spirit.
  • 13.
    I am exitedto explore Since the student workers are in the system, they know what is wrong better than the newcomers. Therefore I’d like to have some more words with other student workers.
  • 14.
    I am exitedto explore What students expect to be made in the registration day so that they can feel the spirit and feel belonging to the university and try making these things.
  • 15.
    I am exitedto explore To find out creative ideas that we did not think about and imagining these ideas coming to reality.
  • 16.
    Define Insights- Pointof View (POV) Statements Berke feels better when he interacts with students instead of Koc University associates. Because he believes students can understand him better and the process goes faster by this way.
  • 17.
    Define Insights- Pointof View (POV) Statements Özge wants to be appreciated after completing the registration process, for being able to register to Koc University which is one of the best collages of Turkey.
  • 18.
    Define Insights- Pointof View (POV) Statements Tutkum, as a worker, does not want parents to be involved because she could work more efficiently without their distraction. She believes that a call center will satisfy the parents in terms of answering their questions.
  • 19.
    amuse the parents while thenewcomers are doing the registration? make the newcomers feel as the members of the Koc University? HMW make the newcomers aware that the system could be better? shorten the time the registration process takes?
  • 20.
    Frame Opportunities- VisualReminder • Conceptual Map https://www.lucidchart.com/documents/edit/4 025-65d4-528152fa-9eab-560d0a005239
  • 22.