1
3
17-23/02/1396
CPR
What is CPR?
How CPR is changed to Ambubag?
What is Ambubag?
How Ambubag is changed to Artificial Ventlator?
What is Artificial Ventlator?
Prepared by:Bio-Medical Eng.Aziz
CPR(Cardiopulmonary Resuscitation)
What is CPR?
CPR is an acronym,abbreviation or slang word.
It’s use for that patients which can not breathing.
How CPR method changed to Ambubag?
Con…
Cause of different factors:
 Human Sickness
It Was Very Bore
Less Oxygen to patient
Less Air to patient
What is Ambubag?
The bag-valve mask concept was developed in
1953 by the German engineer HOLGER HESSE
and his partner HENNING RUBEN and it was
the first non-electric Ambubag which invented
by them and used up to 1960
it’s made of soft plastic Then they renamed
the valve mask to Latine word Ambu now it’s
known internationally by the name of
Ambubag.
Con…
The Ambubag has squeezable bag.
A one way valve.
Face mask.
Compressing bag forcing Air
Through to the mask then to the
lungs.
Ambubag used for those patients
which have not breathing.
Used by DR/Nurses For patients
How Ambubag is changed to Ventlator?
Cont…
 Nitrogen
 Standardize
 It was bore for doctors
 Air filtarization
 Pure Oxygen
 Expiration and Inspiration
 Don’t shown patient vital sign
Cont…
Patient vital sign:
HR
BP
Spo2(Oxygen rate on the blood).
Patient weight
TEMP.
Lungs input and output air capacity
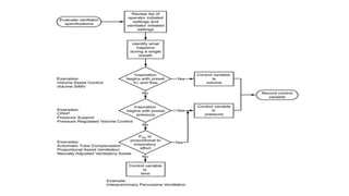
What is an Artificial Ventlator?
Is a mechanical ventilator ‘ a machine
designed to move breathable air into
and out of the lungs to provide
breathing for a patient who is
physically unable to breathe or
breathing insufficiently
• Idea by JOHN HAVoN EMERSON at
1960 then it’s developed by him self
at 1963
Cont…
Essential components in mechanical ventilation
Patient
Artificial airway
Ventilator circuit
AC/DC power source
(Battery 12v/9Amp)
Oxygen Supply
Cont…
 Engineers Used more then 1000
Algorithms.
 For every function used different
(if………then condition).
EX: IF the patient HR is coming down
50/PerM automatically buzzer is turned on.
EX: IF Patient circuit is disconnected.
EX: IF Oxygen balloon is empty
EX: When patient is die
Cont…
 Patient age
 Inspiration and expiration
1-O2
2-Co2
 HR
 Blood
 Temp
 ECG
Cpr
Cpr

Cpr

  • 1.
  • 2.
    CPR What is CPR? HowCPR is changed to Ambubag? What is Ambubag? How Ambubag is changed to Artificial Ventlator? What is Artificial Ventlator? Prepared by:Bio-Medical Eng.Aziz
  • 3.
    CPR(Cardiopulmonary Resuscitation) What isCPR? CPR is an acronym,abbreviation or slang word. It’s use for that patients which can not breathing.
  • 4.
    How CPR methodchanged to Ambubag?
  • 5.
    Con… Cause of differentfactors:  Human Sickness It Was Very Bore Less Oxygen to patient Less Air to patient
  • 6.
    What is Ambubag? Thebag-valve mask concept was developed in 1953 by the German engineer HOLGER HESSE and his partner HENNING RUBEN and it was the first non-electric Ambubag which invented by them and used up to 1960 it’s made of soft plastic Then they renamed the valve mask to Latine word Ambu now it’s known internationally by the name of Ambubag.
  • 7.
    Con… The Ambubag hassqueezable bag. A one way valve. Face mask. Compressing bag forcing Air Through to the mask then to the lungs. Ambubag used for those patients which have not breathing. Used by DR/Nurses For patients
  • 8.
    How Ambubag ischanged to Ventlator?
  • 9.
    Cont…  Nitrogen  Standardize It was bore for doctors  Air filtarization  Pure Oxygen  Expiration and Inspiration  Don’t shown patient vital sign
  • 10.
    Cont… Patient vital sign: HR BP Spo2(Oxygenrate on the blood). Patient weight TEMP. Lungs input and output air capacity
  • 11.
    What is anArtificial Ventlator? Is a mechanical ventilator ‘ a machine designed to move breathable air into and out of the lungs to provide breathing for a patient who is physically unable to breathe or breathing insufficiently • Idea by JOHN HAVoN EMERSON at 1960 then it’s developed by him self at 1963
  • 12.
    Cont… Essential components inmechanical ventilation Patient Artificial airway Ventilator circuit AC/DC power source (Battery 12v/9Amp) Oxygen Supply
  • 13.
    Cont…  Engineers Usedmore then 1000 Algorithms.  For every function used different (if………then condition). EX: IF the patient HR is coming down 50/PerM automatically buzzer is turned on. EX: IF Patient circuit is disconnected. EX: IF Oxygen balloon is empty EX: When patient is die
  • 15.
    Cont…  Patient age Inspiration and expiration 1-O2 2-Co2  HR  Blood  Temp  ECG