Counting Sheep with Drones and AI
Godfrey Nolan
01.
Experience
Experience
• Agribotix
• Automated flight around field
9/2/2018 Counting Sheep 4
Experience
• Secure Drones
• No data leakage
• Tamper resistant
• Self destruct button
9/2/2018 Counting Sheep 5
Experience
• Warehouse
• AI Barcode reader
• Automated Inventory
• Publish to IoT topic
• Blockchain
9/2/2018 Counting Sheep 6
02.
Counting Sheep??
Counting Sheep
• Requirements
• Semi-practical example
• Using existing experience
• Answer the age old question
‘Do Androids dream of
Electric Sheep’
9/2/2018 Counting Sheep 8
03.
Plug and Play
Components
• DJI Mobile SDK
• Google Tensorflow
9/2/2018 Counting Sheep 10
Components
• DJI Mobile SDK
• Google Tensorflow
9/2/2018 Counting Sheep 11
Components
• DJI Mobile SDK
• Google Tensorflow
9/2/2018 Counting Sheep 12
04.
Workflow
Workflow
• Get Data
• Train & Test
• Adjust
• Deploy
• Test & Validate
9/2/2018 Counting Sheep 14
Workflow
• Get Data
• Train & Test
• Adjust
• Deploy
• Test & Validate
9/2/2018 Counting Sheep 15
Workflow
• Get Data
• Train & Test
• Adjust
• Deploy
• Test & Validate
9/2/2018 Counting Sheep 16
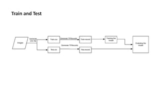
Train and Test
9/2/2018 Counting Sheep 17
Workflow
• Get Data
• Train & Test
• Adjust
• Deploy
• Test & Validate
9/2/2018 Counting Sheep 18
Workflow
• Get Data
• Train & Test
• Adjust
• Deploy
• Test & Validate
9/2/2018 Counting Sheep 19
Workflow
• Get Data
• Train & Test
• Adjust
• Deploy
• Test & Validate
9/2/2018 Counting Sheep 20
Workflow
• Get Data
• Train & Test
• Adjust
• Deploy
• Test & Validate
9/2/2018 Counting Sheep 21
05.
Implementation
Implementation
• Get Data
• Train & Test
• Adjust
• Deploy
• Test & Validate
9/2/2018 Counting Sheep 23
Implementation
• Get Data
• Train & Test
• Adjust
• Deploy
• Test & Validate
9/2/2018 Counting Sheep 24
Implementation
• Get Data
• Train & Test
• Adjust
• Deploy
• Test & Validate
9/2/2018 Counting Sheep 25
Implementation
• Get Data
• Train & Test
• Adjust
• Deploy
• Test & Validate
9/2/2018 Counting Sheep 26
Train and Test
• Prepare the Dataset
• Set Up Google Cloud Account
• Set Up Docker
• Configure Google Cloud
• Set Up Object Detection API
• Train Your Model
• Evaluate Your Model
9/2/2018 Counting Sheep 27
Train and Test
Implementation
• Get Data
• Train & Test
• Adjust
• Deploy
• Test & Validate
9/2/2018 Counting Sheep 29
Implementation
• Get Data
• Train & Test
• Adjust
• Deploy
• Test & Validate
9/2/2018 Counting Sheep 30
Implementation
• Get Data
• Train & Test
• Adjust
• Deploy
• Test & Validate
9/2/2018 Counting Sheep 31
06.
Resources Q&A
Lessons Learned
• Crowdsource Earlier
• Choose More Practical Example
• Create Your Own Images
• Need Beta Testers
• Streamline Config. with Docker
9/2/2018 Counting Sheep 33
Resources
• http://developer.dji.com
• https://www.tensorflow.org/install/
• https://github.com/tzutalin/labelImg
• http://labelme.csail.mit.edu/Release3.0/
• https://github.com/tensorflow/models/tree/master/research/object_detection
• https://becominghuman.ai/
• https://docs.bazel.build
9/2/2018 Counting Sheep 34
Q&A
• godfrey@riis.com
• @godfreynolan
• riis.com/blog
• slides.com/godfreynolan
9/2/2018 Writing Secure Mobile Apps 35

Counting sheep with Drones and AI