Chapter 1
ConsumerBehavior: Its Origins and Strategic Applications
Chapter Outline
• Overview of Consumer Behavior
• The Marketing Concept
• The Marketing Mix and Relationships
• Digital Technologies
• Societal Marketing Concept
• A Simplified Model of Consumer Decision Making
Consumer Behavior
The behavior that consumers display in searching for, purchasing, using, evaluating, and
disposing of products and services that they expect will satisfy their needs.
Personal Consumer
The individual who buys goods and services for his or her own use, for household use, for the
use of a family member, or for a friend.
Organizational Consumer
A business, government agency, or other institution (profit or nonprofit) that buys the goods,
services, and/or equipment necessary for the organization to function.
Development of the Marketing Concept
The Production Concept
• Assumes that consumers are interested primarily in product availability at low prices
• Marketing objectives:
– Cheap, efficient production
– Intensive distribution
– Market expansion
The Product Concept
• Assumes that consumers will buy the product that offers them the highest quality, the
best performance, and the most features
• Marketing objectives:
– Quality improvement
– Addition of features
• Tendency toward Marketing Myopia
The Selling Concept
• Assumes that consumers are unlikely to buy a product unless they are aggressively
persuaded to do so
• Marketing objectives:
– Sell, sell, sell
• Lack of concern for customer needs and satisfaction
The Marketing Concept
• Assumes that to be successful, a company must determine the needs and wants of specific
target markets and deliver the desired satisfactions better than the competition
• Marketing objectives:
– Make what you can sell
– Focus on buyer’s needs
Implementing the Marketing Concept
Consumer Research
• The process and tools used to study consumer behavior
• Two perspectives:
– Positivist approach
– Interpretivist approach
Segmentation
• Process of dividing the market into subsets of consumers with common needs or
characteristics
Targeting
The selection of one or more of the segments to pursue
Positioning
• Developing a distinct image for the product in the mind of the consumer
• Successful positioning includes:
– Communicating the benefits of the product
– Communicating a unique selling proposition
The Marketing Mix
• Product
• Price
• Place
• Promotion
Successful Relationships
Value, Satisfaction, and Retention
Customer Value
• Defined as the ratio between the customer’s perceived benefits and the resources used to
obtain those benefits
• Perceived value is relative and subjective
• Developing a value proposition is critical
Customer Satisfaction
• The individual's perception of the performance of the product or service in relation to his
or her expectations.
• Customers identified based on loyalty include loyalists, apostles, defectors, terrorists,
hostages, and mercenaries
Customer Retention
• The objective of providing value is to retain highly satisfied customers.
• Loyal customers are key
– They buy more products
– They are less price sensitive
– They pay less attention to competitors’ advertising
– Servicing them is cheaper
– They spread positive word of mouth
Impact of Digital Technologies
• Consumers have more power and access to information
• Marketers can gather more information about consumers
• The exchange between marketer and customers is interactive and instantaneous and goes
beyond the PC.
• Marketers must offer more products and services
Societal Marketing Concept
Marketers adhere to principles of social responsibility in the marketing of their goods and
services; that is, they must endeavor to satisfy the needs and wants of their target markets in
ways that preserve and enhance the well-being of consumers and society as a whole.
Consumer Behavior Is Interdisciplinary
• Psychology
• Sociology
• Social psychology
• Anthropology
• Economics
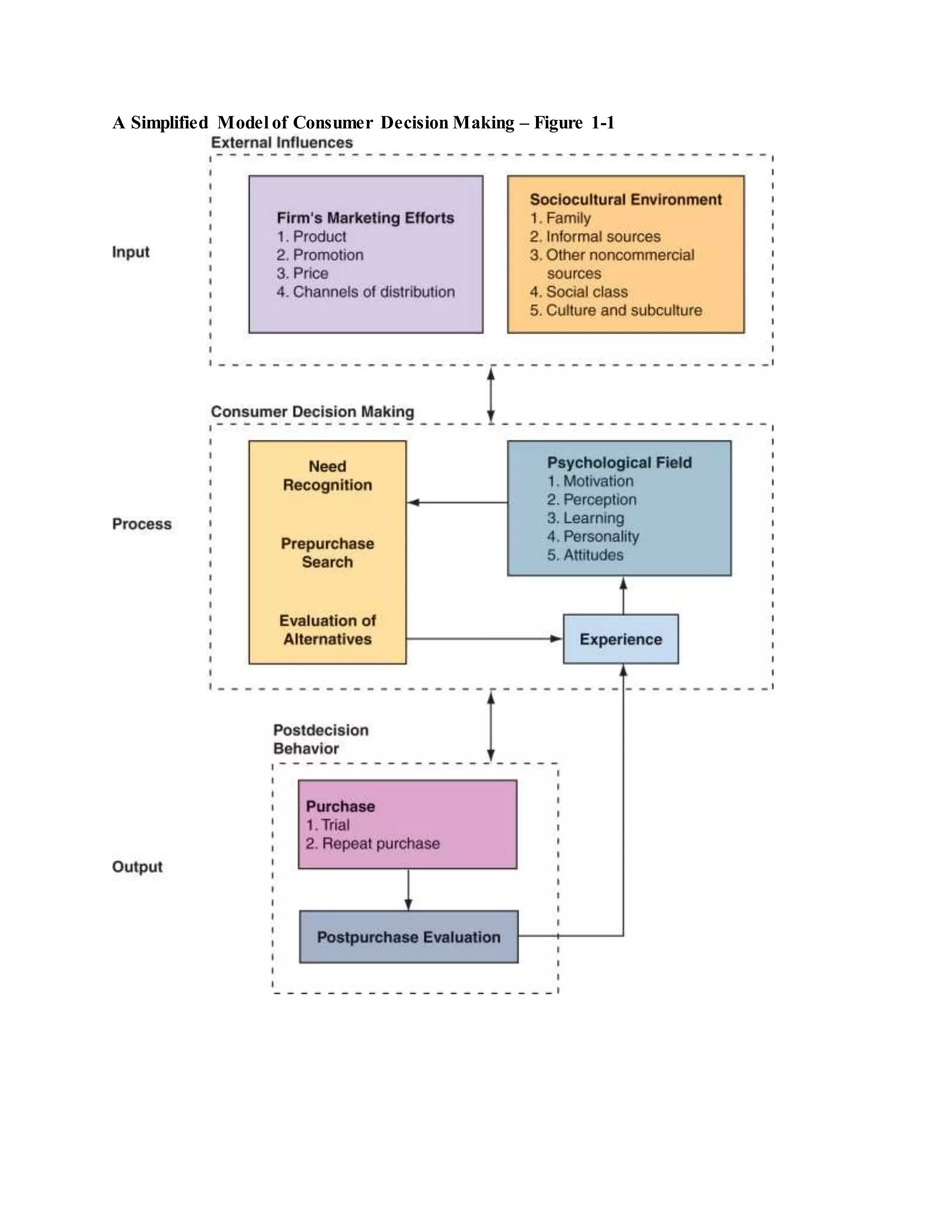
A Simplified Model of Consumer Decision Making – Figure 1-1
THE HIERARCHY OF EFFECTS
 AWARENESS: Consumers learn the brand name and product attributes.
 INTEREST: Consumers relate the product benefits to their own needs.
 EVALUATION: Consumers compare the goods with existing alternatives.
 TRIAL: Consumers obtain direct or vicarious product experience.
 ADOPTION: Consumers choose the innovation as a permanent solution
SelectedConcepts in Consumer Behavior
 Involvement and Buying Decisions
 Consideration Set
 How Preferences are Formed
Involvement
The degree of importance the consumer accords to the product class or its purchase
Factors Affecting Inclusion in Consideration Set
 Top-of-mind awareness - recall
 experience - trial, previous purchase, habitual use
 brand equity
 Distribution
 Shelf space and location
 Shelf tags, displays and other attention-getting devices
 Nature of the set
 goal-driven
 Taxonomic (classification of options)
How Preferences are Formed
 Preference for a product reflects the customer’s expectation of its ability to satisfy
important wants and needs
Preference depends on …
4 the relative importance of each attribute (weight)
4 the evaluation of the product on each attribute (belief)

Consumer Behavior

  • 1.
    Chapter 1 ConsumerBehavior: ItsOrigins and Strategic Applications Chapter Outline • Overview of Consumer Behavior • The Marketing Concept • The Marketing Mix and Relationships • Digital Technologies • Societal Marketing Concept • A Simplified Model of Consumer Decision Making Consumer Behavior The behavior that consumers display in searching for, purchasing, using, evaluating, and disposing of products and services that they expect will satisfy their needs. Personal Consumer The individual who buys goods and services for his or her own use, for household use, for the use of a family member, or for a friend. Organizational Consumer A business, government agency, or other institution (profit or nonprofit) that buys the goods, services, and/or equipment necessary for the organization to function. Development of the Marketing Concept The Production Concept • Assumes that consumers are interested primarily in product availability at low prices • Marketing objectives: – Cheap, efficient production – Intensive distribution – Market expansion The Product Concept • Assumes that consumers will buy the product that offers them the highest quality, the best performance, and the most features • Marketing objectives: – Quality improvement – Addition of features • Tendency toward Marketing Myopia
  • 2.
    The Selling Concept •Assumes that consumers are unlikely to buy a product unless they are aggressively persuaded to do so • Marketing objectives: – Sell, sell, sell • Lack of concern for customer needs and satisfaction The Marketing Concept • Assumes that to be successful, a company must determine the needs and wants of specific target markets and deliver the desired satisfactions better than the competition • Marketing objectives: – Make what you can sell – Focus on buyer’s needs Implementing the Marketing Concept Consumer Research • The process and tools used to study consumer behavior • Two perspectives: – Positivist approach – Interpretivist approach Segmentation • Process of dividing the market into subsets of consumers with common needs or characteristics Targeting The selection of one or more of the segments to pursue Positioning • Developing a distinct image for the product in the mind of the consumer • Successful positioning includes: – Communicating the benefits of the product – Communicating a unique selling proposition The Marketing Mix • Product • Price • Place • Promotion Successful Relationships
  • 3.
    Value, Satisfaction, andRetention Customer Value • Defined as the ratio between the customer’s perceived benefits and the resources used to obtain those benefits • Perceived value is relative and subjective • Developing a value proposition is critical Customer Satisfaction • The individual's perception of the performance of the product or service in relation to his or her expectations. • Customers identified based on loyalty include loyalists, apostles, defectors, terrorists, hostages, and mercenaries Customer Retention • The objective of providing value is to retain highly satisfied customers. • Loyal customers are key – They buy more products – They are less price sensitive – They pay less attention to competitors’ advertising – Servicing them is cheaper – They spread positive word of mouth
  • 4.
    Impact of DigitalTechnologies • Consumers have more power and access to information • Marketers can gather more information about consumers • The exchange between marketer and customers is interactive and instantaneous and goes beyond the PC. • Marketers must offer more products and services Societal Marketing Concept Marketers adhere to principles of social responsibility in the marketing of their goods and services; that is, they must endeavor to satisfy the needs and wants of their target markets in ways that preserve and enhance the well-being of consumers and society as a whole. Consumer Behavior Is Interdisciplinary • Psychology • Sociology • Social psychology • Anthropology • Economics
  • 5.
    A Simplified Modelof Consumer Decision Making – Figure 1-1
  • 8.
    THE HIERARCHY OFEFFECTS  AWARENESS: Consumers learn the brand name and product attributes.  INTEREST: Consumers relate the product benefits to their own needs.  EVALUATION: Consumers compare the goods with existing alternatives.  TRIAL: Consumers obtain direct or vicarious product experience.  ADOPTION: Consumers choose the innovation as a permanent solution
  • 9.
    SelectedConcepts in ConsumerBehavior  Involvement and Buying Decisions  Consideration Set  How Preferences are Formed Involvement The degree of importance the consumer accords to the product class or its purchase
  • 10.
    Factors Affecting Inclusionin Consideration Set  Top-of-mind awareness - recall  experience - trial, previous purchase, habitual use  brand equity  Distribution  Shelf space and location  Shelf tags, displays and other attention-getting devices  Nature of the set  goal-driven  Taxonomic (classification of options) How Preferences are Formed  Preference for a product reflects the customer’s expectation of its ability to satisfy important wants and needs Preference depends on … 4 the relative importance of each attribute (weight) 4 the evaluation of the product on each attribute (belief)