Cold Storage
Management System
Sourabh Kalbhor
Shreshthi Sapkal
Introduction
This is a simple project is
entitled Cold Storage Management
System and was developed
using PHP and MySQL Database. It
is a web-based application that serves
as the Cold Storage Business
Website which provides their clients
or possible client an easy-to-access
platform to know about their
company. This project also gives the
clients an online booking platform to
reserve or book cold storage to store
their stocks.
2
Objective of the Project :
The objective of the Cold Storage Management System
project is to design and implement an efficient system for
monitoring, managing, and controlling the storage conditions
of perishable goods in cold storage facilities. The system aims
to ensure optimal temperature, humidity, inventory tracking,
and timely alerts for stock management, thereby enhancing
product quality, minimizing waste, and improving
operational efficiency.
Scope of the Project :
The scope of the Cold Storage
Management System project includes
the development of a software platform
that tracks inventory, monitors
temperature and humidity levels,
generates alerts for deviations, and
manages the storage conditions of
perishable goods.
4
ER Diagram
DFD Diagram
Presentation title 6
DFD Level 0
7
DFD Level 1
8
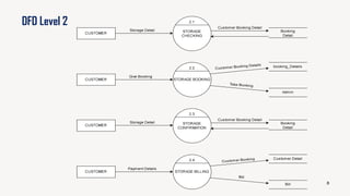
DFD Level 2
9
DATABASE TABLES
1. Booking Table
2. User list Table
10
3. Storage list Table
11
4. Message us Table
12
INTERFACE
DESIGN
13
14
15
Advantages:
• Efficient Storage Booking:
• User-Friendly Interface:
• Automated Billing:
• Time and Cost Saving:
• Real-Time Availability:
Limitations:
• Internet Dependency:
• Limited Offline Support:
CONCLUSION
The Cold Storage Management System
provides an efficient and user-friendly platform
for users to book storage space online with ease.
By streamlining the booking process, it
eliminates the need for manual reservations and
ensures that storage availability is updated in
real-time.
the Cold Storage Management System
improves accessibility, saves time, and ensures
better organization of cold storage facilities,
making it a valuable solution for businesses and
individuals requiring secure and reliable storage
options.
16
Thank you

cold storage management system software project

  • 1.
  • 2.
    Introduction This is asimple project is entitled Cold Storage Management System and was developed using PHP and MySQL Database. It is a web-based application that serves as the Cold Storage Business Website which provides their clients or possible client an easy-to-access platform to know about their company. This project also gives the clients an online booking platform to reserve or book cold storage to store their stocks. 2
  • 3.
    Objective of theProject : The objective of the Cold Storage Management System project is to design and implement an efficient system for monitoring, managing, and controlling the storage conditions of perishable goods in cold storage facilities. The system aims to ensure optimal temperature, humidity, inventory tracking, and timely alerts for stock management, thereby enhancing product quality, minimizing waste, and improving operational efficiency.
  • 4.
    Scope of theProject : The scope of the Cold Storage Management System project includes the development of a software platform that tracks inventory, monitors temperature and humidity levels, generates alerts for deviations, and manages the storage conditions of perishable goods. 4
  • 5.
  • 6.
  • 7.
  • 8.
  • 9.
    9 DATABASE TABLES 1. BookingTable 2. User list Table
  • 10.
  • 11.
  • 12.
  • 13.
  • 14.
  • 15.
    15 Advantages: • Efficient StorageBooking: • User-Friendly Interface: • Automated Billing: • Time and Cost Saving: • Real-Time Availability: Limitations: • Internet Dependency: • Limited Offline Support:
  • 16.
    CONCLUSION The Cold StorageManagement System provides an efficient and user-friendly platform for users to book storage space online with ease. By streamlining the booking process, it eliminates the need for manual reservations and ensures that storage availability is updated in real-time. the Cold Storage Management System improves accessibility, saves time, and ensures better organization of cold storage facilities, making it a valuable solution for businesses and individuals requiring secure and reliable storage options. 16
  • 17.