9/3/12                                              āđāļšāļšāļˆāđ
                                                        āļēāļĨāļ­āļ‡āđāļĨāļ°āļāļēāļĢāļ§āļī
                                                                   āđ€āļ„āļĢāļēāļ°āļŦ



                                                                 āļšāļ—āļ—āļĩāđˆ4
                                                        āđāļšāļšāļˆāđ
                                                            āļēāļĨāļ­āļ‡āđāļĨāļ°āļāļēāļĢāļ§āļī āđ€āļ„āļĢāļēāļ°āļŦ
                                                         (Modeling and Analysis)

                āđƒāļ™āļšāļ—āđ€āļĢāļĩ āđˆ āđ€āļĢāļēāļ—āļĢāļēāļšāđāļĨāļ­āļ‡āļ„
                      āļĒāļ™āļ—āļĩ
                         āļœïœŠ
                          āļēāļ™āļĄāļē          āļ§āļ§ïœŠ āļ›āļĢāļ°āļāļ­āļšāļ‚āļ­āļ‡āļĢāļ°āļšāļš DSS (DSS Component ) āļ™āļąāđ‰āļ­āļ‡āļ„
                                          āļē                                      āļ™āļĄāļĩ āļ›āļĢāļ°āļāļ­āļšāļĒ
                                                                                            āļ­āļĒāļ āļēāļĒāđƒāļ™āļŦāļĨāļēāļĒāļŠïœŠāļ§āļ™
         āļ‹āļķ āļ›āļĢāļ°āļāļ­āļšāđāļ• āļ§āļ™āļ™āļąāđ‰ āļāļēāļĢāļ—āđ āđˆāļžāļąāļ™āļ˜ïœŽ
           āļ‡āļ­āļ‡āļ„
           āđˆ          āļĨāļ°āļŠïœŠ āļ™āļˆāļ°āļĄāļĩ āļēāļ‡āļēāļ™āļ—āļĩ āļāļąāļ™āļŠāļąāļĄ
                āđāļĨāļ°āđƒāļ™āļšāļ—āđ€āļĢāļĩ āđ‰
                         āļĒāļ™āļ™āļĩ
                            āđ€āļĢāļēāļˆāļ°āļĄāļēāļ—āđ  āļšāđāļšāļšāļˆāđ āđˆāļ™āļ­āļ‡āļ„
                                    āļēāļ„āļ§āļēāļĄāļĢāļđ
                                          āļˆāļąāļāļāļą     āļēāļĨāļ­āļ‡āļ‹āļķ āļ›āļĢāļ°āļāļ­āļšāļŦāļĨāļąāļāđƒāļ™āļĢāļ°āļšāļš DSS āļ„āļ§āļēāļĄāđāļ•āļāļ•
                                                         āļ‡āđ€āļ›ïœ’                               āļēāļ‡āđāļĨāļ°āļ„āļ§āļēāļĄāđ€āļŦāļĄāļēāļ°
         āļŠāļĄāđƒāļ™āļāļēāļĢāđ€āļĨāļ· āđāļšāļšāļˆāđ āļĨāļ°āļŠāļ™āļī
                  āļ­āļāđƒāļŠïœ‹ āļēāļĨāļ­āļ‡āđāļ• āļ” āļ•āļĨāļ­āļ”āļˆāļ™āļĻāļķ āļ‡āļ•āļąāļ§āļ­āļĒ āđ€ āļ„āļĢāļēāļ°āļŦ āļĨāļ—āļēāļ‡āļ˜āļļ āļ‹āļķ āļ‚āļĢāļēāļˆāļ°āļĻāļķ āļ™āđƒāļ™āļšāļ—āđ€āļĢāļĩ āđ‰
                                                āļāļĐāļēāļ–āļķ āļēāļ‡āļāļēāļĢāļ§āļī āļ‚ āļ­āļĄāļđ āļĢāļāļī āđˆ āļ­āļ—āļĩ āļāļĐāļēāļāļą
                                                                           āļˆ āļ‡āļŦāļąāļ§ āđˆ   āđ€               āļĒāļ™āļ™āļĩ  āļĄāļĩ
         āļ”āļąāļ‡āļ™āļĩ
             āđ‰

         āļŦāļąāļ§āļ‚
             āļ­ (Topic)
             4.1 āļ„āļ§āļēāļĄāļŦāļĄāļēāļĒāđāļšāļšāļˆāđ   āļēāļĨāļ­āļ‡
             4.2 āļ›āļĢāļ°āđ€āļ āļ—āļ‚āļ­āļ‡āđāļšāļšāļˆāđ   āļēāļĨāļ­āļ‡
             4.3. āļ›āļĢāļ°āđ‚āļĒāļŠāļ™ïœŽ  āļ‚āļ­āļ‡āđāļšāļšāļˆāđāļēāļĨāļ­āļ‡
             4.4 āđ€āļ„āļĢāļ· āļ­āļ—āļĩāļ™āļāļēāļĢāļŠāļĢ āļ’āļ™āļēāđāļšāļšāļˆāđ
                    āļ­āļ‡āļĄāļ· āļŠïœ‹ āļēāļ‡āđāļĨāļ°āļžāļą
                    āđˆ āđˆ     āđƒāđƒ                    āļēāļĨāļ­āļ‡
             4.5 āļāļēāļĢāļ§āļī āļāļēāļĢāļ•āļąāļ”āļŠāļī
                      āđ€ āļ„āļĢāļēāļ°āļŦ āļ™āđƒāļˆāđ‚āļ”āļĒāđƒāļŠïœ‹ Decision Table
             4.6 āļāļēāļĢāļ§āļī āļāļēāļĢāļ•āļąāļ”āļŠāļī
                      āđ€ āļ„āļĢāļēāļ°āļŦ āļ™āđƒāļˆāđ‚āļ”āļĒāđƒāļŠïœ‹ Decision Tree
             4.7 āļāļēāļĢāļ§āļī āļāļēāļĢāļ•āļąāļ”āļŠāļī
                      āđ€ āļ„āļĢāļēāļ°āļŦ āļ™āđƒāļˆāđ‚āļ”āļĒāđƒāļŠïœ‹ Frequent Patterns Tree (FP-Tree)

         āļ§āļąāļ•āļ–āļļ āļāļēāļĢāđ€āļĢāļĩ 
             āļ›āļĢāļ°āļŠāļ‡āļ„ āļĒāļ™āļĢāļđ      (Learning Objective)
              1. āļšāļ­āļāļ„āļ§āļēāļĄāļŦāļĄāļēāļĒāđāļšāļšāļˆāđ (Models) āđ„āļ”
                                   āļēāļĨāļ­āļ‡
             2. āđ€āļ›āļĢāļĩ āļĒāļšāļ„āļ§āļēāļĄāđāļ•āļāļ•
                   āļĒāļšāđ€āļ—āļĩ            āļēāļ‡āļ‚āļ­āļ‡āđāļšāļšāļˆāđ āļĨāļ°āļ›āļĢāļ°āđ€āļ āļ—āđ„āļ”
                                               āļēāļĨāļ­āļ‡āđāļ•
             3. āļšāļ­āļāļ›āļĢāļ°āđ‚āļĒāļŠāļ™ïœŽ  āļ‚āļ­āļ‡āđāļšāļšāļˆāđāļēāļĨāļ­āļ‡āđ„āļ”
             4. āđƒāļŦ āļēāđƒāļ™āļāļēāļĢāđ€āļĨāļ· āđ€ āļ„āļĢāļ· āļ­āļŠāļĢ āļ’āļ™āļēāđāļšāļšāļˆāđ
                   āļ‚
                    āļ­āđāļ™āļ°āļ™āđ         āļ­āļāđƒāļŠïœ‹āđˆ āļēāļ‡āđāļĨāļ°āļžāļą
                                           āļ­āļ‡āļĄāļ·                      āļēāļĨāļ­āļ‡āđ„āļ”
             5. āļŠāļēāļĄāļēāļĢāļ–āļ§āļī āļ‚ āđ‚āļ”āļĒāđƒāļŠïœ‹
                        āđ€ āļ„āļĢāļēāļ°āļŦ āļĨ
                                āļ­āļĄāļđ        Decision Table ,Decision Tree āđāļĨāļ° Frequent Patterns
                 Tree (FP-Tree) āđ„āļ”

                āđāļšāļšāļˆāđ (Models) āļˆāļąāļ”āđ€āļ›ïœ’ āļ›āļĢāļ°āļāļ­āļšāļŦāļĨāļąāļāļ—āļĩ āļēāļ„āļąāļāļĄāļēāļāļ—āļĩ āđƒāļ™āļāļēāļĢāļžāļąāļ’āļ™āļēāļĢāļ°āļšāļš DSS āļ”āļąāļ‡āļ™āļąāđ‰
                    āļēāļĨāļ­āļ‡            āļ™āļ­āļ‡āļ„        āļĄāļĩ
                                                 āđˆāļ„āļ§āļēāļĄāļŠāđ   āļŠāļļ
                                                           āđˆāļ”                        āļ™āđ€āļĢāļēāļ„āļ§āļĢāļ—āļĢāļēāļšāļ„āļ§āļēāļĄāļŦāļĄāļēāļĒ
         āļ‚āļ­āļ‡āđāļšāļšāļˆāđ āļ­āļ™āđ€āļĢāļīāļēāļĄāļēāđƒāļŠïœ‹
                āļēāļĨāļ­āļ‡āļïœŠ āđˆ āļĄāļ™āđ āļ‡āļēāļ™

          4.1 āļ„āļ§āļēāļĄāļŦāļĄāļēāļĒāđāļšāļšāļˆāđ (Models)
                           āļēāļĨāļ­āļ‡
                  āđāļšāļšāļˆāđ āļŦāļĄāļēāļĒāļ–āļķāļ§āđāļšāļšāļ—āļĩ
                      āļēāļĨāļ­āļ‡      āļ‡ āļ•āļą      āļŠïœŠ
                                          āđˆāļ§āļĒāđƒāļ™āļāļēāļĢāļ™āđ āļ­āļĄāļđāļ‡ āđ† āļ‚āļ­āļ‡āļĢāļ°āļšāļš āđ€āļžāļ· āļēāļ‚ āđ€āļŦāļĨ āđ„āļ›āđƒāļŠïœ‹ āđ„āļ‚āļ›ïœ
                                                   āļēāđ€āļŠāļ™āļ­āļ‚ āļ•
                                                           āļĨāļē           āļ­āļˆāļ°āļ™āđ āļĨ
                                                                        āđˆ āļ­āļĄāļđ āļēāļ™āļąāđ‰ āđƒāļ™āļāļēāļĢāđāļïœ‹ āļāļŦāļē
                                                                                  āļ™
         āļ•āļąāļ§āđāļšāļšāļ™āļĩ āļ™āđ‚āļ›āļĢāđāļāļĢāļĄ āļ—āļĩ
                 āļ­āļēāļˆāļˆāļ°āđ€āļ›ïœ’
                 āđ‰                 āļĄāļĩ
                                   āđˆ āļ„āļ§āļēāļĄāļŠāļēāļĄāļēāļĢāļ–āđƒāļ™āļāļēāļĢāđƒāļŠïœ‹ āļēāļ™āļ§āļ“āļ—āļēāļ‡āļ„āļ“āļī āđ€ āļžāļ·āļ„āļĢāļēāļ°āļŦ āļĨ āļ„ āļēāļ•āļ­āļš āļŦāļĢāļ·āļĨāļ­āļ‡āđƒāļŦ
                                                      āļŠāļđ
                                                       āļ•āļĢāļ„āđ      āļ•āļĻāļēāļŠāļ•āļĢ āļ§āļī āļ‚ āļ™āļŦāļēāļ„āđ
                                                                        āļ­āđ€
                                                                        āđˆ     āļ­āļĄāļđ         āļ­āļˆāđ
                                                                                            āļē
         āđ€āļŦāđ‡āļ™āļ āļēāļžāļ‚āļ­āļ‡āļ‚ āđ€āļžāļ·āļēāđ„āļ›āđƒāļŠïœ‹ 
                     āļ­āļĄāļđ āđˆ
                        āļĨ āļ­āļ™āđ āđāļïœ‹āļŦāļē    āļ›āļ

w w w .no-poor.com/dssandos/C hapter4-dss.htm                                                               1/26
9/3/12                                                 āđāļšāļšāļˆāđ
                                                           āļēāļĨāļ­āļ‡āđāļĨāļ°āļāļēāļĢāļ§āļī
                                                                      āđ€āļ„āļĢāļēāļ°āļŦ




         4.2 āļ›āļĢāļ°āđ€āļ āļ—āļ‚āļ­āļ‡āđāļšāļšāļˆāđ (Type of Models)
                                āļēāļĨāļ­āļ‡
                   āļŠāļēāļĄāļēāļĢāļ–āļˆāđ āļēāđāļ™āļāļ›āļĢāļ°āđ€āļ āļ—āđ„āļ”āļ• āđ‰ āļ”āļąāļ‡ āļ­āđ„āļ›āļ™āļĩ
                   1) āđāļšāļšāļˆāđ āļ‡āļšāļĢāļĢāļĒāļēāļĒ (Description Model) āļ›āļĢāļ°āļāļ­āļšāļ”
                             āļēāļĨāļ­āļ‡āđ€āļŠāļī                                             āļ§āļĒ
                            · āđāļšāļšāļˆāđ āļ‡āļāļĢāļēāļŸïœ
                                         āļēāļĨāļ­āļ‡āđ€āļŠāļī āļ (Graphic Model) : āđ€āļ›ïœ’ āļēāļĨāļ­āļ‡āļ—āļĩ āļ­āļĄāļđ
                                                                                  āļ™āđāļšāļšāļˆāđ āđˆ āļĨāđƒāļ™   āđāļ—āļ™āļ‚
         āļĨāļąāļāļĐāļ“āļ°āļ‚āļ­āļ‡āļ•āļĢāļĢāļāļ° Logical) āļĄāļąāļāđƒāļŠïœ‹      āđāļœāļ™āļ āļēāļž (Diagram) āļ• āļŠāđ āļšāđāļŠāļ”āļ‡āļ‚ āđ€āļŠïœŠ
                                                                     āļēāļ‡ āđ† āļēāļŦāļĢāļą          āļ­āļĄāļđ āļ™ Document Flow āđƒāļŠïœ‹ āļšāđāļŠāļ”āļ‡āļāļēāļĢāđ„āļŦāļĨāļ‚āļ­āļ‡
                                                                                            āļĨ                         āļŠāđ
                                                                                                                       āļēāļŦāļĢāļą
         āđ€āļ­āļāļŠāļēāļĢāđƒāļ™āļāļĢāļ°āļšāļ§āļ™āļāļēāļĢāļ—āđ     āļēāļ‡āļēāļ™āļ‚āļ­āļ‡āļĢāļ°āļšāļš Context Diagram āđ€āļ›ïœ’         āļ™āđāļœāļ™āļ āļēāļžāļšāļĢāļī āđˆ āļŠāļ”āļ‡āļāļēāļĢāđ„āļŦāļĨāļ‚āļ­āļ‡āļ‚
                                                                                     āļšāļ—āļ—āļĩ  āđƒāļŠïœ‹āđ                āļēāļ§āļŠāļēāļĢāđ‚āļ”āļĒāļ āļēāļžāļĢāļ§āļĄāļ‚āļ­āļ‡āļĢāļ°āļšāļš
         Data Flow Diagram (DFD) āđ€āļ›ïœ’   āļ™āđāļœāļ™āļ āļēāļžāļāļĢāļ°āđāļŠāļ‚ āđƒāļŠïœ‹   āļ­āļĄāļđ āđāļŠāļ”āļ‡āļāļēāļĢāđ„āļŦāļĨāļ‚āļ­āļ‡āļ‚ āđˆ
                                                               āļĨ                      āļēāļ§āļŠāļēāļĢāļ—āļĩ  āļ‚āļĒāļēāļĒāļ„āļ§āļēāļĄāļˆāļēāļ Context Diagram āđƒāļŦ āļĄāļĩ
                                                                                                                                āļ„āļ§āļēāļĄāļĨāļ°āđ€āļ­āļĩ āļĒāļ”
         āđƒāļ™āđ€āļĢāļ·āļ­āļ‡āļ‚āļ­āļ‡āļāļĢāļ°āļšāļ§āļ™āļāļēāļĢāļĄāļēāļāļĒāļī āđ€āļžāļ· āļœāļđāļ™āļēāđ‚āļ›āļĢāđāļāļĢāļĄāļ™āļąāđ‰
              āđˆ                        āļ‡āļ‚āļķ āļ­āđƒāļŦāļąāļ’
                                       āđˆ āđˆ 
                                          āļ™
                                          āđ‰           āļž                 āļ™ āļŠāļēāļĄāļēāļĢāļ–āđ€āļ‚ āļēāđƒāļˆāļāļĢāļ°āļšāļ§āļ™āļāļēāļĢāļ‚āļ­āļ‡āļĢāļ°āļšāļš āļ‹āļķ āļˆāļ°āđāļ•āļāļ­āļ­āļāđ€āļ›ïœ’ āļ•
                                                                                                              āļ‡ DFD
                                                                                                              āđˆ                   āļ™ level āļēāļ‡
         āđ† āļŦāļĨāļēāļĒāļĢāļ°āļ”āļąāļš āļĄāļĩ āļē “āđāļĨ āļ‡āđāļ•āļ DFD āļ­āļ­āļāļ—āļąāđ‰ āđˆ āļ–āļķ āļĒāļ‡āļžāļ­ â€œ āļ„āđ āļ­ āđāļ•āļāđƒāļŦ āļĒāļ”āļ—āļĩ āđ€āļĄāļ·āļāļ§āļī
                          āļ„āđ
                           āļēāļ–āļēāļĄāļ§ïœŠ āļ§āļ•      āļ­                   āļ‡āļŦāļĄāļ”āļāļĩ āļ‡āļˆāļ°āđ€āļžāļĩ
                                                                       level                   āļēāļ•āļ­āļšāļ„āļ· āļĨāļ°āđ€āļ­āļĩ āđˆ āđˆ āđ€ āļ„āļĢāļēāļ°āļŦ
                                                                                                                      āļŠāļļ āļ­āļ™āļą
                                                                                                                        āļ”
         āļĢāļ°āļšāļš(System Analyst : SA) āļŠïœŠ DFD āđ€āļžāļ· āđ‚āļ›āļĢāđāļāļĢāļĄāđ€āļĄāļ­āļĢ āļ§āđ€āļ‚ āđāļĨāļ°āļŠāļēāļĄāļēāļĢāļ–āđ€āļ‚āļĩ
                                        āļ‡āļĄāļ­āļš           āļ­āđƒāļŦ
                                                       āđˆ                    āļ”āļđ āļēāđƒāļˆ
                                                                             āđāļĨ                       āļĒāļ™āđ‚āļ›āļĢāđāļāļĢāļĄāđ„āļ”āļēāļ™āļ§āļ™āļ‚āļ­āļ‡ level āļ—āļĩ
                                                                                                                       āļˆāđ                āđ€ āļĢāļē
                                                                                                                                         āđˆ
         āļˆāļ°āđāļ•āļāļ™āļąāđ‰āļ–āļ·āļ™āļāļēāļĢāļŠāļīāļ”
                  āļ™āļāđ‡  āļ­āđ€āļ›ïœ’ āđ‰    āļ™āļŠāļļ
                            · āđāļšāļšāļˆāđ      āļēāļĨāļ­āļ‡āļāļēāļĢāđ€āļĨ āļ‡ (Narrative Model) āđƒāļŠïœ‹
                                                    āļēāđ€āļĢāļ·āļ­
                                                        āđˆ                         āļšāļĢāļĢāļĒāļēāļĒāđ€āļĢāļ· āļ§āļĒāļ āļēāļĐāļēāļ˜āļĢāļĢāļĄāļŠāļēāļ•āļī
                                                                                             āļ­āļ‡āļĢāļēāļ§āļ”
                                                                                             āđˆ
         (Natural Language) āđ€āļĨ āļ‡āļŦāļĢāļ·
                                āļēāđ€āļĢāļ· āļ­āļšāļĢāļĢāļĒāļēāļĒāļŠāļīāļ‡ āđ† āļ—āļĩ
                                   āļ­
                                   āđˆ                 āļ‡āļ• āļ•
                                                     āđˆ āđˆāļē       āļ­āļ‡āļāļēāļĢ
                            · āđāļšāļšāļˆāđ āļ‡āļāļēāļĒāļ āļēāļž (Physical Model) āđ€āļ›ïœ’ āļēāļĨāļ­āļ‡āļ—āļēāļ‡āļ”
                                         āļēāļĨāļ­āļ‡āđ€āļŠāļī                                 āļ™āđāļšāļšāļˆāđ             āļēāļ™āļāļēāļĢāļ­āļ­āļāđāļšāļšāļŠāļī āļ‡
                                                                                                                  āđˆ
         āļ™āđāļē Input Design) āļāļēāļĢāļ­āļ­āļāđāļšāļšāļœāļĨāļĨāļąāļžāļ˜ïœŽ Design) āđ€āļŠïœŠ āļēāļĨāļ­āļ‡āļāļēāļĢāļŠāļĢāļēāļ™ āđāļšāļšāļˆāđ  āļŦāļĢāļ· āļ•āļđ
           āļēāđ€āļ‚                                       (Output               āļ™ āđāļšāļšāļˆāđ             āļēāļ‡āļšïœ‹        āļēāļĨāļ­āļ‡āļŦāļļ āļ™āļĒāļ™āļ• āļ­āļāļēāļĢ    āļ™
         āđ€āļ„āļĨāļ· āļŦāļĢāļ·
             āļ­āļ™āđ„āļŦāļ§ āļ­āļ­āļēāļˆāļˆāļ°āđ€āļ›ïœ’ āļēāļĨāļ­āļ‡āđƒāļ™āđ‚āļ›āļĢāđāļāļĢāļĄ 2 āļĄāļī 3 āļĄāļī āļ™ āļāļēāļĢāđ€āļ‚āļĩ āļēāļ™āđāļĨāļ°āđāļšāļšāđ€āļ„āļĢāļ· āļāļĢāļāļĨāļ”
             āđˆ                     āļ™āđāļšāļšāļˆāđ                         āļ•āļī āļ•āļī
                                                                    āđāļĨāļ°        āđ€āļŠïœŠ āļĒāļ™āđāļšāļšāļšïœ‹                      āļ­āļ‡āļˆāļą
                                                                                                                āđˆ          āļ§āļĒāđ‚āļ›āļĢāđāļāļĢāļĄ
         AutoCAD āđ€āļ›ïœ’āļ™  āļ™āļ•
                   2) āđāļšāļšāļˆāđ  āļēāļĨāļ­āļ‡āļ„āļ‡āļ—āļĩ  āđāļĨāļ°āđāļšāļšāļžāļĨāļ§āļąāļ•āļĢ (Static and Dynamic Model)
                                       āđˆ
                            · āđāļšāļšāļˆāđ      āļēāļĨāļ­āļ‡āļ„āļ‡āļ—āļĩ Analysis) āđ€āļ›ïœ’ āļēāļĨāļ­āļ‡āļ—āļĩāļ‰āļžāļēāļ°āļāļī
                                                  āđˆ(Static                āļ™āđāļšāļšāļˆāđ āđˆ     āđƒāļŠïœ‹ āļˆāđƒāļ™
                                                                                         āđ€
         āļŠïœŠāļ§āļ‡āđ€āļ§āļĨāļēāđƒāļ”āđ€āļ§āļĨāļēāļŦāļ™āļķ āđˆ āļāļĢāļ• āđ€āļŠïœŠāļ•āļēāļĢāļēāļ‡āđƒāļ™āļāļēāļĢāļ§āļī āļ‡āļšāļ›āļĢāļ°āļˆāđ āļ›āļĢāļ°āļˆāđ
                            āļ‡āļ•āļēāļĄāļ—āļĩ
                            āđˆ āļ­āļ‡āļ„ āļ­āļ‡āļāļēāļĢ āļ™                              āđ€ āļ„āļĢāļēāļ°āļŦ āļēāļ›ïœ‚ āļēāđ„āļ•āļĢāļĄāļēāļŠ āļŦāļĢāļ· āļ§āļ‡āđ€āļ§āļĨāļē      āļ­āļ•āļēāļĄāļŠïœŠ
                            · āđāļšāļšāļˆāđ      āļēāļĨāļ­āļ‡āļžāļĨāļ§āļąāļ•āļĢ (Dynamic Analysis) āđ€āļ›ïœ’ āļēāļĨāļ­āļ‡āļŠāđ āļšāļ›āļĢāļ°āđ€āļĄāļī
                                                                                āļ™āđāļšāļšāļˆāđ āļēāļŦāļĢāļą              āļ™āļŠāļ–āļēāļ™āļāļēāļĢāļ“   āļ—āļĩ
                                                                                                                       āđˆ
         āļŠāļēāļĄāļēāļĢāļ–āđ€āļ›āļĨāļĩ āļ§āđāļ›āļĢāđ„āļ”
                     āļĒāļ™āļ•āļą
                     āđˆ            āļ•āļĨāļ­āļ”āđ€āļ§āļĨāļē āđ€āļŠïœŠ āļ™ āļāļēāļĢāļ›āļĢāļ°āđ€āļĄāļī    āļ™āđ‚āļ„āļĢāļ‡āļāļēāļĢāļ‹āļķ āđˆ āļ‡āļˆāļ°āđ€āļ›āļĨāļĩ
                                                                           āđˆ āļĒāļ™āđāļ›āļĨāļ‡āļ•āļēāļĄāđ€āļ§āļĨāļē āļŠāļ–āļēāļ™āļāļēāļĢāļ“ āļœāļĨāļ‚āļ­āļ‡āđ‚āļ„āļĢāļ‡āļāļēāļĢāļˆāļ°āļ‚āļķ 
                                                                                                              āļŦāļĢāļ·āļ­                   āļ™āļ­āļĒāļđ
                                                                                                                                     āđ‰ āļāļąāļš
         āđ€āļ§āļĨāļē āđ€āļ›āļĨāļĩ āļĒāļ™āđāļ›āļĨāļ‡āđ„āļ›āļ•āļēāļĄāļŠïœŠ āļēāļ‡ āđ† āļŠāļēāļĄāļēāļĢāļ–āđāļŠāļ”āļ‡āđāļ™āļ§āđ‚āļ™ïœ‹
                   āđˆ                āļ§āļ‡āđ€āļ§āļĨāļēāļ•                              āļĄāđāļĨāļ°āđāļšāļšāđāļœāļ™āļ• āđ„āļ” āļĄāļ—āļļ āļ‡āđ€āļ§āļĨāļē āļŦāļēāļ„ āđˆ āđ€ āļ„āļĢāļēāļ°āļŦ
                                                                                        āļēāļ‡ āđ† āļ„āļĢāļ­āļšāļ„āļĨāļļāļāļŠïœŠ      āļ§            āļēāđ€āļ‰āļĨāļĩ
                                                                                                                              āļĒāđāļĨāļ°āļ§āļī
         āļ‚ āđ€āļ›āļĢāļĩ āļĒāļšāļ•āļēāļĄāļŠïœŠ
           āļ­āļĄāļđ āļĒāļšāđ€āļ—āļĩ āļ§āļ‡āđ€āļ§āļĨāļēāđ„āļ” āđāļšāļšāļˆāđ āļ”āļ™āļĩ āļāļ•āļąāļ”āđāļ›āļĨāļ‡āļĄāļēāļāļˆāļēāļāđāļšāļšāļˆāđ
              āļĨ                             āļ‹āļķ āļēāļĨāļ­āļ‡āļŠāļ™āļīāđ‰
                                             āļ‡
                                             āđˆ                   āļˆāļ°āļ–āļđ                         āļēāļĨāļ­āļ‡āđāļšāļšāļ„āļ‡āļ—āļĩ āđˆāļŠāļēāļĄāļēāļĢāļ–āļ™āđ āļēāļĨāļ­āļ‡āļŠāļ™āļīāđ‰
                                                                                                                     āļēāđāļšāļšāļˆāđ āļ”āļ™āļĩ      āđ„āļ›
         āļ›āļĢāļ°āļĒāļļ āļŠïœ‹ āļ”āļŠāļī āļēāļŦāļ™āļ”āļŠïœŠ āļāļēāļĢ
               āļāļ• āļąāļšāļāļēāļĢāļ•āļą āļ™āđƒāļˆāļāđ āļ­āļ‡āļšāļĢāļī
                 āđƒāļ
         āļĢāļąāļšāļāļēāļāđ€āļ‡āļīāļ™āļ‚āļ­āļ‡āļ˜āļ™āļēāļ„āļēāļĢ āļ•āļēāļĄāļŠïœŠ āļēāļ‡ āđ† āļ‹āļķ āļ­āļ‡āļĄāļĩ āđ€ āļ„āļĢāļēāļ°āļŦ āļē āļ—āļļ āļ—āđ āļ™āļ—āļĢāļāļĢ
                                       āļ§āļ‡āđ€āļ§āļĨāļēāļ• āđˆ      āļ‡āļˆāļ°āļ• āļāļēāļĢāļ§āļī āļïœŠ āļāļ§āļąāļ™ āļēāļ‡āļēāļ™āļˆāļą â€“ āļĻāļļ āļ•āļēāļĄāđ€āļ§āļĨāļēāļ‡āļēāļ™āļ‚āļ­āļ‡āļ˜āļ™āļēāļ„āļēāļĢ āļĄāļĩ
                                                                               āļ­āļ™āļ§ïœŠ                                                      āļŠïœŠāļ§āļ‡
         āđ€āļ§āļĨāļēāđƒāļ”āļšïœ‹āđˆ āļēāļĄāļēāđƒāļŠïœ‹ āļēāļĢāļāļēāļ-āļ–āļ­āļ™āđ€āļ›ïœ’āļēāļ™āļ§āļ™āļĄāļēāļ āļ„āļ§āļĢāļˆāļ°āļˆāļąāļ”āļŠïœŠ āļšāļĢāļī āļēāļ™āļ§āļ™āļāļĩ āđāļĨāļŦāļēāļāļ§āļąāļ™āđ€āļ§āļĨāļēāđ€āļ›āļĨāļĩ
                  āļēāļ‡āļ—āļĩāļĨāļđ āļšāļĢāļī
                       āļāļ„ āļ                      āļ™āļˆāđ                         āļ­āļ‡āđƒāļŦ āļēāļĢāļˆāđ āđˆ āļ§āļ–
                                                                                      āļ            āļŠïœŠ
                                                                                                    āļ­āļ‡      āļē                āļĒāļ™āđāļ›āļĨāļ‡āđ„āļ› āđ€āļŠïœŠ
                                                                                                                             āđˆ              āļ™
         āļ—āļļ āļŠāļī āļ­āļ™ āļāļēāļĢāđƒāļŠïœ‹ āļēāļĢāļˆāļ°āđ€āļ›āļĨāļĩ
           āļāļ§āļąāļ™ āđ‰
                āļ™āđ€āļ”āļ·           āļšāļĢāļīāļ          āļĒāļ™āđāļ›āļĨāļ‡āđ€āļ›ïœ’ āļēāļ‡āđ„āļĢāļšïœ‹
                                             āđˆ            āļ™āļ­āļĒ āļēāļ‡
                   3) āđāļšāļšāļˆāđ  āļēāļĨāļ­āļ‡āļ—āļēāļ‡āļ„āļ“āļī   āļ•āļĻāļēāļŠāļ•āļĢ   (Mathematics Model) āļ›āļĢāļ°āļāļ­āļšāļ”      āļ§āļĒ
                            · āđāļšāļšāļˆāđ      āļēāļĨāļ­āļ‡āđƒāļ™āļāļēāļĢāļŦāļēāļ—āļēāļ‡āđ€āļĨāļ· āđˆāļĩ (Optimization Model)
                                                              āļ­ āļāļ—āļĩāđˆ
                                                                   āļ”āļĩāļļ
                                                                     āļ—āļŠ āļ”
                                      1. āļāļēāļĢāļŦāļēāļ—āļēāļ‡āđ€āļĨāļ· āđˆāļĩāļŠāđ āļšāļ›ïœ āđˆāļēāļ‡āđ€āļĨāļ· āļ­ āļĒ āđ„āļ”
                                                        āļ­ āļāļ—āļĩāđˆ āļēāļŦāļĢāļą āļāļŦāļēāļ—āļĩ āļ­ āļāļ™ïœ‹ āđāļïœŠ
                                                             āļ”āļĩāļļ
                                                              āļ—āļŠ āļ”                 āļĄāļĩāļ—
                                          - āļ•āļēāļĢāļēāļ‡āļ•āļąāļ”āļŠāļī (Decision Table) āđ€āļ›ïœ’
                                                        āļ™āđƒāļˆ                      āļ™āļ•āļēāļĢāļēāļ‡āļāļēāļĢāļ•āļąāļ”āļŠāļī āļēāļ‡āļ‡ïœŠ āđāļïœ‹āļŦāļēāļ—āļĩ āļĩ āļšāļ‹ïœ‹ āļĄāļĩ
                                                                                                  āļ™āđƒāļˆāļ­āļĒāļēāļĒ āļ›ïœ āđˆ āļ„āļ§āļēāļĄāļ‹āļą āļ­āļ™
                                                                                                                  āļ āđ„āļĄïœŠ     āļĄ
         āļ—āļēāļ‡āđ€āļĨāļ·āļ­āļāđƒāļ™āļāļēāļĢāļ•āļąāļ”āļŠāļī āļĄāļēāļāļ™āļąāļ
                             āļ™āđƒāļˆāđ„āļĄïœŠ
w w w .no-poor.com/dssandos/C hapter4-dss.htm                                                                                               2/26
9/3/12                                           āđāļšāļšāļˆāđ
                                                     āļēāļĨāļ­āļ‡āđāļĨāļ°āļāļēāļĢāļ§āļī
                                                                āđ€āļ„āļĢāļēāļ°āļŦ


                                      - āđāļœāļ™āļ āļēāļžāļ• āļāļēāļĢāļ•āļąāļ”āļŠāļī (Decision Tree) āđƒāļŠïœ‹ āļēāļ‡āļ• (Tree) āđ€āļ›ïœ’ āļēāļĨāļ­āļ‡āđƒāļ™āļāļēāļĢāļ•āļąāļ”
                                                  āļ™āđ„āļĄïœ‹ āļ™āđƒāļˆ                         āđ‚āļ„āļĢāļ‡āļŠāļĢāļ™āđ„āļĄïœ‹      āļ™āđāļšāļšāļˆāđ
         āļŠāļ™āđƒāļˆ āļ‹āļķ āļ‡ Decision Tree āļĄāļĩ āļ›āļĢāļ°āļāļ­āļš āļ„āļ· node āļŦāļĄāļēāļĒāļ–āļķ āļ•āļąāļ§āđāļĢāļāļ” āļŠāļēāļĄāļēāļĢāļ–āđāļ•āļāļāļīāļ™āļŠāļēāļ‚āļē āļ—āļĩ āļĒāļāļ§ïœŠ
                 āđˆ                āļ­āļ‡āļ„           āļ­ Root               āļ‡ node    āļēāļ™āļšāļ™           āļ‡āļïœ‹
                                                                                               āđˆ āļē     āđ€ āļĢāļēāđ€āļĢāļĩ
                                                                                                       āđˆ āļē Branch
          āļ‹āļķ Left Branch āļāļąāļš Right Branch āļ—āļąāđ‰ Branch āļŠāļēāļĄāļēāļĢāļ–āļ‚āļĒāļēāļĒ (Expansion) āļĨāļđ āļ‚āļ­āļ‡āļ•āļ™āđ€āļ­āļ‡āļ­āļ­āļāđ„āļ›āđ„āļ” āļ‹āļķ āļ‚āļ­āļ‡ Branch āļˆāļ°
           āļ‡āļˆāļ°āļĄāļĩ
           āđˆ                                    āļ‡2                                āļāđ†               āļ­āļĩ āđˆ
                                                                                                    āļ āļ‡āļĨāļđ āļ
         āđ€āļĢāļĩ āļē Child āļŠïœŠnode āļ—āļĩ level āļ— āļ” āđ€āļĢāļēāļˆāļ°āđ€āļĢāļĩ āļē Leaf node
           āļĒāļāļ§ïœŠ       āļ§āļ™         āļ­āļĒāļđ āļēāļĒāļŠāļļ
                                 āđˆ                      āļĒāļāļ§ïœŠ
                 Decision Tree āļˆāļ°āđƒāļŠïœ‹  āļēāļĒ āđ† āļ—āļĩāđˆ āļĄāļēāļ āđ„āļĄïœŠāļ‹ïœ‹ āđ€āļžāļ· āđ€ āļŦāđ‡ āļ­āļĄāļđ āļŦāļĢāļąāļšāļ•āļąāļ”āļŠāļī āļ‡ïœŠ āđ‰
                                    āđāļïœ‹āļŦāļēāļ‡ïœŠ āđˆāļ­āļ™āđ„āļ‚āđ„āļĄïœŠ āļ‹āļąāļš āļ­āļ™ āđˆ āļ™āļ āļēāļžāļ‚ āļŠāđ
                                       āļ›āļ            āļĄāļĩ
                                                      āđ€ āļ‡āļ·                       āļ­āđƒāļŦ         āļĨāļē      āļ™āđƒāļˆāđ„āļ” āļ™
                                                                                                             āļēāļĒāļ‚āļķ
                                   2. āđāļšāļšāļˆāđ āđˆ
                                           āļēāļĨāļ­āļ‡āļ—āļĩ  āđƒāļŠïœ‹Algorithm
                                            āđƒāļŠïœ‹āļāļēāļĢāļŦāļēāļ„āđ āđ‰ïœŠ āļ™āđ„āļ›āļŠāđ āļšāļ§āļī Decision Table āđāļĨāļ° Decision Tree āļ”āļąāļ‡āļ™āļąāđ‰
                                              āđ€ āļĄāļ· āļēāļ•āļ­āļšāļ™āļąāļ™āļĒāļļ
                                                 āļ­
                                                 āđˆ                  āļ‡āļĒāļēāļāđ€āļāļī āļēāļŦāļĢāļą āļ˜āļĩ āđāļšāļš                             āļ™
         āđāļšāļšāļˆāđ āđˆ Algorithm (Alg) āđƒāļ™āļāļēāļĢāļ—āđ āđ‰āļ‡āđ€āļŦāļĄāļēāļ°āļāļąāļšāļ›ïœ āđˆāļēāļ‡āđ€āļĨāļ·
              āļēāļĨāļ­āļ‡āļ—āļĩāļĄāļĩ
                     āļāļēāļĢāđƒāļŠïœ‹                        āļēāļ‡āļēāļ™āļ™āļąāļ™ āļˆāļķ            āļāļŦāļēāļ—āļĩ āļ­āļāļĄāļēāļāļĄāļēāļĒ āļœāļđ āļ™āđƒāļˆāđ€āļāļī āļšāļŠāļ™ āđ„āļĄïœŠ
                                                                             āļĄāļĩ
                                                                              āļ—            āļ•āļąāļ”āļŠāļī āļ”āļ„āļ§āļēāļĄāļŠāļą
                                                                                                               āļŠāļēāļĄāļēāļĢāļ–
         āđ€āļĨāļ· āļ­āļāđ„āļ” āļ­āļ‡ āļˆāļķ āļ‡āđƒāļŠïœ‹
           āļ­āļāļ—āļēāļ‡āđ€āļĨāļ· āļ–āļđ āļ‡āļ• Algorithm āļĄāļēāļŠïœŠ
                         āļāļ• āļ­                        āļ§āļĒāđƒāļ™āļāļēāļĢāļ§āļī āļ‹āļķ
                                                                āđ€ āļ„āļĢāļēāļ°āļŦ āļ›āļĢāļ°āļāļ­āļšāļ”
                                                                          āļ‡
                                                                          āđˆ      āļ§āļĒ
                                   - āđāļšāļšāļˆāđ āļāļēāļĢāđ‚āļ›āļĢāđāļāļĢāļĄāđ€āļŠāļīāļ™ (Linear Programming Model)
                                          āļēāļĨāļ­āļ‡                 āļ‡āđ€āļŠïœ‹




                                   āđāļšāļšāļĨāđ āļ”āļ™āļĩ āļĒāļŠāļđ āļ­āļŠāļĄāļāļēāļĢāļ—āļēāļ‡āļ„āļ“āļī āļēāļ™āļ§āļ“ āļĄāļĩ
                                         āļēāļĨāļ­āļ‡āļŠāļ™āļīāđ‰  āļ• āļ•āļĢāļŦāļĢāļ·
                                                    āļ­āļ‡āļ­āļēāļĻāļą                     āļ•āđƒāļ™āļāļēāļĢāļ„āđ
         āļ­āļ‡āļ„ āļ›āļĢāļ°āļāļ­āļšāļ‚āļ­āļ‡āļāļēāļĢāļāđ Function āļ§āļąāļ•āļ–āļļ (Objective function) āļ•āļąāļ§āđāļ›āļĢāļ­āļī (Independence variable) āļ•āļąāļ§āđāļ›āļĢāļ•āļēāļĄ
                             āļēāļŦāļ™āļ”               āļ›āļĢāļ°āļŠāļ‡āļ„                          āļŠāļĢāļ°
         (Dependence variable) Function āļ āļēāļĒāđƒāļ• āļēāļāļąāļ” Constrain function) āđāļĨāļ°āļ‚āļ­āļšāđ€āļ‚āļ•āļ‚āļ­āļ‡āļ•āļąāļ§āđāļ›āļĢāđƒāļ™āļāļēāļĢāļ•āļąāļ”āļŠāļī
                                                āļ‚
                                                 āļ­āļˆāđ                                                āļ™āđƒāļˆ
                                   āļŠāđ āļšāļ§āļī āļ‡āļēāļ™āļ™āļąāđ‰
                                     āļēāļŦāļĢāļą āļ˜āļĩ āļāļēāļĢāđƒāļŠïœ‹ āļ™āļŠāļēāļĄāļēāļĢāļ–āļ„āđ āļ§āļĒāļĄāļ· āļ­āđƒāļŠïœ‹
                                                                āļēāļ™āļ§āļ“āļ” āļ­ āļŦāļĢāļ· āđ‚āļ›āļĢāđāļāļĢāļĄāļ­āđ     āļēāļ™āļ§āļĒāļ„āļ§āļēāļĄāļŠāļ°āļ”āļ§āļāļ—āļĩ  āļĄāļĩ
                                                                                                            āđˆāļ„āļ§āļēāļĄāļŠāļēāļĄāļēāļĢāļ–āļ”āļēāļ™
         āļ„āđ
          āļēāļ™āļ§āļ“ Linear Programming āļŠïœŠ āļĄāļąāļāđƒāļŠïœ‹ āđ€ āļ„āļĢāļēāļ°āļŦāļ›āļĢāļī āļāļēāļĢāļˆāļąāļ”āļāļēāļĢāļ”
                                          āļ§āļ™āđƒāļŦāļïœŠ āļāļąāļšāļāļēāļĢāļ§āļī āđ€ āļŠāļī āļĄāļēāļ“   āļ‡                  āļēāļ™āļ‡āļēāļ™āļœāļĨāļīāđ€āļŠïœŠāļēāļ™āļ§āļ“āļŦāļēāļ§ïœŠ āļĢāļąāļžāļĒāļēāļāļĢ
                                                                                                āļ• āļ™ āļ„āđ           āļēāļĄāļĩ
                                                                                                                   āļ—
         (Resource) āļ­āļĒāļđ
                      āđƒāļ™āđ‚āļĢāļ‡āļ‡āļēāļ™āļˆāđ āļēāļāļąāļ” āļˆāļ°āļ—āđ āļ•āđ‚āļ”āļĒāđƒāļŠïœ‹ āļĒāļēāļāļĢāļ—āļĩ āļ‡āļˆāđāļ™āļĩ āļ”āļŠïœŠ āļēāđƒāļ”āļˆāļķ āļēāđƒāļŦ āļāđ āļ‡āļŠāļļ
                                āļēāļ™āļ§āļ™āļˆāđ āļēāļāļēāļĢāļœāļĨāļī āļ—āļĢāļąāļž                   āļĄāļĩ āļē
                                                                       āđˆ āļ­āļĒāļēāļāļąāļ” āđ‰ āļ§āļ™āđ€āļ— āļ‡āļˆāļ°āļ—āđ āđ‚āļĢāļ‡āļ‡āļēāļ™āļĄāļĩ āļ”
                                                                        āļ­āļĒāļđ           āđƒāļ™āļŠāļą                             āļēāđ„āļĢāļŠāļđ
          āđ€āļ›ïœ’āļ™āļ™āļ•
                                   - āđāļšāļšāļˆāđ āļēāļĨāļ­āļ‡āļāļēāļĢāđ‚āļ›āļĢāđāļāļĢāļĄāđ€āļ›ïœ† (Goal Programming Model) āđƒāļŠïœ‹
                                                             āļēāļŦāļĄāļēāļĒ                             āđƒāļ™āļāļēāļĢāļŦāļē
         āļœāļĨāļĨāļąāļžāļ˜ïœŽ āļēāļŦāļĄāļēāļĒāļŦāļĨāļēāļĒ āđ† āļ„ āļēāļāļēāļĢāđ€āļ›āļĢāļĩ āļĒāļšāļ„
                 āļˆāļēāļāđ€āļ›ïœ†              āļē āļ—āđ āļĒāļšāđ€āļ—āļĩ āļē (Compare) āđƒāļ™āđāļ• āļēāđ€āļ›ïœ†   āļĨāļ°āļ„āļēāļŦāļĄāļēāļĒāļˆāļ™āļāļ§ïœŠ āļœāļĨāļĨāļąāļžāļ˜ïœŽ āļĩ āļ§āļīāļĩ āđāļïœ‹āļŦāļē
                                                                                          āļēāļˆāļ°āđ„āļ” āļ—āļĩ āļļ āļ˜āļĩāļ°āđƒāļŠïœ‹ 
                                                                                                      āļ”āļĩ
                                                                                                      āđˆ āļ” āļ™āđ‰ āļ›āļ
                                                                                                        āļ—āđˆ āļˆ
                                                                                                          āļŠ
         āļ—āļĩāļ‚āļķ āļ‚āļāļąāļ”āļ—āļĩ āļ­āļĒāļđāļāđƒāļŠïœ‹ āđ€ āļ„āļĢāļēāļ°āļŦ āļ”āļŠāļī
           āđ€ āļāļī āļ āļēāļĒāđƒāļ• āļē āđˆ  āđƒāļ™āļāļēāļĢāļ§āļī āļāļēāļĢāļ•āļą āļ™āđƒāļˆāļ—āļēāļ‡āļ˜āļļ āđ€āļŠïœŠ āļ›ïœ
           āđˆāđ‰ āļ”āļ™        āļ­āļˆāđ āđ€ āļĢāļēāļĄāļĩ āļĄāļą                                     āļĢāļāļī āļ™ āđāļïœ‹āļŦāļēāļāļēāļĢāļœāļĨāļīāļāļēāļĢāļˆāļąāļ”āļŠāļĢāļĢāđāļĢāļ‡āļ‡āļēāļ™ āđ€āļ›ïœ’āļ™
                                                                            āļˆ         āļ        āļ•                     āļ™āļ•
                                   - āđāļšāļšāļˆāđ āļ­ āļ‚
                                          āļēāļĨāļ­āļ‡āđ€āļ„āļĢāļ·āļēāļĒ (Network model) āļĨāļąāļāļĐāļ“āļ°āļ‚āļ­āļ‡ Network Model āļˆāļ°āļ„āļĨāļš Net āļŦāļĢāļ· āļ‹āļķ
                                                                                                     āļēāļĒāļāļą         āļ­ Graph āđˆāļ‡
         āđāļ•Node āļĄāļąāļāļˆāļ°āđāļ—āļ™āļ” āļ­āļ‡āļ• āļ—āļĩ āļ™āļ—āļēāļ‡ āđāļ• āļ­āļ‡āļŦāļĢāļ· āļĨāļ° Node āļ™āļąāđ‰ āđˆ āļ‡āļāļąāļ™ āđ€āļĢāļēāļĄāļąāļāļ™āđ
             āļĨāļ°                āļ§āļĒāđ€āļĄāļ· āļēāļ‡ āđ† āđˆ   āļ•
                                               āļ­āļ‡āđ€āļ”āļī       āļĨāļ°āđ€āļĄāļ· āļ­āđāļ•             āļ™āļˆāļ°āđ€āļŠāļ·
                                                                                       āļ­āļĄāļ–āļķ          āļē Network Model āļĄāļēāđƒāļŠïœ‹āđƒāļ™
         āļāļēāļĢāđāļïœ‹āļŦāļēāļāļēāļĢāđ€āļ”āļī āđˆ āđƒāļŠïœ‹
                āļ›ïœ
                 āļ        āļ™āļ—āļēāļ‡āđ€āļžāļ· āļĢāļ°āļĒāļ°āļ—āļēāļ‡āļŠāļąāđ‰āđˆ āļŦāļĢāļ· āļ›ïœ
                                 āļ­āđƒāļŦ             āļ™āļ—āļĩ āļ­āđāļïœ‹āļŦāļēāļāļēāļĢāļ‚āļ™āļŠïœŠāļ”āļī āļ­āļĒāļŠāļļāđāļŠāļ”āļ‡āļ āļēāļžāļ•āļąāļ§āļ­āļĒ Network Model
                                                     āļŠāļļ
                                                      āļ”        āļ           āļ‡āļ—āļĩ āļ—āļēāļ‡āļ™ïœ‹ āļ”
                                                                              āđ€ āļ™
                                                                              āđˆ                          āļēāļ‡āļ‚āļ­āļ‡
          āļ”āļąāļ‡āļĢāļđāđˆ
               āļ›āļ—āļĩ4.1




w w w .no-poor.com/dssandos/C hapter4-dss.htm                                                                             3/26
9/3/12                                                 āđāļšāļšāļˆāđ
                                                           āļēāļĨāļ­āļ‡āđāļĨāļ°āļāļēāļĢāļ§āļī
                                                                      āđ€āļ„āļĢāļēāļ°āļŦ




                                                āļĢāļđāđˆ āļ āļēāļžāļ‚āļ­āļ‡ Network model āļ—āļĩ āļ° Node āđ€āļŠāļ· āļ‡āļāļąāļ™
                                                 āļ›āļ—āļĩ
                                                   4.1                    āđāļ•
                                                                          āđˆ āļĨ        āļ­āļĄāļ–āļķ
                                                                                     āđˆ

         āļˆāļēāļāļĢāļđ
             āļ› Network āļŦāļĢāļ· āļ™āļĩ āļ™āļ§ïœŠ āļ™āļ—āļēāļ‡āļˆāļ°āđ€āļ”āļī āļ™ Loop āđ€āļĢāļēāļŠāļēāļĄāļēāļĢāļ–āļ•āļąāļ” Loop āļ—āļī āļāļēāļĢāđ€āļ›āļĨāļĩ Graph āđƒāļŦ āļ™
                         āļ­ Graph āđ‰ āļēāļāļēāļĢāđ€āļ”āļī
                                 āļˆāļ°āđ€āļŦāđ‡          āļ™āļ§āļ™āđ€āļ›ïœ’                āļ‡āđ„āļ” āđˆ
                                                                      āđ‰       āļĒāļ™āļˆāļēāļ     āļāļĨāļēāļĒāđ€āļ›ïœ’
         Tree āļ” āļ”āđ€āļŠïœ‹ āđˆ(link) āđ€āļŠïœ‹ āļ™āļŦāļ™āļķ āļ‡āļ•āļąāļ‡āļ­āļĒ āļ›āļ—āļĩ
               āļ§āļĒāļāļēāļĢāļ•āļą āļ™āđ€āļŠāļ·āļ­āļĄ       āļ™āđƒāļ”āđ€āļŠïœ‹ āđˆ
                                           āļ‡ āļ”āļą āļēāļ‡āđƒāļ™āļĢāļđāđˆ4.2




                                                         āļĢāļđāđˆ āļāļēāļĢāđāļ›āļĨāļ‡ Net āđƒāļŦ Tree
                                                          āļ›āļ—āļĩ
                                                            4.2            āđ€ āļ›ïœ’
                                                                              āļ™

                āļāļēāļĢāđƒāļŠïœ‹ āļēāļĨāļ­āļ‡ Network Model āļ™āļĩ
                     āđāļšāļšāļˆāđ                 āđ‰
                                           āļŠāļēāļĄāļēāļĢāļ–āļ„āđ āđ‚āļ”āļĒāđƒāļŠïœ‹āđˆ āļ­ Solver āđƒāļ™āđ‚āļ›āļĢāđāļāļĢāļĄ Spreadsheet (Excel)
                                                  āļēāļ™āļ§āļ“āđ„āļ” āđ€ āļ„āļĢāļ·    āļ­āļ‡āļĄāļ·
                             3. āđāļšāļšāļˆāđ
                                    āļēāļĨāļ­āļ‡āļŠāļ–āļēāļ™āļāļēāļĢāļ“(Simulation Model) āđ€āļ›ïœ’ āļēāļĨāļ­āļ‡āļ—āļĩāļ—āļ„āļ™āļī āļēāļ™āļ„āļ­āļĄāļžāļī āđƒāļ™āļāļēāļĢ
                                                                      āļ™āđāļšāļšāļˆāđ āđˆ āļ„āļ—āļēāļ‡āļ” āļ§āđ€āļ•āļ­āļĢ
                                                                                 āđƒāļŠïœ‹
                                                                                   āđ€
         āļˆāđ
          āļēāļĨāļ­āļ‡āļŠāļ–āļēāļ™āļāļēāļĢāļ“ āļ­āļ™āļˆāļĢāļī āļ­āļĒāļ„āļĢāļąāđ‰ āļŠïœ‹ āļēāļĨāļ­āļ‡āļŠāļ™āļīāđ‰ āđ€āļ„āļĢāļ· āļ­āđƒāļ™āļāļēāļĢāļ—āđ
                      āđ€ āļŠāļĄāļ· āļ‡ āļšïœŠ āļ‡āļ—āļĩ āļšāļšāļˆāđ āļ”āļ™āļĩ āđˆ
                                      āđƒāđ
                                      āđˆ              āđ€ āļ›ïœ’ āļ­āļ‡āļĄāļ·
                                                        āļ™             āļēāļ‡āļēāļ™āļ‚āļ­āļ‡āļĢāļ°āļšāļš DSS

         āļĨāļąāļāļĐāļ“āļ°āļŦāļĨāļąāļāļ‚āļ­āļ‡āđāļšāļšāļˆāđ
                          āļēāļĨāļ­āļ‡āļŠāļ–āļēāļ™āļāļēāļĢāļ“ Characteristics of Simulation)
                                        (Major
                1. āđƒāļŠïœ‹āļ™āđāļšāļšāļāļēāļĢāļ—āđ
                     āđ€ āļĨāļĩ
                        āļĒ      āļēāļ‡āļēāļ™āļ‚āļ­āļ‡āļĢāļ°āļšāļšāļ‡āļēāļ™āļˆāļĢāļī āđˆāļ™āļāļēāļĢāļˆāđ āđˆ āļēāļ‡āļŠāļĄāļšāļđ
                                               āļ‡ āļ‹āļķ
                                                  āļ‡āđ€āļ›ïœ’ āļēāļĨāļ­āļ‡āļ—āļĩ āļ„
                                                               āļ­āļ™āļ‚ āļĢāļ“

w w w .no-poor.com/dssandos/C hapter4-dss.htm                                                        4/26
9/3/12                                          āđāļšāļšāļˆāđ
                                                    āļēāļĨāļ­āļ‡āđāļĨāļ°āļāļēāļĢāļ§āļī
                                                               āđ€āļ„āļĢāļēāļ°āļŦ


                   2. āđ€āļ›ïœ’ āļ„āļ—āļĩāļĄāļ™āđ āļāļąāļšāļŦ āļšāļąāļ•āļī
                         āļ™āđ€āļ—āļ„āļ™āļī āļī āļēāļĄāļēāđƒāļŠïœ‹ āļ­āļ‡āļ›āļāļī āļēāļĢāļ—āļ”āļĨāļ­āļ‡ (Technique for conducting experiments)
                                 āļ™āļĒ
                                 āđˆ                āļ
                   3. āđ€āļ›ïœ’ āļēāļĨāļ­āļ‡āđāļšāļšāļžāļĢāļĢāļ“āļēāļŦāļĢāļ·
                         āļ™āđāļšāļšāļˆāđ            āļ­āļšāļĢāļĢāļĒāļēāļĒ (Descriptive)
                   4. āļšïœŠ āđ‰ āļŠïœ‹  āđˆ āļšāļ‹ïœ‹ āđ† (very complex) āđāļĨāļ°āļ›ïœ āđˆ āđˆ āļ‡
                        āļ­āļĒāļ„āļĢāļąāļ‡āļ—āļĩ āļïœ‹āļŦāļēāļ—āļĩ
                               āđƒ āđ āļ›āļ āļĄāļĩ
                                       āļ„āļ§āļēāļĄāļ‹āļą āļ­āļ™āļĄāļēāļ                    āļāļŦāļēāļ—āļĩ āļĒāļ‡āļŠāļđ
                                                                            āļĄāļĩāļ„āļ§āļēāļĄāđ€āļŠāļĩ
         (risky problems)

         āļ‚āļ‚āļ­āļ‡āđāļšāļšāļˆāđ
          āļ­ āļ”āļĩ        āļēāļĨāļ­āļ‡āļŠāļ–āļēāļ™āļāļēāļĢāļ“     (Advantages of Simulation)
                1. āļ•āļēāļĄāļ—āļĪāļĐāļŽāļĩ āļˆāļąāļ”āđ€āļ›ïœ’ āļēāļĨāļ­āļ‡āļ—āļĩāļēāļ™āđ„āļ”
                             āđāļĨ āļ™āđāļšāļšāļˆāđ āđˆ āđ‚āļ”āļĒāļ•āļĢāļ‡āļŠāļēāļĄāļēāļĢāļ–āđƒāļŠïœ‹ āļ­āļ™āļēāļ„āļ•āđ„āļ”
                                 āļ§                  āđƒāļŠïœ‹āļ‡                     āļ„āļēāļ”āļāļēāļĢāļ“
                2. āļĨāļ”āļ„āļ§āļēāļĄāļāļ”āļāļąāļ™āļ” (Time compression)
                                   āļēāļ™āđ€āļ§āļĨāļē
                3. āđ€āļ›ïœ’ āļēāļĨāļ­āļ‡āđ€āļŠāļī (Descriptive) āļ„āļ·
                     āļ™āđāļšāļšāļˆāđ āļ‡āļžāļĢāļĢāļ“āļē                         āļ­ āļŠāļēāļĄāļēāļĢāļ–āļšāļĢāļĢāļĒāļēāļĒāđƒāļŦ āļĢāļđāļ‡āđ„āļ”
                                                                             āđ€ āļŦāđ‡ āļĢ
                                                                                āļ™āļ›āļē
                4. āļœāļđāļ™āļēāļĢāļ°āļšāļšāļŠāļ™āļąāļšāļŠāļ™āļļ āļ”āļŠāļī āļŠāļēāļĄāļēāļĢāļ–āđƒāļŠïœ‹ āļēāļĨāļ­āļ‡āļŠāļ™āļīāđ‰ āļ•āļ­āļšāļāļąāļšāļœāļđ āļœāļđāđāļĨāļ°āļĄāļĩ āļ”āļ„āļļ
                    āļžāļąāļ’
                                        āļ™āļāļēāļĢāļ•āļą āļ™āđƒāļˆ              āđāļšāļšāļˆāđ āļ”āļ™āļĩ      āđƒāļ™āļāļēāļĢāđ‚āļ•     āļˆāļąāļ”āļāļēāļĢ ïœ‹ āļāļēāļĢāļžāļđ (share)
                                                                                                      āđƒāļŠïœ‹     āļĒ
         āļ–āļķ āļŦāļēāļĢ āļ™āđ„āļ”āļ‡āđƒāļāļĨ
          āļ‡āļ›ïœ āļ§āļĄāļāļą āļ­āļĒ āļŠāļī
             āļ               āļē       āļ”
                5. āđāļšāļšāļˆāđ āļāļŠāļĢ
                          āļēāļĨāļ­āļ‡āļ–āļđ āļēāļ‡āļĄāļēāļˆāļēāļāļĄāļļ    āļĄāļĄāļ­āļ‡āļ‚āļ­āļ‡āļœāļđ āļ„āļ· āļēāļ‡āđāļšāļšāļˆāđ āđˆ āļĄāļĄāļ­āļ‡āļ‚āļ­āļ‡āļœāļđ āļēāļĢāđ„āļ”
                                                        āļˆāļąāļ”āļāļēāļĢ
                                                         āļ­ āļŠāļĢ āļēāļĨāļ­āļ‡āļ—āļĩ            āļĄāļēāļˆāļēāļāļĄāļļ        āļšāļĢāļī
                                                                                                   āļŦ
                6. āļœāļđ āļˆāđāļ™āļˆāļ°āļ• āļēāđƒāļˆāļ›ïœ āļēāļ‡āļ„āļĢāļ­āļšāļ„āļĨāļļ āđāļšāļšāļˆāđ āļāļˆāđ āļ—āđ āļēāļĒāļŠāļ–āļēāļ™āļāļēāļĢāļ“ āļœāļđ āļēāļĢ
                    āļˆāļąāļ”āļāļēāļĢāđ„āļĄïœŠ
                              āļēāđ€āļ›ïœ’ āļ­āļ‡āđ€āļ‚ āļāļŦāļēāļ­āļĒ                  āļĄ       āļēāļĨāļ­āļ‡āļˆāļ°āļ–āļđāļĨāļ­āļ‡āđƒāļŦ
                                                                                     āļē      āļēāļ‡āļēāļ™āļ„āļĨ       āļˆāļĢāļī 
                                                                                                            āļ‡ āļšāļĢāļī
                                                                                                                āļŦ
         āļŠāļēāļĄāļēāļĢāļ–āļ›ïœ† āļ­āļĄāļđāļāđ āļēāļ•āļąāļ§āđāļ›āļĢāđāļĨāļ°āđāļ—āļ™āļ„
                āļ­āļ™āļ‚ āļēāļŦāļ™āļ”āļ„
                         āļĨ                           āļēāļĨāļ‡āđ„āļ›āđƒāļ™āđāļšāļšāļˆāđ āļ‹āļķ āļˆāļ°āļ—āđ āļ­āļ™āļĢāļ°āļšāļšāļ‡āļēāļ™āļˆāļĢāļī
                                                                    āļēāļĨāļ­āļ‡ āđˆ āļēāļ‡āļēāļ™āđ€āļŦāļĄāļ·
                                                                          āļ‡āļĄāļąāļ™                        āļ‡
                7. āļŠāļēāļĄāļēāļĢāļ–āļœāļąāļ™āđāļ›āļĢāļāļąāļšāļ›āļĢāļ°āđ€āļ āļ—āļ‚āļ­āļ‡āļ›ïœ āļ„āļ· āļ”āļāļēāļĢāļāļąāļšāļ›ïœ āļŦāļĨāļēāļāļŦāļĨāļēāļĒāļŠāļ™āļī
                                                  āļāļŦāļē āļ­ āļˆāļą            āļāļŦāļēāđ„āļ”            āļ”
                8. āļŠāļēāļĄāļēāļĢāļ–āļ—āļ”āļĨāļ­āļ‡āļāļąāļšāļ•āļąāļ§āđāļ›āļĢāļ—āļĩ    āļĄāļĩ
                                             āđˆāļ„āļ§āļēāļĄāđāļ•āļāļ•āļ™āđ„āļ”
                                                       āļēāļ‡āļāļą
                9. āļŠāļēāļĄāļēāļĢāļ–āđƒāļŠïœ‹ āļąāļšāļĢāļ°āļšāļšāļˆāļĢāļī āļĩ āļšāļ‹ïœ‹
                             āđ„āļ”āļ           āļ‡āļ—āļĩ
                                              āļĄāļ„āļ§āļēāļĄāļ‹āļą āļ­āļ™
                                              āđˆ
                10. āļ‡ïœŠ
                     āļēāļĒāđƒāļ™āļāļēāļĢāļ§āļąāļ”āļ›āļĢāļ°āļŠāļī āļēāļžāđāļĨāļ°āļāđ āļĻāļ—āļēāļ‡
                                       āļ—āļ˜āļīāļ        āļēāļŦāļ™āļ”āļ—āļī
                11. āđƒāļŠïœ‹ āđ€āļ„āļĢāļ· āļ­āđƒāļ™āļāļēāļĢāļžāļąāļ’āļ™āļēāļĢāļ°āļšāļš DSS āļŠāđ āļšāđāļïœ‹āļŦāļēāđāļšāļšāđ„āļĄïœŠ āļēāļ‡
                       āđ€ āļ›ïœ’ āđˆ
                          āļ™ āļ­āļ‡āļĄāļ·                             āļēāļŦāļĢāļą āļ›ïœ  āļ          āļĄāļĩ
                                                                                  āđ‚āļ„āļĢāļ‡āļŠāļĢ
                12. āđ€āļžāļī āļŠāļĄāļšāļąāļ•āļī
                       āļĄāļ„āļļ āļ‚āļ­āļ‡āļ‚āļ­āļ‡āļāļēāļĢāđƒāļŠïœ‹ spreadsheet āđ€āļ‚
                       āđˆ   āļ“                   āļ‡āļēāļ™                āļēāļĄāļēāđƒāļ™āđāļšāļšāļˆāđ āļēāļĨāļ­āļ‡āļŠāļ–āļēāļ™āļāļēāļĢāļ“āđ„āļ”

         āļ‚ āļāļąāļ”āļ‚āļ­āļ‡āđāļšāļšāļˆāđ
           āļ­ āļˆāđ
              āļē                āļēāļĨāļ­āļ‡āļŠāļ–āļēāļ™āļāļēāļĢāļ“ (Limitations of Simulation)
                    1. āđ„āļĄïœŠ āļšāļ›āļĢāļ°āļāļąāļ™āđ„āļ” āđ€āļ›ïœ’
                          āļŠāļēāļĄāļēāļĢāļ–āļĢāļą         āļ§ïœŠ āļ™āđāļ™āļ§āļ—āļēāļ‡āđƒāļ™āļāļēāļĢāđāļïœ‹āļŦāļēāļ—āļĩ āļļ
                                            āļē                        āļ›ïœ āđˆ āļ”
                                                                      āļ āļ”āļĩāļ—āļĩ
                                                                           āļŠ
                                                                           āđˆ
                    2. āļŠïœ‹āļŦāļĢāļąāļšāļāļēāļĢāļ›āļĢāļ°āļĄāļ§āļĨāļœāļĨ
                         āļēāļŠāđ
                           āļē
                    3. āļāļēāļĢāļˆāđ āļēāļĨāļ­āļ‡āļŠāļ–āļēāļ™āļāļēāļĢāļ“ āđ„āļ” āļāļŦāļēāđ€āļ”āļĩ āđ„āļĄïœŠ
                                          āļˆāļ°āđƒāļŠïœ‹ āļąāļšāļ›ïœ āļĒāļ§ āļŠāļēāļĄāļēāļĢāļ–āļ›āļĢāļąāļšāđƒāļŠïœ‹ āļāļŦāļēāļ­āļ·
                                                 āļ                           āļāļąāļšāļ›ïœ āđˆ āļ™āđ„āļ”
                    4. āļšāļēāļ‡āļ„āļĢāļąāđ‰ āđ€ āļ„āļĢāļēāļ°āļŦ
                              āļ‡āļ­āļēāļˆāļ§āļī āļœāļī  āļ”āļžāļĨāļēāļ”
                    5. āļāļēāļĢāđƒāļŠïœ‹ Software āļ›āļĢāļ°āđ€āļ āļ—āļˆāđ
                              āļ‡āļēāļ™                 āļēāļĨāļ­āļ‡āļŠāļ–āļēāļ™āļāļēāļ“āļ­āļ™āļ‚ āļ­āđ
                                                                   āļ„ āļēāļ‡āļĒāļēāļāđ„āļĄïœŠ
                                                                             āļēāļ™āļ§āļĒāļ„āļ§āļēāļĄāļŠāļ°āļ”āļ§āļāļ• āļŠïœ‹
                                                                                           āļ­āļœāļđ
                                                                                             āđƒ
                                                                                             
         (not user friendly)

         āļ§āļī
          āļ˜āļĩ
           āļāļēāļĢāļ‚āļ­āļ‡āļāļēāļĢāļˆāđ āļēāļĨāļ­āļ‡āļŠāļ–āļēāļ™āļāļēāļĢāļ“(Simulation Methodology)
                āļĄāļĩāļ•āļ­āļ™āļāļēāļĢāļˆāđ
                  āļ‚āļąāđ‰
                    āļ™       āļēāļĨāļ­āļ‡āļĢāļ°āļšāļšāļŠāļ–āļēāļ™āļāļēāļ“āļ“āļ‡āļ• āđ‰āļ”āļą āļ­āđ„āļ›āļ™āļĩ
                1. āļāđ āļāļŦāļē (Define problem)
                    āļēāļŦāļ™āļ”āļ›ïœ
                2. āļŠāļĢ āļēāļĨāļ­āļ‡ (Construct simulation model)
                      āļēāļ‡āđāļšāļšāļˆāđ
                3. āļ—āļ”āļŠāļ­āļšāđāļĨāļ°āļ”āļđ āļāļ•
                             āļ„āļ§āļēāļĄāļ–āļđ āļ‡āļ‚āļ­āļ‡āđāļšāļšāļˆāđ Test and validate model)
                                    āļ­           āļēāļĨāļ­āļ‡
                4. āļ­āļ­āļāđāļšāļšāļāļēāļĢāļ—āļ”āļĨāļ­āļ‡ (Design experiments)
w w w .no-poor.com/dssandos/C hapter4-dss.htm                                                                          5/26
9/3/12                                             āđāļšāļšāļˆāđ
                                                       āļēāļĨāļ­āļ‡āđāļĨāļ°āļāļēāļĢāļ§āļī
                                                                  āđ€āļ„āļĢāļēāļ°āļŦ


                 5. āļŠāļĢ
                      āļēāļ‡āļāļēāļĢāļ—āļ”āļĨāļ­āļ‡ (Conduct experiments)
                 6. āļ›āļĢāļ°āđ€āļĄāļī āļžāļ˜ïœŽ (Evaluate results)
                         āļ™āļœāļĨāļĨāļą āļ—āļĩ āđ„āļ”
                                  āđˆ
                 7. āļ™āđ āđāļïœ‹āļŦāļē (Implement solution)
                     āļēāđ„āļ›āđƒāļŠïœ‹ āļ›āļ

         āļ›āļĢāļ°āđ€āļ āļ—āļ‚āļ­āļ‡āđāļšāļšāļˆāđ    āļēāļĨāļ­āļ‡āļŠāļ–āļēāļ™āļāļēāļĢāļ“       (Simulation Types)
                 1.      āđāļšāļšāļˆāđ āļēāļĨāļ­āļ‡āļŠāļ–āļēāļ™āļāļēāļĢāļ“ āļēāļˆāļ°āđ€āļ›ïœ’
                                                 āļ„āļ§āļēāļĄāļ™ïœŠ āļ™ (Probabilistic Simulation) āđ€āļŠïœŠāļ™ āļ„āļ§āļēāļĄāļ™ïœŠ āļ™āđƒāļ™āļāļēāļĢāđ€āļāļī
                                                                                               āļēāļˆāļ°āđ€āļ›ïœ’     āļ”
         āđ€āļŦāļ•āļļ āļ§āļī
             āļāļēāļĢāļ“āļĩ āļ˜āļāļēāļĢāļˆāļ°āļ›āļĢāļ°āļāļ­āļšāļ”āļāļēāļĢāļāđāļ§āļĒ       āļēāļŦāļ™āļ”āļ„āļ§āļēāļĄāļ™ïœŠ āļ™āđƒāļŦ āļ§āđāļ›āļĢāļ­āļī (āđ€āļŠïœŠ
                                                            āļēāļˆāļ°āđ€āļ›ïœ’ āļāļąāļšāļ•āļą      āļŠāļĢāļ° āļ™ Demand āļ‚āļ­āļ‡āļĨāļđ) āļ‚āļ­āļ‡āļ›ïœ āđ‰ āļ—āđ
                                                                                                    āļāļ„ āļāļŦāļēāļ™āļąāļ™ āđ† āļēāļāļēāļĢ
                                                                                                      āļē
         āđāļˆāļāđāļˆāļ‡āļ„āļ§āļēāļĄāļ™ïœŠ āļ™ āļ‹āļķ āļ· āļēāļˆāļ°āđ€āļ›ïœ’ Discrete distributions āđāļĨāļ°āđāļšāļš Continuous distributions āļ‹āļķ āļĐāļ“āļ°āļ āļēāļžāļĢāļ§āļĄāđ€āļ›ïœ’
                       āļēāļˆāļ°āđ€āļ›ïœ’ āđˆ āļ­āļ„āļ§āļēāļĄāļ™ïœŠ āļ™āđāļšāļš
                                   āļ‡āļāđ‡ āļ„                                                                  āļ‡āļĨāļąāļ
                                                                                                          āđˆ          āļ™
         āļ”āļąāļ‡āļ™āļĩ
             āđ‰
                      - Discrete distributions āļāļēāļĢāđāļˆāļāđāļˆāļ‡āđ„āļĄïœŠ āđˆ āđƒāļŠïœ‹āļĄāļĩ āļāļēāļĢāļ“āļ‚āļķ āļēāļ‡āļˆāđ āļ„āļ· āļ„
                                                             āļ• āļ­āļ‡ āđ€ āļĄāļ·āļŦāļ•āļļ āđ€ āļāļī āļ­āļĒāļēāļāļąāļ” āļ­āļĢāļ°āļšāļļ
                                                               āļ­āđ€āļ™āļ· āđˆ     āļ­āđ€          āļ”āđ‰ āļ™              āļē
         āļ‚āļ­āļ‡āļ•āļąāļ§āđāļ›āļĢāđ„āļ” āđāļ•āļĒāļ§āļī  āļ„āļ§āļēāļĄāļ™ïœŠ āļ™āđƒāļ™āļāļēāļĢāđāļˆāļāđāļˆāļ‡āļ„āļ§āļēāļĄāļ™ïœŠ āļ™
                     āļŠāļąāļ”āđ€āļˆāļ™ āļ­āļēāļĻāļą āļ˜āļĩ āļĄāļ„ āļēāļˆāļ°āđ€āļ›ïœ’
                                          āļāļēāļĢāļŠāļļ   āļē                               āļēāļˆāļ°āđ€āļ›ïœ’
                      - Continuous distributions āļāļēāļĢāđāļˆāļāđāļˆāļ‡āđāļšāļšāļ• āđˆāđƒāļŠïœ‹  āđˆāļŦāļ•āļļ āļ—āļĩ
                                                                   āļ­āđ€āļ™āļ· āđāļïœ‹āļŦāļēāđ€āļĄāļ· āļāļēāļĢāļ“
                                                                      āļ­āļ‡     āļ›āļ āļ­āļĄāļĩ    āđ€        āđˆ
         āđ€āļ›ïœ’ āđ€ āļāļī āļ­āļĒ āļˆāđ
            āļ™āđ„āļ›āđ„āļ”āļ‚āļķ āļēāļ‡āđ„āļĄïœŠāļ”
                    āļ”āđ‰ āļ™           āļēāļāļą
                 2. āđāļšāļšāļˆāđ  āļēāļĨāļ­āļ‡āļŠāļ–āļēāļ™āļāļēāļĢāļ“āļĩ āļĄāļžāļąāļ™āļ˜ïœŽ (Time dependent versus time independent simulation) āđ€āļŠïœŠ āļ§āļ‡āđ€āļ§āļĨāļēāļ‚āļ­āļ‡āļāļēāļĢ
                                             āļ—āļĩ
                                              āļĄāļ„āļ§āļēāļĄāļŠāļą
                                              āđˆ             āļāļąāļšāđ€āļ§āļĨāļē                                            āļ™ āļŠïœŠ
         āļˆāļĢāļēāļˆāļĢ
                 3. āđāļšāļšāļˆāđ āļēāļĨāļ­āļ‡āļ āļēāļžāđ€āļŠāļĄāļ· āļ‡ (Visual simulation) āđ€āļŠïœŠ āļ­āļāļ‹āļ· āļ„
                                         āļ­āļ™āļˆāļĢāļī                       āļ™ āļāļēāļĢāđ€āļĨāļ· āđ‰ āļēāđƒāļ™āļ•āļĨāļēāļ”āđ€āļŠāļĄāļ· āļ‡ āļŦ āļ”āđ€āļŠāļĄāļ· āļ‡
                                                                               āļ­āļŠāļī
                                                                                 āļ™             āļ­āļ™āļˆāļĢāļī āļ­āļ‡āļŠāļĄāļļ āļ­āļ™āļˆāļĢāļī
                 4. āđāļšāļšāļˆāđ āļ‡āļ§āļąāļ•āļ–āļļ
                          āļēāļĨāļ­āļ‡āđ€āļŠāļī (Object-oriented simulation)

                          4. Heuristic Algorithm āđƒāļŠïœ‹ āļšāļŦāļēāļ„āđ āđˆ āļļ
                                                     āļŠāđ
                                                      āļēāļŦāļĢāļą      āļēāļ•āļ­āļšāļ—āļĩ āļ” āđƒāļ™āļāļēāļĢāđāļïœ‹āļŦāļēāļ—āļĩ āļšāļ‹ïœ‹ āđ€āļĄāļ· āļŦāļēāļ™āļąāđ‰ āļŠāļēāļĄāļēāļĢāļ–
                                                                     āļ”āļĩ
                                                                      āļ—āļĩ
                                                                       āļŠ
                                                                       āđˆ        āļ›ïœ āđˆ
                                                                                 āļ āļĄāļĩ āļ„āļ§āļēāļĄāļ‹āļą āļ­āļ™ āđˆāļ­āļ›ïœ āļ™āđ„āļĄïœŠ
                                                                                                    āļ
         āļ§āļī āļ”āļ˜āļĩāđāļĨ
          āđ€ āļ„āļĢāļēāļ°āļŦ āļ­āļ™ āļ§ āđ€āļĢāļēāļˆāļ°āđƒāļŠïœ‹
                 āļ§āļĒāļ§āļī  āđˆ
                       āļ·                 Heuristic āļĢāļ°āļšāļšāļ—āļĩ Heuristic āđ„āļ” āļĢāļ°āļšāļšāļœāļđāļ§āļŠāļēāļ (Expert System : ES) āđāļĨāļ°āļ›ïœ
                                                        āļĄāļĩ
                                                        āđˆ  āļāļēāļĢāđƒāļŠïœ‹        āđāļïœŠ    āđ€ āļŠāļĩ
                                                                                    āļĒ
                                                                                    āđˆ                       āļāļāļē
         āļ›āļĢāļ°āļ”āļī (Artificial Intelligent :AI) āđƒāļŠïœ‹ āđ€ āļ„āļĢāļēāļ°āļŦ āļ‡āļāļēāļĢāļ„āļļ
               āļĐāļïœŽ                            āļāļąāļšāļāļēāļĢāļ§āļī āļ—āļĩ āļ“āļ āļēāļž
                                                             āļ•
                                                             āđˆāļ­

         āļāļēāļĢāđ€āļ‚āļĩ
              āļĒāļ™āđ‚āļ›āļĢāđāļāļĢāļĄāđ‚āļ”āļĒāđƒāļŠïœ‹ Heuristic Algorithm
                 āļĨāļąāļāļĐāļ“āļ°āļ‚āļ­āļ‡āđ‚āļ›āļĢāđāļāļĢāļĄāļˆāļ°āđ€āļ›ïœ’ āļĩ āļ™āļŦāļē (Search) āļ‹āļķāļ™āđāļ™āļ§āļ—āļēāļ‡āđāļïœ‹āļŦāļēāļ—āļĩ āļ—āļĩ
                                       āļ™āļ§āļīāļ˜āđƒāļ™āļāļēāļĢāļ„     āļ‡āđ€āļ›ïœ’
                                                       āđˆ          āļ›ïœ āđˆ āđˆ
                                                                   āļ āđ€ āļ›ïœ’āļ™ïœŠ
                                                                        āļ™ āļēāļžāļ­āđƒāļˆ
         āļ—āđ āđ€ āļĢāđ‡ āđ€ āļ§āļĨāļēāļ™ïœ‹ āļ—āđ āļ™āļŦāļēāļāļŽ (Rule) āđƒāļ™āļāļēāļĢāđāļïœ‹āļŦāļēāļ—āļĩ āļšāļ‹ïœ‹ āđ€āļ›ïœ’
          āļēāļ‡āļēāļ™āđ„āļ”āđāļĨāļ°āđƒāļŠïœ‹ āļ­āļĒ āļēāļāļēāļĢāļ„
                   āļ§                                āļ›ïœ āđˆ
                                                     āļ āļĄāļĩ āļ„āļ§āļēāļĄāļ‹āļą āļ­āļ™āđ„āļ”āļ™āđāļ™āļ§āļ—āļēāļ‡āļ—āļĩāļ­āļŠāđ āļšāļāļēāļĢāđāļïœ‹āļŦāļēāļ—āļĩ
                                                                              āļ”āļĩ
                                                                              āđˆ āļēāļŦāļĢāļą
                                                                               āļž         āļ›ïœ āđˆ
                                                                                          āļ āļĄāļĩ
         āļ„āļ§āļēāļĄāļ‹āļąāļšāļ‹ïœ‹
                 āļ­āļ™

         āđ€āļĄāļ· āļ– āļķ Heuristics
           āļ­ āđ„āļŦāļĢ
           āđˆ āļ‡āļˆāļ°āđƒāļŠïœ‹
                1. āļ‚ āđ„āļĄïœŠ āļ­āļĄāļĩ āļēāļāļąāļ”āđƒāļ™āļāļēāļĢāļ™āđāļēāļ‚
                     āļ­āļĄāļđ āļ•āļĢāļ‡āļŦāļĢāļ· ïœ‹
                        āļĨ          āļ‚āļ­āļˆāđ        āļēāđ€āļ‚ āļĄāļđ
                                                    āļ­āļĨ
                2. āļĢāļ°āļšāļšāļ‡āļēāļ™āļˆāļĢāļī āļ§āļēāļĄāļ‹āļąāļšāļ‹ïœ‹
                             āļ‡āļĄāļĩāļ„       āļ­āļ™
                3. āļ•
                    āļ­āļ‡āļāļēāļĢāļ„āļ§āļēāļĄāļ™ïœŠāđˆ āļ—āļĩ
                               āļēāđ€āļŠāļ· āđˆ
                                  āļ­āļ–āļ·Algorithm āļ­āļ· āļŠāļēāļĄāļēāļĢāļ–āļ—āđ
                                    āļ­            āļ™āđ„āļĄïœŠ āļēāđ„āļ”
                                                 āđˆ
                4. āđ€āļĄāļ· āļĩāđƒāļŠïœ‹
                      āļ­āļ§āļī
                      āđˆ āļ­āļ· āđ€ āļ§āļĨāļēāđƒāļ™āļāļēāļĢāļ„āđ āđˆ āļ™āļˆāđāļ™
                        āļ˜āđˆāļ™            āļēāļ™āļ§āļ“āļ—āļĩ āļēāđ€āļ›ïœ’
                                             āļĄāļēāļāđ€āļāļī
                5. āļ• āļšāļ›āļĢāļļ āļ—āļ˜āļī āđƒāļŦ āļĨāļ—āļĩ āļļ
                    āļ­āļ‡āļāļēāļĢāļ›āļĢāļą āļ‡āļ›āļĢāļ°āļŠāļī āļēāļž āđ„āļ” āđˆ āļ”
                                       āļ          āļœ āļ”āļĩāļ—āļĩ
                                                      āļŠ
                                                      āđˆ
                6. āđāļïœ‹āļŦāļēāļ—āļĩ āļšāļ‹ïœ‹
                      āļ›ïœ āđˆ
                        āļ āļĄāļĩ āļ„āļ§āļēāļĄāļ‹āļą āļ­āļ™
                7. āļŠāđ āļšāļ›āļĢāļ°āļĄāļ§āļĨāļœāļĨāļ‚ āļ—āļĩ āļŠāļąāļāļĨāļąāļāļĐāļ“
                     āļēāļŦāļĢāļą           āļ­āļĄāļđāļ›ïœ’
                                      āļĨāđˆ āđ€ āļ™        symbolic processing)
w w w .no-poor.com/dssandos/C hapter4-dss.htm                                                                            6/26
9/3/12                                          āđāļšāļšāļˆāđ
                                                    āļēāļĨāļ­āļ‡āđāļĨāļ°āļāļēāļĢāļ§āļī
                                                               āđ€āļ„āļĢāļēāļ°āļŦ


                 8. āđ€āļžāļ· āļ”āļŠāļī āđˆ āļ§
                      āļ­āļāļēāļĢāļ•āļą
                      āđˆ āļ™āđƒāļˆāļ—āļĩāļĢāļ§āļ”āđ€āļĢāđ‡

         āļ‚āļ‚āļ­āļ‡ Heuristics (Advantages of Heuristics)
          āļ­ āļ”āļĩ
               1. āļ‡ïœŠāļ­āļāļēāļĢāđ€āļ‚ āļ‡ïœŠ
                    āļēāļĒāļ• āļēāđƒāļˆ āļēāļĒāđƒāļ™āļāļēāļĢāļŠāļĢ      āļēāļ‡āļĢāļ°āļšāļšāđāļĨāļ°āļāļēāļĢāđāļ›āļĨāļ„āļ§āļēāļĄāļŦāļĄāļēāļĒ
               2. āļŠïœŠ āļāļ„āļ™āđƒāļŦ āļ§āļēāļĄāļ„āļī āļēāļ‡āļŠāļĢāļĢāļ„
                   āļ§āļĒāļïœƒ āđƒāļŠïœ‹ āļ”āļŠāļĢ
                               āļ„
               3. āļ›āļĢāļ°āļŦāļĒāļąāļ”āđ€āļ§āļĨāļē āđ€āļžāļĢāļēāļ°āđ„āļĄïœŠ āļŠāļđ āļēāļ™āļ§āļ“āļ—āļĩ āļ™āđ„āļ›
                                       āļ• āļ•āļĢāļ„āđ āđˆ
                                        āļ­āļ‡āđƒāļŠïœ‹          āļĄāļēāļāđ€āļāļī
               4. āļ›āļĢāļ°āļŦāļĒāļąāļ”āđ€āļ§āļĨāļēāđƒāļ™āļāļēāļĢāđ€āļ‚āļĩāļĒāļ™āđ‚āļ›āļĢāđāļāļĢāļĄāđāļĨāļ°āļāļēāļĢāļˆāļąāļ”āđ€āļāđ‡āļ­āļĄāļđ
                                                          āļšāļ‚ āđƒāļ™āļ„āļ­āļĄāļžāļī
                                                               āļĨ     āļ§āđ€āļ•āļ­āļĢ
               5. āļšïœŠ āđ‰ āđāļ™āļ§āļ—āļēāļ‡āđƒāļ™āļāļēāļĢāđāļïœ‹āļŦāļēāļĄāļēāļāļāļ§ïœŠ āđˆ
                   āļ­āļĒāļ„āļĢāļąāļ‡āļ­āļēāļˆāđ„āļ”                āļ›ïœ
                                                āļ       āļēāļŦāļ™āļķāļ‡āļ—āļēāļ‡
               7. āļŠāļēāļĄāļēāļĢāļ–āļžāļąāļ’āļ™āļēāđāļ™āļ§āļ—āļēāļ‡āļāļēāļĢāļ§āļąāļ”āļ„āļļ  āļ“āļ āļēāļžāđ„āļ”
               8. āļĢāļ§āļĄāļ§āļī intelligent search āđ€āļ‚āļ”
                       āļ˜āļĩāļāļēāļĢ                 āļēāđ„āļ§ïœ‹ āļ§āļĒ
               9. āđāļšāļšāļˆāđ āļēāļĨāļ­āļ‡āļŠāļēāļĄāļēāļĢāļ–āđāļïœ‹āļŦāļēāļ—āļĩ āļšāļ‹ïœ‹ āđ† āđ„āļ”
                                     āļ›ïœ āđˆ
                                      āļ āļĄāļĩ   āļ„āļ§āļēāļĄāļ‹āļą āļ­āļ™āļĄāļēāļ

         āļ‚ āļāļąāļ”āļ‚āļ­āļ‡ Heuristics (Limitations of Heuristics)
          āļ­ āļˆāđ
             āļē
                1. āđ„āļĄïœŠ āļ™āļ§ïœŠāļ™āļ§āļī āļ›ïœ āđˆ āļļ
                      āļĢāļąāļšāļ›āļĢāļ°āļāļą āļēāđ€āļ›ïœ’ āļĩ āļāļŦāļēāļ—āļĩ āļ”
                                     āļ˜āļāļēāļĢāđāļïœ‹ āļ”āļĩ       āļ—āļĩāļŠ
                                                        āđˆ
                2. āļ„ āļēāļ‡āļĄāļĩ
                     āļ­āļ™āļ‚āļāļŽāđ€āļāļ“āļ‘ āļ­āļĒāļāđ€āļ§ïœ‹
                                     āđāļĨāļ°āļ‚ āļ™āļĄāļēāļāļĄāļēāļĒ
                3. āļāļēāļĢāļ•āļąāļ”āļŠāļī āļāļˆāļ°āđ„āļĄïœŠ āļ‡āļ–āļķ āļžāļ˜ïœŽ
                          āļ™āđƒāļˆāļĄāļą       āļ„āđ āļ‡āļœāļĨāļĨāļą āļ—āļĩ
                                       āļēāļ™āļķ            āļˆāļ°āļ•āļēāļĄāļĄāļēāđƒāļ™āļ āļēāļĒāļŦāļĨāļąāļ‡
                                                      āđˆ
                 4. āļāļēāļĢāļžāļķ āļĒāļ‹āļķ āđāļĨāļ°āļāļąāļ™āļ‚āļ­āļ‡āļĢāļ°āļšāļšāļĒ subsystems) āļˆāļ°āļĄāļĩ āļžāļĨāļ• āļĢāļ°āļšāļš
                         āļ‡āļžāļēāļ­āļēāļĻāļą āđˆ
                         āđˆ       āļ‡āļāļąāļ™                   āļ­āļĒ             āļ­āļī āļ­āļ—āļąāđ‰
                                                                        āļ—āļ˜āļī āļ‡

              āļ›ïœ āļąāļ™āļĄāļĩ āļēāļĢāđƒāļŠïœ‹
                āļˆāļˆāļļ āļ§āļī Heuristic Algorithm āļ•āļąāļ§āđƒāļŦāļĄïœŠ āđ€āļŠïœŠ search algorithm, Genetic algorithms āđāļĨāļ° Simulated annealing
                  āļš āļ˜āļĩ
                     āļ                           āđ† āļ™ Tabu
         algorithm

                        · āđāļšāļšāļˆāđ   āļēāļĨāļ­āļ‡āļ—āļēāļ‡āļāļēāļĢāđ€āļ‡āļī āļ™ (Financial Model) āđ€āļ›ïœ’ āļŠāļđāļŦāļĢāļ·
                                                                      āļ™āļāļēāļĢāđƒāļŠïœ‹ āļ­ Function
                                                                             āļ•āļĢ
         āļ• āđƒāļ™āļāļēāļĢāļ„āđ āļēāļ™āļāļēāļĢāđ€āļ‡āļī āļ™ āļāļēāļĢāļ„āđ
          āļēāļ‡ āđ†      āļēāļ™āļ§āļ“āļ” āļ™ āđ€āļŠïœŠ āļēāļ™āļ§āļ“āļŦāļēāļĒāļ­āļ”āđ€āļ‡āļīāļ­āļ™āļŠāđ āļēāļŠāļīāļēāļ• āļāļēāļĢāļ„āđ
                                                          āļ™āļœïœŠ āļēāļĢāļ°āļ„ āļ„āļ‡āļ§āļ”
                                                                       āļ™ āļ­          āļēāļ™āļ§āļ“āļŦāļēāļĢāļēāļ„āļēāļŠāļīāļēāļ—āļĩ
                                                                                               āļ™āļ„āļĢāļēāļŠāļēāļĄāļēāļĢāļ–āļˆāļ°āļ‹āļ· āļ āļēāļĒ
                                                                                                  āđ€
                                                                                                  āđˆ            āļ­āđ„āļ”
                                                                                                               āđ‰
         āđƒāļ• āļ™āļ—āļĩ āļ‡āļˆāđ āļāļēāļĢāļ„āđ āļ™āļœïœŠ āļēāļĢāļ°āđ€āļĄāļ· āļĢāļēāļ”āļ­āļāđ€āļšāļĩ āļēāļĢāđ€āļ›āļĨāļĩ
           āļˆāļēāļ™āļ§āļ™āđ€āļ‡āļīāđˆ āļ­āļĒāļēāļāļąāļ”
             āđ       āļĄāļĩ āļē
                      āļ­āļĒāļđ               āļēāļ™āļ§āļ“āđ€āļ‡āļīāļ­āļ™āļŠāđ āđˆ        āļ­āļ­āļąāļ•      āļĒāļĄāļĩ āđˆ
                                                                       āđ‰ āļ     āļĒāļ™āđāļ›āļĨāļ‡ āļ‹āļķ āļēāļĨāļ­āļ‡āļ—āļēāļ‡āļ” āļ™āļ™āļĩ
                                                                                        āļ‡āđāļšāļšāļˆāđ
                                                                                        āđˆ            āļēāļ™āļāļēāļĢāđ€āļ‡āļīāđ‰āļŠāļēāļĄāļēāļĢāļ–
         āļ„āđ āļ” āļ­āļŦāļĢāļ· āļ­āļāđƒāļŠïœ‹
          āļēāļ™āļ§āļ“āđ„āļ” āļ§āļĒāļĄāļ· āļ­āļˆāļ°āđ€āļĨāļ· āļ„āļ§āļēāļĄāļŠāļēāļĄāļēāļĢāļ–āļ‚āļ­āļ‡āđ‚āļ›āļĢāđāļāļĢāļĄ Spreadsheet (Excel) āļ‹āļķ Function āđāļĨāļ° Tools āļ—āļĩ
                                                                              āļ‡āļˆāļ°āļĄāļĩ
                                                                              āđˆ                   āļˆāļąāļ”āļāļēāļĢāļ—āļēāļ‡āļ” āļ™
                                                                                                  āđˆ         āļēāļ™āļāļēāļĢāđ€āļ‡āļī
         āļ­āļēāļ—āļīāđ€ āļŠïœŠ
                āļ™
                          - function PMT() : āđƒāļŠïœ‹ āļ™āļœïœŠ āļēāļĢāļ°āļ•
                                                āļ„āđ
                                                 āļēāļ™āļ§āļ“āđ€āļ‡āļīāļ­āļ™āļŠāđ āļ­āļ‡āļ§āļ”
                          - Scenario : āđƒāļŠïœ‹āļ‡āļ•āļēāļĢāļēāļ‡āļ§āļī āļ—āļēāļ‡āļāļēāļĢāđ€āļ‡āļīāđˆāļēāļāļāļ§ïœŠ āđˆāđˆ
                                         āļŠāļĢ āđ€ āļ„āļĢāļēāļ°āļŦ āļ™āļ—āļĩ āļēāļŦāļ™āļķāļ­āļ™āđ„āļ‚
                                            āļē                         āļĄāļĩ
                                                                       āļĄ        āļ‡āđ€āļ‡āļ·
                          - Data Table : āļ§āļī āđ€ āļ‡āļīāļ­āļ™āļŠāđ āđˆ āļĢāļēāļ”āļ­āļāđ€āļšāļĩāļ™āđāļšāļšāļœāļąāļ™āđāļ›āļĢ
                                          āđ€ āļ„āļĢāļēāļ°āļŦāļœïœŠ āļēāļĢāļ°āđ€āļĄāļ·
                                                    āļ™            āļ­āļ­āļąāļ•     āļĒāđ€āļ›ïœ’
                                                                          āđ‰

                        · āđāļšāļšāļˆāđ   āļēāļĨāļ­āļ‡āļ—āļēāļ‡āļŠāļ–āļī
                                           āļ•āļī
                                            (Statistical Model) āđƒāļŠïœ‹ āļēāļ™āļŠāļ–āļī āļēāļ™āļ§āļ“ āļŠāļēāļĄāļēāļĢāļ–
                                                                  āļŠāļđ
                                                                   āļ•āļĢāļ—āļēāļ‡āļ” āļ•āļī āđƒāļ™āļāļēāļĢāļ„āđ
         āļ„āđ āļ­āļĄāļđ āļ•āđ€āļžāļ·
          āļēāļ™āļ§āļ“āļ‚ āđƒāļ™āļ­āļ”āļĩ āđˆ
                  āļĨ        āļ­āļžāļĒāļēāļāļĢāļ“ āļēāļˆāļ°āđ€āļ›ïœ’
                                    āļ„āļ§āļēāļĄāļ™ïœŠ āļ™āđƒāļ™āļ­āļ™āļēāļ„āļ• (Predictive Model) āļ­āļēāļ—āļī āļāļēāļĢāđƒāļŠïœ‹ āđ€ āļ„āļĢāļēāļ°āļŦ āļ„āļ­āļŸ āļāļēāļĢ
                                                                          āđ€ āļŠïœŠ āđāļ™āļ§āļāļēāļĢāļ§āļī āļ‚āļ­āļ‡āļĄāļēāļĢ
                                                                             āļ™
         āļ§āļī āļ­āļ™āļļ
          āđ€ āļ„āļĢāļēāļ°āļŦāļāļĢāļĄāđ€āļ§āļĨāļē āļāļēāļĢāļ§āļī āļŠāļĄāļāļēāļĢāļ–āļ”āļ–āļ­āļĒ
                              āđ€ āļ„āļĢāļēāļ°āļŦ

                 āļœāļđ āļ­āļœāļđ āļ™āđƒāļˆāļ™āļąāđ‰ āļ­āļ‡āļ•āļąāļ”āļŠāļī
                  āļˆāļąāļ”āļāļēāļĢāļŦāļĢāļ· āļąāļ”āļŠāļī āļ™āļˆāļ°āļ• āļ™āđƒāļˆāļ āļēāļĒāđƒāļ•
                          āļ•
                                              āļŠāļ–āļēāļ™āļāļēāļĢāļ“ āļ„āļ· āļ•āļąāļ”āļŠāļī
                                                       āđāļšāļš āļ­ 1) āļ™āđƒāļˆāļ āļēāļĒāđƒāļ•
w w w .no-poor.com/dssandos/C hapter4-dss.htm                                                                          7/26
9/3/12                                            āđāļšāļšāļˆāđ
                                                      āļēāļĨāļ­āļ‡āđāļĨāļ°āļāļēāļĢāļ§āļī
                                                                 āđ€āļ„āļĢāļēāļ°āļŦ


         āļŠāļ–āļēāļ™āļāļēāļĢāļ“ āļ™āļ™āļ­āļ™ (Certainty) āļŠāļēāļĄāļēāļĢāļ–āđƒāļŠïœ‹ āļēāļĨāļ­āļ‡āļ—āļĩ
                 āļ„āļ§āļēāļĄāđāļ™ïœŠ                          āđāļšāļšāļˆāđ āđˆ  āļŠāļąāļ”āđ€āļˆāļ™āđ„āļ”
                                                                   (Certainty Models) 2) āļāļēāļĢāļ•āļąāļ”āļŠāļī
                                                                                                āļ™āđƒāļˆāļ āļēāļĒāđƒāļ•
                                                                                                        āļŠāļ–āļēāļ™āļāļēāļĢāļ“āļ„āļ§āļēāļĄāđ„āļĄïœŠ
         āđāļ™ïœŠ (Uncertainty) 3) āļāļēāļĢāļ•āļąāļ”āļŠāļī
            āļ™āļ­āļ™                       āļ™āđƒāļˆāļ āļēāļĒāđƒāļ•
                                              āļŠāļ–āļēāļ™āļāļēāļĢāļ“āļĩ āđˆ Risk) āļ‹āļķ
                                                      āļ—āļĩ āļĒāļ‡
                                                       āļĄāļ„āļ§āļēāļĄāđ€āļŠāļĩ
                                                       āđˆ                  āļ‡ āļŠāļ–āļēāļ™āļāļēāļĢāļ“ -3 āļ• āļĒāļāļēāļĢāļ§āļī āļˆāļēāļāđāļšāļš
                                                                          āđˆ            āļ—āļĩ āļ­āļ‡āļ­āļēāļĻāļą
                                                                                        āđˆ2               āđ€ āļ„āļĢāļēāļ°āļŦ
         āļˆāđ āļ§āļĄāļāļąāļšāļ›āļĢāļ°āļŠāļšāļāļēāļĢāļ“  āļ™āđƒāļˆāđ€āļ‚ āļ§āļĒāđƒāļ™āļāļēāļĢāļ•āļąāļ”āļŠāļī
          āļēāļĨāļ­āļ‡āļĢ              āļ‚āļ­āļ‡āļœāļđ āļ•āļąāļ”āļŠāļī āļēāļĄāļēāļŠïœŠ           āļ™āđƒāļˆ

         4.3 āļ›āļĢāļ°āđ‚āļĒāļŠāļ™ïœŽ  āļ‚āļ­āļ‡āđāļšāļšāļˆāđ āļēāļĨāļ­āļ‡
                 1. āļ”āļēāļ™āđ€āļĻāļĢāļĐāļāļĻāļēāļŠāļ•āļĢ (Economic) āļ‚ āļ—āļĩ āļēāļāļāļēāļĢāļ§āļī āļŠāđ āļšāđāļïœ‹āļŦāļēāđƒāļ™āļ˜āļļ āļĄāļĩ āļēāđ€āļŠāļ· āļĄāļēāļāļāļ§ïœŠ
                                                āļ­āļĄāļđ āļ” āđ€ āļ„āļĢāļēāļ°āļŦ
                                                   āļĨāđˆāđ„āļˆ              āļēāļŦāļĢāļą āļ›ïœ āļĢāļāļī āļ„āļ§āļēāļĄāļ™ïœŠāđˆ
                                                                             āļ        āļˆ         āļ­āļ–āļ· āļēāļāļēāļĢāđƒāļŠïœ‹
                                                                                                  āļ­
         āļ›āļĢāļ°āļŠāļšāļāļēāļĢāļ“ āļ‡āļ­āļĒ āļĒāļ§ āļ­āļĩ āļĒāļąāļ‡āļĄāļĩ āļˆïœŠ
                     āđ€ āļžāļĩ āļēāļ‡āđ€āļ”āļĩ āļāļ—āļąāđ‰ āļ„ āļēāļĒāđƒāļ™āļāļēāļĢāļ§āļī āļˆāļēāļāđāļšāļšāļˆāđ āļĄāļēāļ āļ—āđ āļĢāļ§āļ”āđ€āļĢāđ‡
                        āļĒ               āļ‡ āļēāđƒāļŠïœ‹           āđ€ āļ„āļĢāļēāļ°āļŦ       āļēāļĨāļ­āļ‡āđ„āļĄïœŠ āļēāļ‡āļēāļ™āđ„āļ” āļ§
                 2. āļ”āļēāļ™āļĢāļ°āļĒāļ°āđ€āļ§āļĨāļē (Time) āļŠāļēāļĄāļēāļĢāļ–āļ—āđ āļ āļēāļĒāđƒāļ• āļ™āļ” āđāļĨāļ°āļ—āļąāļ™āļ• āļ­āļ‡āļāļēāļĢ
                                                āļēāļ‡āļēāļ™āđ„āļ” āļ„āļ§āļēāļĄāļāļ”āļ”āļą āļēāļ™āđ€āļ§āļĨāļē           āļ­āļ„āļ§āļēāļĄāļ•
         āđƒāļŠïœ‹āļ‡āļēāļ™
                 3. āļ”āļēāļ™āļāļēāļĢāļ—āļ”āļĨāļ­āļ‡āđāļ—āļ™āļĄāļ™āļļ(Experiment) āđƒāļŠïœ‹ āļšāđ€āļŦāļ•āļļ āļāļēāļĢāļ—āđ āļēāļ‡ āđ† āļ—āļĩāļ‡āļ­āļąāļ™āļ•āļĢāļēāļĒāđāļ—āļ™āļĄāļ™āļļ āļ” āļ™ āđāļšāļš
                                        āļĐāļĒ             āļ—āļ”āļĨāļ­āļ‡āļāļą āļāļēāļĢāļ“ āļēāļ‡āļēāļ™āļ• āđˆ         āđ€ āļŠāļĩ
                                                                                          āļĒ
                                                                                          āđˆ         āļĐāļĒ āđ€āļŠïœŠ
                                                                                                       āđ„
         āļˆāđ āđˆ āđ‚āļ„āļĢāļ‡āļŠāļĢ
          āļēāļĨāļ­āļ‡āđ€āļžāļ·
                āļ­āļ§āļąāļ”        āļēāļ‡āļ„āļ§āļēāļĄāđāļ‚āđ‡āļ‡āđāļĢāļ‡āļ‚āļ­āļ‡āļ•āļķāđˆāļ”āļ•āļķ āļĄāļŦāļĢāļ·āļ”āđ„āļŸāđ„āļŦāļĄïœ‹ āļēāļĨāļ­āļ‡āļ—āļĩ āļąāļšāļ āļēāļžāļĒāļ™āļ•
                                              āļāđ€āļĄāļ· āļāļ–āļĨ āļ­āđ€āļāļī
                                                  āļ­āđ€āļāļī                   āđāļšāļšāļˆāđ āđˆāđƒāļŠïœ‹ āļ       Action āļŦāļĢāļ· āđāļ• āļēāļĨāļ­āļ‡
                                                                                                     āļ­āđāļĄïœ‹ āļšāļšāļˆāđ
                                                                                                         āđ
         āļāļēāļĢāļŦāļēāļŠāļēāđ€āļŦāļ•āļļ āđˆ āļ™āļ•āļ āđ€āļ›ïœ’āļ™
                     āļ‚āļ­āļ‡āđ€āļ„āļĢāļ·āļ­āļ‡āļšāļī āļ™āļ•
                 4. āļŠāļēāļĄāļēāļĢāļ–āļ—āđ āļēāđƒāļˆāđāļĨāļ°āļĄāļ­āļ‡āļ āļēāļžāļ‚āļ­āļ‡āļ›ïœ
                             āļēāļ„āļ§āļēāļĄāđ€āļ‚                 āļāļŦāļēāļ āļēāļĒāđƒāļ™āđ„āļ”āļ‡āļŠāļąāļ”āđ€āļˆāļ™ (View of problem)
                                                                 āļ­āļĒ
                                                                   āļē

         4.4 āđ€āļ„āļĢāļ· āļ­ āļ—āļĩāļ™āļāļēāļĢāļŠāļĢ āļ’āļ™āļēāđāļšāļšāļˆāđ
                āļ­ āļ‡āļĄāļ·āđƒāļŠïœ‹
                āđˆ āđˆ        āđƒ       āļēāļ‡āđāļĨāļ°āļžāļą          āļēāļĨāļ­āļ‡
                  1. āđ€āļ‚āļĩ
                       āļĒāļ™āđ‚āļ›āļĢāđāļāļĢāļĄāļ” āļēāļ‡ āđ† āļ•āļēāļĄāļ„āļ§āļēāļĄāļ–āļ™āļąāļ” āđ€āļŠïœŠ
                                    āļ§āļĒāļ āļēāļĐāļēāļ•                  āļ™ Visual Basic (VB), VB.Net, Delphi, C, C++, Visual C, Java ,
         PowerBuilder āļŊāļĨāļŊ āđāļ• āđˆāļāđƒāļŠïœ‹āļ• āļēāļ™āļķāļ„āļ§āļēāļĄāđ€āļŦāļĄāļēāļ°āļŠāļĄāļāļąāļšāļĨāļąāļāļĐāļ“āļ°āļ‚āļ­āļ‡āļ‡āļēāļ™āļ”
                               āļ āļēāļĐāļēāļ—āļĩ āļ™āļąāđ‰āļ­āļ‡āļ„āđ āļ–āļķ
                                     āđ€ āļĨāļ· āļ™
                                        āļ­            āļ‡āļ‡                                āļ§āļĒ
                  2. āđƒāļŠïœ‹āđ‚āļ›āļĢāđāļāļĢāļĄ Spreadsheet āđ€āļŠïœŠ āļŦāļĢāļ·
                                               āļ™ Excel āļ­ Lotus
                  3. āļ„āđ āļ§āļĒāļŠāļđ
                      āļēāļ™āļ§āļ“āļ” āļ•āļĢāļ—āļēāļ‡āļ„āļ“āļī āđāļĨāļ°āļŠāļ–āļī
                                           āļ•āļĻāļēāļŠāļ•āļĢ āļ•āļī
                  4. āđƒāļŠïœ‹ āđƒāļ™āļāļēāļĢāļ§āļī āđ€āļŠïœŠ
                         Tools       āđ€ āļ„āļĢāļēāļ°āļŦāļ™ Cognos , DBMiner āđ€āļ›ïœ’āļ™ āļœāļđāļ™āļēāļĢāļ°āļšāļš DSS āļ„āļ§āļĢāļĻāļķ āļ‡āļ„āļ§āļēāļĄāļŠāļēāļĄāļēāļĢāļ–āđāļĨāļ°āļĨāļąāļāļĐāļ“āļ°āđ€āļ”
                                                                  āļ™āļ•   āļžāļąāļ’                     āļāļĐāļēāļ–āļķ                      āļ™
         āļ‚āļ­āļ‡ Tools āđāļ• āļ” āđ€āļžāļ· āđ€ āļĨāļ· āđ„āļ”āļ‡āđ€āļŦāļĄāļēāļ°āļŠāļĄāļāļąāļšāļ›āļĢāļ°āđ€āļ āļ—āļ‚āļ­āļ‡āļ‡āļēāļ™
                       āļĨāļ°āļŠāļ™āļī āđˆ āļ­āļāđƒāļŠïœ‹ āļĒ
                                  āļ­āļˆāļ°āđ„āļ”         āļ­āļē



         āļ•āļąāļ§āļ­āļĒ āđāļœāļ™āļ āļēāļžāđāļšāļšāļˆāđ
              āļēāļ‡ :               āļēāļĨāļ­āļ‡
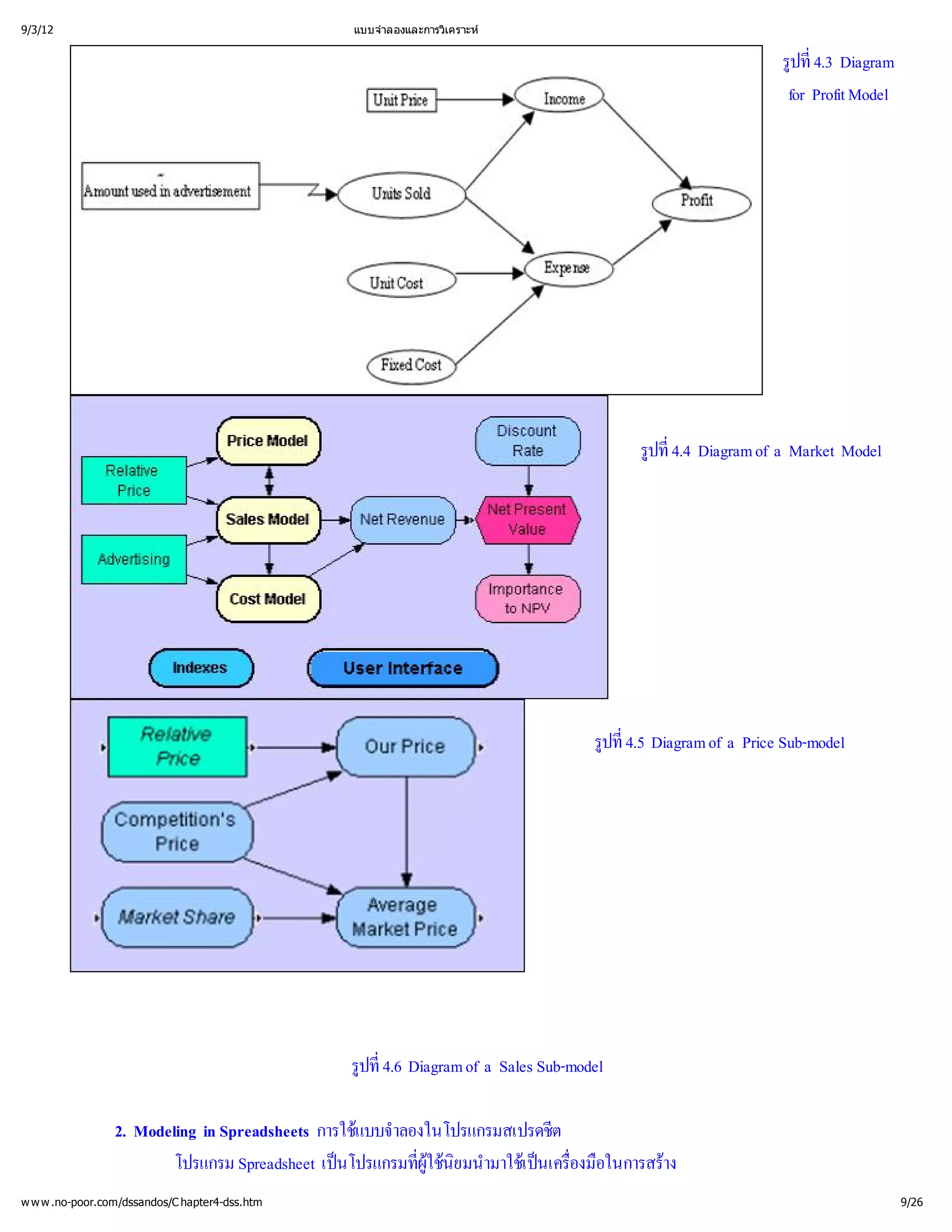
                  1. Influence Diagrams āđ€āļ›ïœ’
                                          āļ™āđāļœāļ™āļ āļēāļžāđāļšāļšāļˆāđ āđˆ   āļēāļĨāļ­āļ‡āļ—āļĩ āđāļŠāļ”āļ‡āļœāļĨāļ” āļ āđ‚āļ”āļĒāđƒāļŠïœ‹āļĨāļąāļāļĐāļ“ āđ‰
                                                                             āļ§āļĒāļāļĢāļēāļŸïœ āļŠāļąāļ          āļ• āđƒāļ™āļāļēāļĢāđāļ—āļ™āļ„āļ§āļēāļĄāļŦāļĄāļēāļĒ
                                                                                                   āļ­āđ„āļ›āļ™āļĩ
                  āļŠāļĩ āđˆ(Rectangle)
                    āđ€ āļŦāļĨāļĩ
                    āđˆ āļĒāļĄ                  = āļ•āļąāļ§āđāļ›āļĢāļāļēāļĢāļ•āļąāļ”āļŠāļī (decision variable)
                                                            āļ™āđƒāļˆ
                  āļ§āļ‡āļāļĨāļĄ (Circle)         = āļ•āļąāļ§āđāļ›āļĢāļ­āļī (uncontrollable variable) āđ„āļĄïœŠ
                                                    āļŠāļĢāļ°                              āļŠāļēāļĄāļēāļĢāļ–āļ„āļ§āļšāļ„āļļ āļˆāļ°āļ­āļĒāļđ
                                                                                                āļĄāđ„āļ” 
                                             āļĢāļ°āļŦāļ§ïœŠ āļēāļ‡āļāļĨāļēāļ‡āļĢāļ°āļŦāļ§ïœŠāđˆ āđˆ āļšāļ§āļ‡āļĢāļĩ āļ™ āļĢāļēāļ„āļēāļ• āļ§āļĒ
                                                                āļēāļ‡āļŠāļĩ āļĒāļĄāļāļą
                                                                   āđ€ āļŦāļĨāļĩ           āđ€āļŠïœŠ       āļ­āļŦāļ™ïœŠ
                                             (Unit Price), āļĢāļēāļ„āļēāļ‚āļēāļĒāļ• āļ§āļĒ (Units Sold), āļ•āļ™āļ• āļ§āļĒ
                                                                      āļ­āļŦāļ™ïœŠ                āļ™āļ—āļļāļ­āļŦāļ™ïœŠ
                                              (Unit Cost) āđāļĨāļ° āļ•āļ™āļ„āļ‡āļ—āļĩ Cost)
                                                                āļ™āļ—āļļ āđˆ      (Fixed
                  āļ§āļ‡āļĢāļĩ (Oval)             = āļ•āļąāļ§āđāļ›āļĢāļœāļĨāļĨāļąāļžāļ˜ïœŽ āđˆ  āļēāļ‡āļāļĨāļēāļ‡āļŦāļĢāļ· ïœŠ āļ”āļ‚āļ­āļ‡
                                                            āļ­āļēāļˆāđ€āļŠāļ· āļĢāļ°āļŦāļ§ïœŠ
                                                                  āļ­āļĄāļ­āļĒāļđ               āļ­āļ­āļĒāļđ
                                                                                         āļ—āļēāļĒāļŠāļļ
                                            āđāļšāļšāļˆāđ āļ‹āļķāđāļ›āļĢāđāļ• āļ§āļˆāļ°āđ€āļŠāļ· āļ­āļāļąāļ™āđ‚āļ”āļĒāđƒāļŠïœ‹
                                                   āļēāļĨāļ­āļ‡ āđˆ  āļ‡āļ•āļąāļ§       āļĨāļ°āļ•āļą       āļ­āļĄāļ•
                                                                                 āđˆ           āļŠāļđ
                                                                                              āļāļĻāļĢ




w w w .no-poor.com/dssandos/C hapter4-dss.htm                                                                                   8/26
9/3/12                                          āđāļšāļšāļˆāđ
                                                    āļēāļĨāļ­āļ‡āđāļĨāļ°āļāļēāļĢāļ§āļī
                                                               āđ€āļ„āļĢāļēāļ°āļŦ


                                                                                                      āļĢāļđāđˆ Diagram
                                                                                                        āļ›āļ—āļĩ4.3
                                                                                                       for Profit Model




                                                                                   āļĢāļđāđˆ Diagram of a Market Model
                                                                                    āļ›āļ—āļĩ
                                                                                      4.4




                                                                              āļĢāļđāđˆ Diagram of a Price Sub-model
                                                                               āļ›āļ—āļĩ
                                                                                 4.5




                                                āļĢāļđāđˆ Diagram of a Sales Sub-model
                                                 āļ›āļ—āļĩ
                                                   4.6

                 2. Modeling in Spreadsheets āļāļēāļĢāđƒāļŠïœ‹ āļēāļĨāļ­āļ‡āđƒāļ™āđ‚āļ›āļĢāđāļāļĢāļĄāļŠāđ€āļ›āļĢāļ”āļŠāļĩ
                                                  āđāļšāļšāļˆāđ                āļ•
                         āđ‚āļ›āļĢāđāļāļĢāļĄ Spreadsheet āđ€āļ›ïœ’āļ™āđ‚āļ›āļĢāđāļāļĢāļĄāļ—āļĩ āļ™āļī āļēāļĄāļēāđƒāļŠïœ‹ āđ€āļ„āļĢāļ· āļ­āđƒāļ™āļāļēāļĢāļŠāļĢ
                                                         āļœāļđ
                                                         āđˆ āļĒāļĄāļ™āđ āđ€ āļ›ïœ’ āđˆ
                                                          āđƒāļŠïœ‹
                                                                    āļ™ āļ­āļ‡āļĄāļ·       āļēāļ‡
w w w .no-poor.com/dssandos/C hapter4-dss.htm                                                                             9/26
9/3/12                                          āđāļšāļšāļˆāđ
                                                    āļēāļĨāļ­āļ‡āđāļĨāļ°āļāļēāļĢāļ§āļī
                                                               āđ€āļ„āļĢāļēāļ°āļŦ


                                                                          āđāļšāļšāļˆāđ āđ€āļžāļĢāļēāļ°āļĄāļĩ
                                                                                 āļēāļĨāļ­āļ‡         function āļāļēāļĢāđƒāļŠïœ‹ āđˆ
                                                                                                            āļ‡āļēāļ™āļ—āļĩāļĄāļĩ
                                                                          āļ›āļĢāļ°āļŠāļī āļēāļž āļĄāļĩ āļ—āļĩ Add-in
                                                                                 āļ—āļ˜āļī function āđˆ
                                                                                    āļ                āļŠāļēāļĄāļēāļĢāļ–
                                                                          āđ€āļ‚ āļ‡āļēāļ™āđ„āļ” āđ‰ āđˆ āļ­ solvers āđƒāļ™
                                                                             āļēāļĄāļēāđƒāļŠïœ‹ āļĢāļ§āļĄāļ—āļąāļ‡āđ€āļ„āļĢāļ·      āļ­āļ‡āļĄāļ·
                                                                          āļāļēāļĢāļŠïœŠāđ€ āļ„āļĢāļēāļ°āļŦ āđˆ āļāļĒāļąāļ‡āļĄāļĩāđˆ āļ­āđƒāļ™
                                                                               āļ§āļĒāļ§āļī āđāļĨāļ°āļ—āļĩ        āļŠāđ āđ€ āļ„āļĢāļ·
                                                                                                  āļēāļ„āļą        āļ­āļ‡āļĄāļ·
                                                                          āļāļēāļĢāļ§āļī analysis) āļŠāļĢ
                                                                               āđ€ āļ„āļĢāļēāļ°āļŦ            āļēāļ‡āļāļēāļĢāļ§āļēāļ‡āđāļœāļ™
                                                                          (planning) āļŠāļēāļĄāļēāļĢāļ–āđ€āļ‚āļĩ āļĒāļ™āđ‚āļ›āļĢāđāļāļĢāļĄāđāļĨāļ°āđƒāļŠïœ‹
                                                                          macros āļŠāļēāļĄāļēāļĢāļ–āđƒāļŠïœ‹ analysis, Goal
                                                                                              What-if
                                                                          seeking āđāļĨāļ°āļˆāļąāļ”āļāļēāļĢāļāļąāļšāļāļēāļ™āļ‚ āļ­āļĒāļēāļĒāđ„āļ”
                                                                                                      āļ­āļĄāļđ āļēāļ‡āļ‡ïœŠ
                                                                                                        āļĨ
                                                                            āļ‹āļķāļ‡āđ‚āļ›āļĢāđāļāļĢāļĄ Spreadsheet āđ„āļ” Microsoft
                                                                              āđˆ                         āđāļïœŠ
         Excel āđāļĨāļ° Lotus 1-2-3 āđ‚āļ›āļĢāđāļāļĢāļĄ Excel āļˆāļ°āļŠāļēāļĄāļēāļĢāļ–āļŠāļĢ āļēāļĨāļ­āļ‡āļ—āļēāļ‡āļ” āļ•āđ„āļ”āļ‡āļ‡ïœŠ āđ€āļ™āļ·
                                                       āļēāļ‡āđāļšāļšāļˆāđ   āļēāļ™āļŠāļ–āļī āļ­āļĒāļēāļĒāļ”āļēāļĒ āđˆ
                                                                     āļī āļē              āļ­āļ‡āļˆāļēāļāļŠāļēāļĄāļēāļĢāļ–āđƒāļŠïœ‹ āļŠāļđāļ•āļĢāđƒāļ™āļāļēāļĢāļ„āđ
                                                                                                               āļēāļ™āļ§āļ“
         āđ„āļ”
                                                                                                             āļĢāļđāđˆ
                                                                                                              āļ›āļ—āļĩ 4.7




                                                         Graphical Display
                                                        āļĢāļđāđˆ Simulation Environment
                                                         āļ›āļ—āļĩ

         4.5 āļāļēāļĢāļ§āļī āļāļēāļĢāļ•āļąāļ”āļŠāļī
                 āđ€āļ„āļĢāļēāļ°āļŦ āļ™āđƒāļˆāđ‚āļ”āļĒāđƒāļŠïœ‹     Decision Table
                 āļ•āļēāļĢāļēāļ‡āļāļēāļĢāļ•āļąāļ”āļŠāļī (Decision Table) āļˆāļąāļ”āđ€āļ›ïœ’ āļēāļĨāļ­āļ‡āļ—āļēāļ‡āļ„āļ“āļī
                             āļ™āđƒāļˆ                     āļ™āđāļšāļšāļˆāđ     āļ•āļĻāļēāļŠāļ•āļĢ āđˆ
                                                                      āđ€āļžāļ·
                                                                        āļ­āļāļēāļĢāļŦāļēāļ—āļēāļ‡āđ€āļĨāļ· āđˆ āļļ āļēāļŦāļĢāļąāļšāļ›ïœ āđˆāļēāļ‡āđ€āļĨāļ·
                                                                                   āļ­āļāļ—āļĩ āļ” āļŠāđ āļāļŦāļēāļ—āļĩ āļ­āļ
                                                                                      āļ”āļĩ
                                                                                       āļ—āļĩ
                                                                                        āļŠ
                                                                                        āđˆ        āļĄāļĩ
                                                                                                  āļ—
         āļ™ïœ‹ āđ‚āļ”āļĒāļāļēāļĢāļ—āđ āđ‰ āļ‡āļ•āļēāļĢāļēāļ‡āđ€āļ›ïœ’ āļŠïœŠ
           āļ­āļĒ         āļēāļ‡āļēāļ™āļ™āļąāļ™āļˆāļ°āđāļšïœŠ āļ™ 4 āļ§āļ™

         āļ•āļąāļ§āļ­āļĒ : āđƒāļŦ āļāļēāļĢāļŠāđ āļ™āđāļĨāļ°āļāļēāļĢāļ‹āļ· āļ„ āļāļ„āđ‚āļ”āļĒāļĄāļĩāļ™āđ„āļ‚āđƒāļ™āļāļēāļĢāļ‚āļēāļĒāļŠāļīāļēāđāļĨāļ°āļĄāļĩ āļēāđ€āļāļī āļāļąāļšāđ€āļŦāļ•āļļ āļ•
               āļēāļ‡   āļ§āļī
                     āđ€ āļ„āļĢāļēāļ°āļŦ āļēāļĢāļ°āđ€āļ‡āļī āļ­āļŠāļī
                                     āđ‰ āļēāļ‚āļ­āļ‡āļĨāļđ
                                       āļ™     āļē  āđ€ āļ‡āļ·
                                                   āļ­
                                                   āđˆ         āļ™āļ„ āļāļēāļĢāļāļĢāļ°āļ—āđāļ”āļ‚āļķ āļāļēāļĢāļ“
                                                                           āļ™
                                                                           āđ‰       āļēāļ‡
         āđ† āļ”āļąāļ‡āļ™āļĩāđ‰

w w w .no-poor.com/dssandos/C hapter4-dss.htm                                                                      10/26
9/3/12                                                āđāļšāļšāļˆāđ
                                                          āļēāļĨāļ­āļ‡āđāļĨāļ°āļāļēāļĢāļ§āļī
                                                                     āđ€āļ„āļĢāļēāļ°āļŦ


                                                                                                             Condition
                                                                                                             (āđ€āļ‡āļ·
                                                                                                                āļ­ āļ™āđ„āļ‚)
                                                                                                                āđˆ
                                                                                                        1.       āļŠāļīāļēāļĢāļēāļ„āļē
                                                                                                                   āļ™āļ„
                                                                                                             20,000 āļšāļēāļ—āļ‚āļķ āļ™āđ„āļ›
                                                                                                                          āđ‰
                                                                                                        2.       āļŠāđ āļ§āļĒāļ”
                                                                                                                   āļēāļĢāļ°āļ” āļ§āļĒ
                                                                                                             āđ€āļŠāđ‡āļ„
                                                                                                        3.       āļŠāđ āļ§āļĒāļšāļąāļ•āļĢ
                                                                                                                   āļēāļĢāļ°āļ”
                                                                                                             āđ€āļ„āļĢāļ”āļī āļ•
                                                                                                             Action ( āđāļ™āļ§āļ—āļēāļ‡
                                                                                                             āļ›āļāļīāļī āļšāļąāļ•)
                                                                                                        1.       āđ€āļĨāļ·āļ­āļāļ‚āļēāļĒāđ‚āļ”āļĒāđƒāļŠïœ‹
                                                                                                             āļžāļ™āļąāļāļ‡āļēāļ™āļ‚āļēāļĒāļ•āļĢāļ‡
                                                                                                        2.       āļ—āđāļēāļāļēāļĢāļ•āļĢāļ§āļˆ
                                                                                                             āļŠāļ­āļšāļšāļąāļ•āļĢāđ€āļ„āļĢāļ”āļī āļ•
                                                                                                             āļˆāļēāļāļŠāđ āļ‡āļēāļ™āđƒāļŦāļïœŠ
                                                                                                                    āļēāļ™āļąāļ
                                                                                                        3.       āđƒāļŦ āļēāđ€āļĨāļ·
                                                                                                                     āļĨāļđ āļ­āļ
                                                                                                                      āļāļ„
               āļŦāļĒāļīāļ™āļ„āļĒāļ•āļ™āđ€āļ­āļ‡
                 āļšāļŠāļīāļēāļ” āļ§
            4.   āļ—āđ
                  āļēāļāļēāļĢāļ•āļĢāļ§āļˆāļŠāļ­āļšāļšāļąāļ•āļĢāđ€āļ„āļĢāļ”āļī
                                     āļ•āļ‚āļ­āļ‡āļ˜āļ™āļēāļ„āļēāļĢāļ­āļ·
                                                āļ™
                                                āđˆ

                āļˆāļēāļāđ€āļ‡āļ·
                     āļ­āļ™āđ„āļ‚āđāļĨāļ°āđāļ™āļ§āļ—āļēāļ‡āļ›āļāļī āļ‡āļāļĨāļˆāļ‡āļ§āļī āļŦāļēāļ„āđ āļē āļ–āļ‡āļ· (Condition) āđ€āļāļī āđƒāļ™
                     āđˆ               āļšāļąāļ•āļ”āļą āļēāļ§ āđ€ āļ„āļĢāļēāļ°āļŦ āļēāļ•āļ­āļšāļ§ïœŠāļēāļĄāļĩāļ™āđ„āļ‚
                                                                āđ€āđˆāļ­            āļ”āļ‚āļķ
                                                                                 āļ™
                                                                                 āđ‰
         āļāļēāļĢāļ‚āļēāļĒāļŠāļīāļē āļˆāļ°āđ€āļĨāļ·
                āļ™āļ„ āļ­āļāđāļ™āļ§āļ—āļēāļ‡āļ›āļāļī āļąāļšāļ—āļēāļ‡āļĢ āļēāļ‡āđ„āļĢ āļžāļ™āļąāļāļ‡āļēāļ™āļ‚āļēāļĒāđƒāļ™āļĢ
                                 āļšāļąāļ•āļī āļēāļ™āļ­āļĒ
                                    āļ                        āļēāļ™āļ„āļ§āļĢāļ•āļ­āļšāļŠāļ™āļ­āļ‡āļ• āļāļēāļĢāļ“āļēāļ‡āđ„āļĢāļšïœ‹
                                                                          āļ­āđ€āļŦāļ•āļļ āļ­āļĒ āļēāļ‡

         āļĄāļĩāļ•āļ­āļ™āļāļēāļĢāļ§āļī āļ”āļąāļ‡āļ™āļĩ
          āļ‚āļąāđ‰
            āļ™         āđ€āļ„āļĢāļēāļ°āļŦ āđ‰
         Step 1 : āļāđ “Condition” āļ‹āļķ āļĨāļ° Condition āļĄāļĩ āļ­āļ (Choice) āļ„āļ·
                   āļēāļŦāļ™āļ”           āļ‡āđāļ•
                                  āđˆ               2 āļ—āļēāļ‡āđ€āļĨāļ·       āļ­ Y/N

                                                   Condition                            Choice
                                                 (āđ€āļ•āļīāđˆ
                                                    āļĄāđ€āļ‡āļ·
                                                       āļ­āļ™āđ„āļ‚)                      (Doing / Not Doing)
                                                                                        (Y/N)
                                                    Action                               Rule
                                          (āđ€āļ•āļī
                                             āļĄāđāļ™āļ§āļ—āļēāļ‡āļ›āļāļī āļ­āļ‡āļžāļ™āļąāļāļ‡āļēāļ™)
                                                      āļšāļąāļ•āļī
                                                         āļ‚                     (āļžāļī
                                                                                 āļˆāļēāļ“āļēāļāļŽāļ‚āļ›ïœ’ )
                                                                                           āļ­āļ—āļĩ āđ„āļ›āđ„āļ”
                                                                                              āđ€ āļ™
                                                                                              āđˆ

         Step 2 : āļ„āđ Column āļ‚āļ­āļ‡ Table
                   āļēāļ™āļ§āļ“āļŦāļē
                                                      = (Choice ^Condition)
                                        Column        = 2^3 = 8

w w w .no-poor.com/dssandos/C hapter4-dss.htm                                                                              11/26
9/3/12                                                   āđāļšāļšāļˆāđ
                                                             āļēāļĨāļ­āļ‡āđāļĨāļ°āļāļēāļĢāļ§āļī
                                                                        āđ€āļ„āļĢāļēāļ°āļŦ




         Step 3 : āđ€āļ•āļī āļ­āļ Y/N āđƒāļ™āđāļ•Condition
                    āļĄāļ—āļēāļ‡āđ€āļĨāļ·      āļĨāļ°
                                                        = (Column / Choice )
                 āļ—āļēāļ‡āđ€āļĨāļ· Condition 1
                      āļ­āļāđƒāļ™                      = 8/2 = 4 ß āļŦāļĄāļēāļĒāļ–āļķ = 4, N = 4
                                                                     āļ‡Y
                 āļ—āļēāļ‡āđ€āļĨāļ· Condition 2
                      āļ­āļāđƒāļ™                      = 4/2 = 2
                 āļ—āļēāļ‡āđ€āļĨāļ· Condition 3
                      āļ­āļāđƒāļ™                            = 2/2 = 1

         Step 4 : āļ•āļąāļ” Choice āļ—āļĩ āđ„āļ›āđ„āļĄïœŠ āļī ß āđ„āļ”1,4,5,8
                              āđ€ āļ›ïœ’ āđ„āļ”
                              āđˆ  āļ™   āļ—āđ‰
                                      āļ‡āđ„āļ›   āđāļïœŠ
                    āļĄāļ‚ āđƒāļ™āļ•āļēāļĢāļēāļ‡āđ„āļ” āđ‰ 3 = 8 Column / 2 = 4 āļ—āļēāļ‡āđ€āļĨāļ·Y/N)
         Step 5 : āđ€āļ•āļīāļ­āļĄāļđ
                       āļĨ         āļ”āļąāļ‡āļ™āļĩ
                                     (2^                       āļ­āļ




            āļ‚āļēāļĒāļŠāļīāļē >= 20,00 āļšāļēāļ— ( 8/2 =
                 āļ™āļ„                                 Y         Y        Y         Y     N       N       N    N
            4)
            āļŠāđ āļ§āļĒāđ€āļŠāđ‡
              āļēāļĢāļ°āļ” āļ„          ( 4/2 = 2             Y         Y        N         N     Y       Y       N    N
            )
            āļŠāđ āļ§āļĒāļšāļąāļ•āļĢāđ€āļ„āļĢāļ”āļī ( 2/2 = 1
              āļēāļĢāļ°āļ”       āļ•                          Y         N        Y         N     Y       N       Y    N
            )
            āļāļēāļĢāļ‚āļēāļĒāļˆāļēāļāļžāļ™āļąāļāļ‡āļēāļ™āļ‚āļēāļĒāļ•āļĢāļ‡                 āļ•āļąāļ”     Þ                  āļ•āļąāļ”     āļ•āļąāļ”                   āļ•āļąāļ”
            āļ•āļĢāļ§āļˆāļŠāļ­āļšāļšāļąāļ•āļĢāđ€āļ„āļĢāļ”āļī
                           āļ•āļˆāļēāļ                    āļ•āļąāļ”              Þ         āļ•āļąāļ”     āļ•āļąāļ”                   āļ•āļąāļ”
            āļŠāđ āļ‡āļēāļ™āđƒāļŦāļïœŠ
             āļēāļ™āļąāļ
            āļĨāļđāđ€āļĨāļ· āļšāļŠāļīāļēāļ”
             āļāļ„āļ­āļāļŦāļĒāļīāļ™āļ„āļĒāļ•āļ™āđ€āļ­āļ‡
               āļē              āļ§                    āļ•āļąāļ”                        āļ•āļąāļ”     āļ•āļąāļ”   Þ               āļ•āļąāļ”
            āļ•āļĢāļ§āļˆāļŠāļ­āļšāļšāļąāļ•āļĢāđ€āļ„āļĢāļ”āļī
                           āļ•āļ‚āļ­āļ‡āļ˜āļ™āļēāļ„āļēāļĢ              āļ•āļąāļ”                        āļ•āļąāļ”     āļ•āļąāļ”           Þ       āļ•āļąāļ”
            āļ­āļ·
             āļ™
             āđˆ
                                                               āļ•āļēāļĢāļēāļ‡āļ—āļĩ Decision Table
                                                                     āđˆ
                                                                     4.1

         Step 6 : āļ­ïœŠ āļēāļŠāļĢāļļ
                   āļēāļ™āļ„āļ› āļˆāļēāļāļœāļĨāļĨāļąāļžāļ˜ïœŽ
                                  āļ‚āļ­āļ‡āļ•āļēāļĢāļēāļ‡āļ—āļĩ
                                           āđ„āļ”
                                           āđˆ
                   1.   āļ– āļ™āļ„
                         āļēāļ‚āļēāļĒāļŠāļīāļēāļĢāļēāļ„āļēāļĄāļēāļāļāļ§ïœŠ āļ­āđ€āļ— 20,000 , āđāļĨāļ°āļĨāļđāļŠāđ āļ™āļ” āļ„ , āđāļŠāļ”āļ‡āļ§ïœŠāļ™āļāļēāļĢāļ‚āļēāļĒāļˆāļēāļāļžāļ™āļąāļāļ‡āļēāļ™āļ‚āļēāļĒāļ•āļĢāļ‡
                                         āļēāļŦāļĢāļ·āļēāļāļąāļš            āļāļ„āļĢāļ°āđ€āļ‡āļīāļ§āļĒāđ€āļŠāđ‡
                                                               āļēāļē                  āļēāđ€āļ›ïœ’
                   2.   āļ– āļ™āļ„
                         āļēāļ‚āļēāļĒāļŠāļīāļēāļĢāļēāļ„āļēāļĄāļēāļāļāļ§ïœŠ āļ­āđ€āļ— 20,000 , āđāļĨāļ°āļĨāļđāļŠāđ āļ™āļ” āļ•āļĢāđ€āļ„āļĢāļ”āļīāđƒāļŦ
                                         āļēāļŦāļĢāļ·āļēāļāļąāļš            āļāļ„āļĢāļ°āđ€āļ‡āļīāļ§āļĒāļšāļą
                                                               āļēāļē               āļ• , āļ•āļĢāļ§āļˆāļŠāļ­āļšāļšāļąāļ•āļĢāđ€āļ„āļĢāļ”āļī āļēāļ™āļąāļāļ‡āļēāļ™
                                                                                                   āļ•āļˆāļēāļāļŠāđ
                      āđƒāļŦāļïœŠ
                   3.   āļ– āļ™āļ„ āđāļē 20,000 , āđāļĨāļ°āļĨāļđāļŠāđ āļ§āļĒāđ€āļŠāđ‡āđƒāļŦ āļēāđ€āļĨāļ· āļšāļŠāļīāļēāļ”
                         āļēāļ‚āļēāļĒāļŠāļīāļēāļĢāļēāļ„āļēāļ•āđˆ
                                     āļēāļāļ§ïœŠ          āļāļ„āļĢāļ°āļ” āļ„ , āļĨāļđ āļ­āļāļŦāļĒāļīāļ™āļ„āļĒāļ•āļ™āđ€āļ­āļ‡
                                                     āļēāļē              āļāļ„              āļ§
                   4.   āļ– āļ™āļ„ āđāļē 20,000 , āđāļĨāļ°āļĨāļđāļŠāđ āļ•āļĢāđ€āļ„āļĢāļ”āļīāđƒāļŦ
                         āļēāļ‚āļēāļĒāļŠāļīāļēāļĢāļēāļ„āļēāļ•āđˆ
                                     āļēāļāļ§ïœŠ          āļāļ„āļĢāļ°āļšāļą
                                                     āļēāļē          āļ• , āļ•āļĢāļ§āļˆāļŠāļ­āļšāļšāļąāļ•āļĢāđ€āļ„āļĢāļ”āļīāļ•āļ‚āļ­āļ‡āļ˜āļ™āļēāļ„āļēāļĢāļ­āļ·
                                                                                                āļ™
                                                                                                āđˆ

w w w .no-poor.com/dssandos/C hapter4-dss.htm                                                                     12/26
9/3/12                                          āđāļšāļšāļˆāđ
                                                    āļēāļĨāļ­āļ‡āđāļĨāļ°āļāļēāļĢāļ§āļī
                                                               āđ€āļ„āļĢāļēāļ°āļŦ




         āļ•āļąāļ§āļ­āļĒ : āļāļēāļĢāļ§āļī āļāļēāļĢāļĨāļ‡āļ—āļļ āļēāļ„āļ§āļĢāđ€āļĨāļ· āļ™āļāļąāļšāļžāļąāļ™āļ˜āļšāļąāļ•āļĢāļĢāļąāļāļšāļēāļĨ, āđ€āļāđ‡āđ„āļĢāļˆāļēāļāļŦāļļ āļ­āļ„ āļ•āļĢāļēāļ•
               āļēāļ‡ 2      āđ€ āļ„āļĢāļēāļ°āļŦ āļ™ āļ§ïœŠ āļ­āļāļĨāļ‡āļ—āļļ                          āļ‡āļāđ  āļēāđ€āļ‡āļī āļēāļ‡āļ›āļĢāļ°āđ€āļ—āļĻ āļŦāļēāļāļĄāļĩ
                                                                         āļē      āļ™ āļŦāļĢāļ· āļ™           āļŠāļ–āļēāļ™āļāļēāļĢāļ“
         āđƒāļ™āļāļēāļĢāļĨāļ‡āļ—āļļāļ‡āļ• āđ‰
                    āļ™āļ”āļą āļ­āđ„āļ›āļ™āļĩ
                               āļŠāļ–āļēāļ™āļāļēāļĢāļ—āļēāļ‡āđ€āļĻāļĢāļĐāļāļāļī āļ™āļ›ïœ āļ—āļĩ āļĄāđ„āļĄïœŠ
                                               āļˆ (āđ€āļ›ïœ’āļˆāļˆāļąāļĒ āđˆ
                                                          āļ„āļ§āļšāļ„āļļ āđ„āļ” āļ„ āļ”āļ‚āļ­āļ‡
                                                                     )     āļēāļĄāļēāļāļŠāļļ     āļ„ āļĒāļŠāļļ
                                                                                        āļēāļ™ïœ‹ āļ”āļ‚āļ­āļ‡
                                                                                          āļ­
             āļ—āļēāļ‡āđ€āļĨāļ·āļ­āļ
                             āđ€āļĻāļĢāļĐāļāļāļī āļ„āļ‡
                                    āļˆāļĄāļąāđˆ
                                       āļ™      āļ āļēāļ§āļ°āđ€āļ‡āļīāļ”
                                                     āļ™āļïœ„      āđ€āļ‡āļī āļ­
                                                                 āļ™āđ€āļŸïœ†       āļ—āļēāļ‡āđ€āļĨāļ·
                                                                                 āļ­āļ      āļ—āļēāļ‡āđ€āļĨāļ·
                                                                                              āļ­āļ
             āļāļēāļĢāļĨāļ‡āļ—āļļāļ™
                                                                           (Maximax)    (Maximin)
         āļžāļąāļ™āļ˜āļšāļąāļ•āļĢ                 12%              6%            3%           12%          3%
         āļŦāļļ āļ™
                                15%               3%            2%          15%           2%
         āđ€āļ‡āļī āļēāļ‡
            āļ™āļ•āļĢāļēāļ•               6.5%             6.5%          6.5%         6.5%         6.5%
         āļ›āļĢāļ°āđ€āļ—āļĻ
                                                       āļ•āļēāļĢāļēāļ‡āļ—āļĩ āļ‚ āļāļēāļĢāļĨāļ‡āļ—āļļ
                                                             āđˆ āļ­āļĄāļđ āļ™
                                                             4.2 āļĨ

         āļžāļīāļˆāļēāļĢāļ“āļēāļ—āļēāļ‡āđ€āļĨāļ·āļ­āļāļ‚āļ­āļ‡āļāļēāļĢāļ•āļąāļ”āļŠāļī 2 āļāļĢāļ“āļĩ
                                  āļ™āđƒāļˆāđ„āļ”
         1.    āđ€āļāļ“āļ‘ āļ”āļŠāļī
                     āļāļēāļĢāļ•āļą āļ™āđƒāļˆāļ āļēāļĒāđƒāļ• āđāļ™ïœŠ (Decision making under Uncertainty)
                                    āļ„āļ§āļēāļĄāđ„āļĄïœŠāļ™āļ­āļ™
                 1.1 āđƒāļŠïœ‹ āļĄāļēāļ āļĄāļēāļāļ—āļĩ(Maximax Criterion)
                       āđ€ āļāļ“āļ‘        āļŠāļļ
                                     āđˆāļ”
                          āđ€āļ›ïœ’ āļĄāļ­āļ‡āđ‚āļĨāļāđƒāļ™āđāļ‡ïœŠ
                            āļ™āđ€āļāļ“āļ‘         āļ”āļĩ
                                            (Optimistic Criterion) āļ„āļ·āļˆāļēāļĢāļ“āļēāđ€āļĨāļ· āļžāļ˜ïœŽ āļœāļĨāļ•āļ­āļšāđāļ—āļ™āļŠāļđ
                                                                    āļ­āļžāļī āļ­āļāļœāļĨāļĨāļą āļ—āļĩ
                                                                                āđƒāļŦ
                                                                                āđˆ          āļ‡āļŠāļļ
                                                                                             āļ”

                            āļˆāļēāļāļ•āļēāļĢāļēāļ‡ 4.1 āļˆāļ°āđ€āļĨāļ· āļ™āđƒāļ™āļŦāļļ āļāļĢāļ“āļĩ āļˆāļĄāļąāđˆ
                                             āļ­āļāļĨāļ‡āļ—āļļ 
                                                    āļ™ ÃŸ āđ€ āļĻāļĢāļĐāļāļāļī āļ„āļ‡
                                                                āļ™

                 1.2 āđ€āļāļ“āļ‘āļĒāļĄāļēāļāļ—āļĩ(Maximin Criterion)
                          āļ™ïœ‹ āđˆ
                           āļ­    āļŠāļļ
                                 āļ”
                         āđ€āļ›ïœ’ āļĄāļ­āļ‡āđ‚āļĨāļāđƒāļ™āđāļ‡ïœŠ (Pessimistic) āļ„āļ·āļ­āļāļ—āļĩ āļĨāļ•āļ­āļšāđāļ—āļ™āļ™ïœ‹ āļ”
                           āļ™āđ€āļāļ“āļ‘       āļĢ
                                         āļēāļĒ             āļ­āđ€āļĨāļ· āđˆ
                                                             āđƒāļŦ
                                                               āļœ      āļ­āļĒāļŠāļļ

                            āļˆāļēāļāļ•āļēāļĢāļēāļ‡ 4.1 āļˆāļ°āđ€āļĨāļ· āļ™āđƒāļ™āđ€āļ‡āļī āļēāļ‡āļ›āļĢāļ°āđ€āļ—āļĻ ÃŸ āļāļĢāļ“āļĩ āļˆāļĄāļąāđˆ
                                             āļ­āļāļĨāļ‡āļ—āļļ āļ™āļ•āļĢāļēāļ•          āđ€ āļĻāļĢāļĐāļāļāļī āļ„āļ‡
                                                                            āļ™

                1.3 āđ€āļāļ“āļ‘āļ„
                          āļēāļāļēāļĢāļ‚āļēāļ”āļ—āļļ āļĒāđ‚āļ­āļāļēāļŠāļĄāļēāļ āļ™ïœ‹ āđˆ(Minimax Regret Criterion)
                                  āļ™āđ€āļŠāļĩ         āļ­āļĒāļ—āļĩ
                                                  āļŠāļļ
                                                   āļ”
                        āđ€āļ›ïœ’ āļēāļ•āļēāļĢāļēāļ‡āļāļēāļĢāļ‚āļēāļ”āļ—āļļ āļĒāđ‚āļ­āļāļēāļŠ āļĄāļēāļžāļī āļēāļāļēāļĢāļ‚āļēāļ”āļ—āļļ āļĒāđ‚āļ­āļāļēāļŠ
                          āļ™āļāļēāļĢāļ™āđ           āļ™āđ€āļŠāļĩ      āļˆāļēāļĢāļ“āļēāļ„           āļ™āđāļĨāļ°āđ€āļŠāļĩ
         āļĄāļēāļāļŠāļļ āļ‡āļˆāļēāļāļ™āļąāđ‰ āļ­āļāļ„ āļĒāļŠāļļ
             āļ” āļŦāļĨāļą     āļ™āđ€āļĨāļ· āļēāļ™ïœ‹ āļ”
                                āļ­

w w w .no-poor.com/dssandos/C hapter4-dss.htm                                                          13/26
9/3/12                                                   āđāļšāļšāļˆāđ
                                                             āļēāļĨāļ­āļ‡āđāļĨāļ°āļāļēāļĢāļ§āļī
                                                                        āđ€āļ„āļĢāļēāļ°āļŦ


         āļ•āļąāļ§āļ­āļĒ āļ•āļēāļĢāļēāļ‡āļāļēāļĢāļ‚āļēāļ”āļ—āļļ āļĒāđ‚āļ­āļāļēāļŠ
              āļēāļ‡ :          āļ™āđāļĨāļ°āđ€āļŠāļĩ
                                                                 āļ„āļ§āļēāļĄāļ•
                                                                      āļ­āļ‡āļāļēāļĢāļ‚āļ­āļ‡āļĨāļđ
                                                                               āļāļ„
                                                                                 āļē               āļ„āļŠāļļ
                                                                                                  āļēāļŠāļđ āļ‚āļ­āļ‡āļ—āļēāļ‡
                                                                                                    āļ‡ āļ”
                       āļ—āļēāļ‡āđ€āļĨāļ·
                            āļ­āļ
                                                       āļŠāļđāļ‡             āļ›āļēāļ™āļāļĨāļēāļ‡            āļ•āđˆ
                                                                                           āļē
                                                                                           āđ         āđ€āļĨāļ·āļ­āļ
            āļ•āļąāđ‰
              āļ‡āđ‚āļĢāļ‡āļ‡āļēāļ™āļœāļĨāļī
                       āļ•āđ€āļ­āļ‡                             0                 20             15          20Þ
            āļˆïœ‹āļēāļ‡āđ‚āļĢāļ‡āļ‡āļēāļ™āļ­āļ·
                       āļ™
                       āđˆ                                25                10              2            25
            āļ‹āļ·āļ­
              āđ‰                                        150               180             250          250

                                            āļ•āļēāļĢāļēāļ‡āļ—āļĩ āđāļŠāļ”āļ‡āļ•āļēāļĢāļēāļ‡āļāļēāļĢāļ‚āļēāļ”āļ—āļļ āļĒāđ‚āļ­āļāļēāļŠ
                                                  āđˆ
                                                  4.3               āļ™āđāļĨāļ°āđ€āļŠāļĩ
         2.   āđ€āļāļ“āļ‘ āļ”āļŠāļī
                     āļāļēāļĢāļ•āļą āļ™āđƒāļˆāļ āļēāļĒāđƒāļ• āđˆ(Decision making under risk)
                                   āļ„āļ§āļēāļĄāđ€āļŠāļĩ
                                         āļĒāļ‡
                āđƒāļŠïœ‹ āļāļēāļĢāđƒāļŠïœ‹āļāđ€āļŦāļ•āļļ LAPLACE Criterion āļāļēāļĢāļ•āļąāļ”āļŠāļī
                  āđ€ āļāļ“āļ‘ āļŦāļĨāļą āļœāļĨāļ‚āļ­āļ‡                             āļ™āđƒāļˆāļ›āļĢāļ°āđ€āļ āļ—āļ™āļĩ  āđ„āļĄïœŠ āļ‡āļžāļ­āļ• āļ”āļŠāļī āļ”āļąāļ‡āļ™āļąāđ‰āļ­āļ§ïœŠ
                                                                          āđ‰ āļ­āļĄāļđ āđ€ āļžāļĩ āļ­āļāļēāļĢāļ•āļą āļ™āđƒāļˆ āļ™āļ–āļ·
                                                                          āļĄāļĩ āļĨ āļĒ
                                                                           āļ‚                       āļē
            “āļ—āļļ
              āļāļŠāļ–āļēāļ™āļāļēāļĢāļ“  āļĄāļĩ āļ”āļ‚āļķ āļēāļāļąāļ™â€
                           āđ‚āļ­āļāļēāļŠāđ€āļāļī āđ€āļ—
                                   āļ™
                                   āđ‰

                                                                    āļŠāļ–āļēāļ™āļāļēāļĢāļ—āļēāļ‡āđ€āļĻāļĢāļĐāļāļāļī
                                                                                    āļˆ
                                                                                                    āļ„ āļ‡
                                                                                                     āļēāļ„āļēāļ”āļŦāļ§āļą
                    āļ—āļēāļ‡āđ€āļĨāļ·
                         āļ­āļāļāļēāļĢāļĨāļ‡āļ—āļļ
                                 āļ™                                (āđ€āļ›ïœ’āļˆāļˆāļąāļĒāļ—āļĩ āļĄāđ„āļĄïœŠ
                                                                     āļ™āļ›ïœ āđˆ  āļ„āļ§āļšāļ„āļļ āđ„āļ” )
                                                                                                  (Expect Value)
                                                       āđ€āļĻāļĢāļĐāļāļāļī āļ„āļ‡
                                                              āļˆāļĄāļąāđˆ
                                                                 āļ™         āļ āļēāļ§āļ°āđ€āļ‡āļīāļ”
                                                                                  āļ™āļïœ„ āđ€āļ‡āļī āļ­
                                                                                         āļ™āđ€āļŸïœ†
                    āļžāļąāļ™āļ˜āļšāļąāļ•āļĢ                               12%                 6%        3%              7
                    āļŦāļļāļ™
                                                          15%                 3%        2%            6.67
                    āđ€āļ‡āļī āļēāļ‡āļ›āļĢāļ°āđ€āļ—āļĻ
                      āļ™āļ•āļĢāļēāļ•                               6.5%               6.5%      6.5%            6.5
                    āļ„āļ§āļēāļĄāļ™ïœŠ āļ™
                           āļēāļˆāļ°āđ€āļ›ïœ’                           1/3                1/3       1/3

                                                         āļ•āļēāļĢāļēāļ‡āļ—āļĩ āļ•āļēāļĢāļēāļ‡āļ‚ āļŠāļ–āļēāļ™āļāļēāļĢāļ“ āļ™
                                                               āđˆ
                                                               4.4     āļ­āļĄāļđ
                                                                         āļĨ       āļāļēāļĢāļĨāļ‡āļ—āļļ

         āļžāļąāļ™āļ˜āļšāļąāļ•āļĢ                      (12*1/3)+(6*1/3)+(3*1/3) = 7 ß āđ€āļĨāļ· āļēāļĄāļēāļāļŠāļļ
                                                                           āļ­ āļāļ„ āļ”
         āļŦāļļāļ™
                                       (15*1/3)+(3*1/3)+(2*1/3) = 6.67
         āđ€āļ‡āļīāļēāļ‡āļ›āļĢāļ°āđ€āļ—āļĻ
           āļ™āļ•                         (6.5*1/3)+(6.5*1/3)+(6.5*1/3) = 6.5

             2.1 āđƒāļŠïœ‹ āļĄāļđāļ„āļēāļ”āļŦāļ§āļąāļ‡āļŠāļđ
                   āđ€ āļāļ“āļ‘ āļē
                          āļĨāļ„      āļ‡āļŠāļļ
                                     āļ”
                      āđ‚āļ”āļĒāđ€āļĨāļ· āļˆāļˆāļąāļĒāļ—āļĩ āļēāđ„āļĢāļ„āļēāļ”āļŦāļ§āļąāļ‡āđ„āļ§ïœ‹ āļ” āđƒāļŠïœ‹ āļēāļĢāļ›āļĢāļ°āļĄāļēāļ“āļ„āļ§āļēāļĄāļ™ïœŠ āļ™āļ—āļĩ āļ”āļ‚āļķ
                           āļ­āļāļ›ïœ āđˆ āļĄāļĩ
                                   āļœāļĨāļāđ         āļŠāļđ āļ§āļī
                                                 āļ‡āļŠāļļ āļ˜āļĩāļ             āļēāļˆāļ°āđ€āļ›ïœ’āđˆ
                                                                           āļ­āļēāļˆāļˆāļ°āđ€āļāļīāļ™
                                                                                   āđ‰
         āļĄāļēāļ„āđ
            āļēāļ™āļ§āļ“āđƒāļ™āđāļ• āļ­āļ āđāļĨāļ°āđ€āļĨāļ· āļēāļŠāļđ
                       āļĨāļ°āļ—āļēāļ‡āđ€āļĨāļ·      āļ­āļāļ„āļŠāļļ
                                         āļ‡ āļ”

                                                   āļŠāļ–āļēāļ™āļāļēāļĢāļ—āļēāļ‡āđ€āļĻāļĢāļĐāļāļāļī āļ™āļ›ïœ āļ—āļĩ āļĄāđ„āļĄïœŠ
                                                                   āļˆ (āđ€āļ›ïœ’āļˆāļˆāļąāļĒ āđˆ
                                                                              āļ„āļ§āļšāļ„āļļ āđ„āļ”  )
                   āļ—āļēāļ‡āđ€āļĨāļ·āļ­āļāļāļēāļĢ                                                                     āļ„ āļ‡
                                                                                                    āļēāļ„āļēāļ”āļŦāļ§āļą
                                                āđ€āļĻāļĢāļĐāļāļāļī āļ„āļ‡
                                                       āļˆāļĄāļąāđˆ
                                                          āļ™        āļ āļēāļ§āļ°āđ€āļ‡āļīāļ”
                                                                          āļ™āļïœ„       āđ€āļ‡āļī āļ­
                                                                                      āļ™āđ€āļŸïœ†
                   āļĨāļ‡āļ—āļļāļ™                                                                         (Expect Value)
                                                    (~0.55)          (~0.25)      (~0.2) = (1)
                   āļžāļąāļ™āļ˜āļšāļąāļ•āļĢ                          12%               6%             3%              8.7

w w w .no-poor.com/dssandos/C hapter4-dss.htm                                                                      14/26
9/3/12                                                          āđāļšāļšāļˆāđ
                                                                    āļēāļĨāļ­āļ‡āđāļĨāļ°āļāļēāļĢāļ§āļī
                                                                               āđ€āļ„āļĢāļēāļ°āļŦ


                   āļŦāļļāļ™
                                                      15%                      3%             2%      9.4
                   āđ€āļ‡āļī āļēāļ‡
                     āļ™āļ•āļĢāļēāļ•                            6.5%                    6.5%           6.5%     6.5
                   āļ›āļĢāļ°āđ€āļ—āļĻ
                                                       33.5                     15.5     11.5 (60.5)
                   āļ›āļĢāļ°āļĄāļēāļ“āļ„āļ§āļēāļĄāļ™ïœŠ
                              āļē                      55.37%                   25.62%      19.01%
                   āļˆāļ°āđ€āļ›ïœ’
                       āļ™                        (33.5*100/60.5)=55.37%                     āļĢāļ§āļĄ = 100
                                                     55.37% = 0.55


                                                                         āļ•āļēāļĢāļēāļ‡āļ—āļĩ āļ‚ āļāļēāļĢāļĨāļ‡āļ—āļļ
                                                                               āđˆ āļ­āļĄāļđ āļ™
                                                                               4.5 āļĨ

         āļžāļąāļ™āļ˜āļšāļąāļ•āļĢ                      (12*.55)+(6*.25)+(3*.2)                    = â€Ķâ€Ķâ€Ķâ€Ķâ€Ķâ€Ķâ€Ķâ€Ķ.
         āļŦāļļāļ™
                                       (15*.55)+(3*.25)+(2*.2)                   = â€Ķâ€Ķâ€Ķâ€Ķâ€Ķâ€Ķâ€Ķâ€Ķ.
         āđ€āļ‡āļīāļēāļ‡āļ›āļĢāļ°āđ€āļ—āļĻ
           āļ™āļ•                         (6.5*.55)+(6.5*.25)+(6.5*.2)               = â€Ķâ€Ķâ€Ķâ€Ķâ€Ķâ€Ķâ€Ķâ€Ķ..

         4.6 āļāļēāļĢāļ§āļī āļāļēāļĢāļ•āļąāļ”āļŠāļī
                  āđ€āļ„āļĢāļēāļ°āļŦ āļ™āđƒāļˆāđ‚āļ”āļĒāđƒāļŠïœ‹         Decision Tree
                  Decision Tree āđ€āļ›ïœ’ āļēāļĨāļ­āļ‡āļ—āļēāļ‡āļ„āļ“āļī āđ€āļžāļ·
                                   āļ™āđāļšāļšāļˆāđ             āļ•āļĻāļēāļŠāļ•āļĢāđˆ āļ­āļāļēāļĢāļŦāļēāļ—āļēāļ‡āđ€āļĨāļ· āđˆ āļļ āļēāļŦāļĢāļąāļšāļ›ïœ āđˆāļēāļ‡āđ€āļĨāļ· āļ­āļĒ āđ‚āļ”āļĒāļāļēāļĢāļ™āđ āļĄāļđ
                                                                          āļ­āļāļ—āļĩ āļ” āļŠāđ āļāļŦāļēāļ—āļĩ āļ­āļāļ™ïœ‹
                                                                             āļ”āļĩ
                                                                              āļ—āļĩāļŠ
                                                                                āđˆ         āļĄāļĩ
                                                                                           āļ—             āļēāļ‚
                                                                                                           āļ­āļĨ
         āļĄāļēāļŠāļĢ āļēāļĨāļ­āļ‡āļāļēāļĢāļžāļĒāļēāļāļĢāļ“ āļ›āđāļšāļšāļ‚āļ­āļ‡āđ‚āļ„āļĢāļ‡āļŠāļĢāļ™āđ„āļĄïœ‹āđˆ āļēāļĢāđ€āļĢāļĩ  āļĨāđāļšāļšāļĄāļĩ āļ­āļ™ Supervied Learning) āļŠāļēāļĄāļēāļĢāļ–āļŠāļĢ
              āļēāļ‡āđāļšāļšāļˆāđ                 āđƒāļ™āļĢāļđ                 āļēāļ‡āļ• āļ‹āļķ āļĒāļ™āļĢāļđ
                                                                    āļ‡āļĄāļĩ
                                                                      āļ      āļ‚āļ­āļĄāļđ āļ„āļĢāļđ  āļŠ                     āļēāļ‡
         āđāļšāļšāļˆāđ āļēāļĨāļ­āļ‡āļāļēāļĢāļˆāļąāļ”āļŦāļĄāļ§āļ”āļŦāļĄāļđ  (Clustering) āđ„āļ”  āļ­āļĒ āļ­āļĄāļđ āđ āļĨ āļē(Training set) āđ„āļ” āļ•āđ‚āļ™āļĄāļąāļ•āļī
                                                  āļˆāļēāļāļāļĨāļļ āļēāļ‡āļ‚āļ­āļ‡āļ‚ āļ—āļĩ
                                                        āļĄāļ•āļąāļ§          āļĨāđˆāļāļēāļŦāļ™āļ”āđ„āļ§ïœ‹  āļ§āļ‡āļŦāļ™ïœ‹      āđ‚āļ”āļĒāļ­āļą    āđāļĨāļ°āļŠāļēāļĄāļēāļĢāļ–
         āļžāļĒāļēāļāļĢāļ“ āļ‚āļ­āļ‡āļĢāļēāļĒāļāļēāļĢāļ—āļĩ āđ€ āļ„āļĒāļ™āđ āļ”āļŦāļĄāļ§āļ”āļŦāļĄāļđ 
                 āļāļĨāļļāļĄ
                                āļĒāļąāļ‡āđ„āļĄïœŠ āļēāļĄāļēāļˆāļą
                                 āđˆ                        āđ„āļ”
                                                           āļ§āļĒ
                                                             āļ”

                 āļāļēāļĢāļ—āđ āļāļ­āļĒāļđ āļ›āļ‚āļ­āļ‡āļāļŽ (Rule) āđ€āļŠïœŠ
                      āļēāļ‡āļēāļ™āļĄāļą ïœŠ āđƒāļ™āļĢāļđ               āļ™
                          IF (condition ) Then
                                  Statement;
                 āļ•āļąāļ§āļ­āļĒ
                      āļēāļ‡
                          IF Income = High and Married = No Then Risk = Poor
                          IF Income = High and Married = Yes Then Risk = Good

         āļ­āļ‡āļ„
            āļ›āļĢāļ°āļāļ­āļšāļ‚āļ­āļ‡ Tree
            1.Node āđāļĢāļ āđ€āļĢāļĩ āļē “Root Node”
                          āļĒāļāļ§ïœŠ
            2. Root Node āļˆāļ°āđāļ•āļāļ­āļ­āļāđ€āļ›ïœ’ āļĨāļđ
                                   āļ™ Node āļ â€œChild Node”
            3. Child Node āļāđ‡ āļĨāļđ āļ§āđ€āļ­āļ‡ āđāļĨāļ° Node āļŠāļļ āļĒāđ€āļĢāļĩ āļē “Leaf Node”
                           āļˆāļ°āļĄāļĩāļāļ‚āļ­āļ‡āļ•āļą              āļ”āļ— āļĒāļāļ§ïœŠ
                                                      āļē

         āļ•āļąāļ§āļ­āļĒ Decision Tree
              āļēāļ‡ :



w w w .no-poor.com/dssandos/C hapter4-dss.htm                                                                  15/26
9/3/12                                          āđāļšāļšāļˆāđ
                                                    āļēāļĨāļ­āļ‡āđāļĨāļ°āļāļēāļĢāļ§āļī
                                                               āđ€āļ„āļĢāļēāļ°āļŦ




                                                        āļĢāļđāđˆ Decision Tree
                                                         āļ›āļ—āļĩ
                                                           4.9



         āļ‚āļąāđ‰
           āļ™āļ•āļ­āļ™āđƒāļ™āļāļēāļĢāļŠāļĢDecision Tree
                        āļēāļ‡
                                 āđˆ āļ”āļ—āļĩ āđƒāļ™āļāļēāļĢāđāļšïœŠ āļĄāļđ āļ§āļ„āļąāļ”āļĄāļēāđ€āļ›ïœ’“Root Node”
                1. āļŦāļē Attribute āļ—āļĩ āļāļŠāļļ āļ°āđƒāļŠïœ‹
                                 āļŠāđ āđˆ
                                  āļēāļ„āļą  āļˆ        āļ‡āļ‚ āđāļĨ āļ™
                                                  āļ­āļĨ
                2. āļāđ Target Attribute āđƒāļ™āļ—āļĩāļ·â€œLeaf Node”
                    āļēāļŦāļ™āļ”                  āļ™āļĩ
                                          āđˆāļ­āļ„
                                            āđ‰
                3. āļ™āđāļ—āļĩ āļ›āđ„āļ”Attribute āļ—āļĩ āļ­āļ āļĄāļēāđāļ•āļāļ­āļ­āļāđ€āļ›ïœ’  āļ§āđ€āļ­āļ‡ â€œBranch” āđ„āļ” Left Node āđāļĨāļ° Right Node
                    āļēāļ„āļ›ïœ’ āđƒāļ™
                      āļēāđˆ āđ€ āļ™              āļ–āļđ
                                          āđˆāļāđ€āļĨāļ·         āļ™āļāļĨāļļ
                                                           āļĄāļ‚āļ­āļ‡āļ•āļą         āđāļïœŠ
                4. āđāļšïœŠ āļĄāļđ āđˆ
                     āļ‡āļ‚ āļ•āļēāļĄāļāļĨāļļāđāļ•āļāļ­āļ­āļāļ‚āļ­āļ‡ Root Node
                        āļ­āļĨ         āļĄāļ—āļĩ

         4.7 āļāļēāļĢāļ§āļī āļāļēāļĢāļ•āļąāļ”āļŠāļī
                 āđ€āļ„āļĢāļēāļ°āļŦ āļ™āđƒāļˆāđ‚āļ”āļĒāđƒāļŠïœ‹          Frequent Patterns Tree (FP-Tree)
                 Frequent Patterns tree (FP-tree) āđ€āļ›ïœ’ āļ—āļĩ āđ‰
                                                    āļ™ Tree āđˆ āļ™āđāļĨāļ°āļāļ°āļ—āļąāļ”āļĢāļąāļ” āļ—āđ āļ‚ āļĄāļĩ
                                                            āļĄāļĩāļ„āļ§āļēāļĄāļŠāļą         āļēāđƒāļŦ āļĨ āļ„āļ§āļēāļĄāļŠāļĄāļšāļđāđƒāļ™āļ•āļąāļ§āđ€āļ­āļ‡āļĄāļēāļāļĒāļī āđƒāļŠïœ‹
                                                                                āļ­āļĄāļđ        āļĢāļ“          āļ‡āļ‚āļķ
                                                                                                        āđˆ āđƒāļ™
                                                                                                          āļ™
                                                                                                          āđ‰
         āļāļēāļĢāļ™āļąāļšāļ„āļ§āļēāļĄāļ–āļĩāđˆ

         āļ•āļąāļ§āļ­āļĒ āļˆāļēāļāļ‚ Transaction āđƒāļ™āļāļēāļĢāļ‹āļ· āļ„ āļāļ„
              āļēāļ‡ :   āļ­āļĄāļđ
                       āļĨ                āļ­āļŠāļī
                                        āđ‰ āļēāļ‚āļ­āļ‡āļĨāļđāļ•āļēāļĄāļ•āļēāļĢāļēāļ‡āļ‚āļēāļ‡āļ™āļĩ āļ§āļī āļ§ïœŠ āļ„
                                          āļ™         āļē        āļēāļ‡āļĨ āđ‰ āđ€ āļ„āļĢāļēāļ°āļŦāļ™ āļēāļĢāļēāļĒāļāļēāļĢāđƒāļ”āļ—āļĩ āļ•āđˆāļēāļĄāļēāļ•āļĢāļāļēāļ™
                                                                  āđƒāļŦ      āļēāļŠāļī          āļ‚āļēāļĒāđ„āļ”
                                                                                        āđˆ āđ  āļēāļāļ§ïœŠ
         āļŠïœŠ āļ™āļ„ āļēāļĒāđ„āļ” āļĄāļēāļ•āļĢāļāļēāļ™āđƒāļŦ
           āļ§āļ™āļŠāļīāļēāļ—āļĩ āđ€ āļāļī
                   āļ‚
                   āđˆ āļ™              āļ™āđ
                                     āļēāļĄāļēāđāļŠāļ”āļ‡āļ„āļ§āļēāļĄāļ–āļĩ
                                                 āļ‚āļ­āļ‡āļĢāļēāļĒāļāļēāļĢāļŠāļīāļēāļ™āļąāđ‰
                                                 āđˆ         āļ™āļ„ āđ‚āļ”āļĒāļŠāļĢ āļ™āđāļœāļ™āļ āļēāļž FP-TREE
                                                               āļ™    āļēāļ‡āđ€āļ›ïœ’

                                                TID                              Item bought
                                                100                 {f,a,c,d,g,I,m,p}
                                                200                 {a,b,c,f,l,m,o}
                                                300                 {b,f,h,j,o}
                                                400                 {b,c,k,s,p}
                                                500                 {a,f,c,e,l,p,m,n}

                                                āļ•āļēāļĢāļēāļ‡āļ—āļĩ Transaction āđƒāļ™āļāļēāļĢāļ‹āļ· āļ„
                                                      āđˆ
                                                      4.6                 āļ­āļŠāļī
                                                                          āđ‰ āļē
                                                                            āļ™

         Step :
         1.     āļ„āđ
                 āļēāļ™āļ§āļ“āļŦāļēāļ„
                        āļē Minimum support āđ€āļ›ïœ’āļēāļĄāļēāļ•āļĢāļāļēāļ™ āļŦāļĢāļ·āļāļĨāļēāļ‡āļ‚āļ­āļ‡āļ‚ āļ™āļąāđˆ āļ‡āļˆāđ āļ­āļĄāļđ āđˆ āđˆ
                                            āļ™āļ„         āļ­āļ„
                                                          āļē      āļ­āļĄāļđāļ™āļŦāļĄāļēāļĒāļ–āļķāļ™āļ§āļ™āļ‚ āļ„āļĢāļķ āļ‡āļ‚āļ­āļ‡āļ•āļēāļĢāļēāļ‡
                                                                   āļĨ       āļē    āļĨ āļ‡āļŦāļ™āļķ
w w w .no-poor.com/dssandos/C hapter4-dss.htm                                                                   16/26
9/3/12                                                  āđāļšāļšāļˆāđ
                                                            āļēāļĨāļ­āļ‡āđāļĨāļ°āļāļēāļĢāļ§āļī
                                                                       āđ€āļ„āļĢāļēāļ°āļŦ


                            = (āļˆāđ Transaction āļ—āļąāđ‰
                                 āļēāļ™āļ§āļ™           āļ‡āļŦāļĄāļ”āđƒāļ™āļ•āļēāļĢāļēāļ‡ / 2 ) = 5/2
                            = 2.5 āļŦāļĢāļ· 3 ß Min-support
                                    āļ­=

                        āļŦāļĢāļ·āļ™āļ§āļ“āļŦāļēāđ„āļ” āļ‚ āđƒāļ™āļ•āļēāļĢāļēāļ‡āļĄāļĩ
                           āļ­āļ„āđ
                             āļē        āļˆāļēāļ āļ­āļĄāļđāļĨ         5 Transaction
                        = 0.5 * 5
                        = 2.5 āļŦāļĢāļ·= 3 ß Min-support
                                  āļ­
         2.     āļ„
                 āļ™āļŦāļēāļ„āļ§āļēāļĄāļ–āļĩItem bought āđ‚āļ”āļĒāđ€āļĨāļ·
                          āđƒāļ™
                          āđˆ                āļ­āļāđ€āļ­āļēāđ€āļ‰āļžāļēāļ°āļĢāļēāļĒāļāļēāļĢāļŠāļīāļēāļ—āļĩ āđˆ 3 āļĢāļēāļĒāļāļēāļĢāļ‚āļķ
                                                             āļ™āļ„ āļĩ āđ€ āļāļī
                                                                   āļĄāļ„āļ§āļēāļĄāļ–āļĩ
                                                                   āđˆ      āļ™ āļ™āđ„āļ›
                                                                            āđ‰
         āđ€āļĢāļēāđ€āļĢāļĩ āđ‰ āđ‰ “āļāļēāļĢ Scan āđƒāļ™ Database (DB) āđ€āļžāļ· āļēāļ‡ Tree ”
              āļĒāļāļ‚āļąāļ™āļ•āļ­āļ™āļ™āļĩ
                       āļ§ïœŠ
                        āļē                            āļ­āļŠāļĢ
                                                     āđˆ

                          TID                                Item bought         (order) frequent items
                          100                   {f,a,c,d,g,I,m,p}                { f,c,a,m,p}
                          200                   {a,b,c,f,l,m,o}                  {f,c,a,b,m }
                          300                   {b,f,h,j,o}                      { f,b}
                          400                   {b,c,k,s,p}                      {c,b,p }
                          500                   {a,f,c,e,l,p,m,n}                { f,c,a,m,p}
                                                             āļ•āļēāļĢāļēāļ‡āļ—āļĩ Scan āļŦāļēāļ„āļ§āļēāļĄāļ–āļĩ āļ­āļĄāļđ
                                                                    āđˆ
                                                                    4.7          āļ‚āļ­āļ‡āļ‚
                                                                                 āđˆ āļĨ
         āđ€āļŠïœŠ f = 4
           āļ™
             a=3
             c=4
             d = 1 ß āļ„āļ§āļēāļĄāļ–āļĩ āļķ āļ•āļąāļ”āļ—āļī
                          āđ„āļĄïœŠ
                          āđˆāļ‡ 3 āđ‰
                            āļ–     āļ‡

         - āļŦāļĨāļąāļ‡āļˆāļēāļāļ•āļĢāļ§āļˆāļŠāļ­āļšāļˆāđ
                          āļēāļ™āļ§āļ™āļ„āļ§āļēāļĄāļ–āļĩāļˆāđāļĨ āđ€ āļ‚āļĩ
                                   āđ€ āļŠāļĢāđ‡
                                   āđˆ āļ§ āđƒāļŦāļ™āļĨāļ‡āđƒāļ™āļŠïœŠ(order) frequent items āđāļĨāļ°āļˆāļąāļ”āđ€āļĢāļĩ āļēāļ”āļąāļš (Sort) āļ•āļēāļĄāļˆāđ
                                            āļĒ   āļ­āļ‡                              āļĒāļ‡āļĨāđ              āļēāļ™āļ§āļ™āļ„āļ§āļēāļĄāļ–āļĩ
                                                                                                           āļĄāļēāļāđ„āļ›
                                                                                                           āđˆ
         āļŦāļēāļ™ïœ‹āļ­āļĒ
                                                 Header Table
                                           Item             Frequency head
                                             f                       4
                                             c                       4
                                             a                       3
                                             b                       3
                                             m                       3
                                             p                       3

                                                           āļ•āļēāļĢāļēāļ‡āļ—āļĩ āļ„āļ§āļēāļĄāļ–āļĩ āļ­āļĄāļđ āļ”
                                                                 āđˆ
                                                                 4.8    āļ‚āļ­āļ‡āļ‚ āđˆ
                                                                        āđˆ āļĨāļ—āļĩ āđ„
         4. āļ™āđ āļĄāļđ (order) frequent items āđ„āļ›āļŠāļĢ
             āļēāļ‚ āđƒāļ™
               āļ­āļĨ                            āļēāļ‡ Tree

w w w .no-poor.com/dssandos/C hapter4-dss.htm                                                                      17/26
9/3/12                                                āđāļšāļšāļˆāđ
                                                          āļēāļĨāļ­āļ‡āđāļĨāļ°āļāļēāļĢāļ§āļī
                                                                     āđ€āļ„āļĢāļēāļ°āļŦ


                           (order) frequent items
            f         c         a        m        p
            f         c         a        b        m
            f         b         {}
            c         b         p
            f         c         a        m        p




                                                          āļĢāļđāđˆ āļœāļĨāļĨāļąāļžāļ˜ïœŽ FP-Tree
                                                           āļ›āļ—āļĩ4.9     āļ‚āļ­āļ‡
                                                             āđāļšāļšāļïœƒāļ”āļ— āđˆ
                                                                  āļāļŦāļą āļēāļĒāļšāļ—āļ—āļĩ
                                                                           4

         1. āļˆāļ‡āļšāļ­āļāļ„āļ§āļēāļĄāļŦāļĄāļēāļĒāđāļšāļšāļˆāđ     āļēāļĨāļ­āļ‡āļĄāļēāļžāļ­āļŠāļąāļ‡āđ€āļ‚āļ›
         āļ•āļ­āļš : â€Ķâ€Ķâ€Ķâ€Ķâ€Ķâ€Ķâ€Ķâ€Ķâ€Ķâ€Ķâ€Ķâ€Ķâ€Ķâ€Ķâ€Ķâ€Ķâ€Ķâ€Ķâ€Ķâ€Ķâ€Ķâ€Ķâ€Ķâ€Ķâ€Ķâ€Ķâ€Ķâ€Ķâ€Ķâ€Ķâ€Ķâ€Ķâ€Ķâ€Ķâ€Ķ...........................
         â€Ķâ€Ķâ€Ķâ€Ķâ€Ķâ€Ķâ€Ķâ€Ķâ€Ķâ€Ķâ€Ķâ€Ķâ€Ķâ€Ķâ€Ķâ€Ķâ€Ķâ€Ķâ€Ķâ€Ķâ€Ķâ€Ķâ€Ķâ€Ķâ€Ķâ€Ķâ€Ķâ€Ķâ€Ķâ€Ķâ€Ķâ€Ķâ€Ķâ€Ķâ€Ķâ€Ķâ€Ķâ€Ķ.........................
         2. āđƒāļ™āļāļēāļĢāļžāļąāļ’āļ™āļēāļĢāļ°āļšāļš DSS āļ™āļąāđ‰ āđƒāļŠïœ‹ āļēāļĨāļ­āļ‡āđ„āļ” āđ„āļĄïœŠ
                                      āļ™āđ„āļĄïœŠ āļšāļšāļˆāđ āļŦāļĢāļ· āđ€āļžāļĢāļēāļ°āđ€āļŦāļ•āļļ
                                             āđ             āļ­        āđƒāļ”
         āļ•āļ­āļš : â€Ķâ€Ķâ€Ķâ€Ķâ€Ķâ€Ķâ€Ķâ€Ķâ€Ķâ€Ķâ€Ķâ€Ķâ€Ķâ€Ķâ€Ķâ€Ķâ€Ķâ€Ķâ€Ķâ€Ķâ€Ķâ€Ķâ€Ķâ€Ķâ€Ķâ€Ķâ€Ķâ€Ķâ€Ķâ€Ķâ€Ķâ€Ķâ€Ķâ€Ķâ€Ķ...........................
         â€Ķâ€Ķâ€Ķâ€Ķâ€Ķâ€Ķâ€Ķâ€Ķâ€Ķâ€Ķâ€Ķâ€Ķâ€Ķâ€Ķâ€Ķâ€Ķâ€Ķâ€Ķâ€Ķâ€Ķâ€Ķâ€Ķâ€Ķâ€Ķâ€Ķâ€Ķâ€Ķâ€Ķâ€Ķâ€Ķâ€Ķâ€Ķâ€Ķâ€Ķâ€Ķâ€Ķâ€Ķâ€Ķ.........................
         3. āđ€āļ›āļĢāļĩ āļĒāļšāļ„āļ§āļēāļĄāđāļ•āļāļ•
                āļĒāļšāđ€āļ—āļĩ             āļēāļ‡āļ‚āļ­āļ‡āđāļšāļšāļˆāđ āļ• āđ‰
                                              āļēāļĨāļ­āļ‡āđāļ•  āļ­āđ„āļ›āļ™āļĩ
                  3.1 Decision Tree āļāļąāļš Decision Table
         āļ•āļ­āļš : â€Ķâ€Ķâ€Ķâ€Ķâ€Ķâ€Ķâ€Ķâ€Ķâ€Ķâ€Ķâ€Ķâ€Ķâ€Ķâ€Ķâ€Ķâ€Ķâ€Ķâ€Ķâ€Ķâ€Ķâ€Ķâ€Ķâ€Ķâ€Ķâ€Ķâ€Ķâ€Ķâ€Ķâ€Ķâ€Ķâ€Ķâ€Ķâ€Ķâ€Ķâ€Ķ...........................
         â€Ķâ€Ķâ€Ķâ€Ķâ€Ķâ€Ķâ€Ķâ€Ķâ€Ķâ€Ķâ€Ķâ€Ķâ€Ķâ€Ķâ€Ķâ€Ķâ€Ķâ€Ķâ€Ķâ€Ķâ€Ķâ€Ķâ€Ķâ€Ķâ€Ķâ€Ķâ€Ķâ€Ķâ€Ķâ€Ķâ€Ķâ€Ķâ€Ķâ€Ķâ€Ķâ€Ķâ€Ķâ€Ķ.........................
                  3.2 Simulation āļāļąāļš Linear Programming
         āļ•āļ­āļš : â€Ķâ€Ķâ€Ķâ€Ķâ€Ķâ€Ķâ€Ķâ€Ķâ€Ķâ€Ķâ€Ķâ€Ķâ€Ķâ€Ķâ€Ķâ€Ķâ€Ķâ€Ķâ€Ķâ€Ķâ€Ķâ€Ķâ€Ķâ€Ķâ€Ķâ€Ķâ€Ķâ€Ķâ€Ķâ€Ķâ€Ķâ€Ķâ€Ķâ€Ķâ€Ķ...........................
         â€Ķâ€Ķâ€Ķâ€Ķâ€Ķâ€Ķâ€Ķâ€Ķâ€Ķâ€Ķâ€Ķâ€Ķâ€Ķâ€Ķâ€Ķâ€Ķâ€Ķâ€Ķâ€Ķâ€Ķâ€Ķâ€Ķâ€Ķâ€Ķâ€Ķâ€Ķâ€Ķâ€Ķâ€Ķâ€Ķâ€Ķâ€Ķâ€Ķâ€Ķâ€Ķâ€Ķâ€Ķâ€Ķ.........................
          4. āđ€āļžāļĢāļēāļ°āđ€āļŦāļ•āļļ āļēāļĨāļ­āļ‡āļˆāļķāļ™āļ­āļ‡āļ„
                       āđƒāļ”āđāļšāļšāļˆāđ āļ‡āđ€āļ›ïœ’ āļ›āļĢāļ°āļāļ­āļšāļŦāļĨāļąāļāļ—āļĩāļ™ DSS āđāļĨāļ°āđāļšāļšāļˆāđ āđ‰āļ›āļĢāļ°āđ‚āļĒāļŠāļ™ïœŽāļ‡āđ„āļĢ
                                                           āđƒāļŠïœ‹
                                                           āđˆ āđƒ         āļēāļĨāļ­āļ‡āļ™āļąāļ™āļĄāļĩ      āļ­āļĒ
                                                                                        āļē
         āļ•āļ­āļš : â€Ķâ€Ķâ€Ķâ€Ķâ€Ķâ€Ķâ€Ķâ€Ķâ€Ķâ€Ķâ€Ķâ€Ķâ€Ķâ€Ķâ€Ķâ€Ķâ€Ķâ€Ķâ€Ķâ€Ķâ€Ķâ€Ķâ€Ķâ€Ķâ€Ķâ€Ķâ€Ķâ€Ķâ€Ķâ€Ķâ€Ķâ€Ķâ€Ķâ€Ķâ€Ķ...........................
         â€Ķâ€Ķâ€Ķâ€Ķâ€Ķâ€Ķâ€Ķâ€Ķâ€Ķâ€Ķâ€Ķâ€Ķâ€Ķâ€Ķâ€Ķâ€Ķâ€Ķâ€Ķâ€Ķâ€Ķâ€Ķâ€Ķâ€Ķâ€Ķâ€Ķâ€Ķâ€Ķâ€Ķâ€Ķâ€Ķâ€Ķâ€Ķâ€Ķâ€Ķâ€Ķâ€Ķâ€Ķâ€Ķ.........................
         â€Ķâ€Ķâ€Ķâ€Ķâ€Ķâ€Ķâ€Ķâ€Ķâ€Ķâ€Ķâ€Ķâ€Ķâ€Ķâ€Ķâ€Ķâ€Ķâ€Ķâ€Ķâ€Ķâ€Ķâ€Ķâ€Ķâ€Ķâ€Ķâ€Ķâ€Ķâ€Ķâ€Ķâ€Ķâ€Ķâ€Ķâ€Ķâ€Ķâ€Ķâ€Ķâ€Ķâ€Ķâ€Ķ.........................
          5. āļˆāļ‡āļšāļ­āļāļ‚ āļēāđƒāļ™āļāļēāļĢāđ€āļĨāļ· āđ€ āļ„āļĢāļ· āļ­āđƒāļ™āļāļēāļĢāļžāļąāļ’āļ™āļēāđāļšāļšāļˆāđ āļĒāļāļ•āļąāļ§āļ­āļĒ
                     āļ­āđāļ™āļ°āļ™āđ            āļ­āļāđƒāļŠïœ‹āđˆ  āļ­āļ‡āļĄāļ·            āļēāļĨāļ­āļ‡      āļēāļ‡āļ‚āļ­āļ‡āđ€āļ„āļĢāļ· āļ­āļĄāļē 2 āļ•āļąāļ§āļ­āļĒ āļ­āļĄāļ—āļąāđ‰ āļ­āļ”āļĩ āđˆ
                                                                                 āļ­āļ‡āļĄāļ·
                                                                                 āđˆ            āļēāļ‡āļžāļĢ āļ‡āļšāļ­āļāļ‚ āļ­āļ‡āđ€āļ„āļĢāļ·
                                                                                                          āļ‚     āļ­āļ‡
         āļĄāļ·āđ‰
           āļ­āļ™āļąāļ™
         āļ•āļ­āļš : â€Ķâ€Ķâ€Ķâ€Ķâ€Ķâ€Ķâ€Ķâ€Ķâ€Ķâ€Ķâ€Ķâ€Ķâ€Ķâ€Ķâ€Ķâ€Ķâ€Ķâ€Ķâ€Ķâ€Ķâ€Ķâ€Ķâ€Ķâ€Ķâ€Ķâ€Ķâ€Ķâ€Ķâ€Ķâ€Ķâ€Ķâ€Ķâ€Ķâ€Ķâ€Ķ...........................
         â€Ķâ€Ķâ€Ķâ€Ķâ€Ķâ€Ķâ€Ķâ€Ķâ€Ķâ€Ķâ€Ķâ€Ķâ€Ķâ€Ķâ€Ķâ€Ķâ€Ķâ€Ķâ€Ķâ€Ķâ€Ķâ€Ķâ€Ķâ€Ķâ€Ķâ€Ķâ€Ķâ€Ķâ€Ķâ€Ķâ€Ķâ€Ķâ€Ķâ€Ķâ€Ķâ€Ķâ€Ķâ€Ķ.........................
         â€Ķâ€Ķâ€Ķâ€Ķâ€Ķâ€Ķâ€Ķâ€Ķâ€Ķâ€Ķâ€Ķâ€Ķâ€Ķâ€Ķâ€Ķâ€Ķâ€Ķâ€Ķâ€Ķâ€Ķâ€Ķâ€Ķâ€Ķâ€Ķâ€Ķâ€Ķâ€Ķâ€Ķâ€Ķâ€Ķâ€Ķâ€Ķâ€Ķâ€Ķâ€Ķâ€Ķâ€Ķâ€Ķ.........................
         â€Ķâ€Ķâ€Ķâ€Ķâ€Ķâ€Ķâ€Ķâ€Ķâ€Ķâ€Ķâ€Ķâ€Ķâ€Ķâ€Ķâ€Ķâ€Ķâ€Ķâ€Ķâ€Ķâ€Ķâ€Ķâ€Ķâ€Ķâ€Ķâ€Ķâ€Ķâ€Ķâ€Ķâ€Ķâ€Ķâ€Ķâ€Ķâ€Ķâ€Ķâ€Ķâ€Ķâ€Ķâ€Ķ.........................
w w w .no-poor.com/dssandos/C hapter4-dss.htm                                                                   18/26
9/3/12                                          āđāļšāļšāļˆāđ
                                                    āļēāļĨāļ­āļ‡āđāļĨāļ°āļāļēāļĢāļ§āļī
                                                               āđ€āļ„āļĢāļēāļ°āļŦ


         â€Ķâ€Ķâ€Ķâ€Ķâ€Ķâ€Ķâ€Ķâ€Ķâ€Ķâ€Ķâ€Ķâ€Ķâ€Ķâ€Ķâ€Ķâ€Ķâ€Ķâ€Ķâ€Ķâ€Ķâ€Ķâ€Ķâ€Ķâ€Ķâ€Ķâ€Ķâ€Ķâ€Ķâ€Ķâ€Ķâ€Ķâ€Ķâ€Ķâ€Ķâ€Ķâ€Ķâ€Ķâ€Ķ.........................
         â€Ķâ€Ķâ€Ķâ€Ķâ€Ķâ€Ķâ€Ķâ€Ķâ€Ķâ€Ķâ€Ķâ€Ķâ€Ķâ€Ķâ€Ķâ€Ķâ€Ķâ€Ķâ€Ķâ€Ķâ€Ķâ€Ķâ€Ķâ€Ķâ€Ķâ€Ķâ€Ķâ€Ķâ€Ķâ€Ķâ€Ķâ€Ķâ€Ķâ€Ķâ€Ķâ€Ķâ€Ķâ€Ķ.........................
         6. āļšāļĢāļīāļ›āļĢāļ°āļāļąāļ™āļ āļąāļĒāđāļŦ āđˆ āļ„āļ§āļēāļĄāļŠāļ™āđƒāļˆāđƒāļ™āļŠāļēāđ€āļŦāļ•āļļ
               āļĐāļąāļ—         āļ‡āļŦāļ™āļķ
                              āļ‡ āļĄāļĩ              āļ‚āļ­āļ‡āļāļēāļĢāļĨāļ”āļĨāļ‡āļ‚āļ­āļ‡āļˆāđ āļāļ„ 2 āļ•āļąāļ§āđāļ›āļĢāļ—āļĩ āļ­ āļĢāļ°āļĒāļ°āđ€āļ§āļĨāļēāļ—āļĩ āļēāļ­āļĒāļđ
                                                              āļēāļ™āļ§āļ™āļĨāļđ āđ‚āļ”āļĒāļĄāļĩ
                                                                     āļē        āļŠāļ™āđƒāļˆāļ„āļ·
                                                                              āđˆ             āļĨāļđ āļāļąāļš
                                                                                            āđˆ 
                                                                                             āļāļ„
         āļšāļĢāļī(āļ–āļ·
            āļĐāļąāļ— āļ­āļāļĢāļĄāļ˜āļĢāļĢāļĄïœŽ āļēāļ™āļ§āļ™āļšāļĢāļī
                        ) āđāļĨāļ°āļˆāđ āļāļēāļĢāļ‚āļ­āļ‡āļšāļĢāļīāļ—āļĩ āļēāđƒāļŠïœ‹ āļēāļĢāļ­āļĒāļđ āļ™āđ„āļ” āļēāļĨāļđāļ—āļĩ āļąāļšāļšāļĢāļīāļ™ïœ‹ āļē 2 āļ›ïœ‚ āđāļĨāļ°āđƒāļŠïœ‹ āļēāļĢ
                                           āļĐāļąāļ— āđˆ āļšāļĢāļī 
                                               āļĨāļđ āļ
                                                āļāļ„          āļˆāļ°āđ€āļŦāđ‡ āļŠāļąāļ”āļ§ïœŠāļ„ āļĒāļđ āļĐāļąāļ— āļ­āļĒāļāļ§ïœŠ āļ„āļĢāļķ āļšāļĢāļī
                                                                        āļāļēāđˆ
                                                                          āļ­ïœŠāļ             āļ‡
                                                                                          āđˆ      āļ
         āļ™ïœ‹ āļē 3 āļšāļĢāļī āļĄāļąāļāļˆāļ°āļŦāļ™āļĩ āļšāļĢāļī
           āļ­āļĒāļāļ§ïœŠ āļāļēāļĢ          āđ„āļ›āđƒāļŠïœ‹ āļēāļĢāļ‚āļ­āļ‡āļšāļĢāļīāļ­āļ· āļˆāļēāļāļ‚ āļ‚āļ­āļ‡āļšāļĢāļīāļ›āļĢāļ°āļāļąāļ™āļ āļąāļĒāļ”āļąāļ‡āļāļĨāļˆāļ‡āļ™āđ āļēāļ‡ Decision
                                   āļ       āļĐāļąāļ— āđˆ
                                               āļ™āđ†      āļ­āļĄāļđ āļĐāļąāļ—
                                                         āļĨ                āļēāļ§ āļēāđ„āļ›āļŠāļĢ
         Solve :




         7. āļˆāļ‡āļ§āļī āļ‚ āđ‚āļ”āļĒāđƒāļŠïœ‹ āļēāļĨāļ­āļ‡ Decision Tree āļ•āļēāļĄāđ‚āļˆāļ—āļĒ āđ‰
                āđ€ āļ„āļĢāļēāļ°āļŦ āļĨ
                         āļ­āļĄāļđ āđāļšāļšāļˆāđ                           āļ•
                                                              āļ­āđ„āļ›āļ™āļĩ
         āđ‚āļˆāļ—āļĒ :
                    āļ• āđ€ āļ„āļĢāļēāļ°āļŦāļāļ„āļŠïœŠāļ™ āļĄāļĩ
                     āļ­āļ‡āļāļēāļĢāļ§āļī āļ§ïœŠ āļēāļ—āļĩāļšïœ‹ āļ„āļ§āļēāļĄāļŠāļ™āđƒāļˆāļ—āļĩ āđ‰ āļ™āđ€āļ›ïœ’
                                 āļēāļĨāļđ āđˆ āļē
                                       āđ€ āļē            āļˆāļ°āļ‹āļ·
                                                      āđˆ āļ­āļšïœ‹ āļ™āļ‚āļ­āļ‡āļ•āļ™āđ€āļ­āļ‡āļŦāļĢāļ· āđ‚āļ”āļĒāđƒāļŠïœ‹ āļĒāđƒāļ™āļāļēāļĢāļ§āļī āļ„āļ·
                                                              āļē        āļ­āđ„āļĄïœŠ āļ›ïœ  āļˆāļˆāļą    āđ€ āļ„āļĢāļēāļ°āļŦ āļĢāļ°āļĒāļ°āđ€āļ§āļĨāļē
                                                                                               āļ­
         āļ—āļĩ āļēāđ„āļ”āļšïœ‹ āđāļĨāļ°āļ­āļēāļĒāļļ āļāļ„ āļĄāļđ
           āļĨāļđ āļē āļē
           āđˆ āđ€ āļŠïœŠāļ™āļĄāļē
            āļāļ„                    āļ‚āļ­āļ‡āļĨāļđ āđāļŠāļ”āļ‡āļ‚
                                         āļē    āļĨāđƒāļ™āļ•āļēāļĢāļēāļ‡ āļ”āļąāļ‡āļ• āđ‰
                                                            āļ­āđ„āļ›āļ™āļĩ
         Business_info : Table
                             Age                    Rent_period               Buy
                              23                          3                   No
                              36                         1.5                  No
                              20                         1.5                  No
                              27                          2                   Yes
                              20                          1                   No
                              50                         2.5                  Yes
                              36                          1                   No

w w w .no-poor.com/dssandos/C hapter4-dss.htm                                                          19/26
9/3/12                                            āđāļšāļšāļˆāđ
                                                      āļēāļĨāļ­āļ‡āđāļĨāļ°āļāļēāļĢāļ§āļī
                                                                 āđ€āļ„āļĢāļēāļ°āļŦ


                               36                               2                Yes
                               22                              2.5               No

         1. āđƒāļŠïœ‹ āđˆ āļŠāđ āļš Root Node āļ”āļąāļ‡āļ™āļĩ
              āļ„āđ SQL āļēāļŦāļĢāļą
               āļēāļŠāļąāļ‡                          āđ‰
                  SELECT B.rent_Period, B.Buy,COUNT (*)
                  FROM Buiness_info B
                  WHERE B.Rent_Period > 2
                  GROUP BY B.Rent_Period, B.Buy

                                                          āļœāļĨāļĨāļąāļžāļ˜ïœŽ āļ‚āļ­āļ‡ SQL āļ™āļĩ
                                                                āļ—āļĩ
                                                                 āđ„āļ”
                                                                 āđˆ         āļ„āļ·
                                                                           āđ‰ āļ­
                 Rent_Period                    Buy                      Yes           No
                      1                          0                                     2
                     1.5                         0                                     2
                      2                          2                                     0
                     2.5                         1                                     1
                      3                          0                                     1

         2. āđƒāļŠïœ‹ āđˆ āļŠāđ āļš Node āļ—āļĩ Child āļ” āļ­āļ‚āļ­āļ‡ Root Node āļ„āļ·
              āļ„āđ SQL āļēāļŦāļĢāļą
               āļēāļŠāļąāļ‡                   āđ€ āļ›ïœ’
                                      āđˆ  āļ™   āļēāļ™āļ‚āļ§āļēāļĄāļ·            āļ­
                  SELECT B.Age, B.Buy,COUNT (*)
                  FROM Buiness_info B
                  WHERE B.Age >25
                  GROUP BY B.Age, B.Buy
                                                    āļœāļĨāļĨāļąāļžāļ˜ïœŽ āļ‚āļ­āļ‡ SQL āļ™āļĩ
                                                          āļ—āļĩ
                                                           āđ„āļ”
                                                           āđˆ         āļ„āļ·
                                                                     āđ‰ āļ­
                     Age                      Buy                  Yes                 No
                      20                        0                                      2
                      22                        0                                      1
                      23                        0                                      1
                      27                        1                                      0
                      36                        1                                      2
                      50                        1                                      0

         āļˆāļēāļāļ‚ āļ”āļąāļ‡āļāļĨ āļēāđ„āļ›āļŠāļĢ āļ™ Decision Tree
              āļ­āļĄāļđ āļēāļ§āļˆāļ‡āļ™āđ āļēāļ‡āđ€āļ›ïœ’
                 āļĨ
         Solve :


w w w .no-poor.com/dssandos/C hapter4-dss.htm                                               20/26
9/3/12                                           āđāļšāļšāļˆāđ
                                                     āļēāļĨāļ­āļ‡āđāļĨāļ°āļāļēāļĢāļ§āļī
                                                                āđ€āļ„āļĢāļēāļ°āļŦ




         8. āļˆāļ‡āļ§āļī āļ‚ āđ‚āļ”āļĒāđƒāļŠïœ‹ āļēāļĨāļ­āļ‡ Frequent Patterns Tree (FP-Tree) āļ•āļēāļĄāđ‚āļˆāļ—āļĒ āđ‰
                āđ€ āļ„āļĢāļēāļ°āļŦ āļĨ
                        āļ­āļĄāļđ āđāļšāļšāļˆāđ                                           āļ•
                                                                             āļ­āđ„āļ›āļ™āļĩ
              āđ‚āļˆāļ—āļĒ āļēāļ‡āļŠāļĢāļĢāļžāļŠāļīāļēāđāļŦ āđˆ āļ­āļ‡āļāļēāļĢāļ§āļī āļāļēāļĢāļ‚āļēāļĒāļŠāļīāļēāļ āļēāļĒāđƒāļ™āļŦ
                     : āļŦ      āļ™āļ„ āļ‡āļŦāļ™āļķāļ‡ āļ• āđ€ āļ„āļĢāļēāļ°āļŦ āļ™āļ„             āļēāļ‡āļ‚āļ­āļ‡āļ•āļ™ āļ§ïœŠ āļēāļĢāļ‚āļēāļĒāļŠāļīāļē
                                                                                 āļēāļĄāļĩ āļ™āļ„
                                                                                   āļ
         āļĢāļēāļĒāļāļēāļĢāđƒāļ”āļ—āļĩ  āļĒāļ­āļ”āļ‚āļēāļĒāļ•āļāļ•āđˆāļēāđ€āļāļ“āļ‘ āļŠāļđāļēāđ€āļāļ“āļ‘
                     āđˆ        āļēāļāļ§ïœŠ āļŦāļĢāļ· āļāļ§ïœŠ āļĄāļēāļ•āļĢāļāļēāļ™ āđ€āļžāļ· āļ™āđ āļĄāļđ āļ” āđ€ āļ„āļĢāļēāļ°āļŦāļ›āđƒāļŠïœ‹ āļ‚ āļ—āļēāļ‡āļāļēāļĢāļ•āļĨāļēāļ”
                              āđ         āļ­āļ‡               āļ­āļˆāļ°āđ„āļ” āļ­ āļĨ āđˆ
                                                         āđˆ āļēāļ‚ āļ—āļĩ āļēāļāļāļēāļĢāļ§āļī āļ™āļĩ āđ€ āļ›ïœ’āļ­āļĄāļđ
                                                                          āđ„āļˆ               āđ„
                                                                                           āđ‰ āļ™ āļĨ
          āđ€āļžāļ· ïœ‹
             āļ­āļāļĢāļ°āļ•āļļ
             āđˆ āļ™āļĒāļ­āļ”āļ‚āļēāļĒāļŠāļīāļēāļ—āļĩ āđ āļē Promotion āļŠāļīāļē āļŠïœŠ āļ­āļĄāļđ āļēāļĄāļēāļĢāļ–āļ‚āļēāļĒāđ„āļ” āļēāđ€āļāļ“āļ‘
                             āļ™āļ„ āļāļ•āđˆ
                                 āļ•
                                 āđˆ āļē āđāļĨāļ°āļ—āđ        āļ™āļ„āļ§āļ™āļ‚ āļ—āļĩ āļĨāđˆ āļŠ             āļŠāļđ
                                                                               āļ‡āļāļ§ïœŠ āļĄāļēāļ•āļĢāļāļēāļ™āļ™āļąāđ‰āļ• āđāļŠāļ”āļ‡
                                                                                                āļ™ āļ­āļ‡āļāļēāļĢāđƒāļŦ
         āļ„āļ§āļēāļĄāļ–āļĩ āļ‚āļ­āļ‡āļĢāļēāļĒāļāļēāļĢāļ‚ āđ‚āļ”āļĒāđƒāļŠïœ‹
                āđˆ          āļ­āļĄāļđ FP-Tree āđƒāļŦ āđāļŠāļ”āļ‡āļ‚āļąāđ‰
                             āļĨ             āļ™.āļĻ      āļ™āļ•āļ­āļ™āļāļēāļĢ Solve āļ•āļēāļĄ step āļ‚āļ­āļ‡ FP-Tree āđāļĨāļ°āđ€āļ‚āļĩ āļ›āļĢāļēāļĒāļŠāļ· āļ„ āļēāļ‡āļŦ
                                                                                            āļĒāļ™āļŠāļĢāļļ āđˆ āļēāļ—āļĩ āļēāļ‡āļŊ
                                                                                                   āļ­āļŠāļī āđˆ
                                                                                                      āļ™ āļ—
         āļ„āļ§āļĢāļāļĢāļ°āļ•āļļ  āļ™āļĒāļ­āļ”āļ‚āļēāļĒ
                   

                                                 āļ‚ Transaction āļ—āļĩāļĄāļēāļˆāļēāļ Database
                                                  āļ­āļĄāļđāļĨ           āđ€ āļāđ‡
                                                                 āđˆ  āļš
                                           TID                           Item bought
                                           001    {āđāļ›ïœ†  āļŸïœāļāļ­āļĄ,āļ™āđ‰
                                                      āļ‡,āļŠāļšāļđ āļ™,āļĨāļđ āđ
                                                           ,āļĒāļēāļŠāļĩ         āļēāļŦāļ­āļĄ,āđāļ›āļĢāļ‡,āļĨāļđ āļ™,āļ­āļāđ„āļïœŠ
                                                                                     āļāđ€āļŦāļĄāđ‡ }
                                           002    {āļŠāļšāļđāļĨāļĩ āļŸïœ āļ‡,āđāļ›āļĢāļ‡,āļ›ïœ‚ āļšāļ™,āļ™āđ‰ āļāļŦāļ™āļļ
                                                      ,āļŠāđ āļ™
                                                       ,āļĒāļēāļŠāļĩ,āđāļ›ïœ† āļāđ„āļïœŠ āđ 
                                                         āļē                           āļēāļžāļĢāļī āļĄ}
                                           003    {āļŠāđ āļ‡,āļŠāļĄāļļ
                                                    āļēāļĨāļĩ āļ”,āļāļĢāļĢāđ„āļāļĢ,āļ™āđ‰ āļāļŦāļ™āļļ
                                                       ,āđāļ›ïœ†             āļēāļžāļĢāļī āļĄ}
                                                                        āđ 
                                           004    {āļŠāđ āļŸïœ āļ”,āđ€āļŠāļ· āđƒāļ™,āļāļēāļ‡āđ€āļāļ‡āļŠāļąāđ‰
                                                    āļēāļĨāļĩ āļ™,āļŠāļĄāļļ āđ‰
                                                       ,āļĒāļēāļŠāļĩ        āļ­āļŠāļąāđ‰
                                                                       āļ™           āļ™āđƒāļ™}

         Solve :




w w w .no-poor.com/dssandos/C hapter4-dss.htm                                                              21/26
9/3/12                                          āđāļšāļšāļˆāđ
                                                    āļēāļĨāļ­āļ‡āđāļĨāļ°āļāļēāļĢāļ§āļī
                                                               āđ€āļ„āļĢāļēāļ°āļŦ




w w w .no-poor.com/dssandos/C hapter4-dss.htm                            22/26
9/3/12                                          āđāļšāļšāļˆāđ
                                                    āļēāļĨāļ­āļ‡āđāļĨāļ°āļāļēāļĢāļ§āļī
                                                               āđ€āļ„āļĢāļēāļ°āļŦ




         9. āļˆāļ‡āļ§āļī āļ‚ āđ‚āļ”āļĒāđƒāļŠïœ‹ āļēāļĨāļ­āļ‡ Decision Table āļ•āļēāļĄāđ‚āļˆāļ—āļĒ āđ‰
               āđ€ āļ„āļĢāļēāļ°āļŦ āļĨ
                       āļ­āļĄāļđ āđāļšāļšāļˆāđ                          āļ•āļ­āđ„āļ›āļ™āļĩ
                   āđ‚āļˆāļ—āļĒSuper Market āđāļŦ āđˆ āļ‡āļāļēāļĢāļ§āļī āļŠïœŠ
                       :               āļ‡āļŦāļ™āļķ
                                          āļ‡āļ• āđ€ āļ„āļĢāļēāļ°āļŦ
                                            āļ­        āļ§āļ‡āđ€āļ§āļĨāļēāđƒāļ™āļāļēāļĢāđ€āļžāļī āļšāļĢāļī āļēāļĢāļ°āđ€āļ‡āļī āļāļēāļĢāļāđ
                                                                  āļĄāļˆāļļ
                                                                  āđˆ āļāļēāļĢāļāļēāļĢāļŠāđ āļ™ āđāļĨāļ°āļĄāļĩ āļēāļŦāļ™āļ”āđāļ™āļ§āļ—āļēāļ‡āļ›āļāļī āļąāļš
                                                                    āļ”                            āļšāļąāļ•āļī
                                                                                                    āļ
         āđ€āļŦāļ•āļļ āļ• āļ”āļąāļ‡āļ™āļĩ
             āļāļēāļĢāļ“ āđ† āđ‰
                    āļēāļ‡

         Condition (āđ€āļ‡āļ·āļ­ āļ™āđ„āļ‚)
                       āđˆ
             1. āļ– āļ›āļāļ•āļī āļ§āļ‡āđ€āļ§āļĨāļēāļ•āļąāđ‰
                 āļēāļ§āļąāļ™ āđƒāļ™āļŠïœŠ āļ‡āđāļ• āļ™.
             2. āļ– āļ­āļ‡āļšāļĢāļī 2 āļŠïœŠ
                  āļēāļĨāļ”āļŠïœŠ āļāļēāļĢ āļ­āļ‡āļˆāļēāļāļ›āļāļ•āļī
             3. āļ–āđˆ āļ‡āļšāļĢāļī 5 āļŠïœŠ
                  āļēāđ€āļžāļī āļāļēāļĢ āļ­āļ‡āļˆāļēāļāļ›āļāļ•āļī
                     āļĄāļŠïœŠ āļ­
             4. āļ–āļ™āļ§āļąāļ™āļŠāļī āļ­āļ™
                 āļēāđ€āļ›ïœ’ āđ‰    āļ™āđ€āļ”āļ·
             5. āļ–āđˆ āļ‡āļšāļĢāļī 10 āļŠïœŠ
                 āļēāđ€āļžāļī āļāļēāļĢ āļ­āļ‡āļˆāļēāļāļ›āļāļ•āļī
                     āļĄāļŠïœŠ āļ­
         Action ( āļāļēāļĢāļāļĢāļ°āļ—āđ āļē)
             1. āđƒāļŠïœ‹āļāļ‡āļēāļ™āđ€āļāđ‡āļ™āļŠïœŠ 1 āļ„āļ™āļ•āļēāļĄāļ›āļāļ•āļī
                   āļžāļ™āļą        āļšāđ€āļ‡āļīāļ­āļ‡āļĨāļ°
             2. āđƒāļŦ āļ›āļ­āļ‡āđāļĨāļāļ‹āļ· āļ„āđˆ āđ€āļāļī āļšāļēāļ—
                    āđāļˆāļāļ„āļđ         āļ­āļŠāļī āļ­āļ‹āļ·
                                  āđ‰ āļēāđ€āļĄāļ· āļ™ 1,000
                                    āļ™   āļ­
                                        āđ‰
             3. āđƒāļŠïœ‹āļāļ‡āļēāļ™āđ€āļāđ‡āļ™āļŠïœŠ 2 āļ„āļ™āđ€āļžāļī
                   āļžāļ™āļą        āļšāđ€āļ‡āļīāļ­āļ‡āļĨāļ°    āļĄāļˆāļēāļāļ›āļāļ•āļī
                                          āđˆ

                   āđƒāļŦāļĻāļķ āļēāļ‚ āđ„āļ›āļŠāļĢ āļ™ Decision Table
                     āļ™āļąāļ āļāļĐāļēāļ™āđ āļĄāļđ āļēāļ‡āđ€āļ›ïœ’
                              āļ­āļĨ
         Solve :




w w w .no-poor.com/dssandos/C hapter4-dss.htm                                                       23/26
9/3/12                                          āđāļšāļšāļˆāđ
                                                    āļēāļĨāļ­āļ‡āđāļĨāļ°āļāļēāļĢāļ§āļī
                                                               āđ€āļ„āļĢāļēāļ°āļŦ




w w w .no-poor.com/dssandos/C hapter4-dss.htm                            24/26
9/3/12                                           āđāļšāļšāļˆāđ
                                                     āļēāļĨāļ­āļ‡āđāļĨāļ°āļāļēāļĢāļ§āļī
                                                                āđ€āļ„āļĢāļēāļ°āļŦ




         copy right @ āļ“āļąāļŽāļ āļąāļ—āļĢāļĻāļāļē āļ—āļąāļšāļ—āļī
                                     āļĄāđ€āļ—āļĻ, "āļĢāļ°āļšāļšāļŠāļ™āļąāļšāļŠāļ™āļļ
                                                      āļ™āļāļēāļĢāļ•āļąāļ”āļŠāļī
                                                              āļ™āđƒāļˆâ€, 2550


                                                             āļšāļĢāļĢāļ“āļēāļ™āļļ
                                                                   āļāļĢāļĄ

         Efraim Turban, “Decision Support and Expert Systems Management Support Systems”,Prentice Hall,2001.
         David L. Olson, James F. Courtney JR, “Decision Support Models and Expert Sysstem”,Macmllan publishing
         company, USA,1997.
         John S. Edwards and Paul N.Finlay, “Decision Marking with Computer-The Spreadsheet and Beyound”, Pitman
         Pulishing, Great Britain, 1997.
         Daniel J. Power, “Decision Support System-Concept and Resources for Managers”, Quorun Books, London, 2002.
         D. Agrawal, A. E. Abbadi, A. Singh, and T. Yurek. Efficient view maintenance in data warehouses. In Proc. 1997
         ACM-SIGMOD Int. Conf. Management of Data, 417-427, Tucson, Arizona, May 1997.
         R. Agrawal, A. Gupta, and S. Sarawagi. Modeling multidimensional databases. In Proc. 1997 Int. Conf. Data
         Engineering, 232-243, Birmingham, England, April 1997.
         S. Chaudhuri and U. Dayal. An overview of data warehousing and OLAP technology. ACM SIGMOD Record,
         26:65-74, 1997.
         J. Gray, S. Chaudhuri, A. Bosworth, A. Layman, D. Reichart, M. Venkatrao, F. Pellow, and H. Pirahesh. Data cube:
         A relational aggregation operator generalizing group-by, cross-tab and sub-totals. Data Mining and
         Knowledge Discovery, 1:29-54, 1997.
         E. Thomsen. OLAP Solutions: Building Multidimensional Information Systems. John Wiley & Sons, 1997.
         āļāļī āļ āļąāļāļ”āļĩ āļ™āļ°āļāļļ āļ„āļąāļĄāļ āļĩāļ°āļšāļšāļŠāļ™āļąāļšāļŠāļ™āļļ
           āļ•āļ•āļī āļ§āļąāļ’       āļĨ,      āļĢ
                                  āļĢ          āļ™āļāļēāļĢāļ•āļąāļ”āļŠāļī āļ™āđƒāļˆāđāļĨāļ°āļĢāļ°āļšāļšāļœāļđāđˆāđ€āļŠāļĩ
                                                                    āļĒ āļ§āļŠāļēāļâ€, āļšāļĢāļī āđ€āļ„āļ—āļĩāļ„āļ­āļĄāļžïœŽ
                                                                                 āļĐāļąāļ—    āļžāļĩ      āđāļ­āļ™āļ” āļ„āļ­āļ™āļ‹āļąāļĨāļ—
         āļˆāđ āļ” 2546
          āļēāļāļą
         http://www.microsoft.com/data/oledb/olap, 1998.
         http://www.olapcouncil.org/research/apily.htm, 1998.
         http://www.prenhall.com/turban/
         http://www.uni.net.th/~08_2543/CHAP09/901.html




                                                     www.No-Poor.com

             āļāļī
              āļŸāļŸāļēāļĢāļĩ āļĢāļāļī āļĄ,āļ­āļēāļŠāļĩ āļĄ,āļĢāļēāļĒāđ„āļ” āļĄ,āļ˜āļļ āļˆāļ­āļ­āļ™āđ„āļĨāļ™ïœŽ
                  āļ™,āļ˜āļļ āļˆāđ€āļŠāļĢāļī āļžāđ€āļŠāļĢāļī     āđ€āļŠāļĢāļī āļĢāļāļī     ,
                             giffarine

w w w .no-poor.com/dssandos/C hapter4-dss.htm                                                                               25/26
9/3/12                                          āđāļšāļšāļˆāđ
                                                    āļēāļĨāļ­āļ‡āđāļĨāļ°āļāļēāļĢāļ§āļī
                                                               āđ€āļ„āļĢāļēāļ°āļŦ




w w w .no-poor.com/dssandos/C hapter4-dss.htm                            26/26

Chapter 12.2

  • 1.
    9/3/12 āđāļšāļšāļˆāđ āļēāļĨāļ­āļ‡āđāļĨāļ°āļāļēāļĢāļ§āļī āđ€āļ„āļĢāļēāļ°āļŦ āļšāļ—āļ—āļĩāđˆ4 āđāļšāļšāļˆāđ āļēāļĨāļ­āļ‡āđāļĨāļ°āļāļēāļĢāļ§āļī āđ€āļ„āļĢāļēāļ°āļŦ (Modeling and Analysis) āđƒāļ™āļšāļ—āđ€āļĢāļĩ āđˆ āđ€āļĢāļēāļ—āļĢāļēāļšāđāļĨāļ­āļ‡āļ„ āļĒāļ™āļ—āļĩ āļœïœŠ āļēāļ™āļĄāļē āļ§āļ§ïœŠ āļ›āļĢāļ°āļāļ­āļšāļ‚āļ­āļ‡āļĢāļ°āļšāļš DSS (DSS Component ) āļ™āļąāđ‰āļ­āļ‡āļ„ āļē āļ™āļĄāļĩ āļ›āļĢāļ°āļāļ­āļšāļĒ āļ­āļĒāļ āļēāļĒāđƒāļ™āļŦāļĨāļēāļĒāļŠïœŠāļ§āļ™ āļ‹āļķ āļ›āļĢāļ°āļāļ­āļšāđāļ• āļ§āļ™āļ™āļąāđ‰ āļāļēāļĢāļ—āđ āđˆāļžāļąāļ™āļ˜ïœŽ āļ‡āļ­āļ‡āļ„ āđˆ āļĨāļ°āļŠïœŠ āļ™āļˆāļ°āļĄāļĩ āļēāļ‡āļēāļ™āļ—āļĩ āļāļąāļ™āļŠāļąāļĄ āđāļĨāļ°āđƒāļ™āļšāļ—āđ€āļĢāļĩ āđ‰ āļĒāļ™āļ™āļĩ āđ€āļĢāļēāļˆāļ°āļĄāļēāļ—āđ  āļšāđāļšāļšāļˆāđ āđˆāļ™āļ­āļ‡āļ„ āļēāļ„āļ§āļēāļĄāļĢāļđ āļˆāļąāļāļāļą āļēāļĨāļ­āļ‡āļ‹āļķ āļ›āļĢāļ°āļāļ­āļšāļŦāļĨāļąāļāđƒāļ™āļĢāļ°āļšāļš DSS āļ„āļ§āļēāļĄāđāļ•āļāļ• āļ‡āđ€āļ›ïœ’ āļēāļ‡āđāļĨāļ°āļ„āļ§āļēāļĄāđ€āļŦāļĄāļēāļ° āļŠāļĄāđƒāļ™āļāļēāļĢāđ€āļĨāļ· āđāļšāļšāļˆāđ āļĨāļ°āļŠāļ™āļī āļ­āļāđƒāļŠïœ‹ āļēāļĨāļ­āļ‡āđāļ• āļ” āļ•āļĨāļ­āļ”āļˆāļ™āļĻāļķ āļ‡āļ•āļąāļ§āļ­āļĒ āđ€ āļ„āļĢāļēāļ°āļŦ āļĨāļ—āļēāļ‡āļ˜āļļ āļ‹āļķ āļ‚āļĢāļēāļˆāļ°āļĻāļķ āļ™āđƒāļ™āļšāļ—āđ€āļĢāļĩ āđ‰ āļāļĐāļēāļ–āļķ āļēāļ‡āļāļēāļĢāļ§āļī āļ‚ āļ­āļĄāļđ āļĢāļāļī āđˆ āļ­āļ—āļĩ āļāļĐāļēāļāļą āļˆ āļ‡āļŦāļąāļ§ āđˆ āđ€ āļĒāļ™āļ™āļĩ āļĄāļĩ āļ”āļąāļ‡āļ™āļĩ āđ‰ āļŦāļąāļ§āļ‚ āļ­ (Topic) 4.1 āļ„āļ§āļēāļĄāļŦāļĄāļēāļĒāđāļšāļšāļˆāđ āļēāļĨāļ­āļ‡ 4.2 āļ›āļĢāļ°āđ€āļ āļ—āļ‚āļ­āļ‡āđāļšāļšāļˆāđ āļēāļĨāļ­āļ‡ 4.3. āļ›āļĢāļ°āđ‚āļĒāļŠāļ™ïœŽ āļ‚āļ­āļ‡āđāļšāļšāļˆāđāļēāļĨāļ­āļ‡ 4.4 āđ€āļ„āļĢāļ· āļ­āļ—āļĩāļ™āļāļēāļĢāļŠāļĢ āļ’āļ™āļēāđāļšāļšāļˆāđ āļ­āļ‡āļĄāļ· āļŠïœ‹ āļēāļ‡āđāļĨāļ°āļžāļą āđˆ āđˆ āđƒāđƒ āļēāļĨāļ­āļ‡ 4.5 āļāļēāļĢāļ§āļī āļāļēāļĢāļ•āļąāļ”āļŠāļī āđ€ āļ„āļĢāļēāļ°āļŦ āļ™āđƒāļˆāđ‚āļ”āļĒāđƒāļŠïœ‹ Decision Table 4.6 āļāļēāļĢāļ§āļī āļāļēāļĢāļ•āļąāļ”āļŠāļī āđ€ āļ„āļĢāļēāļ°āļŦ āļ™āđƒāļˆāđ‚āļ”āļĒāđƒāļŠïœ‹ Decision Tree 4.7 āļāļēāļĢāļ§āļī āļāļēāļĢāļ•āļąāļ”āļŠāļī āđ€ āļ„āļĢāļēāļ°āļŦ āļ™āđƒāļˆāđ‚āļ”āļĒāđƒāļŠïœ‹ Frequent Patterns Tree (FP-Tree) āļ§āļąāļ•āļ–āļļ āļāļēāļĢāđ€āļĢāļĩ  āļ›āļĢāļ°āļŠāļ‡āļ„ āļĒāļ™āļĢāļđ (Learning Objective) 1. āļšāļ­āļāļ„āļ§āļēāļĄāļŦāļĄāļēāļĒāđāļšāļšāļˆāđ (Models) āđ„āļ” āļēāļĨāļ­āļ‡ 2. āđ€āļ›āļĢāļĩ āļĒāļšāļ„āļ§āļēāļĄāđāļ•āļāļ• āļĒāļšāđ€āļ—āļĩ āļēāļ‡āļ‚āļ­āļ‡āđāļšāļšāļˆāđ āļĨāļ°āļ›āļĢāļ°āđ€āļ āļ—āđ„āļ” āļēāļĨāļ­āļ‡āđāļ• 3. āļšāļ­āļāļ›āļĢāļ°āđ‚āļĒāļŠāļ™ïœŽ āļ‚āļ­āļ‡āđāļšāļšāļˆāđāļēāļĨāļ­āļ‡āđ„āļ” 4. āđƒāļŦ āļēāđƒāļ™āļāļēāļĢāđ€āļĨāļ· āđ€ āļ„āļĢāļ· āļ­āļŠāļĢ āļ’āļ™āļēāđāļšāļšāļˆāđ āļ‚ āļ­āđāļ™āļ°āļ™āđ āļ­āļāđƒāļŠïœ‹āđˆ āļēāļ‡āđāļĨāļ°āļžāļą āļ­āļ‡āļĄāļ· āļēāļĨāļ­āļ‡āđ„āļ” 5. āļŠāļēāļĄāļēāļĢāļ–āļ§āļī āļ‚ āđ‚āļ”āļĒāđƒāļŠïœ‹ āđ€ āļ„āļĢāļēāļ°āļŦ āļĨ āļ­āļĄāļđ Decision Table ,Decision Tree āđāļĨāļ° Frequent Patterns Tree (FP-Tree) āđ„āļ” āđāļšāļšāļˆāđ (Models) āļˆāļąāļ”āđ€āļ›ïœ’ āļ›āļĢāļ°āļāļ­āļšāļŦāļĨāļąāļāļ—āļĩ āļēāļ„āļąāļāļĄāļēāļāļ—āļĩ āđƒāļ™āļāļēāļĢāļžāļąāļ’āļ™āļēāļĢāļ°āļšāļš DSS āļ”āļąāļ‡āļ™āļąāđ‰ āļēāļĨāļ­āļ‡ āļ™āļ­āļ‡āļ„ āļĄāļĩ āđˆāļ„āļ§āļēāļĄāļŠāđ āļŠāļļ āđˆāļ” āļ™āđ€āļĢāļēāļ„āļ§āļĢāļ—āļĢāļēāļšāļ„āļ§āļēāļĄāļŦāļĄāļēāļĒ āļ‚āļ­āļ‡āđāļšāļšāļˆāđ āļ­āļ™āđ€āļĢāļīāļēāļĄāļēāđƒāļŠïœ‹ āļēāļĨāļ­āļ‡āļïœŠ āđˆ āļĄāļ™āđ āļ‡āļēāļ™ 4.1 āļ„āļ§āļēāļĄāļŦāļĄāļēāļĒāđāļšāļšāļˆāđ (Models) āļēāļĨāļ­āļ‡ āđāļšāļšāļˆāđ āļŦāļĄāļēāļĒāļ–āļķāļ§āđāļšāļšāļ—āļĩ āļēāļĨāļ­āļ‡ āļ‡ āļ•āļą āļŠïœŠ āđˆāļ§āļĒāđƒāļ™āļāļēāļĢāļ™āđ āļ­āļĄāļđāļ‡ āđ† āļ‚āļ­āļ‡āļĢāļ°āļšāļš āđ€āļžāļ· āļēāļ‚ āđ€āļŦāļĨ āđ„āļ›āđƒāļŠïœ‹ āđ„āļ‚āļ›ïœ āļēāđ€āļŠāļ™āļ­āļ‚ āļ• āļĨāļē āļ­āļˆāļ°āļ™āđ āļĨ āđˆ āļ­āļĄāļđ āļēāļ™āļąāđ‰ āđƒāļ™āļāļēāļĢāđāļïœ‹ āļāļŦāļē āļ™ āļ•āļąāļ§āđāļšāļšāļ™āļĩ āļ™āđ‚āļ›āļĢāđāļāļĢāļĄ āļ—āļĩ āļ­āļēāļˆāļˆāļ°āđ€āļ›ïœ’ āđ‰ āļĄāļĩ āđˆ āļ„āļ§āļēāļĄāļŠāļēāļĄāļēāļĢāļ–āđƒāļ™āļāļēāļĢāđƒāļŠïœ‹ āļēāļ™āļ§āļ“āļ—āļēāļ‡āļ„āļ“āļī āđ€ āļžāļ·āļ„āļĢāļēāļ°āļŦ āļĨ āļ„ āļēāļ•āļ­āļš āļŦāļĢāļ·āļĨāļ­āļ‡āđƒāļŦ āļŠāļđ āļ•āļĢāļ„āđ āļ•āļĻāļēāļŠāļ•āļĢ āļ§āļī āļ‚ āļ™āļŦāļēāļ„āđ āļ­āđ€ āđˆ āļ­āļĄāļđ āļ­āļˆāđ āļē āđ€āļŦāđ‡āļ™āļ āļēāļžāļ‚āļ­āļ‡āļ‚ āđ€āļžāļ·āļēāđ„āļ›āđƒāļŠïœ‹  āļ­āļĄāļđ āđˆ āļĨ āļ­āļ™āđ āđāļïœ‹āļŦāļē āļ›āļ w w w .no-poor.com/dssandos/C hapter4-dss.htm 1/26
  • 2.
    9/3/12 āđāļšāļšāļˆāđ āļēāļĨāļ­āļ‡āđāļĨāļ°āļāļēāļĢāļ§āļī āđ€āļ„āļĢāļēāļ°āļŦ 4.2 āļ›āļĢāļ°āđ€āļ āļ—āļ‚āļ­āļ‡āđāļšāļšāļˆāđ (Type of Models) āļēāļĨāļ­āļ‡ āļŠāļēāļĄāļēāļĢāļ–āļˆāđ āļēāđāļ™āļāļ›āļĢāļ°āđ€āļ āļ—āđ„āļ”āļ• āđ‰ āļ”āļąāļ‡ āļ­āđ„āļ›āļ™āļĩ 1) āđāļšāļšāļˆāđ āļ‡āļšāļĢāļĢāļĒāļēāļĒ (Description Model) āļ›āļĢāļ°āļāļ­āļšāļ” āļēāļĨāļ­āļ‡āđ€āļŠāļī āļ§āļĒ Â· āđāļšāļšāļˆāđ āļ‡āļāļĢāļēāļŸïœ āļēāļĨāļ­āļ‡āđ€āļŠāļī āļ (Graphic Model) : āđ€āļ›ïœ’ āļēāļĨāļ­āļ‡āļ—āļĩ āļ­āļĄāļđ āļ™āđāļšāļšāļˆāđ āđˆ āļĨāđƒāļ™ āđāļ—āļ™āļ‚ āļĨāļąāļāļĐāļ“āļ°āļ‚āļ­āļ‡āļ•āļĢāļĢāļāļ° Logical) āļĄāļąāļāđƒāļŠïœ‹ āđāļœāļ™āļ āļēāļž (Diagram) āļ• āļŠāđ āļšāđāļŠāļ”āļ‡āļ‚ āđ€āļŠïœŠ āļēāļ‡ āđ† āļēāļŦāļĢāļą āļ­āļĄāļđ āļ™ Document Flow āđƒāļŠïœ‹ āļšāđāļŠāļ”āļ‡āļāļēāļĢāđ„āļŦāļĨāļ‚āļ­āļ‡ āļĨ āļŠāđ āļēāļŦāļĢāļą āđ€āļ­āļāļŠāļēāļĢāđƒāļ™āļāļĢāļ°āļšāļ§āļ™āļāļēāļĢāļ—āđ āļēāļ‡āļēāļ™āļ‚āļ­āļ‡āļĢāļ°āļšāļš Context Diagram āđ€āļ›ïœ’ āļ™āđāļœāļ™āļ āļēāļžāļšāļĢāļī āđˆ āļŠāļ”āļ‡āļāļēāļĢāđ„āļŦāļĨāļ‚āļ­āļ‡āļ‚ āļšāļ—āļ—āļĩ āđƒāļŠïœ‹āđ āļēāļ§āļŠāļēāļĢāđ‚āļ”āļĒāļ āļēāļžāļĢāļ§āļĄāļ‚āļ­āļ‡āļĢāļ°āļšāļš Data Flow Diagram (DFD) āđ€āļ›ïœ’ āļ™āđāļœāļ™āļ āļēāļžāļāļĢāļ°āđāļŠāļ‚ āđƒāļŠïœ‹ āļ­āļĄāļđ āđāļŠāļ”āļ‡āļāļēāļĢāđ„āļŦāļĨāļ‚āļ­āļ‡āļ‚ āđˆ āļĨ āļēāļ§āļŠāļēāļĢāļ—āļĩ āļ‚āļĒāļēāļĒāļ„āļ§āļēāļĄāļˆāļēāļ Context Diagram āđƒāļŦ āļĄāļĩ āļ„āļ§āļēāļĄāļĨāļ°āđ€āļ­āļĩ āļĒāļ” āđƒāļ™āđ€āļĢāļ·āļ­āļ‡āļ‚āļ­āļ‡āļāļĢāļ°āļšāļ§āļ™āļāļēāļĢāļĄāļēāļāļĒāļī āđ€āļžāļ· āļœāļđāļ™āļēāđ‚āļ›āļĢāđāļāļĢāļĄāļ™āļąāđ‰ āđˆ āļ‡āļ‚āļķ āļ­āđƒāļŦāļąāļ’ āđˆ āđˆ  āļ™ āđ‰ āļž āļ™ āļŠāļēāļĄāļēāļĢāļ–āđ€āļ‚ āļēāđƒāļˆāļāļĢāļ°āļšāļ§āļ™āļāļēāļĢāļ‚āļ­āļ‡āļĢāļ°āļšāļš āļ‹āļķ āļˆāļ°āđāļ•āļāļ­āļ­āļāđ€āļ›ïœ’ āļ• āļ‡ DFD āđˆ āļ™ level āļēāļ‡ āđ† āļŦāļĨāļēāļĒāļĢāļ°āļ”āļąāļš āļĄāļĩ āļē “āđāļĨ āļ‡āđāļ•āļ DFD āļ­āļ­āļāļ—āļąāđ‰ āđˆ āļ–āļķ āļĒāļ‡āļžāļ­ â€œ āļ„āđ āļ­ āđāļ•āļāđƒāļŦ āļĒāļ”āļ—āļĩ āđ€āļĄāļ·āļāļ§āļī āļ„āđ āļēāļ–āļēāļĄāļ§ïœŠ āļ§āļ• āļ­ āļ‡āļŦāļĄāļ”āļāļĩ āļ‡āļˆāļ°āđ€āļžāļĩ level āļēāļ•āļ­āļšāļ„āļ· āļĨāļ°āđ€āļ­āļĩ āđˆ āđˆ āđ€ āļ„āļĢāļēāļ°āļŦ āļŠāļļ āļ­āļ™āļą āļ” āļĢāļ°āļšāļš(System Analyst : SA) āļŠïœŠ DFD āđ€āļžāļ· āđ‚āļ›āļĢāđāļāļĢāļĄāđ€āļĄāļ­āļĢ āļ§āđ€āļ‚ āđāļĨāļ°āļŠāļēāļĄāļēāļĢāļ–āđ€āļ‚āļĩ āļ‡āļĄāļ­āļš āļ­āđƒāļŦ āđˆ āļ”āļđ āļēāđƒāļˆ āđāļĨ āļĒāļ™āđ‚āļ›āļĢāđāļāļĢāļĄāđ„āļ”āļēāļ™āļ§āļ™āļ‚āļ­āļ‡ level āļ—āļĩ āļˆāđ āđ€ āļĢāļē āđˆ āļˆāļ°āđāļ•āļāļ™āļąāđ‰āļ–āļ·āļ™āļāļēāļĢāļŠāļīāļ” āļ™āļāđ‡ āļ­āđ€āļ›ïœ’ āđ‰ āļ™āļŠāļļ · āđāļšāļšāļˆāđ āļēāļĨāļ­āļ‡āļāļēāļĢāđ€āļĨ āļ‡ (Narrative Model) āđƒāļŠïœ‹ āļēāđ€āļĢāļ·āļ­ āđˆ āļšāļĢāļĢāļĒāļēāļĒāđ€āļĢāļ· āļ§āļĒāļ āļēāļĐāļēāļ˜āļĢāļĢāļĄāļŠāļēāļ•āļī āļ­āļ‡āļĢāļēāļ§āļ” āđˆ (Natural Language) āđ€āļĨ āļ‡āļŦāļĢāļ· āļēāđ€āļĢāļ· āļ­āļšāļĢāļĢāļĒāļēāļĒāļŠāļīāļ‡ āđ† āļ—āļĩ āļ­ āđˆ āļ‡āļ• āļ• āđˆ āđˆāļē āļ­āļ‡āļāļēāļĢ Â· āđāļšāļšāļˆāđ āļ‡āļāļēāļĒāļ āļēāļž (Physical Model) āđ€āļ›ïœ’ āļēāļĨāļ­āļ‡āļ—āļēāļ‡āļ” āļēāļĨāļ­āļ‡āđ€āļŠāļī āļ™āđāļšāļšāļˆāđ āļēāļ™āļāļēāļĢāļ­āļ­āļāđāļšāļšāļŠāļī āļ‡ āđˆ āļ™āđāļē Input Design) āļāļēāļĢāļ­āļ­āļāđāļšāļšāļœāļĨāļĨāļąāļžāļ˜ïœŽ Design) āđ€āļŠïœŠ āļēāļĨāļ­āļ‡āļāļēāļĢāļŠāļĢāļēāļ™ āđāļšāļšāļˆāđ  āļŦāļĢāļ· āļ•āļđ āļēāđ€āļ‚ (Output āļ™ āđāļšāļšāļˆāđ āļēāļ‡āļšïœ‹ āļēāļĨāļ­āļ‡āļŦāļļ āļ™āļĒāļ™āļ• āļ­āļāļēāļĢ āļ™ āđ€āļ„āļĨāļ· āļŦāļĢāļ· āļ­āļ™āđ„āļŦāļ§ āļ­āļ­āļēāļˆāļˆāļ°āđ€āļ›ïœ’ āļēāļĨāļ­āļ‡āđƒāļ™āđ‚āļ›āļĢāđāļāļĢāļĄ 2 āļĄāļī 3 āļĄāļī āļ™ āļāļēāļĢāđ€āļ‚āļĩ āļēāļ™āđāļĨāļ°āđāļšāļšāđ€āļ„āļĢāļ· āļāļĢāļāļĨāļ” āđˆ āļ™āđāļšāļšāļˆāđ āļ•āļī āļ•āļī āđāļĨāļ° āđ€āļŠïœŠ āļĒāļ™āđāļšāļšāļšïœ‹ āļ­āļ‡āļˆāļą āđˆ āļ§āļĒāđ‚āļ›āļĢāđāļāļĢāļĄ AutoCAD āđ€āļ›ïœ’āļ™ āļ™āļ• 2) āđāļšāļšāļˆāđ āļēāļĨāļ­āļ‡āļ„āļ‡āļ—āļĩ āđāļĨāļ°āđāļšāļšāļžāļĨāļ§āļąāļ•āļĢ (Static and Dynamic Model) āđˆ · āđāļšāļšāļˆāđ āļēāļĨāļ­āļ‡āļ„āļ‡āļ—āļĩ Analysis) āđ€āļ›ïœ’ āļēāļĨāļ­āļ‡āļ—āļĩāļ‰āļžāļēāļ°āļāļī āđˆ(Static āļ™āđāļšāļšāļˆāđ āđˆ āđƒāļŠïœ‹ āļˆāđƒāļ™ āđ€ āļŠïœŠāļ§āļ‡āđ€āļ§āļĨāļēāđƒāļ”āđ€āļ§āļĨāļēāļŦāļ™āļķ āđˆ āļāļĢāļ• āđ€āļŠïœŠāļ•āļēāļĢāļēāļ‡āđƒāļ™āļāļēāļĢāļ§āļī āļ‡āļšāļ›āļĢāļ°āļˆāđ āļ›āļĢāļ°āļˆāđ āļ‡āļ•āļēāļĄāļ—āļĩ āđˆ āļ­āļ‡āļ„ āļ­āļ‡āļāļēāļĢ āļ™ āđ€ āļ„āļĢāļēāļ°āļŦ āļēāļ›ïœ‚ āļēāđ„āļ•āļĢāļĄāļēāļŠ āļŦāļĢāļ· āļ§āļ‡āđ€āļ§āļĨāļē āļ­āļ•āļēāļĄāļŠïœŠ · āđāļšāļšāļˆāđ āļēāļĨāļ­āļ‡āļžāļĨāļ§āļąāļ•āļĢ (Dynamic Analysis) āđ€āļ›ïœ’ āļēāļĨāļ­āļ‡āļŠāđ āļšāļ›āļĢāļ°āđ€āļĄāļī āļ™āđāļšāļšāļˆāđ āļēāļŦāļĢāļą āļ™āļŠāļ–āļēāļ™āļāļēāļĢāļ“ āļ—āļĩ āđˆ āļŠāļēāļĄāļēāļĢāļ–āđ€āļ›āļĨāļĩ āļ§āđāļ›āļĢāđ„āļ” āļĒāļ™āļ•āļą āđˆ āļ•āļĨāļ­āļ”āđ€āļ§āļĨāļē āđ€āļŠïœŠ āļ™ āļāļēāļĢāļ›āļĢāļ°āđ€āļĄāļī āļ™āđ‚āļ„āļĢāļ‡āļāļēāļĢāļ‹āļķ āđˆ āļ‡āļˆāļ°āđ€āļ›āļĨāļĩ āđˆ āļĒāļ™āđāļ›āļĨāļ‡āļ•āļēāļĄāđ€āļ§āļĨāļē āļŠāļ–āļēāļ™āļāļēāļĢāļ“ āļœāļĨāļ‚āļ­āļ‡āđ‚āļ„āļĢāļ‡āļāļēāļĢāļˆāļ°āļ‚āļķ  āļŦāļĢāļ·āļ­ āļ™āļ­āļĒāļđ āđ‰ āļāļąāļš āđ€āļ§āļĨāļē āđ€āļ›āļĨāļĩ āļĒāļ™āđāļ›āļĨāļ‡āđ„āļ›āļ•āļēāļĄāļŠïœŠ āļēāļ‡ āđ† āļŠāļēāļĄāļēāļĢāļ–āđāļŠāļ”āļ‡āđāļ™āļ§āđ‚āļ™ïœ‹ āđˆ āļ§āļ‡āđ€āļ§āļĨāļēāļ• āļĄāđāļĨāļ°āđāļšāļšāđāļœāļ™āļ• āđ„āļ” āļĄāļ—āļļ āļ‡āđ€āļ§āļĨāļē āļŦāļēāļ„ āđˆ āđ€ āļ„āļĢāļēāļ°āļŦ āļēāļ‡ āđ† āļ„āļĢāļ­āļšāļ„āļĨāļļāļāļŠïœŠ āļ§ āļēāđ€āļ‰āļĨāļĩ āļĒāđāļĨāļ°āļ§āļī āļ‚ āđ€āļ›āļĢāļĩ āļĒāļšāļ•āļēāļĄāļŠïœŠ āļ­āļĄāļđ āļĒāļšāđ€āļ—āļĩ āļ§āļ‡āđ€āļ§āļĨāļēāđ„āļ” āđāļšāļšāļˆāđ āļ”āļ™āļĩ āļāļ•āļąāļ”āđāļ›āļĨāļ‡āļĄāļēāļāļˆāļēāļāđāļšāļšāļˆāđ āļĨ āļ‹āļķ āļēāļĨāļ­āļ‡āļŠāļ™āļīāđ‰ āļ‡ āđˆ āļˆāļ°āļ–āļđ āļēāļĨāļ­āļ‡āđāļšāļšāļ„āļ‡āļ—āļĩ āđˆāļŠāļēāļĄāļēāļĢāļ–āļ™āđ āļēāļĨāļ­āļ‡āļŠāļ™āļīāđ‰ āļēāđāļšāļšāļˆāđ āļ”āļ™āļĩ āđ„āļ› āļ›āļĢāļ°āļĒāļļ āļŠïœ‹ āļ”āļŠāļī āļēāļŦāļ™āļ”āļŠïœŠ āļāļēāļĢ āļāļ• āļąāļšāļāļēāļĢāļ•āļą āļ™āđƒāļˆāļāđ āļ­āļ‡āļšāļĢāļī āđƒāļ āļĢāļąāļšāļāļēāļāđ€āļ‡āļīāļ™āļ‚āļ­āļ‡āļ˜āļ™āļēāļ„āļēāļĢ āļ•āļēāļĄāļŠïœŠ āļēāļ‡ āđ† āļ‹āļķ āļ­āļ‡āļĄāļĩ āđ€ āļ„āļĢāļēāļ°āļŦ āļē āļ—āļļ āļ—āđ āļ™āļ—āļĢāļāļĢ āļ§āļ‡āđ€āļ§āļĨāļēāļ• āđˆ āļ‡āļˆāļ°āļ• āļāļēāļĢāļ§āļī āļïœŠ āļāļ§āļąāļ™ āļēāļ‡āļēāļ™āļˆāļą â€“ āļĻāļļ āļ•āļēāļĄāđ€āļ§āļĨāļēāļ‡āļēāļ™āļ‚āļ­āļ‡āļ˜āļ™āļēāļ„āļēāļĢ āļĄāļĩ āļ­āļ™āļ§ïœŠ āļŠïœŠāļ§āļ‡ āđ€āļ§āļĨāļēāđƒāļ”āļšïœ‹āđˆ āļēāļĄāļēāđƒāļŠïœ‹ āļēāļĢāļāļēāļ-āļ–āļ­āļ™āđ€āļ›ïœ’āļēāļ™āļ§āļ™āļĄāļēāļ āļ„āļ§āļĢāļˆāļ°āļˆāļąāļ”āļŠïœŠ āļšāļĢāļī āļēāļ™āļ§āļ™āļāļĩ āđāļĨāļŦāļēāļāļ§āļąāļ™āđ€āļ§āļĨāļēāđ€āļ›āļĨāļĩ āļēāļ‡āļ—āļĩāļĨāļđ āļšāļĢāļī āļāļ„ āļ āļ™āļˆāđ āļ­āļ‡āđƒāļŦ āļēāļĢāļˆāđ āđˆ āļ§āļ– āļ āļŠïœŠ āļ­āļ‡ āļē āļĒāļ™āđāļ›āļĨāļ‡āđ„āļ› āđ€āļŠïœŠ āđˆ āļ™ āļ—āļļ āļŠāļī āļ­āļ™ āļāļēāļĢāđƒāļŠïœ‹ āļēāļĢāļˆāļ°āđ€āļ›āļĨāļĩ āļāļ§āļąāļ™ āđ‰ āļ™āđ€āļ”āļ· āļšāļĢāļīāļ āļĒāļ™āđāļ›āļĨāļ‡āđ€āļ›ïœ’ āļēāļ‡āđ„āļĢāļšïœ‹ āđˆ āļ™āļ­āļĒ āļēāļ‡ 3) āđāļšāļšāļˆāđ āļēāļĨāļ­āļ‡āļ—āļēāļ‡āļ„āļ“āļī āļ•āļĻāļēāļŠāļ•āļĢ (Mathematics Model) āļ›āļĢāļ°āļāļ­āļšāļ” āļ§āļĒ Â· āđāļšāļšāļˆāđ āļēāļĨāļ­āļ‡āđƒāļ™āļāļēāļĢāļŦāļēāļ—āļēāļ‡āđ€āļĨāļ· āđˆāļĩ (Optimization Model) āļ­ āļāļ—āļĩāđˆ āļ”āļĩāļļ āļ—āļŠ āļ” 1. āļāļēāļĢāļŦāļēāļ—āļēāļ‡āđ€āļĨāļ· āđˆāļĩāļŠāđ āļšāļ›ïœ āđˆāļēāļ‡āđ€āļĨāļ· āļ­ āļĒ āđ„āļ” āļ­ āļāļ—āļĩāđˆ āļēāļŦāļĢāļą āļāļŦāļēāļ—āļĩ āļ­ āļāļ™ïœ‹ āđāļïœŠ āļ”āļĩāļļ āļ—āļŠ āļ” āļĄāļĩāļ— - āļ•āļēāļĢāļēāļ‡āļ•āļąāļ”āļŠāļī (Decision Table) āđ€āļ›ïœ’ āļ™āđƒāļˆ āļ™āļ•āļēāļĢāļēāļ‡āļāļēāļĢāļ•āļąāļ”āļŠāļī āļēāļ‡āļ‡ïœŠ āđāļïœ‹āļŦāļēāļ—āļĩ āļĩ āļšāļ‹ïœ‹ āļĄāļĩ āļ™āđƒāļˆāļ­āļĒāļēāļĒ āļ›ïœ āđˆ āļ„āļ§āļēāļĄāļ‹āļą āļ­āļ™ āļ āđ„āļĄïœŠ āļĄ āļ—āļēāļ‡āđ€āļĨāļ·āļ­āļāđƒāļ™āļāļēāļĢāļ•āļąāļ”āļŠāļī āļĄāļēāļāļ™āļąāļ āļ™āđƒāļˆāđ„āļĄïœŠ w w w .no-poor.com/dssandos/C hapter4-dss.htm 2/26
  • 3.
    9/3/12 āđāļšāļšāļˆāđ āļēāļĨāļ­āļ‡āđāļĨāļ°āļāļēāļĢāļ§āļī āđ€āļ„āļĢāļēāļ°āļŦ - āđāļœāļ™āļ āļēāļžāļ• āļāļēāļĢāļ•āļąāļ”āļŠāļī (Decision Tree) āđƒāļŠïœ‹ āļēāļ‡āļ• (Tree) āđ€āļ›ïœ’ āļēāļĨāļ­āļ‡āđƒāļ™āļāļēāļĢāļ•āļąāļ” āļ™āđ„āļĄïœ‹ āļ™āđƒāļˆ āđ‚āļ„āļĢāļ‡āļŠāļĢāļ™āđ„āļĄïœ‹ āļ™āđāļšāļšāļˆāđ āļŠāļ™āđƒāļˆ āļ‹āļķ āļ‡ Decision Tree āļĄāļĩ āļ›āļĢāļ°āļāļ­āļš āļ„āļ· node āļŦāļĄāļēāļĒāļ–āļķ āļ•āļąāļ§āđāļĢāļāļ” āļŠāļēāļĄāļēāļĢāļ–āđāļ•āļāļāļīāļ™āļŠāļēāļ‚āļē āļ—āļĩ āļĒāļāļ§ïœŠ āđˆ āļ­āļ‡āļ„ āļ­ Root āļ‡ node āļēāļ™āļšāļ™ āļ‡āļïœ‹ āđˆ āļē āđ€ āļĢāļēāđ€āļĢāļĩ āđˆ āļē Branch āļ‹āļķ Left Branch āļāļąāļš Right Branch āļ—āļąāđ‰ Branch āļŠāļēāļĄāļēāļĢāļ–āļ‚āļĒāļēāļĒ (Expansion) āļĨāļđ āļ‚āļ­āļ‡āļ•āļ™āđ€āļ­āļ‡āļ­āļ­āļāđ„āļ›āđ„āļ” āļ‹āļķ āļ‚āļ­āļ‡ Branch āļˆāļ° āļ‡āļˆāļ°āļĄāļĩ āđˆ āļ‡2 āļāđ† āļ­āļĩ āđˆ āļ āļ‡āļĨāļđ āļ āđ€āļĢāļĩ āļē Child āļŠïœŠnode āļ—āļĩ level āļ— āļ” āđ€āļĢāļēāļˆāļ°āđ€āļĢāļĩ āļē Leaf node āļĒāļāļ§ïœŠ āļ§āļ™ āļ­āļĒāļđ āļēāļĒāļŠāļļ āđˆ  āļĒāļāļ§ïœŠ Decision Tree āļˆāļ°āđƒāļŠïœ‹  āļēāļĒ āđ† āļ—āļĩāđˆ āļĄāļēāļ āđ„āļĄïœŠāļ‹ïœ‹ āđ€āļžāļ· āđ€ āļŦāđ‡ āļ­āļĄāļđ āļŦāļĢāļąāļšāļ•āļąāļ”āļŠāļī āļ‡ïœŠ āđ‰ āđāļïœ‹āļŦāļēāļ‡ïœŠ āđˆāļ­āļ™āđ„āļ‚āđ„āļĄïœŠ āļ‹āļąāļš āļ­āļ™ āđˆ āļ™āļ āļēāļžāļ‚ āļŠāđ āļ›āļ āļĄāļĩ āđ€ āļ‡āļ· āļ­āđƒāļŦ āļĨāļē āļ™āđƒāļˆāđ„āļ” āļ™ āļēāļĒāļ‚āļķ 2. āđāļšāļšāļˆāđ āđˆ āļēāļĨāļ­āļ‡āļ—āļĩ āđƒāļŠïœ‹Algorithm āđƒāļŠïœ‹āļāļēāļĢāļŦāļēāļ„āđ āđ‰ïœŠ āļ™āđ„āļ›āļŠāđ āļšāļ§āļī Decision Table āđāļĨāļ° Decision Tree āļ”āļąāļ‡āļ™āļąāđ‰ āđ€ āļĄāļ· āļēāļ•āļ­āļšāļ™āļąāļ™āļĒāļļ āļ­ āđˆ āļ‡āļĒāļēāļāđ€āļāļī āļēāļŦāļĢāļą āļ˜āļĩ āđāļšāļš āļ™ āđāļšāļšāļˆāđ āđˆ Algorithm (Alg) āđƒāļ™āļāļēāļĢāļ—āđ āđ‰āļ‡āđ€āļŦāļĄāļēāļ°āļāļąāļšāļ›ïœ āđˆāļēāļ‡āđ€āļĨāļ· āļēāļĨāļ­āļ‡āļ—āļĩāļĄāļĩ āļāļēāļĢāđƒāļŠïœ‹ āļēāļ‡āļēāļ™āļ™āļąāļ™ āļˆāļķ āļāļŦāļēāļ—āļĩ āļ­āļāļĄāļēāļāļĄāļēāļĒ āļœāļđ āļ™āđƒāļˆāđ€āļāļī āļšāļŠāļ™ āđ„āļĄïœŠ āļĄāļĩ āļ— āļ•āļąāļ”āļŠāļī āļ”āļ„āļ§āļēāļĄāļŠāļą ïœ‹ āļŠāļēāļĄāļēāļĢāļ– āđ€āļĨāļ· āļ­āļāđ„āļ” āļ­āļ‡ āļˆāļķ āļ‡āđƒāļŠïœ‹ āļ­āļāļ—āļēāļ‡āđ€āļĨāļ· āļ–āļđ āļ‡āļ• Algorithm āļĄāļēāļŠïœŠ āļāļ• āļ­ āļ§āļĒāđƒāļ™āļāļēāļĢāļ§āļī āļ‹āļķ āđ€ āļ„āļĢāļēāļ°āļŦ āļ›āļĢāļ°āļāļ­āļšāļ” āļ‡ āđˆ āļ§āļĒ - āđāļšāļšāļˆāđ āļāļēāļĢāđ‚āļ›āļĢāđāļāļĢāļĄāđ€āļŠāļīāļ™ (Linear Programming Model) āļēāļĨāļ­āļ‡ āļ‡āđ€āļŠïœ‹ āđāļšāļšāļĨāđ āļ”āļ™āļĩ āļĒāļŠāļđ āļ­āļŠāļĄāļāļēāļĢāļ—āļēāļ‡āļ„āļ“āļī āļēāļ™āļ§āļ“ āļĄāļĩ āļēāļĨāļ­āļ‡āļŠāļ™āļīāđ‰ āļ• āļ•āļĢāļŦāļĢāļ· āļ­āļ‡āļ­āļēāļĻāļą āļ•āđƒāļ™āļāļēāļĢāļ„āđ āļ­āļ‡āļ„ āļ›āļĢāļ°āļāļ­āļšāļ‚āļ­āļ‡āļāļēāļĢāļāđ Function āļ§āļąāļ•āļ–āļļ (Objective function) āļ•āļąāļ§āđāļ›āļĢāļ­āļī (Independence variable) āļ•āļąāļ§āđāļ›āļĢāļ•āļēāļĄ āļēāļŦāļ™āļ” āļ›āļĢāļ°āļŠāļ‡āļ„ āļŠāļĢāļ° (Dependence variable) Function āļ āļēāļĒāđƒāļ• āļēāļāļąāļ” Constrain function) āđāļĨāļ°āļ‚āļ­āļšāđ€āļ‚āļ•āļ‚āļ­āļ‡āļ•āļąāļ§āđāļ›āļĢāđƒāļ™āļāļēāļĢāļ•āļąāļ”āļŠāļī āļ‚ āļ­āļˆāđ āļ™āđƒāļˆ āļŠāđ āļšāļ§āļī āļ‡āļēāļ™āļ™āļąāđ‰ āļēāļŦāļĢāļą āļ˜āļĩ āļāļēāļĢāđƒāļŠïœ‹ āļ™āļŠāļēāļĄāļēāļĢāļ–āļ„āđ āļ§āļĒāļĄāļ· āļ­āđƒāļŠïœ‹ āļēāļ™āļ§āļ“āļ” āļ­ āļŦāļĢāļ· āđ‚āļ›āļĢāđāļāļĢāļĄāļ­āđ āļēāļ™āļ§āļĒāļ„āļ§āļēāļĄāļŠāļ°āļ”āļ§āļāļ—āļĩ āļĄāļĩ āđˆāļ„āļ§āļēāļĄāļŠāļēāļĄāļēāļĢāļ–āļ”āļēāļ™ āļ„āđ āļēāļ™āļ§āļ“ Linear Programming āļŠïœŠ āļĄāļąāļāđƒāļŠïœ‹ āđ€ āļ„āļĢāļēāļ°āļŦāļ›āļĢāļī āļāļēāļĢāļˆāļąāļ”āļāļēāļĢāļ” āļ§āļ™āđƒāļŦāļïœŠ āļāļąāļšāļāļēāļĢāļ§āļī āđ€ āļŠāļī āļĄāļēāļ“ āļ‡ āļēāļ™āļ‡āļēāļ™āļœāļĨāļīāđ€āļŠïœŠāļēāļ™āļ§āļ“āļŦāļēāļ§ïœŠ āļĢāļąāļžāļĒāļēāļāļĢ āļ• āļ™ āļ„āđ āļēāļĄāļĩ āļ— (Resource) āļ­āļĒāļđ āđƒāļ™āđ‚āļĢāļ‡āļ‡āļēāļ™āļˆāđ āļēāļāļąāļ” āļˆāļ°āļ—āđ āļ•āđ‚āļ”āļĒāđƒāļŠïœ‹ āļĒāļēāļāļĢāļ—āļĩ āļ‡āļˆāđāļ™āļĩ āļ”āļŠïœŠ āļēāđƒāļ”āļˆāļķ āļēāđƒāļŦ āļāđ āļ‡āļŠāļļ  āļēāļ™āļ§āļ™āļˆāđ āļēāļāļēāļĢāļœāļĨāļī āļ—āļĢāļąāļž āļĄāļĩ āļē āđˆ āļ­āļĒāļēāļāļąāļ” āđ‰ āļ§āļ™āđ€āļ— āļ‡āļˆāļ°āļ—āđ āđ‚āļĢāļ‡āļ‡āļēāļ™āļĄāļĩ āļ” āļ­āļĒāļđ āđƒāļ™āļŠāļą āļēāđ„āļĢāļŠāļđ āđ€āļ›ïœ’āļ™āļ™āļ• - āđāļšāļšāļˆāđ āļēāļĨāļ­āļ‡āļāļēāļĢāđ‚āļ›āļĢāđāļāļĢāļĄāđ€āļ›ïœ† (Goal Programming Model) āđƒāļŠïœ‹ āļēāļŦāļĄāļēāļĒ āđƒāļ™āļāļēāļĢāļŦāļē āļœāļĨāļĨāļąāļžāļ˜ïœŽ āļēāļŦāļĄāļēāļĒāļŦāļĨāļēāļĒ āđ† āļ„ āļēāļāļēāļĢāđ€āļ›āļĢāļĩ āļĒāļšāļ„ āļˆāļēāļāđ€āļ›ïœ† āļē āļ—āđ āļĒāļšāđ€āļ—āļĩ āļē (Compare) āđƒāļ™āđāļ• āļēāđ€āļ›ïœ† āļĨāļ°āļ„āļēāļŦāļĄāļēāļĒāļˆāļ™āļāļ§ïœŠ āļœāļĨāļĨāļąāļžāļ˜ïœŽ āļĩ āļ§āļīāļĩ āđāļïœ‹āļŦāļē āļēāļˆāļ°āđ„āļ” āļ—āļĩ āļļ āļ˜āļĩāļ°āđƒāļŠïœ‹  āļ”āļĩ āđˆ āļ” āļ™āđ‰ āļ›āļ āļ—āđˆ āļˆ āļŠ āļ—āļĩāļ‚āļķ āļ‚āļāļąāļ”āļ—āļĩ āļ­āļĒāļđāļāđƒāļŠïœ‹ āđ€ āļ„āļĢāļēāļ°āļŦ āļ”āļŠāļī āđ€ āļāļī āļ āļēāļĒāđƒāļ• āļē āđˆ  āđƒāļ™āļāļēāļĢāļ§āļī āļāļēāļĢāļ•āļą āļ™āđƒāļˆāļ—āļēāļ‡āļ˜āļļ āđ€āļŠïœŠ āļ›ïœ āđˆāđ‰ āļ”āļ™ āļ­āļˆāđ āđ€ āļĢāļēāļĄāļĩ āļĄāļą āļĢāļāļī āļ™ āđāļïœ‹āļŦāļēāļāļēāļĢāļœāļĨāļīāļāļēāļĢāļˆāļąāļ”āļŠāļĢāļĢāđāļĢāļ‡āļ‡āļēāļ™ āđ€āļ›ïœ’āļ™ āļˆ āļ āļ• āļ™āļ• - āđāļšāļšāļˆāđ āļ­ āļ‚ āļēāļĨāļ­āļ‡āđ€āļ„āļĢāļ·āļēāļĒ (Network model) āļĨāļąāļāļĐāļ“āļ°āļ‚āļ­āļ‡ Network Model āļˆāļ°āļ„āļĨāļš Net āļŦāļĢāļ· āļ‹āļķ āļēāļĒāļāļą āļ­ Graph āđˆāļ‡ āđāļ•Node āļĄāļąāļāļˆāļ°āđāļ—āļ™āļ” āļ­āļ‡āļ• āļ—āļĩ āļ™āļ—āļēāļ‡ āđāļ• āļ­āļ‡āļŦāļĢāļ· āļĨāļ° Node āļ™āļąāđ‰ āđˆ āļ‡āļāļąāļ™ āđ€āļĢāļēāļĄāļąāļāļ™āđ āļĨāļ° āļ§āļĒāđ€āļĄāļ· āļēāļ‡ āđ† āđˆ āļ• āļ­āļ‡āđ€āļ”āļī āļĨāļ°āđ€āļĄāļ· āļ­āđāļ• āļ™āļˆāļ°āđ€āļŠāļ· āļ­āļĄāļ–āļķ āļē Network Model āļĄāļēāđƒāļŠïœ‹āđƒāļ™ āļāļēāļĢāđāļïœ‹āļŦāļēāļāļēāļĢāđ€āļ”āļī āđˆ āđƒāļŠïœ‹ āļ›ïœ āļ āļ™āļ—āļēāļ‡āđ€āļžāļ· āļĢāļ°āļĒāļ°āļ—āļēāļ‡āļŠāļąāđ‰āđˆ āļŦāļĢāļ· āļ›ïœ āļ­āđƒāļŦ āļ™āļ—āļĩ āļ­āđāļïœ‹āļŦāļēāļāļēāļĢāļ‚āļ™āļŠïœŠāļ”āļī āļ­āļĒāļŠāļļāđāļŠāļ”āļ‡āļ āļēāļžāļ•āļąāļ§āļ­āļĒ Network Model āļŠāļļ āļ” āļ āļ‡āļ—āļĩ āļ—āļēāļ‡āļ™ïœ‹ āļ” āđ€ āļ™ āđˆ āļēāļ‡āļ‚āļ­āļ‡ āļ”āļąāļ‡āļĢāļđāđˆ āļ›āļ—āļĩ4.1 w w w .no-poor.com/dssandos/C hapter4-dss.htm 3/26
  • 4.
    9/3/12 āđāļšāļšāļˆāđ āļēāļĨāļ­āļ‡āđāļĨāļ°āļāļēāļĢāļ§āļī āđ€āļ„āļĢāļēāļ°āļŦ āļĢāļđāđˆ āļ āļēāļžāļ‚āļ­āļ‡ Network model āļ—āļĩ āļ° Node āđ€āļŠāļ· āļ‡āļāļąāļ™ āļ›āļ—āļĩ 4.1 āđāļ• āđˆ āļĨ āļ­āļĄāļ–āļķ āđˆ āļˆāļēāļāļĢāļđ āļ› Network āļŦāļĢāļ· āļ™āļĩ āļ™āļ§ïœŠ āļ™āļ—āļēāļ‡āļˆāļ°āđ€āļ”āļī āļ™ Loop āđ€āļĢāļēāļŠāļēāļĄāļēāļĢāļ–āļ•āļąāļ” Loop āļ—āļī āļāļēāļĢāđ€āļ›āļĨāļĩ Graph āđƒāļŦ āļ™ āļ­ Graph āđ‰ āļēāļāļēāļĢāđ€āļ”āļī āļˆāļ°āđ€āļŦāđ‡ āļ™āļ§āļ™āđ€āļ›ïœ’ āļ‡āđ„āļ” āđˆ āđ‰ āļĒāļ™āļˆāļēāļ āļāļĨāļēāļĒāđ€āļ›ïœ’ Tree āļ” āļ”āđ€āļŠïœ‹ āđˆ(link) āđ€āļŠïœ‹ āļ™āļŦāļ™āļķ āļ‡āļ•āļąāļ‡āļ­āļĒ āļ›āļ—āļĩ āļ§āļĒāļāļēāļĢāļ•āļą āļ™āđ€āļŠāļ·āļ­āļĄ āļ™āđƒāļ”āđ€āļŠïœ‹ āđˆ āļ‡ āļ”āļą āļēāļ‡āđƒāļ™āļĢāļđāđˆ4.2 āļĢāļđāđˆ āļāļēāļĢāđāļ›āļĨāļ‡ Net āđƒāļŦ Tree āļ›āļ—āļĩ 4.2 āđ€ āļ›ïœ’ āļ™ āļāļēāļĢāđƒāļŠïœ‹ āļēāļĨāļ­āļ‡ Network Model āļ™āļĩ āđāļšāļšāļˆāđ āđ‰ āļŠāļēāļĄāļēāļĢāļ–āļ„āđ āđ‚āļ”āļĒāđƒāļŠïœ‹āđˆ āļ­ Solver āđƒāļ™āđ‚āļ›āļĢāđāļāļĢāļĄ Spreadsheet (Excel) āļēāļ™āļ§āļ“āđ„āļ” āđ€ āļ„āļĢāļ· āļ­āļ‡āļĄāļ· 3. āđāļšāļšāļˆāđ āļēāļĨāļ­āļ‡āļŠāļ–āļēāļ™āļāļēāļĢāļ“(Simulation Model) āđ€āļ›ïœ’ āļēāļĨāļ­āļ‡āļ—āļĩāļ—āļ„āļ™āļī āļēāļ™āļ„āļ­āļĄāļžāļī āđƒāļ™āļāļēāļĢ āļ™āđāļšāļšāļˆāđ āđˆ āļ„āļ—āļēāļ‡āļ” āļ§āđ€āļ•āļ­āļĢ āđƒāļŠïœ‹ āđ€ āļˆāđ āļēāļĨāļ­āļ‡āļŠāļ–āļēāļ™āļāļēāļĢāļ“ āļ­āļ™āļˆāļĢāļī āļ­āļĒāļ„āļĢāļąāđ‰ āļŠïœ‹ āļēāļĨāļ­āļ‡āļŠāļ™āļīāđ‰ āđ€āļ„āļĢāļ· āļ­āđƒāļ™āļāļēāļĢāļ—āđ āđ€ āļŠāļĄāļ· āļ‡ āļšïœŠ āļ‡āļ—āļĩ āļšāļšāļˆāđ āļ”āļ™āļĩ āđˆ āđƒāđ āđˆ āđ€ āļ›ïœ’ āļ­āļ‡āļĄāļ· āļ™ āļēāļ‡āļēāļ™āļ‚āļ­āļ‡āļĢāļ°āļšāļš DSS āļĨāļąāļāļĐāļ“āļ°āļŦāļĨāļąāļāļ‚āļ­āļ‡āđāļšāļšāļˆāđ āļēāļĨāļ­āļ‡āļŠāļ–āļēāļ™āļāļēāļĢāļ“ Characteristics of Simulation) (Major 1. āđƒāļŠïœ‹āļ™āđāļšāļšāļāļēāļĢāļ—āđ āđ€ āļĨāļĩ āļĒ āļēāļ‡āļēāļ™āļ‚āļ­āļ‡āļĢāļ°āļšāļšāļ‡āļēāļ™āļˆāļĢāļī āđˆāļ™āļāļēāļĢāļˆāđ āđˆ āļēāļ‡āļŠāļĄāļšāļđ āļ‡ āļ‹āļķ āļ‡āđ€āļ›ïœ’ āļēāļĨāļ­āļ‡āļ—āļĩ āļ„ āļ­āļ™āļ‚ āļĢāļ“ w w w .no-poor.com/dssandos/C hapter4-dss.htm 4/26
  • 5.
    9/3/12 āđāļšāļšāļˆāđ āļēāļĨāļ­āļ‡āđāļĨāļ°āļāļēāļĢāļ§āļī āđ€āļ„āļĢāļēāļ°āļŦ 2. āđ€āļ›ïœ’ āļ„āļ—āļĩāļĄāļ™āđ āļāļąāļšāļŦ āļšāļąāļ•āļī āļ™āđ€āļ—āļ„āļ™āļī āļī āļēāļĄāļēāđƒāļŠïœ‹ āļ­āļ‡āļ›āļāļī āļēāļĢāļ—āļ”āļĨāļ­āļ‡ (Technique for conducting experiments) āļ™āļĒ āđˆ āļ 3. āđ€āļ›ïœ’ āļēāļĨāļ­āļ‡āđāļšāļšāļžāļĢāļĢāļ“āļēāļŦāļĢāļ· āļ™āđāļšāļšāļˆāđ āļ­āļšāļĢāļĢāļĒāļēāļĒ (Descriptive) 4. āļšïœŠ āđ‰ āļŠïœ‹  āđˆ āļšāļ‹ïœ‹ āđ† (very complex) āđāļĨāļ°āļ›ïœ āđˆ āđˆ āļ‡ āļ­āļĒāļ„āļĢāļąāļ‡āļ—āļĩ āļïœ‹āļŦāļēāļ—āļĩ āđƒ āđ āļ›āļ āļĄāļĩ āļ„āļ§āļēāļĄāļ‹āļą āļ­āļ™āļĄāļēāļ āļāļŦāļēāļ—āļĩ āļĒāļ‡āļŠāļđ āļĄāļĩāļ„āļ§āļēāļĄāđ€āļŠāļĩ (risky problems) āļ‚āļ‚āļ­āļ‡āđāļšāļšāļˆāđ āļ­ āļ”āļĩ āļēāļĨāļ­āļ‡āļŠāļ–āļēāļ™āļāļēāļĢāļ“ (Advantages of Simulation) 1. āļ•āļēāļĄāļ—āļĪāļĐāļŽāļĩ āļˆāļąāļ”āđ€āļ›ïœ’ āļēāļĨāļ­āļ‡āļ—āļĩāļēāļ™āđ„āļ” āđāļĨ āļ™āđāļšāļšāļˆāđ āđˆ āđ‚āļ”āļĒāļ•āļĢāļ‡āļŠāļēāļĄāļēāļĢāļ–āđƒāļŠïœ‹ āļ­āļ™āļēāļ„āļ•āđ„āļ” āļ§ āđƒāļŠïœ‹āļ‡ āļ„āļēāļ”āļāļēāļĢāļ“ 2. āļĨāļ”āļ„āļ§āļēāļĄāļāļ”āļāļąāļ™āļ” (Time compression) āļēāļ™āđ€āļ§āļĨāļē 3. āđ€āļ›ïœ’ āļēāļĨāļ­āļ‡āđ€āļŠāļī (Descriptive) āļ„āļ· āļ™āđāļšāļšāļˆāđ āļ‡āļžāļĢāļĢāļ“āļē āļ­ āļŠāļēāļĄāļēāļĢāļ–āļšāļĢāļĢāļĒāļēāļĒāđƒāļŦ āļĢāļđāļ‡āđ„āļ” āđ€ āļŦāđ‡ āļĢ āļ™āļ›āļē 4. āļœāļđāļ™āļēāļĢāļ°āļšāļšāļŠāļ™āļąāļšāļŠāļ™āļļ āļ”āļŠāļī āļŠāļēāļĄāļēāļĢāļ–āđƒāļŠïœ‹ āļēāļĨāļ­āļ‡āļŠāļ™āļīāđ‰ āļ•āļ­āļšāļāļąāļšāļœāļđ āļœāļđāđāļĨāļ°āļĄāļĩ āļ”āļ„āļļ āļžāļąāļ’ ïœ‹ āļ™āļāļēāļĢāļ•āļą āļ™āđƒāļˆ āđāļšāļšāļˆāđ āļ”āļ™āļĩ āđƒāļ™āļāļēāļĢāđ‚āļ•  āļˆāļąāļ”āļāļēāļĢ ïœ‹ āļāļēāļĢāļžāļđ (share) āđƒāļŠïœ‹ āļĒ āļ–āļķ āļŦāļēāļĢ āļ™āđ„āļ”āļ‡āđƒāļāļĨ āļ‡āļ›ïœ āļ§āļĄāļāļą āļ­āļĒ āļŠāļī āļ āļē āļ” 5. āđāļšāļšāļˆāđ āļāļŠāļĢ āļēāļĨāļ­āļ‡āļ–āļđ āļēāļ‡āļĄāļēāļˆāļēāļāļĄāļļ āļĄāļĄāļ­āļ‡āļ‚āļ­āļ‡āļœāļđ āļ„āļ· āļēāļ‡āđāļšāļšāļˆāđ āđˆ āļĄāļĄāļ­āļ‡āļ‚āļ­āļ‡āļœāļđ āļēāļĢāđ„āļ” āļˆāļąāļ”āļāļēāļĢ ïœ‹ āļ­ āļŠāļĢ āļēāļĨāļ­āļ‡āļ—āļĩ āļĄāļēāļˆāļēāļāļĄāļļ āļšāļĢāļī  āļŦ 6. āļœāļđ āļˆāđāļ™āļˆāļ°āļ• āļēāđƒāļˆāļ›ïœ āļēāļ‡āļ„āļĢāļ­āļšāļ„āļĨāļļ āđāļšāļšāļˆāđ āļāļˆāđ āļ—āđ āļēāļĒāļŠāļ–āļēāļ™āļāļēāļĢāļ“ āļœāļđ āļēāļĢ āļˆāļąāļ”āļāļēāļĢāđ„āļĄïœŠ  āļēāđ€āļ›ïœ’ āļ­āļ‡āđ€āļ‚ āļāļŦāļēāļ­āļĒ āļĄ āļēāļĨāļ­āļ‡āļˆāļ°āļ–āļđāļĨāļ­āļ‡āđƒāļŦ āļē āļēāļ‡āļēāļ™āļ„āļĨ āļˆāļĢāļī  āļ‡ āļšāļĢāļī āļŦ āļŠāļēāļĄāļēāļĢāļ–āļ›ïœ† āļ­āļĄāļđāļāđ āļēāļ•āļąāļ§āđāļ›āļĢāđāļĨāļ°āđāļ—āļ™āļ„ āļ­āļ™āļ‚ āļēāļŦāļ™āļ”āļ„ āļĨ āļēāļĨāļ‡āđ„āļ›āđƒāļ™āđāļšāļšāļˆāđ āļ‹āļķ āļˆāļ°āļ—āđ āļ­āļ™āļĢāļ°āļšāļšāļ‡āļēāļ™āļˆāļĢāļī āļēāļĨāļ­āļ‡ āđˆ āļēāļ‡āļēāļ™āđ€āļŦāļĄāļ· āļ‡āļĄāļąāļ™ āļ‡ 7. āļŠāļēāļĄāļēāļĢāļ–āļœāļąāļ™āđāļ›āļĢāļāļąāļšāļ›āļĢāļ°āđ€āļ āļ—āļ‚āļ­āļ‡āļ›ïœ āļ„āļ· āļ”āļāļēāļĢāļāļąāļšāļ›ïœ āļŦāļĨāļēāļāļŦāļĨāļēāļĒāļŠāļ™āļī āļāļŦāļē āļ­ āļˆāļą āļāļŦāļēāđ„āļ” āļ” 8. āļŠāļēāļĄāļēāļĢāļ–āļ—āļ”āļĨāļ­āļ‡āļāļąāļšāļ•āļąāļ§āđāļ›āļĢāļ—āļĩ āļĄāļĩ āđˆāļ„āļ§āļēāļĄāđāļ•āļāļ•āļ™āđ„āļ” āļēāļ‡āļāļą 9. āļŠāļēāļĄāļēāļĢāļ–āđƒāļŠïœ‹ āļąāļšāļĢāļ°āļšāļšāļˆāļĢāļī āļĩ āļšāļ‹ïœ‹ āđ„āļ”āļ āļ‡āļ—āļĩ āļĄāļ„āļ§āļēāļĄāļ‹āļą āļ­āļ™ āđˆ 10. āļ‡ïœŠ āļēāļĒāđƒāļ™āļāļēāļĢāļ§āļąāļ”āļ›āļĢāļ°āļŠāļī āļēāļžāđāļĨāļ°āļāđ āļĻāļ—āļēāļ‡ āļ—āļ˜āļīāļ  āļēāļŦāļ™āļ”āļ—āļī 11. āđƒāļŠïœ‹ āđ€āļ„āļĢāļ· āļ­āđƒāļ™āļāļēāļĢāļžāļąāļ’āļ™āļēāļĢāļ°āļšāļš DSS āļŠāđ āļšāđāļïœ‹āļŦāļēāđāļšāļšāđ„āļĄïœŠ āļēāļ‡ āđ€ āļ›ïœ’ āđˆ āļ™ āļ­āļ‡āļĄāļ· āļēāļŦāļĢāļą āļ›ïœ āļ āļĄāļĩ āđ‚āļ„āļĢāļ‡āļŠāļĢ 12. āđ€āļžāļī āļŠāļĄāļšāļąāļ•āļī āļĄāļ„āļļ āļ‚āļ­āļ‡āļ‚āļ­āļ‡āļāļēāļĢāđƒāļŠïœ‹ spreadsheet āđ€āļ‚ āđˆ āļ“ āļ‡āļēāļ™ āļēāļĄāļēāđƒāļ™āđāļšāļšāļˆāđ āļēāļĨāļ­āļ‡āļŠāļ–āļēāļ™āļāļēāļĢāļ“āđ„āļ” āļ‚ āļāļąāļ”āļ‚āļ­āļ‡āđāļšāļšāļˆāđ āļ­ āļˆāđ āļē āļēāļĨāļ­āļ‡āļŠāļ–āļēāļ™āļāļēāļĢāļ“ (Limitations of Simulation) 1. āđ„āļĄïœŠ āļšāļ›āļĢāļ°āļāļąāļ™āđ„āļ” āđ€āļ›ïœ’ āļŠāļēāļĄāļēāļĢāļ–āļĢāļą āļ§ïœŠ āļ™āđāļ™āļ§āļ—āļēāļ‡āđƒāļ™āļāļēāļĢāđāļïœ‹āļŦāļēāļ—āļĩ āļļ āļē āļ›ïœ āđˆ āļ” āļ āļ”āļĩāļ—āļĩ āļŠ āđˆ 2. āļŠïœ‹āļŦāļĢāļąāļšāļāļēāļĢāļ›āļĢāļ°āļĄāļ§āļĨāļœāļĨ āļēāļŠāđ āļē 3. āļāļēāļĢāļˆāđ āļēāļĨāļ­āļ‡āļŠāļ–āļēāļ™āļāļēāļĢāļ“ āđ„āļ” āļāļŦāļēāđ€āļ”āļĩ āđ„āļĄïœŠ āļˆāļ°āđƒāļŠïœ‹ āļąāļšāļ›ïœ āļĒāļ§ āļŠāļēāļĄāļēāļĢāļ–āļ›āļĢāļąāļšāđƒāļŠïœ‹ āļāļŦāļēāļ­āļ· āļ āļāļąāļšāļ›ïœ āđˆ āļ™āđ„āļ” 4. āļšāļēāļ‡āļ„āļĢāļąāđ‰ āđ€ āļ„āļĢāļēāļ°āļŦ āļ‡āļ­āļēāļˆāļ§āļī āļœāļī āļ”āļžāļĨāļēāļ” 5. āļāļēāļĢāđƒāļŠïœ‹ Software āļ›āļĢāļ°āđ€āļ āļ—āļˆāđ āļ‡āļēāļ™ āļēāļĨāļ­āļ‡āļŠāļ–āļēāļ™āļāļēāļ“āļ­āļ™āļ‚ āļ­āđ āļ„ āļēāļ‡āļĒāļēāļāđ„āļĄïœŠ āļēāļ™āļ§āļĒāļ„āļ§āļēāļĄāļŠāļ°āļ”āļ§āļāļ• āļŠïœ‹ āļ­āļœāļđ āđƒ  (not user friendly) āļ§āļī āļ˜āļĩ āļāļēāļĢāļ‚āļ­āļ‡āļāļēāļĢāļˆāđ āļēāļĨāļ­āļ‡āļŠāļ–āļēāļ™āļāļēāļĢāļ“(Simulation Methodology) āļĄāļĩāļ•āļ­āļ™āļāļēāļĢāļˆāđ āļ‚āļąāđ‰ āļ™ āļēāļĨāļ­āļ‡āļĢāļ°āļšāļšāļŠāļ–āļēāļ™āļāļēāļ“āļ“āļ‡āļ• āđ‰āļ”āļą āļ­āđ„āļ›āļ™āļĩ 1. āļāđ āļāļŦāļē (Define problem) āļēāļŦāļ™āļ”āļ›ïœ 2. āļŠāļĢ āļēāļĨāļ­āļ‡ (Construct simulation model) āļēāļ‡āđāļšāļšāļˆāđ 3. āļ—āļ”āļŠāļ­āļšāđāļĨāļ°āļ”āļđ āļāļ• āļ„āļ§āļēāļĄāļ–āļđ āļ‡āļ‚āļ­āļ‡āđāļšāļšāļˆāđ Test and validate model) āļ­ āļēāļĨāļ­āļ‡ 4. āļ­āļ­āļāđāļšāļšāļāļēāļĢāļ—āļ”āļĨāļ­āļ‡ (Design experiments) w w w .no-poor.com/dssandos/C hapter4-dss.htm 5/26
  • 6.
    9/3/12 āđāļšāļšāļˆāđ āļēāļĨāļ­āļ‡āđāļĨāļ°āļāļēāļĢāļ§āļī āđ€āļ„āļĢāļēāļ°āļŦ 5. āļŠāļĢ āļēāļ‡āļāļēāļĢāļ—āļ”āļĨāļ­āļ‡ (Conduct experiments) 6. āļ›āļĢāļ°āđ€āļĄāļī āļžāļ˜ïœŽ (Evaluate results) āļ™āļœāļĨāļĨāļą āļ—āļĩ āđ„āļ” āđˆ 7. āļ™āđ āđāļïœ‹āļŦāļē (Implement solution) āļēāđ„āļ›āđƒāļŠïœ‹ āļ›āļ āļ›āļĢāļ°āđ€āļ āļ—āļ‚āļ­āļ‡āđāļšāļšāļˆāđ āļēāļĨāļ­āļ‡āļŠāļ–āļēāļ™āļāļēāļĢāļ“ (Simulation Types) 1. āđāļšāļšāļˆāđ āļēāļĨāļ­āļ‡āļŠāļ–āļēāļ™āļāļēāļĢāļ“ āļēāļˆāļ°āđ€āļ›ïœ’ āļ„āļ§āļēāļĄāļ™ïœŠ āļ™ (Probabilistic Simulation) āđ€āļŠïœŠāļ™ āļ„āļ§āļēāļĄāļ™ïœŠ āļ™āđƒāļ™āļāļēāļĢāđ€āļāļī āļēāļˆāļ°āđ€āļ›ïœ’ āļ” āđ€āļŦāļ•āļļ āļ§āļī āļāļēāļĢāļ“āļĩ āļ˜āļāļēāļĢāļˆāļ°āļ›āļĢāļ°āļāļ­āļšāļ”āļāļēāļĢāļāđāļ§āļĒ āļēāļŦāļ™āļ”āļ„āļ§āļēāļĄāļ™ïœŠ āļ™āđƒāļŦ āļ§āđāļ›āļĢāļ­āļī (āđ€āļŠïœŠ āļēāļˆāļ°āđ€āļ›ïœ’ āļāļąāļšāļ•āļą āļŠāļĢāļ° āļ™ Demand āļ‚āļ­āļ‡āļĨāļđ) āļ‚āļ­āļ‡āļ›ïœ āđ‰ āļ—āđ āļāļ„ āļāļŦāļēāļ™āļąāļ™ āđ† āļēāļāļēāļĢ āļē āđāļˆāļāđāļˆāļ‡āļ„āļ§āļēāļĄāļ™ïœŠ āļ™ āļ‹āļķ āļ· āļēāļˆāļ°āđ€āļ›ïœ’ Discrete distributions āđāļĨāļ°āđāļšāļš Continuous distributions āļ‹āļķ āļĐāļ“āļ°āļ āļēāļžāļĢāļ§āļĄāđ€āļ›ïœ’ āļēāļˆāļ°āđ€āļ›ïœ’ āđˆ āļ­āļ„āļ§āļēāļĄāļ™ïœŠ āļ™āđāļšāļš āļ‡āļāđ‡ āļ„ āļ‡āļĨāļąāļ āđˆ āļ™ āļ”āļąāļ‡āļ™āļĩ āđ‰ - Discrete distributions āļāļēāļĢāđāļˆāļāđāļˆāļ‡āđ„āļĄïœŠ āđˆ āđƒāļŠïœ‹āļĄāļĩ āļāļēāļĢāļ“āļ‚āļķ āļēāļ‡āļˆāđ āļ„āļ· āļ„ āļ• āļ­āļ‡ āđ€ āļĄāļ·āļŦāļ•āļļ āđ€ āļāļī āļ­āļĒāļēāļāļąāļ” āļ­āļĢāļ°āļšāļļ āļ­āđ€āļ™āļ· āđˆ āļ­āđ€ āļ”āđ‰ āļ™ āļē āļ‚āļ­āļ‡āļ•āļąāļ§āđāļ›āļĢāđ„āļ” āđāļ•āļĒāļ§āļī  āļ„āļ§āļēāļĄāļ™ïœŠ āļ™āđƒāļ™āļāļēāļĢāđāļˆāļāđāļˆāļ‡āļ„āļ§āļēāļĄāļ™ïœŠ āļ™ āļŠāļąāļ”āđ€āļˆāļ™ āļ­āļēāļĻāļą āļ˜āļĩ āļĄāļ„ āļēāļˆāļ°āđ€āļ›ïœ’ āļāļēāļĢāļŠāļļ āļē āļēāļˆāļ°āđ€āļ›ïœ’ - Continuous distributions āļāļēāļĢāđāļˆāļāđāļˆāļ‡āđāļšāļšāļ• āđˆāđƒāļŠïœ‹  āđˆāļŦāļ•āļļ āļ—āļĩ āļ­āđ€āļ™āļ· āđāļïœ‹āļŦāļēāđ€āļĄāļ· āļāļēāļĢāļ“ āļ­āļ‡ āļ›āļ āļ­āļĄāļĩ āđ€ āđˆ āđ€āļ›ïœ’ āđ€ āļāļī āļ­āļĒ āļˆāđ āļ™āđ„āļ›āđ„āļ”āļ‚āļķ āļēāļ‡āđ„āļĄïœŠāļ” āļ”āđ‰ āļ™ āļēāļāļą 2. āđāļšāļšāļˆāđ āļēāļĨāļ­āļ‡āļŠāļ–āļēāļ™āļāļēāļĢāļ“āļĩ āļĄāļžāļąāļ™āļ˜ïœŽ (Time dependent versus time independent simulation) āđ€āļŠïœŠ āļ§āļ‡āđ€āļ§āļĨāļēāļ‚āļ­āļ‡āļāļēāļĢ āļ—āļĩ āļĄāļ„āļ§āļēāļĄāļŠāļą āđˆ āļāļąāļšāđ€āļ§āļĨāļē āļ™ āļŠïœŠ āļˆāļĢāļēāļˆāļĢ 3. āđāļšāļšāļˆāđ āļēāļĨāļ­āļ‡āļ āļēāļžāđ€āļŠāļĄāļ· āļ‡ (Visual simulation) āđ€āļŠïœŠ āļ­āļāļ‹āļ· āļ„ āļ­āļ™āļˆāļĢāļī āļ™ āļāļēāļĢāđ€āļĨāļ· āđ‰ āļēāđƒāļ™āļ•āļĨāļēāļ”āđ€āļŠāļĄāļ· āļ‡ āļŦ āļ”āđ€āļŠāļĄāļ· āļ‡ āļ­āļŠāļī āļ™ āļ­āļ™āļˆāļĢāļī āļ­āļ‡āļŠāļĄāļļ āļ­āļ™āļˆāļĢāļī 4. āđāļšāļšāļˆāđ āļ‡āļ§āļąāļ•āļ–āļļ āļēāļĨāļ­āļ‡āđ€āļŠāļī (Object-oriented simulation) 4. Heuristic Algorithm āđƒāļŠïœ‹ āļšāļŦāļēāļ„āđ āđˆ āļļ āļŠāđ āļēāļŦāļĢāļą āļēāļ•āļ­āļšāļ—āļĩ āļ” āđƒāļ™āļāļēāļĢāđāļïœ‹āļŦāļēāļ—āļĩ āļšāļ‹ïœ‹ āđ€āļĄāļ· āļŦāļēāļ™āļąāđ‰ āļŠāļēāļĄāļēāļĢāļ– āļ”āļĩ āļ—āļĩ āļŠ āđˆ āļ›ïœ āđˆ āļ āļĄāļĩ āļ„āļ§āļēāļĄāļ‹āļą āļ­āļ™ āđˆāļ­āļ›ïœ āļ™āđ„āļĄïœŠ āļ āļ§āļī āļ”āļ˜āļĩāđāļĨ āđ€ āļ„āļĢāļēāļ°āļŦ āļ­āļ™ āļ§ āđ€āļĢāļēāļˆāļ°āđƒāļŠïœ‹ āļ§āļĒāļ§āļī āđˆ āļ· Heuristic āļĢāļ°āļšāļšāļ—āļĩ Heuristic āđ„āļ” āļĢāļ°āļšāļšāļœāļđāļ§āļŠāļēāļ (Expert System : ES) āđāļĨāļ°āļ›ïœ āļĄāļĩ āđˆ āļāļēāļĢāđƒāļŠïœ‹ āđāļïœŠ  āđ€ āļŠāļĩ āļĒ āđˆ āļāļāļē āļ›āļĢāļ°āļ”āļī (Artificial Intelligent :AI) āđƒāļŠïœ‹ āđ€ āļ„āļĢāļēāļ°āļŦ āļ‡āļāļēāļĢāļ„āļļ āļĐāļïœŽ āļāļąāļšāļāļēāļĢāļ§āļī āļ—āļĩ āļ“āļ āļēāļž āļ• āđˆāļ­ āļāļēāļĢāđ€āļ‚āļĩ āļĒāļ™āđ‚āļ›āļĢāđāļāļĢāļĄāđ‚āļ”āļĒāđƒāļŠïœ‹ Heuristic Algorithm āļĨāļąāļāļĐāļ“āļ°āļ‚āļ­āļ‡āđ‚āļ›āļĢāđāļāļĢāļĄāļˆāļ°āđ€āļ›ïœ’ āļĩ āļ™āļŦāļē (Search) āļ‹āļķāļ™āđāļ™āļ§āļ—āļēāļ‡āđāļïœ‹āļŦāļēāļ—āļĩ āļ—āļĩ āļ™āļ§āļīāļ˜āđƒāļ™āļāļēāļĢāļ„ āļ‡āđ€āļ›ïœ’ āđˆ āļ›ïœ āđˆ āđˆ āļ āđ€ āļ›ïœ’āļ™ïœŠ āļ™ āļēāļžāļ­āđƒāļˆ āļ—āđ āđ€ āļĢāđ‡ āđ€ āļ§āļĨāļēāļ™ïœ‹ āļ—āđ āļ™āļŦāļēāļāļŽ (Rule) āđƒāļ™āļāļēāļĢāđāļïœ‹āļŦāļēāļ—āļĩ āļšāļ‹ïœ‹ āđ€āļ›ïœ’ āļēāļ‡āļēāļ™āđ„āļ”āđāļĨāļ°āđƒāļŠïœ‹ āļ­āļĒ āļēāļāļēāļĢāļ„ āļ§ āļ›ïœ āđˆ āļ āļĄāļĩ āļ„āļ§āļēāļĄāļ‹āļą āļ­āļ™āđ„āļ”āļ™āđāļ™āļ§āļ—āļēāļ‡āļ—āļĩāļ­āļŠāđ āļšāļāļēāļĢāđāļïœ‹āļŦāļēāļ—āļĩ āļ”āļĩ āđˆ āļēāļŦāļĢāļą āļž āļ›ïœ āđˆ āļ āļĄāļĩ āļ„āļ§āļēāļĄāļ‹āļąāļšāļ‹ïœ‹ āļ­āļ™ āđ€āļĄāļ· āļ– āļķ Heuristics āļ­ āđ„āļŦāļĢ āđˆ āļ‡āļˆāļ°āđƒāļŠïœ‹ 1. āļ‚ āđ„āļĄïœŠ āļ­āļĄāļĩ āļēāļāļąāļ”āđƒāļ™āļāļēāļĢāļ™āđāļēāļ‚ āļ­āļĄāļđ āļ•āļĢāļ‡āļŦāļĢāļ· ïœ‹ āļĨ āļ‚āļ­āļˆāđ āļēāđ€āļ‚ āļĄāļđ āļ­āļĨ 2. āļĢāļ°āļšāļšāļ‡āļēāļ™āļˆāļĢāļī āļ§āļēāļĄāļ‹āļąāļšāļ‹ïœ‹ āļ‡āļĄāļĩāļ„ āļ­āļ™ 3. āļ• āļ­āļ‡āļāļēāļĢāļ„āļ§āļēāļĄāļ™ïœŠāđˆ āļ—āļĩ āļēāđ€āļŠāļ· āđˆ āļ­āļ–āļ·Algorithm āļ­āļ· āļŠāļēāļĄāļēāļĢāļ–āļ—āđ āļ­ āļ™āđ„āļĄïœŠ āļēāđ„āļ” āđˆ 4. āđ€āļĄāļ· āļĩāđƒāļŠïœ‹ āļ­āļ§āļī āđˆ āļ­āļ· āđ€ āļ§āļĨāļēāđƒāļ™āļāļēāļĢāļ„āđ āđˆ āļ™āļˆāđāļ™ āļ˜āđˆāļ™ āļēāļ™āļ§āļ“āļ—āļĩ āļēāđ€āļ›ïœ’ āļĄāļēāļāđ€āļāļī 5. āļ• āļšāļ›āļĢāļļ āļ—āļ˜āļī āđƒāļŦ āļĨāļ—āļĩ āļļ āļ­āļ‡āļāļēāļĢāļ›āļĢāļą āļ‡āļ›āļĢāļ°āļŠāļī āļēāļž āđ„āļ” āđˆ āļ” āļ  āļœ āļ”āļĩāļ—āļĩ āļŠ āđˆ 6. āđāļïœ‹āļŦāļēāļ—āļĩ āļšāļ‹ïœ‹ āļ›ïœ āđˆ āļ āļĄāļĩ āļ„āļ§āļēāļĄāļ‹āļą āļ­āļ™ 7. āļŠāđ āļšāļ›āļĢāļ°āļĄāļ§āļĨāļœāļĨāļ‚ āļ—āļĩ āļŠāļąāļāļĨāļąāļāļĐāļ“ āļēāļŦāļĢāļą āļ­āļĄāļđāļ›ïœ’ āļĨāđˆ āđ€ āļ™ symbolic processing) w w w .no-poor.com/dssandos/C hapter4-dss.htm 6/26
  • 7.
    9/3/12 āđāļšāļšāļˆāđ āļēāļĨāļ­āļ‡āđāļĨāļ°āļāļēāļĢāļ§āļī āđ€āļ„āļĢāļēāļ°āļŦ 8. āđ€āļžāļ· āļ”āļŠāļī āđˆ āļ§ āļ­āļāļēāļĢāļ•āļą āđˆ āļ™āđƒāļˆāļ—āļĩāļĢāļ§āļ”āđ€āļĢāđ‡ āļ‚āļ‚āļ­āļ‡ Heuristics (Advantages of Heuristics) āļ­ āļ”āļĩ 1. āļ‡ïœŠāļ­āļāļēāļĢāđ€āļ‚ āļ‡ïœŠ āļēāļĒāļ• āļēāđƒāļˆ āļēāļĒāđƒāļ™āļāļēāļĢāļŠāļĢ āļēāļ‡āļĢāļ°āļšāļšāđāļĨāļ°āļāļēāļĢāđāļ›āļĨāļ„āļ§āļēāļĄāļŦāļĄāļēāļĒ 2. āļŠïœŠ āļāļ„āļ™āđƒāļŦ āļ§āļēāļĄāļ„āļī āļēāļ‡āļŠāļĢāļĢāļ„ āļ§āļĒāļïœƒ āđƒāļŠïœ‹ āļ”āļŠāļĢ āļ„ 3. āļ›āļĢāļ°āļŦāļĒāļąāļ”āđ€āļ§āļĨāļē āđ€āļžāļĢāļēāļ°āđ„āļĄïœŠ āļŠāļđ āļēāļ™āļ§āļ“āļ—āļĩ āļ™āđ„āļ› āļ• āļ•āļĢāļ„āđ āđˆ āļ­āļ‡āđƒāļŠïœ‹ āļĄāļēāļāđ€āļāļī 4. āļ›āļĢāļ°āļŦāļĒāļąāļ”āđ€āļ§āļĨāļēāđƒāļ™āļāļēāļĢāđ€āļ‚āļĩāļĒāļ™āđ‚āļ›āļĢāđāļāļĢāļĄāđāļĨāļ°āļāļēāļĢāļˆāļąāļ”āđ€āļāđ‡āļ­āļĄāļđ āļšāļ‚ āđƒāļ™āļ„āļ­āļĄāļžāļī āļĨ āļ§āđ€āļ•āļ­āļĢ 5. āļšïœŠ āđ‰ āđāļ™āļ§āļ—āļēāļ‡āđƒāļ™āļāļēāļĢāđāļïœ‹āļŦāļēāļĄāļēāļāļāļ§ïœŠ āđˆ āļ­āļĒāļ„āļĢāļąāļ‡āļ­āļēāļˆāđ„āļ” āļ›ïœ āļ āļēāļŦāļ™āļķāļ‡āļ—āļēāļ‡ 7. āļŠāļēāļĄāļēāļĢāļ–āļžāļąāļ’āļ™āļēāđāļ™āļ§āļ—āļēāļ‡āļāļēāļĢāļ§āļąāļ”āļ„āļļ āļ“āļ āļēāļžāđ„āļ” 8. āļĢāļ§āļĄāļ§āļī intelligent search āđ€āļ‚āļ” āļ˜āļĩāļāļēāļĢ āļēāđ„āļ§ïœ‹ āļ§āļĒ 9. āđāļšāļšāļˆāđ āļēāļĨāļ­āļ‡āļŠāļēāļĄāļēāļĢāļ–āđāļïœ‹āļŦāļēāļ—āļĩ āļšāļ‹ïœ‹ āđ† āđ„āļ” āļ›ïœ āđˆ āļ āļĄāļĩ āļ„āļ§āļēāļĄāļ‹āļą āļ­āļ™āļĄāļēāļ āļ‚ āļāļąāļ”āļ‚āļ­āļ‡ Heuristics (Limitations of Heuristics) āļ­ āļˆāđ āļē 1. āđ„āļĄïœŠ āļ™āļ§ïœŠāļ™āļ§āļī āļ›ïœ āđˆ āļļ āļĢāļąāļšāļ›āļĢāļ°āļāļą āļēāđ€āļ›ïœ’ āļĩ āļāļŦāļēāļ—āļĩ āļ” āļ˜āļāļēāļĢāđāļïœ‹ āļ”āļĩ āļ—āļĩāļŠ āđˆ 2. āļ„ āļēāļ‡āļĄāļĩ āļ­āļ™āļ‚āļāļŽāđ€āļāļ“āļ‘ āļ­āļĒāļāđ€āļ§ïœ‹ āđāļĨāļ°āļ‚ āļ™āļĄāļēāļāļĄāļēāļĒ 3. āļāļēāļĢāļ•āļąāļ”āļŠāļī āļāļˆāļ°āđ„āļĄïœŠ āļ‡āļ–āļķ āļžāļ˜ïœŽ āļ™āđƒāļˆāļĄāļą āļ„āđ āļ‡āļœāļĨāļĨāļą āļ—āļĩ āļēāļ™āļķ āļˆāļ°āļ•āļēāļĄāļĄāļēāđƒāļ™āļ āļēāļĒāļŦāļĨāļąāļ‡ āđˆ 4. āļāļēāļĢāļžāļķ āļĒāļ‹āļķ āđāļĨāļ°āļāļąāļ™āļ‚āļ­āļ‡āļĢāļ°āļšāļšāļĒ subsystems) āļˆāļ°āļĄāļĩ āļžāļĨāļ• āļĢāļ°āļšāļš āļ‡āļžāļēāļ­āļēāļĻāļą āđˆ āđˆ āļ‡āļāļąāļ™ āļ­āļĒ āļ­āļī āļ­āļ—āļąāđ‰ āļ—āļ˜āļī āļ‡ āļ›ïœ āļąāļ™āļĄāļĩ āļēāļĢāđƒāļŠïœ‹ āļˆāļˆāļļ āļ§āļī Heuristic Algorithm āļ•āļąāļ§āđƒāļŦāļĄïœŠ āđ€āļŠïœŠ search algorithm, Genetic algorithms āđāļĨāļ° Simulated annealing āļš āļ˜āļĩ āļ āđ† āļ™ Tabu algorithm · āđāļšāļšāļˆāđ āļēāļĨāļ­āļ‡āļ—āļēāļ‡āļāļēāļĢāđ€āļ‡āļī āļ™ (Financial Model) āđ€āļ›ïœ’ āļŠāļđāļŦāļĢāļ· āļ™āļāļēāļĢāđƒāļŠïœ‹ āļ­ Function āļ•āļĢ āļ• āđƒāļ™āļāļēāļĢāļ„āđ āļēāļ™āļāļēāļĢāđ€āļ‡āļī āļ™ āļāļēāļĢāļ„āđ āļēāļ‡ āđ† āļēāļ™āļ§āļ“āļ” āļ™ āđ€āļŠïœŠ āļēāļ™āļ§āļ“āļŦāļēāļĒāļ­āļ”āđ€āļ‡āļīāļ­āļ™āļŠāđ āļēāļŠāļīāļēāļ• āļāļēāļĢāļ„āđ āļ™āļœïœŠ āļēāļĢāļ°āļ„ āļ„āļ‡āļ§āļ” āļ™ āļ­ āļēāļ™āļ§āļ“āļŦāļēāļĢāļēāļ„āļēāļŠāļīāļēāļ—āļĩ āļ™āļ„āļĢāļēāļŠāļēāļĄāļēāļĢāļ–āļˆāļ°āļ‹āļ· āļ āļēāļĒ āđ€ āđˆ āļ­āđ„āļ” āđ‰ āđƒāļ• āļ™āļ—āļĩ āļ‡āļˆāđ āļāļēāļĢāļ„āđ āļ™āļœïœŠ āļēāļĢāļ°āđ€āļĄāļ· āļĢāļēāļ”āļ­āļāđ€āļšāļĩ āļēāļĢāđ€āļ›āļĨāļĩ āļˆāļēāļ™āļ§āļ™āđ€āļ‡āļīāđˆ āļ­āļĒāļēāļāļąāļ” āđ āļĄāļĩ āļē āļ­āļĒāļđ āļēāļ™āļ§āļ“āđ€āļ‡āļīāļ­āļ™āļŠāđ āđˆ āļ­āļ­āļąāļ• āļĒāļĄāļĩ āđˆ āđ‰ āļ āļĒāļ™āđāļ›āļĨāļ‡ āļ‹āļķ āļēāļĨāļ­āļ‡āļ—āļēāļ‡āļ” āļ™āļ™āļĩ āļ‡āđāļšāļšāļˆāđ āđˆ āļēāļ™āļāļēāļĢāđ€āļ‡āļīāđ‰āļŠāļēāļĄāļēāļĢāļ– āļ„āđ āļ” āļ­āļŦāļĢāļ· āļ­āļāđƒāļŠïœ‹ āļēāļ™āļ§āļ“āđ„āļ” āļ§āļĒāļĄāļ· āļ­āļˆāļ°āđ€āļĨāļ· āļ„āļ§āļēāļĄāļŠāļēāļĄāļēāļĢāļ–āļ‚āļ­āļ‡āđ‚āļ›āļĢāđāļāļĢāļĄ Spreadsheet (Excel) āļ‹āļķ Function āđāļĨāļ° Tools āļ—āļĩ āļ‡āļˆāļ°āļĄāļĩ āđˆ āļˆāļąāļ”āļāļēāļĢāļ—āļēāļ‡āļ” āļ™ āđˆ āļēāļ™āļāļēāļĢāđ€āļ‡āļī āļ­āļēāļ—āļīāđ€ āļŠïœŠ āļ™ - function PMT() : āđƒāļŠïœ‹ āļ™āļœïœŠ āļēāļĢāļ°āļ• āļ„āđ āļēāļ™āļ§āļ“āđ€āļ‡āļīāļ­āļ™āļŠāđ āļ­āļ‡āļ§āļ” - Scenario : āđƒāļŠïœ‹āļ‡āļ•āļēāļĢāļēāļ‡āļ§āļī āļ—āļēāļ‡āļāļēāļĢāđ€āļ‡āļīāđˆāļēāļāļāļ§ïœŠ āđˆāđˆ āļŠāļĢ āđ€ āļ„āļĢāļēāļ°āļŦ āļ™āļ—āļĩ āļēāļŦāļ™āļķāļ­āļ™āđ„āļ‚ āļē āļĄāļĩ āļĄ āļ‡āđ€āļ‡āļ· - Data Table : āļ§āļī āđ€ āļ‡āļīāļ­āļ™āļŠāđ āđˆ āļĢāļēāļ”āļ­āļāđ€āļšāļĩāļ™āđāļšāļšāļœāļąāļ™āđāļ›āļĢ āđ€ āļ„āļĢāļēāļ°āļŦāļœïœŠ āļēāļĢāļ°āđ€āļĄāļ· āļ™ āļ­āļ­āļąāļ• āļĒāđ€āļ›ïœ’ āđ‰ · āđāļšāļšāļˆāđ āļēāļĨāļ­āļ‡āļ—āļēāļ‡āļŠāļ–āļī āļ•āļī (Statistical Model) āđƒāļŠïœ‹ āļēāļ™āļŠāļ–āļī āļēāļ™āļ§āļ“ āļŠāļēāļĄāļēāļĢāļ– āļŠāļđ āļ•āļĢāļ—āļēāļ‡āļ” āļ•āļī āđƒāļ™āļāļēāļĢāļ„āđ āļ„āđ āļ­āļĄāļđ āļ•āđ€āļžāļ· āļēāļ™āļ§āļ“āļ‚ āđƒāļ™āļ­āļ”āļĩ āđˆ āļĨ āļ­āļžāļĒāļēāļāļĢāļ“ āļēāļˆāļ°āđ€āļ›ïœ’ āļ„āļ§āļēāļĄāļ™ïœŠ āļ™āđƒāļ™āļ­āļ™āļēāļ„āļ• (Predictive Model) āļ­āļēāļ—āļī āļāļēāļĢāđƒāļŠïœ‹ āđ€ āļ„āļĢāļēāļ°āļŦ āļ„āļ­āļŸ āļāļēāļĢ āđ€ āļŠïœŠ āđāļ™āļ§āļāļēāļĢāļ§āļī āļ‚āļ­āļ‡āļĄāļēāļĢ āļ™ āļ§āļī āļ­āļ™āļļ āđ€ āļ„āļĢāļēāļ°āļŦāļāļĢāļĄāđ€āļ§āļĨāļē āļāļēāļĢāļ§āļī āļŠāļĄāļāļēāļĢāļ–āļ”āļ–āļ­āļĒ āđ€ āļ„āļĢāļēāļ°āļŦ āļœāļđ āļ­āļœāļđ āļ™āđƒāļˆāļ™āļąāđ‰ āļ­āļ‡āļ•āļąāļ”āļŠāļī āļˆāļąāļ”āļāļēāļĢāļŦāļĢāļ· āļąāļ”āļŠāļī āļ™āļˆāļ°āļ• āļ™āđƒāļˆāļ āļēāļĒāđƒāļ•  āļ• ïœ‹ āļŠāļ–āļēāļ™āļāļēāļĢāļ“ āļ„āļ· āļ•āļąāļ”āļŠāļī āđāļšāļš āļ­ 1) āļ™āđƒāļˆāļ āļēāļĒāđƒāļ• w w w .no-poor.com/dssandos/C hapter4-dss.htm 7/26
  • 8.
    9/3/12 āđāļšāļšāļˆāđ āļēāļĨāļ­āļ‡āđāļĨāļ°āļāļēāļĢāļ§āļī āđ€āļ„āļĢāļēāļ°āļŦ āļŠāļ–āļēāļ™āļāļēāļĢāļ“ āļ™āļ™āļ­āļ™ (Certainty) āļŠāļēāļĄāļēāļĢāļ–āđƒāļŠïœ‹ āļēāļĨāļ­āļ‡āļ—āļĩ āļ„āļ§āļēāļĄāđāļ™ïœŠ āđāļšāļšāļˆāđ āđˆ āļŠāļąāļ”āđ€āļˆāļ™āđ„āļ” (Certainty Models) 2) āļāļēāļĢāļ•āļąāļ”āļŠāļī āļ™āđƒāļˆāļ āļēāļĒāđƒāļ• āļŠāļ–āļēāļ™āļāļēāļĢāļ“āļ„āļ§āļēāļĄāđ„āļĄïœŠ āđāļ™ïœŠ (Uncertainty) 3) āļāļēāļĢāļ•āļąāļ”āļŠāļī āļ™āļ­āļ™ āļ™āđƒāļˆāļ āļēāļĒāđƒāļ• āļŠāļ–āļēāļ™āļāļēāļĢāļ“āļĩ āđˆ Risk) āļ‹āļķ āļ—āļĩ āļĒāļ‡ āļĄāļ„āļ§āļēāļĄāđ€āļŠāļĩ āđˆ āļ‡ āļŠāļ–āļēāļ™āļāļēāļĢāļ“ -3 āļ• āļĒāļāļēāļĢāļ§āļī āļˆāļēāļāđāļšāļš āđˆ āļ—āļĩ āļ­āļ‡āļ­āļēāļĻāļą āđˆ2 āđ€ āļ„āļĢāļēāļ°āļŦ āļˆāđ āļ§āļĄāļāļąāļšāļ›āļĢāļ°āļŠāļšāļāļēāļĢāļ“  āļ™āđƒāļˆāđ€āļ‚ āļ§āļĒāđƒāļ™āļāļēāļĢāļ•āļąāļ”āļŠāļī āļēāļĨāļ­āļ‡āļĢ āļ‚āļ­āļ‡āļœāļđ āļ•āļąāļ”āļŠāļī āļēāļĄāļēāļŠïœŠ āļ™āđƒāļˆ 4.3 āļ›āļĢāļ°āđ‚āļĒāļŠāļ™ïœŽ āļ‚āļ­āļ‡āđāļšāļšāļˆāđ āļēāļĨāļ­āļ‡ 1. āļ”āļēāļ™āđ€āļĻāļĢāļĐāļāļĻāļēāļŠāļ•āļĢ (Economic) āļ‚ āļ—āļĩ āļēāļāļāļēāļĢāļ§āļī āļŠāđ āļšāđāļïœ‹āļŦāļēāđƒāļ™āļ˜āļļ āļĄāļĩ āļēāđ€āļŠāļ· āļĄāļēāļāļāļ§ïœŠ āļ­āļĄāļđ āļ” āđ€ āļ„āļĢāļēāļ°āļŦ āļĨāđˆāđ„āļˆ āļēāļŦāļĢāļą āļ›ïœ āļĢāļāļī āļ„āļ§āļēāļĄāļ™ïœŠāđˆ āļ āļˆ āļ­āļ–āļ· āļēāļāļēāļĢāđƒāļŠïœ‹ āļ­ āļ›āļĢāļ°āļŠāļšāļāļēāļĢāļ“ āļ‡āļ­āļĒ āļĒāļ§ āļ­āļĩ āļĒāļąāļ‡āļĄāļĩ āļˆïœŠ āđ€ āļžāļĩ āļēāļ‡āđ€āļ”āļĩ āļāļ—āļąāđ‰ āļ„ āļēāļĒāđƒāļ™āļāļēāļĢāļ§āļī āļˆāļēāļāđāļšāļšāļˆāđ āļĄāļēāļ āļ—āđ āļĢāļ§āļ”āđ€āļĢāđ‡ āļĒ āļ‡ āļēāđƒāļŠïœ‹ āđ€ āļ„āļĢāļēāļ°āļŦ āļēāļĨāļ­āļ‡āđ„āļĄïœŠ āļēāļ‡āļēāļ™āđ„āļ” āļ§ 2. āļ”āļēāļ™āļĢāļ°āļĒāļ°āđ€āļ§āļĨāļē (Time) āļŠāļēāļĄāļēāļĢāļ–āļ—āđ āļ āļēāļĒāđƒāļ• āļ™āļ” āđāļĨāļ°āļ—āļąāļ™āļ• āļ­āļ‡āļāļēāļĢ āļēāļ‡āļēāļ™āđ„āļ” āļ„āļ§āļēāļĄāļāļ”āļ”āļą āļēāļ™āđ€āļ§āļĨāļē āļ­āļ„āļ§āļēāļĄāļ• āđƒāļŠïœ‹āļ‡āļēāļ™ 3. āļ”āļēāļ™āļāļēāļĢāļ—āļ”āļĨāļ­āļ‡āđāļ—āļ™āļĄāļ™āļļ(Experiment) āđƒāļŠïœ‹ āļšāđ€āļŦāļ•āļļ āļāļēāļĢāļ—āđ āļēāļ‡ āđ† āļ—āļĩāļ‡āļ­āļąāļ™āļ•āļĢāļēāļĒāđāļ—āļ™āļĄāļ™āļļ āļ” āļ™ āđāļšāļš āļĐāļĒ āļ—āļ”āļĨāļ­āļ‡āļāļą āļāļēāļĢāļ“ āļēāļ‡āļēāļ™āļ• āđˆ āđ€ āļŠāļĩ āļĒ āđˆ āļĐāļĒ āđ€āļŠïœŠ āđ„ āļˆāđ āđˆ āđ‚āļ„āļĢāļ‡āļŠāļĢ āļēāļĨāļ­āļ‡āđ€āļžāļ· āļ­āļ§āļąāļ” āļēāļ‡āļ„āļ§āļēāļĄāđāļ‚āđ‡āļ‡āđāļĢāļ‡āļ‚āļ­āļ‡āļ•āļķāđˆāļ”āļ•āļķ āļĄāļŦāļĢāļ·āļ”āđ„āļŸāđ„āļŦāļĄïœ‹ āļēāļĨāļ­āļ‡āļ—āļĩ āļąāļšāļ āļēāļžāļĒāļ™āļ• āļāđ€āļĄāļ· āļāļ–āļĨ āļ­āđ€āļāļī āļ­āđ€āļāļī āđāļšāļšāļˆāđ āđˆāđƒāļŠïœ‹ āļ Action āļŦāļĢāļ· āđāļ• āļēāļĨāļ­āļ‡ āļ­āđāļĄïœ‹ āļšāļšāļˆāđ āđ āļāļēāļĢāļŦāļēāļŠāļēāđ€āļŦāļ•āļļ āđˆ āļ™āļ•āļ āđ€āļ›ïœ’āļ™ āļ‚āļ­āļ‡āđ€āļ„āļĢāļ·āļ­āļ‡āļšāļī āļ™āļ• 4. āļŠāļēāļĄāļēāļĢāļ–āļ—āđ āļēāđƒāļˆāđāļĨāļ°āļĄāļ­āļ‡āļ āļēāļžāļ‚āļ­āļ‡āļ›ïœ āļēāļ„āļ§āļēāļĄāđ€āļ‚ āļāļŦāļēāļ āļēāļĒāđƒāļ™āđ„āļ”āļ‡āļŠāļąāļ”āđ€āļˆāļ™ (View of problem) āļ­āļĒ āļē 4.4 āđ€āļ„āļĢāļ· āļ­ āļ—āļĩāļ™āļāļēāļĢāļŠāļĢ āļ’āļ™āļēāđāļšāļšāļˆāđ āļ­ āļ‡āļĄāļ·āđƒāļŠïœ‹ āđˆ āđˆ āđƒ āļēāļ‡āđāļĨāļ°āļžāļą āļēāļĨāļ­āļ‡ 1. āđ€āļ‚āļĩ āļĒāļ™āđ‚āļ›āļĢāđāļāļĢāļĄāļ” āļēāļ‡ āđ† āļ•āļēāļĄāļ„āļ§āļēāļĄāļ–āļ™āļąāļ” āđ€āļŠïœŠ āļ§āļĒāļ āļēāļĐāļēāļ• āļ™ Visual Basic (VB), VB.Net, Delphi, C, C++, Visual C, Java , PowerBuilder āļŊāļĨāļŊ āđāļ• āđˆāļāđƒāļŠïœ‹āļ• āļēāļ™āļķāļ„āļ§āļēāļĄāđ€āļŦāļĄāļēāļ°āļŠāļĄāļāļąāļšāļĨāļąāļāļĐāļ“āļ°āļ‚āļ­āļ‡āļ‡āļēāļ™āļ” āļ āļēāļĐāļēāļ—āļĩ āļ™āļąāđ‰āļ­āļ‡āļ„āđ āļ–āļķ āđ€ āļĨāļ· āļ™ āļ­ āļ‡āļ‡ āļ§āļĒ 2. āđƒāļŠïœ‹āđ‚āļ›āļĢāđāļāļĢāļĄ Spreadsheet āđ€āļŠïœŠ āļŦāļĢāļ· āļ™ Excel āļ­ Lotus 3. āļ„āđ āļ§āļĒāļŠāļđ āļēāļ™āļ§āļ“āļ” āļ•āļĢāļ—āļēāļ‡āļ„āļ“āļī āđāļĨāļ°āļŠāļ–āļī āļ•āļĻāļēāļŠāļ•āļĢ āļ•āļī 4. āđƒāļŠïœ‹ āđƒāļ™āļāļēāļĢāļ§āļī āđ€āļŠïœŠ Tools āđ€ āļ„āļĢāļēāļ°āļŦāļ™ Cognos , DBMiner āđ€āļ›ïœ’āļ™ āļœāļđāļ™āļēāļĢāļ°āļšāļš DSS āļ„āļ§āļĢāļĻāļķ āļ‡āļ„āļ§āļēāļĄāļŠāļēāļĄāļēāļĢāļ–āđāļĨāļ°āļĨāļąāļāļĐāļ“āļ°āđ€āļ” āļ™āļ•  āļžāļąāļ’ āļāļĐāļēāļ–āļķ āļ™ āļ‚āļ­āļ‡ Tools āđāļ• āļ” āđ€āļžāļ· āđ€ āļĨāļ· āđ„āļ”āļ‡āđ€āļŦāļĄāļēāļ°āļŠāļĄāļāļąāļšāļ›āļĢāļ°āđ€āļ āļ—āļ‚āļ­āļ‡āļ‡āļēāļ™ āļĨāļ°āļŠāļ™āļī āđˆ āļ­āļāđƒāļŠïœ‹ āļĒ āļ­āļˆāļ°āđ„āļ” āļ­āļē āļ•āļąāļ§āļ­āļĒ āđāļœāļ™āļ āļēāļžāđāļšāļšāļˆāđ āļēāļ‡ : āļēāļĨāļ­āļ‡ 1. Influence Diagrams āđ€āļ›ïœ’ āļ™āđāļœāļ™āļ āļēāļžāđāļšāļšāļˆāđ āđˆ āļēāļĨāļ­āļ‡āļ—āļĩ āđāļŠāļ”āļ‡āļœāļĨāļ” āļ āđ‚āļ”āļĒāđƒāļŠïœ‹āļĨāļąāļāļĐāļ“ āđ‰ āļ§āļĒāļāļĢāļēāļŸïœ āļŠāļąāļ āļ• āđƒāļ™āļāļēāļĢāđāļ—āļ™āļ„āļ§āļēāļĄāļŦāļĄāļēāļĒ āļ­āđ„āļ›āļ™āļĩ āļŠāļĩ āđˆ(Rectangle) āđ€ āļŦāļĨāļĩ āđˆ āļĒāļĄ = āļ•āļąāļ§āđāļ›āļĢāļāļēāļĢāļ•āļąāļ”āļŠāļī (decision variable) āļ™āđƒāļˆ āļ§āļ‡āļāļĨāļĄ (Circle) = āļ•āļąāļ§āđāļ›āļĢāļ­āļī (uncontrollable variable) āđ„āļĄïœŠ āļŠāļĢāļ° āļŠāļēāļĄāļēāļĢāļ–āļ„āļ§āļšāļ„āļļ āļˆāļ°āļ­āļĒāļđ āļĄāđ„āļ”  āļĢāļ°āļŦāļ§ïœŠ āļēāļ‡āļāļĨāļēāļ‡āļĢāļ°āļŦāļ§ïœŠāđˆ āđˆ āļšāļ§āļ‡āļĢāļĩ āļ™ āļĢāļēāļ„āļēāļ• āļ§āļĒ āļēāļ‡āļŠāļĩ āļĒāļĄāļāļą āđ€ āļŦāļĨāļĩ āđ€āļŠïœŠ āļ­āļŦāļ™ïœŠ (Unit Price), āļĢāļēāļ„āļēāļ‚āļēāļĒāļ• āļ§āļĒ (Units Sold), āļ•āļ™āļ• āļ§āļĒ āļ­āļŦāļ™ïœŠ āļ™āļ—āļļāļ­āļŦāļ™ïœŠ (Unit Cost) āđāļĨāļ° āļ•āļ™āļ„āļ‡āļ—āļĩ Cost) āļ™āļ—āļļ āđˆ (Fixed āļ§āļ‡āļĢāļĩ (Oval) = āļ•āļąāļ§āđāļ›āļĢāļœāļĨāļĨāļąāļžāļ˜ïœŽ āđˆ  āļēāļ‡āļāļĨāļēāļ‡āļŦāļĢāļ· ïœŠ āļ”āļ‚āļ­āļ‡ āļ­āļēāļˆāđ€āļŠāļ· āļĢāļ°āļŦāļ§ïœŠ āļ­āļĄāļ­āļĒāļđ āļ­āļ­āļĒāļđ āļ—āļēāļĒāļŠāļļ āđāļšāļšāļˆāđ āļ‹āļķāđāļ›āļĢāđāļ• āļ§āļˆāļ°āđ€āļŠāļ· āļ­āļāļąāļ™āđ‚āļ”āļĒāđƒāļŠïœ‹ āļēāļĨāļ­āļ‡ āđˆ āļ‡āļ•āļąāļ§ āļĨāļ°āļ•āļą āļ­āļĄāļ• āđˆ āļŠāļđ āļāļĻāļĢ w w w .no-poor.com/dssandos/C hapter4-dss.htm 8/26
  • 9.
    9/3/12 āđāļšāļšāļˆāđ āļēāļĨāļ­āļ‡āđāļĨāļ°āļāļēāļĢāļ§āļī āđ€āļ„āļĢāļēāļ°āļŦ āļĢāļđāđˆ Diagram āļ›āļ—āļĩ4.3 for Profit Model āļĢāļđāđˆ Diagram of a Market Model āļ›āļ—āļĩ 4.4 āļĢāļđāđˆ Diagram of a Price Sub-model āļ›āļ—āļĩ 4.5 āļĢāļđāđˆ Diagram of a Sales Sub-model āļ›āļ—āļĩ 4.6 2. Modeling in Spreadsheets āļāļēāļĢāđƒāļŠïœ‹ āļēāļĨāļ­āļ‡āđƒāļ™āđ‚āļ›āļĢāđāļāļĢāļĄāļŠāđ€āļ›āļĢāļ”āļŠāļĩ āđāļšāļšāļˆāđ āļ• āđ‚āļ›āļĢāđāļāļĢāļĄ Spreadsheet āđ€āļ›ïœ’āļ™āđ‚āļ›āļĢāđāļāļĢāļĄāļ—āļĩ āļ™āļī āļēāļĄāļēāđƒāļŠïœ‹ āđ€āļ„āļĢāļ· āļ­āđƒāļ™āļāļēāļĢāļŠāļĢ āļœāļđ āđˆ āļĒāļĄāļ™āđ āđ€ āļ›ïœ’ āđˆ āđƒāļŠïœ‹  āļ™ āļ­āļ‡āļĄāļ· āļēāļ‡ w w w .no-poor.com/dssandos/C hapter4-dss.htm 9/26
  • 10.
    9/3/12 āđāļšāļšāļˆāđ āļēāļĨāļ­āļ‡āđāļĨāļ°āļāļēāļĢāļ§āļī āđ€āļ„āļĢāļēāļ°āļŦ āđāļšāļšāļˆāđ āđ€āļžāļĢāļēāļ°āļĄāļĩ āļēāļĨāļ­āļ‡ function āļāļēāļĢāđƒāļŠïœ‹ āđˆ āļ‡āļēāļ™āļ—āļĩāļĄāļĩ āļ›āļĢāļ°āļŠāļī āļēāļž āļĄāļĩ āļ—āļĩ Add-in āļ—āļ˜āļī function āđˆ āļ  āļŠāļēāļĄāļēāļĢāļ– āđ€āļ‚ āļ‡āļēāļ™āđ„āļ” āđ‰ āđˆ āļ­ solvers āđƒāļ™ āļēāļĄāļēāđƒāļŠïœ‹ āļĢāļ§āļĄāļ—āļąāļ‡āđ€āļ„āļĢāļ· āļ­āļ‡āļĄāļ· āļāļēāļĢāļŠïœŠāđ€ āļ„āļĢāļēāļ°āļŦ āđˆ āļāļĒāļąāļ‡āļĄāļĩāđˆ āļ­āđƒāļ™ āļ§āļĒāļ§āļī āđāļĨāļ°āļ—āļĩ āļŠāđ āđ€ āļ„āļĢāļ· āļēāļ„āļą āļ­āļ‡āļĄāļ· āļāļēāļĢāļ§āļī analysis) āļŠāļĢ āđ€ āļ„āļĢāļēāļ°āļŦ āļēāļ‡āļāļēāļĢāļ§āļēāļ‡āđāļœāļ™ (planning) āļŠāļēāļĄāļēāļĢāļ–āđ€āļ‚āļĩ āļĒāļ™āđ‚āļ›āļĢāđāļāļĢāļĄāđāļĨāļ°āđƒāļŠïœ‹ macros āļŠāļēāļĄāļēāļĢāļ–āđƒāļŠïœ‹ analysis, Goal What-if seeking āđāļĨāļ°āļˆāļąāļ”āļāļēāļĢāļāļąāļšāļāļēāļ™āļ‚ āļ­āļĒāļēāļĒāđ„āļ” āļ­āļĄāļđ āļēāļ‡āļ‡ïœŠ āļĨ āļ‹āļķāļ‡āđ‚āļ›āļĢāđāļāļĢāļĄ Spreadsheet āđ„āļ” Microsoft āđˆ āđāļïœŠ Excel āđāļĨāļ° Lotus 1-2-3 āđ‚āļ›āļĢāđāļāļĢāļĄ Excel āļˆāļ°āļŠāļēāļĄāļēāļĢāļ–āļŠāļĢ āļēāļĨāļ­āļ‡āļ—āļēāļ‡āļ” āļ•āđ„āļ”āļ‡āļ‡ïœŠ āđ€āļ™āļ· āļēāļ‡āđāļšāļšāļˆāđ āļēāļ™āļŠāļ–āļī āļ­āļĒāļēāļĒāļ”āļēāļĒ āđˆ āļī āļē āļ­āļ‡āļˆāļēāļāļŠāļēāļĄāļēāļĢāļ–āđƒāļŠïœ‹ āļŠāļđāļ•āļĢāđƒāļ™āļāļēāļĢāļ„āđ āļēāļ™āļ§āļ“ āđ„āļ” āļĢāļđāđˆ āļ›āļ—āļĩ 4.7 Graphical Display āļĢāļđāđˆ Simulation Environment āļ›āļ—āļĩ 4.5 āļāļēāļĢāļ§āļī āļāļēāļĢāļ•āļąāļ”āļŠāļī āđ€āļ„āļĢāļēāļ°āļŦ āļ™āđƒāļˆāđ‚āļ”āļĒāđƒāļŠïœ‹ Decision Table āļ•āļēāļĢāļēāļ‡āļāļēāļĢāļ•āļąāļ”āļŠāļī (Decision Table) āļˆāļąāļ”āđ€āļ›ïœ’ āļēāļĨāļ­āļ‡āļ—āļēāļ‡āļ„āļ“āļī āļ™āđƒāļˆ āļ™āđāļšāļšāļˆāđ āļ•āļĻāļēāļŠāļ•āļĢ āđˆ āđ€āļžāļ· āļ­āļāļēāļĢāļŦāļēāļ—āļēāļ‡āđ€āļĨāļ· āđˆ āļļ āļēāļŦāļĢāļąāļšāļ›ïœ āđˆāļēāļ‡āđ€āļĨāļ· āļ­āļāļ—āļĩ āļ” āļŠāđ āļāļŦāļēāļ—āļĩ āļ­āļ āļ”āļĩ āļ—āļĩ āļŠ āđˆ āļĄāļĩ āļ— āļ™ïœ‹ āđ‚āļ”āļĒāļāļēāļĢāļ—āđ āđ‰ āļ‡āļ•āļēāļĢāļēāļ‡āđ€āļ›ïœ’ āļŠïœŠ āļ­āļĒ āļēāļ‡āļēāļ™āļ™āļąāļ™āļˆāļ°āđāļšïœŠ āļ™ 4 āļ§āļ™ āļ•āļąāļ§āļ­āļĒ : āđƒāļŦ āļāļēāļĢāļŠāđ āļ™āđāļĨāļ°āļāļēāļĢāļ‹āļ· āļ„ āļāļ„āđ‚āļ”āļĒāļĄāļĩāļ™āđ„āļ‚āđƒāļ™āļāļēāļĢāļ‚āļēāļĒāļŠāļīāļēāđāļĨāļ°āļĄāļĩ āļēāđ€āļāļī āļāļąāļšāđ€āļŦāļ•āļļ āļ• āļēāļ‡ āļ§āļī āđ€ āļ„āļĢāļēāļ°āļŦ āļēāļĢāļ°āđ€āļ‡āļī āļ­āļŠāļī āđ‰ āļēāļ‚āļ­āļ‡āļĨāļđ āļ™ āļē āđ€ āļ‡āļ· āļ­ āđˆ āļ™āļ„ āļāļēāļĢāļāļĢāļ°āļ—āđāļ”āļ‚āļķ āļāļēāļĢāļ“ āļ™ āđ‰ āļēāļ‡ āđ† āļ”āļąāļ‡āļ™āļĩāđ‰ w w w .no-poor.com/dssandos/C hapter4-dss.htm 10/26
  • 11.
    9/3/12 āđāļšāļšāļˆāđ āļēāļĨāļ­āļ‡āđāļĨāļ°āļāļēāļĢāļ§āļī āđ€āļ„āļĢāļēāļ°āļŦ Condition (āđ€āļ‡āļ· āļ­ āļ™āđ„āļ‚) āđˆ 1. āļŠāļīāļēāļĢāļēāļ„āļē āļ™āļ„ 20,000 āļšāļēāļ—āļ‚āļķ āļ™āđ„āļ› āđ‰ 2. āļŠāđ āļ§āļĒāļ” āļēāļĢāļ°āļ” āļ§āļĒ āđ€āļŠāđ‡āļ„ 3. āļŠāđ āļ§āļĒāļšāļąāļ•āļĢ āļēāļĢāļ°āļ” āđ€āļ„āļĢāļ”āļī āļ• Action ( āđāļ™āļ§āļ—āļēāļ‡ āļ›āļāļīāļī āļšāļąāļ•) 1. āđ€āļĨāļ·āļ­āļāļ‚āļēāļĒāđ‚āļ”āļĒāđƒāļŠïœ‹ āļžāļ™āļąāļāļ‡āļēāļ™āļ‚āļēāļĒāļ•āļĢāļ‡ 2. āļ—āđāļēāļāļēāļĢāļ•āļĢāļ§āļˆ āļŠāļ­āļšāļšāļąāļ•āļĢāđ€āļ„āļĢāļ”āļī āļ• āļˆāļēāļāļŠāđ āļ‡āļēāļ™āđƒāļŦāļïœŠ āļēāļ™āļąāļ 3. āđƒāļŦ āļēāđ€āļĨāļ· āļĨāļđ āļ­āļ āļāļ„ āļŦāļĒāļīāļ™āļ„āļĒāļ•āļ™āđ€āļ­āļ‡ āļšāļŠāļīāļēāļ” āļ§ 4. āļ—āđ āļēāļāļēāļĢāļ•āļĢāļ§āļˆāļŠāļ­āļšāļšāļąāļ•āļĢāđ€āļ„āļĢāļ”āļī āļ•āļ‚āļ­āļ‡āļ˜āļ™āļēāļ„āļēāļĢāļ­āļ· āļ™ āđˆ āļˆāļēāļāđ€āļ‡āļ· āļ­āļ™āđ„āļ‚āđāļĨāļ°āđāļ™āļ§āļ—āļēāļ‡āļ›āļāļī āļ‡āļāļĨāļˆāļ‡āļ§āļī āļŦāļēāļ„āđ āļē āļ–āļ‡āļ· (Condition) āđ€āļāļī āđƒāļ™ āđˆ āļšāļąāļ•āļ”āļą āļēāļ§ āđ€ āļ„āļĢāļēāļ°āļŦ āļēāļ•āļ­āļšāļ§ïœŠāļēāļĄāļĩāļ™āđ„āļ‚ āđ€āđˆāļ­ āļ”āļ‚āļķ āļ™ āđ‰ āļāļēāļĢāļ‚āļēāļĒāļŠāļīāļē āļˆāļ°āđ€āļĨāļ· āļ™āļ„ āļ­āļāđāļ™āļ§āļ—āļēāļ‡āļ›āļāļī āļąāļšāļ—āļēāļ‡āļĢ āļēāļ‡āđ„āļĢ āļžāļ™āļąāļāļ‡āļēāļ™āļ‚āļēāļĒāđƒāļ™āļĢ āļšāļąāļ•āļī āļēāļ™āļ­āļĒ āļ āļēāļ™āļ„āļ§āļĢāļ•āļ­āļšāļŠāļ™āļ­āļ‡āļ• āļāļēāļĢāļ“āļēāļ‡āđ„āļĢāļšïœ‹ āļ­āđ€āļŦāļ•āļļ āļ­āļĒ āļēāļ‡ āļĄāļĩāļ•āļ­āļ™āļāļēāļĢāļ§āļī āļ”āļąāļ‡āļ™āļĩ āļ‚āļąāđ‰ āļ™ āđ€āļ„āļĢāļēāļ°āļŦ āđ‰ Step 1 : āļāđ “Condition” āļ‹āļķ āļĨāļ° Condition āļĄāļĩ āļ­āļ (Choice) āļ„āļ· āļēāļŦāļ™āļ” āļ‡āđāļ• āđˆ 2 āļ—āļēāļ‡āđ€āļĨāļ· āļ­ Y/N Condition Choice (āđ€āļ•āļīāđˆ āļĄāđ€āļ‡āļ· āļ­āļ™āđ„āļ‚) (Doing / Not Doing) (Y/N) Action Rule (āđ€āļ•āļī āļĄāđāļ™āļ§āļ—āļēāļ‡āļ›āļāļī āļ­āļ‡āļžāļ™āļąāļāļ‡āļēāļ™) āļšāļąāļ•āļī āļ‚ (āļžāļī āļˆāļēāļ“āļēāļāļŽāļ‚āļ›ïœ’ ) āļ­āļ—āļĩ āđ„āļ›āđ„āļ” āđ€ āļ™ āđˆ Step 2 : āļ„āđ Column āļ‚āļ­āļ‡ Table āļēāļ™āļ§āļ“āļŦāļē = (Choice ^Condition) Column = 2^3 = 8 w w w .no-poor.com/dssandos/C hapter4-dss.htm 11/26
  • 12.
    9/3/12 āđāļšāļšāļˆāđ āļēāļĨāļ­āļ‡āđāļĨāļ°āļāļēāļĢāļ§āļī āđ€āļ„āļĢāļēāļ°āļŦ Step 3 : āđ€āļ•āļī āļ­āļ Y/N āđƒāļ™āđāļ•Condition āļĄāļ—āļēāļ‡āđ€āļĨāļ· āļĨāļ° = (Column / Choice ) āļ—āļēāļ‡āđ€āļĨāļ· Condition 1 āļ­āļāđƒāļ™ = 8/2 = 4 ß āļŦāļĄāļēāļĒāļ–āļķ = 4, N = 4 āļ‡Y āļ—āļēāļ‡āđ€āļĨāļ· Condition 2 āļ­āļāđƒāļ™ = 4/2 = 2 āļ—āļēāļ‡āđ€āļĨāļ· Condition 3 āļ­āļāđƒāļ™ = 2/2 = 1 Step 4 : āļ•āļąāļ” Choice āļ—āļĩ āđ„āļ›āđ„āļĄïœŠ āļī ß āđ„āļ”1,4,5,8 āđ€ āļ›ïœ’ āđ„āļ” āđˆ āļ™ āļ—āđ‰ āļ‡āđ„āļ› āđāļïœŠ āļĄāļ‚ āđƒāļ™āļ•āļēāļĢāļēāļ‡āđ„āļ” āđ‰ 3 = 8 Column / 2 = 4 āļ—āļēāļ‡āđ€āļĨāļ·Y/N) Step 5 : āđ€āļ•āļīāļ­āļĄāļđ āļĨ āļ”āļąāļ‡āļ™āļĩ (2^ āļ­āļ āļ‚āļēāļĒāļŠāļīāļē >= 20,00 āļšāļēāļ— ( 8/2 = āļ™āļ„ Y Y Y Y N N N N 4) āļŠāđ āļ§āļĒāđ€āļŠāđ‡ āļēāļĢāļ°āļ” āļ„ ( 4/2 = 2 Y Y N N Y Y N N ) āļŠāđ āļ§āļĒāļšāļąāļ•āļĢāđ€āļ„āļĢāļ”āļī ( 2/2 = 1 āļēāļĢāļ°āļ” āļ• Y N Y N Y N Y N ) āļāļēāļĢāļ‚āļēāļĒāļˆāļēāļāļžāļ™āļąāļāļ‡āļēāļ™āļ‚āļēāļĒāļ•āļĢāļ‡ āļ•āļąāļ” Ãž āļ•āļąāļ” āļ•āļąāļ” āļ•āļąāļ” āļ•āļĢāļ§āļˆāļŠāļ­āļšāļšāļąāļ•āļĢāđ€āļ„āļĢāļ”āļī āļ•āļˆāļēāļ āļ•āļąāļ” Ãž āļ•āļąāļ” āļ•āļąāļ” āļ•āļąāļ” āļŠāđ āļ‡āļēāļ™āđƒāļŦāļïœŠ āļēāļ™āļąāļ āļĨāļđāđ€āļĨāļ· āļšāļŠāļīāļēāļ” āļāļ„āļ­āļāļŦāļĒāļīāļ™āļ„āļĒāļ•āļ™āđ€āļ­āļ‡ āļē āļ§ āļ•āļąāļ” āļ•āļąāļ” āļ•āļąāļ” Ãž āļ•āļąāļ” āļ•āļĢāļ§āļˆāļŠāļ­āļšāļšāļąāļ•āļĢāđ€āļ„āļĢāļ”āļī āļ•āļ‚āļ­āļ‡āļ˜āļ™āļēāļ„āļēāļĢ āļ•āļąāļ” āļ•āļąāļ” āļ•āļąāļ” Ãž āļ•āļąāļ” āļ­āļ· āļ™ āđˆ āļ•āļēāļĢāļēāļ‡āļ—āļĩ Decision Table āđˆ 4.1 Step 6 : āļ­ïœŠ āļēāļŠāļĢāļļ āļēāļ™āļ„āļ› āļˆāļēāļāļœāļĨāļĨāļąāļžāļ˜ïœŽ āļ‚āļ­āļ‡āļ•āļēāļĢāļēāļ‡āļ—āļĩ āđ„āļ” āđˆ 1. āļ– āļ™āļ„ āļēāļ‚āļēāļĒāļŠāļīāļēāļĢāļēāļ„āļēāļĄāļēāļāļāļ§ïœŠ āļ­āđ€āļ— 20,000 , āđāļĨāļ°āļĨāļđāļŠāđ āļ™āļ” āļ„ , āđāļŠāļ”āļ‡āļ§ïœŠāļ™āļāļēāļĢāļ‚āļēāļĒāļˆāļēāļāļžāļ™āļąāļāļ‡āļēāļ™āļ‚āļēāļĒāļ•āļĢāļ‡ āļēāļŦāļĢāļ·āļēāļāļąāļš āļāļ„āļĢāļ°āđ€āļ‡āļīāļ§āļĒāđ€āļŠāđ‡ āļēāļē āļēāđ€āļ›ïœ’ 2. āļ– āļ™āļ„ āļēāļ‚āļēāļĒāļŠāļīāļēāļĢāļēāļ„āļēāļĄāļēāļāļāļ§ïœŠ āļ­āđ€āļ— 20,000 , āđāļĨāļ°āļĨāļđāļŠāđ āļ™āļ” āļ•āļĢāđ€āļ„āļĢāļ”āļīāđƒāļŦ āļēāļŦāļĢāļ·āļēāļāļąāļš āļāļ„āļĢāļ°āđ€āļ‡āļīāļ§āļĒāļšāļą āļēāļē āļ• , āļ•āļĢāļ§āļˆāļŠāļ­āļšāļšāļąāļ•āļĢāđ€āļ„āļĢāļ”āļī āļēāļ™āļąāļāļ‡āļēāļ™ āļ•āļˆāļēāļāļŠāđ āđƒāļŦāļïœŠ 3. āļ– āļ™āļ„ āđāļē 20,000 , āđāļĨāļ°āļĨāļđāļŠāđ āļ§āļĒāđ€āļŠāđ‡āđƒāļŦ āļēāđ€āļĨāļ· āļšāļŠāļīāļēāļ” āļēāļ‚āļēāļĒāļŠāļīāļēāļĢāļēāļ„āļēāļ•āđˆ āļēāļāļ§ïœŠ āļāļ„āļĢāļ°āļ” āļ„ , āļĨāļđ āļ­āļāļŦāļĒāļīāļ™āļ„āļĒāļ•āļ™āđ€āļ­āļ‡ āļēāļē āļāļ„ āļ§ 4. āļ– āļ™āļ„ āđāļē 20,000 , āđāļĨāļ°āļĨāļđāļŠāđ āļ•āļĢāđ€āļ„āļĢāļ”āļīāđƒāļŦ āļēāļ‚āļēāļĒāļŠāļīāļēāļĢāļēāļ„āļēāļ•āđˆ āļēāļāļ§ïœŠ āļāļ„āļĢāļ°āļšāļą āļēāļē āļ• , āļ•āļĢāļ§āļˆāļŠāļ­āļšāļšāļąāļ•āļĢāđ€āļ„āļĢāļ”āļīāļ•āļ‚āļ­āļ‡āļ˜āļ™āļēāļ„āļēāļĢāļ­āļ· āļ™ āđˆ w w w .no-poor.com/dssandos/C hapter4-dss.htm 12/26
  • 13.
    9/3/12 āđāļšāļšāļˆāđ āļēāļĨāļ­āļ‡āđāļĨāļ°āļāļēāļĢāļ§āļī āđ€āļ„āļĢāļēāļ°āļŦ āļ•āļąāļ§āļ­āļĒ : āļāļēāļĢāļ§āļī āļāļēāļĢāļĨāļ‡āļ—āļļ āļēāļ„āļ§āļĢāđ€āļĨāļ· āļ™āļāļąāļšāļžāļąāļ™āļ˜āļšāļąāļ•āļĢāļĢāļąāļāļšāļēāļĨ, āđ€āļāđ‡āđ„āļĢāļˆāļēāļāļŦāļļ āļ­āļ„ āļ•āļĢāļēāļ• āļēāļ‡ 2 āđ€ āļ„āļĢāļēāļ°āļŦ āļ™ āļ§ïœŠ āļ­āļāļĨāļ‡āļ—āļļ āļ‡āļāđ  āļēāđ€āļ‡āļī āļēāļ‡āļ›āļĢāļ°āđ€āļ—āļĻ āļŦāļēāļāļĄāļĩ āļē āļ™ āļŦāļĢāļ· āļ™ āļŠāļ–āļēāļ™āļāļēāļĢāļ“ āđƒāļ™āļāļēāļĢāļĨāļ‡āļ—āļļāļ‡āļ• āđ‰ āļ™āļ”āļą āļ­āđ„āļ›āļ™āļĩ āļŠāļ–āļēāļ™āļāļēāļĢāļ—āļēāļ‡āđ€āļĻāļĢāļĐāļāļāļī āļ™āļ›ïœ āļ—āļĩ āļĄāđ„āļĄïœŠ āļˆ (āđ€āļ›ïœ’āļˆāļˆāļąāļĒ āđˆ āļ„āļ§āļšāļ„āļļ āđ„āļ” āļ„ āļ”āļ‚āļ­āļ‡ ) āļēāļĄāļēāļāļŠāļļ āļ„ āļĒāļŠāļļ āļēāļ™ïœ‹ āļ”āļ‚āļ­āļ‡ āļ­ āļ—āļēāļ‡āđ€āļĨāļ·āļ­āļ āđ€āļĻāļĢāļĐāļāļāļī āļ„āļ‡ āļˆāļĄāļąāđˆ āļ™ āļ āļēāļ§āļ°āđ€āļ‡āļīāļ” āļ™āļïœ„ āđ€āļ‡āļī āļ­ āļ™āđ€āļŸïœ† āļ—āļēāļ‡āđ€āļĨāļ· āļ­āļ āļ—āļēāļ‡āđ€āļĨāļ· āļ­āļ āļāļēāļĢāļĨāļ‡āļ—āļļāļ™ (Maximax) (Maximin) āļžāļąāļ™āļ˜āļšāļąāļ•āļĢ 12% 6% 3% 12% 3% āļŦāļļ āļ™ ïœ‹ 15% 3% 2% 15% 2% āđ€āļ‡āļī āļēāļ‡ āļ™āļ•āļĢāļēāļ• 6.5% 6.5% 6.5% 6.5% 6.5% āļ›āļĢāļ°āđ€āļ—āļĻ āļ•āļēāļĢāļēāļ‡āļ—āļĩ āļ‚ āļāļēāļĢāļĨāļ‡āļ—āļļ āđˆ āļ­āļĄāļđ āļ™ 4.2 āļĨ āļžāļīāļˆāļēāļĢāļ“āļēāļ—āļēāļ‡āđ€āļĨāļ·āļ­āļāļ‚āļ­āļ‡āļāļēāļĢāļ•āļąāļ”āļŠāļī 2 āļāļĢāļ“āļĩ āļ™āđƒāļˆāđ„āļ” 1. āđ€āļāļ“āļ‘ āļ”āļŠāļī āļāļēāļĢāļ•āļą āļ™āđƒāļˆāļ āļēāļĒāđƒāļ• āđāļ™ïœŠ (Decision making under Uncertainty) āļ„āļ§āļēāļĄāđ„āļĄïœŠāļ™āļ­āļ™ 1.1 āđƒāļŠïœ‹ āļĄāļēāļ āļĄāļēāļāļ—āļĩ(Maximax Criterion) āđ€ āļāļ“āļ‘ āļŠāļļ āđˆāļ” āđ€āļ›ïœ’ āļĄāļ­āļ‡āđ‚āļĨāļāđƒāļ™āđāļ‡ïœŠ āļ™āđ€āļāļ“āļ‘ āļ”āļĩ (Optimistic Criterion) āļ„āļ·āļˆāļēāļĢāļ“āļēāđ€āļĨāļ· āļžāļ˜ïœŽ āļœāļĨāļ•āļ­āļšāđāļ—āļ™āļŠāļđ āļ­āļžāļī āļ­āļāļœāļĨāļĨāļą āļ—āļĩ āđƒāļŦ āđˆ āļ‡āļŠāļļ āļ” āļˆāļēāļāļ•āļēāļĢāļēāļ‡ 4.1 āļˆāļ°āđ€āļĨāļ· āļ™āđƒāļ™āļŦāļļ āļāļĢāļ“āļĩ āļˆāļĄāļąāđˆ āļ­āļāļĨāļ‡āļ—āļļ  āļ™ ÃŸ āđ€ āļĻāļĢāļĐāļāļāļī āļ„āļ‡ āļ™ 1.2 āđ€āļāļ“āļ‘āļĒāļĄāļēāļāļ—āļĩ(Maximin Criterion) āļ™ïœ‹ āđˆ āļ­ āļŠāļļ āļ” āđ€āļ›ïœ’ āļĄāļ­āļ‡āđ‚āļĨāļāđƒāļ™āđāļ‡ïœŠ (Pessimistic) āļ„āļ·āļ­āļāļ—āļĩ āļĨāļ•āļ­āļšāđāļ—āļ™āļ™ïœ‹ āļ” āļ™āđ€āļāļ“āļ‘ āļĢ āļēāļĒ āļ­āđ€āļĨāļ· āđˆ āđƒāļŦ āļœ āļ­āļĒāļŠāļļ āļˆāļēāļāļ•āļēāļĢāļēāļ‡ 4.1 āļˆāļ°āđ€āļĨāļ· āļ™āđƒāļ™āđ€āļ‡āļī āļēāļ‡āļ›āļĢāļ°āđ€āļ—āļĻ ÃŸ āļāļĢāļ“āļĩ āļˆāļĄāļąāđˆ āļ­āļāļĨāļ‡āļ—āļļ āļ™āļ•āļĢāļēāļ• āđ€ āļĻāļĢāļĐāļāļāļī āļ„āļ‡ āļ™ 1.3 āđ€āļāļ“āļ‘āļ„ āļēāļāļēāļĢāļ‚āļēāļ”āļ—āļļ āļĒāđ‚āļ­āļāļēāļŠāļĄāļēāļ āļ™ïœ‹ āđˆ(Minimax Regret Criterion) āļ™āđ€āļŠāļĩ āļ­āļĒāļ—āļĩ āļŠāļļ āļ” āđ€āļ›ïœ’ āļēāļ•āļēāļĢāļēāļ‡āļāļēāļĢāļ‚āļēāļ”āļ—āļļ āļĒāđ‚āļ­āļāļēāļŠ āļĄāļēāļžāļī āļēāļāļēāļĢāļ‚āļēāļ”āļ—āļļ āļĒāđ‚āļ­āļāļēāļŠ āļ™āļāļēāļĢāļ™āđ āļ™āđ€āļŠāļĩ āļˆāļēāļĢāļ“āļēāļ„ āļ™āđāļĨāļ°āđ€āļŠāļĩ āļĄāļēāļāļŠāļļ āļ‡āļˆāļēāļāļ™āļąāđ‰ āļ­āļāļ„ āļĒāļŠāļļ āļ” āļŦāļĨāļą āļ™āđ€āļĨāļ· āļēāļ™ïœ‹ āļ” āļ­ w w w .no-poor.com/dssandos/C hapter4-dss.htm 13/26
  • 14.
    9/3/12 āđāļšāļšāļˆāđ āļēāļĨāļ­āļ‡āđāļĨāļ°āļāļēāļĢāļ§āļī āđ€āļ„āļĢāļēāļ°āļŦ āļ•āļąāļ§āļ­āļĒ āļ•āļēāļĢāļēāļ‡āļāļēāļĢāļ‚āļēāļ”āļ—āļļ āļĒāđ‚āļ­āļāļēāļŠ āļēāļ‡ : āļ™āđāļĨāļ°āđ€āļŠāļĩ āļ„āļ§āļēāļĄāļ• āļ­āļ‡āļāļēāļĢāļ‚āļ­āļ‡āļĨāļđ āļāļ„ āļē āļ„āļŠāļļ āļēāļŠāļđ āļ‚āļ­āļ‡āļ—āļēāļ‡ āļ‡ āļ” āļ—āļēāļ‡āđ€āļĨāļ· āļ­āļ āļŠāļđāļ‡ āļ›āļēāļ™āļāļĨāļēāļ‡ āļ•āđˆ āļē āđ āđ€āļĨāļ·āļ­āļ āļ•āļąāđ‰ āļ‡āđ‚āļĢāļ‡āļ‡āļēāļ™āļœāļĨāļī āļ•āđ€āļ­āļ‡ 0 20 15 20Þ āļˆïœ‹āļēāļ‡āđ‚āļĢāļ‡āļ‡āļēāļ™āļ­āļ· āļ™ āđˆ 25 10 2 25 āļ‹āļ·āļ­ āđ‰ 150 180 250 250 āļ•āļēāļĢāļēāļ‡āļ—āļĩ āđāļŠāļ”āļ‡āļ•āļēāļĢāļēāļ‡āļāļēāļĢāļ‚āļēāļ”āļ—āļļ āļĒāđ‚āļ­āļāļēāļŠ āđˆ 4.3 āļ™āđāļĨāļ°āđ€āļŠāļĩ 2. āđ€āļāļ“āļ‘ āļ”āļŠāļī āļāļēāļĢāļ•āļą āļ™āđƒāļˆāļ āļēāļĒāđƒāļ• āđˆ(Decision making under risk) āļ„āļ§āļēāļĄāđ€āļŠāļĩ āļĒāļ‡ āđƒāļŠïœ‹ āļāļēāļĢāđƒāļŠïœ‹āļāđ€āļŦāļ•āļļ LAPLACE Criterion āļāļēāļĢāļ•āļąāļ”āļŠāļī āđ€ āļāļ“āļ‘ āļŦāļĨāļą āļœāļĨāļ‚āļ­āļ‡ āļ™āđƒāļˆāļ›āļĢāļ°āđ€āļ āļ—āļ™āļĩ  āđ„āļĄïœŠ āļ‡āļžāļ­āļ• āļ”āļŠāļī āļ”āļąāļ‡āļ™āļąāđ‰āļ­āļ§ïœŠ āđ‰ āļ­āļĄāļđ āđ€ āļžāļĩ āļ­āļāļēāļĢāļ•āļą āļ™āđƒāļˆ āļ™āļ–āļ· āļĄāļĩ āļĨ āļĒ āļ‚ āļē “āļ—āļļ āļāļŠāļ–āļēāļ™āļāļēāļĢāļ“ āļĄāļĩ āļ”āļ‚āļķ āļēāļāļąāļ™â€ āđ‚āļ­āļāļēāļŠāđ€āļāļī āđ€āļ— āļ™ āđ‰ āļŠāļ–āļēāļ™āļāļēāļĢāļ—āļēāļ‡āđ€āļĻāļĢāļĐāļāļāļī āļˆ āļ„ āļ‡ āļēāļ„āļēāļ”āļŦāļ§āļą āļ—āļēāļ‡āđ€āļĨāļ· āļ­āļāļāļēāļĢāļĨāļ‡āļ—āļļ āļ™ (āđ€āļ›ïœ’āļˆāļˆāļąāļĒāļ—āļĩ āļĄāđ„āļĄïœŠ āļ™āļ›ïœ āđˆ āļ„āļ§āļšāļ„āļļ āđ„āļ” ) (Expect Value) āđ€āļĻāļĢāļĐāļāļāļī āļ„āļ‡ āļˆāļĄāļąāđˆ āļ™ āļ āļēāļ§āļ°āđ€āļ‡āļīāļ” āļ™āļïœ„ āđ€āļ‡āļī āļ­ āļ™āđ€āļŸïœ† āļžāļąāļ™āļ˜āļšāļąāļ•āļĢ 12% 6% 3% 7 āļŦāļļāļ™ ïœ‹ 15% 3% 2% 6.67 āđ€āļ‡āļī āļēāļ‡āļ›āļĢāļ°āđ€āļ—āļĻ āļ™āļ•āļĢāļēāļ• 6.5% 6.5% 6.5% 6.5 āļ„āļ§āļēāļĄāļ™ïœŠ āļ™ āļēāļˆāļ°āđ€āļ›ïœ’ 1/3 1/3 1/3 āļ•āļēāļĢāļēāļ‡āļ—āļĩ āļ•āļēāļĢāļēāļ‡āļ‚ āļŠāļ–āļēāļ™āļāļēāļĢāļ“ āļ™ āđˆ 4.4 āļ­āļĄāļđ āļĨ āļāļēāļĢāļĨāļ‡āļ—āļļ āļžāļąāļ™āļ˜āļšāļąāļ•āļĢ (12*1/3)+(6*1/3)+(3*1/3) = 7 ß āđ€āļĨāļ· āļēāļĄāļēāļāļŠāļļ āļ­ āļāļ„ āļ” āļŦāļļāļ™ ïœ‹ (15*1/3)+(3*1/3)+(2*1/3) = 6.67 āđ€āļ‡āļīāļēāļ‡āļ›āļĢāļ°āđ€āļ—āļĻ āļ™āļ• (6.5*1/3)+(6.5*1/3)+(6.5*1/3) = 6.5 2.1 āđƒāļŠïœ‹ āļĄāļđāļ„āļēāļ”āļŦāļ§āļąāļ‡āļŠāļđ āđ€ āļāļ“āļ‘ āļē āļĨāļ„ āļ‡āļŠāļļ āļ” āđ‚āļ”āļĒāđ€āļĨāļ· āļˆāļˆāļąāļĒāļ—āļĩ āļēāđ„āļĢāļ„āļēāļ”āļŦāļ§āļąāļ‡āđ„āļ§ïœ‹ āļ” āđƒāļŠïœ‹ āļēāļĢāļ›āļĢāļ°āļĄāļēāļ“āļ„āļ§āļēāļĄāļ™ïœŠ āļ™āļ—āļĩ āļ”āļ‚āļķ āļ­āļāļ›ïœ āđˆ āļĄāļĩ āļœāļĨāļāđ āļŠāļđ āļ§āļī āļ‡āļŠāļļ āļ˜āļĩāļ āļēāļˆāļ°āđ€āļ›ïœ’āđˆ āļ­āļēāļˆāļˆāļ°āđ€āļāļīāļ™ āđ‰ āļĄāļēāļ„āđ āļēāļ™āļ§āļ“āđƒāļ™āđāļ• āļ­āļ āđāļĨāļ°āđ€āļĨāļ· āļēāļŠāļđ āļĨāļ°āļ—āļēāļ‡āđ€āļĨāļ· āļ­āļāļ„āļŠāļļ āļ‡ āļ” āļŠāļ–āļēāļ™āļāļēāļĢāļ—āļēāļ‡āđ€āļĻāļĢāļĐāļāļāļī āļ™āļ›ïœ āļ—āļĩ āļĄāđ„āļĄïœŠ āļˆ (āđ€āļ›ïœ’āļˆāļˆāļąāļĒ āđˆ āļ„āļ§āļšāļ„āļļ āđ„āļ” ) āļ—āļēāļ‡āđ€āļĨāļ·āļ­āļāļāļēāļĢ āļ„ āļ‡ āļēāļ„āļēāļ”āļŦāļ§āļą āđ€āļĻāļĢāļĐāļāļāļī āļ„āļ‡ āļˆāļĄāļąāđˆ āļ™ āļ āļēāļ§āļ°āđ€āļ‡āļīāļ” āļ™āļïœ„ āđ€āļ‡āļī āļ­ āļ™āđ€āļŸïœ† āļĨāļ‡āļ—āļļāļ™ (Expect Value) (~0.55) (~0.25) (~0.2) = (1) āļžāļąāļ™āļ˜āļšāļąāļ•āļĢ 12% 6% 3% 8.7 w w w .no-poor.com/dssandos/C hapter4-dss.htm 14/26
  • 15.
    9/3/12 āđāļšāļšāļˆāđ āļēāļĨāļ­āļ‡āđāļĨāļ°āļāļēāļĢāļ§āļī āđ€āļ„āļĢāļēāļ°āļŦ āļŦāļļāļ™ ïœ‹ 15% 3% 2% 9.4 āđ€āļ‡āļī āļēāļ‡ āļ™āļ•āļĢāļēāļ• 6.5% 6.5% 6.5% 6.5 āļ›āļĢāļ°āđ€āļ—āļĻ 33.5 15.5 11.5 (60.5) āļ›āļĢāļ°āļĄāļēāļ“āļ„āļ§āļēāļĄāļ™ïœŠ āļē 55.37% 25.62% 19.01% āļˆāļ°āđ€āļ›ïœ’ āļ™ (33.5*100/60.5)=55.37% āļĢāļ§āļĄ = 100 55.37% = 0.55 āļ•āļēāļĢāļēāļ‡āļ—āļĩ āļ‚ āļāļēāļĢāļĨāļ‡āļ—āļļ āđˆ āļ­āļĄāļđ āļ™ 4.5 āļĨ āļžāļąāļ™āļ˜āļšāļąāļ•āļĢ (12*.55)+(6*.25)+(3*.2) = â€Ķâ€Ķâ€Ķâ€Ķâ€Ķâ€Ķâ€Ķâ€Ķ. āļŦāļļāļ™ ïœ‹ (15*.55)+(3*.25)+(2*.2) = â€Ķâ€Ķâ€Ķâ€Ķâ€Ķâ€Ķâ€Ķâ€Ķ. āđ€āļ‡āļīāļēāļ‡āļ›āļĢāļ°āđ€āļ—āļĻ āļ™āļ• (6.5*.55)+(6.5*.25)+(6.5*.2) = â€Ķâ€Ķâ€Ķâ€Ķâ€Ķâ€Ķâ€Ķâ€Ķ.. 4.6 āļāļēāļĢāļ§āļī āļāļēāļĢāļ•āļąāļ”āļŠāļī āđ€āļ„āļĢāļēāļ°āļŦ āļ™āđƒāļˆāđ‚āļ”āļĒāđƒāļŠïœ‹ Decision Tree Decision Tree āđ€āļ›ïœ’ āļēāļĨāļ­āļ‡āļ—āļēāļ‡āļ„āļ“āļī āđ€āļžāļ· āļ™āđāļšāļšāļˆāđ āļ•āļĻāļēāļŠāļ•āļĢāđˆ āļ­āļāļēāļĢāļŦāļēāļ—āļēāļ‡āđ€āļĨāļ· āđˆ āļļ āļēāļŦāļĢāļąāļšāļ›ïœ āđˆāļēāļ‡āđ€āļĨāļ· āļ­āļĒ āđ‚āļ”āļĒāļāļēāļĢāļ™āđ āļĄāļđ āļ­āļāļ—āļĩ āļ” āļŠāđ āļāļŦāļēāļ—āļĩ āļ­āļāļ™ïœ‹ āļ”āļĩ āļ—āļĩāļŠ āđˆ āļĄāļĩ āļ— āļēāļ‚ āļ­āļĨ āļĄāļēāļŠāļĢ āļēāļĨāļ­āļ‡āļāļēāļĢāļžāļĒāļēāļāļĢāļ“ āļ›āđāļšāļšāļ‚āļ­āļ‡āđ‚āļ„āļĢāļ‡āļŠāļĢāļ™āđ„āļĄïœ‹āđˆ āļēāļĢāđ€āļĢāļĩ  āļĨāđāļšāļšāļĄāļĩ āļ­āļ™ Supervied Learning) āļŠāļēāļĄāļēāļĢāļ–āļŠāļĢ āļēāļ‡āđāļšāļšāļˆāđ āđƒāļ™āļĢāļđ āļēāļ‡āļ• āļ‹āļķ āļĒāļ™āļĢāļđ āļ‡āļĄāļĩ āļ āļ‚āļ­āļĄāļđ āļ„āļĢāļđ āļŠ āļēāļ‡ āđāļšāļšāļˆāđ āļēāļĨāļ­āļ‡āļāļēāļĢāļˆāļąāļ”āļŦāļĄāļ§āļ”āļŦāļĄāļđ  (Clustering) āđ„āļ”  āļ­āļĒ āļ­āļĄāļđ āđ āļĨ āļē(Training set) āđ„āļ” āļ•āđ‚āļ™āļĄāļąāļ•āļī āļˆāļēāļāļāļĨāļļ āļēāļ‡āļ‚āļ­āļ‡āļ‚ āļ—āļĩ āļĄāļ•āļąāļ§ āļĨāđˆāļāļēāļŦāļ™āļ”āđ„āļ§ïœ‹ āļ§āļ‡āļŦāļ™ïœ‹ āđ‚āļ”āļĒāļ­āļą āđāļĨāļ°āļŠāļēāļĄāļēāļĢāļ– āļžāļĒāļēāļāļĢāļ“ āļ‚āļ­āļ‡āļĢāļēāļĒāļāļēāļĢāļ—āļĩ āđ€ āļ„āļĒāļ™āđ āļ”āļŦāļĄāļ§āļ”āļŦāļĄāļđ  āļāļĨāļļāļĄ ïœŠ āļĒāļąāļ‡āđ„āļĄïœŠ āļēāļĄāļēāļˆāļą āđˆ āđ„āļ”  āļ§āļĒ āļ” āļāļēāļĢāļ—āđ āļāļ­āļĒāļđ āļ›āļ‚āļ­āļ‡āļāļŽ (Rule) āđ€āļŠïœŠ āļēāļ‡āļēāļ™āļĄāļą ïœŠ āđƒāļ™āļĢāļđ āļ™ IF (condition ) Then Statement; āļ•āļąāļ§āļ­āļĒ āļēāļ‡ IF Income = High and Married = No Then Risk = Poor IF Income = High and Married = Yes Then Risk = Good āļ­āļ‡āļ„ āļ›āļĢāļ°āļāļ­āļšāļ‚āļ­āļ‡ Tree 1.Node āđāļĢāļ āđ€āļĢāļĩ āļē “Root Node” āļĒāļāļ§ïœŠ 2. Root Node āļˆāļ°āđāļ•āļāļ­āļ­āļāđ€āļ›ïœ’ āļĨāļđ āļ™ Node āļ â€œChild Node” 3. Child Node āļāđ‡ āļĨāļđ āļ§āđ€āļ­āļ‡ āđāļĨāļ° Node āļŠāļļ āļĒāđ€āļĢāļĩ āļē “Leaf Node” āļˆāļ°āļĄāļĩāļāļ‚āļ­āļ‡āļ•āļą āļ”āļ— āļĒāļāļ§ïœŠ āļē āļ•āļąāļ§āļ­āļĒ Decision Tree āļēāļ‡ : w w w .no-poor.com/dssandos/C hapter4-dss.htm 15/26
  • 16.
    9/3/12 āđāļšāļšāļˆāđ āļēāļĨāļ­āļ‡āđāļĨāļ°āļāļēāļĢāļ§āļī āđ€āļ„āļĢāļēāļ°āļŦ āļĢāļđāđˆ Decision Tree āļ›āļ—āļĩ 4.9 āļ‚āļąāđ‰ āļ™āļ•āļ­āļ™āđƒāļ™āļāļēāļĢāļŠāļĢDecision Tree āļēāļ‡ āđˆ āļ”āļ—āļĩ āđƒāļ™āļāļēāļĢāđāļšïœŠ āļĄāļđ āļ§āļ„āļąāļ”āļĄāļēāđ€āļ›ïœ’“Root Node” 1. āļŦāļē Attribute āļ—āļĩ āļāļŠāļļ āļ°āđƒāļŠïœ‹ āļŠāđ āđˆ āļēāļ„āļą āļˆ āļ‡āļ‚ āđāļĨ āļ™ āļ­āļĨ 2. āļāđ Target Attribute āđƒāļ™āļ—āļĩāļ·â€œLeaf Node” āļēāļŦāļ™āļ” āļ™āļĩ āđˆāļ­āļ„ āđ‰ 3. āļ™āđāļ—āļĩ āļ›āđ„āļ”Attribute āļ—āļĩ āļ­āļ āļĄāļēāđāļ•āļāļ­āļ­āļāđ€āļ›ïœ’  āļ§āđ€āļ­āļ‡ â€œBranch” āđ„āļ” Left Node āđāļĨāļ° Right Node āļēāļ„āļ›ïœ’ āđƒāļ™ āļēāđˆ āđ€ āļ™ āļ–āļđ āđˆāļāđ€āļĨāļ· āļ™āļāļĨāļļ āļĄāļ‚āļ­āļ‡āļ•āļą āđāļïœŠ 4. āđāļšïœŠ āļĄāļđ āđˆ āļ‡āļ‚ āļ•āļēāļĄāļāļĨāļļāđāļ•āļāļ­āļ­āļāļ‚āļ­āļ‡ Root Node āļ­āļĨ āļĄāļ—āļĩ 4.7 āļāļēāļĢāļ§āļī āļāļēāļĢāļ•āļąāļ”āļŠāļī āđ€āļ„āļĢāļēāļ°āļŦ āļ™āđƒāļˆāđ‚āļ”āļĒāđƒāļŠïœ‹ Frequent Patterns Tree (FP-Tree) Frequent Patterns tree (FP-tree) āđ€āļ›ïœ’ āļ—āļĩ āđ‰ āļ™ Tree āđˆ āļ™āđāļĨāļ°āļāļ°āļ—āļąāļ”āļĢāļąāļ” āļ—āđ āļ‚ āļĄāļĩ āļĄāļĩāļ„āļ§āļēāļĄāļŠāļą āļēāđƒāļŦ āļĨ āļ„āļ§āļēāļĄāļŠāļĄāļšāļđāđƒāļ™āļ•āļąāļ§āđ€āļ­āļ‡āļĄāļēāļāļĒāļī āđƒāļŠïœ‹ āļ­āļĄāļđ āļĢāļ“ āļ‡āļ‚āļķ āđˆ āđƒāļ™ āļ™ āđ‰ āļāļēāļĢāļ™āļąāļšāļ„āļ§āļēāļĄāļ–āļĩāđˆ āļ•āļąāļ§āļ­āļĒ āļˆāļēāļāļ‚ Transaction āđƒāļ™āļāļēāļĢāļ‹āļ· āļ„ āļāļ„ āļēāļ‡ : āļ­āļĄāļđ āļĨ āļ­āļŠāļī āđ‰ āļēāļ‚āļ­āļ‡āļĨāļđāļ•āļēāļĄāļ•āļēāļĢāļēāļ‡āļ‚āļēāļ‡āļ™āļĩ āļ§āļī āļ§ïœŠ āļ„ āļ™ āļē āļēāļ‡āļĨ āđ‰ āđ€ āļ„āļĢāļēāļ°āļŦāļ™ āļēāļĢāļēāļĒāļāļēāļĢāđƒāļ”āļ—āļĩ āļ•āđˆāļēāļĄāļēāļ•āļĢāļāļēāļ™ āđƒāļŦ āļēāļŠāļī āļ‚āļēāļĒāđ„āļ” āđˆ āđ āļēāļāļ§ïœŠ āļŠïœŠ āļ™āļ„ āļēāļĒāđ„āļ” āļĄāļēāļ•āļĢāļāļēāļ™āđƒāļŦ āļ§āļ™āļŠāļīāļēāļ—āļĩ āđ€ āļāļī āļ‚ āđˆ āļ™ āļ™āđ āļēāļĄāļēāđāļŠāļ”āļ‡āļ„āļ§āļēāļĄāļ–āļĩ āļ‚āļ­āļ‡āļĢāļēāļĒāļāļēāļĢāļŠāļīāļēāļ™āļąāđ‰ āđˆ āļ™āļ„ āđ‚āļ”āļĒāļŠāļĢ āļ™āđāļœāļ™āļ āļēāļž FP-TREE āļ™ āļēāļ‡āđ€āļ›ïœ’ TID Item bought 100 {f,a,c,d,g,I,m,p} 200 {a,b,c,f,l,m,o} 300 {b,f,h,j,o} 400 {b,c,k,s,p} 500 {a,f,c,e,l,p,m,n} āļ•āļēāļĢāļēāļ‡āļ—āļĩ Transaction āđƒāļ™āļāļēāļĢāļ‹āļ· āļ„ āđˆ 4.6 āļ­āļŠāļī āđ‰ āļē āļ™ Step : 1. āļ„āđ āļēāļ™āļ§āļ“āļŦāļēāļ„ āļē Minimum support āđ€āļ›ïœ’āļēāļĄāļēāļ•āļĢāļāļēāļ™ āļŦāļĢāļ·āļāļĨāļēāļ‡āļ‚āļ­āļ‡āļ‚ āļ™āļąāđˆ āļ‡āļˆāđ āļ­āļĄāļđ āđˆ āđˆ āļ™āļ„ āļ­āļ„ āļē āļ­āļĄāļđāļ™āļŦāļĄāļēāļĒāļ–āļķāļ™āļ§āļ™āļ‚ āļ„āļĢāļķ āļ‡āļ‚āļ­āļ‡āļ•āļēāļĢāļēāļ‡ āļĨ āļē āļĨ āļ‡āļŦāļ™āļķ w w w .no-poor.com/dssandos/C hapter4-dss.htm 16/26
  • 17.
    9/3/12 āđāļšāļšāļˆāđ āļēāļĨāļ­āļ‡āđāļĨāļ°āļāļēāļĢāļ§āļī āđ€āļ„āļĢāļēāļ°āļŦ = (āļˆāđ Transaction āļ—āļąāđ‰ āļēāļ™āļ§āļ™ āļ‡āļŦāļĄāļ”āđƒāļ™āļ•āļēāļĢāļēāļ‡ / 2 ) = 5/2 = 2.5 āļŦāļĢāļ· 3 ß Min-support āļ­= āļŦāļĢāļ·āļ™āļ§āļ“āļŦāļēāđ„āļ” āļ‚ āđƒāļ™āļ•āļēāļĢāļēāļ‡āļĄāļĩ āļ­āļ„āđ āļē āļˆāļēāļ āļ­āļĄāļđāļĨ 5 Transaction = 0.5 * 5 = 2.5 āļŦāļĢāļ·= 3 ß Min-support āļ­ 2. āļ„ āļ™āļŦāļēāļ„āļ§āļēāļĄāļ–āļĩItem bought āđ‚āļ”āļĒāđ€āļĨāļ· āđƒāļ™ āđˆ āļ­āļāđ€āļ­āļēāđ€āļ‰āļžāļēāļ°āļĢāļēāļĒāļāļēāļĢāļŠāļīāļēāļ—āļĩ āđˆ 3 āļĢāļēāļĒāļāļēāļĢāļ‚āļķ āļ™āļ„ āļĩ āđ€ āļāļī āļĄāļ„āļ§āļēāļĄāļ–āļĩ āđˆ āļ™ āļ™āđ„āļ› āđ‰ āđ€āļĢāļēāđ€āļĢāļĩ āđ‰ āđ‰ “āļāļēāļĢ Scan āđƒāļ™ Database (DB) āđ€āļžāļ· āļēāļ‡ Tree ” āļĒāļāļ‚āļąāļ™āļ•āļ­āļ™āļ™āļĩ āļ§ïœŠ āļē āļ­āļŠāļĢ āđˆ TID Item bought (order) frequent items 100 {f,a,c,d,g,I,m,p} { f,c,a,m,p} 200 {a,b,c,f,l,m,o} {f,c,a,b,m } 300 {b,f,h,j,o} { f,b} 400 {b,c,k,s,p} {c,b,p } 500 {a,f,c,e,l,p,m,n} { f,c,a,m,p} āļ•āļēāļĢāļēāļ‡āļ—āļĩ Scan āļŦāļēāļ„āļ§āļēāļĄāļ–āļĩ āļ­āļĄāļđ āđˆ 4.7 āļ‚āļ­āļ‡āļ‚ āđˆ āļĨ āđ€āļŠïœŠ f = 4 āļ™ a=3 c=4 d = 1 ß āļ„āļ§āļēāļĄāļ–āļĩ āļķ āļ•āļąāļ”āļ—āļī āđ„āļĄïœŠ āđˆāļ‡ 3 āđ‰ āļ– āļ‡ - āļŦāļĨāļąāļ‡āļˆāļēāļāļ•āļĢāļ§āļˆāļŠāļ­āļšāļˆāđ āļēāļ™āļ§āļ™āļ„āļ§āļēāļĄāļ–āļĩāļˆāđāļĨ āđ€ āļ‚āļĩ āđ€ āļŠāļĢāđ‡ āđˆ āļ§ āđƒāļŦāļ™āļĨāļ‡āđƒāļ™āļŠïœŠ(order) frequent items āđāļĨāļ°āļˆāļąāļ”āđ€āļĢāļĩ āļēāļ”āļąāļš (Sort) āļ•āļēāļĄāļˆāđ āļĒ āļ­āļ‡ āļĒāļ‡āļĨāđ āļēāļ™āļ§āļ™āļ„āļ§āļēāļĄāļ–āļĩ āļĄāļēāļāđ„āļ› āđˆ āļŦāļēāļ™ïœ‹āļ­āļĒ Header Table Item Frequency head f 4 c 4 a 3 b 3 m 3 p 3 āļ•āļēāļĢāļēāļ‡āļ—āļĩ āļ„āļ§āļēāļĄāļ–āļĩ āļ­āļĄāļđ āļ” āđˆ 4.8 āļ‚āļ­āļ‡āļ‚ āđˆ āđˆ āļĨāļ—āļĩ āđ„ 4. āļ™āđ āļĄāļđ (order) frequent items āđ„āļ›āļŠāļĢ āļēāļ‚ āđƒāļ™ āļ­āļĨ āļēāļ‡ Tree w w w .no-poor.com/dssandos/C hapter4-dss.htm 17/26
  • 18.
    9/3/12 āđāļšāļšāļˆāđ āļēāļĨāļ­āļ‡āđāļĨāļ°āļāļēāļĢāļ§āļī āđ€āļ„āļĢāļēāļ°āļŦ (order) frequent items f c a m p f c a b m f b {} c b p f c a m p āļĢāļđāđˆ āļœāļĨāļĨāļąāļžāļ˜ïœŽ FP-Tree āļ›āļ—āļĩ4.9 āļ‚āļ­āļ‡ āđāļšāļšāļïœƒāļ”āļ— āđˆ āļāļŦāļą āļēāļĒāļšāļ—āļ—āļĩ 4 1. āļˆāļ‡āļšāļ­āļāļ„āļ§āļēāļĄāļŦāļĄāļēāļĒāđāļšāļšāļˆāđ āļēāļĨāļ­āļ‡āļĄāļēāļžāļ­āļŠāļąāļ‡āđ€āļ‚āļ› āļ•āļ­āļš : â€Ķâ€Ķâ€Ķâ€Ķâ€Ķâ€Ķâ€Ķâ€Ķâ€Ķâ€Ķâ€Ķâ€Ķâ€Ķâ€Ķâ€Ķâ€Ķâ€Ķâ€Ķâ€Ķâ€Ķâ€Ķâ€Ķâ€Ķâ€Ķâ€Ķâ€Ķâ€Ķâ€Ķâ€Ķâ€Ķâ€Ķâ€Ķâ€Ķâ€Ķâ€Ķ........................... â€Ķâ€Ķâ€Ķâ€Ķâ€Ķâ€Ķâ€Ķâ€Ķâ€Ķâ€Ķâ€Ķâ€Ķâ€Ķâ€Ķâ€Ķâ€Ķâ€Ķâ€Ķâ€Ķâ€Ķâ€Ķâ€Ķâ€Ķâ€Ķâ€Ķâ€Ķâ€Ķâ€Ķâ€Ķâ€Ķâ€Ķâ€Ķâ€Ķâ€Ķâ€Ķâ€Ķâ€Ķâ€Ķ......................... 2. āđƒāļ™āļāļēāļĢāļžāļąāļ’āļ™āļēāļĢāļ°āļšāļš DSS āļ™āļąāđ‰ āđƒāļŠïœ‹ āļēāļĨāļ­āļ‡āđ„āļ” āđ„āļĄïœŠ āļ™āđ„āļĄïœŠ āļšāļšāļˆāđ āļŦāļĢāļ· āđ€āļžāļĢāļēāļ°āđ€āļŦāļ•āļļ āđ āļ­ āđƒāļ” āļ•āļ­āļš : â€Ķâ€Ķâ€Ķâ€Ķâ€Ķâ€Ķâ€Ķâ€Ķâ€Ķâ€Ķâ€Ķâ€Ķâ€Ķâ€Ķâ€Ķâ€Ķâ€Ķâ€Ķâ€Ķâ€Ķâ€Ķâ€Ķâ€Ķâ€Ķâ€Ķâ€Ķâ€Ķâ€Ķâ€Ķâ€Ķâ€Ķâ€Ķâ€Ķâ€Ķâ€Ķ........................... â€Ķâ€Ķâ€Ķâ€Ķâ€Ķâ€Ķâ€Ķâ€Ķâ€Ķâ€Ķâ€Ķâ€Ķâ€Ķâ€Ķâ€Ķâ€Ķâ€Ķâ€Ķâ€Ķâ€Ķâ€Ķâ€Ķâ€Ķâ€Ķâ€Ķâ€Ķâ€Ķâ€Ķâ€Ķâ€Ķâ€Ķâ€Ķâ€Ķâ€Ķâ€Ķâ€Ķâ€Ķâ€Ķ......................... 3. āđ€āļ›āļĢāļĩ āļĒāļšāļ„āļ§āļēāļĄāđāļ•āļāļ• āļĒāļšāđ€āļ—āļĩ āļēāļ‡āļ‚āļ­āļ‡āđāļšāļšāļˆāđ āļ• āđ‰ āļēāļĨāļ­āļ‡āđāļ• āļ­āđ„āļ›āļ™āļĩ 3.1 Decision Tree āļāļąāļš Decision Table āļ•āļ­āļš : â€Ķâ€Ķâ€Ķâ€Ķâ€Ķâ€Ķâ€Ķâ€Ķâ€Ķâ€Ķâ€Ķâ€Ķâ€Ķâ€Ķâ€Ķâ€Ķâ€Ķâ€Ķâ€Ķâ€Ķâ€Ķâ€Ķâ€Ķâ€Ķâ€Ķâ€Ķâ€Ķâ€Ķâ€Ķâ€Ķâ€Ķâ€Ķâ€Ķâ€Ķâ€Ķ........................... â€Ķâ€Ķâ€Ķâ€Ķâ€Ķâ€Ķâ€Ķâ€Ķâ€Ķâ€Ķâ€Ķâ€Ķâ€Ķâ€Ķâ€Ķâ€Ķâ€Ķâ€Ķâ€Ķâ€Ķâ€Ķâ€Ķâ€Ķâ€Ķâ€Ķâ€Ķâ€Ķâ€Ķâ€Ķâ€Ķâ€Ķâ€Ķâ€Ķâ€Ķâ€Ķâ€Ķâ€Ķâ€Ķ......................... 3.2 Simulation āļāļąāļš Linear Programming āļ•āļ­āļš : â€Ķâ€Ķâ€Ķâ€Ķâ€Ķâ€Ķâ€Ķâ€Ķâ€Ķâ€Ķâ€Ķâ€Ķâ€Ķâ€Ķâ€Ķâ€Ķâ€Ķâ€Ķâ€Ķâ€Ķâ€Ķâ€Ķâ€Ķâ€Ķâ€Ķâ€Ķâ€Ķâ€Ķâ€Ķâ€Ķâ€Ķâ€Ķâ€Ķâ€Ķâ€Ķ........................... â€Ķâ€Ķâ€Ķâ€Ķâ€Ķâ€Ķâ€Ķâ€Ķâ€Ķâ€Ķâ€Ķâ€Ķâ€Ķâ€Ķâ€Ķâ€Ķâ€Ķâ€Ķâ€Ķâ€Ķâ€Ķâ€Ķâ€Ķâ€Ķâ€Ķâ€Ķâ€Ķâ€Ķâ€Ķâ€Ķâ€Ķâ€Ķâ€Ķâ€Ķâ€Ķâ€Ķâ€Ķâ€Ķ......................... 4. āđ€āļžāļĢāļēāļ°āđ€āļŦāļ•āļļ āļēāļĨāļ­āļ‡āļˆāļķāļ™āļ­āļ‡āļ„ āđƒāļ”āđāļšāļšāļˆāđ āļ‡āđ€āļ›ïœ’ āļ›āļĢāļ°āļāļ­āļšāļŦāļĨāļąāļāļ—āļĩāļ™ DSS āđāļĨāļ°āđāļšāļšāļˆāđ āđ‰āļ›āļĢāļ°āđ‚āļĒāļŠāļ™ïœŽāļ‡āđ„āļĢ āđƒāļŠïœ‹ āđˆ āđƒ āļēāļĨāļ­āļ‡āļ™āļąāļ™āļĄāļĩ āļ­āļĒ āļē āļ•āļ­āļš : â€Ķâ€Ķâ€Ķâ€Ķâ€Ķâ€Ķâ€Ķâ€Ķâ€Ķâ€Ķâ€Ķâ€Ķâ€Ķâ€Ķâ€Ķâ€Ķâ€Ķâ€Ķâ€Ķâ€Ķâ€Ķâ€Ķâ€Ķâ€Ķâ€Ķâ€Ķâ€Ķâ€Ķâ€Ķâ€Ķâ€Ķâ€Ķâ€Ķâ€Ķâ€Ķ........................... â€Ķâ€Ķâ€Ķâ€Ķâ€Ķâ€Ķâ€Ķâ€Ķâ€Ķâ€Ķâ€Ķâ€Ķâ€Ķâ€Ķâ€Ķâ€Ķâ€Ķâ€Ķâ€Ķâ€Ķâ€Ķâ€Ķâ€Ķâ€Ķâ€Ķâ€Ķâ€Ķâ€Ķâ€Ķâ€Ķâ€Ķâ€Ķâ€Ķâ€Ķâ€Ķâ€Ķâ€Ķâ€Ķ......................... â€Ķâ€Ķâ€Ķâ€Ķâ€Ķâ€Ķâ€Ķâ€Ķâ€Ķâ€Ķâ€Ķâ€Ķâ€Ķâ€Ķâ€Ķâ€Ķâ€Ķâ€Ķâ€Ķâ€Ķâ€Ķâ€Ķâ€Ķâ€Ķâ€Ķâ€Ķâ€Ķâ€Ķâ€Ķâ€Ķâ€Ķâ€Ķâ€Ķâ€Ķâ€Ķâ€Ķâ€Ķâ€Ķ......................... 5. āļˆāļ‡āļšāļ­āļāļ‚ āļēāđƒāļ™āļāļēāļĢāđ€āļĨāļ· āđ€ āļ„āļĢāļ· āļ­āđƒāļ™āļāļēāļĢāļžāļąāļ’āļ™āļēāđāļšāļšāļˆāđ āļĒāļāļ•āļąāļ§āļ­āļĒ āļ­āđāļ™āļ°āļ™āđ āļ­āļāđƒāļŠïœ‹āđˆ āļ­āļ‡āļĄāļ· āļēāļĨāļ­āļ‡ āļēāļ‡āļ‚āļ­āļ‡āđ€āļ„āļĢāļ· āļ­āļĄāļē 2 āļ•āļąāļ§āļ­āļĒ āļ­āļĄāļ—āļąāđ‰ āļ­āļ”āļĩ āđˆ āļ­āļ‡āļĄāļ· āđˆ āļēāļ‡āļžāļĢ āļ‡āļšāļ­āļāļ‚ āļ­āļ‡āđ€āļ„āļĢāļ· āļ‚ āļ­āļ‡ āļĄāļ·āđ‰ āļ­āļ™āļąāļ™ āļ•āļ­āļš : â€Ķâ€Ķâ€Ķâ€Ķâ€Ķâ€Ķâ€Ķâ€Ķâ€Ķâ€Ķâ€Ķâ€Ķâ€Ķâ€Ķâ€Ķâ€Ķâ€Ķâ€Ķâ€Ķâ€Ķâ€Ķâ€Ķâ€Ķâ€Ķâ€Ķâ€Ķâ€Ķâ€Ķâ€Ķâ€Ķâ€Ķâ€Ķâ€Ķâ€Ķâ€Ķ........................... â€Ķâ€Ķâ€Ķâ€Ķâ€Ķâ€Ķâ€Ķâ€Ķâ€Ķâ€Ķâ€Ķâ€Ķâ€Ķâ€Ķâ€Ķâ€Ķâ€Ķâ€Ķâ€Ķâ€Ķâ€Ķâ€Ķâ€Ķâ€Ķâ€Ķâ€Ķâ€Ķâ€Ķâ€Ķâ€Ķâ€Ķâ€Ķâ€Ķâ€Ķâ€Ķâ€Ķâ€Ķâ€Ķ......................... â€Ķâ€Ķâ€Ķâ€Ķâ€Ķâ€Ķâ€Ķâ€Ķâ€Ķâ€Ķâ€Ķâ€Ķâ€Ķâ€Ķâ€Ķâ€Ķâ€Ķâ€Ķâ€Ķâ€Ķâ€Ķâ€Ķâ€Ķâ€Ķâ€Ķâ€Ķâ€Ķâ€Ķâ€Ķâ€Ķâ€Ķâ€Ķâ€Ķâ€Ķâ€Ķâ€Ķâ€Ķâ€Ķ......................... â€Ķâ€Ķâ€Ķâ€Ķâ€Ķâ€Ķâ€Ķâ€Ķâ€Ķâ€Ķâ€Ķâ€Ķâ€Ķâ€Ķâ€Ķâ€Ķâ€Ķâ€Ķâ€Ķâ€Ķâ€Ķâ€Ķâ€Ķâ€Ķâ€Ķâ€Ķâ€Ķâ€Ķâ€Ķâ€Ķâ€Ķâ€Ķâ€Ķâ€Ķâ€Ķâ€Ķâ€Ķâ€Ķ......................... w w w .no-poor.com/dssandos/C hapter4-dss.htm 18/26
  • 19.
    9/3/12 āđāļšāļšāļˆāđ āļēāļĨāļ­āļ‡āđāļĨāļ°āļāļēāļĢāļ§āļī āđ€āļ„āļĢāļēāļ°āļŦ â€Ķâ€Ķâ€Ķâ€Ķâ€Ķâ€Ķâ€Ķâ€Ķâ€Ķâ€Ķâ€Ķâ€Ķâ€Ķâ€Ķâ€Ķâ€Ķâ€Ķâ€Ķâ€Ķâ€Ķâ€Ķâ€Ķâ€Ķâ€Ķâ€Ķâ€Ķâ€Ķâ€Ķâ€Ķâ€Ķâ€Ķâ€Ķâ€Ķâ€Ķâ€Ķâ€Ķâ€Ķâ€Ķ......................... â€Ķâ€Ķâ€Ķâ€Ķâ€Ķâ€Ķâ€Ķâ€Ķâ€Ķâ€Ķâ€Ķâ€Ķâ€Ķâ€Ķâ€Ķâ€Ķâ€Ķâ€Ķâ€Ķâ€Ķâ€Ķâ€Ķâ€Ķâ€Ķâ€Ķâ€Ķâ€Ķâ€Ķâ€Ķâ€Ķâ€Ķâ€Ķâ€Ķâ€Ķâ€Ķâ€Ķâ€Ķâ€Ķ......................... 6. āļšāļĢāļīāļ›āļĢāļ°āļāļąāļ™āļ āļąāļĒāđāļŦ āđˆ āļ„āļ§āļēāļĄāļŠāļ™āđƒāļˆāđƒāļ™āļŠāļēāđ€āļŦāļ•āļļ āļĐāļąāļ— āļ‡āļŦāļ™āļķ āļ‡ āļĄāļĩ āļ‚āļ­āļ‡āļāļēāļĢāļĨāļ”āļĨāļ‡āļ‚āļ­āļ‡āļˆāđ āļāļ„ 2 āļ•āļąāļ§āđāļ›āļĢāļ—āļĩ āļ­ āļĢāļ°āļĒāļ°āđ€āļ§āļĨāļēāļ—āļĩ āļēāļ­āļĒāļđ āļēāļ™āļ§āļ™āļĨāļđ āđ‚āļ”āļĒāļĄāļĩ āļē āļŠāļ™āđƒāļˆāļ„āļ· āđˆ āļĨāļđ āļāļąāļš āđˆ  āļāļ„ āļšāļĢāļī(āļ–āļ· āļĐāļąāļ— āļ­āļāļĢāļĄāļ˜āļĢāļĢāļĄïœŽ āļēāļ™āļ§āļ™āļšāļĢāļī ) āđāļĨāļ°āļˆāđ āļāļēāļĢāļ‚āļ­āļ‡āļšāļĢāļīāļ—āļĩ āļēāđƒāļŠïœ‹ āļēāļĢāļ­āļĒāļđ āļ™āđ„āļ” āļēāļĨāļđāļ—āļĩ āļąāļšāļšāļĢāļīāļ™ïœ‹ āļē 2 āļ›ïœ‚ āđāļĨāļ°āđƒāļŠïœ‹ āļēāļĢ āļĐāļąāļ— āđˆ āļšāļĢāļī  āļĨāļđ āļ āļāļ„ āļˆāļ°āđ€āļŦāđ‡ āļŠāļąāļ”āļ§ïœŠāļ„ āļĒāļđ āļĐāļąāļ— āļ­āļĒāļāļ§ïœŠ āļ„āļĢāļķ āļšāļĢāļī āļāļēāđˆ āļ­ïœŠāļ āļ‡ āđˆ āļ āļ™ïœ‹ āļē 3 āļšāļĢāļī āļĄāļąāļāļˆāļ°āļŦāļ™āļĩ āļšāļĢāļī āļ­āļĒāļāļ§ïœŠ āļāļēāļĢ āđ„āļ›āđƒāļŠïœ‹ āļēāļĢāļ‚āļ­āļ‡āļšāļĢāļīāļ­āļ· āļˆāļēāļāļ‚ āļ‚āļ­āļ‡āļšāļĢāļīāļ›āļĢāļ°āļāļąāļ™āļ āļąāļĒāļ”āļąāļ‡āļāļĨāļˆāļ‡āļ™āđ āļēāļ‡ Decision āļ āļĐāļąāļ— āđˆ āļ™āđ† āļ­āļĄāļđ āļĐāļąāļ— āļĨ āļēāļ§ āļēāđ„āļ›āļŠāļĢ Solve : 7. āļˆāļ‡āļ§āļī āļ‚ āđ‚āļ”āļĒāđƒāļŠïœ‹ āļēāļĨāļ­āļ‡ Decision Tree āļ•āļēāļĄāđ‚āļˆāļ—āļĒ āđ‰ āđ€ āļ„āļĢāļēāļ°āļŦ āļĨ āļ­āļĄāļđ āđāļšāļšāļˆāđ āļ• āļ­āđ„āļ›āļ™āļĩ āđ‚āļˆāļ—āļĒ : āļ• āđ€ āļ„āļĢāļēāļ°āļŦāļāļ„āļŠïœŠāļ™ āļĄāļĩ āļ­āļ‡āļāļēāļĢāļ§āļī āļ§ïœŠ āļēāļ—āļĩāļšïœ‹ āļ„āļ§āļēāļĄāļŠāļ™āđƒāļˆāļ—āļĩ āđ‰ āļ™āđ€āļ›ïœ’ āļēāļĨāļđ āđˆ āļē āđ€ āļē āļˆāļ°āļ‹āļ· āđˆ āļ­āļšïœ‹ āļ™āļ‚āļ­āļ‡āļ•āļ™āđ€āļ­āļ‡āļŦāļĢāļ· āđ‚āļ”āļĒāđƒāļŠïœ‹ āļĒāđƒāļ™āļāļēāļĢāļ§āļī āļ„āļ· āļē āļ­āđ„āļĄïœŠ āļ›ïœ āļˆāļˆāļą āđ€ āļ„āļĢāļēāļ°āļŦ āļĢāļ°āļĒāļ°āđ€āļ§āļĨāļē āļ­ āļ—āļĩ āļēāđ„āļ”āļšïœ‹ āđāļĨāļ°āļ­āļēāļĒāļļ āļāļ„ āļĄāļđ āļĨāļđ āļē āļē āđˆ āđ€ āļŠïœŠāļ™āļĄāļē āļāļ„ āļ‚āļ­āļ‡āļĨāļđ āđāļŠāļ”āļ‡āļ‚ āļē āļĨāđƒāļ™āļ•āļēāļĢāļēāļ‡ āļ”āļąāļ‡āļ• āđ‰ āļ­āđ„āļ›āļ™āļĩ Business_info : Table Age Rent_period Buy 23 3 No 36 1.5 No 20 1.5 No 27 2 Yes 20 1 No 50 2.5 Yes 36 1 No w w w .no-poor.com/dssandos/C hapter4-dss.htm 19/26
  • 20.
    9/3/12 āđāļšāļšāļˆāđ āļēāļĨāļ­āļ‡āđāļĨāļ°āļāļēāļĢāļ§āļī āđ€āļ„āļĢāļēāļ°āļŦ 36 2 Yes 22 2.5 No 1. āđƒāļŠïœ‹ āđˆ āļŠāđ āļš Root Node āļ”āļąāļ‡āļ™āļĩ āļ„āđ SQL āļēāļŦāļĢāļą āļēāļŠāļąāļ‡ āđ‰ SELECT B.rent_Period, B.Buy,COUNT (*) FROM Buiness_info B WHERE B.Rent_Period > 2 GROUP BY B.Rent_Period, B.Buy āļœāļĨāļĨāļąāļžāļ˜ïœŽ āļ‚āļ­āļ‡ SQL āļ™āļĩ āļ—āļĩ āđ„āļ” āđˆ āļ„āļ· āđ‰ āļ­ Rent_Period Buy Yes No 1 0 2 1.5 0 2 2 2 0 2.5 1 1 3 0 1 2. āđƒāļŠïœ‹ āđˆ āļŠāđ āļš Node āļ—āļĩ Child āļ” āļ­āļ‚āļ­āļ‡ Root Node āļ„āļ· āļ„āđ SQL āļēāļŦāļĢāļą āļēāļŠāļąāļ‡ āđ€ āļ›ïœ’ āđˆ āļ™ āļēāļ™āļ‚āļ§āļēāļĄāļ· āļ­ SELECT B.Age, B.Buy,COUNT (*) FROM Buiness_info B WHERE B.Age >25 GROUP BY B.Age, B.Buy āļœāļĨāļĨāļąāļžāļ˜ïœŽ āļ‚āļ­āļ‡ SQL āļ™āļĩ āļ—āļĩ āđ„āļ” āđˆ āļ„āļ· āđ‰ āļ­ Age Buy Yes No 20 0 2 22 0 1 23 0 1 27 1 0 36 1 2 50 1 0 āļˆāļēāļāļ‚ āļ”āļąāļ‡āļāļĨ āļēāđ„āļ›āļŠāļĢ āļ™ Decision Tree āļ­āļĄāļđ āļēāļ§āļˆāļ‡āļ™āđ āļēāļ‡āđ€āļ›ïœ’ āļĨ Solve : w w w .no-poor.com/dssandos/C hapter4-dss.htm 20/26
  • 21.
    9/3/12 āđāļšāļšāļˆāđ āļēāļĨāļ­āļ‡āđāļĨāļ°āļāļēāļĢāļ§āļī āđ€āļ„āļĢāļēāļ°āļŦ 8. āļˆāļ‡āļ§āļī āļ‚ āđ‚āļ”āļĒāđƒāļŠïœ‹ āļēāļĨāļ­āļ‡ Frequent Patterns Tree (FP-Tree) āļ•āļēāļĄāđ‚āļˆāļ—āļĒ āđ‰ āđ€ āļ„āļĢāļēāļ°āļŦ āļĨ āļ­āļĄāļđ āđāļšāļšāļˆāđ āļ• āļ­āđ„āļ›āļ™āļĩ āđ‚āļˆāļ—āļĒ āļēāļ‡āļŠāļĢāļĢāļžāļŠāļīāļēāđāļŦ āđˆ āļ­āļ‡āļāļēāļĢāļ§āļī āļāļēāļĢāļ‚āļēāļĒāļŠāļīāļēāļ āļēāļĒāđƒāļ™āļŦ : āļŦ āļ™āļ„ āļ‡āļŦāļ™āļķāļ‡ āļ• āđ€ āļ„āļĢāļēāļ°āļŦ āļ™āļ„ āļēāļ‡āļ‚āļ­āļ‡āļ•āļ™ āļ§ïœŠ āļēāļĢāļ‚āļēāļĒāļŠāļīāļē āļēāļĄāļĩ āļ™āļ„ āļ āļĢāļēāļĒāļāļēāļĢāđƒāļ”āļ—āļĩ āļĒāļ­āļ”āļ‚āļēāļĒāļ•āļāļ•āđˆāļēāđ€āļāļ“āļ‘ āļŠāļđāļēāđ€āļāļ“āļ‘ āđˆ āļēāļāļ§ïœŠ āļŦāļĢāļ· āļāļ§ïœŠ āļĄāļēāļ•āļĢāļāļēāļ™ āđ€āļžāļ· āļ™āđ āļĄāļđ āļ” āđ€ āļ„āļĢāļēāļ°āļŦāļ›āđƒāļŠïœ‹ āļ‚ āļ—āļēāļ‡āļāļēāļĢāļ•āļĨāļēāļ” āđ āļ­āļ‡ āļ­āļˆāļ°āđ„āļ” āļ­ āļĨ āđˆ āđˆ āļēāļ‚ āļ—āļĩ āļēāļāļāļēāļĢāļ§āļī āļ™āļĩ āđ€ āļ›ïœ’āļ­āļĄāļđ āđ„āļˆ āđ„ āđ‰ āļ™ āļĨ āđ€āļžāļ· ïœ‹ āļ­āļāļĢāļ°āļ•āļļ āđˆ āļ™āļĒāļ­āļ”āļ‚āļēāļĒāļŠāļīāļēāļ—āļĩ āđ āļē Promotion āļŠāļīāļē āļŠïœŠ āļ­āļĄāļđ āļēāļĄāļēāļĢāļ–āļ‚āļēāļĒāđ„āļ” āļēāđ€āļāļ“āļ‘ āļ™āļ„ āļāļ•āđˆ āļ• āđˆ āļē āđāļĨāļ°āļ—āđ āļ™āļ„āļ§āļ™āļ‚ āļ—āļĩ āļĨāđˆ āļŠ āļŠāļđ āļ‡āļāļ§ïœŠ āļĄāļēāļ•āļĢāļāļēāļ™āļ™āļąāđ‰āļ• āđāļŠāļ”āļ‡ āļ™ āļ­āļ‡āļāļēāļĢāđƒāļŦ āļ„āļ§āļēāļĄāļ–āļĩ āļ‚āļ­āļ‡āļĢāļēāļĒāļāļēāļĢāļ‚ āđ‚āļ”āļĒāđƒāļŠïœ‹ āđˆ āļ­āļĄāļđ FP-Tree āđƒāļŦ āđāļŠāļ”āļ‡āļ‚āļąāđ‰ āļĨ āļ™.āļĻ āļ™āļ•āļ­āļ™āļāļēāļĢ Solve āļ•āļēāļĄ step āļ‚āļ­āļ‡ FP-Tree āđāļĨāļ°āđ€āļ‚āļĩ āļ›āļĢāļēāļĒāļŠāļ· āļ„ āļēāļ‡āļŦ āļĒāļ™āļŠāļĢāļļ āđˆ āļēāļ—āļĩ āļēāļ‡āļŊ āļ­āļŠāļī āđˆ āļ™ āļ— āļ„āļ§āļĢāļāļĢāļ°āļ•āļļ āļ™āļĒāļ­āļ”āļ‚āļēāļĒ ïœ‹ āļ‚ Transaction āļ—āļĩāļĄāļēāļˆāļēāļ Database āļ­āļĄāļđāļĨ āđ€ āļāđ‡ āđˆ āļš TID Item bought 001 {āđāļ›ïœ†  āļŸïœāļāļ­āļĄ,āļ™āđ‰ āļ‡,āļŠāļšāļđ āļ™,āļĨāļđ āđ ,āļĒāļēāļŠāļĩ āļēāļŦāļ­āļĄ,āđāļ›āļĢāļ‡,āļĨāļđ āļ™,āļ­āļāđ„āļïœŠ āļāđ€āļŦāļĄāđ‡ } 002 {āļŠāļšāļđāļĨāļĩ āļŸïœ āļ‡,āđāļ›āļĢāļ‡,āļ›ïœ‚ āļšāļ™,āļ™āđ‰ āļāļŦāļ™āļļ ,āļŠāđ āļ™ ïœŠ ,āļĒāļēāļŠāļĩ,āđāļ›ïœ† āļāđ„āļïœŠ āđ  āļē āļēāļžāļĢāļī āļĄ} 003 {āļŠāđ āļ‡,āļŠāļĄāļļ āļēāļĨāļĩ āļ”,āļāļĢāļĢāđ„āļāļĢ,āļ™āđ‰ āļāļŦāļ™āļļ ,āđāļ›ïœ† āļēāļžāļĢāļī āļĄ} āđ  004 {āļŠāđ āļŸïœ āļ”,āđ€āļŠāļ· āđƒāļ™,āļāļēāļ‡āđ€āļāļ‡āļŠāļąāđ‰ āļēāļĨāļĩ āļ™,āļŠāļĄāļļ āđ‰ ,āļĒāļēāļŠāļĩ āļ­āļŠāļąāđ‰ āļ™ āļ™āđƒāļ™} Solve : w w w .no-poor.com/dssandos/C hapter4-dss.htm 21/26
  • 22.
    9/3/12 āđāļšāļšāļˆāđ āļēāļĨāļ­āļ‡āđāļĨāļ°āļāļēāļĢāļ§āļī āđ€āļ„āļĢāļēāļ°āļŦ w w w .no-poor.com/dssandos/C hapter4-dss.htm 22/26
  • 23.
    9/3/12 āđāļšāļšāļˆāđ āļēāļĨāļ­āļ‡āđāļĨāļ°āļāļēāļĢāļ§āļī āđ€āļ„āļĢāļēāļ°āļŦ 9. āļˆāļ‡āļ§āļī āļ‚ āđ‚āļ”āļĒāđƒāļŠïœ‹ āļēāļĨāļ­āļ‡ Decision Table āļ•āļēāļĄāđ‚āļˆāļ—āļĒ āđ‰ āđ€ āļ„āļĢāļēāļ°āļŦ āļĨ āļ­āļĄāļđ āđāļšāļšāļˆāđ āļ•āļ­āđ„āļ›āļ™āļĩ āđ‚āļˆāļ—āļĒSuper Market āđāļŦ āđˆ āļ‡āļāļēāļĢāļ§āļī āļŠïœŠ : āļ‡āļŦāļ™āļķ āļ‡āļ• āđ€ āļ„āļĢāļēāļ°āļŦ āļ­ āļ§āļ‡āđ€āļ§āļĨāļēāđƒāļ™āļāļēāļĢāđ€āļžāļī āļšāļĢāļī āļēāļĢāļ°āđ€āļ‡āļī āļāļēāļĢāļāđ āļĄāļˆāļļ āđˆ āļāļēāļĢāļāļēāļĢāļŠāđ āļ™ āđāļĨāļ°āļĄāļĩ āļēāļŦāļ™āļ”āđāļ™āļ§āļ—āļēāļ‡āļ›āļāļī āļąāļš āļ” āļšāļąāļ•āļī āļ āđ€āļŦāļ•āļļ āļ• āļ”āļąāļ‡āļ™āļĩ āļāļēāļĢāļ“ āđ† āđ‰ āļēāļ‡ Condition (āđ€āļ‡āļ·āļ­ āļ™āđ„āļ‚) āđˆ 1. āļ– āļ›āļāļ•āļī āļ§āļ‡āđ€āļ§āļĨāļēāļ•āļąāđ‰ āļēāļ§āļąāļ™ āđƒāļ™āļŠïœŠ āļ‡āđāļ• āļ™. 2. āļ– āļ­āļ‡āļšāļĢāļī 2 āļŠïœŠ āļēāļĨāļ”āļŠïœŠ āļāļēāļĢ āļ­āļ‡āļˆāļēāļāļ›āļāļ•āļī 3. āļ–āđˆ āļ‡āļšāļĢāļī 5 āļŠïœŠ āļēāđ€āļžāļī āļāļēāļĢ āļ­āļ‡āļˆāļēāļāļ›āļāļ•āļī āļĄāļŠïœŠ āļ­ 4. āļ–āļ™āļ§āļąāļ™āļŠāļī āļ­āļ™ āļēāđ€āļ›ïœ’ āđ‰ āļ™āđ€āļ”āļ· 5. āļ–āđˆ āļ‡āļšāļĢāļī 10 āļŠïœŠ āļēāđ€āļžāļī āļāļēāļĢ āļ­āļ‡āļˆāļēāļāļ›āļāļ•āļī āļĄāļŠïœŠ āļ­ Action ( āļāļēāļĢāļāļĢāļ°āļ—āđ āļē) 1. āđƒāļŠïœ‹āļāļ‡āļēāļ™āđ€āļāđ‡āļ™āļŠïœŠ 1 āļ„āļ™āļ•āļēāļĄāļ›āļāļ•āļī āļžāļ™āļą āļšāđ€āļ‡āļīāļ­āļ‡āļĨāļ° 2. āđƒāļŦ āļ›āļ­āļ‡āđāļĨāļāļ‹āļ· āļ„āđˆ āđ€āļāļī āļšāļēāļ— āđāļˆāļāļ„āļđ āļ­āļŠāļī āļ­āļ‹āļ· āđ‰ āļēāđ€āļĄāļ· āļ™ 1,000 āļ™ āļ­ āđ‰ 3. āđƒāļŠïœ‹āļāļ‡āļēāļ™āđ€āļāđ‡āļ™āļŠïœŠ 2 āļ„āļ™āđ€āļžāļī āļžāļ™āļą āļšāđ€āļ‡āļīāļ­āļ‡āļĨāļ° āļĄāļˆāļēāļāļ›āļāļ•āļī āđˆ āđƒāļŦāļĻāļķ āļēāļ‚ āđ„āļ›āļŠāļĢ āļ™ Decision Table āļ™āļąāļ āļāļĐāļēāļ™āđ āļĄāļđ āļēāļ‡āđ€āļ›ïœ’ āļ­āļĨ Solve : w w w .no-poor.com/dssandos/C hapter4-dss.htm 23/26
  • 24.
    9/3/12 āđāļšāļšāļˆāđ āļēāļĨāļ­āļ‡āđāļĨāļ°āļāļēāļĢāļ§āļī āđ€āļ„āļĢāļēāļ°āļŦ w w w .no-poor.com/dssandos/C hapter4-dss.htm 24/26
  • 25.
    9/3/12 āđāļšāļšāļˆāđ āļēāļĨāļ­āļ‡āđāļĨāļ°āļāļēāļĢāļ§āļī āđ€āļ„āļĢāļēāļ°āļŦ copy right @ āļ“āļąāļŽāļ āļąāļ—āļĢāļĻāļāļē āļ—āļąāļšāļ—āļī āļĄāđ€āļ—āļĻ, "āļĢāļ°āļšāļšāļŠāļ™āļąāļšāļŠāļ™āļļ āļ™āļāļēāļĢāļ•āļąāļ”āļŠāļī āļ™āđƒāļˆâ€, 2550 āļšāļĢāļĢāļ“āļēāļ™āļļ āļāļĢāļĄ Efraim Turban, “Decision Support and Expert Systems Management Support Systems”,Prentice Hall,2001. David L. Olson, James F. Courtney JR, “Decision Support Models and Expert Sysstem”,Macmllan publishing company, USA,1997. John S. Edwards and Paul N.Finlay, “Decision Marking with Computer-The Spreadsheet and Beyound”, Pitman Pulishing, Great Britain, 1997. Daniel J. Power, “Decision Support System-Concept and Resources for Managers”, Quorun Books, London, 2002. D. Agrawal, A. E. Abbadi, A. Singh, and T. Yurek. Efficient view maintenance in data warehouses. In Proc. 1997 ACM-SIGMOD Int. Conf. Management of Data, 417-427, Tucson, Arizona, May 1997. R. Agrawal, A. Gupta, and S. Sarawagi. Modeling multidimensional databases. In Proc. 1997 Int. Conf. Data Engineering, 232-243, Birmingham, England, April 1997. S. Chaudhuri and U. Dayal. An overview of data warehousing and OLAP technology. ACM SIGMOD Record, 26:65-74, 1997. J. Gray, S. Chaudhuri, A. Bosworth, A. Layman, D. Reichart, M. Venkatrao, F. Pellow, and H. Pirahesh. Data cube: A relational aggregation operator generalizing group-by, cross-tab and sub-totals. Data Mining and Knowledge Discovery, 1:29-54, 1997. E. Thomsen. OLAP Solutions: Building Multidimensional Information Systems. John Wiley & Sons, 1997. āļāļī āļ āļąāļāļ”āļĩ āļ™āļ°āļāļļ āļ„āļąāļĄāļ āļĩāļ°āļšāļšāļŠāļ™āļąāļšāļŠāļ™āļļ āļ•āļ•āļī āļ§āļąāļ’ āļĨ, āļĢ āļĢ āļ™āļāļēāļĢāļ•āļąāļ”āļŠāļī āļ™āđƒāļˆāđāļĨāļ°āļĢāļ°āļšāļšāļœāļđāđˆāđ€āļŠāļĩ āļĒ āļ§āļŠāļēāļâ€, āļšāļĢāļī āđ€āļ„āļ—āļĩāļ„āļ­āļĄāļžïœŽ āļĐāļąāļ— āļžāļĩ āđāļ­āļ™āļ” āļ„āļ­āļ™āļ‹āļąāļĨāļ— āļˆāđ āļ” 2546 āļēāļāļą http://www.microsoft.com/data/oledb/olap, 1998. http://www.olapcouncil.org/research/apily.htm, 1998. http://www.prenhall.com/turban/ http://www.uni.net.th/~08_2543/CHAP09/901.html www.No-Poor.com āļāļī āļŸāļŸāļēāļĢāļĩ āļĢāļāļī āļĄ,āļ­āļēāļŠāļĩ āļĄ,āļĢāļēāļĒāđ„āļ” āļĄ,āļ˜āļļ āļˆāļ­āļ­āļ™āđ„āļĨāļ™ïœŽ āļ™,āļ˜āļļ āļˆāđ€āļŠāļĢāļī āļžāđ€āļŠāļĢāļī āđ€āļŠāļĢāļī āļĢāļāļī , giffarine w w w .no-poor.com/dssandos/C hapter4-dss.htm 25/26
  • 26.
    9/3/12 āđāļšāļšāļˆāđ āļēāļĨāļ­āļ‡āđāļĨāļ°āļāļēāļĢāļ§āļī āđ€āļ„āļĢāļēāļ°āļŦ w w w .no-poor.com/dssandos/C hapter4-dss.htm 26/26