Symbols


                       System                Manual              Other

          Component              System
          or Process              Task                            GAP
                                              Manual
                                               Task




           Explorer             Selected
                                                                 External
            Form                 Form
                                                                 Process




                                                        Source                   Sink
           Explorer             Selected
            Report               Report




                                                                Border for
                                              Manual
           Decision             Data Store                  inherited symbol
                                             Decision
                                                           (link in hierarchy)




                                                             Process in
           Junction                                         another Visio
                                                            (Visio Name)
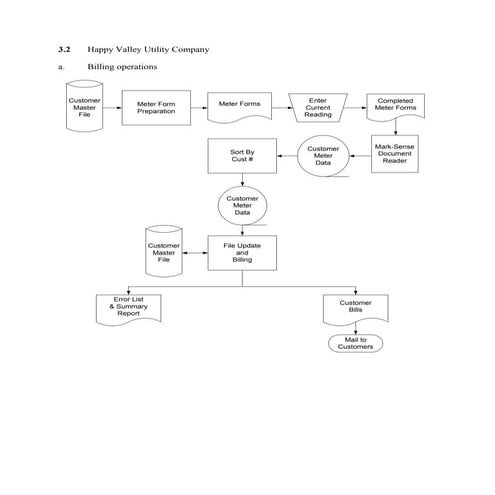
Overview


                                                       Bank Management




 1.0 Manage Payments




                       2.0 Manage Receipts




                                             3.0 Reconcile Bank
                                                  Account
Bank Management
1.0 Manage Payments

                                                                     Cashier

       Select
                  Bank
       Bank
                accounts
      Account




                           Review
                Checks               Add Checks?      Yes         Create checks
                           Checks



                                          No



                                       Delete or
                Payment
                           Reverse     Reverse
                Reversal
                                       Checks?


                                        Delete


                                                                      Void
                                                                                        Generated     Select     Payment                 Payment
                                     Delete checks                  Unposted      Yes                                       Selected
                                                                                        Payments    Payment(s)    journal                 status
                                                                   Payments?




                                                                                                                                       Change Status




                                                                                                                                         Rejected
                                                                       No


                                                                                                                                         Unposted
                                                                                                                                         Payments
                                                                                                                                          Voided



                                         Posted Payment Reverse
Bank Management
2.0 Manage Receipts

                                                   Accounts Receivable


                Refund        Refund    Payment     Add              Negative   Payment                            Create   Generate
                                                             Lines                                 Functions
               Customer?     Customer    journal   Line(s)           Pay Item   proposal                           Check    payments




                Manage
                Deposits




                                                                     Create
                Manual or               Payment     Add                                      Select
                             Manual                          Lines   Deposit    Functions               Deposit slip
               Electronic?               journal   Line(s)                                  Receipts
                                                                      Slip



                                                                                                                            Send Check

                                                                                                       Deposit Checks




                                                                                                           Bank




                                                                                                                            Customer
Bank Management
3.0 Reconcile Bank Account

                                                                              Cashier



                    Select
        Bank
                    Bank     Bank account
    Transactions
                   Account




                              Functions




                                                             Add
                                Account                                   Select
                                                          Transaction
                             reconciliation               Details Line    Cleared


                                 Enter                                                                           Reconciliation
                               Statement                     Yes                                                   summary
                                Details


                                               Select         Add                   Reconcile   Select
                             Transactions                                No                              Print
                                               Cleared   Transactions?               account    Report



                                                                                                                     Bank
                                                                                                                 reconciliation



                                              Update

Bank process flows

  • 2.
    Symbols System Manual Other Component System or Process Task GAP Manual Task Explorer Selected External Form Form Process Source Sink Explorer Selected Report Report Border for Manual Decision Data Store inherited symbol Decision (link in hierarchy) Process in Junction another Visio (Visio Name)
  • 3.
    Overview Bank Management 1.0 Manage Payments 2.0 Manage Receipts 3.0 Reconcile Bank Account
  • 4.
    Bank Management 1.0 ManagePayments Cashier Select Bank Bank accounts Account Review Checks Add Checks? Yes Create checks Checks No Delete or Payment Reverse Reverse Reversal Checks? Delete Void Generated Select Payment Payment Delete checks Unposted Yes Selected Payments Payment(s) journal status Payments? Change Status Rejected No Unposted Payments Voided Posted Payment Reverse
  • 5.
    Bank Management 2.0 ManageReceipts Accounts Receivable Refund Refund Payment Add Negative Payment Create Generate Lines Functions Customer? Customer journal Line(s) Pay Item proposal Check payments Manage Deposits Create Manual or Payment Add Select Manual Lines Deposit Functions Deposit slip Electronic? journal Line(s) Receipts Slip Send Check Deposit Checks Bank Customer
  • 6.
    Bank Management 3.0 ReconcileBank Account Cashier Select Bank Bank Bank account Transactions Account Functions Add Account Select Transaction reconciliation Details Line Cleared Enter Reconciliation Statement Yes summary Details Select Add Reconcile Select Transactions No Print Cleared Transactions? account Report Bank reconciliation Update