AngularJS
• What is AngularJS
• AngularJS main components
– View / Controller / Module / Scope
• Scope Inheritance.
• Two way data binding
– $watch / $digest / $apply
– Dirty Checking
• DI - Dependence Injection
• $provider vs $factory vs $service
What is AngularJS
• Javascript Front-end Framework (100% Javascript
& 100% client side)
• For building dynamic web apps.
• Angular is what HTML would have been, had it
been designed for applications.
• HTML is a great declarative language for static
documents.
• But It does not contain much in the way of
creating applications.
• It lets you use HTML as template language.
• It lets you extend HTML’s syntax to express
your application’s components clearly and
succinctly.
• Angular's data binding and dependency
injection eliminate much of the code you
would otherwise have to write
• MVC design parttern to organize codes.
Traditional Solution
HTML
<37% LOC
JavaScript
>63% LOC
AngularJS solution
HTML
<59% LOC
JavaScript
>41% LOC
Model
MVC
View
Controller
Template
Template -> View
Template
Compile
View - DOM
Directive
• AngularJs is what HTML could have been if it had
been designed for web application.
• HTML is a markup language for describing web
document.
Directive
• A directive is a maker on a DOM element that tells
Angular to run or reference some JS code to:
– Attach a specified behaviors to that DOM.
– Transform the DOM on the fly.
<map id="map_canvas" x="46.8765" y="-3.32910"></map>
Expression
• Allow you to insert dynamic values into your
html.
I am number {{0 + 1}} -> I am number 1
{{"hello" + " you"}} -> hello you
{{“Hi," + user.name}} -> Hi, Tom
Modules
• A module is a collection of services, directives,
controllers, filters, and configuration
information
• Where we write pieces of our angular
application.
• Makes our code more maintainable, testable
and readable.
Module
Controller
• Controller is a JavaScript function.
• Controller contains business logic behind the
application to decorate the scope with
functions and data.
• The ngController directive specifies a
Controller class.
Controller
Scope
• scope is an object that refers to the
application model.
• Scope is the glue between application
controller and the view.
• Scope provide $watch to observe model
mutations.
Controller
Model
Out of scope
Ng-controller alias
Angular Scope Inheritance
• In AngularJS, a child scope normally
prototypically inherits from its parent scope
• Child scope:
– scope of child controller
– Child of $rootscope
– New child scope is created by build-in directive
(ng-repeat, ng-switch, ng-view and ng-include)
• Isolate scope: no inherits from parent.
Angular Scope Inheritance
Hides/shadows property issue
• Six data types that are primitives:
– Boolean
– Null
– Undefined
– Number
– String
– Symbol (new in ECMAScript 6)
• Change a primitive value defined on the parent
scope from inside the child scope.
childScope.aString === 'parent string'
childScope.anArray[1] === 20
childScope.anObject.property1 === 'parent prop1'
childScope.aFunction() === 'parent output'
childScope.aString = 'child string'
A new aString property is added to the childScope.
-> This new property hides/shadows the parentScope property with the same
name
childScope.anArray = [100, 555]
childScope.anObject = { name: 'Mark', country: 'USA' }
workarounds
• If you really want/need to use a primitive,
there are two workarounds:
– Use $parent.parentScopeProperty in the child
scope. This will prevent the child scope from
creating its own property.
– Define a function on the parent scope, and call it
from the child, passing the primitive value up to
the parent (not always possible)
Data binding
• Changes to the model are NOT automatically reflected in the view.
• Any changes the view are NOT automatically reflected in the model.
After the merge occurs:
Two way data binding
1. The template is compiled on the browser.
2. The compilation step produces a live view.
3. Any changes to the view are immediately reflected in the model,
4. and any changes in the model are propagated to the view.
$scope.$watch
• When you create a data binding from somewhere
in your view to a variable on the $scope object,
AngularJS creates a "watch" internally.
• A watch means that AngularJS watches changes
in the variable on the $scope object.
• Watches are created using the $scope.$watch()
• Each $watch be inserted into $watch list
$scope.$watch
$scope.$digest
• Use to checks if there are any changes to all the
variables watched by all the $scopes.
• If a watched variable has changed, a
corresponding listener function is called.
• This listener function does what it need to do:
• Example: changing an HTML text to reflect the
new value of the watched variable.
• => the $digest() function is what triggers the data
binding to update.
$digest loop
• Loop through $watch list and compare old vs new value:
– Hey $watch, what is your value?
• It is 9
– Alright, has it changed?
• No, sir.
– (nothing happens with this one, so it moves to the next)
– You, what is your value?
• It is Foo.
– Has it changed?
• Yes, it was Bar.
– (good, we have a DOM to be updated)
– This continues until every $watch has been checked.
• When the $digest loop finishes, the DOM makes the changes.
=> Dirty Checking
One more
Time
Baby!
Dirty checking
• if the loop runs more than 10 times, it will
throw an exception to prevent infinite loops
Dirty Checking
$scope.$apply
• used to execute some code, and then
call $scope.$digest() after that.
• Called when an event is fire
When angular doesn’t use $apply for us
• Native event that is not wrapped into $apply
call.
• Use directly jQuery.ajax()
=> Whenever possible, use AngularJS services
instead of native
Using $watch for our own stuff
• $watch(watchExpression, listener);
-> $watch will only shallow check the referenced value by default.
• $watch(watchExpression, listener, true);
-> When deep-watching an object, angular will follow all references to other
objects.
-> May be results in an infinite loop.
• $watchCollection(obj, listener);
-> deep-watching array.
• Dirty checking can be done with three strategies: By reference, by
collection contents, and by value
• ng-model does not do a deep watch
DI - Dependence Injection
• Dependency injection means giving an object
its instance variables. Really. That's it.
• Instead of having it construct them itself.
• Dependencies can be injected into objects by
many means (such as constructor injection or
setter injection)
DI in AngularJS
The Provider ($provide)
• Injectable things - services
• Services are defined by things called providers
• Providers are created by $provide service.
• The $provide service is responsible for telling
Angular how to create new services.
Defining a provider
• $provide. provider(name, provider);
• $get : create a service – greeting service
Inject service
• Angular will call the greeting
provider's $get function in order to return a
new instance of the service.
Service in AngularJS
• Lazily instantiated – Angular only instantiates
a service when an application component
depends on it.
• Singletons – Each component dependent on a
service gets a reference to the single instance
generated by the service factory.
$provide.factory
• Short way to create Service.
• AngularJS is calling the exact same
code $provide.provider for us.
$provide.service
• $provide. service(name, constructor)
Common way
Provider vs Factory vs Service
1. app.provider('c', fn); => new fn(); fn.$get()
2. app.factory('a', fn); => fn() { return obj }
3. app.service('b', fn); => new fn()
Config & Run phases
angular.module('myModule', [])
. config(function(injectables){ // provider / $provide and $injector
// This is an example of config block.
// You can have as many of these as you want.
// You can only inject Providers (not instances)
// into config blocks.
})
. run(function(injectables) { // instance-injector
// This is an example of a run block.
// You can have as many of these as you want.
// You can only inject instances (not Providers) into run blocks
});
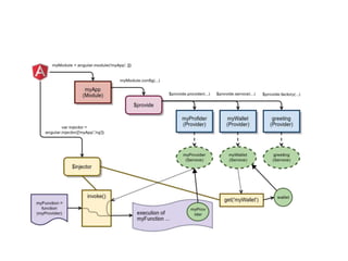
The Injector ($injector)
• The injector is responsible for actually creating
instances of our services using the code we
provided via $provide
$injector
greetingProvider
$httpProvider
$routeProvider
I need “greeting” service
Create instance
“greeting” service instance
var greeting = $injector.get('greeting');
$injector
• Each AngularJS application has a single $injector that
gets created when the application first starts.
• You can inject services into any function that is
called with$injector.invoke. This includes:
– controller definition functions
– directive definition functions
– filter definition functions
– the $get methods of providers (aka
the factory definition functions)
• Custom Directive.
• AngularJS bootstrap life cycle.

AngularJs presentation

  • 1.
  • 2.
    • What isAngularJS • AngularJS main components – View / Controller / Module / Scope • Scope Inheritance. • Two way data binding – $watch / $digest / $apply – Dirty Checking • DI - Dependence Injection • $provider vs $factory vs $service
  • 3.
    What is AngularJS •Javascript Front-end Framework (100% Javascript & 100% client side) • For building dynamic web apps. • Angular is what HTML would have been, had it been designed for applications. • HTML is a great declarative language for static documents. • But It does not contain much in the way of creating applications.
  • 4.
    • It letsyou use HTML as template language. • It lets you extend HTML’s syntax to express your application’s components clearly and succinctly. • Angular's data binding and dependency injection eliminate much of the code you would otherwise have to write • MVC design parttern to organize codes.
  • 5.
  • 6.
  • 7.
  • 8.
  • 9.
  • 10.
    Directive • AngularJs iswhat HTML could have been if it had been designed for web application. • HTML is a markup language for describing web document.
  • 11.
    Directive • A directiveis a maker on a DOM element that tells Angular to run or reference some JS code to: – Attach a specified behaviors to that DOM. – Transform the DOM on the fly. <map id="map_canvas" x="46.8765" y="-3.32910"></map>
  • 13.
    Expression • Allow youto insert dynamic values into your html. I am number {{0 + 1}} -> I am number 1 {{"hello" + " you"}} -> hello you {{“Hi," + user.name}} -> Hi, Tom
  • 14.
    Modules • A moduleis a collection of services, directives, controllers, filters, and configuration information • Where we write pieces of our angular application. • Makes our code more maintainable, testable and readable.
  • 15.
  • 16.
    Controller • Controller isa JavaScript function. • Controller contains business logic behind the application to decorate the scope with functions and data. • The ngController directive specifies a Controller class.
  • 17.
  • 19.
    Scope • scope isan object that refers to the application model. • Scope is the glue between application controller and the view. • Scope provide $watch to observe model mutations.
  • 20.
  • 22.
  • 23.
  • 26.
    Angular Scope Inheritance •In AngularJS, a child scope normally prototypically inherits from its parent scope • Child scope: – scope of child controller – Child of $rootscope – New child scope is created by build-in directive (ng-repeat, ng-switch, ng-view and ng-include) • Isolate scope: no inherits from parent.
  • 27.
  • 28.
    Hides/shadows property issue •Six data types that are primitives: – Boolean – Null – Undefined – Number – String – Symbol (new in ECMAScript 6) • Change a primitive value defined on the parent scope from inside the child scope.
  • 29.
    childScope.aString === 'parentstring' childScope.anArray[1] === 20 childScope.anObject.property1 === 'parent prop1' childScope.aFunction() === 'parent output'
  • 30.
    childScope.aString = 'childstring' A new aString property is added to the childScope. -> This new property hides/shadows the parentScope property with the same name
  • 31.
    childScope.anArray = [100,555] childScope.anObject = { name: 'Mark', country: 'USA' }
  • 32.
    workarounds • If youreally want/need to use a primitive, there are two workarounds: – Use $parent.parentScopeProperty in the child scope. This will prevent the child scope from creating its own property. – Define a function on the parent scope, and call it from the child, passing the primitive value up to the parent (not always possible)
  • 33.
    Data binding • Changesto the model are NOT automatically reflected in the view. • Any changes the view are NOT automatically reflected in the model. After the merge occurs:
  • 34.
    Two way databinding 1. The template is compiled on the browser. 2. The compilation step produces a live view. 3. Any changes to the view are immediately reflected in the model, 4. and any changes in the model are propagated to the view.
  • 35.
    $scope.$watch • When youcreate a data binding from somewhere in your view to a variable on the $scope object, AngularJS creates a "watch" internally. • A watch means that AngularJS watches changes in the variable on the $scope object. • Watches are created using the $scope.$watch() • Each $watch be inserted into $watch list
  • 36.
  • 37.
    $scope.$digest • Use tochecks if there are any changes to all the variables watched by all the $scopes. • If a watched variable has changed, a corresponding listener function is called. • This listener function does what it need to do: • Example: changing an HTML text to reflect the new value of the watched variable. • => the $digest() function is what triggers the data binding to update.
  • 38.
    $digest loop • Loopthrough $watch list and compare old vs new value: – Hey $watch, what is your value? • It is 9 – Alright, has it changed? • No, sir. – (nothing happens with this one, so it moves to the next) – You, what is your value? • It is Foo. – Has it changed? • Yes, it was Bar. – (good, we have a DOM to be updated) – This continues until every $watch has been checked. • When the $digest loop finishes, the DOM makes the changes. => Dirty Checking One more Time Baby!
  • 39.
    Dirty checking • ifthe loop runs more than 10 times, it will throw an exception to prevent infinite loops
  • 40.
  • 41.
    $scope.$apply • used toexecute some code, and then call $scope.$digest() after that. • Called when an event is fire
  • 43.
    When angular doesn’tuse $apply for us • Native event that is not wrapped into $apply call. • Use directly jQuery.ajax() => Whenever possible, use AngularJS services instead of native
  • 44.
    Using $watch forour own stuff • $watch(watchExpression, listener); -> $watch will only shallow check the referenced value by default. • $watch(watchExpression, listener, true); -> When deep-watching an object, angular will follow all references to other objects. -> May be results in an infinite loop. • $watchCollection(obj, listener); -> deep-watching array. • Dirty checking can be done with three strategies: By reference, by collection contents, and by value • ng-model does not do a deep watch
  • 46.
    DI - DependenceInjection • Dependency injection means giving an object its instance variables. Really. That's it. • Instead of having it construct them itself. • Dependencies can be injected into objects by many means (such as constructor injection or setter injection)
  • 47.
  • 48.
    The Provider ($provide) •Injectable things - services • Services are defined by things called providers • Providers are created by $provide service. • The $provide service is responsible for telling Angular how to create new services.
  • 49.
    Defining a provider •$provide. provider(name, provider); • $get : create a service – greeting service
  • 50.
    Inject service • Angularwill call the greeting provider's $get function in order to return a new instance of the service.
  • 51.
    Service in AngularJS •Lazily instantiated – Angular only instantiates a service when an application component depends on it. • Singletons – Each component dependent on a service gets a reference to the single instance generated by the service factory.
  • 52.
    $provide.factory • Short wayto create Service. • AngularJS is calling the exact same code $provide.provider for us.
  • 53.
  • 54.
  • 55.
    Provider vs Factoryvs Service 1. app.provider('c', fn); => new fn(); fn.$get() 2. app.factory('a', fn); => fn() { return obj } 3. app.service('b', fn); => new fn()
  • 56.
    Config & Runphases angular.module('myModule', []) . config(function(injectables){ // provider / $provide and $injector // This is an example of config block. // You can have as many of these as you want. // You can only inject Providers (not instances) // into config blocks. }) . run(function(injectables) { // instance-injector // This is an example of a run block. // You can have as many of these as you want. // You can only inject instances (not Providers) into run blocks });
  • 57.
    The Injector ($injector) •The injector is responsible for actually creating instances of our services using the code we provided via $provide $injector greetingProvider $httpProvider $routeProvider I need “greeting” service Create instance “greeting” service instance var greeting = $injector.get('greeting');
  • 58.
    $injector • Each AngularJSapplication has a single $injector that gets created when the application first starts. • You can inject services into any function that is called with$injector.invoke. This includes: – controller definition functions – directive definition functions – filter definition functions – the $get methods of providers (aka the factory definition functions)
  • 60.
    • Custom Directive. •AngularJS bootstrap life cycle.

Editor's Notes

  • #33 https://github.com/angular/angular.js/wiki/Understanding-Scopes http://jsfiddle.net/5qjLd/
  • #44 Example
  • #45 Example http://tech.small-improvements.com/2014/06/11/deep-watching-circular-data-structures-in-angular/
  • #47 http://www.jamesshore.com/Blog/Dependency-Injection-Demystified.html