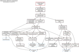
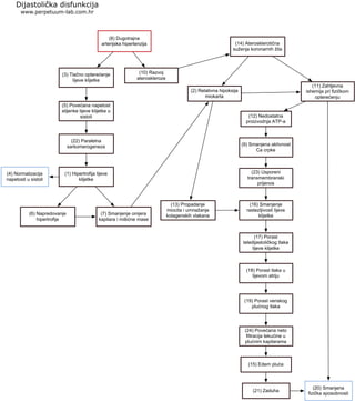
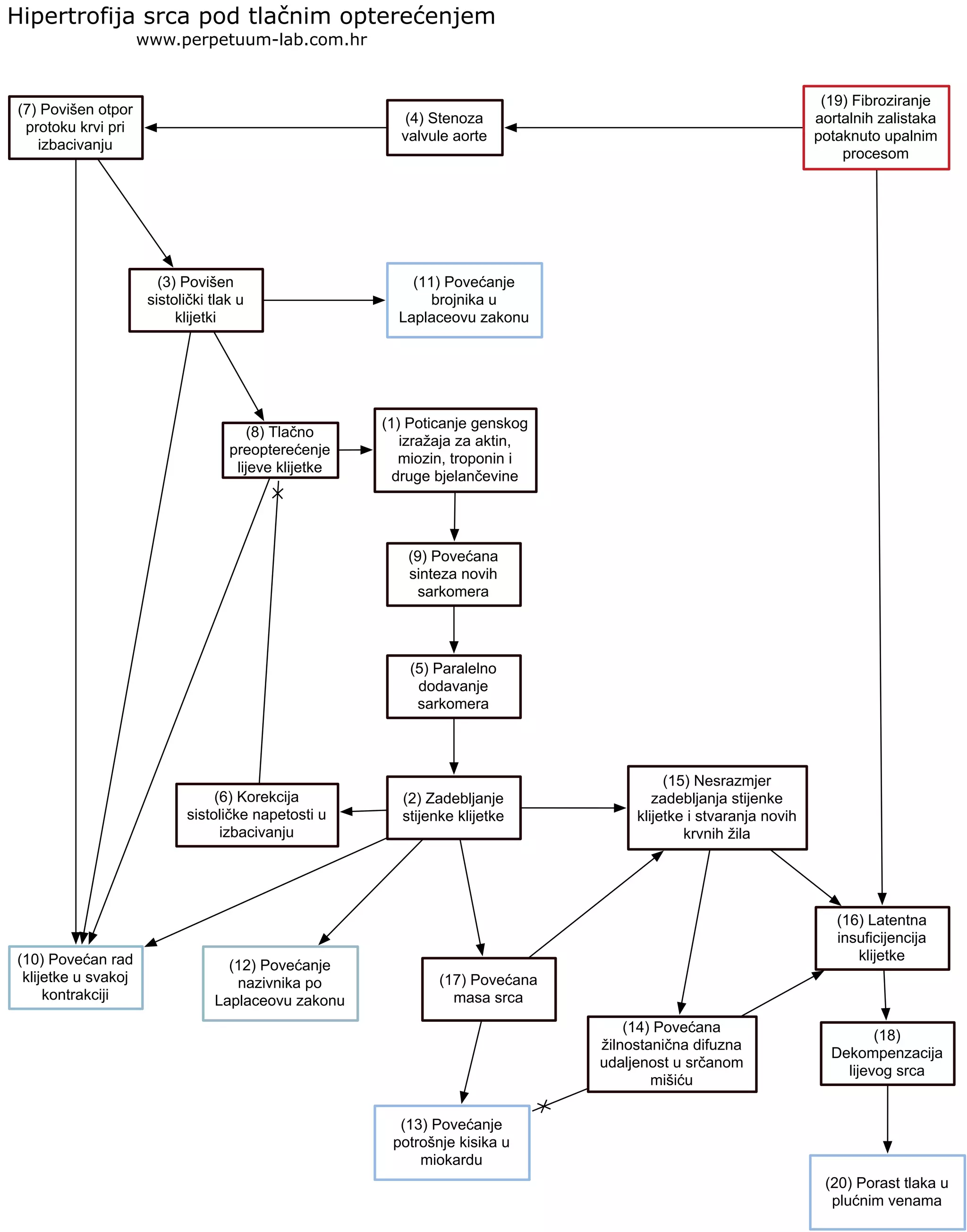
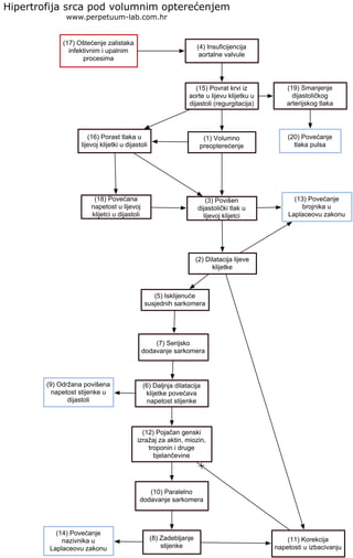
Hipertrofija srca pod tlačnim opterećenjem
www.perpetuum-lab.com.hr
(19) Fibroziranje
aortalnih zalistaka
potaknuto upalnim
procesom
(4) Stenoza
valvule aorte
(11) Povećanje
brojnika u
Laplaceovu zakonu
(7) Povišen otpor
protoku krvi pri
izbacivanju
(3) Povišen
sistolički tlak u
klijetki
(10) Povećan rad
klijetke u svakoj
kontrakciji
(8) Tlačno
preopterećenje
lijeve klijetke
(1) Poticanje genskog
izražaja za aktin,
miozin, troponin i
druge bjelančevine
(9) Povećana
sinteza novih
sarkomera
(5) Paralelno
dodavanje
sarkomera
(2) Zadebljanje
stijenke klijetke
(6) Korekcija
sistoličke napetosti u
izbacivanju
(12) Povećanje
nazivnika po
Laplaceovu zakonu
(13) Povećanje
potrošnje kisika u
miokardu
(17) Povećana
masa srca
(15) Nesrazmjer
zadebljanja stijenke
klijetke i stvaranja novih
krvnih žila
(14) Povećana
žilnostanična difuzna
udaljenost u srčanom
mišiću
(16) Latentna
insuficijencija
klijetke
(18)
Dekompenzacija
lijevog srca
(20) Porast tlaka u
plućnim venama
(17) Oštećenje zalistaka
infektivnim i upalnim
procesima
Hipertrofija srca pod volumnim opterećenjem
www.perpetuum-lab.com.hr
(20) Povećanje
tlaka pulsa
(4) Insuficijencija
aortalne valvule
(15) Povrat krvi iz
aorte u lijevu klijetku u
dijastoli (regurgitacija)
(1) Volumno
preopterećenje
(19) Smanjenje
dijastoličkog
arterijskog tlaka
(16) Porast tlaka u
lijevoj klijetki u dijastoli
(18) Povećana
napetost u lijevoj
klijetci u dijastoli
(3) Povišen
dijastolički tlak u
lijevoj klijetci
(2) Dilatacija lijeve
klijetke
(13) Povećanje
brojnika u
Laplaceovu zakonu
(5) Isklijenuće
susjednih sarkomera
(7) Serijsko
dodavanje sarkomera
(6) Daljnja dilatacija
klijetke povećava
napetost stijenke
(9) Održana povišena
napetost stijenke u
dijastoli
(12) Pojačan genski
izražaj za aktin, miozin,
troponin i druge
bjelančevine
(10) Paralelno
dodavanje sarkomera
(8) Zadebljanje
stijenke
(14) Povećanje
nazivnika u
Laplaceovu zakonu
(11) Korekcija
napetosti u izbacivanju
(4) Kongenitalna
razvojna srčana greška
nepotpunog razvoja
mišićnog septuma
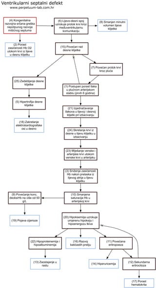
Ventrikularni septalni defekt
www.perpetuum-lab.com.hr
(2) Porast
zasićenosti Hb O2
utokom krvi iz lijeve
u desnu klijetku
(6) Lijevo-desni spoj
uzrokuje protok krvi kroz
međuventrikularnu
komunikaciju
(15) Povećan rad
desne klijetke
(8) Smanjen minutni
volumen lijeve
klijetke
(25) Zadebljanje desne
klijetke
(7) Povećan protok krvi
kroz pluća
(5) Hipertrofija desne
klijetke
(18) Zakretanje
elektrokardiografske
osi u desno
(1) Postupan porast tlaka
u plućnom arterijskom
stablu (prvih 6 godina)
(21) Izjednačavanje
tlakova u lijevoj i desnoj
klijetki pri izbacivanju
(24) Skretanje krvi iz
desne u lijevu klijetku u
izbacivanju
(23) Miješanje venske i
arterijske krvi utokom
venske krvi u arterijsku
(3) Sniženje zasićenosti
Hb nakon prelaska iz
lijevog atrija u lijevu
klijetku
(10) Smanjena
saturacija Hb u
arterijskoj krvi
(9) Povećanje konc.
deoksiHb na više od 50
g/L
(19) Pojava cijanoze
(20) Hipoksemiija uzrokuje
umjerenu hipoksiju i
hipoenergozu tkiva
(22) Hipoproteinemija i
hipoalbuminemija
(13) Zaostajanje u
rastu
(16) Razvoj
batićastih prstiju
(11) Povećana
eritropoeza
(14) Hiperuricemija
(12) Sekundarna
eritrocitoza
(17) Porast
hematokrita
(4)
Višegodišnja
arterijska
hipertenzija
Arterijska hipertenzija
www.perpetuum-lab.com.hr
(3) Tlačno
preopterećenje
srca
(5) Povećana
transvalvularna razlika
tlakova između lijeve
klijetke i aorte u
dijastoli
(8) Reaktivna
hipertrofija
stijenke krvne
žile
(22) Oštećenje
arterijskog
endotela
(6) Paralelna
sarkomerogeneza dovodi
do koncentrične hipertrofije
lijeve klijetke
(13) Povećan
rad srca
(14)
Dekompenzacija
lijeve klijetke
(9) Povećan
nazivnik u
Laplaceovu
zakonu za
lijevu klijetku
(15) Plućni
edemi
(16)
Hipertrofija
desne klijetke
(17)
Dekompenzacija
desne klijetke
(23) Edemi
potkoljenica
(25)
Odlaganje
lipida
(19) Hijalino
zadebljanje
stijenke žile
(20) Zadržavanje
soli i vode u
organizmu
(24) Suženje
lumena krvne
žile
(2) Mikroinfarkti
u bubregu,
retini i mozgu
(26) Ubrzana
aterogeneza
(18) Smanjena
elastičnost
arterija
(1) Edem i krvarenja
u retini vidljiva
oftalmoskopski
(21) Atrofija tubula i
intersticijska fibroza
bubrega
(10) Kronično
zatajivanje
bubrega
(12) Povišena konc.
metaboličkih
proizvoda u plazmi,
uključujući kreatinin
(11) Metabolička
acidoza
(7) Povećana
napetost stijenke
arterija po
Laplaceovu
zakonu
(8) Dugotrajna
arterijska hipertenzija
Dijastolička disfunkcija
www.perpetuum-lab.com.hr
(4) Normalizacija
napetosti u sistoli
(3) Tlačno opterećenje
lijeve klijetke
(5) Povećana napetost
stijenke lijeve klijetke u
sistoli
(22) Paralelna
sarkomerogeneza
(1) Hipertrofija lijeve
klijetke
(6) Napredovanje
hipertrofije
(7) Smanjenje omjera
kapilara i mišićne mase
(10) Razvoj
ateroskleroze
(14) Aterosklerotična
suženja koronarnih žila
(2) Relativna hipoksija
miokarta
(13) Propadanje
miocita i umnažanje
kolagenskih vlakana
(11) Zahtjevna
ishemija pri fizičkom
opterećenju
(12) Nedostatna
proizvodnja ATP-a
(9) Smanjena aktivnost
Ca crpke
(23) Usporeni
transmembranski
prijenos
(16) Smanjenje
rastezljivosti lijeve
klijetke
(17) Porast
teledijastoličkog tlaka
lijeve klijetke
(18) Porast tlaka u
lijevom atriju
(19) Porast venskog
plućnog tlaka
(24) Povećana neto
filtracija tekućine u
plućnim kapilarama
(15) Edem pluća
(21) Zaduha
(20) Smanjena
fizička sposobnosti
(1) Smanjen protok
kroz koronarne žile
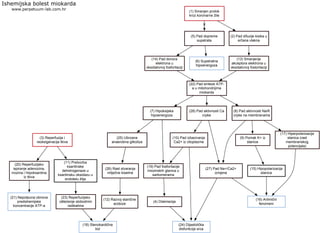
Ishemijska bolest miokarda
www.perpetuum-lab.com.hr
(6) Supstratna
hipoenergoza
(2) Pad difuzije kisika u
srčana vlakna
(5) Pad dopreme
supstrata
(13) Smanjenje
akceptora elektrona u
oksidativnoj fostorilaciji
(22) Pad sinteze ATP-
a u mitohondrijima
miokarda
(14) Pad donora
elektrona u
oksidativnoj fosforilaciji
(7) Hipoksijska
hipoenergoza
(8) Pad aktivnosti Na/K
crpke na membranama
(28) Pad aktivnosti Ca
crpke
(9) Pomak K+ iz
stanice
(15) Hipopolarizacija
stanica
(17) Hiperpolarizacija
stanica (rast
membranskog
potencijala)
(16) Aritmični
fenomeni
(27) Pad Na+/Ca2+
izmjene
(24) Dijastolička
disfunkcija srca
(10) Pad izbacivanja
Ca2+ iz citoplazme
(19) Pad fosforilacije
miozinskih glavica u
sarkomerama
(4) Diskinezija
(25) Ubrzana
anaerobna glikoliza
(26) Rast stvaranja
mliječne kiseline
(12) Razvoj stanične
acidoze
(18) Stenokardična
bol
(3) Reperfuzija i
reoksigenacija tkiva
(11) Pretvorba
ksantinske
dehidrogenaze u
ksantinsku oksidazu u
endotelu žilja
(20) Reperfuzijsko
ispiranje adenozina,
inozina i hiipoksantina
iz tkiva
(21) Nepotpuna obnova
predishemijske
koncentracije ATP-a
(23) Reperfuzijsko
oštećenje slobodnim
radikalima
(27) Prethodni kontakt
bolesnika s penicilinom
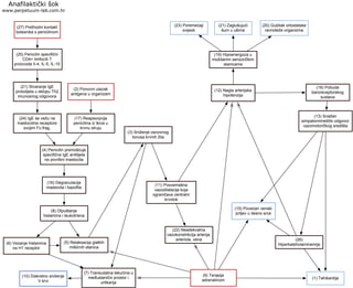
Anafilaktički šok
www.perpetuum-lab.com.hr
(1) Tahikardija
(25) Penicilin specifični
CD4+ limfociti T
proizvode Il-4, IL-5, IL-10
(21) Stvaranje IgE
protutijela u sklopu Th2
imunosnog odgovora
(24) IgE se vežu na
mastocidne receptore
svojim Fc-frag.
(2) Ponovni ulazak
antigena u organizam
(17) Reapsorpcija
penicilina iz tkiva u
krvnu struju
(4) Penicilin premošćuje
specifična IgE antitijela
na površini mastocita
(16) Degranulacija
mastocita i bazofila
(8) Otpuštanje
histamina i leukotriena
(6) Vezanje histamina
na H1 receptor
(9) Terapija
adrenalinom
(15) Povećan venski
priljev u desno srce
(26)
Hiperkateholaminemija
(13) Snažan
simpatomimetički odgovor
vazomotoričkog središta
(18) Pobuda
baroreceptorskog
sustava
(12) Nagla arterijska
hipotenzija
(19) Hipoenergoza u
moždanim senzoričkim
stanicama
(21) Zaglušujući
šum u ušima
(20) Gubitak ortostatske
ravnoteže organizma
(23) Poremećaji
svijesti
(22) Neadekvatna
vazokonstrikcija arterija,
arteriola, vena
(11) Posvemašna
vazodilatacija koja
ograničava centralni
krvotok
(3) Sniženje osnovnog
tonusa krvnih žila
(5) Relaksacija glatkih
mišićnih stanica
(7) Transudatna tekućina u
međustanični prostor i
urtikarija
(10) Diskretno sniženje
V krvi
(25) Ekstremna
deceleracija
automobila pri sudaru
Hipovolemijski urušaj
www.perpetuum-lab.com.hr
(3) Mehanička trauma
(18) Oligurija
(1) Transfuzija krvi i
infuzija plazme
(5) Prekid kontinuiteta
jetrenog tkiva i
Glissonove čahure
(17) Unutarnje
krvarenje
(13) Hipovolemija
(20) Povećanje
unutaržilnog volumena
(21) Povećanje
učinkovitosti žilnih i srčanih
prilagodbenih mehanizama
(2) Tahikardija
(8) Smanjena pobuda
volumnih i tlačnih
receptora
(10) Smanjenje
arteriovenske razlike
tlakova
(14) Hipoksija
(24) Smanjen protok
kroz moždane žile
(26) Smanjena
doprema supstrata u
mozak
(11) Hipoenergoza
moždanih stanica
(4) Poremećaji
svijesti
(15) Prerenalno
zatajivanje bubrega
(12) Smanjen protok
kroz bubrežne arterije
(6) Vazokonstrikcija
u koži
(7) Hiperlaktacidemija
(9) Vazokonstrikcija u
krvožilnom sustavu
(16) Snažna pobuda
vazomotoričkog središta
(23)
Hiperkateholaminemija
(19) Pobuda
žlijezda znojnica
(22) Preusmjeravanje
energetskog
metabolizma
(28) Preboljena
streptokokna angine
pokreće sustavni upalni
odgovor
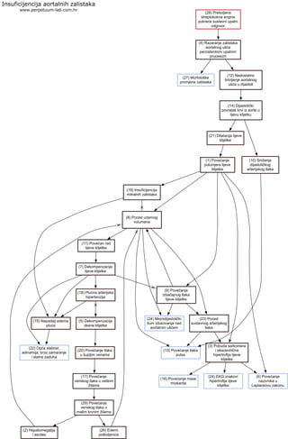
Insuficijencija aortalnih zalistaka
www.perpetuum-lab.com.hr
(27) Morfološke
promjene zalistaka
(4) Razaranje zalistaka
aortalnog ušća
perzistentnim upalnim
procesom
(12) Nedostatno
brtvljenje aortalnog
ušća u dijastoli
(14) Dijastolički
povratak krvi iz aorte u
lijevu klijetku
(21) Dilatacija lijeve
klijetke
(10) Sniženje
dijastoličkog
arterijskog tlaka
(1) Povećanje
polumjera lijeve
klijetke
(19) Insuficijencija
mitralnih zalistaka
(8) Porast udarnog
volumena
(9) Povećanje
izbačajnog tlaka
lijeve klijetke
(3) Pobuda sarkomera
i ekscentrična
hipertrofija lijeve
klijetke
(6) Povećanje
nazivnika u
Laplaceovu zakonu
(16) Povećanje mase
miokarda
(24) EKG znakovi
hipertrofije lijeve
klijetke
(23) Porast
sustavnog arterijskog
tlaka
(13) Povećanje tlaka
pulsa
(24) Mezodijastolički
šum izbacivanja nad
aortalnim ušćem
(11) Povećan rad
lijeve klijetke
(7) Dekompenzacija
lijeve klijetke
(26) Edemi
potkoljenica
(2) Hepatomegalija
i ascites
(22) Opća slabost,
adinamija, brzo zamaranje
i stalna zaduha
(15) Napadaji edema
pluća
(18) Plućna arterijska
hipertenzija
(5) Dekompenzacija
desne klijetke
(20) Povećanje tlaka
u šupljim venama
(17) Povećanje
venskog tlaka u velikim
žilama
(29) Povećanje
venskog tlaka u
malim krvnim žilama
(7) Infuzija konjskog
hiperimunog seruma
bolesniku
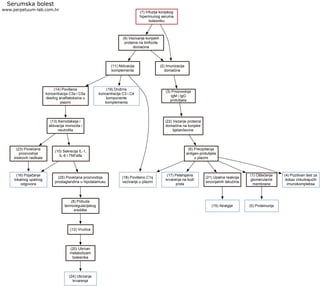
Serumska bolest
www.perpetuum-lab.com.hr
(15) Atralgije
(9) Vezivanje konjskih
proteina na limfocite
domaćina
(11) Aktivacija
komplementa
(2) Imunizacija
domaćina
(3) Proizvodnja
IgM i IgG
protutijela
(22) Vezanje proteina
domaćina na konjske
bjelančevine
(6) Precipitacija
antigen-protutijela
u plazmi
(17) Petehijalna
krvarenja na koži
prsta
(21) Upalna reakcija
sinovijalnih tekućina
(1) Oštećenje
glomerularne
membrane
(5) Proteinurija
(4) Pozitivan test za
dokaz cirkulirajućih
imunokompleksa
(18) Povišeno C1q
vezivanje u plazmi
(14) Povišena
koncentracija C3a i C5a
desArg anafilatoksina u
plazmi
(13) Kemotaksija i
aktivacija monocita i
neutrofila
(10) Sekrecija IL-1,
IL-6 i TNFalfa
(23) Povećana
proizvodnja
kisikovih radikala
(16) Pojačanje
lokalnog upalnog
odgovora
(25) Povećana proizvodnja
prostaglandina u hipotalamusu
(8) Pobuda
termoregulacijskog
središta
(12) Vrućica
(20) Ubrzan
metabolizam
bolesnika
(24) Ubrzanje
krvarenja
(19) Dnižrns
koncentracija C3 i C4
komponente
komplementa
(3) Djelovanje velike
količine topline
Opeklinska bolest
www.perpetuum-lab.com.hr
(4) Koagulacija
proteina
(16) Vrućica
(15) Uništenje
velike površine
oroženog epitela
(26) Pojačana
primljivost za infekte -
sklonost infekciji
(2) Sklonost
razvoju sepse
(13) Krvotočni
urušaj
(7) Višestruko
zatajenje organa
(6) Smrt
(1) Pojačana
transudacija tekućine u
zahvaćenim
kapilarama
(18) Rast
hematokrita
(14)
Hipovolemija
(5) Tahikardija
(20) Gubitak plazme
na oštećenoj površini
(22) Povećana
viskoznost krvi
(19) Povećana
sinteza proteina
akutne faze
(12) Stresni
odgovor SŽS-a
(10) Prostorna i
vremenska sumacija
nocioceptorske pobude
(9)
Hiperkortikotropinemija
i hiperkortizolemija
(8) Porast konc.
glukagona i inzulina
(21) Pojačana
glukoneogeneza i
ubrzanje
glukolitičkoglukoneogenet
skog obrtaja
(17) Pojačana
katabolička reakcija
organizma
(25) Mršavljenje
i iscrpljenost
(11)
Hiperkateholaminemija
(23) Povećana
aktivnost
angiotenzina II
(24)
Centralizacija
krvotoka
(26)
Opeklinska
bolest
(23)
policitemija
(20) sferocitoza i
eliptocitoza eritrocita i
druge promjene oblika
stanice
(11) pad
eritrocitopoeze u
aplastičnoj anemiji
(17) ciroza
jetre
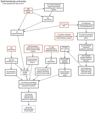
(1) upalnom reakcijom
povećava se koncentracija
makromolekula u plazmi
(19) pad
Fe u izrazu
2
(18) enzimsko
ljuštenje sijalinskih
naboja s površine
eritrocita
(2) raste koncentracija
proteina akutne faze u
plazmi
(3) poliklonska
hipergamaglobulinemij
a ili paraproteinemija
(15) povećanje
viskoznosti krvi
(16) smanjenje sila
trenja pri pomicanju
eritrocita prema dolje
(12)
oligocitemija
(22) povećanje
čimbenika Fp u
izrazu 2
(14) ubrzano razdvajanje
plazme od staničnog dijela u
wesergenovoj cjevčici
(8) pomak
sedimentacijske
krivulje ulijevo
(9) ubrzanje
sedimentacije
eritrocita iznad
referentnih vrijednosti
(7)
eksponencijalni
rast brojnika u
izrazu
(6) stvaranje
agregata
eritrocita
(10) svladavanje
odbojne sile među
stanicama zbog
istoimenih naboja
(5) premošćenje
membrana
susjednih eritrocita
(21) infuzija dekstroza
otopina i povećanje
onkotičkog tlaka i volumena
plazme
(25)
hipovolemija
(24) rast
hematokrita >0.6
(13) pomak
krivulje
udesno
(4)
hipoproteinemije
Sedimentacija eritrocita
www.perpetuum-lab.com.hr
(1) Raspad klica u
organizmu
Vrućica
www.perpetuum-lab.com.hr
(4) Makrofagna pobuda
na proizvodnju IL-1, IL-6
i TNFalfa
(2) Neutrofili
proizvode O2
radikale u susretu
s klicama
(11) Tumorska
stanica luči
endogeni pirogen
(26) Konstitutivni
izražaj NF-kB
(5) Pobuda
prostaglandina E2 u
hipotalamusu
(8) Jaka pobuda
termoregulacijskog
središta
(7) Osjećaj zimice
(25) Opsežni infarkt
nekog tkiva u
organizmu
(6) Resorpcija
nekrotičnog materijala
(23) Trauma baze
lubanje
(24) Poremećaj
termoregulacijskog
središta
(19) Liječenje
botulizma hiperimunim
konjskim serumom
(3) Stvaranje antigen-
protutijelo cirkulirajućih
antigena
(16) Serumska bolest s
odlaganjem
imunokompleksa u
tkivima
(12) Prestanak pobude
hipotalamusa endogenim
pirogenom
(21) Ritmičke kontrakcije
antagonističkih skeletnih
mišića
(9) Pojačana proizvodnja
i smanjeno otpuštanje
topline iz organizma
(22) Tahikardija
(17) Povišenje staničnog
metabolizma za 13% po
1 stupanj C
(18) Povišena potrošnja
O2 i hipercirkulacija
(15) Sniženje ugođenosti
središta ispod stvarne
tjelesne temperature
(14) Osjećaj vrućine
(10) Profuzno znojenje te
otpuštanje 0.6 kcal
isparavanjem topline po
g znoja
(13) Hlađenje organizma
iznojavanjem
(20) Dehidracija
(2) Infuzija 2L 5%tne
otopine glukoze
Infuzija
www.perpetuum-lab.com.hr
(10) Porast tjelesne
mase za 2kg za sat
vremena
(20) Povećanje
volumena plazme i
međustaničnog prostora
(13) Smanjenje
hematokrita
(26) Hiperhidracija
organizma
(21)
Hipohemoglobinemija
(9) Pobuda tlačnih
receptora
(12) Hipoalbuminemija
(4) Sniženje plazmatske
konc. Na+ u 1. satu
nakon infuzije
(17) Prolazna
hiperglikemija
(14) Pobuda lučenja
inzulina
(18) Povećano skladištenje i
iskorištavanje glukoze u
stanicama
(1) Hipoglikemija
(prolazna)
(11) Smanjenje
onkotskog tlaka
(25) Smanjeno lučenje
ADH u neurohipofizi
(5) Smanjena reapsorpcija
tekućine u distalnim i
sabirnim tubulima bubrega
(23) Smanjena
osmolalnost urina
(8) Sniženje osmolarnosti
urina na približno 1/6
predinfuzijske vrijednosti
(19) Ubrzana
diureza i povećan
volumen mokraće
(16) Preplavljivanje
transportnog mehanizma za
reapsorpciju glukoze u
bubregu
(24) Pokretanje
mehanizma osmotske
diureze
(22) Prolazna
glikozurija
(15) Prolazna
hiponatrijemija i
hipokloremija
(3) Sniženje osmolalnosti
plazme na 10ak mOsm/L
(7) Potiskivanje
osmotskih receptora
(6) Pobuda volumnih
receptora
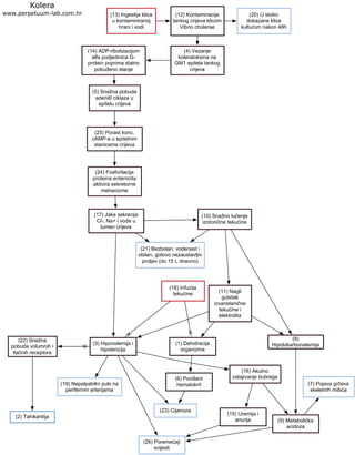
(13) Ingestija klica
u kontaminiranoj
hrani i vodi
Kolera
www.perpetuum-lab.com.hr (20) U stolici
dokazane klice
kulturom nakon 48h
(12) Kontaminacija
tankog crijeva klicom
Vibrio cholerae
(4) Vezanje
koleratoksina na
GM1 epitela tankog
crijeva
(14) ADP-ribolizacijom
alfa podjedinica G-
protein poprima stalno
pobuđeno stanje
(5) Snažna pobuda
adenilil ciklaze u
epitelu crijeva
(25) Porast konc.
cAMP-a u epitelnim
stanicama crijeva
(24) Fosforilacija
proteina enterocita
aktivira sekretorne
mehanizme
(17) Jaka sekrecija
Cl-, Na+ i vode u
lumen crijeva
(21) Bezbolan, vodenast i
obilan, gotovo nezaustavljiv
proljev (do 15 L dnevno)
(10) Snažno lučenje
izotonične tekućine
(8)
Hipobikarbonatemija
(9) Metabolička
acidoza
(7) Pojava grčeva
skeletnih mišića
(26) Poremećaji
svijesti
(3) Hipovolemija i
hipotenzija
(16) Akutno
zatajivanje bubrega
(15) Uremija i
anurija
(23) Cijanoza
(6) Povišeni
hematokrit
(22) Snažna
pobuda volumnih i
tlačnih receptora
(2) Tahikardija
(19) Nepalpabilni puls na
perifernim arterijama
(11) Nagli
gubitak
izvanstanične
tekućine i
elektrolita
(1) Dehidracija
organizma
(18) Infuzija
tekućine
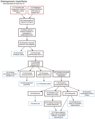
(11) Fiziološki aleli
kolagenskih molekula
naslijeđeni u jajnoj
stanici
Osteogenesis imperfecta
www.perpetuum-lab.com.hr
(22) Heterozigotnost
organizma za gene
(6) Dominantni
fenotipski izražaj
(12) Naslijeđena
mutacija Gly526/Cys
pro21 gena za
kolagen tipa 1
(7) Sinteza zdravih i
bolesnih molekula 21
prokolagena u
podjednakoj količini
(8) Smanjeno stvaranje
pobočnih veza kolagena
(16) Poremećaj
polimerizacije Gly-x-y
(1) Poremećaj
polimerizacije
kolagena tipa 1
(10) Smetnje
provođenja zvukova u
srednjem uhu
(14) Poremećaj
stvaranje dentina
(19) Dentinogenesis
imperfecta
(13) Smanjena
debljina bjeloočnice
(17) Plavičaste sklere
(23) Smanjeno stvaranje
hidroksiapatita pri
osteogenezi
(18) Smanjena
mineralizacija kostiju
(5) Kifoskolioza
(15) Nizak rast
(3) Smanjena zona
elastičnosti kostiju
(20) Osteopenija
(4) Smanjenje Youngova
modela elastičnosti
(21) Pojava prijeloma
kostiju već pri fiziološkim
statičkim i dinamičkim
opterećenjima
(2) Učestali lomovi
kostiju pri fiziološkim
opterećenjima
(9) Smanjena
radiologijska gustoća
kostiju
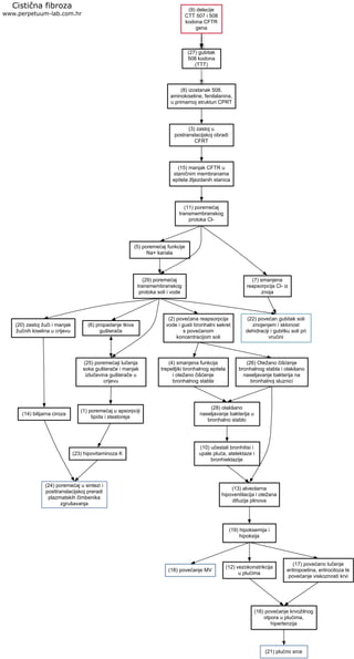
(9) delecije
CTT 507 i 508
kodona CFTR
gena
(8) izostanak 508.
aminokiseline, fenilalanina,
u primarnoj strukturi CPRT
(27) gubitak
508 kodona
(TTT)
Cistična fibroza
www.perpetuum-lab.com.hr
(3) zastoj u
postranslacijskoj obradi
CFRT
(15) manjak CFTR u
staničnim membranama
epitela žljezdanih stanica
(11) poremećaj
transmembranskog
protoka Cl-
(5) poremećaj funkcije
Na+ kanala
(7) smanjena
reapsorpcija Cl- iz
znoja
(29) poremećaj
transmembranskog
protoka soli i vode
(20) zastoj žuči i manjak
žučnih kiselina u crijevu
(14) bilijarna ciroza
(22) povećan gubitak soli
znojenjem i sklonost
dehidraciji i gubitku soli pri
vrućini
(6) propadanje tkiva
gušterače
(25) poremećaji lučenja
soka gušterače i manjak
izlučevina gušterače u
crijevu
(1) poremećaj u apsorpciji
lipida i steatoreja
(23) hipovitaminoza K
(24) poremećaj u sintezi i
posttranslacijskoj preradi
plazmatskih čimbenika
zgrušavanja
(2) povećana reapsorpcija
vode i gusti bronhalni sekret
s povećanom
koncentracijom soli
(4) smanjena funkcija
trepetljiki bronhalnog epitela
i otežano čišćenje
bronhalnog stabla
(28) olakšano
naseljavanje bakterija u
bronhalno stablo
(10) učestali bronhitisi i
upale pluća, atelektaze i
bronhiektazije
(13) alveolarna
hipoventilacija i otežana
difuzija plinova
(19) hipoksemija i
hipoksija
(18) povećanje MV
(12) vezokonstrikcija
u plućima
(16) povećanje krvožilnog
otpora u plućima,
hipertenzija
(21) plućno srce
(17) povećano lučenje
eritropoetina, eritrocitoza te
povećanje viskoznosti krvi
(26) Otežano čišćenje
bronhalnog stabla i olakšano
naseljavanje bakterija na
bronhalnoj sluznici
(17) Oko 50% jajnih
stanica su genetički
zdrave
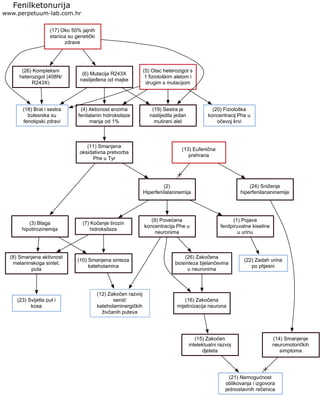
Fenilketonurija
www.perpetuum-lab.com.hr
(20) Fiziološka
koncentracij Phe u
očevoj krvi
(19) Sestra je
naslijedila jedan
mutirani alel
(5) Otac heterozigot s
1 fiziološkim alelom i
drugim s mutacijom
(6) Mutacija R243X
naslijeđena od majke
(26) Kompleksni
heterozigot (408N/
R243X)
(18) Brat i sestra
bolesnika su
fenotipski zdravi
(4) Aktivnost enzima
fenilalanin hidroksilaze
manja od 1%
(11) Smanjena
oksidativna pretvorba
Phe u Tyr
(2)
Hiperfenilalaninemija
(9) Povećana
koncentracija Phe u
neuronima
(7) Kočenje tirozin
hidroksilaze
(8) Smanjena aktivnost
melaninskoga sintet.
puta
(23) Svijetla put i
kosa
(3) Blaga
hipotirozinemija
(10) Smanjena sinteza
kateholamina
(12) Zakočen razvoj
serot/
kateholaminergičkih
živčanih puteva
(1) Pojava
fenilpiruvatne kiseline
u urinu
(22) Zadah urina
po plijesni
(16) Zakočena
mijelinizacija neurona
(26) Zakočena
biosinteza bjelančevina
u neuronima
(15) Zakočen
intelektualni razvoj
djeteta
(21) Nemogućnost
oblikovanja i izgovora
jednostavnih rečenica
(13) Eufenična
prehrana
(14) Smanjenje
neuromotoričkih
simptoma
(24) Sniženje
hiperfenilananinemije
(19) Anamnestički podatak
o djedovu iskrvarenju
nakon ranjavanja
Hemofilija A
www.perpetuum-lab.com.hr
(7) Mati nosilac
defektnog kromosoma
proizvodi X* i X
(20) Oteklina
koljena
(12) Stvaranje XY
zigote
(3) Parcijalna delecija
gena čimbenika VIII
zgrušavanja
(18) Hepatociti
stvaraju defektni
čimbenik VIII
(5) Sportska
trauma koljena
(17) Krvarenje u
zglob, mišiće i
hematomi
(22) Terapija
imobilizacijom
(14) Prestanak
krvarenja
(4) Hemartros
(6) Aktivnost
čimbenika VIII 0.12
(12%)
(1) Produljeni
APTV
(10) Snižena
aktivnost VIIIa/IXa
(9) Smanjeno
cijepanje peptidnih
veza Arg-Ile na
čimbeniku X
(8) Snižena
aktivacija čimbenika
X na površini kvrnih
pločica
(16) Produljeno
krvarenje nakon
vađenja zuba
(21) Majčina sestra
nositeljica bolesti
(15) Sestra naslijedila
od majke X kromosom
(13) Sestra
nositeljica bolesti
(2) Braća s fiziološkim
koagulacijskim
statusom
(11) Smanjenje
supstrata za trombin
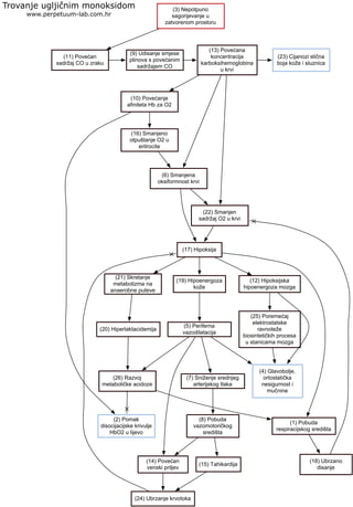
Trovanje ugljičnim monoksidom
www.perpetuum-lab.com.hr
(2) Pomak
disocijacijske krivulje
HbO2 u lijevo
(10) Povećanje
afiniteta Hb za O2
(16) Smanjeno
otpuštanje O2 u
eritrocite
(6) Smanjena
oksiformnost krvi
(22) Smanjen
sadržaj O2 u krvi
(17) Hipoksija
(1) Pobuda
respiracijskog središta
(18) Ubrzano
disanje
(21) Skretanje
metabolizma na
anaerobne puteve
(20) Hiperlaktacidemija
(26) Razvoj
metaboličke acidoze
(3) Nepotpuno
sagorijevanje u
zatvorenom prostoru
(11) Povećan
sadržaj CO u zraku
(9) Udisanje smjese
plinova s povećanim
sadržajem CO
(13) Povećana
koncentracija
karboksihemoglobina
u krvi
(23) Cijanozi slična
boja kože i sluznica
(19) Hipoenergoza
kože
(5) Periferna
vazodilatacija
(7) Sniženje srednjeg
arterijskog tlaka
(8) Pobuda
vazomotoričkog
središta
(14) Povećan
venski priljev
(24) Ubrzanje krvotoka
(15) Tahikardija
(12) Hipoksijska
hipoenergoza mozga
(25) Poremećaj
elektrostatske
ravnoteže
biosintetičkih procesa
u stanicama mozga
(4) Glavobolje,
ortostatička
nesigurnost i
mučnine
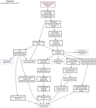
Pretilost
www.perpetuum-lab.com.hr (25) Nozogena mutacija
melanokortinskog
receptora
(14) Poremećaj
hipotalamičke
regulacije energetske
ravnoteže u tijelu
(15) Povećan unos
hrane
(16) Prevaga
parasimpatičke aktivnosti
u neurovegetativnom
sustavu
(3) Smanjena
aktivnost i dnevna
potrošnja energije
(20)
Hipertrigliceridemija i
hiperkolesterolemija
(2) Pozitivna
energetska
ravnoteža u tijelu
(23) Povećana sinteza
masti u adipocitima
(12) Povećana
litogenost žuči
(6) Razvoj ateroskleroze
krvnih žila
(8) Povećan relativni
rizik smrtnosti
(9) Povećana učestalost
infarkta srca i
cerebrovaskularnih inzulta
(1) Povećana
masa tijela
(7) Povećan
volumen krvi
(10) Volumno
preopterećenje srca
(11) Pobuda
ekscentrične
hipertrofije srca
(17) Ekscentrična
hipertrofija
miokarda
(21) Dekompenzacija
srca
(4) Povećana
metabolička potrošnja
u miokardu
(13) Smanjena
osjetljivost inzulinskih
receptora
(18) Kompenzacijska
hiperinzulinemija
(19) Sklonost razvoju
šećerne bolesti
(26) Normoglikemija
(22) Povećana statička i
dinamička opterećenost
lokomotornog sustava
(5) Povećano biofizičko
opterećenje zglobova
koljena, skočnog zgloba i
stopala
(24) Povećana
energetska potrošnja
u mirovanju
Nefrotički sindrom
www.perpetuum-lab.com.hr
(25) Ljuštenje sijalinskih
skupina s molekula
glomerularne membrane
(2) Povećana filtracija
proteina plazme u
bubregu
(1) Proteinurija 3-20
g/L
(10) Povećana
propusnost
glomerularne
membrane
(11)
Hipoalbuminemija
(6) Hipoproteinemija
(4) Povećana
reapsorpcija proteina u
proksimalnom tubulu
(17) Povećan
tubularni katabolizam
proteina
(5) Sniženje onkotičkog
tlaka plazme
(12) Smanjena neto
reapsorpcija tekućine u
kapilarama
(9) Povećana neto
filtracija tekućine u
kapilarama
(24) Gubitak
antitrombina III
(23) Sklonost razvoju
tromba
(7) Hiperkoagulabilnost
krvi
(3) Pojačana sinteza
proteina plazme u
hepatocitima
(15) Povećana sinteza
kolesterola, triglicerida i
lipoproteina u hepatocitima
(14)
Hiperlipoproteinemija
tipa IIa, II i V
(22)
Hiperfibrinogenemija
(8) Povećanje
hematokrita
(16) Hipovolemija
(20) Tahikardija
(21) Aktivacija renin-
angiotenzin aldosteron
sustava
(18) Povećano zadržavanje
soli i vode u izotoničnim
koncentracijama
(19) Nakupljanje
tekućine u intersticiju
(13) Produljen
difuzijski put za tvari
i kisik u tkivu
Otrovanje zelenom pupavkom
www.perpetuum-lab.com.hr
(10) Objedovanje hrane
od gljiva (zelena
pupavka)
(20) Termostabilni
peptidni toksini amanitini
i faloidini ulaze u
probavni sustav
(11) Apsorpcija toksina u
probavnom traktu
(2) Enterohepatičko
kruženje toksičnih
peptida pojačava
hepatotoksičnos
(9) Kočenje RNA-
polimeraze II
(12) Depolarizacija
aktina
(25) Disfunkcija i
nekroza epitelnih
stanica sluznice
(26) Proljevi i GI
simptomi
(13) Hipovolemija i
tahikardija
(27) Gubitak
proteina plazme
u crijevu
(22)
Hipoproteinemija
(21) Hipoalbuminemija i
sniženje onkotskog
tlaka
(15) Akutna žuta
nekroza jetre
(17) Kvantitativno
sniženje ornitinsko-
citrulinskog ciklusa
(5)
Hiperamoniakemija
(16) Snižena
koncentracija
karbamida u krvi
(8) Poremećaji
svijesti
(7)
Hiperbilirubinemija
(14) Hipoglikemijske
epizode
(24) Pojavljivanje
unutarstaničnih
enzima u plazmi
(6) Smanjena
biotransformacija
nepolarnih molekula
u jetri
(1)
Hipoprotrombinemija
(23) Produljeno
aktivirano parcijalno
tromboplastinsko
vrijeme
(3) Smanjena
sinteza faktora
(4)
Hipofibrinogenemija
(19) Koagulopatija
(28) Krvarenje u GI
trakt
(18) Hematohezija,
melene i
hematemeza
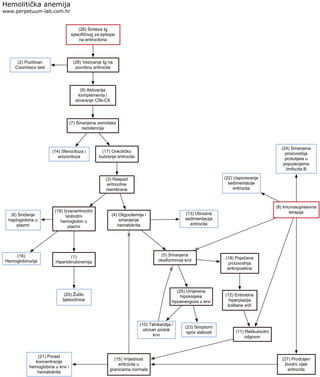
Hemolitička anemija
www.perpetuum-lab.com.hr
(26) Sinteza Ig
specifičnog za epitope
na eritrocitima
(28) Vezivanje Ig na
površinu eritrocita
(2) Pozitivan
Coombsov test
(9) Aktivacija
komplementa i
stvaranje C5b-C9
(7) Smanjena osmotska
rezistencija
(14) Sferocitoza i
anizocitoza
(17) Onkotičko
bubrenje eritrocita
(3) Raspad
eritrocitne
membrane
(4) Oligocitemija i
smanjenje
hematokrita
(13) Ubrzana
sedimentacija
eritrocita
(19) Izvaneritrocitni
slobodni
hemoglobin u
plazmi
(16)
Hemoglobinurija
(1)
Hiperbilirubinemija
(20) Žutilo
bjeloočnice
(6) Sniženje
haptoglobina u
plazmi
(5) Smanjena
oksiformnost krvi
(25) Umjerena
hipoksijska
hipoenergoza u krvi
(10) Tahikardija i
ubrzan protok
krvi
(23) Simptomi
opće slabosti
(18) Pojačana
proizvodnja
eritropoetina
(12) Eritroidna
hiperplazija
koštane srži
(11) Retikulocitni
odgovor
(8) Imunosupresivna
terapija
(24) Smanjena
proizvodnja
protutijela u
populacijama
limfocita B
(15) Vrijednost
eritrocita u
granicama normale
(27) Produljen
životni vijek
eritrocita
(22) Usporavanje
sedimentacije
eritrocita
(21) Porast
koncentracije
hemoglobina u krvi i
hematokrita
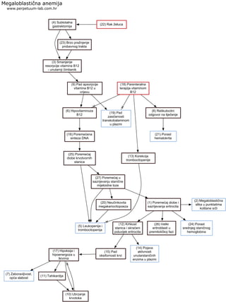
Megaloblastična anemija
www.perpetuum-lab.com.hr
(19) Pad
zasićenosti
transkobalaminom
u plazmi
(22) Rak želuca
(4) Subtotalna
gastrektomija
(23) Brzo pražnjenje
probavnog trakta
(3) Smanjenje
resorpcije vitamina B12
- unutarnji čimbenik
(9) Pad apsorpcije
vitamina B12 u
crijevu
(18) Parenteralna
terapija vitaminom
B12
(6) Hipovitaminoza
B12
(16) Poremećena
sinteza DNA
(25) Poremećaj
diobe krvotvornih
stanica
(27) Poremećaj u
sazrijevanju stanične
mijeloidne loze
(5) Leukopenija i
trombocitopenija
(20) Neučinkovita
megakariocitopoeza
(1) Poremećaj diobe i
sazrijevanja eritrocita
(12) Krhkost
stanica i skraćeni
poluvijek eritrocita
(15) Pad
oksifornosti krvi
(14) Pojava
aktivnosti
unutarstaničnih
enzima u plazmi
(17) Hipoksija i
hipoenergoza u
tkivima
(7) Zaboravljivost,
opća slabost
(11) Tahikardija
(10) Ubrzanje
krvotoka
(26) Veliki
eritroblasti u
premitotičkoj fazi
(24) Porast
srednjeg staničnog
hemoglobina
(2) Megaloblastična
slika u punktatima
koštane srži
(8) Retikulocitni
odgovor na liječenje
(21) Porast
hematokrita
(13) Korekcija
trombocitopenije

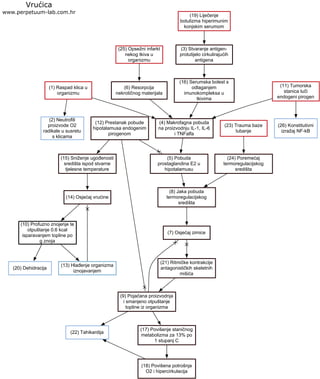
Algoritmi PF1.pdf

  • 1.
    Hipertrofija srca podtlačnim opterećenjem www.perpetuum-lab.com.hr (19) Fibroziranje aortalnih zalistaka potaknuto upalnim procesom (4) Stenoza valvule aorte (11) Povećanje brojnika u Laplaceovu zakonu (7) Povišen otpor protoku krvi pri izbacivanju (3) Povišen sistolički tlak u klijetki (10) Povećan rad klijetke u svakoj kontrakciji (8) Tlačno preopterećenje lijeve klijetke (1) Poticanje genskog izražaja za aktin, miozin, troponin i druge bjelančevine (9) Povećana sinteza novih sarkomera (5) Paralelno dodavanje sarkomera (2) Zadebljanje stijenke klijetke (6) Korekcija sistoličke napetosti u izbacivanju (12) Povećanje nazivnika po Laplaceovu zakonu (13) Povećanje potrošnje kisika u miokardu (17) Povećana masa srca (15) Nesrazmjer zadebljanja stijenke klijetke i stvaranja novih krvnih žila (14) Povećana žilnostanična difuzna udaljenost u srčanom mišiću (16) Latentna insuficijencija klijetke (18) Dekompenzacija lijevog srca (20) Porast tlaka u plućnim venama
  • 2.
    (17) Oštećenje zalistaka infektivnimi upalnim procesima Hipertrofija srca pod volumnim opterećenjem www.perpetuum-lab.com.hr (20) Povećanje tlaka pulsa (4) Insuficijencija aortalne valvule (15) Povrat krvi iz aorte u lijevu klijetku u dijastoli (regurgitacija) (1) Volumno preopterećenje (19) Smanjenje dijastoličkog arterijskog tlaka (16) Porast tlaka u lijevoj klijetki u dijastoli (18) Povećana napetost u lijevoj klijetci u dijastoli (3) Povišen dijastolički tlak u lijevoj klijetci (2) Dilatacija lijeve klijetke (13) Povećanje brojnika u Laplaceovu zakonu (5) Isklijenuće susjednih sarkomera (7) Serijsko dodavanje sarkomera (6) Daljnja dilatacija klijetke povećava napetost stijenke (9) Održana povišena napetost stijenke u dijastoli (12) Pojačan genski izražaj za aktin, miozin, troponin i druge bjelančevine (10) Paralelno dodavanje sarkomera (8) Zadebljanje stijenke (14) Povećanje nazivnika u Laplaceovu zakonu (11) Korekcija napetosti u izbacivanju
  • 3.
    (4) Kongenitalna razvojna srčanagreška nepotpunog razvoja mišićnog septuma Ventrikularni septalni defekt www.perpetuum-lab.com.hr (2) Porast zasićenosti Hb O2 utokom krvi iz lijeve u desnu klijetku (6) Lijevo-desni spoj uzrokuje protok krvi kroz međuventrikularnu komunikaciju (15) Povećan rad desne klijetke (8) Smanjen minutni volumen lijeve klijetke (25) Zadebljanje desne klijetke (7) Povećan protok krvi kroz pluća (5) Hipertrofija desne klijetke (18) Zakretanje elektrokardiografske osi u desno (1) Postupan porast tlaka u plućnom arterijskom stablu (prvih 6 godina) (21) Izjednačavanje tlakova u lijevoj i desnoj klijetki pri izbacivanju (24) Skretanje krvi iz desne u lijevu klijetku u izbacivanju (23) Miješanje venske i arterijske krvi utokom venske krvi u arterijsku (3) Sniženje zasićenosti Hb nakon prelaska iz lijevog atrija u lijevu klijetku (10) Smanjena saturacija Hb u arterijskoj krvi (9) Povećanje konc. deoksiHb na više od 50 g/L (19) Pojava cijanoze (20) Hipoksemiija uzrokuje umjerenu hipoksiju i hipoenergozu tkiva (22) Hipoproteinemija i hipoalbuminemija (13) Zaostajanje u rastu (16) Razvoj batićastih prstiju (11) Povećana eritropoeza (14) Hiperuricemija (12) Sekundarna eritrocitoza (17) Porast hematokrita
  • 4.
    (4) Višegodišnja arterijska hipertenzija Arterijska hipertenzija www.perpetuum-lab.com.hr (3) Tlačno preopterećenje srca (5)Povećana transvalvularna razlika tlakova između lijeve klijetke i aorte u dijastoli (8) Reaktivna hipertrofija stijenke krvne žile (22) Oštećenje arterijskog endotela (6) Paralelna sarkomerogeneza dovodi do koncentrične hipertrofije lijeve klijetke (13) Povećan rad srca (14) Dekompenzacija lijeve klijetke (9) Povećan nazivnik u Laplaceovu zakonu za lijevu klijetku (15) Plućni edemi (16) Hipertrofija desne klijetke (17) Dekompenzacija desne klijetke (23) Edemi potkoljenica (25) Odlaganje lipida (19) Hijalino zadebljanje stijenke žile (20) Zadržavanje soli i vode u organizmu (24) Suženje lumena krvne žile (2) Mikroinfarkti u bubregu, retini i mozgu (26) Ubrzana aterogeneza (18) Smanjena elastičnost arterija (1) Edem i krvarenja u retini vidljiva oftalmoskopski (21) Atrofija tubula i intersticijska fibroza bubrega (10) Kronično zatajivanje bubrega (12) Povišena konc. metaboličkih proizvoda u plazmi, uključujući kreatinin (11) Metabolička acidoza (7) Povećana napetost stijenke arterija po Laplaceovu zakonu
  • 5.
    (8) Dugotrajna arterijska hipertenzija Dijastoličkadisfunkcija www.perpetuum-lab.com.hr (4) Normalizacija napetosti u sistoli (3) Tlačno opterećenje lijeve klijetke (5) Povećana napetost stijenke lijeve klijetke u sistoli (22) Paralelna sarkomerogeneza (1) Hipertrofija lijeve klijetke (6) Napredovanje hipertrofije (7) Smanjenje omjera kapilara i mišićne mase (10) Razvoj ateroskleroze (14) Aterosklerotična suženja koronarnih žila (2) Relativna hipoksija miokarta (13) Propadanje miocita i umnažanje kolagenskih vlakana (11) Zahtjevna ishemija pri fizičkom opterećenju (12) Nedostatna proizvodnja ATP-a (9) Smanjena aktivnost Ca crpke (23) Usporeni transmembranski prijenos (16) Smanjenje rastezljivosti lijeve klijetke (17) Porast teledijastoličkog tlaka lijeve klijetke (18) Porast tlaka u lijevom atriju (19) Porast venskog plućnog tlaka (24) Povećana neto filtracija tekućine u plućnim kapilarama (15) Edem pluća (21) Zaduha (20) Smanjena fizička sposobnosti
  • 6.
    (1) Smanjen protok krozkoronarne žile Ishemijska bolest miokarda www.perpetuum-lab.com.hr (6) Supstratna hipoenergoza (2) Pad difuzije kisika u srčana vlakna (5) Pad dopreme supstrata (13) Smanjenje akceptora elektrona u oksidativnoj fostorilaciji (22) Pad sinteze ATP- a u mitohondrijima miokarda (14) Pad donora elektrona u oksidativnoj fosforilaciji (7) Hipoksijska hipoenergoza (8) Pad aktivnosti Na/K crpke na membranama (28) Pad aktivnosti Ca crpke (9) Pomak K+ iz stanice (15) Hipopolarizacija stanica (17) Hiperpolarizacija stanica (rast membranskog potencijala) (16) Aritmični fenomeni (27) Pad Na+/Ca2+ izmjene (24) Dijastolička disfunkcija srca (10) Pad izbacivanja Ca2+ iz citoplazme (19) Pad fosforilacije miozinskih glavica u sarkomerama (4) Diskinezija (25) Ubrzana anaerobna glikoliza (26) Rast stvaranja mliječne kiseline (12) Razvoj stanične acidoze (18) Stenokardična bol (3) Reperfuzija i reoksigenacija tkiva (11) Pretvorba ksantinske dehidrogenaze u ksantinsku oksidazu u endotelu žilja (20) Reperfuzijsko ispiranje adenozina, inozina i hiipoksantina iz tkiva (21) Nepotpuna obnova predishemijske koncentracije ATP-a (23) Reperfuzijsko oštećenje slobodnim radikalima
  • 7.
    (27) Prethodni kontakt bolesnikas penicilinom Anafilaktički šok www.perpetuum-lab.com.hr (1) Tahikardija (25) Penicilin specifični CD4+ limfociti T proizvode Il-4, IL-5, IL-10 (21) Stvaranje IgE protutijela u sklopu Th2 imunosnog odgovora (24) IgE se vežu na mastocidne receptore svojim Fc-frag. (2) Ponovni ulazak antigena u organizam (17) Reapsorpcija penicilina iz tkiva u krvnu struju (4) Penicilin premošćuje specifična IgE antitijela na površini mastocita (16) Degranulacija mastocita i bazofila (8) Otpuštanje histamina i leukotriena (6) Vezanje histamina na H1 receptor (9) Terapija adrenalinom (15) Povećan venski priljev u desno srce (26) Hiperkateholaminemija (13) Snažan simpatomimetički odgovor vazomotoričkog središta (18) Pobuda baroreceptorskog sustava (12) Nagla arterijska hipotenzija (19) Hipoenergoza u moždanim senzoričkim stanicama (21) Zaglušujući šum u ušima (20) Gubitak ortostatske ravnoteže organizma (23) Poremećaji svijesti (22) Neadekvatna vazokonstrikcija arterija, arteriola, vena (11) Posvemašna vazodilatacija koja ograničava centralni krvotok (3) Sniženje osnovnog tonusa krvnih žila (5) Relaksacija glatkih mišićnih stanica (7) Transudatna tekućina u međustanični prostor i urtikarija (10) Diskretno sniženje V krvi
  • 8.
    (25) Ekstremna deceleracija automobila prisudaru Hipovolemijski urušaj www.perpetuum-lab.com.hr (3) Mehanička trauma (18) Oligurija (1) Transfuzija krvi i infuzija plazme (5) Prekid kontinuiteta jetrenog tkiva i Glissonove čahure (17) Unutarnje krvarenje (13) Hipovolemija (20) Povećanje unutaržilnog volumena (21) Povećanje učinkovitosti žilnih i srčanih prilagodbenih mehanizama (2) Tahikardija (8) Smanjena pobuda volumnih i tlačnih receptora (10) Smanjenje arteriovenske razlike tlakova (14) Hipoksija (24) Smanjen protok kroz moždane žile (26) Smanjena doprema supstrata u mozak (11) Hipoenergoza moždanih stanica (4) Poremećaji svijesti (15) Prerenalno zatajivanje bubrega (12) Smanjen protok kroz bubrežne arterije (6) Vazokonstrikcija u koži (7) Hiperlaktacidemija (9) Vazokonstrikcija u krvožilnom sustavu (16) Snažna pobuda vazomotoričkog središta (23) Hiperkateholaminemija (19) Pobuda žlijezda znojnica (22) Preusmjeravanje energetskog metabolizma
  • 9.
    (28) Preboljena streptokokna angine pokrećesustavni upalni odgovor Insuficijencija aortalnih zalistaka www.perpetuum-lab.com.hr (27) Morfološke promjene zalistaka (4) Razaranje zalistaka aortalnog ušća perzistentnim upalnim procesom (12) Nedostatno brtvljenje aortalnog ušća u dijastoli (14) Dijastolički povratak krvi iz aorte u lijevu klijetku (21) Dilatacija lijeve klijetke (10) Sniženje dijastoličkog arterijskog tlaka (1) Povećanje polumjera lijeve klijetke (19) Insuficijencija mitralnih zalistaka (8) Porast udarnog volumena (9) Povećanje izbačajnog tlaka lijeve klijetke (3) Pobuda sarkomera i ekscentrična hipertrofija lijeve klijetke (6) Povećanje nazivnika u Laplaceovu zakonu (16) Povećanje mase miokarda (24) EKG znakovi hipertrofije lijeve klijetke (23) Porast sustavnog arterijskog tlaka (13) Povećanje tlaka pulsa (24) Mezodijastolički šum izbacivanja nad aortalnim ušćem (11) Povećan rad lijeve klijetke (7) Dekompenzacija lijeve klijetke (26) Edemi potkoljenica (2) Hepatomegalija i ascites (22) Opća slabost, adinamija, brzo zamaranje i stalna zaduha (15) Napadaji edema pluća (18) Plućna arterijska hipertenzija (5) Dekompenzacija desne klijetke (20) Povećanje tlaka u šupljim venama (17) Povećanje venskog tlaka u velikim žilama (29) Povećanje venskog tlaka u malim krvnim žilama
  • 10.
    (7) Infuzija konjskog hiperimunogseruma bolesniku Serumska bolest www.perpetuum-lab.com.hr (15) Atralgije (9) Vezivanje konjskih proteina na limfocite domaćina (11) Aktivacija komplementa (2) Imunizacija domaćina (3) Proizvodnja IgM i IgG protutijela (22) Vezanje proteina domaćina na konjske bjelančevine (6) Precipitacija antigen-protutijela u plazmi (17) Petehijalna krvarenja na koži prsta (21) Upalna reakcija sinovijalnih tekućina (1) Oštećenje glomerularne membrane (5) Proteinurija (4) Pozitivan test za dokaz cirkulirajućih imunokompleksa (18) Povišeno C1q vezivanje u plazmi (14) Povišena koncentracija C3a i C5a desArg anafilatoksina u plazmi (13) Kemotaksija i aktivacija monocita i neutrofila (10) Sekrecija IL-1, IL-6 i TNFalfa (23) Povećana proizvodnja kisikovih radikala (16) Pojačanje lokalnog upalnog odgovora (25) Povećana proizvodnja prostaglandina u hipotalamusu (8) Pobuda termoregulacijskog središta (12) Vrućica (20) Ubrzan metabolizam bolesnika (24) Ubrzanje krvarenja (19) Dnižrns koncentracija C3 i C4 komponente komplementa
  • 11.
    (3) Djelovanje velike količinetopline Opeklinska bolest www.perpetuum-lab.com.hr (4) Koagulacija proteina (16) Vrućica (15) Uništenje velike površine oroženog epitela (26) Pojačana primljivost za infekte - sklonost infekciji (2) Sklonost razvoju sepse (13) Krvotočni urušaj (7) Višestruko zatajenje organa (6) Smrt (1) Pojačana transudacija tekućine u zahvaćenim kapilarama (18) Rast hematokrita (14) Hipovolemija (5) Tahikardija (20) Gubitak plazme na oštećenoj površini (22) Povećana viskoznost krvi (19) Povećana sinteza proteina akutne faze (12) Stresni odgovor SŽS-a (10) Prostorna i vremenska sumacija nocioceptorske pobude (9) Hiperkortikotropinemija i hiperkortizolemija (8) Porast konc. glukagona i inzulina (21) Pojačana glukoneogeneza i ubrzanje glukolitičkoglukoneogenet skog obrtaja (17) Pojačana katabolička reakcija organizma (25) Mršavljenje i iscrpljenost (11) Hiperkateholaminemija (23) Povećana aktivnost angiotenzina II (24) Centralizacija krvotoka
  • 12.
    (26) Opeklinska bolest (23) policitemija (20) sferocitoza i eliptocitozaeritrocita i druge promjene oblika stanice (11) pad eritrocitopoeze u aplastičnoj anemiji (17) ciroza jetre (1) upalnom reakcijom povećava se koncentracija makromolekula u plazmi (19) pad Fe u izrazu 2 (18) enzimsko ljuštenje sijalinskih naboja s površine eritrocita (2) raste koncentracija proteina akutne faze u plazmi (3) poliklonska hipergamaglobulinemij a ili paraproteinemija (15) povećanje viskoznosti krvi (16) smanjenje sila trenja pri pomicanju eritrocita prema dolje (12) oligocitemija (22) povećanje čimbenika Fp u izrazu 2 (14) ubrzano razdvajanje plazme od staničnog dijela u wesergenovoj cjevčici (8) pomak sedimentacijske krivulje ulijevo (9) ubrzanje sedimentacije eritrocita iznad referentnih vrijednosti (7) eksponencijalni rast brojnika u izrazu (6) stvaranje agregata eritrocita (10) svladavanje odbojne sile među stanicama zbog istoimenih naboja (5) premošćenje membrana susjednih eritrocita (21) infuzija dekstroza otopina i povećanje onkotičkog tlaka i volumena plazme (25) hipovolemija (24) rast hematokrita >0.6 (13) pomak krivulje udesno (4) hipoproteinemije Sedimentacija eritrocita www.perpetuum-lab.com.hr
  • 13.
    (1) Raspad klicau organizmu Vrućica www.perpetuum-lab.com.hr (4) Makrofagna pobuda na proizvodnju IL-1, IL-6 i TNFalfa (2) Neutrofili proizvode O2 radikale u susretu s klicama (11) Tumorska stanica luči endogeni pirogen (26) Konstitutivni izražaj NF-kB (5) Pobuda prostaglandina E2 u hipotalamusu (8) Jaka pobuda termoregulacijskog središta (7) Osjećaj zimice (25) Opsežni infarkt nekog tkiva u organizmu (6) Resorpcija nekrotičnog materijala (23) Trauma baze lubanje (24) Poremećaj termoregulacijskog središta (19) Liječenje botulizma hiperimunim konjskim serumom (3) Stvaranje antigen- protutijelo cirkulirajućih antigena (16) Serumska bolest s odlaganjem imunokompleksa u tkivima (12) Prestanak pobude hipotalamusa endogenim pirogenom (21) Ritmičke kontrakcije antagonističkih skeletnih mišića (9) Pojačana proizvodnja i smanjeno otpuštanje topline iz organizma (22) Tahikardija (17) Povišenje staničnog metabolizma za 13% po 1 stupanj C (18) Povišena potrošnja O2 i hipercirkulacija (15) Sniženje ugođenosti središta ispod stvarne tjelesne temperature (14) Osjećaj vrućine (10) Profuzno znojenje te otpuštanje 0.6 kcal isparavanjem topline po g znoja (13) Hlađenje organizma iznojavanjem (20) Dehidracija
  • 14.
    (2) Infuzija 2L5%tne otopine glukoze Infuzija www.perpetuum-lab.com.hr (10) Porast tjelesne mase za 2kg za sat vremena (20) Povećanje volumena plazme i međustaničnog prostora (13) Smanjenje hematokrita (26) Hiperhidracija organizma (21) Hipohemoglobinemija (9) Pobuda tlačnih receptora (12) Hipoalbuminemija (4) Sniženje plazmatske konc. Na+ u 1. satu nakon infuzije (17) Prolazna hiperglikemija (14) Pobuda lučenja inzulina (18) Povećano skladištenje i iskorištavanje glukoze u stanicama (1) Hipoglikemija (prolazna) (11) Smanjenje onkotskog tlaka (25) Smanjeno lučenje ADH u neurohipofizi (5) Smanjena reapsorpcija tekućine u distalnim i sabirnim tubulima bubrega (23) Smanjena osmolalnost urina (8) Sniženje osmolarnosti urina na približno 1/6 predinfuzijske vrijednosti (19) Ubrzana diureza i povećan volumen mokraće (16) Preplavljivanje transportnog mehanizma za reapsorpciju glukoze u bubregu (24) Pokretanje mehanizma osmotske diureze (22) Prolazna glikozurija (15) Prolazna hiponatrijemija i hipokloremija (3) Sniženje osmolalnosti plazme na 10ak mOsm/L (7) Potiskivanje osmotskih receptora (6) Pobuda volumnih receptora
  • 15.
    (13) Ingestija klica ukontaminiranoj hrani i vodi Kolera www.perpetuum-lab.com.hr (20) U stolici dokazane klice kulturom nakon 48h (12) Kontaminacija tankog crijeva klicom Vibrio cholerae (4) Vezanje koleratoksina na GM1 epitela tankog crijeva (14) ADP-ribolizacijom alfa podjedinica G- protein poprima stalno pobuđeno stanje (5) Snažna pobuda adenilil ciklaze u epitelu crijeva (25) Porast konc. cAMP-a u epitelnim stanicama crijeva (24) Fosforilacija proteina enterocita aktivira sekretorne mehanizme (17) Jaka sekrecija Cl-, Na+ i vode u lumen crijeva (21) Bezbolan, vodenast i obilan, gotovo nezaustavljiv proljev (do 15 L dnevno) (10) Snažno lučenje izotonične tekućine (8) Hipobikarbonatemija (9) Metabolička acidoza (7) Pojava grčeva skeletnih mišića (26) Poremećaji svijesti (3) Hipovolemija i hipotenzija (16) Akutno zatajivanje bubrega (15) Uremija i anurija (23) Cijanoza (6) Povišeni hematokrit (22) Snažna pobuda volumnih i tlačnih receptora (2) Tahikardija (19) Nepalpabilni puls na perifernim arterijama (11) Nagli gubitak izvanstanične tekućine i elektrolita (1) Dehidracija organizma (18) Infuzija tekućine
  • 16.
    (11) Fiziološki aleli kolagenskihmolekula naslijeđeni u jajnoj stanici Osteogenesis imperfecta www.perpetuum-lab.com.hr (22) Heterozigotnost organizma za gene (6) Dominantni fenotipski izražaj (12) Naslijeđena mutacija Gly526/Cys pro21 gena za kolagen tipa 1 (7) Sinteza zdravih i bolesnih molekula 21 prokolagena u podjednakoj količini (8) Smanjeno stvaranje pobočnih veza kolagena (16) Poremećaj polimerizacije Gly-x-y (1) Poremećaj polimerizacije kolagena tipa 1 (10) Smetnje provođenja zvukova u srednjem uhu (14) Poremećaj stvaranje dentina (19) Dentinogenesis imperfecta (13) Smanjena debljina bjeloočnice (17) Plavičaste sklere (23) Smanjeno stvaranje hidroksiapatita pri osteogenezi (18) Smanjena mineralizacija kostiju (5) Kifoskolioza (15) Nizak rast (3) Smanjena zona elastičnosti kostiju (20) Osteopenija (4) Smanjenje Youngova modela elastičnosti (21) Pojava prijeloma kostiju već pri fiziološkim statičkim i dinamičkim opterećenjima (2) Učestali lomovi kostiju pri fiziološkim opterećenjima (9) Smanjena radiologijska gustoća kostiju
  • 17.
    (9) delecije CTT 507i 508 kodona CFTR gena (8) izostanak 508. aminokiseline, fenilalanina, u primarnoj strukturi CPRT (27) gubitak 508 kodona (TTT) Cistična fibroza www.perpetuum-lab.com.hr (3) zastoj u postranslacijskoj obradi CFRT (15) manjak CFTR u staničnim membranama epitela žljezdanih stanica (11) poremećaj transmembranskog protoka Cl- (5) poremećaj funkcije Na+ kanala (7) smanjena reapsorpcija Cl- iz znoja (29) poremećaj transmembranskog protoka soli i vode (20) zastoj žuči i manjak žučnih kiselina u crijevu (14) bilijarna ciroza (22) povećan gubitak soli znojenjem i sklonost dehidraciji i gubitku soli pri vrućini (6) propadanje tkiva gušterače (25) poremećaji lučenja soka gušterače i manjak izlučevina gušterače u crijevu (1) poremećaj u apsorpciji lipida i steatoreja (23) hipovitaminoza K (24) poremećaj u sintezi i posttranslacijskoj preradi plazmatskih čimbenika zgrušavanja (2) povećana reapsorpcija vode i gusti bronhalni sekret s povećanom koncentracijom soli (4) smanjena funkcija trepetljiki bronhalnog epitela i otežano čišćenje bronhalnog stabla (28) olakšano naseljavanje bakterija u bronhalno stablo (10) učestali bronhitisi i upale pluća, atelektaze i bronhiektazije (13) alveolarna hipoventilacija i otežana difuzija plinova (19) hipoksemija i hipoksija (18) povećanje MV (12) vezokonstrikcija u plućima (16) povećanje krvožilnog otpora u plućima, hipertenzija (21) plućno srce (17) povećano lučenje eritropoetina, eritrocitoza te povećanje viskoznosti krvi (26) Otežano čišćenje bronhalnog stabla i olakšano naseljavanje bakterija na bronhalnoj sluznici
  • 18.
    (17) Oko 50%jajnih stanica su genetički zdrave Fenilketonurija www.perpetuum-lab.com.hr (20) Fiziološka koncentracij Phe u očevoj krvi (19) Sestra je naslijedila jedan mutirani alel (5) Otac heterozigot s 1 fiziološkim alelom i drugim s mutacijom (6) Mutacija R243X naslijeđena od majke (26) Kompleksni heterozigot (408N/ R243X) (18) Brat i sestra bolesnika su fenotipski zdravi (4) Aktivnost enzima fenilalanin hidroksilaze manja od 1% (11) Smanjena oksidativna pretvorba Phe u Tyr (2) Hiperfenilalaninemija (9) Povećana koncentracija Phe u neuronima (7) Kočenje tirozin hidroksilaze (8) Smanjena aktivnost melaninskoga sintet. puta (23) Svijetla put i kosa (3) Blaga hipotirozinemija (10) Smanjena sinteza kateholamina (12) Zakočen razvoj serot/ kateholaminergičkih živčanih puteva (1) Pojava fenilpiruvatne kiseline u urinu (22) Zadah urina po plijesni (16) Zakočena mijelinizacija neurona (26) Zakočena biosinteza bjelančevina u neuronima (15) Zakočen intelektualni razvoj djeteta (21) Nemogućnost oblikovanja i izgovora jednostavnih rečenica (13) Eufenična prehrana (14) Smanjenje neuromotoričkih simptoma (24) Sniženje hiperfenilananinemije
  • 19.
    (19) Anamnestički podatak odjedovu iskrvarenju nakon ranjavanja Hemofilija A www.perpetuum-lab.com.hr (7) Mati nosilac defektnog kromosoma proizvodi X* i X (20) Oteklina koljena (12) Stvaranje XY zigote (3) Parcijalna delecija gena čimbenika VIII zgrušavanja (18) Hepatociti stvaraju defektni čimbenik VIII (5) Sportska trauma koljena (17) Krvarenje u zglob, mišiće i hematomi (22) Terapija imobilizacijom (14) Prestanak krvarenja (4) Hemartros (6) Aktivnost čimbenika VIII 0.12 (12%) (1) Produljeni APTV (10) Snižena aktivnost VIIIa/IXa (9) Smanjeno cijepanje peptidnih veza Arg-Ile na čimbeniku X (8) Snižena aktivacija čimbenika X na površini kvrnih pločica (16) Produljeno krvarenje nakon vađenja zuba (21) Majčina sestra nositeljica bolesti (15) Sestra naslijedila od majke X kromosom (13) Sestra nositeljica bolesti (2) Braća s fiziološkim koagulacijskim statusom (11) Smanjenje supstrata za trombin
  • 20.
    Trovanje ugljičnim monoksidom www.perpetuum-lab.com.hr (2)Pomak disocijacijske krivulje HbO2 u lijevo (10) Povećanje afiniteta Hb za O2 (16) Smanjeno otpuštanje O2 u eritrocite (6) Smanjena oksiformnost krvi (22) Smanjen sadržaj O2 u krvi (17) Hipoksija (1) Pobuda respiracijskog središta (18) Ubrzano disanje (21) Skretanje metabolizma na anaerobne puteve (20) Hiperlaktacidemija (26) Razvoj metaboličke acidoze (3) Nepotpuno sagorijevanje u zatvorenom prostoru (11) Povećan sadržaj CO u zraku (9) Udisanje smjese plinova s povećanim sadržajem CO (13) Povećana koncentracija karboksihemoglobina u krvi (23) Cijanozi slična boja kože i sluznica (19) Hipoenergoza kože (5) Periferna vazodilatacija (7) Sniženje srednjeg arterijskog tlaka (8) Pobuda vazomotoričkog središta (14) Povećan venski priljev (24) Ubrzanje krvotoka (15) Tahikardija (12) Hipoksijska hipoenergoza mozga (25) Poremećaj elektrostatske ravnoteže biosintetičkih procesa u stanicama mozga (4) Glavobolje, ortostatička nesigurnost i mučnine
  • 21.
    Pretilost www.perpetuum-lab.com.hr (25) Nozogenamutacija melanokortinskog receptora (14) Poremećaj hipotalamičke regulacije energetske ravnoteže u tijelu (15) Povećan unos hrane (16) Prevaga parasimpatičke aktivnosti u neurovegetativnom sustavu (3) Smanjena aktivnost i dnevna potrošnja energije (20) Hipertrigliceridemija i hiperkolesterolemija (2) Pozitivna energetska ravnoteža u tijelu (23) Povećana sinteza masti u adipocitima (12) Povećana litogenost žuči (6) Razvoj ateroskleroze krvnih žila (8) Povećan relativni rizik smrtnosti (9) Povećana učestalost infarkta srca i cerebrovaskularnih inzulta (1) Povećana masa tijela (7) Povećan volumen krvi (10) Volumno preopterećenje srca (11) Pobuda ekscentrične hipertrofije srca (17) Ekscentrična hipertrofija miokarda (21) Dekompenzacija srca (4) Povećana metabolička potrošnja u miokardu (13) Smanjena osjetljivost inzulinskih receptora (18) Kompenzacijska hiperinzulinemija (19) Sklonost razvoju šećerne bolesti (26) Normoglikemija (22) Povećana statička i dinamička opterećenost lokomotornog sustava (5) Povećano biofizičko opterećenje zglobova koljena, skočnog zgloba i stopala (24) Povećana energetska potrošnja u mirovanju
  • 22.
    Nefrotički sindrom www.perpetuum-lab.com.hr (25) Ljuštenjesijalinskih skupina s molekula glomerularne membrane (2) Povećana filtracija proteina plazme u bubregu (1) Proteinurija 3-20 g/L (10) Povećana propusnost glomerularne membrane (11) Hipoalbuminemija (6) Hipoproteinemija (4) Povećana reapsorpcija proteina u proksimalnom tubulu (17) Povećan tubularni katabolizam proteina (5) Sniženje onkotičkog tlaka plazme (12) Smanjena neto reapsorpcija tekućine u kapilarama (9) Povećana neto filtracija tekućine u kapilarama (24) Gubitak antitrombina III (23) Sklonost razvoju tromba (7) Hiperkoagulabilnost krvi (3) Pojačana sinteza proteina plazme u hepatocitima (15) Povećana sinteza kolesterola, triglicerida i lipoproteina u hepatocitima (14) Hiperlipoproteinemija tipa IIa, II i V (22) Hiperfibrinogenemija (8) Povećanje hematokrita (16) Hipovolemija (20) Tahikardija (21) Aktivacija renin- angiotenzin aldosteron sustava (18) Povećano zadržavanje soli i vode u izotoničnim koncentracijama (19) Nakupljanje tekućine u intersticiju (13) Produljen difuzijski put za tvari i kisik u tkivu
  • 23.
    Otrovanje zelenom pupavkom www.perpetuum-lab.com.hr (10)Objedovanje hrane od gljiva (zelena pupavka) (20) Termostabilni peptidni toksini amanitini i faloidini ulaze u probavni sustav (11) Apsorpcija toksina u probavnom traktu (2) Enterohepatičko kruženje toksičnih peptida pojačava hepatotoksičnos (9) Kočenje RNA- polimeraze II (12) Depolarizacija aktina (25) Disfunkcija i nekroza epitelnih stanica sluznice (26) Proljevi i GI simptomi (13) Hipovolemija i tahikardija (27) Gubitak proteina plazme u crijevu (22) Hipoproteinemija (21) Hipoalbuminemija i sniženje onkotskog tlaka (15) Akutna žuta nekroza jetre (17) Kvantitativno sniženje ornitinsko- citrulinskog ciklusa (5) Hiperamoniakemija (16) Snižena koncentracija karbamida u krvi (8) Poremećaji svijesti (7) Hiperbilirubinemija (14) Hipoglikemijske epizode (24) Pojavljivanje unutarstaničnih enzima u plazmi (6) Smanjena biotransformacija nepolarnih molekula u jetri (1) Hipoprotrombinemija (23) Produljeno aktivirano parcijalno tromboplastinsko vrijeme (3) Smanjena sinteza faktora (4) Hipofibrinogenemija (19) Koagulopatija (28) Krvarenje u GI trakt (18) Hematohezija, melene i hematemeza
  • 24.
    Hemolitička anemija www.perpetuum-lab.com.hr (26) SintezaIg specifičnog za epitope na eritrocitima (28) Vezivanje Ig na površinu eritrocita (2) Pozitivan Coombsov test (9) Aktivacija komplementa i stvaranje C5b-C9 (7) Smanjena osmotska rezistencija (14) Sferocitoza i anizocitoza (17) Onkotičko bubrenje eritrocita (3) Raspad eritrocitne membrane (4) Oligocitemija i smanjenje hematokrita (13) Ubrzana sedimentacija eritrocita (19) Izvaneritrocitni slobodni hemoglobin u plazmi (16) Hemoglobinurija (1) Hiperbilirubinemija (20) Žutilo bjeloočnice (6) Sniženje haptoglobina u plazmi (5) Smanjena oksiformnost krvi (25) Umjerena hipoksijska hipoenergoza u krvi (10) Tahikardija i ubrzan protok krvi (23) Simptomi opće slabosti (18) Pojačana proizvodnja eritropoetina (12) Eritroidna hiperplazija koštane srži (11) Retikulocitni odgovor (8) Imunosupresivna terapija (24) Smanjena proizvodnja protutijela u populacijama limfocita B (15) Vrijednost eritrocita u granicama normale (27) Produljen životni vijek eritrocita (22) Usporavanje sedimentacije eritrocita (21) Porast koncentracije hemoglobina u krvi i hematokrita
  • 25.
    Megaloblastična anemija www.perpetuum-lab.com.hr (19) Pad zasićenosti transkobalaminom uplazmi (22) Rak želuca (4) Subtotalna gastrektomija (23) Brzo pražnjenje probavnog trakta (3) Smanjenje resorpcije vitamina B12 - unutarnji čimbenik (9) Pad apsorpcije vitamina B12 u crijevu (18) Parenteralna terapija vitaminom B12 (6) Hipovitaminoza B12 (16) Poremećena sinteza DNA (25) Poremećaj diobe krvotvornih stanica (27) Poremećaj u sazrijevanju stanične mijeloidne loze (5) Leukopenija i trombocitopenija (20) Neučinkovita megakariocitopoeza (1) Poremećaj diobe i sazrijevanja eritrocita (12) Krhkost stanica i skraćeni poluvijek eritrocita (15) Pad oksifornosti krvi (14) Pojava aktivnosti unutarstaničnih enzima u plazmi (17) Hipoksija i hipoenergoza u tkivima (7) Zaboravljivost, opća slabost (11) Tahikardija (10) Ubrzanje krvotoka (26) Veliki eritroblasti u premitotičkoj fazi (24) Porast srednjeg staničnog hemoglobina (2) Megaloblastična slika u punktatima koštane srži (8) Retikulocitni odgovor na liječenje (21) Porast hematokrita (13) Korekcija trombocitopenije