i
Integrating a more Customer-centric Approach
Business Model in to Agung Motor: Lean Thinking
By
Agung Priatna Gani
Student Number: s34801
Tutor
Adeyemi Banjo
A thesis submitted in partial fulfillment of the requirements for the degree of
International Business Administration
IBA – Financial Service Management
Wittenborg University
(June 2016)
©Copyright by Gani, Agung Priatna 2016
All Rights Reserved
ii
EXECUTIVE SUMARRY
Agung Motor (AM) is a used-car dealer that operates in JABODETABEK, which are
Jakarta and its surrounding city. AM main operational activities include buying and
selling of used cars, and to a lesser extent selling new cars as well. AM wants to increase
their market share and profitability, and grow into a larger player in the market (without
having to invest a large amount of capital). The owner of AM would also like AM to
generate revenues in a sustained way, so that he can diversify his business portfolio.
However, even though the client used car businesses have been covering their costs, they
have a very little growth. This little growth condition of AM is caused by a lot of
different factors, some apparent factors are; they have no formal customer database, they
have no clear idea of what their customers value from them (no formal market research),
no clarity for their future direction, and a lack of common language.
This consultancy project is formulated to address the issue. Integrating a customer centric
business model will give clarity and create a common language for AM. In formulating a
customer-centric business model, the consultant will have to understand what do AM
customers value from their business. The consultant also believed that by integrating a
more customer-centric approach business model into AM they will be able to achieve
their objectives.
The consultant a telephone questionnaire in order to get a better understanding of AM
customers. The result of the research are as follows (see chapter 5:
 AM customers value product quality the most
 AM customers think that the inventory / product availability of AM should be
improved the most
The consultant also analyzed AM current business model (see chapter 5.2) along with the
analysis of its strengths, weaknesses, opportunities, and threats (SWOT). The consultant
has to analyzed the cause of the problem, before he can recommend the solutions. The
consultant concludes (chapter 6) that the cause of very little growth condition of AM
(aside from the apparent factors mentioned in earlier paragraph) are:
 Weak customer reach
 Narrow geographical area of customers that AM reach
 Limited capital
 Limited inventory / product availability
At the end of this consultancy project report (chapter 6.2 – 6.4), the consultant
recommends two strategies to tackle the issue mentioned above, formulated the desired
business model and lastly propose the plan of actions to implement the recommendations.
iii
ACKOWLEDGEMENT
First praise is to Allah, the Almighty, on whom ultimately we depend for sustenance and
guidance. Second, my sincere appreciation goes to my tutor Mr. Adeyemi Banjo, whose
guidance, careful reading and constructive comments was valuable. His contribution
helped me shape this into its final form and I express my sincerest appreciation for his
assistance in any way that I may have asked.
I would also like express my gratitude for the clients –AM and the owner –, and for all of
AM personnel. That have assisted me during the data collection process, and for all the
knowledge that they shared for me. Not forgetting the warm hospitality, they offered
during my stay in Indonesia. Without their supports, it would almost be impossible to
finalize this study
Moreover, none of this could have happened without my family. My sister, who offered
her encouragement through phone calls and messages every once in a while. To my
parents and my brother and sister– it would be an understatement to say that, as a family,
we have experienced some ups and downs in the past years. Every time I was down, you
showed me how to never give up and I am forever grateful. This final project stands as a
testament to your unconditional love and encouragement.
Last but not least, I would like to send my gratitude to all other people whose names I did
not mention above, who have helped and supported me in this graduation assignment.
Without them, it would be almost impossible to finalize this thesis.
“I confirm that this project is my own work and no part of it has been previously publishe
d elsewhere or submitted as part of any other module assessment”
 Word count (chapter 1 – 6): approximately: 11.400
o Excluding in text reference, table & figure
iv
TABLE OF CONTENTS
EXECUTIVE SUMARRY ..................................................................................................ii
ACKOWLEDGEMENT .....................................................................................................iii
TABLE OF CONTENTS....................................................................................................iv
LIST OF TABLES & FIGURES .......................................................................................vii
GLOSSARY ..................................................................................................................... viii
ABBREVIATION............................................................................................................. viii
1. LETTER OF UNDERSTANDING, FORMULATION OF PROBLEM & GAP ...... 1
1.1. Term of Reference................................................................................................ 1
1.2. Objectives............................................................................................................. 2
1.3. Aim of this Consultancy Project & Future Aim................................................... 2
1.3.1. Aim.................................................................................................................... 2
1.3.2. Future Aim (not in the scope of this consultancy project) ................................ 2
1.4. Deliverables of this Consultancy Project ............................................................. 2
1.5. Problem Statement ............................................................................................... 3
1.6. Research Questions .............................................................................................. 3
1.7. Formulation of Type of Consultancy Assignment ............................................... 4
2. ANALYSIS OF PROBLEM AND CONCEPTUAL FRAMEWORK (AM &
INDONESIAN USED-CAR MARKET............................................................................. 5
2.1. Brief Introduction of AM ..................................................................................... 5
2.1.1. Overview of AM Organizational Chart / Table ............................................ 6
2.1.2. Overview of AM Financial Performance...................................................... 8
2.1.3. Overview of AM Strategies .......................................................................... 9
2.2. Overview of Indonesian Used Car Market......................................................... 12
2.3. Use of Model...................................................................................................... 13
2.3.1. 9 Building Blocks ....................................................................................... 13
2.3.2. SWOT Analysis .......................................................................................... 15
2.3.3. Fish-bone Diagram (Ishikawa).................................................................... 15
2.3.4. Flowchart to describe AM Operational Processes ...................................... 15
3. LITERATURE REVIEW ......................................................................................... 16
3.1. Organization’s Profitability................................................................................ 16
3.2. Customer-centric Business Model ..................................................................... 18
3.3. Lean Thinking .................................................................................................... 20
v
3.4. Summary ............................................................................................................ 21
4. RESEARCH METHODOLOGY & METHODS ..................................................... 22
4.1. Research Approach ............................................................................................ 22
4.2. Research Strategy............................................................................................... 22
4.2.1. Action Research.......................................................................................... 22
4.2.2. Mini-survey................................................................................................. 23
4.3. Research Methods (Data Collection Techniques and Analysis) ........................ 24
4.3.1. Data Collection ........................................................................................... 24
4.3.2. Data Analysis .............................................................................................. 25
4.4. Time Horizons.................................................................................................... 26
4.5. Reliability & Validity......................................................................................... 26
4.5.1. Reliability.................................................................................................... 26
4.5.2. Validity........................................................................................................ 26
4.6. Ethical Considerations........................................................................................ 27
4.7. Summary ............................................................................................................ 27
5. ANALYSIS & RESULTS ........................................................................................ 28
5.1. Mini-survey........................................................................................................ 28
5.1.1. Ranking Question Results & Analysis........................................................ 29
5.1.2. “Should be Improved” Results & Analysis ................................................ 30
5.2. Action Research ................................................................................................. 31
5.2.1. Customer Segments .................................................................................... 31
5.2.2. Value propositions ...................................................................................... 32
5.2.3. Channels...................................................................................................... 34
5.2.4. Customer Relationships .............................................................................. 35
5.2.5. Revenue Streams......................................................................................... 36
5.2.6. Key Resources............................................................................................. 37
5.2.7. Key Activities ............................................................................................. 38
5.2.8. Key Partnership........................................................................................... 39
5.2.9. Cost Structure.............................................................................................. 40
5.3. Summary ............................................................................................................ 42
6. CONCLUSION & RECOMMENDATIONS........................................................... 44
6.1. Conclusion of the Diagnostic Work ................................................................... 44
vi
6.2. Recommendations of Strategies......................................................................... 46
6.2.1. Strengthen AM’s Network of Brokers........................................................ 46
6.2.2. Competition and Cooperation (Coopetition) .............................................. 50
6.3. Desired Business Model..................................................................................... 51
6.4. Plan of Actions................................................................................................... 52
Appendix 1. Phone Questionnaire .................................................................................... 55
Appendix 2. Flowchart of AM Processes ......................................................................... 57
Appendix 3. Approved Research Proposal ....................................................................... 59
vii
LIST OF TABLES & FIGURES
Figure 2.1. Agung Motor Dealer (Temporary Dealer).................................................................... 5
Figure 2.2. AM Current Organizational Chart................................................................................ 6
Figure 2.3. AM Future (2 branches) Organizational Chart............................................................. 7
Figure 2.4. Toyota Avanza & Daihatsu Xenia................................................................................ 9
Figure 2.5. BMW X1 & BMW X5 ................................................................................................. 9
Figure 2.6. ANDALAN Finance & BFI Finance Logo ................................................................ 10
Figure 2.7. Reaching Prospective Customers through Brokers’ Personal Connection &/
Networks ....................................................................................................................................... 11
Figure 2.8. Car Sales Growth by Country, 2006-2014 ................................................................. 12
Figure 3.1. shows the key features of excellent customer service ................................................ 17
Figure 3.3.2. Shifting Perspective from Organization-centric to Customer-centric ..................... 19
Figure 4.1. Action Research Spiral............................................................................................... 23
Figure 6.1. Fish-bone (Ishikawa) Diagram of AM Problem’s...................................................... 45
Figure 6.2. AM's Customer Reach................................................................................................ 47
Figure 6.3. Geographical Area of AM's Target Customer Segment ............................................. 48
Figure 6.4. Illustration of the Network of Brokers ....................................................................... 49
Figure 6.5. Formulation of AM’s Desired (customer-centric) Business Model........................... 51
Table 2.1. AM brief financial report & NM for comparison …………………….............8
Table 5.1. Summary of Ranking Question Results …………………… …………...…...29
Table 5.2. Frequency of each category being mentioned as “Should be improved”) .......29
Table 5.3. AM Customer Segment’s SWOT……………………………………………32
Table 5.4. AM Value Propositions’ SWOT…………………………………………......34
Table 5.5. AM Channels’ SWOT………………………………………………....…….35
Table 5.6. AM Customer Relationships’ SWOT…………………………………….…36
Table 5.7. AM Revenue Streams’ SWOT…………………………………………...….37
Table 5.8. AM Key Resources’ SWOT……………………………………………....…38
Table 5.9. AM Key Activities’ SWOT………………………………………….……….39
Table 5.10. AM Key Partnership’s SWOT………………………………………….......40
Table 5.11. AM Cost-Structure’s SWOT……………………………………………....41
Table 0.1. AM Business Model's SWOT……………………………………………...42
viii
GLOSSARY
Pareto Showroom who has strong relationship with auto finance and has a
lot of advantages
ABBREVIATION
AM Agung Motor
BM Business Model
NM Naura Motor
Mr. L Owner and Director of AM
Mr. F Accounting & Bookkeeping of AM
Mr. S Head Supervisor of AM
Mr. Y Operational Director of AM
1
1. LETTER OF UNDERSTANDING, FORMULATION OF
PROBLEM & GAP
This chapter will provide a brief introduction of this consultancy project. This
consultancy project is designed to explore the possibilities, in which the consultant can
integrate a more customer-centric approach business model in to Agung Motor (from this
point, Agung Motor will be stated as AM). This project significantly requires a deep
understanding of AM customers1, and AM organizational capability. The purpose of this
consultancy project is to find a best way2 to integrate a more customer-centric approach
business model in to AM.
1.1. Term of Reference
Purpose/ objectives
AM wants to increase their market share and profitability, and grow into a larger player
in the market, without having to invest a large amount of capital (with their limited
capital / within their capability).
The consultant need to give a clear strategy and plan of actions to achieve the objective
mentioned earlier.
Questions
How can AM increase their market share and profitability, and grow into a larger player
in the market, without having to invest a large amount of capital?
Principles and approaches
Due to confidentiality issue, the consultant will use an alias when mentioning AM
personnel in this report (see Abbreviations for the descriptions of aliases).
To minimize the risk of AM personnel giving biased / dishonest answer to the consultant
(due to a fear of change, and etc.), the owner of AM is the only person who knows the
consultant real objectives.
Deliverables
The consultant will have to make a report of the strategy and plan of actions for AM to
achieve the objectives mentioned earlier, as well as giving a presentation to AM
management.
1 What do AM customers value the most from their business
2 To formulate the desired business model for AM (including strategy and plan of actions for AM to
achieve their objectives)
2
1.2. Objectives
The objectives of this consultancy project are:
1. Understand what do AM customers value from their business
2. Formulate the desired business model (based on the first objectives), which:
2.1. Give clarity for AM future directions
2.2. Create a common language for AM
1.3. Aim of this Consultancy Project & Future Aim
1.3.1. Aim
After implementing the consultant recommendations, the consultant believe that:
 AM have a better understanding of the things that their customer value from their
business
 AM have a clarity for their future direction
 AM have a common language –everyone in AM heading towards the same
direction, together, and faster (Pijl, 2014)
 AM team empowered
1.3.2. Future Aim (not in the scope of this consultancy project)
When AM has achieved the aims (mentioned earlier in 1.3.1) in the future, the consultant
hopes that:
1. AM have a higher service standards & increasing customer satisfaction
2. AM gaining a sustainable competitive advantage through business model
innovation (Sorescu, Frambach, Singh, Rangaswamy & Bridges, 2011).
3. Achieve the owner ambition (see section 1.5)
1.4. Deliverables of this Consultancy Project
The consultant will formulate the desired business model for AM, as well as the strategy
incorporated in the desired business model, and the plan of actions AM need to take in
order to implement the desired business model. The desired business model will
hopefully create a common language, and give clarity for AM future directions –the
desired business model will be formulated in the form of 9 Building Blocks model (see
figure 2.9)–.
3
The consultant believes that the deliverables of this consultancy project will help AM in
achieving their objective (see 1.1).
1.5. Problem Statement
The client used car businesses3 have been covering their costs, but they have a very little
growth. Mr. L (the owner of AM) would like AM to increase the profitability and grow
into a larger player in the market. He would also like to generate revenues in a sustained
way, so that he can diversify his business portfolio. In order to achieve Mr. L ambition,
the most important things are AM need to generate more cash flow and profit.
As an automotive retailer, AM are not able to diversify their product and they cannot
simply markup their price4 to increase the profitability of their business. The more
plausible way for AM to increase their profitability is; to increase the scale of their
businesses without increasing as much cost.
The consultant found out that AM have several Problems, which are:
 They have no formal customer database
 They have no clear idea of what their customers value from them
o They have never done any formal market research
 They have no clarity for their future directions
o Clarity about what steps to take, “what to do” and “what not to do”
 The owner does not communicate his vision to the people in the organization in a
clear manner
o They need a common language, for everyone to move towards the same
goal
1.6. Research Questions
The questions which the consultant aim to answer in this consultancy project are as
following:
 “How can a more customer-centric approach business model be integrated in to
AM5?”
A. “What is AM current business model?”
a. “What are AM business model strengths, weaknesses, opportunities,
and threats (SWOT)?”
3 From NM time until now / AM
4 Since they are in a competitive market
5 While keeping in mind about lean thinking
4
B. “What do AM customers value the most from their business?”
a. What can be considered a customer-centric business model?”
C. “What are the strategies that need to be integrated into AM business model?”
a. “How can AM integrate those strategies? (Plan of actions)”
b. “What is lean-thinking?”
i. “Is it relevant to this consultancy project content?”
1.7. Formulation of Type of Consultancy Assignment
As mentioned in section 1.1, the client (AM) objectives are to increase their market share
and profitability, and grow into a larger player in the market, without investing a large
amount of capital (with their limited capital / within their capability). In order to achieve
the client objectives, the consultant formulates this consultancy project proposal. The
consultant is led to believe that by innovating AM business model –integrating a more
customer-centric approach business model into AM –, they will be able to achieve their
objectives (Zott, Amit & Massa, 2011; Ernst & Young, 2015).
This consultancy project will start with identifying AM current business model and
finding the possible causes of AM current state –very little growth – (Doing diagnostic
work). Based on the findings of the research, the consultant will design and formulate the
desired business model, as well as the strategy incorporated inside it (Improving systems
and methods). Last but not the least, the consultant will formulate the plan of actions to
implement the consultant recommendations –the desired business model – (Develop
action proposals).
In conclusion, this consultancy assignment types are:
1. Doing diagnostic work
2. Develop action proposals
a. Which hopefully will result in improving systems and methods
5
2. ANALYSIS OF PROBLEM AND CONCEPTUAL
FRAMEWORK (AM & INDONESIAN USED-CAR
MARKET
2.1. Brief Introduction of AM
AM (figure 2.1) is a newly formed6 used car showroom operates in JABODETABEK7,
which are Jakarta and its surrounding city. AM main operational activities include buying
and selling of used cars, and selling new cars as well.
Figure 2.1. Agung Motor Dealer (Temporary Dealer)
6 As of March 2016, as a result of an unforeseen circumstances which forced owner to open new showroom
(previous showroomwas Naura Motor)
7 Jakarta, Bogor, Depok, Tangerang, Bekasi
6
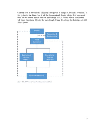
2.1.1. Overview of AM Organizational Chart / Table
Due to confidentiality purpose, the consultant will use an alias8 every time he need to
mentioned peoples name in this paper. In figure 2.2 (below), reader can find AM current
organizational chart. During the consultant stay in Indonesia, Mr. L (owner) shared his
vision and plan for AM future. Mr. L are planning to open a new branch of AM in 2 / 3
months9, hence Mr. L are preparing Mr. S (Head Supervisor) to manage all of AM
branches in the future.
Figure 2.2. AM Current Organizational Chart
As the name suggested, Mr. F (Accounting & Bookkeeping) are responsible for
accounting and bookkeeping of AM. Mr. F have no direct control / authority to AM
business and personnel. The block “Network of Brokers” (in the figure) represents the
networking of freelance fee-based brokers. Currently, AM have about 10 regular brokers,
the brokers may come to do business with AM through the Owner, Head Supervisor, and
/ or Operational Director.
8 Description can be found in the Abbreviations
9 As of March 2016, so in about May / June 2016 new branch of AM will be open
Owner
Head
Supervisor
Accounting &
Bookkeeping
Operational
Director
Network of Brokers
7
Currently Mr. Y (Operational Director) is the person in charge of AM daily operations. In
Mr. L plan for the future, Mr. Y will be the operational director of AM first branch and
there will be another person who will be in charge of AM second branch. Hence there
will be an Operational Director for each branch. Figure 2.3. shows the illustration of AM
future system
Figure 2.3. AM Future (2 branches) Organizational Chart
Owner
Head
Supervisor
Accounting &
Bookkeeping
Operational
Director
(Branch 1)
Network of Brokers
Operational
Director
(Branch 2)
8
2.1.2. Overview of AM Financial Performance
March 2016 Monthly Turn
Over (In IDR)
Monthly Turn
Over (In EUR10)
Net Profit for AM in
%
Agung Motor
(AM)
Rp549.000.000 €
36.720,00
30%
On Average Monthly Turn
Over (In IDR)
Monthly Turn Over
(In EUR)
Net Profit for NM in
%
Naura Motor
(NM)
Rp721.000.000 €
48.223,00
28%
Table 2.1. AM brief financial report & NM for comparison
In Table 2.1 (above) reader can find brief information about AM turnover and net profit
for March 2016, and the consultant also put information of NM11 as a comparison. On a
good month, the turnover of NM can reach as high as around Rp1.000.000.000 (€66.860,
00). During a bad month, the turnover of NM could fall to Rp415.000.000 (€27.755, 00).
Aside from the pure profit12 of car sales, AM also get profit through refund from auto
finance / leasing company13 and from insurance company14.
Description of Refund
Percentage of interest which the customer will pay to auto finance / leasing company,
paid by auto leasing company to AM upfront.
10 As of 22nd March 2016 exchange rates
11 Previous showroom owned by Mr. L
12 Sales price – cost of procurement – cost of repair (if any)
13 About 5% of principal debt / price of car sold
14 About 0.5% of principal debt / price of car sold
9
2.1.3. Overview of AM Strategies
Since AM dealer located in the middle and lower-middle class area, Mr. L have
developed strategies to meet AM prospective customer needs. Some of AM strategies
will be briefly mentioned below.
Inventory Management
Since most of AM customer comes from middle and lower-middle class, hence most of
them are looking for affordable and economical cars. For that reason, AM inventory are
managed in a way that match the prospective customer demand. 90% of AM inventory
consists of high demand / easy to sell product that are affordable and highly economical,
such as: Daihatsu Xenia, Toyota Avanza (figure 2.4), and etc. As a variation, 10% of AM
inventory consists of higher price / premium product, such as: Honda CR-V, BMW X1,
BMW X 5 (figure 2.5), and etc.
Figure 2.4. Toyota Avanza & Daihatsu Xenia (Source: http://4.bp.blogspot.com/-
o7k3cEAx9xw/UydZXy2SpDI/AAAAAAAAARY/VCFkHgK7Yos/s1600/Avanza+Xenia.JPG)
Figure 2.5. BMW X1 & BMW X5 (Source: http://media.caranddriver.com/images/media/51/2016-bmw-x1-xdrive25d-
inline1-photo-660794-s-original.jpg; http://www.automobilesreview.com/gallery/bmw-x5-xdrive35d-10-year-
edition/bmw-x5-xdrive35d-10-year-edition-02.jpg)
10
Network Relationship (Auto Finance / Leasing Company)
AM have developed a network relationship with several auto finance / leasing company.
Among several different auto finance, AM are a Pareto – Showroom who have strong
relationship with auto finance and has a lot of advantages – showroom for two auto
finance / leasing companies, which are ANDALAN Finance and BFI Finance (see figure
2.6. for logo).
Figure 2.6. ANDALAN Finance & BFI Finance Logo (Source:
http://siva.jsstatic.com/id/8360/images/photo/6922662.png; http://cdn-
kisikisi.jobs.id/assets/images/logo/bfi_finance_indonesia_tbk_pt.jpg)
BFI Finance offers a low interest rates with a high down payment. ANDALAN Finance
on the other hand, offers a high interest rates with a low down payment. Since most of
AM customer are a working employee – Their source of income is their salary –, they
prefer a purchase through credit. As the consultant has already mentioned earlier, most of
AM customers come from middle and lower-middle class. Hence even through credit,
most of them prefer credits that offer a low amount of down payment.
Mr. L has gained ANDALAN Finance Head Area (West Indonesia) trust. Prospective
customers whom usually have a hard time to get their leasing agreement approved15, can
be helped by AM to get a lease from ANDALAN Finance16.
15 Example: They do not have assets (house)/ still live in a rented house,but actually able to meet the
monthly payment; they can only pay a little amount of down payment (less than ANDALAN standard); etc.
16 Under condition of “buyback guarantee”:if within the first 6 months, customer cannot continue their
payment, AM have to buy the car back.
11
Brokers
Mr. L stated, “Most of us are more incline to trust the people whom we know more than
we trust strangers. The same goes for most of AM prospective customers.”. People
usually buy/sell cars from/to the people they know, or at least from their acquaintance
referral. The goal of this strategy is to be able to reach into each of the brokers’ personal
connection (figure 2.7). Which basically makes the use of brokers to find buyer and/or to
get information about cheap car being sold17 a fairly good strategy. As the consultant
have already mentioned earlier, AM can make use of brokers’ personal connection and
networks for a fairly cheap price18. At the moment, AM have about 10 regular brokers.
Mr. L is currently using a personal approach as a kind of strategy to retain brokers. Some
example of such personal approach include:
 Give them a comfortable place to be
 Provide coffee, tea, and snacks
 Occasionally have a talk with them
 Lend them money when they really need it (For hospital bills when their kids are
sick, their wife gave birth and etc.)
17 As a kind of free-lance sales person & free-lance procurement agent
18 Fee based,usually about Rp1.000.000 / transaction
Broker
Prospective
Customer
Figure 2.7. Reaching Prospective Customers through Brokers’ Personal Connection &/ Networks
12
2.2. Overview of Indonesian Used Car Market
In PWC reports titled “Riding Southeast Asia’s automotive highway” by Wijeratne, D. &
Lau, S. (2015), it is stated that the growth of car sales in Indonseia from 2006-2015 to be
18% (figure 2.8). There are opportunity for growth in the market, and peoples have a
growing interest in the automotive industry as well. As an evidence, Google search
quieries on automitive in Indonesia has been growing 62% compare to the previous year
(Wijeratne & Lau, 2015).
Figure 2.8. Car Sales Growth by Country, 2006-2014 (Source:https://www.pwc.com/gx/en/growth-markets-
centre/publications/assets/Riding_Southeast_Asia_automotive_highway.pdf)
Although there are economic downturn in Indonesia (Trading Economics, 2016), Jefri
Rudyanto Sirait (Director of PT Serasi Autoraya) said that “There are plenty of the well-
off peoples in Indonesia who have a consumptive culture. Cars are considered as fashion,
just like smartphones which need to always be updated (changed) to a newer model, and
13
this trend tend to be unaffected by economic downturn.” (Wiangga, 2015). Customers are
selling their cars in order to buy a different one. New cars market may tend to be stagnant
as an impact of political and economical condition, but that does not apply to the used car
markets. As an example, “Mobil 88”19 sales at 2014 are growing by 36% compare to their
previous year when they sold more than 19.000 units (Wiangga, 2015). The cars segment
which have the highest demand are the multi purpose vehicle (MPV). Sirait also said that
“Consumers are family oriented, so they need cars that have a large capacities.”
(Wiangga, 2015).
The facts mentioned earlier indicate that there are rooms for growth in a used-car markets
in Indonesia. AM need to grab the opportunity and try to grab a bigger piece of the cake
(AM need to grow their market share).
2.3. Use of Model
2.3.1. 9 Building Blocks
Osterwalder and Pigneur (2010, p. 14) define business model as “A business model
describes the rational of how an organization creates, delivers, and captures value”.
Sorescu, et al. (2011, p. S4) on the other hand, propose a working definition of business
model as “A business model is a well-specified system of interdependent structures,
activities, and processes that serves as a firm’s organizing logic for value creation (for its
customers) and value appropriation (for itself and its partners)”. Although the former
seems to be simpler than the later, both of the definitions of a business model are actually
quite similar. Therefore, the consultant believe that a business model can best be
described through nine building blocks model (figure 2.9): customer segments, value
propositions, channels, customer relationships, revenue streams, key resources, key
activities, key partnership, and cost structure.
19 Used car showroomand Subsidiaries of PT Serasi Autoraya
14
Figure 2.9. The 9 Building Blocks (Source: Business Model Generation: A Handbook for Visionaries, Game Changers,
and Challengers (Osterwalder & Pigneur, 2010, p. 18-19)
The customer segments building block defines the different groups / segment of
customers an organization aims to target / to reach and serve, the value propositions
building block describes the products and/or services which create value20 for a specific
customer segment, the channels building block describes how a company can reach and
communicate with its customer segments to deliver value proposition, the customer
relationships building block reflect the type of relationships an organization establishes
with specific customer segments, the revenue streams building block reflect the
revenues an organization generate from each customer segment, the key resources
building block describes the principal assets required to make a business model work, the
key activities building block describes the most important things an organization must do
to make its business model work, the key partnership building block describes the
network of partners and suppliers that make the business model work, the cost structures
describe all costs incurred to operate a business model (Osterwalder & Pigneur, 2010).
Joan Magretta (2002) mentioned that the whole (business model) is not simply the sum of
its parts (elements), it is fundamentally about how the elements of the business model fit
together21 to create and appropriate value. If these interdependencies reflect a high level
of complementary / synergy among the elements of business model, then the business
model is likely to be more cohesive and effective in achieving its purpose (Porter, 1996).
Sorescu, et al. (2011, p. S4) specified that the beneficial interplay of the elements of a
business model is pivotal to its successful implementation. Hence, the consultant will
seek to formulate the desired business model that have a high level synergy among its
elements.
20 Value maybe qualitative (e.g. customer experience, design)or quantitative (e.g. price)
21 Multi-layered interdependencies among the elements of a business model
15
2.3.2. SWOT Analysis
In the analysis & results chapter (chapter 5), the consultant will use a SWOT analysis to
analyze each component of AM current business model. SWOT asks four big simple
questions. The first two – what are your organization’s strength and weaknesses? – assess
organization internally. The second two – what opportunities does your organization have
and what potential threats does it face? – assess organization’s position within its
environment (Osterwalder & Pigneur, 2010, p. 216). The consultant will ask these four
questions with respect to each component of AM business model –nine building blocks –.
The SWOT analysis will be written based on the primary research done for this
consultancy project.
2.3.3. Fish-bone Diagram (Ishikawa)
The fish-bone diagram will be used to describe the possible causes of AM current
condition / problem (very little growth of business) based on the primary research results.
The diagram will be added in section 6.1 (figure 6.1)
2.3.4. Flowchart to describe AM Operational Processes
The consultant will describe several of AM business operational processes in the form of
flowchart. The flowchart will be included in the appendix 2.
16
3. LITERATURE REVIEW
In reviewing available literatures, the purpose of this chapter is to establish a theoretical
and the concept for topics related to this consultancy project. It introduces key concepts
and definitions of the terms that the consultant uses from past literatures. This chapter is
formulated to describe the theoretical background of the consultant ideas to do this
consultancy project, in order to achieve the client objective (to increase their market share
and profitability, and grow into a larger player in the market, without having to invest a
large amount of capital (with their limited capital / within their capability)).
3.1. Organization’s Profitability
An organization’s survivability and success are depended on their profitability.
Organizations are able to generate profits by attracting new customers to purchase their
products / services, as well as retaining the customers to make repurchase (customer
retention). Therefore, an organization’s ability to attract and retain customers is pivotal to
the organization’s survivability and success (Hallowell, 1996). One of an important factor
to attract customers is to understand their behavior in buying decision processes. In
understanding a car customer behavior, one important questions arise “what are the
determinant factors in customers’ decision to make a purchase / buying a car?”. Vikram
Shende (2014), who did a research on the customer behavior of car customer in India. He
analyzed the determinant factors of customers’ purchasing behavior, in several different
segments of car (primarily based on overall vehicle length). He concludes that while
purchasing mini segment car (3.2m – 3.6m) customer is highly cost conscious, for mid-
size segment (4.25m – 4.5m) customer focus is for safety, driving & seating comfort,
brand. Also mid-size segment requires value for money, best features and customer
friendly vehicles. In higher segment cars like Executive (4.5m – 4.7m) and Premium
(4.7m – 5m), brand image is the main deciding factor which gives assurance of meeting
their needs in terms of safety, performance and feature requirements (Shende, 2014).
Those several determinant factors of customer purchasing behavior can be categorized as
product quality (Jahanshahi, Gashti, Mirdamadi, Nawaser, and Khaksar, 2011).
Therefore, it can be said that the product quality is a critical factor in attracting customers
in the automobile industry. Then, another questions emerge “How can an organization
retain their customers (attract repurchase)?”. An organization that has a high rate of
customer retention means that they have a high level of customer loyalty (Hallowell,
1996). Gustaffsson, Johnson, and Roos (2006) mentioned that customer satisfaction has a
positive effect on retention. Jahanshahi et al. (2011) in their study of Indian automotive
industry –by using the case of Tata Motor’s Company –, mentioned that there is a
17
positive relationship between customer satisfaction and customer loyalty in the context of
the Indian automotive industry. Hence, a chain of organization success can be formed as:
Customer satisfaction  customer loyalty (customer retention)  Profitability 
Organization’s survivability and success.
Pilkington and Chai (2008) studied the importance of quality of products and services on
customer satisfaction and found out that loyal customers mostly lie in category of
customers who have used higher quality products. This implies that better quality of
products tends to increase customers’ loyalty (Jahanshahi et al., 2011). Researches by
Chai, Ding, and Xing (2009) show that quality of services to a customer is one of the
most important factors in identifying new customer needs, and Jahanshahi et al. (2011)
specify that the key to customer satisfaction and loyalty is providing the customers with
their undiscovered needs. Other studies done by Bastos and Gallego (2008); Yi (1990);
Chai et al, (2009); Bloemer, and Kasper (1995) also show the importance of products and
services quality in enhancing customer satisfaction and loyalty. Jahanshahi et al. (2011)
did a research on the effects of customer service and product quality on customer
satisfaction and loyalty, and they conclude that the quality of customer service and the
quality of products promotes customer satisfaction, and also there is a positive
relationship between customer satisfaction and customer loyalty in the context of the
Indian automotive industry. Therefore, the chain of organization successes can be formed
further as:
Customer service quality + Product quality  Customer satisfaction  Customer
loyalty (customer retention)  Profitability  Organization’s survivability and
success.
According to Newby & McManus (2013) excellent quality of customer services is based
upon not just the knowledge and skills of the individual but also upon the way that the
organization as a whole, from top management downwards, pulls in the same direction
and presents a clear, positive message to customers.
Figure 3.1. shows the key features of excellent customer service (Newby & McManus 2013)
For an organization to have an excellent customer service, the whole part of an
organization has to focus on customer (Newby & McManus, 2013). In EY publication of
18
the future of automotive retail (2015) stated that the future of automotive retail will shift
from transactional towards customer-centric.
Osterwalder and Pigneur (2010, p. 14) defines business model as “A business model
describes the rational of how an organization creates, delivers, and captures value”.
Sorescu, et al. (2011, p. S4) propose a working definition of business model as “A
business model is a well-specified system of interdependent structures, activities, and
processes that serves as a firm’s organizing logic for value creation (for its customers)
and value appropriation (for itself and its partners)”. A change (innovation) in the
organization business model can be a useful instrument, in order to have the whole
organization shift their perspective to customer focused. By emphasizing a customer-
centric focused on the organization business model, an excellent level of customer
service quality will eventually emerge. Consultants at IBM Global Business Services,
interviewing 765 corporate and public sector leaders world-wide, found that firms that
were financial outperformers put twice as much emphasis on business model innovation
as underperformers (Zott, Amit & Massa, 2011). In conclusion, innovating an
organization business model towards customer-centric focused, can lead an organization
(operates in automotive industry) towards a better profitability and success. The chain of
organization successes can be formed further as:
Innovating the organization business model (towards customer-centric) 
Excellent Customer service quality + Product quality  Customer satisfaction 
Customer loyalty (customer retention)  Profitability  Organization’s
survivability and success.
3.2. Customer-centric Business Model
In the reports of Ernst & Young (2013) statements about customer-centric operational
model can be found, and these statement can helps in describing a customer-centric
business model. A customer-centric business model builds around a deep understanding
of the organization customers, what they value and the contribution each makes to the
profitability of the company (Ernst & Young, 2013, p.7). Osterwalder and Pigneur (2010,
p. 128) mentioned a similar notion22 in their book, which expressed as “building business
model on customer insight”. They describe the notion, as shifting perspective from an
organization-centric into customer-centric business model design (figure 3.2).
22 As this consultancy project topic (integrating a more customer-centric approach business model)
19
Organization-
centric business
model design
Customer-centric
business model
design
What can we sell
customers?
What job do our
customer need to
get done and how
can we help? What
are our customer’s
aspirations and how
can we help him
live up to them?
How can we reach
customers most
efficiently?
How do our
customer prefer to
be addressed? How
do we, as an
enterprise, best fit
into their routines?
What relationship do
we need to establish
with customers?
What relationship
do our customer
expect us to
establish with
them?
How can we make
money from our
customers?
For what value are
customers truly
willing to pay
Figure 3.2. Shifting Perspective from Organization-centric to Customer-centric (Source: Business Model Generation:
A Handbook for Visionaries, Game Changers, and Challengers (Osterwalder & Pigneur, 2010, p. 129)
Therefore, a customer-centric business model requires the organization to: designing
business process that recognize different customer segment needs, delivering a positive
and seamless customer experience at every touch point across the customer life-cycle,
maintaining an active dialogue with customers (and acting on feedback), fostering a
culture that places the customer at the heart of the decision-making process (Ernst &
Young, 2013, p.7).
Shifting
perspective
20
3.3. Lean Thinking
The term "lean" was coined to describe Toyota's business during the late 1980s by a
research team headed by Jim Womack, Ph.D. (Lean Enterprise Institute, n.d.). Fostered
by a rapid spread into many other industry sectors beyond the automotive industry, there
has been a significant development and “localization” of the lean concept (Hines,
Holweg, & Rich, 2004). Eventhough there are various definition of the concept of lean
available in the literatures, it is mostly concern as eliminating waste / non-value adding
activities. There are plenty of succesful lean applications in a range of different settings
however, the lean approach has been criticised on many accounts, such as the lack of
human integration or its limited applicability outside high-volume repetitive
manufacturing environments (Hines et.al, 2004).
Therefore the consultant decide that the concept of lean thinking are irrelevant in
designing the deliverables of this consultancy project. Instead, the consultant will focus
on design themes –that represent ways in which a retailing business model may
appropriate value– proposed by Sorescu, Frambach, Singh, Rangaswamy, & Bridges
(2011). The design themes are operational efficiency –In a nutshell, efficiency refers to
doing things right, that is, faster, cheaper, simpler –, and operational effectiveness. While
efficiency refers to doing things right, effectiveness entails doing the right things
(Sorescu et al., 2011). In other words, the consultant will seek to formulate the
deliverables that reflects a high level of operational efficiency and effectiveness.
21
3.4. Summary
To summarize the literature review, innovating an organization business model towards
customer-centric focused, can lead an organization (operates in automotive industry)
towards a better profitability and success. The chain of organization successes can be
formed further as:
Innovating the organization business model (towards customer-centric) 
Excellent Customer service quality + Product quality  Customer satisfaction 
Customer loyalty (customer retention)  Profitability  Organization’s
survivability and success.
A customer-centric business model requires the organization to: designing business
process that recognize different customer segment needs, delivering a positive and
seamless customer experience at every touch point across the customer life-cycle,
maintaining an active dialogue with customers (and acting on feedback), fostering a
culture that places the customer at the heart of the decision-making process (Ernst &
Young, 2013, p.7).
The consultant think that the concept of lean thinking are irrelevant in designing the
deliverables of this consultancy project. Instead, the consultant will seek to formulate the
deliverables that reflects a high level of operational efficiency and effectiveness.
22
4. RESEARCH METHODOLOGY & METHODS
This chapter will provide readers with an overview of the methodology and methods
employed for this particular research. This consultancy project is an applied research,
where the consultant will utilize primary data or information gathered, as well as existing
knowledge from the literature in order to achieve the objective of this research. The
purpose of this research has an exploratory nature. Since in this research project, the
consultant will search to find a best way23 to integrate a more customer-centric business
model in to AM. The next section will be mainly discussed this consultancy project
research approach, strategy, methods, time horizons, reliability and validity, as well as
the ethical considerations.
4.1. Research Approach
This consultancy project will not be dealing with testing hypothesis (deductive) or
developing a theory (inductive). However, since the consultant have to use an existing
knowledge and theory from literature, and gather data through action research (a
combination of observation and unstructured interview) to get to the end result. It can be
said that this consultancy project leans more on to an inductive approach (Saunders,
Lewis & Thornhill, 2009, p. 124-128).
4.2. Research Strategy
4.2.1. Action Research
The consultant will mainly use action research as this consultancy project research
strategy. Action research’s typically works through several cycle of stages which
involves a process of diagnosing or constructing issues (fact finding and analysis),
planning action, taking action, and evaluating action (Saunders, Lewis & Thornhill, 2012,
p. 183). The stages mentioned earlier are forming a cycle, and several cycles of action
research are forming an action research spiral (Figure 4.1).
23 See section 2.3.3
23
Figure 4.1. Action Research Spiral (Source: Saunders, Lewis & Thornhill, 2009, p. 148)
Although due to the time constrain, this particular consultancy project will mainly be
dealing with diagnosing or constructing issues (fact finding and analysis), and planning
action stages. In other words, the consultant will do a “half-cycle” action research.
Participation is a required component of action research (Saunders, et al., 2012, p. 184).
The clients are participating the action research process in the form of collaboration. The
consultant is not only informed by abstract theoretical knowledge (known as
propositional knowledge), but also by Mr. L and AM personnel everyday lived
experiences (their experiential knowledge) and knowing-in-action (knowledge that comes
from practical application) (Reason, 2006). Through action research, the consultant will
have a better understanding of AM environment and organizational capability, in order
for the consultant to give the best recommendations to achieve this research project
objectives (Saunders, et al., 2009, p. 147-148).
4.2.2. Mini-survey
Additionally, a mini-survey will be employed in order to reach the first objective of this
project (understand what AM customer value from their business). The client mentioned
that using a self-completed questionnaire (internet mediated, postal, and delivery and
collection questionnaire) might be burdening AM customers, so it might decrease the
response rate of the survey. It would also hard to set-up a time to meet AM customers
(they are mostly working) in order to do a structured interview. Hence telephone
questionnaire was employed as the research instrument for the mini-survey. Telephone
24
questionnaire will likely have a high response rate (Saunders, et al., 2012, p. 421), and
AM customers will not have to set aside as much time compare to a structured interview.
4.3. Research Methods (Data CollectionTechniques and Analysis)
This consultancy project will use a mixed-method research (Saunders, et al., 2009, p.
152). The consultant will mainly use a qualitative approach to achieve this research
project objectives, and to a lesser extent a quantitative approach will be used for the mini-
survey24.
4.3.1. Data Collection
Mini-survey
The consultant uses a mini-survey in order to get an understanding of what does AM
customers value from them. As mentioned earlier (section 4.2.2), telephone questionnaire
is the instrument employed during the data collection process. Through the client
informal database, the consultant was able to find 53 names25 of AM customers. The
sample for the mini-survey will be the 53 peoples of AM customers.
Participants are asked to rank several category of AM product & services in a sequence
of importance –from their perspectives–. The consultant also asked, “What are the most
important thing we should improve? (The thing which “if improved” will make AM a
better used-car dealer)”, in order to get a better understanding of AM customers’
perspective.
Questions are asked for the participants to:
 Rank several categories (will be stated in section 5.1) of AM product & services
in a sequence of importance –from the customer perspectives–.
 Stated the most important category to be improved, in order for AM to be a better
used-car dealer
Action Research
The consultant collected data through a combination of observation and unstructured
interview. The consultant spent two and a half months (1st week of February – 2nd week
of April) in Indonesia to do the action research (in AM). The owner of AM (Mr. L) is the
only one who knew 100% of the consultant purpose of working there. The other
personnel of AM only knew partially, since there is no need for them to know the whole
story (it might hinder the process if they knew). Hence, it can be said that the consultant
is acting as an “observer-as-participant” as well as a “participant-as-observer” (Saunders,
24 See section 5.2.2
25 Including phone numbers
25
et al., 2012, p. 345). The consultant mostly spents a lot of time with Mr. L, in order to
understand the client perspectives on AM business and its environment. During those
time, the consultant mostly listen, observe, and asking questions. The consultant have
also observed most of the client day-to-day activities, such as; meetings with business
networks, dealing with procurements of product (buying cars), meetings with AM
management personnels and/or with AM floor employees, as well as entertaining AM
business networks in general. The consultant also have a lot of discussion regarding “how
AM do their business” and “why AM do what they do”. The consultant have also
discussed several of his idea that might be implemented.Aside from that, the consultant
also interacts with AM personnels (Managements, as well as floor employees and
brokers) whenever there is a chance. The consultant mostly asked questions and listening
to their answer, in order to understand their perspective on AM business environment in
general.The consultant keep a personal note, to write any important point which can be
usefull to achieve this project objectives.
4.3.2. Data Analysis
Mini-survey
The data will be analyzed using Microsoft excel. Respondents answers (to rank AM
product & services category in a sequence of importance) will be put as a number, and
every respondent answers on each category will be added. Respondents mostly place the
categories that have a low total number in a high ranking. Based on those numbers, the
average rank can also be calculated. Then the consultant will have an idea of the order of
importance (of AM product & services) from the customers’ perspectives (Appendix 1.
Phone questionnaire answer notes). In other words, the consultant will know what do AM
customer value the most from their business. The category, which is mentioned the most
from the question of “what are the most important thing we should improve? (The thing
which “if improved” will make AM a better used-car dealer)” will be a main priority for
the consultant, in forming the recommendations (deliverables) by the end of this report26.
Action Research
Since qualitative data collection results in a non-standardized data, there is a need to
classify the analysis into categories (Saunders, et al., 2012, p. 547). Hence, the consultant
will use the 9 Building Blocks model (see figure 2.9) to categorize the data derived from
the action research (including; observations, disscusions, and unstructured interview). As
the name suggested, the categorization will be divided into 9 sections; customer
segments, value propositions, channels, customer relationships, revenue streams, key
resources, key activities, key partnership, and cost structures. The consultant chose the 9
Building Blocks model to categorize in analyzing the data, in order to facilitate the reader
to get a better understanding of how the consultant get to the end result / deliverables
26 See 2.3.3
26
(since the derivelables will be in the form of 9 Building Blocks as well) (Saunders, et al.,
2012, p. 563).
4.4. Time Horizons
As the consultant have already mentioned in earlier section27 by the end of this research
project, the consultant will give recommendations to achieve the research objectives.
Since this research project will not be dealing with the actual implementation and/or the
result of such implementation, it can be said that this research project is a cross-sectional
study (Saunders, et al., 2009, p. 155).
4.5. Reliability & Validity
4.5.1. Reliability
The main threat to the reliability of this consultancy project is the consultant bias. To deal
with this threat, the consultant will have to always be critical to his own thinking. The
consultant has to always try to observe and think from different perspectives, and keep
challenging his own ideas. Another threat to reliability is the consultant effect; the
consultant might hinder the consultancy project processes by simply being present. To
minimize the chance of the consultant effect, the owner of AM (Mr. L) is the only person
who knows a 100% of the consultant purposes28.
4.5.2. Validity
To deal with the internal validity of the mini-survey, the consultant did a pilot test prior
to administering the real test to AM customer (Saunders, et al., 2009, p. 372). The
consultant has also discussed the issues (such as; form of survey, words use for question,
and etc.) of mini-survey with the clients, as well as receiving feedback. Since this
research project will deal with a specific organization in a specific environment, the
consultant think that the end results will not have a high-level of external validity
(Saunders, et al., 2009, p. 158).
27 See 2.3.3
28 See 5.3.1
27
4.6. Ethical Considerations
The consultant has already got the approval from Mr. L to do this research project in AM.
In regards to the mini-survey, respondents have been informed about the purpose of the
survey before starting. Due to confidentiality issue, the consultant will use an alias every
time he need to mention person’s name in this paper.
4.7. Summary
This chapter explained the methodology and methods employed for this particular
research. This research project leans more on to an inductive approach, and using a
mixed-methods data collection technique and analysis. The consultant will mainly use
action research as this consultancy project research strategy, and to a lesser extent a mini-
survey will be employed in order to reach the first objective of this project (understand
what AM customer value from their business). The consultant has taken measures in
regards to reliability and validity issues, as well as ethical considerations.
28
5. ANALYSIS & RESULTS
In this chapter, data results from the mini-survey and action research will be presented
and analyze. This chapter will be mainly divided into three main sections. The first
section will discuss the results and data analysis from the mini-survey. The mini-survey
was conducted in order to answer the following research question “What do AM
customers value the most from their business?”. The results from the mini-survey will
also be used to guide the consultant in formulating the desired business model
(deliverables29). The main focus of the second section would be the results and data
analysis of the action research that divided into nine categories (figure 2.9. Nine Building
Blocks Model); customer segments, value propositions, channels, customer relationships,
revenue streams, key resources, key activities, key partnership, and cost structures. The
purpose of dividing this section into nine categories is to structuring the data results and
analyzing process in a manner, which facilitate the consultant in formulating the
deliverables of this consultancy project (in the form of 9 Building Blocks as well). Last
but not the least, a SWOT analysis of each nine building blocks of AM business model
will be added in the second section as well.
5.1. Mini-survey
As the consultant have already mentioned in earlier section30, respondents were asked to
rank several category of AM product & services in a sequence of importance (1 as the
most important, 6 as least important), and to answer the following question “What are
the most important thing we should improve?” (“if improved” will make AM a better
used-car dealer). The descriptions of AM product & services categories are as following:
A. Quality of product (Cars)
B. Staff (helpful –knowledge about product– & friendliness)
C. AM networks with Auto Finance / Leasing Company (the ability to help
customers get a lease)
D. The Showroom (Physical Showroom)
E. Inventory / Product Availability & The ability to get the cars that the customer
want
F. Other (In case the consultant and client miss something out, and the
respondents want to add something else)
The total sample of respondents (AM customers) are 53, the consultant was able to
interviewed 34 persons. The active response rate is 72%, 13 peoples were busy and
29 See 2.3.3
30 See 5.3
29
unable to set up a time for the interview, while another 6 were unreachable (Total
response rate is 64%) (Saunders et al., 2009, p. 220).
5.1.1. Ranking Question Results & Analysis
The summary of the results will be presented in the table 6.1 below (see Appendix 2 for
detail).
Category Number of times each category mentioned in ranks Total
1 2 3 4 5 6
A 17 11 6 0 0 0 57
B 0 4 9 19 2 0 121
C 12 7 5 3 7 0 88
D 0 1 0 8 25 0 159
E 5 11 14 4 0 0 85
F 0 0 0 0 0 0 0
Table 5.1. Summary of Ranking Question Results
In a glance, we can see that there are no respondents who wanted to add another product
& service category in the ranking (category F). Several factors might be the reason for
this, such as; The consultant and client did not miss anything, the client are not very
honest in answering, or the clients might prefer to put less effort in answering the
questions. Although the reason for that cannot be guaranteed, the consultant will assume
that it is because there is no other category that the customers (respondents) want to add.
Respondents mostly place the categories that have a low total number in a high ranking.
The consultant will use an example to explain how he calculate the total in the table 6.1:
Category A: (Rank X number of times it mentioned) + (Rank X N) + …. = Total
A: (1 X 17) + (2 X 11) + (3 X 6) + (4 X 0) + (5 X 0) + (6 X 0) = 57
The average ranking for each category can also be calculated by, dividing the total
number with the number of respondents.
Average Ranking: Total Number / Total Respondents
Hence the average ranking for each category is; A. 1.7, B. 3.6, C. 2.6, D. 4.7, E. 2.5.
30
Therefore (based on the results), in answering the research question of “What do AM
customers value the most from their business?”. The consultant now understand the
rankings31 of the things that AM customers value from their business are:
1. (A) Quality of Product (cars)
2. (E) Inventory / Product Availability & The ability to get the cars that
the customer want
2. (C) AM networks with Auto Finance / Leasing Company (the ability to
help customers get a lease)
4. (B) Staff (helpful –knowledge about product– & friendliness)
5. (D) The Showroom (Physical Showroom)
5.1.2. “Should be Improved” Results & Analysis
In regards to the question “What are the most important thing we should improve?” (“if
improved” will make AM a better used-car dealer) in the mini-survey. The results will be
presented in table 6.2 (below).
Category Frequency Percentage
A 5 15%
B 7 21%
C 5 15%
D 2 6%
E 15 44%
F 0 0%
Total 34 100%
Table 5.2. Frequency of each category being mentioned as “Should be improved”
44% of respondents think that the Inventory / Product availability of AM need to improve
the most. Seven of respondents (21%) think that AM mostly need to improve the quality
of the staffs. Based on the results (Table 6.2) it can be said that most of AM customers
are quite satisfied with the other category of product & services that AM offered. These
results, will guide the consultant in formulating the deliverables of this consultancy
project.
31 1 being most important – 5 being least important
31
5.2. Action Research
Data results and analysis of the action research will be presented in the form of 9
Building Blocks Model (Figure 2.9). Based on the model, this section will be divided into
nine categories –customer segments, value propositions, channels, customer
relationships, revenue streams, key resources, key activities, key partnership, and cost
structures –. This section can also serve the purpose of answering one of this consultancy
project research question (“What is AM current business model?”).
5.2.1. Customer Segments
The customer segments define the different groups / segment of customers an
organization aims to target / to reach and serve (Osterwalder & Pigneur, 2010, p. 20).
AM have two customer segments. The characteristics of each segments can be found
below:
 First segment (AM main target) characteristics:
o Middle & lower-middle class (mostly live in Bekasi area).
o Prefer affordable and highly economical cars, such as Toyota Avanza &
Daihatsu Xenia (Figure 3.4).
o Purchase through credits
 Second segment:
o Every other car-buyers that are not included in the first segment.
AM business strategies, are mostly form to target the first customer segment. AM did not
start in this manner. Their business strategies are evolving along the way, in order to grab
the opportunity in the market. The profit margin from one customer of the first segment is
considerably lower than the customer from the second segment, but AM can sell a larger
quantity of cars to the first segment.
Mr. L (AM Owner) stated “The profit from one Toyota Avanza32 (first segment) may be
significantly lower than Honda CR-V33 (second segment), but we can sold 3 to 5 Avanza
in one month, while it might even take two months to sell one CR-V.”
32 Between Rp 10.000.000,00 – Rp 15.000.000,00
33 Between Rp 30.000.000,00 – Rp 45.000.000,00
32
AM Customer Segment’s SWOT
Strengths Weaknesses
 Well segmented focus
 Target segment is alligned with AM
geographical area
 Target segment offered a low profit
margin
Opportunities Threats
 A large number of customers (in the
target segment) still unreached by
AM
 Reaching those unreached customer
can significantly grow AM scale
 Highly competitive market
 Intense competition
Table 5.3. AM Customer Segment’s SWOT
5.2.2. Value propositions
The value proposition describes the products and/or services, which create value34 for a
specific customer segment (Osterwalder & Pigneur, 2010, p. 22). AM value propositions:
 High quality product (cars)
Mr. L stated, “We are proud with the quality of cars we sell. Our cars prices may be a
little bit higher than the market, but we put our customer satisfaction as our top priority.
We try to buy cars that are still in a good condition, and even when it is not good enough,
we will make the necessary repair (be it painting, engine parts, etc..) or even change the
parts when its needed.”
Mr. Y (Operational Director): “Most of other dealers will try to buy cars as cheap as
possible, and sell it as expensive as possible. That is why they will only repair the cars
just to look good from the outside, they even use a low quality counterfeit parts.”
AM cars do have a little bit higher prices than the market standards. The reason for that is
because they make any necessary refinement to their product for the sake of their
customers’ satisfaction. Hence compare to other used-car dealer, AM have a higher rates
of customer returns and customers referral.
 Business Networks: Ability to help customers (with a poor data35) to get a
lease from ANDALAN Finance (auto finance / leasing company)
34 Value maybe qualitative (e.g. customer experience, design)or quantitative (e.g. price)
33
The reputation Mr. L have and the trust that ANDALAN management have for him, has
enable Mr. L to help prospective customers (first customer segment) whom usually have
a hard time to get their leasing agreement approved, to get a lease from ANDALAN
Finance.
Mr. L: “Alhamdulillah, I have gained ANDALAN head area trust that enables me to help
customers with a bad data to get a lease. But, it is under a buy-back guarantee. So that if
within the first 6 months, customer cannot continue their payment, AM will have to buy
the car back.”
Buy-back guarantee is a quite risky condition to help customers. Since AM are vulnerable
to lost, if they choose to help the wrong customer. The consultant then asks the owner of
AM the reason of implementing this kind of strategy.
Mr. L: “Well it is a quite risky strategy, but because of the experiences that I
accumulated. I am able to read and see a person’s character by having a conversation
with him. Asking questions, analyzing their answer, reading their body language and
facial expressions. This way, I can decide if the prospective customers is actually willing
to pay (worth to be help) or not.”
From Mr. L answer we can to see that the second value propositions of AM are heavily
relies on the owner’s ability and tacit knowledge, and this kind of knowledge are harder
to pass on to another personnel of AM as opposed to formal knowledge.
35 Example: They do not have assets (house)/ still live in a rented house, but actually able to meet the
monthly payment; they can only pay a little amount of down payment
34
AM Value Propositions’ SWOT
Strengths Weaknesses
 Well aligned with the target
customer segment needs
 Customers are quite satisfied with
AM value propositions (product
quality & business networks)
 Relies on owner’s tacit knowledge
(hard to pass on the other AM
personnel)
Opportunities Threats
 Customers are interested in a larger
inventories / product avalability
 AM can offer customers any car
that they wanted (product
avalability as a new value
proposition)
 Substitute products are available in
the market
 Competitors are offering a lower
price products
 The weakness made it harder for
AM to grow its scale
Table 5.4. AM Value Propositions’ SWOT
5.2.3. Channels
Channels describe how a company can reach and communicate with its customer
segments to deliver value proposition (Osterwalder & Pigneur, 2010, p. 26). AM
channels include:
 Physical Showroom
Mr. L: “Usually, most peoples who come to our showroom are only to ask the prices of
our cars, to use it as a comparison.”
MA36 stated “Most of the time, peoples who come here are only asking prices. They
rarely buy cars, most of the people who buy our cars are the one who is being introduced
/ invited by brokers, or our personnel.”
The consultant concludes that the physical showroom is rarely being the channel that
attracts new customers. The showroom is mostly served as an office for AM personnel,
the inventory storage (to park cars), and as a place to see AM cars (for customers that are
invited by other channels)
 Customer Referral / Mouth-to-mouth
 Brokers
36 One of the floor employee, job descriptions: Live in the showroomas guards,wash cars, and other
miscellaneous job (make coffee, tea, etc.)
35
 Personal connection of AM personnel
As MA stated earlier, most of AM sales comes through brokers and AM personnel. By
keeping the customers’ satisfaction as its top priority, AM have a high rate of customer
return and customer referral. As an example, Mr. L stated that there are one customers
who have bring three of his relatives to purchase cars from AM as well, and there is also
one customer who have bought three cars from AM (at first he bought one car, and then
he bought another one, and lastly he sold his first car to AM, to buy another different
cars).
 Third party website / platform for buying and selling cars (such as:
www.olx.co.id/mobil/bekas/ ,www.mobil123.com/mobil , and etc.)
Then again just like the physical showroom, this channel is mostly used for a price
comparison. Sometimes AM also advertise their product through third party website, and
use these platforms to find information of cars to be procured as well.
AM Channels’ SWOT
Strengths Weaknesses
 Match / alligned with the target
customer segment
 Customer referral, brokers &
personal connection of AM
personal: efficient
 Channel reach among prospecttive
customers is weak
 Poorly integrated
 Physical showroom: ineffective &
inefficient
 Third-party website is ineffective
Opportunities Threats
 Brokers: growing AM networks of
brokers will also grow AM
customer reach
 When AM do not manage the
network of brokers properly, those
brokers might go /sell their
information to competitors
Table 5.5. AM Channels’ SWOT
5.2.4. Customer Relationships
Customer relationships reflect the type of relationships an organization establishes with
specific customer segments (Osterwalder & Pigneur, 2010, p. 28). AM do not have a
formal customer relationship system. The type of relationship they establish with their
customer is:
 Personal Relationship
Basically, the person (can be the Owner, Operational Director, etc.) who brings a specific
customer in, are the one who handle the relationship with that specific customer.
36
AM Customer Relationships’ SWOT
Strengths Weaknesses
 Match the target customer segment
preference
 Lack of customer relationship
system
Opportunities Threats
 Indonesian are mostly valued
personal relationship
 A proper education for AM
personnel (to maintain customer
relationship) will improve AM
overall relationship with customers
 Relies on AM personnel ability to
maintain customer relationship
 Personnel mistakes can be costly
for AM
Table 5.6. AM Customer Relationships’ SWOT
5.2.5. Revenue Streams
Revenue streams reflect the revenues an organization generates from each customer
segment (Osterwalder & Pigneur, 2010, p. 30). AM have two streams of revenue:
 Product (cars) Sales
 Refund from Auto-finance / Leasing Company (for customer that purchase
through credit)
Aside from revenues AM generate through selling their product (cars), AM also get a
refund (for the customer who purchase through credit) from auto-finance / leasing and
insurance company. Refund can be described as a percentage of interest that the
customer will pay to auto finance / leasing company, paid by auto leasing company
to AM upfront. The nominal of refund are usually about 5.5% of the price of the car
sold37.
Mr. L stated “For a Leasing company, we (showroom) are a brokers. So this refund can
also be labeled as a brokerage fee.”
37 See 3.1.2
37
AM Revenue Streams’ SWOT
Strengths Weaknesses
 Charge for what customers are
willing to pay for
 Revenues are quite predictable
 Revenues are transactional with few
repeat purchase
 Dependent on single revenue stream
 Incur high cost before collecting
revenue
Opportunities Threats
 AM can find customers (buyer) for
a specific car, before actually
procure / buy that specific cars
(secured revenue before incuring
cost)
 Dependent on single revenue
streams (car sales)
Table 5.7. AM Revenue Streams’ SWOT
5.2.6. Key Resources
Key resources building block describes the principal assets required to make a business
model work (Osterwalder & Pigneur, 2010, p. 34). AM key resources are:
 Financial: Capital
 Human Resource: Skilled personel (in selling cars as well as procurement),
tacit knowledge, personal connection of AM personnel
AM value propositions (see 5.2.2) mostly rellies on AM Human Resource. In maintaining
the quality of the cars which they sell, to some extent recuired AM to procure product
that are still in a good condition. Also in minimizing the risk (of buy-back) while helping
customer get a lease, AM relies on the Owner ability and tacit knowledge.
 Trust / Reputation of the Owner and AM personnel
Mr. L: “Gaining peoples’ trust and building a good reputation is long, and hard process.
But with just one mistakes, you can lose both. In every field of businesses, I believe that
trust and reputation is what can get you far.”
AM reputation is critical in keeping their business model works. The value propositions
and channels of AM are dependent on AM trust and reputation. Maintaing AM reputation
and the trust that stakeholders have for AM is crucial in keeping the revenue streams
going.
38
AM Key Resources’ SWOT
Strengths Weaknesses
 Resource needs are predictable
 Trust & reputation are difficult for
competitors to replicate
 Limited Financial resources
Opportunities Threats
 Information (about cheap car on
sale & prospective customers
looking to purchase cars)
 Trust & reputation are difficult to
maintain / can be lost easily
 Tacit knowledge are hard to pass
on other personnel
Table 5.8. AM Key Resources’ SWOT
5.2.7. Key Activities
Key activities describe the most important things an organization must do to make its
business model work (Osterwalder & Pigneur, 2010, p. 36). AM key activities are:
 Maintaining the quality of products (cars)
Mr. L: “I keep reminding AM personnel about keeping customer satisfaction through our
product quality from time to time.”
Even though maintaining the quality of AM products is one of their key activities. AM
mostly relies on the owner’s personal approach to personnel. This personal approach is
quite effective at the moment, but as AM grows its scale the consultant think that AM
will need a more proper system to maintain its quality.
 Selling cars
With car selling as AM main revenue streams, the activities of selling cars are obviously
one of AM key activities.
 Maintaining trust and reputation of AM, as well as the relationship with
business networks (auto-finance/leasing company), and other stakeholders
(brokers, customers, etc.)
As the consultant have already mentioned in earlier section, the activities mentioned
above are crucial in order to make the business model works.
39
AM Key Activities’ SWOT
Strengths Weaknesses
 Execution quality is high
 Maintain trust & reputation are
difficult to copy
 Selling cars: quite ineffective (weak
customer reach)
 Maintaining product quality &
selling cars: can be copied easily
Opportunities Threats
 AM can standardize the activity of
maintining product quality
 AM can utilize a better channel to
strengthen their main activity
(selling cars)
 Trust & reputation are difficult to
maintain / can be lost easily
Table 5.9. AM Key Activities’ SWOT
5.2.8. Key Partnership
Key partnership describes the network of partners and suppliers that make the business
model work (Osterwalder & Pigneur, 2010, p. 38). The type of partnership that AM have
is strategic alliances (with non-competitors). AM have a strategic alliances with:
 Auto Finance / Leasing companies
Mr. L: “Pareto showroom can get a liquidation faster than a non-pareto showroom. For
example in ANDALAN, we used to need to wait 1 – 2 weeks for liquidation, but now
(after becoming pareto) we only have to wait between 3 – 5 working days.”
As the consultant have already mentioned (section 2.1.3), AM are a ‘pareto’ showroom
for BFI Finance and ANDALAN Finance. Mr. L statement above describes one of the
advantage of being a ‘pareto’ showroom. Fast liquidation also means a faster flow of
cash, which can results in a higher return on investment.
 Car repair and workshop
AM forge a relationship with a car repair and workshop, for a quality purpose. In order to
maintain the quality of the product (cars) that they sell, most of the time they need to do
some repair or painting for the car they procured. By having a strategic alliances with a
car repair and workshop AM are able to use their services for a lower prices than the
market standards, so AM can sell a high quality cars without increasing the prices as
high.
40
AM Key Partnership’s SWOT
Strengths Weaknesses
 AM are focused & enjoyed working
with partners
 AM have a good relationship with
their partners
 Competitors can imitate the same
kind of partnership as AM
Opportunities Threats
 Network of brokers can be added as
key partners: to help AM strengthen
their customers reach, to increase
AM information knowledge (about
cheap car on sale & prospective
customers looking to purchase cars)
 Coopetition: with other dealer that
targeted different customer
segments
 AM partners can also collaborate
with competitors
Table 5.10. AM Key Partnership’s SWOT
5.2.9. Cost Structure
Cost structures describe all costs incurred to operate a business model (Osterwalder &
Pigneur, 2010, p. 40). AM cost-structure are in between (the two extremes) cost-driven
and value-driven. As mentioned in earlier section, AM focuses on the customers’
satisfaction through selling a high quality product. Maintining to sell a high quality
products indicate a value-driven part of the business. Aside from that, AM management
try to keep their operational day-to-day cost as low as possible (cost-driven). The of AM
cost structure are:
 Fixed costs
o Salary of personnel
o Physical showroom rents
 Variable costs
o Brokers fee (for selling car)
o Personnel bonus and fee (for selling car)
o Car / product repair costs
o Showroom water, gas, and electricity
Looking at the cost of the physical showroom and its impact on attracting new
customers38, the consultant think that the value-for-money of the physical showroom is
quite wasteful. While it is the other way around for brokers. The cost of brokers (broker
fee) are variable, meaning that AM pay the cost for each car sold (for a specific person
that sold the car). The consultant believe that brokers are an effective channel for
growing AM businesses.
38 See 6.2.3
41
AM Cost-Structure’s SWOT
Strengths Weaknesses
 Cost are predictable
 Benefit from economies of scale
 Operations are cost-inefficient
 High-cost to grow the scale of
business (to have bigger inventory
= to buy more cars, and need more
space to park the cars)
Opportunities Threats
If AM network of brokers can grow
significantly, it can:
 Reduce the cost to grow the scale of
business: (give AM strong
informational knowledge (about
cheap car on sale & prospective
customers looking to purchase
cars), which means AM do not need
to actually have a larger inventory
to provide prospective customers
with the cars that they desired)
 Strengthen AM’s customer reach,
without having to open another
branch of physical showroom
(which are cost-inefficient)
 Unable to grow AM business scale
without a significant amout of
investment
Table 5.11. AM Cost-Structure’s SWOT
42
5.3. Summary
To summarize the results and analysis of the data collected through mini-survey and
action research. In general, the findings can be concluded as following:
AM customers’ mostly valued the quality of the products (cars), while a considerable
numbers of customers valued the inventory / product availability (The ability to get the
cars that the customer wants), and AM networks with auto finance / leasing company (the
ability to help customers get a lease). Most of AM customers’ think that the inventory /
product availability should be AM top priority to improve. Hence, the answer to the
research question of “What do AM customers value the most from their business?” is
the quality of products (car).
In answering the research question of “What is AM current business model?” a brief
version of the nine building blocks model will be used as following:
5.2.8. Key
Partners
Auto Finance
/ Leasing
Company
Car Repair &
Workshop
1.
5.2.7. Key
Activities
Selling Cars
Maintain the
Quality of
Products
Maintain the
Trust &
Reputation
5.2.2. Value
Proposition
High Quality
products (used
car)
Business
Networks:
Ability to help
customers get a
leasing agreement
5.2.4. Customer
Relationships
Personal
Relationship
5.2.1. Customer
Segments
Middle & lower-
middle class: who
purchase
affordable &
highly economical
cars,preferably
through credit
Other car-buyers
5.2.6. Key
Resources
Financial
Human Resource
Trust &
Reputation
5.2.3. Channels
Showroom
Customer
Referral/ Mouth-
to-mouth
Brokers
AM personnel
3rd
party websites
5.2.9. Cost Structure
Fixed Costs
Variable Costs
5.2.5. Revenue Streams
Car (product) sales
Refund from Auto-Finance
Figure 5.3. Nine Building Blocks of AM Current Business Model
43
A brief summary of AM business model SWOT analysis can be describe in the following
table:
Strengths Weaknesses
 Well focused customer segment
 Value propositions are aligned with
target customer segment
 Customers are generally satisfied
with AM product & services
 Channel reach among prospective
customers is weak
 Dependent on a single revenue
stream
Opportunities Threats
 A large numbers of customer (in the
target segment) still unreached by
AM (opportunities for growth)
 Strengthening the network of
brokers will; give AM strong
informational knowledge –illusion
of large inventory (ability to provide
customers with any car that they
want) –, and strengthen AM’s
customer reach
 Highly competitive market
 Unable to grow the scale of
business without investing a
significant amount of capital
Table 5.12. AM Business Model's SWOT
44
6. CONCLUSION & RECOMMENDATIONS
This chapter will be divided into four main sections. In the first section, the consultant
will conclude the diagnosis of AM main problem –very little growth–. He will use a fish-
bone (Ishikawa) diagram in order to describe the possible causes of AM problem. The
consultant will propose his recommendations (strategy) for AM in the second section of
this chapter –along with the possible benefits of the recommended strategies–. In the third
section, the consultant will propose the desired business model –in the form of nine
building blocks– that he formulated. Last but not the least, the consultant will propose a
plan of actions –for AM– to implement his recommendations.
6.1. Conclusion of the Diagnostic Work
In doing the diagnostic work for AM, the consultant identified several possible causes of
AM main problem –very little growth–. As the consultant have already mentioned in
earlier chapter (section 1.5), he found that AM; have no formal customer database, have
no clear idea of what their customers value from them –never done any formal market
research–, have no clarity for their future directions, and the owner does
not communicate his vision to the people in the organization in a clear manner –results in
a lack of common language–. After the research, the consultant was able to identify
another possible causes of AM problem. He then decided to categorize those set of
possible causes into six major categories:
1. Customer Insight
2. Financial
3. People / staff
4. Market Share
5. Management
6. Business Operations
In order to facilitate the reader, the consultant will use a fish-bone (Ishikawa) diagram
(figure 6.1) to describe the possible causes of AM main problem.
45
Figure 6.1. Fish-bone (Ishikawa) Diagram of AM Problem’s
46
6.2. Recommendations of Strategies
The consultant recommends two strategies for AM. The first strategy is to utilize and
strengthen AM network of brokers, in order to have a stronger customer reach, and a
stronger informational knowledge –illusion of a larger inventory –. The second
recommended strategy is a coopetition with other used car dealer, who are mainly
targeting a different customer segments from AM. The next section will provide the
description of each of the recommended strategies, as well as its possible benefit.
6.2.1. Strengthen AM’s Network of Brokers
The network of brokers is one of AM strategy (see section 2.1.3 for detail). As a channel
to reach customers of AM, brokers are considered to be quite effective and efficient. The
consultant believes that by strengthening AM’s network of brokers can give AM several
benefits, which are:
 Stronger customer reach (reach more customer in the target segment)
 Stronger informational knowledge;
o Give illusion of large inventory (what the customer wants): By being able
to provide customers with any cars that they wanted
o Provide information for better procurements: cheap and good quality car
on sale
 If successful, can replace ineffective and inefficient channel –physical showroom
might become obsolete, no need for a new branch (may even be no need for
physical showroom at all) which have a high fixed-cost–
 Low-cost for value strategy, in order to grow AM scale and achieve its objectives
(section 1.1)
The consultant will provide several illustrations to visualize the benefit of this strategy.
The first illustration (figure 6.2) will show the customer base of AM, in a geographical
picture. The second illustration (figure 6.3) will show the geographical area of AM’s
target customer segment –unreached market / opportunities for growth–. The third figure
(6.4) illustrate the advantages of the network of brokers –the benefits mentioned earlier –.
47
Figure 6.2. AM's Customer Reach (map of JABODETABEK –Jakarta, Bogor, Tangerang, Depok, Bekasi–. Surface:
Jakarta (661.52 km2), and its surrounding city (1,357.49 km2))
Figure 6.2. Descriptions:
 Square: the location of AM showroom and office
 Circle: the geographical area of AM customers, the size of the circle represents
quantity of customers
48
Figure 6.3. Geographical Area of AM's Target Customer Segment (map of JABODETABEK –Jakarta, Bogor,
Tangerang, Depok, Bekasi–. Surface: Jakarta (661.52 km2), and its surrounding city (1,357.49 km2))
Figure 6.3. Descriptions:
 Square: the location of AM showroom and office
 Circle: the geographical area of AM customers, the size of the circle represents
quantity of customers
 Green Stripes: represents the geographical area of AM’s customer segments –
unreached market / opportunities for growth–
49
Figure 6.4. Illustration of the Network of Brokers (map of JABODETABEK –Jakarta, Bogor, Tangerang, Depok,
Bekasi–. Surface: Jakarta (661.52 km2), and its surrounding city (1,357.49 km2))
Figure 6.3. Descriptions:
 Square: the location of AM showroom and office
 Circle: the prospective customers
 Star: Brokers
 Star –link– Circle: brokers and their personal connection / networks
 Green-Arrow: AM Reaching prospective customers through brokers personal
networks and connection
Reader can find the detail of brokers and their personal connection in the earlier chapter
(section 2.1.3. Brokers, and figure 2.7.)
50
Retaining Brokers
To be able to strengthen / grow the network (of brokers) that AM have, they will need
another strategy to retain brokers –aside from the personal approach (see 2.1.3. for
detail)–. The new strategy has to attract new brokers (to be in AM network of brokers), as
well as retain them in the future. General characteristics of brokers in Jakarta area can be
describe as:
 Indonesia are the largest Muslim country (a majority of Indonesian are Muslim),
and generally most of the brokers are Muslim
 Brokers have a relatively low income: they usually have a hard time to save their
income (priorities children education for savings)
Because of that reason, the consultant recommends AM to provide rewards (aside from
fee) for the network of brokers. The form of rewards is a religious travel package
(Umroh) to Mecca and Medina in Saudi Arabia, for two people39. The rewards can be
given in a kind of competition system. All of the brokers who are doing business with
AM will be appraise in a point system (based on the profitability they make for AM).
As mentioned earlier (brokers can hardly save money), most of the brokers are only
dreaming of going for Umroh. They never think that it will be possible for them to go to
Mecca and Medina for the religious trip. Hence, the consultant believes that by providing
this reward annually AM can attract much more brokers to do business with AM, the
appraisal systems will also stimulate competition between brokers to bring the most
profitability form AM.
For a Non-Muslim brokers, a rewards can be a travel package to Europe / other attractive
destinations.
6.2.2. Competition and Cooperation (Coopetition)
In the same sense as AM who targeted a specific customer segment (but still serve
another segment as well), there are plenty of similar competitors. AM can form a
coopetition relationship, with competitors that mainly focus on a different customer
segment than AM. There are several possible benefits from this strategy:
 Strengthen AM market reach: Coopetitors can refer prospective customer that
they cannot served to AM, and vice versa.
o Satisfy the customers that come to AM even when AM cannot actually
serve them (maintain reputation)
 Strengthen informational knowledge: Procurement information (to buy
cars/inventory)
39 Broker who are the most profitable for AM (annual) and their spouse
51
6.3. Desired Business Model
They consultant will use a nine building block canvas (figure 6.5), in order to describe
the formulation of the desired “customer-centric” business model for AM.
Key Partners
Auto Finance /
Leasing
Company
Car Repair &
Workshop
Network of
Brokers
Competition
– cooperation
(coopetition)
1.
Key Activities
Brokers
Retainment
Selling Cars
Maintain the
Quality of
Products
Maintain the
Trust &
Reputation
Value Proposition
High Quality
products (used
car)
Business
Networks:
Ability to help
customers get a
leasing agreement
Product
Availability:
Ability to
provide
customers with
any cars that
they wanted
Customer
Relationships
Personal
Relationship
Customer
Segments
Middle & lower-
middle class: who
purchase
affordable &
highly economical
cars,preferably
through credit
Other car-buyers
Key Resources
Financial
Human Resource
Trust &
Reputation
Channels
Showroom (may
become
nonessential)
Customer
Referral/ Mouth-
to-mouth
Brokers
AM personnel /
sales
3rd
party websites
5.2.9. Cost Structure
Fixed Costs
Variable Costs
5.2.5. Revenue Streams
Car (product) sales
Refund from Auto-Finance
Figure 6.5. Formulation of AM’s Desired (customer-centric) Business Model
52
As discussed in the literature review (section 3.2.), designing a customer-centric business
model is described as designing business model on customer insight; based on the value
that customers are willing to pay for. A result from the research indicates that, AM
customers value the “quality of their product” the most, and followed by “inventory /
product availability –ability to get the product that the customer wants –”. Hence the
desired business model is formulated to fulfill the later research indications – inventory /
product availability (ability to get the product that the customer wants) –.
6.4. Plan of Actions
The plan of actions to implement the consultant’s recommendations are as following:
 To strengthen AM’s network of brokers (section 6.2):
1. Develop the reward system / competition for network of brokers
1.1. Develop appraisal system: to analyze the profitability each broker’s
make for AM –to give the rewards to the right broker –
2. Inform the current network of brokers that AM have:
2.1.Rewards all of them with a domestic trip (Bali) as a group
2.2.Aside from a holiday, during the trip AM management will inform
them about the reward system / competition of brokers
2.3.The news about the reward system will travel fast
 Competition & Cooperation (Coopetition):
1. Finding a suitable coopetitors partners, by analyzing competitors who:
 Mainly target different customer segment
 Have different inventory management system:
 Have different stocks than AM, and will always be
53
References
Bastos, J.A.R. & Gallego, P.M., 2008. Pharmacies Customer Satisfaction and Loyalty: A
Framework Analysis. Journal of Marketing. Universidad de Salamanca.
Bloemer, J.M.M. & Kasper, H.D.P., 1995. The complex relationship between consumer
satisfaction and brand loyalty. Journal of Economic Psychology, 16, pp.311-29.
Chai, K.H., Ding, Y. & Xing, Y., 2009. Quality and Customer Satisfaction Spillovers in
the Mobile Phone Industry. Service Science, 1(2), pp.93-106.
Ernst & Young, 2015. Future of automotive retail. [Online] Available at:
http://www.ey.com/Publication/vwLUAssets/EY-future-of-automotive-retail/$FILE/EY-
future-of-automotive-retail.pdf [Accessed 10 November 2015].
Ernst & Young, 2013. The journey toward greater customer centricity. [Online]
Available at:
http://www.ey.com/Publication/vwLUAssets/The_journey_toward_greater_customer_cen
tricity_-_US/$FILE/Customer_Centricity_Paper_29_April_Final_US.pdf [Accessed 2
april 2016].
Gustaffsson, A., Johnson, M.D. & Roos, I., 2006. The Effects of Customer Satisfaction,
Relationship Commitment Dimensions, and Triggers on Customer Retention. Journal of
Marketing, 69(4), pp.210-18.
Hallowell, R., 1996. The relationships of customer satisfaction, customer loyalty, and
profitability: an empirical study. International Journal of Service Industry Management,
7(4), pp.27-42.
Hines, P., Holweg, M. & Rich, N., 2004. Learning to evolve A review of contemporary
lean thinking. International Journal of Operations & Production Management, 24(10),
pp.994-1011.
Jahanshahi, A.A. et al., 2011. Study the Effects of Customer Service and Product Quality
on Customer Satisfaction and Loyalty. International Journal of Humanities and Social
Science , 1(7), pp.253-60.
Lean Enterprise Institute, n.d. What is Lean. [Online] Available at:
http://www.lean.org/WhatsLean/ [Accessed 20 January 2016].
Newby, T. & McManus, S., 2013. The Customer Service Pocketbook. 3rd ed. Alresford:
Management Pocketbooks Ltd.
Osterwalder, A. & Pigneur, Y., 2010. Business Model Generation: A Handbook for
Visionaries, Game Changers, and Challengers. New Jersey: John Wiley & Sons, Inc.
54
Pijl, P.V.D., 2014. Business Models Inc. [Online] Available at:
http://www.businessmodelsinc.com/top-10-reasons-to-start-with-business-model-
innovation/ [Accessed 11 January 2016].
Porter, M.E., 1996. What is strategy? Harvard Business Review, pp.61-78.
Reason, P., 2006. Choice and Quality in Action Research Practice. Journal of
Management Inquiry, 15(2), pp.187-202.
Saunders, M., Lewis, P. & Thornhill, A., 2009. Research Methods for Business Students.
5th ed. Essex: Pearson Education Limited.
Saunders, M., Lewis, P. & Thornhill, A., 2012. Research Methods for Business Students.
6th ed. Essex: Pearson Education Limited.
Shende, V., 2014. Analysis of Research in Consumer Behavior of Automobile Passenger
Car Customer. International Journal of Scientific and Research Publications, 4(2).
Sorescu, A. et al., 2011. Innovations in Retail Business Models. Journal of Retailing,
87S(1), pp.S3-S16.
Trading Economics, 2016. Indonesia GDP Annual Growth Rate. [Online] Available at:
http://www.tradingeconomics.com/indonesia/gdp-growth-annual [Accessed 26 April
2016].
Waddell, D. & Sohal, A.S., 1998. Resistance: A Constructive Tool for Change.
Management Decision, pp.543-48.
Wiangga, L.S., 2015. Penjualan Mobil Bekas Tahun Ini Akan Moncer. [Online]
Available at: http://otomotif.bisnis.com/read/20150302/46/407921/penjualan-mobil-
bekas-tahun-ini-akan-moncer [Accessed 26 April 2016].
Wijeratne, D. & Lau, S., 2015. Riding Southeast Asia’s automotive highway. PWC.
Yi, Y., 1990. "A critical review of consumer satisfaction”, in Zeithaml, V. (Ed.),Review
of Marketing, American Marketing Association. Chicago, IL, 1990.
Zott, C., Amit, R. & Massa, L., 2011. THE BUSINESS MODEL: THEORETICAL
ROOTS, RECENT. Journal of Management.
Zott, C. & Amit, R., 2010. Business Model Design: An Activity System Perspective.
Long Range Planning, 43(2/3), pp.216-26.
55
Appendix 1. Phone Questionnaire
Telephone Questionnaires Notes of Answer
Name
Ranking
A B C D E F
Okta*** 1 4 2 5 3
Ad* 2 3 1 5 4
Riz** 2 3 1 5 4
Bi** 1 5 3 4 2
A*i 1 3 5 4 2
R** 2 4 1 5 3
Sam*** 2 4 1 5 3
Syah**** 1 2 5 4 3
Fir**us 2 4 1 5 3
Kri*** 1 2 5 4 3
Ri*** 2 4 1 5 3
R*** 3 2 1 5 4
Al** 1 4 2 5 3
Air****a 3 4 1 5 2
Gi** 1 3 4 5 2
Amru**** 1 4 3 5 2
Aul** 1 4 5 2 3
An**i 3 4 1 5 2
Fi*** 2 4 3 5 1
E** 3 4 2 5 1
Ha**s 1 3 4 5 2
Rach**t 1 3 5 4 2
Rian** 2 4 1 5 3
Er***ga 1 4 2 5 3
Nad** 2 3 5 4 1
He**i 1 4 2 5 3
Di** 3 4 1 5 2
Jo***nes 1 3 5 4 2
Faiz 2 4 1 5 3
Nor*** 1 4 2 5 3
*lia 2 3 4 5 1
A**on 3 5 2 4 1
Mika** 1 4 3 5 2
An**i 1 2 3 5 4
57 121 88 159 85
Average
RANK 1.7 3.6 2.6 4.7 2.5
56
 Category:
A. Quality of product (Cars)
B. Staff (helpful –knowledge about product– & friendliness)
C. AM networks with Auto Finance / Leasing Company (the ability to help
customers get a lease)
D. The Showroom (Physical Showroom)
E. Inventory / Product Availability & The ability to get the cars that the customer
want
F. Other (In case the consultant and client miss something out, and the
respondents want to add something else)
 Green cells: Answer to the questions of “What are the most important thing we
should improve?” (“if improved” will make AM a better used-car dealer).
57
Appendix 2. Flowchart of AM Processes
Sales Processes (cash/credit)
Continued next page
58
Procurement Purchase Process (bought from individual & From Auction)
59
Appendix 3. Approved Research Proposal
1.1. Problem Statement / Reasonfor this ResearchProject
Through the conversations the consultant had with Mr. L, the consultant found that NM
business have been doing fine so far, but it is in a stagnant state. Mr. L have an ambition
to grow his capital and ultimately use it for other businesses. The consultant will briefly
mention Mr. L ambition for NM to the reader in a way that can be easily understood:
 In the future Mr. L want NM to be independent40 and to be able to:
o Generate cash-flow for NM itself 41
o Generate cash-flow for Mr. L and his family daily expenses
o Ultimately generate capital to be used for Mr. L other businesses in the
future
For Mr. L to achieve his ambition, NM need to have a strong system and/or foundation.
NM need to be able to react to trends in the market (flexible), everyone working in NM
need to move towards the same direction/goal, NM team need to be empowered, and the
most important thing is NM need to generate more cash-flow. As an automotive retailer,
NM cannot do anything about the product they sell42 and they cannot just increase their
product price to gain more profit43. The more plausible way for NM to generate more
profit is to sell more product, while also having less expenses44.
In EY publication of the future of automotive retail (2015) stated that the future of
automotive retail will shift from transactional towards customer-centric. EY publication
gave the consultant an idea to integrate a more customer-centric approach business model
in to NM45. Consultants at IBM Global Business Services, interviewing 765 corporate
and public sector leaders world-wide, found that firms that were financial outperformers
put twice as much emphasis on business model innovation as underperformers (Zott,
Amit & Massa, 2011), this fact supported the consultant idea46. The consultant have
already got the approval from Mr. L about this idea, and the consultant is ready to go to
NM for this project.
The consultant will briefly conclude the reasons for integrating a more customer-centric
approach business model in to NM:
40 Can be running smoothly, even without Mr. L
41 All operating expenses, and all expenses to grow
42 In a sense that,they cannot gain a sustainable competitive advantage through their product
43 Since they are in a competitive market, and if they increase their product price no one will buy cars from
NM
44 Be effective and efficient / implementing Lean thinking
45 The consultant will always keep in mind about lean thinking, in doing this project
46 Integrate a more customer-centric approach business model in to NM, which is a business model
innovation
60
 To realize Mr. L ambition
 To achieve reason above, NM need to:
o React to trends in the market: a shift from transactional towards customer-
centric (Ernst & Young, 2015)
o Have clarity on NM future direction: clarity about what steps to take, what
to do, and what not to do (Pijl, 2014)
o Create a common language: everyone in NM heading towards the same
direction, together, and faster (Pijl, 2014)
o Empower NM team: give them the right tools and skills for the future
(Pijl, 2014)
o Sell more product, while also having less expenses: ultimately, the
consultant want NM to gain competitive advantage through business
model innovation47 and also eliminating non-value adding activity48
1.2. ResearchObjectives
The objective of this research project is to integrate a more customer-centric approach
business model in to NM49. By achieving the objective mentioned earlier, the consultant
hope that NM will gain a sustainable competitive advantage (Sorescu, Frambach, Singh,
Rangaswamy & Bridges, 2011).
In a nutshell, the ultimate purpose that the consultant hope to achieve from this project
are50:
1. Integrating a more customer-centric approach business model in to NM51
a. Which will:
i. Give clarity for NM future directions
ii. Create common language –everyone in NM heading towards the
same direction, together, and faster (Pijl, 2014)
iii. Empower NM team
b. Which hopefully will lead to:
i. Understanding what NM customer value the most from them
ii. Higher service standards
iii. Increasing customer satisfaction
iv. cutting non-value adding activity and/or expenses
2. NM will have a higher sales while also having less expenses
47 NM need to understand what do their customer value from their business,eventually offer the best at
what their customer value from them (compare to NM competitors)
48 Non-value adding from customer point of view
49 While keeping in mind about lean thinking / innovate in accordance with lean thinking
50 In a step by step purpose to achieve
51 The same as footnotes number 17
61
3. NM will gain a sustainable competitive advantages
4. Achieve Mr. L ambition52
1.3. Importance of this ResearchProject
This research project will serve as an application of a numbers of different theory and
literature on business model that are available in the web. The consultant will mainly
applying the theory and concept that are incorporated in a journal of retailing by Sorescu,
et al. (2011, p. S3-S16) titled “Innovation in Retail Business Model”. This research
project will hopefully contribute to the advancement on business model literature.
From NM point of view, this project will be a foundation for NM to eventually gain
competitive advantage53, and ultimately achieve Mr. L ambition for NM54.The consultant
would also like to mention a personal reason of the importance of this research project.
Mr. L have played a big role in shaping the consultant to be who he is today55. Without
Mr. L, the consultant will not be where he is right now. On that personal note, the
consultant have a strong eagerness to apply the skills and knowledge that he acquired
during his studies, to help56 Mr. L achieve his ambition.
1.4. ResearchQuestions
The main research question of this research project is:
“How can a more customer-centric approach business model be integrated in to NM?” -
While keeping in mind about lean thinking- (primary research, action research)
Sub-research questions:
 What is business model? (secondary research, literature review)
 What can be considered a customer-centric business model? (secondary research,
literature review)
 What is lean thinking? (secondary, literature review)
 What do the customer value from NM business? (primary research, mini survey)
 What is NM current business model? (primary research, action research)
1.5. Scope & Limitations
1.5.1. Scope
52 See section 1.2
53 See section 1.3
54 See section 1.2
55 Mr. L is a mental and character development mentor of the consultant
56 The consultant want to be useful for Mr. L / in a way to repay the deeds of Mr. L., even when Mr. L
never and will never ask for it
62
This research project objective is to integrate a more customer-centric approach business
model in to NM. Through the literature that the consultant found in the web, a central
aspect of the definition of a business model that the consultant use is that it incorporates
interdependencies that transform a set of structures, activities, and processes into an
integrated system (Sorescu, et al., 2011, p.S4). Joan Magretta (2002) mentioned that the
whole (business model) is not simply the sum of its parts (elements), it is fundamentally
about how the elements of the business model fit together57 to create and appropriate
value. If these interdependencies reflect a high level of complementary / synergy among
the elements of business model, then the business model is likely to be more cohesive and
effective in achieving its purpose (Porter, 1996). Sorescu, et al. (2011, p.S4) specified
that the beneficial interplay of the elements of a business model is pivotal to its
successful implementation. Thus, the consultant will seek to integrate a more customer-
centric approach business model which have a high level synergy among its elements in
to NM.
1.5.2. Limitations
Due to the time constraint, this research project will not be dealing with the actual
implementation and the result of those implementation. By the end of this research
project, the consultant will give the recommendations about “what” and “how” to
integrate a more customer-centric business model in to NM58.
1.6. Timetable for this ResearchProject
See appendix
2. Literature Review
Considering the word count limit for this research proposal, the consultant will write this
section in a brief and concise manner. Key concepts and definitions of the terms which
the consultant use from the past literatures will be briefly describe in this section. The
consultant will include a more comprehensive literature review in the final report of this
research project.
2.1. Definition of Business Modelwhich are used for this Research
Project
The consultant will be mainly guided by the theory and concept that are incorporated in a
journal of retailing by Sorescu, et al. (2011, p.S3-S16) titled “Innovation in Retail
Business Model”. They propose a working definition of business model as “A business
model is a well-specified system of interdependent structures, activities, and processes
57 Multi-layered interdependencies among the elements of a business model
58 And the justification / reason for such recommendations
63
that serves as a firm’s organizing logic for value creation (for its customers) and value
appropriation (for itself and its partners)” (Sorescu, et al., 2011, p.S4).
As the consultant have already mentioned earlier59, the consultant will seek to integrate a
more customer-centric approach business model which have a high level synergy among
its elements in to NM.
2.2. Customer-centric Business Model
In the reports of Ernst & Young (2013) the consultant found statements about customer-
centric operational model, which the consultant think can help him to describe a
customer-centric business model. A customer-centric business model builds around a
deep understanding of the organization customers, what they value and the contribution
each makes to the profitability of the company (Ernst & Young, 2013, p.7).
A customer-centric business model requires the organization to: designing business
process that recognize different customer segment needs, delivering a positive and
seamless customer experience at every touch point across the customer life-cycle,
maintaining an active dialogue with customers (and acting on feedback), fostering a
culture that places the customer at the heart of the decision-making process (Ernst &
Young, 2013, p.7).
2.3. Lean Thinking
The term "lean" was coined to describe Toyota's business during the late 1980s by a
research team headed by Jim Womack, Ph.D. (Lean Enterprise Institute, n.d.). Since then,
there has been a significant development and “localization” of the lean concept (Hines,
Holweg & Rich, 2004). Although there are numerous definition of lean available in the
literatures, the consultant will try to be concise. What the consultant means when he
mentioned “lean thinking” in this research project is, to only do value adding activities
and reduce/eliminate waste/non-value adding activities60. The consultant hope to achieve
this research project objectives while keeping in mind about lean thinking. Meaning, to
innovate in a way that are in line with lean thinking.
3. Research Methodology
This section will provide readers with an overview of the methodology selected for this
particular research. This research project is an applied research, where the consultant will
use existing knowledge from the literature in order to achieve the objective of this
research.
59 See section 1.6.1 for detail
60 Value from the eye of the customers
64
3.1. ResearchPurpose
The purpose of this research has an exploratory nature. Since in this research project, the
consultant will search to find a best way61 to integrate a more customer-centric business
model in to NM
3.2. ResearchApproaches
As the consultant have already mentioned earlier62, this research project will not be
dealing with testing hypothesis (deductive) or developing a theory (inductive). However,
since the consultant have to use an existing knowledge and theory from literature, and
gather data through observations and hands-on experience63 to get to the end result64. It
can be said that this research project leans more on to an inductive approach (Saunders,
Lewis & Thornhill, 2009, p. 124-128).
3.3. ResearchStrategy
For this research project, the consultant will use action research as the research strategy.
Through action research, the consultant will have a better understanding of NM
environment and organizational capability, in order for the consultant to give the best
recommendations to achieve this research project objective (Saunders, et al., 2009, p.
147-148).
Additionally, the consultant will use mini-survey in order to find out what do NM
customer value from their business. Although, the consultant will not get in to much
detail about this in the final report.
3.4. ResearchMethods (Data CollectionTechnique and Analysis)
This research project will use a mixed-method research (Saunders, et al., 2009, p. 152).
The consultant will mainly use a qualitative approach to achieve this research project
objective, and to a lesser extent a quantitative approach will be used for the mini-
survey65.
3.5. Time Horizons
61 Give recommendations about “what” & “how” / see section 1.6.2
62 See section 1.6
63 Action research
64 See section 1.6.2
65 See section 3.3
65
As the consultant have already mentioned above66, by the end of this research project, the
consultant will give recommendations to achieve the research objectives. Since this
research project will not be dealing with the actual implementation and/or the result of
such implementation, it can be said that this research project is a cross-sectional studies
(Saunders, et al., 2009, p. 155).
3.6. Reliability and Validity
In this section, the consultant will briefly talk about the threat to reliability and validity of
this research project, and how he plan to deal with those threat.
3.6.1. Reliability
The main threat to the reliability of this research project is the consultant bias. To deal
with this threat, the consultant will have to always be critical to his own thinking. The
consultant have to always try to observe and think from different perspectives, and keep
challenging his own ideas.
3.6.2. Validity
To deal with the internal validity67 of the mini-survey68, the consultant will do a pilot test
prior to administering the real test to NM customer (Saunders, et al., 2009, p. 372). Since
this research project will deal with a specific organization in a specific environment, the
consultant think that the end result will not have a high-level of external validity69
(Saunders, et al., 2009, p. 158).
3.7. Ethical Considerations
The consultant have already get the approval from Mr. L to do this research project in
NM. To be in the safe side, the consultant will also use an alias whenever he need to put a
person name in the final report.
66 See section 1.6.2
67 For the mini-survey to measure what is intended to be measured
68 See section 3.3
69 The extent which this research project results are generalizable

Agung GA Final

  • 1.
    i Integrating a moreCustomer-centric Approach Business Model in to Agung Motor: Lean Thinking By Agung Priatna Gani Student Number: s34801 Tutor Adeyemi Banjo A thesis submitted in partial fulfillment of the requirements for the degree of International Business Administration IBA – Financial Service Management Wittenborg University (June 2016) ©Copyright by Gani, Agung Priatna 2016 All Rights Reserved
  • 2.
    ii EXECUTIVE SUMARRY Agung Motor(AM) is a used-car dealer that operates in JABODETABEK, which are Jakarta and its surrounding city. AM main operational activities include buying and selling of used cars, and to a lesser extent selling new cars as well. AM wants to increase their market share and profitability, and grow into a larger player in the market (without having to invest a large amount of capital). The owner of AM would also like AM to generate revenues in a sustained way, so that he can diversify his business portfolio. However, even though the client used car businesses have been covering their costs, they have a very little growth. This little growth condition of AM is caused by a lot of different factors, some apparent factors are; they have no formal customer database, they have no clear idea of what their customers value from them (no formal market research), no clarity for their future direction, and a lack of common language. This consultancy project is formulated to address the issue. Integrating a customer centric business model will give clarity and create a common language for AM. In formulating a customer-centric business model, the consultant will have to understand what do AM customers value from their business. The consultant also believed that by integrating a more customer-centric approach business model into AM they will be able to achieve their objectives. The consultant a telephone questionnaire in order to get a better understanding of AM customers. The result of the research are as follows (see chapter 5:  AM customers value product quality the most  AM customers think that the inventory / product availability of AM should be improved the most The consultant also analyzed AM current business model (see chapter 5.2) along with the analysis of its strengths, weaknesses, opportunities, and threats (SWOT). The consultant has to analyzed the cause of the problem, before he can recommend the solutions. The consultant concludes (chapter 6) that the cause of very little growth condition of AM (aside from the apparent factors mentioned in earlier paragraph) are:  Weak customer reach  Narrow geographical area of customers that AM reach  Limited capital  Limited inventory / product availability At the end of this consultancy project report (chapter 6.2 – 6.4), the consultant recommends two strategies to tackle the issue mentioned above, formulated the desired business model and lastly propose the plan of actions to implement the recommendations.
  • 3.
    iii ACKOWLEDGEMENT First praise isto Allah, the Almighty, on whom ultimately we depend for sustenance and guidance. Second, my sincere appreciation goes to my tutor Mr. Adeyemi Banjo, whose guidance, careful reading and constructive comments was valuable. His contribution helped me shape this into its final form and I express my sincerest appreciation for his assistance in any way that I may have asked. I would also like express my gratitude for the clients –AM and the owner –, and for all of AM personnel. That have assisted me during the data collection process, and for all the knowledge that they shared for me. Not forgetting the warm hospitality, they offered during my stay in Indonesia. Without their supports, it would almost be impossible to finalize this study Moreover, none of this could have happened without my family. My sister, who offered her encouragement through phone calls and messages every once in a while. To my parents and my brother and sister– it would be an understatement to say that, as a family, we have experienced some ups and downs in the past years. Every time I was down, you showed me how to never give up and I am forever grateful. This final project stands as a testament to your unconditional love and encouragement. Last but not least, I would like to send my gratitude to all other people whose names I did not mention above, who have helped and supported me in this graduation assignment. Without them, it would be almost impossible to finalize this thesis. “I confirm that this project is my own work and no part of it has been previously publishe d elsewhere or submitted as part of any other module assessment”  Word count (chapter 1 – 6): approximately: 11.400 o Excluding in text reference, table & figure
  • 4.
    iv TABLE OF CONTENTS EXECUTIVESUMARRY ..................................................................................................ii ACKOWLEDGEMENT .....................................................................................................iii TABLE OF CONTENTS....................................................................................................iv LIST OF TABLES & FIGURES .......................................................................................vii GLOSSARY ..................................................................................................................... viii ABBREVIATION............................................................................................................. viii 1. LETTER OF UNDERSTANDING, FORMULATION OF PROBLEM & GAP ...... 1 1.1. Term of Reference................................................................................................ 1 1.2. Objectives............................................................................................................. 2 1.3. Aim of this Consultancy Project & Future Aim................................................... 2 1.3.1. Aim.................................................................................................................... 2 1.3.2. Future Aim (not in the scope of this consultancy project) ................................ 2 1.4. Deliverables of this Consultancy Project ............................................................. 2 1.5. Problem Statement ............................................................................................... 3 1.6. Research Questions .............................................................................................. 3 1.7. Formulation of Type of Consultancy Assignment ............................................... 4 2. ANALYSIS OF PROBLEM AND CONCEPTUAL FRAMEWORK (AM & INDONESIAN USED-CAR MARKET............................................................................. 5 2.1. Brief Introduction of AM ..................................................................................... 5 2.1.1. Overview of AM Organizational Chart / Table ............................................ 6 2.1.2. Overview of AM Financial Performance...................................................... 8 2.1.3. Overview of AM Strategies .......................................................................... 9 2.2. Overview of Indonesian Used Car Market......................................................... 12 2.3. Use of Model...................................................................................................... 13 2.3.1. 9 Building Blocks ....................................................................................... 13 2.3.2. SWOT Analysis .......................................................................................... 15 2.3.3. Fish-bone Diagram (Ishikawa).................................................................... 15 2.3.4. Flowchart to describe AM Operational Processes ...................................... 15 3. LITERATURE REVIEW ......................................................................................... 16 3.1. Organization’s Profitability................................................................................ 16 3.2. Customer-centric Business Model ..................................................................... 18 3.3. Lean Thinking .................................................................................................... 20
  • 5.
    v 3.4. Summary ............................................................................................................21 4. RESEARCH METHODOLOGY & METHODS ..................................................... 22 4.1. Research Approach ............................................................................................ 22 4.2. Research Strategy............................................................................................... 22 4.2.1. Action Research.......................................................................................... 22 4.2.2. Mini-survey................................................................................................. 23 4.3. Research Methods (Data Collection Techniques and Analysis) ........................ 24 4.3.1. Data Collection ........................................................................................... 24 4.3.2. Data Analysis .............................................................................................. 25 4.4. Time Horizons.................................................................................................... 26 4.5. Reliability & Validity......................................................................................... 26 4.5.1. Reliability.................................................................................................... 26 4.5.2. Validity........................................................................................................ 26 4.6. Ethical Considerations........................................................................................ 27 4.7. Summary ............................................................................................................ 27 5. ANALYSIS & RESULTS ........................................................................................ 28 5.1. Mini-survey........................................................................................................ 28 5.1.1. Ranking Question Results & Analysis........................................................ 29 5.1.2. “Should be Improved” Results & Analysis ................................................ 30 5.2. Action Research ................................................................................................. 31 5.2.1. Customer Segments .................................................................................... 31 5.2.2. Value propositions ...................................................................................... 32 5.2.3. Channels...................................................................................................... 34 5.2.4. Customer Relationships .............................................................................. 35 5.2.5. Revenue Streams......................................................................................... 36 5.2.6. Key Resources............................................................................................. 37 5.2.7. Key Activities ............................................................................................. 38 5.2.8. Key Partnership........................................................................................... 39 5.2.9. Cost Structure.............................................................................................. 40 5.3. Summary ............................................................................................................ 42 6. CONCLUSION & RECOMMENDATIONS........................................................... 44 6.1. Conclusion of the Diagnostic Work ................................................................... 44
  • 6.
    vi 6.2. Recommendations ofStrategies......................................................................... 46 6.2.1. Strengthen AM’s Network of Brokers........................................................ 46 6.2.2. Competition and Cooperation (Coopetition) .............................................. 50 6.3. Desired Business Model..................................................................................... 51 6.4. Plan of Actions................................................................................................... 52 Appendix 1. Phone Questionnaire .................................................................................... 55 Appendix 2. Flowchart of AM Processes ......................................................................... 57 Appendix 3. Approved Research Proposal ....................................................................... 59
  • 7.
    vii LIST OF TABLES& FIGURES Figure 2.1. Agung Motor Dealer (Temporary Dealer).................................................................... 5 Figure 2.2. AM Current Organizational Chart................................................................................ 6 Figure 2.3. AM Future (2 branches) Organizational Chart............................................................. 7 Figure 2.4. Toyota Avanza & Daihatsu Xenia................................................................................ 9 Figure 2.5. BMW X1 & BMW X5 ................................................................................................. 9 Figure 2.6. ANDALAN Finance & BFI Finance Logo ................................................................ 10 Figure 2.7. Reaching Prospective Customers through Brokers’ Personal Connection &/ Networks ....................................................................................................................................... 11 Figure 2.8. Car Sales Growth by Country, 2006-2014 ................................................................. 12 Figure 3.1. shows the key features of excellent customer service ................................................ 17 Figure 3.3.2. Shifting Perspective from Organization-centric to Customer-centric ..................... 19 Figure 4.1. Action Research Spiral............................................................................................... 23 Figure 6.1. Fish-bone (Ishikawa) Diagram of AM Problem’s...................................................... 45 Figure 6.2. AM's Customer Reach................................................................................................ 47 Figure 6.3. Geographical Area of AM's Target Customer Segment ............................................. 48 Figure 6.4. Illustration of the Network of Brokers ....................................................................... 49 Figure 6.5. Formulation of AM’s Desired (customer-centric) Business Model........................... 51 Table 2.1. AM brief financial report & NM for comparison …………………….............8 Table 5.1. Summary of Ranking Question Results …………………… …………...…...29 Table 5.2. Frequency of each category being mentioned as “Should be improved”) .......29 Table 5.3. AM Customer Segment’s SWOT……………………………………………32 Table 5.4. AM Value Propositions’ SWOT…………………………………………......34 Table 5.5. AM Channels’ SWOT………………………………………………....…….35 Table 5.6. AM Customer Relationships’ SWOT…………………………………….…36 Table 5.7. AM Revenue Streams’ SWOT…………………………………………...….37 Table 5.8. AM Key Resources’ SWOT……………………………………………....…38 Table 5.9. AM Key Activities’ SWOT………………………………………….……….39 Table 5.10. AM Key Partnership’s SWOT………………………………………….......40 Table 5.11. AM Cost-Structure’s SWOT……………………………………………....41 Table 0.1. AM Business Model's SWOT……………………………………………...42
  • 8.
    viii GLOSSARY Pareto Showroom whohas strong relationship with auto finance and has a lot of advantages ABBREVIATION AM Agung Motor BM Business Model NM Naura Motor Mr. L Owner and Director of AM Mr. F Accounting & Bookkeeping of AM Mr. S Head Supervisor of AM Mr. Y Operational Director of AM
  • 9.
    1 1. LETTER OFUNDERSTANDING, FORMULATION OF PROBLEM & GAP This chapter will provide a brief introduction of this consultancy project. This consultancy project is designed to explore the possibilities, in which the consultant can integrate a more customer-centric approach business model in to Agung Motor (from this point, Agung Motor will be stated as AM). This project significantly requires a deep understanding of AM customers1, and AM organizational capability. The purpose of this consultancy project is to find a best way2 to integrate a more customer-centric approach business model in to AM. 1.1. Term of Reference Purpose/ objectives AM wants to increase their market share and profitability, and grow into a larger player in the market, without having to invest a large amount of capital (with their limited capital / within their capability). The consultant need to give a clear strategy and plan of actions to achieve the objective mentioned earlier. Questions How can AM increase their market share and profitability, and grow into a larger player in the market, without having to invest a large amount of capital? Principles and approaches Due to confidentiality issue, the consultant will use an alias when mentioning AM personnel in this report (see Abbreviations for the descriptions of aliases). To minimize the risk of AM personnel giving biased / dishonest answer to the consultant (due to a fear of change, and etc.), the owner of AM is the only person who knows the consultant real objectives. Deliverables The consultant will have to make a report of the strategy and plan of actions for AM to achieve the objectives mentioned earlier, as well as giving a presentation to AM management. 1 What do AM customers value the most from their business 2 To formulate the desired business model for AM (including strategy and plan of actions for AM to achieve their objectives)
  • 10.
    2 1.2. Objectives The objectivesof this consultancy project are: 1. Understand what do AM customers value from their business 2. Formulate the desired business model (based on the first objectives), which: 2.1. Give clarity for AM future directions 2.2. Create a common language for AM 1.3. Aim of this Consultancy Project & Future Aim 1.3.1. Aim After implementing the consultant recommendations, the consultant believe that:  AM have a better understanding of the things that their customer value from their business  AM have a clarity for their future direction  AM have a common language –everyone in AM heading towards the same direction, together, and faster (Pijl, 2014)  AM team empowered 1.3.2. Future Aim (not in the scope of this consultancy project) When AM has achieved the aims (mentioned earlier in 1.3.1) in the future, the consultant hopes that: 1. AM have a higher service standards & increasing customer satisfaction 2. AM gaining a sustainable competitive advantage through business model innovation (Sorescu, Frambach, Singh, Rangaswamy & Bridges, 2011). 3. Achieve the owner ambition (see section 1.5) 1.4. Deliverables of this Consultancy Project The consultant will formulate the desired business model for AM, as well as the strategy incorporated in the desired business model, and the plan of actions AM need to take in order to implement the desired business model. The desired business model will hopefully create a common language, and give clarity for AM future directions –the desired business model will be formulated in the form of 9 Building Blocks model (see figure 2.9)–.
  • 11.
    3 The consultant believesthat the deliverables of this consultancy project will help AM in achieving their objective (see 1.1). 1.5. Problem Statement The client used car businesses3 have been covering their costs, but they have a very little growth. Mr. L (the owner of AM) would like AM to increase the profitability and grow into a larger player in the market. He would also like to generate revenues in a sustained way, so that he can diversify his business portfolio. In order to achieve Mr. L ambition, the most important things are AM need to generate more cash flow and profit. As an automotive retailer, AM are not able to diversify their product and they cannot simply markup their price4 to increase the profitability of their business. The more plausible way for AM to increase their profitability is; to increase the scale of their businesses without increasing as much cost. The consultant found out that AM have several Problems, which are:  They have no formal customer database  They have no clear idea of what their customers value from them o They have never done any formal market research  They have no clarity for their future directions o Clarity about what steps to take, “what to do” and “what not to do”  The owner does not communicate his vision to the people in the organization in a clear manner o They need a common language, for everyone to move towards the same goal 1.6. Research Questions The questions which the consultant aim to answer in this consultancy project are as following:  “How can a more customer-centric approach business model be integrated in to AM5?” A. “What is AM current business model?” a. “What are AM business model strengths, weaknesses, opportunities, and threats (SWOT)?” 3 From NM time until now / AM 4 Since they are in a competitive market 5 While keeping in mind about lean thinking
  • 12.
    4 B. “What doAM customers value the most from their business?” a. What can be considered a customer-centric business model?” C. “What are the strategies that need to be integrated into AM business model?” a. “How can AM integrate those strategies? (Plan of actions)” b. “What is lean-thinking?” i. “Is it relevant to this consultancy project content?” 1.7. Formulation of Type of Consultancy Assignment As mentioned in section 1.1, the client (AM) objectives are to increase their market share and profitability, and grow into a larger player in the market, without investing a large amount of capital (with their limited capital / within their capability). In order to achieve the client objectives, the consultant formulates this consultancy project proposal. The consultant is led to believe that by innovating AM business model –integrating a more customer-centric approach business model into AM –, they will be able to achieve their objectives (Zott, Amit & Massa, 2011; Ernst & Young, 2015). This consultancy project will start with identifying AM current business model and finding the possible causes of AM current state –very little growth – (Doing diagnostic work). Based on the findings of the research, the consultant will design and formulate the desired business model, as well as the strategy incorporated inside it (Improving systems and methods). Last but not the least, the consultant will formulate the plan of actions to implement the consultant recommendations –the desired business model – (Develop action proposals). In conclusion, this consultancy assignment types are: 1. Doing diagnostic work 2. Develop action proposals a. Which hopefully will result in improving systems and methods
  • 13.
    5 2. ANALYSIS OFPROBLEM AND CONCEPTUAL FRAMEWORK (AM & INDONESIAN USED-CAR MARKET 2.1. Brief Introduction of AM AM (figure 2.1) is a newly formed6 used car showroom operates in JABODETABEK7, which are Jakarta and its surrounding city. AM main operational activities include buying and selling of used cars, and selling new cars as well. Figure 2.1. Agung Motor Dealer (Temporary Dealer) 6 As of March 2016, as a result of an unforeseen circumstances which forced owner to open new showroom (previous showroomwas Naura Motor) 7 Jakarta, Bogor, Depok, Tangerang, Bekasi
  • 14.
    6 2.1.1. Overview ofAM Organizational Chart / Table Due to confidentiality purpose, the consultant will use an alias8 every time he need to mentioned peoples name in this paper. In figure 2.2 (below), reader can find AM current organizational chart. During the consultant stay in Indonesia, Mr. L (owner) shared his vision and plan for AM future. Mr. L are planning to open a new branch of AM in 2 / 3 months9, hence Mr. L are preparing Mr. S (Head Supervisor) to manage all of AM branches in the future. Figure 2.2. AM Current Organizational Chart As the name suggested, Mr. F (Accounting & Bookkeeping) are responsible for accounting and bookkeeping of AM. Mr. F have no direct control / authority to AM business and personnel. The block “Network of Brokers” (in the figure) represents the networking of freelance fee-based brokers. Currently, AM have about 10 regular brokers, the brokers may come to do business with AM through the Owner, Head Supervisor, and / or Operational Director. 8 Description can be found in the Abbreviations 9 As of March 2016, so in about May / June 2016 new branch of AM will be open Owner Head Supervisor Accounting & Bookkeeping Operational Director Network of Brokers
  • 15.
    7 Currently Mr. Y(Operational Director) is the person in charge of AM daily operations. In Mr. L plan for the future, Mr. Y will be the operational director of AM first branch and there will be another person who will be in charge of AM second branch. Hence there will be an Operational Director for each branch. Figure 2.3. shows the illustration of AM future system Figure 2.3. AM Future (2 branches) Organizational Chart Owner Head Supervisor Accounting & Bookkeeping Operational Director (Branch 1) Network of Brokers Operational Director (Branch 2)
  • 16.
    8 2.1.2. Overview ofAM Financial Performance March 2016 Monthly Turn Over (In IDR) Monthly Turn Over (In EUR10) Net Profit for AM in % Agung Motor (AM) Rp549.000.000 € 36.720,00 30% On Average Monthly Turn Over (In IDR) Monthly Turn Over (In EUR) Net Profit for NM in % Naura Motor (NM) Rp721.000.000 € 48.223,00 28% Table 2.1. AM brief financial report & NM for comparison In Table 2.1 (above) reader can find brief information about AM turnover and net profit for March 2016, and the consultant also put information of NM11 as a comparison. On a good month, the turnover of NM can reach as high as around Rp1.000.000.000 (€66.860, 00). During a bad month, the turnover of NM could fall to Rp415.000.000 (€27.755, 00). Aside from the pure profit12 of car sales, AM also get profit through refund from auto finance / leasing company13 and from insurance company14. Description of Refund Percentage of interest which the customer will pay to auto finance / leasing company, paid by auto leasing company to AM upfront. 10 As of 22nd March 2016 exchange rates 11 Previous showroom owned by Mr. L 12 Sales price – cost of procurement – cost of repair (if any) 13 About 5% of principal debt / price of car sold 14 About 0.5% of principal debt / price of car sold
  • 17.
    9 2.1.3. Overview ofAM Strategies Since AM dealer located in the middle and lower-middle class area, Mr. L have developed strategies to meet AM prospective customer needs. Some of AM strategies will be briefly mentioned below. Inventory Management Since most of AM customer comes from middle and lower-middle class, hence most of them are looking for affordable and economical cars. For that reason, AM inventory are managed in a way that match the prospective customer demand. 90% of AM inventory consists of high demand / easy to sell product that are affordable and highly economical, such as: Daihatsu Xenia, Toyota Avanza (figure 2.4), and etc. As a variation, 10% of AM inventory consists of higher price / premium product, such as: Honda CR-V, BMW X1, BMW X 5 (figure 2.5), and etc. Figure 2.4. Toyota Avanza & Daihatsu Xenia (Source: http://4.bp.blogspot.com/- o7k3cEAx9xw/UydZXy2SpDI/AAAAAAAAARY/VCFkHgK7Yos/s1600/Avanza+Xenia.JPG) Figure 2.5. BMW X1 & BMW X5 (Source: http://media.caranddriver.com/images/media/51/2016-bmw-x1-xdrive25d- inline1-photo-660794-s-original.jpg; http://www.automobilesreview.com/gallery/bmw-x5-xdrive35d-10-year- edition/bmw-x5-xdrive35d-10-year-edition-02.jpg)
  • 18.
    10 Network Relationship (AutoFinance / Leasing Company) AM have developed a network relationship with several auto finance / leasing company. Among several different auto finance, AM are a Pareto – Showroom who have strong relationship with auto finance and has a lot of advantages – showroom for two auto finance / leasing companies, which are ANDALAN Finance and BFI Finance (see figure 2.6. for logo). Figure 2.6. ANDALAN Finance & BFI Finance Logo (Source: http://siva.jsstatic.com/id/8360/images/photo/6922662.png; http://cdn- kisikisi.jobs.id/assets/images/logo/bfi_finance_indonesia_tbk_pt.jpg) BFI Finance offers a low interest rates with a high down payment. ANDALAN Finance on the other hand, offers a high interest rates with a low down payment. Since most of AM customer are a working employee – Their source of income is their salary –, they prefer a purchase through credit. As the consultant has already mentioned earlier, most of AM customers come from middle and lower-middle class. Hence even through credit, most of them prefer credits that offer a low amount of down payment. Mr. L has gained ANDALAN Finance Head Area (West Indonesia) trust. Prospective customers whom usually have a hard time to get their leasing agreement approved15, can be helped by AM to get a lease from ANDALAN Finance16. 15 Example: They do not have assets (house)/ still live in a rented house,but actually able to meet the monthly payment; they can only pay a little amount of down payment (less than ANDALAN standard); etc. 16 Under condition of “buyback guarantee”:if within the first 6 months, customer cannot continue their payment, AM have to buy the car back.
  • 19.
    11 Brokers Mr. L stated,“Most of us are more incline to trust the people whom we know more than we trust strangers. The same goes for most of AM prospective customers.”. People usually buy/sell cars from/to the people they know, or at least from their acquaintance referral. The goal of this strategy is to be able to reach into each of the brokers’ personal connection (figure 2.7). Which basically makes the use of brokers to find buyer and/or to get information about cheap car being sold17 a fairly good strategy. As the consultant have already mentioned earlier, AM can make use of brokers’ personal connection and networks for a fairly cheap price18. At the moment, AM have about 10 regular brokers. Mr. L is currently using a personal approach as a kind of strategy to retain brokers. Some example of such personal approach include:  Give them a comfortable place to be  Provide coffee, tea, and snacks  Occasionally have a talk with them  Lend them money when they really need it (For hospital bills when their kids are sick, their wife gave birth and etc.) 17 As a kind of free-lance sales person & free-lance procurement agent 18 Fee based,usually about Rp1.000.000 / transaction Broker Prospective Customer Figure 2.7. Reaching Prospective Customers through Brokers’ Personal Connection &/ Networks
  • 20.
    12 2.2. Overview ofIndonesian Used Car Market In PWC reports titled “Riding Southeast Asia’s automotive highway” by Wijeratne, D. & Lau, S. (2015), it is stated that the growth of car sales in Indonseia from 2006-2015 to be 18% (figure 2.8). There are opportunity for growth in the market, and peoples have a growing interest in the automotive industry as well. As an evidence, Google search quieries on automitive in Indonesia has been growing 62% compare to the previous year (Wijeratne & Lau, 2015). Figure 2.8. Car Sales Growth by Country, 2006-2014 (Source:https://www.pwc.com/gx/en/growth-markets- centre/publications/assets/Riding_Southeast_Asia_automotive_highway.pdf) Although there are economic downturn in Indonesia (Trading Economics, 2016), Jefri Rudyanto Sirait (Director of PT Serasi Autoraya) said that “There are plenty of the well- off peoples in Indonesia who have a consumptive culture. Cars are considered as fashion, just like smartphones which need to always be updated (changed) to a newer model, and
  • 21.
    13 this trend tendto be unaffected by economic downturn.” (Wiangga, 2015). Customers are selling their cars in order to buy a different one. New cars market may tend to be stagnant as an impact of political and economical condition, but that does not apply to the used car markets. As an example, “Mobil 88”19 sales at 2014 are growing by 36% compare to their previous year when they sold more than 19.000 units (Wiangga, 2015). The cars segment which have the highest demand are the multi purpose vehicle (MPV). Sirait also said that “Consumers are family oriented, so they need cars that have a large capacities.” (Wiangga, 2015). The facts mentioned earlier indicate that there are rooms for growth in a used-car markets in Indonesia. AM need to grab the opportunity and try to grab a bigger piece of the cake (AM need to grow their market share). 2.3. Use of Model 2.3.1. 9 Building Blocks Osterwalder and Pigneur (2010, p. 14) define business model as “A business model describes the rational of how an organization creates, delivers, and captures value”. Sorescu, et al. (2011, p. S4) on the other hand, propose a working definition of business model as “A business model is a well-specified system of interdependent structures, activities, and processes that serves as a firm’s organizing logic for value creation (for its customers) and value appropriation (for itself and its partners)”. Although the former seems to be simpler than the later, both of the definitions of a business model are actually quite similar. Therefore, the consultant believe that a business model can best be described through nine building blocks model (figure 2.9): customer segments, value propositions, channels, customer relationships, revenue streams, key resources, key activities, key partnership, and cost structure. 19 Used car showroomand Subsidiaries of PT Serasi Autoraya
  • 22.
    14 Figure 2.9. The9 Building Blocks (Source: Business Model Generation: A Handbook for Visionaries, Game Changers, and Challengers (Osterwalder & Pigneur, 2010, p. 18-19) The customer segments building block defines the different groups / segment of customers an organization aims to target / to reach and serve, the value propositions building block describes the products and/or services which create value20 for a specific customer segment, the channels building block describes how a company can reach and communicate with its customer segments to deliver value proposition, the customer relationships building block reflect the type of relationships an organization establishes with specific customer segments, the revenue streams building block reflect the revenues an organization generate from each customer segment, the key resources building block describes the principal assets required to make a business model work, the key activities building block describes the most important things an organization must do to make its business model work, the key partnership building block describes the network of partners and suppliers that make the business model work, the cost structures describe all costs incurred to operate a business model (Osterwalder & Pigneur, 2010). Joan Magretta (2002) mentioned that the whole (business model) is not simply the sum of its parts (elements), it is fundamentally about how the elements of the business model fit together21 to create and appropriate value. If these interdependencies reflect a high level of complementary / synergy among the elements of business model, then the business model is likely to be more cohesive and effective in achieving its purpose (Porter, 1996). Sorescu, et al. (2011, p. S4) specified that the beneficial interplay of the elements of a business model is pivotal to its successful implementation. Hence, the consultant will seek to formulate the desired business model that have a high level synergy among its elements. 20 Value maybe qualitative (e.g. customer experience, design)or quantitative (e.g. price) 21 Multi-layered interdependencies among the elements of a business model
  • 23.
    15 2.3.2. SWOT Analysis Inthe analysis & results chapter (chapter 5), the consultant will use a SWOT analysis to analyze each component of AM current business model. SWOT asks four big simple questions. The first two – what are your organization’s strength and weaknesses? – assess organization internally. The second two – what opportunities does your organization have and what potential threats does it face? – assess organization’s position within its environment (Osterwalder & Pigneur, 2010, p. 216). The consultant will ask these four questions with respect to each component of AM business model –nine building blocks –. The SWOT analysis will be written based on the primary research done for this consultancy project. 2.3.3. Fish-bone Diagram (Ishikawa) The fish-bone diagram will be used to describe the possible causes of AM current condition / problem (very little growth of business) based on the primary research results. The diagram will be added in section 6.1 (figure 6.1) 2.3.4. Flowchart to describe AM Operational Processes The consultant will describe several of AM business operational processes in the form of flowchart. The flowchart will be included in the appendix 2.
  • 24.
    16 3. LITERATURE REVIEW Inreviewing available literatures, the purpose of this chapter is to establish a theoretical and the concept for topics related to this consultancy project. It introduces key concepts and definitions of the terms that the consultant uses from past literatures. This chapter is formulated to describe the theoretical background of the consultant ideas to do this consultancy project, in order to achieve the client objective (to increase their market share and profitability, and grow into a larger player in the market, without having to invest a large amount of capital (with their limited capital / within their capability)). 3.1. Organization’s Profitability An organization’s survivability and success are depended on their profitability. Organizations are able to generate profits by attracting new customers to purchase their products / services, as well as retaining the customers to make repurchase (customer retention). Therefore, an organization’s ability to attract and retain customers is pivotal to the organization’s survivability and success (Hallowell, 1996). One of an important factor to attract customers is to understand their behavior in buying decision processes. In understanding a car customer behavior, one important questions arise “what are the determinant factors in customers’ decision to make a purchase / buying a car?”. Vikram Shende (2014), who did a research on the customer behavior of car customer in India. He analyzed the determinant factors of customers’ purchasing behavior, in several different segments of car (primarily based on overall vehicle length). He concludes that while purchasing mini segment car (3.2m – 3.6m) customer is highly cost conscious, for mid- size segment (4.25m – 4.5m) customer focus is for safety, driving & seating comfort, brand. Also mid-size segment requires value for money, best features and customer friendly vehicles. In higher segment cars like Executive (4.5m – 4.7m) and Premium (4.7m – 5m), brand image is the main deciding factor which gives assurance of meeting their needs in terms of safety, performance and feature requirements (Shende, 2014). Those several determinant factors of customer purchasing behavior can be categorized as product quality (Jahanshahi, Gashti, Mirdamadi, Nawaser, and Khaksar, 2011). Therefore, it can be said that the product quality is a critical factor in attracting customers in the automobile industry. Then, another questions emerge “How can an organization retain their customers (attract repurchase)?”. An organization that has a high rate of customer retention means that they have a high level of customer loyalty (Hallowell, 1996). Gustaffsson, Johnson, and Roos (2006) mentioned that customer satisfaction has a positive effect on retention. Jahanshahi et al. (2011) in their study of Indian automotive industry –by using the case of Tata Motor’s Company –, mentioned that there is a
  • 25.
    17 positive relationship betweencustomer satisfaction and customer loyalty in the context of the Indian automotive industry. Hence, a chain of organization success can be formed as: Customer satisfaction  customer loyalty (customer retention)  Profitability  Organization’s survivability and success. Pilkington and Chai (2008) studied the importance of quality of products and services on customer satisfaction and found out that loyal customers mostly lie in category of customers who have used higher quality products. This implies that better quality of products tends to increase customers’ loyalty (Jahanshahi et al., 2011). Researches by Chai, Ding, and Xing (2009) show that quality of services to a customer is one of the most important factors in identifying new customer needs, and Jahanshahi et al. (2011) specify that the key to customer satisfaction and loyalty is providing the customers with their undiscovered needs. Other studies done by Bastos and Gallego (2008); Yi (1990); Chai et al, (2009); Bloemer, and Kasper (1995) also show the importance of products and services quality in enhancing customer satisfaction and loyalty. Jahanshahi et al. (2011) did a research on the effects of customer service and product quality on customer satisfaction and loyalty, and they conclude that the quality of customer service and the quality of products promotes customer satisfaction, and also there is a positive relationship between customer satisfaction and customer loyalty in the context of the Indian automotive industry. Therefore, the chain of organization successes can be formed further as: Customer service quality + Product quality  Customer satisfaction  Customer loyalty (customer retention)  Profitability  Organization’s survivability and success. According to Newby & McManus (2013) excellent quality of customer services is based upon not just the knowledge and skills of the individual but also upon the way that the organization as a whole, from top management downwards, pulls in the same direction and presents a clear, positive message to customers. Figure 3.1. shows the key features of excellent customer service (Newby & McManus 2013) For an organization to have an excellent customer service, the whole part of an organization has to focus on customer (Newby & McManus, 2013). In EY publication of
  • 26.
    18 the future ofautomotive retail (2015) stated that the future of automotive retail will shift from transactional towards customer-centric. Osterwalder and Pigneur (2010, p. 14) defines business model as “A business model describes the rational of how an organization creates, delivers, and captures value”. Sorescu, et al. (2011, p. S4) propose a working definition of business model as “A business model is a well-specified system of interdependent structures, activities, and processes that serves as a firm’s organizing logic for value creation (for its customers) and value appropriation (for itself and its partners)”. A change (innovation) in the organization business model can be a useful instrument, in order to have the whole organization shift their perspective to customer focused. By emphasizing a customer- centric focused on the organization business model, an excellent level of customer service quality will eventually emerge. Consultants at IBM Global Business Services, interviewing 765 corporate and public sector leaders world-wide, found that firms that were financial outperformers put twice as much emphasis on business model innovation as underperformers (Zott, Amit & Massa, 2011). In conclusion, innovating an organization business model towards customer-centric focused, can lead an organization (operates in automotive industry) towards a better profitability and success. The chain of organization successes can be formed further as: Innovating the organization business model (towards customer-centric)  Excellent Customer service quality + Product quality  Customer satisfaction  Customer loyalty (customer retention)  Profitability  Organization’s survivability and success. 3.2. Customer-centric Business Model In the reports of Ernst & Young (2013) statements about customer-centric operational model can be found, and these statement can helps in describing a customer-centric business model. A customer-centric business model builds around a deep understanding of the organization customers, what they value and the contribution each makes to the profitability of the company (Ernst & Young, 2013, p.7). Osterwalder and Pigneur (2010, p. 128) mentioned a similar notion22 in their book, which expressed as “building business model on customer insight”. They describe the notion, as shifting perspective from an organization-centric into customer-centric business model design (figure 3.2). 22 As this consultancy project topic (integrating a more customer-centric approach business model)
  • 27.
    19 Organization- centric business model design Customer-centric businessmodel design What can we sell customers? What job do our customer need to get done and how can we help? What are our customer’s aspirations and how can we help him live up to them? How can we reach customers most efficiently? How do our customer prefer to be addressed? How do we, as an enterprise, best fit into their routines? What relationship do we need to establish with customers? What relationship do our customer expect us to establish with them? How can we make money from our customers? For what value are customers truly willing to pay Figure 3.2. Shifting Perspective from Organization-centric to Customer-centric (Source: Business Model Generation: A Handbook for Visionaries, Game Changers, and Challengers (Osterwalder & Pigneur, 2010, p. 129) Therefore, a customer-centric business model requires the organization to: designing business process that recognize different customer segment needs, delivering a positive and seamless customer experience at every touch point across the customer life-cycle, maintaining an active dialogue with customers (and acting on feedback), fostering a culture that places the customer at the heart of the decision-making process (Ernst & Young, 2013, p.7). Shifting perspective
  • 28.
    20 3.3. Lean Thinking Theterm "lean" was coined to describe Toyota's business during the late 1980s by a research team headed by Jim Womack, Ph.D. (Lean Enterprise Institute, n.d.). Fostered by a rapid spread into many other industry sectors beyond the automotive industry, there has been a significant development and “localization” of the lean concept (Hines, Holweg, & Rich, 2004). Eventhough there are various definition of the concept of lean available in the literatures, it is mostly concern as eliminating waste / non-value adding activities. There are plenty of succesful lean applications in a range of different settings however, the lean approach has been criticised on many accounts, such as the lack of human integration or its limited applicability outside high-volume repetitive manufacturing environments (Hines et.al, 2004). Therefore the consultant decide that the concept of lean thinking are irrelevant in designing the deliverables of this consultancy project. Instead, the consultant will focus on design themes –that represent ways in which a retailing business model may appropriate value– proposed by Sorescu, Frambach, Singh, Rangaswamy, & Bridges (2011). The design themes are operational efficiency –In a nutshell, efficiency refers to doing things right, that is, faster, cheaper, simpler –, and operational effectiveness. While efficiency refers to doing things right, effectiveness entails doing the right things (Sorescu et al., 2011). In other words, the consultant will seek to formulate the deliverables that reflects a high level of operational efficiency and effectiveness.
  • 29.
    21 3.4. Summary To summarizethe literature review, innovating an organization business model towards customer-centric focused, can lead an organization (operates in automotive industry) towards a better profitability and success. The chain of organization successes can be formed further as: Innovating the organization business model (towards customer-centric)  Excellent Customer service quality + Product quality  Customer satisfaction  Customer loyalty (customer retention)  Profitability  Organization’s survivability and success. A customer-centric business model requires the organization to: designing business process that recognize different customer segment needs, delivering a positive and seamless customer experience at every touch point across the customer life-cycle, maintaining an active dialogue with customers (and acting on feedback), fostering a culture that places the customer at the heart of the decision-making process (Ernst & Young, 2013, p.7). The consultant think that the concept of lean thinking are irrelevant in designing the deliverables of this consultancy project. Instead, the consultant will seek to formulate the deliverables that reflects a high level of operational efficiency and effectiveness.
  • 30.
    22 4. RESEARCH METHODOLOGY& METHODS This chapter will provide readers with an overview of the methodology and methods employed for this particular research. This consultancy project is an applied research, where the consultant will utilize primary data or information gathered, as well as existing knowledge from the literature in order to achieve the objective of this research. The purpose of this research has an exploratory nature. Since in this research project, the consultant will search to find a best way23 to integrate a more customer-centric business model in to AM. The next section will be mainly discussed this consultancy project research approach, strategy, methods, time horizons, reliability and validity, as well as the ethical considerations. 4.1. Research Approach This consultancy project will not be dealing with testing hypothesis (deductive) or developing a theory (inductive). However, since the consultant have to use an existing knowledge and theory from literature, and gather data through action research (a combination of observation and unstructured interview) to get to the end result. It can be said that this consultancy project leans more on to an inductive approach (Saunders, Lewis & Thornhill, 2009, p. 124-128). 4.2. Research Strategy 4.2.1. Action Research The consultant will mainly use action research as this consultancy project research strategy. Action research’s typically works through several cycle of stages which involves a process of diagnosing or constructing issues (fact finding and analysis), planning action, taking action, and evaluating action (Saunders, Lewis & Thornhill, 2012, p. 183). The stages mentioned earlier are forming a cycle, and several cycles of action research are forming an action research spiral (Figure 4.1). 23 See section 2.3.3
  • 31.
    23 Figure 4.1. ActionResearch Spiral (Source: Saunders, Lewis & Thornhill, 2009, p. 148) Although due to the time constrain, this particular consultancy project will mainly be dealing with diagnosing or constructing issues (fact finding and analysis), and planning action stages. In other words, the consultant will do a “half-cycle” action research. Participation is a required component of action research (Saunders, et al., 2012, p. 184). The clients are participating the action research process in the form of collaboration. The consultant is not only informed by abstract theoretical knowledge (known as propositional knowledge), but also by Mr. L and AM personnel everyday lived experiences (their experiential knowledge) and knowing-in-action (knowledge that comes from practical application) (Reason, 2006). Through action research, the consultant will have a better understanding of AM environment and organizational capability, in order for the consultant to give the best recommendations to achieve this research project objectives (Saunders, et al., 2009, p. 147-148). 4.2.2. Mini-survey Additionally, a mini-survey will be employed in order to reach the first objective of this project (understand what AM customer value from their business). The client mentioned that using a self-completed questionnaire (internet mediated, postal, and delivery and collection questionnaire) might be burdening AM customers, so it might decrease the response rate of the survey. It would also hard to set-up a time to meet AM customers (they are mostly working) in order to do a structured interview. Hence telephone questionnaire was employed as the research instrument for the mini-survey. Telephone
  • 32.
    24 questionnaire will likelyhave a high response rate (Saunders, et al., 2012, p. 421), and AM customers will not have to set aside as much time compare to a structured interview. 4.3. Research Methods (Data CollectionTechniques and Analysis) This consultancy project will use a mixed-method research (Saunders, et al., 2009, p. 152). The consultant will mainly use a qualitative approach to achieve this research project objectives, and to a lesser extent a quantitative approach will be used for the mini- survey24. 4.3.1. Data Collection Mini-survey The consultant uses a mini-survey in order to get an understanding of what does AM customers value from them. As mentioned earlier (section 4.2.2), telephone questionnaire is the instrument employed during the data collection process. Through the client informal database, the consultant was able to find 53 names25 of AM customers. The sample for the mini-survey will be the 53 peoples of AM customers. Participants are asked to rank several category of AM product & services in a sequence of importance –from their perspectives–. The consultant also asked, “What are the most important thing we should improve? (The thing which “if improved” will make AM a better used-car dealer)”, in order to get a better understanding of AM customers’ perspective. Questions are asked for the participants to:  Rank several categories (will be stated in section 5.1) of AM product & services in a sequence of importance –from the customer perspectives–.  Stated the most important category to be improved, in order for AM to be a better used-car dealer Action Research The consultant collected data through a combination of observation and unstructured interview. The consultant spent two and a half months (1st week of February – 2nd week of April) in Indonesia to do the action research (in AM). The owner of AM (Mr. L) is the only one who knew 100% of the consultant purpose of working there. The other personnel of AM only knew partially, since there is no need for them to know the whole story (it might hinder the process if they knew). Hence, it can be said that the consultant is acting as an “observer-as-participant” as well as a “participant-as-observer” (Saunders, 24 See section 5.2.2 25 Including phone numbers
  • 33.
    25 et al., 2012,p. 345). The consultant mostly spents a lot of time with Mr. L, in order to understand the client perspectives on AM business and its environment. During those time, the consultant mostly listen, observe, and asking questions. The consultant have also observed most of the client day-to-day activities, such as; meetings with business networks, dealing with procurements of product (buying cars), meetings with AM management personnels and/or with AM floor employees, as well as entertaining AM business networks in general. The consultant also have a lot of discussion regarding “how AM do their business” and “why AM do what they do”. The consultant have also discussed several of his idea that might be implemented.Aside from that, the consultant also interacts with AM personnels (Managements, as well as floor employees and brokers) whenever there is a chance. The consultant mostly asked questions and listening to their answer, in order to understand their perspective on AM business environment in general.The consultant keep a personal note, to write any important point which can be usefull to achieve this project objectives. 4.3.2. Data Analysis Mini-survey The data will be analyzed using Microsoft excel. Respondents answers (to rank AM product & services category in a sequence of importance) will be put as a number, and every respondent answers on each category will be added. Respondents mostly place the categories that have a low total number in a high ranking. Based on those numbers, the average rank can also be calculated. Then the consultant will have an idea of the order of importance (of AM product & services) from the customers’ perspectives (Appendix 1. Phone questionnaire answer notes). In other words, the consultant will know what do AM customer value the most from their business. The category, which is mentioned the most from the question of “what are the most important thing we should improve? (The thing which “if improved” will make AM a better used-car dealer)” will be a main priority for the consultant, in forming the recommendations (deliverables) by the end of this report26. Action Research Since qualitative data collection results in a non-standardized data, there is a need to classify the analysis into categories (Saunders, et al., 2012, p. 547). Hence, the consultant will use the 9 Building Blocks model (see figure 2.9) to categorize the data derived from the action research (including; observations, disscusions, and unstructured interview). As the name suggested, the categorization will be divided into 9 sections; customer segments, value propositions, channels, customer relationships, revenue streams, key resources, key activities, key partnership, and cost structures. The consultant chose the 9 Building Blocks model to categorize in analyzing the data, in order to facilitate the reader to get a better understanding of how the consultant get to the end result / deliverables 26 See 2.3.3
  • 34.
    26 (since the derivelableswill be in the form of 9 Building Blocks as well) (Saunders, et al., 2012, p. 563). 4.4. Time Horizons As the consultant have already mentioned in earlier section27 by the end of this research project, the consultant will give recommendations to achieve the research objectives. Since this research project will not be dealing with the actual implementation and/or the result of such implementation, it can be said that this research project is a cross-sectional study (Saunders, et al., 2009, p. 155). 4.5. Reliability & Validity 4.5.1. Reliability The main threat to the reliability of this consultancy project is the consultant bias. To deal with this threat, the consultant will have to always be critical to his own thinking. The consultant has to always try to observe and think from different perspectives, and keep challenging his own ideas. Another threat to reliability is the consultant effect; the consultant might hinder the consultancy project processes by simply being present. To minimize the chance of the consultant effect, the owner of AM (Mr. L) is the only person who knows a 100% of the consultant purposes28. 4.5.2. Validity To deal with the internal validity of the mini-survey, the consultant did a pilot test prior to administering the real test to AM customer (Saunders, et al., 2009, p. 372). The consultant has also discussed the issues (such as; form of survey, words use for question, and etc.) of mini-survey with the clients, as well as receiving feedback. Since this research project will deal with a specific organization in a specific environment, the consultant think that the end results will not have a high-level of external validity (Saunders, et al., 2009, p. 158). 27 See 2.3.3 28 See 5.3.1
  • 35.
    27 4.6. Ethical Considerations Theconsultant has already got the approval from Mr. L to do this research project in AM. In regards to the mini-survey, respondents have been informed about the purpose of the survey before starting. Due to confidentiality issue, the consultant will use an alias every time he need to mention person’s name in this paper. 4.7. Summary This chapter explained the methodology and methods employed for this particular research. This research project leans more on to an inductive approach, and using a mixed-methods data collection technique and analysis. The consultant will mainly use action research as this consultancy project research strategy, and to a lesser extent a mini- survey will be employed in order to reach the first objective of this project (understand what AM customer value from their business). The consultant has taken measures in regards to reliability and validity issues, as well as ethical considerations.
  • 36.
    28 5. ANALYSIS &RESULTS In this chapter, data results from the mini-survey and action research will be presented and analyze. This chapter will be mainly divided into three main sections. The first section will discuss the results and data analysis from the mini-survey. The mini-survey was conducted in order to answer the following research question “What do AM customers value the most from their business?”. The results from the mini-survey will also be used to guide the consultant in formulating the desired business model (deliverables29). The main focus of the second section would be the results and data analysis of the action research that divided into nine categories (figure 2.9. Nine Building Blocks Model); customer segments, value propositions, channels, customer relationships, revenue streams, key resources, key activities, key partnership, and cost structures. The purpose of dividing this section into nine categories is to structuring the data results and analyzing process in a manner, which facilitate the consultant in formulating the deliverables of this consultancy project (in the form of 9 Building Blocks as well). Last but not the least, a SWOT analysis of each nine building blocks of AM business model will be added in the second section as well. 5.1. Mini-survey As the consultant have already mentioned in earlier section30, respondents were asked to rank several category of AM product & services in a sequence of importance (1 as the most important, 6 as least important), and to answer the following question “What are the most important thing we should improve?” (“if improved” will make AM a better used-car dealer). The descriptions of AM product & services categories are as following: A. Quality of product (Cars) B. Staff (helpful –knowledge about product– & friendliness) C. AM networks with Auto Finance / Leasing Company (the ability to help customers get a lease) D. The Showroom (Physical Showroom) E. Inventory / Product Availability & The ability to get the cars that the customer want F. Other (In case the consultant and client miss something out, and the respondents want to add something else) The total sample of respondents (AM customers) are 53, the consultant was able to interviewed 34 persons. The active response rate is 72%, 13 peoples were busy and 29 See 2.3.3 30 See 5.3
  • 37.
    29 unable to setup a time for the interview, while another 6 were unreachable (Total response rate is 64%) (Saunders et al., 2009, p. 220). 5.1.1. Ranking Question Results & Analysis The summary of the results will be presented in the table 6.1 below (see Appendix 2 for detail). Category Number of times each category mentioned in ranks Total 1 2 3 4 5 6 A 17 11 6 0 0 0 57 B 0 4 9 19 2 0 121 C 12 7 5 3 7 0 88 D 0 1 0 8 25 0 159 E 5 11 14 4 0 0 85 F 0 0 0 0 0 0 0 Table 5.1. Summary of Ranking Question Results In a glance, we can see that there are no respondents who wanted to add another product & service category in the ranking (category F). Several factors might be the reason for this, such as; The consultant and client did not miss anything, the client are not very honest in answering, or the clients might prefer to put less effort in answering the questions. Although the reason for that cannot be guaranteed, the consultant will assume that it is because there is no other category that the customers (respondents) want to add. Respondents mostly place the categories that have a low total number in a high ranking. The consultant will use an example to explain how he calculate the total in the table 6.1: Category A: (Rank X number of times it mentioned) + (Rank X N) + …. = Total A: (1 X 17) + (2 X 11) + (3 X 6) + (4 X 0) + (5 X 0) + (6 X 0) = 57 The average ranking for each category can also be calculated by, dividing the total number with the number of respondents. Average Ranking: Total Number / Total Respondents Hence the average ranking for each category is; A. 1.7, B. 3.6, C. 2.6, D. 4.7, E. 2.5.
  • 38.
    30 Therefore (based onthe results), in answering the research question of “What do AM customers value the most from their business?”. The consultant now understand the rankings31 of the things that AM customers value from their business are: 1. (A) Quality of Product (cars) 2. (E) Inventory / Product Availability & The ability to get the cars that the customer want 2. (C) AM networks with Auto Finance / Leasing Company (the ability to help customers get a lease) 4. (B) Staff (helpful –knowledge about product– & friendliness) 5. (D) The Showroom (Physical Showroom) 5.1.2. “Should be Improved” Results & Analysis In regards to the question “What are the most important thing we should improve?” (“if improved” will make AM a better used-car dealer) in the mini-survey. The results will be presented in table 6.2 (below). Category Frequency Percentage A 5 15% B 7 21% C 5 15% D 2 6% E 15 44% F 0 0% Total 34 100% Table 5.2. Frequency of each category being mentioned as “Should be improved” 44% of respondents think that the Inventory / Product availability of AM need to improve the most. Seven of respondents (21%) think that AM mostly need to improve the quality of the staffs. Based on the results (Table 6.2) it can be said that most of AM customers are quite satisfied with the other category of product & services that AM offered. These results, will guide the consultant in formulating the deliverables of this consultancy project. 31 1 being most important – 5 being least important
  • 39.
    31 5.2. Action Research Dataresults and analysis of the action research will be presented in the form of 9 Building Blocks Model (Figure 2.9). Based on the model, this section will be divided into nine categories –customer segments, value propositions, channels, customer relationships, revenue streams, key resources, key activities, key partnership, and cost structures –. This section can also serve the purpose of answering one of this consultancy project research question (“What is AM current business model?”). 5.2.1. Customer Segments The customer segments define the different groups / segment of customers an organization aims to target / to reach and serve (Osterwalder & Pigneur, 2010, p. 20). AM have two customer segments. The characteristics of each segments can be found below:  First segment (AM main target) characteristics: o Middle & lower-middle class (mostly live in Bekasi area). o Prefer affordable and highly economical cars, such as Toyota Avanza & Daihatsu Xenia (Figure 3.4). o Purchase through credits  Second segment: o Every other car-buyers that are not included in the first segment. AM business strategies, are mostly form to target the first customer segment. AM did not start in this manner. Their business strategies are evolving along the way, in order to grab the opportunity in the market. The profit margin from one customer of the first segment is considerably lower than the customer from the second segment, but AM can sell a larger quantity of cars to the first segment. Mr. L (AM Owner) stated “The profit from one Toyota Avanza32 (first segment) may be significantly lower than Honda CR-V33 (second segment), but we can sold 3 to 5 Avanza in one month, while it might even take two months to sell one CR-V.” 32 Between Rp 10.000.000,00 – Rp 15.000.000,00 33 Between Rp 30.000.000,00 – Rp 45.000.000,00
  • 40.
    32 AM Customer Segment’sSWOT Strengths Weaknesses  Well segmented focus  Target segment is alligned with AM geographical area  Target segment offered a low profit margin Opportunities Threats  A large number of customers (in the target segment) still unreached by AM  Reaching those unreached customer can significantly grow AM scale  Highly competitive market  Intense competition Table 5.3. AM Customer Segment’s SWOT 5.2.2. Value propositions The value proposition describes the products and/or services, which create value34 for a specific customer segment (Osterwalder & Pigneur, 2010, p. 22). AM value propositions:  High quality product (cars) Mr. L stated, “We are proud with the quality of cars we sell. Our cars prices may be a little bit higher than the market, but we put our customer satisfaction as our top priority. We try to buy cars that are still in a good condition, and even when it is not good enough, we will make the necessary repair (be it painting, engine parts, etc..) or even change the parts when its needed.” Mr. Y (Operational Director): “Most of other dealers will try to buy cars as cheap as possible, and sell it as expensive as possible. That is why they will only repair the cars just to look good from the outside, they even use a low quality counterfeit parts.” AM cars do have a little bit higher prices than the market standards. The reason for that is because they make any necessary refinement to their product for the sake of their customers’ satisfaction. Hence compare to other used-car dealer, AM have a higher rates of customer returns and customers referral.  Business Networks: Ability to help customers (with a poor data35) to get a lease from ANDALAN Finance (auto finance / leasing company) 34 Value maybe qualitative (e.g. customer experience, design)or quantitative (e.g. price)
  • 41.
    33 The reputation Mr.L have and the trust that ANDALAN management have for him, has enable Mr. L to help prospective customers (first customer segment) whom usually have a hard time to get their leasing agreement approved, to get a lease from ANDALAN Finance. Mr. L: “Alhamdulillah, I have gained ANDALAN head area trust that enables me to help customers with a bad data to get a lease. But, it is under a buy-back guarantee. So that if within the first 6 months, customer cannot continue their payment, AM will have to buy the car back.” Buy-back guarantee is a quite risky condition to help customers. Since AM are vulnerable to lost, if they choose to help the wrong customer. The consultant then asks the owner of AM the reason of implementing this kind of strategy. Mr. L: “Well it is a quite risky strategy, but because of the experiences that I accumulated. I am able to read and see a person’s character by having a conversation with him. Asking questions, analyzing their answer, reading their body language and facial expressions. This way, I can decide if the prospective customers is actually willing to pay (worth to be help) or not.” From Mr. L answer we can to see that the second value propositions of AM are heavily relies on the owner’s ability and tacit knowledge, and this kind of knowledge are harder to pass on to another personnel of AM as opposed to formal knowledge. 35 Example: They do not have assets (house)/ still live in a rented house, but actually able to meet the monthly payment; they can only pay a little amount of down payment
  • 42.
    34 AM Value Propositions’SWOT Strengths Weaknesses  Well aligned with the target customer segment needs  Customers are quite satisfied with AM value propositions (product quality & business networks)  Relies on owner’s tacit knowledge (hard to pass on the other AM personnel) Opportunities Threats  Customers are interested in a larger inventories / product avalability  AM can offer customers any car that they wanted (product avalability as a new value proposition)  Substitute products are available in the market  Competitors are offering a lower price products  The weakness made it harder for AM to grow its scale Table 5.4. AM Value Propositions’ SWOT 5.2.3. Channels Channels describe how a company can reach and communicate with its customer segments to deliver value proposition (Osterwalder & Pigneur, 2010, p. 26). AM channels include:  Physical Showroom Mr. L: “Usually, most peoples who come to our showroom are only to ask the prices of our cars, to use it as a comparison.” MA36 stated “Most of the time, peoples who come here are only asking prices. They rarely buy cars, most of the people who buy our cars are the one who is being introduced / invited by brokers, or our personnel.” The consultant concludes that the physical showroom is rarely being the channel that attracts new customers. The showroom is mostly served as an office for AM personnel, the inventory storage (to park cars), and as a place to see AM cars (for customers that are invited by other channels)  Customer Referral / Mouth-to-mouth  Brokers 36 One of the floor employee, job descriptions: Live in the showroomas guards,wash cars, and other miscellaneous job (make coffee, tea, etc.)
  • 43.
    35  Personal connectionof AM personnel As MA stated earlier, most of AM sales comes through brokers and AM personnel. By keeping the customers’ satisfaction as its top priority, AM have a high rate of customer return and customer referral. As an example, Mr. L stated that there are one customers who have bring three of his relatives to purchase cars from AM as well, and there is also one customer who have bought three cars from AM (at first he bought one car, and then he bought another one, and lastly he sold his first car to AM, to buy another different cars).  Third party website / platform for buying and selling cars (such as: www.olx.co.id/mobil/bekas/ ,www.mobil123.com/mobil , and etc.) Then again just like the physical showroom, this channel is mostly used for a price comparison. Sometimes AM also advertise their product through third party website, and use these platforms to find information of cars to be procured as well. AM Channels’ SWOT Strengths Weaknesses  Match / alligned with the target customer segment  Customer referral, brokers & personal connection of AM personal: efficient  Channel reach among prospecttive customers is weak  Poorly integrated  Physical showroom: ineffective & inefficient  Third-party website is ineffective Opportunities Threats  Brokers: growing AM networks of brokers will also grow AM customer reach  When AM do not manage the network of brokers properly, those brokers might go /sell their information to competitors Table 5.5. AM Channels’ SWOT 5.2.4. Customer Relationships Customer relationships reflect the type of relationships an organization establishes with specific customer segments (Osterwalder & Pigneur, 2010, p. 28). AM do not have a formal customer relationship system. The type of relationship they establish with their customer is:  Personal Relationship Basically, the person (can be the Owner, Operational Director, etc.) who brings a specific customer in, are the one who handle the relationship with that specific customer.
  • 44.
    36 AM Customer Relationships’SWOT Strengths Weaknesses  Match the target customer segment preference  Lack of customer relationship system Opportunities Threats  Indonesian are mostly valued personal relationship  A proper education for AM personnel (to maintain customer relationship) will improve AM overall relationship with customers  Relies on AM personnel ability to maintain customer relationship  Personnel mistakes can be costly for AM Table 5.6. AM Customer Relationships’ SWOT 5.2.5. Revenue Streams Revenue streams reflect the revenues an organization generates from each customer segment (Osterwalder & Pigneur, 2010, p. 30). AM have two streams of revenue:  Product (cars) Sales  Refund from Auto-finance / Leasing Company (for customer that purchase through credit) Aside from revenues AM generate through selling their product (cars), AM also get a refund (for the customer who purchase through credit) from auto-finance / leasing and insurance company. Refund can be described as a percentage of interest that the customer will pay to auto finance / leasing company, paid by auto leasing company to AM upfront. The nominal of refund are usually about 5.5% of the price of the car sold37. Mr. L stated “For a Leasing company, we (showroom) are a brokers. So this refund can also be labeled as a brokerage fee.” 37 See 3.1.2
  • 45.
    37 AM Revenue Streams’SWOT Strengths Weaknesses  Charge for what customers are willing to pay for  Revenues are quite predictable  Revenues are transactional with few repeat purchase  Dependent on single revenue stream  Incur high cost before collecting revenue Opportunities Threats  AM can find customers (buyer) for a specific car, before actually procure / buy that specific cars (secured revenue before incuring cost)  Dependent on single revenue streams (car sales) Table 5.7. AM Revenue Streams’ SWOT 5.2.6. Key Resources Key resources building block describes the principal assets required to make a business model work (Osterwalder & Pigneur, 2010, p. 34). AM key resources are:  Financial: Capital  Human Resource: Skilled personel (in selling cars as well as procurement), tacit knowledge, personal connection of AM personnel AM value propositions (see 5.2.2) mostly rellies on AM Human Resource. In maintaining the quality of the cars which they sell, to some extent recuired AM to procure product that are still in a good condition. Also in minimizing the risk (of buy-back) while helping customer get a lease, AM relies on the Owner ability and tacit knowledge.  Trust / Reputation of the Owner and AM personnel Mr. L: “Gaining peoples’ trust and building a good reputation is long, and hard process. But with just one mistakes, you can lose both. In every field of businesses, I believe that trust and reputation is what can get you far.” AM reputation is critical in keeping their business model works. The value propositions and channels of AM are dependent on AM trust and reputation. Maintaing AM reputation and the trust that stakeholders have for AM is crucial in keeping the revenue streams going.
  • 46.
    38 AM Key Resources’SWOT Strengths Weaknesses  Resource needs are predictable  Trust & reputation are difficult for competitors to replicate  Limited Financial resources Opportunities Threats  Information (about cheap car on sale & prospective customers looking to purchase cars)  Trust & reputation are difficult to maintain / can be lost easily  Tacit knowledge are hard to pass on other personnel Table 5.8. AM Key Resources’ SWOT 5.2.7. Key Activities Key activities describe the most important things an organization must do to make its business model work (Osterwalder & Pigneur, 2010, p. 36). AM key activities are:  Maintaining the quality of products (cars) Mr. L: “I keep reminding AM personnel about keeping customer satisfaction through our product quality from time to time.” Even though maintaining the quality of AM products is one of their key activities. AM mostly relies on the owner’s personal approach to personnel. This personal approach is quite effective at the moment, but as AM grows its scale the consultant think that AM will need a more proper system to maintain its quality.  Selling cars With car selling as AM main revenue streams, the activities of selling cars are obviously one of AM key activities.  Maintaining trust and reputation of AM, as well as the relationship with business networks (auto-finance/leasing company), and other stakeholders (brokers, customers, etc.) As the consultant have already mentioned in earlier section, the activities mentioned above are crucial in order to make the business model works.
  • 47.
    39 AM Key Activities’SWOT Strengths Weaknesses  Execution quality is high  Maintain trust & reputation are difficult to copy  Selling cars: quite ineffective (weak customer reach)  Maintaining product quality & selling cars: can be copied easily Opportunities Threats  AM can standardize the activity of maintining product quality  AM can utilize a better channel to strengthen their main activity (selling cars)  Trust & reputation are difficult to maintain / can be lost easily Table 5.9. AM Key Activities’ SWOT 5.2.8. Key Partnership Key partnership describes the network of partners and suppliers that make the business model work (Osterwalder & Pigneur, 2010, p. 38). The type of partnership that AM have is strategic alliances (with non-competitors). AM have a strategic alliances with:  Auto Finance / Leasing companies Mr. L: “Pareto showroom can get a liquidation faster than a non-pareto showroom. For example in ANDALAN, we used to need to wait 1 – 2 weeks for liquidation, but now (after becoming pareto) we only have to wait between 3 – 5 working days.” As the consultant have already mentioned (section 2.1.3), AM are a ‘pareto’ showroom for BFI Finance and ANDALAN Finance. Mr. L statement above describes one of the advantage of being a ‘pareto’ showroom. Fast liquidation also means a faster flow of cash, which can results in a higher return on investment.  Car repair and workshop AM forge a relationship with a car repair and workshop, for a quality purpose. In order to maintain the quality of the product (cars) that they sell, most of the time they need to do some repair or painting for the car they procured. By having a strategic alliances with a car repair and workshop AM are able to use their services for a lower prices than the market standards, so AM can sell a high quality cars without increasing the prices as high.
  • 48.
    40 AM Key Partnership’sSWOT Strengths Weaknesses  AM are focused & enjoyed working with partners  AM have a good relationship with their partners  Competitors can imitate the same kind of partnership as AM Opportunities Threats  Network of brokers can be added as key partners: to help AM strengthen their customers reach, to increase AM information knowledge (about cheap car on sale & prospective customers looking to purchase cars)  Coopetition: with other dealer that targeted different customer segments  AM partners can also collaborate with competitors Table 5.10. AM Key Partnership’s SWOT 5.2.9. Cost Structure Cost structures describe all costs incurred to operate a business model (Osterwalder & Pigneur, 2010, p. 40). AM cost-structure are in between (the two extremes) cost-driven and value-driven. As mentioned in earlier section, AM focuses on the customers’ satisfaction through selling a high quality product. Maintining to sell a high quality products indicate a value-driven part of the business. Aside from that, AM management try to keep their operational day-to-day cost as low as possible (cost-driven). The of AM cost structure are:  Fixed costs o Salary of personnel o Physical showroom rents  Variable costs o Brokers fee (for selling car) o Personnel bonus and fee (for selling car) o Car / product repair costs o Showroom water, gas, and electricity Looking at the cost of the physical showroom and its impact on attracting new customers38, the consultant think that the value-for-money of the physical showroom is quite wasteful. While it is the other way around for brokers. The cost of brokers (broker fee) are variable, meaning that AM pay the cost for each car sold (for a specific person that sold the car). The consultant believe that brokers are an effective channel for growing AM businesses. 38 See 6.2.3
  • 49.
    41 AM Cost-Structure’s SWOT StrengthsWeaknesses  Cost are predictable  Benefit from economies of scale  Operations are cost-inefficient  High-cost to grow the scale of business (to have bigger inventory = to buy more cars, and need more space to park the cars) Opportunities Threats If AM network of brokers can grow significantly, it can:  Reduce the cost to grow the scale of business: (give AM strong informational knowledge (about cheap car on sale & prospective customers looking to purchase cars), which means AM do not need to actually have a larger inventory to provide prospective customers with the cars that they desired)  Strengthen AM’s customer reach, without having to open another branch of physical showroom (which are cost-inefficient)  Unable to grow AM business scale without a significant amout of investment Table 5.11. AM Cost-Structure’s SWOT
  • 50.
    42 5.3. Summary To summarizethe results and analysis of the data collected through mini-survey and action research. In general, the findings can be concluded as following: AM customers’ mostly valued the quality of the products (cars), while a considerable numbers of customers valued the inventory / product availability (The ability to get the cars that the customer wants), and AM networks with auto finance / leasing company (the ability to help customers get a lease). Most of AM customers’ think that the inventory / product availability should be AM top priority to improve. Hence, the answer to the research question of “What do AM customers value the most from their business?” is the quality of products (car). In answering the research question of “What is AM current business model?” a brief version of the nine building blocks model will be used as following: 5.2.8. Key Partners Auto Finance / Leasing Company Car Repair & Workshop 1. 5.2.7. Key Activities Selling Cars Maintain the Quality of Products Maintain the Trust & Reputation 5.2.2. Value Proposition High Quality products (used car) Business Networks: Ability to help customers get a leasing agreement 5.2.4. Customer Relationships Personal Relationship 5.2.1. Customer Segments Middle & lower- middle class: who purchase affordable & highly economical cars,preferably through credit Other car-buyers 5.2.6. Key Resources Financial Human Resource Trust & Reputation 5.2.3. Channels Showroom Customer Referral/ Mouth- to-mouth Brokers AM personnel 3rd party websites 5.2.9. Cost Structure Fixed Costs Variable Costs 5.2.5. Revenue Streams Car (product) sales Refund from Auto-Finance Figure 5.3. Nine Building Blocks of AM Current Business Model
  • 51.
    43 A brief summaryof AM business model SWOT analysis can be describe in the following table: Strengths Weaknesses  Well focused customer segment  Value propositions are aligned with target customer segment  Customers are generally satisfied with AM product & services  Channel reach among prospective customers is weak  Dependent on a single revenue stream Opportunities Threats  A large numbers of customer (in the target segment) still unreached by AM (opportunities for growth)  Strengthening the network of brokers will; give AM strong informational knowledge –illusion of large inventory (ability to provide customers with any car that they want) –, and strengthen AM’s customer reach  Highly competitive market  Unable to grow the scale of business without investing a significant amount of capital Table 5.12. AM Business Model's SWOT
  • 52.
    44 6. CONCLUSION &RECOMMENDATIONS This chapter will be divided into four main sections. In the first section, the consultant will conclude the diagnosis of AM main problem –very little growth–. He will use a fish- bone (Ishikawa) diagram in order to describe the possible causes of AM problem. The consultant will propose his recommendations (strategy) for AM in the second section of this chapter –along with the possible benefits of the recommended strategies–. In the third section, the consultant will propose the desired business model –in the form of nine building blocks– that he formulated. Last but not the least, the consultant will propose a plan of actions –for AM– to implement his recommendations. 6.1. Conclusion of the Diagnostic Work In doing the diagnostic work for AM, the consultant identified several possible causes of AM main problem –very little growth–. As the consultant have already mentioned in earlier chapter (section 1.5), he found that AM; have no formal customer database, have no clear idea of what their customers value from them –never done any formal market research–, have no clarity for their future directions, and the owner does not communicate his vision to the people in the organization in a clear manner –results in a lack of common language–. After the research, the consultant was able to identify another possible causes of AM problem. He then decided to categorize those set of possible causes into six major categories: 1. Customer Insight 2. Financial 3. People / staff 4. Market Share 5. Management 6. Business Operations In order to facilitate the reader, the consultant will use a fish-bone (Ishikawa) diagram (figure 6.1) to describe the possible causes of AM main problem.
  • 53.
    45 Figure 6.1. Fish-bone(Ishikawa) Diagram of AM Problem’s
  • 54.
    46 6.2. Recommendations ofStrategies The consultant recommends two strategies for AM. The first strategy is to utilize and strengthen AM network of brokers, in order to have a stronger customer reach, and a stronger informational knowledge –illusion of a larger inventory –. The second recommended strategy is a coopetition with other used car dealer, who are mainly targeting a different customer segments from AM. The next section will provide the description of each of the recommended strategies, as well as its possible benefit. 6.2.1. Strengthen AM’s Network of Brokers The network of brokers is one of AM strategy (see section 2.1.3 for detail). As a channel to reach customers of AM, brokers are considered to be quite effective and efficient. The consultant believes that by strengthening AM’s network of brokers can give AM several benefits, which are:  Stronger customer reach (reach more customer in the target segment)  Stronger informational knowledge; o Give illusion of large inventory (what the customer wants): By being able to provide customers with any cars that they wanted o Provide information for better procurements: cheap and good quality car on sale  If successful, can replace ineffective and inefficient channel –physical showroom might become obsolete, no need for a new branch (may even be no need for physical showroom at all) which have a high fixed-cost–  Low-cost for value strategy, in order to grow AM scale and achieve its objectives (section 1.1) The consultant will provide several illustrations to visualize the benefit of this strategy. The first illustration (figure 6.2) will show the customer base of AM, in a geographical picture. The second illustration (figure 6.3) will show the geographical area of AM’s target customer segment –unreached market / opportunities for growth–. The third figure (6.4) illustrate the advantages of the network of brokers –the benefits mentioned earlier –.
  • 55.
    47 Figure 6.2. AM'sCustomer Reach (map of JABODETABEK –Jakarta, Bogor, Tangerang, Depok, Bekasi–. Surface: Jakarta (661.52 km2), and its surrounding city (1,357.49 km2)) Figure 6.2. Descriptions:  Square: the location of AM showroom and office  Circle: the geographical area of AM customers, the size of the circle represents quantity of customers
  • 56.
    48 Figure 6.3. GeographicalArea of AM's Target Customer Segment (map of JABODETABEK –Jakarta, Bogor, Tangerang, Depok, Bekasi–. Surface: Jakarta (661.52 km2), and its surrounding city (1,357.49 km2)) Figure 6.3. Descriptions:  Square: the location of AM showroom and office  Circle: the geographical area of AM customers, the size of the circle represents quantity of customers  Green Stripes: represents the geographical area of AM’s customer segments – unreached market / opportunities for growth–
  • 57.
    49 Figure 6.4. Illustrationof the Network of Brokers (map of JABODETABEK –Jakarta, Bogor, Tangerang, Depok, Bekasi–. Surface: Jakarta (661.52 km2), and its surrounding city (1,357.49 km2)) Figure 6.3. Descriptions:  Square: the location of AM showroom and office  Circle: the prospective customers  Star: Brokers  Star –link– Circle: brokers and their personal connection / networks  Green-Arrow: AM Reaching prospective customers through brokers personal networks and connection Reader can find the detail of brokers and their personal connection in the earlier chapter (section 2.1.3. Brokers, and figure 2.7.)
  • 58.
    50 Retaining Brokers To beable to strengthen / grow the network (of brokers) that AM have, they will need another strategy to retain brokers –aside from the personal approach (see 2.1.3. for detail)–. The new strategy has to attract new brokers (to be in AM network of brokers), as well as retain them in the future. General characteristics of brokers in Jakarta area can be describe as:  Indonesia are the largest Muslim country (a majority of Indonesian are Muslim), and generally most of the brokers are Muslim  Brokers have a relatively low income: they usually have a hard time to save their income (priorities children education for savings) Because of that reason, the consultant recommends AM to provide rewards (aside from fee) for the network of brokers. The form of rewards is a religious travel package (Umroh) to Mecca and Medina in Saudi Arabia, for two people39. The rewards can be given in a kind of competition system. All of the brokers who are doing business with AM will be appraise in a point system (based on the profitability they make for AM). As mentioned earlier (brokers can hardly save money), most of the brokers are only dreaming of going for Umroh. They never think that it will be possible for them to go to Mecca and Medina for the religious trip. Hence, the consultant believes that by providing this reward annually AM can attract much more brokers to do business with AM, the appraisal systems will also stimulate competition between brokers to bring the most profitability form AM. For a Non-Muslim brokers, a rewards can be a travel package to Europe / other attractive destinations. 6.2.2. Competition and Cooperation (Coopetition) In the same sense as AM who targeted a specific customer segment (but still serve another segment as well), there are plenty of similar competitors. AM can form a coopetition relationship, with competitors that mainly focus on a different customer segment than AM. There are several possible benefits from this strategy:  Strengthen AM market reach: Coopetitors can refer prospective customer that they cannot served to AM, and vice versa. o Satisfy the customers that come to AM even when AM cannot actually serve them (maintain reputation)  Strengthen informational knowledge: Procurement information (to buy cars/inventory) 39 Broker who are the most profitable for AM (annual) and their spouse
  • 59.
    51 6.3. Desired BusinessModel They consultant will use a nine building block canvas (figure 6.5), in order to describe the formulation of the desired “customer-centric” business model for AM. Key Partners Auto Finance / Leasing Company Car Repair & Workshop Network of Brokers Competition – cooperation (coopetition) 1. Key Activities Brokers Retainment Selling Cars Maintain the Quality of Products Maintain the Trust & Reputation Value Proposition High Quality products (used car) Business Networks: Ability to help customers get a leasing agreement Product Availability: Ability to provide customers with any cars that they wanted Customer Relationships Personal Relationship Customer Segments Middle & lower- middle class: who purchase affordable & highly economical cars,preferably through credit Other car-buyers Key Resources Financial Human Resource Trust & Reputation Channels Showroom (may become nonessential) Customer Referral/ Mouth- to-mouth Brokers AM personnel / sales 3rd party websites 5.2.9. Cost Structure Fixed Costs Variable Costs 5.2.5. Revenue Streams Car (product) sales Refund from Auto-Finance Figure 6.5. Formulation of AM’s Desired (customer-centric) Business Model
  • 60.
    52 As discussed inthe literature review (section 3.2.), designing a customer-centric business model is described as designing business model on customer insight; based on the value that customers are willing to pay for. A result from the research indicates that, AM customers value the “quality of their product” the most, and followed by “inventory / product availability –ability to get the product that the customer wants –”. Hence the desired business model is formulated to fulfill the later research indications – inventory / product availability (ability to get the product that the customer wants) –. 6.4. Plan of Actions The plan of actions to implement the consultant’s recommendations are as following:  To strengthen AM’s network of brokers (section 6.2): 1. Develop the reward system / competition for network of brokers 1.1. Develop appraisal system: to analyze the profitability each broker’s make for AM –to give the rewards to the right broker – 2. Inform the current network of brokers that AM have: 2.1.Rewards all of them with a domestic trip (Bali) as a group 2.2.Aside from a holiday, during the trip AM management will inform them about the reward system / competition of brokers 2.3.The news about the reward system will travel fast  Competition & Cooperation (Coopetition): 1. Finding a suitable coopetitors partners, by analyzing competitors who:  Mainly target different customer segment  Have different inventory management system:  Have different stocks than AM, and will always be
  • 61.
    53 References Bastos, J.A.R. &Gallego, P.M., 2008. Pharmacies Customer Satisfaction and Loyalty: A Framework Analysis. Journal of Marketing. Universidad de Salamanca. Bloemer, J.M.M. & Kasper, H.D.P., 1995. The complex relationship between consumer satisfaction and brand loyalty. Journal of Economic Psychology, 16, pp.311-29. Chai, K.H., Ding, Y. & Xing, Y., 2009. Quality and Customer Satisfaction Spillovers in the Mobile Phone Industry. Service Science, 1(2), pp.93-106. Ernst & Young, 2015. Future of automotive retail. [Online] Available at: http://www.ey.com/Publication/vwLUAssets/EY-future-of-automotive-retail/$FILE/EY- future-of-automotive-retail.pdf [Accessed 10 November 2015]. Ernst & Young, 2013. The journey toward greater customer centricity. [Online] Available at: http://www.ey.com/Publication/vwLUAssets/The_journey_toward_greater_customer_cen tricity_-_US/$FILE/Customer_Centricity_Paper_29_April_Final_US.pdf [Accessed 2 april 2016]. Gustaffsson, A., Johnson, M.D. & Roos, I., 2006. The Effects of Customer Satisfaction, Relationship Commitment Dimensions, and Triggers on Customer Retention. Journal of Marketing, 69(4), pp.210-18. Hallowell, R., 1996. The relationships of customer satisfaction, customer loyalty, and profitability: an empirical study. International Journal of Service Industry Management, 7(4), pp.27-42. Hines, P., Holweg, M. & Rich, N., 2004. Learning to evolve A review of contemporary lean thinking. International Journal of Operations & Production Management, 24(10), pp.994-1011. Jahanshahi, A.A. et al., 2011. Study the Effects of Customer Service and Product Quality on Customer Satisfaction and Loyalty. International Journal of Humanities and Social Science , 1(7), pp.253-60. Lean Enterprise Institute, n.d. What is Lean. [Online] Available at: http://www.lean.org/WhatsLean/ [Accessed 20 January 2016]. Newby, T. & McManus, S., 2013. The Customer Service Pocketbook. 3rd ed. Alresford: Management Pocketbooks Ltd. Osterwalder, A. & Pigneur, Y., 2010. Business Model Generation: A Handbook for Visionaries, Game Changers, and Challengers. New Jersey: John Wiley & Sons, Inc.
  • 62.
    54 Pijl, P.V.D., 2014.Business Models Inc. [Online] Available at: http://www.businessmodelsinc.com/top-10-reasons-to-start-with-business-model- innovation/ [Accessed 11 January 2016]. Porter, M.E., 1996. What is strategy? Harvard Business Review, pp.61-78. Reason, P., 2006. Choice and Quality in Action Research Practice. Journal of Management Inquiry, 15(2), pp.187-202. Saunders, M., Lewis, P. & Thornhill, A., 2009. Research Methods for Business Students. 5th ed. Essex: Pearson Education Limited. Saunders, M., Lewis, P. & Thornhill, A., 2012. Research Methods for Business Students. 6th ed. Essex: Pearson Education Limited. Shende, V., 2014. Analysis of Research in Consumer Behavior of Automobile Passenger Car Customer. International Journal of Scientific and Research Publications, 4(2). Sorescu, A. et al., 2011. Innovations in Retail Business Models. Journal of Retailing, 87S(1), pp.S3-S16. Trading Economics, 2016. Indonesia GDP Annual Growth Rate. [Online] Available at: http://www.tradingeconomics.com/indonesia/gdp-growth-annual [Accessed 26 April 2016]. Waddell, D. & Sohal, A.S., 1998. Resistance: A Constructive Tool for Change. Management Decision, pp.543-48. Wiangga, L.S., 2015. Penjualan Mobil Bekas Tahun Ini Akan Moncer. [Online] Available at: http://otomotif.bisnis.com/read/20150302/46/407921/penjualan-mobil- bekas-tahun-ini-akan-moncer [Accessed 26 April 2016]. Wijeratne, D. & Lau, S., 2015. Riding Southeast Asia’s automotive highway. PWC. Yi, Y., 1990. "A critical review of consumer satisfaction”, in Zeithaml, V. (Ed.),Review of Marketing, American Marketing Association. Chicago, IL, 1990. Zott, C., Amit, R. & Massa, L., 2011. THE BUSINESS MODEL: THEORETICAL ROOTS, RECENT. Journal of Management. Zott, C. & Amit, R., 2010. Business Model Design: An Activity System Perspective. Long Range Planning, 43(2/3), pp.216-26.
  • 63.
    55 Appendix 1. PhoneQuestionnaire Telephone Questionnaires Notes of Answer Name Ranking A B C D E F Okta*** 1 4 2 5 3 Ad* 2 3 1 5 4 Riz** 2 3 1 5 4 Bi** 1 5 3 4 2 A*i 1 3 5 4 2 R** 2 4 1 5 3 Sam*** 2 4 1 5 3 Syah**** 1 2 5 4 3 Fir**us 2 4 1 5 3 Kri*** 1 2 5 4 3 Ri*** 2 4 1 5 3 R*** 3 2 1 5 4 Al** 1 4 2 5 3 Air****a 3 4 1 5 2 Gi** 1 3 4 5 2 Amru**** 1 4 3 5 2 Aul** 1 4 5 2 3 An**i 3 4 1 5 2 Fi*** 2 4 3 5 1 E** 3 4 2 5 1 Ha**s 1 3 4 5 2 Rach**t 1 3 5 4 2 Rian** 2 4 1 5 3 Er***ga 1 4 2 5 3 Nad** 2 3 5 4 1 He**i 1 4 2 5 3 Di** 3 4 1 5 2 Jo***nes 1 3 5 4 2 Faiz 2 4 1 5 3 Nor*** 1 4 2 5 3 *lia 2 3 4 5 1 A**on 3 5 2 4 1 Mika** 1 4 3 5 2 An**i 1 2 3 5 4 57 121 88 159 85 Average RANK 1.7 3.6 2.6 4.7 2.5
  • 64.
    56  Category: A. Qualityof product (Cars) B. Staff (helpful –knowledge about product– & friendliness) C. AM networks with Auto Finance / Leasing Company (the ability to help customers get a lease) D. The Showroom (Physical Showroom) E. Inventory / Product Availability & The ability to get the cars that the customer want F. Other (In case the consultant and client miss something out, and the respondents want to add something else)  Green cells: Answer to the questions of “What are the most important thing we should improve?” (“if improved” will make AM a better used-car dealer).
  • 65.
    57 Appendix 2. Flowchartof AM Processes Sales Processes (cash/credit) Continued next page
  • 66.
    58 Procurement Purchase Process(bought from individual & From Auction)
  • 67.
    59 Appendix 3. ApprovedResearch Proposal 1.1. Problem Statement / Reasonfor this ResearchProject Through the conversations the consultant had with Mr. L, the consultant found that NM business have been doing fine so far, but it is in a stagnant state. Mr. L have an ambition to grow his capital and ultimately use it for other businesses. The consultant will briefly mention Mr. L ambition for NM to the reader in a way that can be easily understood:  In the future Mr. L want NM to be independent40 and to be able to: o Generate cash-flow for NM itself 41 o Generate cash-flow for Mr. L and his family daily expenses o Ultimately generate capital to be used for Mr. L other businesses in the future For Mr. L to achieve his ambition, NM need to have a strong system and/or foundation. NM need to be able to react to trends in the market (flexible), everyone working in NM need to move towards the same direction/goal, NM team need to be empowered, and the most important thing is NM need to generate more cash-flow. As an automotive retailer, NM cannot do anything about the product they sell42 and they cannot just increase their product price to gain more profit43. The more plausible way for NM to generate more profit is to sell more product, while also having less expenses44. In EY publication of the future of automotive retail (2015) stated that the future of automotive retail will shift from transactional towards customer-centric. EY publication gave the consultant an idea to integrate a more customer-centric approach business model in to NM45. Consultants at IBM Global Business Services, interviewing 765 corporate and public sector leaders world-wide, found that firms that were financial outperformers put twice as much emphasis on business model innovation as underperformers (Zott, Amit & Massa, 2011), this fact supported the consultant idea46. The consultant have already got the approval from Mr. L about this idea, and the consultant is ready to go to NM for this project. The consultant will briefly conclude the reasons for integrating a more customer-centric approach business model in to NM: 40 Can be running smoothly, even without Mr. L 41 All operating expenses, and all expenses to grow 42 In a sense that,they cannot gain a sustainable competitive advantage through their product 43 Since they are in a competitive market, and if they increase their product price no one will buy cars from NM 44 Be effective and efficient / implementing Lean thinking 45 The consultant will always keep in mind about lean thinking, in doing this project 46 Integrate a more customer-centric approach business model in to NM, which is a business model innovation
  • 68.
    60  To realizeMr. L ambition  To achieve reason above, NM need to: o React to trends in the market: a shift from transactional towards customer- centric (Ernst & Young, 2015) o Have clarity on NM future direction: clarity about what steps to take, what to do, and what not to do (Pijl, 2014) o Create a common language: everyone in NM heading towards the same direction, together, and faster (Pijl, 2014) o Empower NM team: give them the right tools and skills for the future (Pijl, 2014) o Sell more product, while also having less expenses: ultimately, the consultant want NM to gain competitive advantage through business model innovation47 and also eliminating non-value adding activity48 1.2. ResearchObjectives The objective of this research project is to integrate a more customer-centric approach business model in to NM49. By achieving the objective mentioned earlier, the consultant hope that NM will gain a sustainable competitive advantage (Sorescu, Frambach, Singh, Rangaswamy & Bridges, 2011). In a nutshell, the ultimate purpose that the consultant hope to achieve from this project are50: 1. Integrating a more customer-centric approach business model in to NM51 a. Which will: i. Give clarity for NM future directions ii. Create common language –everyone in NM heading towards the same direction, together, and faster (Pijl, 2014) iii. Empower NM team b. Which hopefully will lead to: i. Understanding what NM customer value the most from them ii. Higher service standards iii. Increasing customer satisfaction iv. cutting non-value adding activity and/or expenses 2. NM will have a higher sales while also having less expenses 47 NM need to understand what do their customer value from their business,eventually offer the best at what their customer value from them (compare to NM competitors) 48 Non-value adding from customer point of view 49 While keeping in mind about lean thinking / innovate in accordance with lean thinking 50 In a step by step purpose to achieve 51 The same as footnotes number 17
  • 69.
    61 3. NM willgain a sustainable competitive advantages 4. Achieve Mr. L ambition52 1.3. Importance of this ResearchProject This research project will serve as an application of a numbers of different theory and literature on business model that are available in the web. The consultant will mainly applying the theory and concept that are incorporated in a journal of retailing by Sorescu, et al. (2011, p. S3-S16) titled “Innovation in Retail Business Model”. This research project will hopefully contribute to the advancement on business model literature. From NM point of view, this project will be a foundation for NM to eventually gain competitive advantage53, and ultimately achieve Mr. L ambition for NM54.The consultant would also like to mention a personal reason of the importance of this research project. Mr. L have played a big role in shaping the consultant to be who he is today55. Without Mr. L, the consultant will not be where he is right now. On that personal note, the consultant have a strong eagerness to apply the skills and knowledge that he acquired during his studies, to help56 Mr. L achieve his ambition. 1.4. ResearchQuestions The main research question of this research project is: “How can a more customer-centric approach business model be integrated in to NM?” - While keeping in mind about lean thinking- (primary research, action research) Sub-research questions:  What is business model? (secondary research, literature review)  What can be considered a customer-centric business model? (secondary research, literature review)  What is lean thinking? (secondary, literature review)  What do the customer value from NM business? (primary research, mini survey)  What is NM current business model? (primary research, action research) 1.5. Scope & Limitations 1.5.1. Scope 52 See section 1.2 53 See section 1.3 54 See section 1.2 55 Mr. L is a mental and character development mentor of the consultant 56 The consultant want to be useful for Mr. L / in a way to repay the deeds of Mr. L., even when Mr. L never and will never ask for it
  • 70.
    62 This research projectobjective is to integrate a more customer-centric approach business model in to NM. Through the literature that the consultant found in the web, a central aspect of the definition of a business model that the consultant use is that it incorporates interdependencies that transform a set of structures, activities, and processes into an integrated system (Sorescu, et al., 2011, p.S4). Joan Magretta (2002) mentioned that the whole (business model) is not simply the sum of its parts (elements), it is fundamentally about how the elements of the business model fit together57 to create and appropriate value. If these interdependencies reflect a high level of complementary / synergy among the elements of business model, then the business model is likely to be more cohesive and effective in achieving its purpose (Porter, 1996). Sorescu, et al. (2011, p.S4) specified that the beneficial interplay of the elements of a business model is pivotal to its successful implementation. Thus, the consultant will seek to integrate a more customer- centric approach business model which have a high level synergy among its elements in to NM. 1.5.2. Limitations Due to the time constraint, this research project will not be dealing with the actual implementation and the result of those implementation. By the end of this research project, the consultant will give the recommendations about “what” and “how” to integrate a more customer-centric business model in to NM58. 1.6. Timetable for this ResearchProject See appendix 2. Literature Review Considering the word count limit for this research proposal, the consultant will write this section in a brief and concise manner. Key concepts and definitions of the terms which the consultant use from the past literatures will be briefly describe in this section. The consultant will include a more comprehensive literature review in the final report of this research project. 2.1. Definition of Business Modelwhich are used for this Research Project The consultant will be mainly guided by the theory and concept that are incorporated in a journal of retailing by Sorescu, et al. (2011, p.S3-S16) titled “Innovation in Retail Business Model”. They propose a working definition of business model as “A business model is a well-specified system of interdependent structures, activities, and processes 57 Multi-layered interdependencies among the elements of a business model 58 And the justification / reason for such recommendations
  • 71.
    63 that serves asa firm’s organizing logic for value creation (for its customers) and value appropriation (for itself and its partners)” (Sorescu, et al., 2011, p.S4). As the consultant have already mentioned earlier59, the consultant will seek to integrate a more customer-centric approach business model which have a high level synergy among its elements in to NM. 2.2. Customer-centric Business Model In the reports of Ernst & Young (2013) the consultant found statements about customer- centric operational model, which the consultant think can help him to describe a customer-centric business model. A customer-centric business model builds around a deep understanding of the organization customers, what they value and the contribution each makes to the profitability of the company (Ernst & Young, 2013, p.7). A customer-centric business model requires the organization to: designing business process that recognize different customer segment needs, delivering a positive and seamless customer experience at every touch point across the customer life-cycle, maintaining an active dialogue with customers (and acting on feedback), fostering a culture that places the customer at the heart of the decision-making process (Ernst & Young, 2013, p.7). 2.3. Lean Thinking The term "lean" was coined to describe Toyota's business during the late 1980s by a research team headed by Jim Womack, Ph.D. (Lean Enterprise Institute, n.d.). Since then, there has been a significant development and “localization” of the lean concept (Hines, Holweg & Rich, 2004). Although there are numerous definition of lean available in the literatures, the consultant will try to be concise. What the consultant means when he mentioned “lean thinking” in this research project is, to only do value adding activities and reduce/eliminate waste/non-value adding activities60. The consultant hope to achieve this research project objectives while keeping in mind about lean thinking. Meaning, to innovate in a way that are in line with lean thinking. 3. Research Methodology This section will provide readers with an overview of the methodology selected for this particular research. This research project is an applied research, where the consultant will use existing knowledge from the literature in order to achieve the objective of this research. 59 See section 1.6.1 for detail 60 Value from the eye of the customers
  • 72.
    64 3.1. ResearchPurpose The purposeof this research has an exploratory nature. Since in this research project, the consultant will search to find a best way61 to integrate a more customer-centric business model in to NM 3.2. ResearchApproaches As the consultant have already mentioned earlier62, this research project will not be dealing with testing hypothesis (deductive) or developing a theory (inductive). However, since the consultant have to use an existing knowledge and theory from literature, and gather data through observations and hands-on experience63 to get to the end result64. It can be said that this research project leans more on to an inductive approach (Saunders, Lewis & Thornhill, 2009, p. 124-128). 3.3. ResearchStrategy For this research project, the consultant will use action research as the research strategy. Through action research, the consultant will have a better understanding of NM environment and organizational capability, in order for the consultant to give the best recommendations to achieve this research project objective (Saunders, et al., 2009, p. 147-148). Additionally, the consultant will use mini-survey in order to find out what do NM customer value from their business. Although, the consultant will not get in to much detail about this in the final report. 3.4. ResearchMethods (Data CollectionTechnique and Analysis) This research project will use a mixed-method research (Saunders, et al., 2009, p. 152). The consultant will mainly use a qualitative approach to achieve this research project objective, and to a lesser extent a quantitative approach will be used for the mini- survey65. 3.5. Time Horizons 61 Give recommendations about “what” & “how” / see section 1.6.2 62 See section 1.6 63 Action research 64 See section 1.6.2 65 See section 3.3
  • 73.
    65 As the consultanthave already mentioned above66, by the end of this research project, the consultant will give recommendations to achieve the research objectives. Since this research project will not be dealing with the actual implementation and/or the result of such implementation, it can be said that this research project is a cross-sectional studies (Saunders, et al., 2009, p. 155). 3.6. Reliability and Validity In this section, the consultant will briefly talk about the threat to reliability and validity of this research project, and how he plan to deal with those threat. 3.6.1. Reliability The main threat to the reliability of this research project is the consultant bias. To deal with this threat, the consultant will have to always be critical to his own thinking. The consultant have to always try to observe and think from different perspectives, and keep challenging his own ideas. 3.6.2. Validity To deal with the internal validity67 of the mini-survey68, the consultant will do a pilot test prior to administering the real test to NM customer (Saunders, et al., 2009, p. 372). Since this research project will deal with a specific organization in a specific environment, the consultant think that the end result will not have a high-level of external validity69 (Saunders, et al., 2009, p. 158). 3.7. Ethical Considerations The consultant have already get the approval from Mr. L to do this research project in NM. To be in the safe side, the consultant will also use an alias whenever he need to put a person name in the final report. 66 See section 1.6.2 67 For the mini-survey to measure what is intended to be measured 68 See section 3.3 69 The extent which this research project results are generalizable