Embed presentation
Download as PDF, PPTX




























































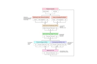
You'll learn: - How product teams in top companies document and communicate design (based on new research) - How to create lightweight UX documentation for developers and stakeholders - How to embed technical documentation into your designs


























































