ALGORITMI
Skup pravila u cilju rješavanja
određenog tipa zadataka, zove se
algoritam.
Svako pojedinačno pravilo zove se
algoritamski korak.
Navesti primjere : promjene gume na automobilu, ustajanje iz
kreveta, pravljenje hljeba, a onda i neki matematički primjer
• Da bi zapis algoritma bio pregledan, pogodno je
koristiti njegov grafički prikaz. To se zove
algoritamska šema, blok dijagram ili organigram.
početak ulaz
obrada
uslovni
korak
izlaz kraj
Algoritamske šeme
složene jednostavne
linijske ciklične
konstantne
promjenljive
proste
razgranate
• Niz algoritamskih koraka, u kojem se svaki
algoritamski korak može izvršiti najviše jedanput,
u toku jednog izvršavanja algoritma, čini linijsku
algoritamsku šemu.
• Prosta linijska šema se sastoji isključivo od
algoritamskih koraka ulaza, obrade i izlaza.
• Na primjer: izračunati obim kruga
O=2r 
start
end
r
o:=2r
o
Primjeri (Linijska strukura):
• Napisati algoritam za računanje godina
starosti.
• Napisati algoritam za pretvaranje km/h u
m/s.
• Naći aritmetičku sredinu tri broja.
• Za poznate katete naći obim i površinu
pravouglog trougla.
Daljnji rad: Linijska struktura - Riješeni zadaci
Napisati algoritam za računanje godina starosti.
Napisati algoritam za pretvaranje km/h u m/s.
Naći aritmetičku sredinu tri broja.
Za poznate katete naći obim i površinu pravouglog
trougla.
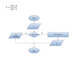
• Razgranata linijska šema je ona kod koje se
svaki algoritamski korak izvršava najviše
jedanput. To znači da postoje algoritamski
koraci koji se ne izvrše. Ovdje mora postojati bar
jedan uslovni korak koji omogućava grananje
algoritma.
start
x1,x2
x1<x2
y
end
y:=x1+x2
ne
y:=x1-x2
da
Primjeri (Razgranata strukura):
•
• Od dva broja naći veći.
• Ispisati recipročnu vrijednost broja.
• Učitati dva realna broja, ako je prvi veći ili
jednak drugom, napisati njihov zbir inače
razliku.
• Učitati prirodan broj. Ako je neparan
ispisati njegovu recipročnu vrijednost, a
ako je paran ispisati recipročnu vrijednost
njegovog sljedbenika.
• Daljnji rad: Razgranata struktura - Riješeni zadaci
Od dva broja naći veći.
Ispisati recipročnu vrijednost broja.
Učitati dva realna broja, ako je prvi veći ili jednak
drugom, napisati njihov zbir inače razliku.
Učitati prirodan broj. Ako je neparan ispisati
njegovu recipročnu vrijednost, a ako je paran
ispisati recipročnu vrijednost njegovog sljedbenika.
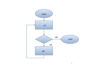
• Niz algoritamskih koraka u kojem se jedan ili
više algoritamskih koraka mogu izvršiti više od
jedanput čini cikličnu šemu. Svaka od ovih
struktura sastoji se od dvije proste linijske šeme
P1 i P2 i uslovnog algoritamskog koraka. Ako je
uslov ispunjen vrši se izlazak iz ciklusa, a ako
uslov nije ispunjen, ciklus se ponavlja.
• Ciklična šema u kojoj ne dolazi do promjene
zakona obrade zove se konstantna šema.
• Šema u kojoj dolazi do promjene zakona obrade
zove se promjenljiva. Izlazni kriteriji iz ovih
šema su najčešće broj ponavljanja ciklusa ili
dostignuta tačnost pri računanju.
start
p1
p2
end
da
ne
Primjeri (Ciklična struktura):
• Saberi parne prirodne brojeve do 100.
• Saberi trocifrene brojeve koji završavaju
sa 7.
• Saberi prirodne brojeve od A do B.
• Pomnoži dvocifrene brojeve djeljive sa 3.
• Saberi i pomnoži prirodne brojeve do N
djeljive sa 3.
• Naći aritmetičku sredinu prvih N prirodnih
brojeva.
Primjeri:
Daljnji rad:
• FOR petlja - Riješeni zadaci
• WHILE petlja - Riješeni zadaci
• REPEAT petlja - Riješeni zadaci
• Ispis prirodnih brojeva od 1 do N - u tri petlje
• Ispis prirodnih brojeva od K do N - u tri petlje
• Ispis prirodnih, parnih i neparnih od 1 do N - WHILE petlja
• Ispis prirodnih, parnih i neparnih od K do N - WHILE petlja
• Ispis prirodnih, parnih i neparnih od 1 do N - REPEAT petlja
• Ispis prirodnih, parnih i neparnih od K do N - REPEAT petlja
• Ispis brojeva i ispis unazad - REPEAT petlja
Saberi prirodne brojeve od A do B.
Saberi trocifrene brojeve koji završavaju sa 7.
Saberi prirodne brojeve od A do B.
Pomnoži dvocifrene brojeve djeljive sa 3.
Saberi i pomnoži prirodne brojeve do N djeljive sa
3.
Naći aritmetičku sredinu prvih N prirodnih brojeva.
• Različitim kompozicijama ovih elementarnih
struktura grade se složene algoritamske šeme.
Pripremila: Milka Džombić

abc_algoritmi_teorija.ppt

  • 1.
    ALGORITMI Skup pravila ucilju rješavanja određenog tipa zadataka, zove se algoritam. Svako pojedinačno pravilo zove se algoritamski korak. Navesti primjere : promjene gume na automobilu, ustajanje iz kreveta, pravljenje hljeba, a onda i neki matematički primjer
  • 2.
    • Da bizapis algoritma bio pregledan, pogodno je koristiti njegov grafički prikaz. To se zove algoritamska šema, blok dijagram ili organigram. početak ulaz obrada uslovni korak izlaz kraj
  • 3.
    Algoritamske šeme složene jednostavne linijskeciklične konstantne promjenljive proste razgranate
  • 4.
    • Niz algoritamskihkoraka, u kojem se svaki algoritamski korak može izvršiti najviše jedanput, u toku jednog izvršavanja algoritma, čini linijsku algoritamsku šemu. • Prosta linijska šema se sastoji isključivo od algoritamskih koraka ulaza, obrade i izlaza. • Na primjer: izračunati obim kruga O=2r 
  • 5.
  • 6.
    Primjeri (Linijska strukura): •Napisati algoritam za računanje godina starosti. • Napisati algoritam za pretvaranje km/h u m/s. • Naći aritmetičku sredinu tri broja. • Za poznate katete naći obim i površinu pravouglog trougla. Daljnji rad: Linijska struktura - Riješeni zadaci
  • 7.
    Napisati algoritam zaračunanje godina starosti.
  • 8.
    Napisati algoritam zapretvaranje km/h u m/s.
  • 9.
  • 10.
    Za poznate katetenaći obim i površinu pravouglog trougla.
  • 11.
    • Razgranata linijskašema je ona kod koje se svaki algoritamski korak izvršava najviše jedanput. To znači da postoje algoritamski koraci koji se ne izvrše. Ovdje mora postojati bar jedan uslovni korak koji omogućava grananje algoritma.
  • 12.
  • 13.
    Primjeri (Razgranata strukura): • •Od dva broja naći veći. • Ispisati recipročnu vrijednost broja. • Učitati dva realna broja, ako je prvi veći ili jednak drugom, napisati njihov zbir inače razliku. • Učitati prirodan broj. Ako je neparan ispisati njegovu recipročnu vrijednost, a ako je paran ispisati recipročnu vrijednost njegovog sljedbenika. • Daljnji rad: Razgranata struktura - Riješeni zadaci
  • 15.
    Od dva brojanaći veći.
  • 16.
  • 17.
    Učitati dva realnabroja, ako je prvi veći ili jednak drugom, napisati njihov zbir inače razliku.
  • 18.
    Učitati prirodan broj.Ako je neparan ispisati njegovu recipročnu vrijednost, a ako je paran ispisati recipročnu vrijednost njegovog sljedbenika.
  • 19.
    • Niz algoritamskihkoraka u kojem se jedan ili više algoritamskih koraka mogu izvršiti više od jedanput čini cikličnu šemu. Svaka od ovih struktura sastoji se od dvije proste linijske šeme P1 i P2 i uslovnog algoritamskog koraka. Ako je uslov ispunjen vrši se izlazak iz ciklusa, a ako uslov nije ispunjen, ciklus se ponavlja. • Ciklična šema u kojoj ne dolazi do promjene zakona obrade zove se konstantna šema. • Šema u kojoj dolazi do promjene zakona obrade zove se promjenljiva. Izlazni kriteriji iz ovih šema su najčešće broj ponavljanja ciklusa ili dostignuta tačnost pri računanju.
  • 20.
  • 21.
    Primjeri (Ciklična struktura): •Saberi parne prirodne brojeve do 100. • Saberi trocifrene brojeve koji završavaju sa 7. • Saberi prirodne brojeve od A do B. • Pomnoži dvocifrene brojeve djeljive sa 3. • Saberi i pomnoži prirodne brojeve do N djeljive sa 3. • Naći aritmetičku sredinu prvih N prirodnih brojeva.
  • 22.
    Primjeri: Daljnji rad: • FORpetlja - Riješeni zadaci • WHILE petlja - Riješeni zadaci • REPEAT petlja - Riješeni zadaci • Ispis prirodnih brojeva od 1 do N - u tri petlje • Ispis prirodnih brojeva od K do N - u tri petlje • Ispis prirodnih, parnih i neparnih od 1 do N - WHILE petlja • Ispis prirodnih, parnih i neparnih od K do N - WHILE petlja • Ispis prirodnih, parnih i neparnih od 1 do N - REPEAT petlja • Ispis prirodnih, parnih i neparnih od K do N - REPEAT petlja • Ispis brojeva i ispis unazad - REPEAT petlja
  • 23.
  • 24.
    Saberi trocifrene brojevekoji završavaju sa 7.
  • 25.
  • 26.
  • 27.
    Saberi i pomnožiprirodne brojeve do N djeljive sa 3.
  • 28.
    Naći aritmetičku sredinuprvih N prirodnih brojeva.
  • 29.
    • Različitim kompozicijamaovih elementarnih struktura grade se složene algoritamske šeme. Pripremila: Milka Džombić