June 2007 exam paper Employee number  Employee name Rate category Project number Employee number Project number  Project name Rate category Hourly rate entity1 entity2 link e.g.  Street, Town, City are dependent on Postcode  (and not on the table’s PRIMARY KEY) CustomerID HouseNum Street Town City Postcode dependent   not dependent  3NF
Branches Suppliers Denim Daze warehouse A2 Applied ICT Unit 7 Database Exam June 2007 order
Branches Orders Pending Orders Processed Pending Delivery Suppliers Denim Daze warehouse In stock? ‘ cages’ yes no A2 Applied ICT Unit 7 Database Exam June 2007 Despatch order stock received
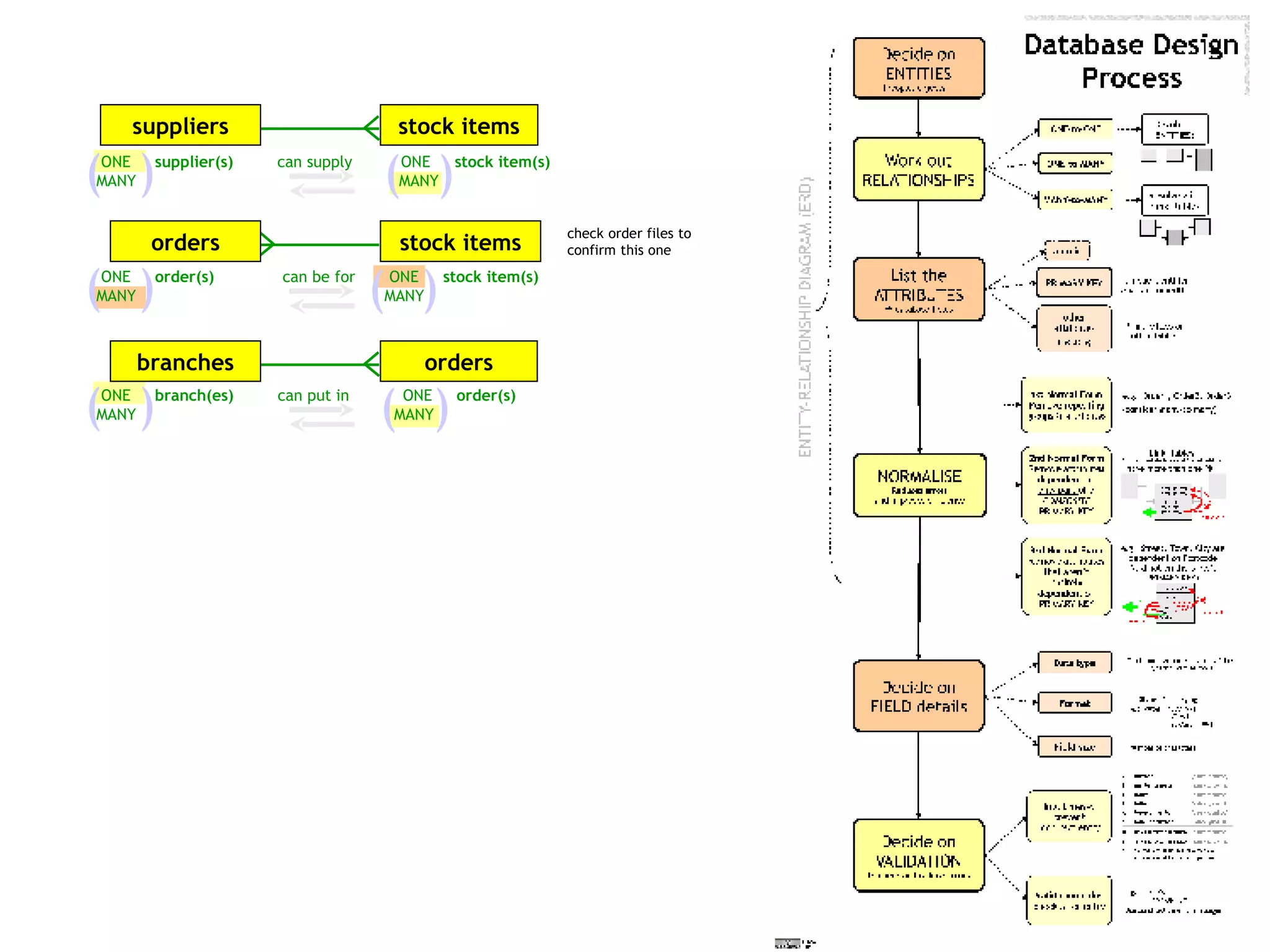
(  ) (  ) (  ) (  ) (  ) (  ) stock items orders suppliers stock items orders branches ONE  supplier(s)  can supply  ONE  stock item(s)  MANY  MANY ONE  order(s)  can be for  ONE  stock item(s)  MANY  MANY ONE  branch(es)  can put in  ONE  order(s)  MANY  MANY check order files to confirm this one
stock items orders suppliers stock items orders branches branches suppliers stock items orders
‘ Stock’ data file Stock ID Description Colour Gender Style Size Code Size Description Stock Level Re-Order Level Re-Order Quantity Order Outstanding Buying Price Supplier ID Supplier Name Supplier Address 1 Supplier Address 2 Supplier Town Supplier County Supplier Post Code Supplier Country Contact Name E-Mail Telephone ‘ NewOrder’  data file Order Number Stock ID Quantity Date of Order Branch ID Branch Name Address L1 Address L2 Town County Post Code Telephone Manager ‘ OrdersPendingDelivery’  data file - Stock ID Quantity Date of Order Branch ID Branch Name Address L1 Address L2 Town County Post Code Telephone Manager ‘ OrdersCaged’  data file - Stock ID Quantity Date of Order Branch ID Branch Name Address L1 Address L2 Town County Post Code Telephone Manager branches suppliers stock items orders
‘ Stock’ data file Stock ID Description Colour Gender Style Size Code Size Description Stock Level Re-Order Level Re-Order Quantity Order Outstanding Buying Price Supplier ID Supplier Name Supplier Address 1 Supplier Address 2 Supplier Town Supplier County Supplier Post Code Supplier Country Contact Name E-Mail Telephone ‘ NewOrder’  data file Order Number Stock ID Quantity Date of Order Branch ID Branch Name Address L1 Address L2 Town County Post Code Telephone Manager Branch ID (PK) Branch Name Address L1 Address L2 Town County Post Code Telephone Manager Supplier ID (PK) Supplier Name Supplier Address 1 Supplier Address 2 Supplier Town Supplier County Supplier Post Code Supplier Country Contact Name E-Mail Telephone Order Number (PK) Status Stock ID (FK) Quantity Date of Order Branch ID (FK) Stock ID (PK) Description Colour Gender Style Size Code Size Description Stock Level Re-Order Level Re-Order Quantity Order Outstanding Buying Price Supplier ID (FK) ‘ OrdersPendingDelivery’  data file - Stock ID Quantity Date of Order Branch ID Branch Name Address L1 Address L2 Town County Post Code Telephone Manager ‘ OrdersCaged’  data file - Stock ID Quantity Date of Order Branch ID Branch Name Address L1 Address L2 Town County Post Code Telephone Manager Create a new attribute called ‘Status’ to allow each of these order files to be combined into a  (much more efficient) single entity Use a ‘make table query’ to create the Orders table from one of the datafiles. Add the Status field  (Status: “xxxxxx”). Do NOT include Order Number at this stage. Use ‘append queries’ to add the data from the other two order files. Don’t forget to change what  the Status field says. Still do NOT include Order Number at this stage. In the table design view, add the ‘Order Number’ field and give it the data type AutoNumber to  automatically generate an Order Number for all orders. Choose a number to begin this at (enter  into ‘Format’ in design view – must end in zero, e.g. 40000) Use a ‘make table query’ to create these tables branches suppliers stock items orders
From the scenario… There will be a computer in the warehouse which will  display the next order in the ‘Order Pending’ state.   How will you see only the orders that are ‘Order Pending’?  What fields need to be shown? If stock is available the Warehouse Operator will process the order as normal. The Warehouse Operator will need to be able to  tell the system that the order has been filled  and the items are in the relevant cage.  What needs to be changed to do this? After each order has been processed the next in the list will be displayed . How are we going to do this automatically? If there is not enough stock in the warehouse  this should be shown on the form  to save the Warehouse Operator looking for stock that is not there.  Which 2 fields do we need to compare? What message(s) do you want to display? Plan it out as an IF function:  IIF ([condition], true response, false response ) In this situation the Warehouse Operator will  print off an ‘Out of Stock’ form  to put in the cage. What needs to be created? What details need to be on it? If there are no more orders the screen will remain blank until the next order comes in.  This order will automatically be displayed.  How could we do this? Pending  Processed  Pending Delivery

A2 unit 7 june2007

  • 1.
    June 2007 exampaper Employee number Employee name Rate category Project number Employee number Project number Project name Rate category Hourly rate entity1 entity2 link e.g. Street, Town, City are dependent on Postcode (and not on the table’s PRIMARY KEY) CustomerID HouseNum Street Town City Postcode dependent  not dependent 3NF
  • 2.
    Branches Suppliers DenimDaze warehouse A2 Applied ICT Unit 7 Database Exam June 2007 order
  • 3.
    Branches Orders PendingOrders Processed Pending Delivery Suppliers Denim Daze warehouse In stock? ‘ cages’ yes no A2 Applied ICT Unit 7 Database Exam June 2007 Despatch order stock received
  • 4.
    ( )( ) ( ) ( ) ( ) ( ) stock items orders suppliers stock items orders branches ONE supplier(s) can supply ONE stock item(s) MANY MANY ONE order(s) can be for ONE stock item(s) MANY MANY ONE branch(es) can put in ONE order(s) MANY MANY check order files to confirm this one
  • 5.
    stock items orderssuppliers stock items orders branches branches suppliers stock items orders
  • 6.
    ‘ Stock’ datafile Stock ID Description Colour Gender Style Size Code Size Description Stock Level Re-Order Level Re-Order Quantity Order Outstanding Buying Price Supplier ID Supplier Name Supplier Address 1 Supplier Address 2 Supplier Town Supplier County Supplier Post Code Supplier Country Contact Name E-Mail Telephone ‘ NewOrder’ data file Order Number Stock ID Quantity Date of Order Branch ID Branch Name Address L1 Address L2 Town County Post Code Telephone Manager ‘ OrdersPendingDelivery’ data file - Stock ID Quantity Date of Order Branch ID Branch Name Address L1 Address L2 Town County Post Code Telephone Manager ‘ OrdersCaged’ data file - Stock ID Quantity Date of Order Branch ID Branch Name Address L1 Address L2 Town County Post Code Telephone Manager branches suppliers stock items orders
  • 7.
    ‘ Stock’ datafile Stock ID Description Colour Gender Style Size Code Size Description Stock Level Re-Order Level Re-Order Quantity Order Outstanding Buying Price Supplier ID Supplier Name Supplier Address 1 Supplier Address 2 Supplier Town Supplier County Supplier Post Code Supplier Country Contact Name E-Mail Telephone ‘ NewOrder’ data file Order Number Stock ID Quantity Date of Order Branch ID Branch Name Address L1 Address L2 Town County Post Code Telephone Manager Branch ID (PK) Branch Name Address L1 Address L2 Town County Post Code Telephone Manager Supplier ID (PK) Supplier Name Supplier Address 1 Supplier Address 2 Supplier Town Supplier County Supplier Post Code Supplier Country Contact Name E-Mail Telephone Order Number (PK) Status Stock ID (FK) Quantity Date of Order Branch ID (FK) Stock ID (PK) Description Colour Gender Style Size Code Size Description Stock Level Re-Order Level Re-Order Quantity Order Outstanding Buying Price Supplier ID (FK) ‘ OrdersPendingDelivery’ data file - Stock ID Quantity Date of Order Branch ID Branch Name Address L1 Address L2 Town County Post Code Telephone Manager ‘ OrdersCaged’ data file - Stock ID Quantity Date of Order Branch ID Branch Name Address L1 Address L2 Town County Post Code Telephone Manager Create a new attribute called ‘Status’ to allow each of these order files to be combined into a (much more efficient) single entity Use a ‘make table query’ to create the Orders table from one of the datafiles. Add the Status field (Status: “xxxxxx”). Do NOT include Order Number at this stage. Use ‘append queries’ to add the data from the other two order files. Don’t forget to change what the Status field says. Still do NOT include Order Number at this stage. In the table design view, add the ‘Order Number’ field and give it the data type AutoNumber to automatically generate an Order Number for all orders. Choose a number to begin this at (enter into ‘Format’ in design view – must end in zero, e.g. 40000) Use a ‘make table query’ to create these tables branches suppliers stock items orders
  • 8.
    From the scenario…There will be a computer in the warehouse which will display the next order in the ‘Order Pending’ state. How will you see only the orders that are ‘Order Pending’? What fields need to be shown? If stock is available the Warehouse Operator will process the order as normal. The Warehouse Operator will need to be able to tell the system that the order has been filled and the items are in the relevant cage. What needs to be changed to do this? After each order has been processed the next in the list will be displayed . How are we going to do this automatically? If there is not enough stock in the warehouse this should be shown on the form to save the Warehouse Operator looking for stock that is not there. Which 2 fields do we need to compare? What message(s) do you want to display? Plan it out as an IF function: IIF ([condition], true response, false response ) In this situation the Warehouse Operator will print off an ‘Out of Stock’ form to put in the cage. What needs to be created? What details need to be on it? If there are no more orders the screen will remain blank until the next order comes in. This order will automatically be displayed. How could we do this? Pending Processed Pending Delivery