A PROJECT PRESENTATION
ON
BOOK MY SHOW
Submitted By
Raval Anshkumar Jaydevbhai (En. No:-22082221092)
Prajapati Jatin Mafabhai (En. No:-22082221125)
B.Sc.(CA&IT) - V
U15A5PRI : INDUSTRIAL PROJECT – I
Group No:- 7
Internal Guide
Ms. Nikita Modi
Submitted To
Department of Computer Science,
Ganpat University, Ganpat Vidyanagar – 384012
Academic Year 2024-2025
1. PROJECT PROFILE
Project Profile : BOOK MY SHOW
Objective: The purpose of the Book My Show is to use develop online event
and ticket booking system.
Platform of Application: Web base Application
Front End Tool: PHP 8.2.21
Back End Tool: MySQL 8.4.2
Project Duration : 90 Days
Internal Project Guide : Ms. Nikita Modi
Submitted By : Raval Ansh : 22082221092
Prajapati Jatin : 22082221125
Submitted To : Department Of Computer Science
2. EXISTING SYSTEM
● It is time consuming as the system is handled.
● Assurance of data security is not given.
● In long run it is difficult to maintain records.
● Manpower requirement is huge.
3. NEED FOR NEW SYSTEM
● There is always a need for a system that will perform online management of events
and booking records.
● This system will reduce the manual operation required to maintain all the records.
● Thus, there is a big need for an online event management system, which provides all
the above mentioned facilities and many more.
● Time and money saving system.
4. FUNCTIONAL SPECIFICATION
4.1 USER OF THE SYSTEM
 Event Organizer
> Registration with username password.
> Personal details :-
1. Name
2. Mobile no
3. Email
4. User
4. FUNCTIONAL SPECIFICATION
4.1 USER OF THE SYSTEM
 customer :- name
> registration with username & password
 Personal details :
1. mobile number
2.Emali id
3.user name
I. Bank details :-
1.account number
2.bank name
3.IFSC code
• forgot password given by admin.
• Customer can send the request
to the admin for the
registration.
• Customer get approval from
admin.
• Customer search event.
• Customer view event with
image.
4. FUNCTIONAL SPECIFICATION
4.1 USER OF THE SYSTEM
 Admin
 registration with username & password
 personal details of admin :-
1.user name
2.email id
3.mobile number
4.bank details
 Admin login with username password.
 Admin receive the request of customer for registaration.
 Admin approve or reject the request of customer.
 Admin receive the request of event organizer(seller)for
registration.
 Admin approve or reject the request of event organizer.
4. FUNCTIONAL SPECIFICATION
4.2 MODULE OF THE SYSTEM
User Authentication and Authorization: Managing User Login,
Registration, And Access Rights.
Event Management: Handling The Creation, Updating, And Deletion
Of Events By Organizers.
Ticket Booking: Enabling Customers To Browse, Select, And
Purchase Tickets For Events.
Payment Processing: Integrating With Banking Systems To Handle
Payments Securely.
Admin Control Panel: A Dashboard For The Admin To Oversee And
Manage All Aspects Of The Platform
5. SYSTEM REQUIREMENT
5.1 MINIMUM SOFTWARE REQUIREMENT
Server Side Requirement
Operating System Window Server 2003 or Any Compatible
Server OS
Web Server APACHE
Front-End Tools PHP 8.2.21
Back-End Tool MySQL 8.4.2
Client Side Requirement
Operating System Window XP or Any Compatible OS
Web Browser Google Chrome or Any Compatible Browser
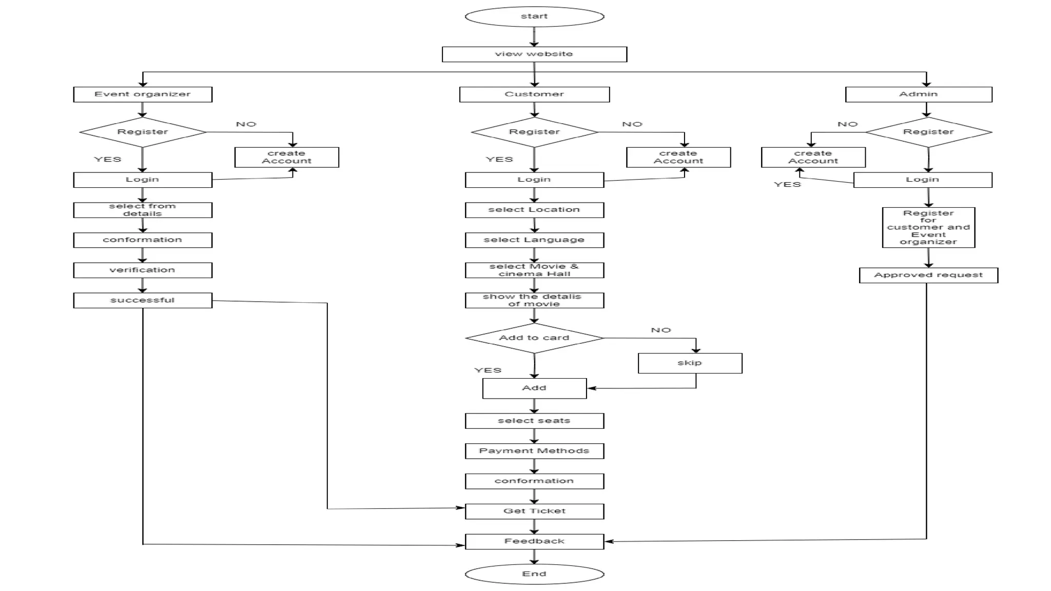
6. SYSTEM FLOWCHART
A PROJECT PRESENTATION ON BOOK MYSHOW Portal

A PROJECT PRESENTATION ON BOOK MYSHOW Portal

  • 1.
    A PROJECT PRESENTATION ON BOOKMY SHOW Submitted By Raval Anshkumar Jaydevbhai (En. No:-22082221092) Prajapati Jatin Mafabhai (En. No:-22082221125) B.Sc.(CA&IT) - V U15A5PRI : INDUSTRIAL PROJECT – I Group No:- 7 Internal Guide Ms. Nikita Modi Submitted To Department of Computer Science, Ganpat University, Ganpat Vidyanagar – 384012 Academic Year 2024-2025
  • 2.
    1. PROJECT PROFILE ProjectProfile : BOOK MY SHOW Objective: The purpose of the Book My Show is to use develop online event and ticket booking system. Platform of Application: Web base Application Front End Tool: PHP 8.2.21 Back End Tool: MySQL 8.4.2 Project Duration : 90 Days Internal Project Guide : Ms. Nikita Modi Submitted By : Raval Ansh : 22082221092 Prajapati Jatin : 22082221125 Submitted To : Department Of Computer Science
  • 3.
    2. EXISTING SYSTEM ●It is time consuming as the system is handled. ● Assurance of data security is not given. ● In long run it is difficult to maintain records. ● Manpower requirement is huge.
  • 4.
    3. NEED FORNEW SYSTEM ● There is always a need for a system that will perform online management of events and booking records. ● This system will reduce the manual operation required to maintain all the records. ● Thus, there is a big need for an online event management system, which provides all the above mentioned facilities and many more. ● Time and money saving system.
  • 5.
    4. FUNCTIONAL SPECIFICATION 4.1USER OF THE SYSTEM  Event Organizer > Registration with username password. > Personal details :- 1. Name 2. Mobile no 3. Email 4. User
  • 6.
    4. FUNCTIONAL SPECIFICATION 4.1USER OF THE SYSTEM  customer :- name > registration with username & password  Personal details : 1. mobile number 2.Emali id 3.user name I. Bank details :- 1.account number 2.bank name 3.IFSC code
  • 7.
    • forgot passwordgiven by admin. • Customer can send the request to the admin for the registration. • Customer get approval from admin. • Customer search event. • Customer view event with image.
  • 8.
    4. FUNCTIONAL SPECIFICATION 4.1USER OF THE SYSTEM  Admin  registration with username & password  personal details of admin :- 1.user name 2.email id 3.mobile number 4.bank details  Admin login with username password.  Admin receive the request of customer for registaration.  Admin approve or reject the request of customer.  Admin receive the request of event organizer(seller)for registration.  Admin approve or reject the request of event organizer.
  • 9.
    4. FUNCTIONAL SPECIFICATION 4.2MODULE OF THE SYSTEM User Authentication and Authorization: Managing User Login, Registration, And Access Rights. Event Management: Handling The Creation, Updating, And Deletion Of Events By Organizers. Ticket Booking: Enabling Customers To Browse, Select, And Purchase Tickets For Events. Payment Processing: Integrating With Banking Systems To Handle Payments Securely. Admin Control Panel: A Dashboard For The Admin To Oversee And Manage All Aspects Of The Platform
  • 10.
    5. SYSTEM REQUIREMENT 5.1MINIMUM SOFTWARE REQUIREMENT Server Side Requirement Operating System Window Server 2003 or Any Compatible Server OS Web Server APACHE Front-End Tools PHP 8.2.21 Back-End Tool MySQL 8.4.2 Client Side Requirement Operating System Window XP or Any Compatible OS Web Browser Google Chrome or Any Compatible Browser
  • 11.