Training Course




                  March 2011




Analyzer LTE
Analyzer LTE Training




The content of this manual is provided for information only, is subject to change without notice, and
should not be construed as a commitment by Actix. Actix assumes no responsibility or liability for any
errors or inaccuracies that appear in this documentation.

Copyright © Actix 2011. All rights reserved. All trademarks are hereby acknowledged.




                                                                                                         2
Analyzer LTE Training




                                                      Contents
INTRODUCTION ......................................................................................... 5
  SCOPE OF THE COURSE ............................................................................................. 5
  WHO SHOULD ATTEND THIS TRAINING COURSE? ............................................................... 5
  PREREQUISITES ..................................................................................................... 5
     Hardware requirements ................................................................................... 6
  AIM OF THE COURSE ................................................................................................ 7
  HELP FILE ............................................................................................................ 7

ACTIX DESKTOP POST-PROCESSING SOFTWARE ................................................... 8
  WHAT ARE SPOTLIGHT AND ANALYZER? ......................................................................... 8
    Key features .................................................................................................. 8

SPOTLIGHT ............................................................................................. 10
  SOLVING COMMON NETWORK PROBLEMS WITH SPOTLIGHT.................................................. 10
    Spotlight features ......................................................................................... 11
    What‘s in Spotlight? ...................................................................................... 11
    Navigating around Spotlight ........................................................................... 13
    What can you do with Spotlight? .................................................................... 14
  GETTING STARTED................................................................................................ 15
  EXPLORING WORKSPACE ......................................................................................... 16
    Summary Dashboard .................................................................................... 16
    LTE Report ................................................................................................... 18
    Issues Panel................................................................................................. 20
  CELL COVERAGE ANALYSIS ...................................................................................... 21
  LTE FAILURE: DROPPED CONNECTION ANALYSIS ............................................................ 23
  DATA SERVICE ANALYSIS ........................................................................................ 30
  THROUGHPUT ANALYSES ......................................................................................... 32
    Example 1: High Throughput Analysis ............................................................. 33
    Example 2: Low Throughput Analysis .............................................................. 35

ANALYZER .............................................................................................. 39
  WHAT CAN YOU DO WITH ANALYZER? .......................................................................... 39
  GETTING STARTED................................................................................................ 40
  EXPLORING WORKSPACE ......................................................................................... 41
  VIEWING DATA .................................................................................................... 44
     Displaying on chart ....................................................................................... 44
     Displaying on Map ........................................................................................ 47
     Displaying in a Table ..................................................................................... 48
  PERFORMING LTE ANALYSES .................................................................................... 50
     StateForm ................................................................................................... 50
     Protocol Stack Browser .................................................................................. 55
  PERFORMING CUSTOMIZED LTE ANALYSES ................................................................... 56
     About Queries .............................................................................................. 56
     Binned Query ............................................................................................... 57
     Histogram.................................................................................................... 58
     Crosstab Query ............................................................................................ 59
  REPORTING NETWORK PERFORMANCE ......................................................................... 62
     Creating Custom Single File Report ................................................................. 62
     Creating Custom Multiple Files Report ............................................................. 65


                                                                                                                             3
Analyzer LTE Training




  Superstream ................................................................................................ 69
  Repository ................................................................................................... 71
SAVING YOUR WORK ............................................................................................. 77
  Saving Screen Layouts .................................................................................. 77




                                                                                                                      4
Analyzer LTE Training




Introduction
Scope of the course
     The Analyzer LTE Training Course provides a comprehensive overview of Spotlight and Analyzer for
     LTE. The goal of the course is to give an understanding of the capabilities of the system and how it
     can help users to improve quality of service for their network subscribers. Advanced users will be
     introduced to new network applications.
     The instructors for this course are experts in using Actix solutions to increase productivity, and are
     familiar with the challenges faced by engineers working in cellular/PCS environments.
     Class size is limited to ensure that everyone receives extensive one on one instruction. Participants
     have many opportunities to ask questions relevant to their particular optimization needs. Upon
     completing the course, participants will be able to use what they learned in class to identify and
     solve real network problems.
     The Analyzer LTE Training Course begins with a high-level presentation of the Actix platform
     interface and its capabilities. We will then cover how existing optimization processes can be
     tailored to the specific needs of the participants.



Who should attend this training course?
            RF Engineers responsible for enhancing cellular performance and implementing wireless
             system optimization.

            Engineers looking to further understand the application of log file data in optimizing
             networks.

            Experienced technicians involved in field optimization.

            Anyone looking to maximize the return on investment in Actix software.



Prerequisites
            Familiarity with network infrastructure and operation of the air interface.

            A general understanding of drive test and call trace collection and post-processing
             methodology and advantages/limitations with each dataset.

            Access to Actix software and a familiarity with the Actix software platform.

            Basic computer literacy, including familiarity with Windows and MS Office applications.




                                                                                                         5
Analyzer LTE Training




Hardware requirements
     A computer that should meet these minimal hardware requirements:

     Item                            Requirement
     Processor                       1+ GHz
     Framework                       SQL Server 2005 Express Edition SP2 and .NET 1.1 &
                                     3.5 are installed automatically in the standard Actix
                                     installation.
     Operating System                Windows 7 and Windows 2008 Server with Service Pack
                                     3 or later.
                                     Windows Server 2003 Standard, Enterprise, or
                                     Datacenter editions with Service Pack 1 or later.
                                     Windows Server 2003 Web Edition SP1.
                                     Windows Small Business Server 2003 with SP1 or later.
                                     Windows Vista with SP1 or later.
                                     Actix software runs on 64-bit Windows as a 32-bit
                                     application.
     Memory                          1+ GB
     Hard Disk                       2 GB
     Other Requirements              Microsoft Internet Explorer 6.0 SP1 or later.
                                     Microsoft Office XP or above (required by Actix
                                     Software)
                                     Table 1 Hardware requirements




                                                                                             6
Analyzer LTE Training




Aim of the course
     After this course, you should be able to:

            Appreciate common network problems and how they are classified in Spotlight and
             Analyzer.

            Configure Spotlight and Analyzer to work with your data and methodologies.

            Appreciate pre-defined Spotlight and Analyzer Reports.

            Appreciate different analyses methods (Event Based and Radio Network Analyses) in
             Spotlight.

            Appreciate manual analyses (create and customize your own methods, queries and
             reports, repositories and screen layout) in Analyzer

            Use Spotlight and Analyzer to analyze problems in data sets of differing sizes.

            Appreciate the role thresholds perform in Spotlight and Analyzer, and how to modify them.


         Spotlight related
         From the Repository Analysis - Drilldown, you should be able to:

            Add extra data during the analysis.

            Save the project file.

            Create and save your own template for your project.

            Start Spotlight and reload the project file.

            Drilldown problem by File or Time to message level with or without loading the whole file.

            Perform different analyses based on handset and scanner data.

            Perform Low Throughput analysis for LTE.



Help File
     This training manual mainly contains LTE-related information and features in Spotlight and
     Analyzer. For basic features of Spotlight and Analyzer, or information regarding how to
     troubleshoot network in other technologies, please refer to HELP in Spotlight or Analyzer, which
     can be accessed by clicking on the Help menu in the main menu. You can look up information
     about a particular topic either by choosing an item from the index or by entering keywords to
     perform a search.
     Specific information such as attributes (engineering parameters) can be found in Attribute
     Reference. You can look up an item in the alphabetized list, or you can open the Context Help
     window, and then click on an item in the Workspace.




                                                                                                          7
Analyzer LTE Training




Actix Desktop Post-Processing Software
What are Spotlight and Analyzer?
     Analyzer is an Actix desktop software solution for expert drive test post-processing, supporting
     network optimization and network troubleshooting. It supports 2G, 3G and even LTE rollouts with
     flexible and powerful drive survey analytics. Analyzer includes the Spotlight module for automated
     post-processing analyses.
     In Spotlight, you can follow your own investigation in a logical flow throughout the various analysis
     pages and reports. You begin by browsing the summary dashboard, the map and the appropriate
     report(s) for the loaded data, which might indicate the presence of one or more problems. Cell
     coverage can be investigated within a defined boundary, RSRP and RSRQ thresholds in Radio
     Network Explorer, while connection drop, task failure and low throughput analyses can be
     performed using Event Explorer. The issues panel provides diagnostics, measurements and links to
     these critical or important issues.
     Analyzer provides the flexibility and tools to help you to perform manual analyses at any time. This
     can be done by customizing forms, queries, reports and repositories.
     By combining both Spotlight and Analyzer, you will be able to investigate and troubleshoot your
     network problem thoroughly for the most detailed information.

Key features
     The following key features are available for LTE in Spotlight and Analyzer:

            Support multi-vendor, multi-technology drive test format:
             Spotlight and Analyzer support the latest HSPA+ and LTE decodes from all of the major
             vendors.

            Detailed network measurements: Spotlight and Analyzer support measurement of the
             latest HSPA+ and LTE features including: CQI, frame usage and modulation usage.

            Flexible voice and data service KPIs: Spotlight and Analyzer support powerful top
             down KPIs allowing operators to evaluate the quality of different voice and data services as
             perceived by end users.

            Full RF analysis: Spotlight and Analyzer provide automated drop call diagnosis and
             integrated radio network analysis to diagnose cell coverage, missing neighbor, and
             interference or pollution problems.

            Layer 3 analysis: Analyzer provides embedded Layer 3 analysis, allowing detailed
             message-level analysis of drive survey results.

            Data session analysis: Spotlight and Analyzer provide detailed data session analysis to
             identify if poor data service performance is due to poor radio quality or congestion on the
             core or radio network.

            IP packet inspection: Analyzer provides full IP layer decodes and session analysis to
             provide full inspection into the IP traffic layer.

            Performance Reports: Analyzer allows you to create and customize reports for you to
             quickly create RF analysis and acceptance reports.




                                                                                                           8
Analyzer LTE Training




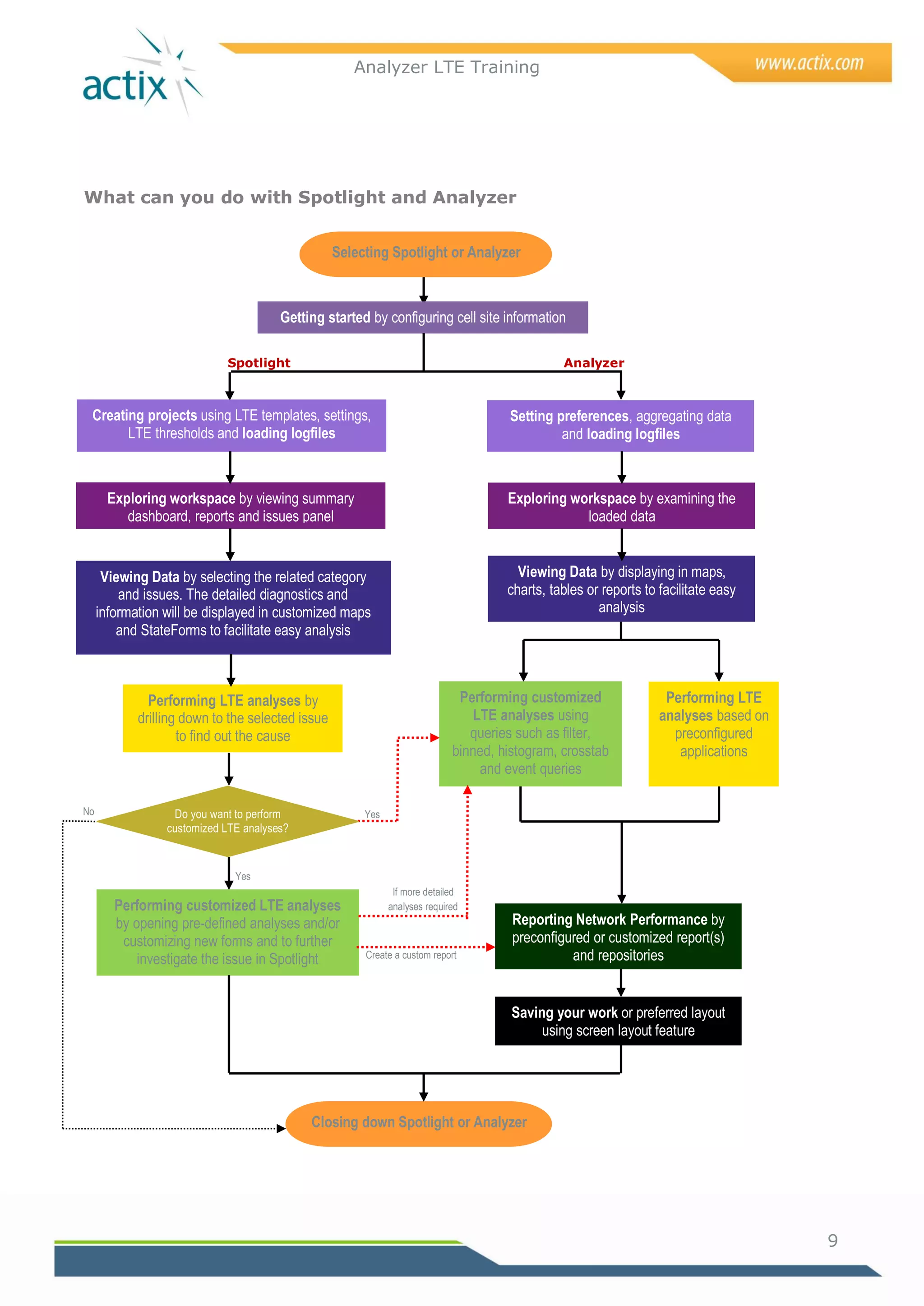
What can you do with Spotlight and Analyzer


                                                  Selecting Spotlight or Analyzer



                                       Getting started by configuring cell site information

                            Spotlight                                                          Analyzer



 Creating projects using LTE templates, settings,                                    Setting preferences, aggregating data
       LTE thresholds and loading logfiles                                                    and loading logfiles



       Exploring workspace by viewing summary                                        Exploring workspace by examining the
          dashboard, reports and issues panel                                                    loaded data


      Viewing Data by selecting the related category                                   Viewing Data by displaying in maps,
         and issues. The detailed diagnostics and                                    charts, tables or reports to facilitate easy
     information will be displayed in customized maps                                                 analysis
         and StateForms to facilitate easy analysis



              Performing LTE analyses by                                     Performing customized                 Performing LTE
            drilling down to the selected issue                                LTE analyses using                 analyses based on
                    to find out the cause                                      queries such as filter,              preconfigured
                                                                            binned, histogram, crosstab              applications
                                                                                and event queries

No                Do you want to perform               Yes
                 customized LTE analyses?


                              Yes
                                                              If more detailed
        Performing customized LTE analyses                   analyses required
        by opening pre-defined analyses and/or                                        Reporting Network Performance by
         customizing new forms and to further                                         preconfigured or customized report(s)
            investigate the issue in Spotlight         Create a custom report                   and repositories


                                                                                      Saving your work or preferred layout
                                                                                           using screen layout feature




                                            Closing down Spotlight or Analyzer




                                                                                                                                      9
Analyzer LTE Training




Spotlight
Solving common network problems with Spotlight
     With the Seek-See-Solve approach, Spotlight is designed to allow you to follow your own
     investigations throughout the various analysis pages and reports. However, a typical path through
     Spotlight is to start from the Summary Dashboard, examine the summary map and then the
     appropriate report for the loaded data, which might indicate the presence of one or more
     problems. Spotlight breaks these problems down into two groups:

           critical issues, where an event has occurred that discontinued a call;

           important issues, where the quality of service has been reduced without necessarily
            ending any calls.




     Cell coverage, interference problems and LTE visualization can be investigated from the Radio
     Network Explorer analyses (links to these are shown as Important Issues in the Issues panel of
     the Summary Dashboard). These then point you at specific problem events which you can examine
     and diagnose using the Event Explorer (links to these failure events are shown as Critical Issues
     in the Issues panel).




                                                                                                   10
Analyzer LTE Training




Spotlight features
     The Spotlight features available for LTE are radio network analyses, event-based troubleshooting
     and reporting.


Radio Network Analyses

           Cell Coverage Analysis (based on scanner or handset data)
            Determines the coverage footprint of cells and identifies overshoot against coverage design
            boundaries


Event-based troubleshooting

           Automated root-cause diagnostics for the most common subscriber problems such as
            call drops, call setup failure, location update failures, handover failures and low throughput
            issues.


Reporting
           Integrated, professional-quality reports, including embedded maps.

What’s in Spotlight?
           New Project and Template Creation
            A step-by-step wizard guides the user to create a new project using an existing template
            or provides a link to the new template configuration wizard.




           New Template Configuration Wizard
            A step-by-step wizard guides the user to configure a new template with required devices,
            KPIs, reports, queries, and so on.




                                                                                                      11
Analyzer LTE Training




   Data Configuration
    A step-by-step wizard guides the user to configure thresholds and cellrefs, and also to
    select data to process into the repository.




   Summary Dashboard
    From the Repository Dashboard, the user can choose a problem (critical or important
    issues) to further investigate using either Event-based or Radio Network analyses.




   Spotlight Report
    Identifies critical and important issues, and provides links to summary statistics of the
    loaded data files.

   Event Investigation/Analyses
    Provides a breakdown of the critical and important issues by filename and handset
    identifier. These tabular pages are reached through links on the Summary Dashboard.

   Radio Network Investigation/Analyses
    Provides a breakdown of the important issues by filename and handset identifier. These
    tabular pages are reached through links on the Summary Dashboard.




                                                                                                12
Analyzer LTE Training




Navigating around Spotlight
           On top of the page, above Summary Dashboard, the navigation bar allows you to move
           around in Spotlight. It also provides some useful functions from any stage of your analysis.




                      Return to Event Explorer page                              Filter out files and   Return the
                      or restore page if you are                                 stream from all        current page to
                      currently in this page.                                    analyses.              its default
                                                                                                        appearance.




          Return to Summary                           Open the “Choose an           Load additional files Display help for
          Dashboard page.                             Engineering Process”          to the current        the current page.
                                                      dialog, allowing you to       project repository.
                                                      select another Spotlight
                                                      project.




                                                                                                                              13
Analyzer LTE Training




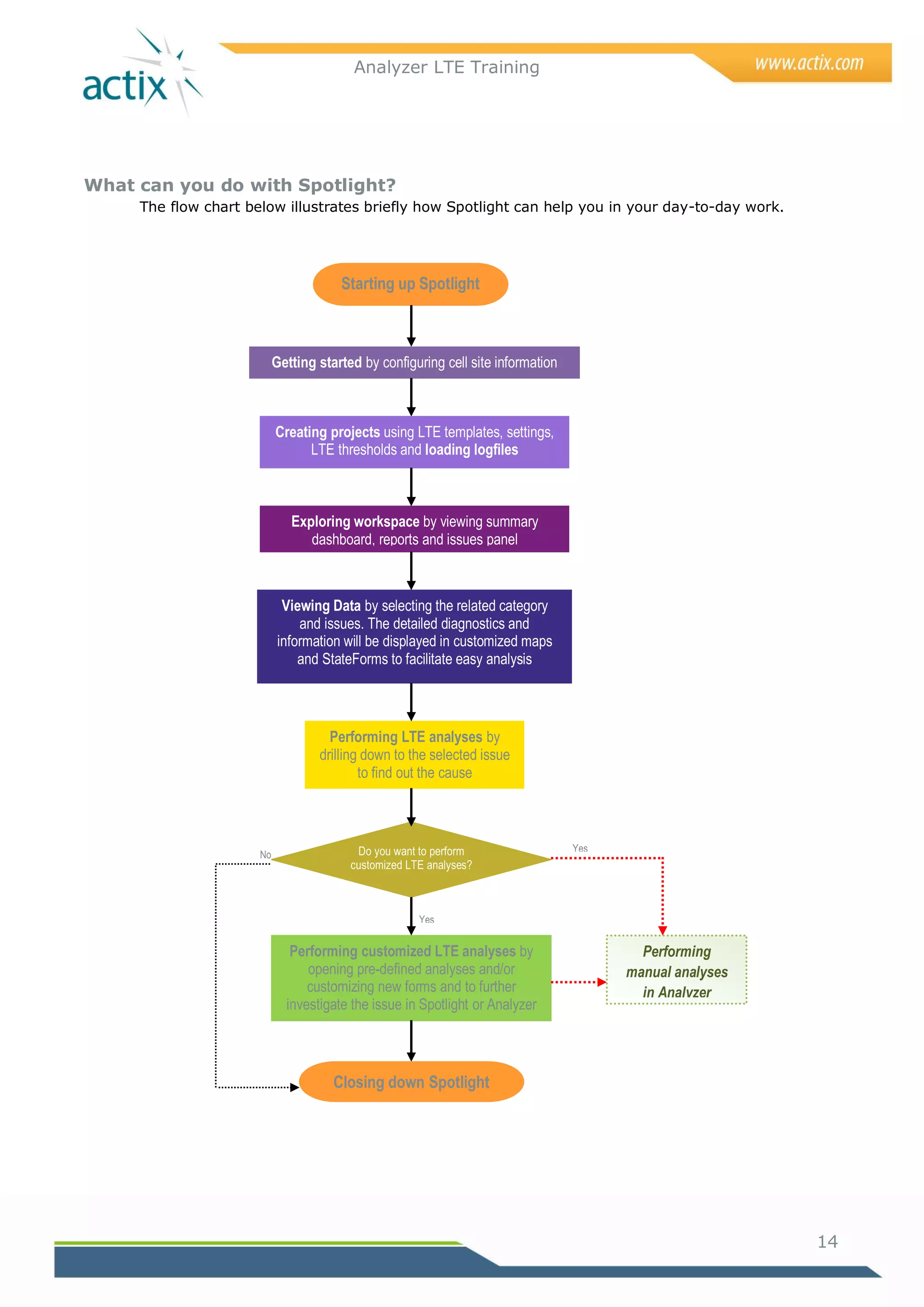
What can you do with Spotlight?
     The flow chart below illustrates briefly how Spotlight can help you in your day-to-day work.




                                       Starting up Spotlight



                           Getting started by configuring cell site information



                           Creating projects using LTE templates, settings,
                                 LTE thresholds and loading logfiles



                              Exploring workspace by viewing summary
                                 dashboard, reports and issues panel



                             Viewing Data by selecting the related category
                                and issues. The detailed diagnostics and
                            information will be displayed in customized maps
                                and StateForms to facilitate easy analysis



                                     Performing LTE analyses by
                                   drilling down to the selected issue
                                           to find out the cause



                                          Do you want to perform                  Yes
                      No
                                         customized LTE analyses?



                                                      Yes


                              Performing customized LTE analyses by                       Performing
                                 opening pre-defined analyses and/or                    manual analyses
                                 customizing new forms and to further                     in Analyzer
                             investigate the issue in Spotlight or Analyzer




                                      Closing down Spotlight




                                                                                                          14
Analyzer LTE Training




Getting Started
     Before you begin, ensure that you have a valid
     Spotlight/Analyzer license, a cellrefs that contains                                                   your
     network information and a set of data you want to
     investigate. It is crucial that you follow the
     following steps to avoid inaccurate results or have
     to go through these steps again for
     reconfiguration later.
     Let‘s begin by performing the following steps:
          1   Start up Spotlight.
          2   Create a new project by click on the New
              Project button.
          3   In New Project Step 1: Key in your project name, select a
              suitable LTE template and click on the Next button proceed to                                     New
              Project Step 2.




                                                                              If you prefer to create your
                                                                              own template with your own
                                                                              devices, network KPI,
     LTE = both                                                               reports, attributes, queries,
     UE and scanner                                                           binning and filter, click here.
                                                                              Refer to HELP on how to
                                                                              create a new template.




          4   In the page New Project Step 2, select your cellrefs.
              Spotlight is a map-centric product and you must have a valid cellrefs file corresponding to
              the drive test data.
              You may want to change settings, i.e. file location, display, time, neighbor list etc, or
              change the thresholds for event detection. There are two important measurements in LTE
              coverage: RSRP and RSRQ.
              The corresponding thresholds are:
                         For Handsets: LTE_UE_PoorRSRP_Threshold & LTE_UE_PoorRSRQ_Threshold
                         For Scanners: LTE_Scan_PoorRSRP_Threshold & LTE_Scan_PoorRSRQ_Threshold
              These thresholds are settings for format specific advance configuration options.


                                           LTE_UE_PoorRSRQ_Threshold and LTE_Scan_PoorRSRQ_Threshold




                                                                                                                   15
Analyzer LTE Training




                        Note It is important to set your thresholds before loading the data
                        because it will affect the analysis, diagnosis and display data in
                        Spotlight.


            5   In step 3: click on ―Add Files‖ button to load your log files or data.
                If you prefer to load the entire folder, click on ―Add Folder‖ button.
                Click on ―Done‖ button to begin saving settings and loading files.

 Exploring Workspace

                             Summary Dashboard
                               After the data is loaded, an overview page or Summary Dashboard is
                               displayed. A Summary Dashboard shows an overview of the data loaded
                               in the current Repository project on a per device basis. If you have
                               configured multiple devices during the template configuration phase, a
                               separate tab per device will appear in the dashboard.
                             As you can see below, this page is divided into three parts:
                            Top Panel, Issues Panel, and Map.




                                        Top Panel
                                                     Click on the “globe” to
                                                     change your background
                                                     map properties




Issues
Panel
                                                                     Map




                                                             If the view is too small, right-click on a
                                                             stream and select Zoom to layer to have
                                                             a closer look.



 Top Panel
         This panel contains a summary table of the loaded dataset information. You can view the LTE
         report (Data Service Analysis Report) or go to the Event Explorer (event-based analyses, i.e.
         dropped connection, failed connection) page or Radio Network (radio network analyses, i.e.
         coverage, low throughput) page.




                                                                                                          16
Analyzer LTE Training




Issues Panel
      This panel lists all the critical (event based KPIs) and important issues (radio network analyses)
      that need further investigation. Click on any KPI that you might want to further investigate.


Map
      The map is an integral part of the interface representing the drive route with the default attribute
      plotted (RSRP or the application throughput).



                                                                                Area            Region            Print         Batch              Direction
      Select        Zoom Out         Layers         Attributes
                                                                                                Filter                          Printing
               Zoom In         Pan            Map                Legend         SelectAnnotations        Layout           Print            Cell                Use enhanced
                                                                                                                          Preview          Sites               drawing styles
                                                                    Swap Legend
                                                                    to other side of
                                                                    map




                                                                                                                                                                                17
Analyzer LTE Training




LTE Report
     The Spotlight LTE report (Data Service Analysis Report) shows a quick overview of your
     network performance. It is divided into a Report sheet and different activities (FTP, HTTP)
     sheet(s), which consists of FTP, HTTP download information (statistics based on status and types
     of analyses) and application throughput.
     The report sheet contains a technology independent overview of all the activities, while the activity
     sheet contains radio KPIs for all technologies.




Report sheet with technology independent overview




                                                                                                      18
Analyzer LTE Training




FTP sheet with radio KPIs for LTE




                                                   19
Analyzer LTE Training




Issues Panel
      This panel lists all the critical and important issues occurring in the dataset and allows you to
      investigate an issue or troubleshoot a problem in more detail.


Category
      First, you have to select a category, indicating which type of analysis or information you want to
      be displayed on the issues panel. For example if you select LTE as your category, all event-based
      critical issues and radio network‘s important issues will be displayed (as shown below). If you
      choose DSA Task Summary as your category, you will get a list of tasks summary which contains
      the FTP, HTTP, Web browsing Uplink and Downlink success rate and throughput measurements.
      We‘ll go through these categories again later in the Throughput Analysis chapter.




Critical Issues
      The critical issues section provides an overview and the link to the drive in terms of failure
      events. To investigate the KPIs and the cause of the dropped connection, click on the link to go to
      the Event Dashboard.




Important Issues
      On the other hand, the important issues section provides an overview and the link to the
      corresponding radio network analysis page. For further investigation, click on the link to go to the
      Radio Network Dashboard.




                                                                                                          20
Analyzer LTE Training




Cell Coverage Analysis
                         This analysis allows you to determine the coverage footprint for the cells in your
                           networks, visualize the best serving cell, and see if any cells are overshooting
                             their coverage boundary and the neighbor cells. In the following example we
                              will use the scanner data to perform this analysis.
                                 Let‘s begin to explore our workspace by performing the following steps:
                                            1 In Summary Dashboard‘s Issues panel on the left, select
                                LTE as your category and click on the Poor Coverage link (from scanner
                               data). This will bring you to Radio Network Explorer page.




                                                       You can also click on the Radio
                                                       Explorer icon to open the Cell
                                                       Coverage Analysis page.


                                                       You can click on the column header to sort your
                                                       information, or click on an individual row to view a
                                                       particular sector’s coverage. You can even perform a
                                                       specific analysis, filter your information, or choose a
                                                       specific attribute or event to be plotted in the map.
        2   In the Cell Coverage Analysis page, again, it is divided into three parts:
            top panel with the table with related information and measurements, a side panel with
            statistics and charts regarding the quality, distance and cell visualization,
            and a map.




             At a glance, we can      LTE thresholds   Change the map unit, map
             see the overall          set before       background properties (road or
             quality of the entire    loading data.    aerial), and zoom in/out to help
             area’s coverage.                          you to view your map.




                                                                                                                 21
Analyzer LTE Training




3   It is wise to filter out the unimportant information, i.e. numbers of samples < 50 or
    distance > 15km. To do so, create a filter by clicking on the Filters(#) link.
    Set your criteria and click on Add Filter. Click OK to apply filter.
    Sort the column again after you‘ve applied the filter.




4   Select an interesting sector to view in detail. The map and left panel will be updated
    accordingly. The red circle represents your pre-defined boundary in Thresholds settings
    and any data points outside this circle represent overspill.
    You can also change the cell-site properties          to plot on the map according to the serving
    PCI‘s color.

             Click on the “multi-cell” icon to
             display the RSRP’s KPI on map




               > Beam = Percentage of points outside the cell beamwidth
               >180 Beam = Percentage of points outside an imaginary beamwidth of 180 degrees

    Sample statistics and charts from side panel:




                                                                                                 22
Analyzer LTE Training




       5   Make use of the additional features to help you visualize the coverage footprint of your
           network.



                                             To create a filter
           Additional Features




            Where seen coverage
            footprint where the cell could
            be seen during the drive(s).

            Best seen coverage
            footprint where the cell was
            the best server during the
            drive(s).




LTE Failure: Dropped Connection Analysis
             The types of failed events (Connection or Handover failures) and task failures that you
                  can investigate are LTE Dropped Connection, LTE Connection Setup Fail, LTE Slow
                    Handover, DSA Failure Task Fail and DSA All Services and Tasks (including Ping).
                      This analysis allows you to study an LTE call connection failure and further
                       investigate the cause of this critical failure.
                          Let‘s begin to explore our workspace by performing the following steps:
                                      1 In Summary Dashboard‘s Issues panel (left panel), select
                          LTE as your category and click on the Dropped Connection Rate link that
                         you want to troubleshoot. This will bring you to the Event Explorer page.




                                                                                   You can also click on the
                                                                                   Event Explorer icon to
                                                                                   open the Event Explorer
                                                                                   Analysis page.




                                                                                                      23
Analyzer LTE Training




2   In the Event Explorer page, the top panel contains of site information with numbers of
    failures (depending on the problem), a side panel with a list of diagnostics (in a table and
    also detailed information) of what causes the fail, and a map to help you to visualize where
    the problem occurred.


                               You can click on the column header to sort your information, or click
                               on an individual row to view a particular failed event. You can even
                               perform a specific analysis, filter your information, or choose a
                               specific attribute or event to be plotted in the map.




3   Let‘s say we want to confirm if the dropped connection is caused by interference First of
    all, scroll down (side panel) to read more about the detail event diagnostics.

    According to the diagnostics and measurements, when the connection dropped, the quality
                                                      was bad (-20 dB) but the signal
                                                      strength was reasonably OK (-89
                                                      dBm).
                                                      The CQI value was low and > 86% of
                                                      these CQI values were lower than 10.

                                                                 We might now replay the file around
                                                                 the time of the problem to see how
                                                                 RSRQ ended up being so low when
                                                                 the connection dropped.

                                                                 To investigate this, select the row in
                                                                 the diagnostic table and click Begin
                                                                 Drilldown to perform connection
                                                                 dropped analysis.




                                                                                                       24
Analyzer LTE Training




4   This will bring us to the Drilldown page. As you can see, Spotlight displayed the
    appropriate forms, Protocol Stack Browser (PSB) and map plotted with the related
    attributes. This will help you to understand what has happened between 5 seconds before
    and 30 seconds after the connection was dropped. Let‘s take a closer look at each of the
    forms and the map.




                                Scroll down and select the attribute you want to delete one
                                at the time. Delete Event_Task_Fail, Event_Task_Start
                                and Event_Task_End.

                                Click OK to save.

                                Click on     to toggle back to View mode.



                                                                                              25
Analyzer LTE Training




5   Examine ―Task Chart‖. There is a lot of ―Ping‖ information displayed on the chart and it is
    almost too cluttered to view. To get a cleaner view, edit the chart by clicking on           to
    toggle to Design mode.
6   The Time Chart is looking cleaner now.
    Move your mouse over the chart to view individual measurements.
                                                                            Just before the drop,
                                                                            the throughput and CQI
                                                                            value fell from average
                                                                            to 0.

                                                                            The NACK Rate
                                                                            appeared to be 100%
                                                                            and the modulation MCS
                                                                            dropped from 8 to 1.
                                                                            At the same time, the
                                                                            Resource Block (RB)
                                                                            allocation increased
                                                                            from 4RBs (8% of the
                                                                            system bandwidth) to
                                                                            22RBs (highest at 44%
                                                                            of the system
                                                                            bandwidth).

                                                                            The sharp degradation
                                                                            in the radio conditions
                                                                            caused the radio link to
                                                                            drop and the RRC
                                                                            connection to drop a
                                                                            little later. We also see
                                                                            that the radio conditions
                                                                            improve just after the
                                                                            drop, which prompts us
                                                                            to look further into the
                                                                            issue in Protocol Stack
                                                                            Browser.



7   Now let‘s take a look at the Protocol State Browser. If we scroll up to view what
    happened before the connection was dropped, notice that about 1 to 2 seconds before the
    drop, the neighbor cell‘s has much better signal strength. Requests for changing serving
    cell have also appeared a few times. There should have been a handover but unfortunately
    no handover occurred.


                                                          To edit, add and remove columns,
                                                          click on the    (edit columns) icon.

                                                          In this example, it makes sense to
                                                          add the serving PCI’s RSRP and best
                                                          neighbor’s RSRP columns to compare
                                                          their signal strength.



                                                          Connection dropped here




                                                                                                        26
Analyzer LTE Training




8   Continue to look at the map. You can plot an extra attribute on the map by clicking on the
        Attributes icon. From the Edit Attributes dialog, Add the attribute from the Available
    Attributes column and click OK to show it on the map.




                      Click on a beam to see the current serving PCI (solid line) and which one
                      is the neighbor cell (dash line).

                      Move your mouse over to any measurement or dropped connection on
                      the map to view more detailed information.




                                                                                                  27
Analyzer LTE Training




    If for some reason the layers are overlapped or you want to rearrange them, click on the
       Layers icon to reorder them.




9   Click on a point in the map and now take a look at the StateForm next to the map.
    All measurements and related information will be displayed on the StateForm. Again, if you
    want to modify the form, right-click on the form and toggle Design Mode. Edit the form,
    save it and toggle back to View mode. For example, change the RI attribute to
    Throughput.




                                                          Click here to select your attribute
                                                          from the attribute nodes.


10 It is useful to synchronize your view, i.e. to show the same map and StateForm
   information at the same time. Click on a point in the map to synchronize with the
   StateForm‘s display. You can even step through the whole drive route by clicking on the
        play button. If necessary, change the speed of playback using the slider.



     You must select the correct stream to synchronize!




                                                                                                28
Analyzer LTE Training




11 Make use of the additional features to help to you to visualize and further investigate your
   dropped connection.




                                    To create filter
   Additional Features




           Note We‘ll be troubleshooting the same dropped connection using
           Analyzer, where you‘ll be performing more customize analyses and
           creating reports.




                                                                                            29
Analyzer LTE Training




Data Service Analysis
     This analysis allows you to analyze and investigate the throughput during data transfer by using
     the Data Service Analysis (DSA) page.




     The followings issues and tasks you can investigate in a DSA Failure page (default) are:

           Service Setup Failure rate
            Service is used to refer to the end-to-end connection between the UE and the core
            network. A Service Setup Failure is detected when the UE attempts—but fails—to get an IP
            address (for instance, if a PDP Context Activation procedure fails).

           Service Drop Rate
            A Service Drop is detected when the UE loses the end-to-end connection to the core
            network (for instance, after a Routing Area Update procedure failure).

           Task Failure Rate
            Task is used to refer to any data upload or download; for example, an FTP ‗put‘ or ‗get‘,
            browsing a web page or a ‗ping‘ test. A failure is detected when the Task did not complete
            (for instance, if the UE failed to download a file in case of a FTP DL test).

           Percentage of FTP/HTTP upload/download task below the absolute throughput
            threshold value
            An absolute throughput threshold is the threshold for a UE would only spend 100% for a
            task using one technology.

           Percentage of FTP/HTTP upload/download task below the composite throughput
            threshold value.
            A composite threshold is calculated based on the UE usage in % of a combination of
            different technologies used for a task. For example, consider a data download task, where
            the UE spends 70% of the time in HSPA and 30% in LTE. The composite throughput is:
            (70% x ApplicationLowTput_HSDPA_DL_Threshold) + (30% x ApplicationLowTput_LTE_DL_Threshold)




                                                                                                          30
Analyzer LTE Training




From the Select Category drop down list in Summary Dashboard you can select these three
DSA categories:
DSA Failure                    DSA All Services and Tasks   DSA Summary




        Click on Display All # Tasks to
        view all related information in
        the Event Explorer page.




We will perform some Throughput Analyses by viewing the DSA All Services and Tasks
category in the next chapter.




                                                                                     31
Analyzer LTE Training




Throughput Analyses
                  This analysis allows you to analyze and investigate the throughput by using the DSA
                     Services and Tasks page. Click the Display All # Task link to view the related
                       information in Event Explorer page. In the following examples, we‘ll be
                         viewing the FTP DL link.




    In the side panel in Event Explorer page, you can find a list of FTP tasks with throughput
    measurement and status. The four typical statuses are:

           OK = Successful or completed

           D = Dropped

           I = Interrupted, the task was on-going                                               when
            the file ended

           C = User Cancelled
    ―Interrupted‖ and ―User Cancelled‖ tasks are                                                 neither
    failed nor successful, and therefore are not taken                                           into
    account in the KPIs.


    Click on any of the headers to sort your information accordingly. For example, to identify
    worst/best performing tasks, you could also sort by Throughput (Tput DL). To only view
    successful or completed tasks, you should sort by Status.
    If you continue to scroll down, below the Drilldown-Throughput-Status table, you can see some
    useful data service statistics. The information displayed depends on the task type (upload or
    download), as well as the technologies that the UE experienced during the task.
    Once you are ready to proceed, click on the Drill Down checkbox and follow by clicking the Begin
    Drilldown button to begin your analysis. We‘ll continue to analyze high and low throughput in the
    following sections.




                                                                                                      32
Analyzer LTE Training




Example 1: High Throughput Analysis
                       In LTE, A throughput > 10 Mbit/s is considered a high throughput.
                           Let‘s take a closer look at one of the high throughput tasks.




                                     Sort by Throughput(Tput DL).
                                     Select the row(s) you want to
                                     further investigate and click on
                                     the Begin drilldown button to
                                     go to the Drilldown page.




     In the Drilldown page:




       The duration of task reported by the            In the beginning of the task (before the FTP download), the
       logging tool is about 30 seconds                CQI value was average and Modulation was not very high.
       (which is the time difference between           After the handover, the radio quality was gradually improved
       “Task Start” and “Task End” events in
                                                       and when the transmission began, the application throughput
       the StateForm), but the duration of
       the data transfer is only 4.19 seconds          and CQI value were high, MIMO usage was up to 100% and
       during the UE was in LTE “connected”            Frame Usage was at 100%. See the next page for more
       mode (see StateForm).                           detailed information.




                                                                                                                      33
Analyzer LTE Training




   Move your mouse over any point of the transmission to view detailed information.

                                                      High throughput




In this LTE example, we notice the followings:

      High throughput
       (18 Mbps for application throughput and 26 Mbits/s for Layer 1 DL throughput).

      Average CQI (14.0) throughout the FTP download.

      Very good modulation (64 QAM and most of the time MIMO usage at 100%) during FTP
       download.

      Good radio quality and signal strength during FTP download.

      High Frame Usage (almost 100% during transmission).

      Good system bandwidth allocation at >90%
       (23 Resource Blocks out of a maximum of 25 on this network).

      Very low NACK Rate (lower than 6% during data transmission).
   If you need to further investigate the throughput, examine the PSB, map and StateForm next
   to the task chart.



                                                                                           34
Analyzer LTE Training




Example 2: Low Throughput Analysis
                   In LTE, a throughput < 5 Mbit/s is considered low.
                       Let‘s take a closer look at one of the low throughput task, preferably one
                         with an OK status.



                              First sort table by Status,
                              follow by Tput DL.

                              Tput DL = -1 means unknown
                              or no measurement

                              Select the row(s) you want to
                              further investigate and click on
                              the Begin drilldown button
                              to go to the Drilldown page.




     In the Drilldown page:                                 The average throughput achieved on LTE is low but
                                                            OK (about 3 Mbit/s). Modulation and Coding Scheme
                                                            values range from 0 to 20, with an average of 9. The
                                                            spread of values is explained by the Task Chart,
                                                            where we can see that the radio conditions were
                                                            good initially and worsen progressively until the UE is
                                                            redirected to UMTS.




        On the left side panel of the Drilldown page, the Key Issues section explains the reason of
        the low throughput is due to a reselection to HSDPA from LTE during the transmission. The
        redirected reselection from LTE to UMTS caused the UE to be idle for almost 21 seconds.




                                                                                                                      35
Analyzer LTE Training




                                                          Low throughput
   Let‘s take a look at the Task Chart:




     The FTP download started in LTE. It     Following the redirected reselection   The task completes
     started with a slightly above average   from LTE to UMTS, the UE stays idle    normally in HSDPA.
     throughput, good CQI, high MIMO         for a while before reconfiguring to
     usage and good Frame Usage.             HSDPA.




In this LTE example, we notice the following:

       High throughput in the beginning, but degraded very quickly till 0, at which point the UE is
        redirected to UMTS. Once the reselection was completed, it continued to transmit in a
        lower throughput in HSDPA.

       Fairly low Frame Usage in HSDPA mode, and inverse relationship between CQI and Frame
        Usage in HSDPA (i.e. the Frame Usage goes up when CQI goes down) whilst the
        throughput remains flat; which could indicate that the throughput is not limited by the air
        interface.

       Good system bandwidth allocation (~90%) in both LTE (number of RBs) and HSDPA
        modes (number of codes).

       Much lower NACK Rate after the reselection.
   As a result, the FTP download was completed even the data is transmitted with low
   throughput. If you need to further investigate the throughput, examine the PSB, map and
   StateForm next to the task chart. Resize, dock or even move them around for better
   visualization. To restore the layout, click on ―Drilldown‖ link on the top left of the screen.




                                                                                                         36
Analyzer LTE Training




Other Low Throughput Analyses Examples:
     The following screenshots explain different low throughput analysis scenarios and situations. Most
     of the time, the application throughput‘s value is correlated to the CQI value, but in certain
     circumstances, this might not be true.


     Example 1
     When the radio quality degraded, so did the throughput value, the CQI values and MIMO usage.
     Now take a closer look at the correlation between the MIMO usage and the Frame Usage. Since
     more data is being transmitted using MIMO, less frame usage is required (lower frame usage %).




               When there is almost no MIMO transmission, the Frame Usage % increases to almost
               100% because the network has to transmit more frames to compensate the rate.



     See example 2 for correlations between the CQI, Resource Block allocation and Frame Usage.




                                                                                                     37
Analyzer LTE Training




Example 2
The following Task Chart shows a more erratic application throughput (between 0 and 10 Mbit/s)
but CQI‘s value is about average (less dramatic than the throughput‘s value).
Now take a closer look at the correlation between the CQI, Resource Block allocation and Frame
Usage %. As the CQI value increases, the # of RB decreases and so does the Frame Usage.
As for the radio condition, the radio link quality is good (good RSRQ and RSRP value).
In other words, the air interface is good (and so can deliver more throughput) but the network has
nothing to transmit at this particular time. That explains the erratic application throughput.
In this case, we can conclude that radio link quality is not the limiting factor here.




                                                                                                 38
Analyzer LTE Training




Analyzer
What can you do with Analyzer?
     A flowchart depicting/describing the best practice when troubleshooting a network problem using
     Analyzer:


                                    Starting up Analyzer


                      Getting started by configuring cell site information


                              Setting preferences, aggregating
                                  data and loading logfiles


                                  Exploring workspace by
                                  examining the loaded data


                         Viewing Data by displaying in maps, charts,
                          tables or reports to facilitate easy analysis




       Performing customized LTE                                Performing LTE
       analyses using queries such                             analyses based on
        as filter, binned, histogram,                            preconfigured
        crosstab and event queries                                applications




                     Reporting Network Performance by preconfigured
                          or customized report(s) and repositories


                            Saving your work or preferred layout
                                 using screen layout feature


                                   Closing down Analyzer




                                                                                                  39
Analyzer LTE Training




Getting Started
                              Before you begin, ensure that you have a valid Analyzer license, a cellref
                               that contains your network information, and a set of data you want to
                                      investigate. It is crucial that you follow the following steps to avoid
                                          inaccurate results or have to go through these steps again for
                                             reconfiguration later.




                                                   Let‘s begin by performing the following steps:




        1   Start up Analyzer.
        2   Select Tools  Preferences  from Main
            Menu. Locate CellRefs  File Location in
            Change Preferences dialog box and change                                                              your
            Cellrefs filename. Normally it is a .txt file.
        3   To make sure you‘ve loaded the correct
            cellrefs, click on View Display New                                                                  Map
            from the main menu to display a new map.
            If an empty map is displayed, right-click on the map, select
            Zoom  Go to Layer  LTE_Cell- Beamwidth – PCI or LTE_Site- Site_Name.
            The cell sites are now visible.




                     Change map unit by right-clicking on map, Map Units  Distance  Kilometer (or other unit)


            Close the map after this.




                                                                                                                    40
Analyzer LTE Training




Exploring Workspace

                           After the data is loaded, a blank workspace is displayed with the Attribute
                            Explorer docked on the left panel. If you recall, in Spotlight, you get a
                              summary of your data, issues and problem encountered with diagnostics
                              and a map. Within Analyzer, you perform manual analysis and therefore no
                              pre-defined screen layout is displayed.




                              Here is where you can load your data file, create a repository and
                              perform dataset operations for a quick overview of your network.


      Attribute Explorer

                                 indicates that the Attribute Explorer is currently docked on this
                              panel. Click on the same icon to undock it. This will allow you to
                              move the Attribute Explorer panel around.

                              Here you can view and search your attributes in your data file. You
                              can also create and save a group of attributes you often use in
                              “Favorites”.




                                                                                                     41
Analyzer LTE Training




Let‘s continue to explore the workspace:
           1   Right-click on Loaded Data Files to load your log files. You can also load files by selecting
               File  Open Logfile from Main Menu or press Ctrl-O.

                       Note We‘ll be troubleshooting the same dropped connection
                       (previously diagnosed in Spotlight). In the following chapters you‘ll
                       be performing manual/customize analyses, creating reports and
                       repositories.


               Expand the ―Loaded Data Files‖ node by clicking on        to see all the available attributes
               in your data file(s).




           2   You can select and display the attribute(s) on map, chart, table, workbook etc to view your
               data, the same way you view the data in Spotlight.




                                                                                                         42
Analyzer LTE Training




Searching for Attributes
     Sometimes it can be quite tedious to locate the                                                  exact
     attribute (or parameters) that you need for your                                                 analysis.
     Use the Find Attribute feature to search the
     parameter trees. You can perform the search by                                                   selecting
     from the main menu:                                                                              Tools 
     Find Attribute or Ctrl-shift-F.
     The search panel will open as part of the
     Workspace Explorer window.
     Type in the attribute you want to search for (a                                                  whole or
     partial word). Click on Find Next to find the                                                    attribute
     one by one or Find All to find them all under the                                                nodes.

          Right-click on the attribute and select Add To
          Favorites to add it into your Favorite Group




Creating Favorites Group



                                                 It is a good idea to place your most frequently accessed
                                                 attributes in a ―Favorites‖ group.
                                                 This group can be viewed by clicking on the Favorites tab in
                                                 the Workspace. This will save you a lot of time searching for
                                                 the attributes under the nodes.




                                                                                                            43
Analyzer LTE Training




Viewing Data
                           You can view your data the same way as you do in Spotlight. In Analyzer you
                             have to decide which attribute(s) to be displayed and how you want to view
                               your data in a way that helps you to troubleshoot or investigate an issue.



                                    Displaying on chart
                                   To take a quick look at the radio condition of the drive data, select and
                                  display the RSRQ attribute in a chart. The attribute is located at LTE 
                                 Downlink Measurements  LTE_UE_RSRQ. Right-click on the attribute
                                and display on chart.
                           Here you can see the distribution of the radio quality throughout the drive along
     with the timeline.




           Data is aggregated and averaged based on time (every one second).

           This will affect the view on maps, tables and charts, but will not affect the results of crosstab and
           event queries.

           In this training, we would like to perform manual analysis with detailed information but not the
           aggregated data. To change the settings, go to Tools  Preferences and change the binning
           mode to Message.

           More configuration information can be found in HELP.




                                                                                                                   44
Analyzer LTE Training




Data Aggregation




     There are four methods to aggregate data in Analyzer. These different binning modes are based on
     time, location, distance and message.
     In order to perform a detailed manual analysis, you should change the binning mode to Message
     and make sure Message = ―1‖ so that you can view every message in your data.
     Take a look at the chart again. Data is now displayed more densly on the chart.
     Drag and drop the LTE  Event Data  RRC  LTE_RRC_RRCConnectionDrop attribute to the
     same chart to see when the connection was dropped.




                                   The line represents a
                                   connection drop. It
                                   seems likely that the
                                   RSRQ measurement
                                   was very low right
                                   before the drop.




                                                                                                 45
Analyzer LTE Training




Next, display the LTE  Downlink Measurements  LTE_UE_CINR and the
LTE  Event Data  RRC  LTE_RRC_RRCConnectionDrop on a new chart.




It looks like the channel interference plus noise ratio value degraded tremendously right before the
drop as well.




                                                                                                46
Analyzer LTE Training




Displaying on Map
     Display the same attributes (LTE_UE_RSRQ and LTE_RRC_RRCConnectionDrop) on the map
     to visualize the area, radio condition and location of the dropped connection.
     Zoom in to take a closer look at the 1st drop.
     Click on     Cell/Sites icon to color the sector based on PCI.
     This will help you to identify the serving sectors based on their own color.




     Click on the    Direction icon to display the direction of the drive route.
     Arrange the chart next to the map.
     Click at any point in the map to synchronize the measurement with the chart.


                                     At this point, we may also want to replay the file around the time
                                     of the problem in order to see the serving sectors and how RSRQ
                                     ended up being so low when the connection dropped.
                                     Anyhow, the information is still very limited if we only view on the
                                     map and chart.
                                     Display more attributes on table, open a StateForm (or any pre-
                                     configured analyses), or a Protocol Stack Browser in Analyzer to
                                     help you to obtain more information.




                                                                                                        47
Analyzer LTE Training




Displaying in a Table
     Display the following attributes in a table:

            LTE_UE_PCI

            LTE_UE_RSRP

            LTE_UE_RSRQ

            LTE_RRC_RRCConnectionDrop




                                                      To go to the next
                                                      dropped connection,
                                                      press Ctrl- .




     It seems like there are lots of empty rows in the table and you have to keep scrolling down to find
     the next measurement. This problem can be resolved by selecting the
     Hide empty rows checkbox to hide these empty rows.




                                                                            The radio condition
                                                                            degraded
                                                                            tremendously right
                                                                            before the
                                                                            connection dropped.
                                                                            Maybe there is no
                                                                            coverage or no other
                                                                            cell to handover to.




     You can now see the actual measurement of each attribute on table.
     If you wish, you can also display these attributes on Workbook (Excel).
     Rearrange the map, chart and table in your workspace so that you can see them
     Clicking at any point in the table to synchronize table with the map and chart.




                                                                                                     48
Analyzer LTE Training




Problem – can’t display too many rows in a workbook
         You might encounter this problem when you try to display an attribute in a Workbook. For
         example, I was trying to display LTE_UE_CINR in a Workbook.




         To solve this problem, we can create a filter to remove the empty rows by eliminating
         messages with attributes not set to a value. This can be done by creating a filter query, or
         more conveniently by using Attribute Spy.




Attribute Spy
     Attribute Spy is a smart feature that allows you to display the attributes set at a message, as well
     as to perform some basic operations on them. A lot of the time you might not know what other
     attributes are associate to the attribute you have just displayed on a map. For example in our
     previous filter example, LTE_UE_CINR.
     To find out information of an attribute at a particular selected point, and even any other associated
     attributes, you can select the View  Display Attribute Spy from the Main Menu. The
     AxaAOAttributeSpy Class window will be opened.
     In your CINR chart or table, click on any point that contains the LTE_UE_CINR attribute. The same
     attribute will be selected in the Attribute column in the window. Right-click on the attribute and
     select Filter Stream where “IsValid(LTE_UE_CINR)” to eliminate all the empty rows.




     Note that after you‘ve applied the filter, the bottom right of
     your screen will be updated. Display the attribute in a workbook
     again. This time no warning message pops up.




                                                                                                        49
Analyzer LTE Training




Performing LTE Analyses
     There are many pre-configured analyses, StateForms, Protocol State Browser (PSB), Message
                 Browser, available to help you to investigate an issue. Let‘s continue to troubleshoot
                    the dropped connection by performing some LTE pre-configured analyses.
                        In Spotlight section, we have seen the Task Chart (StateForm), PSB displayed
                         in the workspace. We‘ll open up this form and PSB again in Analyzer, and
                          even create our own form and queries to analyze the dropped connection.



                         StateForm
                        StateForm allows you to view multiple performance metrics simultaneously.
                      Used in conjunction with the replay tool, maps, tables, and charts, you can
                   quickly ascertain the values of several radio parameters for problem identification.
     To open a pre-configured LTE StateForm, select:

           View  Forms  Data Testing (for UE), or

           View  Forms  LTE Scanner (for Scanner)




     Let‘s open the LTE Radio Charts (same as the ―Task chart‖ in Spotlight) and take a closer look.
     To do so:
        1   Select View  Forms  Data Testing  DataServiceAnalysis_LTE Radio Charts
            StateForm.
        2   If the StateForm contains some ―Ping‖ information (too crowded to look at), toggle to
            Design mode and remove the event tasks such as ―Fail‖, ―Start‖ and ―End‖.
            See Step 4 in Spotlight’s LTE Failure: Dropped Connection Analysis if you cannot
            remember how to remove the event tasks.




                                                                                                      50
Analyzer LTE Training




        3   Arrange your StateForm, chart, table and map in the Workspace so that you can see them
            all side-by-side. Click on a point in the map or chart to synchronize your view and
            information.




            At this point of time, we still cannot conclude what really caused the connection drop.
        4   To further investigate this, we should probably look at the neighbor‘s radio condition by
            displaying the best neighbor‘s RSRQ, RSRP and PCI on a table. We should also check out
            the RRC and Layer 3 messages for the handset by opening the LTE Handset PSB. We‘ll
            take a look at this later in other chapters.
            If this is not enough, try customizing your own StateForm (See example below).




Exercise: Create New StateForm
     In order to suit your daily work, you can also design a StateForm from scratch. You can do this by
     creating a new StateForm file or by adding a new sheet to a current file. We will create a new file
     or StateForm (LTE Training Network Parameter StateForm) for this example. The finished
     form will look like this:




                                                                                                      51
Analyzer LTE Training




If you do not have the StateForms window open, click Tools  StateForms Editor.
   1   To start a new StateForms file, right-click inside the StateForms Editor and select
       Design Mode. The StateForms sheet can now be edited and objects can be added.

                                                                                 Array              Scan
                                                 Toggle
                       Delete         Copy                         Label        Attribute           Chart
                                                 Design
                                                 Mode




                                Cut          Paste        Select           Attribute        Time            Group
                                                                            Value           chart            Box


   2   Add the LTE_UE_PCI label by clicking the                             Label button.
       Click and drag the rectangle in your form.
   3   Select the label object and make these modifications in the Attribute Window:
              Caption: LTE_UE_PCI
              Autosize Font: False
              Font Size : 9
   4   Repeat steps 2 and 3 for LTE_UE_RSRQ and LTE_UE_RSRP.

   5   To display the value for LTE_UE_PCI label, click the    Attribute Value button then
       click and drag a rectangle to the right of the LTE_UE_PCI label.
   6   Select the LTE_UE_PCI Attribute Value object and make the following modifications:
              Specify Min+Max: True
              Bar Range Min: 0
              Bar Range Max: 0
              Attribute: LTE  Downlink Measurements  LTE_UE_PCI
              Show Value Text: True
              Autosize Font: False
              Font Size: 9
   7   Repeat steps 2 and 3 for LTE_UE_RSRQ and LTE_UE_RSRP.

   8   To create the Attribute Bar for LTE_UE_RSRQ, click on the     Attribute Value button
       then click and drag a rectangle to the right of the LTE_UE_RSRQ attribute value object.
       Repeat the same for LTE_UE_RSRP.
   9   Select LTE_UE_RSRQ Attribute Bar and make the following modifications in the Attribute
       Window:
              Specify Min+Max: True
              Bar Range Min: -25
              Bar Range Max: 10

              Bar Color:
              Attribute: LTE  Downlink Measurements  LTE_UE_RSRQ
              Show Value Text: False
              Show Min Text: True
              Show Max Text: True
              Show Minor Ticks: True



                                                                                                                    52
Analyzer LTE Training




                    Show Major Ticks: True
                    Minor Ticks Spacing: 5
                    Minor Ticks Spacing: 20
                    Autosize Font: False
                    Font Size: 6
                    Border Line: True
     10 Repeat the same settings for RSRP except the followings:
                    Bar Range Min: -130
                    Bar Range Max: 40

                    Bar Color:
                    Attribute: LTE  Downlink Measurements  LTE_UE_RSRP
     11 To add the Group Box object, click on the Group Box button, then click and drag a
        rectangle around all of the items in your form.
     12 Select the Group Box object and make the following modification in the Attribute Window:
                    Caption: Network Parameters
                    Fore Color: Dark Blue
                    Autosize Font: False
                    Font Size: 14
                    Default Font: False
                    Font Bold: True
     13 Click the Save As button and save the StateForms file in the StateForms directory and call
        it LTE NetworkParameters - Trainings.axl.
     14 Return to the View Mode by clicking on the Toggle Design Mode button.
     15 Test your new form by displaying a parameter from your logfile‘s stream on a map. Click
        on any point on the map, and see the parameter values for PCI, RSRQ and RSRP appear
        on your StateForm.




To open your StateForm,
select View  Forms 
your StateForm’s name
or right click on your data
file’s stream name 
Display Form  your
StateForm’s name




                                                                                               53
Analyzer LTE Training




Dropped Connection Investigation
     So by now we have a pretty good idea about the radio condition and measurements of the serving
     cells based on the attributes we‘ve plotted on the chart, map, table and StateForm.
     Let‘s take a look at the best neighbor‘s PCI, RSRQ and RSRP by displaying them side-by-side
     together with the serving cells‘ PCI, RSRQ and RSRP. The neighbor‘s attributes can be found in
     LTE  LTE Neighbor Cell Info node. Drag and drop them into the same table.




     Before the connection was dropped, you can see that about a few seconds before the drop, the
     best neighbor cell‘s has much better signal strength. Have a look at the difference between the
     serving cell and the best neighbor cell.
     We also noticed that right after the drop, PCI 122 appeared to be the serving cell and the radio
     conditions were good.
     Maybe it is time to take a look at the RRC and Layer 3 messages to further investigate the cause
     of the connection drop, and find out for instance whether the UE has requested a handover in RRC
     Measurement Report messages before the drop occurred. To do so, we can open a Protocol Stack
     Browser or a Message Browser.




                                                                                                        54
Analyzer LTE Training




Protocol Stack Browser
     The Protocol Stack Browser (PSB) allows you to browse quickly through protocol messages by
     examining the protocol message name only. Once a message of interest is identified in the top
     pane of the Protocol Stack Browser, the details of the message can be examined in the bottom
     pane.
     Select View  Protocol Stack  LTE Handset from the Main Menu. Rearrange and synchronize
     the table, map, chart, stateform and PSB to view them side-by-side.




                                        We can confirm that the UE has requested a handover in
                                        RRC Measurement Report messages a few times before the
                                        drop, but the eNode B did not perform the handover.


     To add and remove columns (attributes) in PSB, click on     Edit Columns.
     Select the attribute you want to add from the Available attributes column and click on the Add
     button. To remove existing attribute columns, select them and click on the Remove button. In the
     above example, we have added LTE_RRC_RRCConnectionDrop, LTE_UE_RSRP and
     LTE_UE_Nbr_RSRP[0].




                                                                                                  55
Analyzer LTE Training




Performing Customized LTE Analyses
     You can create a wide variety of customized analyses using Analyzer. You may want to highlight
                      potential voice or data problem areas, or test for common symptoms of bad
                        radio link quality for the purpose of speeding up the analysis of data. Your
                          customized analysis, called a query, can be saved in a Workspace and
                           reused for future drive data. These queries can be created, accessed, and
                            edited in the Workspace through the Analysis Manager.

                                                        Edit Pre-configured or your own queries or analyses




  Create your own query




                                       Retrieve queries from another folder




                                                               To save your query




About Queries
     Queries are a means of searching and filtering data based on events and thresholds you define.
     Queries operate on binned data and are written using Boolean expressions and arithmetic
     operations containing data parameters. Analyzer supports six types of queries:

             Filter Analysis (display data based on a single criterion)

             Binned Query Analysis (using functions and inequalities to define a new parameter
              based on existing parameters)

             Cross Tab Query Analysis (to group data and display statistics for each group. The
              groups can be sorted, and a query can contain several options for grouping data)

             Event Query (to extract key performance statistics for a user-defined time or message
              window before or after a defined event such as dropped connection)

             Statistic Analysis and Histogram Analysis
              (provide analysis formats for custom expressions)
     In the following chapters, we will continue to analyze the same dropped connection by creating
     queries (binned, histogram and crosstab), single and multiple files reports, and repositories.




                                                                                                              56
Analyzer LTE Training




Binned Query
     So far, we‘ve managed to display the serving and best neighbor cells‘ PCI, RSRQ and RSRP on
     tables, and it was useful to look at a particular point of data. It will be nice if we can also see the
     signal strength difference between the serving cell and the best neighbor cell throughout the whole
     drive.
     To do so, create a binned query that computes the difference between the serving cell‘s RSRP and
     the best neighbor cell‘s RSRP:
         1   In Analysis Manager (if you are not there yet, press Ctrl-A), double-click on Binned
             Query icon to go to the Expression Builder.
             So, our formula should look something like:
                            Difference = Best Neighbor Cell’s RSRP – Serving Cell’s RSRP
             A positive value will indicate that the best neighbor is stronger than the serving cell.




         2   Key in a meaningful name of your query in the Description textbox.
         3   Type in your query expression or select the attribute from the attribute node‘s column.
             This State() function is required to ensure that the last valid value of the parameter
             persists.
         4   Make sure the correct Format group is selected.
             If you are not sure which group to select, just click on one of the attribute and the correct
             format group will be selected automatically.
         5   Click OK to exit the Expression Builder.




                                                                                                        57
Analyzer LTE Training




        6   Apply the query by right-clicking your query and display on a chart, map or table.
            In the example below, we‘ve displayed the query on a map, along with a connection
            dropped attribute. From the chart, we can see a big signal strength difference right before
            the connections were dropped.




Histogram
     A histogram‘s results expressed as a percentage may provide a more meaningful comparison to
     results expressed as a count. In the example below, we will use a histogram to look at the channel
     to interference plus noise ratio (CINR).
     We will select a range from -50dB to 10dB and divide it into 30 columns.
     To create a histogram:
        1   In Analysis Manager (if you are not there yet, press Ctrl-A), double-click on Histogram
            icon to open the Histogram Wizard window.

                                                                      To generate this column:

                                                                      1. Key in the minimum value,
                                                                         maximum value and the
                                                                         number of columns.

                                                                      2. Click on the Generate
                                                                         button to generate your
                                                                         column. The ranges will be
                                                                         automatically calculated
                                                                         based on the number of
                                                                         columns you have set.
                                                                         Note that the ranges will
                                                                         look slightly strange but
                                                                         evenly distributed.

                                                                        To set your desired range,
                                                                        you have to manually
                                                                        define and key in the
                                                                        range.




        2   Apply this query and display it on a chart or workbook.




                                                                                                      58
Analyzer LTE Training




Crosstab Query
     The crosstab query is used to group data and display statistics for each group. The groups can be
     sorted, and a query can contain several options for grouping data. It is flexible and you can
     combine many different data groups together (you are not limited to one format group as you are
     in binned and histogram queries).
     In this example, we would like to see CINR distribution and the correlation between CINR, RSRP
     and RSRQ. To create a crosstab query:
        1   In Analysis Manager (if you are not there yet, press Ctrl-A), double-click on Crosstab
            Query icon to open the Crosstab Query Wizard window.




            Click on the New Dimension button. The query dimension allows you to group and order
            your results using the attribute you select. Use attribute chooser to select LTE 
            Downlink Measurement  LTE_UE_CINR to add the CINR as the dimension. We will
            create a dimension for CINR‘s histogram (set with 3 dB difference).
            Click on Edit Dimension to open the Expression Builder to set your criteria.




                                                3 = define column with 3 dBs difference




        2   Now apply the query on a Statistics Explorer to see if your query works.
            Always do so before you continue to build a bigger query!



                                                                                                    59
Analyzer LTE Training




                                                                 3 dBs
                                                                 difference for
                                                                 each column




3   Next, create two new statistics: Avg RSRP and Avg RSRQ.
    Use the attribute chooser      to select LTE  Downlink Measurement 
    LTE_UE_RSRP and LTE_UE_RSRQ to add the CINR as the statistics so that the state()
    function is applied when an attribute is selected.




                                                                                   60
Analyzer LTE Training




4   Lastly add a global filter to only retrieve data with status = connected.




                                                              Status = Connected




5   Apply and display your query on a workbook.
                                 The occurrences of any CINR < -12 were insignificant (didn’t
                                 occur so often). We can basically filter this range of the data
                                 out. Edit your global filter and add this new condition. Save as
                                 another query if necessary.

                                 Display on workbook to ensure your query is working well.




    In the next chapter we will learn how to create a Single File Report using this crosstab
    query. You will then use the report for other log files.




                                                                                                    61
Analyzer LTE Training




Reporting Network Performance

Creating Custom Single File Report
                    Creating your own formatted report template is as easy as viewing the data you
                      require on a workbook, and then formatting the report page using Excel.


                          The objective of this section is to create a simple report or a single file
                          report.
                          We will be using our previous
                          CINR_vs_RSRP_RSRQ_CONNECTED_CINRFilter crosstab query.
                        The report we want to create look like this:




     To create the above report:
        1   Ensure that the logfile you used to create the crosstab query is loaded into the Workspace.
        2   Ensure that the modified version of crosstab query (in this example:
            CINR_vs_RSRP_RSRQ_CONNECTED_CINRFilter.aqf) is loaded.
        3   Right-click on Queries  Crosstab Queries  Your Query Name and choose Display
            on Workbook.

                    Note Excel will launch and the Workbook will contain three
                    sheets, which can be accessed by clicking on the corresponding tab
                    at the bottom sheet window.


        4   Rename the current sheet to ―Report‖.
        5   Select whole column A to C (in this example) to create a chart and place it on the right.
            Adjust and format chart accordingly.
        6   Remove all data in column A to D (in this example).
            Save your file as YourQueryName-Report.xlsx and close your file after you‘ve saved it.
            To test if this report is working, load another logfile and open a workbook.




                                                                                                        62
Analyzer LTE Training




Opening Single File Report
     To open a single report file:
         1   Ensure that the logfile you want to create a single file report (based on the crosstab query)
             is loaded into the Workspace.
         2   Select Workbook  Open Workbook/Report to open the
             YourQueryName-Report saved previously to the
             C:Program FilesActixAnalyzerReports directory.
             The Stream Selection window will appear that prompts you to select a data stream:




         3   Click on the stream name follow by OK button to create your report.



             As you can see, the above example has 5 sets of data.
             In order to view them all and display on a single report, we can merge these sets of data
             by creating a superstream or create a repository (a database with aggregated data).




                                                                                                      63
Analyzer LTE Training




Modifying a Custom Report
     Reports can be upgraded or modified at any time. To modify an existing report:
        1   Run the report through the Workbook  Open Workbook/Report from Main Menu
            before making any modifications.
        2   Make modifications to the existing report, including adding additional parameters from the
            same data stream, adding the same parameters from different data stream, or making
            cosmetic adjustments.
        3   Save the file.

                    Note Making modifications to a report by opening the Excel file in
                    Windows will corrupt the Analyzer report.




     Some suggestions for upgrading existing reports:

           Add Additional Parameters to the Report – Add to the existing report different
            parameters from the same data stream using the Display on Workbook (Active) command.
            Update the Report page to show results for all parameters included.

           Create a Comparison Report – Add to the existing report the same parameter from a
            different data stream using the Display on Workbook (Active) command. Update the
            Report page to show results for both data sets.

           Provide Histogram Results as a Percentage – Histogram‘s results expressed as a
            percentage may provide a more meaningful comparison than results expressed as a count.
            Create an Intermediate sheet in Excel to convert the histogram values into percentages.
            Update the Source Data for the histogram chart to reflect the new display method.

           Embedded an Excel Macro in a Report – Any Excel format or technique may be applied
            to a report, including macros which automate specific tasks within Microsoft Excel. For
            example, create a report that provides a comparison of a parameter at common locations
            in two different logfiles.




                                                                                                   64
Analyzer LTE Training




Creating Custom Multiple Files Report
     Let‘s start by create a crosstab query where we can compare the RSRP and RSRQ of two logfiles
     (similar to the previous crosstab query).


Preparation: Create Crosstab Query
     Ensure the following values are set before you apply and open the query on Workbook:




     Dimension: RSRP with 3 dB difference in each row.




                                                                                                 65
Analyzer LTE Training




Statistics: Average of RSRQ




Global Filter: Only interested in displaying RSRP > -120 dB




                                                              66
Analyzer LTE Training




To create a multiple report using the crosstab query above:
   1   On the 1st logfile‘s stream name, right-click on Queries  Crosstab Queries  Your
       Query Name and choose Display on Workbook.
   2   On the 2nd logfile‘s stream name, right-click on Queries  Crosstab Queries  Your
       Query Name and choose Display on Workbook (active).
       Save file as YourQueryName-MultipleReport.xlsx.




                                                               In the Crosstab Formatted
                                                               Sheet, notice that the RSRP
                                                               range is slightly different
                                                               between 2 files.




                                                               Rename a new sheet as
                                                               “Report”.




                                                               Define the range desired.
                                                               Create a formula or even a
                                                               macro (if applicable) to copy
                                                               and paste the RSRQ value
                                                               from Crosstab Formatted
                                                               Sheet to the Report sheet.
                                                               See the Report page below.




                                                               Create a line chart based on
                                                               the new data.

               Crosstab Formatted Sheet




                                                       Report Sheet

   3   If everything looks correct in the Report sheet, go to the Crosstab Formatted Sheet and
       remove all data in that sheet.



                                                                                               67
Analyzer LTE Training




         4   Go back to the Report sheet to ensure no data is displayed.
         5   Make sure that the Report sheet is the default page and save the file again.
         6   Close the file after you‘ve saved it.




Opening Multiple Files Report
     To open a single report file:
         1   Ensure that the logfiles you want to use to create a multiple file report (based on the
             crosstab query) are loaded into the Workspace.
         2   Select Workbook  Open Workbook/Report to open the
             YourQueryName-MultipleReport saved previously to the
             C:Program FilesActixAnalyzerReports directory.
             The Stream Selection window will appear and prompt you to select a data stream:




         3   Select the 1st data stream and click OK to proceed.
         4   The same Stream Selection window will appear again to prompt you to select another
             data stream. In this example, we are only going to compare two sets of data. Therefore,
             the Stream Selection window will only appear twice.
         5   Click on the 2nd stream name follow by OK to create your multiple report.




                                                                                                       68
Analyzer LTE Training




Superstream
    A superstream is a new stream created by merging two or more sets of data into one large data
    set. Beware that the size can be huge (since the superstream contains all attributes, even those
    that we might not need in our analysis).
    To create a superstream:
       1   Select Tools  Create Superstream from the Main Menu or press Ctrl-U.
       2   Key in a meaningful name for your superstream and select the streams you want to
           merge.




       3   Click on the Settings >> button if you want to merge your data with a common attribute
           or a correlated parameter, which, in this example is the LTE_UE_RSRQ attribute.

                   Note This merge method is useful when merging the data for two
                   devices (for instance a handset and a scanner) that were logged
                   concurrently, but for which the timestamps are not aligned. If the
                   two streams correspond to two log files logged consecutively, then
                   it is better to use the default ―Use timestamps‖ method of
                   superstreaming.




                                                                                                   69
Analyzer LTE Training




4   Click OK. A new stream, Super Streams containing the same attribute nodes will be
    created in Attribute Explorer.




5   Select Workbook  Open Workbook/Report to open your single report.
    This time, select the superstream‘s stream name.
    The report will open displaying the combined data.




                                                                                        70
Analyzer LTE Training




Repository
     The repository function provides a mechanism for handling large volumes of data, by loading the
     results of queries into a relational database mainly applicable to crosstab, event and binned
     queries.
     In the Actix terminology, databases are called repositories. A repository is based on a template,
     which specifies how the results are to be structured into data sources (called devices) and which
     attributes and queries are to be included in each device. The repository stores the binned data for
     the attributes as described in Repository Binned Data.
     Some of the engineering process modules use repositories to store data but hide the details of
     creating repositories and loading data into them behind the task pages. However, Analyzer Classic
     includes features that advanced users can use to create new repositories directly, and to open,
     close, and delete existing repositories, and to load data into them.
     When a repository is open, it is displayed in the Open Repositories folder in the Attribute
     Explorer. Data is loaded into the devices based on the stream name filter and stream type
     specified in the Define Devices page of the Repository Template.




Repository Template Wizard
     You use the Repository Template Wizard to create templates that can then be used for creating
     repositories. The template defines the structure of                                   the
     new repository, what type of data it is to be used                                    for,
     how that data is to be organized, etc. You can also                                   use the
     Repository Template Wizard to edit an existing
     repository template.
     You start the Repository Template Wizard from the
     Template Manager, which lists the templates                                                   that
     already exist and also enables you to delete
     unwanted templates.
     Before you start creating a template, make sure                                               that all
     of the queries that you want to use in the
     template are already available in the Analysis
     Manager, otherwise you will not be able to add                                                them
     to the template. If necessary, close the Template
     Manager, add the queries, and then start again. In                                            our
     case, we will make use of the

     CINR_vs_RSRP_RSRQ_CONNECTED_CINRFilter query that we‘ve created earlier.
     To open the Template Manager, select Repository  Template Manager from the main menu.




                                                                                                          71
Analyzer LTE Training




Creating a New Template
     To create a new template:
        1   Select Repository  Template Manager from Main Menu to open the Repository
            Template Wizard window.
        2   Click New to create a new template. This opens the Repository Template wizard's
            Welcome page. Step through the selection by selecting the default settings except the
            query selection:




                                                        Select the Crosstab query you’ve created
                                                        and other related queries you need




        3   Continue to click on Next > till you‘ve reached the Name and Description step.
            Key in a meaningful name for your repository template and a description about the
            template.




        4   Click Finish to create the template.




                                                                                                    72
Analyzer LTE Training




Creating a Repository
     To create a repository based on the template you have just created:
        1   Select Repository  Create Repository from the Main Menu.
        2   Key in a meaningful repository name.
            Select the template you have just created and click on Create & Open button to create
            the repository node in Attribute Explorer.
                                                                     Select the template you’ve just
                                                                     created:




        3   In the Attribute Explorer, expand the Open Repositories node and right-click on the new
            repository you have just created (in the example below this is LTE Training Repository)
            to load your logfiles.
                                                                     Right-click on your new
                                                                     repository node and select Load
                                                                     Data to load your logfiles




        4   Click on Add Files... to select your data files to be loaded into the repository.
            Click OK to start loading the files.




                                                                                                       73
Analyzer LTE Training




            5    A File load results window will be displayed and the Result column will show the status
                 of the file. OK means files are successfully loaded.




            6    Click Close after you‘ve finished examining the files‘ status.


Creating a Repository Report:
       It is wise to double check your results before you continue to customize your report. To do so, first
       display your query in Repository Statistics Explorer.
       To do so:
            1    Right-click on the Open-Repository  Your New Repository  All  Queries 
                 Crosstab Queries  Your Crosstab Query Name and display it on
                 Repository Statistics Explorer, which lets you visualize and analyze the data processed
                 into a Repository.




   You can click on Date Range button to
   filter data by date.




   You can also apply a filter to look at a
   specific set of data.




   When specific problem areas have been
   isolated, the Repository Statistics
   Explorer can load the raw performance
   messaging details into Analyzer for further
   analysis.
                                                                                                        74

   Selecting the Reports button opens a pane
Analyzer LTE Training




    If you prefer to display the result directly into a workbook, right-click on the Open-
    Repository  Your New Repository  All  Queries  Crosstab Queries  Your
    Crosstab Query Name and display it on Workbook.
2   A workbook in Excel with a report for all log files will be created where the repository is
    loaded.




3   Save and name your report as Report for Your New Repository.
4   If everything looks correct in the report, remove all data in that sheet.

            Note Reports opened from a repository will be different from
            reports opened directly from Analyzer. You will get the same
            results but the Excel file will be different. Standard Analyzer
            reports can be run on repositories but repository reports cannot be
            run on Analyzer streams. Either keep only the standard Analyzer
            version of reports, or save a separate copy of your repository
            report in a separate file.


5   Save the file again and close the file after you have saved it.




                                                                                                  75
Analyzer LTE Training




Displaying a Repository Report:
     To display the repository report that you have just created:
         1   Select Workbook  Open Workbook/Report from the Main Menu and select Report
             for Your New Repository (the one you have just created). Click on Open to proceed. A
             Stream Selection window will appear.




         2   Select the All stream from Your New Repository stream name and click OK to display
             your repository report. Do you notice any difference?



                    Note

                    Repositories are very useful to generate reports on a large set of
                    logfiles. The workflow you should follow is:

                    1. Create queries using Analysis Manager.

                    2. Create a report in Analyzer.

                    3. Create a Repository Template containing all the queries
                       required by the report.




                                                                                               76
Analyzer LTE Training




Saving Your Work

Saving Screen Layouts
     Lastly, you can save a copy of the preferred layout of your current workspace. Saving a workspace
                   in Analyzer allows you to save the following items:

                                           Window layouts

                                             Open files you are currently working with

                                             Custom analyses you have created

                                             Custom attributes you have executed

                                           Superstreams you have created

                                  Repositories you have created


     To save your workspace click File  Save Workspace As and give the file a name. The Analyzer
     file structure includes a ‗Workspaces‘ folder that can be used to hold the saved workspace(s),
     though you can save a workspace to any location.
     A workspace created with Analyzer may be opened directly from the Windows Desktop. To start up
     Analyzer with a set of commonly used queries, simply save a workspace with the queries of
     interest, but no data files. The workspace may then be saved as a shortcut on the Windows
     Desktop. Double-click on the Desktop shortcut to open Analyzer with all of your frequently used
     queries in place.




                                                                                                   77
US:   T +1 703 707 4777
      F +1 703 707 4778


CN:   T +86 21 5396 0670
      F +86 21 5396 0676


DE:   T +49 351 40429 0
      F +49 351 40429-50


HK:   T +852 2295 6677
      F +852 2295 6687


IN:   T +91 11 41683064
      F +91 11 41683080


JP:   T +81 422 45 4720
      F +81 422 45 4720


SG:   T +65 6333 7428
      F +65 6333 5540


SE:   T +46 42 38 99 00
      F +46 42 21 05 85


UK:   T +44 (0)20 8735 6300
      F +44 (0)20 8735 6301

A lte 2011

  • 1.
    Training Course March 2011 Analyzer LTE
  • 2.
    Analyzer LTE Training Thecontent of this manual is provided for information only, is subject to change without notice, and should not be construed as a commitment by Actix. Actix assumes no responsibility or liability for any errors or inaccuracies that appear in this documentation. Copyright © Actix 2011. All rights reserved. All trademarks are hereby acknowledged. 2
  • 3.
    Analyzer LTE Training Contents INTRODUCTION ......................................................................................... 5 SCOPE OF THE COURSE ............................................................................................. 5 WHO SHOULD ATTEND THIS TRAINING COURSE? ............................................................... 5 PREREQUISITES ..................................................................................................... 5 Hardware requirements ................................................................................... 6 AIM OF THE COURSE ................................................................................................ 7 HELP FILE ............................................................................................................ 7 ACTIX DESKTOP POST-PROCESSING SOFTWARE ................................................... 8 WHAT ARE SPOTLIGHT AND ANALYZER? ......................................................................... 8 Key features .................................................................................................. 8 SPOTLIGHT ............................................................................................. 10 SOLVING COMMON NETWORK PROBLEMS WITH SPOTLIGHT.................................................. 10 Spotlight features ......................................................................................... 11 What‘s in Spotlight? ...................................................................................... 11 Navigating around Spotlight ........................................................................... 13 What can you do with Spotlight? .................................................................... 14 GETTING STARTED................................................................................................ 15 EXPLORING WORKSPACE ......................................................................................... 16 Summary Dashboard .................................................................................... 16 LTE Report ................................................................................................... 18 Issues Panel................................................................................................. 20 CELL COVERAGE ANALYSIS ...................................................................................... 21 LTE FAILURE: DROPPED CONNECTION ANALYSIS ............................................................ 23 DATA SERVICE ANALYSIS ........................................................................................ 30 THROUGHPUT ANALYSES ......................................................................................... 32 Example 1: High Throughput Analysis ............................................................. 33 Example 2: Low Throughput Analysis .............................................................. 35 ANALYZER .............................................................................................. 39 WHAT CAN YOU DO WITH ANALYZER? .......................................................................... 39 GETTING STARTED................................................................................................ 40 EXPLORING WORKSPACE ......................................................................................... 41 VIEWING DATA .................................................................................................... 44 Displaying on chart ....................................................................................... 44 Displaying on Map ........................................................................................ 47 Displaying in a Table ..................................................................................... 48 PERFORMING LTE ANALYSES .................................................................................... 50 StateForm ................................................................................................... 50 Protocol Stack Browser .................................................................................. 55 PERFORMING CUSTOMIZED LTE ANALYSES ................................................................... 56 About Queries .............................................................................................. 56 Binned Query ............................................................................................... 57 Histogram.................................................................................................... 58 Crosstab Query ............................................................................................ 59 REPORTING NETWORK PERFORMANCE ......................................................................... 62 Creating Custom Single File Report ................................................................. 62 Creating Custom Multiple Files Report ............................................................. 65 3
  • 4.
    Analyzer LTE Training Superstream ................................................................................................ 69 Repository ................................................................................................... 71 SAVING YOUR WORK ............................................................................................. 77 Saving Screen Layouts .................................................................................. 77 4
  • 5.
    Analyzer LTE Training Introduction Scopeof the course The Analyzer LTE Training Course provides a comprehensive overview of Spotlight and Analyzer for LTE. The goal of the course is to give an understanding of the capabilities of the system and how it can help users to improve quality of service for their network subscribers. Advanced users will be introduced to new network applications. The instructors for this course are experts in using Actix solutions to increase productivity, and are familiar with the challenges faced by engineers working in cellular/PCS environments. Class size is limited to ensure that everyone receives extensive one on one instruction. Participants have many opportunities to ask questions relevant to their particular optimization needs. Upon completing the course, participants will be able to use what they learned in class to identify and solve real network problems. The Analyzer LTE Training Course begins with a high-level presentation of the Actix platform interface and its capabilities. We will then cover how existing optimization processes can be tailored to the specific needs of the participants. Who should attend this training course?  RF Engineers responsible for enhancing cellular performance and implementing wireless system optimization.  Engineers looking to further understand the application of log file data in optimizing networks.  Experienced technicians involved in field optimization.  Anyone looking to maximize the return on investment in Actix software. Prerequisites  Familiarity with network infrastructure and operation of the air interface.  A general understanding of drive test and call trace collection and post-processing methodology and advantages/limitations with each dataset.  Access to Actix software and a familiarity with the Actix software platform.  Basic computer literacy, including familiarity with Windows and MS Office applications. 5
  • 6.
    Analyzer LTE Training Hardwarerequirements A computer that should meet these minimal hardware requirements: Item Requirement Processor 1+ GHz Framework SQL Server 2005 Express Edition SP2 and .NET 1.1 & 3.5 are installed automatically in the standard Actix installation. Operating System Windows 7 and Windows 2008 Server with Service Pack 3 or later. Windows Server 2003 Standard, Enterprise, or Datacenter editions with Service Pack 1 or later. Windows Server 2003 Web Edition SP1. Windows Small Business Server 2003 with SP1 or later. Windows Vista with SP1 or later. Actix software runs on 64-bit Windows as a 32-bit application. Memory 1+ GB Hard Disk 2 GB Other Requirements Microsoft Internet Explorer 6.0 SP1 or later. Microsoft Office XP or above (required by Actix Software) Table 1 Hardware requirements 6
  • 7.
    Analyzer LTE Training Aimof the course After this course, you should be able to:  Appreciate common network problems and how they are classified in Spotlight and Analyzer.  Configure Spotlight and Analyzer to work with your data and methodologies.  Appreciate pre-defined Spotlight and Analyzer Reports.  Appreciate different analyses methods (Event Based and Radio Network Analyses) in Spotlight.  Appreciate manual analyses (create and customize your own methods, queries and reports, repositories and screen layout) in Analyzer  Use Spotlight and Analyzer to analyze problems in data sets of differing sizes.  Appreciate the role thresholds perform in Spotlight and Analyzer, and how to modify them. Spotlight related From the Repository Analysis - Drilldown, you should be able to:  Add extra data during the analysis.  Save the project file.  Create and save your own template for your project.  Start Spotlight and reload the project file.  Drilldown problem by File or Time to message level with or without loading the whole file.  Perform different analyses based on handset and scanner data.  Perform Low Throughput analysis for LTE. Help File This training manual mainly contains LTE-related information and features in Spotlight and Analyzer. For basic features of Spotlight and Analyzer, or information regarding how to troubleshoot network in other technologies, please refer to HELP in Spotlight or Analyzer, which can be accessed by clicking on the Help menu in the main menu. You can look up information about a particular topic either by choosing an item from the index or by entering keywords to perform a search. Specific information such as attributes (engineering parameters) can be found in Attribute Reference. You can look up an item in the alphabetized list, or you can open the Context Help window, and then click on an item in the Workspace. 7
  • 8.
    Analyzer LTE Training ActixDesktop Post-Processing Software What are Spotlight and Analyzer? Analyzer is an Actix desktop software solution for expert drive test post-processing, supporting network optimization and network troubleshooting. It supports 2G, 3G and even LTE rollouts with flexible and powerful drive survey analytics. Analyzer includes the Spotlight module for automated post-processing analyses. In Spotlight, you can follow your own investigation in a logical flow throughout the various analysis pages and reports. You begin by browsing the summary dashboard, the map and the appropriate report(s) for the loaded data, which might indicate the presence of one or more problems. Cell coverage can be investigated within a defined boundary, RSRP and RSRQ thresholds in Radio Network Explorer, while connection drop, task failure and low throughput analyses can be performed using Event Explorer. The issues panel provides diagnostics, measurements and links to these critical or important issues. Analyzer provides the flexibility and tools to help you to perform manual analyses at any time. This can be done by customizing forms, queries, reports and repositories. By combining both Spotlight and Analyzer, you will be able to investigate and troubleshoot your network problem thoroughly for the most detailed information. Key features The following key features are available for LTE in Spotlight and Analyzer:  Support multi-vendor, multi-technology drive test format: Spotlight and Analyzer support the latest HSPA+ and LTE decodes from all of the major vendors.  Detailed network measurements: Spotlight and Analyzer support measurement of the latest HSPA+ and LTE features including: CQI, frame usage and modulation usage.  Flexible voice and data service KPIs: Spotlight and Analyzer support powerful top down KPIs allowing operators to evaluate the quality of different voice and data services as perceived by end users.  Full RF analysis: Spotlight and Analyzer provide automated drop call diagnosis and integrated radio network analysis to diagnose cell coverage, missing neighbor, and interference or pollution problems.  Layer 3 analysis: Analyzer provides embedded Layer 3 analysis, allowing detailed message-level analysis of drive survey results.  Data session analysis: Spotlight and Analyzer provide detailed data session analysis to identify if poor data service performance is due to poor radio quality or congestion on the core or radio network.  IP packet inspection: Analyzer provides full IP layer decodes and session analysis to provide full inspection into the IP traffic layer.  Performance Reports: Analyzer allows you to create and customize reports for you to quickly create RF analysis and acceptance reports. 8
  • 9.
    Analyzer LTE Training Whatcan you do with Spotlight and Analyzer Selecting Spotlight or Analyzer Getting started by configuring cell site information Spotlight Analyzer Creating projects using LTE templates, settings, Setting preferences, aggregating data LTE thresholds and loading logfiles and loading logfiles Exploring workspace by viewing summary Exploring workspace by examining the dashboard, reports and issues panel loaded data Viewing Data by selecting the related category Viewing Data by displaying in maps, and issues. The detailed diagnostics and charts, tables or reports to facilitate easy information will be displayed in customized maps analysis and StateForms to facilitate easy analysis Performing LTE analyses by Performing customized Performing LTE drilling down to the selected issue LTE analyses using analyses based on to find out the cause queries such as filter, preconfigured binned, histogram, crosstab applications and event queries No Do you want to perform Yes customized LTE analyses? Yes If more detailed Performing customized LTE analyses analyses required by opening pre-defined analyses and/or Reporting Network Performance by customizing new forms and to further preconfigured or customized report(s) investigate the issue in Spotlight Create a custom report and repositories Saving your work or preferred layout using screen layout feature Closing down Spotlight or Analyzer 9
  • 10.
    Analyzer LTE Training Spotlight Solvingcommon network problems with Spotlight With the Seek-See-Solve approach, Spotlight is designed to allow you to follow your own investigations throughout the various analysis pages and reports. However, a typical path through Spotlight is to start from the Summary Dashboard, examine the summary map and then the appropriate report for the loaded data, which might indicate the presence of one or more problems. Spotlight breaks these problems down into two groups:  critical issues, where an event has occurred that discontinued a call;  important issues, where the quality of service has been reduced without necessarily ending any calls. Cell coverage, interference problems and LTE visualization can be investigated from the Radio Network Explorer analyses (links to these are shown as Important Issues in the Issues panel of the Summary Dashboard). These then point you at specific problem events which you can examine and diagnose using the Event Explorer (links to these failure events are shown as Critical Issues in the Issues panel). 10
  • 11.
    Analyzer LTE Training Spotlightfeatures The Spotlight features available for LTE are radio network analyses, event-based troubleshooting and reporting. Radio Network Analyses  Cell Coverage Analysis (based on scanner or handset data) Determines the coverage footprint of cells and identifies overshoot against coverage design boundaries Event-based troubleshooting  Automated root-cause diagnostics for the most common subscriber problems such as call drops, call setup failure, location update failures, handover failures and low throughput issues. Reporting  Integrated, professional-quality reports, including embedded maps. What’s in Spotlight?  New Project and Template Creation A step-by-step wizard guides the user to create a new project using an existing template or provides a link to the new template configuration wizard.  New Template Configuration Wizard A step-by-step wizard guides the user to configure a new template with required devices, KPIs, reports, queries, and so on. 11
  • 12.
    Analyzer LTE Training  Data Configuration A step-by-step wizard guides the user to configure thresholds and cellrefs, and also to select data to process into the repository.  Summary Dashboard From the Repository Dashboard, the user can choose a problem (critical or important issues) to further investigate using either Event-based or Radio Network analyses.  Spotlight Report Identifies critical and important issues, and provides links to summary statistics of the loaded data files.  Event Investigation/Analyses Provides a breakdown of the critical and important issues by filename and handset identifier. These tabular pages are reached through links on the Summary Dashboard.  Radio Network Investigation/Analyses Provides a breakdown of the important issues by filename and handset identifier. These tabular pages are reached through links on the Summary Dashboard. 12
  • 13.
    Analyzer LTE Training Navigatingaround Spotlight On top of the page, above Summary Dashboard, the navigation bar allows you to move around in Spotlight. It also provides some useful functions from any stage of your analysis. Return to Event Explorer page Filter out files and Return the or restore page if you are stream from all current page to currently in this page. analyses. its default appearance. Return to Summary Open the “Choose an Load additional files Display help for Dashboard page. Engineering Process” to the current the current page. dialog, allowing you to project repository. select another Spotlight project. 13
  • 14.
    Analyzer LTE Training Whatcan you do with Spotlight? The flow chart below illustrates briefly how Spotlight can help you in your day-to-day work. Starting up Spotlight Getting started by configuring cell site information Creating projects using LTE templates, settings, LTE thresholds and loading logfiles Exploring workspace by viewing summary dashboard, reports and issues panel Viewing Data by selecting the related category and issues. The detailed diagnostics and information will be displayed in customized maps and StateForms to facilitate easy analysis Performing LTE analyses by drilling down to the selected issue to find out the cause Do you want to perform Yes No customized LTE analyses? Yes Performing customized LTE analyses by Performing opening pre-defined analyses and/or manual analyses customizing new forms and to further in Analyzer investigate the issue in Spotlight or Analyzer Closing down Spotlight 14
  • 15.
    Analyzer LTE Training GettingStarted Before you begin, ensure that you have a valid Spotlight/Analyzer license, a cellrefs that contains your network information and a set of data you want to investigate. It is crucial that you follow the following steps to avoid inaccurate results or have to go through these steps again for reconfiguration later. Let‘s begin by performing the following steps: 1 Start up Spotlight. 2 Create a new project by click on the New Project button. 3 In New Project Step 1: Key in your project name, select a suitable LTE template and click on the Next button proceed to New Project Step 2. If you prefer to create your own template with your own devices, network KPI, LTE = both reports, attributes, queries, UE and scanner binning and filter, click here. Refer to HELP on how to create a new template. 4 In the page New Project Step 2, select your cellrefs. Spotlight is a map-centric product and you must have a valid cellrefs file corresponding to the drive test data. You may want to change settings, i.e. file location, display, time, neighbor list etc, or change the thresholds for event detection. There are two important measurements in LTE coverage: RSRP and RSRQ. The corresponding thresholds are:  For Handsets: LTE_UE_PoorRSRP_Threshold & LTE_UE_PoorRSRQ_Threshold  For Scanners: LTE_Scan_PoorRSRP_Threshold & LTE_Scan_PoorRSRQ_Threshold These thresholds are settings for format specific advance configuration options. LTE_UE_PoorRSRQ_Threshold and LTE_Scan_PoorRSRQ_Threshold 15
  • 16.
    Analyzer LTE Training Note It is important to set your thresholds before loading the data because it will affect the analysis, diagnosis and display data in Spotlight. 5 In step 3: click on ―Add Files‖ button to load your log files or data. If you prefer to load the entire folder, click on ―Add Folder‖ button. Click on ―Done‖ button to begin saving settings and loading files. Exploring Workspace Summary Dashboard After the data is loaded, an overview page or Summary Dashboard is displayed. A Summary Dashboard shows an overview of the data loaded in the current Repository project on a per device basis. If you have configured multiple devices during the template configuration phase, a separate tab per device will appear in the dashboard. As you can see below, this page is divided into three parts: Top Panel, Issues Panel, and Map. Top Panel Click on the “globe” to change your background map properties Issues Panel Map If the view is too small, right-click on a stream and select Zoom to layer to have a closer look. Top Panel This panel contains a summary table of the loaded dataset information. You can view the LTE report (Data Service Analysis Report) or go to the Event Explorer (event-based analyses, i.e. dropped connection, failed connection) page or Radio Network (radio network analyses, i.e. coverage, low throughput) page. 16
  • 17.
    Analyzer LTE Training IssuesPanel This panel lists all the critical (event based KPIs) and important issues (radio network analyses) that need further investigation. Click on any KPI that you might want to further investigate. Map The map is an integral part of the interface representing the drive route with the default attribute plotted (RSRP or the application throughput). Area Region Print Batch Direction Select Zoom Out Layers Attributes Filter Printing Zoom In Pan Map Legend SelectAnnotations Layout Print Cell Use enhanced Preview Sites drawing styles Swap Legend to other side of map 17
  • 18.
    Analyzer LTE Training LTEReport The Spotlight LTE report (Data Service Analysis Report) shows a quick overview of your network performance. It is divided into a Report sheet and different activities (FTP, HTTP) sheet(s), which consists of FTP, HTTP download information (statistics based on status and types of analyses) and application throughput. The report sheet contains a technology independent overview of all the activities, while the activity sheet contains radio KPIs for all technologies. Report sheet with technology independent overview 18
  • 19.
    Analyzer LTE Training FTPsheet with radio KPIs for LTE 19
  • 20.
    Analyzer LTE Training IssuesPanel This panel lists all the critical and important issues occurring in the dataset and allows you to investigate an issue or troubleshoot a problem in more detail. Category First, you have to select a category, indicating which type of analysis or information you want to be displayed on the issues panel. For example if you select LTE as your category, all event-based critical issues and radio network‘s important issues will be displayed (as shown below). If you choose DSA Task Summary as your category, you will get a list of tasks summary which contains the FTP, HTTP, Web browsing Uplink and Downlink success rate and throughput measurements. We‘ll go through these categories again later in the Throughput Analysis chapter. Critical Issues The critical issues section provides an overview and the link to the drive in terms of failure events. To investigate the KPIs and the cause of the dropped connection, click on the link to go to the Event Dashboard. Important Issues On the other hand, the important issues section provides an overview and the link to the corresponding radio network analysis page. For further investigation, click on the link to go to the Radio Network Dashboard. 20
  • 21.
    Analyzer LTE Training CellCoverage Analysis This analysis allows you to determine the coverage footprint for the cells in your networks, visualize the best serving cell, and see if any cells are overshooting their coverage boundary and the neighbor cells. In the following example we will use the scanner data to perform this analysis. Let‘s begin to explore our workspace by performing the following steps: 1 In Summary Dashboard‘s Issues panel on the left, select LTE as your category and click on the Poor Coverage link (from scanner data). This will bring you to Radio Network Explorer page. You can also click on the Radio Explorer icon to open the Cell Coverage Analysis page. You can click on the column header to sort your information, or click on an individual row to view a particular sector’s coverage. You can even perform a specific analysis, filter your information, or choose a specific attribute or event to be plotted in the map. 2 In the Cell Coverage Analysis page, again, it is divided into three parts: top panel with the table with related information and measurements, a side panel with statistics and charts regarding the quality, distance and cell visualization, and a map. At a glance, we can LTE thresholds Change the map unit, map see the overall set before background properties (road or quality of the entire loading data. aerial), and zoom in/out to help area’s coverage. you to view your map. 21
  • 22.
    Analyzer LTE Training 3 It is wise to filter out the unimportant information, i.e. numbers of samples < 50 or distance > 15km. To do so, create a filter by clicking on the Filters(#) link. Set your criteria and click on Add Filter. Click OK to apply filter. Sort the column again after you‘ve applied the filter. 4 Select an interesting sector to view in detail. The map and left panel will be updated accordingly. The red circle represents your pre-defined boundary in Thresholds settings and any data points outside this circle represent overspill. You can also change the cell-site properties to plot on the map according to the serving PCI‘s color. Click on the “multi-cell” icon to display the RSRP’s KPI on map > Beam = Percentage of points outside the cell beamwidth >180 Beam = Percentage of points outside an imaginary beamwidth of 180 degrees Sample statistics and charts from side panel: 22
  • 23.
    Analyzer LTE Training 5 Make use of the additional features to help you visualize the coverage footprint of your network. To create a filter Additional Features Where seen coverage footprint where the cell could be seen during the drive(s). Best seen coverage footprint where the cell was the best server during the drive(s). LTE Failure: Dropped Connection Analysis The types of failed events (Connection or Handover failures) and task failures that you can investigate are LTE Dropped Connection, LTE Connection Setup Fail, LTE Slow Handover, DSA Failure Task Fail and DSA All Services and Tasks (including Ping). This analysis allows you to study an LTE call connection failure and further investigate the cause of this critical failure. Let‘s begin to explore our workspace by performing the following steps: 1 In Summary Dashboard‘s Issues panel (left panel), select LTE as your category and click on the Dropped Connection Rate link that you want to troubleshoot. This will bring you to the Event Explorer page. You can also click on the Event Explorer icon to open the Event Explorer Analysis page. 23
  • 24.
    Analyzer LTE Training 2 In the Event Explorer page, the top panel contains of site information with numbers of failures (depending on the problem), a side panel with a list of diagnostics (in a table and also detailed information) of what causes the fail, and a map to help you to visualize where the problem occurred. You can click on the column header to sort your information, or click on an individual row to view a particular failed event. You can even perform a specific analysis, filter your information, or choose a specific attribute or event to be plotted in the map. 3 Let‘s say we want to confirm if the dropped connection is caused by interference First of all, scroll down (side panel) to read more about the detail event diagnostics. According to the diagnostics and measurements, when the connection dropped, the quality was bad (-20 dB) but the signal strength was reasonably OK (-89 dBm). The CQI value was low and > 86% of these CQI values were lower than 10. We might now replay the file around the time of the problem to see how RSRQ ended up being so low when the connection dropped. To investigate this, select the row in the diagnostic table and click Begin Drilldown to perform connection dropped analysis. 24
  • 25.
    Analyzer LTE Training 4 This will bring us to the Drilldown page. As you can see, Spotlight displayed the appropriate forms, Protocol Stack Browser (PSB) and map plotted with the related attributes. This will help you to understand what has happened between 5 seconds before and 30 seconds after the connection was dropped. Let‘s take a closer look at each of the forms and the map. Scroll down and select the attribute you want to delete one at the time. Delete Event_Task_Fail, Event_Task_Start and Event_Task_End. Click OK to save. Click on to toggle back to View mode. 25
  • 26.
    Analyzer LTE Training 5 Examine ―Task Chart‖. There is a lot of ―Ping‖ information displayed on the chart and it is almost too cluttered to view. To get a cleaner view, edit the chart by clicking on to toggle to Design mode. 6 The Time Chart is looking cleaner now. Move your mouse over the chart to view individual measurements. Just before the drop, the throughput and CQI value fell from average to 0. The NACK Rate appeared to be 100% and the modulation MCS dropped from 8 to 1. At the same time, the Resource Block (RB) allocation increased from 4RBs (8% of the system bandwidth) to 22RBs (highest at 44% of the system bandwidth). The sharp degradation in the radio conditions caused the radio link to drop and the RRC connection to drop a little later. We also see that the radio conditions improve just after the drop, which prompts us to look further into the issue in Protocol Stack Browser. 7 Now let‘s take a look at the Protocol State Browser. If we scroll up to view what happened before the connection was dropped, notice that about 1 to 2 seconds before the drop, the neighbor cell‘s has much better signal strength. Requests for changing serving cell have also appeared a few times. There should have been a handover but unfortunately no handover occurred. To edit, add and remove columns, click on the (edit columns) icon. In this example, it makes sense to add the serving PCI’s RSRP and best neighbor’s RSRP columns to compare their signal strength. Connection dropped here 26
  • 27.
    Analyzer LTE Training 8 Continue to look at the map. You can plot an extra attribute on the map by clicking on the Attributes icon. From the Edit Attributes dialog, Add the attribute from the Available Attributes column and click OK to show it on the map. Click on a beam to see the current serving PCI (solid line) and which one is the neighbor cell (dash line). Move your mouse over to any measurement or dropped connection on the map to view more detailed information. 27
  • 28.
    Analyzer LTE Training If for some reason the layers are overlapped or you want to rearrange them, click on the Layers icon to reorder them. 9 Click on a point in the map and now take a look at the StateForm next to the map. All measurements and related information will be displayed on the StateForm. Again, if you want to modify the form, right-click on the form and toggle Design Mode. Edit the form, save it and toggle back to View mode. For example, change the RI attribute to Throughput. Click here to select your attribute from the attribute nodes. 10 It is useful to synchronize your view, i.e. to show the same map and StateForm information at the same time. Click on a point in the map to synchronize with the StateForm‘s display. You can even step through the whole drive route by clicking on the play button. If necessary, change the speed of playback using the slider. You must select the correct stream to synchronize! 28
  • 29.
    Analyzer LTE Training 11Make use of the additional features to help to you to visualize and further investigate your dropped connection. To create filter Additional Features Note We‘ll be troubleshooting the same dropped connection using Analyzer, where you‘ll be performing more customize analyses and creating reports. 29
  • 30.
    Analyzer LTE Training DataService Analysis This analysis allows you to analyze and investigate the throughput during data transfer by using the Data Service Analysis (DSA) page. The followings issues and tasks you can investigate in a DSA Failure page (default) are:  Service Setup Failure rate Service is used to refer to the end-to-end connection between the UE and the core network. A Service Setup Failure is detected when the UE attempts—but fails—to get an IP address (for instance, if a PDP Context Activation procedure fails).  Service Drop Rate A Service Drop is detected when the UE loses the end-to-end connection to the core network (for instance, after a Routing Area Update procedure failure).  Task Failure Rate Task is used to refer to any data upload or download; for example, an FTP ‗put‘ or ‗get‘, browsing a web page or a ‗ping‘ test. A failure is detected when the Task did not complete (for instance, if the UE failed to download a file in case of a FTP DL test).  Percentage of FTP/HTTP upload/download task below the absolute throughput threshold value An absolute throughput threshold is the threshold for a UE would only spend 100% for a task using one technology.  Percentage of FTP/HTTP upload/download task below the composite throughput threshold value. A composite threshold is calculated based on the UE usage in % of a combination of different technologies used for a task. For example, consider a data download task, where the UE spends 70% of the time in HSPA and 30% in LTE. The composite throughput is: (70% x ApplicationLowTput_HSDPA_DL_Threshold) + (30% x ApplicationLowTput_LTE_DL_Threshold) 30
  • 31.
    Analyzer LTE Training Fromthe Select Category drop down list in Summary Dashboard you can select these three DSA categories: DSA Failure DSA All Services and Tasks DSA Summary Click on Display All # Tasks to view all related information in the Event Explorer page. We will perform some Throughput Analyses by viewing the DSA All Services and Tasks category in the next chapter. 31
  • 32.
    Analyzer LTE Training ThroughputAnalyses This analysis allows you to analyze and investigate the throughput by using the DSA Services and Tasks page. Click the Display All # Task link to view the related information in Event Explorer page. In the following examples, we‘ll be viewing the FTP DL link. In the side panel in Event Explorer page, you can find a list of FTP tasks with throughput measurement and status. The four typical statuses are:  OK = Successful or completed  D = Dropped  I = Interrupted, the task was on-going when the file ended  C = User Cancelled ―Interrupted‖ and ―User Cancelled‖ tasks are neither failed nor successful, and therefore are not taken into account in the KPIs. Click on any of the headers to sort your information accordingly. For example, to identify worst/best performing tasks, you could also sort by Throughput (Tput DL). To only view successful or completed tasks, you should sort by Status. If you continue to scroll down, below the Drilldown-Throughput-Status table, you can see some useful data service statistics. The information displayed depends on the task type (upload or download), as well as the technologies that the UE experienced during the task. Once you are ready to proceed, click on the Drill Down checkbox and follow by clicking the Begin Drilldown button to begin your analysis. We‘ll continue to analyze high and low throughput in the following sections. 32
  • 33.
    Analyzer LTE Training Example1: High Throughput Analysis In LTE, A throughput > 10 Mbit/s is considered a high throughput. Let‘s take a closer look at one of the high throughput tasks. Sort by Throughput(Tput DL). Select the row(s) you want to further investigate and click on the Begin drilldown button to go to the Drilldown page. In the Drilldown page: The duration of task reported by the In the beginning of the task (before the FTP download), the logging tool is about 30 seconds CQI value was average and Modulation was not very high. (which is the time difference between After the handover, the radio quality was gradually improved “Task Start” and “Task End” events in and when the transmission began, the application throughput the StateForm), but the duration of the data transfer is only 4.19 seconds and CQI value were high, MIMO usage was up to 100% and during the UE was in LTE “connected” Frame Usage was at 100%. See the next page for more mode (see StateForm). detailed information. 33
  • 34.
    Analyzer LTE Training Move your mouse over any point of the transmission to view detailed information. High throughput In this LTE example, we notice the followings:  High throughput (18 Mbps for application throughput and 26 Mbits/s for Layer 1 DL throughput).  Average CQI (14.0) throughout the FTP download.  Very good modulation (64 QAM and most of the time MIMO usage at 100%) during FTP download.  Good radio quality and signal strength during FTP download.  High Frame Usage (almost 100% during transmission).  Good system bandwidth allocation at >90% (23 Resource Blocks out of a maximum of 25 on this network).  Very low NACK Rate (lower than 6% during data transmission). If you need to further investigate the throughput, examine the PSB, map and StateForm next to the task chart. 34
  • 35.
    Analyzer LTE Training Example2: Low Throughput Analysis In LTE, a throughput < 5 Mbit/s is considered low. Let‘s take a closer look at one of the low throughput task, preferably one with an OK status. First sort table by Status, follow by Tput DL. Tput DL = -1 means unknown or no measurement Select the row(s) you want to further investigate and click on the Begin drilldown button to go to the Drilldown page. In the Drilldown page: The average throughput achieved on LTE is low but OK (about 3 Mbit/s). Modulation and Coding Scheme values range from 0 to 20, with an average of 9. The spread of values is explained by the Task Chart, where we can see that the radio conditions were good initially and worsen progressively until the UE is redirected to UMTS. On the left side panel of the Drilldown page, the Key Issues section explains the reason of the low throughput is due to a reselection to HSDPA from LTE during the transmission. The redirected reselection from LTE to UMTS caused the UE to be idle for almost 21 seconds. 35
  • 36.
    Analyzer LTE Training Low throughput Let‘s take a look at the Task Chart: The FTP download started in LTE. It Following the redirected reselection The task completes started with a slightly above average from LTE to UMTS, the UE stays idle normally in HSDPA. throughput, good CQI, high MIMO for a while before reconfiguring to usage and good Frame Usage. HSDPA. In this LTE example, we notice the following:  High throughput in the beginning, but degraded very quickly till 0, at which point the UE is redirected to UMTS. Once the reselection was completed, it continued to transmit in a lower throughput in HSDPA.  Fairly low Frame Usage in HSDPA mode, and inverse relationship between CQI and Frame Usage in HSDPA (i.e. the Frame Usage goes up when CQI goes down) whilst the throughput remains flat; which could indicate that the throughput is not limited by the air interface.  Good system bandwidth allocation (~90%) in both LTE (number of RBs) and HSDPA modes (number of codes).  Much lower NACK Rate after the reselection. As a result, the FTP download was completed even the data is transmitted with low throughput. If you need to further investigate the throughput, examine the PSB, map and StateForm next to the task chart. Resize, dock or even move them around for better visualization. To restore the layout, click on ―Drilldown‖ link on the top left of the screen. 36
  • 37.
    Analyzer LTE Training OtherLow Throughput Analyses Examples: The following screenshots explain different low throughput analysis scenarios and situations. Most of the time, the application throughput‘s value is correlated to the CQI value, but in certain circumstances, this might not be true. Example 1 When the radio quality degraded, so did the throughput value, the CQI values and MIMO usage. Now take a closer look at the correlation between the MIMO usage and the Frame Usage. Since more data is being transmitted using MIMO, less frame usage is required (lower frame usage %). When there is almost no MIMO transmission, the Frame Usage % increases to almost 100% because the network has to transmit more frames to compensate the rate. See example 2 for correlations between the CQI, Resource Block allocation and Frame Usage. 37
  • 38.
    Analyzer LTE Training Example2 The following Task Chart shows a more erratic application throughput (between 0 and 10 Mbit/s) but CQI‘s value is about average (less dramatic than the throughput‘s value). Now take a closer look at the correlation between the CQI, Resource Block allocation and Frame Usage %. As the CQI value increases, the # of RB decreases and so does the Frame Usage. As for the radio condition, the radio link quality is good (good RSRQ and RSRP value). In other words, the air interface is good (and so can deliver more throughput) but the network has nothing to transmit at this particular time. That explains the erratic application throughput. In this case, we can conclude that radio link quality is not the limiting factor here. 38
  • 39.
    Analyzer LTE Training Analyzer Whatcan you do with Analyzer? A flowchart depicting/describing the best practice when troubleshooting a network problem using Analyzer: Starting up Analyzer Getting started by configuring cell site information Setting preferences, aggregating data and loading logfiles Exploring workspace by examining the loaded data Viewing Data by displaying in maps, charts, tables or reports to facilitate easy analysis Performing customized LTE Performing LTE analyses using queries such analyses based on as filter, binned, histogram, preconfigured crosstab and event queries applications Reporting Network Performance by preconfigured or customized report(s) and repositories Saving your work or preferred layout using screen layout feature Closing down Analyzer 39
  • 40.
    Analyzer LTE Training GettingStarted Before you begin, ensure that you have a valid Analyzer license, a cellref that contains your network information, and a set of data you want to investigate. It is crucial that you follow the following steps to avoid inaccurate results or have to go through these steps again for reconfiguration later. Let‘s begin by performing the following steps: 1 Start up Analyzer. 2 Select Tools  Preferences  from Main Menu. Locate CellRefs  File Location in Change Preferences dialog box and change your Cellrefs filename. Normally it is a .txt file. 3 To make sure you‘ve loaded the correct cellrefs, click on View Display New Map from the main menu to display a new map. If an empty map is displayed, right-click on the map, select Zoom  Go to Layer  LTE_Cell- Beamwidth – PCI or LTE_Site- Site_Name. The cell sites are now visible. Change map unit by right-clicking on map, Map Units  Distance  Kilometer (or other unit) Close the map after this. 40
  • 41.
    Analyzer LTE Training ExploringWorkspace After the data is loaded, a blank workspace is displayed with the Attribute Explorer docked on the left panel. If you recall, in Spotlight, you get a summary of your data, issues and problem encountered with diagnostics and a map. Within Analyzer, you perform manual analysis and therefore no pre-defined screen layout is displayed. Here is where you can load your data file, create a repository and perform dataset operations for a quick overview of your network. Attribute Explorer indicates that the Attribute Explorer is currently docked on this panel. Click on the same icon to undock it. This will allow you to move the Attribute Explorer panel around. Here you can view and search your attributes in your data file. You can also create and save a group of attributes you often use in “Favorites”. 41
  • 42.
    Analyzer LTE Training Let‘scontinue to explore the workspace: 1 Right-click on Loaded Data Files to load your log files. You can also load files by selecting File  Open Logfile from Main Menu or press Ctrl-O. Note We‘ll be troubleshooting the same dropped connection (previously diagnosed in Spotlight). In the following chapters you‘ll be performing manual/customize analyses, creating reports and repositories. Expand the ―Loaded Data Files‖ node by clicking on to see all the available attributes in your data file(s). 2 You can select and display the attribute(s) on map, chart, table, workbook etc to view your data, the same way you view the data in Spotlight. 42
  • 43.
    Analyzer LTE Training Searchingfor Attributes Sometimes it can be quite tedious to locate the exact attribute (or parameters) that you need for your analysis. Use the Find Attribute feature to search the parameter trees. You can perform the search by selecting from the main menu: Tools  Find Attribute or Ctrl-shift-F. The search panel will open as part of the Workspace Explorer window. Type in the attribute you want to search for (a whole or partial word). Click on Find Next to find the attribute one by one or Find All to find them all under the nodes. Right-click on the attribute and select Add To Favorites to add it into your Favorite Group Creating Favorites Group It is a good idea to place your most frequently accessed attributes in a ―Favorites‖ group. This group can be viewed by clicking on the Favorites tab in the Workspace. This will save you a lot of time searching for the attributes under the nodes. 43
  • 44.
    Analyzer LTE Training ViewingData You can view your data the same way as you do in Spotlight. In Analyzer you have to decide which attribute(s) to be displayed and how you want to view your data in a way that helps you to troubleshoot or investigate an issue. Displaying on chart To take a quick look at the radio condition of the drive data, select and display the RSRQ attribute in a chart. The attribute is located at LTE  Downlink Measurements  LTE_UE_RSRQ. Right-click on the attribute and display on chart. Here you can see the distribution of the radio quality throughout the drive along with the timeline. Data is aggregated and averaged based on time (every one second). This will affect the view on maps, tables and charts, but will not affect the results of crosstab and event queries. In this training, we would like to perform manual analysis with detailed information but not the aggregated data. To change the settings, go to Tools  Preferences and change the binning mode to Message. More configuration information can be found in HELP. 44
  • 45.
    Analyzer LTE Training DataAggregation There are four methods to aggregate data in Analyzer. These different binning modes are based on time, location, distance and message. In order to perform a detailed manual analysis, you should change the binning mode to Message and make sure Message = ―1‖ so that you can view every message in your data. Take a look at the chart again. Data is now displayed more densly on the chart. Drag and drop the LTE  Event Data  RRC  LTE_RRC_RRCConnectionDrop attribute to the same chart to see when the connection was dropped. The line represents a connection drop. It seems likely that the RSRQ measurement was very low right before the drop. 45
  • 46.
    Analyzer LTE Training Next,display the LTE  Downlink Measurements  LTE_UE_CINR and the LTE  Event Data  RRC  LTE_RRC_RRCConnectionDrop on a new chart. It looks like the channel interference plus noise ratio value degraded tremendously right before the drop as well. 46
  • 47.
    Analyzer LTE Training Displayingon Map Display the same attributes (LTE_UE_RSRQ and LTE_RRC_RRCConnectionDrop) on the map to visualize the area, radio condition and location of the dropped connection. Zoom in to take a closer look at the 1st drop. Click on Cell/Sites icon to color the sector based on PCI. This will help you to identify the serving sectors based on their own color. Click on the Direction icon to display the direction of the drive route. Arrange the chart next to the map. Click at any point in the map to synchronize the measurement with the chart. At this point, we may also want to replay the file around the time of the problem in order to see the serving sectors and how RSRQ ended up being so low when the connection dropped. Anyhow, the information is still very limited if we only view on the map and chart. Display more attributes on table, open a StateForm (or any pre- configured analyses), or a Protocol Stack Browser in Analyzer to help you to obtain more information. 47
  • 48.
    Analyzer LTE Training Displayingin a Table Display the following attributes in a table:  LTE_UE_PCI  LTE_UE_RSRP  LTE_UE_RSRQ  LTE_RRC_RRCConnectionDrop To go to the next dropped connection, press Ctrl- . It seems like there are lots of empty rows in the table and you have to keep scrolling down to find the next measurement. This problem can be resolved by selecting the Hide empty rows checkbox to hide these empty rows. The radio condition degraded tremendously right before the connection dropped. Maybe there is no coverage or no other cell to handover to. You can now see the actual measurement of each attribute on table. If you wish, you can also display these attributes on Workbook (Excel). Rearrange the map, chart and table in your workspace so that you can see them Clicking at any point in the table to synchronize table with the map and chart. 48
  • 49.
    Analyzer LTE Training Problem– can’t display too many rows in a workbook You might encounter this problem when you try to display an attribute in a Workbook. For example, I was trying to display LTE_UE_CINR in a Workbook. To solve this problem, we can create a filter to remove the empty rows by eliminating messages with attributes not set to a value. This can be done by creating a filter query, or more conveniently by using Attribute Spy. Attribute Spy Attribute Spy is a smart feature that allows you to display the attributes set at a message, as well as to perform some basic operations on them. A lot of the time you might not know what other attributes are associate to the attribute you have just displayed on a map. For example in our previous filter example, LTE_UE_CINR. To find out information of an attribute at a particular selected point, and even any other associated attributes, you can select the View  Display Attribute Spy from the Main Menu. The AxaAOAttributeSpy Class window will be opened. In your CINR chart or table, click on any point that contains the LTE_UE_CINR attribute. The same attribute will be selected in the Attribute column in the window. Right-click on the attribute and select Filter Stream where “IsValid(LTE_UE_CINR)” to eliminate all the empty rows. Note that after you‘ve applied the filter, the bottom right of your screen will be updated. Display the attribute in a workbook again. This time no warning message pops up. 49
  • 50.
    Analyzer LTE Training PerformingLTE Analyses There are many pre-configured analyses, StateForms, Protocol State Browser (PSB), Message Browser, available to help you to investigate an issue. Let‘s continue to troubleshoot the dropped connection by performing some LTE pre-configured analyses. In Spotlight section, we have seen the Task Chart (StateForm), PSB displayed in the workspace. We‘ll open up this form and PSB again in Analyzer, and even create our own form and queries to analyze the dropped connection. StateForm StateForm allows you to view multiple performance metrics simultaneously. Used in conjunction with the replay tool, maps, tables, and charts, you can quickly ascertain the values of several radio parameters for problem identification. To open a pre-configured LTE StateForm, select:  View  Forms  Data Testing (for UE), or  View  Forms  LTE Scanner (for Scanner) Let‘s open the LTE Radio Charts (same as the ―Task chart‖ in Spotlight) and take a closer look. To do so: 1 Select View  Forms  Data Testing  DataServiceAnalysis_LTE Radio Charts StateForm. 2 If the StateForm contains some ―Ping‖ information (too crowded to look at), toggle to Design mode and remove the event tasks such as ―Fail‖, ―Start‖ and ―End‖. See Step 4 in Spotlight’s LTE Failure: Dropped Connection Analysis if you cannot remember how to remove the event tasks. 50
  • 51.
    Analyzer LTE Training 3 Arrange your StateForm, chart, table and map in the Workspace so that you can see them all side-by-side. Click on a point in the map or chart to synchronize your view and information. At this point of time, we still cannot conclude what really caused the connection drop. 4 To further investigate this, we should probably look at the neighbor‘s radio condition by displaying the best neighbor‘s RSRQ, RSRP and PCI on a table. We should also check out the RRC and Layer 3 messages for the handset by opening the LTE Handset PSB. We‘ll take a look at this later in other chapters. If this is not enough, try customizing your own StateForm (See example below). Exercise: Create New StateForm In order to suit your daily work, you can also design a StateForm from scratch. You can do this by creating a new StateForm file or by adding a new sheet to a current file. We will create a new file or StateForm (LTE Training Network Parameter StateForm) for this example. The finished form will look like this: 51
  • 52.
    Analyzer LTE Training Ifyou do not have the StateForms window open, click Tools  StateForms Editor. 1 To start a new StateForms file, right-click inside the StateForms Editor and select Design Mode. The StateForms sheet can now be edited and objects can be added. Array Scan Toggle Delete Copy Label Attribute Chart Design Mode Cut Paste Select Attribute Time Group Value chart Box 2 Add the LTE_UE_PCI label by clicking the Label button. Click and drag the rectangle in your form. 3 Select the label object and make these modifications in the Attribute Window:  Caption: LTE_UE_PCI  Autosize Font: False  Font Size : 9 4 Repeat steps 2 and 3 for LTE_UE_RSRQ and LTE_UE_RSRP. 5 To display the value for LTE_UE_PCI label, click the Attribute Value button then click and drag a rectangle to the right of the LTE_UE_PCI label. 6 Select the LTE_UE_PCI Attribute Value object and make the following modifications:  Specify Min+Max: True  Bar Range Min: 0  Bar Range Max: 0  Attribute: LTE  Downlink Measurements  LTE_UE_PCI  Show Value Text: True  Autosize Font: False  Font Size: 9 7 Repeat steps 2 and 3 for LTE_UE_RSRQ and LTE_UE_RSRP. 8 To create the Attribute Bar for LTE_UE_RSRQ, click on the Attribute Value button then click and drag a rectangle to the right of the LTE_UE_RSRQ attribute value object. Repeat the same for LTE_UE_RSRP. 9 Select LTE_UE_RSRQ Attribute Bar and make the following modifications in the Attribute Window:  Specify Min+Max: True  Bar Range Min: -25  Bar Range Max: 10  Bar Color:  Attribute: LTE  Downlink Measurements  LTE_UE_RSRQ  Show Value Text: False  Show Min Text: True  Show Max Text: True  Show Minor Ticks: True 52
  • 53.
    Analyzer LTE Training  Show Major Ticks: True  Minor Ticks Spacing: 5  Minor Ticks Spacing: 20  Autosize Font: False  Font Size: 6  Border Line: True 10 Repeat the same settings for RSRP except the followings:  Bar Range Min: -130  Bar Range Max: 40  Bar Color:  Attribute: LTE  Downlink Measurements  LTE_UE_RSRP 11 To add the Group Box object, click on the Group Box button, then click and drag a rectangle around all of the items in your form. 12 Select the Group Box object and make the following modification in the Attribute Window:  Caption: Network Parameters  Fore Color: Dark Blue  Autosize Font: False  Font Size: 14  Default Font: False  Font Bold: True 13 Click the Save As button and save the StateForms file in the StateForms directory and call it LTE NetworkParameters - Trainings.axl. 14 Return to the View Mode by clicking on the Toggle Design Mode button. 15 Test your new form by displaying a parameter from your logfile‘s stream on a map. Click on any point on the map, and see the parameter values for PCI, RSRQ and RSRP appear on your StateForm. To open your StateForm, select View  Forms  your StateForm’s name or right click on your data file’s stream name  Display Form  your StateForm’s name 53
  • 54.
    Analyzer LTE Training DroppedConnection Investigation So by now we have a pretty good idea about the radio condition and measurements of the serving cells based on the attributes we‘ve plotted on the chart, map, table and StateForm. Let‘s take a look at the best neighbor‘s PCI, RSRQ and RSRP by displaying them side-by-side together with the serving cells‘ PCI, RSRQ and RSRP. The neighbor‘s attributes can be found in LTE  LTE Neighbor Cell Info node. Drag and drop them into the same table. Before the connection was dropped, you can see that about a few seconds before the drop, the best neighbor cell‘s has much better signal strength. Have a look at the difference between the serving cell and the best neighbor cell. We also noticed that right after the drop, PCI 122 appeared to be the serving cell and the radio conditions were good. Maybe it is time to take a look at the RRC and Layer 3 messages to further investigate the cause of the connection drop, and find out for instance whether the UE has requested a handover in RRC Measurement Report messages before the drop occurred. To do so, we can open a Protocol Stack Browser or a Message Browser. 54
  • 55.
    Analyzer LTE Training ProtocolStack Browser The Protocol Stack Browser (PSB) allows you to browse quickly through protocol messages by examining the protocol message name only. Once a message of interest is identified in the top pane of the Protocol Stack Browser, the details of the message can be examined in the bottom pane. Select View  Protocol Stack  LTE Handset from the Main Menu. Rearrange and synchronize the table, map, chart, stateform and PSB to view them side-by-side. We can confirm that the UE has requested a handover in RRC Measurement Report messages a few times before the drop, but the eNode B did not perform the handover. To add and remove columns (attributes) in PSB, click on Edit Columns. Select the attribute you want to add from the Available attributes column and click on the Add button. To remove existing attribute columns, select them and click on the Remove button. In the above example, we have added LTE_RRC_RRCConnectionDrop, LTE_UE_RSRP and LTE_UE_Nbr_RSRP[0]. 55
  • 56.
    Analyzer LTE Training PerformingCustomized LTE Analyses You can create a wide variety of customized analyses using Analyzer. You may want to highlight potential voice or data problem areas, or test for common symptoms of bad radio link quality for the purpose of speeding up the analysis of data. Your customized analysis, called a query, can be saved in a Workspace and reused for future drive data. These queries can be created, accessed, and edited in the Workspace through the Analysis Manager. Edit Pre-configured or your own queries or analyses Create your own query Retrieve queries from another folder To save your query About Queries Queries are a means of searching and filtering data based on events and thresholds you define. Queries operate on binned data and are written using Boolean expressions and arithmetic operations containing data parameters. Analyzer supports six types of queries:  Filter Analysis (display data based on a single criterion)  Binned Query Analysis (using functions and inequalities to define a new parameter based on existing parameters)  Cross Tab Query Analysis (to group data and display statistics for each group. The groups can be sorted, and a query can contain several options for grouping data)  Event Query (to extract key performance statistics for a user-defined time or message window before or after a defined event such as dropped connection)  Statistic Analysis and Histogram Analysis (provide analysis formats for custom expressions) In the following chapters, we will continue to analyze the same dropped connection by creating queries (binned, histogram and crosstab), single and multiple files reports, and repositories. 56
  • 57.
    Analyzer LTE Training BinnedQuery So far, we‘ve managed to display the serving and best neighbor cells‘ PCI, RSRQ and RSRP on tables, and it was useful to look at a particular point of data. It will be nice if we can also see the signal strength difference between the serving cell and the best neighbor cell throughout the whole drive. To do so, create a binned query that computes the difference between the serving cell‘s RSRP and the best neighbor cell‘s RSRP: 1 In Analysis Manager (if you are not there yet, press Ctrl-A), double-click on Binned Query icon to go to the Expression Builder. So, our formula should look something like: Difference = Best Neighbor Cell’s RSRP – Serving Cell’s RSRP A positive value will indicate that the best neighbor is stronger than the serving cell. 2 Key in a meaningful name of your query in the Description textbox. 3 Type in your query expression or select the attribute from the attribute node‘s column. This State() function is required to ensure that the last valid value of the parameter persists. 4 Make sure the correct Format group is selected. If you are not sure which group to select, just click on one of the attribute and the correct format group will be selected automatically. 5 Click OK to exit the Expression Builder. 57
  • 58.
    Analyzer LTE Training 6 Apply the query by right-clicking your query and display on a chart, map or table. In the example below, we‘ve displayed the query on a map, along with a connection dropped attribute. From the chart, we can see a big signal strength difference right before the connections were dropped. Histogram A histogram‘s results expressed as a percentage may provide a more meaningful comparison to results expressed as a count. In the example below, we will use a histogram to look at the channel to interference plus noise ratio (CINR). We will select a range from -50dB to 10dB and divide it into 30 columns. To create a histogram: 1 In Analysis Manager (if you are not there yet, press Ctrl-A), double-click on Histogram icon to open the Histogram Wizard window. To generate this column: 1. Key in the minimum value, maximum value and the number of columns. 2. Click on the Generate button to generate your column. The ranges will be automatically calculated based on the number of columns you have set. Note that the ranges will look slightly strange but evenly distributed. To set your desired range, you have to manually define and key in the range. 2 Apply this query and display it on a chart or workbook. 58
  • 59.
    Analyzer LTE Training CrosstabQuery The crosstab query is used to group data and display statistics for each group. The groups can be sorted, and a query can contain several options for grouping data. It is flexible and you can combine many different data groups together (you are not limited to one format group as you are in binned and histogram queries). In this example, we would like to see CINR distribution and the correlation between CINR, RSRP and RSRQ. To create a crosstab query: 1 In Analysis Manager (if you are not there yet, press Ctrl-A), double-click on Crosstab Query icon to open the Crosstab Query Wizard window. Click on the New Dimension button. The query dimension allows you to group and order your results using the attribute you select. Use attribute chooser to select LTE  Downlink Measurement  LTE_UE_CINR to add the CINR as the dimension. We will create a dimension for CINR‘s histogram (set with 3 dB difference). Click on Edit Dimension to open the Expression Builder to set your criteria. 3 = define column with 3 dBs difference 2 Now apply the query on a Statistics Explorer to see if your query works. Always do so before you continue to build a bigger query! 59
  • 60.
    Analyzer LTE Training 3 dBs difference for each column 3 Next, create two new statistics: Avg RSRP and Avg RSRQ. Use the attribute chooser to select LTE  Downlink Measurement  LTE_UE_RSRP and LTE_UE_RSRQ to add the CINR as the statistics so that the state() function is applied when an attribute is selected. 60
  • 61.
    Analyzer LTE Training 4 Lastly add a global filter to only retrieve data with status = connected. Status = Connected 5 Apply and display your query on a workbook. The occurrences of any CINR < -12 were insignificant (didn’t occur so often). We can basically filter this range of the data out. Edit your global filter and add this new condition. Save as another query if necessary. Display on workbook to ensure your query is working well. In the next chapter we will learn how to create a Single File Report using this crosstab query. You will then use the report for other log files. 61
  • 62.
    Analyzer LTE Training ReportingNetwork Performance Creating Custom Single File Report Creating your own formatted report template is as easy as viewing the data you require on a workbook, and then formatting the report page using Excel. The objective of this section is to create a simple report or a single file report. We will be using our previous CINR_vs_RSRP_RSRQ_CONNECTED_CINRFilter crosstab query. The report we want to create look like this: To create the above report: 1 Ensure that the logfile you used to create the crosstab query is loaded into the Workspace. 2 Ensure that the modified version of crosstab query (in this example: CINR_vs_RSRP_RSRQ_CONNECTED_CINRFilter.aqf) is loaded. 3 Right-click on Queries  Crosstab Queries  Your Query Name and choose Display on Workbook. Note Excel will launch and the Workbook will contain three sheets, which can be accessed by clicking on the corresponding tab at the bottom sheet window. 4 Rename the current sheet to ―Report‖. 5 Select whole column A to C (in this example) to create a chart and place it on the right. Adjust and format chart accordingly. 6 Remove all data in column A to D (in this example). Save your file as YourQueryName-Report.xlsx and close your file after you‘ve saved it. To test if this report is working, load another logfile and open a workbook. 62
  • 63.
    Analyzer LTE Training OpeningSingle File Report To open a single report file: 1 Ensure that the logfile you want to create a single file report (based on the crosstab query) is loaded into the Workspace. 2 Select Workbook  Open Workbook/Report to open the YourQueryName-Report saved previously to the C:Program FilesActixAnalyzerReports directory. The Stream Selection window will appear that prompts you to select a data stream: 3 Click on the stream name follow by OK button to create your report. As you can see, the above example has 5 sets of data. In order to view them all and display on a single report, we can merge these sets of data by creating a superstream or create a repository (a database with aggregated data). 63
  • 64.
    Analyzer LTE Training Modifyinga Custom Report Reports can be upgraded or modified at any time. To modify an existing report: 1 Run the report through the Workbook  Open Workbook/Report from Main Menu before making any modifications. 2 Make modifications to the existing report, including adding additional parameters from the same data stream, adding the same parameters from different data stream, or making cosmetic adjustments. 3 Save the file. Note Making modifications to a report by opening the Excel file in Windows will corrupt the Analyzer report. Some suggestions for upgrading existing reports:  Add Additional Parameters to the Report – Add to the existing report different parameters from the same data stream using the Display on Workbook (Active) command. Update the Report page to show results for all parameters included.  Create a Comparison Report – Add to the existing report the same parameter from a different data stream using the Display on Workbook (Active) command. Update the Report page to show results for both data sets.  Provide Histogram Results as a Percentage – Histogram‘s results expressed as a percentage may provide a more meaningful comparison than results expressed as a count. Create an Intermediate sheet in Excel to convert the histogram values into percentages. Update the Source Data for the histogram chart to reflect the new display method.  Embedded an Excel Macro in a Report – Any Excel format or technique may be applied to a report, including macros which automate specific tasks within Microsoft Excel. For example, create a report that provides a comparison of a parameter at common locations in two different logfiles. 64
  • 65.
    Analyzer LTE Training CreatingCustom Multiple Files Report Let‘s start by create a crosstab query where we can compare the RSRP and RSRQ of two logfiles (similar to the previous crosstab query). Preparation: Create Crosstab Query Ensure the following values are set before you apply and open the query on Workbook: Dimension: RSRP with 3 dB difference in each row. 65
  • 66.
    Analyzer LTE Training Statistics:Average of RSRQ Global Filter: Only interested in displaying RSRP > -120 dB 66
  • 67.
    Analyzer LTE Training Tocreate a multiple report using the crosstab query above: 1 On the 1st logfile‘s stream name, right-click on Queries  Crosstab Queries  Your Query Name and choose Display on Workbook. 2 On the 2nd logfile‘s stream name, right-click on Queries  Crosstab Queries  Your Query Name and choose Display on Workbook (active). Save file as YourQueryName-MultipleReport.xlsx. In the Crosstab Formatted Sheet, notice that the RSRP range is slightly different between 2 files. Rename a new sheet as “Report”. Define the range desired. Create a formula or even a macro (if applicable) to copy and paste the RSRQ value from Crosstab Formatted Sheet to the Report sheet. See the Report page below. Create a line chart based on the new data. Crosstab Formatted Sheet Report Sheet 3 If everything looks correct in the Report sheet, go to the Crosstab Formatted Sheet and remove all data in that sheet. 67
  • 68.
    Analyzer LTE Training 4 Go back to the Report sheet to ensure no data is displayed. 5 Make sure that the Report sheet is the default page and save the file again. 6 Close the file after you‘ve saved it. Opening Multiple Files Report To open a single report file: 1 Ensure that the logfiles you want to use to create a multiple file report (based on the crosstab query) are loaded into the Workspace. 2 Select Workbook  Open Workbook/Report to open the YourQueryName-MultipleReport saved previously to the C:Program FilesActixAnalyzerReports directory. The Stream Selection window will appear and prompt you to select a data stream: 3 Select the 1st data stream and click OK to proceed. 4 The same Stream Selection window will appear again to prompt you to select another data stream. In this example, we are only going to compare two sets of data. Therefore, the Stream Selection window will only appear twice. 5 Click on the 2nd stream name follow by OK to create your multiple report. 68
  • 69.
    Analyzer LTE Training Superstream A superstream is a new stream created by merging two or more sets of data into one large data set. Beware that the size can be huge (since the superstream contains all attributes, even those that we might not need in our analysis). To create a superstream: 1 Select Tools  Create Superstream from the Main Menu or press Ctrl-U. 2 Key in a meaningful name for your superstream and select the streams you want to merge. 3 Click on the Settings >> button if you want to merge your data with a common attribute or a correlated parameter, which, in this example is the LTE_UE_RSRQ attribute. Note This merge method is useful when merging the data for two devices (for instance a handset and a scanner) that were logged concurrently, but for which the timestamps are not aligned. If the two streams correspond to two log files logged consecutively, then it is better to use the default ―Use timestamps‖ method of superstreaming. 69
  • 70.
    Analyzer LTE Training 4 Click OK. A new stream, Super Streams containing the same attribute nodes will be created in Attribute Explorer. 5 Select Workbook  Open Workbook/Report to open your single report. This time, select the superstream‘s stream name. The report will open displaying the combined data. 70
  • 71.
    Analyzer LTE Training Repository The repository function provides a mechanism for handling large volumes of data, by loading the results of queries into a relational database mainly applicable to crosstab, event and binned queries. In the Actix terminology, databases are called repositories. A repository is based on a template, which specifies how the results are to be structured into data sources (called devices) and which attributes and queries are to be included in each device. The repository stores the binned data for the attributes as described in Repository Binned Data. Some of the engineering process modules use repositories to store data but hide the details of creating repositories and loading data into them behind the task pages. However, Analyzer Classic includes features that advanced users can use to create new repositories directly, and to open, close, and delete existing repositories, and to load data into them. When a repository is open, it is displayed in the Open Repositories folder in the Attribute Explorer. Data is loaded into the devices based on the stream name filter and stream type specified in the Define Devices page of the Repository Template. Repository Template Wizard You use the Repository Template Wizard to create templates that can then be used for creating repositories. The template defines the structure of the new repository, what type of data it is to be used for, how that data is to be organized, etc. You can also use the Repository Template Wizard to edit an existing repository template. You start the Repository Template Wizard from the Template Manager, which lists the templates that already exist and also enables you to delete unwanted templates. Before you start creating a template, make sure that all of the queries that you want to use in the template are already available in the Analysis Manager, otherwise you will not be able to add them to the template. If necessary, close the Template Manager, add the queries, and then start again. In our case, we will make use of the CINR_vs_RSRP_RSRQ_CONNECTED_CINRFilter query that we‘ve created earlier. To open the Template Manager, select Repository  Template Manager from the main menu. 71
  • 72.
    Analyzer LTE Training Creatinga New Template To create a new template: 1 Select Repository  Template Manager from Main Menu to open the Repository Template Wizard window. 2 Click New to create a new template. This opens the Repository Template wizard's Welcome page. Step through the selection by selecting the default settings except the query selection: Select the Crosstab query you’ve created and other related queries you need 3 Continue to click on Next > till you‘ve reached the Name and Description step. Key in a meaningful name for your repository template and a description about the template. 4 Click Finish to create the template. 72
  • 73.
    Analyzer LTE Training Creatinga Repository To create a repository based on the template you have just created: 1 Select Repository  Create Repository from the Main Menu. 2 Key in a meaningful repository name. Select the template you have just created and click on Create & Open button to create the repository node in Attribute Explorer. Select the template you’ve just created: 3 In the Attribute Explorer, expand the Open Repositories node and right-click on the new repository you have just created (in the example below this is LTE Training Repository) to load your logfiles. Right-click on your new repository node and select Load Data to load your logfiles 4 Click on Add Files... to select your data files to be loaded into the repository. Click OK to start loading the files. 73
  • 74.
    Analyzer LTE Training 5 A File load results window will be displayed and the Result column will show the status of the file. OK means files are successfully loaded. 6 Click Close after you‘ve finished examining the files‘ status. Creating a Repository Report: It is wise to double check your results before you continue to customize your report. To do so, first display your query in Repository Statistics Explorer. To do so: 1 Right-click on the Open-Repository  Your New Repository  All  Queries  Crosstab Queries  Your Crosstab Query Name and display it on Repository Statistics Explorer, which lets you visualize and analyze the data processed into a Repository. You can click on Date Range button to filter data by date. You can also apply a filter to look at a specific set of data. When specific problem areas have been isolated, the Repository Statistics Explorer can load the raw performance messaging details into Analyzer for further analysis. 74 Selecting the Reports button opens a pane
  • 75.
    Analyzer LTE Training If you prefer to display the result directly into a workbook, right-click on the Open- Repository  Your New Repository  All  Queries  Crosstab Queries  Your Crosstab Query Name and display it on Workbook. 2 A workbook in Excel with a report for all log files will be created where the repository is loaded. 3 Save and name your report as Report for Your New Repository. 4 If everything looks correct in the report, remove all data in that sheet. Note Reports opened from a repository will be different from reports opened directly from Analyzer. You will get the same results but the Excel file will be different. Standard Analyzer reports can be run on repositories but repository reports cannot be run on Analyzer streams. Either keep only the standard Analyzer version of reports, or save a separate copy of your repository report in a separate file. 5 Save the file again and close the file after you have saved it. 75
  • 76.
    Analyzer LTE Training Displayinga Repository Report: To display the repository report that you have just created: 1 Select Workbook  Open Workbook/Report from the Main Menu and select Report for Your New Repository (the one you have just created). Click on Open to proceed. A Stream Selection window will appear. 2 Select the All stream from Your New Repository stream name and click OK to display your repository report. Do you notice any difference? Note Repositories are very useful to generate reports on a large set of logfiles. The workflow you should follow is: 1. Create queries using Analysis Manager. 2. Create a report in Analyzer. 3. Create a Repository Template containing all the queries required by the report. 76
  • 77.
    Analyzer LTE Training SavingYour Work Saving Screen Layouts Lastly, you can save a copy of the preferred layout of your current workspace. Saving a workspace in Analyzer allows you to save the following items:  Window layouts  Open files you are currently working with  Custom analyses you have created  Custom attributes you have executed  Superstreams you have created  Repositories you have created To save your workspace click File  Save Workspace As and give the file a name. The Analyzer file structure includes a ‗Workspaces‘ folder that can be used to hold the saved workspace(s), though you can save a workspace to any location. A workspace created with Analyzer may be opened directly from the Windows Desktop. To start up Analyzer with a set of commonly used queries, simply save a workspace with the queries of interest, but no data files. The workspace may then be saved as a shortcut on the Windows Desktop. Double-click on the Desktop shortcut to open Analyzer with all of your frequently used queries in place. 77
  • 78.
    US: T +1 703 707 4777 F +1 703 707 4778 CN: T +86 21 5396 0670 F +86 21 5396 0676 DE: T +49 351 40429 0 F +49 351 40429-50 HK: T +852 2295 6677 F +852 2295 6687 IN: T +91 11 41683064 F +91 11 41683080 JP: T +81 422 45 4720 F +81 422 45 4720 SG: T +65 6333 7428 F +65 6333 5540 SE: T +46 42 38 99 00 F +46 42 21 05 85 UK: T +44 (0)20 8735 6300 F +44 (0)20 8735 6301