Πολιτική Παιδεία Α’ Λυκείου Σελίδες 44-45
Κεφάλαιο 4
Υπεύθυνη εκπαιδευτικός: Μιχαλοπούλου Κερκύρα ΠΕ80
Σημειώσεις 4.1.1 και 4.1.2
Οικονομικό πρόβλημα: οι ανάγκες των ανθρώπων είναι
απεριόριστες και τα μέσα για την ικανοποίησή τους περιορισμένα
Αγαθά/πόροι: τα μέσα που ικανοποιούν τις ανάγκες
Χαρακτηριστικά
αναγκών
Απεριόριστες
Μίμηση
Διαφήμιση
Προσωρινό κορεσμό
όταν ικανοποιείται
παύει να υπάρχει
υπάρχουν και ανάγκες
που ο κορεσμός δεν
είναι εύκολος
Η έλλειψη και η αίσθηση της έλλειψης δημιουργεί κενό
Λύσεις
1.Ιεράρχηση των αναγκών
(βασική: φαγητό, σπίτι και δευτερεύουσα: διακόσμηση σπιτιού)
2.Άυξηση των μέσων παραγωγής
(νέοι μέθοδοι παραγωγής, εφαρμογή νέας τεχνολογίας)
Πολιτική Παιδεία Α’ Λυκείου Σελίδες 44-45
Κεφάλαιο 4
Υπεύθυνη εκπαιδευτικός: Μιχαλοπούλου Κερκύρα ΠΕ80
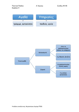
Αγαθά
τρόφιμα, αυτοκίνητο
Υπηρεσίες
παιδεία, υγεία
Υλικά αγαθά
Καταναλωτά
όταν τα
χρησιμοποιούμε
παύουν να υπάρχουν
π.χ Φαγητό, βενζίνη
Διαρκή
τα χρησιμοποιούμε
πολλές φορές
π.χ ρούχα,
αυτοκίνητο
Πολιτική Παιδεία Α’ Λυκείου Σελίδες 44-45
Κεφάλαιο 4
Υπεύθυνη εκπαιδευτικός: Μιχαλοπούλου Κερκύρα ΠΕ80
Ανεπτυγμένες
κοινωνίες
Καταναλωτικές
κοινωνίες
κάθε κοινωνία
έχει το δικό της
καταναλωτικό
πρότυπο
ΔΙΑΦΗΜΙΣΗ
δημιουργεί
πλασματικές
ανάγκες
Κάθε άτομο
αποκωδικοποιεί
όπως θέλει τα
μηνύματα
η γλώσσα των
ΜΜΕ έχει το
δικό της τρόπο
για να μας πείσει
Εικονικός κόσμος,
διαφέρει από τον
πραγματικό κόσμο
Η διαφήμιση είναι μηχανισμός πληροφόρησης αλλά και
χειραγώγησης του ανθρώπου.

Σημειώσεις 4.1.1 και 4.1.2.docx

  • 1.
    Πολιτική Παιδεία Α’Λυκείου Σελίδες 44-45 Κεφάλαιο 4 Υπεύθυνη εκπαιδευτικός: Μιχαλοπούλου Κερκύρα ΠΕ80 Σημειώσεις 4.1.1 και 4.1.2 Οικονομικό πρόβλημα: οι ανάγκες των ανθρώπων είναι απεριόριστες και τα μέσα για την ικανοποίησή τους περιορισμένα Αγαθά/πόροι: τα μέσα που ικανοποιούν τις ανάγκες Χαρακτηριστικά αναγκών Απεριόριστες Μίμηση Διαφήμιση Προσωρινό κορεσμό όταν ικανοποιείται παύει να υπάρχει υπάρχουν και ανάγκες που ο κορεσμός δεν είναι εύκολος Η έλλειψη και η αίσθηση της έλλειψης δημιουργεί κενό Λύσεις 1.Ιεράρχηση των αναγκών (βασική: φαγητό, σπίτι και δευτερεύουσα: διακόσμηση σπιτιού) 2.Άυξηση των μέσων παραγωγής (νέοι μέθοδοι παραγωγής, εφαρμογή νέας τεχνολογίας)
  • 2.
    Πολιτική Παιδεία Α’Λυκείου Σελίδες 44-45 Κεφάλαιο 4 Υπεύθυνη εκπαιδευτικός: Μιχαλοπούλου Κερκύρα ΠΕ80 Αγαθά τρόφιμα, αυτοκίνητο Υπηρεσίες παιδεία, υγεία Υλικά αγαθά Καταναλωτά όταν τα χρησιμοποιούμε παύουν να υπάρχουν π.χ Φαγητό, βενζίνη Διαρκή τα χρησιμοποιούμε πολλές φορές π.χ ρούχα, αυτοκίνητο
  • 3.
    Πολιτική Παιδεία Α’Λυκείου Σελίδες 44-45 Κεφάλαιο 4 Υπεύθυνη εκπαιδευτικός: Μιχαλοπούλου Κερκύρα ΠΕ80 Ανεπτυγμένες κοινωνίες Καταναλωτικές κοινωνίες κάθε κοινωνία έχει το δικό της καταναλωτικό πρότυπο ΔΙΑΦΗΜΙΣΗ δημιουργεί πλασματικές ανάγκες Κάθε άτομο αποκωδικοποιεί όπως θέλει τα μηνύματα η γλώσσα των ΜΜΕ έχει το δικό της τρόπο για να μας πείσει Εικονικός κόσμος, διαφέρει από τον πραγματικό κόσμο Η διαφήμιση είναι μηχανισμός πληροφόρησης αλλά και χειραγώγησης του ανθρώπου.