Embed presentation





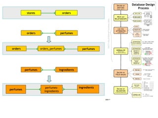
The document contains a list of terms related to perfume stores, orders, and ingredients. It includes terms like perfumes, ingredients, stores, orders, order_perfumes, and tables with fields like perfumeID, ingredientID, amount needed, storeID, and others. The terms and fields suggest the document involves an entity relationship diagram or database schema related to perfume stores, orders placed, and tracking inventory of perfume ingredients and stock levels.




