1章 & 2章
はじめに & データからの学習
機械学習プロフェッショナルシリーズ輪読会
~スパース性に基づく機械学習*1~
2016-2-10
@hagino3000 (Takashi Nishibayashi)
*1 機械学習プロフェッショナルシリーズ
スパース性に基づく機械学習
著:冨岡亮太
http://bookclub.kodansha.co.jp/product?isbn=9784061529106
1章 はじめに
• スパース性とは
• まばらである事
• 多くの変数のうち殆どがゼロでごく一部だけが非ゼロ
• ゲノムの個人差からの予測ケース
• featureが膨大
• 現実的な仮定を置いて、少ないサンプルで推定したい
• 組み合わせ爆発を防いで現実的な計算量で推定したい
要素単位のスパース性
多くの要素が非ゼロで、構造が無い
グループ単位のスパース性
ゼロ/非ゼロのパターンが存在する
ex. 活性経路 (1列目が非ゼロの行は2列目以降も非ゼロ)
行列の低ランク性
ランクの説明は9ページ
この図だと線形独立な列の数=2なのでランク落ちしている
2章の流れ
• データから学習する、とは
• 汎化
• 経験誤差の最小化と過学習
• 正則化
2.1訓練データと汎化
データから学習するとは
• 訓練データ (xi, yi)i が何らかの規則に従って生成さ
れている時に、データを生成する規則をなるべくよ
く模倣し、再現する事
• (xi, yi) が同時確率P(x,y)から独立同一に生成されて
いるという状況を考えるのが統計的機械学習
• 訓練データには無い、新しく書かれた数字を識別で
きるようになることを汎化すると言う
Section 2.1
学習の評価
• データを生成する規則をどの程度よく模倣している
か
• 入力ベクトルxからラベルyをどの程度予測できるか
→ 判別的なモデル
• 手書き文字認識では、新しく書かれた数字を平均的
にどれだけ識別できるかを評価基準とする
Section 2.1
期待二乗誤差
Section 2.1
データxからラベルyを出力す
る関数fについての損失(Loss)
新たな入力ベクトルxと
ラベルy (≠訓練データ)
正解値と予測値の
誤差の二乗
予測値が数値
期待誤分類率
Section 2.1
予測値がラベル (手書き文字認識)
f(x)の出力は予測ラベルのみ1、
それ以外は-1が立つベクトル?
yは正解ラベルのみ1、
それ以外はゼロが立つベクトル?
相対エントロピー
Section 2.1
真の分布pと、予測分布qの
KL-divergence
定数項を除いた物を対数損失と呼ぶ
ロジスティック損失の導出
Section 2.1
2クラス分類 y ∈ {-1, +1} の場合
クラス事後確率の比の対数をfとすると
Section 2.1
ロジスティック損失の導出
Section 2.1
二値なので q(y = +1|x) + q(y = -1|x) = 1
q(y = -1|x) = 1 - q(y = +1|x) を使って
式2.4をq(y = +1|x)について整理すると
y=+1, y=-1 のケースを一つの式で表現すると
ロジスティック損失の導出
Section 2.1
対数損失(2.3)の式にq(x|y)を代入すると
ロジスティック損失
期待誤差
• 未知の確率分布 P(x, y) に関する期待値なので、直
接評価できない
• 期待誤差と呼び、訓練データで計算できる経験誤差
とは区別
• 直接計算できない → 訓練データで近似する
Section 9.1
経験誤差最小化
Section 2.1
訓練データを使って経験誤差を最小化するには
期待誤差の推定値
訓練データ xi, yi
まとめると
経験誤差最小化
Section 2.1
線形モデル f(x) = xTw + b を仮定すると
L(f)を最小化するw, b
推定量 を求めるのが経験誤差最小化
誤差を正規分布とした時の最尤推定と同じ
確率分布と損失関数
Section 2.1
• 二乗誤差、対数損失、ロジスティック損失に対する経験誤
差はいずれもそれに対応する確率モデルが存在する
• 確率モデル基づかない損失関数
• 0 - 1損失
• ヒンジ損失
ヒンジ損失とロジスティッ
ク損失はどちらも凸関数
確率分布と損失関数
Section 2.1
• ヒンジ損失とロジスティック損失は定性的に似た振舞をす
る → ??
2.2 分散とバイアス
過剰適合
Section 2.2
• 訓練データに対する当てはまりがよかったとしても期待誤
差がよいとは限らない
(未知のデータに対する当てはまり)
Section 2.2
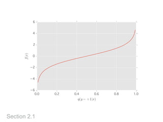
真のモデル
y = 100(xi - 0.2)(xi - 0.5)(xi - 0.8) + εi
への当てはめ
Section 2.2
過剰適合を防ぐ
Section 2.2
• 10次の多項式で当てはめると誤差ゼロ
• 真の関数だけでなく、ノイズにも適合してしまった
• モデルを制約するには
• 多項式などの独立な基底関数の和として関数fを表現し、
その基底関数の数を小さくおさえる
• 関数fの何らかのノルムを抑える
• モデルを小さくしすぎると、モデル化したい関数も表現で
きなくなる → 過少適合
• モデルの小ささに由来する誤差 → バイアス or 近似誤差
バイアス - バリアンス分解
Section 2.2
期待二乗誤差の訓練データに関する期待値を定義
この時、平均期待二乗誤差は次の3項に分解できる
wの推定量と
wの平均の差 → 分散 wの平均と誤差を最小化する
wの差 → バイアス
選択した基底での最小の誤差
2.3 正則化
パラメータベクトルのノルム制約
Section 2.3
• 仮説集合の大きさを制御する方法
• 特徴量を増やしたり減らしたりするだけではない
• 同じ特徴空間であってもパラメータベクトルwをより小
さい集合から選ぶ事で分散を減らせる
• ノルム
Section 2.3
罰則項付き推定量
Section 2.3
誤差 + パラメータベクトルのノルム(罰則項)を最小化
正則化パラメータ
この推定量は次の制約付き最小化問題と等価
2.4 交差確認
モデル選択
Section 2.4
• モデルの持つパラメータを決定したい
• 訓練データに対してはCを大きくすれば当てはまりは良く
なってしまう → 訓練データは使えない
• 検証(validation)データを使う
• データを訓練用と検証用に分ける
• 検証データに対する誤差を最小化する
• 交差確認(cross validation)
• 訓練データをK個に分割し、K-1個で学習し、残りで誤差を
評価する
Kをデータと同じまで増やすとLeave-one-out
2.5 制約付き最小化問題と罰
則項付き最小化問題の等価性
Section 2.5
罰則項付き最小化問題
と次の制約付き最小化問題が等価である事の説明
ラグランジュ緩和っぽいが
本文中では別の説明がなされている
Question?

スパース性に基づく機械学習 2章 データからの学習