動機職能(DC)教材規劃與課綱
本計畫共通核心職能訓練第一群組課目之主旨名稱、講授綱要說明及
實例操作演練之教材教案規範與程式作法分別陳列如下:
動機職能(DC)之 16 小時三課目一學分訓練
-「認知」之訓練;建立「自我」條件
D1 工作願景與工作倫理 Job Vision and Working Ethics
●個人優勢與職業性向之分析與瞭解
●職涯策略路徑圖(strategic road mapping)
●自我工作願景之建立與設定
●工作倫理與職場道德的掌握與發展
●快樂職場人生觀
D2 群我倫理與績效表現方法 Socialization and Presentation
●職場生涯的小社會與大社會概念
●社會化意識與能力之激發
●自我績效意識與工作效能/效率概念
●讓自我績效表現被認知、被認同的應有方式
D3 專業精神與自我管理 Self-Stimulating and Self-Regulating
●專業態度與敬業精神之養成
●自動自發與獨立創新精神之促進
●個人形象的造塑與表現
●自我情緒控制與自律自制能力之加強
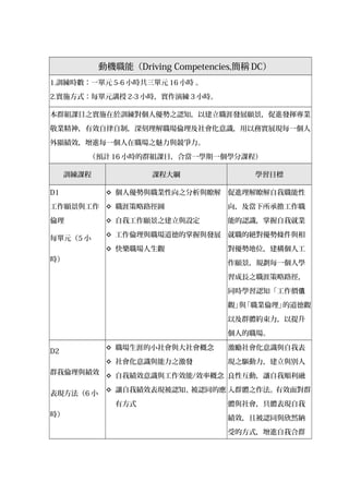
動機職能(Driving Competencies,簡稱 DC)
1.訓練時數:一單元 5-6 小時共三單元 16 小時 。
2.實施方式:每單元講授 2-3 小時,實作演練 3 小時。
本群組課目之實施在於訓練對個人優勢之認知,以建立職涯發展願景,促進發揮專業
敬業精神,有效自律自制,深刻理解職場倫理及社會化意識,用以務實展現每一個人
外顯績效,增進每一個人在職場之魅力與競爭力。
(預計 16 小時的群組課目,合當一學期一個學分課程)
訓練課程 課程大綱 學習目標
D1
工作願景與工作
倫理
每單元(5 小
時)
 個人優勢與職業性向之分析與瞭解
 職涯策略路徑圖
 自我工作願景之建立與設定
 工作倫理與職場道德的掌握與發展
 快樂職場人生觀
促進理解瞭解自我職能性
向,及當下所承擔工作職
能的認識,掌握自我就業
就職的絕對優勢條件與相
對優勢地位,建構個人工
作願景,規劃每一個人學
習成長之職涯策略路徑,
同時學習認知「工作價值
觀」與「職業倫理」的道德觀
以及群體約束力,以提升
個人的職場。
D2
群我倫理與績效
表現方法(6 小
時)
 職場生涯的小社會與大社會概念
 社會化意識與能力之激發
 自我績效意識與工作效能/效率概念
 讓自我績效表現被認知、被認同的應
有方式
激勵社會化意識與自我表
現之驅動力,建立與別人
良性互動,讓自我順利融
入群體之作法。有效面對群
體與社會,具體表現自我
績效,且被認同與欣然納
受的方式,增進自我合群
親和之魅力形象。
D3
專業精神與自我
管理(5 小時)
 專業態度與敬業精神之養成
 自動自發與獨立創新精神之促進
 個人形象的造塑與表現
 自我情緒控制與自律自制能力之加
強
樹立專業精神與培養自律
自制能力,以塑造有特色
的職場形象,提高自我在
職場的競爭力與吸引力。
課程名稱 工作願景與工作倫理 (D1)
學習目標
促進理解瞭解自我職能性向,及當下所承擔工作職能的認識,掌握自我
就業就職的絕對優勢條件與相對優勢地位,建構個人工作願景,規劃每
一個人學習成長之職涯策略路徑,同時學習認知「工作價 觀」與「職業值
倫理」的道德觀以及群體約束力,以提升個人的職場魅力與吸引力。
課程大綱
▓個人優勢與職業性向之分析與瞭解方法
▓職涯策略路徑圖 (strategic road mapping)
▓自我工作願景的建立與設定方法
▓工作倫理與職場道德的掌握與發展
▓塑造一個積極快樂的職場人生觀
課程說明
本課目計 5 小時,講師講授 2 小時,實例操作演練 3 小時,用以訓練自
我累積專業能力的方法,以應付未來競爭環境需求;認識個人優勢,建
立個人職涯發展願景,強化工作倫理意識,讓自我在職場上被認為有魅
力有發展潛力的工作人才。
課程講授 實作演練
說明
一、個人優勢與職業性向
 -個人就職的絕對優勢與相對優勢
 -對個人職業性向的認識
二 、 職 涯 策 略 路 徑 圖 ( strategic road
mapping)
 -個人職涯的可能成長空間與發展路徑
 -個人學習成長之規劃
三、工作願景的建立與設定方法
 -對當下工作職能之認識
 -對長期工作發展的展望
 -對工作未來性之量化觀念與評量方式之認
識
四、工作倫理與職場道德的掌握與發展
 -工作倫理與工作價 觀值
 -職場的道德觀與團體約束力
 -人際關係與倫理規範
五、塑造一個積極快樂的職場人生觀
-對短中長期未來展望的方式與角度
-如何調適心情與發展積極樂觀態度
-如何使自己成為有準備有魅力的職場人
活動設計
實例分享
本課目之實例備擬,應
兼顧以下類型屬性之情
境:
-高科技產業產業與傳
統產業
-不同階層與不同職能
職務
-大型企業與中小型企
業
-國際企業與本地企業
-公開發行公司與非公
開發行公司
實作演練和發表
-依本計畫規範建立實
作流程與執行步序:
講師人員
詹翔霖教授
講師介紹
課程名稱 群我倫理與績效表現方法(D2)
學習目標 激勵社會化意識與自我表現之驅動力,建立與別人良性互動,讓自
我順利融入群體之作法。有效面對群體與社會,具體表現自我績效,
且被認同與欣然納受的方式,增進自我合群親和之魅力形象。
課程大綱 ▓職場生涯的小社會與大社會概念
▓社會化意識與能力之激發
▓自我績效意識與工作效能/效率概念
▓讓自我績效表現被認知、被認同的方式
課程說明 本課程計 5 小時,講師講授 2 小時,實例操作演練 3 小時,用以
建立群我互動互諒關係及相處融和,增強自我績效意識,以及對群
體期待與社會冀望,應如何恰當合宜表現,形塑積極主動的工作理
念,並獲取共識與認同之方法。
說明 課程講授 實作演練
一、職場生涯的小社會與大社會概念
 -職場生涯的小社會概念:與工作崗位周邊
人事相容之體認
 -職場生涯的大社會概念:與整個職業/行業
的相互關聯之體認
二、社會化意識與自我成就能力之激發
 -「活在自我」與「活在群體」的價 判斷值
 -如何讓「自我」成為工作崗位上「群我」的一
個重要部分
 -如何改善「自我」以成就整個單位或公司「群
我」/如何讓配合整個單位或公司的「群我」
以帶動本身「自我」的進步
三、自我績效意識與工作效能/效率概念
 -自我工作目標的設定:必須與整體相融和
 -「把工作做對」與「把工作做好」基本理念之
建立
 -面對社會「可以被看得見」的具體外顯指標
觀念及其必要作法
 -讓工作的「功勞」與「苦勞」可以被看得見之
方法
四、如何讓個人自我的績效表現成為群體績效的
「驕傲」,而不是群體所亟欲「排斥」「抵制」
的「芥蒂」
活動設計
實例分享:本課目
之實例備擬,應兼
顧以下類型屬性之
工作人力:
-製造業與服務產
業
-大型企業與中小
型企業
-國際性企業與純
粹本地企業
-營利事業與非營
利組織
實作演練和發表
-依本計畫規劃建
立實作流程與執行
步驟:
講師人員 詹翔霖教授
講師介紹
課程名稱 專業精神與自我管理(D3)
學習目標
樹立專業精神與培養自律自制能力,以塑造有特色的職場形象,
提高自我在職場的競爭力與吸引力。
課程大綱
▓專業態度與敬業精神對職涯發展的意義
▓職場中自動自發與獨立創新精神之價值
▓個人形象的造塑與表現
▓增進自我情緒控制與自律自制能力以提高抗壓力與適應力
課程說明
本課目計 6 小時,講師教授 3 小時,實例操作演練 3 小時,用
以訓練如何有效運用實務技巧,檢視並釐清自我在職場/工作崗
位上必要工作態度與自我定位,探求積極有效的創新與改善方式,
強化自我情緒控制,塑造良好自我形象與績效表現,以提高自我
的專業形象與職場競爭力。
課程講授 實作演練
說明
一、專業態度與敬業精神之養成
 -闡明「專業」與「丞業」在人力資本市場的
意義與價值
-專業態度的養成
 -敬業精神及其增進方法
二、如何促進在行業與職業中的自動自發與獨
立創新精神
 -如何可以破除「被動等待心理」的發揮積
極主動自發精神
 -如何運用「創意工具」以增進自我職能上
的獨立創新能力
三、個人形象的造塑與表現
 -個人形象的界定與造塑
 -如何在職場上有效表現個人特色形象的
方法
四、自我情緒控制與自律自制能力之加強
 -自我控制能力與「專業特質表現」之間的
關係
-自我情緒與 EQ 的認知與掌握
 -如何面對工作壓力與逆境心理調適
 -自律自制能力的養成與強化
活動設計
實例分享
本課目之實例備
擬,應兼顧以下
類型屬性之情境:
-職場職業上的
技能複雜度與
單純度
-行職業的法定
門檻與市場要
求門檻之差異
-專業精神與敬
業精神的表現
方式與認同準
則
-專業形象的解
析界定與塑造
方法
實作演練和發表
-依本計畫規範
建立實作流程
與執行步序:
講師人員 詹翔霖教授
講師介紹
大陸國務院發展研究中心訪問教授
大陸清華大學醫藥經營管理所特聘教授
大葉大學企管、休管系副教授
高苑科技大學企管系助理教授
經濟部企業經營管理顧問協會諮詢輔導顧問
日本產經協會 MTP 講師
行政院勞委會/中小企業處/圓夢計劃創業諮詢輔導顧問
高雄市政府教育局教學策略聯盟專任講師委員
勞委會職訓局計畫補助審 委員查

103.09 長榮大學-動機職能(dc)16小時-學分-詹翔霖教授課綱