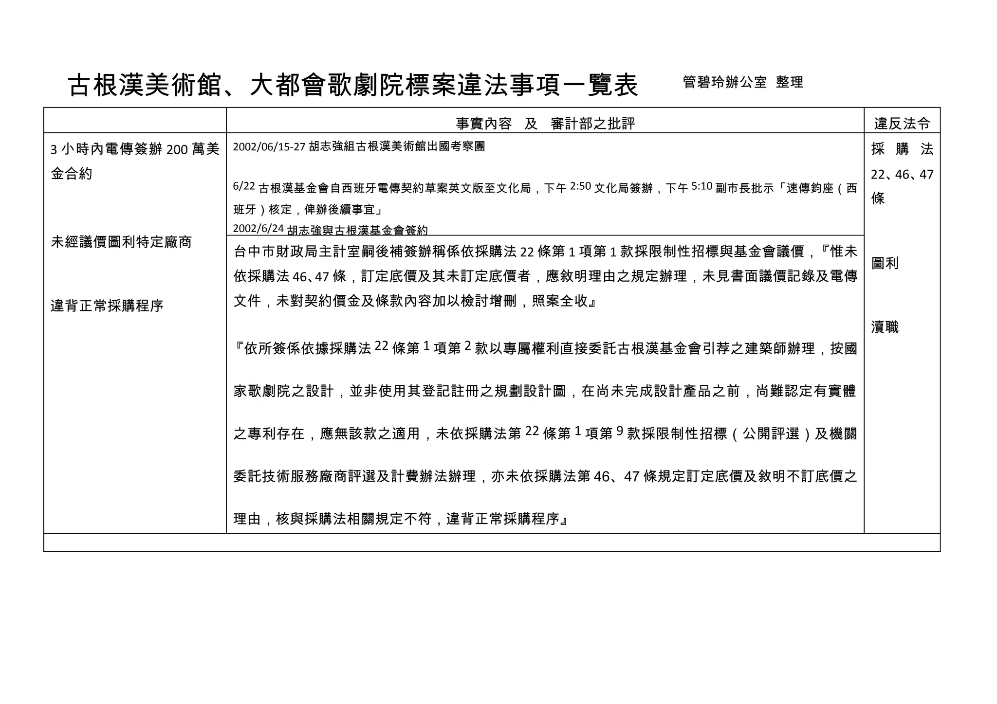
古根漢美術館、大都會歌劇院標案違法事項一覽表                                         管碧玲辦公室 整理

                                            事實內容 及 審計部之批評                            違反法令
3 小時內電傳簽辦 200 萬美 2002/06/15-27 胡志強組古根漢美術館出國考察團                                       採 購 法
金合約                                                                                  22、 47
                                                                                        46、
                   6/22 古根漢基金會自西班牙電傳契約草案英文版至文化局,下午 2:50 文化局簽辦,下午 5:10 副市長批示「速傳鈞座(西
                                                                                     條
                   班牙)核定,俾辦後續事宜」
                   2002/6/24 胡志強與古根漢基金會簽約
未經議價圖利特定廠商
                   台中市財政局主計室嗣後補簽辦稱係依採購法 22 條第 1 項第 1 款採限制性招標與基金會議價,『惟未
                                                                                     圖利
                   依採購法 46、 條,訂定底價及其未訂定底價者,應敘明理由之規定辦理,未見書面議價記錄及電傳
                           47

違背正常採購程序           文件,未對契約價金及條款內容加以檢討增刪,照案全收』
                                                                                     瀆職
                  『依所簽係依據採購法 22 條第 1 項第 2 款以專屬權利直接委託古根漢基金會引荐之建築師辦理,按國


                   家歌劇院之設計,並非使用其登記註冊之規劃設計圖,在尚未完成設計產品之前,尚難認定有實體


                   之專利存在,應無該款之適用,未依採購法第 22 條第 1 項第 9 款採限制性招標(公開評選)及機關


                   委託技術服務廠商評選及計費辦法辦理,亦未依採購法第 46、47 條規定訂定底價及敘明不訂底價之


                   理由,核與採購法相關規定不符,違背正常採購程序』
同期間一案兩規劃      2002/06/24 委由財團法人成大研究發展基金會執行「臺中國家歌劇院興建工程委託可行性研究及整體規劃評估案」                   瀆職
              2002/12/10 古根漢執行長與建築師來台,建議納入國家歌劇院及新市政中心擴大規劃
              2002/12/15 成大「臺中國家歌劇院興建工程委託可行性研究及整體規劃評估案」研擬完成

              『國家歌劇院同期間業經委託財團法人成功大學研究發展基金會作可行性樸孤寂整體規劃…新市政大
不切實際失之草率
              樓亦早經公開徵圖由瑞士侯伯侯傑建築師事務所得標簽約及委由劉培森建築師事務所規劃設計監造
              契約存續中,貴府認(移地擴大併案)甚為可行之理由存疑…惟未見有相關單位或專家深入研議,
              請查明決策有無不切實際失之草率之責』


廠商屢屢違約未罰款扣款   2002/07/01 與古根漢基金會之合約提報市務會議通過(生效)。合約訂 2002/12/31 前應提交書面評估報告,2003/02/28 前   違反採購
              提交模型
                                                                                         契約要項
              2003/03/10 古根漢基金會傳真修改可行性評估合約草案,2003/04/28 再傳真建築師契約草案                       (未定罰
予取予求費用照附
              2003/04/23 市府古根漢特別小組會議修正合約所提履約期限,達成共識「盡力於 2003 年 5 月 31 日前完成」              則)
              2003/07/02 胡志強批示(合約修改)如擬妥辦,改約訂 2003/10/31 前完成書面報告、2003/12/31 前提送模型
              2003/07/25 支付尚.努維勒建築師第一期款美金 20 萬整
尚未公告決標就開始付款                                                                              違約應求
              2003/12/23 支付尚.努維勒建築師第二期款規劃費美金 12.5 萬整
              2004/07/19 尚.努維勒建築師提交規劃、初步設計圖件
                                                                                         償未求償
              『該會於 92 年 3 月 10 日、 月 28 日傳真合約修改草案時已過合約交件期限,有違約情節,惟因未依採
                                 4
              購契約要項簽訂罰則而難予課責』

                                                                                         圖利
              (改約後)『逾越契約期限未依合約第 10 條賠償條款求償』


                                                                                         瀆職
胡志強明知應辦國際競圖 ,2002/6/24 胡志強與古根漢基金會簽約,2002/07/01 合約提報市務會議通過(生效)                    圖利
一開始就意圖規避          2002/12/10 古根漢執行長與建築師來台,建議納入國家歌劇院及新市政中心擴大規劃
                  2002/12/25 胡志強等人前往公共工程委員會「諮詢」,盼不經公開比圖、直接委託古根漢基金會引薦之建築師,並採限制性
                  招標
                  2003/05/13 經建會召開(國家歌劇院興建計畫)審查會議,胡志強及林輝堂均與會(審查結論 4.應採用國際競圖)
                                                                                 瀆職
違 背行 政院 審查決議 逕行
                  2003/06/03 文建會函台中市政府,附經建會審查結論(4.應採用國際競圖)
                  2003/06/12、6/15 胡志強電傳信件與古根漢基金會執行長議價
委辦
                  2003/07/02 胡志強仍批示(古根漢合約修改)如擬妥辦

                  『胡市長(本人親自參加審查會,已知審查結論),仍於 96 年 6 月 12 日、96 年 6 月 15 日二張電傳信

圖利特定廠商            件與基金會議價,竟未終止委辦議約,文化局於 92 年 6 月 24 日之簽呈(經辦單位已接獲文建會函轉
                  行政院審查結論,林局長親自參加審查會已之審查結論),仍逐級簽陳與尚努維勒建築師簽署設計
                  合約,相關各級人員未能適時將審查結論本案規劃應採用國際競圖敘明反應…違背院函』
胡 志強親自 跟廠商議價追 2002/06/22 古根漢基金會電傳契約草案(契約價金 200 萬美元)至文化局,3 小時火速簽辦                          圖利
加 ,又 裁示 不能追加 超過 2002/6/24 胡志強與古根漢基金會簽約
                   2003/03/10 古根漢基金會傳真修改可行性評估合約草案,2003/04/28 再傳真建築師契約草案
20 萬美金,又核准追加 35
                   2003/04/23 市府古根漢特別小組會議修正合約所提履約期限,達成共識「盡力於 2003 年 5 月 31 日前完成」(特別小組會議
萬美金
                   記錄經市長裁示,古根漢基金會擴大服務,最多僅可支付 20 萬美元,連同原合約 200 萬美元,總共 220 萬美元)
                   2003/04/30 文化局簽呈有關 3/10、4/28 之修正合約傳真,載明增加 35 萬美元
                   2003/06/12、6/15 胡志強電傳信件與古根漢基金會執行長議價
到底怎麼回事?            2003/06/26 文化局簽呈古根漢基金會提規劃建築師認為因納入擴大整體規劃服務範圍,有關契約價金為市長與彼等以電

                   話及電傳文件議訂,增加契約金額 35 萬美元(辦理市政中心 60 萬美元、國家歌劇院 45 萬美元)
                   2003/07/02 胡志強批示(合約修改簽呈)如擬妥辦
應追回款項
                  『古根漢基金會擴大規劃服務範圍要求增加經費 35 萬美元,案經提特別小組會議,並簽經市長批示最
                   多僅可支付 20 萬美元,連同之前合約 200 萬美元,共計 220 萬美元,為簽署之修改合約金額為 235
                   萬美元(亦即增加 35 萬美元,)請查明未依市長批示辦理之責任』


                   『本案修改合約增加給付古根漢基金會 35 萬元,該項增加服務費係擴大評估規劃市政大樓 60 萬美元,


                   歌劇院 45 萬美元所致….惟市政大樓部分未成案,僅執行國家歌劇院 45 萬美元部分…惟未相對減付


                   服務費。請研議繳還費用之可行性及查明有關人員疏失責任』


合約核定增加 35 萬美金, 2003/07/25 支付尚.努維勒建築師第一期款美金 20 萬整                                          圖利
實際支付 45 萬美金,究竟 2003/12/23 支付尚.努維勒建築師第二期款規劃費美金 12.5 萬整
                   2004/12/06 台中市政府擬依約支付第三期(尾款)規劃費用美金 12.5 萬元整。(總計支付 45 萬美金)
付了多少冤枉錢?
                   2005/01/11 台中市政府刊登決標公告(決標金額 13,917,934)

                   『…共計支付款項折合新台幣 15,102,025 元』

尚未公告決標就開始付款
違背院函核示事項、延遲計 『94 年 12 月 16 日完成規劃設計監造評選決標,計畫之執行延誤 2 年,(至修改興建期程由 92 年至 瀆職
畫、虛擲公帑           96 年延至 92 年至 98 年)且虛耗公帑 15,105,025 元,以及可預防而不作為連帶增加給付古根漢基金
                 會為擴大服務….及稅負計新台幣 13,068,294.50 元,合計新台幣 28,170,319.50,請查明違背院函核示
                 事項逕行委託建築師規劃設計浪費公帑及延遲計畫 2 年之責』                                     抗命


                 『本案由於先期規劃欠週評估作業未臻嚴謹,耗資新台幣 9,312 萬元之相關作業經費虛擲,請查明相


                 關人員前置作業規劃欠周未盡職責之責任』


違法簽約、改約、未決標即 2002/6/24 胡志強與古根漢基金會簽約                                                採 購 法
付款、2 年後再補公告決標    2003/07/02 胡志強批示(古根漢合約修改)如擬妥辦                                     61、 條
                                                                                      111
                 2003/07/25 支付尚.努維勒建築師第一期款美金 20 萬整
                 2003/12/23 支付尚.努維勒建築師第二期款規劃費美金 12.5 萬整
                 2004/12/06 台中市政府擬依約支付第三期(尾款)規劃費用美金 12.5 萬元整。(總計支付 45 萬美金)
                 2005/01/03 文化局奉簽核准補呈登錄決標公告
                 2005/01/11 台中市政府公告決標公告(案名 :台中國家歌劇院初步設計 得標廠商 :法國尚.努維勒建築師事務所 決標金額
                 13,917,934/美金 45 萬)

                 2002/07/12
合 約已 生效 且編有鉅額業                                                                     瀆職圖利
務費,廠商租直昇機勘查 ,古根漢執行長等人至台中市進行可行性評估,租用直昇機 25.5 萬費用由市府支付
市府竟另付 25.5 萬租機費 『依台中古根漢美術館設立可行性評估合約第一條 a.研究重點展覽…與實地勘查…第 4 條 a.可行性研
                 究所執行之相關費用及其履行本合約而負擔之一切成本與費用,應提供 200 萬美元之固定經費 』
                                                             。


                 『經查..25 萬 5 千元應屬古根漢基金會依約應負擔之成本費用。該項事務係屬代辦事項,由貴府支付,

                 與合約規定不符』
政府採購法
第 22 條
機關辦理公告金額以上之採購,符合下列情形之一者,得採限制性招標:
一、以公開招標、選擇性招標或依第九款至第十一款公告程序辦理結果,無廠商投標或無合格標,且以原定招標內容及條件未經重大改變者。
二、屬專屬權利、獨家製造或供應、藝術品、秘密諮詢,無其他合適之替代標的者。
三、遇有不可預見之緊急事故,致無法以公開或選擇性招標程序適時辦理,且確有必要者。
四、原有採購之後續維修、零配件供應、更換或擴充,因相容或互通性之需要,必須向原供應廠商採購者。
五、屬原型或首次製造、供應之標的,以研究發展、實驗或開發性質辦理者。
六、在原招標目的範圍內,因未能預見之情形,必須追加契約以外之工程,如另行招標,確有產生重大不便及技術或經濟上困難之虞,非洽原訂約廠商辦理,不能達契約之
目的,且未逾原主契約金額百分之五十者。
七、原有採購之後續擴充,且已於原招標公告及招標文件敘明擴充之期間、金額或數量者。
八、在集中交易或公開競價市場採購財物。
九、委託專業服務、技術服務或資訊服務,經公開客觀評選為優勝者。
一○、辦理設計競賽,經公開客觀評選為優勝者。
一一、因業務需要,指定地區採購房地產,經依所需條件公開徵求勘選認定適合需要者。
一二、購買身心障礙者、原住民或受刑人個人、身心障礙福利機構、政府立案之原住民團體、監獄工場、慈善機構所提供之非營利產品或勞務。
一三、委託在專業領域具領先地位之自然人或經公告審查優勝之學術或非營利機構進行科技、技術引進、行政或學術研究發展。
一四、邀請或委託具專業素養、特質或經公告審查優勝之文化、藝術專業人士、機構或團體表演或參與文藝活動。
一五、公營事業為商業性轉售或用於製造產品、提供服務以供轉售目的所為之採購,基於轉售對象、製程或供應源之特性或實際需要,不適
  宜以公開招標或選擇性招標方式辦理者。
一六、其他經主管機關認定者。
前項第九款及第十款之廠商評選辦法與服務費用計算方式與第十一款、第十三款及第十四款之作業辦法,由主管機關定之。
第一項第十三款及第十四款,不適用工程採購。


第 46 條
機關辦理採購,除本法另有規定外,應訂定底價。底價應依圖說、規範、契約並考量成本、市場行情及政府機關決標資料逐項編列,由機關首長或其授權人員核定。
前項底價之訂定時機,依下列規定辦理︰
一、公開招標應於開標前定之。
二、選擇性招標應於資格審查後之下一階段開標前定之。
三、限制性招標應於議價或比價前定之。


第 47 條
機關辦理下列採購,得不訂底價。但應於招標文件內敘明理由及決標條件與原則︰
一、訂定底價確有困難之特殊或複雜案件。
二、以最有利標決標之採購。
三、小額採購。
前項第一款及第二款之採購,得規定廠商於投標文件內詳列報價內容。小額採購之金額,在中央由主管機關定之;在地方由直轄市或縣 (市) 政
府定之。但均不得逾公告金額十分之一。地方未定者,比照中央規定辦理


第 61 條
機關辦理公告金額以上採購之招標,除有特殊情形者外,應於決標後一定期間內,將決標結果之公告刊登於政府採購公報,並以書面通知各投標廠商。無法決標者,亦同。


第 111 條
機關辦理巨額採購,應於使用期間內,逐年向主管機關提報使用情形及其效益分析。主管機關並得派員查核之。
主管機關每年應對已完成之重大採購事件,作出效益評估;除應秘密者外,應刊登於政府採購公報

古根漢美術館、大都會歌劇院標案違法事項一覽表[1]