Embed presentation
Download as DOCX, PPTX

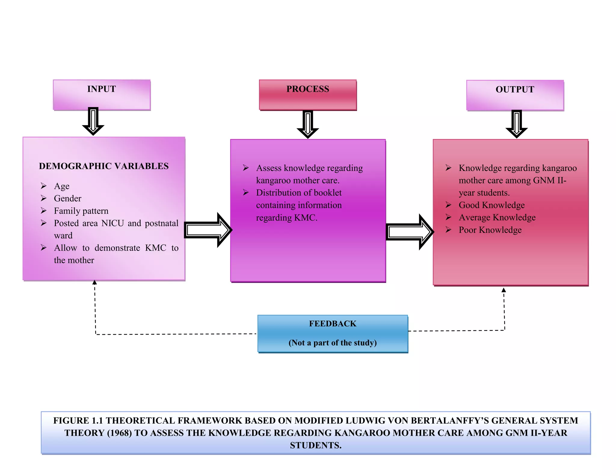
The document outlines a study to assess the knowledge of kangaroo mother care among second-year graduate nursing midwife students. It involves collecting demographic data from students, allowing them to observe kangaroo mother care demonstrations, assessing their knowledge through a questionnaire, distributing an informational booklet, and categorizing students' knowledge as good, average, or poor. The study aims to measure students' understanding of kangaroo mother care practices based on a theoretical framework adapted from Ludwig von Bertalanffy's general systems theory.
