Lenovo Z/P 系列 
使用者手冊 V1.0 
使用電腦前,請閱讀隨附手冊的安全注意事項和 
重要要訣。
註 
在使用本產品前,請務必首先閱讀 Lenovo 
。 
本手冊中的某些指示假設您使用的是 Windows® 8。如果您使用的是另一版的 Windows 作 
業系統,某些作業可能稍有不同。如果您使用其他作業系統,有些操作對您可能不適用。 
本手冊中所述的功能適用於大部分機型。部分功能可能無法在您的電腦上使用,或者您的電 
腦可能含有本使用者手冊未說明的功能。 
• 
• 
• 
本手冊中的插圖可能與實際• 產品不同。請參考實際產品以取得正確資訊。 
本手冊適用下列機型:Lenovo Z400/Z500/Z400 Touch/Z500 Touch/P400 Touch/ 
P500/P500 Touch。除非另有說明,本手冊中的插圖均為Lenovo Z500。 
• 
閱讀此注意事項。 
第一版(2012 年 9 月) 
© 版權所有 Lenovo 2012。 
安全與一般資訊手冊 
規定注意事項 
• 
• 
規定注意事項提供有關無線電頻率和安全標準的資訊。請務必在電腦上使用無線裝置之前 
若要進行參考,請至 http://www.lenovo.com,按一下 Support,然後按一下 User’s 
guides and manuals。
第一章:了解您的電腦......................................................................................................................... 1 
頂視圖.............................................................................................................................................................. 1 
左側圖.............................................................................................................................................................. 6 
右側圖.............................................................................................................................................................. 9 
前視圖............................................................................................................................................................ 10 
底視圖............................................................................................................................................................ 11 
第二章:開始使用 Windows 8........................................................................................................... 12 
首次設定作業系統........................................................................................................................................ 12 
作業系統介面................................................................................................................................................ 12 
Charms.......................................................................................................................................................... 13 
使電腦進入睡眠狀態或關機........................................................................................................................ 15 
觸控螢幕作業(特定機型)........................................................................................................................ 17 
連接無線網路................................................................................................................................................ 21 
說明及支援.................................................................................................................................................... 22 
第三章: Lenovo OneKey Recovery system................................................................................... 23 
第四章:疑難排解.............................................................................................................................. 24 
常見問題........................................................................................................................................................ 24 
疑難排解........................................................................................................................................................ 26 
商標.................................................................................................................................................... 29 
i 
目錄
1 
第一章:了解您的電腦 
頂視圖 -- -- -- -- - -- -- -- -- -- - -- -- -- -- -- - -- -- -- -- -- - -- -- -- -- - -- -- -- -- -- - - - -- -- -- -- - -- -- -- -- -- - -- -- -- -- -- - -- -- -- -- -- - -- -- -- -- - -- -- -- -- -- - - - -- 
 Z400 
1 
2 
3 
4 
5 
6
第一章:了解您的電腦 
 Z500/P500 
2 
註: 虛線區域表示有外部無法看見的零件。 
請注意: 
• 合上顯示器面板時,請小心不要讓筆或其他任何物體夾在顯示器面板與鍵盤之間。否則,可能損壞顯示 
器面板。 
1 
2 
3 
4 
5 
6
第一章:了解您的電腦 
3 
內建攝影機使用攝影機進行視訊通訊或拍攝照片。 
內建麥克風擷取聲音,可用於視訊會議、配音或錄音。 
無線區域網路天線連接無線區域網路介面卡以傳送和接收無線電。 
電腦顯示器具備 LED 背光功能的電腦顯示器提供出色的視覺輸出。 
註: 特定機型可能配備有多點觸控式螢幕。請參考實際產品以取得正確資訊。如需詳細資訊,請參閱第 
17 頁的「觸控螢幕作業(特定機型)」。 
電源按鈕按下此按鈕開啟電腦。 
觸控板觸控板功能與傳統滑鼠相同。 
觸控板:若要移動螢幕上的指標,在觸控板上滑動指尖,使指標朝您想要 
的方向移動。 
觸控板按鈕:左/右邊的功能與傳統滑鼠左/右按鈕相同。 
註: 您可以按 F6 啟用/停用觸控板。 
a 
b 
c 
d 
e 
f
第一章:了解您的電腦 
 快速鍵 
4 
快速鍵位於鍵盤上的功能鍵列。您可以按適當的快速鍵存取某些系統設定。 
Z400 
Z500/P500 
: 靜音/取消靜音。 : 啟用/停用飛航模式。 
: 調低音量。 : 
顯示目前使用中的所有應用程 
式。 
: 調高音量。 : 
開啟/關閉 LCD 螢幕的背光功 
能。 
: 關閉目前使用中的視窗。 : 切換顯示電腦與外接式裝置。 
: 
重新整理桌面或目前使用中的視 
窗。 : 降低顯示器亮度。 
: 啟用/停用觸控板。 : 調高顯示器亮度。
第一章:了解您的電腦 
5 
 功能鍵組合 
透過使用功能鍵,您可立即變更操作功能。若要使用此功能,請按住 Fn ;然後按下其中一個 
功能鍵 。 
Z400 
Z500/P500 
以下描述各功能鍵的功能。 
Fn + PgUp: 啟用/停用捲動鎖定。 
Fn + PgDn: 啟動系統要求。 
Fn + Home: 啟動暫停功能。 
Fn + End: 啟動中斷功能。 
Fn + 空格鍵(特定機型): 啟用/停用鍵盤背光功能。 
a 
b 
1 
2 
2
第一章:了解您的電腦 
6 
左側圖 - -- - -- -- -- -- -- - -- -- -- -- -- - -- -- -- -- -- - -- -- -- -- -- - -- -- -- -- - -- -- -- -- -- - -- -- -- -- -- - -- -- -- -- -- - -- -- -- -- -- - -- -- -- -- -- - -- -- -- -- - -- -- -- -- 
1 2 3 4 5 6 7 8 
AC 電源整流器插孔在此連接 AC 電源整流器。 
Novo 按鈕當電腦電源關閉時,按下此按鈕可啟動 Lenovo Recovery 系統或 BIOS 設 
定公用程式,或進入開機選單。 
註: 如需詳細資訊,請參閱第23 頁的「Lenovo OneKey Recovery system」。 
風扇散熱孔排出內部熱度。 
註: 請確認風扇散熱孔沒有任何阻塞,否則可能會出現電腦過熱現象。 
VGA 埠連接到外接顯示器裝置。 
RJ-45 埠此埠將電腦連接到乙太網路。 
HDMI 埠連接到電視機或外接顯示器等具有 HDMI 輸入的裝置。 
USB 埠連接到 USB 裝置。 
註: 如需詳細資訊,請參閱第8 頁的「連接到 USB 裝置」。 
記憶卡插槽在此處插入記憶卡 ( 未隨附)。 
註: 如需詳細資訊,請參閱第8 頁的「使用記憶卡(未隨附)」。 
a 
b 
c 
d 
e 
f 
g 
h
第一章:了解您的電腦 
7 
 連接有線區域網路 
有線連接方式是使電腦連線網際網路既可靠又安全的方式。 
有線電視纜線• 有線電視網際網路服務使用連接至住宅有線電視線的纜線數據機。 
DSL • DSL 是透過普通的電話線,將高速的網路存取引進家庭和小型企業 
的相關系列技術。 
硬體連接方式: 
有線電視纜線 DSL 
* 
電視纜線 
網路分配器 * 
註: 上述圖表僅供參考。實際連接方式可能不同。 
軟體設定 
請向你的網際網路服務供應商 (ISP) 諮詢詳細資訊,以了解如何設定你的電腦。 
* 
* * 
纜線數據機 * 
* 未隨附。 
電話線 
網路分配器 * 
DSL 數據機 *
第一章:了解您的電腦 
 連接到 USB 裝置 
8 
您的電腦配備兩個與 USB 裝置相容的 USB 連接埠。 
第一次將 USB 裝置插入電腦特定 USB 埠時,Windows 會自動安裝該裝置的驅動程式。安裝好驅 
動程式後,您可以將裝置卸除並重新連接,無須任何其他的動作。 
註: 一般來說,Windows 會偵測到連接的裝置,然後自動安裝驅動程式。但是,某些裝置可能需要在連 
接前,先安裝驅動程式。連接裝置前,請查看裝置製造商提供的說明文件。 
中斷 USB 儲存裝置前,請確認您的電腦與該裝置之間的資料傳輸作業已完成。中斷前,請在 
Windows 通知區域按一下安全地移除硬體圖示以移除裝置。 
註: 如果您的 USB 裝置必須使用電源線,連接到電腦前,請先連接電源。否則電腦可能無法辨識該裝置。 
 使用記憶卡(未隨附) 
您的電腦支援以下類型的記憶卡: 
• Secure Digital (SD) 卡 
• MultiMediaCard (MMC) 
註: 
• 一次只能在一個插槽中插入一張卡。 
• 此讀卡機並不支援 SDIO 裝置(如 SDIO 藍牙等)。 
插入記憶卡 
1 推動假卡,直到聽到定位聲為止。 
2 輕輕將假卡拉出記憶卡插槽。 
註: 不使用記憶卡插槽時,請插入假卡,以免灰塵和微粒掉入電腦。妥善保存假卡,方便未來使用。 
3 將記憶卡推入插槽中,直到它發出喀嗒聲就位為止。 
取出記憶卡 
1 推動記憶卡,直到聽到定位聲為止。 
2 輕輕將記憶卡拉出記憶卡插槽。 
註: 取出記憶卡前,使用 Windows 安全地移除硬體並退出媒體工具停止其運作,以免資料損毀。
第一章:了解您的電腦 
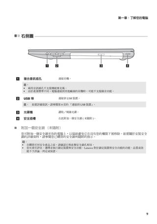
右側圖 -- -- -- -- - -- -- -- -- -- - -- -- -- -- -- - -- -- -- -- -- - -- -- -- -- - -- -- -- -- -- - - - -- -- -- -- - -- -- -- -- -- - -- -- -- -- -- - -- -- -- -- -- - -- -- -- -- - -- -- -- -- -- - - - -- 
9 
1 2 3 4 
複合音訊插孔連接耳機。 
註: 
• 兩用音訊插孔不支援傳統麥克風。 
• 由於產業標準不同,電腦連接到其他廠商的耳機時,可能不支援錄音功能。 
USB 埠連接到 USB 裝置。 
註: 如需詳細資訊,請參閱第8 頁的「連接到 USB 裝置」。 
光碟機讀取/燒錄光碟。 
安全插槽在此附加一個安全鎖 ( 未隨附)。 
 附加一個安全鎖(未隨附) 
您可附加一個安全鎖至你的電腦上,以協助避免它在沒有您的權限下被移除。如需關於安裝安全 
鎖的詳細資料,請參閱您已購買的安全鎖所隨附的指示。 
註: 
• 在購買任何安全產品之前,請確認它與此類安全鎖孔相容。 
• 您有責任評估、選擇並執行鎖定裝置與安全功能。Lenovo 對於鎖定裝置與安全功能的功能、品質或效 
能不予評論、判定或保證。 
a 
b 
c 
d
第一章:了解您的電腦 
10 
前視圖 - -- - -- -- -- -- -- - -- -- -- -- -- - -- -- -- -- -- - -- -- -- -- -- - -- -- -- -- - -- -- -- -- -- - -- -- -- -- -- - -- -- -- -- -- - -- -- -- -- -- - -- -- -- -- -- - -- -- -- -- - -- -- -- -- 
系統狀態指示燈 
符號指示燈 
指示燈 
狀態 
充電狀態意義 
電源 
亮起 
(恆亮白色) 
--- 電腦已開機。 
閃爍--- 
電腦處於睡眠模式,並且已連接至 
AC 電源整流器。 
熄滅--- 電腦已關機。 
電池 
亮起 
(恆亮白色) 
充電中電池有超過 80% 的電量。 
放電中電池有超過 20% 的電量。 
亮起 
(恆亮橙色) 
放電中電池有 5% 到 20% 的電量。 
緩慢閃爍 
(白色) 
充電中 
電池有 20% 到 80% 的電量。電池達 
到 80% 的電量時,指示燈將不再閃 
爍。然而,充電將繼續進行,直到電 
池完全充電。 
緩慢閃爍 
(橙色) 
充電中 
電池有不到 20% 的電量。當電池電 
量達到 20% 時,閃爍的顏色將變成 
白色。 
快速閃爍 
(橙色) 
充電中 / 放電中電池有不到 5% 的電量。 
1 
a
第一章:了解您的電腦 
底視圖 -- -- -- -- - -- -- -- -- -- - -- -- -- -- -- - -- -- -- -- -- - -- -- -- -- - -- -- -- -- -- - - - -- -- -- -- - -- -- -- -- -- - -- -- -- -- -- - -- -- -- -- -- - -- -- -- -- - -- -- -- -- -- - - - -- 
11 
 Z400 
 Z500/P500 
喇叭提供音訊輸出。 
註: 虛線區域表示有外部無法看見的零件。 
1 
1 
a
第二章:開始使用 Windows 8 
12 
首次設定作業系統 -- -- -- -- -- - -- -- -- -- -- - -- -- -- -- - -- -- -- -- -- - -- -- -- -- -- - -- -- -- -- -- - -- -- -- -- -- - -- -- -- -- -- - -- -- -- -- - -- -- -- -- 
第一次使用時,您可能需要設定作業系統。設定程序可能包括以下步驟: 
• 接受使用者授權合約 
• 設定網際網路連線 
• 註冊作業系統 
• 建立使用者帳號 
作業系統介面 - -- -- -- -- - -- -- -- -- -- - -- -- -- -- -- - -- -- -- -- - -- -- -- -- -- - -- -- -- -- -- - -- -- -- -- -- - -- -- -- -- -- - -- -- -- -- -- - -- -- -- -- - -- -- -- -- 
Windows 8 配備兩種主要的使用者介面:開始畫面與 Windows 桌面。 
若要從開始畫面切換到 Windows 桌面,請執行下列一項動作: 
• 點選開始畫面上的 Windows 桌面 tile。 
• 按下 Windows 按鈕 + D。 
若要從桌面切換到開始畫面,請執行下列一項動作: 
• 從 Charms 選取開始 。 
• 將指標移到左下角,然後點選顯示的開始畫面縮圖。 
開始畫面桌面
第二章:開始使用 Windows 8 
Charms - -- - -- -- -- -- -- - -- -- -- -- -- - -- -- -- -- -- - -- -- -- -- - -- -- -- -- -- - -- -- -- -- -- - -- -- -- -- -- - -- -- -- -- -- - -- -- -- -- -- - -- -- -- -- - -- -- -- -- -- - -- -- 
這五個 Charms 可以讓您以全新便捷的方式執行許多基本工作,不管您目前正在使用的應用程式 
為何,這五個 Charms 永遠都可以使用。 
若要顯示 Charms,請執行下列一項動作: 
• 將指標移到右上角或右下角,直到顯示 Charms 快捷列。 
• 按下 Windows 按鈕 + C。 
• 用一根手指輕劃螢幕的右緣,直到 Charms 工具列顯示。(特定機型) 
13 
Search charm 
Search charm 是一種全新的強力搜尋工具,可找出包括應用程式、設定和檔案等各種內容。
第二章:開始使用 Windows 8 
14 
Share charm 
Share charm 可傳送連結、相片等給好友或傳送到社群網路,毋須關閉目前開啟的應用程式。 
Start charm 
Start charm 可快速進入開始畫面。 
Devices charm 
Devices charm 可讓您連接或傳送檔案至數位攝影機、電視或印表機等任何外部裝置。 
Settings charm 
Settings charm 可讓您執行設定音量或關閉電腦等基本工作。此外,在使用桌面畫面時也能透過 
Settings charm 進入控制台。
第二章:開始使用 Windows 8 
使電腦進入睡眠狀態或關機 -- -- - -- -- -- -- -- - -- -- -- -- -- - -- -- -- -- -- - -- -- -- -- -- - -- -- -- -- -- - -- -- -- -- - -- -- -- -- -- - -- -- 
當您結束使用電腦時,可以使電腦進入睡眠狀態或關機。 
15 
 讓電腦進入睡眠模式 
如果只是短時間不使用電腦,可以使電腦進入睡眠狀態。 
當電腦處於睡眠模式時,您可以跳過啟動程式,快速喚醒電腦恢復使用。 
若要使電腦進入睡眠狀態,請執行下列一項動作: 
• 關閉顯示器面板。 
• 按下電源按鈕。 
• 開啟 Charms,然後選取設定 → 電源 → 睡眠。 
註: 在您移動電腦前,請等候直到電源指示燈開始閃爍 ( 表示電腦處於睡眠模式)。在硬碟運轉時移動 
電腦會損壞硬碟,導致資料遺失。 
若要喚醒電腦,請執行下列一項動作: 
• 按下電源按鈕。 
• 按下鍵盤上的任何按鍵。
第二章:開始使用 Windows 8 
 電腦關機 
16 
如果長時間不使用電腦,請將電腦關機。 
電腦關機: 
1 開啟 Charms,然後點選設定 。 
1 
2 點選電源 → 關機。 
2
第二章:開始使用 Windows 8 
觸控螢幕作業(特定機型) -- -- - -- -- -- -- -- - -- -- -- -- -- - -- -- -- -- -- - -- -- -- -- -- - -- -- -- -- -- - -- -- -- -- - -- -- -- -- -- - -- -- 
顯示器面板可像平板電腦,使用多點觸控螢幕輸入資訊,或像傳統筆記型電腦,使用鍵盤和觸控 
板輸入資訊。 
17 
 多點觸控手勢 
您可以使用一或多根手指觸碰螢幕,以執行各種工作。 
常用手勢執行的工作 
點選 
點選一個項目 
執行動作,如啟動應用程式、開啟連結或 
執行命令。就像點一下滑鼠左鍵。 
按住 
手指下壓並停留一下。 
可讓您在選擇執行動作前,先查看詳細資 
訊。另外,也可以開啟有更多選項的功能 
表。就像點一下滑鼠右鍵。
第二章:開始使用 Windows 8 
18 
(續上頁) 
常用手勢執行的工作 
兩指觸控 
將兩根手指在螢幕上靠攏或分開。 
縮小或放大視覺化應用程式,如照片和地 
圖。另外,還可以跳至清單的最前面或最 
後面。 
旋轉 
將兩根或多根手指放在某個項目上,然後 
轉動手勢。 
轉動物體。(註:不是所有的物體都可以 
轉動,需視應用程式而定。) 
滑動 
在螢幕上滑動手指。 
左右移動瀏覽或上下捲動清單和網頁。也 
可以用來移動物體或用來畫圖或寫字,須 
視應用程式而定。就像按住滑鼠左右移動 
瀏覽或上下捲動。
第二章:開始使用 Windows 8 
19 
(續上頁) 
常用手勢執行的工作 
輕劃 
從螢幕任何一邊往內劃至中心。 
從上緣往下劃或從下緣往上劃,畫面底部 
會顯示工作列與應用程式命令,包括儲 
存、編輯與刪除等。 
如果您有已開啟的應用程式,您也可以: 
• 從上緣往下劃到螢幕的一半位置,手指 
不要離開螢幕,將開啟的應用程式固定 
在畫面的左邊或右邊。您就可以分割畫 
面,讓兩個應用程式保持開啟的狀態。 
• 從上緣直接往下劃至螢幕底部,手指不 
要離開螢幕,就可關閉使用中的應用程 
式。
第二章:開始使用 Windows 8 
20 
(續上頁) 
常用手勢執行的工作 
從左緣往內劃可以: 
• 帶入並開啟在背景中執行的應用程式。 
如果目前開啟的應用程式不只一個,您可 
以: 
• 從左緣往內劃帶入應用程式,手指不要 
離開螢幕,快速將該應用程式推回螢幕 
左緣。用這個手勢,在背景中執行的應 
用程式清單就會顯示。 
從螢幕的右緣往內劃會顯示 Charms。
第二章:開始使用 Windows 8 
連接無線網路 - -- - -- -- -- -- -- - -- -- -- -- -- - -- -- -- -- - -- -- -- -- -- - -- -- -- -- -- - -- -- -- -- -- - -- -- -- -- -- - -- -- -- -- -- - -- -- -- -- - -- -- -- -- -- - -- -- 
啟用無線連接 
若要確認是否已停用飛航模式,請移至桌面並查看通知區域。 
如果您看到右下角有 圖示,表示飛航模式已開啟。不然就表示無線網路功能已啟用。 
如果已開啟飛航模式,請執行下列一種動作來啟用無線網路功能: 
• 按下 F7 停用飛航模式。 
• 開啟 Charms 並點選設定 → 開啟網路設定頁面,然後將飛航模式開關切換至關。 
連接無線網路 
啟用無線功能後,電腦將自動掃描可用的無線網路,並顯示在無線網路清單內。若要連接無線網 
路,請按一下清單中的網路名稱,然後按一下連線。 
21 
註: 飛航模式的預設為停用。 
註: 部分網路會要求輸入網路安全金鑰或複雜密碼才能連線。若要連接其中一個網路,請向網路管理 
員或網際網路服務供應商 (ISP) 索取安全金鑰或複雜密碼。
第二章:開始使用 Windows 8 
22 
說明及支援 - -- -- - -- -- -- -- -- - -- -- -- -- -- - -- -- -- -- -- - -- -- -- -- - -- -- -- -- -- - -- -- - - -- -- - -- -- -- -- -- - -- -- -- -- -- - -- -- -- -- -- - -- -- -- -- - -- -- -- -- 
如果您使用作業系統時發現任何問題,請參閱 Windows 說明及支援檔案。若要開啟 Windows 
說明及支援檔案,請執行下列一種動作: 
• 點選 Settings charm,然後選擇說明。 
• 按下 Windows 按鈕 + F1。 
您可閱讀電腦上 Windows 說明及支援中的檔案。更多瀏覽項目下方有兩個連結,您也可以選一 
個按,以取得線上說明及支援。
23 
第三章:Lenovo OneKey Recovery system 
Lenovo OneKey Recovery system 是可用於備份及還原電腦的軟體。系統失敗時,您可使用此軟 
體將系統分割區還原成原始狀態。此外也可建立使用者備份,在需要時輕鬆還原。 
註: 為利用 OneKey Recovery system 的功能,您的硬碟預設已包括隱藏的分割區,可以儲存系統鏡像映 
像檔以及 OneKey Recovery system 程式檔案。基於安全因素會隱藏這個預設分割區,而這也是可用 
磁碟空間比所載明容量小的原因。 
 備份系統分割區 
您可以將系統分割區備份至映像檔。備份系統分割區: 
1 按下 Novo 按鈕,啟動 Lenovo OneKey Recovery system。 
2 按一下 System Backup (系統備份)。 
3 選擇備份位置,然後按一下 Next (下一步)開始備份。 
註: 
• 您可以選擇本機硬碟機或外部儲存裝置作為備份位置。 
• 備份程序可能需要一些時間。 
• 備份程序只有在 Windows 可以正常啟動時才能使用。 
 還原 
您可以選擇將系統分割區還原成原始狀態或先前建立的備份點。還原系統分割區: 
1 按下 Novo 按鈕,啟動 Lenovo OneKey Recovery system。 
2 按一下 System Recovery (系統復原)。電腦將重新啟動,進入復原環境。 
3 遵循畫面上的指示,將系統分割區還原成原始狀態或先前建立的備份點。 
註: 
• 復原程序不可取消。請務必先備份您想要儲存至系統分割區的任何資料,再啟動復原程序。 
• 復原程序可能需要一些時間,因此在復原程序期間請務必將 AC 整流器連接至電腦。 
• 在 Windows 可以正常啟動的情況下,您應該遵循上述指示操作。 
如果 Windows 無法啟動,請改為遵循以下步驟來啟動 Lenovo OneKey Recovery system: 
1 將電腦關機。 
2 按下 Novo 按鈕。從 Novo 按鈕選單中點選 Lenovo OneKey Recovery system,然後按下 
Enter。
第四章:疑難排解 
24 
常見問題 --------------------- --------------------- --------------------- ----------------------- 
本節列出各類型常見問題的清單。 
 尋找資訊 
使用電腦時須遵循哪些安全預防措施? 
電腦隨附的 《Lenovo 安全與一般資訊手冊》,包含使用電腦時的安全預防措施。請詳讀所有 
的預防措施,並在使用電腦時遵循。 
我可以在哪裡找到電腦的硬體規格? 
您可從電腦隨附的印刷版傳單中找到電腦的硬體規格。 
哪裡可以找到保固資訊? 
如需您電腦適用之保固資訊,包括保固期及保固服務類型,請參閱您電腦隨附的有限保固單。 
 驅動程式及預裝軟體 
Lenovo 預裝(桌面)軟體的安裝光碟在哪裡? 
電腦未隨附任何 Lenovo 預裝軟體的安裝光碟。如果您須要重新安裝任何預裝軟體,可從硬碟 
機的 D 分割區中找到安裝程式。如果在該分割區中找不到安裝程式,也可從 Lenovo 客戶支援 
網站下載程式。 
我可以在哪裡找到電腦各種硬體裝置的驅動程式? 
如果電腦電腦已預先安裝 Windows 作業系統,Lenovo 會將您需要的所有硬體裝置驅動程式放 
在硬碟機的 D 分割區內。您也可從 Lenovo 客戶支援網站下載最新的裝置驅動程式。 
 Lenovo OneKey Recovery system 
復原光碟在哪裡? 
電腦未隨附任何復原光碟。如果您需要將系統還原成原始的原廠狀態,請使用 Lenovo 
OneKey Recovery system。 
如果備份程序失敗,我該如何處理? 
如果您可以啟動備份,但備份過程卻失敗,請嘗試執行下列步驟: 
1 關閉所有開啟中的程式,然後重新啟動備份程序。 
2 檢查目的地媒體是否損壞。如果已損壞,請更換掉損壞的媒體。或者,請選擇其他目的地路 
徑,然後再試一次。 
我何時需要將系統還原成原始的原廠狀態? 
此功能可在作業系統啟動失敗時使用。如果您想要儲存電腦上的任何重要資料,請先備份資 
料,再啟動復原程序。
第四章:疑難排解 
25 
 BIOS 設定公用程式 
何謂 BIOS 設定公用程式? 
BIOS 設定公用程式是 ROM 型軟體程式,程式可顯示電腦的基本資訊,並提供可設定開機裝 
置、安全性、硬體模式和其他使用者偏好設定的選項。 
我該如何啟動 BIOS 設定公用程式? 
啟動 BIOS 設定公用程式: 
1 將電腦關機。 
2 按下 Novo 按鈕,然後點選 BIOS Setup (BIOS 設定)。 
我該如何變更開機模式? 
有兩種開機模式:UEFI 和 Legacy。若要變更開機模式,請啟動 BIOS 設定公用程式,然後從 
Boot (開機)選單中將開機模式設為 UEFI 或 Legacy support (舊版支援)。 
我何時需要變更開機模式? 
電腦預設的開機模式為 UEFI 模式。如果您選擇在電腦上安裝舊版 Windows 作業系統(也就 
是 Windows 8 以下版本的作業系統),則必須將開機模式變更為 Legacy support (舊版支 
援)。除非變更開機模式,否則將無法安裝舊版 Windows 作業系統。 
 取得協助 
我要如何聯絡客戶支援中心? 
請參閱《Lenovo 安全與一般資訊手冊》的「第三章:取得協助及服務」。
第四章:疑難排解 
26 
疑難排解 --------------------- --------------------- --------------------- ----------------------- 
顯示器問題 
當我開啟電腦時, 螢幕上沒有 
出現任何內容。 
• 如果螢幕顯示空白,請確定: 
- AC 整流器已連接至電腦,且電源線已插入電源插座。 
- 電腦電源已開啟。( 再次按下電源按鈕以便確認。) 
• 如果這些物件設定正確,而螢幕仍然空白,請將電腦送修。 
當我開啟電腦時,螢幕一片空 
白,僅出現白色游標。 
• 使用 OneKey Recovery system,將系統分割區還原成原始 
狀態或先前建立的備份點。如果螢幕上仍舊只出現游標,請 
將電腦送修。 
電腦在開啟狀態下,螢幕突然 
變空白。 
• 系統可能已啟用螢幕保護程式或電源管理。請先執行下列其 
中一項步驟,來結束螢幕保護程式或從睡眠模式回復: 
- 按下鍵盤上的任何按鍵。 
- 按下電源按鈕。 
- 按下 F9 確認 LCD 螢幕的背光功能是否已關閉。 
密碼問題 
我忘了密碼。• 如果忘記使用者密碼,請要求系統管理員清除您的使用者密 
碼。 
• 如果忘記您的硬碟機密碼,則 Lenovo 授權的維修中心無法 
重設您的密碼或復原硬碟機中的資料。您必須將電腦送交 
Lenovo 授權的維修中心或業務代表以更換硬碟機。請備妥 
購買證明書,並須額外支付零件及服務的費用。 
• 如果忘記監督者密碼,則 Lenovo 授權的維修中心無法重設 
密碼。您必須將電腦送交 Lenovo 授權的維修中心或業務代 
表以更換主機板。請備妥購買證明書,並須額外支付零件及 
服務的費用。 
睡眠問題 
出現嚴重低電量錯誤訊息後, 
電腦隨即關機。 
• 電池電力不足。請將 AC 整流器連接至電腦。 
電腦在進行開機自我測試 
(POST) 後立刻進入睡眠模式。 
• 請確定: 
- 電池已充電。 
- 作業溫度在可接受範圍內。請參閱《Lenovo 安全與一般資訊手冊》 
的「第二章:使用和維護資訊」。 
註: 如果電池已充滿且溫度在可接受範圍內,請將電腦送修。 
電腦沒有從睡眠模式回復,且 
電腦無法運作。 
• 如果您的電腦在睡眠模式中,請將 AC 整流器連接至電腦, 
然後按下任何鍵或電源按鈕。 
• 如果系統仍未從睡眠模式回復,表示系統停止回應而且無法 
關閉電腦。請重開機。未儲存的資料可能會遺失。若要重開 
機,請按住電源按鈕至少 4 秒鐘。如果還是無法重開機,請 
拔掉 AC 整流器。
第四章:疑難排解 
27 
電腦螢幕問題 
螢幕空白。 • 請執行下列動作: 
- 如果您正在使用 AC 整流器,或是正在使用電池,而且電池狀態指 
示燈亮起,請按下 F12 讓螢幕更明亮。 
- 如果電源指示燈在閃爍,請按下電源按鈕以從睡眠模式回復。 
- 如果問題仍無法解決,請按照下列「螢幕無法正確顯示或失真」問 
題中的解決方案進行。 
- 按下 F9 確認 LCD 螢幕的背光功能是否已關閉。 
螢幕無法正確顯示或 
失真。 
• 請確定: 
- 已正確安裝顯示裝置驅動程式。 
- 已正確設定螢幕解析度與色彩品質。 
- 顯示器類型正確。 
螢幕出現不正確的字元。• 您是否已正確安裝作業系統或程式?如果安裝和配置沒有問 
題,請將電腦送修。 
聲音問題 
即使提高音量,仍然無法從喇 
叭聽到聲音。 
• 請確定: 
- 靜音功能關閉。 
- 未使用耳機插孔。 
- 已選擇喇叭作為播放裝置。 
電池問題 
電池狀態指示燈尚未顯示電力 
耗盡,電腦就關機。 
- 或 - 
電池狀態指示燈顯示電力耗盡, 
但您的電腦仍可運作。 
• 將電池放電並重新充電。 
電腦無法使用完全充電的電池 
來作業。 
• 電池的穩壓保護器可能在作用中。關閉電腦一分鐘,以重設 
保護裝置,然後再開啟電腦。 
硬碟機問題 
硬碟機無法運作。• 在 BIOS 設定公用程式的 Boot (開機)選單中,請確認 
EFI/Boot device priority (EFI/ 開機裝置優先順序)已正 
確包括硬碟機。 
啟動問題 
Microsoft® Windows 作業系統 
無法啟動。 
• 使用 OneKey Recovery System,將系統分割區還原成原始 
狀態或先前建立的備份點。如需關於 OneKey Recovery 
system 的詳細資訊,請參閱第23 頁的「Lenovo OneKey 
Recovery system」。
第四章:疑難排解 
備份問題 
無法建立備份。• 您目前並未使用 Windows 作業系統。 
28 
• 沒有足夠的空間可供儲存備份的資料。您需要在目的地裝置 
上釋放出更多空間。 
其他問題 
電腦沒有回應。• 若要關閉電腦電源,請按住電源按鈕至少 4 秒鐘。如果還是 
無法重開機,請拔掉 AC 整流器。 
• 在通訊作業期間進入睡眠模式,可能會造成電腦鎖定。當您 
在網路上作業時,請停用睡眠計時器。 
電腦並未從您想要的裝置啟動。 • 請參閱 BIOS 設定公用程式的 Boot (開機)選單。確認已 
設定 BIOS 設定公用程式中的 EFI/Boot device priority 
(EFI/ 開機裝置優先順序),讓電腦從您想要的裝置開機。 
• 在電腦關機的情況下按下 Novo 按鈕,接著點選 Boot 
Device Menu (開機裝置選單),然後選擇電腦的開機裝 
置。 
連接的外接式裝置無法運作。 • 電腦開啟時,請勿連接或拔下非 USB 的外接式裝置接線,否 
則可能會損壞電腦。 
• 使用高功率消耗的外接式裝置,如:外接式 USB 光碟機時, 
請使用外接式裝置電源整流器。否則可能無法辨識裝置,或 
造成系統關機。
29 
商標 
下列名詞皆為 Lenovo 在中國及/或其他國家/地區的商標或註冊商標。 
Lenovo 
Onekey 
Microsoft 及 Windows 是 Microsoft Corporation 在美國及/或其他國家/地區的商標。
V1.1_zh-HK 
©Lenovo China 2012

zhZh hk

  • 1.
    Lenovo Z/P 系列 使用者手冊 V1.0 使用電腦前,請閱讀隨附手冊的安全注意事項和 重要要訣。
  • 2.
    註 在使用本產品前,請務必首先閱讀 Lenovo 。 本手冊中的某些指示假設您使用的是 Windows® 8。如果您使用的是另一版的 Windows 作 業系統,某些作業可能稍有不同。如果您使用其他作業系統,有些操作對您可能不適用。 本手冊中所述的功能適用於大部分機型。部分功能可能無法在您的電腦上使用,或者您的電 腦可能含有本使用者手冊未說明的功能。 • • • 本手冊中的插圖可能與實際• 產品不同。請參考實際產品以取得正確資訊。 本手冊適用下列機型:Lenovo Z400/Z500/Z400 Touch/Z500 Touch/P400 Touch/ P500/P500 Touch。除非另有說明,本手冊中的插圖均為Lenovo Z500。 • 閱讀此注意事項。 第一版(2012 年 9 月) © 版權所有 Lenovo 2012。 安全與一般資訊手冊 規定注意事項 • • 規定注意事項提供有關無線電頻率和安全標準的資訊。請務必在電腦上使用無線裝置之前 若要進行參考,請至 http://www.lenovo.com,按一下 Support,然後按一下 User’s guides and manuals。
  • 3.
    第一章:了解您的電腦......................................................................................................................... 1 頂視圖..............................................................................................................................................................1 左側圖.............................................................................................................................................................. 6 右側圖.............................................................................................................................................................. 9 前視圖............................................................................................................................................................ 10 底視圖............................................................................................................................................................ 11 第二章:開始使用 Windows 8........................................................................................................... 12 首次設定作業系統........................................................................................................................................ 12 作業系統介面................................................................................................................................................ 12 Charms.......................................................................................................................................................... 13 使電腦進入睡眠狀態或關機........................................................................................................................ 15 觸控螢幕作業(特定機型)........................................................................................................................ 17 連接無線網路................................................................................................................................................ 21 說明及支援.................................................................................................................................................... 22 第三章: Lenovo OneKey Recovery system................................................................................... 23 第四章:疑難排解.............................................................................................................................. 24 常見問題........................................................................................................................................................ 24 疑難排解........................................................................................................................................................ 26 商標.................................................................................................................................................... 29 i 目錄
  • 5.
    1 第一章:了解您的電腦 頂視圖-- -- -- -- - -- -- -- -- -- - -- -- -- -- -- - -- -- -- -- -- - -- -- -- -- - -- -- -- -- -- - - - -- -- -- -- - -- -- -- -- -- - -- -- -- -- -- - -- -- -- -- -- - -- -- -- -- - -- -- -- -- -- - - - --  Z400 1 2 3 4 5 6
  • 6.
    第一章:了解您的電腦  Z500/P500 2 註: 虛線區域表示有外部無法看見的零件。 請注意: • 合上顯示器面板時,請小心不要讓筆或其他任何物體夾在顯示器面板與鍵盤之間。否則,可能損壞顯示 器面板。 1 2 3 4 5 6
  • 7.
    第一章:了解您的電腦 3 內建攝影機使用攝影機進行視訊通訊或拍攝照片。 內建麥克風擷取聲音,可用於視訊會議、配音或錄音。 無線區域網路天線連接無線區域網路介面卡以傳送和接收無線電。 電腦顯示器具備 LED 背光功能的電腦顯示器提供出色的視覺輸出。 註: 特定機型可能配備有多點觸控式螢幕。請參考實際產品以取得正確資訊。如需詳細資訊,請參閱第 17 頁的「觸控螢幕作業(特定機型)」。 電源按鈕按下此按鈕開啟電腦。 觸控板觸控板功能與傳統滑鼠相同。 觸控板:若要移動螢幕上的指標,在觸控板上滑動指尖,使指標朝您想要 的方向移動。 觸控板按鈕:左/右邊的功能與傳統滑鼠左/右按鈕相同。 註: 您可以按 F6 啟用/停用觸控板。 a b c d e f
  • 8.
    第一章:了解您的電腦  快速鍵 4 快速鍵位於鍵盤上的功能鍵列。您可以按適當的快速鍵存取某些系統設定。 Z400 Z500/P500 : 靜音/取消靜音。 : 啟用/停用飛航模式。 : 調低音量。 : 顯示目前使用中的所有應用程 式。 : 調高音量。 : 開啟/關閉 LCD 螢幕的背光功 能。 : 關閉目前使用中的視窗。 : 切換顯示電腦與外接式裝置。 : 重新整理桌面或目前使用中的視 窗。 : 降低顯示器亮度。 : 啟用/停用觸控板。 : 調高顯示器亮度。
  • 9.
    第一章:了解您的電腦 5 功能鍵組合 透過使用功能鍵,您可立即變更操作功能。若要使用此功能,請按住 Fn ;然後按下其中一個 功能鍵 。 Z400 Z500/P500 以下描述各功能鍵的功能。 Fn + PgUp: 啟用/停用捲動鎖定。 Fn + PgDn: 啟動系統要求。 Fn + Home: 啟動暫停功能。 Fn + End: 啟動中斷功能。 Fn + 空格鍵(特定機型): 啟用/停用鍵盤背光功能。 a b 1 2 2
  • 10.
    第一章:了解您的電腦 6 左側圖- -- - -- -- -- -- -- - -- -- -- -- -- - -- -- -- -- -- - -- -- -- -- -- - -- -- -- -- - -- -- -- -- -- - -- -- -- -- -- - -- -- -- -- -- - -- -- -- -- -- - -- -- -- -- -- - -- -- -- -- - -- -- -- -- 1 2 3 4 5 6 7 8 AC 電源整流器插孔在此連接 AC 電源整流器。 Novo 按鈕當電腦電源關閉時,按下此按鈕可啟動 Lenovo Recovery 系統或 BIOS 設 定公用程式,或進入開機選單。 註: 如需詳細資訊,請參閱第23 頁的「Lenovo OneKey Recovery system」。 風扇散熱孔排出內部熱度。 註: 請確認風扇散熱孔沒有任何阻塞,否則可能會出現電腦過熱現象。 VGA 埠連接到外接顯示器裝置。 RJ-45 埠此埠將電腦連接到乙太網路。 HDMI 埠連接到電視機或外接顯示器等具有 HDMI 輸入的裝置。 USB 埠連接到 USB 裝置。 註: 如需詳細資訊,請參閱第8 頁的「連接到 USB 裝置」。 記憶卡插槽在此處插入記憶卡 ( 未隨附)。 註: 如需詳細資訊,請參閱第8 頁的「使用記憶卡(未隨附)」。 a b c d e f g h
  • 11.
    第一章:了解您的電腦 7 連接有線區域網路 有線連接方式是使電腦連線網際網路既可靠又安全的方式。 有線電視纜線• 有線電視網際網路服務使用連接至住宅有線電視線的纜線數據機。 DSL • DSL 是透過普通的電話線,將高速的網路存取引進家庭和小型企業 的相關系列技術。 硬體連接方式: 有線電視纜線 DSL * 電視纜線 網路分配器 * 註: 上述圖表僅供參考。實際連接方式可能不同。 軟體設定 請向你的網際網路服務供應商 (ISP) 諮詢詳細資訊,以了解如何設定你的電腦。 * * * 纜線數據機 * * 未隨附。 電話線 網路分配器 * DSL 數據機 *
  • 12.
    第一章:了解您的電腦  連接到USB 裝置 8 您的電腦配備兩個與 USB 裝置相容的 USB 連接埠。 第一次將 USB 裝置插入電腦特定 USB 埠時,Windows 會自動安裝該裝置的驅動程式。安裝好驅 動程式後,您可以將裝置卸除並重新連接,無須任何其他的動作。 註: 一般來說,Windows 會偵測到連接的裝置,然後自動安裝驅動程式。但是,某些裝置可能需要在連 接前,先安裝驅動程式。連接裝置前,請查看裝置製造商提供的說明文件。 中斷 USB 儲存裝置前,請確認您的電腦與該裝置之間的資料傳輸作業已完成。中斷前,請在 Windows 通知區域按一下安全地移除硬體圖示以移除裝置。 註: 如果您的 USB 裝置必須使用電源線,連接到電腦前,請先連接電源。否則電腦可能無法辨識該裝置。  使用記憶卡(未隨附) 您的電腦支援以下類型的記憶卡: • Secure Digital (SD) 卡 • MultiMediaCard (MMC) 註: • 一次只能在一個插槽中插入一張卡。 • 此讀卡機並不支援 SDIO 裝置(如 SDIO 藍牙等)。 插入記憶卡 1 推動假卡,直到聽到定位聲為止。 2 輕輕將假卡拉出記憶卡插槽。 註: 不使用記憶卡插槽時,請插入假卡,以免灰塵和微粒掉入電腦。妥善保存假卡,方便未來使用。 3 將記憶卡推入插槽中,直到它發出喀嗒聲就位為止。 取出記憶卡 1 推動記憶卡,直到聽到定位聲為止。 2 輕輕將記憶卡拉出記憶卡插槽。 註: 取出記憶卡前,使用 Windows 安全地移除硬體並退出媒體工具停止其運作,以免資料損毀。
  • 13.
    第一章:了解您的電腦 右側圖 ---- -- -- - -- -- -- -- -- - -- -- -- -- -- - -- -- -- -- -- - -- -- -- -- - -- -- -- -- -- - - - -- -- -- -- - -- -- -- -- -- - -- -- -- -- -- - -- -- -- -- -- - -- -- -- -- - -- -- -- -- -- - - - -- 9 1 2 3 4 複合音訊插孔連接耳機。 註: • 兩用音訊插孔不支援傳統麥克風。 • 由於產業標準不同,電腦連接到其他廠商的耳機時,可能不支援錄音功能。 USB 埠連接到 USB 裝置。 註: 如需詳細資訊,請參閱第8 頁的「連接到 USB 裝置」。 光碟機讀取/燒錄光碟。 安全插槽在此附加一個安全鎖 ( 未隨附)。  附加一個安全鎖(未隨附) 您可附加一個安全鎖至你的電腦上,以協助避免它在沒有您的權限下被移除。如需關於安裝安全 鎖的詳細資料,請參閱您已購買的安全鎖所隨附的指示。 註: • 在購買任何安全產品之前,請確認它與此類安全鎖孔相容。 • 您有責任評估、選擇並執行鎖定裝置與安全功能。Lenovo 對於鎖定裝置與安全功能的功能、品質或效 能不予評論、判定或保證。 a b c d
  • 14.
    第一章:了解您的電腦 10 前視圖- -- - -- -- -- -- -- - -- -- -- -- -- - -- -- -- -- -- - -- -- -- -- -- - -- -- -- -- - -- -- -- -- -- - -- -- -- -- -- - -- -- -- -- -- - -- -- -- -- -- - -- -- -- -- -- - -- -- -- -- - -- -- -- -- 系統狀態指示燈 符號指示燈 指示燈 狀態 充電狀態意義 電源 亮起 (恆亮白色) --- 電腦已開機。 閃爍--- 電腦處於睡眠模式,並且已連接至 AC 電源整流器。 熄滅--- 電腦已關機。 電池 亮起 (恆亮白色) 充電中電池有超過 80% 的電量。 放電中電池有超過 20% 的電量。 亮起 (恆亮橙色) 放電中電池有 5% 到 20% 的電量。 緩慢閃爍 (白色) 充電中 電池有 20% 到 80% 的電量。電池達 到 80% 的電量時,指示燈將不再閃 爍。然而,充電將繼續進行,直到電 池完全充電。 緩慢閃爍 (橙色) 充電中 電池有不到 20% 的電量。當電池電 量達到 20% 時,閃爍的顏色將變成 白色。 快速閃爍 (橙色) 充電中 / 放電中電池有不到 5% 的電量。 1 a
  • 15.
    第一章:了解您的電腦 底視圖 ---- -- -- - -- -- -- -- -- - -- -- -- -- -- - -- -- -- -- -- - -- -- -- -- - -- -- -- -- -- - - - -- -- -- -- - -- -- -- -- -- - -- -- -- -- -- - -- -- -- -- -- - -- -- -- -- - -- -- -- -- -- - - - -- 11  Z400  Z500/P500 喇叭提供音訊輸出。 註: 虛線區域表示有外部無法看見的零件。 1 1 a
  • 16.
    第二章:開始使用 Windows 8 12 首次設定作業系統 -- -- -- -- -- - -- -- -- -- -- - -- -- -- -- - -- -- -- -- -- - -- -- -- -- -- - -- -- -- -- -- - -- -- -- -- -- - -- -- -- -- -- - -- -- -- -- - -- -- -- -- 第一次使用時,您可能需要設定作業系統。設定程序可能包括以下步驟: • 接受使用者授權合約 • 設定網際網路連線 • 註冊作業系統 • 建立使用者帳號 作業系統介面 - -- -- -- -- - -- -- -- -- -- - -- -- -- -- -- - -- -- -- -- - -- -- -- -- -- - -- -- -- -- -- - -- -- -- -- -- - -- -- -- -- -- - -- -- -- -- -- - -- -- -- -- - -- -- -- -- Windows 8 配備兩種主要的使用者介面:開始畫面與 Windows 桌面。 若要從開始畫面切換到 Windows 桌面,請執行下列一項動作: • 點選開始畫面上的 Windows 桌面 tile。 • 按下 Windows 按鈕 + D。 若要從桌面切換到開始畫面,請執行下列一項動作: • 從 Charms 選取開始 。 • 將指標移到左下角,然後點選顯示的開始畫面縮圖。 開始畫面桌面
  • 17.
    第二章:開始使用 Windows 8 Charms - -- - -- -- -- -- -- - -- -- -- -- -- - -- -- -- -- -- - -- -- -- -- - -- -- -- -- -- - -- -- -- -- -- - -- -- -- -- -- - -- -- -- -- -- - -- -- -- -- -- - -- -- -- -- - -- -- -- -- -- - -- -- 這五個 Charms 可以讓您以全新便捷的方式執行許多基本工作,不管您目前正在使用的應用程式 為何,這五個 Charms 永遠都可以使用。 若要顯示 Charms,請執行下列一項動作: • 將指標移到右上角或右下角,直到顯示 Charms 快捷列。 • 按下 Windows 按鈕 + C。 • 用一根手指輕劃螢幕的右緣,直到 Charms 工具列顯示。(特定機型) 13 Search charm Search charm 是一種全新的強力搜尋工具,可找出包括應用程式、設定和檔案等各種內容。
  • 18.
    第二章:開始使用 Windows 8 14 Share charm Share charm 可傳送連結、相片等給好友或傳送到社群網路,毋須關閉目前開啟的應用程式。 Start charm Start charm 可快速進入開始畫面。 Devices charm Devices charm 可讓您連接或傳送檔案至數位攝影機、電視或印表機等任何外部裝置。 Settings charm Settings charm 可讓您執行設定音量或關閉電腦等基本工作。此外,在使用桌面畫面時也能透過 Settings charm 進入控制台。
  • 19.
    第二章:開始使用 Windows 8 使電腦進入睡眠狀態或關機 -- -- - -- -- -- -- -- - -- -- -- -- -- - -- -- -- -- -- - -- -- -- -- -- - -- -- -- -- -- - -- -- -- -- - -- -- -- -- -- - -- -- 當您結束使用電腦時,可以使電腦進入睡眠狀態或關機。 15  讓電腦進入睡眠模式 如果只是短時間不使用電腦,可以使電腦進入睡眠狀態。 當電腦處於睡眠模式時,您可以跳過啟動程式,快速喚醒電腦恢復使用。 若要使電腦進入睡眠狀態,請執行下列一項動作: • 關閉顯示器面板。 • 按下電源按鈕。 • 開啟 Charms,然後選取設定 → 電源 → 睡眠。 註: 在您移動電腦前,請等候直到電源指示燈開始閃爍 ( 表示電腦處於睡眠模式)。在硬碟運轉時移動 電腦會損壞硬碟,導致資料遺失。 若要喚醒電腦,請執行下列一項動作: • 按下電源按鈕。 • 按下鍵盤上的任何按鍵。
  • 20.
    第二章:開始使用 Windows 8  電腦關機 16 如果長時間不使用電腦,請將電腦關機。 電腦關機: 1 開啟 Charms,然後點選設定 。 1 2 點選電源 → 關機。 2
  • 21.
    第二章:開始使用 Windows 8 觸控螢幕作業(特定機型) -- -- - -- -- -- -- -- - -- -- -- -- -- - -- -- -- -- -- - -- -- -- -- -- - -- -- -- -- -- - -- -- -- -- - -- -- -- -- -- - -- -- 顯示器面板可像平板電腦,使用多點觸控螢幕輸入資訊,或像傳統筆記型電腦,使用鍵盤和觸控 板輸入資訊。 17  多點觸控手勢 您可以使用一或多根手指觸碰螢幕,以執行各種工作。 常用手勢執行的工作 點選 點選一個項目 執行動作,如啟動應用程式、開啟連結或 執行命令。就像點一下滑鼠左鍵。 按住 手指下壓並停留一下。 可讓您在選擇執行動作前,先查看詳細資 訊。另外,也可以開啟有更多選項的功能 表。就像點一下滑鼠右鍵。
  • 22.
    第二章:開始使用 Windows 8 18 (續上頁) 常用手勢執行的工作 兩指觸控 將兩根手指在螢幕上靠攏或分開。 縮小或放大視覺化應用程式,如照片和地 圖。另外,還可以跳至清單的最前面或最 後面。 旋轉 將兩根或多根手指放在某個項目上,然後 轉動手勢。 轉動物體。(註:不是所有的物體都可以 轉動,需視應用程式而定。) 滑動 在螢幕上滑動手指。 左右移動瀏覽或上下捲動清單和網頁。也 可以用來移動物體或用來畫圖或寫字,須 視應用程式而定。就像按住滑鼠左右移動 瀏覽或上下捲動。
  • 23.
    第二章:開始使用 Windows 8 19 (續上頁) 常用手勢執行的工作 輕劃 從螢幕任何一邊往內劃至中心。 從上緣往下劃或從下緣往上劃,畫面底部 會顯示工作列與應用程式命令,包括儲 存、編輯與刪除等。 如果您有已開啟的應用程式,您也可以: • 從上緣往下劃到螢幕的一半位置,手指 不要離開螢幕,將開啟的應用程式固定 在畫面的左邊或右邊。您就可以分割畫 面,讓兩個應用程式保持開啟的狀態。 • 從上緣直接往下劃至螢幕底部,手指不 要離開螢幕,就可關閉使用中的應用程 式。
  • 24.
    第二章:開始使用 Windows 8 20 (續上頁) 常用手勢執行的工作 從左緣往內劃可以: • 帶入並開啟在背景中執行的應用程式。 如果目前開啟的應用程式不只一個,您可 以: • 從左緣往內劃帶入應用程式,手指不要 離開螢幕,快速將該應用程式推回螢幕 左緣。用這個手勢,在背景中執行的應 用程式清單就會顯示。 從螢幕的右緣往內劃會顯示 Charms。
  • 25.
    第二章:開始使用 Windows 8 連接無線網路 - -- - -- -- -- -- -- - -- -- -- -- -- - -- -- -- -- - -- -- -- -- -- - -- -- -- -- -- - -- -- -- -- -- - -- -- -- -- -- - -- -- -- -- -- - -- -- -- -- - -- -- -- -- -- - -- -- 啟用無線連接 若要確認是否已停用飛航模式,請移至桌面並查看通知區域。 如果您看到右下角有 圖示,表示飛航模式已開啟。不然就表示無線網路功能已啟用。 如果已開啟飛航模式,請執行下列一種動作來啟用無線網路功能: • 按下 F7 停用飛航模式。 • 開啟 Charms 並點選設定 → 開啟網路設定頁面,然後將飛航模式開關切換至關。 連接無線網路 啟用無線功能後,電腦將自動掃描可用的無線網路,並顯示在無線網路清單內。若要連接無線網 路,請按一下清單中的網路名稱,然後按一下連線。 21 註: 飛航模式的預設為停用。 註: 部分網路會要求輸入網路安全金鑰或複雜密碼才能連線。若要連接其中一個網路,請向網路管理 員或網際網路服務供應商 (ISP) 索取安全金鑰或複雜密碼。
  • 26.
    第二章:開始使用 Windows 8 22 說明及支援 - -- -- - -- -- -- -- -- - -- -- -- -- -- - -- -- -- -- -- - -- -- -- -- - -- -- -- -- -- - -- -- - - -- -- - -- -- -- -- -- - -- -- -- -- -- - -- -- -- -- -- - -- -- -- -- - -- -- -- -- 如果您使用作業系統時發現任何問題,請參閱 Windows 說明及支援檔案。若要開啟 Windows 說明及支援檔案,請執行下列一種動作: • 點選 Settings charm,然後選擇說明。 • 按下 Windows 按鈕 + F1。 您可閱讀電腦上 Windows 說明及支援中的檔案。更多瀏覽項目下方有兩個連結,您也可以選一 個按,以取得線上說明及支援。
  • 27.
    23 第三章:Lenovo OneKeyRecovery system Lenovo OneKey Recovery system 是可用於備份及還原電腦的軟體。系統失敗時,您可使用此軟 體將系統分割區還原成原始狀態。此外也可建立使用者備份,在需要時輕鬆還原。 註: 為利用 OneKey Recovery system 的功能,您的硬碟預設已包括隱藏的分割區,可以儲存系統鏡像映 像檔以及 OneKey Recovery system 程式檔案。基於安全因素會隱藏這個預設分割區,而這也是可用 磁碟空間比所載明容量小的原因。  備份系統分割區 您可以將系統分割區備份至映像檔。備份系統分割區: 1 按下 Novo 按鈕,啟動 Lenovo OneKey Recovery system。 2 按一下 System Backup (系統備份)。 3 選擇備份位置,然後按一下 Next (下一步)開始備份。 註: • 您可以選擇本機硬碟機或外部儲存裝置作為備份位置。 • 備份程序可能需要一些時間。 • 備份程序只有在 Windows 可以正常啟動時才能使用。  還原 您可以選擇將系統分割區還原成原始狀態或先前建立的備份點。還原系統分割區: 1 按下 Novo 按鈕,啟動 Lenovo OneKey Recovery system。 2 按一下 System Recovery (系統復原)。電腦將重新啟動,進入復原環境。 3 遵循畫面上的指示,將系統分割區還原成原始狀態或先前建立的備份點。 註: • 復原程序不可取消。請務必先備份您想要儲存至系統分割區的任何資料,再啟動復原程序。 • 復原程序可能需要一些時間,因此在復原程序期間請務必將 AC 整流器連接至電腦。 • 在 Windows 可以正常啟動的情況下,您應該遵循上述指示操作。 如果 Windows 無法啟動,請改為遵循以下步驟來啟動 Lenovo OneKey Recovery system: 1 將電腦關機。 2 按下 Novo 按鈕。從 Novo 按鈕選單中點選 Lenovo OneKey Recovery system,然後按下 Enter。
  • 28.
    第四章:疑難排解 24 常見問題--------------------- --------------------- --------------------- ----------------------- 本節列出各類型常見問題的清單。  尋找資訊 使用電腦時須遵循哪些安全預防措施? 電腦隨附的 《Lenovo 安全與一般資訊手冊》,包含使用電腦時的安全預防措施。請詳讀所有 的預防措施,並在使用電腦時遵循。 我可以在哪裡找到電腦的硬體規格? 您可從電腦隨附的印刷版傳單中找到電腦的硬體規格。 哪裡可以找到保固資訊? 如需您電腦適用之保固資訊,包括保固期及保固服務類型,請參閱您電腦隨附的有限保固單。  驅動程式及預裝軟體 Lenovo 預裝(桌面)軟體的安裝光碟在哪裡? 電腦未隨附任何 Lenovo 預裝軟體的安裝光碟。如果您須要重新安裝任何預裝軟體,可從硬碟 機的 D 分割區中找到安裝程式。如果在該分割區中找不到安裝程式,也可從 Lenovo 客戶支援 網站下載程式。 我可以在哪裡找到電腦各種硬體裝置的驅動程式? 如果電腦電腦已預先安裝 Windows 作業系統,Lenovo 會將您需要的所有硬體裝置驅動程式放 在硬碟機的 D 分割區內。您也可從 Lenovo 客戶支援網站下載最新的裝置驅動程式。  Lenovo OneKey Recovery system 復原光碟在哪裡? 電腦未隨附任何復原光碟。如果您需要將系統還原成原始的原廠狀態,請使用 Lenovo OneKey Recovery system。 如果備份程序失敗,我該如何處理? 如果您可以啟動備份,但備份過程卻失敗,請嘗試執行下列步驟: 1 關閉所有開啟中的程式,然後重新啟動備份程序。 2 檢查目的地媒體是否損壞。如果已損壞,請更換掉損壞的媒體。或者,請選擇其他目的地路 徑,然後再試一次。 我何時需要將系統還原成原始的原廠狀態? 此功能可在作業系統啟動失敗時使用。如果您想要儲存電腦上的任何重要資料,請先備份資 料,再啟動復原程序。
  • 29.
    第四章:疑難排解 25 BIOS 設定公用程式 何謂 BIOS 設定公用程式? BIOS 設定公用程式是 ROM 型軟體程式,程式可顯示電腦的基本資訊,並提供可設定開機裝 置、安全性、硬體模式和其他使用者偏好設定的選項。 我該如何啟動 BIOS 設定公用程式? 啟動 BIOS 設定公用程式: 1 將電腦關機。 2 按下 Novo 按鈕,然後點選 BIOS Setup (BIOS 設定)。 我該如何變更開機模式? 有兩種開機模式:UEFI 和 Legacy。若要變更開機模式,請啟動 BIOS 設定公用程式,然後從 Boot (開機)選單中將開機模式設為 UEFI 或 Legacy support (舊版支援)。 我何時需要變更開機模式? 電腦預設的開機模式為 UEFI 模式。如果您選擇在電腦上安裝舊版 Windows 作業系統(也就 是 Windows 8 以下版本的作業系統),則必須將開機模式變更為 Legacy support (舊版支 援)。除非變更開機模式,否則將無法安裝舊版 Windows 作業系統。  取得協助 我要如何聯絡客戶支援中心? 請參閱《Lenovo 安全與一般資訊手冊》的「第三章:取得協助及服務」。
  • 30.
    第四章:疑難排解 26 疑難排解--------------------- --------------------- --------------------- ----------------------- 顯示器問題 當我開啟電腦時, 螢幕上沒有 出現任何內容。 • 如果螢幕顯示空白,請確定: - AC 整流器已連接至電腦,且電源線已插入電源插座。 - 電腦電源已開啟。( 再次按下電源按鈕以便確認。) • 如果這些物件設定正確,而螢幕仍然空白,請將電腦送修。 當我開啟電腦時,螢幕一片空 白,僅出現白色游標。 • 使用 OneKey Recovery system,將系統分割區還原成原始 狀態或先前建立的備份點。如果螢幕上仍舊只出現游標,請 將電腦送修。 電腦在開啟狀態下,螢幕突然 變空白。 • 系統可能已啟用螢幕保護程式或電源管理。請先執行下列其 中一項步驟,來結束螢幕保護程式或從睡眠模式回復: - 按下鍵盤上的任何按鍵。 - 按下電源按鈕。 - 按下 F9 確認 LCD 螢幕的背光功能是否已關閉。 密碼問題 我忘了密碼。• 如果忘記使用者密碼,請要求系統管理員清除您的使用者密 碼。 • 如果忘記您的硬碟機密碼,則 Lenovo 授權的維修中心無法 重設您的密碼或復原硬碟機中的資料。您必須將電腦送交 Lenovo 授權的維修中心或業務代表以更換硬碟機。請備妥 購買證明書,並須額外支付零件及服務的費用。 • 如果忘記監督者密碼,則 Lenovo 授權的維修中心無法重設 密碼。您必須將電腦送交 Lenovo 授權的維修中心或業務代 表以更換主機板。請備妥購買證明書,並須額外支付零件及 服務的費用。 睡眠問題 出現嚴重低電量錯誤訊息後, 電腦隨即關機。 • 電池電力不足。請將 AC 整流器連接至電腦。 電腦在進行開機自我測試 (POST) 後立刻進入睡眠模式。 • 請確定: - 電池已充電。 - 作業溫度在可接受範圍內。請參閱《Lenovo 安全與一般資訊手冊》 的「第二章:使用和維護資訊」。 註: 如果電池已充滿且溫度在可接受範圍內,請將電腦送修。 電腦沒有從睡眠模式回復,且 電腦無法運作。 • 如果您的電腦在睡眠模式中,請將 AC 整流器連接至電腦, 然後按下任何鍵或電源按鈕。 • 如果系統仍未從睡眠模式回復,表示系統停止回應而且無法 關閉電腦。請重開機。未儲存的資料可能會遺失。若要重開 機,請按住電源按鈕至少 4 秒鐘。如果還是無法重開機,請 拔掉 AC 整流器。
  • 31.
    第四章:疑難排解 27 電腦螢幕問題 螢幕空白。 • 請執行下列動作: - 如果您正在使用 AC 整流器,或是正在使用電池,而且電池狀態指 示燈亮起,請按下 F12 讓螢幕更明亮。 - 如果電源指示燈在閃爍,請按下電源按鈕以從睡眠模式回復。 - 如果問題仍無法解決,請按照下列「螢幕無法正確顯示或失真」問 題中的解決方案進行。 - 按下 F9 確認 LCD 螢幕的背光功能是否已關閉。 螢幕無法正確顯示或 失真。 • 請確定: - 已正確安裝顯示裝置驅動程式。 - 已正確設定螢幕解析度與色彩品質。 - 顯示器類型正確。 螢幕出現不正確的字元。• 您是否已正確安裝作業系統或程式?如果安裝和配置沒有問 題,請將電腦送修。 聲音問題 即使提高音量,仍然無法從喇 叭聽到聲音。 • 請確定: - 靜音功能關閉。 - 未使用耳機插孔。 - 已選擇喇叭作為播放裝置。 電池問題 電池狀態指示燈尚未顯示電力 耗盡,電腦就關機。 - 或 - 電池狀態指示燈顯示電力耗盡, 但您的電腦仍可運作。 • 將電池放電並重新充電。 電腦無法使用完全充電的電池 來作業。 • 電池的穩壓保護器可能在作用中。關閉電腦一分鐘,以重設 保護裝置,然後再開啟電腦。 硬碟機問題 硬碟機無法運作。• 在 BIOS 設定公用程式的 Boot (開機)選單中,請確認 EFI/Boot device priority (EFI/ 開機裝置優先順序)已正 確包括硬碟機。 啟動問題 Microsoft® Windows 作業系統 無法啟動。 • 使用 OneKey Recovery System,將系統分割區還原成原始 狀態或先前建立的備份點。如需關於 OneKey Recovery system 的詳細資訊,請參閱第23 頁的「Lenovo OneKey Recovery system」。
  • 32.
    第四章:疑難排解 備份問題 無法建立備份。•您目前並未使用 Windows 作業系統。 28 • 沒有足夠的空間可供儲存備份的資料。您需要在目的地裝置 上釋放出更多空間。 其他問題 電腦沒有回應。• 若要關閉電腦電源,請按住電源按鈕至少 4 秒鐘。如果還是 無法重開機,請拔掉 AC 整流器。 • 在通訊作業期間進入睡眠模式,可能會造成電腦鎖定。當您 在網路上作業時,請停用睡眠計時器。 電腦並未從您想要的裝置啟動。 • 請參閱 BIOS 設定公用程式的 Boot (開機)選單。確認已 設定 BIOS 設定公用程式中的 EFI/Boot device priority (EFI/ 開機裝置優先順序),讓電腦從您想要的裝置開機。 • 在電腦關機的情況下按下 Novo 按鈕,接著點選 Boot Device Menu (開機裝置選單),然後選擇電腦的開機裝 置。 連接的外接式裝置無法運作。 • 電腦開啟時,請勿連接或拔下非 USB 的外接式裝置接線,否 則可能會損壞電腦。 • 使用高功率消耗的外接式裝置,如:外接式 USB 光碟機時, 請使用外接式裝置電源整流器。否則可能無法辨識裝置,或 造成系統關機。
  • 33.
    29 商標 下列名詞皆為Lenovo 在中國及/或其他國家/地區的商標或註冊商標。 Lenovo Onekey Microsoft 及 Windows 是 Microsoft Corporation 在美國及/或其他國家/地區的商標。
  • 34.