Download free for 30 days
Sign in
Upload
Language (EN)
Support
Business
Mobile
Social Media
Marketing
Technology
Art & Photos
Career
Design
Education
Presentations & Public Speaking
Government & Nonprofit
Healthcare
Internet
Law
Leadership & Management
Automotive
Engineering
Software
Recruiting & HR
Retail
Sales
Services
Science
Small Business & Entrepreneurship
Food
Environment
Economy & Finance
Data & Analytics
Investor Relations
Sports
Spiritual
News & Politics
Travel
Self Improvement
Real Estate
Entertainment & Humor
Health & Medicine
Devices & Hardware
Lifestyle
Change Language
Language
English
Español
Português
Français
Deutsche
Cancel
Save
Submit search
EN
Uploaded by
ssuser2d31b5
DOC, PDF
15 views
working flow diagram for the earthquake drill manual.doc
Flow Diagram for the earthquake drill manual
Engineering
◦
Read more
0
Save
Share
Embed
Embed presentation
Download
Download to read offline
1
/ 1
More Related Content
PPT
main title page for the Sukki Kinnari.ppt
by
ssuser2d31b5
DOC
Working Flow Chart [Sukki Kinneri HPP].doc
by
ssuser2d31b5
DOC
Tarbella Dam Project EARTHQUAKE DRILL MANUAL-2010.DOC
by
ssuser2d31b5
PDF
Introduction to Earthquake Seismology, PotentialExam01F2003.pdf
by
ssuser2d31b5
PDF
Title image on the FAQs_on Seismology.pdf
by
ssuser2d31b5
PDF
Test questions on Earthquakes-1.PDF for upper grades
by
ssuser2d31b5
PDF
Test Earthquakes.pdf questions on earthquake
by
ssuser2d31b5
DOC
HPP Gabral Kalam HPP Seismicity Report.Doc
by
ssuser2d31b5
main title page for the Sukki Kinnari.ppt
by
ssuser2d31b5
Working Flow Chart [Sukki Kinneri HPP].doc
by
ssuser2d31b5
Tarbella Dam Project EARTHQUAKE DRILL MANUAL-2010.DOC
by
ssuser2d31b5
Introduction to Earthquake Seismology, PotentialExam01F2003.pdf
by
ssuser2d31b5
Title image on the FAQs_on Seismology.pdf
by
ssuser2d31b5
Test questions on Earthquakes-1.PDF for upper grades
by
ssuser2d31b5
Test Earthquakes.pdf questions on earthquake
by
ssuser2d31b5
HPP Gabral Kalam HPP Seismicity Report.Doc
by
ssuser2d31b5
Recently uploaded
PPTX
1_Sources of security threats, Motives, Target.pptx
by
dolly475229
PPTX
2_Consequence of threats, E-mail threats, Web.pptx
by
dolly475229
PDF
AI-Driven CTI for Business: Emerging Threats, Attack Strategies, and Defensiv...
by
AIRCC Publishing Corporation
PDF
Modeltomodel_Transformation_with_ATL (1).pdf
by
ISEMENSIAS
PPTX
Network Security v1.0 - Module 2.pptx
by
ssuserb1479b
PPTX
KTU 2024 SCHEME -PEMET 413 COMPOSITE MATERIALS MODULE 1 LECTURE 1.pptx
by
VinayB68
PDF
chapter 30 inductance chương trình tiên tiến bách khoa.pdf
by
conbohai1500
PPTX
Optimizing Plant Maintenance — Key Elements of a Successful Maintenance Plan ...
by
MaintWiz Technologies Private Limited
PDF
Hybrid Anomaly Detection Mechanism for IOT Networks
by
IJCNCJournal
PPTX
Engineering Economics CHAPTER 4.pptx - R
by
MisgnaArefe
PDF
TechSprint: Innovate for Impact Hackathon
by
DeepakkumarSingh415123
PPTX
Optimizing Operations: Key Elements of a Successful Plant Maintenance Plan — ...
by
MaintWiz Technologies Private Limited
PPTX
Introduction to Civil Engineering-Defination, Branches of civil engineering a...
by
vidyanand kadam
PPTX
Fiber reinforced concrete (FRC) is a composite material made from Portland ce...
by
manojaioe
PDF
Bee problems on the basic engineering of electrical
by
Vinodkumar941730
PPTX
22PEOIT4C Session 7 A searching algorithm.pptx
by
mailmegokilavani
PPTX
infosecurity & Cyber Sec 2025 September for deep.pptx
by
msrehan
PPTX
Industrial Smart Ventilation system.pptx
by
fsanjay42
PPTX
Transportation Engineering- Modes of Transport, Types of roads, Components of...
by
vidyanand kadam
PPTX
Industrial Plant Safety – Comprehensive Guide for Workplace Safety & Risk Pre...
by
MaintWiz Technologies Private Limited
1_Sources of security threats, Motives, Target.pptx
by
dolly475229
2_Consequence of threats, E-mail threats, Web.pptx
by
dolly475229
AI-Driven CTI for Business: Emerging Threats, Attack Strategies, and Defensiv...
by
AIRCC Publishing Corporation
Modeltomodel_Transformation_with_ATL (1).pdf
by
ISEMENSIAS
Network Security v1.0 - Module 2.pptx
by
ssuserb1479b
KTU 2024 SCHEME -PEMET 413 COMPOSITE MATERIALS MODULE 1 LECTURE 1.pptx
by
VinayB68
chapter 30 inductance chương trình tiên tiến bách khoa.pdf
by
conbohai1500
Optimizing Plant Maintenance — Key Elements of a Successful Maintenance Plan ...
by
MaintWiz Technologies Private Limited
Hybrid Anomaly Detection Mechanism for IOT Networks
by
IJCNCJournal
Engineering Economics CHAPTER 4.pptx - R
by
MisgnaArefe
TechSprint: Innovate for Impact Hackathon
by
DeepakkumarSingh415123
Optimizing Operations: Key Elements of a Successful Plant Maintenance Plan — ...
by
MaintWiz Technologies Private Limited
Introduction to Civil Engineering-Defination, Branches of civil engineering a...
by
vidyanand kadam
Fiber reinforced concrete (FRC) is a composite material made from Portland ce...
by
manojaioe
Bee problems on the basic engineering of electrical
by
Vinodkumar941730
22PEOIT4C Session 7 A searching algorithm.pptx
by
mailmegokilavani
infosecurity & Cyber Sec 2025 September for deep.pptx
by
msrehan
Industrial Smart Ventilation system.pptx
by
fsanjay42
Transportation Engineering- Modes of Transport, Types of roads, Components of...
by
vidyanand kadam
Industrial Plant Safety – Comprehensive Guide for Workplace Safety & Risk Pre...
by
MaintWiz Technologies Private Limited
Featured
PDF
2024 Trend Updates: What Really Works In SEO & Content Marketing
by
Search Engine Journal
PDF
Storytelling For The Web: Integrate Storytelling in your Design Process
by
Chiara Aliotta
PDF
Artificial Intelligence, Data and Competition – SCHREPEL – June 2024 OECD dis...
by
OECD Directorate for Financial and Enterprise Affairs
PDF
How to Leverage AI to Boost Employee Wellness - Lydia Di Francesco - SocialHR...
by
SocialHRCamp
PDF
2024 State of Marketing Report – by Hubspot
by
Marius Sescu
PDF
Everything You Need To Know About ChatGPT
by
Expeed Software
PDF
Product Design Trends in 2024 | Teenage Engineerings
by
Pixeldarts
PDF
How Race, Age and Gender Shape Attitudes Towards Mental Health
by
ThinkNow
PDF
AI Trends in Creative Operations 2024 by Artwork Flow.pdf
by
marketingartwork
PDF
Skeleton Culture Code
by
Skeleton Technologies
PDF
PEPSICO Presentation to CAGNY Conference Feb 2024
by
Neil Kimberley
PDF
Content Methodology: A Best Practices Report (Webinar)
by
contently
PPTX
How to Prepare For a Successful Job Search for 2024
by
Albert Qian
PDF
Social Media Marketing Trends 2024 // The Global Indie Insights
by
Kurio // The Social Media Age(ncy)
PDF
Trends In Paid Search: Navigating The Digital Landscape In 2024
by
Search Engine Journal
PDF
5 Public speaking tips from TED - Visualized summary
by
SpeakerHub
PDF
ChatGPT and the Future of Work - Clark Boyd
by
Clark Boyd
PDF
Getting into the tech field. what next
by
Tessa Mero
PDF
Google's Just Not That Into You: Understanding Core Updates & Search Intent
by
Lily Ray
PDF
How to have difficult conversations
by
Rajiv Jayarajah, MAppComm, ACC
2024 Trend Updates: What Really Works In SEO & Content Marketing
by
Search Engine Journal
Storytelling For The Web: Integrate Storytelling in your Design Process
by
Chiara Aliotta
Artificial Intelligence, Data and Competition – SCHREPEL – June 2024 OECD dis...
by
OECD Directorate for Financial and Enterprise Affairs
How to Leverage AI to Boost Employee Wellness - Lydia Di Francesco - SocialHR...
by
SocialHRCamp
2024 State of Marketing Report – by Hubspot
by
Marius Sescu
Everything You Need To Know About ChatGPT
by
Expeed Software
Product Design Trends in 2024 | Teenage Engineerings
by
Pixeldarts
How Race, Age and Gender Shape Attitudes Towards Mental Health
by
ThinkNow
AI Trends in Creative Operations 2024 by Artwork Flow.pdf
by
marketingartwork
Skeleton Culture Code
by
Skeleton Technologies
PEPSICO Presentation to CAGNY Conference Feb 2024
by
Neil Kimberley
Content Methodology: A Best Practices Report (Webinar)
by
contently
How to Prepare For a Successful Job Search for 2024
by
Albert Qian
Social Media Marketing Trends 2024 // The Global Indie Insights
by
Kurio // The Social Media Age(ncy)
Trends In Paid Search: Navigating The Digital Landscape In 2024
by
Search Engine Journal
5 Public speaking tips from TED - Visualized summary
by
SpeakerHub
ChatGPT and the Future of Work - Clark Boyd
by
Clark Boyd
Getting into the tech field. what next
by
Tessa Mero
Google's Just Not That Into You: Understanding Core Updates & Search Intent
by
Lily Ray
How to have difficult conversations
by
Rajiv Jayarajah, MAppComm, ACC
working flow diagram for the earthquake drill manual.doc
1.
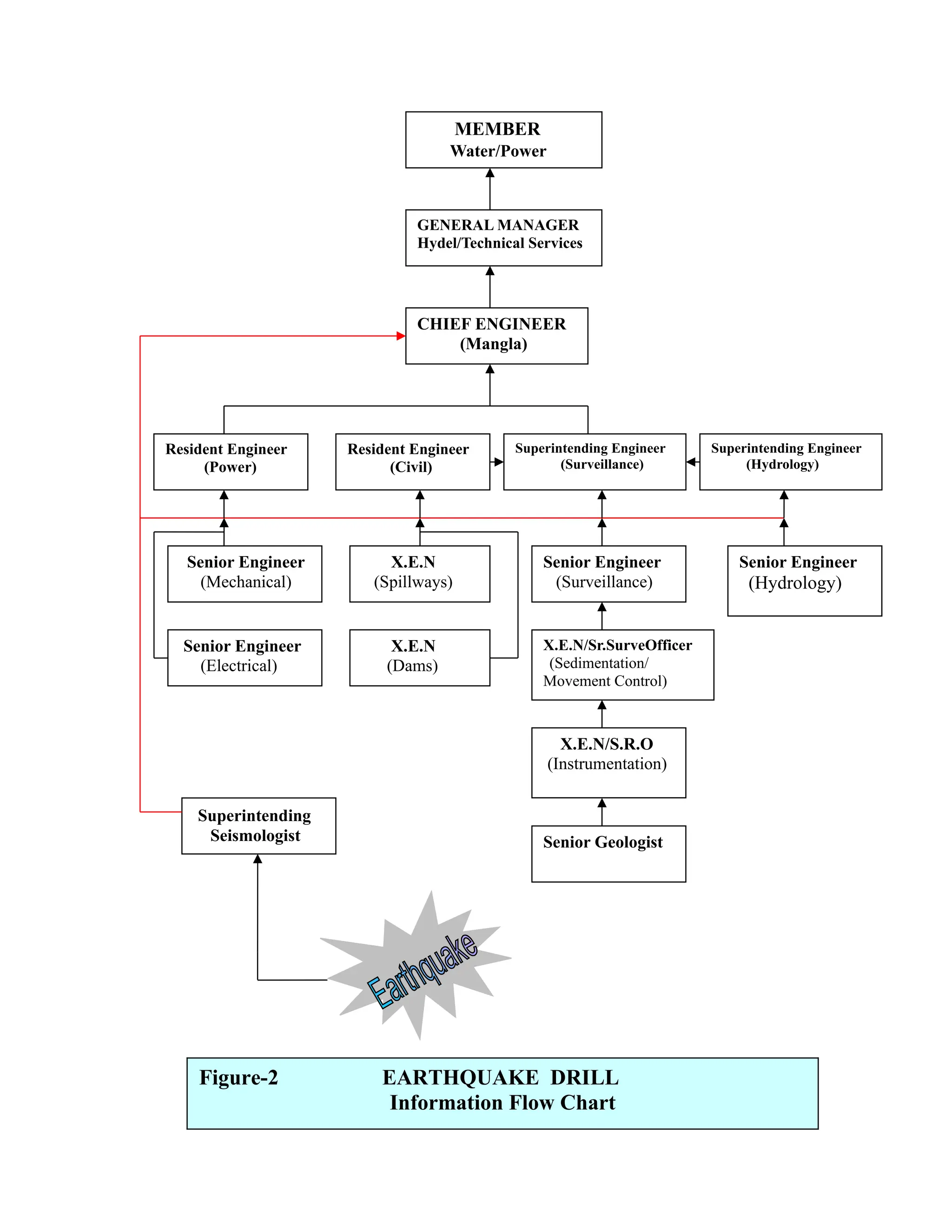
MEMBER Water/Power CHIEF ENGINEER (Mangla) Resident Engineer (Power) Resident
Engineer (Civil) Superintending Engineer (Surveillance) Superintending Engineer (Hydrology) Senior Engineer (Mechanical) Senior Engineer (Electrical) X.E.N (Spillways) X.E.N (Dams) Senior Engineer (Surveillance) Senior Geologist Senior Engineer (Hydrology) X.E.N/Sr.SurveOfficer (Sedimentation/ Movement Control) Superintending Seismologist X.E.N/S.R.O (Instrumentation) GENERAL MANAGER Hydel/Technical Services Figure-2 EARTHQUAKE DRILL Information Flow Chart
Download