Click to
 go to                                        Study Check-in Process
page 1

                                          Physical Examination         Compliance, Bag       Informed Consent
           Subject ID Verification
                                            (As applicable)           Search & Vital Signs     (Period 1 only)



                Photo ID check
                     (1a)

                                               Subject screening           Compliance         Subjects are read
                                               File checked with          Questionnaire        the ICF by the
                                                the Wrist Band                (3a)             RN / Designate
                                                      (2a)                                          (4a)


               Subject Signs the
               Check in Record
                     (1b)                                                Vital Signs Check
                                                 Physician                       (3b)          Ensure that they
                                              completes physical                               have understood
                                              examination forms                               while they consent
                                                    (2b)                                           for study
                                                                                                      (4b)
                                                                         Restricted items
                                                                          confiscated,
                 Signature                                               Laptop camera
               Verification with                                              taped
                  Records                                                      (3c)
                      (1c)
                                                 PI renders subject                           Subjects Sign the
                                                   eligible for the                            ICF document
                                                        study
                                                         (2c)                                       (4c)
                                                                         Detailed body &
               Preprinted wrist                                           Bag Search
              band checked and                                                 (3d)
                applied to the
                 hand of the
                  Subject.
                     (1d)                                                                      PI Signs the ICF
                                                                                                  document
                                                                           Breathalyzer              (4d)
                                                                             (Alcohol)
                                                                               (3e)



                        CRITICAL
                        PROCESS
                      (Amend SOP &                                        Urine Sample
                          Form)                                             collection
                                                                         Nicotine + Drugs    Copy of ICF & Clinic
                                                                             of abuse         rules distributed to
                                                                                (3f)               subjects
                       CRITICAL
                       PROCESS                                                                        (4e)
                      (Needs more
                     dedicated Staff)


                         CRITICAL                                        Beta- HCG for all
                         PROCESS                                         female subjects
                     SOP needs to be                                           (3g1)
                                                                                                  Click to go
                    followed and Strict                                                           to page 2
                    monitoring in place


                        CRITICAL
                        PROCESS
                                                                         Other applicable
                     Restrictions to be
                                                                              tests
                      observed more
                                                                              (3g2)
                         stringent
Post Check-in Clinic Process
Overnight Pre-dose      Pre-dosing day
                                                 Dosing day activities            Post-dosing activities           Check - Out
    activities             activities
         *                     *                            *                                  *                        *

        Check-in             Pre-dose                                           Scheduled
                                                         Drug
         Meal               Vitals Check                                       Blood Draws
                                                      Administration                                                 HSM, Vitals,
          (5a)                 & HSM                                              as per
                                                          (7a)                                                           ECG,
                                 (6a)                                            protocol
                                                                                   (8a)                              Biochemistry,
                                                                                                                     Hematology,
                                                                                                       Sample            Urine
                                                                                                      Processing         (9a)
                                                                                Scheduled                (8a1)
                                                      Hands Mouth
                                                                               Vital checks,
                            Restrictions                  Check
         Sleep                                                                     ECG,
                               Start                     (Not for
          (5b)                                                                  Glucose &
                               (6b)                    Injectibles)
                                                                                   HSM.                              Blood Draw &
                                                           (7b)
                                                                                    (8b)                            catheter removal
                                                                                                                          (9b)



                                                         Subjects
                            Suitablity for                                     Meals as per
    Fluid Preparation                                 follow posture
                              Dosing                                            protocol
           (5c)                                         restrictions
                                (6c)                                              (8c)                                  Return
                                                            (7c)
                                                                                                                   Confiscated Items
                                                                                                                      to subjects
                                                                                                                          (9c)


                             Pre-dose
       Beta-HCG                 blood
      result report        collection and           End of Restrictions
       collection             catheter                     (7d)                                                       Wallet card,
          (5d)                insertion                                                                                Snack &
                                 (6d)                                                                                Compensation
                                                                                                Results out of
                                                                                               Range PI should            (9d)
                                                                                                be consulted
                         High Fat Breakfast                                                      before exit.
                           (if applicable)
                                 (6e)

                                                                                                                    Subject Checks
                                                                                                                         Out
                                                     Release of SB’s                                                     (9e)
                                                          after PI
                                                       assessment
                                                      (If Applicable)


                                                                                                                     Subjects might
                                                                                                                     return for blood
                                                                                                                   draws as per study
                                                                                                                       requirement




                                                *Continuous AE Monitoring & Record                                    Click to go
                                                                                                                      to Page 3
Click to go
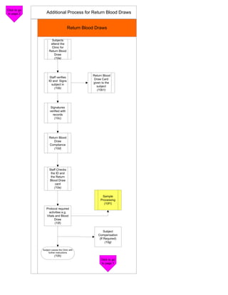
to page 2        Additional Process for Return Blood Draws


                                      Return Blood Draws

                      Subjects
                     attend the
                      Clinic for
                    Return Blood
                        Draw
                        (10a)




                                                 Return Blood
                    Staff verifies
                                                  Draw Card
                   ID and Signs
                                                 given to the
                     subject in
                                                   subject
                       (10b)
                                                    (10b1)




                     Signatures
                     verified with
                       records
                        (10c)




                    Return Blood
                       Draw
                    Compliance
                       (10d)




                    Staff Checks
                     the ID and
                     the Return
                    Blood Draw
                         card
                        (10e)

                                                       Sample
                                                      Processing
                                                        (10f1)
                 Protocol required
                   activities e.g.
                 Vitals and Blood
                       Draw
                        (10f)

                                                         Subject
                                                    Compensation
                                                     (If Required)
                                                          (10g)

              Subject Leaves the Clinic with
                   further instructions
                         (10h)
                                                      Click to go
                                                      to page 1

Clinical Check in process

  • 1.
    Click to goto Study Check-in Process page 1 Physical Examination Compliance, Bag Informed Consent Subject ID Verification (As applicable) Search & Vital Signs (Period 1 only) Photo ID check (1a) Subject screening Compliance Subjects are read File checked with Questionnaire the ICF by the the Wrist Band (3a) RN / Designate (2a) (4a) Subject Signs the Check in Record (1b) Vital Signs Check Physician (3b) Ensure that they completes physical have understood examination forms while they consent (2b) for study (4b) Restricted items confiscated, Signature Laptop camera Verification with taped Records (3c) (1c) PI renders subject Subjects Sign the eligible for the ICF document study (2c) (4c) Detailed body & Preprinted wrist Bag Search band checked and (3d) applied to the hand of the Subject. (1d) PI Signs the ICF document Breathalyzer (4d) (Alcohol) (3e) CRITICAL PROCESS (Amend SOP & Urine Sample Form) collection Nicotine + Drugs Copy of ICF & Clinic of abuse rules distributed to (3f) subjects CRITICAL PROCESS (4e) (Needs more dedicated Staff) CRITICAL Beta- HCG for all PROCESS female subjects SOP needs to be (3g1) Click to go followed and Strict to page 2 monitoring in place CRITICAL PROCESS Other applicable Restrictions to be tests observed more (3g2) stringent
  • 2.
    Post Check-in ClinicProcess Overnight Pre-dose Pre-dosing day Dosing day activities Post-dosing activities Check - Out activities activities * * * * * Check-in Pre-dose Scheduled Drug Meal Vitals Check Blood Draws Administration HSM, Vitals, (5a) & HSM as per (7a) ECG, (6a) protocol (8a) Biochemistry, Hematology, Sample Urine Processing (9a) Scheduled (8a1) Hands Mouth Vital checks, Restrictions Check Sleep ECG, Start (Not for (5b) Glucose & (6b) Injectibles) HSM. Blood Draw & (7b) (8b) catheter removal (9b) Subjects Suitablity for Meals as per Fluid Preparation follow posture Dosing protocol (5c) restrictions (6c) (8c) Return (7c) Confiscated Items to subjects (9c) Pre-dose Beta-HCG blood result report collection and End of Restrictions collection catheter (7d) Wallet card, (5d) insertion Snack & (6d) Compensation Results out of Range PI should (9d) be consulted High Fat Breakfast before exit. (if applicable) (6e) Subject Checks Out Release of SB’s (9e) after PI assessment (If Applicable) Subjects might return for blood draws as per study requirement *Continuous AE Monitoring & Record Click to go to Page 3
  • 3.
    Click to go topage 2 Additional Process for Return Blood Draws Return Blood Draws Subjects attend the Clinic for Return Blood Draw (10a) Return Blood Staff verifies Draw Card ID and Signs given to the subject in subject (10b) (10b1) Signatures verified with records (10c) Return Blood Draw Compliance (10d) Staff Checks the ID and the Return Blood Draw card (10e) Sample Processing (10f1) Protocol required activities e.g. Vitals and Blood Draw (10f) Subject Compensation (If Required) (10g) Subject Leaves the Clinic with further instructions (10h) Click to go to page 1