Why Is Istio That Shape? @mt165
Why Is Istio That
Shape?
Matt Turner
Software Architecture Gathering, Virtual | November 2022 @mt165 | mt165.co.uk
Why Is Istio That Shape? @mt165
THE ENTERPRISE SERVICE MESH COMPANY
Why Is Istio That Shape? @mt165
Pop Quiz!
Why Is Istio That Shape? @mt165
Background
Service Meshes and Istio
Why Is Istio That Shape? @mt165
Business Value
● Top Line
● Bottom Line
● Time to Market & Speed of Iteration
● Risk Reduction
Why Is Istio That Shape? @mt165
Break the Monolith
Why Is Istio That Shape? @mt165
Pod
Pod
Pod
Break the Monolith
Namespace A
Namespace B
Namespace C
Namespace A
Namespace B
Namespace C
Why Is Istio That Shape? @mt165
But Don’t Just Distribute It!
Why Is Istio That Shape? @mt165
Technical Implications
Why Is Istio That Shape? @mt165
Why Is Istio That Shape? @mt165
Why Is Istio That Shape? @mt165
Why Is Istio That Shape? @mt165
Why Is Istio That Shape? @mt165
Why Is Istio That Shape? @mt165
Why Is Istio That Shape? @mt165
Service A Service B
Why Is Istio That Shape? @mt165
Lots of Options: In-process libraries and frameworks
Why Is Istio That Shape? @mt165
Polyglot environments
Why Is Istio That Shape? @mt165
Polyglot environments
Why Is Istio That Shape? @mt165
Take the Network Smarts out of the Process
Why Is Istio That Shape? @mt165
Add a Control Plane
Why Is Istio That Shape? @mt165
Istio
“An open platform to connect, secure,
control, and observe services.”
Why Is Istio That Shape? @mt165
What Shape is Istio?
Why Is Istio That Shape? @mt165
Istio 0.1 - 1.4
Why Is Istio That Shape? @mt165
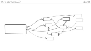
Envoy
SvcA
Envoy
SvcB
Pilot Mixer Citadel
Control Plane API
Service A Service B
Envoy
Envoy
Envoy
Envoy
Ingress Egress
Envoy
Envoy
Envoy
Envoy
Why Is Istio That Shape? @mt165
Envoy
SvcA
Envoy
SvcB
Pilot Mixer Citadel
Control Plane API
Service A Service B
Envoy
Envoy
Envoy
Envoy
Ingress Egress
Envoy
Envoy
Envoy
Envoy
Why Is Istio That Shape? @mt165
Envoy
SvcA
Envoy
SvcB
Pilot Mixer Citadel
Control Plane API
Service A Service B
Envoy
Envoy
Envoy
Envoy
Ingress Egress
Envoy
Envoy
Envoy
Envoy
Why Is Istio That Shape? @mt165
Envoy
SvcA
Envoy
SvcB
Pilot Mixer Citadel
Control Plane API
Service A Service B
Why Is Istio That Shape? @mt165
Envoy
SvcA
Envoy
SvcB
Pilot Mixer Citadel
Control Plane API
Service A Service B
Why Is Istio That Shape? @mt165
Envoy
SvcA
Envoy
SvcB
Pilot Mixer Citadel
Control Plane API
Service A Service B
TLS certs
to Envoys
Why Is Istio That Shape? @mt165
Envoy
SvcA
Envoy
SvcB
Pilot Mixer Citadel
Control Plane API
Service A Service B
Config to
Envoys
Envoy
Envoy
Envoy
Envoy
Ingress Egress
Envoy
Envoy
Envoy
Envoy
Why Is Istio That Shape? @mt165
Envoy
SvcA
Envoy
SvcB
Pilot Mixer Citadel
Control Plane API
Service A Service B
Config to
Envoys
Envoy
Envoy
Envoy
Envoy
Ingress Egress
Envoy
Envoy
Envoy
Envoy
k8s consul zk
K8s API
Server
Why Is Istio That Shape? @mt165
Have We Seen This
Before?
Why Is Istio That Shape? @mt165
IP Router Architecture
DATA PLANE
CONTROL PLANE
OSPF ARP
BGP STP
Router
Information
Base
Forwarding
Information
Base
Forwarding
Engine
Why Is Istio That Shape? @mt165
IP Router Architecture
DATA PLANE
CONTROL PLANE
OSPF ARP
BGP STP
Router
Information
Base
Forwarding
Information
Base
Forwarding
Engine
Latency
Throughput
Concurrency
Availability
Why Is Istio That Shape? @mt165
IP Router Architecture
DATA PLANE
CONTROL PLANE
OSPF ARP
BGP STP
PILOT
ENVOY
Router
Information
Base
Forwarding
Information
Base
Forwarding
Engine
Why Is Istio That Shape? @mt165
Envoy
SvcA
Envoy
SvcB
Pilot Mixer Citadel
Control Plane API
Service A Service B
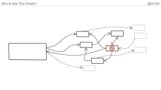
Policy checks,
Telemetry
Envoy
Envoy
Envoy
Envoy
Ingress Egress
Envoy
Envoy
Envoy
Envoy
Why Is Istio That Shape? @mt165
IP Router Architecture
Interrupt
Kernel module
User process
DATA PLANE
CONTROL PLANE
OSPF ARP
BGP STP
Router
Information
Base
Forwarding
Information
Base
Why Is Istio That Shape? @mt165
IP Router Architecture
DATA PLANE
CONTROL PLANE
OSPF ARP
BGP STP
PILOT
MIXER
ENVOY
Interrupt
Kernel module
User process
Router
Information
Base
Forwarding
Information
Base
Why Is Istio That Shape? @mt165
Envoy
SvcA
Envoy
SvcB
Pilot
Mixer
Control Plane API
Service A Service B
Config to
Envoys
prom ES
REPORT
CHECK
ACL Rate
limit
Mixer fat client Mixer fat client
Citadel
Why Is Istio That Shape? @mt165
Envoy
SvcA
Envoy
SvcB
Pilot Mixer Citadel
Control Plane API
Service A Service B
Config to
Envoys
TLS certs
to Envoys
Policy checks,
Telemetry
Envoy
Envoy
Envoy
Envoy
Ingress Egress
Envoy
Envoy
Envoy
Envoy
Why Is Istio That Shape? @mt165
Why Isn’t Istio This Shape?
Why Is Istio That Shape? @mt165
Mixer
Pros
● Recognisable mental mode
● Good availability
● Can horizontally scale
○ Load
○ High availability
Cons
● Performance was never great
● Very few things need coördination
between proxies
Why Is Istio That Shape? @mt165
µServices!
Pros
● Decoupled deployments
● Isolated security contexts
● Isolated failure domains
● Individual scaling
● Multiple languages
● Clean mapping to individual
teams/domains
Cons
● Complex to debug
● Fiddly to deploy
● Inefficient
○ Message-passing
○ Missed shared cache opportunities
Why Is Istio That Shape? @mt165
µServices?
Decoupled deployments
● No-one ever did
Why Is Istio That Shape? @mt165
µServices?
Isolated security contexts
● Citadel is obviously a security component, but…
● Pilot can re-route all your requests
● Mixer can steal all your traffic
● …a breach in any one is as bad as the others
Why Is Istio That Shape? @mt165
µServices?
Isolated failure domains
● Mixer is the only acutely critical service
Why Is Istio That Shape? @mt165
µServices?
Individual scaling
● Resource usage was dominated by one component of service: Pilot’s XDS serving
Why Is Istio That Shape? @mt165
µServices?
Multiple languages
● It’s all Go
Why Is Istio That Shape? @mt165
µServices?
Clean mapping to individual teams/domains
● We’re good at writing monoliths
● µServices were never about this anyway
Why Is Istio That Shape? @mt165
Istio 1.5 - Date
Why Is Istio That Shape? @mt165
Pilot
● That thing I said about a compiler…
● It’s a nice mental model
● It wasn’t true
Why Is Istio That Shape? @mt165
Pilot
Pilot
K8s API
Server
Envoy
Envoy
Envoy
Envoy
k8s
consul
zk
Why Is Istio That Shape? @mt165
Pilot
K8s API
Server
Envoy
Envoy
Envoy
Envoy
k8s
consul
zk
Why Is Istio That Shape? @mt165
Pilot
K8s API
Server
Envoy
Envoy
Envoy
Envoy
k8s
consul
zk
Why Is Istio That Shape? @mt165
Envoy
SvcA
Envoy
SvcB
istiod
Control Plane API
Service A Service B
Config to
Envoys
TLS certs
to Envoys
Envoy
Envoy
Envoy
Envoy
Ingress Egress
Envoy
Envoy
Envoy
Envoy
µServices
Why Is Istio That Shape? @mt165
Mixer
● Policy: implemented with (new) Envoy-native features
Why Is Istio That Shape? @mt165
Envoy
SvcA
Envoy
SvcB
istiod
Control Plane API
Service A Service B
Config to
Envoys
TLS certs
to Envoys
Envoy
Envoy
Envoy
Envoy
Ingress Egress
Envoy
Envoy
Envoy
Envoy
WASM WASM WASM WASM
Telem
etry
Why Is Istio That Shape? @mt165
Dataplane Topology - Host-Based Proxy
#eBPF
#sidecarless
#nomesh
Why Is Istio That Shape? @mt165
Envoy
Service A Service B
WASM WASM
host
istiod
Control Plane API
Why Is Istio That Shape? @mt165
CPU Usage
Per Request
Idle
Why Is Istio That Shape? @mt165
Memory Usage
Per Service Config
Overhead:
programme
Why Is Istio That Shape? @mt165
Dataplane Topology - “Ambient Mesh”
Why Is Istio That Shape? @mt165
Ambient Mesh - zTunnel
host
host
Service A
Service B
zTunnel zTunnel
Service A
Why Is Istio That Shape? @mt165
Ambient Mesh - “Waypoint” Proxies
host
host
Service A
Service B
zTunnel zTunnel
Service A
Envoy
K8s ServiceAccount A
Envoy
K8s ServiceAccount B
Why Is Istio That Shape? @mt165
Thanks!
Slides
Videos
Demo code
mt165.co.uk
Questions @mt165

Why Is Istio That Shape?

  • 1.
    Why Is IstioThat Shape? @mt165 Why Is Istio That Shape? Matt Turner Software Architecture Gathering, Virtual | November 2022 @mt165 | mt165.co.uk
  • 2.
    Why Is IstioThat Shape? @mt165 THE ENTERPRISE SERVICE MESH COMPANY
  • 3.
    Why Is IstioThat Shape? @mt165 Pop Quiz!
  • 4.
    Why Is IstioThat Shape? @mt165 Background Service Meshes and Istio
  • 5.
    Why Is IstioThat Shape? @mt165 Business Value ● Top Line ● Bottom Line ● Time to Market & Speed of Iteration ● Risk Reduction
  • 6.
    Why Is IstioThat Shape? @mt165 Break the Monolith
  • 7.
    Why Is IstioThat Shape? @mt165 Pod Pod Pod Break the Monolith Namespace A Namespace B Namespace C Namespace A Namespace B Namespace C
  • 8.
    Why Is IstioThat Shape? @mt165 But Don’t Just Distribute It!
  • 9.
    Why Is IstioThat Shape? @mt165 Technical Implications
  • 10.
    Why Is IstioThat Shape? @mt165
  • 11.
    Why Is IstioThat Shape? @mt165
  • 12.
    Why Is IstioThat Shape? @mt165
  • 13.
    Why Is IstioThat Shape? @mt165
  • 14.
    Why Is IstioThat Shape? @mt165
  • 15.
    Why Is IstioThat Shape? @mt165
  • 16.
    Why Is IstioThat Shape? @mt165 Service A Service B
  • 17.
    Why Is IstioThat Shape? @mt165 Lots of Options: In-process libraries and frameworks
  • 18.
    Why Is IstioThat Shape? @mt165 Polyglot environments
  • 19.
    Why Is IstioThat Shape? @mt165 Polyglot environments
  • 20.
    Why Is IstioThat Shape? @mt165 Take the Network Smarts out of the Process
  • 21.
    Why Is IstioThat Shape? @mt165 Add a Control Plane
  • 22.
    Why Is IstioThat Shape? @mt165 Istio “An open platform to connect, secure, control, and observe services.”
  • 23.
    Why Is IstioThat Shape? @mt165 What Shape is Istio?
  • 24.
    Why Is IstioThat Shape? @mt165 Istio 0.1 - 1.4
  • 25.
    Why Is IstioThat Shape? @mt165 Envoy SvcA Envoy SvcB Pilot Mixer Citadel Control Plane API Service A Service B Envoy Envoy Envoy Envoy Ingress Egress Envoy Envoy Envoy Envoy
  • 26.
    Why Is IstioThat Shape? @mt165 Envoy SvcA Envoy SvcB Pilot Mixer Citadel Control Plane API Service A Service B Envoy Envoy Envoy Envoy Ingress Egress Envoy Envoy Envoy Envoy
  • 27.
    Why Is IstioThat Shape? @mt165 Envoy SvcA Envoy SvcB Pilot Mixer Citadel Control Plane API Service A Service B Envoy Envoy Envoy Envoy Ingress Egress Envoy Envoy Envoy Envoy
  • 28.
    Why Is IstioThat Shape? @mt165 Envoy SvcA Envoy SvcB Pilot Mixer Citadel Control Plane API Service A Service B
  • 29.
    Why Is IstioThat Shape? @mt165 Envoy SvcA Envoy SvcB Pilot Mixer Citadel Control Plane API Service A Service B
  • 30.
    Why Is IstioThat Shape? @mt165 Envoy SvcA Envoy SvcB Pilot Mixer Citadel Control Plane API Service A Service B TLS certs to Envoys
  • 31.
    Why Is IstioThat Shape? @mt165 Envoy SvcA Envoy SvcB Pilot Mixer Citadel Control Plane API Service A Service B Config to Envoys Envoy Envoy Envoy Envoy Ingress Egress Envoy Envoy Envoy Envoy
  • 32.
    Why Is IstioThat Shape? @mt165 Envoy SvcA Envoy SvcB Pilot Mixer Citadel Control Plane API Service A Service B Config to Envoys Envoy Envoy Envoy Envoy Ingress Egress Envoy Envoy Envoy Envoy k8s consul zk K8s API Server
  • 33.
    Why Is IstioThat Shape? @mt165 Have We Seen This Before?
  • 34.
    Why Is IstioThat Shape? @mt165 IP Router Architecture DATA PLANE CONTROL PLANE OSPF ARP BGP STP Router Information Base Forwarding Information Base Forwarding Engine
  • 35.
    Why Is IstioThat Shape? @mt165 IP Router Architecture DATA PLANE CONTROL PLANE OSPF ARP BGP STP Router Information Base Forwarding Information Base Forwarding Engine Latency Throughput Concurrency Availability
  • 36.
    Why Is IstioThat Shape? @mt165 IP Router Architecture DATA PLANE CONTROL PLANE OSPF ARP BGP STP PILOT ENVOY Router Information Base Forwarding Information Base Forwarding Engine
  • 37.
    Why Is IstioThat Shape? @mt165 Envoy SvcA Envoy SvcB Pilot Mixer Citadel Control Plane API Service A Service B Policy checks, Telemetry Envoy Envoy Envoy Envoy Ingress Egress Envoy Envoy Envoy Envoy
  • 38.
    Why Is IstioThat Shape? @mt165 IP Router Architecture Interrupt Kernel module User process DATA PLANE CONTROL PLANE OSPF ARP BGP STP Router Information Base Forwarding Information Base
  • 39.
    Why Is IstioThat Shape? @mt165 IP Router Architecture DATA PLANE CONTROL PLANE OSPF ARP BGP STP PILOT MIXER ENVOY Interrupt Kernel module User process Router Information Base Forwarding Information Base
  • 40.
    Why Is IstioThat Shape? @mt165 Envoy SvcA Envoy SvcB Pilot Mixer Control Plane API Service A Service B Config to Envoys prom ES REPORT CHECK ACL Rate limit Mixer fat client Mixer fat client Citadel
  • 41.
    Why Is IstioThat Shape? @mt165 Envoy SvcA Envoy SvcB Pilot Mixer Citadel Control Plane API Service A Service B Config to Envoys TLS certs to Envoys Policy checks, Telemetry Envoy Envoy Envoy Envoy Ingress Egress Envoy Envoy Envoy Envoy
  • 42.
    Why Is IstioThat Shape? @mt165 Why Isn’t Istio This Shape?
  • 43.
    Why Is IstioThat Shape? @mt165 Mixer Pros ● Recognisable mental mode ● Good availability ● Can horizontally scale ○ Load ○ High availability Cons ● Performance was never great ● Very few things need coördination between proxies
  • 44.
    Why Is IstioThat Shape? @mt165 µServices! Pros ● Decoupled deployments ● Isolated security contexts ● Isolated failure domains ● Individual scaling ● Multiple languages ● Clean mapping to individual teams/domains Cons ● Complex to debug ● Fiddly to deploy ● Inefficient ○ Message-passing ○ Missed shared cache opportunities
  • 45.
    Why Is IstioThat Shape? @mt165 µServices? Decoupled deployments ● No-one ever did
  • 46.
    Why Is IstioThat Shape? @mt165 µServices? Isolated security contexts ● Citadel is obviously a security component, but… ● Pilot can re-route all your requests ● Mixer can steal all your traffic ● …a breach in any one is as bad as the others
  • 47.
    Why Is IstioThat Shape? @mt165 µServices? Isolated failure domains ● Mixer is the only acutely critical service
  • 48.
    Why Is IstioThat Shape? @mt165 µServices? Individual scaling ● Resource usage was dominated by one component of service: Pilot’s XDS serving
  • 49.
    Why Is IstioThat Shape? @mt165 µServices? Multiple languages ● It’s all Go
  • 50.
    Why Is IstioThat Shape? @mt165 µServices? Clean mapping to individual teams/domains ● We’re good at writing monoliths ● µServices were never about this anyway
  • 51.
    Why Is IstioThat Shape? @mt165 Istio 1.5 - Date
  • 52.
    Why Is IstioThat Shape? @mt165 Pilot ● That thing I said about a compiler… ● It’s a nice mental model ● It wasn’t true
  • 53.
    Why Is IstioThat Shape? @mt165 Pilot Pilot K8s API Server Envoy Envoy Envoy Envoy k8s consul zk
  • 54.
    Why Is IstioThat Shape? @mt165 Pilot K8s API Server Envoy Envoy Envoy Envoy k8s consul zk
  • 55.
    Why Is IstioThat Shape? @mt165 Pilot K8s API Server Envoy Envoy Envoy Envoy k8s consul zk
  • 56.
    Why Is IstioThat Shape? @mt165 Envoy SvcA Envoy SvcB istiod Control Plane API Service A Service B Config to Envoys TLS certs to Envoys Envoy Envoy Envoy Envoy Ingress Egress Envoy Envoy Envoy Envoy µServices
  • 57.
    Why Is IstioThat Shape? @mt165 Mixer ● Policy: implemented with (new) Envoy-native features
  • 58.
    Why Is IstioThat Shape? @mt165 Envoy SvcA Envoy SvcB istiod Control Plane API Service A Service B Config to Envoys TLS certs to Envoys Envoy Envoy Envoy Envoy Ingress Egress Envoy Envoy Envoy Envoy WASM WASM WASM WASM Telem etry
  • 59.
    Why Is IstioThat Shape? @mt165 Dataplane Topology - Host-Based Proxy #eBPF #sidecarless #nomesh
  • 60.
    Why Is IstioThat Shape? @mt165 Envoy Service A Service B WASM WASM host istiod Control Plane API
  • 61.
    Why Is IstioThat Shape? @mt165 CPU Usage Per Request Idle
  • 62.
    Why Is IstioThat Shape? @mt165 Memory Usage Per Service Config Overhead: programme
  • 63.
    Why Is IstioThat Shape? @mt165 Dataplane Topology - “Ambient Mesh”
  • 64.
    Why Is IstioThat Shape? @mt165 Ambient Mesh - zTunnel host host Service A Service B zTunnel zTunnel Service A
  • 65.
    Why Is IstioThat Shape? @mt165 Ambient Mesh - “Waypoint” Proxies host host Service A Service B zTunnel zTunnel Service A Envoy K8s ServiceAccount A Envoy K8s ServiceAccount B
  • 66.
    Why Is IstioThat Shape? @mt165 Thanks! Slides Videos Demo code mt165.co.uk Questions @mt165