1.
A.
http://www.swiss-miss.com/2010/01/sushi-etiquette.html
http://eugeneciurana.com/musings/sushi-eating-HOWTO.html
http://homepage3.nifty.com/maryy/eng/howtoeat.htm

B.
In right how to eat sushi and etiquette appearing.

Because it is explained a procedure later.

Because careful information is written.

A layout was good.

The useful knowledge appears and is interesting.

C.
Because a procedure is written finely, this sentence helps a part becoming basic. In addition, it
becomes the reference because the layout is steady.

D.
(Fingers)
When you eat by your fingers, pick up a piece of nigiri at the both side with your two fingers, thumb
and middle, and simultaneously lift up the far side top to this side by the index finger, and turn it
upside down. Then dip the fish side to soy sauce, and next, twist your wrist to turn the fish side up
and face to you. Alternatively do as the same way as by chopsticks. To eat, bring the nigiri to your
mouth, throw it into your mouth in a way that the fish side touches on your tongue, and this is a
recommendable direction in nigiri-eating.

2.

A.
Designing Instructional Guide

B.
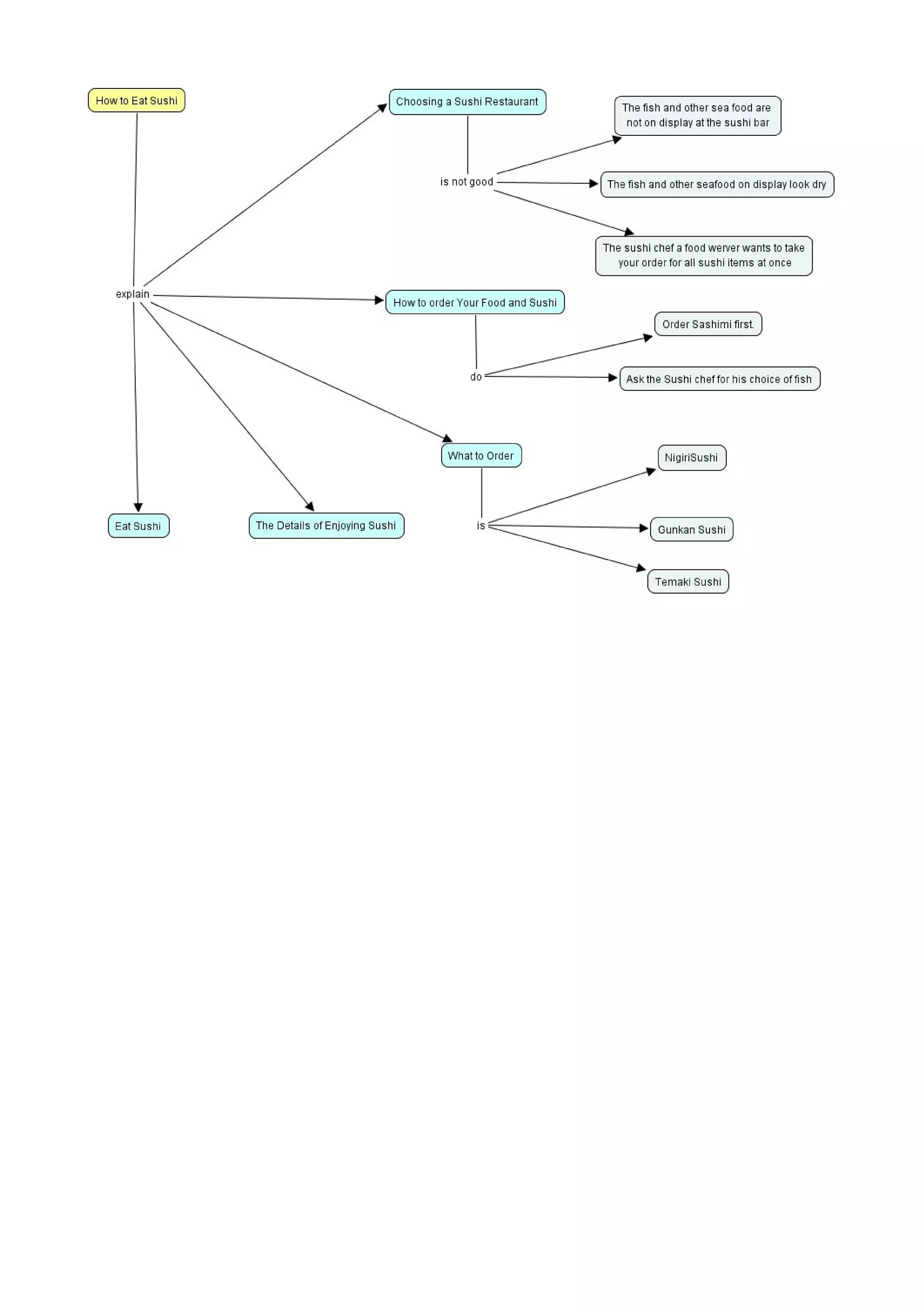
How to eat sushi
>Choosing a Sushi Restaurant
>How to Order Your Food and Drinks
>The Details of Enjoying Sushi
>What to Order
>eat sushi

C.
1.Choosing a Sushi Restaurant
2.How to Order Your Food and Drinks
3.The Details of Enjoying Sushi
4.What to Order
5.eat sushi

D.
At first I begin with the selection of shop to eat delicious sushi. And We finally write how to eat
delicious sushi.
Week10

Week10

  • 1.
    1. A. http://www.swiss-miss.com/2010/01/sushi-etiquette.html http://eugeneciurana.com/musings/sushi-eating-HOWTO.html http://homepage3.nifty.com/maryy/eng/howtoeat.htm B. In right howto eat sushi and etiquette appearing. Because it is explained a procedure later. Because careful information is written. A layout was good. The useful knowledge appears and is interesting. C. Because a procedure is written finely, this sentence helps a part becoming basic. In addition, it becomes the reference because the layout is steady. D. (Fingers) When you eat by your fingers, pick up a piece of nigiri at the both side with your two fingers, thumb and middle, and simultaneously lift up the far side top to this side by the index finger, and turn it upside down. Then dip the fish side to soy sauce, and next, twist your wrist to turn the fish side up and face to you. Alternatively do as the same way as by chopsticks. To eat, bring the nigiri to your mouth, throw it into your mouth in a way that the fish side touches on your tongue, and this is a recommendable direction in nigiri-eating. 2. A. Designing Instructional Guide B. How to eat sushi >Choosing a Sushi Restaurant >How to Order Your Food and Drinks >The Details of Enjoying Sushi >What to Order >eat sushi C. 1.Choosing a Sushi Restaurant 2.How to Order Your Food and Drinks 3.The Details of Enjoying Sushi 4.What to Order 5.eat sushi D. At first I begin with the selection of shop to eat delicious sushi. And We finally write how to eat delicious sushi.