Weather - Now
Group Name: Matrix
Faculty of Information Technology
University of Moratuwa
Overview of the Presentation
 Introduction
 Others work
 Aim & Objectives
 Our approach
 Design
 Implementation
 Further work
Introduction
 Problem domain:
 Telephone calls are currently being used to retrieve updates from the stations in
Meteorology Department.
 Inability to know the real weather status of the places.
 We are implementing :
 An application for different weather stations of Meteorology Department to submit weather
synopsis
 Software application for an android device
Others Work
 Sri Lanka Weather
 AccuWeather
Our application Other applications
The users of the mobile application can also
update and acquire the weather status of a
location.
Other similar applications only allow its
users to acquire information.
Our mobile application covers each and
every regional area throughout the country.
They cover weather forecast only for major
cities of Sri Lanka.
Aim & Objectives
 Aim:
Make a software application that can be used in an android device to get to
know about real time weather updates in a particular place. And also make
an application for different weather stations of Meteorology Department to
submit their weather synopsis.
 Objectives
 Study about weather forecasting applications and systems.
 Study about technologies like web application, android app, which can
overcome problems.
 Study about mapping.
 Design and develop a system which can properly get updates of the
current weather status.
 Evaluate proposed solutions.
 Hand over successful system to the company.
Our Approach
 We design and develop a web based and mobile based system where a
person can easily update weather condition of his/her current location by
confirming the location.
 Furthermore, user can search for required weather information from the
system.
 We design a system for weather stations where users can submit weather
synopsis easily to the department.
 This system will use maps for graphically supply data for weather station
users.
Technologies we are using
 AngularJS
 Node.js
 MongoDB
 Android Studio
 GPS Technology
 Google Maps
 HTML
 CSS
 Bootstrap
 MySQL
Design
 ER diagram
 Use case diagrams
 Activity diagrams
 Sequence diagrams
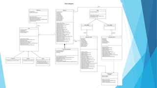
 Class diagram
 System diagram
 Top level design diagram
 Flow charts
E-R diagram
Activity Diagram for the administrator
Activity diagram for the public user
Activity diagram for the Weather station user
System diagram
Top Level Design of the system
Implementation
We have gathered all required details.
 Have clearly identified the problem
 Defined best solutions for the problems
 Designed diagrams
 Divided the workload among members
 We all have started to implement the parts
We will develop three main modules
 Weather Station Administrator Interface
 Weather Station User Interface
 Public User Interface
 Web Interfaces
 Android Interface
Further Works
 Continue contacts with Meteorology Department and Company
throughout the project.
 Study and apply the technologies for developing and designing
the project.
Thank You

Weather now

  • 1.
    Weather - Now GroupName: Matrix Faculty of Information Technology University of Moratuwa
  • 2.
    Overview of thePresentation  Introduction  Others work  Aim & Objectives  Our approach  Design  Implementation  Further work
  • 3.
    Introduction  Problem domain: Telephone calls are currently being used to retrieve updates from the stations in Meteorology Department.  Inability to know the real weather status of the places.  We are implementing :  An application for different weather stations of Meteorology Department to submit weather synopsis  Software application for an android device
  • 4.
    Others Work  SriLanka Weather  AccuWeather
  • 5.
    Our application Otherapplications The users of the mobile application can also update and acquire the weather status of a location. Other similar applications only allow its users to acquire information. Our mobile application covers each and every regional area throughout the country. They cover weather forecast only for major cities of Sri Lanka.
  • 6.
    Aim & Objectives Aim: Make a software application that can be used in an android device to get to know about real time weather updates in a particular place. And also make an application for different weather stations of Meteorology Department to submit their weather synopsis.
  • 7.
     Objectives  Studyabout weather forecasting applications and systems.  Study about technologies like web application, android app, which can overcome problems.  Study about mapping.  Design and develop a system which can properly get updates of the current weather status.  Evaluate proposed solutions.  Hand over successful system to the company.
  • 8.
    Our Approach  Wedesign and develop a web based and mobile based system where a person can easily update weather condition of his/her current location by confirming the location.  Furthermore, user can search for required weather information from the system.  We design a system for weather stations where users can submit weather synopsis easily to the department.  This system will use maps for graphically supply data for weather station users.
  • 9.
    Technologies we areusing  AngularJS  Node.js  MongoDB  Android Studio  GPS Technology  Google Maps  HTML  CSS  Bootstrap  MySQL
  • 10.
    Design  ER diagram Use case diagrams  Activity diagrams  Sequence diagrams  Class diagram  System diagram  Top level design diagram  Flow charts
  • 11.
  • 14.
    Activity Diagram forthe administrator
  • 15.
    Activity diagram forthe public user
  • 16.
    Activity diagram forthe Weather station user
  • 22.
  • 23.
    Top Level Designof the system
  • 27.
    Implementation We have gatheredall required details.  Have clearly identified the problem  Defined best solutions for the problems  Designed diagrams  Divided the workload among members  We all have started to implement the parts We will develop three main modules  Weather Station Administrator Interface  Weather Station User Interface  Public User Interface  Web Interfaces  Android Interface
  • 28.
    Further Works  Continuecontacts with Meteorology Department and Company throughout the project.  Study and apply the technologies for developing and designing the project.
  • 29.