Topic: Developing Business Plans
Group:C

1. INFORMATION RESEARCHER -
A.

As for the business plan to which I referred, industry historical, target market, and outside power and
financial strength are written.

B.

As for this, an industrial history is written in detail.
As for this, the target is clearly written.
As for this, the business policy is plainly written.
As for this, the financial strength is written in detail.
As for this, the means of advertisement is written.

C.

Our business plan is written about an industrial history.
That is because to understand what company it is.

Moreover, our business plan is written about the business policy in detail.
Because it is easy to transmit to the customer in it.

D.

We referred to the business plan in the Internet to make a good business plan.

2. CONTENT ORGANIZER -
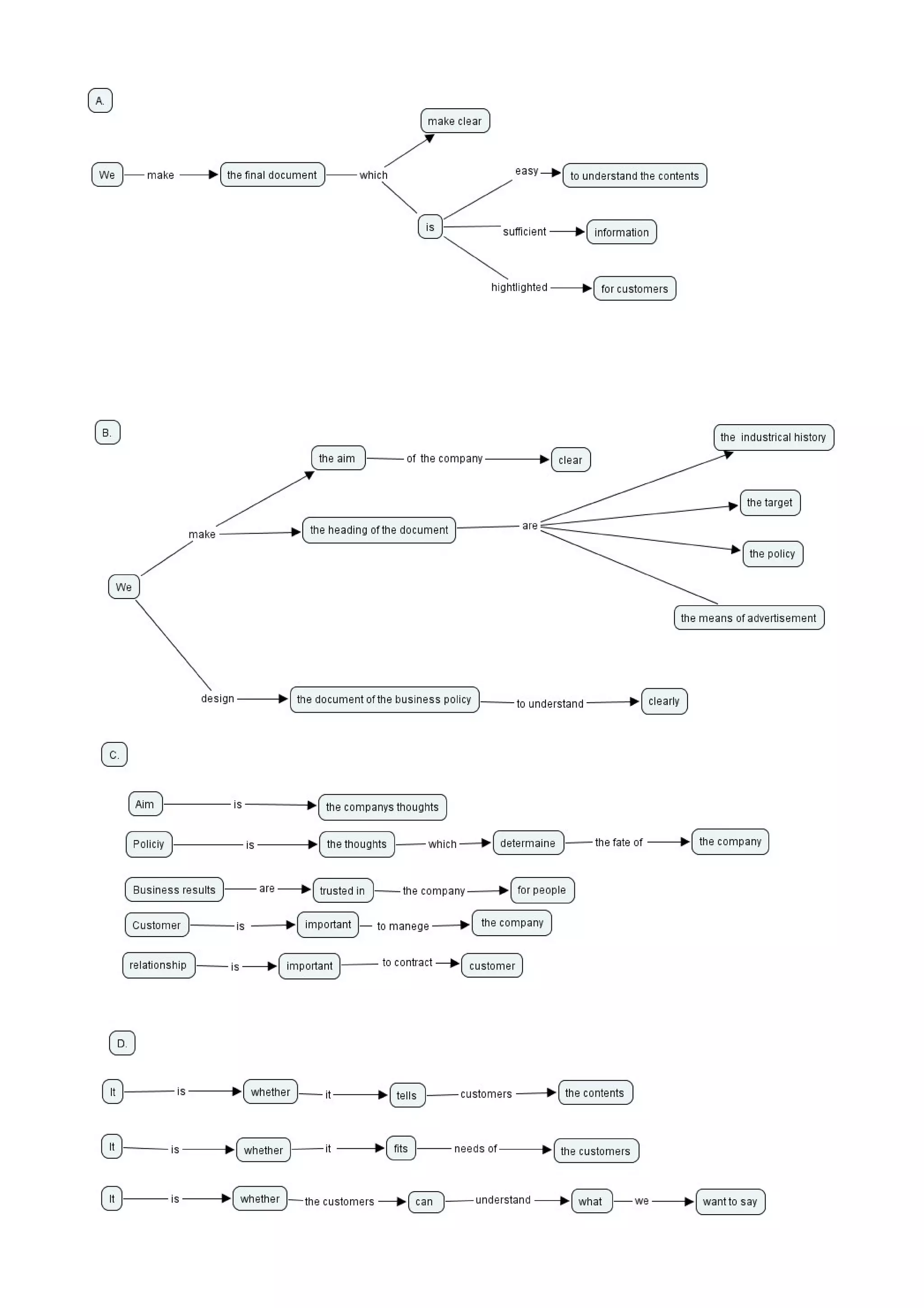
A.

We make the aim of the company clear and design the document to understand clearly of the business
policy.

B.

The headings of the document are an industrial history, the target, the business policy and the means
of advertisement.

C.

We explain the industrial history and have you understand what kind of company it is.
We explain an aim of the future of the company.
We explain whether I push forward business like a throat from now on.
We explain the financial strength of the company.
We explain what kind of method I publicize the name of the company by.

D.

Our company has a customer understand the business policy of the company and mak
es reliable relations each other.I tell by giving the industrial history what kind of company it is.

3. PLAN DEVELOPER -
W6

W6

  • 1.
    Topic: Developing BusinessPlans Group:C 1. INFORMATION RESEARCHER - A. As for the business plan to which I referred, industry historical, target market, and outside power and financial strength are written. B. As for this, an industrial history is written in detail. As for this, the target is clearly written. As for this, the business policy is plainly written. As for this, the financial strength is written in detail. As for this, the means of advertisement is written. C. Our business plan is written about an industrial history. That is because to understand what company it is. Moreover, our business plan is written about the business policy in detail. Because it is easy to transmit to the customer in it. D. We referred to the business plan in the Internet to make a good business plan. 2. CONTENT ORGANIZER - A. We make the aim of the company clear and design the document to understand clearly of the business policy. B. The headings of the document are an industrial history, the target, the business policy and the means of advertisement. C. We explain the industrial history and have you understand what kind of company it is. We explain an aim of the future of the company. We explain whether I push forward business like a throat from now on. We explain the financial strength of the company. We explain what kind of method I publicize the name of the company by. D. Our company has a customer understand the business policy of the company and mak es reliable relations each other.I tell by giving the industrial history what kind of company it is. 3. PLAN DEVELOPER -