• Advanced Object Oriented Design
• Unit Testing Principles
• S.O.L.I.D
• Refactoring
Unit Testing Purpose
 Proof that our classes work properly
 If we repaired the bug in the code, we
would like to be sure it won’t happen again
 Isolate each part of the program and show that
the individual parts are correct.
 Encourages programmers to make
changes to the code since it is easy for
the programmer to check if the piece is
still working properly.
 Unit testing allows the programmer to re-factor code
and make sure the module still works correctly (i.e.
regression testing).
Unit Testing Purpose
 If we did break something, we would like to know about it ASAP
and not wait until QA finds the bug for us
 the sooner a bug is detected, the simpler and less costly it is to fix
 If we break something we would like to know how it
worked originally; unit testing provides a sort of "living
document".
Unit Testing Purpose
 Enforce higher quality code because of SOLID,
CLEAN code and OOP principles that is
necessary for successful unit test creation.
 This results in loosely coupled code, minimized
dependencies in the system, etc.
Unit Testing Purpose
 Unit-testing will not catch every error in the program.
 It will not catch integration errors
 It will not catch performance problems
 It will not catch system-wide issues.
Disadvantages
 Not all code may be covered with Unit
Tests. For example if class has tight
coupled instances
Disadvantages
 Aa a supplement to development, additional time
required for implementation and support of unit
test.
Test Driven Development is not Unit Testing
TDD Disadvantages
 Big time investment, additional complexity,
architecture impact, much more thinking ;)
 Shallow (long) Learning Curve
ReSharper
• Save time on compilation, locating & fixing errors – ReSharper
instantly detects and highlights errors in your code and allows
automatic corrections for most errors – much less possibilities
for bugs
Example:
ReSharper
• Automate routine tasks – Quickly create methods,
properties, variables or classes from their usages, generate
constructors, properties, delegating and equality members;
implement and override members; and much more
Example:
ReSharper
• Get useful hints right when you need them – IntelliSense,
including code completion and quick parameter information
Example:
ReSharper
• Improve your coding practices – Change is easy — with
solution-wide, cross-language refactorings (nearly 6 times as
many as in Microsoft Visual Studio, and growing), additional
automated code transformations, and code cleanup Example:
ReSharper
• Navigate to any corner of your solution – Reach any part of
your code within seconds, with dozens of smart navigation
and search features
Example:
ReSharper
• Handle multi-language solutions with ease – Refactorings,
navigation and search, and coding assistance work across
C#, VB.NET, XAML, ASP.NET, TypeScript, JavaScript, CSS and
more languages – Support all languages in the same
solution – CSLP – TypeScript / HTML / C# / JavaScript
Example:
ReSharper
• ReSharper provides a unit test runner that helps you
run and debug unit tests based on NUnit, xUnit.net,
MSTest, QUnit and Jasmine. You can explore tests,
group them in different ways, break them down into
individual sessions, see test output and navigate to
source code from stack traces.
ReSharper
• Analyzing code coverage with dotCover
• You can easily discover the degree to which the code
of your solution is covered with unit tests.
ReSharper
• For those who are working with Visual Studio Code
have to use TSLint plugin to review, analyze code
• TSLint checks your TypeScript code for readability,
maintainability, and functionality errors.
Example:
Examples of when you should refactor the code before creating unit tests
Tested Method / Class (Unit) has more than one responsibility
Private Class / Methods.
(Possible with using reflection, but will significantly reduce the performance of
tests)
Method / Class don’t allow dependency injection,
for example tightly coupled instances [new
object();]
 All dependencies are explicitly passed in constructor/method parameters or properties. If it is not
passed, it should not be used.
 Must avoid hidden dependencies
 Static methods (like DateTime.Now)
 Singletons
OOD, CLEAN Code and SOLID Principles
OOD principles we must use in order to get testable application
 Encapsulation
• Hide methods / properties…but REMEMBER private objects
shouldn't be tested
 Abstraction
• Domain analysis
• Legacy analysis
• Levels of abstraction
 Inheritance
• Interfaces not concretes
• Code reuse
 Polymorphism
S.O.L.I.D. - Five basic principles of object-oriented
programming and design. The principles, when applied
together, intend to make it more likely that a
programmer will create a system that is easy
to maintain and extend over time. The principles of SOLID
are guidelines that can be applied while working on
software to remove code smells by causing the
programmer to refactor the software's source code until it
is both legible and extensible.
OOD, CLEAN Code and SOLID Principles
 Single responsibility principle - a class should have only a single responsibility
Makes clear the purpose of each class, increases maintainability, and
promotes code reuse
OOD, CLEAN Code and SOLID Principles
 Open / closed principle – should be open for extension, but closed for modification
increases the maintainability and reusability of code
If you will add new functionality, create a new class extending an existing one, rather than changing it
OOD, CLEAN Code and SOLID Principles
 Liskov substitution principle - objects in a program should be replaceable with instances of their
subtypes without altering the correctness of that program - It gives us Code reuse
If you create a new class extending an existing class, make sure it's completely interchangeable with its base
OOD, CLEAN Code and SOLID Principles
 Interface Segregation Principle
OOD, CLEAN Code and SOLID Principles
 Dependency Inversion Principle - Dependency Injection provides a means of injecting
dependencies into an object as opposed to hard coding the dependencies within the object
itself. Classes designed in this matter lend themselves to both unit testing via mocking or
stubbing
OOD, CLEAN Code and SOLID Principles
 Design Patterns
Singleton
Factory
Builder
Object Pool
Command
Mediator
Observer
Strategy
Visitor
Adapter
Decorator
Proxy
StructuralBehavioralCreational
Unit Tests Code coverage
 Unit Tests should cover upper and lower boundary conditions, including exceptions
Unit Tests Code coverage
Unit Tests Code coverage
 Exclude test projects from code coverage statistics
Unit Tests Code coverage
 Why exclude non test projects
Unit Tests
 Creating Unit Tests (without depended objects, no mock objects needed)
Unit Tests
 Introducing Unit Tests with Mock objects
Most of the unit tests requires using of MOCK objects. For example if you have provider to test
and you don’t have connection any time you run the test or you don’t want to be depend on the
connection. In order to create MOCK object we must use interface. We can create stub objects
instead of mock – reduce performance, much more complicated and serves just for state not
behaviour (cant return results)
Unit Tests with Mocks
Depend upon Abstractions. Do not depend upon concretions.
Providing SUT with Mocking, Faking, Stubbing
Dummy objects are passed around but never actually used. Usually they are just used to fill parameter lists.
Fake objects actually have working implementations, but usually take some shortcut which makes them not
suitable for production (an in memory database is a good example).
Stubs provide canned answers to calls made during the test, usually not responding at all to anything outside
what's programmed in for the test. Stubs may also record information about calls.
Mocks are what we are talking about here: objects pre-programmed with expectations
which form a specification of the calls they are expected to receive.
Providing SUT with Mocking, Faking, Stubbing
 Creating Mock Object
• The first step – create data on the mocking (properties,
etc.)
• The second step - create expectations on the mock
object. The expectations indicate which methods
should be called on the mocks when the SUT is
exercised.
CODE UNIT TEST
CODE UNIT TEST
CODE UNIT TEST
CODE UNIT TEST
CODE UNIT TEST
Mocking Objects https://github.com/Moq/moq4
Mocking is an integral part of unit testing. Although you can run your unit tests without
use of mocking but it will drastically slow down the executing time of unit tests and also
will be dependent on external resources.
The mock object knows in advance what is supposed to happen during the test (e.g. which
of its methods calls will be invoked, etc.) and the mock object knows how it is supposed to
react (e.g. what return value to provide). The mock will indicate whether what really
happens differs from what is supposed to happen. A custom mock object could be coded
for the expected behavior of each test case (see example)
In some cases we can use FAKE or STUB objects instead of Mock. For example concrete class don’t have an
interface and we can’t mock this object. So we can create FAKE object and use it for testing. In this case we will
dramatically reduce test performance and FAKE object has MUCH more less possibilities for testing.
Mock objects are simulated objects that mimic the behavior of real objects in controlled ways.
VS 2013 Code Coverage Tool
Example

Unit Testing Full@

  • 1.
    • Advanced ObjectOriented Design • Unit Testing Principles • S.O.L.I.D • Refactoring
  • 2.
    Unit Testing Purpose Proof that our classes work properly  If we repaired the bug in the code, we would like to be sure it won’t happen again  Isolate each part of the program and show that the individual parts are correct.
  • 3.
     Encourages programmersto make changes to the code since it is easy for the programmer to check if the piece is still working properly.  Unit testing allows the programmer to re-factor code and make sure the module still works correctly (i.e. regression testing). Unit Testing Purpose
  • 4.
     If wedid break something, we would like to know about it ASAP and not wait until QA finds the bug for us  the sooner a bug is detected, the simpler and less costly it is to fix  If we break something we would like to know how it worked originally; unit testing provides a sort of "living document". Unit Testing Purpose
  • 5.
     Enforce higherquality code because of SOLID, CLEAN code and OOP principles that is necessary for successful unit test creation.  This results in loosely coupled code, minimized dependencies in the system, etc. Unit Testing Purpose
  • 6.
     Unit-testing willnot catch every error in the program.  It will not catch integration errors  It will not catch performance problems  It will not catch system-wide issues. Disadvantages  Not all code may be covered with Unit Tests. For example if class has tight coupled instances
  • 7.
    Disadvantages  Aa asupplement to development, additional time required for implementation and support of unit test.
  • 8.
    Test Driven Developmentis not Unit Testing
  • 9.
    TDD Disadvantages  Bigtime investment, additional complexity, architecture impact, much more thinking ;)  Shallow (long) Learning Curve
  • 10.
    ReSharper • Save timeon compilation, locating & fixing errors – ReSharper instantly detects and highlights errors in your code and allows automatic corrections for most errors – much less possibilities for bugs Example:
  • 11.
    ReSharper • Automate routinetasks – Quickly create methods, properties, variables or classes from their usages, generate constructors, properties, delegating and equality members; implement and override members; and much more Example:
  • 12.
    ReSharper • Get usefulhints right when you need them – IntelliSense, including code completion and quick parameter information Example:
  • 13.
    ReSharper • Improve yourcoding practices – Change is easy — with solution-wide, cross-language refactorings (nearly 6 times as many as in Microsoft Visual Studio, and growing), additional automated code transformations, and code cleanup Example:
  • 14.
    ReSharper • Navigate toany corner of your solution – Reach any part of your code within seconds, with dozens of smart navigation and search features Example:
  • 15.
    ReSharper • Handle multi-languagesolutions with ease – Refactorings, navigation and search, and coding assistance work across C#, VB.NET, XAML, ASP.NET, TypeScript, JavaScript, CSS and more languages – Support all languages in the same solution – CSLP – TypeScript / HTML / C# / JavaScript Example:
  • 16.
    ReSharper • ReSharper providesa unit test runner that helps you run and debug unit tests based on NUnit, xUnit.net, MSTest, QUnit and Jasmine. You can explore tests, group them in different ways, break them down into individual sessions, see test output and navigate to source code from stack traces.
  • 17.
    ReSharper • Analyzing codecoverage with dotCover • You can easily discover the degree to which the code of your solution is covered with unit tests.
  • 18.
    ReSharper • For thosewho are working with Visual Studio Code have to use TSLint plugin to review, analyze code • TSLint checks your TypeScript code for readability, maintainability, and functionality errors. Example:
  • 19.
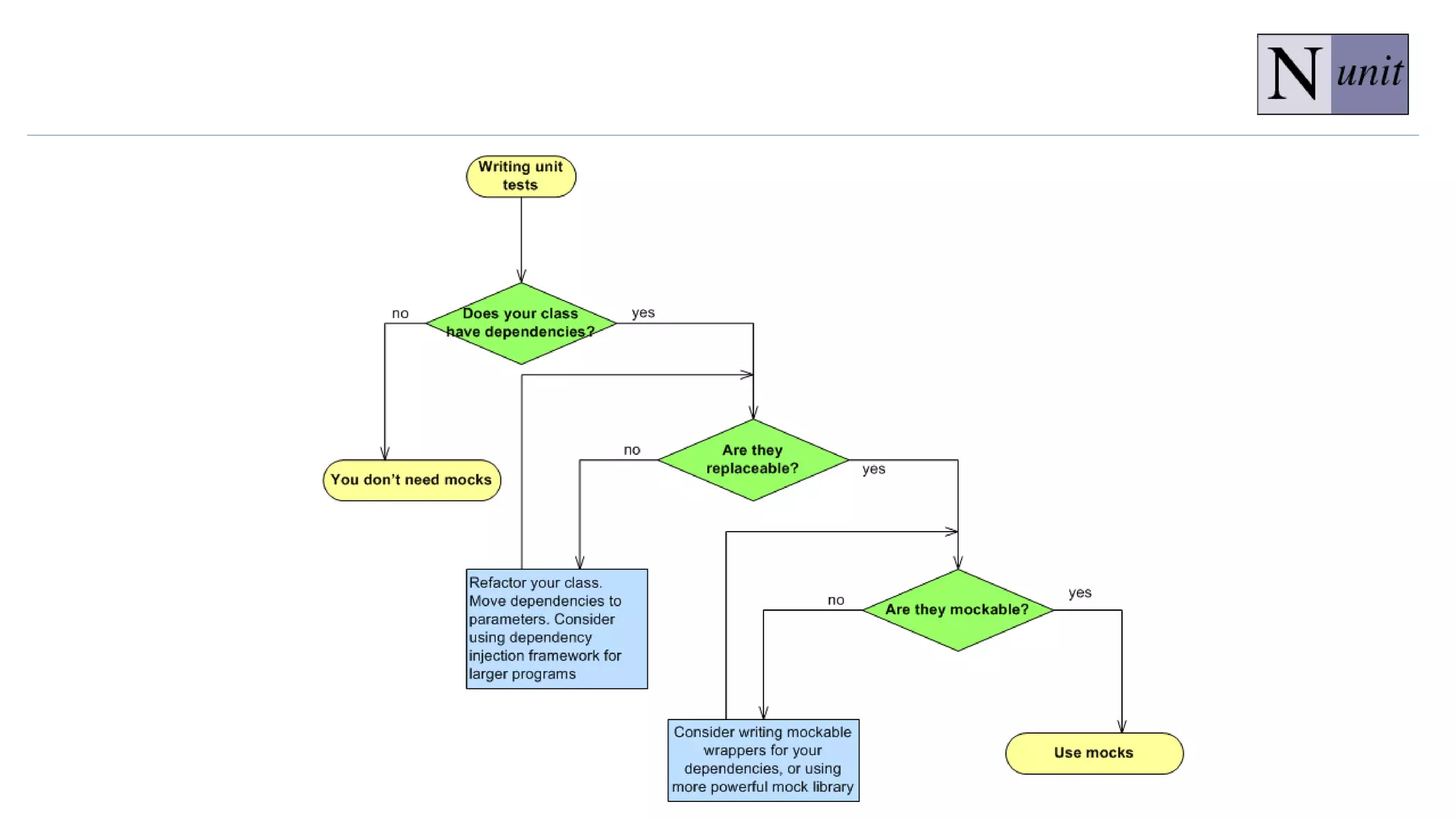
    Examples of whenyou should refactor the code before creating unit tests Tested Method / Class (Unit) has more than one responsibility Private Class / Methods. (Possible with using reflection, but will significantly reduce the performance of tests) Method / Class don’t allow dependency injection, for example tightly coupled instances [new object();]
  • 20.
     All dependenciesare explicitly passed in constructor/method parameters or properties. If it is not passed, it should not be used.  Must avoid hidden dependencies  Static methods (like DateTime.Now)  Singletons
  • 21.
    OOD, CLEAN Codeand SOLID Principles OOD principles we must use in order to get testable application  Encapsulation • Hide methods / properties…but REMEMBER private objects shouldn't be tested  Abstraction • Domain analysis • Legacy analysis • Levels of abstraction  Inheritance • Interfaces not concretes • Code reuse  Polymorphism
  • 22.
    S.O.L.I.D. - Fivebasic principles of object-oriented programming and design. The principles, when applied together, intend to make it more likely that a programmer will create a system that is easy to maintain and extend over time. The principles of SOLID are guidelines that can be applied while working on software to remove code smells by causing the programmer to refactor the software's source code until it is both legible and extensible.
  • 23.
    OOD, CLEAN Codeand SOLID Principles  Single responsibility principle - a class should have only a single responsibility Makes clear the purpose of each class, increases maintainability, and promotes code reuse
  • 24.
    OOD, CLEAN Codeand SOLID Principles  Open / closed principle – should be open for extension, but closed for modification increases the maintainability and reusability of code If you will add new functionality, create a new class extending an existing one, rather than changing it
  • 25.
    OOD, CLEAN Codeand SOLID Principles  Liskov substitution principle - objects in a program should be replaceable with instances of their subtypes without altering the correctness of that program - It gives us Code reuse If you create a new class extending an existing class, make sure it's completely interchangeable with its base
  • 26.
    OOD, CLEAN Codeand SOLID Principles  Interface Segregation Principle
  • 27.
    OOD, CLEAN Codeand SOLID Principles  Dependency Inversion Principle - Dependency Injection provides a means of injecting dependencies into an object as opposed to hard coding the dependencies within the object itself. Classes designed in this matter lend themselves to both unit testing via mocking or stubbing
  • 28.
    OOD, CLEAN Codeand SOLID Principles  Design Patterns Singleton Factory Builder Object Pool Command Mediator Observer Strategy Visitor Adapter Decorator Proxy StructuralBehavioralCreational
  • 29.
    Unit Tests Codecoverage  Unit Tests should cover upper and lower boundary conditions, including exceptions
  • 30.
  • 31.
  • 32.
     Exclude testprojects from code coverage statistics Unit Tests Code coverage  Why exclude non test projects
  • 33.
    Unit Tests  CreatingUnit Tests (without depended objects, no mock objects needed)
  • 34.
    Unit Tests  IntroducingUnit Tests with Mock objects
  • 35.
    Most of theunit tests requires using of MOCK objects. For example if you have provider to test and you don’t have connection any time you run the test or you don’t want to be depend on the connection. In order to create MOCK object we must use interface. We can create stub objects instead of mock – reduce performance, much more complicated and serves just for state not behaviour (cant return results) Unit Tests with Mocks Depend upon Abstractions. Do not depend upon concretions.
  • 36.
    Providing SUT withMocking, Faking, Stubbing Dummy objects are passed around but never actually used. Usually they are just used to fill parameter lists. Fake objects actually have working implementations, but usually take some shortcut which makes them not suitable for production (an in memory database is a good example). Stubs provide canned answers to calls made during the test, usually not responding at all to anything outside what's programmed in for the test. Stubs may also record information about calls. Mocks are what we are talking about here: objects pre-programmed with expectations which form a specification of the calls they are expected to receive.
  • 37.
    Providing SUT withMocking, Faking, Stubbing  Creating Mock Object • The first step – create data on the mocking (properties, etc.) • The second step - create expectations on the mock object. The expectations indicate which methods should be called on the mocks when the SUT is exercised.
  • 38.
  • 39.
  • 40.
  • 41.
  • 42.
  • 43.
    Mocking Objects https://github.com/Moq/moq4 Mockingis an integral part of unit testing. Although you can run your unit tests without use of mocking but it will drastically slow down the executing time of unit tests and also will be dependent on external resources. The mock object knows in advance what is supposed to happen during the test (e.g. which of its methods calls will be invoked, etc.) and the mock object knows how it is supposed to react (e.g. what return value to provide). The mock will indicate whether what really happens differs from what is supposed to happen. A custom mock object could be coded for the expected behavior of each test case (see example) In some cases we can use FAKE or STUB objects instead of Mock. For example concrete class don’t have an interface and we can’t mock this object. So we can create FAKE object and use it for testing. In this case we will dramatically reduce test performance and FAKE object has MUCH more less possibilities for testing. Mock objects are simulated objects that mimic the behavior of real objects in controlled ways.
  • 45.
    VS 2013 CodeCoverage Tool
  • 47.