Report
TRP Channels in Insect Stretch Receptors as
Insecticide Targets
Highlights
d Two commercial insecticides disrupt insect coordination and
hearing
d The insecticides silence stretch receptors that co-express
the TRPs Iav and Nan
d Nan and Iav together confer cellular insecticide responses
in vivo and in vitro
d The two insecticides are specific agonists of Nan-Iav
complexes
Authors
Alexandre Nesterov,
Christian Spalthoff, ...,
Vincent L. Salgado, Martin C. Go¨ pfert
Correspondence
vincent.salgado@basf.com (V.L.S.),
mgoepfe@gwdg.de (M.C.G.)
In Brief
TRP channels form homo- and
heteromers in many cell types. Nesterov
et al. show that two commercial
insecticides target a heteromeric TRP
that is specific for insect stretch receptor
cells.
Nesterov et al., 2015, Neuron 86, 665–671
May 6, 2015 ª2015 Elsevier Inc.
http://dx.doi.org/10.1016/j.neuron.2015.04.001
Neuron
Report
TRP Channels in Insect Stretch
Receptors as Insecticide Targets
Alexandre Nesterov,1,3 Christian Spalthoff,2,3 Ramani Kandasamy,1,3 Radoslav Katana,2 Nancy B. Rankl,1 Marta Andre´ s,2
Philipp Ja¨ hde,2 John A. Dorsch,1 Lynn F. Stam,1 Franz-Josef Braun,1 Ben Warren,2 Vincent L. Salgado,1,*
and Martin C. Go¨ pfert2,*
1BASF Corporation, Research Triangle Park, NC 27709, USA
2Department of Cellular Neurobiology, University of Go¨ ttingen, 37077 Go¨ ttingen, Germany
3Co-first author
*Correspondence: vincent.salgado@basf.com (V.L.S.), mgoepfe@gwdg.de (M.C.G.)
http://dx.doi.org/10.1016/j.neuron.2015.04.001
SUMMARY
Defining the molecular targets of insecticides is
crucial for assessing their selectivity and potential
impact on environment and health. Two commercial
insecticides are now shown to target a transient re-
ceptor potential (TRP) ion channel complex that is
unique to insect stretch receptor cells. Pymetrozine
and pyrifluquinazon disturbed Drosophila coordina-
tion and hearing by acting on chordotonal stretch
receptor neurons. This action required the two
TRPs Nanchung (Nan) and Inactive (Iav), which co-
occur exclusively within these cells. Nan and Iav
together sufficed to confer cellular insecticide
responses in vivo and in vitro, and the two insecti-
cides were identified as specific agonists of Nan-
Iav complexes that, by promoting cellular calcium
influx, silence the stretch receptor cells. This estab-
lishes TRPs as insecticide targets and defines spe-
cific agonists of insect TRPs. It also shows that
TRPs can render insecticides cell-type selective
and puts forward TRP targets to reduce side effects
on non-target species.
INTRODUCTION
Most highly effective insecticides act on targets specific to insect
nerves and muscles (Bloomquist, 1996; Casida, 2009; Casida
and Durkin, 2013; Lu¨ mmen, 2013). Despite decades of intensive
research to discover new insecticides and insecticide targets,
commercial neuroactive insecticides all seem to converge on
only seven molecular targets, the last of which was uncovered
30 years ago (Duce and Scott, 1985). Because neuroactive in-
secticides often act on ion channels, it was speculated that
some insecticides might target transient receptor potential
(TRP) family members (Lu¨ mmen, 2013). TRPs form homo- and
heteromeric cation channels in diverse cell types (Venkatacha-
lam and Montell, 2007), but experimental evidence demon-
strating that insecticides affect insects by acting on TRPs
has not been reported so far (Casida and Durkin, 2013;
Lu¨ mmen, 2013).
Pymetrozine (PM) and pyrifluquinazon (PFQ) (see Figure S1A)
are two commercial synthetic insecticides with unknown molec-
ular targets (Maienfisch, 2012; Casida and Durkin, 2013). PM and
PFQ have received considerable attention because they report-
edly disrupt coordination and feeding of plant-sucking insects
such as aphids and whiteflies and are effective against insects
that have developed resistance to other insecticides, while hav-
ing low acute toxicity to bees (Maienfisch, 2012). Studies on
locusts have shown that PM specifically affects chordotonal
neurons (CHNs) (Ausborn et al., 2005)—serially arranged stretch
receptors that control body movements in insects and crusta-
ceans (Field and Matheson, 1998; Kavlie and Albert, 2013) and
allow Drosophila to also sense gravity and to hear (Kamikouchi
et al., 2009; Yorozu et al., 2009; Sun et al., 2009). By analyzing
insecticidal effects of PM and PFQ on Drosophila behavior and
cell function, we have now identified TRP channels as their target
proteins.
RESULTS
To test for insecticide effects, we kept wild-type flies for 2 hr on
1% sugar water containing 0.5% DMSO and PM or PFQ at con-
centrations of 200 mM. PM or PFQ rendered the flies uncoordi-
nated and inactive, making them stay sedentary at the bottom
of their vial. We quantified this behavior with a simple climbing
assay (Sun et al., 2009), in which the percentage of flies is scored
that climb up in darkness into the upper half of a vertical vial (Fig-
ure 1A). Control flies kept on sugar water alone or on sugar water
plus DMSO displayed normal anti-gravitaxis behavior: within
30 s after being tapped down to the bottom, ca. 70% of the flies
climbed up, against the Earth’s gravitational field (Figure 1B, left
and right panels). This anti-gravitaxis was abolished by PM or
PFQ, resulting in climbing scores of consistently less than 1%
(Figure 1B, left and right panels, and Movie S1). Gravitaxis de-
fects reportedly also characterize Drosophila nanchung36a
(nan36a
) and inactive1
(iav1
) null mutants, whose CHNs are func-
tionally impaired (Kim et al., 2003; Gong et al., 2004). Consistent
with previous observations (Sun et al., 2009), we found that some
residual gravitaxis persists in these mutants (Figure 1B, middle
and right panels), presumably because gravity sensing is partly
taken over by other mechanosensory cells when CHNs are
impaired permanently (Kamikouchi et al., 2009). Neither PM
nor PFQ affected this residual gravitaxis (Figure 1B, middle
Neuron 86, 665–671, May 6, 2015 ª2015 Elsevier Inc. 665
and right panels, see also Movie S1 and Figure S1B), document-
ing that nan36
and iav1
mutants show behavioral resistance to the
two insecticides.
Gravity sensing and hearing in Drosophila are mediated by
some 500 CHNs in the second segment of the fly’s antenna (Ka-
mikouchi et al., 2009; Sun et al., 2009). To test whether PM and
PFQ affect CHNs, we exposed the flies to pure tones and moni-
tored the resulting antennal displacements and associated com-
pound action potentials (CAPs) of the antennal CHNs (Figure 1C).
In wild-type flies treated with sugar water alone or sugar water
plus DMSO, sound particle velocities exceeding 0.1 mm/s
evoked robust CAP responses (Figure 1C, top). Sound-induced
Time (s)
0 10 20 30
Time (s)
Climbingscore(%)60
80
40
20
0 10 20 30
Time (s)
0 10 20 30
iav1
on H2
O/sucrose
+200μM PM
+200μM PFQ
+DMSO
+200μM PM
+200μM PFQ
+DMSO
CantonS on H2
O/sucrose
+200μM PM
+200μM PFQ
+0.5% DMSO
nan36a
on H2
O/sucroseA B
CAPamplitude(μV)
0
40
50 50
30
10
20
Antennal
displacement
CAP
Sound
stimulus
C
n.s. n.s.
n.s.n.s.
******
n.s. n.s.
n.s.n.s.
******
0
10
20
30
40
50
Max.CAPamplitude(μV)
0
40
30
10
20
CantonS nan rescueiav1
nan36a
DMSO
PM
PFQ
DMSO
PM
PFQ
DMSO
PM
PFQ
DMSO
PM
PFQ
Amplificationgain
CantonS nan36a
H2
O
DMSO
PM
PFQ
H2
O
DMSO
PM
PFQ
iav1
H2
O
DMSO
PM
PFQ
n.s.n.s. n.s. n.s.
***
+PM
+PFQ
CantonS +DMSO
0
0.5
1.5
1
Antennaldisplacement
Soundparticlevelocity
mm
m*s-1(
(
10-4
Sound velocity (m/s)
10-5
10-3
10-2
10-1
10-6
+PM
+PFQ
CantonS +DMSO
D
Time (s)
100
150
50
0
rel.CAPresponse(%)
CAP response
after treatmentbefore treatment
Sound stimulus (235 hz)
120-30 0 60
Sound stimulus (235 hz)
5μV
5ms
CAP response
5μV
5ms
Sound
PM or PFQ application
Figure 1. Insecticides Affect Drosophila Behavior through CHNs
(A) Climbing assay, in which the percentage of flies that climb in darkness into the upper half of their vial is scored. (B) Left: climbing scores of wild-type flies fed
with and without PM or PFQ, determined at 2 s intervals, after the animals had been tapped down (N = 10 flies per vial, n = 10 repetitions each). Lines: means;
colored areas: ±1 SD. Middle and right: corresponding climbing scores for nan36a
and iav1
mutants with and without PM or PFQ. (C) Left: measuring sound-
induced antennal displacements and compound action potentials (CAPs) of antennal CHNs (green). Middle: CAP amplitudes (top) and corresponding mechanical
susceptibility of the antenna (bottom) as functions of the sound particle velocity (example data from one animal each). In the control, CAP amplitudes reach 35 mV
(top), and motile CHN responses amplify the antenna’s mechanical susceptibility to faint sounds with a gain of ca. 10 (arrow). Right: maximum CAP amplitudes
(top) and amplification gains (bottom) in wild-type, nan36a
, and iav1
mutants and nan rescue flies with and without PM or PFQ (means ± 1 SD, N = 6 flies each).
***p < 0.005, Mann-Whitney U tests with Benjamini-Hochberg correction). (D) Time course of the silencing of the tone-evoked CAPs of antennal CHNs
(means ± SD data from 3 wild-type flies each) during bath application of PM and PFQ. 100% corresponds to the mean amplitude before treatment.
666 Neuron 86, 665–671, May 6, 2015 ª2015 Elsevier Inc.
antennal displacements exhibited the characteristic nonlinear in-
tensity scaling that, arising from motile responses of CHNs (Go¨ p-
fert et al., 2006; Nadrowski et al., 2008), mechanically amplified
small antennal displacements with a gain of ten (Figure 1C, bot-
tom). PM and PFQ abolished both these electrical and motile
CHN responses, reducing the mechanical amplification gain to
one (Figures 1C and 1D). Electrical CHN responses are report-
edly also lost in nan36a
and iav1
mutants (Kim et al., 2003;
Gong et al., 2004), yet their CHNs are still motile (Go¨ pfert et al.,
2006), providing mechanical hyper-amplification with gains of
around 50 (Figure 1C, right). Unlike in wild-type flies, mechanical
amplification in nan36a
and iav1
mutants was resistant to PM and
PFQ (Figure 1C, see also Figure S1B). This resistance broke
when we expressed a UAS-nan rescue construct containing an
upstream activating sequence (UAS) in the nan36a
mutant back-
ground via the nan promoter fusion construct F-GAL4 (= nan-
GAL4) (Liu et al., 2007) (Figure 1C), which also rescued Iav local-
ization in the CHNs (Figure S2A).
nan and iav both encode TRP vanilloid (TRPV) subfamily mem-
bers that seem conserved across insect species (Matsuura et al.,
2009). Nan and Iav co-localize and presumably heteromerize in
the mechanosensory cilia of CHNs, where the two proteins are
abolished together in both nan36a
and iav1
nulls (Gong et al.,
2004; see also Figure S2A). To test whether Nan and Iav also
co-occur in cells other than CHNs, we generated flies co-ex-
pressing the promoter fusion constructs nan-GAL4 and iav-
lexA, in which the nan and iav promoters are fused to the
transcriptional activators GAL4 and LexA, respectively (Liu
et al., 2007; Shearin et al., 2013). Driving fluorescent reporters
via these constructs indicated that Nan and Iav exclusively co-
occur in CHNs. Judging from the promoter fusions, iav seems
solely expressed by CHNs, including the antennal ones and
the five CHNs of the larval abdominal lateral pentascolopidial or-
gan (lch5) (Figure 2A, Figures S2B–S2E). nan, by contrast, was
expressed more broadly, including most CHNs as well as
some multidendritic neurons (Figure 2A) and hygroreceptors in
the third segment of the fly’s antenna that reportedly require
Nan (Liu et al., 2007) (Figure S2E). When we used nan-GAL4 to
drive expression of the calcium sensor GCaMP6m (Chen et al.,
2013), we found that bath application of PM or PFQ induces
strong calcium signals in CHNs that co-express nan and iav,
but not in multidendritic neurons that only express nan (Fig-
ure 2B). PM and PFQ also evoked strong and sustained calcium
signals in antennal CHNs (Figure 2C), corroborating previous re-
ports that PM electrically silences cells through overstimulation
(Ausborn et al., 2005). For antennal CHNs, this silencing
occurred gradually within about 1 min after bath application of
PM or PFQ (Figure 1D), suggesting that the increased calcium
levels (Figure 2C) functionally deteriorate the CHNs. No insecti-
cide-evoked calcium responses were seen in the fly’s brain (Fig-
ures 2C–2E), and calcium responses were also absent from the
CHNs of nan36a
and iav1
mutants (Figures 2D–2F) as well as
from muscles (Figure S2F) and the hygroreceptors in the third
antennal segment that express only nan (Figures 2G and 2H).
Misexpressing iav by driving a UAS-iav construct (Kwon et al.,
2010) with the pan-neuronal driver elav-GAL4 conferred insecti-
cide-evoked calcium responses to these latter hygroreceptors
but not to central neurons in the brain (Figures 2G and 2H). iav
expression thus renders nan-positive cells, but not nan-negative
ones responsive to the insecticides, providing in vivo evidence
that cellular insecticide actions require both Iav and Nan.
To test whether insect TRPVs can confer cellular insecticide
responses in vitro, we transiently transduced hamster ovary
CHO-K1 cells with adenoviruses expressing Drosophila Nan or
Iav (Figure S3A). Because PFQ was found to deacetylate spon-
taneously in aqueous solution (Figure S3B), we also tested de-
acetylated PFQ (= dPFQ) (Figure 3; Figure S3B). Using fluo-4
as a calcium indicator (Gee et al., 2000), we found that PM,
PFQ, and dPFQ evoke calcium responses in cells co-expressing
Nan and Iav but not in cells expressing Nan or Iav alone (Fig-
ure 3A). Dose-response curves yielded half-maximal effective
(E50) concentrations of 0.1 and 0.12 mM for PM and dPFQ,
respectively (Figure 3G). Compared to dPFQ, PFQ was about
100-fold less potent (E50 of 10.5 mM, Figure S3C), suggesting
that PFQ is a prodrug that is activated through deacetylation.
dPFQ evoked faster calcium responses of Drosophila CHNs
than did PFQ (Figure S3D), providing in vivo support for such
PFQ activation. Using dPFQ, maximum calcium responses
were obtained when the CHO cells were co-transduced with
Nan and Iav adenoviral particles at a ratio of 1:1 (Figure 3B,
left). Western blotting confirmed that this co-transduction leads
to approximately equal cellular Nan and Iav protein levels (Fig-
ure 3B, right), suggesting that the insecticides evoke cellular cal-
cium signals by activating Nan-Iav complexes with a Nan:Iav
stoichiometry of 1:1. To test whether Nan and Iav assemble
into Nan-Iav complexes, we fused the two proteins with two
different epitope tags, co-expressed them in CHO cells, and
found that Nan co-immunoprecipitates with Iav protein (Fig-
ure 3C). To further test for Nan-Iav complex formation, we
tagged Iav and Nan with AcGFP and mCherry moieties, respec-
tively, and co-expressed them in CHO cells. Iav-AcGFP excita-
tion elicited Nan-mCherry emission, documenting Fo¨ rster reso-
nance energy transfer (FRET) between the AcGFP/mCherry
pair (Figure S3E). Together, these experiments document
in vitro complex formation for Nan and Iav, corroborating in vivo
indications that these two TRPVs form heteromers (Gong et al.,
2004; Delmas and Coste, 2013).
Confocal microscopy on CHO cells revealed that the bulk of
Nan and Iav proteins localizes to intracellular compartments,
regardless whether they were expressed alone or together (Fig-
ure S3F). In line with previous observations (Cuajungco et al.,
2006), heterologously expressed mouse TRPV4 was also found
mainly inside cells (Figure S3F). Analogous to mammalian
TRPVs, the two insect TRPVs thus seem to require specific stim-
uli and/or co-factors to facilitate their surface translocation (Ven-
katachalam and Montell, 2007). Notwithstanding the predomi-
nantly intracellular localization of heterologously expressed
Nan and Iav, the insecticide-evoked calcium signals were found
to reflect calcium entry into the CHO cells rather than internal cal-
cium mobilization. First, the responses were abolished by the
removal of calcium from the external medium, documenting
that they require extracellular calcium (Figure 3D). Second, the
calcium responses were blocked by ruthenium red (Figure 3E),
a cell-impermeable pan-inhibitor of TRPs (Vriens et al., 2009).
Third, although the low surface expression of Nan-Iav hampered
the detection of insecticide-evoked currents by patch clamp,
Neuron 86, 665–671, May 6, 2015 ª2015 Elsevier Inc. 667
a fluorescent voltage indicator whose translocation across
plasma membrane depends on the membrane depolarization
(Zheng et al., 2004) reported insecticide-induced changes
of the cell membrane potential (Figure 3F). These potential
changes resembled the calcium signals with respect to
their time course (Figure 3F, left) and their dose dependence
(Figure 3F, right). Like the calcium signals, the potential
FluorescenceΔF/F0
(%)FluorescenceΔF/F0
(%)FluorescenceΔF/F0
(%)
Time (s)
0
0 10050
10
20
30
lch5
md
lch5 dendrites
lch5 somata
PM
Ant
Dor
lch5mdA
B
iav-LexA>RFP
nan-GAL4>GFP
iav-LexA>RFP
nan-GAL4>GFP
Dor
Lat
lch5
nan-GAL4>GCaMP6m
0 15010050
md somata
lch5 somataPFQ
brain
PFQ
-30
0
30
60
60
brain
2nd segment
2nd segment
2nd segment
2nd segment2nd segment
2nd segment
2nd segment
PM
Caud.
Lat.
brain
PFQ
-30
0
30
brain
PM
Ant.
Dor.
Wild-type
Wild-type
nan36a
C
D
FluorescenceΔF/F0
(%)
Time (s)
60
0 15010050
brain
PFQ
-30
0 10050
0
30
brain
PM
iav1E
Adult JO
max.Fluoresc.ΔF/F0
(%)
F **
**
-25
50
150
0
100
wt nan36a
DMSO
PM
PFQ
PM
PFQ
PM
PFQ
PM
PFQ
iav1
PM
PFQ
elav-GAL4>GCaMP6m
50μm
100μm
100μm
**
*
100 150500
elav-GAL4>UAS-iav
G
max.Fluoresc.ΔF/F0
(%)
H
-5
10
30
40
0
20
wt
FluorescenceΔF/F0
(%)
Time (s)
-5
100 150500
0
30
10
20
brainbrain
3rd segment
3rd segment
3rd segment
PM PM
Wild-type
elav
>iav
Caud.
Lat.
elav-GAL4>GCaMP6m
100μm
Figure 2. Insecticides Affect CHNs
(A) CHNs in the adult antenna (left) and the larval
lch5 (right) co-express nan and iav, whereas some
multidendritic (md) neurons express nan (top right)
but not iav (bottom right). (B) Insecticide-evoked
calcium responses in the larval peripheral nervous
system revealed by driving GCaMP6m via nan-
GAL4. Right: regions of interest. Left: correspond-
ing calcium signals evoked by bath application of
50 mM PM (left) or PFQ (right) in the dendrites and
somata of lch5 neurons (left), and their absence in
md neurons that only express nan (right) (example
traces from one animal each). (C–F) Insecticide-
evoked calcium responses of CHNs in the second
antennal segment and brain neurons revealed by
expressing GCaMP6m via the pan-neural driver
elav-GAL4. Right: regions of interest. Left: example
traces of PM- and PFQ-evoked calcium signals in
wild-type flies (C) and nan36a
(D) and iav1
(E) mu-
tants. (F) Maximum calcium signals observed upon
compound administration (N = 6 each, means ±
SD). **p < 0.01, U tests with Benjamini-Hochberg
correction. Antennal CHNs but not central brain
neurons show insecticide-evoked calcium in-
creases in wild-type flies that are lost in nan36a
and
iav1
mutants (D–F). The slight movement artifacts at
the beginning of the responses in (B)–(E) are caused
by the insecticide injection. (G) Insecticide-evoked
calcium responses of hygroreceptors in the third
segment of the antenna brain neurons with and
without pan-neural misexpression of iav (example
traces from one animal each). (H) Respective
maximum calcium response amplitudes. N = 6
each, means ± SD). **p < 0.01, U tests with Benja-
mini-Hochberg correction. Iav selectively confers
calcium responses to the hygroreceptors, which
also express nan.
changes were abolished by the omission
of external calcium, indicating that Nan-
Iav complexes form calcium-conducting
ion channels (Figure S3G). By activating a
relatively low number of Nan-Iav com-
plexes that are exposed to the surface,
the insecticides thus promote calcium
entry into cells.
Togaininsightintothetargetselectivityof
the insecticides, we also transduced CHO-
K1 cells with the mouse TRPV channel
TRPV4. To allow for comparison with cells
that co-express Nan and Iav, we equalized
TRPV4 protein levels with those of Nan
and Iav via western blotting (Figure S3H).
The TRPV4 agonist GSK1016790A (Thor-
neloe et al., 2008) activated TRPV4 but not Nan-Iav (Figure 3G).
Conversely, PM activated Nan-Iav but not TRPV4 (Figure 3G).
PFQ failedtoactivateTRPV4 atconcentrationsofupto90mM(Fig-
ure S3I), whereas dPFQ activated both Nan-Iav and TRPV4,
though its potency for Nan-Iav was ca. 100-fold higher than for
TRPV4 (E50s of 0.12 and 10.5 mM, respectively; Figure 3G). Be-
sides GSK1016790A, we tested several agonists of mammalian
668 Neuron 86, 665–671, May 6, 2015 ª2015 Elsevier Inc.
TRPVs (Vriens et al., 2009), but none of them activated the co-ex-
pressed Nan and Iav proteins (Figure S3J). Contrasting with previ-
ous observations (Kim et al., 2003; Gong et al., 2004), hypotonic
stimuli failed to activate CHO cells expressing Nan or Iav alone
or Nan and Iav together, whereas TRPV4 conferred hypotonically
evoked responses to CHO cells (Figure S3K), consistent with pre-
vious reports (Liedtke et al., 2000; Strotmann et al., 2000; Wissen-
bach et al., 2000).
DISCUSSION
PM and PFQ are the first specific agonists of insect TRPs and the
first insecticides that are shown to target TRPs. By activating
Nan-Iav TRPV channel complexes, both insecticides impair in-
sect coordination by affecting CHNs. This cell-type-specific
insecticidal action is supported by the behavioral insecticide
resistance of Drosophila mutants with impaired CHNs (Fig-
ure 1A), as well as by the absence of insecticide-evoked re-
sponses from other sensory neurons (Ausborn et al., 2005), the
CNS (Figures 1C–1E), and muscles (Figure S2F). The cell-type
selectivity is shown to reflect the selective co-occurrence of
Nan and Iav in CHNs, where they have been proposed to
mediate mechanosensory stimulus transduction (Lehnert et al.,
2013). The absence of insecticide-evoked responses from mus-
cles is consistent with a recently reported role of Iav, but not Nan,
at the neuromuscular junction (Wong et al., 2014). Our inability to
reproduce the reported hypotonic activation of Nan and Iav in
CHO cells (Kim et al., 2003; Gong et al., 2004) raises the need
to revisit the activation mechanisms and roles of these channels
in mechanotransduction and CHN function.
Nan and Iav together are shown to be required and sufficient
to confer cellular insecticide responses in vivo (Figures 2D–2H)
and in vitro (Figure 3), promoting cellular calcium entry that
seems to electrically silence the CHNs (Figure 1D). Nan and
Iav are further shown to assemble into functional Nan-Iav com-
plexes (Figures 3C and S3E), corroborating previous immuno-
histological in vivo indications for their heteromerization (Gong
et al., 2004). Activating Nan-Iav complexes, but not their single
10-1
10-4
Compound concentration (μM)
10-3
101
10-2
100
103
102
+PM
+dPFQ
Nan + Iav
+GSK1016790A
-200
600
400
0
200
Fluorescence(RFU)
10-1
10-4
Compound concentration (μM)
10-3
101
10-2
100
103
102
+PM
+dPFQ
TRPV4
+GSK1016790A4000
3000
0
2000
1000
-1000
G
+Membrane potential probe
Nan + Iav
75
100
50
0
25
Fluorescence(%max)
10-1
dPFQ concentration (μM)
10-3
101
10-2
100
75
100
50
0
25
+Fluo-4
+Membrane potential probe
Nan + Iav
+Fluo-4
Time (s)
3002001000
F
Fluorescence(RFU)
10-1
10-4
Compound concentration (μM)
10-3
101
10-2
100
1000
800
600
0
400
200
Nan : Iav
1:0
3:1
1:1
1:3
0:1
0:0
B
Molecularweight(kDa)
1:0 3:1 1:1 1:3 0:1 0:0
220
120
100
80
60
50
40
30
20
Molecularweight(kDa)
IP: anti FLAG
WB: anti HA
IP: anti FLAG
WB: anti FLAG
Total lysate
WB: anti HA
Total lysate
WB: anti FLAG
150
150
150
100
Iav-FLAG
+Nan-HANan-
HA
Iav-
FLAG
Control
150
100
C
Fluorescence(RFU)
10-1
10-4
dPFQ concentration (μM)
10-3
101
10-2
100
1000
500
0
CaCl2
(mM)
15
10
5
2.5
0
DA
Time (s)
400
300
300
200
200
100
100
0
0
Time (s)
3002001000
Time (s)
3002001000
Time (s)
3002001000
Fluorescence(RFU)
400
300
200
100
0
Fluorescence(RFU)
Iav
+PM
+PFQ
+dPFQ
+Vehicle
Parental CHO
+PM
+PFQ
+dPFQ
+Vehicle
Nan
+PM
+PFQ
+dPFQ
+Vehicle
Nan + Iav
+PM
+PFQ
+dPFQ
+Vehicle
+Vehicle
+Vehicle
Control Ruth. Red
Fluorescence(RFU)
E
500
600
400
0
300
200
100
+dPFQ
+dPFQ
0
Figure 3. Insecticides Activate Nan-Iav Heteromers
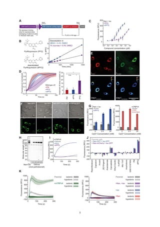
(A) Insecticides (20 mM) evoke calcium signals (relative fluorescence units [RFU]) in CHO cells co-expressing Nan and Iav but not parental cells or cells ex-
pressing Nan or Iav alone (averages [lines] ± 1 SD [areas] of 4 repetitions). (B) Dose-response relationships of dPFQ-evoked calcium signals and fitted Hill
equations for co-transduction with different Nan:Iav adenoviral particle ratios (left, n = 4 each). Right: respective western blot with an antibody against a common
AcGFP moiety of Nan and Iav. (C) Nan and Iav co-immunoprecipitate. CHO cells were transduced with FLAG-tagged Iav and/or HA-tagged Nan, and FLAG-Iav
was immunoprecipitated (IP) with an anti-FLAG antibody. (D) Dose-response relationships of dPFQ-evoked calcium responses of cells co-expressing Nan and
Iav at different external calcium concentrations (n = 4). (E) Maximum calcium responses evoked by 20 mM dPFQ or 0.2% DMSO in cells transduced with Nan and
Iav, with (controls) and without ruthenium red (n = 4). (F) dPFQ-evoked calcium and membrane potential signals as functions of time (left) and the dPFQ con-
centration (right) (n = 4). (G) Dose response of CHO cells transduced with Nan and Iav (left) or mouse TRPV4 (right) for PM, dPFQ, and GSK1016790A (n = 4).
Neuron 86, 665–671, May 6, 2015 ª2015 Elsevier Inc. 669
subunits, PM and PFQ are remarkable in that they selectively
stimulate two interacting TRPs, making them useful tools to
specifically probe the permeation properties of a heteromeric
TRP complex and its activation mechanisms. Judging from
our data, PM and PFQ seem to activate Nan-Iav directly, yet
further studies will be required to test the directness of this acti-
vation and to assess whether the insecticides physically bind to
Nan-Iav.
The apparent cell specificity conferred by their TRP targets
distinguishes PM and PFQ from other commercial insecticides
that act rather broadly on insect neurons or muscles. The use
of a different molecular target may explain in some cases why in-
sects resistant to other insecticides are still susceptible to PM
and PFQ (Maienfisch, 2012). Because Nan and Iav seem
conserved across insects, one would expect the two insecti-
cides to broadly act on insect species. Indeed, although PM
and PFQ are primarily used to control plant-sucking hemipteran
insects, they reportedly also affect thysanopteran (Maienfisch,
2012), orthopteran (Ausborn et al., 2005; Mo¨ ckel et al., 2011),
and coleopteran (Tait et al., 2011; Chang and Snyder, 2008;
Cole et al., 2010) insects and have nonlethal effects on honey
bees (Maienfisch, 2012). The different strengths of the effects
might reflect sequence variations of Nan-Iav and/or differences
in the importance of CHNs for insect survival: PM and PFQ are
described as feeding blockers that disrupt feeding in plant-suck-
ing insects (Maienfisch, 2012). Upon treatment, these insects
starve because they can no longer penetrate plants with their
mouthparts (Maienfisch, 2012). This ultimately lethal effect
seems to contrast with the persistent viability of Drosophila
and locusts (Ausborn et al., 2005). The dispensability of CHNs
for Drosophila survival is illustrated by the fact that nan and iav
mutants are viable and develop to adults without functional
CHNs (Kim et al., 2003; Gong et al., 2004). Possibly, movement
control by CHNs is particularly crucial for inserting the mouth-
parts into plant tissues, making plant-sucking insects particularly
vulnerable to PM and PFQ. Differences in insect feeding styles
might also explain the reportedly low acute toxicity of the two
insecticides for honey bees. In addition, we anticipate that tar-
geting TRPs with insecticides might help to reduce potential
side effects on pollinators: insect TRPP, for example, which is
implicated in Drosophila male fertility (Gao et al., 2003), is absent
in lepidopterans and hymenopterans, including bees (Matsuura
et al., 2009).
EXPERIMENTAL PROCEDURES
Animals
Flies were maintained in accordance with German Federal regulations (license
Gen.Az 501.40611/0166/501). Specific details regarding the strains used in the
experiments can be found in the Supplemental Experimental Procedures.
Behavioral Analyses
Tube-climbing assays were carried out under infrared illumination essentially
following established protocols (Sun et al., 2009).
In Vivo Cell Responses
The methods to access sound-evoked electrical and motile CHN responses
have previously been described (Albert et al., 2006). Live imaging of intracel-
lular calcium responses was performed following established protocols (Kami-
kouchi et al., 2010; Parton et al., 2010).
In Vitro Cell Responses
CHO-K1 cells were transduced with adenoviruses expressing Drosophila Nan
or Iav either alone or in combination, or mouse TRPV4, as fusion proteins con-
taining AcGFP and FLAG tags at carboxyl termini (for details, see Supple-
mental Experimental Procedures). Cells were seeded on 96-well plates and
their insecticide responses were assessed using a Fluorometric Imaging Plate
Reader (Marshall et al., 2013).
Statistical Analyses
Statistical comparison of means was performed using two-tailed Mann-Whit-
ney U tests and significance was concluded when p < 0.05. Unless otherwise
stated, data are presented as mean ± 1 SD.
SUPPLEMENTAL INFORMATION
Supplemental Information includes Supplemental Experimental Procedures,
three figures, and one movie and can be found with this article online at
http://dx.doi.org/10.1016/j.neuron.2015.04.001.
AUTHOR CONTRIBUTIONS
A.N., C.S., and R. Kandasamy contributed equally to this work. A.N. designed
and coordinated in vitro experiments, C.S. performed and analyzed most
in vivo experiments and devised figures, and R. Kandasamy conducted and
analyzed in vitro experiments. R. Katana, B.W., P.J., and V.L.S. studied me-
chanically evoked CHN responses, M.A. analyzed expression patterns,
N.B.R., L.S., and J.A.D. helped with heterologous expression, and F.-J.B. de-
signed calcium selectivity experiments. V.L.S. and M.C.G. initiated and coor-
dinated the work, and M.C.G. wrote the manuscript with A.N., C.S., V.L.S., and
N.B.R.
ACKNOWLEDGMENTS
We thank Maurice Kernan, Craig Montell, and the Bloomington Stock Centre
for providing fly strains, Changsoo Kim for providing anti-Iav antibody,
D. Piepenbrock and T. Effertz for help with pilot studies, Bart Geurten for
help with behavioral assays, Heribert Gras for help with data analysis and sta-
tistics, S. Pauls and M. Winkler for technical assistance, and Ansgar Bu¨ schges
and Barbara Wedel for helpful discussions. M.C.G. acknowledges generous
support from the Deutsche Forschungsgemeinschaft (Go¨ 1092/1-2, SFB 889
A1, Go¨ 1092/2-1, and INST 186/1081-1) and BASF.
Received: July 8, 2014
Revised: January 13, 2015
Accepted: March 10, 2015
Published: May 6, 2015
REFERENCES
Albert, J.T., Nadrowski, B., and Go¨ pfert, M.C. (2006). Mechanical tracing of
protein function in the Drosophila ear. Nat. Protoc. http://dx.doi.org/10.
1038/nprot.2006.364.
Ausborn, J., Wolf, H., Mader, W., and Kayser, H. (2005). The insecticide pyme-
trozine selectively affects chordotonal mechanoreceptors. J. Exp. Biol. 208,
4451–4466.
Bloomquist, J.R. (1996). Ion channels as targets for insecticides. Annu. Rev.
Entomol. 41, 163–190.
Casida, J.E. (2009). Pest toxicology: the primary mechanisms of pesticide ac-
tion. Chem. Res. Toxicol. 22, 609–619.
Casida, J.E., and Durkin, K.A. (2013). Neuroactive insecticides: targets, selec-
tivity, resistance, and secondary effects. Annu. Rev. Entomol. 58, 99–117.
Chang, G.C., and Snyder, W.E. (2008). Pymetrozine causes a nontarget pest,
the Colorado potato beetle (Coleoptera: Chrysomelidae), to leave potato
plants. J. Econ. Entomol. 101, 74–80.
670 Neuron 86, 665–671, May 6, 2015 ª2015 Elsevier Inc.
Chen, T.W., Wardill, T.J., Sun, Y., Pulver, S.R., Renninger, S.L., Baohan, A.,
Schreiter, E.R., Kerr, R.A., Orger, M.B., Jayaraman, V., et al. (2013).
Ultrasensitive fluorescent proteins for imaging neuronal activity. Nature 499,
295–300.
Cole,P.G.,Cutler,A.R.,Kobelt,A.J.,andHorne,P.A.(2010).Acuteandlong-term
effects of selective insecticides on Micromus tasmaniae Walker (Neuroptera:
Hemerobiidae), Coccinella transversalis F. (Coleoptera: Coccinellidae) and
Nabis kinbergii Reuter (Hemiptera: Miridae). Aust. J. Entomol. 49, 160–165.
Cuajungco, M.P., Grimm, C., Oshima, K., D’hoedt, D., Nilius, B., Mensenkamp,
A.R., Bindels, R.J., Plomann, M., and Heller, S. (2006). PACSINs bind to the
TRPV4 cation channel. PACSIN 3 modulates the subcellular localization of
TRPV4. J. Biol. Chem. 281, 18753–18762.
Delmas, P., and Coste, B. (2013). Mechano-gated ion channels in sensory sys-
tems. Cell 155, 278–284.
Duce, I.R., and Scott, R.H. (1985). Interactions of dihydroavermectin B1a,
GABA and ibotenic acid on locust (Schistocerca gregaria) muscle. Br. J.
Pharmacol. 86, 431P.
Field, L.H., and Matheson, T. (1998). Chordotonal organs of insects. In
Advances in Insect Physiology, 27, P.D. Evans, ed. (Elsevier), pp. 1–228.
Gao, Z., Ruden, D.M., and Lu, X. (2003). PKD2 cation channel is required for
directional sperm movement and male fertility. Curr. Biol. 13, 2175–2178.
Gee, K.R., Brown, K.A., Chen, W.N., Bishop-Stewart, J., Gray, D., and
Johnson, I. (2000). Chemical and physiological characterization of fluo-4
Ca(2+)-indicator dyes. Cell Calcium 27, 97–106.
Gong, Z., Son, W., Chung, Y.D., Kim, J., Shin, D.W., McClung, C.A., Lee, Y.,
Lee, H.W., Chang, D.J., Kaang, B.K., et al. (2004). Two interdependent
TRPV channel subunits, inactive and Nanchung, mediate hearing in
Drosophila. J. Neurosci. 24, 9059–9066.
Go¨ pfert, M.C., Albert, J.T., Nadrowski, B., and Kamikouchi, A. (2006).
Specification of auditory sensitivity by Drosophila TRP channels. Nat.
Neurosci. 9, 999–1000.
Kamikouchi, A., Inagaki, H.K., Effertz, T., Hendrich, O., Fiala, A., Go¨ pfert, M.C.,
and Ito, K. (2009). The neural basis of Drosophila gravity-sensing and hearing.
Nature 458, 165–171.
Kamikouchi, A., Wiek, R., Effertz, T., Go¨ pfert, M.C., and Fiala, A. (2010).
Transcuticular optical imaging of stimulus-evoked neural activities in the
Drosophila peripheral nervous system. Nat. Protoc. 5, 1229–1235.
Kavlie, R.G., and Albert, J.T. (2013). Chordotonal organs. Curr. Biol. 23,
R334–R335.
Kim, J., Chung, Y.D., Park, D.Y., Choi, S., Shin, D.W., Soh, H., Lee, H.W., Son,
W., Yim, J., Park, C.S., et al. (2003). A TRPV family ion channel required for
hearing in Drosophila. Nature 424, 81–84.
Kwon, Y., Shen, W.L., Shim, H.S., and Montell, C. (2010). Fine thermotactic
discrimination between the optimal and slightly cooler temperatures via a
TRPV channel in chordotonal neurons. J. Neurosci. 30, 10465–10471.
Lehnert, B.P., Baker, A.E., Gaudry, Q., Chiang, A.S., and Wilson, R.I. (2013).
Distinct roles of TRP channels in auditory transduction and amplification in
Drosophila. Neuron 77, 115–128.
Liedtke, W., Choe, Y., Martı´-Renom, M.A., Bell, A.M., Denis, C.S., Sali, A.,
Hudspeth, A.J., Friedman, J.M., and Heller, S. (2000). Vanilloid receptor-
related osmotically activated channel (VR-OAC), a candidate vertebrate os-
moreceptor. Cell 103, 525–535.
Liu, L., Li, Y., Wang, R., Yin, C., Dong, Q., Hing, H., Kim, C., and Welsh, M.J.
(2007). Drosophila hygrosensation requires the TRP channels water witch
and nanchung. Nature 450, 294–298.
Lu¨ mmen, P. (2013). Calcium channels as molecular target sites of novel insec-
ticides. In Advances in Insect Physiology, 44, E. Cohen, ed. (Elsevier),
pp. 287–347.
Maienfisch, P. (2012). Selective feeding blockers: pymetrozine, flonicamid,
and pyrifluquinanzon. In Modern Crop Protection Compounds, W. Kra¨ mer,
U. Schirmer, P. Jenschke, and M. Witschel, eds. (New York: John Wiley and
Sons), pp. 1327–1346.
Marshall, I.C., Owen, D.E., and McNulty, S. (2013). Measuring Ca2+
changes in
multiwell format using the Fluorometric Imaging Plate Reader (FLIPR(Ò)).
Methods Mol. Biol. 937, 103–109.
Matsuura, H., Sokabe, T., Kohno, K., Tominaga, M., and Kadowaki, T. (2009).
Evolutionary conservation and changes in insect TRP channels. BMC Evol.
Biol. 9, 228.
Mo¨ ckel, D., Seyfarth, E.-A., and Ko¨ ssl, M. (2011). Otoacoustic emissions in
bushcricket ears: general characteristics and the influence of the neuroactive
insecticide pymetrozine. J. Comp. Physiol. A Neuroethol. Sens. Neural Behav.
Physiol. 197, 193–202.
Nadrowski, B., Albert, J.T., and Go¨ pfert, M.C. (2008). Transducer-based force
generation explains active process in Drosophila hearing. Curr. Biol. 18, 1365–
1372.
Parton, R.M., Valle´ s, A.M., Dobbie, I.M., and Davis, I. (2010). Drosophila larval
fillet preparation and imaging of neurons. Cold Spring Harb Protoc 2010,
t5405.
Shearin, H.K., Dvarishkis, A.R., Kozeluh, C.D., and Stowers, R.S. (2013).
Expansion of the gateway multisite recombination cloning toolkit. PLoS ONE
8, e77724.
Strotmann, R., Harteneck, C., Nunnenmacher, K., Schultz, G., and Plant, T.D.
(2000). OTRPC4, a nonselective cation channel that confers sensitivity to
extracellular osmolarity. Nat. Cell Biol. 2, 695–702.
Sun, Y., Liu, L., Ben-Shahar, Y., Jacobs, J.S., Eberl, D.F., and Welsh, M.J.
(2009). TRPA channels distinguish gravity sensing from hearing in
Johnston’s organ. Proc. Natl. Acad. Sci. USA 106, 13606–13611.
Tait, M.F., Horak, A., and Dewar, A.M. (2011). Control of pollen beetles,
Meligethes aeneus, in oilseed rape using pymetrozine. Asp. Appl. Biol. 106,
187–194.
Thorneloe, K.S., Sulpizio, A.C., Lin, Z., Figueroa, D.J., Clouse, A.K.,
McCafferty, G.P., Chendrimada, T.P., Lashinger, E.S., Gordon, E., Evans, L.,
et al. (2008). N-((1S)-1-[4-((2S)-2-[(2,4-dichlorophenyl)sulfonyl]amino-3-hy-
droxypropanoyl)-1-piperazinyl]carbonyl-3-methylbutyl)-1-benzothiophene-2-
carboxamide (GSK1016790A), a novel and potent transient receptor potential
vanilloid 4 channel agonist induces urinary bladder contraction and hyperac-
tivity: Part I. J. Pharmacol. Exp. Ther. 326, 432–442.
Venkatachalam, K., and Montell, C. (2007). TRP channels. Annu. Rev.
Biochem. 76, 387–417.
Vriens, J., Appendino, G., and Nilius, B. (2009). Pharmacology of vanilloid tran-
sient receptor potential cation channels. Mol. Pharmacol. 75, 1262–1279.
Wissenbach, U., Bo¨ dding, M., Freichel, M., and Flockerzi, V. (2000). Trp12, a
novel Trp related protein from kidney. FEBS Lett. 485, 127–134.
Wong, C.O., Chen, K., Lin, Y.Q., Chao, Y., Duraine, L., Lu, Z., Yoon, W.H.,
Sullivan, J.M., Broadhead, G.T., Sumner, C.J., et al. (2014). A TRPV channel
in Drosophila motor neurons regulates presynaptic resting Ca2+
levels, syn-
apse growth, and synaptic transmission. Neuron 84, 764–777.
Yorozu, S., Wong, A., Fischer, B.J., Dankert, H., Kernan, M.J., Kamikouchi, A.,
Ito, K., and Anderson, D.J. (2009). Distinct sensory representations of wind and
near-field sound in the Drosophila brain. Nature 458, 201–205.
Zheng, W., Spencer, R.H., and Kiss, L. (2004). High throughput assay technol-
ogies for ion channel drug discovery. Assay Drug Dev. Technol. 2, 543–552.
Neuron 86, 665–671, May 6, 2015 ª2015 Elsevier Inc. 671
1
Neuron
Supplemental Information
TRP Channels in Insect Stretch
Receptors as Insecticide Targets
Alexandre Nesterov, Christian Spalthoff, Ramani Kandasamy, Radoslav Katana, Nancy
B. Rankl, Marta Andrés, Philipp Jähde, John A. Dorsch, Lynn F. Stam, Franz-Josef
Braun, Ben Warren, Vincent L. Salgado, and Martin C. Göpfert
2
Supplemental Figures
Supplemental Figure S1, associated with Figure 1. Insecticides and behavioral
effects. (A) Chemical structures of PM and PFQ. (B) Lack of insecticide resistance of
homozygous painless3
(pain3
) mutants, which reportedly also display gravitaxis
impairments (9). (A) Climbing scores as a function of time (left) after the flies had
been tapped down and 30 seconds later (right) for treatments with sugar water (H20),
sugar water plus DMSO, and the addition of PM or PFQ (N = 10 animals per vial, n =
5 repetitions, means ± SD). (B) CAP responses of antennal CHNs (left, example data
from single flies) and maximum CAP amplitudes (right, N = 6 flies each, means ±
SD). *: significant differences (p < 0.05, Mann-Whitney U-tests with Benjamini-
Hochberg correction). In the mutants, PM and PFQ both still abolish gravitaxis and
sound-evoked CAPs of antennal CHNs.
3
4
Figure S2, associated with Figure 2. Native TRPV expression and in situ
insecticide responses. (A) Nan-dependence of the ciliary localization of Iav
(arrows) in antennal CHNs. CHNs and Iav protein were stained with anti-HRP (top)
and anti-Iav (Gong et al., 2004) antibodies (bottom), respectively. Unlike CHN cilia of
wild-type flies (left), those of nan36a
mutants lack Iav (middle). Iav localization is
restored in nan36a
; nan-GAL4 > UAS-nan rescue flies (arrows). (B-E) nan and iav
expression in the adult brain (B) the larval nervous system (C), CHNs of larval lch5
(D), and hygroreceptors in the third segment of the adult antenna (E, left: nan and iav
expression, right: iav expression alone). Co-expression of nan and iav is observed in
the axon terminals of antennal chordotonal neurons in the antennal nerve (B,
arrowhead), the projections of antennal CHNs in the antennal mechanosensory
motor center (B, arrow), the axonal projections of lch5 neurons in the larval central
nervous system (C), and lch5 neuron somata (D). Antennal hygroreceptors express
only nan (E). (F) Absence of insecticide-evoked calcium responses in muscles in the
first segment of the antenna revealed by expressing UAS-GCaMP6m with the
skeletal muscle-specific driver Mhc-GAL4 (Schuster et al., 1996). Middle: regions of
interest: muscles in the first segment of the antenna (violet); second antennal
segment, which lacks muscles (blue). Left: time traces of the insecticide-evoked
calcium responses obtained from one animal during bath application of PM. Right:
Maximum calcium responses (N = 5 animals each, means ± SD). Note the close
resemblance of the signals obtained from muscles in the first antennal segment (1st
S.) and the second segment (2nd S.). The latter segment lacks muscles and, thus,
GCaMP expression.
5
6
Supplemental Figure S3, associated with Figure 3. In vitro TRPV expression
and cellular insecticide responses. (A) Constructs used for adenoviral
transduction. The coding regions of Drosophila nan or iav or the mouse TRPV4 gene
were fused with either AcGFP or mCherry fluorescent proteins at their carboxyl
termini. The AcGFP moiety was flanked by two FLAG tags, whereas the mCherry
moiety was flanked by two HA tags. Fusion proteins were expressed via a modified
CMV promoter that contained two Tet repressor binding sites, preventing production
of heterologous proteins in the adenovirus packaging cell line HEK293-TetR. (B)
Deacetylation of PFQ in aqueous solvents. Left: molecular formulas of PFQ and
dPFQ. Right: Increasing deacetylation of DMSO-dissolved PFQ in sugar water and
Hank's balanced salt solution (HBSS) with time. PFQ (concentration 10 ppm) was
kept at room temperature in the two different solvents, and the accumulation of its
deacetylated product (dPFQ) with time was monitored by liquid chromatography–
mass spectrometry. The percentage of dPFQ was calculated by integrating the
corresponding ion peaks. Note that small amounts of dPFQ were already present in
the starting solution, documenting spontaneous PFQ deacetylation. (C) Dose-
response curves of PFQ and dPFQ-evoked calcium signals in CHO-K1 cells co-
expressing Nan and Iav (means ± S.D., n = 4 repetitions each). Lines: fitted Hill
equations. (D) Time course of the calcium responses of antennal CHNs evoked by
PM, PFQ, and dPFQ (left, means (lines) ± 1 S.D. (areas)) (left) and respective time
constants deduced from Boltzmann fits (right). N =5-6animals per strain. *: p < 0.05,
Mann-Whitney U-tests with Benjamini-Hochberg correction. (E) FRET between Iav-
AcGFP and Nan-mCherry. Fluorescence intensities were acquired for Iav-AcGFP
(Donor channel, IDonor, upper left), Nan-mCherry (Acceptor channel, IAcceptor, upper
right), or FRET (FRET channel) filter sets. FRET images were corrected for spectral
bleed-through from the AcGFP channel to the mCherry channel and for direct
excitation of mCherry by the laser line used for AcGFP (FRETcorrected, lower left), and
subsequently normalized for expression levels (FRETnormalized, lower right).
Pseudocolors indicate fluorescence intensities in arbitrary units (for details, see
Supplemental Experimental Procedures online). (F) Localization of heterologously
expressed Ac-GFP-tagged Nan, Iav, Nan + Iav, and mouse TRPV4 in CHO cells by
confocal microscopy. Optical sections of the cells were taken at 3-5 m from the cell
bottom. All TRPs associate mainly with intracellular compartments (G) Calcium-
7
dependence of agonist-evoked plasma membrane potential changes in CHO cells
expressing Nan and Iav or mouse TRPV4, measured using a fluorescent membrane
potential indicator. Omission of external calcium virtually abolishes the potential
changes in cells co-expressing Nan and Iav but not cells expressing the non-
selective cation channel TRPV4. For details on TRPV4 expression, see panels F and
H. (H) Equalization of adenovirus-mediated cellular expression levels of mouse
TRPV4 with that of Drosophila Nan and Iav. CHO-K1 cells were transduced with
either fixed amounts of adenoviruses expressing AcGFP-tagged Nan and Iav (at a
1:1 ratio) or with various amounts of adenoviruses expressing AcGFP-tagged
TRPV4. The expression levels were assessed by Western blotting using an antibody
against a common AcGFP moiety. Asterisk: titer of mTRPV4 adenoviruses chosen
for functional comparisons (Fig. 3G). (I) Calcium responses of CHO cells expressing
mouse TRPV4 to 90 µM PFQ or dPFQ dissolved in 0.2% DMSO (vehicle) (averages
of four repetitions). (J) Fluo-4 fluorescence changes (arbitrary units) in parental CHO
cells and CHO cells co-transduced with Nan-GFP or Nan-mCherry and Iav-GFP in
response to PM and dPFQ (right) and known agonists of vertebrate TRPV channels
(19) (left) (n = 3 repetitions each). Nan and Iav-dependent cellular activation only
arises from PM and dPFQ (right). Resiniferatoxin, capsaicin, arvanil, [6]-gingerol,
anandamide, cannabidiol, 4-αPDD, RN 1747, GSK1016790A, PM and dPFQ were
tested at a concentration of 10 µM. Arachidonic acid and ethyl-vanillin were tested at
concentrations of 20 µM and 2 mM, respectively. (K) Hypotonically induced calcium
responses of CHO cells expressing mouse TRPV4 (left) and single Nan or Iav or Nan
+ Iav (right). Whereas TRPV4 conferred hypotonically evoked calcium responses to
CHO cells, the calcium signals of cells expressing Nan or Iav or Nan + Iav resemble
the residual signals of the parental cells (right). n = 3 repetitions each, means (lines)
± 1 S.D. (areas).
Supplemental Movies
Supplemental Movie S1, related to Figure 1. Insecticide effects on anti-
gravitaxis behavior. Climbing behavior of wild-type flies and iav1
mutants treated
with sugar water (H2O), sugar water plus DMSO, and sugar water plus DMSO plus
PM or PFQ. Climbing was monitored after the flies had been tapped down to the
bottom or their vial under infrared illumination.
8
Supplemental Experimental Procedures
Compounds
PM and GSK10116790A were obtained from Sigma, PFQ from ChemService Inc.,
(West Chester, PA), dPFQ from Wako Pure Chemical Industries, LTD (Richmond,
VA), and Ruthenium red from EMD Millipore (Billerica, MA).
Flies
Canton S was used as a wild-type strain. nan36
and iav1
mutants (Kim et al., 2003;
Gong et al., 2004) were kept and tested as homozygotes. UAS-nan and UAS-iav
were kindly provided by Maurice Kernan and Craig Montell, respectively. nan-GAL4
expression and iav-LexA expression were simultaneously analyzed by driving
hexameric 10XQUAS-6XeGFP and 13XLexAop2-6XmCherry reporters (Shearin, et
al., 2014). elav-GAL4, UAS-GCaMP6m, and Mhc-GAL4 stocks were obtained from
the Bloomington Drosophila Stock Center.
Compound administration
Compounds were administered by keeping the flies for 2 hours on filter paper soaked
with 300 µl feeding solution containing either 1% sucrose or 1% sucrose plus 1%
DMSO (controls) or 1% sucrose plus 1% of 20mM PM or PFQ dissolved in DMSO
(PM- and PFQ-treated flies). For bath application, substances were pre-diluted in
HL3.1 ringer solution (Feng et al., 2004) and DMSO and added either to 1ml of ringer
in the petri dish (larvae) or to a 20µl drop of ringer solution that was administered to
the head upon removal of the proboscis (adults).
Climbing assays
Climbing assays were carried out under infrared illumination using vials of 130 mm
height, with each vial containing 10 flies. After being tapped down to the bottom of
their vial, the flies were filmed for 30 seconds using a MotionTraveller 100 camera
(Imaging Solutions, Eningen, Germany). Climbing scores were determined at one
second intervals by counting the flies in the upper half of the vial and are presented
as percentages.
9
CHN sound responses
Experiments were carried out as described (Albert et al., 2006): flies were mounted
on a rod with their head, legs, wings and halters affixed to the thorax to minimize
movements. Antennal displacements were measured at the tip of the antennal arista
using a PSV-400 scanning laser vibrometer (Polytec, Waldbronn, Germany). The
mechanical best-frequency of each antenna was determined by fitting the power
spectrum of its free mechanical fluctuations with a simple harmonic oscillator model
(Albert et al., 2006). Sound-induced antennal displacements were measured in
response to pure tones at frequencies matching their individual antennal best-
frequencies, which varied between ca. 100 and 500 Hz. Sound-evoked CAPs were
recorded extracellularly from the antennal nerve with an electrolytically tapered
tungsten wire, with the indifferent electrode, also tungsten, placed in the thorax.
Antennal displacement amplitudes are presented as Fourier amplitudes at the
frequency of stimulation (Albert et al., 2006). CAP amplitudes are presented as the
Fourier amplitudes at twice the stimulus frequency, because of the frequency
doubling of the sound-evoked electrical response (Albert et al., 2007). Tone
intensities were measured as sound particle velocities using an Emkay NR 3158
pressure-gradient microphone (distributed by Knowles electronics, Sunnyvale, CA)
placed next to the fly (Albert et al., 2006).
Live imaging
Insecticide-evoked calcium signals were measured in fillets of third instar larvae
submersed in HL3.1 solution (Feng et al., 2004) and in intact adults whose heads
were mounted with Heliobond (Ivoclar Vivadent GmbH, Ellwangen, Germany) on a
cover slip. For imaging, the flies were mounted below a cover slip, with the proboscis
cut off and the head immersed in a drop of HL3.1 solution. Imaging was performed
with a charge-coupled device camera (Photometrics Cascade II:512) controlled by
the MetaFluor software package (Molecular Devices, LLC, Sunnyvale, USA) using an
Examiner D1 microscope (Carl Zeiss, Oberkochen, Germany) with a 40x water
immersion objective. Prior to bath application (larvae) or drop application into the
head capsule (adults), PM and dPFQ were pre-diluted in HL3.1 with DMSO, yielding
a final DMSO concentration of 0.3%.
10
Heterologous expression
Drosophila Nan and Iav, and mouse TRPV4 were heterologously expressed as
fusion proteins containing AcGFP and FLAG tags at their carboxyl termini. Initial
attempts to stably express Nan and Iav using conventional plasmid vectors failed due
to toxicity of these proteins to CHO-K1 cells during incubation at 37o
C, but not at
room temperature. To circumvent this problem and to achieve uniform expression
while maintaining the cells at room temperature, we transiently transduced them with
adenoviruses (for precedence for a heterologous expression of TRPVs by adenoviral
transduction, see e.g. Iwata et al., 2009). To generate expression constructs,
complementary DNAs (cDNAs) encoding Drosophila nan (NCBI NM_001274904.1)
and iav (NCBI NM_132125.1) were synthesized by Life Technologies (Grand Island,
NY), with the addition of sequences encoding FLAG antibody tags at the C-termini.
cDNA for mouse TRPV4 (NCBI NM_001274904.1) containing a C-terminal FLAG
epitope sequence was purchased from Origene (Rockville, MD). Insect cDNAs were
codon-optimized for expression in mammalian cells. The Nan-FLAG and Iav–FLAG
cDNAs were subcloned into the Bgl II and HindIII sites of the modified pAcGFP1-
Hyg-N1 vector (Clontech, Kyoto, Japan), which contained a FLAG tag at the C-
terminus of the AcGFP moiety (pAcGFP1-Hyg-N1-FLAG). The mTRPV4-FLAG cDNA
was PCR amplified using the primers 5’-GGACTTTCCAAAATGTCG-3’ and 5’-
CCGGCCGTTTATCACTACAGAATTCGAAGCTTAACCTTATCGTCGTCATCCTTGT
A-3’, subsequently digested with BglII and HindIII, and sub-cloned into the pAcGFP1-
Hyg-N1-FLAG vector. These cloning procedures added an AcGFP protein flanked by
two FLAG epitope tags to the carboxyl termini of each nan, iav and mouse TRPV4.
To produce Nan with fused HA epitopes and mCherry fluorescent protein at its
carboxyl terminus, codon-optimized nan cDNA was PCR amplified using the primers
5’-GCTGGTTTAGTGAACCGTCAG-3’ and 5’-
CCGCGGTACCGTCGACTGCAGAATTCGAAGCTTAGCGTAATCTGGAACATCGTA
TGGGTAGAAGTTGTTGTTGTCGCTGCACTCGGACTTGGG-3’, adding an HA
epitope tag to the C-terminus of nan. The PCR product was digested with XhoI and
HindIII, and subcloned into the modified pmCherry-N1 vector (Clontech), which
contained an HA tag at the C-terminus of the mCherry moiety. This cloning procedure
added mCherry protein flanked by two HA epitope tags to the C-terminus of nan.
Epitope-tagged nan and iav were digested with XhoI and NotI and subcloned to the
same sites of the adenovirus shuttle vector pENTCMV1-TetO (Welgen Inc.,
11
Worceter, MA). Epitope-tagged mTRPV4 was digested with BglII, blunt-ended with
Klenow and digested with XbaI. The fragment was subcloned into PmeI and XbaI
sites of the pENTCMV1-TetO.
To produce adenoviruses, pENTCMV1-TetO vectors containing tagged nan, iav or
mTRPV4 expression constructs were treated with LR Clonase II (Life Technologies)
and ligated to a pAdREP plasmid (Welgen), which contains the remaining adenovirus
genome. The pENTCMV1-TetO vector contains two Tet repressor binding sites within
a modified CMV promoter, which repress transcription of the gene of interest in cells
expressing the Tet repressor. The recombination products were transformed into
Escherichia coli cells, positive clones were selected, and the cosmid DNA was
isolated. The cosmid DNA was digested with Pac I and then transfected into
HEK293-TetR cells, which produce the Tet repressor (Postle et al., 1984), preventing
expression of TRP channels by the adenovirus packaging cells. Adenoviruses were
purified from large-scale cultures and viral titers were calculated as viral particles/ml
= Absorption at 260 nm x 1.1x 1014
.
Upon transduction, hamster CHO-K1 cells (ATCC ® CCL-61TM
) were seeded on
poly-D-lysine coated 96-well plates (Greiner Bio-One, Frickenhausen, Germany) in
100 μl of media, at a density of 40,000 cells per well. The cells were kept overnight at
37o
C, followed by 3 days at 25o
C. The medium was changed two days after seeding.
Both Ca2+
mobilization and changes of membrane potential were measured using a
FLIPR-TETRA instrument (Molecular Devices, Sunnyvale, CA). Ca2+
mobilization
was measured using fluo-4 (Life Technologies). The cells were loaded with 50 μl of
Hank's buffered salt solution (HBSS) containing 4 μM fluo-4AM, 5mM probenecid, 20
mM CaCl2, and 0.02% pluoronic for 2 hours at 25o
C. The dye was then discarded, 50
μl of HBSS were added, and fluorescence was monitored at 470-495nm/515-575nm
excitation/emission wavelengths. Test compounds were dissolved in DMSO and
added to the cells in 50 μl HBSS, yielding a final DMSO concentration of 0.2%.
Fluorescence was monitored for 10 minutes at 1 second intervals. For hypotonic
activation studies, the dye was discarded and 40 μl of HBSS were added, followed by
200 μl of buffer containing 20 mM HEPES, 11.1 mM glucose, 2.5 mM KCl, 20 mM
CaCl2, 0.8 mM MgCl2, and either 50 mM NaCl (hypotonic buffer) or 125 mM NaCl
(isotonic buffer), yielding a final osmolality of 207.5 mOsm/kg or 320 mOsm.kg,
12
respectively. To monitor changes of membrane potential, the cells were loaded for 2
hours with a proprietary membrane potential dye (Molecular Devices, Cat # R8042)
dissolved in HBSS. To study the effects of calcium on membrane potential, the dye
loading solution was discarded and replaced with 50 ul of 20mM HEPES, 11.1mM
Glucose, 125mM NaCl, and 2.5mM KCl, supplemented with indicated amounts of
CaCl2. Fluorescence was monitored at 510-545 nm/565-625 nm excitation/emission.
Western blotting and co-immunoprecipitation
For Western blotting, adenovirus-transduced cells were seeded on 35 mm dishes.
The cells were washed with phosphate-buffered saline and lysed in 300 μl of
NuPAGE LDS sample buffer (Life Technologies) supplemented with a protease
inhibitor cocktail (Sigma Aldrich) and TurboDNAse (Ambion). For co-
immunoprecipitation, adenovirus-transduced cells were seeded on 90-mm dishes
and lysed in 50mM HEPES, 10% glycerol, 1% Triton-X-100, 100mM NaCl, 1mM
EDTA, and 1mM EGTA, containing 0.5mM PMSF and the protease inhibitor cocktail
(Sigma). FLAG-tagged Iav protein was immunoprecipitated with anti-FLAG M2 affinity
gel (Sigma). The samples were electrophoresed using the NuPaGe 4-12% Bis-Tris
Pre-Cast gel system (Life Technologies). Proteins were detected using an antibody
against AcGFP (Clontech), anti-FLAG M2-peroxidase antibody (Sigma), or anti-HA-
biotin antibody (Covance). Blots were developed with ECL reagent (Thermo
Scientific).
Confocal microscopy
In situ expression patterns and protein localization were assessed with a Leica SP8
confocal laser scanning microscope. Images of Ac-GFP-tagged TRP channels in
CHO cells were taken using a Zeiss LSM 780 confocal laser scanning microscope
equipped with Zeiss Plan-Apochromat 63x/1.40 objective and AcGFP filter set
Förster resonance energy transfer (FRET) imaging was conducted with a dedicated
live cell-imaging Olympus FV1000 confocal microscope (Olympus America, Inc.,
Melville, NY). Images were acquired sequentially with two channels using a PLAPON
60XO/1.42 objective (Olympus America, Inc., Melville, NY). The sample was excited
at 488 nm with an Argon laser. Fluorescence was collected by the objective and
directed through a long-pass 560 nm dichroic mirror, whereas shorter wavelengths
were reflected to a spectral detection unit optimized for donor detection (500 nm -
13
600 nm), and longer ones were further filtered with a second spectral detection unit
set at the spectral range of 600nm - 700nm to detect the FRET signal from the
acceptor. Data was analyzed with PixFRET (Feige et al., 2005), which corrects the
FRET signal for spectral bleed-through from the donor channel to the acceptor
channel and for direct acceptor excitation by the laser line used for the donor. FRET
signals were quantified as described (Feige et al., 2005): FRET was corrected for
spectral bleed –through as
𝐹𝑅𝐸𝑇𝐶𝑜𝑟𝑟𝑒𝑐𝑡𝑒𝑑 = 𝐼 𝐹𝑅𝐸𝑇 − 𝐵𝑇𝐷𝑜𝑛𝑜𝑟 × 𝐼 𝐷𝑜𝑛𝑜𝑟 − 𝐵𝑇𝐴𝑐𝑐𝑒𝑝𝑡𝑜𝑟 × 𝐼𝐴 𝑐𝑐𝑒𝑝𝑡𝑜𝑟,
where IDonor, IAcceptor, IFRET are the fluorescence intensities in the AcGFP, mCherry,
and FRET channels, respectively, and BTDonor and BTAcceptor denote the respective
bleed-troughs from the donor and the acceptor channel, determined as the ratio
IFRET/IAcceptor and IFRET/IDonor when Iav-AcGFP and Nan-mCherry were expressed
alone. Upon correction for bleed-through, FRET signals were normalized for
expression levels,
𝐹𝑅𝐸𝑇 𝑁𝑜𝑟𝑚𝑎𝑙𝑖𝑧𝑒𝑑 =
𝐹𝑅𝐸𝑇 𝐶𝑜𝑟𝑟𝑒𝑐𝑡𝑒𝑑
√ 𝐼 𝐷𝑜𝑛𝑜𝑟 𝑥𝐼 𝐴𝑐𝑐𝑒𝑝𝑡𝑜𝑟
× 100 (Xia and Liu, 2001).
Supplemental References
Albert, J.T., Nadrowski, B., and Göpfert, M.C. (2007). Mechanical signatures of
transducer gating in the Drosophila ear. Curr. Biol. 17, 1000–1006.
Feige, J.N., Sage, D., Wahli, W., Desvergne, B., and Gelman, L. (2005). PixFRET, an
ImageJ plug-in for FRET calculation that can accomodate variations in spectral
bleed-throughs. Microsc. Res. Tech. 68, 51-58.
Feng, Y., Ueda, A., and Wu, C.F. (2004). A modified minimal hemolymph-like
solution, HL3.1, for physiological recordings at the neuromuscular junctions of normal
and mutant Drosophila larvae. J. Neurogenet. 18, 377–402.
Iwata, Y., Katanosaka, Y., Arai, Y., Shigekawa, M., and Wakabayashi, S. (2009).
Dominant-negative inhibition of Ca2+
influx via TRPV2 ameliorates muscular
dystrophy in animal models. Hum. Mol. Genet. 18, 824-834.
14
Postle, K., Nguyen, T.T., and Bertrand, K.P. (1984). Nucleotide sequence of the
repressor gene of the Tn10 Tetracycline resistance determinant. Nucleic Acids Res.
12, 4849–4863.
Schuster, C.M., Davis, G.W., Fetter, R.D., and Goodman, C.S. (1996). Genetic
dissection of structural and functional components of synaptic plasticity. I. Fasciclin II
controls synaptic stabilization and growth. Neuron 17, 641–654.
Shearin, H.K., Macdonald, I.S., Spector, L.P., and Stowers, R.S. (2014). Hexameric
GFP and mCherry reporters for the Drosophila GAL4, Q, and LexA transcription
systems. Genetics 196, 951–960.
Xia, Z., Liu, Y. (2001). Reliable and global measurement of fluorescence resonance
energy transfer using fluorescence microscopes. Biophys. J. 81, 2395–2402.

TRPV Neuron 2015

  • 1.
    Report TRP Channels inInsect Stretch Receptors as Insecticide Targets Highlights d Two commercial insecticides disrupt insect coordination and hearing d The insecticides silence stretch receptors that co-express the TRPs Iav and Nan d Nan and Iav together confer cellular insecticide responses in vivo and in vitro d The two insecticides are specific agonists of Nan-Iav complexes Authors Alexandre Nesterov, Christian Spalthoff, ..., Vincent L. Salgado, Martin C. Go¨ pfert Correspondence vincent.salgado@basf.com (V.L.S.), mgoepfe@gwdg.de (M.C.G.) In Brief TRP channels form homo- and heteromers in many cell types. Nesterov et al. show that two commercial insecticides target a heteromeric TRP that is specific for insect stretch receptor cells. Nesterov et al., 2015, Neuron 86, 665–671 May 6, 2015 ª2015 Elsevier Inc. http://dx.doi.org/10.1016/j.neuron.2015.04.001
  • 2.
    Neuron Report TRP Channels inInsect Stretch Receptors as Insecticide Targets Alexandre Nesterov,1,3 Christian Spalthoff,2,3 Ramani Kandasamy,1,3 Radoslav Katana,2 Nancy B. Rankl,1 Marta Andre´ s,2 Philipp Ja¨ hde,2 John A. Dorsch,1 Lynn F. Stam,1 Franz-Josef Braun,1 Ben Warren,2 Vincent L. Salgado,1,* and Martin C. Go¨ pfert2,* 1BASF Corporation, Research Triangle Park, NC 27709, USA 2Department of Cellular Neurobiology, University of Go¨ ttingen, 37077 Go¨ ttingen, Germany 3Co-first author *Correspondence: vincent.salgado@basf.com (V.L.S.), mgoepfe@gwdg.de (M.C.G.) http://dx.doi.org/10.1016/j.neuron.2015.04.001 SUMMARY Defining the molecular targets of insecticides is crucial for assessing their selectivity and potential impact on environment and health. Two commercial insecticides are now shown to target a transient re- ceptor potential (TRP) ion channel complex that is unique to insect stretch receptor cells. Pymetrozine and pyrifluquinazon disturbed Drosophila coordina- tion and hearing by acting on chordotonal stretch receptor neurons. This action required the two TRPs Nanchung (Nan) and Inactive (Iav), which co- occur exclusively within these cells. Nan and Iav together sufficed to confer cellular insecticide responses in vivo and in vitro, and the two insecti- cides were identified as specific agonists of Nan- Iav complexes that, by promoting cellular calcium influx, silence the stretch receptor cells. This estab- lishes TRPs as insecticide targets and defines spe- cific agonists of insect TRPs. It also shows that TRPs can render insecticides cell-type selective and puts forward TRP targets to reduce side effects on non-target species. INTRODUCTION Most highly effective insecticides act on targets specific to insect nerves and muscles (Bloomquist, 1996; Casida, 2009; Casida and Durkin, 2013; Lu¨ mmen, 2013). Despite decades of intensive research to discover new insecticides and insecticide targets, commercial neuroactive insecticides all seem to converge on only seven molecular targets, the last of which was uncovered 30 years ago (Duce and Scott, 1985). Because neuroactive in- secticides often act on ion channels, it was speculated that some insecticides might target transient receptor potential (TRP) family members (Lu¨ mmen, 2013). TRPs form homo- and heteromeric cation channels in diverse cell types (Venkatacha- lam and Montell, 2007), but experimental evidence demon- strating that insecticides affect insects by acting on TRPs has not been reported so far (Casida and Durkin, 2013; Lu¨ mmen, 2013). Pymetrozine (PM) and pyrifluquinazon (PFQ) (see Figure S1A) are two commercial synthetic insecticides with unknown molec- ular targets (Maienfisch, 2012; Casida and Durkin, 2013). PM and PFQ have received considerable attention because they report- edly disrupt coordination and feeding of plant-sucking insects such as aphids and whiteflies and are effective against insects that have developed resistance to other insecticides, while hav- ing low acute toxicity to bees (Maienfisch, 2012). Studies on locusts have shown that PM specifically affects chordotonal neurons (CHNs) (Ausborn et al., 2005)—serially arranged stretch receptors that control body movements in insects and crusta- ceans (Field and Matheson, 1998; Kavlie and Albert, 2013) and allow Drosophila to also sense gravity and to hear (Kamikouchi et al., 2009; Yorozu et al., 2009; Sun et al., 2009). By analyzing insecticidal effects of PM and PFQ on Drosophila behavior and cell function, we have now identified TRP channels as their target proteins. RESULTS To test for insecticide effects, we kept wild-type flies for 2 hr on 1% sugar water containing 0.5% DMSO and PM or PFQ at con- centrations of 200 mM. PM or PFQ rendered the flies uncoordi- nated and inactive, making them stay sedentary at the bottom of their vial. We quantified this behavior with a simple climbing assay (Sun et al., 2009), in which the percentage of flies is scored that climb up in darkness into the upper half of a vertical vial (Fig- ure 1A). Control flies kept on sugar water alone or on sugar water plus DMSO displayed normal anti-gravitaxis behavior: within 30 s after being tapped down to the bottom, ca. 70% of the flies climbed up, against the Earth’s gravitational field (Figure 1B, left and right panels). This anti-gravitaxis was abolished by PM or PFQ, resulting in climbing scores of consistently less than 1% (Figure 1B, left and right panels, and Movie S1). Gravitaxis de- fects reportedly also characterize Drosophila nanchung36a (nan36a ) and inactive1 (iav1 ) null mutants, whose CHNs are func- tionally impaired (Kim et al., 2003; Gong et al., 2004). Consistent with previous observations (Sun et al., 2009), we found that some residual gravitaxis persists in these mutants (Figure 1B, middle and right panels), presumably because gravity sensing is partly taken over by other mechanosensory cells when CHNs are impaired permanently (Kamikouchi et al., 2009). Neither PM nor PFQ affected this residual gravitaxis (Figure 1B, middle Neuron 86, 665–671, May 6, 2015 ª2015 Elsevier Inc. 665
  • 3.
    and right panels,see also Movie S1 and Figure S1B), document- ing that nan36 and iav1 mutants show behavioral resistance to the two insecticides. Gravity sensing and hearing in Drosophila are mediated by some 500 CHNs in the second segment of the fly’s antenna (Ka- mikouchi et al., 2009; Sun et al., 2009). To test whether PM and PFQ affect CHNs, we exposed the flies to pure tones and moni- tored the resulting antennal displacements and associated com- pound action potentials (CAPs) of the antennal CHNs (Figure 1C). In wild-type flies treated with sugar water alone or sugar water plus DMSO, sound particle velocities exceeding 0.1 mm/s evoked robust CAP responses (Figure 1C, top). Sound-induced Time (s) 0 10 20 30 Time (s) Climbingscore(%)60 80 40 20 0 10 20 30 Time (s) 0 10 20 30 iav1 on H2 O/sucrose +200μM PM +200μM PFQ +DMSO +200μM PM +200μM PFQ +DMSO CantonS on H2 O/sucrose +200μM PM +200μM PFQ +0.5% DMSO nan36a on H2 O/sucroseA B CAPamplitude(μV) 0 40 50 50 30 10 20 Antennal displacement CAP Sound stimulus C n.s. n.s. n.s.n.s. ****** n.s. n.s. n.s.n.s. ****** 0 10 20 30 40 50 Max.CAPamplitude(μV) 0 40 30 10 20 CantonS nan rescueiav1 nan36a DMSO PM PFQ DMSO PM PFQ DMSO PM PFQ DMSO PM PFQ Amplificationgain CantonS nan36a H2 O DMSO PM PFQ H2 O DMSO PM PFQ iav1 H2 O DMSO PM PFQ n.s.n.s. n.s. n.s. *** +PM +PFQ CantonS +DMSO 0 0.5 1.5 1 Antennaldisplacement Soundparticlevelocity mm m*s-1( ( 10-4 Sound velocity (m/s) 10-5 10-3 10-2 10-1 10-6 +PM +PFQ CantonS +DMSO D Time (s) 100 150 50 0 rel.CAPresponse(%) CAP response after treatmentbefore treatment Sound stimulus (235 hz) 120-30 0 60 Sound stimulus (235 hz) 5μV 5ms CAP response 5μV 5ms Sound PM or PFQ application Figure 1. Insecticides Affect Drosophila Behavior through CHNs (A) Climbing assay, in which the percentage of flies that climb in darkness into the upper half of their vial is scored. (B) Left: climbing scores of wild-type flies fed with and without PM or PFQ, determined at 2 s intervals, after the animals had been tapped down (N = 10 flies per vial, n = 10 repetitions each). Lines: means; colored areas: ±1 SD. Middle and right: corresponding climbing scores for nan36a and iav1 mutants with and without PM or PFQ. (C) Left: measuring sound- induced antennal displacements and compound action potentials (CAPs) of antennal CHNs (green). Middle: CAP amplitudes (top) and corresponding mechanical susceptibility of the antenna (bottom) as functions of the sound particle velocity (example data from one animal each). In the control, CAP amplitudes reach 35 mV (top), and motile CHN responses amplify the antenna’s mechanical susceptibility to faint sounds with a gain of ca. 10 (arrow). Right: maximum CAP amplitudes (top) and amplification gains (bottom) in wild-type, nan36a , and iav1 mutants and nan rescue flies with and without PM or PFQ (means ± 1 SD, N = 6 flies each). ***p < 0.005, Mann-Whitney U tests with Benjamini-Hochberg correction). (D) Time course of the silencing of the tone-evoked CAPs of antennal CHNs (means ± SD data from 3 wild-type flies each) during bath application of PM and PFQ. 100% corresponds to the mean amplitude before treatment. 666 Neuron 86, 665–671, May 6, 2015 ª2015 Elsevier Inc.
  • 4.
    antennal displacements exhibitedthe characteristic nonlinear in- tensity scaling that, arising from motile responses of CHNs (Go¨ p- fert et al., 2006; Nadrowski et al., 2008), mechanically amplified small antennal displacements with a gain of ten (Figure 1C, bot- tom). PM and PFQ abolished both these electrical and motile CHN responses, reducing the mechanical amplification gain to one (Figures 1C and 1D). Electrical CHN responses are report- edly also lost in nan36a and iav1 mutants (Kim et al., 2003; Gong et al., 2004), yet their CHNs are still motile (Go¨ pfert et al., 2006), providing mechanical hyper-amplification with gains of around 50 (Figure 1C, right). Unlike in wild-type flies, mechanical amplification in nan36a and iav1 mutants was resistant to PM and PFQ (Figure 1C, see also Figure S1B). This resistance broke when we expressed a UAS-nan rescue construct containing an upstream activating sequence (UAS) in the nan36a mutant back- ground via the nan promoter fusion construct F-GAL4 (= nan- GAL4) (Liu et al., 2007) (Figure 1C), which also rescued Iav local- ization in the CHNs (Figure S2A). nan and iav both encode TRP vanilloid (TRPV) subfamily mem- bers that seem conserved across insect species (Matsuura et al., 2009). Nan and Iav co-localize and presumably heteromerize in the mechanosensory cilia of CHNs, where the two proteins are abolished together in both nan36a and iav1 nulls (Gong et al., 2004; see also Figure S2A). To test whether Nan and Iav also co-occur in cells other than CHNs, we generated flies co-ex- pressing the promoter fusion constructs nan-GAL4 and iav- lexA, in which the nan and iav promoters are fused to the transcriptional activators GAL4 and LexA, respectively (Liu et al., 2007; Shearin et al., 2013). Driving fluorescent reporters via these constructs indicated that Nan and Iav exclusively co- occur in CHNs. Judging from the promoter fusions, iav seems solely expressed by CHNs, including the antennal ones and the five CHNs of the larval abdominal lateral pentascolopidial or- gan (lch5) (Figure 2A, Figures S2B–S2E). nan, by contrast, was expressed more broadly, including most CHNs as well as some multidendritic neurons (Figure 2A) and hygroreceptors in the third segment of the fly’s antenna that reportedly require Nan (Liu et al., 2007) (Figure S2E). When we used nan-GAL4 to drive expression of the calcium sensor GCaMP6m (Chen et al., 2013), we found that bath application of PM or PFQ induces strong calcium signals in CHNs that co-express nan and iav, but not in multidendritic neurons that only express nan (Fig- ure 2B). PM and PFQ also evoked strong and sustained calcium signals in antennal CHNs (Figure 2C), corroborating previous re- ports that PM electrically silences cells through overstimulation (Ausborn et al., 2005). For antennal CHNs, this silencing occurred gradually within about 1 min after bath application of PM or PFQ (Figure 1D), suggesting that the increased calcium levels (Figure 2C) functionally deteriorate the CHNs. No insecti- cide-evoked calcium responses were seen in the fly’s brain (Fig- ures 2C–2E), and calcium responses were also absent from the CHNs of nan36a and iav1 mutants (Figures 2D–2F) as well as from muscles (Figure S2F) and the hygroreceptors in the third antennal segment that express only nan (Figures 2G and 2H). Misexpressing iav by driving a UAS-iav construct (Kwon et al., 2010) with the pan-neuronal driver elav-GAL4 conferred insecti- cide-evoked calcium responses to these latter hygroreceptors but not to central neurons in the brain (Figures 2G and 2H). iav expression thus renders nan-positive cells, but not nan-negative ones responsive to the insecticides, providing in vivo evidence that cellular insecticide actions require both Iav and Nan. To test whether insect TRPVs can confer cellular insecticide responses in vitro, we transiently transduced hamster ovary CHO-K1 cells with adenoviruses expressing Drosophila Nan or Iav (Figure S3A). Because PFQ was found to deacetylate spon- taneously in aqueous solution (Figure S3B), we also tested de- acetylated PFQ (= dPFQ) (Figure 3; Figure S3B). Using fluo-4 as a calcium indicator (Gee et al., 2000), we found that PM, PFQ, and dPFQ evoke calcium responses in cells co-expressing Nan and Iav but not in cells expressing Nan or Iav alone (Fig- ure 3A). Dose-response curves yielded half-maximal effective (E50) concentrations of 0.1 and 0.12 mM for PM and dPFQ, respectively (Figure 3G). Compared to dPFQ, PFQ was about 100-fold less potent (E50 of 10.5 mM, Figure S3C), suggesting that PFQ is a prodrug that is activated through deacetylation. dPFQ evoked faster calcium responses of Drosophila CHNs than did PFQ (Figure S3D), providing in vivo support for such PFQ activation. Using dPFQ, maximum calcium responses were obtained when the CHO cells were co-transduced with Nan and Iav adenoviral particles at a ratio of 1:1 (Figure 3B, left). Western blotting confirmed that this co-transduction leads to approximately equal cellular Nan and Iav protein levels (Fig- ure 3B, right), suggesting that the insecticides evoke cellular cal- cium signals by activating Nan-Iav complexes with a Nan:Iav stoichiometry of 1:1. To test whether Nan and Iav assemble into Nan-Iav complexes, we fused the two proteins with two different epitope tags, co-expressed them in CHO cells, and found that Nan co-immunoprecipitates with Iav protein (Fig- ure 3C). To further test for Nan-Iav complex formation, we tagged Iav and Nan with AcGFP and mCherry moieties, respec- tively, and co-expressed them in CHO cells. Iav-AcGFP excita- tion elicited Nan-mCherry emission, documenting Fo¨ rster reso- nance energy transfer (FRET) between the AcGFP/mCherry pair (Figure S3E). Together, these experiments document in vitro complex formation for Nan and Iav, corroborating in vivo indications that these two TRPVs form heteromers (Gong et al., 2004; Delmas and Coste, 2013). Confocal microscopy on CHO cells revealed that the bulk of Nan and Iav proteins localizes to intracellular compartments, regardless whether they were expressed alone or together (Fig- ure S3F). In line with previous observations (Cuajungco et al., 2006), heterologously expressed mouse TRPV4 was also found mainly inside cells (Figure S3F). Analogous to mammalian TRPVs, the two insect TRPVs thus seem to require specific stim- uli and/or co-factors to facilitate their surface translocation (Ven- katachalam and Montell, 2007). Notwithstanding the predomi- nantly intracellular localization of heterologously expressed Nan and Iav, the insecticide-evoked calcium signals were found to reflect calcium entry into the CHO cells rather than internal cal- cium mobilization. First, the responses were abolished by the removal of calcium from the external medium, documenting that they require extracellular calcium (Figure 3D). Second, the calcium responses were blocked by ruthenium red (Figure 3E), a cell-impermeable pan-inhibitor of TRPs (Vriens et al., 2009). Third, although the low surface expression of Nan-Iav hampered the detection of insecticide-evoked currents by patch clamp, Neuron 86, 665–671, May 6, 2015 ª2015 Elsevier Inc. 667
  • 5.
    a fluorescent voltageindicator whose translocation across plasma membrane depends on the membrane depolarization (Zheng et al., 2004) reported insecticide-induced changes of the cell membrane potential (Figure 3F). These potential changes resembled the calcium signals with respect to their time course (Figure 3F, left) and their dose dependence (Figure 3F, right). Like the calcium signals, the potential FluorescenceΔF/F0 (%)FluorescenceΔF/F0 (%)FluorescenceΔF/F0 (%) Time (s) 0 0 10050 10 20 30 lch5 md lch5 dendrites lch5 somata PM Ant Dor lch5mdA B iav-LexA>RFP nan-GAL4>GFP iav-LexA>RFP nan-GAL4>GFP Dor Lat lch5 nan-GAL4>GCaMP6m 0 15010050 md somata lch5 somataPFQ brain PFQ -30 0 30 60 60 brain 2nd segment 2nd segment 2nd segment 2nd segment2nd segment 2nd segment 2nd segment PM Caud. Lat. brain PFQ -30 0 30 brain PM Ant. Dor. Wild-type Wild-type nan36a C D FluorescenceΔF/F0 (%) Time (s) 60 0 15010050 brain PFQ -30 0 10050 0 30 brain PM iav1E Adult JO max.Fluoresc.ΔF/F0 (%) F ** ** -25 50 150 0 100 wt nan36a DMSO PM PFQ PM PFQ PM PFQ PM PFQ iav1 PM PFQ elav-GAL4>GCaMP6m 50μm 100μm 100μm ** * 100 150500 elav-GAL4>UAS-iav G max.Fluoresc.ΔF/F0 (%) H -5 10 30 40 0 20 wt FluorescenceΔF/F0 (%) Time (s) -5 100 150500 0 30 10 20 brainbrain 3rd segment 3rd segment 3rd segment PM PM Wild-type elav >iav Caud. Lat. elav-GAL4>GCaMP6m 100μm Figure 2. Insecticides Affect CHNs (A) CHNs in the adult antenna (left) and the larval lch5 (right) co-express nan and iav, whereas some multidendritic (md) neurons express nan (top right) but not iav (bottom right). (B) Insecticide-evoked calcium responses in the larval peripheral nervous system revealed by driving GCaMP6m via nan- GAL4. Right: regions of interest. Left: correspond- ing calcium signals evoked by bath application of 50 mM PM (left) or PFQ (right) in the dendrites and somata of lch5 neurons (left), and their absence in md neurons that only express nan (right) (example traces from one animal each). (C–F) Insecticide- evoked calcium responses of CHNs in the second antennal segment and brain neurons revealed by expressing GCaMP6m via the pan-neural driver elav-GAL4. Right: regions of interest. Left: example traces of PM- and PFQ-evoked calcium signals in wild-type flies (C) and nan36a (D) and iav1 (E) mu- tants. (F) Maximum calcium signals observed upon compound administration (N = 6 each, means ± SD). **p < 0.01, U tests with Benjamini-Hochberg correction. Antennal CHNs but not central brain neurons show insecticide-evoked calcium in- creases in wild-type flies that are lost in nan36a and iav1 mutants (D–F). The slight movement artifacts at the beginning of the responses in (B)–(E) are caused by the insecticide injection. (G) Insecticide-evoked calcium responses of hygroreceptors in the third segment of the antenna brain neurons with and without pan-neural misexpression of iav (example traces from one animal each). (H) Respective maximum calcium response amplitudes. N = 6 each, means ± SD). **p < 0.01, U tests with Benja- mini-Hochberg correction. Iav selectively confers calcium responses to the hygroreceptors, which also express nan. changes were abolished by the omission of external calcium, indicating that Nan- Iav complexes form calcium-conducting ion channels (Figure S3G). By activating a relatively low number of Nan-Iav com- plexes that are exposed to the surface, the insecticides thus promote calcium entry into cells. Togaininsightintothetargetselectivityof the insecticides, we also transduced CHO- K1 cells with the mouse TRPV channel TRPV4. To allow for comparison with cells that co-express Nan and Iav, we equalized TRPV4 protein levels with those of Nan and Iav via western blotting (Figure S3H). The TRPV4 agonist GSK1016790A (Thor- neloe et al., 2008) activated TRPV4 but not Nan-Iav (Figure 3G). Conversely, PM activated Nan-Iav but not TRPV4 (Figure 3G). PFQ failedtoactivateTRPV4 atconcentrationsofupto90mM(Fig- ure S3I), whereas dPFQ activated both Nan-Iav and TRPV4, though its potency for Nan-Iav was ca. 100-fold higher than for TRPV4 (E50s of 0.12 and 10.5 mM, respectively; Figure 3G). Be- sides GSK1016790A, we tested several agonists of mammalian 668 Neuron 86, 665–671, May 6, 2015 ª2015 Elsevier Inc.
  • 6.
    TRPVs (Vriens etal., 2009), but none of them activated the co-ex- pressed Nan and Iav proteins (Figure S3J). Contrasting with previ- ous observations (Kim et al., 2003; Gong et al., 2004), hypotonic stimuli failed to activate CHO cells expressing Nan or Iav alone or Nan and Iav together, whereas TRPV4 conferred hypotonically evoked responses to CHO cells (Figure S3K), consistent with pre- vious reports (Liedtke et al., 2000; Strotmann et al., 2000; Wissen- bach et al., 2000). DISCUSSION PM and PFQ are the first specific agonists of insect TRPs and the first insecticides that are shown to target TRPs. By activating Nan-Iav TRPV channel complexes, both insecticides impair in- sect coordination by affecting CHNs. This cell-type-specific insecticidal action is supported by the behavioral insecticide resistance of Drosophila mutants with impaired CHNs (Fig- ure 1A), as well as by the absence of insecticide-evoked re- sponses from other sensory neurons (Ausborn et al., 2005), the CNS (Figures 1C–1E), and muscles (Figure S2F). The cell-type selectivity is shown to reflect the selective co-occurrence of Nan and Iav in CHNs, where they have been proposed to mediate mechanosensory stimulus transduction (Lehnert et al., 2013). The absence of insecticide-evoked responses from mus- cles is consistent with a recently reported role of Iav, but not Nan, at the neuromuscular junction (Wong et al., 2014). Our inability to reproduce the reported hypotonic activation of Nan and Iav in CHO cells (Kim et al., 2003; Gong et al., 2004) raises the need to revisit the activation mechanisms and roles of these channels in mechanotransduction and CHN function. Nan and Iav together are shown to be required and sufficient to confer cellular insecticide responses in vivo (Figures 2D–2H) and in vitro (Figure 3), promoting cellular calcium entry that seems to electrically silence the CHNs (Figure 1D). Nan and Iav are further shown to assemble into functional Nan-Iav com- plexes (Figures 3C and S3E), corroborating previous immuno- histological in vivo indications for their heteromerization (Gong et al., 2004). Activating Nan-Iav complexes, but not their single 10-1 10-4 Compound concentration (μM) 10-3 101 10-2 100 103 102 +PM +dPFQ Nan + Iav +GSK1016790A -200 600 400 0 200 Fluorescence(RFU) 10-1 10-4 Compound concentration (μM) 10-3 101 10-2 100 103 102 +PM +dPFQ TRPV4 +GSK1016790A4000 3000 0 2000 1000 -1000 G +Membrane potential probe Nan + Iav 75 100 50 0 25 Fluorescence(%max) 10-1 dPFQ concentration (μM) 10-3 101 10-2 100 75 100 50 0 25 +Fluo-4 +Membrane potential probe Nan + Iav +Fluo-4 Time (s) 3002001000 F Fluorescence(RFU) 10-1 10-4 Compound concentration (μM) 10-3 101 10-2 100 1000 800 600 0 400 200 Nan : Iav 1:0 3:1 1:1 1:3 0:1 0:0 B Molecularweight(kDa) 1:0 3:1 1:1 1:3 0:1 0:0 220 120 100 80 60 50 40 30 20 Molecularweight(kDa) IP: anti FLAG WB: anti HA IP: anti FLAG WB: anti FLAG Total lysate WB: anti HA Total lysate WB: anti FLAG 150 150 150 100 Iav-FLAG +Nan-HANan- HA Iav- FLAG Control 150 100 C Fluorescence(RFU) 10-1 10-4 dPFQ concentration (μM) 10-3 101 10-2 100 1000 500 0 CaCl2 (mM) 15 10 5 2.5 0 DA Time (s) 400 300 300 200 200 100 100 0 0 Time (s) 3002001000 Time (s) 3002001000 Time (s) 3002001000 Fluorescence(RFU) 400 300 200 100 0 Fluorescence(RFU) Iav +PM +PFQ +dPFQ +Vehicle Parental CHO +PM +PFQ +dPFQ +Vehicle Nan +PM +PFQ +dPFQ +Vehicle Nan + Iav +PM +PFQ +dPFQ +Vehicle +Vehicle +Vehicle Control Ruth. Red Fluorescence(RFU) E 500 600 400 0 300 200 100 +dPFQ +dPFQ 0 Figure 3. Insecticides Activate Nan-Iav Heteromers (A) Insecticides (20 mM) evoke calcium signals (relative fluorescence units [RFU]) in CHO cells co-expressing Nan and Iav but not parental cells or cells ex- pressing Nan or Iav alone (averages [lines] ± 1 SD [areas] of 4 repetitions). (B) Dose-response relationships of dPFQ-evoked calcium signals and fitted Hill equations for co-transduction with different Nan:Iav adenoviral particle ratios (left, n = 4 each). Right: respective western blot with an antibody against a common AcGFP moiety of Nan and Iav. (C) Nan and Iav co-immunoprecipitate. CHO cells were transduced with FLAG-tagged Iav and/or HA-tagged Nan, and FLAG-Iav was immunoprecipitated (IP) with an anti-FLAG antibody. (D) Dose-response relationships of dPFQ-evoked calcium responses of cells co-expressing Nan and Iav at different external calcium concentrations (n = 4). (E) Maximum calcium responses evoked by 20 mM dPFQ or 0.2% DMSO in cells transduced with Nan and Iav, with (controls) and without ruthenium red (n = 4). (F) dPFQ-evoked calcium and membrane potential signals as functions of time (left) and the dPFQ con- centration (right) (n = 4). (G) Dose response of CHO cells transduced with Nan and Iav (left) or mouse TRPV4 (right) for PM, dPFQ, and GSK1016790A (n = 4). Neuron 86, 665–671, May 6, 2015 ª2015 Elsevier Inc. 669
  • 7.
    subunits, PM andPFQ are remarkable in that they selectively stimulate two interacting TRPs, making them useful tools to specifically probe the permeation properties of a heteromeric TRP complex and its activation mechanisms. Judging from our data, PM and PFQ seem to activate Nan-Iav directly, yet further studies will be required to test the directness of this acti- vation and to assess whether the insecticides physically bind to Nan-Iav. The apparent cell specificity conferred by their TRP targets distinguishes PM and PFQ from other commercial insecticides that act rather broadly on insect neurons or muscles. The use of a different molecular target may explain in some cases why in- sects resistant to other insecticides are still susceptible to PM and PFQ (Maienfisch, 2012). Because Nan and Iav seem conserved across insects, one would expect the two insecti- cides to broadly act on insect species. Indeed, although PM and PFQ are primarily used to control plant-sucking hemipteran insects, they reportedly also affect thysanopteran (Maienfisch, 2012), orthopteran (Ausborn et al., 2005; Mo¨ ckel et al., 2011), and coleopteran (Tait et al., 2011; Chang and Snyder, 2008; Cole et al., 2010) insects and have nonlethal effects on honey bees (Maienfisch, 2012). The different strengths of the effects might reflect sequence variations of Nan-Iav and/or differences in the importance of CHNs for insect survival: PM and PFQ are described as feeding blockers that disrupt feeding in plant-suck- ing insects (Maienfisch, 2012). Upon treatment, these insects starve because they can no longer penetrate plants with their mouthparts (Maienfisch, 2012). This ultimately lethal effect seems to contrast with the persistent viability of Drosophila and locusts (Ausborn et al., 2005). The dispensability of CHNs for Drosophila survival is illustrated by the fact that nan and iav mutants are viable and develop to adults without functional CHNs (Kim et al., 2003; Gong et al., 2004). Possibly, movement control by CHNs is particularly crucial for inserting the mouth- parts into plant tissues, making plant-sucking insects particularly vulnerable to PM and PFQ. Differences in insect feeding styles might also explain the reportedly low acute toxicity of the two insecticides for honey bees. In addition, we anticipate that tar- geting TRPs with insecticides might help to reduce potential side effects on pollinators: insect TRPP, for example, which is implicated in Drosophila male fertility (Gao et al., 2003), is absent in lepidopterans and hymenopterans, including bees (Matsuura et al., 2009). EXPERIMENTAL PROCEDURES Animals Flies were maintained in accordance with German Federal regulations (license Gen.Az 501.40611/0166/501). Specific details regarding the strains used in the experiments can be found in the Supplemental Experimental Procedures. Behavioral Analyses Tube-climbing assays were carried out under infrared illumination essentially following established protocols (Sun et al., 2009). In Vivo Cell Responses The methods to access sound-evoked electrical and motile CHN responses have previously been described (Albert et al., 2006). Live imaging of intracel- lular calcium responses was performed following established protocols (Kami- kouchi et al., 2010; Parton et al., 2010). In Vitro Cell Responses CHO-K1 cells were transduced with adenoviruses expressing Drosophila Nan or Iav either alone or in combination, or mouse TRPV4, as fusion proteins con- taining AcGFP and FLAG tags at carboxyl termini (for details, see Supple- mental Experimental Procedures). Cells were seeded on 96-well plates and their insecticide responses were assessed using a Fluorometric Imaging Plate Reader (Marshall et al., 2013). Statistical Analyses Statistical comparison of means was performed using two-tailed Mann-Whit- ney U tests and significance was concluded when p < 0.05. Unless otherwise stated, data are presented as mean ± 1 SD. SUPPLEMENTAL INFORMATION Supplemental Information includes Supplemental Experimental Procedures, three figures, and one movie and can be found with this article online at http://dx.doi.org/10.1016/j.neuron.2015.04.001. AUTHOR CONTRIBUTIONS A.N., C.S., and R. Kandasamy contributed equally to this work. A.N. designed and coordinated in vitro experiments, C.S. performed and analyzed most in vivo experiments and devised figures, and R. Kandasamy conducted and analyzed in vitro experiments. R. Katana, B.W., P.J., and V.L.S. studied me- chanically evoked CHN responses, M.A. analyzed expression patterns, N.B.R., L.S., and J.A.D. helped with heterologous expression, and F.-J.B. de- signed calcium selectivity experiments. V.L.S. and M.C.G. initiated and coor- dinated the work, and M.C.G. wrote the manuscript with A.N., C.S., V.L.S., and N.B.R. ACKNOWLEDGMENTS We thank Maurice Kernan, Craig Montell, and the Bloomington Stock Centre for providing fly strains, Changsoo Kim for providing anti-Iav antibody, D. Piepenbrock and T. Effertz for help with pilot studies, Bart Geurten for help with behavioral assays, Heribert Gras for help with data analysis and sta- tistics, S. Pauls and M. Winkler for technical assistance, and Ansgar Bu¨ schges and Barbara Wedel for helpful discussions. M.C.G. acknowledges generous support from the Deutsche Forschungsgemeinschaft (Go¨ 1092/1-2, SFB 889 A1, Go¨ 1092/2-1, and INST 186/1081-1) and BASF. Received: July 8, 2014 Revised: January 13, 2015 Accepted: March 10, 2015 Published: May 6, 2015 REFERENCES Albert, J.T., Nadrowski, B., and Go¨ pfert, M.C. (2006). Mechanical tracing of protein function in the Drosophila ear. Nat. Protoc. http://dx.doi.org/10. 1038/nprot.2006.364. Ausborn, J., Wolf, H., Mader, W., and Kayser, H. (2005). The insecticide pyme- trozine selectively affects chordotonal mechanoreceptors. J. Exp. Biol. 208, 4451–4466. Bloomquist, J.R. (1996). Ion channels as targets for insecticides. Annu. Rev. Entomol. 41, 163–190. Casida, J.E. (2009). Pest toxicology: the primary mechanisms of pesticide ac- tion. Chem. Res. Toxicol. 22, 609–619. Casida, J.E., and Durkin, K.A. (2013). Neuroactive insecticides: targets, selec- tivity, resistance, and secondary effects. Annu. Rev. Entomol. 58, 99–117. Chang, G.C., and Snyder, W.E. (2008). Pymetrozine causes a nontarget pest, the Colorado potato beetle (Coleoptera: Chrysomelidae), to leave potato plants. J. Econ. Entomol. 101, 74–80. 670 Neuron 86, 665–671, May 6, 2015 ª2015 Elsevier Inc.
  • 8.
    Chen, T.W., Wardill,T.J., Sun, Y., Pulver, S.R., Renninger, S.L., Baohan, A., Schreiter, E.R., Kerr, R.A., Orger, M.B., Jayaraman, V., et al. (2013). Ultrasensitive fluorescent proteins for imaging neuronal activity. Nature 499, 295–300. Cole,P.G.,Cutler,A.R.,Kobelt,A.J.,andHorne,P.A.(2010).Acuteandlong-term effects of selective insecticides on Micromus tasmaniae Walker (Neuroptera: Hemerobiidae), Coccinella transversalis F. (Coleoptera: Coccinellidae) and Nabis kinbergii Reuter (Hemiptera: Miridae). Aust. J. Entomol. 49, 160–165. Cuajungco, M.P., Grimm, C., Oshima, K., D’hoedt, D., Nilius, B., Mensenkamp, A.R., Bindels, R.J., Plomann, M., and Heller, S. (2006). PACSINs bind to the TRPV4 cation channel. PACSIN 3 modulates the subcellular localization of TRPV4. J. Biol. Chem. 281, 18753–18762. Delmas, P., and Coste, B. (2013). Mechano-gated ion channels in sensory sys- tems. Cell 155, 278–284. Duce, I.R., and Scott, R.H. (1985). Interactions of dihydroavermectin B1a, GABA and ibotenic acid on locust (Schistocerca gregaria) muscle. Br. J. Pharmacol. 86, 431P. Field, L.H., and Matheson, T. (1998). Chordotonal organs of insects. In Advances in Insect Physiology, 27, P.D. Evans, ed. (Elsevier), pp. 1–228. Gao, Z., Ruden, D.M., and Lu, X. (2003). PKD2 cation channel is required for directional sperm movement and male fertility. Curr. Biol. 13, 2175–2178. Gee, K.R., Brown, K.A., Chen, W.N., Bishop-Stewart, J., Gray, D., and Johnson, I. (2000). Chemical and physiological characterization of fluo-4 Ca(2+)-indicator dyes. Cell Calcium 27, 97–106. Gong, Z., Son, W., Chung, Y.D., Kim, J., Shin, D.W., McClung, C.A., Lee, Y., Lee, H.W., Chang, D.J., Kaang, B.K., et al. (2004). Two interdependent TRPV channel subunits, inactive and Nanchung, mediate hearing in Drosophila. J. Neurosci. 24, 9059–9066. Go¨ pfert, M.C., Albert, J.T., Nadrowski, B., and Kamikouchi, A. (2006). Specification of auditory sensitivity by Drosophila TRP channels. Nat. Neurosci. 9, 999–1000. Kamikouchi, A., Inagaki, H.K., Effertz, T., Hendrich, O., Fiala, A., Go¨ pfert, M.C., and Ito, K. (2009). The neural basis of Drosophila gravity-sensing and hearing. Nature 458, 165–171. Kamikouchi, A., Wiek, R., Effertz, T., Go¨ pfert, M.C., and Fiala, A. (2010). Transcuticular optical imaging of stimulus-evoked neural activities in the Drosophila peripheral nervous system. Nat. Protoc. 5, 1229–1235. Kavlie, R.G., and Albert, J.T. (2013). Chordotonal organs. Curr. Biol. 23, R334–R335. Kim, J., Chung, Y.D., Park, D.Y., Choi, S., Shin, D.W., Soh, H., Lee, H.W., Son, W., Yim, J., Park, C.S., et al. (2003). A TRPV family ion channel required for hearing in Drosophila. Nature 424, 81–84. Kwon, Y., Shen, W.L., Shim, H.S., and Montell, C. (2010). Fine thermotactic discrimination between the optimal and slightly cooler temperatures via a TRPV channel in chordotonal neurons. J. Neurosci. 30, 10465–10471. Lehnert, B.P., Baker, A.E., Gaudry, Q., Chiang, A.S., and Wilson, R.I. (2013). Distinct roles of TRP channels in auditory transduction and amplification in Drosophila. Neuron 77, 115–128. Liedtke, W., Choe, Y., Martı´-Renom, M.A., Bell, A.M., Denis, C.S., Sali, A., Hudspeth, A.J., Friedman, J.M., and Heller, S. (2000). Vanilloid receptor- related osmotically activated channel (VR-OAC), a candidate vertebrate os- moreceptor. Cell 103, 525–535. Liu, L., Li, Y., Wang, R., Yin, C., Dong, Q., Hing, H., Kim, C., and Welsh, M.J. (2007). Drosophila hygrosensation requires the TRP channels water witch and nanchung. Nature 450, 294–298. Lu¨ mmen, P. (2013). Calcium channels as molecular target sites of novel insec- ticides. In Advances in Insect Physiology, 44, E. Cohen, ed. (Elsevier), pp. 287–347. Maienfisch, P. (2012). Selective feeding blockers: pymetrozine, flonicamid, and pyrifluquinanzon. In Modern Crop Protection Compounds, W. Kra¨ mer, U. Schirmer, P. Jenschke, and M. Witschel, eds. (New York: John Wiley and Sons), pp. 1327–1346. Marshall, I.C., Owen, D.E., and McNulty, S. (2013). Measuring Ca2+ changes in multiwell format using the Fluorometric Imaging Plate Reader (FLIPR(Ò)). Methods Mol. Biol. 937, 103–109. Matsuura, H., Sokabe, T., Kohno, K., Tominaga, M., and Kadowaki, T. (2009). Evolutionary conservation and changes in insect TRP channels. BMC Evol. Biol. 9, 228. Mo¨ ckel, D., Seyfarth, E.-A., and Ko¨ ssl, M. (2011). Otoacoustic emissions in bushcricket ears: general characteristics and the influence of the neuroactive insecticide pymetrozine. J. Comp. Physiol. A Neuroethol. Sens. Neural Behav. Physiol. 197, 193–202. Nadrowski, B., Albert, J.T., and Go¨ pfert, M.C. (2008). Transducer-based force generation explains active process in Drosophila hearing. Curr. Biol. 18, 1365– 1372. Parton, R.M., Valle´ s, A.M., Dobbie, I.M., and Davis, I. (2010). Drosophila larval fillet preparation and imaging of neurons. Cold Spring Harb Protoc 2010, t5405. Shearin, H.K., Dvarishkis, A.R., Kozeluh, C.D., and Stowers, R.S. (2013). Expansion of the gateway multisite recombination cloning toolkit. PLoS ONE 8, e77724. Strotmann, R., Harteneck, C., Nunnenmacher, K., Schultz, G., and Plant, T.D. (2000). OTRPC4, a nonselective cation channel that confers sensitivity to extracellular osmolarity. Nat. Cell Biol. 2, 695–702. Sun, Y., Liu, L., Ben-Shahar, Y., Jacobs, J.S., Eberl, D.F., and Welsh, M.J. (2009). TRPA channels distinguish gravity sensing from hearing in Johnston’s organ. Proc. Natl. Acad. Sci. USA 106, 13606–13611. Tait, M.F., Horak, A., and Dewar, A.M. (2011). Control of pollen beetles, Meligethes aeneus, in oilseed rape using pymetrozine. Asp. Appl. Biol. 106, 187–194. Thorneloe, K.S., Sulpizio, A.C., Lin, Z., Figueroa, D.J., Clouse, A.K., McCafferty, G.P., Chendrimada, T.P., Lashinger, E.S., Gordon, E., Evans, L., et al. (2008). N-((1S)-1-[4-((2S)-2-[(2,4-dichlorophenyl)sulfonyl]amino-3-hy- droxypropanoyl)-1-piperazinyl]carbonyl-3-methylbutyl)-1-benzothiophene-2- carboxamide (GSK1016790A), a novel and potent transient receptor potential vanilloid 4 channel agonist induces urinary bladder contraction and hyperac- tivity: Part I. J. Pharmacol. Exp. Ther. 326, 432–442. Venkatachalam, K., and Montell, C. (2007). TRP channels. Annu. Rev. Biochem. 76, 387–417. Vriens, J., Appendino, G., and Nilius, B. (2009). Pharmacology of vanilloid tran- sient receptor potential cation channels. Mol. Pharmacol. 75, 1262–1279. Wissenbach, U., Bo¨ dding, M., Freichel, M., and Flockerzi, V. (2000). Trp12, a novel Trp related protein from kidney. FEBS Lett. 485, 127–134. Wong, C.O., Chen, K., Lin, Y.Q., Chao, Y., Duraine, L., Lu, Z., Yoon, W.H., Sullivan, J.M., Broadhead, G.T., Sumner, C.J., et al. (2014). A TRPV channel in Drosophila motor neurons regulates presynaptic resting Ca2+ levels, syn- apse growth, and synaptic transmission. Neuron 84, 764–777. Yorozu, S., Wong, A., Fischer, B.J., Dankert, H., Kernan, M.J., Kamikouchi, A., Ito, K., and Anderson, D.J. (2009). Distinct sensory representations of wind and near-field sound in the Drosophila brain. Nature 458, 201–205. Zheng, W., Spencer, R.H., and Kiss, L. (2004). High throughput assay technol- ogies for ion channel drug discovery. Assay Drug Dev. Technol. 2, 543–552. Neuron 86, 665–671, May 6, 2015 ª2015 Elsevier Inc. 671
  • 9.
    1 Neuron Supplemental Information TRP Channelsin Insect Stretch Receptors as Insecticide Targets Alexandre Nesterov, Christian Spalthoff, Ramani Kandasamy, Radoslav Katana, Nancy B. Rankl, Marta Andrés, Philipp Jähde, John A. Dorsch, Lynn F. Stam, Franz-Josef Braun, Ben Warren, Vincent L. Salgado, and Martin C. Göpfert
  • 10.
    2 Supplemental Figures Supplemental FigureS1, associated with Figure 1. Insecticides and behavioral effects. (A) Chemical structures of PM and PFQ. (B) Lack of insecticide resistance of homozygous painless3 (pain3 ) mutants, which reportedly also display gravitaxis impairments (9). (A) Climbing scores as a function of time (left) after the flies had been tapped down and 30 seconds later (right) for treatments with sugar water (H20), sugar water plus DMSO, and the addition of PM or PFQ (N = 10 animals per vial, n = 5 repetitions, means ± SD). (B) CAP responses of antennal CHNs (left, example data from single flies) and maximum CAP amplitudes (right, N = 6 flies each, means ± SD). *: significant differences (p < 0.05, Mann-Whitney U-tests with Benjamini- Hochberg correction). In the mutants, PM and PFQ both still abolish gravitaxis and sound-evoked CAPs of antennal CHNs.
  • 11.
  • 12.
    4 Figure S2, associatedwith Figure 2. Native TRPV expression and in situ insecticide responses. (A) Nan-dependence of the ciliary localization of Iav (arrows) in antennal CHNs. CHNs and Iav protein were stained with anti-HRP (top) and anti-Iav (Gong et al., 2004) antibodies (bottom), respectively. Unlike CHN cilia of wild-type flies (left), those of nan36a mutants lack Iav (middle). Iav localization is restored in nan36a ; nan-GAL4 > UAS-nan rescue flies (arrows). (B-E) nan and iav expression in the adult brain (B) the larval nervous system (C), CHNs of larval lch5 (D), and hygroreceptors in the third segment of the adult antenna (E, left: nan and iav expression, right: iav expression alone). Co-expression of nan and iav is observed in the axon terminals of antennal chordotonal neurons in the antennal nerve (B, arrowhead), the projections of antennal CHNs in the antennal mechanosensory motor center (B, arrow), the axonal projections of lch5 neurons in the larval central nervous system (C), and lch5 neuron somata (D). Antennal hygroreceptors express only nan (E). (F) Absence of insecticide-evoked calcium responses in muscles in the first segment of the antenna revealed by expressing UAS-GCaMP6m with the skeletal muscle-specific driver Mhc-GAL4 (Schuster et al., 1996). Middle: regions of interest: muscles in the first segment of the antenna (violet); second antennal segment, which lacks muscles (blue). Left: time traces of the insecticide-evoked calcium responses obtained from one animal during bath application of PM. Right: Maximum calcium responses (N = 5 animals each, means ± SD). Note the close resemblance of the signals obtained from muscles in the first antennal segment (1st S.) and the second segment (2nd S.). The latter segment lacks muscles and, thus, GCaMP expression.
  • 13.
  • 14.
    6 Supplemental Figure S3,associated with Figure 3. In vitro TRPV expression and cellular insecticide responses. (A) Constructs used for adenoviral transduction. The coding regions of Drosophila nan or iav or the mouse TRPV4 gene were fused with either AcGFP or mCherry fluorescent proteins at their carboxyl termini. The AcGFP moiety was flanked by two FLAG tags, whereas the mCherry moiety was flanked by two HA tags. Fusion proteins were expressed via a modified CMV promoter that contained two Tet repressor binding sites, preventing production of heterologous proteins in the adenovirus packaging cell line HEK293-TetR. (B) Deacetylation of PFQ in aqueous solvents. Left: molecular formulas of PFQ and dPFQ. Right: Increasing deacetylation of DMSO-dissolved PFQ in sugar water and Hank's balanced salt solution (HBSS) with time. PFQ (concentration 10 ppm) was kept at room temperature in the two different solvents, and the accumulation of its deacetylated product (dPFQ) with time was monitored by liquid chromatography– mass spectrometry. The percentage of dPFQ was calculated by integrating the corresponding ion peaks. Note that small amounts of dPFQ were already present in the starting solution, documenting spontaneous PFQ deacetylation. (C) Dose- response curves of PFQ and dPFQ-evoked calcium signals in CHO-K1 cells co- expressing Nan and Iav (means ± S.D., n = 4 repetitions each). Lines: fitted Hill equations. (D) Time course of the calcium responses of antennal CHNs evoked by PM, PFQ, and dPFQ (left, means (lines) ± 1 S.D. (areas)) (left) and respective time constants deduced from Boltzmann fits (right). N =5-6animals per strain. *: p < 0.05, Mann-Whitney U-tests with Benjamini-Hochberg correction. (E) FRET between Iav- AcGFP and Nan-mCherry. Fluorescence intensities were acquired for Iav-AcGFP (Donor channel, IDonor, upper left), Nan-mCherry (Acceptor channel, IAcceptor, upper right), or FRET (FRET channel) filter sets. FRET images were corrected for spectral bleed-through from the AcGFP channel to the mCherry channel and for direct excitation of mCherry by the laser line used for AcGFP (FRETcorrected, lower left), and subsequently normalized for expression levels (FRETnormalized, lower right). Pseudocolors indicate fluorescence intensities in arbitrary units (for details, see Supplemental Experimental Procedures online). (F) Localization of heterologously expressed Ac-GFP-tagged Nan, Iav, Nan + Iav, and mouse TRPV4 in CHO cells by confocal microscopy. Optical sections of the cells were taken at 3-5 m from the cell bottom. All TRPs associate mainly with intracellular compartments (G) Calcium-
  • 15.
    7 dependence of agonist-evokedplasma membrane potential changes in CHO cells expressing Nan and Iav or mouse TRPV4, measured using a fluorescent membrane potential indicator. Omission of external calcium virtually abolishes the potential changes in cells co-expressing Nan and Iav but not cells expressing the non- selective cation channel TRPV4. For details on TRPV4 expression, see panels F and H. (H) Equalization of adenovirus-mediated cellular expression levels of mouse TRPV4 with that of Drosophila Nan and Iav. CHO-K1 cells were transduced with either fixed amounts of adenoviruses expressing AcGFP-tagged Nan and Iav (at a 1:1 ratio) or with various amounts of adenoviruses expressing AcGFP-tagged TRPV4. The expression levels were assessed by Western blotting using an antibody against a common AcGFP moiety. Asterisk: titer of mTRPV4 adenoviruses chosen for functional comparisons (Fig. 3G). (I) Calcium responses of CHO cells expressing mouse TRPV4 to 90 µM PFQ or dPFQ dissolved in 0.2% DMSO (vehicle) (averages of four repetitions). (J) Fluo-4 fluorescence changes (arbitrary units) in parental CHO cells and CHO cells co-transduced with Nan-GFP or Nan-mCherry and Iav-GFP in response to PM and dPFQ (right) and known agonists of vertebrate TRPV channels (19) (left) (n = 3 repetitions each). Nan and Iav-dependent cellular activation only arises from PM and dPFQ (right). Resiniferatoxin, capsaicin, arvanil, [6]-gingerol, anandamide, cannabidiol, 4-αPDD, RN 1747, GSK1016790A, PM and dPFQ were tested at a concentration of 10 µM. Arachidonic acid and ethyl-vanillin were tested at concentrations of 20 µM and 2 mM, respectively. (K) Hypotonically induced calcium responses of CHO cells expressing mouse TRPV4 (left) and single Nan or Iav or Nan + Iav (right). Whereas TRPV4 conferred hypotonically evoked calcium responses to CHO cells, the calcium signals of cells expressing Nan or Iav or Nan + Iav resemble the residual signals of the parental cells (right). n = 3 repetitions each, means (lines) ± 1 S.D. (areas). Supplemental Movies Supplemental Movie S1, related to Figure 1. Insecticide effects on anti- gravitaxis behavior. Climbing behavior of wild-type flies and iav1 mutants treated with sugar water (H2O), sugar water plus DMSO, and sugar water plus DMSO plus PM or PFQ. Climbing was monitored after the flies had been tapped down to the bottom or their vial under infrared illumination.
  • 16.
    8 Supplemental Experimental Procedures Compounds PMand GSK10116790A were obtained from Sigma, PFQ from ChemService Inc., (West Chester, PA), dPFQ from Wako Pure Chemical Industries, LTD (Richmond, VA), and Ruthenium red from EMD Millipore (Billerica, MA). Flies Canton S was used as a wild-type strain. nan36 and iav1 mutants (Kim et al., 2003; Gong et al., 2004) were kept and tested as homozygotes. UAS-nan and UAS-iav were kindly provided by Maurice Kernan and Craig Montell, respectively. nan-GAL4 expression and iav-LexA expression were simultaneously analyzed by driving hexameric 10XQUAS-6XeGFP and 13XLexAop2-6XmCherry reporters (Shearin, et al., 2014). elav-GAL4, UAS-GCaMP6m, and Mhc-GAL4 stocks were obtained from the Bloomington Drosophila Stock Center. Compound administration Compounds were administered by keeping the flies for 2 hours on filter paper soaked with 300 µl feeding solution containing either 1% sucrose or 1% sucrose plus 1% DMSO (controls) or 1% sucrose plus 1% of 20mM PM or PFQ dissolved in DMSO (PM- and PFQ-treated flies). For bath application, substances were pre-diluted in HL3.1 ringer solution (Feng et al., 2004) and DMSO and added either to 1ml of ringer in the petri dish (larvae) or to a 20µl drop of ringer solution that was administered to the head upon removal of the proboscis (adults). Climbing assays Climbing assays were carried out under infrared illumination using vials of 130 mm height, with each vial containing 10 flies. After being tapped down to the bottom of their vial, the flies were filmed for 30 seconds using a MotionTraveller 100 camera (Imaging Solutions, Eningen, Germany). Climbing scores were determined at one second intervals by counting the flies in the upper half of the vial and are presented as percentages.
  • 17.
    9 CHN sound responses Experimentswere carried out as described (Albert et al., 2006): flies were mounted on a rod with their head, legs, wings and halters affixed to the thorax to minimize movements. Antennal displacements were measured at the tip of the antennal arista using a PSV-400 scanning laser vibrometer (Polytec, Waldbronn, Germany). The mechanical best-frequency of each antenna was determined by fitting the power spectrum of its free mechanical fluctuations with a simple harmonic oscillator model (Albert et al., 2006). Sound-induced antennal displacements were measured in response to pure tones at frequencies matching their individual antennal best- frequencies, which varied between ca. 100 and 500 Hz. Sound-evoked CAPs were recorded extracellularly from the antennal nerve with an electrolytically tapered tungsten wire, with the indifferent electrode, also tungsten, placed in the thorax. Antennal displacement amplitudes are presented as Fourier amplitudes at the frequency of stimulation (Albert et al., 2006). CAP amplitudes are presented as the Fourier amplitudes at twice the stimulus frequency, because of the frequency doubling of the sound-evoked electrical response (Albert et al., 2007). Tone intensities were measured as sound particle velocities using an Emkay NR 3158 pressure-gradient microphone (distributed by Knowles electronics, Sunnyvale, CA) placed next to the fly (Albert et al., 2006). Live imaging Insecticide-evoked calcium signals were measured in fillets of third instar larvae submersed in HL3.1 solution (Feng et al., 2004) and in intact adults whose heads were mounted with Heliobond (Ivoclar Vivadent GmbH, Ellwangen, Germany) on a cover slip. For imaging, the flies were mounted below a cover slip, with the proboscis cut off and the head immersed in a drop of HL3.1 solution. Imaging was performed with a charge-coupled device camera (Photometrics Cascade II:512) controlled by the MetaFluor software package (Molecular Devices, LLC, Sunnyvale, USA) using an Examiner D1 microscope (Carl Zeiss, Oberkochen, Germany) with a 40x water immersion objective. Prior to bath application (larvae) or drop application into the head capsule (adults), PM and dPFQ were pre-diluted in HL3.1 with DMSO, yielding a final DMSO concentration of 0.3%.
  • 18.
    10 Heterologous expression Drosophila Nanand Iav, and mouse TRPV4 were heterologously expressed as fusion proteins containing AcGFP and FLAG tags at their carboxyl termini. Initial attempts to stably express Nan and Iav using conventional plasmid vectors failed due to toxicity of these proteins to CHO-K1 cells during incubation at 37o C, but not at room temperature. To circumvent this problem and to achieve uniform expression while maintaining the cells at room temperature, we transiently transduced them with adenoviruses (for precedence for a heterologous expression of TRPVs by adenoviral transduction, see e.g. Iwata et al., 2009). To generate expression constructs, complementary DNAs (cDNAs) encoding Drosophila nan (NCBI NM_001274904.1) and iav (NCBI NM_132125.1) were synthesized by Life Technologies (Grand Island, NY), with the addition of sequences encoding FLAG antibody tags at the C-termini. cDNA for mouse TRPV4 (NCBI NM_001274904.1) containing a C-terminal FLAG epitope sequence was purchased from Origene (Rockville, MD). Insect cDNAs were codon-optimized for expression in mammalian cells. The Nan-FLAG and Iav–FLAG cDNAs were subcloned into the Bgl II and HindIII sites of the modified pAcGFP1- Hyg-N1 vector (Clontech, Kyoto, Japan), which contained a FLAG tag at the C- terminus of the AcGFP moiety (pAcGFP1-Hyg-N1-FLAG). The mTRPV4-FLAG cDNA was PCR amplified using the primers 5’-GGACTTTCCAAAATGTCG-3’ and 5’- CCGGCCGTTTATCACTACAGAATTCGAAGCTTAACCTTATCGTCGTCATCCTTGT A-3’, subsequently digested with BglII and HindIII, and sub-cloned into the pAcGFP1- Hyg-N1-FLAG vector. These cloning procedures added an AcGFP protein flanked by two FLAG epitope tags to the carboxyl termini of each nan, iav and mouse TRPV4. To produce Nan with fused HA epitopes and mCherry fluorescent protein at its carboxyl terminus, codon-optimized nan cDNA was PCR amplified using the primers 5’-GCTGGTTTAGTGAACCGTCAG-3’ and 5’- CCGCGGTACCGTCGACTGCAGAATTCGAAGCTTAGCGTAATCTGGAACATCGTA TGGGTAGAAGTTGTTGTTGTCGCTGCACTCGGACTTGGG-3’, adding an HA epitope tag to the C-terminus of nan. The PCR product was digested with XhoI and HindIII, and subcloned into the modified pmCherry-N1 vector (Clontech), which contained an HA tag at the C-terminus of the mCherry moiety. This cloning procedure added mCherry protein flanked by two HA epitope tags to the C-terminus of nan. Epitope-tagged nan and iav were digested with XhoI and NotI and subcloned to the same sites of the adenovirus shuttle vector pENTCMV1-TetO (Welgen Inc.,
  • 19.
    11 Worceter, MA). Epitope-taggedmTRPV4 was digested with BglII, blunt-ended with Klenow and digested with XbaI. The fragment was subcloned into PmeI and XbaI sites of the pENTCMV1-TetO. To produce adenoviruses, pENTCMV1-TetO vectors containing tagged nan, iav or mTRPV4 expression constructs were treated with LR Clonase II (Life Technologies) and ligated to a pAdREP plasmid (Welgen), which contains the remaining adenovirus genome. The pENTCMV1-TetO vector contains two Tet repressor binding sites within a modified CMV promoter, which repress transcription of the gene of interest in cells expressing the Tet repressor. The recombination products were transformed into Escherichia coli cells, positive clones were selected, and the cosmid DNA was isolated. The cosmid DNA was digested with Pac I and then transfected into HEK293-TetR cells, which produce the Tet repressor (Postle et al., 1984), preventing expression of TRP channels by the adenovirus packaging cells. Adenoviruses were purified from large-scale cultures and viral titers were calculated as viral particles/ml = Absorption at 260 nm x 1.1x 1014 . Upon transduction, hamster CHO-K1 cells (ATCC ® CCL-61TM ) were seeded on poly-D-lysine coated 96-well plates (Greiner Bio-One, Frickenhausen, Germany) in 100 μl of media, at a density of 40,000 cells per well. The cells were kept overnight at 37o C, followed by 3 days at 25o C. The medium was changed two days after seeding. Both Ca2+ mobilization and changes of membrane potential were measured using a FLIPR-TETRA instrument (Molecular Devices, Sunnyvale, CA). Ca2+ mobilization was measured using fluo-4 (Life Technologies). The cells were loaded with 50 μl of Hank's buffered salt solution (HBSS) containing 4 μM fluo-4AM, 5mM probenecid, 20 mM CaCl2, and 0.02% pluoronic for 2 hours at 25o C. The dye was then discarded, 50 μl of HBSS were added, and fluorescence was monitored at 470-495nm/515-575nm excitation/emission wavelengths. Test compounds were dissolved in DMSO and added to the cells in 50 μl HBSS, yielding a final DMSO concentration of 0.2%. Fluorescence was monitored for 10 minutes at 1 second intervals. For hypotonic activation studies, the dye was discarded and 40 μl of HBSS were added, followed by 200 μl of buffer containing 20 mM HEPES, 11.1 mM glucose, 2.5 mM KCl, 20 mM CaCl2, 0.8 mM MgCl2, and either 50 mM NaCl (hypotonic buffer) or 125 mM NaCl (isotonic buffer), yielding a final osmolality of 207.5 mOsm/kg or 320 mOsm.kg,
  • 20.
    12 respectively. To monitorchanges of membrane potential, the cells were loaded for 2 hours with a proprietary membrane potential dye (Molecular Devices, Cat # R8042) dissolved in HBSS. To study the effects of calcium on membrane potential, the dye loading solution was discarded and replaced with 50 ul of 20mM HEPES, 11.1mM Glucose, 125mM NaCl, and 2.5mM KCl, supplemented with indicated amounts of CaCl2. Fluorescence was monitored at 510-545 nm/565-625 nm excitation/emission. Western blotting and co-immunoprecipitation For Western blotting, adenovirus-transduced cells were seeded on 35 mm dishes. The cells were washed with phosphate-buffered saline and lysed in 300 μl of NuPAGE LDS sample buffer (Life Technologies) supplemented with a protease inhibitor cocktail (Sigma Aldrich) and TurboDNAse (Ambion). For co- immunoprecipitation, adenovirus-transduced cells were seeded on 90-mm dishes and lysed in 50mM HEPES, 10% glycerol, 1% Triton-X-100, 100mM NaCl, 1mM EDTA, and 1mM EGTA, containing 0.5mM PMSF and the protease inhibitor cocktail (Sigma). FLAG-tagged Iav protein was immunoprecipitated with anti-FLAG M2 affinity gel (Sigma). The samples were electrophoresed using the NuPaGe 4-12% Bis-Tris Pre-Cast gel system (Life Technologies). Proteins were detected using an antibody against AcGFP (Clontech), anti-FLAG M2-peroxidase antibody (Sigma), or anti-HA- biotin antibody (Covance). Blots were developed with ECL reagent (Thermo Scientific). Confocal microscopy In situ expression patterns and protein localization were assessed with a Leica SP8 confocal laser scanning microscope. Images of Ac-GFP-tagged TRP channels in CHO cells were taken using a Zeiss LSM 780 confocal laser scanning microscope equipped with Zeiss Plan-Apochromat 63x/1.40 objective and AcGFP filter set Förster resonance energy transfer (FRET) imaging was conducted with a dedicated live cell-imaging Olympus FV1000 confocal microscope (Olympus America, Inc., Melville, NY). Images were acquired sequentially with two channels using a PLAPON 60XO/1.42 objective (Olympus America, Inc., Melville, NY). The sample was excited at 488 nm with an Argon laser. Fluorescence was collected by the objective and directed through a long-pass 560 nm dichroic mirror, whereas shorter wavelengths were reflected to a spectral detection unit optimized for donor detection (500 nm -
  • 21.
    13 600 nm), andlonger ones were further filtered with a second spectral detection unit set at the spectral range of 600nm - 700nm to detect the FRET signal from the acceptor. Data was analyzed with PixFRET (Feige et al., 2005), which corrects the FRET signal for spectral bleed-through from the donor channel to the acceptor channel and for direct acceptor excitation by the laser line used for the donor. FRET signals were quantified as described (Feige et al., 2005): FRET was corrected for spectral bleed –through as 𝐹𝑅𝐸𝑇𝐶𝑜𝑟𝑟𝑒𝑐𝑡𝑒𝑑 = 𝐼 𝐹𝑅𝐸𝑇 − 𝐵𝑇𝐷𝑜𝑛𝑜𝑟 × 𝐼 𝐷𝑜𝑛𝑜𝑟 − 𝐵𝑇𝐴𝑐𝑐𝑒𝑝𝑡𝑜𝑟 × 𝐼𝐴 𝑐𝑐𝑒𝑝𝑡𝑜𝑟, where IDonor, IAcceptor, IFRET are the fluorescence intensities in the AcGFP, mCherry, and FRET channels, respectively, and BTDonor and BTAcceptor denote the respective bleed-troughs from the donor and the acceptor channel, determined as the ratio IFRET/IAcceptor and IFRET/IDonor when Iav-AcGFP and Nan-mCherry were expressed alone. Upon correction for bleed-through, FRET signals were normalized for expression levels, 𝐹𝑅𝐸𝑇 𝑁𝑜𝑟𝑚𝑎𝑙𝑖𝑧𝑒𝑑 = 𝐹𝑅𝐸𝑇 𝐶𝑜𝑟𝑟𝑒𝑐𝑡𝑒𝑑 √ 𝐼 𝐷𝑜𝑛𝑜𝑟 𝑥𝐼 𝐴𝑐𝑐𝑒𝑝𝑡𝑜𝑟 × 100 (Xia and Liu, 2001). Supplemental References Albert, J.T., Nadrowski, B., and Göpfert, M.C. (2007). Mechanical signatures of transducer gating in the Drosophila ear. Curr. Biol. 17, 1000–1006. Feige, J.N., Sage, D., Wahli, W., Desvergne, B., and Gelman, L. (2005). PixFRET, an ImageJ plug-in for FRET calculation that can accomodate variations in spectral bleed-throughs. Microsc. Res. Tech. 68, 51-58. Feng, Y., Ueda, A., and Wu, C.F. (2004). A modified minimal hemolymph-like solution, HL3.1, for physiological recordings at the neuromuscular junctions of normal and mutant Drosophila larvae. J. Neurogenet. 18, 377–402. Iwata, Y., Katanosaka, Y., Arai, Y., Shigekawa, M., and Wakabayashi, S. (2009). Dominant-negative inhibition of Ca2+ influx via TRPV2 ameliorates muscular dystrophy in animal models. Hum. Mol. Genet. 18, 824-834.
  • 22.
    14 Postle, K., Nguyen,T.T., and Bertrand, K.P. (1984). Nucleotide sequence of the repressor gene of the Tn10 Tetracycline resistance determinant. Nucleic Acids Res. 12, 4849–4863. Schuster, C.M., Davis, G.W., Fetter, R.D., and Goodman, C.S. (1996). Genetic dissection of structural and functional components of synaptic plasticity. I. Fasciclin II controls synaptic stabilization and growth. Neuron 17, 641–654. Shearin, H.K., Macdonald, I.S., Spector, L.P., and Stowers, R.S. (2014). Hexameric GFP and mCherry reporters for the Drosophila GAL4, Q, and LexA transcription systems. Genetics 196, 951–960. Xia, Z., Liu, Y. (2001). Reliable and global measurement of fluorescence resonance energy transfer using fluorescence microscopes. Biophys. J. 81, 2395–2402.