Embed presentation
Download to read offline






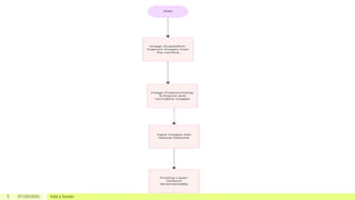
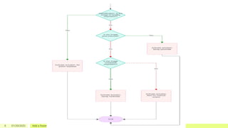
The document discusses a solution to the problem of manually identifying diseased or unwanted plants in agriculture, which is time-consuming and labor-intensive. It proposes the development of an agricultural robot that uses artificial intelligence and neural networks to accurately identify and classify plants based on image analysis. Key components of the solution include a camera and a neural network.





