ELS ANIMALSELS ANIMALS
De 5è de l’escolaDe 5è de l’escola
Volcà BisaroquesVolcà Bisaroques
INVERTEBRATS(que NO tenen
vèrtebres és a dir ossos a la columna vertebral )
1. ESPONGES
2. CELENTERATS
3. EQUINODERMS
4. CUCS
5. MOL·LUSCS:
-GASTERÒPODES
-BIVALVES
-CEFALÒPODES
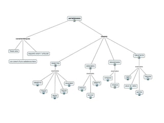
6. ARTRÒPODES:
-CRUSTACIS
-ARÀCNIDS
-MIRIÀPODES
-INSECTES
VERTEBRATS( que tenen
vèrtebres)
• PEIXOS
• AMFIBIS
• RÈPTILS
• OCELLS
• MAMÍFERS
INVERTEBRATS
ESPONGES
• Són dels animals+simples que existeixen.
• Agafades a les roques.
• La majoria són marines.
• Forma irregular.
• Forats per on circula l’aigua.
• Mengen animals microscòpics.
CELENTERATS
• Simetria radial
• Tenen tentacles
(alguns tenen verí)
• Tenen un orifici que
serveix de boca i anus.
• Tenen una organització
senzilla.
• La majoria viuen al
mar.
• Forma semblant a una
bossa.
• Exemples: corall i
meduses i anèmones..
EQUINODERMS
• Es desplacen arrossegant-se.
• Simetria radial.
• La boca està al centre del cos.
• Viuen al fons marí.
• Sota la pell, tenen plaques dures formades per substàncies minerals.
• Alguns tenen pues.
• Es desplacen gràcies a uns tubs petits i fins que es troben a la part inferior.
• Exemples: eriçons (s’alimenten d’algues) i estrella de mar (s’alimenta
d’ostres i cargols).
CUCS
• Cos allargat, tou i sense potes.
• La pell és sempre humida.
• La majoria viu al mar o a l’aigua dolça.
Mol·luscs
• El cos és tou , sense potes i
cobert de pell humida.
• La majoria tenen closca.
• Tots viuen a l’aigua excepte
el cargol i el llimac.
• N’hi ha tres tipus:
-gasteròpodes
-Bivalves
-Cefalòpodes.
MOL·LUSCS GASTERÒPODES
• Tenen una closca
que serveix
d’amagatall.
• Tenen un peu que
els serveix per
arrossegar-se.
• Exemples: cargols
de mar, cargols de
terra i llimacs.
MOL·LUSCS BIVALVES(2 valves o
closques)
• Tenen una closca que té
dues parts que es
mouen(articulades), que es
tanquen en cas de perill.
• Estan immòbils.
• S’alimenten de petits
organismes.
• Exemples: musclos, ostres,
cloïsses, escopinyes.
MOL·LUSCS CEFALÒPODES
• Amaguen una closca sota la pell.
• Tenen tentacles amb ventoses al voltant
de la boca.
• Exemples: calamars, sípies i pops (d’esquerra
a dreta).
ARTRÒPODES
• Tenen el cos cobert per una substància dura però
lleugera.
• L’esquelet està dividit en parts articulades(sobretot les
potes).
• Tenen uns quants parells de potes i diversos apèndix
al cap(antenes) i a la boca( mandíbules).
• N’hi ha 4 tipus:
1.Crustacis
2.Aràcnids
3.Miriàpodes
4.Insectes.
ARTRÒPODES CRUSTACIS
• 10 potes
• Gairebé tots viuen al mar.
• Exemples: llagostes, crancs, gambes,
peus de cabra(“percebe”).
ARTRÒPODES ARÀGNIDS
• 8 potes
• No tenen antenes.
• Són terrestres i carnívors.
• Exemples: aranyes,
paparres(“garrapatas”), escorpins.
ARTRÒPODES MIRIÀPODES
• Moltes potes.
• Viuen al sòl de boscos humits.
• Exemples: centpeus(escolopendra) i
milpeus.
ARTRÒPODES INSECTES
• 6 potes i 2 parells d’ales
membranoses(excepte les mosques: 1
parell.Les formigues cap.).
• És el grup més nombrós.
• Exemples: papallones, mosques i
escarabats.
VERTEBRATS
CARACTERÍSTIQUES DELS
VERTEBRATS
 Tenen un esquelet intern articulat fet d’ossos.
 Característiques de l’esquelet:
-Columna vertebral: està al llarg del cos, és
imprescindible per sostenir el cos i està feta de
vèrtebres.
-Crani: format per ossos. Conté el cervell i el
protegeix.
-Extremitats: parts que sobresurten del cos i que
els permet moure’s. Tenen ales per volar, potes
per caminar i aletes per nedar.
PEIXOSPEIXOS
• És el grup de vertebrats més primitiu i nombrós.És el grup de vertebrats més primitiu i nombrós.
• Tenen el cos allargat i s’aprima als extrems.Tenen el cos allargat i s’aprima als extrems.
• Es mouen per mitjà d’aletes que mantenenEs mouen per mitjà d’aletes que mantenen
l’equilibri i controlen la direcció:l’equilibri i controlen la direcció:
-Caudal: fa de timó i ajuda a avançar.-Caudal: fa de timó i ajuda a avançar.
-Pectorals: dues.-Pectorals: dues.
-Abdominals: dues.-Abdominals: dues.
-Anal: una.-Anal: una.
-Dorsal: una.-Dorsal: una.
• La pell dels peixos és viscosa i lliscosa.La pell dels peixos és viscosa i lliscosa.
• Tenen òrgans respiratoris especials anomenatsTenen òrgans respiratoris especials anomenats
BRÀNQUIES.BRÀNQUIES.
• Les Brànquies són làmines fines de color vermellLes Brànquies són làmines fines de color vermell
situades a la part posterior de la boca que comuniquen asituades a la part posterior de la boca que comuniquen a
l’exterior amb unes obertures anomenades branquials.l’exterior amb unes obertures anomenades branquials.
• Els peixos per respirar agafen O2(oxigen) quanEls peixos per respirar agafen O2(oxigen) quan
l’aigua(H2O) passa per les brànquies i expulsen CO2.l’aigua(H2O) passa per les brànquies i expulsen CO2.
• Es reprodueixen per mitjà d’ous. Són petits i no tenenEs reprodueixen per mitjà d’ous. Són petits i no tenen
closca.closca.
AMFIBIS
• Vertebrats que viuen en llocs d’aigua dolça.
• Passen una part de la vida a l’aigua i una part a terra
ferma.
• Tenen la pell humida i lliscosa. Fora l’aigua han d’estar a
un lloc humit.
• Tenen 4 potes. Les salamandres les fan servir per
caminar. Les granotes les fan servir per saltar( no tenen
cua).
• Tenen pulmons per respirar però també ho poden fer a
través de la pell.
• Es reprodueixen per ous petits i sense closca.
• METAMORFOSIS: canvis que pateixen les cries fins que
es fan adultes.
RÈPTILS
• Vertebrats adaptats a la vida ferma.
• Pell impermeable. Tenen escates còrnies
(engruiximents en forma de plaques que protegeix el cos
de fregades i lesions).
• Tenen 4 potes dirigides als costats. S’arrosseguen o
repten.
• Alguns com les serps no tenen potes.
• Respiren per pulmons.
• Es reprodueixen per ous. Tenen closca.
• La femella pon els ous a terra ferma i els abandona un
cop els ha posat.
• Exemples: llangardaixos, sargantanes,cocodrils, serps,
tortugues…
OCELLSOCELLS
 Vertebrats adaptats al vol. Alguns no volen com elsVertebrats adaptats al vol. Alguns no volen com els
pingüins i els estruços.pingüins i els estruços.
 Les extremitats anteriors s’han convertit en ales.Les extremitats anteriors s’han convertit en ales.
 Tot el cos està cobert de plomes excepte les potes.Tot el cos està cobert de plomes excepte les potes.
 Són animals de temperatura constant.Són animals de temperatura constant.
 No tenen dents però tenen bec.No tenen dents però tenen bec.
 Respiren per pulmons.Respiren per pulmons.
 Es reprodueixen per ous amb closca.Es reprodueixen per ous amb closca.
 Les femelles posen els ous als nius construïts pels dosLes femelles posen els ous als nius construïts pels dos
pares que també fan torns per incubar-los.pares que també fan torns per incubar-los.
MAMÍFERS
• Són Vivípars.
• Mamelles: s’alimenten de la mare a través d’elles. La
mare se’n cuida fins que es poden valer per elles
mateixes.
• La pell està recoberta de pèl. Alguns en tenen poc com
els elefants.
• Tenen 4 extremitats. La majoria els fan servir com a
potes per caminar. Alguns que viuen al mar, tenen les
extremitats transformades en aletes(foques i dofins).
Altres, se’ls hi han transformat en ales(ratespinyades).
• Són animals de temperatura constant. Ho fan gràcies al
pèl i a la capa de greix de sota la pell.
• Respiren per pulmons.
Classificació dels animals

Classificació dels animals

  • 1.
    ELS ANIMALSELS ANIMALS De5è de l’escolaDe 5è de l’escola Volcà BisaroquesVolcà Bisaroques
  • 2.
    INVERTEBRATS(que NO tenen vèrtebresés a dir ossos a la columna vertebral ) 1. ESPONGES 2. CELENTERATS 3. EQUINODERMS 4. CUCS 5. MOL·LUSCS: -GASTERÒPODES -BIVALVES -CEFALÒPODES 6. ARTRÒPODES: -CRUSTACIS -ARÀCNIDS -MIRIÀPODES -INSECTES
  • 3.
    VERTEBRATS( que tenen vèrtebres) •PEIXOS • AMFIBIS • RÈPTILS • OCELLS • MAMÍFERS
  • 4.
  • 5.
    ESPONGES • Són delsanimals+simples que existeixen. • Agafades a les roques. • La majoria són marines. • Forma irregular. • Forats per on circula l’aigua. • Mengen animals microscòpics.
  • 6.
    CELENTERATS • Simetria radial •Tenen tentacles (alguns tenen verí) • Tenen un orifici que serveix de boca i anus. • Tenen una organització senzilla. • La majoria viuen al mar. • Forma semblant a una bossa. • Exemples: corall i meduses i anèmones..
  • 7.
    EQUINODERMS • Es desplacenarrossegant-se. • Simetria radial. • La boca està al centre del cos. • Viuen al fons marí. • Sota la pell, tenen plaques dures formades per substàncies minerals. • Alguns tenen pues. • Es desplacen gràcies a uns tubs petits i fins que es troben a la part inferior. • Exemples: eriçons (s’alimenten d’algues) i estrella de mar (s’alimenta d’ostres i cargols).
  • 8.
    CUCS • Cos allargat,tou i sense potes. • La pell és sempre humida. • La majoria viu al mar o a l’aigua dolça.
  • 9.
    Mol·luscs • El cosés tou , sense potes i cobert de pell humida. • La majoria tenen closca. • Tots viuen a l’aigua excepte el cargol i el llimac. • N’hi ha tres tipus: -gasteròpodes -Bivalves -Cefalòpodes.
  • 10.
    MOL·LUSCS GASTERÒPODES • Tenenuna closca que serveix d’amagatall. • Tenen un peu que els serveix per arrossegar-se. • Exemples: cargols de mar, cargols de terra i llimacs.
  • 11.
    MOL·LUSCS BIVALVES(2 valveso closques) • Tenen una closca que té dues parts que es mouen(articulades), que es tanquen en cas de perill. • Estan immòbils. • S’alimenten de petits organismes. • Exemples: musclos, ostres, cloïsses, escopinyes.
  • 12.
    MOL·LUSCS CEFALÒPODES • Amaguenuna closca sota la pell. • Tenen tentacles amb ventoses al voltant de la boca. • Exemples: calamars, sípies i pops (d’esquerra a dreta).
  • 13.
    ARTRÒPODES • Tenen elcos cobert per una substància dura però lleugera. • L’esquelet està dividit en parts articulades(sobretot les potes). • Tenen uns quants parells de potes i diversos apèndix al cap(antenes) i a la boca( mandíbules). • N’hi ha 4 tipus: 1.Crustacis 2.Aràcnids 3.Miriàpodes 4.Insectes.
  • 15.
    ARTRÒPODES CRUSTACIS • 10potes • Gairebé tots viuen al mar. • Exemples: llagostes, crancs, gambes, peus de cabra(“percebe”).
  • 16.
    ARTRÒPODES ARÀGNIDS • 8potes • No tenen antenes. • Són terrestres i carnívors. • Exemples: aranyes, paparres(“garrapatas”), escorpins.
  • 17.
    ARTRÒPODES MIRIÀPODES • Moltespotes. • Viuen al sòl de boscos humits. • Exemples: centpeus(escolopendra) i milpeus.
  • 18.
    ARTRÒPODES INSECTES • 6potes i 2 parells d’ales membranoses(excepte les mosques: 1 parell.Les formigues cap.). • És el grup més nombrós. • Exemples: papallones, mosques i escarabats.
  • 19.
  • 20.
    CARACTERÍSTIQUES DELS VERTEBRATS  Tenenun esquelet intern articulat fet d’ossos.  Característiques de l’esquelet: -Columna vertebral: està al llarg del cos, és imprescindible per sostenir el cos i està feta de vèrtebres. -Crani: format per ossos. Conté el cervell i el protegeix. -Extremitats: parts que sobresurten del cos i que els permet moure’s. Tenen ales per volar, potes per caminar i aletes per nedar.
  • 21.
    PEIXOSPEIXOS • És elgrup de vertebrats més primitiu i nombrós.És el grup de vertebrats més primitiu i nombrós. • Tenen el cos allargat i s’aprima als extrems.Tenen el cos allargat i s’aprima als extrems. • Es mouen per mitjà d’aletes que mantenenEs mouen per mitjà d’aletes que mantenen l’equilibri i controlen la direcció:l’equilibri i controlen la direcció: -Caudal: fa de timó i ajuda a avançar.-Caudal: fa de timó i ajuda a avançar. -Pectorals: dues.-Pectorals: dues. -Abdominals: dues.-Abdominals: dues. -Anal: una.-Anal: una. -Dorsal: una.-Dorsal: una.
  • 22.
    • La pelldels peixos és viscosa i lliscosa.La pell dels peixos és viscosa i lliscosa. • Tenen òrgans respiratoris especials anomenatsTenen òrgans respiratoris especials anomenats BRÀNQUIES.BRÀNQUIES. • Les Brànquies són làmines fines de color vermellLes Brànquies són làmines fines de color vermell situades a la part posterior de la boca que comuniquen asituades a la part posterior de la boca que comuniquen a l’exterior amb unes obertures anomenades branquials.l’exterior amb unes obertures anomenades branquials. • Els peixos per respirar agafen O2(oxigen) quanEls peixos per respirar agafen O2(oxigen) quan l’aigua(H2O) passa per les brànquies i expulsen CO2.l’aigua(H2O) passa per les brànquies i expulsen CO2. • Es reprodueixen per mitjà d’ous. Són petits i no tenenEs reprodueixen per mitjà d’ous. Són petits i no tenen closca.closca.
  • 24.
    AMFIBIS • Vertebrats queviuen en llocs d’aigua dolça. • Passen una part de la vida a l’aigua i una part a terra ferma. • Tenen la pell humida i lliscosa. Fora l’aigua han d’estar a un lloc humit. • Tenen 4 potes. Les salamandres les fan servir per caminar. Les granotes les fan servir per saltar( no tenen cua). • Tenen pulmons per respirar però també ho poden fer a través de la pell. • Es reprodueixen per ous petits i sense closca. • METAMORFOSIS: canvis que pateixen les cries fins que es fan adultes.
  • 26.
    RÈPTILS • Vertebrats adaptatsa la vida ferma. • Pell impermeable. Tenen escates còrnies (engruiximents en forma de plaques que protegeix el cos de fregades i lesions). • Tenen 4 potes dirigides als costats. S’arrosseguen o repten. • Alguns com les serps no tenen potes. • Respiren per pulmons. • Es reprodueixen per ous. Tenen closca. • La femella pon els ous a terra ferma i els abandona un cop els ha posat. • Exemples: llangardaixos, sargantanes,cocodrils, serps, tortugues…
  • 27.
    OCELLSOCELLS  Vertebrats adaptatsal vol. Alguns no volen com elsVertebrats adaptats al vol. Alguns no volen com els pingüins i els estruços.pingüins i els estruços.  Les extremitats anteriors s’han convertit en ales.Les extremitats anteriors s’han convertit en ales.  Tot el cos està cobert de plomes excepte les potes.Tot el cos està cobert de plomes excepte les potes.  Són animals de temperatura constant.Són animals de temperatura constant.  No tenen dents però tenen bec.No tenen dents però tenen bec.  Respiren per pulmons.Respiren per pulmons.  Es reprodueixen per ous amb closca.Es reprodueixen per ous amb closca.  Les femelles posen els ous als nius construïts pels dosLes femelles posen els ous als nius construïts pels dos pares que també fan torns per incubar-los.pares que també fan torns per incubar-los.
  • 28.
    MAMÍFERS • Són Vivípars. •Mamelles: s’alimenten de la mare a través d’elles. La mare se’n cuida fins que es poden valer per elles mateixes. • La pell està recoberta de pèl. Alguns en tenen poc com els elefants. • Tenen 4 extremitats. La majoria els fan servir com a potes per caminar. Alguns que viuen al mar, tenen les extremitats transformades en aletes(foques i dofins). Altres, se’ls hi han transformat en ales(ratespinyades). • Són animals de temperatura constant. Ho fan gràcies al pèl i a la capa de greix de sota la pell. • Respiren per pulmons.