USER STORIES REQUIREMENTS
PROJECT NAME: CULTLINARY 1.0
PROJECT REVISION
Date Author Version Change reference
19/10/2011 Arief Hendra S 0.1 Rancangan Awal
20/10/2011 Agung Priyanto 0.2 Perubahan Pengguna dan Definisinya
21/10/2011 Arief Hendra S 0.4 Pengembangan User Story
22/10/2011 Aan Erlansari 0.7 Tinjauan Input dan Output
24/10/2011 Aan Erlansari 0.8 Tinjauan Constraint dan Rule
4/1/2012 Agung Priyanto 0.9 Perubahan Flowchart ke Activity Diagram
9/1/2012 Arief Hendra S 1.0 Versi Final
INTRODUCTION
BUSINESS GOAL
Kebutuhan untuk mencari informasi kuliner, seperti resep masakan dan lokasi makan, semakin
meningkat seiring dengan bergesernya anggapan yang memandang aktivitas makan tidak lagi
sebagai upaya mempertahankan kelangsungan diri namun sudah menjadi bagian dari gaya hidup.
Meski demikian, kebutuhan pencarian informasi tersebut seringkali tidak dapat diakomodasi dengan
baik, karena hal-hal berikut ini:
 Informasi berkaitan dengan kuliner terkesan kurang terdokumentasi
 Akses menuju informasi yang dibutuhkan di Internet seringkali harus menggunakan
perangkat berbasis PC
 Tidak terdapatnya wadah bagi sesama pecinta kuliner untuk saling berinteraksi dengan
platform yang fleksibel, mudah untuk diakses dimanapun, kapanpun dengan perangkat
apapun
Polymorphism, Inc. adalah perusahaan pengembang aplikasi perangkat mobile yang bertujuan
membantu orang-orang dengan mobilitas tinggi untuk memperoleh informasi yang dibutuhkan
melalui perangkat mobile mereka, di mana saja, setiap saat. Polymorphism, Inc juga memiliki
komitmen untuk menghubungkan orang-orang yang memiliki ketertarikan yang sama melalui
jejaring sosial. Terlebih lagi dewasa ini, teknologi informasi yang tertanam dalam perangkat genggam
sudah menjadi kecenderungan global.
PRODUCT VISION
Polymorphism, Inc berinisiatif mengembangkan sebuah aplikasi mobile tentang kuliner berbasis Java
yang dinamakan “Cultlinary”. Aplikasi ini diharapkan dapat membantu orang-orang untuk berbagi
banyak hal seperti:
 Mencari informasi rumah makan, baik lokasinya maupun menu yang disajikan, serta
profilnya.
 Mencari jenis makanan atau masakan tertentu dengan deskripsinya.
 Mencari resep makanan atau masakan tertentu, tips, serta cara memasaknya.
 Memberi komentar tentang apa saja berkaitan dengan kuliner, rumah makan, restoran
atau gerai makanan.
 Menghubungkan diri dengan sesama pecinta kuliner melalui jejaring sosial.
Dengan selesainya proyek ini diharapkan pencarian informasi seputar dunia kuliner menjadi lebih
mudah dan menyenangkan.
BOUNDARY (SCOPE OF ACTIVITY)
Pada proyek ini, pengembangan sistem dibatasi pada tiga objek beserta interaksi antara ketiganya,
yaitu Mobile Application, Web dan Plugin. Aktivitas yang terjadi pada situs sosial, terkait dengan
penggunaan plugin yang memungkinkan penyebaran informasi dari aplikasi ke situs-situs tersebut
adalah di luar kewenangan dari pihak pengembang.
ACTORS
Persona Persona Descriptions Reference
Pengguna
Aplikasi (User)
 Melakukan registrasi
 Memiliki hak akses ke dalam sistem (login, logout, forgot
password)
Notulen Rapat tanggal
20/10/2011
Pengunjung
(Visitor)
 Memberikan komentar balasan Notulen Rapat tanggal
21/10/2011
Pengguna
Aplikasi (User)
 Mengisi konten (Biodata, Komentar, Makanan favorit,
Tempat makan favorit), termasuk mengunggah gambar
dan membagikannya ke situs jaringan sosial (opsi)
 Memperbaharui konten (termasuk menghapusnya)
Notulen Rapat tanggal
22/10/2011
Administrator
Web (Admin)
 Memantau pengguna non-aktif Notulen Rapat tanggal
24/10/2011
USER STORIES
No. As {Actor} I Want to
{action}
So that {object} Priority Estimate(h)
US-001 User Melakukan
registrasi
Pengguna dapat didaftarkan ke dalam
sistem
1 8
US-002 User Login ke sistem Pengguna dapat masuk ke sistem 1 6
US-003 User Logout dari
sistem
Pengguna dapat keluar dari sistem 1 3
US-004 User Mendapatkan
info login
Pengguna dapat mengakses sistem
kembali setelah memperoleh info nama
pengguna dan kata sandi
2 5
US-005 User Memperbaharui
biodata
Halaman Who am I dapat berisi data
terakhir
2 10
US-006 User Mengisi
komentar
Halaman Word of Mouth dapat berisi
komentar terkini dan informasi di
dalamnya dapat dibagikan ke situs
jaringan sosial (opsi)
2 9
US-007 User Menyunting
komentar
Komentar di halaman Word of Mouth
dapat diperbaharui atau dihapus
2 3
US-008 User Menyetujui
komentar
balasan
Komentar balasan dari Visitor dapat
ditampilkan atau dihapus dari halaman
Word of Mouth
3 3
US-009 User Mengunggah
Gambar
Gambar dari file atau hasil pemotretan
dapat diunggah
3 7
US-010 User Mengisi daftar
favorit
Halaman The Dishes atau Hangouts
dapat ditambah informasi baru,
termasuk memberikan rating (opsi).
2 10
US-011 User Menyunting
daftar favorit
Entri pada The Dishes atau Hangouts
dapat diubah atau dihapus, termasuk
menyunting rating (opsi).
2 4
US-012 Visitor Meninggalkan
komentar
balasan
Komentar balasan pada halaman Word
of Mouth dapat dipertimbangkan untuk
ditampilkan atau dihapus oleh User.
3 3
US-013 Admin Memantau user
non-aktif
User yang tidak aktif dapat ditentukan
statusnya
1 12
TASK CARDS
US-001: MELAKUKAN REGISTRASI
Dalam story ini pengguna melakukan pendaftaran sehingga memperoleh fasilitas sebagai berikut:
- Halaman web yang beralamatkan di http://www.cultlinary.com/nama_pengguna
- Akses untuk berbagi informasi ke situs jejaring sosial, yaitu Facebook dan Twitter (opsi).
STORY PROCESS
User: Mengisi Biodata
Biodata berisi:
First Name
Last Name
Email Address
Facebook Acc. (optional)
Twitter Acc. (optional)
Username
Password
Verify Password[Data Valid] [Data Tidak Valid]
Sistem: Menampilkan
Pesan Kesalahan
User: Mengulangi Pengisian
Sistem: Menampilkan
Pesan Konfirmasi
Sistem: Menyimpan
Data ke DB
Sistem: Mengirim
Email ke User
User: Mengklik pada
Tautan Aktivasi
Sistem: Menampilkan
Konfirmasi Registrasi
Sistem: Menghasilkan
Halaman Web
Halaman Web beralamatkan di:
http://www.cultlinary.com/username
INPUT
USER INFORMATION
User adalah pengguna aplikasi mobile. Setiap user harus melakukan registrasi dengan memasukkan
data berikut:
 First Name
 Last Name
 Email Address
 Facebook Account (optional)
 Twitter Account (optional)
 Username
 Password
 Verify Password
OUTPUT
OUTPUT PROSES MELAKUKAN REGISTRASI
Proses registrasi user mengakibatkan hal berikut:
 Penambahan user beserta username dan password
 Penyimpanan informasi user ke DB (basisdata)
 Pengiriman email konfirmasi ke calon pengguna
 Penampilan konfirmasi registrasi
CONSTRAINTS AND RULE
CONSTRAINTS AND RULE PADA PROSES MELAKUKAN REGISTRASI
Ketentuan untuk username:
 Tidak bersifat case sensitive
 Memiliki panjang sekurang-kurangnya 6 karakter
 Tidak boleh diawali oleh angka
 Belum dipakai oleh user lainnya
Ketentuan untuk password:
 Bersifat case sensitive
 Memiliki panjang sekurang-kurangnya 6 karakter
Jika terdapat minimal satu buah data yang tidak valid, maka sistem akan memberikan pesan
kesalahan dan menunjukkan lokasi kesalahannya.
Jika seluruh data yang diisikan bersifat valid, maka sistem akan mengirimkan email konfirmasi
kepada calon pengguna, yang berisikan tautan untuk konfirmasi registrasi.
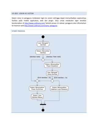
US-002: LOGIN KE SISTEM
Dalam story ini pengguna melakukan login ke sistem sehingga dapat memanfaatkan sepenuhnya
fasilitas pada mobile application, web dan plugin. Situs untuk melakukan login tersebut
beralamatkan di http://www.cultlinary.com/ Setelah proses ini selesai, pengguna akan dihantarkan
ke halaman web http://www.cultlinary.com/nama_pengguna.
STORY PROCESS
User: Mengetik
Identitas
Sistem: Menampilkan
Pesan Konfirmasi
Sistem: Menampilkan
Pesan Kesalahan
[Identitas Valid]
Sistem: Memeriksa
Identitas
[Identitas Tidak Valid]
Sistem: User
Diijinkan Masuk
Sistem: Menampilkan
Halaman Lupa Password
[Entri Identitas £ 3x] [Entri Identitas > 3x]
User: Mengetik
Ulang Identitas
INPUT
LOGIN INFORMATION
Setiap user yang akan melakukan login harus memiliki informasi:
 Username
 Password
OUTPUT
OUTPUT PROSES LOGINKE SISTEM
Proses login dari user tersebut akan mengakibatkan hal berikut:
 Pemunculan konfirmasi login (apakah gagal atau berhasil)
 Pengaktifan sesi pengguna oleh sistem, jika login berhasil
 Penampilan halaman Lupa Password, jika user gagal login selama 3x berturut-turut
CONSTRAINTS AND RULE
CONSTRAINTS AND RULE PADA PROSES LOGIN KE SISTEM
Verifikasi informasi login mengikuti ketentuan sebagai berikut:
 Password bersifat case sensitive.
 Dilakukan pencocokan username dan password terhadap basis data pengguna terdaftar.
Jika proses login gagal dilakukan selama tiga kali berturut-turut maka sistem akan menampilkan
halaman lupa password.
US-003: LOGOUT DARI SISTEM
Dalam story ini pengguna melakukan logout dari sistem. Logout dilakukan dengan memilih tautan
pada tampilan aplikasi. Setelah proses ini selesai, user akan keluar dari sistem.
STORY PROCESS
User: Mengklk
Tautan Logout
Sistem: User
Diijinkan Keluar
Sistem: User Tetap
Menjalankan Sesi Aktif
[User Mengonfirmasi
Logout]
[User Membatalkan
Logout]
INPUT
USER CONFIRMATION
Untuk menjalankan fungsi logout, sistem menunggu aksi dari user yaitu klik pada tautan logout
OUTPUT
OUTPUT PROSES LOGOUT DARI SISTEM
Proses logout dari user tersebut akan mengakibatkan hal berikut:
 Terminasi sesi aktif dari user bersangkutan
 Pemunculan konfirmasi logout
CONSTRAINTS AND RULE
CONSTRAINTS AND RULE PADA PROSES LOGOUT DARI SISTEM
Setelah proses logout selesai dieksekusi, halaman login akan ditampilkan.
US-004: MENDAPATKAN INFORMASI LOGIN (FORGOT PASSWORD)
Dalam story ini pengguna dapat memperoleh kembali informasi login, jika lupa dengan username
dan password yang biasanya digunakan untuk mengakses sistem.
STORY PROCESS
User: Mengetik
Alamat Email
[Alamat Email
Terdaftar]
[Alamat Email
Tidak Terdaftar]
Sistem: Menampilkan
Konfirmasi Email
Telah Terdaftar
Sistem: Menampilkan
Konfirmasi Email
Tidak Terdaftar
Sistem: Memeriksa
Data Email
Sistem: Mengirimkan
Identitas ke Alamat Email
INPUT
EMAIL ADDRESS
Untuk bisa mendapatkan kembali informasi username dan password, user harus menyediakan
masukan berupa alamat email yang valid ke sistem.
OUTPUT
OUTPUT PROSES MENDAPATKAN INFORMASI LOGIN
Jika informasi login telah ditemukan, sistem akan memberikan keluaran:
 Pengiriman informasi username dan password
 Pemunculan pesan konfirmasi (bahwa “email telah terdaftar”)
Jika informasi login tidak ditemukan, sistem akan memberikan keluaran:
 Pemunculan pesan konfirmasi (bahwa “email tidak terdaftar”)
CONSTRAINTS AND RULE
CONSTRAINTS AND RULE PADA PROSES MENDAPATKAN INFORMASI LOGIN
Alamat email yang digunakan untuk memperoleh informasi login harus memenuhi persyaratan
berikut:
 Diketikkan dengan lengkap dan benar, bersifat valid.
 Sama dengan alamat email untuk registrasi.
US-005: MEMPERBAHARUI BIODATA
Dalam story ini pengguna memasukkan biodata untuk ditampilkan di aplikasi maupun halaman web
yang beralamatkan di http://www.cultlinary.com/nama_pengguna. Biodata tersebut akan tampil
pada bagian Who am I. Selain memasukkan info dalam bentuk teks, pengguna juga dapat
menampilkan foto profil dengan mengunggah gambar. Biodata tersebut kemudian dapat diubah
atau diperbaharui lagi di kesempatan lain.
STORY PROCESS
User: Mengisi
Biodata
Biodata berisi:
Name
Birth Date
City
State
Country
Occupations
Favorite Dishes
Favorite Hangouts
User: Mengunggah
Gambar
Sistem: Menyimpan
Data
Sistem: Menampilkan Konfirmasi
[Mengunggah
Gambar]
[Tidak
Mengunggah
Gambar]
INPUT
PERSONAL INFORMATION
Masukan yang dipergunakan oleh sistem pada bagian biodata (Who am I) adalah:
 Name
 Birth Date
 City
 State
 Country
 Occupations
 Favorite Dishes
 Favorite Hangouts
 Foto (optional)
KETERANGAN:
Prosedur mengunggah gambar
dijelaskan dalam US-009
OUTPUT
OUTPUT PROSES MEMPERBAHARUI BIODATA
Setelah proses memperbaharui selesai dilakukan, sistem akan memberikan keluaran:
 Penyimpanan entri data ke basis data (jika user memutuskan untuk menyimpan
perubahan)
 Pemunculan pesan konfirmasi (baik untuk kondisi perubahan disimpan maupun
dibatalkan)
CONSTRAINTS AND RULE
CONSTRAINTS AND RULE PADA PROSES MEMPERBAHARUI BIODATA
User harus sekurang-kurangnya memperbaharui data sebanyak satu kali, sebelum bagian Who am I
dapat ditampilkan.
Jika user tidak mengunggah gambar, maka bagian foto profil akan dikosongkan. Seluruh isian data
lainnya tetap ditampilkan.
Gambar yang diunggah harus memenuhi persyaratan sebagaimana dijelaskan dalam US-009
(Mengunggah gambar).
Setiap kali proses pembaharuan dilakukan, data terdahulu pada basis data akan ditindih (overwrite)
oleh data yang lebih baru.
US-006: MENGISI KOMENTAR
Dalam story ini pengguna memasukkan komentar (dalam bentuk teks) untuk ditampilkan di aplikasi
maupun halaman web yang beralamatkan di http://www.cultlinary.com/nama_pengguna, pada
bagian Word of Mouth. Komentar ini kemudian dapat dibalas oleh pengunjung (Visitor). Pengguna
juga memiliki pilihan untuk mempublikasikan komentar tersebut di beberapa situs jejaring sosial
(yaitu Facebook dan Twitter) melalui fasilitas plugin yang disediakan.
STORY PROCESS
User: Mengetik Komentar
Sistem: Menampilkan
Pesan Kesalahan
[Komentar Sesuai
Ketentuan]
[Komentar Tidak
Sesuai Ketentuan]
User: Mengetik Ulang
[Bagikan
Komentar]
Sistem: Cek Komentar
Sistem: Menyimpan
Komentar di DB
Sistem: Menampilkan
Konfirmasi
User: Menjalankan
Plugin
Sistem: Mengirimkan Data
ke Jejaring Sosial
[Tidak Bagikan
Komentar]
INPUT
COMMENT
Masukan yang dipergunakan oleh sistem pada bagian komentar (Word of Mouth) adalah:
 Komentar
 Pilihan untuk membagikan komentar ke situs jejaring sosial (optional)
OUTPUT
OUTPUT PROSES MENGISI KOMENTAR
Keluaran dari sistem setelah pengguna memasukkan komentar:
 Pemunculan pesan konfirmasi
 Entri data komentar ke DB
 Penampilan komentar di halaman Word of Mouth
Jika komentar tidak sesuai dengan persyaratan, maka keluaran dari sistem adalah:
 Pemunculan pesan kesalahan
CONSTRAINTS AND RULE
CONSTRAINTS AND RULE PADA PROSES MENDAPATKAN INFORMASI LOGIN
Persyaratan yang harus dipenuhi dalam pembuatan komentar adalah:
 Panjang maksimal 255 kata.
 Sesuai dengan Syarat dan Ketentuan penggunaan aplikasi (tidak boleh mengandung SARA,
kekerasan, pornografi, dsb)
Untuk bisa membagikan komentar ke situs jejaring sosial, pengguna harus mendaftarkan akun
terlebih dahulu lewat aplikasi.
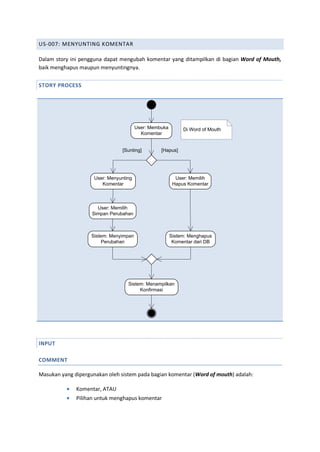
US-007: MENYUNTING KOMENTAR
Dalam story ini pengguna dapat mengubah komentar yang ditampilkan di bagian Word of Mouth,
baik menghapus maupun menyuntingnya.
STORY PROCESS
User: Membuka
Komentar
Di Word of Mouth
[Hapus][Sunting]
User: Menyunting
Komentar
User: Memilih
Hapus Komentar
User: Memilih
Simpan Perubahan
Sistem: Menyimpan
Perubahan
Sistem: Menghapus
Komentar dari DB
Sistem: Menampilkan
Konfirmasi
INPUT
COMMENT
Masukan yang dipergunakan oleh sistem pada bagian komentar (Word of mouth) adalah:
 Komentar, ATAU
 Pilihan untuk menghapus komentar
OUTPUT
OUTPUT PROSES MENYUNTING KOMENTAR
Keluaran dari sistem jika pengguna komentar menyunting komentar:
 Pemunculan pesan konfirmasi
 Entri data komentar ke DB
 Penampilan komentar di halaman Word of Mouth
Keluaran dari sistem jika pengguna komentar menghapus komentar:
 Pemunculan pesan konfirmasi
 Penghapusan entri data komentar
CONSTRAINTS AND RULE
CONSTRAINTS AND RULE PADA PROSES MENYUNTING KOMENTAR
Persyaratan yang harus dipenuhi dalam penyuntingan komentar adalah sama dengan US-006
(Mengisi komentar) dengan tambahan bahwa minimal sudah terdapat satu buah entri komentar
untuk disunting atau dihapus dalam bagian Word of Mouth.
Proses penyimpanan data hasil penyuntingan ke basis data bersifat menindih (overwrite) data
terdahulu.
US-008: MENYETUJUI KOMENTAR BALASAN
Dalam story ini pengguna dapat menyetujui atau menghapus komentar balasan dari pengunjung
(visitor), yang ditampilkan pada bagian Word of Mouth.
STORY PROCESS
User: Membuka
Daftar Komentar
[Setujui] [Hapus]
User: Memilih
Setujui Komentar
User: Memilih
Hapus Komentar
Sistem: Menampilkan
Komentar Balasan
Sistem: Menghapus
Komentar dari DB
Sistem: Menampilkan
Konfirmasi
INPUT
USER CONFIRMATION
Masukan yang dipergunakan oleh sistem adalah konfirmasi dari user berupa pemilihan menyetujui
komentar balasan untuk menampilkannya ke bagian komentar (Word of Mouth) atau menolaknya
sehingga komentar balasan tersebut dihapus.
OUTPUT
OUTPUT PROSES MENYETUJUI KOMENTAR BALASAN
Keluaran dari sistem untuk proses menyetujui komentar balasan:
 Penampilan komentar balasan ATAU penghapusan komentar balasan
 Penampilan konfirmasi
CONSTRAINTS AND RULE
CONSTRAINTS AND RULE PADA MENYETUJUI KOMENTAR BALASAN
User hanya dapat menolak atau menyetujui komentar balasan jika terdapat minimal satu komentar
balasan dari visitor untuk komentar yang ditampilkan pada bagian Word of Mouth.
KETERANGAN:
Komentar balasan tersebut
adalah komentar yang
ditinggalkan oleh pengunjung
(visitor) sebagaimana
dijelaskan dalam US-012
US-009: MENGUNGGAH GAMBAR
Dalam story ini pengguna dapat mengunggah gambar yang berasal dari file di handset atau foto yang
diambil langsung lewat kamera handset. Prosedur mengunggah gambar digunakan untuk
menampilkan foto diri pada bagian biodata (US-005) maupun dalam mengisi daftar favorit (US-010)
atau sewaktu menyuntingnya (US-011).
STORY PROCESS
User: Membuka menu
Unggah Gambar
User: Memilih
Sumber Gambar
[File] [Kamera]
User: Konfirmasi
Unggah Gambar
System: Cek
Gambar
User: Memilih
File Gambar
User: Mengambil
Gambar via Kamera
User: Mengulang
Penggunggahan
[Gambar Sesuai
Ketentuan]
[Gambar Tidak
Sesuai Ketentuan]
Sistem: Menyimpan
Gambar di DB
Sistem: Menampilkan
Pesan Konfirmasi
INPUT
PICTURE
Dalam proses pengunggahan gambar, masukan yang dipergunakan dari user adalah:
 Pemilihan sumber gambar
 File gambar ATAU foto hasil pemotretan langsung
 Konfirmasi unggah gambar
OUTPUT
OUTPUT PROSES MENGUNGGAH GAMBAR
Keluaran dari sistem setelah proses mengunggah gambar selesai dijalankan adalah:
 Entri data gambar ke DB
 Pemunculan pesan konfirmasi
CONSTRAINTS AND RULE
CONSTRAINTS AND RULE PADA PROSES MENGUNGGAH GAMBAR
Persyaratan yang harus dipenuhi dalam gambar yang diunggah adalah:
 Berformat JPG atau JPEG
 Berukuran maksimal 100 KB
 Sesuai dengan Syarat dan Ketentuan penggunaan aplikasi (tidak boleh mengandung SARA,
kekerasan, pornografi, dsb)
US-010: MENGISI DAFTAR FAVORIT
Dalam story ini penggguna mengisi daftar favorit dengan terlebih dahulu memilih kategori The
dishes (yaitu daftar makanan favorit) ATAU Hangouts (yaitu daftar tempat makan favorit). Data yang
dimasukkan berupa teks, penilaian dalam bentuk rating berbintang (optional) dan foto (optional).
STORY PROCESS
User: Memilih
Kategori
Kategori:
The Dishes
Hangouts
User: Mengetik
Teks
User: Mengatur
Rating
User: Mengunggah
Foto
[Batalkan][Simpan Perubahan]
User: Membatalkan
Perubahan
User: Menyimpan
Perubahan
Sistem: Memperbaharui
Data dalam DB
Sistem: Menampilkan
Pesan Konfirmasi
INPUT
ITEM INFORMATION
Pada proses pengisian daftar favorit ini, dibutuhkan beberapa masukan dari user berupa:
 Teks deskripsi
 Penilaian dalam bentuk rating berbintang (optional)
 Foto (optional)
 Konfirmasi penyimpanan ATAU pembatalan
KETERANGAN:
Prosedur mengunggah gambar
dijelaskan dalam US-009
OUTPUT
OUTPUT PROSES MENGISI DAFTAR FAVORIT
Setelah proses pengisian daftar favorit berakhir, keluaran yang dihasilkan meliputi:
 Entri informasi item ke basis data (baik dalam bentuk teks, rating berbintang maupun
foto hasil pengunggahan)
 Pemunculan pesan konfirmasi
CONSTRAINTS AND RULE
CONSTRAINTS AND RULE PADA PROSES MENGISI DAFTAR FAVORIT
Teks deskripsi yang digunakan harus memenuhi syarat sebagaimana komentar yang ditampilkan
pada Word of Mouth (US-006).
Persyaratan yang harus dipenuhi dalam foto yang digunakan adalah sama dengan kriteria gambar
yang diunggah (US-009).
Dalam kondisi standar, item diberikan nilai tiga bintang, kecuali jika user mengubah nilai.
Pengisian data boleh tidak urut (misalkan mengubah rating berbintang dulu baru mengetikkan teks
deskripsi), namun data baru dapat disimpan ke basis data dan ditampilkan jika user memilih
konfirmasi penyimpanan.
US-011: MENYUNTING DAFTAR FAVORIT
Dalam story ini pengguna dapat mengubah isi daftar favorit, baik menyunting maupun menghapus
entri data, pada kategori The dishes (yaitu daftar makanan favorit) ATAU Hangouts (yaitu daftar
tempat makan favorit).
STORY PROCESS
User: Memilih Halaman
The Dishes atau Hangouts
User: Memilih
Sunting Data
[Hapus] [Sunting]
User: Memilih
Tautan Hapus Data
User: Memilih
Tautan Sunting Data
User: Menyunting
Teks
User: Mengubah
Rating
User: Mengganti
Foto
User: Mengunggah
Gambar
User: Memilih
Simpan Perubahan
Sistem: Memperbaharui
Basis Data
Sistem: Menghapus
Entri Data
Sistem: Menampilkan
Konfirmasi
KETERANGAN:
Prosedur mengunggah gambar
dijelaskan dalam US-009
INPUT
ITEM INFORMATION
Masukan yang dibutuhkan dari user untuk proses menyunting daftar favorit ini adalah:
 Teks hasil penyuntingan
 Penilaian dalam bentuk rating berbintang
 Foto
 Konfirmasi penyimpanan data
 Konfirmasi penghapusan ATAU penyuntingan
OUTPUT
OUTPUT PROSES MENYUNTING DAFTAR FAVORIT
Setelah proses penyuntingan berakhir, keluaran yang dihasilkan oleh sistem meliputi:
 Entri hasil penyuntingan ke basis data (baik dalam bentuk teks, rating berbintang maupun
foto hasil pengunggahan)
 Pemunculan pesan konfirmasi
CONSTRAINTS AND RULE
CONSTRAINTS AND RULE PADA PROSES MENYUNTING DAFTAR FAVORIT
Persyaratan yang harus dipenuhi dalam teks deskripsi maupun foto yang digunakan adalah sama
dengan proses mengisi daftar favorit (US-010).
Penyuntingan data boleh tidak urut sebagaimana dalam proses mengisi daftar favorit (US-010). Data
baru diperbaharui ke basis data dan ditampilkan jika user memilih konfirmasi penyimpanan. Proses
penyimpanan hasil penyuntingan ke basis data bersifat menindih (overwrite) data terdahulu.
Jika memilih untuk
menyunting data
US-012: MENINGGALKAN KOMENTAR BALASAN
Actor dalam story ini adalah pengunjung (visitor) yaitu orang yang mengakses halaman web dari
seorang user di alamat http://www.cultlinary.com/nama_pengguna. Visitor dapat membalas
komentar yang dituliskan oleh user di halaman Word of Mouth, dengan meninggalkan komentar
DAN identitas, yaitu berupa alamat email, akun Google atau OpenID.
STORY PROCESS
Visitor: Membuka
Halaman Word of Mouth
Visitor: Menulis Komentar
Balasan DAN identitas
Sistem: Memeriksa Data
Sistem: Menampilkan
Pesan Kesalahan
Visitor: Mengetik Ulang
Sistem: Menyimpan
Data di DB
Sistem: Menampilkan
Konfirmasi
[Data Valid] [Data Tidak Valid]
Sistem: Menampilkan
Pesan Konfirmasi
INPUT
USER COMMENT & IDENTITY
Masukan yang dibutuhkan oleh sistem untuk proses ini adalah:
 Komentar
 Identitas (berupa alamat email, akun Google atau OpenID)
OUTPUT
OUTPUT PROSES MENINGGALKAN KOMENTAR BALASAN
Setelah visitor meninggalkan komentar balasan, maka sistem akan menghasilkan keluaran yaitu:
 Penyimpanan data komentar balasan ke basis data
 Pemunculan pesan konfirmasi
 Pesan kesalahan (jika data yang dimasukkan, baik komentar maupun identitas, tidak
valid).
CONSTRAINTS AND RULE
CONSTRAINTS AND RULE PADA PROSES MENINGGALKAN KOMENTAR BALASAN
Komentar balasan dari visitor memiliki persyaratan yang sama sebagaimana komentar dari user
(US-006).
Komentar balasan hanya bisa disimpan ke basis data oleh sistem jika komentar tersebut memenuhi
persyaratan DAN identitas dari visitor telah dimasukkan dengan benar. Jika tidak, maka sistem akan
menampilkan pesan kesalahan dan visitor harus mengetik ulang.
US-013: MEMANTAU USER NON-AKTIF
Actor dalam story ini adalah pengelola (admin) dari situs http://www.cultlinary.com. Penghapusan
user non-aktif merupakan suatu keputusan yang kritis dan membutuhkan banyak pertimbangan,
sehingga proses ini tidak dijalankan secara otomatis, namun menjadi wewenang dari admin. Proses
ini juga membutuhkan komunikasi via email antara sistem dan user.
STORY PROCESS
Sistem: Memeriksa
Data User
[Terakhir Login
< 30 hari]
[Terakhir Login
³ 30 hari]
Sistem: Menandai
sebagai User Non Aktif
Sistem: Mengirimkan
Notifikasi via Email
[Menandai sebagai
User Aktif]
[Tidak Ada Respon]
Sistem: Menyampaikan
Laporan ke Admin
[Menghapus
User]
Sistem: Menandai
sebagai User Aktif
Admin: Menghapus User
Sistem: Memperbaharui
Basis Data
Sistem: Menampilkan
Konfirmasi
[Ada Respon]
Admin: Mengubah
Status User
Sistem: Memberikan
Konfirmasi
INPUT
LOGIN DATA & USER RESPONSE
Agar proses ini berjalan, sistem membutuhkan masukan berupa:
 Data login
 Email balasan (jika user merespon kiriman email)
OUTPUT
OUTPUT PROSES MEMANTAU USER NON-AKTIF
Sistem menghasilkan keluaran berikut setelah proses tersebut berjalan:
 Pengiriman notifikasi via email
 Pengkategorian user
 Pengiriman laporan aktivitas user ke admin
CONSTRAINTS AND RULE
CONSTRAINTS AND RULE PADA PROSES MEMANTAU USER NON-AKTIF
User non-aktif adalah user yang tidak mengakses sistem selama jangka waktu 30 hari secara
berturut-turut.
Sistem terus-menerus memeriksa data login tiap user dan mengkategorikan user mana yang
termasuk non-aktif. Sistem kemudian mengirimkan email kepada user tersebut. Jika user merespon
dalam jangka waktu 7 hari, maka user digolongkan sebagai user aktif, jika tidak, maka sistem akan
mengirimkan laporan aktivitas kepada admin.
Keputusan akhir dari admin adalah apakah user tersebut akan tetap digolongkan sebagai user aktif
atau termasuk user non-aktif untuk selanjutnya dihapus.
User yang dihapus tidak dapat mengakses halaman web dan harus membuat akun baru lewat proses
registrasi (US-001).
SUMMARY
Sistem ini menggunakan tiga jenis user, yaitu user, visitor dan admin. Secara keseluruhan terdapat
13 buah user story yang terbagi ke dalam tiga tingkatan prioritas. Pengembangan perangkat lunak ini
membutuhkan waktu setidak-tidaknya 83 jam oleh tiga orang pengembang, yang terdiri dari Arief
Hendra Saptadi, Agung Priyanto dan Aan Erlansari. Aplikasi ini menggunakan tiga modul
pengembangan yang saling berinteraksi, yaitu mobile application, web dan plugin.

[Tep667][t02][06835;06923;07722][final]

  • 1.
    USER STORIES REQUIREMENTS PROJECTNAME: CULTLINARY 1.0 PROJECT REVISION Date Author Version Change reference 19/10/2011 Arief Hendra S 0.1 Rancangan Awal 20/10/2011 Agung Priyanto 0.2 Perubahan Pengguna dan Definisinya 21/10/2011 Arief Hendra S 0.4 Pengembangan User Story 22/10/2011 Aan Erlansari 0.7 Tinjauan Input dan Output 24/10/2011 Aan Erlansari 0.8 Tinjauan Constraint dan Rule 4/1/2012 Agung Priyanto 0.9 Perubahan Flowchart ke Activity Diagram 9/1/2012 Arief Hendra S 1.0 Versi Final INTRODUCTION BUSINESS GOAL Kebutuhan untuk mencari informasi kuliner, seperti resep masakan dan lokasi makan, semakin meningkat seiring dengan bergesernya anggapan yang memandang aktivitas makan tidak lagi sebagai upaya mempertahankan kelangsungan diri namun sudah menjadi bagian dari gaya hidup. Meski demikian, kebutuhan pencarian informasi tersebut seringkali tidak dapat diakomodasi dengan baik, karena hal-hal berikut ini:  Informasi berkaitan dengan kuliner terkesan kurang terdokumentasi  Akses menuju informasi yang dibutuhkan di Internet seringkali harus menggunakan perangkat berbasis PC  Tidak terdapatnya wadah bagi sesama pecinta kuliner untuk saling berinteraksi dengan platform yang fleksibel, mudah untuk diakses dimanapun, kapanpun dengan perangkat apapun Polymorphism, Inc. adalah perusahaan pengembang aplikasi perangkat mobile yang bertujuan membantu orang-orang dengan mobilitas tinggi untuk memperoleh informasi yang dibutuhkan melalui perangkat mobile mereka, di mana saja, setiap saat. Polymorphism, Inc juga memiliki
  • 2.
    komitmen untuk menghubungkanorang-orang yang memiliki ketertarikan yang sama melalui jejaring sosial. Terlebih lagi dewasa ini, teknologi informasi yang tertanam dalam perangkat genggam sudah menjadi kecenderungan global. PRODUCT VISION Polymorphism, Inc berinisiatif mengembangkan sebuah aplikasi mobile tentang kuliner berbasis Java yang dinamakan “Cultlinary”. Aplikasi ini diharapkan dapat membantu orang-orang untuk berbagi banyak hal seperti:  Mencari informasi rumah makan, baik lokasinya maupun menu yang disajikan, serta profilnya.  Mencari jenis makanan atau masakan tertentu dengan deskripsinya.  Mencari resep makanan atau masakan tertentu, tips, serta cara memasaknya.  Memberi komentar tentang apa saja berkaitan dengan kuliner, rumah makan, restoran atau gerai makanan.  Menghubungkan diri dengan sesama pecinta kuliner melalui jejaring sosial. Dengan selesainya proyek ini diharapkan pencarian informasi seputar dunia kuliner menjadi lebih mudah dan menyenangkan. BOUNDARY (SCOPE OF ACTIVITY) Pada proyek ini, pengembangan sistem dibatasi pada tiga objek beserta interaksi antara ketiganya, yaitu Mobile Application, Web dan Plugin. Aktivitas yang terjadi pada situs sosial, terkait dengan penggunaan plugin yang memungkinkan penyebaran informasi dari aplikasi ke situs-situs tersebut adalah di luar kewenangan dari pihak pengembang. ACTORS Persona Persona Descriptions Reference Pengguna Aplikasi (User)  Melakukan registrasi  Memiliki hak akses ke dalam sistem (login, logout, forgot password) Notulen Rapat tanggal 20/10/2011 Pengunjung (Visitor)  Memberikan komentar balasan Notulen Rapat tanggal 21/10/2011 Pengguna Aplikasi (User)  Mengisi konten (Biodata, Komentar, Makanan favorit, Tempat makan favorit), termasuk mengunggah gambar dan membagikannya ke situs jaringan sosial (opsi)  Memperbaharui konten (termasuk menghapusnya) Notulen Rapat tanggal 22/10/2011 Administrator Web (Admin)  Memantau pengguna non-aktif Notulen Rapat tanggal 24/10/2011
  • 3.
    USER STORIES No. As{Actor} I Want to {action} So that {object} Priority Estimate(h) US-001 User Melakukan registrasi Pengguna dapat didaftarkan ke dalam sistem 1 8 US-002 User Login ke sistem Pengguna dapat masuk ke sistem 1 6 US-003 User Logout dari sistem Pengguna dapat keluar dari sistem 1 3 US-004 User Mendapatkan info login Pengguna dapat mengakses sistem kembali setelah memperoleh info nama pengguna dan kata sandi 2 5 US-005 User Memperbaharui biodata Halaman Who am I dapat berisi data terakhir 2 10 US-006 User Mengisi komentar Halaman Word of Mouth dapat berisi komentar terkini dan informasi di dalamnya dapat dibagikan ke situs jaringan sosial (opsi) 2 9 US-007 User Menyunting komentar Komentar di halaman Word of Mouth dapat diperbaharui atau dihapus 2 3 US-008 User Menyetujui komentar balasan Komentar balasan dari Visitor dapat ditampilkan atau dihapus dari halaman Word of Mouth 3 3 US-009 User Mengunggah Gambar Gambar dari file atau hasil pemotretan dapat diunggah 3 7 US-010 User Mengisi daftar favorit Halaman The Dishes atau Hangouts dapat ditambah informasi baru, termasuk memberikan rating (opsi). 2 10 US-011 User Menyunting daftar favorit Entri pada The Dishes atau Hangouts dapat diubah atau dihapus, termasuk menyunting rating (opsi). 2 4 US-012 Visitor Meninggalkan komentar balasan Komentar balasan pada halaman Word of Mouth dapat dipertimbangkan untuk ditampilkan atau dihapus oleh User. 3 3 US-013 Admin Memantau user non-aktif User yang tidak aktif dapat ditentukan statusnya 1 12
  • 4.
    TASK CARDS US-001: MELAKUKANREGISTRASI Dalam story ini pengguna melakukan pendaftaran sehingga memperoleh fasilitas sebagai berikut: - Halaman web yang beralamatkan di http://www.cultlinary.com/nama_pengguna - Akses untuk berbagi informasi ke situs jejaring sosial, yaitu Facebook dan Twitter (opsi). STORY PROCESS User: Mengisi Biodata Biodata berisi: First Name Last Name Email Address Facebook Acc. (optional) Twitter Acc. (optional) Username Password Verify Password[Data Valid] [Data Tidak Valid] Sistem: Menampilkan Pesan Kesalahan User: Mengulangi Pengisian Sistem: Menampilkan Pesan Konfirmasi Sistem: Menyimpan Data ke DB Sistem: Mengirim Email ke User User: Mengklik pada Tautan Aktivasi Sistem: Menampilkan Konfirmasi Registrasi Sistem: Menghasilkan Halaman Web Halaman Web beralamatkan di: http://www.cultlinary.com/username
  • 5.
    INPUT USER INFORMATION User adalahpengguna aplikasi mobile. Setiap user harus melakukan registrasi dengan memasukkan data berikut:  First Name  Last Name  Email Address  Facebook Account (optional)  Twitter Account (optional)  Username  Password  Verify Password OUTPUT OUTPUT PROSES MELAKUKAN REGISTRASI Proses registrasi user mengakibatkan hal berikut:  Penambahan user beserta username dan password  Penyimpanan informasi user ke DB (basisdata)  Pengiriman email konfirmasi ke calon pengguna  Penampilan konfirmasi registrasi CONSTRAINTS AND RULE CONSTRAINTS AND RULE PADA PROSES MELAKUKAN REGISTRASI Ketentuan untuk username:  Tidak bersifat case sensitive  Memiliki panjang sekurang-kurangnya 6 karakter  Tidak boleh diawali oleh angka  Belum dipakai oleh user lainnya Ketentuan untuk password:  Bersifat case sensitive  Memiliki panjang sekurang-kurangnya 6 karakter Jika terdapat minimal satu buah data yang tidak valid, maka sistem akan memberikan pesan kesalahan dan menunjukkan lokasi kesalahannya. Jika seluruh data yang diisikan bersifat valid, maka sistem akan mengirimkan email konfirmasi kepada calon pengguna, yang berisikan tautan untuk konfirmasi registrasi.
  • 6.
    US-002: LOGIN KESISTEM Dalam story ini pengguna melakukan login ke sistem sehingga dapat memanfaatkan sepenuhnya fasilitas pada mobile application, web dan plugin. Situs untuk melakukan login tersebut beralamatkan di http://www.cultlinary.com/ Setelah proses ini selesai, pengguna akan dihantarkan ke halaman web http://www.cultlinary.com/nama_pengguna. STORY PROCESS User: Mengetik Identitas Sistem: Menampilkan Pesan Konfirmasi Sistem: Menampilkan Pesan Kesalahan [Identitas Valid] Sistem: Memeriksa Identitas [Identitas Tidak Valid] Sistem: User Diijinkan Masuk Sistem: Menampilkan Halaman Lupa Password [Entri Identitas £ 3x] [Entri Identitas > 3x] User: Mengetik Ulang Identitas
  • 7.
    INPUT LOGIN INFORMATION Setiap useryang akan melakukan login harus memiliki informasi:  Username  Password OUTPUT OUTPUT PROSES LOGINKE SISTEM Proses login dari user tersebut akan mengakibatkan hal berikut:  Pemunculan konfirmasi login (apakah gagal atau berhasil)  Pengaktifan sesi pengguna oleh sistem, jika login berhasil  Penampilan halaman Lupa Password, jika user gagal login selama 3x berturut-turut CONSTRAINTS AND RULE CONSTRAINTS AND RULE PADA PROSES LOGIN KE SISTEM Verifikasi informasi login mengikuti ketentuan sebagai berikut:  Password bersifat case sensitive.  Dilakukan pencocokan username dan password terhadap basis data pengguna terdaftar. Jika proses login gagal dilakukan selama tiga kali berturut-turut maka sistem akan menampilkan halaman lupa password.
  • 8.
    US-003: LOGOUT DARISISTEM Dalam story ini pengguna melakukan logout dari sistem. Logout dilakukan dengan memilih tautan pada tampilan aplikasi. Setelah proses ini selesai, user akan keluar dari sistem. STORY PROCESS User: Mengklk Tautan Logout Sistem: User Diijinkan Keluar Sistem: User Tetap Menjalankan Sesi Aktif [User Mengonfirmasi Logout] [User Membatalkan Logout] INPUT USER CONFIRMATION Untuk menjalankan fungsi logout, sistem menunggu aksi dari user yaitu klik pada tautan logout OUTPUT OUTPUT PROSES LOGOUT DARI SISTEM Proses logout dari user tersebut akan mengakibatkan hal berikut:  Terminasi sesi aktif dari user bersangkutan  Pemunculan konfirmasi logout CONSTRAINTS AND RULE CONSTRAINTS AND RULE PADA PROSES LOGOUT DARI SISTEM Setelah proses logout selesai dieksekusi, halaman login akan ditampilkan.
  • 9.
    US-004: MENDAPATKAN INFORMASILOGIN (FORGOT PASSWORD) Dalam story ini pengguna dapat memperoleh kembali informasi login, jika lupa dengan username dan password yang biasanya digunakan untuk mengakses sistem. STORY PROCESS User: Mengetik Alamat Email [Alamat Email Terdaftar] [Alamat Email Tidak Terdaftar] Sistem: Menampilkan Konfirmasi Email Telah Terdaftar Sistem: Menampilkan Konfirmasi Email Tidak Terdaftar Sistem: Memeriksa Data Email Sistem: Mengirimkan Identitas ke Alamat Email INPUT EMAIL ADDRESS Untuk bisa mendapatkan kembali informasi username dan password, user harus menyediakan masukan berupa alamat email yang valid ke sistem. OUTPUT OUTPUT PROSES MENDAPATKAN INFORMASI LOGIN Jika informasi login telah ditemukan, sistem akan memberikan keluaran:  Pengiriman informasi username dan password  Pemunculan pesan konfirmasi (bahwa “email telah terdaftar”)
  • 10.
    Jika informasi logintidak ditemukan, sistem akan memberikan keluaran:  Pemunculan pesan konfirmasi (bahwa “email tidak terdaftar”) CONSTRAINTS AND RULE CONSTRAINTS AND RULE PADA PROSES MENDAPATKAN INFORMASI LOGIN Alamat email yang digunakan untuk memperoleh informasi login harus memenuhi persyaratan berikut:  Diketikkan dengan lengkap dan benar, bersifat valid.  Sama dengan alamat email untuk registrasi.
  • 11.
    US-005: MEMPERBAHARUI BIODATA Dalamstory ini pengguna memasukkan biodata untuk ditampilkan di aplikasi maupun halaman web yang beralamatkan di http://www.cultlinary.com/nama_pengguna. Biodata tersebut akan tampil pada bagian Who am I. Selain memasukkan info dalam bentuk teks, pengguna juga dapat menampilkan foto profil dengan mengunggah gambar. Biodata tersebut kemudian dapat diubah atau diperbaharui lagi di kesempatan lain. STORY PROCESS User: Mengisi Biodata Biodata berisi: Name Birth Date City State Country Occupations Favorite Dishes Favorite Hangouts User: Mengunggah Gambar Sistem: Menyimpan Data Sistem: Menampilkan Konfirmasi [Mengunggah Gambar] [Tidak Mengunggah Gambar] INPUT PERSONAL INFORMATION Masukan yang dipergunakan oleh sistem pada bagian biodata (Who am I) adalah:  Name  Birth Date  City  State  Country  Occupations  Favorite Dishes  Favorite Hangouts  Foto (optional) KETERANGAN: Prosedur mengunggah gambar dijelaskan dalam US-009
  • 12.
    OUTPUT OUTPUT PROSES MEMPERBAHARUIBIODATA Setelah proses memperbaharui selesai dilakukan, sistem akan memberikan keluaran:  Penyimpanan entri data ke basis data (jika user memutuskan untuk menyimpan perubahan)  Pemunculan pesan konfirmasi (baik untuk kondisi perubahan disimpan maupun dibatalkan) CONSTRAINTS AND RULE CONSTRAINTS AND RULE PADA PROSES MEMPERBAHARUI BIODATA User harus sekurang-kurangnya memperbaharui data sebanyak satu kali, sebelum bagian Who am I dapat ditampilkan. Jika user tidak mengunggah gambar, maka bagian foto profil akan dikosongkan. Seluruh isian data lainnya tetap ditampilkan. Gambar yang diunggah harus memenuhi persyaratan sebagaimana dijelaskan dalam US-009 (Mengunggah gambar). Setiap kali proses pembaharuan dilakukan, data terdahulu pada basis data akan ditindih (overwrite) oleh data yang lebih baru.
  • 13.
    US-006: MENGISI KOMENTAR Dalamstory ini pengguna memasukkan komentar (dalam bentuk teks) untuk ditampilkan di aplikasi maupun halaman web yang beralamatkan di http://www.cultlinary.com/nama_pengguna, pada bagian Word of Mouth. Komentar ini kemudian dapat dibalas oleh pengunjung (Visitor). Pengguna juga memiliki pilihan untuk mempublikasikan komentar tersebut di beberapa situs jejaring sosial (yaitu Facebook dan Twitter) melalui fasilitas plugin yang disediakan. STORY PROCESS User: Mengetik Komentar Sistem: Menampilkan Pesan Kesalahan [Komentar Sesuai Ketentuan] [Komentar Tidak Sesuai Ketentuan] User: Mengetik Ulang [Bagikan Komentar] Sistem: Cek Komentar Sistem: Menyimpan Komentar di DB Sistem: Menampilkan Konfirmasi User: Menjalankan Plugin Sistem: Mengirimkan Data ke Jejaring Sosial [Tidak Bagikan Komentar]
  • 14.
    INPUT COMMENT Masukan yang dipergunakanoleh sistem pada bagian komentar (Word of Mouth) adalah:  Komentar  Pilihan untuk membagikan komentar ke situs jejaring sosial (optional) OUTPUT OUTPUT PROSES MENGISI KOMENTAR Keluaran dari sistem setelah pengguna memasukkan komentar:  Pemunculan pesan konfirmasi  Entri data komentar ke DB  Penampilan komentar di halaman Word of Mouth Jika komentar tidak sesuai dengan persyaratan, maka keluaran dari sistem adalah:  Pemunculan pesan kesalahan CONSTRAINTS AND RULE CONSTRAINTS AND RULE PADA PROSES MENDAPATKAN INFORMASI LOGIN Persyaratan yang harus dipenuhi dalam pembuatan komentar adalah:  Panjang maksimal 255 kata.  Sesuai dengan Syarat dan Ketentuan penggunaan aplikasi (tidak boleh mengandung SARA, kekerasan, pornografi, dsb) Untuk bisa membagikan komentar ke situs jejaring sosial, pengguna harus mendaftarkan akun terlebih dahulu lewat aplikasi.
  • 15.
    US-007: MENYUNTING KOMENTAR Dalamstory ini pengguna dapat mengubah komentar yang ditampilkan di bagian Word of Mouth, baik menghapus maupun menyuntingnya. STORY PROCESS User: Membuka Komentar Di Word of Mouth [Hapus][Sunting] User: Menyunting Komentar User: Memilih Hapus Komentar User: Memilih Simpan Perubahan Sistem: Menyimpan Perubahan Sistem: Menghapus Komentar dari DB Sistem: Menampilkan Konfirmasi INPUT COMMENT Masukan yang dipergunakan oleh sistem pada bagian komentar (Word of mouth) adalah:  Komentar, ATAU  Pilihan untuk menghapus komentar
  • 16.
    OUTPUT OUTPUT PROSES MENYUNTINGKOMENTAR Keluaran dari sistem jika pengguna komentar menyunting komentar:  Pemunculan pesan konfirmasi  Entri data komentar ke DB  Penampilan komentar di halaman Word of Mouth Keluaran dari sistem jika pengguna komentar menghapus komentar:  Pemunculan pesan konfirmasi  Penghapusan entri data komentar CONSTRAINTS AND RULE CONSTRAINTS AND RULE PADA PROSES MENYUNTING KOMENTAR Persyaratan yang harus dipenuhi dalam penyuntingan komentar adalah sama dengan US-006 (Mengisi komentar) dengan tambahan bahwa minimal sudah terdapat satu buah entri komentar untuk disunting atau dihapus dalam bagian Word of Mouth. Proses penyimpanan data hasil penyuntingan ke basis data bersifat menindih (overwrite) data terdahulu.
  • 17.
    US-008: MENYETUJUI KOMENTARBALASAN Dalam story ini pengguna dapat menyetujui atau menghapus komentar balasan dari pengunjung (visitor), yang ditampilkan pada bagian Word of Mouth. STORY PROCESS User: Membuka Daftar Komentar [Setujui] [Hapus] User: Memilih Setujui Komentar User: Memilih Hapus Komentar Sistem: Menampilkan Komentar Balasan Sistem: Menghapus Komentar dari DB Sistem: Menampilkan Konfirmasi INPUT USER CONFIRMATION Masukan yang dipergunakan oleh sistem adalah konfirmasi dari user berupa pemilihan menyetujui komentar balasan untuk menampilkannya ke bagian komentar (Word of Mouth) atau menolaknya sehingga komentar balasan tersebut dihapus. OUTPUT OUTPUT PROSES MENYETUJUI KOMENTAR BALASAN Keluaran dari sistem untuk proses menyetujui komentar balasan:  Penampilan komentar balasan ATAU penghapusan komentar balasan  Penampilan konfirmasi CONSTRAINTS AND RULE CONSTRAINTS AND RULE PADA MENYETUJUI KOMENTAR BALASAN User hanya dapat menolak atau menyetujui komentar balasan jika terdapat minimal satu komentar balasan dari visitor untuk komentar yang ditampilkan pada bagian Word of Mouth. KETERANGAN: Komentar balasan tersebut adalah komentar yang ditinggalkan oleh pengunjung (visitor) sebagaimana dijelaskan dalam US-012
  • 18.
    US-009: MENGUNGGAH GAMBAR Dalamstory ini pengguna dapat mengunggah gambar yang berasal dari file di handset atau foto yang diambil langsung lewat kamera handset. Prosedur mengunggah gambar digunakan untuk menampilkan foto diri pada bagian biodata (US-005) maupun dalam mengisi daftar favorit (US-010) atau sewaktu menyuntingnya (US-011). STORY PROCESS User: Membuka menu Unggah Gambar User: Memilih Sumber Gambar [File] [Kamera] User: Konfirmasi Unggah Gambar System: Cek Gambar User: Memilih File Gambar User: Mengambil Gambar via Kamera User: Mengulang Penggunggahan [Gambar Sesuai Ketentuan] [Gambar Tidak Sesuai Ketentuan] Sistem: Menyimpan Gambar di DB Sistem: Menampilkan Pesan Konfirmasi
  • 19.
    INPUT PICTURE Dalam proses pengunggahangambar, masukan yang dipergunakan dari user adalah:  Pemilihan sumber gambar  File gambar ATAU foto hasil pemotretan langsung  Konfirmasi unggah gambar OUTPUT OUTPUT PROSES MENGUNGGAH GAMBAR Keluaran dari sistem setelah proses mengunggah gambar selesai dijalankan adalah:  Entri data gambar ke DB  Pemunculan pesan konfirmasi CONSTRAINTS AND RULE CONSTRAINTS AND RULE PADA PROSES MENGUNGGAH GAMBAR Persyaratan yang harus dipenuhi dalam gambar yang diunggah adalah:  Berformat JPG atau JPEG  Berukuran maksimal 100 KB  Sesuai dengan Syarat dan Ketentuan penggunaan aplikasi (tidak boleh mengandung SARA, kekerasan, pornografi, dsb)
  • 20.
    US-010: MENGISI DAFTARFAVORIT Dalam story ini penggguna mengisi daftar favorit dengan terlebih dahulu memilih kategori The dishes (yaitu daftar makanan favorit) ATAU Hangouts (yaitu daftar tempat makan favorit). Data yang dimasukkan berupa teks, penilaian dalam bentuk rating berbintang (optional) dan foto (optional). STORY PROCESS User: Memilih Kategori Kategori: The Dishes Hangouts User: Mengetik Teks User: Mengatur Rating User: Mengunggah Foto [Batalkan][Simpan Perubahan] User: Membatalkan Perubahan User: Menyimpan Perubahan Sistem: Memperbaharui Data dalam DB Sistem: Menampilkan Pesan Konfirmasi INPUT ITEM INFORMATION Pada proses pengisian daftar favorit ini, dibutuhkan beberapa masukan dari user berupa:  Teks deskripsi  Penilaian dalam bentuk rating berbintang (optional)  Foto (optional)  Konfirmasi penyimpanan ATAU pembatalan KETERANGAN: Prosedur mengunggah gambar dijelaskan dalam US-009
  • 21.
    OUTPUT OUTPUT PROSES MENGISIDAFTAR FAVORIT Setelah proses pengisian daftar favorit berakhir, keluaran yang dihasilkan meliputi:  Entri informasi item ke basis data (baik dalam bentuk teks, rating berbintang maupun foto hasil pengunggahan)  Pemunculan pesan konfirmasi CONSTRAINTS AND RULE CONSTRAINTS AND RULE PADA PROSES MENGISI DAFTAR FAVORIT Teks deskripsi yang digunakan harus memenuhi syarat sebagaimana komentar yang ditampilkan pada Word of Mouth (US-006). Persyaratan yang harus dipenuhi dalam foto yang digunakan adalah sama dengan kriteria gambar yang diunggah (US-009). Dalam kondisi standar, item diberikan nilai tiga bintang, kecuali jika user mengubah nilai. Pengisian data boleh tidak urut (misalkan mengubah rating berbintang dulu baru mengetikkan teks deskripsi), namun data baru dapat disimpan ke basis data dan ditampilkan jika user memilih konfirmasi penyimpanan.
  • 22.
    US-011: MENYUNTING DAFTARFAVORIT Dalam story ini pengguna dapat mengubah isi daftar favorit, baik menyunting maupun menghapus entri data, pada kategori The dishes (yaitu daftar makanan favorit) ATAU Hangouts (yaitu daftar tempat makan favorit). STORY PROCESS User: Memilih Halaman The Dishes atau Hangouts User: Memilih Sunting Data [Hapus] [Sunting] User: Memilih Tautan Hapus Data User: Memilih Tautan Sunting Data User: Menyunting Teks User: Mengubah Rating User: Mengganti Foto User: Mengunggah Gambar User: Memilih Simpan Perubahan Sistem: Memperbaharui Basis Data Sistem: Menghapus Entri Data Sistem: Menampilkan Konfirmasi KETERANGAN: Prosedur mengunggah gambar dijelaskan dalam US-009
  • 23.
    INPUT ITEM INFORMATION Masukan yangdibutuhkan dari user untuk proses menyunting daftar favorit ini adalah:  Teks hasil penyuntingan  Penilaian dalam bentuk rating berbintang  Foto  Konfirmasi penyimpanan data  Konfirmasi penghapusan ATAU penyuntingan OUTPUT OUTPUT PROSES MENYUNTING DAFTAR FAVORIT Setelah proses penyuntingan berakhir, keluaran yang dihasilkan oleh sistem meliputi:  Entri hasil penyuntingan ke basis data (baik dalam bentuk teks, rating berbintang maupun foto hasil pengunggahan)  Pemunculan pesan konfirmasi CONSTRAINTS AND RULE CONSTRAINTS AND RULE PADA PROSES MENYUNTING DAFTAR FAVORIT Persyaratan yang harus dipenuhi dalam teks deskripsi maupun foto yang digunakan adalah sama dengan proses mengisi daftar favorit (US-010). Penyuntingan data boleh tidak urut sebagaimana dalam proses mengisi daftar favorit (US-010). Data baru diperbaharui ke basis data dan ditampilkan jika user memilih konfirmasi penyimpanan. Proses penyimpanan hasil penyuntingan ke basis data bersifat menindih (overwrite) data terdahulu. Jika memilih untuk menyunting data
  • 24.
    US-012: MENINGGALKAN KOMENTARBALASAN Actor dalam story ini adalah pengunjung (visitor) yaitu orang yang mengakses halaman web dari seorang user di alamat http://www.cultlinary.com/nama_pengguna. Visitor dapat membalas komentar yang dituliskan oleh user di halaman Word of Mouth, dengan meninggalkan komentar DAN identitas, yaitu berupa alamat email, akun Google atau OpenID. STORY PROCESS Visitor: Membuka Halaman Word of Mouth Visitor: Menulis Komentar Balasan DAN identitas Sistem: Memeriksa Data Sistem: Menampilkan Pesan Kesalahan Visitor: Mengetik Ulang Sistem: Menyimpan Data di DB Sistem: Menampilkan Konfirmasi [Data Valid] [Data Tidak Valid] Sistem: Menampilkan Pesan Konfirmasi INPUT USER COMMENT & IDENTITY Masukan yang dibutuhkan oleh sistem untuk proses ini adalah:  Komentar  Identitas (berupa alamat email, akun Google atau OpenID)
  • 25.
    OUTPUT OUTPUT PROSES MENINGGALKANKOMENTAR BALASAN Setelah visitor meninggalkan komentar balasan, maka sistem akan menghasilkan keluaran yaitu:  Penyimpanan data komentar balasan ke basis data  Pemunculan pesan konfirmasi  Pesan kesalahan (jika data yang dimasukkan, baik komentar maupun identitas, tidak valid). CONSTRAINTS AND RULE CONSTRAINTS AND RULE PADA PROSES MENINGGALKAN KOMENTAR BALASAN Komentar balasan dari visitor memiliki persyaratan yang sama sebagaimana komentar dari user (US-006). Komentar balasan hanya bisa disimpan ke basis data oleh sistem jika komentar tersebut memenuhi persyaratan DAN identitas dari visitor telah dimasukkan dengan benar. Jika tidak, maka sistem akan menampilkan pesan kesalahan dan visitor harus mengetik ulang.
  • 26.
    US-013: MEMANTAU USERNON-AKTIF Actor dalam story ini adalah pengelola (admin) dari situs http://www.cultlinary.com. Penghapusan user non-aktif merupakan suatu keputusan yang kritis dan membutuhkan banyak pertimbangan, sehingga proses ini tidak dijalankan secara otomatis, namun menjadi wewenang dari admin. Proses ini juga membutuhkan komunikasi via email antara sistem dan user. STORY PROCESS Sistem: Memeriksa Data User [Terakhir Login < 30 hari] [Terakhir Login ³ 30 hari] Sistem: Menandai sebagai User Non Aktif Sistem: Mengirimkan Notifikasi via Email [Menandai sebagai User Aktif] [Tidak Ada Respon] Sistem: Menyampaikan Laporan ke Admin [Menghapus User] Sistem: Menandai sebagai User Aktif Admin: Menghapus User Sistem: Memperbaharui Basis Data Sistem: Menampilkan Konfirmasi [Ada Respon] Admin: Mengubah Status User Sistem: Memberikan Konfirmasi
  • 27.
    INPUT LOGIN DATA &USER RESPONSE Agar proses ini berjalan, sistem membutuhkan masukan berupa:  Data login  Email balasan (jika user merespon kiriman email) OUTPUT OUTPUT PROSES MEMANTAU USER NON-AKTIF Sistem menghasilkan keluaran berikut setelah proses tersebut berjalan:  Pengiriman notifikasi via email  Pengkategorian user  Pengiriman laporan aktivitas user ke admin CONSTRAINTS AND RULE CONSTRAINTS AND RULE PADA PROSES MEMANTAU USER NON-AKTIF User non-aktif adalah user yang tidak mengakses sistem selama jangka waktu 30 hari secara berturut-turut. Sistem terus-menerus memeriksa data login tiap user dan mengkategorikan user mana yang termasuk non-aktif. Sistem kemudian mengirimkan email kepada user tersebut. Jika user merespon dalam jangka waktu 7 hari, maka user digolongkan sebagai user aktif, jika tidak, maka sistem akan mengirimkan laporan aktivitas kepada admin. Keputusan akhir dari admin adalah apakah user tersebut akan tetap digolongkan sebagai user aktif atau termasuk user non-aktif untuk selanjutnya dihapus. User yang dihapus tidak dapat mengakses halaman web dan harus membuat akun baru lewat proses registrasi (US-001). SUMMARY Sistem ini menggunakan tiga jenis user, yaitu user, visitor dan admin. Secara keseluruhan terdapat 13 buah user story yang terbagi ke dalam tiga tingkatan prioritas. Pengembangan perangkat lunak ini membutuhkan waktu setidak-tidaknya 83 jam oleh tiga orang pengembang, yang terdiri dari Arief Hendra Saptadi, Agung Priyanto dan Aan Erlansari. Aplikasi ini menggunakan tiga modul pengembangan yang saling berinteraksi, yaitu mobile application, web dan plugin.