PROJECT REPORT
on
Online Crime Report
for
Nucleus System Pvt.Ltd
towards partial fulfillment of the requirement
for the award of degree of
Bachelor of Computer Applications
from
Babu Banarasi Das University
Lucknow
Academic Session 2017 - 18
School of Computer Applications
I Floor, H-Block, BBDU, BBD City, Faizabad Road, Lucknow (U. P.) INDIA 226028
PHONE: HEAD: 0522-3911127, 3911321 Dept. Adm. & Exam Cell: 0522-3911326 Dept. T&P Cell: 0522-3911128; E-Mail: head.sca@gmail.com
w w w . b b d u . a c . i n
PROJECT SYNOPSIS
on
Online Crime Reporting
towards partial fulfillment of the requirement
for the award of degree of
Bachelor of Computer Applications
from
Babu Banarasi Das University
Lucknow
Submitted by : Under Guidance of
Jay Prakash
Suryansh Chauhan
Babu Banarasi Das University
Lucknow
CERTIFICATE
This is to certify that Project Report entitled
ONLINE CRIME REPORT
being submitted by
SURYANSH CHAUHAN
towards the partial fulfillment of the requirement
for the award of the degree of
Bachelor of Computer Applications
to
Babu Banarasi Das University
Lucknow
in the Academic Year 2017-18
is a record of the student’s own work carried out at
NULCLEUS SYSTEMS PVT LTD
and to the best of our knowledge the work reported herein does not form a
part of any other thesis or work on the basis of which degree or award was
conferred on an earlier occasion to this or any other candidate.
Prabhash Ch. Pathak
HEAD (School of Computer Applications)
Acknowledgement
It gives me great pleasure to express my gratitude and heart full thanks to all those
who helped me in completing this project.
I am extremely thankful to NCL Technologies pvt. Ltd for giving me the opportunity
to make this project.
I want to thank Ms. Jay Prakash, who have always encouraged and helped me to
make this project. In addition to this, I am grateful to other faculties too who made
me move in right direction and gave me their precious time and expert guidance
whenever necessary through which I could achieve this extent.
At last but not the least, I am feeling glad to say about my family, whose wishes are
always with me, without which, it was not possible for me to reach to this extent.
Thank You
INDEX
S. No CONTENTS PAGE NO.
1. Acknowledgement 3
2. Company Profile 4
3. Introduction 5
4. Identification of Need 6-7
5. Objective and Scope of Project 8
6. Problem Statement 9
7. System Analysis 10-15
 Preliminary investigation
 Feasibility study
8. Software Requirement Specification 16-32
 Introduction
 Overall Description
 Requirement Analysis and Planning Steps
GANTT Chart
PERT Chart
 System Feature
 External Interface Requirement
 Software Quality Attribute
 Other Non-Functional Requirements
 Other Requirements
9. Software Engineering Paradigm Applied 33-37
 Waterfall Model
 Prototyping Model
10. High Level Design 38-43
 DFD
 ERD
 Use Case Diagram
11. Database Design 44-49
12. Screen Shots 50-86
13. Software Cost Estimation 87-88
14. Testing 89-90
15. Conclusion 91
16. Future Scope 92
17. Bibliography 93
2. Company Profile
About the Organization
NCL Technologies Limited is a software development and business process consulting company
providing business process re-engineering consultancy and services, enterprise solutions, ERP,
Engineering Services, e-business intelligence, data warehousing, ecommerce solutions and CAD
solutions.
NCL was incorporated with the prime objective of providing on-site and off-site professional
services specializing in system integration, application development, and CAD and web services.
Company Mission:
To Make Technology More Useful for our Clients. This is the mission for each and every NCL
employee.
e. Soft deliver premium IT services, CAD services and software solutions that clearly execute
the strategic business objectives of their clients and want to be the technology partner that
empowers businesses to succeed. Soft accurately reflect your business vision through IT
implementations. e. Soft Technologies was initially formed to leverage experience solving complex
IT issues. Designing, developing and delivering solid solutions has become our forte. Custom
application development, web solutions, Business Intelligence software, ecommerce and CAD are
our specialties. NCL can move your company through the analysis phase and help you to clearly
define your requirements before investing in the more costly development phases. The resulting
solution will accurately reflect your vision.
1. Introduction
We see that when a group or society is formed then some rules and laws are made by the people, for the
people and to the people. The purpose of these rules and laws are to give a comfortable life to all who
are living in that society. Whenever any law is violated by any one then we say that crime is committed
and who break that law is called CRIMINAL and to realize that person his/her mistake, there is also a
criteria of punishment.
Some times these crimes are committed by same/different people in same /different manner repeatedly.
So we have to manage a record of such type of people so that when any special type of crime is committed
then that criminal can easily traced out and punish them so that they do not do that crime in future.
The basic entity of this System is FIR. Any victim can lodge a request for FIR through INTERNET from
any place. It is not necessary that it should be lodged at same place where the crime occurred. As request
lodged, it will automatically reached to the server of the nearest Police Station from the place of crime
occurred with the help of information given in the Request Form. At the server side this request will be
converted into an FIR and the case will hand over to the Investigation Officer of that Police Station. The
IO will investigate the case on the basis of information given in FIR, arrest the suspect or criminal, collect
the evidences, inquire the people on the spot and maintain his/her case diary, give his/her report on that
case to Magistrate and case will be transfer to COURT where the final decision will taken out on that case
and if suspect is proved CRIMINAL, the court will punish him/her. On the basis of court decision the
information records such as crime record, criminal record are maintained.
2. Identification of Need
Problem with the Current (Existing) System:
There are some problems arises with the Existing System:
:
• Existing system of Complain register and FIR register was not user friendly.
• System was not well organized .
• System are not responsible.
• Information was redundant and inconsistent.
• It didn’t integrated all the modules.
Need For Automation:
 To overcome the limitations of the existing system that will provide the user the facility of
register complain online through our android UP police citizen service.
 Online Status of FIR & vehicle.
 It will maintain the information of the users who are registered.
Automated Processes:
Automated process is a process which is executed automatically by the system. After
completion of interaction with the user, the system will perform some automated processes.
 In the user registration process, user is asked to fill a registration form. After filling the form his
registration will be completed by the system.
 After the user register the compalin or FIR it's status will be checked by the app itself.
Non-Automated Processes:
Non-automated Process is a process, which is completely executed by the human action. If any
modifications are required to the System then the human action will handle them.
 Registration and login are to be done manually.
 Bid can only be approved by admin.
Scope:
All the control is under the administrator and the no other member has the rights to access the
records.
No one can add or search their information about the criminals .Since illegal access may corrupt the
database. So login window has tobe given in this project.
In this project we can generate reports on the basis of that criminals arerelated to the particular
district or the particular Police station.
We can see also the criminal’s photographs. Administrator can changephotograph by uploading new
one from the computer.
The new system will be designed to provide the following ;
 The system would provide fast complain registration
 It will provide a tracking facility of FIR.
3. Problem Statement
There are some problems arises with the Existing System :
In the existing system the no sign that your Complain or FIR is registered. There is chance that
your complain is not registered by the local police station . There are so many limitations in the
existing system.
There are some problems arises with the Existing System:
.
• Registration of complain and FIR is to complex.
• Too many step for simple complain..
• Police station may refuse to accept your complain or FIR.
• There may be a possibility that your complain is lost from record of police.
• Not sure that your complain is registered in police record.
4. System Analysis
System is created to solve problems. One can think of the systems approach as an organized way of
dealing with a problem. In this dynamic world, the subject system analysis and design, mainly deals
with the software development activities.
Since a new system is to be developed, the one most important phases of software development life
cycle is system requirement gathering and analysis. Analysis involves detailed study of the current
system, leading to specification of a new system. Analysis is a detailed study of various operations
performed by a system and their relationship within and outside the system. Using the following
steps it becomes easy to draw the exact boundary of the new system under consideration.
Keeping in view the problems and new requirements, workout the pros and cons including new area
of the system.
All procedures, requirements must be analysed and documented in the form of detailed DFDs,
logical data structure and miniature specifications.
System analyses also include sub-dividing of complex process involving the entire system,
identification of data store and manual processes.
System Analysis is conducted with the following steps
 Information gathering
 The tools of structured analysis
 Identification of Need
 System Planning and initial investigation
 Feasibility study
 Information Gathering:
 Information about the firm
 Information about the workflow
 Various tools used are:
o Review of literature
o Procedure
o Forms
 The tools of structured analysis:
 DFD
 Data Dictionary
 Decision Tree and Structured English
 Initial investigation:
 Problem definition and project initiation
 Determining the requirements
 Needs identification
 Dimension of planning
 Determination of feasibility
 Feasibility Analysis:
 System Performance definition
 Identification of system objectives
 Description of outputs
Preliminary Investigation:
 Evaluation of project request is major purpose of preliminary investigation.
 It is the collecting information that helps committee members to evaluate merits of the
project request and make judgment about the feasibility of the proposed projects.
 To answer the above questions, system analysts discuss with different category of person to
collect facts about their business and their operations.
 When the request is made, the first activity the preliminary investigation begins.
 Preliminary investigation has three parts-
1. Request clarification
2. Feasibility study
3. Request approval
Request Clarification:
An information system is intended to meet needs of an organization. Thus the first step
is in this phase is to specify these needs and requirements.
 The next step is to determine the requirements met by the system. Many requests
from employees and users in the organizations are not clearly defined. Therefore,
it become necessary that project request must examine and clarified properly
before considering system investigation.
 Information related to different needs of the System can be obtained by different
users of the system. This can be done by reviewing different organization’s
documents such as current method of storing sales data, complaint data etc. By
observing the onsite activities the analyst can get close information related to real
system.
Feasibility Study:
The feasibility report of the project holds the advantages and flexibility of the project. This is
divided into three sections:
 Economical Feasibility
 Technical Feasibility
 Operational Feasibility
1. Economical Feasibility:
A systems financial benefit must exceed the cost of developing that system. i.e. a new
system being developed should be a good investment for the organization.
The proposed system is economically feasible because:
i. The system requires very less time factors.
ii. The System reduce paper cost.
iii. The system will provide fast and efficient automated environment instead of slow and
error prone manual system, thus reducing both time and man power spent in running
the system.
iii. The system will have GUI interface and very less user-training is required to learn it
iv. The system will provide service to view various information for proper managerial decision
making.
2. Technical Feasibility:
Technical feasibility centres around the existing computer system ((hardware and software)
whether it can support the addition of proposed system, if not, to what extent it can support and the
organization’s capacity to acquire additional components.
Our proposed system is technically feasible because –
 The hardware and software required are easy to install and handle
 The necessary hardware configuration and software platform is already there
 The system supports interactivity with the user through GUI
Proposed system is technically feasible because of the following reasons:-
i. It’s required less system resources.
ii. Expandability will be maintained in the new system. New modules can be added later on the
application, if required in the future.
iii. The application will have User-friendly Forms and Screens, all validation checks. So the new
system guarantees accuracy, reliability, ease of access and data security.
3. Behavioural Feasibility:
Behavioural feasibility determines how much effort will go in the proposed information system, and
in educating and training the users on the new system, along with the new ways of conducting the
business. Behavioural study strives on ensuring that the equilibrium of the organization and status
quo in the organization neither are nor disturbed and changes are readily accepted by the users.
The proposed system is behaviourally feasible because of the following:
 The users will accept it because they are already acquainted with computers.
 This system is also meant for the general user. Nowadays the Internet is almost
 familiar to everyone. So, it is not difficult for the user to use the system, in fact they
feel comfortable in using this system.
 Most of the users are familiar with the web browser and the process of booking the
auditorium will be simplified for the users. The organization is definitely ready to
welcome the computerized system.
Software Requirement Specification
Introduction:
This app is a collect data & item from different User and admin.
It will take advantage of the Internet to radically improve the way the way of register complain.
Purpose:
Minimize the efforts of the user to register complain and carryout various activities carry out in
police station (e.g., vehicle status) by maximizing automation and thus minimizing paper and file
work.
Document Conventions:
• The purpose of this document is to write down formally the requirements considered to be
necessary for building.
• The first section provides a brief idea about the working of the project along acronyms,
definitions, abbreviations, and reference materials.
• Section 2 provides overview of the system, and a brief description of all the system
functions.
• Section 3 gives a detailed description of the components.
• Intended Audience and Reading Suggestions:
• This SRS would be used by the following people-
• Developers: The developers would use this document to implement the functionalities and
to ensure traceability of the software.
• Testers: The testers would use this document to know the interfaces and to test the
software accordingly.
• Users: The users would use this document to verify if the requirements specified satisfy
their needs.
•
Scope:
Nowadays, India is in a completely growing stage of development and we need to update our
method to the growing needs of the new generation. ‘Incredible India has now got a new name –
‘DIGITAL India’. There is a huge Android app. The current generation completely belongs to e-
services. Today, every system and service is going the ‘internet’ way. Everyone prefers e-services
and e-governance which are the most preferred ways to connect to the people around the world.
Existing System with Limitations:
In the present system of police the system is not supported the local police station to take and
register complain online. The process of checking status complain for user in current system is
difficult and time taking.
References:
 www.google.com
 www.yahoo.com
 https://digitalpolice.gov.in
 www.fbi.gov
 www.homeofficegov.uk/crime
 www.met.police.uk
 www.dailycrimereport.com
Process Description:
The major modules of the project are:-
 USER SPECIFICATION:
 Admin:
Admin will be Protected by username and password. ordinary user of
website will not be permitted to enter into the application. Admin can
manage all record related to application that manage the crime detail .
• Member:
Member can add crime
detail of criminal. Member
can manage crime details
and question
 Visitor:
Visitor can view all crime details, view news, Post question, add
inquiry and give answer of question and feedback.
•MODULE SPECIFICATION:
•Registration:
New user can register in the system.
 Login Module:
Using the username And password admin and all Member can
login in The system and manage the application.
• Member Module:
 Each of member view the criminal records and status
Use case diagrams
User
Complain Registration
Complain Status
FIR Status
View report
Admin
Hardware Requirement:-
It is recommended that the minimum configuration for clients is as appended below:
Processor : Pentium Series (1GHz or above)
RAM : 3 GB RAM minimum
Hard Disk : With 80GB or above
Monitor : SVGA Monitor
CD Drive : 52X or above
Lodge FIR
Manage Fir
View complain
View User
Update Service
Add Police Station
/Manage Police Station
Keyboard : Normal/Multimedia
Mouse : Normal
Software Requirement:-
Front end : JAVA
Back end : MY Sql ,Hibernate
Design Implementation and Constraints:
 Login and password is used for identification of registered users and there is no facility for
non-registered users to login.
 This system works only on a single server.
 GUI is in Hindi and English.
User Documentation:
A user document should be provided at the end of the development. It should have the following
1. A read me file to help the user about the product
2. A well documented user manual.
Requirement Analysis and Planning Steps:
 GANTT Chart:
A standard technique employed in recent times to keep track of a project's progress is the Gantt
chart named after the industrial engineer Henry Gantt (1861-1919). They are easy to draw, easy to
understand and readily adaptable to other planning approaches (e.g. Pert Charts).
Each task displayed in the GANTT chart is listed:
1.1 Identify needs and benefits
Identification of Need and Project Constraints
Meet with victim
Register complain
Milestone: Register complain through app
Preparing Feasibility Study
Milestone: Feasibility Study Completed
1.2 Preparing Software & Hardware Requirement Study
Define app Scope
Information Description
Functional Description
Behavioural Description
Validation Criteria
Hardware Requirement Study
Milestone: SRS Complete
1.3 Define desired output/control/input (OCI)
Define Keyboard functions
Define modes of interaction.
Define import functions
Review OCI with customer
Milestone: OCI define
1.4 Isolate software elements
Milestone: Software elements defined
Research availability of existing software
Research text editing components
Research image editing components
Research MS Word document migration components
Milestone: Reusable components identified
1.5 Database preparation
Milestone: Database preparation complete
1.6 Coding
Milestone: Coding completes
1.7 Implementation of System Security Measures
Milestone: System Security Measures implemented
1.8 Testing Application
Milestone: Testing Software Complete
Tabular description of Gantt chart is given below:
 PERT Chart:
A PERT chart is a project management tool used to schedule, organize, and coordinate tasks
within a project. PERT(stands for Program Evaluation Review Technique), a methodology
developed by the U.S. Navy in the 1950s to manage the Polaris submarine missile program.
A PERT chart presents a graphic illustration of a project as a network diagram consisting of
numbered nodes (either circles or rectangles) representing events, or milestones in the
project linked by labelled vectors (directional lines) representing tasks in the project. The
direction of the arrows on the lines indicates the sequence of tasks.
A PERT chart presents a graphic illustration of a project as a network diagram consisting of
numbered nodes (either circles or rectangles) representing events, or milestones in the project
linked.
The PERT chart is sometimes preferred over the Gantt chart, another popular project management
charting method, because it clearly illustrates task dependencies. On the other hand, the PERT chart
can be much more difficult to interpret, especially on complex projects. Frequently, project
managers use both techniques.
System Feature:
 Description and Priority:
The product offers the following Key features:
 Web based Application
 Client-server architecture
 Supports for both intranet and internet operations
 Highly scalable and extendible
6.Software Engineering Paradigm Applied
Software engineering is a layered technology. The foundation for software engineering is the
process layer. Software engineering processes the glue that holds the technology layers together and
enables ratios and timely development of computer software. Process defines a framework for a set
of key process areas that must be established for effective delivery of software engineering
technology.
Software engineering methods provide the technical how-to’s for building software. Methods
encompass a broad array of tasks that include requirements analysis, design, program construction,
testing and support. Software engineering tools provide automated or semi-automated support for
the process and the methods. When tools are integrated so that information created by one tool can
be used by another tool, a system for the support of software development, called computer-aided
software engineering is established.
The following paradigms are available:
1. The Waterfall Model
2. The Prototyping Model
The Waterfall Model:
• The waterfall Model originally proposed by bohem is a software process models
that tuples.
• The iterative nature of prototyping with the controlled and systematic aspects
of the linear.
• Sequential model.
• Using the waterfall model website is developed in a series of incremental
releases.
This model is also known as Linear Sequential Model. In this model the software development is
carried out in six phases. This classical model suggests well-defined activities to be carried out in
every phase of development. This method is called waterfall model because it is similar to a waterfall
and all the activities are done sequentially.
 Feasibility Study
 Requirement Analysis
 Design
 Coding
 Testing
 Implementation & Maintenance
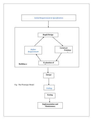
The Prototyping Model:
The Prototyping model is similar to the waterfall model with some differences. It has been
noticed by several system analysts that most of the time, the customer is not sure about the
functionality he requires in the software product. In such cases, it is not considered a good practice
to develop a product as only perceived by the software development team. Before preparing the SRS
documents, the customers must also understand the functionality of the product. Under such
circumstances, the prototyping model for software development is used. In this approach a quick
design of the product is prepared and shown to the customer. Prototype is a toy representation of
the software modified. As per the suggestion of the customer, the prototype is rebuilt and modified.
Once the customer accepts the design, the design phase according to the waterfall model starts.
Feasibility
Study
Requiremen
t Analysis
Design
Coding
Testing
Implementati
on &
Maintenance
Fig.: The Waterfall Model
Initial Requirement & Specification
Rapid Design
Construct
Prototyp
e
Evaluation of
Prototype
Refine
Requirement
Design
Coding
Testing
Implementation and
Maintenance
Building a
Prototype
Fig: The Prototype Model
The Project is based on Prototype Model as:
The basic idea of prototyping is that instead of freezing the requirements before any design or
coding can proceed, a throwaway prototype is build to help understand the requirements. This
prototype is developed based on the prototype obviously undergoes design, coding & testing, but
each of these phases is not done very formally or thoroughly. By using this prototype the client can
get an actual feel of the system, because the interactions with the prototype can enable the client to
better understand the requirements of the desired system.
Design Code Test
In this Project used Prototype Model because the system is complicated and large and there is no
existing system (computerized) prototyping is an attractive idea. In this situation letting the client
test the prototype provides the variable inputs, which help in determining the requirements of the
system. It is also an effective method of demonstrating the feasibility of a certain approach.
Some Advantages of Prototype model:
 Reduces development time.
 Reduces development costs.
 Requires user involvement.
 Developers receive quantifiable user feedback.
 Facilitates system implementation since users knows what to expect.
 Results in higher user satisfaction.
 Exposes developers to potential future system enhancements.
10. High Level Design
1.Data Flow Diagrams:
 Context/Zero Level DFD:
Admin User/Citizens
Online
Crime
Report
Manages
Pages
View recent
firs
Register/Logi
n
File Fir And
View Status
E-R Diagram:
Views
Progres
s
Case
Type
Case
Descript
ion
id
Name
Contact
no
address
E
mail
Passw
ord
id
Case
Police
type
Victim
name
email
mobile
address
place
Password
id
Login
USER
E
mail
id
Passw
ord
Mob no
FIR
Name
Addres
s
has
DATA DICTIONARY
Table Name:FIR
Table Name:: Fir 1
FIELD TYPE Constraint DESCRIPTION
Name Varchar NULL Holds name
Address Varchar NULL Holds asdress
E mail Varchar NULL Holds e mail
Phone Int NULL Holds phone
Contact Int NULL Holds contact no of
the investigating
officer
Detail Varchar NULL Holds complete detail
of fir
Firno Int NULL Hold fir no that must
be given or assigned
FIELD TYPE Constraint DESCRIPTION
State Varchar NULL Holds the state name
City Varchar NULL Holds the city name
Police Station Varchar NULL Holds the station name
Fir Type Varchar NULL Holds the types of FIR
User ID Varchar NULL Holds the id
FIELD TYPE Constraint DESCRIPTION
State Varchar NULL Holds the state name
City Varchar NULL Holds the city name
Police Station Varchar NULL Holds the station name
Fir Type Varchar NULL Holds the types of FIR
User ID Varchar NULL Holds the id
FIELD TYPE Constraint DESCRIPTION
State Varchar NULL Holds the state name
Table Name:: Fir Track
FIELD TYPE Constraint DESCRIPTION
Id Int null Holds the id of the fir
Status Varchar null Holds the current
status of the fir
Table Name:: Person Verification
FIELD TYPE Constraint DESCRIPTION
Name Varchar NULL Holds name
Address Varchar NULL Holds asdress
City Varchar NULL Holds the city name
State Varchar NULL Holds the state name
Country Varchar NULL Holds the country
name
Picture Varchar NULL Holds the picture of
theaccused
Table Name:: PoliceStations
FIELD TYPE Constraint DESCRIPTION
Id Int null Holds the id of the
police station
Name Varchar NULL Holds name
Address Varchar NULL Holds address
City Varchar NULL Holds the city name
State Varchar NULL Holds the state name
Pin Varchar NULL Holds the Pin
E mail Varchar NULL Holds e mail
Phone Int NULL Holds phone
Contact Int NULL Holds contact no of the
police station
User ID Varchar NULL Holds the id
Password Varchar NULL Holds the Password
Table Name:: Registration
FIELD TYPE Constraint DESCRIPTION
Name Varchar NULL Holds name
E mail Varchar NULL Holds e mail
Password Varchar NULL Holds the Password
Mobile No Int NULL Holds the Mob no of
the person which is
going to register
Gender Varchar NULL Holds the Gender
CONCLUSION:
Effective implementation of this software will take care of the basic requirements citizen service by
Up police management system because it is capable of providing easy and effective storage of
information related to criminal activities happening in the area. With these, the objectives of the
system design will be achieved.
Improving the efficiency of the system by ensuring effective monitoring of services and activities.
To ensure that there exists a level of restricted access based on functionality and role.
To ensure that the system is user friendly.
Project History
Project ID GPMC
Test Case History
Created By Date Created By 25-04- 2018
Reviewed By Date Reviewed By 30-04-2018
Approved By Date Last Updated 30-04-2018
Test Executed
By
1. Test Case Name: Buyer Login Operation
Test Case Objective: Verify Login operation
TC# Test Design Input Data Expected
Result
Actual
Result
Pass Fail Comments Bug
TC_01 Click on
Select
language
Hindi/English
Click on
Radio
Button
Should
display
Text
content in
Selected
language
Showing
Text
content
in
selected
language
Pass If no
language is
selected
English will
be default
language
TC_02 Click on
User
Or
Admin
Login
Click on the
Button
User/Admin
Pass
SCREENSHOTS
BIBLIOGRAPHY
17. Bibliography
Books:
I. “Complete Reference”, Herbert Schildt
II. Khalid Mughal-new.PDF
III. Database Programming With JDBC And Java, 2nd_Edition.pdf
Websites:
I. www.google.com
II. www.wikipidea.com
III. www.yahoo.com
IV. https://digitalpolice.gov.in
V. www.fbi.gov
VI. www.homeofficegov.uk/crime
VII. www.met.police.uk
VIII. www.dailycrimereport.com
IX. Up dial 100 ppt

Suryansh.docx

  • 1.
    PROJECT REPORT on Online CrimeReport for Nucleus System Pvt.Ltd towards partial fulfillment of the requirement for the award of degree of Bachelor of Computer Applications from Babu Banarasi Das University Lucknow Academic Session 2017 - 18 School of Computer Applications I Floor, H-Block, BBDU, BBD City, Faizabad Road, Lucknow (U. P.) INDIA 226028 PHONE: HEAD: 0522-3911127, 3911321 Dept. Adm. & Exam Cell: 0522-3911326 Dept. T&P Cell: 0522-3911128; E-Mail: head.sca@gmail.com w w w . b b d u . a c . i n
  • 2.
    PROJECT SYNOPSIS on Online CrimeReporting towards partial fulfillment of the requirement for the award of degree of Bachelor of Computer Applications from Babu Banarasi Das University Lucknow Submitted by : Under Guidance of Jay Prakash Suryansh Chauhan
  • 3.
    Babu Banarasi DasUniversity Lucknow CERTIFICATE This is to certify that Project Report entitled ONLINE CRIME REPORT being submitted by SURYANSH CHAUHAN towards the partial fulfillment of the requirement for the award of the degree of Bachelor of Computer Applications to Babu Banarasi Das University Lucknow in the Academic Year 2017-18 is a record of the student’s own work carried out at NULCLEUS SYSTEMS PVT LTD and to the best of our knowledge the work reported herein does not form a part of any other thesis or work on the basis of which degree or award was conferred on an earlier occasion to this or any other candidate.
  • 4.
    Prabhash Ch. Pathak HEAD(School of Computer Applications) Acknowledgement It gives me great pleasure to express my gratitude and heart full thanks to all those who helped me in completing this project. I am extremely thankful to NCL Technologies pvt. Ltd for giving me the opportunity to make this project. I want to thank Ms. Jay Prakash, who have always encouraged and helped me to make this project. In addition to this, I am grateful to other faculties too who made me move in right direction and gave me their precious time and expert guidance whenever necessary through which I could achieve this extent. At last but not the least, I am feeling glad to say about my family, whose wishes are always with me, without which, it was not possible for me to reach to this extent. Thank You
  • 5.
    INDEX S. No CONTENTSPAGE NO. 1. Acknowledgement 3 2. Company Profile 4 3. Introduction 5 4. Identification of Need 6-7 5. Objective and Scope of Project 8 6. Problem Statement 9 7. System Analysis 10-15  Preliminary investigation  Feasibility study 8. Software Requirement Specification 16-32  Introduction  Overall Description  Requirement Analysis and Planning Steps GANTT Chart PERT Chart  System Feature  External Interface Requirement  Software Quality Attribute  Other Non-Functional Requirements  Other Requirements
  • 6.
    9. Software EngineeringParadigm Applied 33-37  Waterfall Model  Prototyping Model 10. High Level Design 38-43  DFD  ERD  Use Case Diagram 11. Database Design 44-49 12. Screen Shots 50-86 13. Software Cost Estimation 87-88 14. Testing 89-90 15. Conclusion 91 16. Future Scope 92 17. Bibliography 93
  • 7.
    2. Company Profile Aboutthe Organization NCL Technologies Limited is a software development and business process consulting company providing business process re-engineering consultancy and services, enterprise solutions, ERP, Engineering Services, e-business intelligence, data warehousing, ecommerce solutions and CAD solutions. NCL was incorporated with the prime objective of providing on-site and off-site professional services specializing in system integration, application development, and CAD and web services. Company Mission: To Make Technology More Useful for our Clients. This is the mission for each and every NCL employee. e. Soft deliver premium IT services, CAD services and software solutions that clearly execute the strategic business objectives of their clients and want to be the technology partner that empowers businesses to succeed. Soft accurately reflect your business vision through IT implementations. e. Soft Technologies was initially formed to leverage experience solving complex IT issues. Designing, developing and delivering solid solutions has become our forte. Custom application development, web solutions, Business Intelligence software, ecommerce and CAD are our specialties. NCL can move your company through the analysis phase and help you to clearly define your requirements before investing in the more costly development phases. The resulting solution will accurately reflect your vision.
  • 8.
    1. Introduction We seethat when a group or society is formed then some rules and laws are made by the people, for the people and to the people. The purpose of these rules and laws are to give a comfortable life to all who are living in that society. Whenever any law is violated by any one then we say that crime is committed and who break that law is called CRIMINAL and to realize that person his/her mistake, there is also a criteria of punishment. Some times these crimes are committed by same/different people in same /different manner repeatedly. So we have to manage a record of such type of people so that when any special type of crime is committed then that criminal can easily traced out and punish them so that they do not do that crime in future. The basic entity of this System is FIR. Any victim can lodge a request for FIR through INTERNET from any place. It is not necessary that it should be lodged at same place where the crime occurred. As request lodged, it will automatically reached to the server of the nearest Police Station from the place of crime occurred with the help of information given in the Request Form. At the server side this request will be converted into an FIR and the case will hand over to the Investigation Officer of that Police Station. The IO will investigate the case on the basis of information given in FIR, arrest the suspect or criminal, collect the evidences, inquire the people on the spot and maintain his/her case diary, give his/her report on that case to Magistrate and case will be transfer to COURT where the final decision will taken out on that case and if suspect is proved CRIMINAL, the court will punish him/her. On the basis of court decision the information records such as crime record, criminal record are maintained.
  • 9.
    2. Identification ofNeed Problem with the Current (Existing) System: There are some problems arises with the Existing System: : • Existing system of Complain register and FIR register was not user friendly. • System was not well organized . • System are not responsible. • Information was redundant and inconsistent. • It didn’t integrated all the modules. Need For Automation:  To overcome the limitations of the existing system that will provide the user the facility of register complain online through our android UP police citizen service.  Online Status of FIR & vehicle.  It will maintain the information of the users who are registered. Automated Processes: Automated process is a process which is executed automatically by the system. After completion of interaction with the user, the system will perform some automated processes.  In the user registration process, user is asked to fill a registration form. After filling the form his registration will be completed by the system.  After the user register the compalin or FIR it's status will be checked by the app itself. Non-Automated Processes: Non-automated Process is a process, which is completely executed by the human action. If any modifications are required to the System then the human action will handle them.  Registration and login are to be done manually.  Bid can only be approved by admin.
  • 10.
    Scope: All the controlis under the administrator and the no other member has the rights to access the records. No one can add or search their information about the criminals .Since illegal access may corrupt the database. So login window has tobe given in this project. In this project we can generate reports on the basis of that criminals arerelated to the particular district or the particular Police station. We can see also the criminal’s photographs. Administrator can changephotograph by uploading new one from the computer. The new system will be designed to provide the following ;  The system would provide fast complain registration  It will provide a tracking facility of FIR.
  • 11.
    3. Problem Statement Thereare some problems arises with the Existing System : In the existing system the no sign that your Complain or FIR is registered. There is chance that your complain is not registered by the local police station . There are so many limitations in the existing system. There are some problems arises with the Existing System: . • Registration of complain and FIR is to complex. • Too many step for simple complain.. • Police station may refuse to accept your complain or FIR. • There may be a possibility that your complain is lost from record of police. • Not sure that your complain is registered in police record.
  • 12.
    4. System Analysis Systemis created to solve problems. One can think of the systems approach as an organized way of dealing with a problem. In this dynamic world, the subject system analysis and design, mainly deals with the software development activities. Since a new system is to be developed, the one most important phases of software development life cycle is system requirement gathering and analysis. Analysis involves detailed study of the current system, leading to specification of a new system. Analysis is a detailed study of various operations performed by a system and their relationship within and outside the system. Using the following steps it becomes easy to draw the exact boundary of the new system under consideration. Keeping in view the problems and new requirements, workout the pros and cons including new area of the system. All procedures, requirements must be analysed and documented in the form of detailed DFDs, logical data structure and miniature specifications. System analyses also include sub-dividing of complex process involving the entire system, identification of data store and manual processes. System Analysis is conducted with the following steps  Information gathering  The tools of structured analysis  Identification of Need  System Planning and initial investigation  Feasibility study  Information Gathering:  Information about the firm  Information about the workflow  Various tools used are: o Review of literature o Procedure o Forms
  • 13.
     The toolsof structured analysis:  DFD  Data Dictionary  Decision Tree and Structured English  Initial investigation:  Problem definition and project initiation  Determining the requirements  Needs identification  Dimension of planning  Determination of feasibility  Feasibility Analysis:  System Performance definition  Identification of system objectives  Description of outputs Preliminary Investigation:  Evaluation of project request is major purpose of preliminary investigation.  It is the collecting information that helps committee members to evaluate merits of the project request and make judgment about the feasibility of the proposed projects.  To answer the above questions, system analysts discuss with different category of person to collect facts about their business and their operations.  When the request is made, the first activity the preliminary investigation begins.  Preliminary investigation has three parts- 1. Request clarification 2. Feasibility study 3. Request approval
  • 14.
    Request Clarification: An informationsystem is intended to meet needs of an organization. Thus the first step is in this phase is to specify these needs and requirements.  The next step is to determine the requirements met by the system. Many requests from employees and users in the organizations are not clearly defined. Therefore, it become necessary that project request must examine and clarified properly before considering system investigation.  Information related to different needs of the System can be obtained by different users of the system. This can be done by reviewing different organization’s documents such as current method of storing sales data, complaint data etc. By observing the onsite activities the analyst can get close information related to real system. Feasibility Study: The feasibility report of the project holds the advantages and flexibility of the project. This is divided into three sections:  Economical Feasibility  Technical Feasibility  Operational Feasibility 1. Economical Feasibility: A systems financial benefit must exceed the cost of developing that system. i.e. a new system being developed should be a good investment for the organization. The proposed system is economically feasible because: i. The system requires very less time factors. ii. The System reduce paper cost.
  • 15.
    iii. The systemwill provide fast and efficient automated environment instead of slow and error prone manual system, thus reducing both time and man power spent in running the system. iii. The system will have GUI interface and very less user-training is required to learn it iv. The system will provide service to view various information for proper managerial decision making. 2. Technical Feasibility: Technical feasibility centres around the existing computer system ((hardware and software) whether it can support the addition of proposed system, if not, to what extent it can support and the organization’s capacity to acquire additional components. Our proposed system is technically feasible because –  The hardware and software required are easy to install and handle  The necessary hardware configuration and software platform is already there  The system supports interactivity with the user through GUI Proposed system is technically feasible because of the following reasons:- i. It’s required less system resources. ii. Expandability will be maintained in the new system. New modules can be added later on the application, if required in the future. iii. The application will have User-friendly Forms and Screens, all validation checks. So the new system guarantees accuracy, reliability, ease of access and data security.
  • 16.
    3. Behavioural Feasibility: Behaviouralfeasibility determines how much effort will go in the proposed information system, and in educating and training the users on the new system, along with the new ways of conducting the business. Behavioural study strives on ensuring that the equilibrium of the organization and status quo in the organization neither are nor disturbed and changes are readily accepted by the users. The proposed system is behaviourally feasible because of the following:  The users will accept it because they are already acquainted with computers.  This system is also meant for the general user. Nowadays the Internet is almost  familiar to everyone. So, it is not difficult for the user to use the system, in fact they feel comfortable in using this system.  Most of the users are familiar with the web browser and the process of booking the auditorium will be simplified for the users. The organization is definitely ready to welcome the computerized system. Software Requirement Specification Introduction: This app is a collect data & item from different User and admin. It will take advantage of the Internet to radically improve the way the way of register complain. Purpose:
  • 17.
    Minimize the effortsof the user to register complain and carryout various activities carry out in police station (e.g., vehicle status) by maximizing automation and thus minimizing paper and file work. Document Conventions: • The purpose of this document is to write down formally the requirements considered to be necessary for building. • The first section provides a brief idea about the working of the project along acronyms, definitions, abbreviations, and reference materials. • Section 2 provides overview of the system, and a brief description of all the system functions. • Section 3 gives a detailed description of the components. • Intended Audience and Reading Suggestions: • This SRS would be used by the following people- • Developers: The developers would use this document to implement the functionalities and to ensure traceability of the software. • Testers: The testers would use this document to know the interfaces and to test the software accordingly. • Users: The users would use this document to verify if the requirements specified satisfy their needs. • Scope: Nowadays, India is in a completely growing stage of development and we need to update our method to the growing needs of the new generation. ‘Incredible India has now got a new name – ‘DIGITAL India’. There is a huge Android app. The current generation completely belongs to e- services. Today, every system and service is going the ‘internet’ way. Everyone prefers e-services and e-governance which are the most preferred ways to connect to the people around the world.
  • 18.
    Existing System withLimitations: In the present system of police the system is not supported the local police station to take and register complain online. The process of checking status complain for user in current system is difficult and time taking. References:  www.google.com  www.yahoo.com  https://digitalpolice.gov.in  www.fbi.gov  www.homeofficegov.uk/crime  www.met.police.uk  www.dailycrimereport.com
  • 19.
    Process Description: The majormodules of the project are:-  USER SPECIFICATION:  Admin: Admin will be Protected by username and password. ordinary user of website will not be permitted to enter into the application. Admin can manage all record related to application that manage the crime detail . • Member: Member can add crime detail of criminal. Member can manage crime details and question  Visitor: Visitor can view all crime details, view news, Post question, add inquiry and give answer of question and feedback.
  • 20.
    •MODULE SPECIFICATION: •Registration: New usercan register in the system.  Login Module: Using the username And password admin and all Member can login in The system and manage the application. • Member Module:  Each of member view the criminal records and status
  • 21.
    Use case diagrams User ComplainRegistration Complain Status FIR Status View report
  • 22.
    Admin Hardware Requirement:- It isrecommended that the minimum configuration for clients is as appended below: Processor : Pentium Series (1GHz or above) RAM : 3 GB RAM minimum Hard Disk : With 80GB or above Monitor : SVGA Monitor CD Drive : 52X or above Lodge FIR Manage Fir View complain View User Update Service Add Police Station /Manage Police Station
  • 23.
    Keyboard : Normal/Multimedia Mouse: Normal Software Requirement:- Front end : JAVA Back end : MY Sql ,Hibernate
  • 24.
    Design Implementation andConstraints:  Login and password is used for identification of registered users and there is no facility for non-registered users to login.  This system works only on a single server.  GUI is in Hindi and English. User Documentation: A user document should be provided at the end of the development. It should have the following 1. A read me file to help the user about the product 2. A well documented user manual. Requirement Analysis and Planning Steps:  GANTT Chart: A standard technique employed in recent times to keep track of a project's progress is the Gantt chart named after the industrial engineer Henry Gantt (1861-1919). They are easy to draw, easy to understand and readily adaptable to other planning approaches (e.g. Pert Charts). Each task displayed in the GANTT chart is listed: 1.1 Identify needs and benefits Identification of Need and Project Constraints Meet with victim Register complain Milestone: Register complain through app Preparing Feasibility Study Milestone: Feasibility Study Completed 1.2 Preparing Software & Hardware Requirement Study Define app Scope Information Description Functional Description Behavioural Description Validation Criteria
  • 25.
    Hardware Requirement Study Milestone:SRS Complete 1.3 Define desired output/control/input (OCI) Define Keyboard functions Define modes of interaction. Define import functions Review OCI with customer Milestone: OCI define 1.4 Isolate software elements Milestone: Software elements defined Research availability of existing software Research text editing components Research image editing components Research MS Word document migration components Milestone: Reusable components identified 1.5 Database preparation Milestone: Database preparation complete 1.6 Coding Milestone: Coding completes 1.7 Implementation of System Security Measures Milestone: System Security Measures implemented 1.8 Testing Application Milestone: Testing Software Complete Tabular description of Gantt chart is given below:
  • 26.
     PERT Chart: APERT chart is a project management tool used to schedule, organize, and coordinate tasks within a project. PERT(stands for Program Evaluation Review Technique), a methodology developed by the U.S. Navy in the 1950s to manage the Polaris submarine missile program. A PERT chart presents a graphic illustration of a project as a network diagram consisting of numbered nodes (either circles or rectangles) representing events, or milestones in the project linked by labelled vectors (directional lines) representing tasks in the project. The direction of the arrows on the lines indicates the sequence of tasks.
  • 27.
    A PERT chartpresents a graphic illustration of a project as a network diagram consisting of numbered nodes (either circles or rectangles) representing events, or milestones in the project linked. The PERT chart is sometimes preferred over the Gantt chart, another popular project management charting method, because it clearly illustrates task dependencies. On the other hand, the PERT chart can be much more difficult to interpret, especially on complex projects. Frequently, project managers use both techniques. System Feature:  Description and Priority: The product offers the following Key features:  Web based Application  Client-server architecture
  • 28.
     Supports forboth intranet and internet operations  Highly scalable and extendible 6.Software Engineering Paradigm Applied Software engineering is a layered technology. The foundation for software engineering is the process layer. Software engineering processes the glue that holds the technology layers together and enables ratios and timely development of computer software. Process defines a framework for a set of key process areas that must be established for effective delivery of software engineering technology. Software engineering methods provide the technical how-to’s for building software. Methods encompass a broad array of tasks that include requirements analysis, design, program construction, testing and support. Software engineering tools provide automated or semi-automated support for the process and the methods. When tools are integrated so that information created by one tool can be used by another tool, a system for the support of software development, called computer-aided software engineering is established. The following paradigms are available: 1. The Waterfall Model 2. The Prototyping Model The Waterfall Model: • The waterfall Model originally proposed by bohem is a software process models that tuples. • The iterative nature of prototyping with the controlled and systematic aspects of the linear. • Sequential model. • Using the waterfall model website is developed in a series of incremental releases. This model is also known as Linear Sequential Model. In this model the software development is carried out in six phases. This classical model suggests well-defined activities to be carried out in
  • 29.
    every phase ofdevelopment. This method is called waterfall model because it is similar to a waterfall and all the activities are done sequentially.  Feasibility Study  Requirement Analysis  Design  Coding  Testing  Implementation & Maintenance The Prototyping Model: The Prototyping model is similar to the waterfall model with some differences. It has been noticed by several system analysts that most of the time, the customer is not sure about the functionality he requires in the software product. In such cases, it is not considered a good practice to develop a product as only perceived by the software development team. Before preparing the SRS documents, the customers must also understand the functionality of the product. Under such circumstances, the prototyping model for software development is used. In this approach a quick design of the product is prepared and shown to the customer. Prototype is a toy representation of the software modified. As per the suggestion of the customer, the prototype is rebuilt and modified. Once the customer accepts the design, the design phase according to the waterfall model starts. Feasibility Study Requiremen t Analysis Design Coding Testing Implementati on & Maintenance Fig.: The Waterfall Model
  • 30.
    Initial Requirement &Specification Rapid Design Construct Prototyp e Evaluation of Prototype Refine Requirement Design Coding Testing Implementation and Maintenance Building a Prototype Fig: The Prototype Model
  • 31.
    The Project isbased on Prototype Model as: The basic idea of prototyping is that instead of freezing the requirements before any design or coding can proceed, a throwaway prototype is build to help understand the requirements. This prototype is developed based on the prototype obviously undergoes design, coding & testing, but each of these phases is not done very formally or thoroughly. By using this prototype the client can get an actual feel of the system, because the interactions with the prototype can enable the client to better understand the requirements of the desired system. Design Code Test In this Project used Prototype Model because the system is complicated and large and there is no existing system (computerized) prototyping is an attractive idea. In this situation letting the client test the prototype provides the variable inputs, which help in determining the requirements of the system. It is also an effective method of demonstrating the feasibility of a certain approach. Some Advantages of Prototype model:  Reduces development time.  Reduces development costs.  Requires user involvement.  Developers receive quantifiable user feedback.  Facilitates system implementation since users knows what to expect.  Results in higher user satisfaction.  Exposes developers to potential future system enhancements.
  • 33.
    10. High LevelDesign 1.Data Flow Diagrams:  Context/Zero Level DFD: Admin User/Citizens Online Crime Report Manages Pages View recent firs Register/Logi n File Fir And View Status
  • 35.
  • 36.
    DATA DICTIONARY Table Name:FIR TableName:: Fir 1 FIELD TYPE Constraint DESCRIPTION Name Varchar NULL Holds name Address Varchar NULL Holds asdress E mail Varchar NULL Holds e mail Phone Int NULL Holds phone Contact Int NULL Holds contact no of the investigating officer Detail Varchar NULL Holds complete detail of fir Firno Int NULL Hold fir no that must be given or assigned FIELD TYPE Constraint DESCRIPTION State Varchar NULL Holds the state name City Varchar NULL Holds the city name Police Station Varchar NULL Holds the station name Fir Type Varchar NULL Holds the types of FIR User ID Varchar NULL Holds the id FIELD TYPE Constraint DESCRIPTION State Varchar NULL Holds the state name City Varchar NULL Holds the city name Police Station Varchar NULL Holds the station name Fir Type Varchar NULL Holds the types of FIR User ID Varchar NULL Holds the id FIELD TYPE Constraint DESCRIPTION State Varchar NULL Holds the state name
  • 37.
    Table Name:: FirTrack FIELD TYPE Constraint DESCRIPTION Id Int null Holds the id of the fir Status Varchar null Holds the current status of the fir Table Name:: Person Verification FIELD TYPE Constraint DESCRIPTION Name Varchar NULL Holds name Address Varchar NULL Holds asdress City Varchar NULL Holds the city name State Varchar NULL Holds the state name Country Varchar NULL Holds the country name Picture Varchar NULL Holds the picture of theaccused
  • 38.
    Table Name:: PoliceStations FIELDTYPE Constraint DESCRIPTION Id Int null Holds the id of the police station Name Varchar NULL Holds name Address Varchar NULL Holds address City Varchar NULL Holds the city name State Varchar NULL Holds the state name Pin Varchar NULL Holds the Pin E mail Varchar NULL Holds e mail Phone Int NULL Holds phone Contact Int NULL Holds contact no of the police station User ID Varchar NULL Holds the id Password Varchar NULL Holds the Password
  • 39.
    Table Name:: Registration FIELDTYPE Constraint DESCRIPTION Name Varchar NULL Holds name E mail Varchar NULL Holds e mail Password Varchar NULL Holds the Password Mobile No Int NULL Holds the Mob no of the person which is going to register Gender Varchar NULL Holds the Gender
  • 40.
    CONCLUSION: Effective implementation ofthis software will take care of the basic requirements citizen service by Up police management system because it is capable of providing easy and effective storage of information related to criminal activities happening in the area. With these, the objectives of the system design will be achieved. Improving the efficiency of the system by ensuring effective monitoring of services and activities. To ensure that there exists a level of restricted access based on functionality and role. To ensure that the system is user friendly. Project History Project ID GPMC Test Case History Created By Date Created By 25-04- 2018 Reviewed By Date Reviewed By 30-04-2018 Approved By Date Last Updated 30-04-2018 Test Executed By 1. Test Case Name: Buyer Login Operation Test Case Objective: Verify Login operation TC# Test Design Input Data Expected Result Actual Result Pass Fail Comments Bug TC_01 Click on Select language Hindi/English Click on Radio Button Should display Text content in Selected language Showing Text content in selected language Pass If no language is selected English will be default language
  • 41.
    TC_02 Click on User Or Admin Login Clickon the Button User/Admin Pass
  • 42.
  • 47.
    BIBLIOGRAPHY 17. Bibliography Books: I. “CompleteReference”, Herbert Schildt II. Khalid Mughal-new.PDF III. Database Programming With JDBC And Java, 2nd_Edition.pdf Websites: I. www.google.com II. www.wikipidea.com III. www.yahoo.com IV. https://digitalpolice.gov.in V. www.fbi.gov VI. www.homeofficegov.uk/crime VII. www.met.police.uk VIII. www.dailycrimereport.com IX. Up dial 100 ppt