Context models
Interaction models
Structural models
Behavioral models
System Boundaries & Context
Models
ng visual aids
What Are System Boundaries?
• Defines what is inside and outside the system.
• Helps decide system functions.
• Avoids unnecessary complexity.
• Example: A hospital management system includes patient data
but not pharmacy management.
Why Are System Boundaries Important?
• Helps in defining system scope.
• Avoids duplication of work.
• Reduces system costs and complexity.
• Ensures clear system interactions with external components.
What is a Context Model ?
• A visual representation of a system and its external entities
• Shows how the system interacts with users, databases, and other
systems
• Helps in defining system dependencies
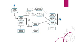
Example: Mentcare System Context Model
Manages patient data in mental health clinics
Interacts with hospital admission, patient records, and prescription systems
Ensures secure and efficient data sharing
Conclusion
• System boundaries help define what a system includes
• Context models show system interactions with external
components
• UML diagrams help in process visualization
• Helps in better system design and implementation
Structural models
Structural models
• Structural models of software display the organization of a system in
terms of the components that make up that system and their
relationships.
• Structural models may be static models, which show the structure of
the system design, or dynamic models, which show the organization
of the system when it is executing.
• Helps in designing, understanding, and documenting software
architecture.
Class Diagram
• A class diagram is used in object-oriented system modeling to
represent classes and their relationships.
• It helps us understand how different parts of the system are
connected.
• Helps in visualizing system structure before implementation.
Behavioral models
Behavioral models
• Behavioral models are models of the dynamic behavior of a system
as it is executing. They show what happens or what is supposed to
happen when a system responds to a stimulus from its environment.
These stimuli may be either data or events.
 Data-driven modeling
 Event-driven modeling
 Model-driven engineering
Data-driven modeling
Data-driven models show the sequence of actions involved in processing input
data and generating an associated output. They can be used during the
analysis of requirements as they show end-to-end processing in a system. That
is, they show the entire sequence of actions that takes place from an initial input
being processed to the corresponding output, which is the system’s response.
Event-driven modeling
Event-driven modeling shows how a system responds to external and
internal events. It is based on the assumption that a system has a finite
number of states and that events (stimuli) may cause a transition from
one state to another.
Interaction models
Interaction models
 Modeling user interaction is important as it helps to identify user requirements.
 Modeling system-to-system interaction highlights the communication problems that may arise.
 Modeling component interaction helps us understand if a proposed system structure is likely to
deliver the required system performance and dependability.
 Use case diagrams and sequence diagrams may be used for interaction modeling.
 Use case modelling
 Sequence diagrams
Use case modeling
 Use cases were developed originally to support requirements elicitation and now
incorporated into the UML.
 Each use case represents a discrete task that involves external interaction with a system.
 Actors in a use case may be people or other systems.
Sequence diagrams
 Sequence diagrams are part of the UML and are used to model the interactions between
the actors and the objects within a system.
 A sequence diagram shows the sequence of interactions that take place during a
particular use case or use case instance.
 The objects and actors involved are listed along the top of the diagram, with a dotted line
drawn vertically from these.
 Interactions between objects are indicated by annotated arrows.
Software Engineering System Modeling (Context models)

Software Engineering System Modeling (Context models)

  • 1.
  • 2.
    System Boundaries &Context Models ng visual aids
  • 3.
    What Are SystemBoundaries? • Defines what is inside and outside the system. • Helps decide system functions. • Avoids unnecessary complexity. • Example: A hospital management system includes patient data but not pharmacy management.
  • 4.
    Why Are SystemBoundaries Important? • Helps in defining system scope. • Avoids duplication of work. • Reduces system costs and complexity. • Ensures clear system interactions with external components.
  • 5.
    What is aContext Model ? • A visual representation of a system and its external entities • Shows how the system interacts with users, databases, and other systems • Helps in defining system dependencies
  • 6.
    Example: Mentcare SystemContext Model Manages patient data in mental health clinics Interacts with hospital admission, patient records, and prescription systems Ensures secure and efficient data sharing
  • 9.
    Conclusion • System boundarieshelp define what a system includes • Context models show system interactions with external components • UML diagrams help in process visualization • Helps in better system design and implementation
  • 10.
  • 11.
    Structural models • Structuralmodels of software display the organization of a system in terms of the components that make up that system and their relationships. • Structural models may be static models, which show the structure of the system design, or dynamic models, which show the organization of the system when it is executing. • Helps in designing, understanding, and documenting software architecture.
  • 12.
    Class Diagram • Aclass diagram is used in object-oriented system modeling to represent classes and their relationships. • It helps us understand how different parts of the system are connected. • Helps in visualizing system structure before implementation.
  • 17.
  • 18.
    Behavioral models • Behavioralmodels are models of the dynamic behavior of a system as it is executing. They show what happens or what is supposed to happen when a system responds to a stimulus from its environment. These stimuli may be either data or events.
  • 19.
     Data-driven modeling Event-driven modeling  Model-driven engineering
  • 20.
    Data-driven modeling Data-driven modelsshow the sequence of actions involved in processing input data and generating an associated output. They can be used during the analysis of requirements as they show end-to-end processing in a system. That is, they show the entire sequence of actions that takes place from an initial input being processed to the corresponding output, which is the system’s response.
  • 22.
    Event-driven modeling Event-driven modelingshows how a system responds to external and internal events. It is based on the assumption that a system has a finite number of states and that events (stimuli) may cause a transition from one state to another.
  • 24.
  • 25.
    Interaction models  Modelinguser interaction is important as it helps to identify user requirements.  Modeling system-to-system interaction highlights the communication problems that may arise.  Modeling component interaction helps us understand if a proposed system structure is likely to deliver the required system performance and dependability.  Use case diagrams and sequence diagrams may be used for interaction modeling.
  • 26.
     Use casemodelling  Sequence diagrams
  • 27.
    Use case modeling Use cases were developed originally to support requirements elicitation and now incorporated into the UML.  Each use case represents a discrete task that involves external interaction with a system.  Actors in a use case may be people or other systems.
  • 29.
    Sequence diagrams  Sequencediagrams are part of the UML and are used to model the interactions between the actors and the objects within a system.  A sequence diagram shows the sequence of interactions that take place during a particular use case or use case instance.  The objects and actors involved are listed along the top of the diagram, with a dotted line drawn vertically from these.  Interactions between objects are indicated by annotated arrows.