한국CAD/CAM학회 2014년 정기 학술발표회
세션:Human-Machine Interaction

프로젝터-카메라 시스템을 활용한 사용자 상호작용 기술
공간증강현실 및 로봇으로의 응용을 중심으로
!

User Interaction Techniques based on 	

Projector-Camera System	

Applications in Spatial AR and Integration with Robotics

이주행
ETRI 융합기술연구부문 책임연구원
Agenda for SCCE 2014
• Projector-Camera System in SAR / RSAR	

-

Related works including ETRI FRC	


-

RSAR: path tracing, augmentation, IR Pen	


-

Kinematics, Projection, Hybrid	


• Real Examples	

SAR: curve design, FTIR canvas, tracking performance	


• Control Issues in RSAR	

• Q&A
2

Joo-Haeng Lee (joohaeng at etri.re.kr)
AR, SAR,  RSAR
• AR	

-

Augmented Reality	


• SAR	

-

Spatial Augmented Reality	


• RSAR	

-

Robotic Spatial Augmented Reality

3

Joo-Haeng Lee (joohaeng at etri.re.kr)
AR, SAR,  RSAR
AR

SAR

RSAR

User views

Monitor

Real world

Real world

Augmentation over

Camera image

Real world

Real world

HW Components

Camera, 	

Monitor

Camera, 	

Projector

Camera, 	

Projector,
Manipulator

Mobility

Static,	

Handheld,	

Wearable

Static, 	

Handheld,
Wearable

Dynamic,	

Autonomous

4

Joo-Haeng Lee (joohaeng at etri.re.kr)
AR
• Camera for Real World	

• Computer Graphics for Virtual World	

• Augmentation of the virtual objects (such as

information, UI, ...) on the captured image of the real
world	


• A user mainly watches a monitor screen.	

• Need to recognize objects in the camera image	

• Need to register the two imageries seamlessly
5

Joo-Haeng Lee (joohaeng at etri.re.kr)
Examples of AR
• Vuforia (Qualcomm AR SDK)

6

Joo-Haeng Lee (joohaeng at etri.re.kr)
Examples of AR
• Vuforia (Qualcomm AR SDK)

7

Joo-Haeng Lee (joohaeng at etri.re.kr)
Examples of AR
• World Lens (Quest Visual)

8

Joo-Haeng Lee (joohaeng at etri.re.kr)
SAR
• Projector + AR	

-

mobility through pico projectors	


-

A user mainly watches a real world rather than a display
device.	


-

Usually, projectors and cameras are not motion-controlled:
static, hand-held, wearable	


-

Images can be pre-warped before projection

Similar with AR in recognition and registration	


are directly
• Virtual objectsthe surface ofaugmented (or
projected) on
real objects.	


9

Joo-Haeng Lee (joohaeng at etri.re.kr)
Examples of SAR
• Early works in SAR by Ramesh Raska (MIT)	

-

iLamps: Geometrically Aware and Self-Configuring
Projectors (SIGGRAPH 2003)	


-

RFIG Lamps: Interacting with a Self-describing World via
Photosensing Wireless Tags and Projectors (SIGGRAPH
2004)

10

Joo-Haeng Lee (joohaeng at etri.re.kr)
•

Examples of SAR
Osaka University (1984~)

11

Joo-Haeng Lee (joohaeng at etri.re.kr)
Examples of SAR
• SixthSense (2009, MIT)

12

Joo-Haeng Lee (joohaeng at etri.re.kr)
Examples of SAR
• OASIS (2010; U Washington  Intel Labs)

13

Joo-Haeng Lee (joohaeng at etri.re.kr)
Examples of SAR
• OASIS (2010; U Washington  Intel Labs)

14

Joo-Haeng Lee (joohaeng at etri.re.kr)
Examples of SAR
• OASIS (2010; U Washington  Intel Labs)

15

Joo-Haeng Lee (joohaeng at etri.re.kr)
Examples of SAR
• RGB-D (2011; U Washington  Intel Labs)

16

Joo-Haeng Lee (joohaeng at etri.re.kr)
Examples of SAR
• Build Your World and Play in It (ISMAR 2010; UIUC)

17

Joo-Haeng Lee (joohaeng at etri.re.kr)
Examples of SAR
• Build Your World and Play in It (ISMAR 2010; UIUC)

18

Joo-Haeng Lee (joohaeng at etri.re.kr)
Examples of SAR
• LightSpace (UIST 2010; Microsoft)

19

Joo-Haeng Lee (joohaeng at etri.re.kr)
Examples of SAR
• LightSpace (UIST 2010; Microsoft)

20

Joo-Haeng Lee (joohaeng at etri.re.kr)
Examples of SAR
• OmniTouch (UIST 2011; CMU + Microsoft)

21

Joo-Haeng Lee (joohaeng at etri.re.kr)
Examples of SAR
• OmniTouch (UIST 2011; CMU + Microsoft)

22

Joo-Haeng Lee (joohaeng at etri.re.kr)
•

Examples of SAR
IllumiShare (ACM CHI 2012; Microsoft)

23

Joo-Haeng Lee (joohaeng at etri.re.kr)
•

Examples of SAR
Augmented Projector (Pervasive 2012; MSR UK)

24

Joo-Haeng Lee (joohaeng at etri.re.kr)
Examples of SAR
• MirageTable (ACM SIGCHI 2012; Microsoft)

25

Joo-Haeng Lee (joohaeng at etri.re.kr)
Examples of SAR
• MirageTable (ACM CHI 2012; Microsoft)

26

Joo-Haeng Lee (joohaeng at etri.re.kr)
Examples of SAR
• MirageTable (ACM CHI 2012; Microsoft)

27

Joo-Haeng Lee (joohaeng at etri.re.kr)
Examples of SAR
• Augmented Interactive Cake (Patent filed; 2012;
Disney Research)

28

Joo-Haeng Lee (joohaeng at etri.re.kr)
Examples of SAR
• HideOut (ACM TEI 2013; Disney Research)

29

Joo-Haeng Lee (joohaeng at etri.re.kr)
Examples of SAR
• HideOut (ACM TEI 2013; Disney Research)

30

Joo-Haeng Lee (joohaeng at etri.re.kr)
Examples of SAR
• SAR in Automotive Manufacturing (Virtual Reality
2012; WCL, U South Australia)

31

Joo-Haeng Lee (joohaeng at etri.re.kr)
Examples of SAR
• “Projected Augmented Reality: Keeping Pace with
Innovation” (Intel; 2012)

32

Joo-Haeng Lee (joohaeng at etri.re.kr)
Examples of SAR
• IllumiRoom (ACM SIGCHI 2013; Microsoft)

33

Joo-Haeng Lee (joohaeng at etri.re.kr)
Examples of SAR
• IllumiRoom (ACM SIGCHI 2013; Microsoft)

34

Joo-Haeng Lee (joohaeng at etri.re.kr)
References
• Book	

-

O. Bimber and R. Raskar, Spatial Augmented Reality Merging Real and Virtual Worlds, 2005. A.K. Peters	


• Tutorial	

-

SIGGRAPH Course 2008

35

Joo-Haeng Lee (joohaeng at etri.re.kr)
RSAR
• Robotics + SAR	

-

Projectors and cameras can be mounted on robotic
manipulators and/or mobile robot.	


-

More DOFs: Kinematics + Image Warping	

New type of end effectors and constraints	


•
•

direction, position, shape, illumination intensity, ...	

soft collision = visibility and occlusion 	


• Collaboration of multiple autonomous units.
36

Joo-Haeng Lee (joohaeng at etri.re.kr)
Examples of RSAR
• PixelFlex (IEEE Vis. 2001; MIT)

37

Joo-Haeng Lee (joohaeng at etri.re.kr)
Examples of RSAR
• Ubiquitous Display (HCII 2009; Ritsumeikan U  Korea U)

38

Joo-Haeng Lee (joohaeng at etri.re.kr)
Joo-Haeng Lee (joohaeng at etri.re.kr)
Examples of RSAR
• LuminAR (2010; MIT)

40

Joo-Haeng Lee (joohaeng at etri.re.kr)
Examples of RSAR
• Beamatron (UIST 2012; Microsoft)

41

Joo-Haeng Lee (joohaeng at etri.re.kr)
Examples of RSAR
• Beamatron (UIST 2012; Microsoft)

42

Joo-Haeng Lee (joohaeng at etri.re.kr)
Examples of RSAR
PixelFlex 	

(MIT, 2001)

Ubiquitous Display 	

(Ritsumeikan Univ. , 2006)

LuminAR 	

(MIT; 2010)

Beamatron 	

(Microsoft Research, 2012)
Applications of RSAR
• Interaction Techniques	

-

as a component of multi-modal interaction	


• Precision Applications with Interactive Performance	

-

3D measurement	

3D Imaging	


•

Stereoscopic Photography

44

Joo-Haeng Lee (joohaeng at etri.re.kr)
RSAR in ETRI
• FRC: Future Robotic Computer	

• Multimodal UI (User Interface) 	

-

Speech, Gesture, TTS, Touch, ...	


• Intelligence	

-

Situation awareness, Autonomous behavior, ...	


• Bridging the real and virtual worlds	

-

Spatial AR + Robotics + Sensors
45

Joo-Haeng Lee (joohaeng at etri.re.kr)
ETRI FRC 2012

!46

Joo-Haeng Lee (joohaeng at etri.re.kr)
ETRI FRC 2012

!47

Joo-Haeng Lee (joohaeng at etri.re.kr)
ETRI FRC 2012
• Major components for RSAR	

• RSAR = Robotic Spatial Augmented Reality

Robotis
Dynamixel
MX-28

Optoma
PK-320

Logitech
HD Pro Webcam
C920
Pico Projectors
• Microvision SHOWWX	

-

Laser-based	

No need to control focus	

10 lumen	


• Optoma PK-301	

-

DLP	

Manual focusing required	

20 lumens; 50 on AC
49

Joo-Haeng Lee (joohaeng at etri.re.kr)
Pico Projectors
• Microvision SHOWWX+	

-

Laser-based	

No need to control focus	

15 lumens	


• Optoma PK-320	

-

DLP	

Manual focusing required	

25~50 lumens; 100 on AC
50

Joo-Haeng Lee (joohaeng at etri.re.kr)
Pico Projectors

51

Joo-Haeng Lee (joohaeng at etri.re.kr)
Pico Projectors

52

Joo-Haeng Lee (joohaeng at etri.re.kr)
Pico Projectors

53

Joo-Haeng Lee (joohaeng at etri.re.kr)
Pico Projectors

54

Joo-Haeng Lee (joohaeng at etri.re.kr)
Pico Projectors

55

Joo-Haeng Lee (joohaeng at etri.re.kr)
FRC Kinematic Features
• 5 Motors: (tilt + pan) x 2 + (center pan)	

-

Redundancy in Pan Rotation

56

Joo-Haeng Lee (joohaeng at etri.re.kr)
FRC Kinematic Features
• 5 Motors: (tilt + pan) x 2 + (center pan)	

-

Redundancy in Pan Rotation

57

Joo-Haeng Lee (joohaeng at etri.re.kr)
RSAR Real Experiments
•

RSAR (with Ritsumeikan Univ.)	

- IK path following 	

- Augmenting details	

- Interaction with IR Pen	


•

SAR 	

- Planar curve design (ETRI)	

- FTIR Canvas (ETRI)	

- 3D Tangram (with Kookmin Univ.)

58

Joo-Haeng Lee (joohaeng at etri.re.kr)
•

RSAR IK Path Following
Jacobian IK to follow a path (with Ritsumeikan U)

59

Joo-Haeng Lee (joohaeng at etri.re.kr)
RSAR Augmenting Details

Image in the world:
Body outline

Image from R Prj:
Skeleton
60

Image from L Prj:
Vessels

Joo-Haeng Lee (joohaeng at etri.re.kr)
RSAR Augmenting Details

•

Highlighting with details (with Ritsumeikan U)

61

Joo-Haeng Lee (joohaeng at etri.re.kr)
RSAR Augmenting Details

•

Highlighting with details (with Ritsumeikan U)

62

Joo-Haeng Lee (joohaeng at etri.re.kr)
•

RSAR + IR Pen
Interaction example (with Ritsumeikan U)

63

Joo-Haeng Lee (joohaeng at etri.re.kr)
•

SAR Simple Game
Planar marker-based design game (ETRI)

64

Joo-Haeng Lee (joohaeng at etri.re.kr)
SAR Simple Game

• Planar curve design (ETRI)

65

Joo-Haeng Lee (joohaeng at etri.re.kr)
SAR Markerless Tracking

66

Joo-Haeng Lee (joohaeng at etri.re.kr)
•

SAR FTIR Canvas
TIR (total internal reflection)

67

Joo-Haeng Lee (joohaeng at etri.re.kr)
•

SAR FTIR Canvas
FTIR (frustrated total internal reflection)

68

Joo-Haeng Lee (joohaeng at etri.re.kr)
SAR FTIR Canvas

69

Joo-Haeng Lee (joohaeng at etri.re.kr)
SAR FTIR Canvas

70

Joo-Haeng Lee (joohaeng at etri.re.kr)
SAR FTIR Canvas

•

71

Joo-Haeng Lee (joohaeng at etri.re.kr)
ETRI Tangram Example
Verification of Homography
Physical	

 Projected	

Tangram Tangram
Verification of Homography
Physical	

Tangram

Projected	

Tangram
Verification of Homography
Projected	

Tangram
Verification of Homography
Physical	

 Projected	

Physical	

Tangram Tangram
Tangram
Verification of Homography
Physical Tangram with	

Projection
Verification of Homography
Projected	

Tangram Piece
Verification of Homography
Physical	

 Projected	

Physical	

Tangram Tangram
Tangram
Verification of Homography
Physical Tangram with	

Projection
ETRI SAR Tangram
Physical Tangram with	

Projection
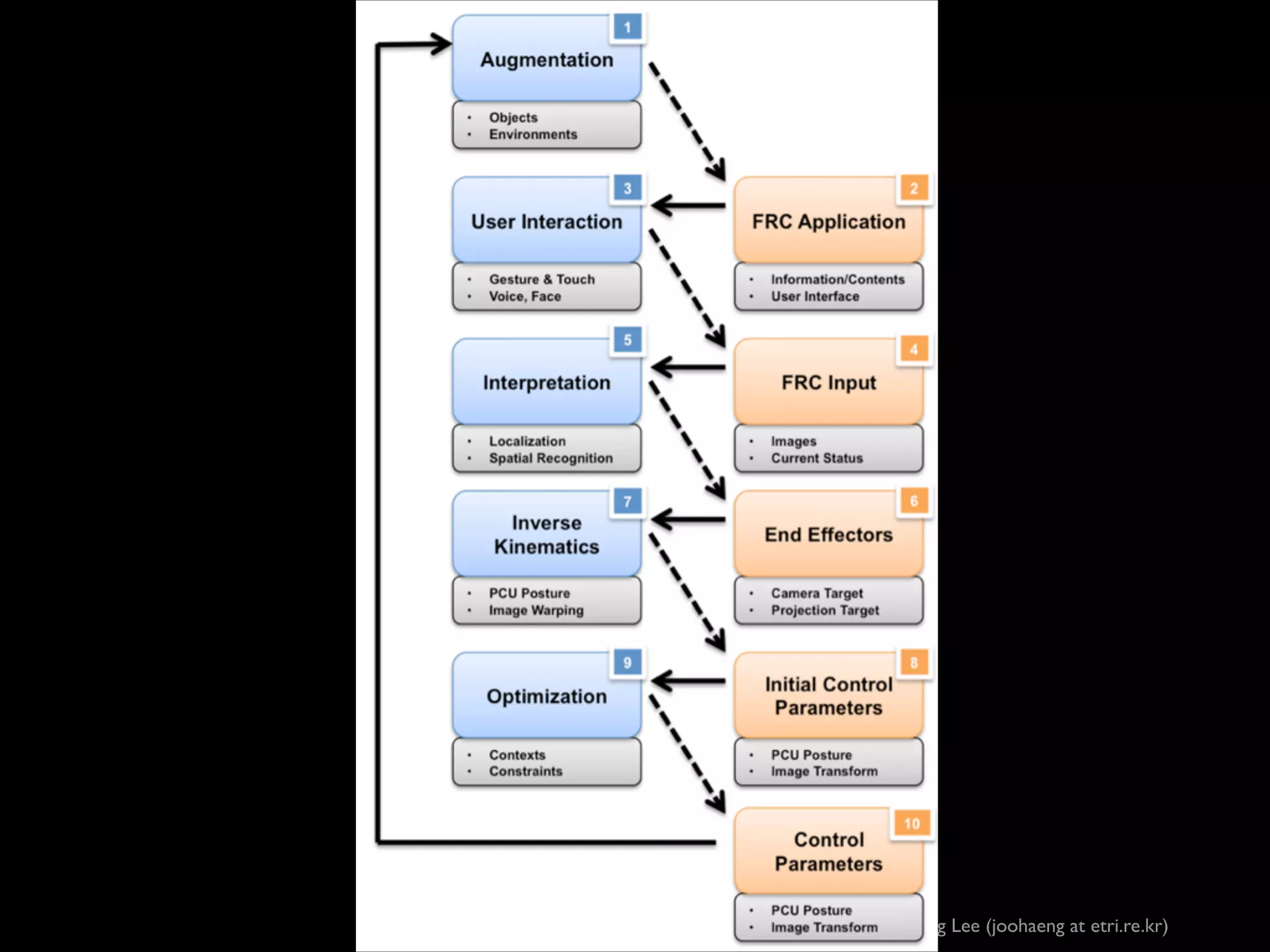
RSAR Control Issues
• Kinematic Control	

-

Inverse Kinematics	


• Projection Control	

-

Inverse Projection + Image Pre-warping	


• Hybrid Control	

-

Current: Kinematics + Projection	

Next: Kinematics + Projection + Object Recognition
82

Joo-Haeng Lee (joohaeng at etri.re.kr)
Forward Control
Kinematics

Projection

K+P

Input

Parameters
- angles	

- displacements

Image
+	

Parameters
- internal, external

Image
+
Parameters
- internal, external

Process

Transformation
- rigid

Transformation
- perspective

Transformation
- rigid	

- perspective

Output

End Effector
in a position

Projected Image
on a surface

Projected Image
on a surface

Exception

Collision
- physical objects

Occlusion
- light	

- physical objects

Occlusion
+
Collision

83

Joo-Haeng Lee (joohaeng at etri.re.kr)
Backward Control
Kinematics
Input

Projection

K+P

End Effector
in a specific position

Projected Image
on a specific surface	

with a specific
condition

Projected Image
on a specific surface	

with a specific
condition

Process

Inverse Kinematics

Inverse Projection

IK
+
IP

Output

Parameters
- angles	

- displacements

Image
+	

Parameters
- internal, external

Image
+
Parameters
- internal, external

Constraint

Collision
- physical objects

Occlusion
- light	

- physical objects

Occlusion
+
Collision

84

Joo-Haeng Lee (joohaeng at etri.re.kr)
More Constraints
• Geometry	

-

correct geometry without distortion	


-

uniform intensity over the surface	


-

clear image with minimum blurring	


-

maximum visibility and minimum shadowing

• Photometry	

• Image	

• Visibility	

85

Joo-Haeng Lee (joohaeng at etri.re.kr)
Joo-Haeng Lee (joohaeng at etri.re.kr)
•

Kinematics
Kinematic Setup

87

Joo-Haeng Lee (joohaeng at etri.re.kr)
•

Kinematics
Kinematic Setup

88

Joo-Haeng Lee (joohaeng at etri.re.kr)
Forward Kinematics
•

Input	

- k: angles of each joint	


•

Output	

- q: position / orientation of the end-effector	


•

Processing	

- A: rigid body transformation: translation + rotation	

- q = A(k)

89

Joo-Haeng Lee (joohaeng at etri.re.kr)
•

Forward Kinematics
Formulation: A

90

Joo-Haeng Lee (joohaeng at etri.re.kr)
•

Forward Kinematics
Formulation: A

91

Joo-Haeng Lee (joohaeng at etri.re.kr)
Forward Kinematics

92

Joo-Haeng Lee (joohaeng at etri.re.kr)
Inverse Kinematics
•

Input	

- q: position / orientation of the end-effector	


•

Output	

- k: angles of each joint	


•

Processing	

- A-1: inverse of A; generally, no analytic form.	

- k = A-1(q)

93

Joo-Haeng Lee (joohaeng at etri.re.kr)
•

Inverse Kinematics
Setup

94

Joo-Haeng Lee (joohaeng at etri.re.kr)
•

Inverse Kinematics
Partially Analytic IK	

- To satisfy that the ray intersects at the base surface, the zcoordinate of the end-effector should be zero: z = 0.	

- The length of the ray can be parameterized with tilt angle

100

80

60

40

20
-1.5

95

-1.0

-0.5

Joo-Haeng Lee (joohaeng at etri.re.kr)
•

Inverse Kinematics
Partially Analytic IK	

- To satisfy that the ray intersects at the base surface, the zcoordinate of the end-effector should be zero: z = 0.	

- The length of the ray can be parameterized with tilt angle

96

Joo-Haeng Lee (joohaeng at etri.re.kr)
•

Inverse Kinematics
Partially Analytic IK

-0.8
-1.0
-1.2
-1.4
-3

-2

-1

0

1

2

3

-3

-2

-1

0

1

2

3

-0.8
-1.0
-1.2
-1.4

97

Joo-Haeng Lee (joohaeng at etri.re.kr)
•

Inverse Kinematics
Partially Analytic IK

98

Joo-Haeng Lee (joohaeng at etri.re.kr)
•

Inverse Kinematics
Partially Analytic IK

99

Joo-Haeng Lee (joohaeng at etri.re.kr)
•

Inverse Kinematics
Incremental Differential IK	

- Jacobian of transformation matrix: J = dA/dt	

- Inverse of Jacobian: J-1	

- Jacobian Transpose: JT

100

Joo-Haeng Lee (joohaeng at etri.re.kr)
•

Inverse Kinematics
Inverse of Jacobian: J-1

101

Joo-Haeng Lee (joohaeng at etri.re.kr)
•

Inverse Kinematics
Inverse of Jacobian: J-1	

- unstable near limit angles

102

Joo-Haeng Lee (joohaeng at etri.re.kr)
•

Inverse Kinematics
Jacobian Transpose Method: JT

103

Joo-Haeng Lee (joohaeng at etri.re.kr)
•

Inverse Kinematics
Jacobian Transpose: JT	

- a bit slower convergence, but more stable

104

Joo-Haeng Lee (joohaeng at etri.re.kr)
•

Inverse Kinematics
Jacobian Transpose: JT	

- a bit slower convergence, but more stable

105

Joo-Haeng Lee (joohaeng at etri.re.kr)
Projection

106

Joo-Haeng Lee (joohaeng at etri.re.kr)
Source Image	

Projector

Internal Parameters	

Projector

External Parameters	

Projector

Target Image	


Forward	

Projection

World

Geometry	

World

Knowns

Unknowns
Target Image	

World

Source Image	

Projector

External Parameters	

Projector

Inverse	

Projection	

Type 1

Internal Parameters	

Projector

Geometry	

World

Unknowns

Knowns
Source Image	

Projector

Target Image	

World

External Parameters	

Projector

Internal Parameters	

Projector

Unknowns

Inverse	

Projection	


Geometry	

World

Type II

Knowns
Example of
Inverse Projection (1)
• How to project the largest undistorted rectangle
to a viewer with a single projector?	


-

Inscribed Rectangle 	

Anamorphic Illusion

Joo-Haeng Lee (joohaeng at etri.re.kr)
Largest Aligned Inscribing Rectangle

!

!

!

111

Joo-Haeng Lee (joohaeng at etri.re.kr)

!
Anamorphic Illusion

112

Joo-Haeng Lee (joohaeng at etri.re.kr)
Joo-Haeng Lee (joohaeng at etri.re.kr)
Artwork 1

Piet Mondrian, Composition A, 1923
Oil on canvas (Galleria Nazionale d'Arte Moderna e Contemporanea, Rome)
Joo-Haeng Lee (joohaeng at etri.re.kr)
Joo-Haeng Lee (joohaeng at etri.re.kr)
Joo-Haeng Lee (joohaeng at etri.re.kr)
Joo-Haeng Lee (joohaeng at etri.re.kr)
Joo-Haeng Lee (joohaeng at etri.re.kr)
Joo-Haeng Lee (joohaeng at etri.re.kr)
Joo-Haeng Lee (joohaeng at etri.re.kr)
Joo-Haeng Lee (joohaeng at etri.re.kr)
Joo-Haeng Lee (joohaeng at etri.re.kr)
Demo
• Simulation in Mathematica	

-

Maximum Inscribing Rectangle inside a Projected
Quadrilateral

123

Joo-Haeng Lee (joohaeng at etri.re.kr)
Example of
Inverse Projection (2)
• Projector Pose Estimation	

- Given an arbitrary convex quadrilateral, find external
parameters of a projector to project it from a
certain rectangle:	


-

Which convex quadrilateral cannot be projected
from a rectangle?	


-

How to modify a quadrilateral to be projectable?
Joo-Haeng Lee (joohaeng at etri.re.kr)
Quiz #1
Assume that you have a hand-held projector which can
accept an rectangular source image. Which of the
following convex quadrilaterals is projectable from your
projector?
(a)

(c)

Rhombus

Trapezoid___

(b)

Parallelogram

(d)

Isosceles	

Trapezoid

125

Joo-Haeng Lee (joohaeng at etri.re.kr)
Type of Quads

126

Joo-Haeng Lee (joohaeng at etri.re.kr)
Quiz #2
(a)

(b)

(c)

(d)

127

Joo-Haeng Lee (joohaeng at etri.re.kr)
Quad: Configuration
• Ext Params	

-

center of projection	


• Int Params	

-

pc
Qs

filed-of-view	


v2

• Source Quad	

-

rectangle (cf) aspect ratio	


-

convex quadrilateral	


v3

ms

v1

m

• Projected Quad	

v0

• Length-related coefficients: α , β  and γ  for each diagonal
i

128

i

i

Joo-Haeng Lee (joohaeng at etri.re.kr)
Quad: Analytic Solution
• Constraint 1: cop	

!

d0 =

!

cosθ 0

α0

=

cosθ1

= d1

α1

pc
y1 y0

• Constraint 2: fov	

!

tanψ 0 =
!

tanθ 0

β0

=

tanθ1

β1

Qs
ms

v2

y0y1

q1

= tanψ 1

v3

m

q0

v1

• 2 Eqs and 2 Unknowns	

-

Existence of solution?	


v0

Geometric meaning?
129

Joo-Haeng Lee (joohaeng at etri.re.kr)
Quad: Analytic Solution
Equation

• Constraint 1: cop	

!

d0 =

!

cosθ 0

α0

=

cosθ1

cosθ 0 = ±

= d1

α1

A=

• Constraint 2: fov	

!

tanθ 0

!

β0

tanψ 0 =

=

tanθ1

β1

B=

= tanψ 1

• 2 Eqs and 2 Unknowns	

-

C=

Existence of solution?	


C 2 −1
A B −1
2

α1
α0
β1
β0
γ1
γ0

Coefficients

Geometric meaning?
130

Joo-Haeng Lee (joohaeng at etri.re.kr)
Quad: Analytic Solution
Equation

Coefficient	

Conditions

cosθ 0 = ±

A ≥ 1,#B ≤ 1, C ≤ 1
OR
2

2

2

A=

A ≤ 1,#B ≥ 1, C ≥ 1
2

2

2

B=
C=

C 2 −1
A B −1
2

α1
α0
β1
β0
γ1
γ0

Coefficients
131

Joo-Haeng Lee (joohaeng at etri.re.kr)
A ≥ 1,#B ≤ 1, C ≤ 1
OR
2

2

2

A 2 ≤ 1,#B 2 ≥ 1, C 2 ≥ 1

Quiz #2

Diagonal Parameters: (d 2 , ρ, t 1 , t 2 )
2
2
2
Solution Coefficients: ! A ,$B , C '

(a)

(b)
(1.3, π / 2, 0.75, 0.3)

(1.3, π / 2, 0.6, 0.2)

(0.3, 1.5, 0.4)

(c)

(12.0, 0.11, 1.33)

(d)
Projectable
(1.3, π / 2, 0.6, 0.3)

(1.3, 0.7, 0.6, 0.2)

(12.0, 0.11, 1.33)

132

(3.1, 0.3, 0.8)

Joo-Haeng Lee (joohaeng at etri.re.kr)
•

Hybrid Control
Inverse Kinematics + Inverse Projection

133

Joo-Haeng Lee (joohaeng at etri.re.kr)
•

Scenario
A big image is augmented with a partial details.

134

Joo-Haeng Lee (joohaeng at etri.re.kr)
•

Scenario
A big image is augmented with a partial details.

135

Joo-Haeng Lee (joohaeng at etri.re.kr)
•

Scenario
A big image is augmented with a partial details.

136

Joo-Haeng Lee (joohaeng at etri.re.kr)
•

Scenario
A big image is augmented with a partial details.

137

Joo-Haeng Lee (joohaeng at etri.re.kr)
•

Scenario
A big image is augmented with a partial details.

138

Joo-Haeng Lee (joohaeng at etri.re.kr)
•

Scenario
A big image is augmented with a partial details.

139

Joo-Haeng Lee (joohaeng at etri.re.kr)
•

Scenario
A big image is augmented with a partial details.

140

Joo-Haeng Lee (joohaeng at etri.re.kr)
•

Scenario
A big image is augmented with a partial details.

141

Joo-Haeng Lee (joohaeng at etri.re.kr)
Wrap Up: Controls
Inverse	

Kinematics

Inverse	

Projection

142

Hybrid	

Control

Joo-Haeng Lee (joohaeng at etri.re.kr)
Summary
• Projector-Camera System in SAR / RSAR	

-

Related works including ETRI FRC	


• Real Examples	

- RSAR path tracing, augmentation, IR Pen	

- curve design, FTIR canvas	


• Control Issues in RSAR	

-

Kinematics, Projection, Hybrid
143

Joo-Haeng Lee (joohaeng at etri.re.kr)
QA
joohaeng at etri dot re dot kr

Robotic Spatial AR (로봇 공간증강현실 기술 소개)