Delete Engine
Module
Root App
Module
Car
Component
Car Store
Component
Car Warehouse
Component
Car API
Service
Car Store
API Service
Car Warehouse
API Service
Delete
Engine Service
Delete
Engine Component
Delete
Engine Component
Delete
Engine Component
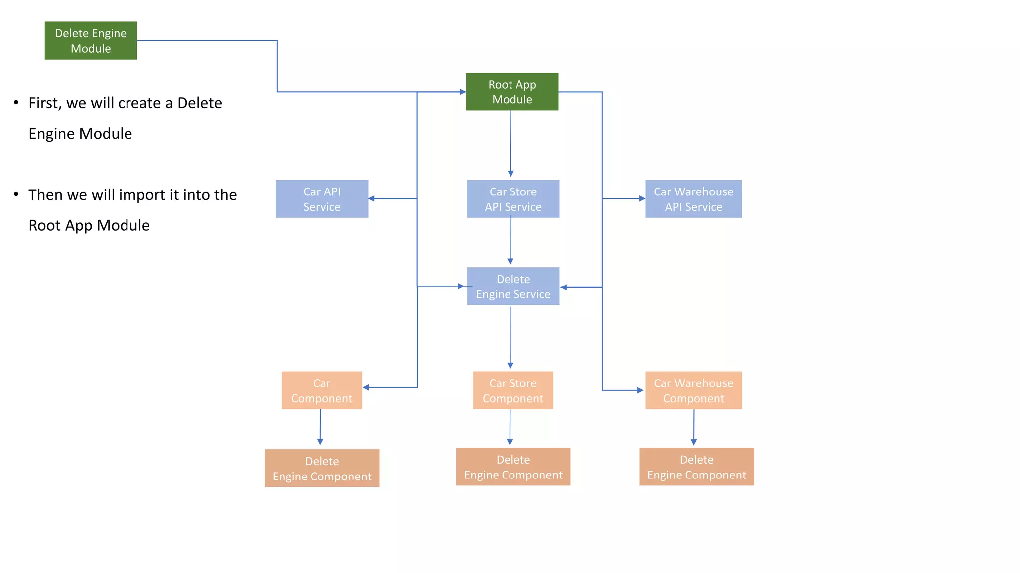
• First, we will create a Delete
Engine Module
• Then we will import it into the
Root App Module
Delete Engine
Module
Root App
Module
Car
Component
Car Store
Component
Car Warehouse
Component
Car API
Service
Car Store
API Service
Car Warehouse
API Service
Delete
Engine Service
Delete
Engine Component
Delete
Engine Component
Delete
Engine Component
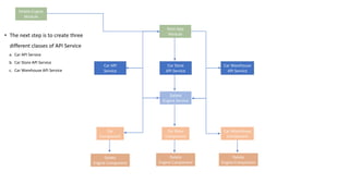
• The next step is to create three
different classes of API Service
a. Car API Service
b. Car Store API Service
c. Car Warehouse API Service
Delete Engine
Module
Root App
Module
Car
Component
Car Store
Component
Car Warehouse
Component
Car API
Service
Car Store
API Service
Car Warehouse
API Service
Delete
Engine Service
Delete
Engine Component
Delete
Engine Component
Delete
Engine Component
• Ensure the three API Service
classes are extended to the Delete
Engine Service class
• The Delete Engine Service class
serves as the generic API Service
provider or wrapper of any API
Resource Service class that can be
used in any component that needs
a deletion of a resource
Delete Engine
Module
Root App
Module
Car
Component
Car Store
Component
Car Warehouse
Component
Car API
Service
Car Store
API Service
Car Warehouse
API Service
Delete
Engine Service
Delete
Engine Component
Delete
Engine Component
Delete
Engine Component
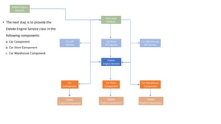
• The next step is to provide the
Delete Engine Service class in the
following components
a. Car Component
b. Car Store Component
c. Car Warehouse Component
Delete Engine
Module
Root App
Module
Car
Component
Car Store
Component
Car Warehouse
Component
Car API
Service
Car Store
API Service
Car Warehouse
API Service
Delete
Engine Service
Delete
Engine Component
Delete
Engine Component
Delete
Engine Component
• We will provide the Car API
Service class directly to Car
Component. Why? We don't want
to expose this Car API Service in
other places that do not need this!
• Next is to provide the Delete
Engine Service class as a "View
Provider" of the source
component and then use the
existing API Service, which is the
Car API Service class
Delete Engine
Module
Root App
Module
Car
Component
Car Store
Component
Car Warehouse
Component
Car API
Service
Car Store
API Service
Car Warehouse
API Service
Delete
Engine Service
Delete
Engine Component
Delete
Engine Component
Delete
Engine Component
• The Delete Engine Service was
provided as a "View Provider"
because we want to share this
service with the child or view
component(s) of the source
component
• The Delete Engine Component
uses the Delete Engine Service
class to invoke the delete method
Delete Engine
Module
Root App
Module
Car
Component
Car Store
Component
Car Warehouse
Component
Car API
Service
Car Store
API Service
Car Warehouse
API Service
Delete
Engine Service
Delete
Engine Component
Delete
Engine Component
Delete
Engine Component
• This is the full structure of how we
build for flexibility in Angular by
using a reusable component

Reusable Component Structure.pptx

  • 1.
    Delete Engine Module Root App Module Car Component CarStore Component Car Warehouse Component Car API Service Car Store API Service Car Warehouse API Service Delete Engine Service Delete Engine Component Delete Engine Component Delete Engine Component • First, we will create a Delete Engine Module • Then we will import it into the Root App Module
  • 2.
    Delete Engine Module Root App Module Car Component CarStore Component Car Warehouse Component Car API Service Car Store API Service Car Warehouse API Service Delete Engine Service Delete Engine Component Delete Engine Component Delete Engine Component • The next step is to create three different classes of API Service a. Car API Service b. Car Store API Service c. Car Warehouse API Service
  • 3.
    Delete Engine Module Root App Module Car Component CarStore Component Car Warehouse Component Car API Service Car Store API Service Car Warehouse API Service Delete Engine Service Delete Engine Component Delete Engine Component Delete Engine Component • Ensure the three API Service classes are extended to the Delete Engine Service class • The Delete Engine Service class serves as the generic API Service provider or wrapper of any API Resource Service class that can be used in any component that needs a deletion of a resource
  • 4.
    Delete Engine Module Root App Module Car Component CarStore Component Car Warehouse Component Car API Service Car Store API Service Car Warehouse API Service Delete Engine Service Delete Engine Component Delete Engine Component Delete Engine Component • The next step is to provide the Delete Engine Service class in the following components a. Car Component b. Car Store Component c. Car Warehouse Component
  • 5.
    Delete Engine Module Root App Module Car Component CarStore Component Car Warehouse Component Car API Service Car Store API Service Car Warehouse API Service Delete Engine Service Delete Engine Component Delete Engine Component Delete Engine Component • We will provide the Car API Service class directly to Car Component. Why? We don't want to expose this Car API Service in other places that do not need this! • Next is to provide the Delete Engine Service class as a "View Provider" of the source component and then use the existing API Service, which is the Car API Service class
  • 6.
    Delete Engine Module Root App Module Car Component CarStore Component Car Warehouse Component Car API Service Car Store API Service Car Warehouse API Service Delete Engine Service Delete Engine Component Delete Engine Component Delete Engine Component • The Delete Engine Service was provided as a "View Provider" because we want to share this service with the child or view component(s) of the source component • The Delete Engine Component uses the Delete Engine Service class to invoke the delete method
  • 7.
    Delete Engine Module Root App Module Car Component CarStore Component Car Warehouse Component Car API Service Car Store API Service Car Warehouse API Service Delete Engine Service Delete Engine Component Delete Engine Component Delete Engine Component • This is the full structure of how we build for flexibility in Angular by using a reusable component